Ingeniería en Tecnologías de
Manufactura

Metodología de la investigación

La Ciencia en México

Elaborado por: Leonardo Velazquez Gonzalez
La ciencia en México
Introducción.
Es importante que los países como México inviertan más recursos económicos en
el rubro de ciencia y tecnología para dejar de depender y comenzar a mostrarle al
mundo la capacidad capital científico intelectual y tecnológico con el que
contamos.
Los país desarrollados están a la vanguardia en ciencia y la tecnología, ellos son
los que deciden y venden su desarrollo científico y tecnológico a países que se
encuentran en vías de desarrollo haciéndonos dependientes de ello y esto, a
cualquier país que tenga que comprar tecnología le cuesta dinero.
Desarrollo.
No obstante, sabemos que estamos muy atrasados en comparación con los
países que sí estimularon el desarrollo de la ciencia. Pero el atraso no se debe a
la calidad o al nivel de los científicos, sino a su número; deberíamos ser 20 o 30
veces más para tener la cantidad que tienen las naciones que están aprovechando
la ciencia y la tecnología porque generan el conocimiento.
Nuestro gobierno debe considerar prioritario mayor inversión en este rubro que de
no ser así, seguiremos dependiendo de la tecnología extranjera y seguiremos
teniendo fuga de capital científico intelectual.

René Salgado Delgado1 José Ramírez Flores2
Instituto Tecnológico de Zacatepec / Coordinación de
Investigación renesalgado@hotmail.com

Facultad de Química, Universidad de Guanajuato, Col. Noria Alta S/N,
Guanajuato, Gto.

Según una estadística de la Academia Mexicana de la Ciencia, del 100 por ciento
el 71 por ciento de la población urbana cree en los milagros y de un 100 por ciento
el 65 por ciento cree en el diablo. Con ese nivel de educación es poco
probable que la sociedad favorezca una actividad que se basa en la
racionalización, que pone la razón por encima de la fe.

A pesar del atraso que tiene la ciencia en México respecto a la que se desarrolla
en los países poderosos económicamente, en los últimos 50 años la comunidad
científica mexicana ha realizado lo que otras naciones han hecho en tres siglos.
En esta labor, el esfuerzo de los científicos e investigadores ha sido fundamental,
porque sin él los logros alcanzados serían sólo un proyecto. Y es que pareciera
que a los gobiernos, a la iniciativa privada e, incluso, a la sociedad no les interesa
apoyar el quehacer científico, pues su respaldo ha sido prácticamente nulo. El
científico mexicano Ruy Pérez Tamayo da cuenta de los orígenes y del estado
actual de la ciencia en nuestro país
Juan Carlos Plata

Es claro que el problema no es de calidad, ya que existen muchos buenos
científicos en México que realizan trabajos de muy alto nivel, sino de cantidad,
pues no hay el número de investigadores que el país necesita.

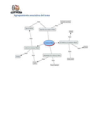
Agrupamiento de ideas.
Desarrollo de la ciencia en México.
Sueldo
Tiempo Sistema político
Cultura
Relación educación-individuo
Interés
Falta de inversión económica
Fuga de talentos
Atraso social.
Agrupamiento asociativo del tema
Mapa de agrupamiento

Conclusión:
En conclusión los países más desarrollados en tecnología y ciencia es porque la
educación del mismo permiten realizar la investigación así como el descubrimiento
de nueva tecnología. Lo contrario que pasa en México y muchas veces por una
fuerza mayor que impide la investigación.
México tiene la capacidad intelectual científica y los recursos naturales necesarios
para despuntar en el área científica y tecnológica, Una expansión del sistema
científico nacional implicaría la necesidad de generar empleos para la nueva
generación de científicos mexicanos, esto aseguraría el empleo y evitar así la fuga
de cerebros
Referencias:
http://quimica.ugto.mx/revista/7/ciencia.htm
http://ciencias.jornada.com.mx
http://www.jornada.unam.mx
http://www.turevista.uat.edu.mx
http://masciencia.org/

La Ciencia en México

  • 1.
    Ingeniería en Tecnologíasde Manufactura Metodología de la investigación La Ciencia en México Elaborado por: Leonardo Velazquez Gonzalez
  • 2.
    La ciencia enMéxico Introducción. Es importante que los países como México inviertan más recursos económicos en el rubro de ciencia y tecnología para dejar de depender y comenzar a mostrarle al mundo la capacidad capital científico intelectual y tecnológico con el que contamos. Los país desarrollados están a la vanguardia en ciencia y la tecnología, ellos son los que deciden y venden su desarrollo científico y tecnológico a países que se encuentran en vías de desarrollo haciéndonos dependientes de ello y esto, a cualquier país que tenga que comprar tecnología le cuesta dinero. Desarrollo. No obstante, sabemos que estamos muy atrasados en comparación con los países que sí estimularon el desarrollo de la ciencia. Pero el atraso no se debe a la calidad o al nivel de los científicos, sino a su número; deberíamos ser 20 o 30 veces más para tener la cantidad que tienen las naciones que están aprovechando la ciencia y la tecnología porque generan el conocimiento. Nuestro gobierno debe considerar prioritario mayor inversión en este rubro que de no ser así, seguiremos dependiendo de la tecnología extranjera y seguiremos teniendo fuga de capital científico intelectual. René Salgado Delgado1 José Ramírez Flores2 Instituto Tecnológico de Zacatepec / Coordinación de Investigación renesalgado@hotmail.com Facultad de Química, Universidad de Guanajuato, Col. Noria Alta S/N, Guanajuato, Gto. Según una estadística de la Academia Mexicana de la Ciencia, del 100 por ciento el 71 por ciento de la población urbana cree en los milagros y de un 100 por ciento
  • 3.
    el 65 porciento cree en el diablo. Con ese nivel de educación es poco probable que la sociedad favorezca una actividad que se basa en la racionalización, que pone la razón por encima de la fe. A pesar del atraso que tiene la ciencia en México respecto a la que se desarrolla en los países poderosos económicamente, en los últimos 50 años la comunidad científica mexicana ha realizado lo que otras naciones han hecho en tres siglos. En esta labor, el esfuerzo de los científicos e investigadores ha sido fundamental, porque sin él los logros alcanzados serían sólo un proyecto. Y es que pareciera que a los gobiernos, a la iniciativa privada e, incluso, a la sociedad no les interesa apoyar el quehacer científico, pues su respaldo ha sido prácticamente nulo. El científico mexicano Ruy Pérez Tamayo da cuenta de los orígenes y del estado actual de la ciencia en nuestro país Juan Carlos Plata Es claro que el problema no es de calidad, ya que existen muchos buenos científicos en México que realizan trabajos de muy alto nivel, sino de cantidad, pues no hay el número de investigadores que el país necesita. Agrupamiento de ideas. Desarrollo de la ciencia en México. Sueldo Tiempo Sistema político Cultura Relación educación-individuo Interés Falta de inversión económica Fuga de talentos Atraso social.
  • 4.
  • 5.
    Mapa de agrupamiento Conclusión: Enconclusión los países más desarrollados en tecnología y ciencia es porque la educación del mismo permiten realizar la investigación así como el descubrimiento de nueva tecnología. Lo contrario que pasa en México y muchas veces por una fuerza mayor que impide la investigación. México tiene la capacidad intelectual científica y los recursos naturales necesarios para despuntar en el área científica y tecnológica, Una expansión del sistema científico nacional implicaría la necesidad de generar empleos para la nueva generación de científicos mexicanos, esto aseguraría el empleo y evitar así la fuga de cerebros
  • 6.