Incrustar presentación
Descargar para leer sin conexión



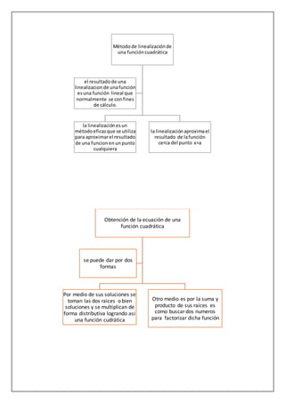
Este documento trata sobre las funciones cuadráticas. Explica que una función cuadrática puede escribirse como f(x)=ax2+bx+c, donde a, b y c son números reales y a no es cero. También describe el método de linealización para aproximar el resultado de una función cerca de un punto, y cómo obtener la ecuación de una función cuadrática mediante el producto o suma de sus raíces.

