Incrustar presentación
Descargar para leer sin conexión



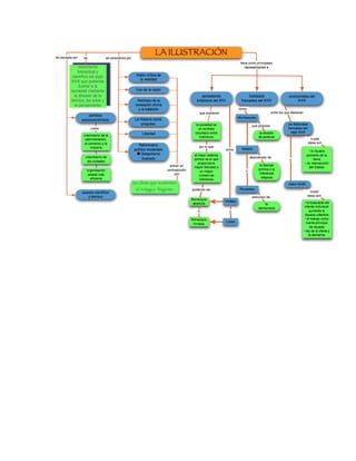
La Ilustración fue un momento histórico entre los siglos XVII y XVIII que vio el surgimiento del racionalismo y el empirismo en el pensamiento filosófico, político y científico. Fue también conocido como la época de la luz debido a las ideas ilustradas que emergieron en esos campos. Filósofos como Kant promovieron el uso independiente de la razón y el entendimiento sobre la dirección de otros.

