MAPA CONCEPTUAL
        Garantizar la consecucion de metas
            Trabajo hacia un objetivo
              Inversion de recursos
             Definicion de objetivos

1.PLANEACION

      Tipos

  Propositos o misiones
  objetivos o metas
  Estrategias
  Politicas
  Reglas                                                       EMPRESA
  Procedimientos
  Programas             dependen del
                                              INSUMO
  Presupuesto




Mide y corrige el
desempeño

   4.CONTROL

      Tipos

 Preliminar
 Concurrente
 Retroalimentacion
APA CONCEPTUAL

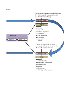
                                         Mecanismos para tareas organizacionales
                                         Distribucion de lineas de autoridad
                                         Distribucion del trabajo

                                      2. ORGANIZACIÓN

                                             TIPOS

                                         Formal
                                         Informal
                                         Funcion empresarial
                                         Territorial
                 EMPRESA                 Tipo de clientes
                                         Productos
                                         Matricial
            PROCESO        PRODUCTO
                                         Virtual

                                      Proceso de influir en las personas
                                      para que contribuyan al cumplimiento
                                      de las metas organizacionales


                                         3. DIRECCION

                                             TIPOS

                                         Lider autocratco
                                         Autocratico benevolente
                                         Democraticos
                                          Liberal
                                         Carismatico
                                         Liderazgo de las mujeres
Mapa conceptual

Mapa conceptual

  • 1.
    MAPA CONCEPTUAL Garantizar la consecucion de metas Trabajo hacia un objetivo Inversion de recursos Definicion de objetivos 1.PLANEACION Tipos Propositos o misiones objetivos o metas Estrategias Politicas Reglas EMPRESA Procedimientos Programas dependen del INSUMO Presupuesto Mide y corrige el desempeño 4.CONTROL Tipos Preliminar Concurrente Retroalimentacion
  • 2.
    APA CONCEPTUAL Mecanismos para tareas organizacionales Distribucion de lineas de autoridad Distribucion del trabajo 2. ORGANIZACIÓN TIPOS Formal Informal Funcion empresarial Territorial EMPRESA Tipo de clientes Productos Matricial PROCESO PRODUCTO Virtual Proceso de influir en las personas para que contribuyan al cumplimiento de las metas organizacionales 3. DIRECCION TIPOS Lider autocratco Autocratico benevolente Democraticos Liberal Carismatico Liderazgo de las mujeres