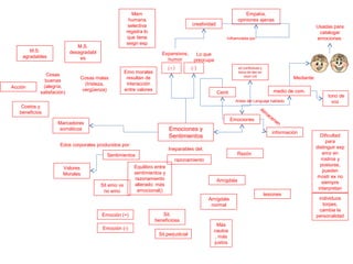
Emociones Razón Sentimientos
inseparables
Influyen en:
Equilibrio
emoción razón
Bienestar
Reacciones espontáneas
Modo de pensar
Recuerdos
Decisiones que tomamos
Cómo planeamos el futuro
Comunicación con los demás
Modo de comportarnos
Sentimientos
indeseablesSentimientos más
fuertes
Buen planteamiento
Sustituir
Empatía
Potenciadaspor:
Originadas en:
Seres con células sensibles a
estímulos
Neuronas
Con el tiempo aparecen:
Cerebro
Amortiguador
Coordinan y transmiten info a:
Responsables del movimiento
Variaciones
ambientales
Consciencia
Flexibilidad
en
Permite sentir las
propias emociones
Influyen en la emoción
Estructuras y circuitos
Amígdala
Corteza Cerebral
Info. sensorial
Ordena:
reacción emocional
Hipotálamo
Hipófisis
Funciones vitalesControla
la:
Mímica
Básicas:
Alegría, Asco, Enfado, Tristeza, Miedo, Sorpresa
imitación
Cond. instrumental
Aprendizaje relacional
Libera hormonas para producir otras
Comportamiento
Surge
de
la:
Aprendizaje
Conducta
Emociones sociales complejas
Basadas en:
Neuronas espejo
Contagio
emocional
Influye
en:
(+) (-)
Lo que
preocupa
Expansivos,
humor
Marcadores
somáticos
Edos. corporales producidos por:
Cosas
buenas
(alegría,
satisfacción)
Cosas malas
(tristeza,
vergüenza)
Emociones
medio de com.
Antes del Lenguaje hablado
tono de
voz
Usadas para
catalogar
emociones
Amígdala
lesiones
expresiones
emocionales
información
sit conflictivas y
toma de dec en
mom crit
personalidad
Emociones y
Sentimientos
M.S.
agradables
M.S.
desagradables
Equilibro
alterado
Inseparablesdel;
Costos y
beneficios
Acción
creatividad
Empatía,
opiniones ajenas
interacción
entre valores
Sentimientos
Valores
Morales
Almacenan
Mediante:
Cenit
Influenciada por:
Analizan
De cada:
Asociadascon:
cambia la:
dificultad para distinguir:
Personas más emocionales
Morales
Vienen de:
Amígdala normal
Estructuras
encargadas
Formación
de memorias
Glucocorticoides
Relacionadoscon:
Hipocampo y
corteza
Corteza
prefrontal
Lesiones del
lóbulo frontal
capacidad para
sentir emociones
sociales.
Adrenalina
Ramas
terminales
como el vago
Formación
de memorias
Hipocampo y
corteza Glucocorticoides
espinas
dendríticas
aprendemos
Brotes de:
Para que cada
neurona se
acople
Lesiones del
lóbulo frontal
Corteza
orbitofrontal y
regiones
vecinas
Emo y sent.
Toma de
decisiones en
sit conflictivas
Amígdala
normal
Estructuras
encargadas
Noticia
importante
Cap para
distinguir
Corteza
prefrontal
capacidad
para sentir
emociones
sociales. Ínsula y
amígdala
Corteza
singulada
anterior
regulación
emocional
Intervenir de
modo crítico
en
más cautos,
más justos
proceso mental
consciente
elecciones
equivocadas
Seforman:
Relacionadas
con:
Nos hace:
expresiones
emocionales
falsas de
fingidas
razonamiento
Info
Exceso
de deliberación :
Por definición:
1
Relacionada con:
Afecta:
(+) (-)
Lo que
preocupa
Expansivos,
humor
razonamiento
Marcadores
somáticos
Edos corporales producidos por:
Cosas
buenas
(alegría,
satisfación)
Cosas malas
(tristeza,
vergüenza)
Mem
humana
selectiva
registra lo
que tiene
seign esp
Sit emo vs
no emo
Emociones
medio de com.
Antes del Lenguaje hablado
tono de
voz
Usadas para
catalogar
emociones
Amígdala
lesiones
Dificultad
para
distinguir exp
emo en
rostros y
posturas,
pueden
mostr ex no
siempre
interpretan
información
sit conflictivas y
toma de dec en
mom crit
individuos
torpes,
cambia la
personalidad
Emociones y
Sentimientos
M.S.
agradables
M.S.
desagradabl
es
Razón
Equilibro entre
sentimientos y
razonamiento
alterado: más
emocional()
Amígdala
normal
Más
cautos
, más
justos
Sit.
beneficiosa
Sit.perjudicial
Emoción (+)
Emoción (-)
Ineparables del;
Costos y
beneficios
Acción
creatividad
Empatía,
opiniones ajenas
Emo morales
resultan de
interacción
entre valores
Sentimientos
Valores
Morales
Alm
acenan
Mediante:
Cenit
Influenciada por:
Adrenalina
Ramas
terminales
como el vago
Formación
de memorias
Hipocampo y
corteza
Glucocorticoi
des
espinas
dendríticas
aprendemos
Brotes de:
Para que
cada
neurona se
acople
Implicada en
conducta
social y
comunicació
n
Lesiones del
lobulo frontal
Corteza
orbitofrontal
y regiones
vecinas
Emociones y
sentimientos
penentre
razonamient
o
Toma de
decisiones
sit
conflictivas
toma de
decisiones
Amígdala
Estructuras
encargadas
Noticia
importante
Cap para
distinguir
expresionaes
emocionales
falsas de
fingidas
Corteza
prefrontal
capacidad
para sentir
emociones
sociales.
Ínsula amig
Corteza
singulada
antero
Detectar
decisiones
que van
contra
tendencias
generales de
las
conductas de
las personas
Relacionada
con
regulación
emocional
Intervenir de
modo crítico
en
Serotonina:
conductas
prosociales
dismiución
aumenta
agresividad
Amígdala
normal: nos
hace más
cautos, más
gustos
Por
definición:
proceso
mental
consciente
Exceso de
deliberación:
elecciones
equivocadas
Luchan por el: :
Predomina en la:
hacialoquecausa
2 caminos para el:
Utilizada para el:
Sirve para ganar
Esun:
Capítulo 4. ¿Cómo influye la razón en los sentimientos?
Control emocional
Modo de controlar
sentimientos
Cambio de expresión de
las emociones
Empatía
Regula atención
Haciendo:
Corteza
cerebral
Cerebro
emocional
Control de la conducta
explícita
preocupación
cambio
mental
ver las cosas de
otro modo
para tratar de:
Inteligencia emocional
propio edo
emocional
Capacidad de controlar y regular:
Códigos éticos y morales
Refrenar
emociones
Malestar
emocional
Mayer y Salovey
Goleman
Empatía
Se comunica con
todos sus recursos
Sentimientos
adelantados
Gratificación
adecuada
Trato cordial
Prototipo
Emocionalmente
inteligente
Abierto, alegre,
socialmente
equilibrado
Prototipo clásico
tranquilo,
ambicioso,
tenaz.
Dirigen grupos
exitosos
liderazgo
cualidades
Inteligencia
general
heredables
Evaluación
Es difícil la:
tests
Mujeres: mejores
puntuaciones
Mínima
Patológica
Persona con IE
Popularizado por:
Busca:
Metas realistas
Concepto
Desarrollado por:
Sedacuentadel:
Si es: Puede ser:
Cerebro
emocional
estructuras
Radica en:
De:
Que
son
en
cierta
m
edida:
procrastination
emociones
Se basa en:
Del:
Capítulo 5. La Inteligencia
Emocional y Social

mapas mentales instinto y emociones 2

  • 1.
    Emociones Razón Sentimientos inseparables Influyenen: Equilibrio emoción razón Bienestar Reacciones espontáneas Modo de pensar Recuerdos Decisiones que tomamos Cómo planeamos el futuro Comunicación con los demás Modo de comportarnos Sentimientos indeseablesSentimientos más fuertes Buen planteamiento Sustituir Empatía Potenciadaspor: Originadas en: Seres con células sensibles a estímulos Neuronas Con el tiempo aparecen: Cerebro Amortiguador Coordinan y transmiten info a: Responsables del movimiento Variaciones ambientales Consciencia Flexibilidad en Permite sentir las propias emociones Influyen en la emoción Estructuras y circuitos Amígdala Corteza Cerebral Info. sensorial Ordena: reacción emocional Hipotálamo Hipófisis Funciones vitalesControla la: Mímica Básicas: Alegría, Asco, Enfado, Tristeza, Miedo, Sorpresa imitación Cond. instrumental Aprendizaje relacional Libera hormonas para producir otras Comportamiento Surge de la: Aprendizaje Conducta Emociones sociales complejas Basadas en: Neuronas espejo Contagio emocional Influye en:
  • 2.
    (+) (-) Lo que preocupa Expansivos, humor Marcadores somáticos Edos.corporales producidos por: Cosas buenas (alegría, satisfacción) Cosas malas (tristeza, vergüenza) Emociones medio de com. Antes del Lenguaje hablado tono de voz Usadas para catalogar emociones Amígdala lesiones expresiones emocionales información sit conflictivas y toma de dec en mom crit personalidad Emociones y Sentimientos M.S. agradables M.S. desagradables Equilibro alterado Inseparablesdel; Costos y beneficios Acción creatividad Empatía, opiniones ajenas interacción entre valores Sentimientos Valores Morales Almacenan Mediante: Cenit Influenciada por: Analizan De cada: Asociadascon: cambia la: dificultad para distinguir: Personas más emocionales Morales Vienen de: Amígdala normal Estructuras encargadas Formación de memorias Glucocorticoides Relacionadoscon: Hipocampo y corteza Corteza prefrontal Lesiones del lóbulo frontal capacidad para sentir emociones sociales.
  • 3.
    Adrenalina Ramas terminales como el vago Formación dememorias Hipocampo y corteza Glucocorticoides espinas dendríticas aprendemos Brotes de: Para que cada neurona se acople Lesiones del lóbulo frontal Corteza orbitofrontal y regiones vecinas Emo y sent. Toma de decisiones en sit conflictivas Amígdala normal Estructuras encargadas Noticia importante Cap para distinguir Corteza prefrontal capacidad para sentir emociones sociales. Ínsula y amígdala Corteza singulada anterior regulación emocional Intervenir de modo crítico en más cautos, más justos proceso mental consciente elecciones equivocadas Seforman: Relacionadas con: Nos hace: expresiones emocionales falsas de fingidas razonamiento Info Exceso de deliberación : Por definición: 1 Relacionada con: Afecta:
  • 4.
    (+) (-) Lo que preocupa Expansivos, humor razonamiento Marcadores somáticos Edoscorporales producidos por: Cosas buenas (alegría, satisfación) Cosas malas (tristeza, vergüenza) Mem humana selectiva registra lo que tiene seign esp Sit emo vs no emo Emociones medio de com. Antes del Lenguaje hablado tono de voz Usadas para catalogar emociones Amígdala lesiones Dificultad para distinguir exp emo en rostros y posturas, pueden mostr ex no siempre interpretan información sit conflictivas y toma de dec en mom crit individuos torpes, cambia la personalidad Emociones y Sentimientos M.S. agradables M.S. desagradabl es Razón Equilibro entre sentimientos y razonamiento alterado: más emocional() Amígdala normal Más cautos , más justos Sit. beneficiosa Sit.perjudicial Emoción (+) Emoción (-) Ineparables del; Costos y beneficios Acción creatividad Empatía, opiniones ajenas Emo morales resultan de interacción entre valores Sentimientos Valores Morales Alm acenan Mediante: Cenit Influenciada por:
  • 5.
    Adrenalina Ramas terminales como el vago Formación dememorias Hipocampo y corteza Glucocorticoi des espinas dendríticas aprendemos Brotes de: Para que cada neurona se acople Implicada en conducta social y comunicació n Lesiones del lobulo frontal Corteza orbitofrontal y regiones vecinas Emociones y sentimientos penentre razonamient o Toma de decisiones sit conflictivas toma de decisiones Amígdala Estructuras encargadas Noticia importante Cap para distinguir expresionaes emocionales falsas de fingidas Corteza prefrontal capacidad para sentir emociones sociales. Ínsula amig Corteza singulada antero Detectar decisiones que van contra tendencias generales de las conductas de las personas Relacionada con regulación emocional Intervenir de modo crítico en Serotonina: conductas prosociales dismiución aumenta agresividad Amígdala normal: nos hace más cautos, más gustos Por definición: proceso mental consciente Exceso de deliberación: elecciones equivocadas
  • 6.
    Luchan por el:: Predomina en la: hacialoquecausa 2 caminos para el: Utilizada para el: Sirve para ganar Esun: Capítulo 4. ¿Cómo influye la razón en los sentimientos? Control emocional Modo de controlar sentimientos Cambio de expresión de las emociones Empatía Regula atención Haciendo: Corteza cerebral Cerebro emocional Control de la conducta explícita preocupación cambio mental ver las cosas de otro modo para tratar de:
  • 7.
    Inteligencia emocional propio edo emocional Capacidadde controlar y regular: Códigos éticos y morales Refrenar emociones Malestar emocional Mayer y Salovey Goleman Empatía Se comunica con todos sus recursos Sentimientos adelantados Gratificación adecuada Trato cordial Prototipo Emocionalmente inteligente Abierto, alegre, socialmente equilibrado Prototipo clásico tranquilo, ambicioso, tenaz. Dirigen grupos exitosos liderazgo cualidades Inteligencia general heredables Evaluación Es difícil la: tests Mujeres: mejores puntuaciones Mínima Patológica Persona con IE Popularizado por: Busca: Metas realistas Concepto Desarrollado por: Sedacuentadel: Si es: Puede ser: Cerebro emocional estructuras Radica en: De: Que son en cierta m edida: procrastination emociones Se basa en: Del: Capítulo 5. La Inteligencia Emocional y Social