MARCO DE REFERENCIA



       Marco Teórico



       Motivación, Aprendizaje y Rendimiento Escolar (Castellón, 2000)


       En términos generales se puede afirmar que la motivación es la palanca

que mueve toda conducta, lo que nos permite provocar cambios tanto a nivel

escolar como de la vida en general. Pero el marco teórico explicativo de cómo se

produce la motivación, cuáles son las variables determinantes, cómo se puede

mejorar desde la práctica docente?, etc., son cuestiones no resueltas, y en parte

las respuestas dependerán del enfoque psicológico que se adopte; además, como

afirma Núñez (1996) la motivación no es un proceso unitario, sino que abarca

componentes muy diversos que ninguna de las teorías elaboradas hasta el

momento ha conseguido integrar, de ahí que uno de los mayores retos de los

investigadores sea el tratar de precisar y clarificar qué elementos o constructos se

engloban dentro de este amplio y complejo proceso que etiquetamos como

motivación.


       Sin embargo, a pesar de las discrepancias existentes la mayoría de los

especialistas coinciden en definir la motivación como un conjunto de procesos

implicados en la activación, dirección y persistencia de la conducta (Beltrán,

1993a; Bueno, 1995; McClelland, 1989, etc.). Si nos trasladamos al contexto

escolar y consideramos el carácter intencional de la conducta humana, parece
bastante evidente que las actitudes, percepciones, expectativas y

representaciones que tenga el estudiante de sí mismo, de la tarea a realizar, y de

las metas que pretende alcanzar constituyen factores de primer orden que guían y

dirigen la conducta del estudiante en el ámbito académico.


       Tradicionalmente, ha existido una separación entre los aspectos cognitivos

y los afectivo-motivacionales a la hora de estudiar su influencia en el aprendizaje

escolar, de forma que unos autores centraban sus estudios en los aspectos

cognitivos olvidando los otros, o viceversa. En la actualidad, no obstante existe un

creciente interés en estudiar ambos tipos de componentes de forma integrada. "Se

puede afirmar que el aprendizaje se caracteriza como un proceso cognitivo y

motivacional a la vez" (G. Cabanach et al., 1996, p. 9), en consecuencia, en la

mejora del rendimiento académico debemos tener en cuenta tanto los aspectos

cognitivos como los motivacionales. Para aprender es imprescindible "poder"

hacerlo, lo cual hace referencia a las capacidades, los conocimientos, las

estrategias, y las destrezas necesarias (componentes cognitivos), pero además es

necesario "querer" hacerlo, tener la disposición, la intención y la motivación

suficientes (componentes motivacionales) (Núñez y Gonzalez-Pumariega, 1996).

Los especialistas más destacados en este tema como por ejemplo Paris Lipson y

Wixson (1983), Pintrich (1989), Pintrich y De Groot (1990) opinan que, para tener

buenos resultados académicos, los alumnos necesitan poseer tanto "voluntad

"(will) como "habilidad" (skill) (En G. Cabanach et al., 1996), lo que conduce a la

necesidad de integrar ambos aspectos.
Por otra parte, también se quiere resaltar que el aprendizaje escolar, desde

una visión constructivista, no queda, en absoluto, reducido exclusivamente al

plano cognitivo en sentido estricto, sino que hay que contar también con otros

aspectos motivacionales como las intenciones, las metas, las percepciones y

creencias que tiene el sujeto que aprende, que aunque somos conscientes que

estos aspectos sean también representaciones mentales en última estancia, lo

que demuestra la enorme interrelación que mantienen el ámbito cognitivo y

afectivo-motivacional, nosotros los vamos a tratar como determinantes del

aprendizaje escolar vinculados a la vertiente afectivo-motivacional, como

tradicionalmente ha venido haciéndose hasta ahora, porque pretendemos destacar

los procesos motivacionales sobre los cognitivos.


        En línea con lo comentado en los párrafos anteriores, en este estudio se

quiere centrar la atención, fundamentalmente en analizar aquellas variables que

pueden estar incidiendo de manera relevante en la motivación del estudiante tales

como:


        Factores Motivacionales Intrínsecos: Motivación que genera la propia

actividad, interés, curiosidad y desafío que éstas le provoca; sentimientos de auto

eficiencia, las creencias de control: Alude al grado de control que los estudiantes

creen tener sobre su propio aprendizaje; la ansiedad: componente afectivo,

vinculado a pensamientos negativos por parte del sujeto, que interfiere

negativamente en su desempeño.
Factores Motivaciones Extrínsecos, tales como la satisfacción que tiene

motivos diferentes a los de la propia actividad (los amigos, la familia, la

universidad, las evaluaciones, las recompensas), la valoración de las tareas

(valoración positiva de las tareas podría conducir al estudiante a involucrarse más

en el propio aprendizaje y a utilizar estrategias cognitivas más frecuentemente,

con lo que dispondría al estudiante a aprender con comprensión).


       Desde una perspectiva personal (factores intrínsecos), como contextual

(factores extrínsecos), así como la intervención instruccional que el profesor puede

desarrollar dentro del aula para mejorar la motivación de sus alumnos, conforman

los principales problemas actuales de la docencia, es entender cómo el estudiante

se motiva a realizar un proceso de crecimiento personal, lo que redundará con

toda seguridad en un incremento del rendimiento escolar.


       Estos planteamientos quedan recogidos en las variables contextuales y

personales que serán analizadas en los apartados siguientes. Las variables

contextuales, constituyen los elementos clave de toda Situación Educativa o

grupo-clase: alumnos, contenido. Las variables personales afectivo-motivacionales

propuestas han sido tomadas del modelo motivacional de Pintrich (Trench, 2001)

(autoconcepto, metas de aprendizaje y emociones).
Variables Personales de la Motivación


       Si se analizan las principales teorías sobre motivación (teoría atribucional

de la motivación de logro de Weiner, teoría de la autovalía de Covington y Berry, la

teoría de las metas de aprendizaje de Dweck, la teoría de Nicholls, el modelo de

eficacia percibida de Schunk, etc.) se observa que destacan los siguientes

constructos: el autoconcepto, los patrones de atribución causal, y las metas de

aprendizaje. En consecuencia, estos factores y su interrelación determinarán en

gran medida la motivación escolar. Son pues referencia obligada de todo profesor

que desee incidir en la motivación de los alumnos.


       Estas variables personales también están recogidas en el marco teórico

sobre motivación planteado por Pintrich (1989), Pintrich y De Groot (1990). Este

marco teórico estaría integrado por tres componentes. El componente de

expectativa, que hace referencia a las creencias y expectativas de los estudiantes

para realizar una determinada tarea. Este componente se podría traducir en la

siguiente pregunta: ¿soy capaz de hacer esta tarea? El componente de valor, que

indica las metas de los alumnos y sus creencias sobre la importancia e interés de

la tarea. Este componente se podría traducir en la siguiente pregunta: ¿por qué

hago esta tarea? El componente afectivo, que recoge las reacciones emocionales

de los estudiantes ante la tarea. Este componente se podría traducir en la

siguiente pregunta: ¿cómo me siento al hacer esta tarea?


       Finalmente, comentar que el constructo patrones de atribución

causal, anteriormente aludido por diversos autores como un constructo personal
determinante de la motivación escolar, estaría muy vinculado a este tercer

componente afectivo, propuesto por Pintrich, debido a que los patrones

atribucional del estudiante están determinados, en gran medida, por las

consecuencias afectivo-emocionales derivadas de la realización de la tarea, así

como de los éxitos y fracasos obtenidos en la misma (aspectos que constituyen el

núcleo central de la Teoría Atribucional de la Motivación de Logro de Weiner).




      El Componente de Expectativa: El Autoconcepto.


      El autoconcepto es el resultado de un proceso de análisis, valoración e

integración de la información derivada de la propia experiencia y del feedback de

los otros significativos, como compañeros, padres y profesor.


      Una de las funciones más importantes del autoconcepto es la de regular la

conducta mediante un proceso de autoevaluación o autoconciencia, de modo que

el comportamiento de un estudiante en un momento determinado está

determinado en gran medida por el autoconcepto que posea en ese momento.

Bandura (1977) señala que el sujeto anticipa el resultado de su conducta a partir

de las creencias y valoraciones que hace de sus capacidades; es decir, genera

expectativas bien de éxito, bien de fracaso, que repercutirán sobre su motivación y

rendimiento.


      Por otra parte, teniendo en cuenta que numerosas investigaciones han

demostrado la correlación significativa que existe entre autoestima (valoración

positiva o negativa del autoconcepto) y el locus de control podemos deducir que
en la medida en que desarrollemos la autoestima de los alumnos también

mejoraremos su atribución causal. Así, tenemos que los sujetos con baja

autoestima suelen atribuir sus éxitos a factores externos e incontrolables (el azar)

y sus fracasos a factores internos estables e incontrolables (baja capacidad),

mientras que los sujetos con alta autoestima suelen atribuir sus éxitos a factores

internos y estables (capacidad) o a factores internos, inestables y controlable

(esfuerzo) y sus fracasos a factores internos y controlables (falta de esfuerzo).


       Para explicar el rendimiento de un alumno es imprescindible, pues, tener en

cuenta tanto las capacidades reales como las creencias personales sobre las

propias capacidades para realizar las tareas escolares. El rendimiento del

estudiante no depende tanto de la capacidad real como de la capacidad creída o

percibida. Como señala Bandura (1987), existe una notable diferencia entre

poseer una capacidad y saber utilizarla en situaciones diversas.




      El Componente de Valor: Las Metas de Aprendizaje:


       Investigaciones recientes intentan explicar la motivación de logro

basándose en las metas que persigue el alumno. Las metas que se eligen dan

lugar a diferentes modos de afrontar las tareas académicas y a distintos patrones

motivacionales. Según G. Cabanach (1996) las distintas metas elegidas se

pueden situar entre dos polos que van desde una orientación extrínseca a una

orientación intrínseca. De modo que, algunos autores distinguen entre metas de

aprendizaje y metas de ejecución o rendimiento (Elliot y Dweck, 1988), otros entre
metas centradas en la tarea y metas centradas en el "yo" (Nicholls, 1984), y

finalmente, otros que diferencian entre metas de dominio y metas de rendimiento

(Ames, 1992; Ames y Archer, 1988). Las primeras metas (de aprendizaje, las

centradas en la tarea y las de dominio) se distinguen de las incluidas en el

segundo grupo (de ejecución, centradas en el "yo", y de rendimiento) porque

comportan formas de afrontamiento diferente, así como diferentes formas de

pensamiento sobre uno mismo, la tarea y los resultados de la misma. Así,

mientras que unos estudiantes se mueven por el deseo de saber, curiosidad,

preferencia por el reto, interés por aprender, otros están orientados hacia la

consecución de metas extrínsecas como obtención de notas, recompensas, juicios

positivos, aprobación de padres y profesores, y evitación de las valoraciones

negativas. En este sentido, decimos que los primeros tienen una motivación

intrínseca porque supone un interés por parte del sujeto de desarrollar y mejorar la

capacidad, mientras que los segundos tienen motivación extrínseca ya que

reflejan el deseo de mostrar a los demás su competencia y de obtener juicios

positivos, más que el interés por aprender. Estos dos grupos de metas generan

dos patrones motivacionales también distintos, así, mientras que el primer grupo

llevan a los alumnos/as a adoptar un patrón denominado de "dominio" (mastery)

aceptando retos y desafíos para incrementar sus conocimientos y habilidades, el

segundo grupo conducen a un patrón denominado de "indefensión" (helpless), en

donde los estudiantes tratan de evitar los retos o desafíos escolares por miedo a

manifestar poca capacidad para realizar con éxito una tarea.
Sin embargo, algunos autores (como Heyman y Dweck, 1992; Smiley y

Dweck, 1994, etc.) afirman que la conducta mostrada por los alumnos depende

más de su "capacidad percibida" que de su orientación de meta. De forma que,

cuando los estudiantes (ya sean de una u otra orientación de meta) tienen

confianza en su capacidad de éxito en una tarea muestran comportamientos

similares, aceptando el desafío planteado por dicha tarea y persistiendo en su

esfuerzo de realizarla con éxito. Por el contrario, cuando dudan de su capacidad,

las diferencias en orientación de meta, reflejan también diferencias a nivel

motivacional (Miller et al. 1993)




       El Componente Afectivo: Las Emociones.


       Hoy en día es frecuente hablar de inteligencia emocional (Goleman, 1996),

término que implica conocer las propias emociones y regularlas tanto

personalmente como socialmente (autorregulación emocional). La inteligencia

emocional está relacionada con la motivación, ya que una persona es inteligente

emocionalmente en la medida que puede mejorar su propia motivación.


       Existen escasos estudios que hayan investigado el peso que juega el

dominio emocional del estudiante en el aprendizaje. A pesar de esta carencia

investigadora, en general, se asume que las emociones forman parte importante

de la vida psicológica del escolar y que tienen una alta influencia en la motivación

académica y en las estrategias cognitivas (adquisición, almacenamiento,
recuperación de la información, etc.), y por ende en el aprendizaje y en el

rendimiento escolar (Pekrun, 1992).


       En el campo educativo tan solo dos tipos de emociones han recibido

atención hasta la fecha, la ansiedad, y el estado anímico. Por ahora sólo se han

estudiado los efectos cognitivos de estas emociones en el rendimiento, olvidando

los efectos motivacionales.


       Pekrun (1992) ha generalizado a otras emociones los efectos que la

ansiedad y el estado anímico producen en el aprendizaje y rendimiento y ha

elaborado un modelo teórico (ver ilustración 1) en el que los procesos cognitivos y

motivacionales actúan de mediadores. A continuación nos centraremos en los

efectos motivacionales de las emociones y su repercusión en el aprendizaje y

rendimiento.
Ilustración 1 Relación motivación y Rendimiento Académico


       En términos generales podemos señalar que las emociones pueden influir

en gran medida en el aprendizaje y en el rendimiento de los estudiantes.



       Específicamente, mientras los efectos de las emociones positivas pueden

ser beneficiosas en la mayoría de los casos, el impacto de las emociones

negativas como insatisfacción o ansiedad pueden ocasionar efectos ambivalentes.

En esta misma línea, Polaino (1993) afirmaba que una ansiedad moderada en las

matemáticas, no solo disminuye el rendimiento sino que puede facilitarlo. Por el

contrario, un nivel muy alto de ansiedad inhibe notablemente el rendimiento, ya

que aparece como un factor disruptivo de los procesos motivacionales y cognitivos

que son los que intervienen directamente sobre las habilidades y destrezas

necesarias para la solución de problemas.



       Actuaciones Instruccionales en el Aula

       La actuación instruccional del profesor y la aplicación de técnicas

motivacionales en el aula variará en función del marco conceptual o enfoque

psicológico en el que se basa, en unos casos se tratará de incidir sobre los

factores personales y en otros en los factores contextuales (antecedentes o

consecuentes), en función de la importancia que se le otorgue a unos o a otros.

       Se coincide con Cyrs (1995) al afirmar que no se debe motivar a los

estudiantes, sino crear un ambiente (environment learning) que les permita a ellos

mismos motivarse. En un principio, se pretendía cambiar la motivación de los
estudiantes aplicándoles programas especiales que se desarrollaban fuera del

contexto escolar. Sin embargo, con la emergencia de las teorías cognitivo-sociales

de la motivación y el rendimiento, los estudios actuales centran su interés en el

entorno o situación de aprendizaje, pues, tiene mucho más sentido que tratar de

provocar un cambio en el aprendiz incidiendo directamente sobre los componentes

personales.

       Siguiendo en esta línea, Ames (1992) propone una serie de actuaciones

instruccionales del profesor encaminadas a favorecer las metas de aprendizaje en

función de las dimensiones por él señaladas anteriormente. En relación con las

tareas y actividades de aprendizaje propone seleccionar aquellas que ofrezcan

retos y desafíos razonables por su novedad, variedad o diversidad. Respecto a la

distribución de autoridad o responsabilidad, propone ayudar a los alumnos en la

toma de decisiones, fomentar su responsabilidad e independencia y desarrollar

habilidades de autocontrol. Por último, respecto a las prácticas de evaluación, las

estrategias instruccionales más importantes que se deberían implementar en el

aula son: centrarse sobre el progreso y mejora individual, reconocer el esfuerzo de

los alumnos y trasmitir la visión de que los errores son parte del proceso de

enseñanza y aprendizaje.

       Desde hace algunos años se están desarrollando estudios tratando de

incidir en el ambiente, como por ejemplo el realizado por Maehr y Midgley (1991).

Estos autores han tratado de aplicar la teoría de Ames desarrollando un programa,

en el que participan no sólo los profesores sino también los padres y la comunidad

en general porque consideran que el grupo-clase no es una isla sino que forma
parte de otros ámbitos sociales más amplios y es difícil promover cambios en el

aula sin contar con ellos.




       Motivar a los alumnos y enseñarles a motivarse (Serna, 2001):

       El artículo presenta el enfoque de la motivación escolar que se desarrolla

en esta investigación. Partiendo de la necesidad de trabajar este aspecto en el

aula, se responde a las siguientes cuestiones: ¿qué es estar motivado?, ¿por qué

unos alumnos están motivados y otros no?, ¿qué responsabilidad tenemos los

profesores?, ¿qué cosas concretas podemos hacer? Explicamos la motivación

como una amplia capacidad que el alumno construye mediante una enseñanza

motivadora y una enseñanza de valores y recursos.


       Dolores saca el folio, escribe la fecha, pone su nombre, copia el primer

problema, se le rompe la mina, se levanta a sacar punta y al cabo de un rato

(después de comentar con tres o cuatro compañeros) vuelve a su sitio. La

profesora pone los resultados de los problemas en la pizarra y los niños corrigen

su tarea. Dolores guarda la hoja prácticamente en blanco en el archivador. Su

comportamiento en todas las actividades es muy parecido. El año pasado repitió

segundo de primaria. Su madre ha hablado con la tutora, porque está muy

preocupada por su hija.


       Javier no viene a clase siempre. Cuando viene se sienta al final y se apoya

en la pared. Hay que decirle que saque el cuaderno para que tome apuntes, pero
escribe escasamente tres líneas. En el último control realizado en clase, el

profesor ha dicho a todos las preguntas y, en su caso, le ha dado también las

respuestas. El día anterior le ha recordado el ejercicio y le ha animado a que

estudiara, pero no ha hecho nada. Los profesores piensan que, si no se va antes,

pasará a cuarto de ESO con todas las asignaturas suspendidas.


       Son situaciones habituales en los centros escolares. La desmotivación está

en la base del fracaso escolar y, con frecuencia también, en los problemas de

disciplina. El interés de los alumnos y su esfuerzo son los factores que más

influyen en el rendimiento, y su ausencia, la causa que produce más insatisfacción

en los profesores y en ellos mismos.


       Los problemas de motivación en el aula tienen difícil solución. Dolores y

Javier tienen diferente edad, algunas condiciones buenas para salir adelante, pero

sus profesores no tienen muy claro cómo ayudarles. El tema plantea interrogantes

del tipo: ¿qué es estar motivado?, ¿por qué unos alumnos están motivados y otros

no?, ¿qué responsabilidad tenemos los profesores en todo esto?, ¿qué cosas

concretas podemos hacer?


       Los profesores estamos de acuerdo con las explicaciones teóricas: la

motivación es consecuencia de la historia de aprendizaje; hay que promover la

motivación intrínseca, el proceso es interactivo..., pero, cuando nos afecta

directamente, realizamos comentarios que traducen, además de nuestro estado de

ánimo, lo que consideramos más importante dentro de la complejidad del tema.

Vamos a partir de algunas de estas afirmaciones para, de forma muy breve,
explicar las ideas que destacan y matizar nuestro enfoque sobre la motivación

escolar.




       ¿Qué es estar motivado?:


       Comentario entre profesores: "Decimos que no tienen interés, pero

tendríamos que ingeniárnoslas para generar su entusiasmo, como el otro día, que

hice un juego: atendieron todos, aprendieron y se lo pasaron muy bien".


       La motivación se entiende así fundamentalmente como las estrategias o los

ardides que tienen que llevar a cabo los profesores para conseguir que el alumno

trabaje.


       Esta idea de que el trabajo escolar requiere esfuerzo es fácil entenderla

mal; no se trata de pensar que aburrir a los alumnos es algo inevitable, sino de

hacer muchas cosas para que desplegar y sostener su esfuerzo les merezca la

pena. La actuación del profesor no puede reducirse a invocar la disciplina o la

voluntad como una habilidad concreta que debe ejercitar el alumno. Debemos

hablar de voluntad, pero siempre como consecuencia de una capacidad global de

formación personal. Marina, en su artículo (página 21), la relaciona directamente

con la inteligencia: "La voluntad no es otra cosa que la motivación inteligente...
más que una facultad, es un proyecto de la inteligencia para alcanzar la autonomía

personal".


       La motivación es una amplia capacidad, porque la disposición y la

realización efectiva del trabajo escolar requiere que enseñemos: valores

superiores, como la satisfacción por el trabajo bien hecho, la superación personal,

la autonomía y la libertad que da el conocimiento...; además, es una cuestión de

procedimientos: requiere parcelar un trabajo costoso, darse autoinstrucciones,

relacionar contenidos, trabajar en equipo...; y también exige conocimiento: el ser

consciente de las circunstancias que favorecen y desaniman las ganas de trabajar.


       La motivación que perseguimos pretende un carácter permanente; no es,

simplemente, la causada por una actividad concreta, un tema atractivo o un

extraordinario profesor, sino que debe sostenerse ante circunstancias menos

favorables.




       ¿Por qué unos alumnos están motivados y otros no? ¿Qué responsabilidad

      tienen los profesores?:


       Comentario entre profesores: "Este alumno no tiene ningún interés por

aprender, no es extraño, teniendo en cuenta el ambiente familiar y las lagunas que

tiene. No podemos hacer nada".


       Las causas de la desmotivación pueden ser muy variadas, siempre vamos

a tener que hacer un análisis de las influencias que recibe el alumno y de su
historia, especialmente de su historia de aprendizaje. Vamos a considerar

responsabilidades tan directas como la de la familia, el grave condicionante de un

medio social desfavorecido, el peso de una historia escolar llena de fracasos y

cómo nuestra intervención está limitada por todos estos condicionantes. Nos

vamos a encontrar con la dificultad de romper con unas expectativas, atribuciones,

falta de hábitos, prejuicios, falta de conocimiento y habilidades... y es difícil que se

produzcan cambios.


       La familia es la primera variable y la más constante; la disposición para

aprender se la enseñamos a nuestros hijos con nuestras preguntas y comentarios,

o siendo modelo o ejemplo en nuestra vida cotidiana. Teresa Huguet explica tres

aspectos de la dinámica familiar que tienen una influencia destacada en la

motivación escolar de los hijos: su actitud ante el conocimiento y la escuela, el tipo

de relación afectiva que establece con su hijo, y las destrezas y habilidades que

despliega para motivarle y ayudarle en el trabajo escolar. Aporta también algunas

ideas para los centros que se planteen favorecer y aprovechar la educación

familiar.


       Además de todo esto y de sus posibles problemas, lo que sucede en el aula

tiene también una influencia y la posibilidad de ir desarrollando otra historia que

lleve a reconstruir la capacidad de motivarse. El profesor dirige el aula como un

profesional que tiene como objetivo la educación de todos, pero tiene que ser

consciente de las influencias que recibe; reconocemos así que hay alumnos que

animan nuestra ayuda, pero también hay otros que casi no la merecen. Todo lo

que se realiza en clase tiene una influencia mutua: la actuación del profesor, del
grupo y la del alumno individualmente considerado está condicionada, es

interdependiente.


       Hablamos de una interacción educativa cuando el alumno pone en marcha

la actividad constructiva que requiere el aprendizaje significativo, promovida por el

buen clima de trabajo de sus compañeros y la enseñanza mediadora del profesor

que facilita todo el proceso.


       Cada uno de los alumnos tiene una historia detrás y unos condicionantes

en el aula, pero lo que llegan a realizar dentro y fuera de clase es, en último

término, una decisión personal. Prácticamente, en cualquier circunstancia

coinciden en un alumno motivos para ponerse a trabajar y motivos para no

hacerlo; imaginémoslo en su casa a las 6 de la tarde y le suponemos con ganas

de encender la TV, salir con los amigos, tumbarse en el sofá y, por otro lado,

pensando que mañana le van a preguntar, que el tema no es difícil, que quiere

aprobar la evaluación y, seguramente, ninguno de los motivos le conducen

inexorablemente a la acción. Como educadores, tenemos claro que debemos

formar personas capaces de decidir y llevar a cabo lo que más les conviene;

tenemos que manejar todas las influencias posibles para conducir positivamente al

alumno, pero esta intervención debe considerar su espacio de decisión y hacer al

alumno consciente de ello.


       Estamos diciendo que "no aprender" es una decisión personal, pero lo

natural es que las personas quieran aprender, porque el conocimiento supone

poder hacer más cosas y controlar más todo lo que te rodea. Entonces, a un
alumno desmotivado le pasa algo, no es simplemente que no quiera. El problema

es muy complejo, no se trata de una enfermedad cuya curación dependa

únicamente de un tratamiento del médico (léase profesor), sino que es un estado

construido por la propia persona, y en último término, tiene que desmontarlo el

protagonista. Eso sí, parece imposible que lo haga sin ayuda y dirección.


       La ayuda y dirección que pueden dar los profesores para motivar a alumnos

y alumnas depende muy directamente de su motivación para enseñar y de sus

recursos para automotivarse sorteando los sinsabores que da la administración, la

jefatura de estudios y los propios alumnos. Lo más importante no es que el

profesor sea perfecto, sino que reconozca sus limitaciones y que haga cosas por

mejorar. Sebastián Sánchez (página 13) reflexiona sobre las condiciones que

perjudican la motivación del profesorado y presenta algunas propuestas para

incidir y contrarrestar estos problemas.


       Entender la motivación como una capacidad que se desarrolla y que hay

que educar, exige una adaptación a muy distintos niveles. Es imposible lograr

cotas altas de motivación y responsabilidad sin considerar la historia del alumno;

hay que ir progresivamente. No se puede, por ejemplo, pedir dos horas de estudio

a un alumno que lleva muchos cursos sin hacer nada. Estos cambios precisan

tiempo, son lentos, es preciso mantener las ayudas y ajustarlas a los niveles de

motivación y trabajo que el alumno vaya consiguiendo.




       La Satisfacción de las Necesidades Básicas de Aprendizaje
En la “Declaración Mundial de Educación para Todos”, promulgada por la

UNESCO 1990, en su artículo I se lee:


       “Cada persona –niño, joven o adulto– deberá estar en condiciones de

beneficiarse de las oportunidades educacionales ofrecidas para satisfacer sus

necesidades básicas de aprendizaje. Estas necesidades comprenden tanto las

herramientas esenciales para el aprendizaje (tales como lectura y escritura,

expresión oral, aritmética, resolución de problemas) como los contenidos básicos

mismos del aprendizaje (conocimientos teóricos y prácticos, valores y actitudes)

requeridos para que los seres humanos sean capaces de sobrevivir, desarrollen

sus capacidades, vivan y trabajen con dignidad, participen plenamente en el

desarrollo, mejoren la calidad de sus vidas, tomen decisiones fundamentadas y

continúen aprendiendo. El alcance de las necesidades básicas de aprendizaje y la

manera de satisfacerlas varía según cada país y cada cultura e, inevitablemente,

cambia con el paso del tiempo.”


       Desde esta noción de educación formadora, se identifican una serie de

necesidades a satisfacer, siendo este el objetivo primordial del proceso

pedagógico, por ello, se retoman la teoría de Abraham Maslow, mejorada por

Manfred Max Feed frente al tema, la cual pertenece a la corriente de la psicología

humanística, que surge como respuesta frente a las visiones limitadas del

conductismo y el psicoanálisis, preocupándose de los problemas auténticos que

sufre el ser humano.
Un proyecto de vida es la respuesta a las necesidades del ser humano y

sus satisfactores, este abordaje debe tener en cuenta aspectos como la

motivación vista como factor intrínseco y la jerarquía de necesidades, como

predictor de proyección, sin olvidar la consecución de bienes y servicios.



       Los modelos teórico-explicativos sobre las necesidades humanas se

pueden analizar desde una mirada sistémica y fenomenológica con enfoque

centrado en la persona.

       La propuesta de CEPAUR (Centro de Estudios y Promoción de Asuntos

Urbanos), da una visión sistémica de las necesidades que Max-Neef, Elizalde y

Hopenhayn (Manfred Max- Neef, Elizalde y Hopenhayn, 2000) distinguen entre

necesidades y satisfactores. “Se ha creído, tradicionalmente, que las necesidades

humanas tienden a ser infinitas; que están constantemente cambiando; que varían

de una cultura a otra, y que son diferentes en cada periodo histórico. Nos parece

que tales suposiciones son incorrectas, puesto que son producto de un error

conceptual, (que consiste en no explicitar) la diferencia fundamental entre lo que

son propiamente necesidades y lo que son satisfactores de esas necesidades”

(1986: 26).

       Con esta propuesta se visualizan las necesidades como la manifestación

de tensión constante entre carencia y potencia. “Concebir las necesidades tan sólo

como carencia implica restringir su espectro a lo puramente fisiológico, que es

precisamente el ámbito en que una necesidad asume con mayor fuerza y claridad

la sensación de falta de algo. Sin embargo, en la medida en que las necesidades

comprometen, motivan y movilizan a las personas, son también potencialidad y,
más aún, pueden llegar a ser recursos. La necesidad de participar es potencial de

participación, tal como la necesidad de afecto es potencial de afecto” (1986:34).

       Con esta visión se proponen la clasificación de las necesidades de acuerdo

con los siguientes criterios.

               Primero las necesidades existenciales como las de: Ser, Tener,

Hacer y Estar. Los deseos humanos se expresan no en la dimensión del ser (en el

plano de lo esencial) sino que única y exclusivamente en la dimensión del hacer y

del estar (es decir en lo histórico-concreto). Allí se intentó otorgarle un carácter

más dinámico al sistema de necesidades, mediante las categorías ontológicas del

ser, tener, hacer y estar, que de hecho operan más bien como categorías de

necesidades.



               En segundo lugar las categorías axiológicas donde proponen las de

Subsistencia, Protección, Afecto, Entendimiento, Participación, Ocio, Creación,

Identidad y Libertad



       o       .Refieren además que las “necesidades de supervivencia” no se

deben considerar como necesidades sino como satisfactores fundamentales,

igualmente refieren que se debe distinguir entre satisfactores y bienes. “Mientras

un satisfactor es en sentido último el modo por el cual se expresa una necesidad,

los bienes son en sentido estricto el medio por el cual el sujeto potencia los

satisfactores para vivir sus necesidades” (1986:35).

       Max-Neef (1994), combina dos criterios posibles de desagregación, el

primero que es según categorías axiológicas o necesidades humanas
fundamentales: subsistencia, protección, afecto, entendimiento, participación, ocio,

creación, identidad y libertad. La segunda división según categorías existenciales,

ontológicas o modos de experiencia: de ser, tener, hacer y estar.




       Necesidades Existenciales (Ser - Tener - Hacer - Estar) (Max-Neef,

      1993)


       Son aquellas que tienen relación con la búsqueda de respuestas al sentido

de la existencia humana.


       La necesidad de ser:


       El hombre tiene la necesidad de desarrollar todas sus potencialidades que

le permitan determinar su individualidad.


       Esta necesidad implica en el ser una experiencia permanente de

autotransformarse y autorrealizarse, para así trascender como persona al servicio

de los demás.


       La necesidad de tener:


       El hombre tiene la necesidad de poseer bienes materiales y espirituales

que enfatiza en sus posesiones y le permiten un desarrollo más pleno de su ser.

Esta necesidad implica, tener una familia, alimentación, trabajo, salud, derechos,

amistades, educación, recreación, fe, esperanza, amor, paz, libertad.


      La necesidad de estar:
El hombre tiene la necesidad de ubicarse en un espacio físico, en un

entorno vital y social, en el cual debe realizarse como persona. Esta necesidad

implica no solamente mantener su privacidad e intimidad, sino propender por

espacios de encuentro, crear ámbitos de interacción formativa y participativa de

producción, retroalimentación y de pertenencia que le permitan vivir y madurar con

plasticidad espacio temporal en su quehacer diario.


       La necesidad de hacer:


       El Hombre, como Homo Faber, tiene la necesidad de hacer y construir

cosas Esta necesidad implica crear, procrear, crecer, conocerse, trabajar,

producir, prevenir, cooperar, investigar, experimentar, construir, interpretar,

discrepar, acatar, dialogar, evocar, soñar, descansar, actualizarse, confrontar,

relajarse, optar, arriesgar, asumir, desobedecer y meditar.




       Necesidades Axiológicas:


       Son aquellas que están relacionadas con el orden de los valores; es decir,

con todas aquellas respuestas que tienden a satisfacer necesidades de cualquier

índole: religiosa, artística, social, política, moral, etc.


       La Necesidad de Subsistencia:


       El hombre tiene la necesidad de sobrevivir.
Esta necesidad implica, en el ser humano, tener alimento, educación,

vivienda, trabajo, recreación, amor, afecto, protección, desarrollar habilidades y

destrezas, tener y desarrollar madurez, pertenecer y tener un hogar, desarrollar

actividades creadoras, desarrollar actividades socialmente productivas, tener

medios para desarrollarse física y emocionalmente en forma óptima.


       La Necesidad de Protección:


       El hombre, como ser social, tiene la necesidad de seguridad.

Esta necesidad implica, en el ser humano, tener apoyo familiar, grupal, social y del

Estado; amar y ser amado, cuidar y ser cuidado, tener y dar apego.


       La Necesidad de Afecto:


       El hombre tiene la necesidad de amar y ser amado. Esta necesidad implica,

en el ser humano, hacer amistades, formar pareja, tener una familia, hacer el

amor, expresar emociones, compartir, cuidar, cultivar, apreciar, tener privacidad,

intimidad, ser solidario, ser generoso, sensual, tener voluntad y buen humor.


       La Necesidad de Entendimiento:


       El hombre tiene la necesidad de conocer, comprender, analizar y asimilar la

realidad. Esta necesidad implica, en el ser humano, desarrollar conciencia crítica,

ser receptivo, asombrarse, ser curioso, disciplinado, intuitivo y racional, tener

métodos educativos que le permitan experimentar, investigar, estudiar, analizar,

meditar e interpretar la realidad, desde ámbitos como las escuelas, universidades,

agrupaciones, comunidades, familia y -en general- el entorno del individuo.
La Necesidad de Participación:


       El hombre, como ser social, tiene la necesidad de integrarse, de vivir en

comunidad. Esta necesidad implica, en el ser humano, formar y pertenecer a un

grupo, tomar decisiones, aceptar, actuar, comprometerse, colaborar, opinar,

decidir, trabajar en grupo, desarrollar la acción social, interactuar, compartir ideas

e identificarse con el otro.


       La Necesidad de Ocio:


       El hombre tiene la necesidad de utilizar su tiempo libre.


       Esta necesidad implica, en el ser humano, desarrollar la curiosidad, la

imaginación, la sensualidad, descansar, buscar la tranquilidad, realizar juegos,

participar en espectáculos culturales, deportivos, sociales, políticos y religiosos,

contemplar la naturaleza y ambientes diferentes.


       La Necesidad de Creación:


       El hombre tiene la necesidad de pensar, sentir y actuar en forma

original.Esta necesidad implica en el ser humano expresarse y traducir sus

sentimientos libre y espontáneamente, ser original, flexible y dinámico en su

pensar; capaz de improvisar, fantasear, integrar, tener fluidez, ser expresivo,

tolerante a la frustración; poder distensionarse.


       La Necesidad de Identidad:
El hombre tiene la necesidad de ser él mismo. Esta necesidad implica, en el

ser humano, desarrollar la autoestima, el sentido de pertenencia, de coherencia,

de diferenciación, de asertividad; ser capaz de comprometerse, integrarse,

confrontarse, definirse, conocerse, reconocerse, actualizarse y crecer, a partir de

valores, normas y roles, en torno del quehacer diario.


       La Necesidad de Movimiento


       El hombre tiene la necesidad de desarrollar habilidades y destrezas

motoras. Esta necesidad implica que el ser humano desarrolle la coordinación

gruesa (postura), la coordinación fina (manipulación de objetos), el equilibrio

(fluidez de movimiento), las cualidades físicas básicas (rapidez, precisión), la

expresión plástica (imitar, creación, gestos), los movimientos reflejos y las

habilidades motoras (eficiencia, automatismo, naturalización).



       Lo anterior permite aprendizajes como leer, escribir, calcular.


       La Necesidad de Libertad (Autonomía):


       El hombre tiene la necesidad de tener conciencia de sí mismo, de obrar y

tomar decisiones.


       Esta necesidad implica, en el ser humano, ser auténtico, decidir por sí solo,

autogobernarse, construir su propia escala de valores y normas, tener disposición

a cooperar con juicio crítico, regular su conducta con base en sus principios y

conceptos internos y autodeterminarse.
La Necesidad de Trascender Histórica y Espiritualmente:



       El hombre tiene la necesidad de ir más allá de lo meramente humano,

viviendo en el dominio del ser, convirtiéndose en fin, en el claro goce del estado de

satisfacción de la esperanza alcanzada y lograda, al traspasar limitaciones,

imperfecciones, impedimentos y restricciones humanas.


       Esta necesidad implica crecer por encima de auto realizarse, auto

observarse, al criticar imparcialmente y asumir la responsabilidad del propio

pasado aceptando el yo presente. Es convertirse en agente activo; es una forma

de metamotivación e identificación con lo que exige ser hecho. Estar en armonía

con la naturaleza, con capacidad de ceder, ser receptivo. Es superar las

necesidades inferiores del yo y ascender al nivel de sinergia, volverse

metamotivado; es decir, identificable con los valores del ser, a través del amor...

estar por encima de... no ser afectado por...


       Es crecer a través de un yo autodeterminante, autónomo, que supera la

debilidad, la dependencia, es hacerse fuerte y relacionarse con la existencia en

términos de lo posible y actual, integrándose al elevarse a un punto de vista más

alto que no excluya lo opuesto sino que lo coordine.


       Incluye los niveles más elevados inclusivos u holísticos de la conciencia, la

conducta y las formas de relacionarse con fines, con uno mismo, con las otras

personas, con otras especies, con la naturaleza y el cosmos.
Dentro de esta propuesta el SER se refiere a los atributos o

características personales, teniendo en cuenta una serie de factores que inciden

en la realización de los seres humanos; para su reconocimiento la persona debe

realizar una matriz DOFA, evaluación que pondrá de manifiesto DEBILIDADES o

lo que común mente se reconoce como defectos, OPORTUNIDADES entendidas

como personas, situaciones o cosas que posibiliten la consecución del proyecto de

vida, FORTALEZAS son lo que comúnmente se denominan las cualidades o

características positivas, pero también habilidades, destrezas y conocimientos, por

ultimo AMENAZAS entendidas como los factores que pueden incidir

negativamente en la consecución del proyecto de vida. El SER incluye factores

colectivos, lo inmutable (esencia eterna de las cosas) con lo cambiante (lo actual y

lo potencial). Como lo refiere Max-Neef.



       El HACER es la acción, el acto, el paso de de la potencialidad al logro, lo

que exige una transformación de la naturaleza de la persona que parte del

reconocimiento del SER y de la realidad con la que se relaciona un sujeto tanto

en lo individual como en lo colectivo. Este trabajo requiere el análisis concienzudo

del origen, el valor y la acción concreta para potencializar, excluir o neutralizar

según el caso el factor analizado.



       El TENER se refiere a la consecución de los objetivos de la vida en todas

las dimensiones del ser, para lo cual se pone en funcionamiento normas,

mecanismo, herramientas, habilidades, destrezas, aptitudes, actitudes, en
búsqueda de transformación, expansión y logro, en todas las dimensiones del ser

humano. es TENER la recompensa del HACER.



       El ESTAR es la proyección donde el ser humano desea llegar, remite a

espacios, ambientes, en tiempos específicos, partiendo del ser, trascendiendo

construyéndose y depurando su esencia. Dentro de los cuales están los logros en

todas las dimensiones del desarrollo del ser humano.



       En conclusión el producto de la construcción inteligente de una estrategia

llamada SER, se pone en acción a través de un buen plan llamado HACER, ello

llevara indefectiblemente a obtener resultados proyectados que se denominan

TENER y esta ecuación perfecta llevara a que el ser humano asegure un ESTAR,

lleno de seguridad, autorrealización, bienestar, y éxito duradero como lo refiere

Max Neef,




                                 MARCO CONCEPTUAL
Ilustración 2 Relación Motivación y Desempeño Académico
Ilustración 3 Necesidades Humanas según Abraham Maslow
Ilustración 4 Desarrollo a Escala Humana Manfred Max-Feed

Marco de referencia

  • 1.
    MARCO DE REFERENCIA Marco Teórico Motivación, Aprendizaje y Rendimiento Escolar (Castellón, 2000) En términos generales se puede afirmar que la motivación es la palanca que mueve toda conducta, lo que nos permite provocar cambios tanto a nivel escolar como de la vida en general. Pero el marco teórico explicativo de cómo se produce la motivación, cuáles son las variables determinantes, cómo se puede mejorar desde la práctica docente?, etc., son cuestiones no resueltas, y en parte las respuestas dependerán del enfoque psicológico que se adopte; además, como afirma Núñez (1996) la motivación no es un proceso unitario, sino que abarca componentes muy diversos que ninguna de las teorías elaboradas hasta el momento ha conseguido integrar, de ahí que uno de los mayores retos de los investigadores sea el tratar de precisar y clarificar qué elementos o constructos se engloban dentro de este amplio y complejo proceso que etiquetamos como motivación. Sin embargo, a pesar de las discrepancias existentes la mayoría de los especialistas coinciden en definir la motivación como un conjunto de procesos implicados en la activación, dirección y persistencia de la conducta (Beltrán, 1993a; Bueno, 1995; McClelland, 1989, etc.). Si nos trasladamos al contexto escolar y consideramos el carácter intencional de la conducta humana, parece
  • 2.
    bastante evidente quelas actitudes, percepciones, expectativas y representaciones que tenga el estudiante de sí mismo, de la tarea a realizar, y de las metas que pretende alcanzar constituyen factores de primer orden que guían y dirigen la conducta del estudiante en el ámbito académico. Tradicionalmente, ha existido una separación entre los aspectos cognitivos y los afectivo-motivacionales a la hora de estudiar su influencia en el aprendizaje escolar, de forma que unos autores centraban sus estudios en los aspectos cognitivos olvidando los otros, o viceversa. En la actualidad, no obstante existe un creciente interés en estudiar ambos tipos de componentes de forma integrada. "Se puede afirmar que el aprendizaje se caracteriza como un proceso cognitivo y motivacional a la vez" (G. Cabanach et al., 1996, p. 9), en consecuencia, en la mejora del rendimiento académico debemos tener en cuenta tanto los aspectos cognitivos como los motivacionales. Para aprender es imprescindible "poder" hacerlo, lo cual hace referencia a las capacidades, los conocimientos, las estrategias, y las destrezas necesarias (componentes cognitivos), pero además es necesario "querer" hacerlo, tener la disposición, la intención y la motivación suficientes (componentes motivacionales) (Núñez y Gonzalez-Pumariega, 1996). Los especialistas más destacados en este tema como por ejemplo Paris Lipson y Wixson (1983), Pintrich (1989), Pintrich y De Groot (1990) opinan que, para tener buenos resultados académicos, los alumnos necesitan poseer tanto "voluntad "(will) como "habilidad" (skill) (En G. Cabanach et al., 1996), lo que conduce a la necesidad de integrar ambos aspectos.
  • 3.
    Por otra parte,también se quiere resaltar que el aprendizaje escolar, desde una visión constructivista, no queda, en absoluto, reducido exclusivamente al plano cognitivo en sentido estricto, sino que hay que contar también con otros aspectos motivacionales como las intenciones, las metas, las percepciones y creencias que tiene el sujeto que aprende, que aunque somos conscientes que estos aspectos sean también representaciones mentales en última estancia, lo que demuestra la enorme interrelación que mantienen el ámbito cognitivo y afectivo-motivacional, nosotros los vamos a tratar como determinantes del aprendizaje escolar vinculados a la vertiente afectivo-motivacional, como tradicionalmente ha venido haciéndose hasta ahora, porque pretendemos destacar los procesos motivacionales sobre los cognitivos. En línea con lo comentado en los párrafos anteriores, en este estudio se quiere centrar la atención, fundamentalmente en analizar aquellas variables que pueden estar incidiendo de manera relevante en la motivación del estudiante tales como: Factores Motivacionales Intrínsecos: Motivación que genera la propia actividad, interés, curiosidad y desafío que éstas le provoca; sentimientos de auto eficiencia, las creencias de control: Alude al grado de control que los estudiantes creen tener sobre su propio aprendizaje; la ansiedad: componente afectivo, vinculado a pensamientos negativos por parte del sujeto, que interfiere negativamente en su desempeño.
  • 4.
    Factores Motivaciones Extrínsecos,tales como la satisfacción que tiene motivos diferentes a los de la propia actividad (los amigos, la familia, la universidad, las evaluaciones, las recompensas), la valoración de las tareas (valoración positiva de las tareas podría conducir al estudiante a involucrarse más en el propio aprendizaje y a utilizar estrategias cognitivas más frecuentemente, con lo que dispondría al estudiante a aprender con comprensión). Desde una perspectiva personal (factores intrínsecos), como contextual (factores extrínsecos), así como la intervención instruccional que el profesor puede desarrollar dentro del aula para mejorar la motivación de sus alumnos, conforman los principales problemas actuales de la docencia, es entender cómo el estudiante se motiva a realizar un proceso de crecimiento personal, lo que redundará con toda seguridad en un incremento del rendimiento escolar. Estos planteamientos quedan recogidos en las variables contextuales y personales que serán analizadas en los apartados siguientes. Las variables contextuales, constituyen los elementos clave de toda Situación Educativa o grupo-clase: alumnos, contenido. Las variables personales afectivo-motivacionales propuestas han sido tomadas del modelo motivacional de Pintrich (Trench, 2001) (autoconcepto, metas de aprendizaje y emociones).
  • 5.
    Variables Personales dela Motivación Si se analizan las principales teorías sobre motivación (teoría atribucional de la motivación de logro de Weiner, teoría de la autovalía de Covington y Berry, la teoría de las metas de aprendizaje de Dweck, la teoría de Nicholls, el modelo de eficacia percibida de Schunk, etc.) se observa que destacan los siguientes constructos: el autoconcepto, los patrones de atribución causal, y las metas de aprendizaje. En consecuencia, estos factores y su interrelación determinarán en gran medida la motivación escolar. Son pues referencia obligada de todo profesor que desee incidir en la motivación de los alumnos. Estas variables personales también están recogidas en el marco teórico sobre motivación planteado por Pintrich (1989), Pintrich y De Groot (1990). Este marco teórico estaría integrado por tres componentes. El componente de expectativa, que hace referencia a las creencias y expectativas de los estudiantes para realizar una determinada tarea. Este componente se podría traducir en la siguiente pregunta: ¿soy capaz de hacer esta tarea? El componente de valor, que indica las metas de los alumnos y sus creencias sobre la importancia e interés de la tarea. Este componente se podría traducir en la siguiente pregunta: ¿por qué hago esta tarea? El componente afectivo, que recoge las reacciones emocionales de los estudiantes ante la tarea. Este componente se podría traducir en la siguiente pregunta: ¿cómo me siento al hacer esta tarea? Finalmente, comentar que el constructo patrones de atribución causal, anteriormente aludido por diversos autores como un constructo personal
  • 6.
    determinante de lamotivación escolar, estaría muy vinculado a este tercer componente afectivo, propuesto por Pintrich, debido a que los patrones atribucional del estudiante están determinados, en gran medida, por las consecuencias afectivo-emocionales derivadas de la realización de la tarea, así como de los éxitos y fracasos obtenidos en la misma (aspectos que constituyen el núcleo central de la Teoría Atribucional de la Motivación de Logro de Weiner). El Componente de Expectativa: El Autoconcepto. El autoconcepto es el resultado de un proceso de análisis, valoración e integración de la información derivada de la propia experiencia y del feedback de los otros significativos, como compañeros, padres y profesor. Una de las funciones más importantes del autoconcepto es la de regular la conducta mediante un proceso de autoevaluación o autoconciencia, de modo que el comportamiento de un estudiante en un momento determinado está determinado en gran medida por el autoconcepto que posea en ese momento. Bandura (1977) señala que el sujeto anticipa el resultado de su conducta a partir de las creencias y valoraciones que hace de sus capacidades; es decir, genera expectativas bien de éxito, bien de fracaso, que repercutirán sobre su motivación y rendimiento. Por otra parte, teniendo en cuenta que numerosas investigaciones han demostrado la correlación significativa que existe entre autoestima (valoración positiva o negativa del autoconcepto) y el locus de control podemos deducir que
  • 7.
    en la medidaen que desarrollemos la autoestima de los alumnos también mejoraremos su atribución causal. Así, tenemos que los sujetos con baja autoestima suelen atribuir sus éxitos a factores externos e incontrolables (el azar) y sus fracasos a factores internos estables e incontrolables (baja capacidad), mientras que los sujetos con alta autoestima suelen atribuir sus éxitos a factores internos y estables (capacidad) o a factores internos, inestables y controlable (esfuerzo) y sus fracasos a factores internos y controlables (falta de esfuerzo). Para explicar el rendimiento de un alumno es imprescindible, pues, tener en cuenta tanto las capacidades reales como las creencias personales sobre las propias capacidades para realizar las tareas escolares. El rendimiento del estudiante no depende tanto de la capacidad real como de la capacidad creída o percibida. Como señala Bandura (1987), existe una notable diferencia entre poseer una capacidad y saber utilizarla en situaciones diversas. El Componente de Valor: Las Metas de Aprendizaje: Investigaciones recientes intentan explicar la motivación de logro basándose en las metas que persigue el alumno. Las metas que se eligen dan lugar a diferentes modos de afrontar las tareas académicas y a distintos patrones motivacionales. Según G. Cabanach (1996) las distintas metas elegidas se pueden situar entre dos polos que van desde una orientación extrínseca a una orientación intrínseca. De modo que, algunos autores distinguen entre metas de aprendizaje y metas de ejecución o rendimiento (Elliot y Dweck, 1988), otros entre
  • 8.
    metas centradas enla tarea y metas centradas en el "yo" (Nicholls, 1984), y finalmente, otros que diferencian entre metas de dominio y metas de rendimiento (Ames, 1992; Ames y Archer, 1988). Las primeras metas (de aprendizaje, las centradas en la tarea y las de dominio) se distinguen de las incluidas en el segundo grupo (de ejecución, centradas en el "yo", y de rendimiento) porque comportan formas de afrontamiento diferente, así como diferentes formas de pensamiento sobre uno mismo, la tarea y los resultados de la misma. Así, mientras que unos estudiantes se mueven por el deseo de saber, curiosidad, preferencia por el reto, interés por aprender, otros están orientados hacia la consecución de metas extrínsecas como obtención de notas, recompensas, juicios positivos, aprobación de padres y profesores, y evitación de las valoraciones negativas. En este sentido, decimos que los primeros tienen una motivación intrínseca porque supone un interés por parte del sujeto de desarrollar y mejorar la capacidad, mientras que los segundos tienen motivación extrínseca ya que reflejan el deseo de mostrar a los demás su competencia y de obtener juicios positivos, más que el interés por aprender. Estos dos grupos de metas generan dos patrones motivacionales también distintos, así, mientras que el primer grupo llevan a los alumnos/as a adoptar un patrón denominado de "dominio" (mastery) aceptando retos y desafíos para incrementar sus conocimientos y habilidades, el segundo grupo conducen a un patrón denominado de "indefensión" (helpless), en donde los estudiantes tratan de evitar los retos o desafíos escolares por miedo a manifestar poca capacidad para realizar con éxito una tarea.
  • 9.
    Sin embargo, algunosautores (como Heyman y Dweck, 1992; Smiley y Dweck, 1994, etc.) afirman que la conducta mostrada por los alumnos depende más de su "capacidad percibida" que de su orientación de meta. De forma que, cuando los estudiantes (ya sean de una u otra orientación de meta) tienen confianza en su capacidad de éxito en una tarea muestran comportamientos similares, aceptando el desafío planteado por dicha tarea y persistiendo en su esfuerzo de realizarla con éxito. Por el contrario, cuando dudan de su capacidad, las diferencias en orientación de meta, reflejan también diferencias a nivel motivacional (Miller et al. 1993) El Componente Afectivo: Las Emociones. Hoy en día es frecuente hablar de inteligencia emocional (Goleman, 1996), término que implica conocer las propias emociones y regularlas tanto personalmente como socialmente (autorregulación emocional). La inteligencia emocional está relacionada con la motivación, ya que una persona es inteligente emocionalmente en la medida que puede mejorar su propia motivación. Existen escasos estudios que hayan investigado el peso que juega el dominio emocional del estudiante en el aprendizaje. A pesar de esta carencia investigadora, en general, se asume que las emociones forman parte importante de la vida psicológica del escolar y que tienen una alta influencia en la motivación académica y en las estrategias cognitivas (adquisición, almacenamiento,
  • 10.
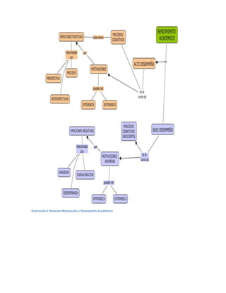
    recuperación de lainformación, etc.), y por ende en el aprendizaje y en el rendimiento escolar (Pekrun, 1992). En el campo educativo tan solo dos tipos de emociones han recibido atención hasta la fecha, la ansiedad, y el estado anímico. Por ahora sólo se han estudiado los efectos cognitivos de estas emociones en el rendimiento, olvidando los efectos motivacionales. Pekrun (1992) ha generalizado a otras emociones los efectos que la ansiedad y el estado anímico producen en el aprendizaje y rendimiento y ha elaborado un modelo teórico (ver ilustración 1) en el que los procesos cognitivos y motivacionales actúan de mediadores. A continuación nos centraremos en los efectos motivacionales de las emociones y su repercusión en el aprendizaje y rendimiento.
  • 11.
    Ilustración 1 Relaciónmotivación y Rendimiento Académico En términos generales podemos señalar que las emociones pueden influir en gran medida en el aprendizaje y en el rendimiento de los estudiantes. Específicamente, mientras los efectos de las emociones positivas pueden ser beneficiosas en la mayoría de los casos, el impacto de las emociones negativas como insatisfacción o ansiedad pueden ocasionar efectos ambivalentes. En esta misma línea, Polaino (1993) afirmaba que una ansiedad moderada en las matemáticas, no solo disminuye el rendimiento sino que puede facilitarlo. Por el contrario, un nivel muy alto de ansiedad inhibe notablemente el rendimiento, ya que aparece como un factor disruptivo de los procesos motivacionales y cognitivos que son los que intervienen directamente sobre las habilidades y destrezas necesarias para la solución de problemas. Actuaciones Instruccionales en el Aula La actuación instruccional del profesor y la aplicación de técnicas motivacionales en el aula variará en función del marco conceptual o enfoque psicológico en el que se basa, en unos casos se tratará de incidir sobre los factores personales y en otros en los factores contextuales (antecedentes o consecuentes), en función de la importancia que se le otorgue a unos o a otros. Se coincide con Cyrs (1995) al afirmar que no se debe motivar a los estudiantes, sino crear un ambiente (environment learning) que les permita a ellos mismos motivarse. En un principio, se pretendía cambiar la motivación de los
  • 12.
    estudiantes aplicándoles programasespeciales que se desarrollaban fuera del contexto escolar. Sin embargo, con la emergencia de las teorías cognitivo-sociales de la motivación y el rendimiento, los estudios actuales centran su interés en el entorno o situación de aprendizaje, pues, tiene mucho más sentido que tratar de provocar un cambio en el aprendiz incidiendo directamente sobre los componentes personales. Siguiendo en esta línea, Ames (1992) propone una serie de actuaciones instruccionales del profesor encaminadas a favorecer las metas de aprendizaje en función de las dimensiones por él señaladas anteriormente. En relación con las tareas y actividades de aprendizaje propone seleccionar aquellas que ofrezcan retos y desafíos razonables por su novedad, variedad o diversidad. Respecto a la distribución de autoridad o responsabilidad, propone ayudar a los alumnos en la toma de decisiones, fomentar su responsabilidad e independencia y desarrollar habilidades de autocontrol. Por último, respecto a las prácticas de evaluación, las estrategias instruccionales más importantes que se deberían implementar en el aula son: centrarse sobre el progreso y mejora individual, reconocer el esfuerzo de los alumnos y trasmitir la visión de que los errores son parte del proceso de enseñanza y aprendizaje. Desde hace algunos años se están desarrollando estudios tratando de incidir en el ambiente, como por ejemplo el realizado por Maehr y Midgley (1991). Estos autores han tratado de aplicar la teoría de Ames desarrollando un programa, en el que participan no sólo los profesores sino también los padres y la comunidad en general porque consideran que el grupo-clase no es una isla sino que forma
  • 13.
    parte de otrosámbitos sociales más amplios y es difícil promover cambios en el aula sin contar con ellos. Motivar a los alumnos y enseñarles a motivarse (Serna, 2001): El artículo presenta el enfoque de la motivación escolar que se desarrolla en esta investigación. Partiendo de la necesidad de trabajar este aspecto en el aula, se responde a las siguientes cuestiones: ¿qué es estar motivado?, ¿por qué unos alumnos están motivados y otros no?, ¿qué responsabilidad tenemos los profesores?, ¿qué cosas concretas podemos hacer? Explicamos la motivación como una amplia capacidad que el alumno construye mediante una enseñanza motivadora y una enseñanza de valores y recursos. Dolores saca el folio, escribe la fecha, pone su nombre, copia el primer problema, se le rompe la mina, se levanta a sacar punta y al cabo de un rato (después de comentar con tres o cuatro compañeros) vuelve a su sitio. La profesora pone los resultados de los problemas en la pizarra y los niños corrigen su tarea. Dolores guarda la hoja prácticamente en blanco en el archivador. Su comportamiento en todas las actividades es muy parecido. El año pasado repitió segundo de primaria. Su madre ha hablado con la tutora, porque está muy preocupada por su hija. Javier no viene a clase siempre. Cuando viene se sienta al final y se apoya en la pared. Hay que decirle que saque el cuaderno para que tome apuntes, pero
  • 14.
    escribe escasamente treslíneas. En el último control realizado en clase, el profesor ha dicho a todos las preguntas y, en su caso, le ha dado también las respuestas. El día anterior le ha recordado el ejercicio y le ha animado a que estudiara, pero no ha hecho nada. Los profesores piensan que, si no se va antes, pasará a cuarto de ESO con todas las asignaturas suspendidas. Son situaciones habituales en los centros escolares. La desmotivación está en la base del fracaso escolar y, con frecuencia también, en los problemas de disciplina. El interés de los alumnos y su esfuerzo son los factores que más influyen en el rendimiento, y su ausencia, la causa que produce más insatisfacción en los profesores y en ellos mismos. Los problemas de motivación en el aula tienen difícil solución. Dolores y Javier tienen diferente edad, algunas condiciones buenas para salir adelante, pero sus profesores no tienen muy claro cómo ayudarles. El tema plantea interrogantes del tipo: ¿qué es estar motivado?, ¿por qué unos alumnos están motivados y otros no?, ¿qué responsabilidad tenemos los profesores en todo esto?, ¿qué cosas concretas podemos hacer? Los profesores estamos de acuerdo con las explicaciones teóricas: la motivación es consecuencia de la historia de aprendizaje; hay que promover la motivación intrínseca, el proceso es interactivo..., pero, cuando nos afecta directamente, realizamos comentarios que traducen, además de nuestro estado de ánimo, lo que consideramos más importante dentro de la complejidad del tema. Vamos a partir de algunas de estas afirmaciones para, de forma muy breve,
  • 15.
    explicar las ideasque destacan y matizar nuestro enfoque sobre la motivación escolar. ¿Qué es estar motivado?: Comentario entre profesores: "Decimos que no tienen interés, pero tendríamos que ingeniárnoslas para generar su entusiasmo, como el otro día, que hice un juego: atendieron todos, aprendieron y se lo pasaron muy bien". La motivación se entiende así fundamentalmente como las estrategias o los ardides que tienen que llevar a cabo los profesores para conseguir que el alumno trabaje. Esta idea de que el trabajo escolar requiere esfuerzo es fácil entenderla mal; no se trata de pensar que aburrir a los alumnos es algo inevitable, sino de hacer muchas cosas para que desplegar y sostener su esfuerzo les merezca la pena. La actuación del profesor no puede reducirse a invocar la disciplina o la voluntad como una habilidad concreta que debe ejercitar el alumno. Debemos hablar de voluntad, pero siempre como consecuencia de una capacidad global de formación personal. Marina, en su artículo (página 21), la relaciona directamente con la inteligencia: "La voluntad no es otra cosa que la motivación inteligente...
  • 16.
    más que unafacultad, es un proyecto de la inteligencia para alcanzar la autonomía personal". La motivación es una amplia capacidad, porque la disposición y la realización efectiva del trabajo escolar requiere que enseñemos: valores superiores, como la satisfacción por el trabajo bien hecho, la superación personal, la autonomía y la libertad que da el conocimiento...; además, es una cuestión de procedimientos: requiere parcelar un trabajo costoso, darse autoinstrucciones, relacionar contenidos, trabajar en equipo...; y también exige conocimiento: el ser consciente de las circunstancias que favorecen y desaniman las ganas de trabajar. La motivación que perseguimos pretende un carácter permanente; no es, simplemente, la causada por una actividad concreta, un tema atractivo o un extraordinario profesor, sino que debe sostenerse ante circunstancias menos favorables. ¿Por qué unos alumnos están motivados y otros no? ¿Qué responsabilidad tienen los profesores?: Comentario entre profesores: "Este alumno no tiene ningún interés por aprender, no es extraño, teniendo en cuenta el ambiente familiar y las lagunas que tiene. No podemos hacer nada". Las causas de la desmotivación pueden ser muy variadas, siempre vamos a tener que hacer un análisis de las influencias que recibe el alumno y de su
  • 17.
    historia, especialmente desu historia de aprendizaje. Vamos a considerar responsabilidades tan directas como la de la familia, el grave condicionante de un medio social desfavorecido, el peso de una historia escolar llena de fracasos y cómo nuestra intervención está limitada por todos estos condicionantes. Nos vamos a encontrar con la dificultad de romper con unas expectativas, atribuciones, falta de hábitos, prejuicios, falta de conocimiento y habilidades... y es difícil que se produzcan cambios. La familia es la primera variable y la más constante; la disposición para aprender se la enseñamos a nuestros hijos con nuestras preguntas y comentarios, o siendo modelo o ejemplo en nuestra vida cotidiana. Teresa Huguet explica tres aspectos de la dinámica familiar que tienen una influencia destacada en la motivación escolar de los hijos: su actitud ante el conocimiento y la escuela, el tipo de relación afectiva que establece con su hijo, y las destrezas y habilidades que despliega para motivarle y ayudarle en el trabajo escolar. Aporta también algunas ideas para los centros que se planteen favorecer y aprovechar la educación familiar. Además de todo esto y de sus posibles problemas, lo que sucede en el aula tiene también una influencia y la posibilidad de ir desarrollando otra historia que lleve a reconstruir la capacidad de motivarse. El profesor dirige el aula como un profesional que tiene como objetivo la educación de todos, pero tiene que ser consciente de las influencias que recibe; reconocemos así que hay alumnos que animan nuestra ayuda, pero también hay otros que casi no la merecen. Todo lo que se realiza en clase tiene una influencia mutua: la actuación del profesor, del
  • 18.
    grupo y ladel alumno individualmente considerado está condicionada, es interdependiente. Hablamos de una interacción educativa cuando el alumno pone en marcha la actividad constructiva que requiere el aprendizaje significativo, promovida por el buen clima de trabajo de sus compañeros y la enseñanza mediadora del profesor que facilita todo el proceso. Cada uno de los alumnos tiene una historia detrás y unos condicionantes en el aula, pero lo que llegan a realizar dentro y fuera de clase es, en último término, una decisión personal. Prácticamente, en cualquier circunstancia coinciden en un alumno motivos para ponerse a trabajar y motivos para no hacerlo; imaginémoslo en su casa a las 6 de la tarde y le suponemos con ganas de encender la TV, salir con los amigos, tumbarse en el sofá y, por otro lado, pensando que mañana le van a preguntar, que el tema no es difícil, que quiere aprobar la evaluación y, seguramente, ninguno de los motivos le conducen inexorablemente a la acción. Como educadores, tenemos claro que debemos formar personas capaces de decidir y llevar a cabo lo que más les conviene; tenemos que manejar todas las influencias posibles para conducir positivamente al alumno, pero esta intervención debe considerar su espacio de decisión y hacer al alumno consciente de ello. Estamos diciendo que "no aprender" es una decisión personal, pero lo natural es que las personas quieran aprender, porque el conocimiento supone poder hacer más cosas y controlar más todo lo que te rodea. Entonces, a un
  • 19.
    alumno desmotivado lepasa algo, no es simplemente que no quiera. El problema es muy complejo, no se trata de una enfermedad cuya curación dependa únicamente de un tratamiento del médico (léase profesor), sino que es un estado construido por la propia persona, y en último término, tiene que desmontarlo el protagonista. Eso sí, parece imposible que lo haga sin ayuda y dirección. La ayuda y dirección que pueden dar los profesores para motivar a alumnos y alumnas depende muy directamente de su motivación para enseñar y de sus recursos para automotivarse sorteando los sinsabores que da la administración, la jefatura de estudios y los propios alumnos. Lo más importante no es que el profesor sea perfecto, sino que reconozca sus limitaciones y que haga cosas por mejorar. Sebastián Sánchez (página 13) reflexiona sobre las condiciones que perjudican la motivación del profesorado y presenta algunas propuestas para incidir y contrarrestar estos problemas. Entender la motivación como una capacidad que se desarrolla y que hay que educar, exige una adaptación a muy distintos niveles. Es imposible lograr cotas altas de motivación y responsabilidad sin considerar la historia del alumno; hay que ir progresivamente. No se puede, por ejemplo, pedir dos horas de estudio a un alumno que lleva muchos cursos sin hacer nada. Estos cambios precisan tiempo, son lentos, es preciso mantener las ayudas y ajustarlas a los niveles de motivación y trabajo que el alumno vaya consiguiendo. La Satisfacción de las Necesidades Básicas de Aprendizaje
  • 20.
    En la “DeclaraciónMundial de Educación para Todos”, promulgada por la UNESCO 1990, en su artículo I se lee: “Cada persona –niño, joven o adulto– deberá estar en condiciones de beneficiarse de las oportunidades educacionales ofrecidas para satisfacer sus necesidades básicas de aprendizaje. Estas necesidades comprenden tanto las herramientas esenciales para el aprendizaje (tales como lectura y escritura, expresión oral, aritmética, resolución de problemas) como los contenidos básicos mismos del aprendizaje (conocimientos teóricos y prácticos, valores y actitudes) requeridos para que los seres humanos sean capaces de sobrevivir, desarrollen sus capacidades, vivan y trabajen con dignidad, participen plenamente en el desarrollo, mejoren la calidad de sus vidas, tomen decisiones fundamentadas y continúen aprendiendo. El alcance de las necesidades básicas de aprendizaje y la manera de satisfacerlas varía según cada país y cada cultura e, inevitablemente, cambia con el paso del tiempo.” Desde esta noción de educación formadora, se identifican una serie de necesidades a satisfacer, siendo este el objetivo primordial del proceso pedagógico, por ello, se retoman la teoría de Abraham Maslow, mejorada por Manfred Max Feed frente al tema, la cual pertenece a la corriente de la psicología humanística, que surge como respuesta frente a las visiones limitadas del conductismo y el psicoanálisis, preocupándose de los problemas auténticos que sufre el ser humano.
  • 21.
    Un proyecto devida es la respuesta a las necesidades del ser humano y sus satisfactores, este abordaje debe tener en cuenta aspectos como la motivación vista como factor intrínseco y la jerarquía de necesidades, como predictor de proyección, sin olvidar la consecución de bienes y servicios. Los modelos teórico-explicativos sobre las necesidades humanas se pueden analizar desde una mirada sistémica y fenomenológica con enfoque centrado en la persona. La propuesta de CEPAUR (Centro de Estudios y Promoción de Asuntos Urbanos), da una visión sistémica de las necesidades que Max-Neef, Elizalde y Hopenhayn (Manfred Max- Neef, Elizalde y Hopenhayn, 2000) distinguen entre necesidades y satisfactores. “Se ha creído, tradicionalmente, que las necesidades humanas tienden a ser infinitas; que están constantemente cambiando; que varían de una cultura a otra, y que son diferentes en cada periodo histórico. Nos parece que tales suposiciones son incorrectas, puesto que son producto de un error conceptual, (que consiste en no explicitar) la diferencia fundamental entre lo que son propiamente necesidades y lo que son satisfactores de esas necesidades” (1986: 26). Con esta propuesta se visualizan las necesidades como la manifestación de tensión constante entre carencia y potencia. “Concebir las necesidades tan sólo como carencia implica restringir su espectro a lo puramente fisiológico, que es precisamente el ámbito en que una necesidad asume con mayor fuerza y claridad la sensación de falta de algo. Sin embargo, en la medida en que las necesidades comprometen, motivan y movilizan a las personas, son también potencialidad y,
  • 22.
    más aún, puedenllegar a ser recursos. La necesidad de participar es potencial de participación, tal como la necesidad de afecto es potencial de afecto” (1986:34). Con esta visión se proponen la clasificación de las necesidades de acuerdo con los siguientes criterios. Primero las necesidades existenciales como las de: Ser, Tener, Hacer y Estar. Los deseos humanos se expresan no en la dimensión del ser (en el plano de lo esencial) sino que única y exclusivamente en la dimensión del hacer y del estar (es decir en lo histórico-concreto). Allí se intentó otorgarle un carácter más dinámico al sistema de necesidades, mediante las categorías ontológicas del ser, tener, hacer y estar, que de hecho operan más bien como categorías de necesidades. En segundo lugar las categorías axiológicas donde proponen las de Subsistencia, Protección, Afecto, Entendimiento, Participación, Ocio, Creación, Identidad y Libertad o .Refieren además que las “necesidades de supervivencia” no se deben considerar como necesidades sino como satisfactores fundamentales, igualmente refieren que se debe distinguir entre satisfactores y bienes. “Mientras un satisfactor es en sentido último el modo por el cual se expresa una necesidad, los bienes son en sentido estricto el medio por el cual el sujeto potencia los satisfactores para vivir sus necesidades” (1986:35). Max-Neef (1994), combina dos criterios posibles de desagregación, el primero que es según categorías axiológicas o necesidades humanas
  • 23.
    fundamentales: subsistencia, protección,afecto, entendimiento, participación, ocio, creación, identidad y libertad. La segunda división según categorías existenciales, ontológicas o modos de experiencia: de ser, tener, hacer y estar. Necesidades Existenciales (Ser - Tener - Hacer - Estar) (Max-Neef, 1993) Son aquellas que tienen relación con la búsqueda de respuestas al sentido de la existencia humana. La necesidad de ser: El hombre tiene la necesidad de desarrollar todas sus potencialidades que le permitan determinar su individualidad. Esta necesidad implica en el ser una experiencia permanente de autotransformarse y autorrealizarse, para así trascender como persona al servicio de los demás. La necesidad de tener: El hombre tiene la necesidad de poseer bienes materiales y espirituales que enfatiza en sus posesiones y le permiten un desarrollo más pleno de su ser. Esta necesidad implica, tener una familia, alimentación, trabajo, salud, derechos, amistades, educación, recreación, fe, esperanza, amor, paz, libertad. La necesidad de estar:
  • 24.
    El hombre tienela necesidad de ubicarse en un espacio físico, en un entorno vital y social, en el cual debe realizarse como persona. Esta necesidad implica no solamente mantener su privacidad e intimidad, sino propender por espacios de encuentro, crear ámbitos de interacción formativa y participativa de producción, retroalimentación y de pertenencia que le permitan vivir y madurar con plasticidad espacio temporal en su quehacer diario. La necesidad de hacer: El Hombre, como Homo Faber, tiene la necesidad de hacer y construir cosas Esta necesidad implica crear, procrear, crecer, conocerse, trabajar, producir, prevenir, cooperar, investigar, experimentar, construir, interpretar, discrepar, acatar, dialogar, evocar, soñar, descansar, actualizarse, confrontar, relajarse, optar, arriesgar, asumir, desobedecer y meditar. Necesidades Axiológicas: Son aquellas que están relacionadas con el orden de los valores; es decir, con todas aquellas respuestas que tienden a satisfacer necesidades de cualquier índole: religiosa, artística, social, política, moral, etc. La Necesidad de Subsistencia: El hombre tiene la necesidad de sobrevivir.
  • 25.
    Esta necesidad implica,en el ser humano, tener alimento, educación, vivienda, trabajo, recreación, amor, afecto, protección, desarrollar habilidades y destrezas, tener y desarrollar madurez, pertenecer y tener un hogar, desarrollar actividades creadoras, desarrollar actividades socialmente productivas, tener medios para desarrollarse física y emocionalmente en forma óptima. La Necesidad de Protección: El hombre, como ser social, tiene la necesidad de seguridad. Esta necesidad implica, en el ser humano, tener apoyo familiar, grupal, social y del Estado; amar y ser amado, cuidar y ser cuidado, tener y dar apego. La Necesidad de Afecto: El hombre tiene la necesidad de amar y ser amado. Esta necesidad implica, en el ser humano, hacer amistades, formar pareja, tener una familia, hacer el amor, expresar emociones, compartir, cuidar, cultivar, apreciar, tener privacidad, intimidad, ser solidario, ser generoso, sensual, tener voluntad y buen humor. La Necesidad de Entendimiento: El hombre tiene la necesidad de conocer, comprender, analizar y asimilar la realidad. Esta necesidad implica, en el ser humano, desarrollar conciencia crítica, ser receptivo, asombrarse, ser curioso, disciplinado, intuitivo y racional, tener métodos educativos que le permitan experimentar, investigar, estudiar, analizar, meditar e interpretar la realidad, desde ámbitos como las escuelas, universidades, agrupaciones, comunidades, familia y -en general- el entorno del individuo.
  • 26.
    La Necesidad deParticipación: El hombre, como ser social, tiene la necesidad de integrarse, de vivir en comunidad. Esta necesidad implica, en el ser humano, formar y pertenecer a un grupo, tomar decisiones, aceptar, actuar, comprometerse, colaborar, opinar, decidir, trabajar en grupo, desarrollar la acción social, interactuar, compartir ideas e identificarse con el otro. La Necesidad de Ocio: El hombre tiene la necesidad de utilizar su tiempo libre. Esta necesidad implica, en el ser humano, desarrollar la curiosidad, la imaginación, la sensualidad, descansar, buscar la tranquilidad, realizar juegos, participar en espectáculos culturales, deportivos, sociales, políticos y religiosos, contemplar la naturaleza y ambientes diferentes. La Necesidad de Creación: El hombre tiene la necesidad de pensar, sentir y actuar en forma original.Esta necesidad implica en el ser humano expresarse y traducir sus sentimientos libre y espontáneamente, ser original, flexible y dinámico en su pensar; capaz de improvisar, fantasear, integrar, tener fluidez, ser expresivo, tolerante a la frustración; poder distensionarse. La Necesidad de Identidad:
  • 27.
    El hombre tienela necesidad de ser él mismo. Esta necesidad implica, en el ser humano, desarrollar la autoestima, el sentido de pertenencia, de coherencia, de diferenciación, de asertividad; ser capaz de comprometerse, integrarse, confrontarse, definirse, conocerse, reconocerse, actualizarse y crecer, a partir de valores, normas y roles, en torno del quehacer diario. La Necesidad de Movimiento El hombre tiene la necesidad de desarrollar habilidades y destrezas motoras. Esta necesidad implica que el ser humano desarrolle la coordinación gruesa (postura), la coordinación fina (manipulación de objetos), el equilibrio (fluidez de movimiento), las cualidades físicas básicas (rapidez, precisión), la expresión plástica (imitar, creación, gestos), los movimientos reflejos y las habilidades motoras (eficiencia, automatismo, naturalización). Lo anterior permite aprendizajes como leer, escribir, calcular. La Necesidad de Libertad (Autonomía): El hombre tiene la necesidad de tener conciencia de sí mismo, de obrar y tomar decisiones. Esta necesidad implica, en el ser humano, ser auténtico, decidir por sí solo, autogobernarse, construir su propia escala de valores y normas, tener disposición a cooperar con juicio crítico, regular su conducta con base en sus principios y conceptos internos y autodeterminarse.
  • 28.
    La Necesidad deTrascender Histórica y Espiritualmente: El hombre tiene la necesidad de ir más allá de lo meramente humano, viviendo en el dominio del ser, convirtiéndose en fin, en el claro goce del estado de satisfacción de la esperanza alcanzada y lograda, al traspasar limitaciones, imperfecciones, impedimentos y restricciones humanas. Esta necesidad implica crecer por encima de auto realizarse, auto observarse, al criticar imparcialmente y asumir la responsabilidad del propio pasado aceptando el yo presente. Es convertirse en agente activo; es una forma de metamotivación e identificación con lo que exige ser hecho. Estar en armonía con la naturaleza, con capacidad de ceder, ser receptivo. Es superar las necesidades inferiores del yo y ascender al nivel de sinergia, volverse metamotivado; es decir, identificable con los valores del ser, a través del amor... estar por encima de... no ser afectado por... Es crecer a través de un yo autodeterminante, autónomo, que supera la debilidad, la dependencia, es hacerse fuerte y relacionarse con la existencia en términos de lo posible y actual, integrándose al elevarse a un punto de vista más alto que no excluya lo opuesto sino que lo coordine. Incluye los niveles más elevados inclusivos u holísticos de la conciencia, la conducta y las formas de relacionarse con fines, con uno mismo, con las otras personas, con otras especies, con la naturaleza y el cosmos.
  • 29.
    Dentro de estapropuesta el SER se refiere a los atributos o características personales, teniendo en cuenta una serie de factores que inciden en la realización de los seres humanos; para su reconocimiento la persona debe realizar una matriz DOFA, evaluación que pondrá de manifiesto DEBILIDADES o lo que común mente se reconoce como defectos, OPORTUNIDADES entendidas como personas, situaciones o cosas que posibiliten la consecución del proyecto de vida, FORTALEZAS son lo que comúnmente se denominan las cualidades o características positivas, pero también habilidades, destrezas y conocimientos, por ultimo AMENAZAS entendidas como los factores que pueden incidir negativamente en la consecución del proyecto de vida. El SER incluye factores colectivos, lo inmutable (esencia eterna de las cosas) con lo cambiante (lo actual y lo potencial). Como lo refiere Max-Neef. El HACER es la acción, el acto, el paso de de la potencialidad al logro, lo que exige una transformación de la naturaleza de la persona que parte del reconocimiento del SER y de la realidad con la que se relaciona un sujeto tanto en lo individual como en lo colectivo. Este trabajo requiere el análisis concienzudo del origen, el valor y la acción concreta para potencializar, excluir o neutralizar según el caso el factor analizado. El TENER se refiere a la consecución de los objetivos de la vida en todas las dimensiones del ser, para lo cual se pone en funcionamiento normas, mecanismo, herramientas, habilidades, destrezas, aptitudes, actitudes, en
  • 30.
    búsqueda de transformación,expansión y logro, en todas las dimensiones del ser humano. es TENER la recompensa del HACER. El ESTAR es la proyección donde el ser humano desea llegar, remite a espacios, ambientes, en tiempos específicos, partiendo del ser, trascendiendo construyéndose y depurando su esencia. Dentro de los cuales están los logros en todas las dimensiones del desarrollo del ser humano. En conclusión el producto de la construcción inteligente de una estrategia llamada SER, se pone en acción a través de un buen plan llamado HACER, ello llevara indefectiblemente a obtener resultados proyectados que se denominan TENER y esta ecuación perfecta llevara a que el ser humano asegure un ESTAR, lleno de seguridad, autorrealización, bienestar, y éxito duradero como lo refiere Max Neef, MARCO CONCEPTUAL
  • 31.
    Ilustración 2 RelaciónMotivación y Desempeño Académico
  • 32.
    Ilustración 3 NecesidadesHumanas según Abraham Maslow
  • 33.
    Ilustración 4 Desarrolloa Escala Humana Manfred Max-Feed