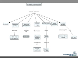
INTRODUCCIÓN:
Sabemos que Roma ha sido uno de los
imperios mundiales más poderosos de la
historia humana; y como todo poder o
gobierno mundial siempre necesitará tener
algún tipo de creencia religiosa en sus
medios para sobrevivir.
 Al principio Roma había adoptado una
religión politeísta, es decir, la creencia
en distintos dioses para todos los
romanos, y también una religión familiar,
que ponían como centro de la
adoración a antepasados muertos.
 El Cristianismo viene de Cristo, aquel Predicador judío
que andaba en los diferentes lugares proclamándose el
Mesías Salvador del mundo, el Hijo de Dios, y aún el
propio Dios hecho carne.
 El mensaje y las obras de Jesucristo impactaba a la
gente, los propios judíos se admiraban de la
doctrina de este hombre.
 Un mensaje tan positivo de parte de Dios era sin
duda atractivo , lo que trajo miles de adherentes a
su predicación.
 Las influencias de Cristo no se hicieron mas fuertes hasta
después de su muerte, pues Él les dejó a sus seguidores la
tarea de hacer más discípulos y que se bautizaren.
Entonces la era del Cristianismo recién comenzaba, y
también una crisis para el entonces gran imperio
romano.
 Tras haberse multiplicado cada día mas el número de los
cristianos, esto sin duda despertó un temor de parte de
Roma. Comenzaron a preocuparse por la influencia
cada vez mayor de estos no solo porque ponían en
juego su religión politeísta, sino porque era visto como
una gran amenaza para su gobierno.
 El imperio determinó intentar de acabar con ellos y
comenzó a perseguirlos y darles muerte.
 Los cristianos comenzaron a ser entregados a los leones
hambrientos en los estadios romanos, era un gran
espectáculo de entretenimiento aquella sanguinaria
forma de morir.
 Pese a que se les daba muerte a miles de cristianos
fieles a Jesús, su creencia no disminuía, sino que
aumentaba con mas fervor y devoción a Dios, lo que
hizo que por aproximadamente 3 siglos fueran
incontables los mártires de Cristo por esto.
 Nerón fue uno de los emperadores que mas
se ensañó con los cristianos. Diocleciano
también lo hizo. Trajano y Adriano fueron más
tolerantes con el cristianismo con la
condición de que no violaran las leyes
romanas.
 Entonces aparece en la historia Constantino, quién mas
adelante asumió el poder de Roma y según dijo recibió
una visión divina, a la cual le atribuye su victoria en el
año 312. La visión decía que Cristo se le había revelado,
y luego de invocar al Dios de los cristianos, había
ganado la batalla del puente Milvio.
 En base a esta supuesta revelación divina, el imperio
comenzó a dejar de perseguir a los cristianos y a tratar
de lograr unidad religiosa.
El mayor enemigo de los mártires de pronto comenzó a
invitar a una alianza a los cristianos, y muchos se unieron
al imperio formando así una unión entre los antes mas
grandes enemigos.
SAN
AGUSTÍN
DE
HIPONA(354-430)
VIDA DE SAN AGUSTÍN DE HIPONA
Aurelio Agustín uno de los padres de la iglesia más sobresalientes en
occidente, es hijo de padre pagano y madre cristiana reconocida en
le santoral católico como Santa Mónica. En Cartago es maestro y
estudia retórica. Posteriormente viaja a Milán donde obtiene una
cátedra y además reconoce a San Ambrosio quien influyera en su
conversión (386) al Cristianismo. En el (387) es bautizado por este.
Antes de su conversión, a la que ayudara- según su decir, la juiciosa
lectura de las prédicas de San Pablo, Agustín fue maniqueo, por lo
que se considera que tras su concepción dual del mundo: CIUDAD
CELESTE Y CIUDAD TERRENA, no solo esta la influencia del pensamiento
Platónico sino rezagos de su anterior maniqueísmo.
Ordenado Obispo en Hipona, funda un monasterio y dedica su vida a
la defensa de la fe, peleando contra cismáticos y herejes.
LEY
NATURAL
San Agustín asume del ESTOICISMO la concepción de LA LEY
NATURAL, entendiéndola como un aspecto de la ley eterna o divina,
que no es más que la razón o voluntad de DIOS que manda a
respetar el orden natural.
LEY ETERNA LEY NATURAL LEYES HUMANAS
( DERECHO POSITIVO)
Dios es su autor. Es la
razón y la voluntad
divinas.
Es la expresión de la
razón divina en el
orden natural.
Son creadas por los
hombres y no tienen
porque imponer o
prohibir todo lo que la
ley eterna impone o
prohíbe, pues su
finalidad es que los
hombres puedan
realizar
convenientemente su
fin temporal y eterno.
Varían según las
exigencias históricas
como varia la dieta de
la persona.
SOCIEDAD POLÍTICA
Parte de la concepción que los hombres son naturalmente sociables en
la prueba equívoca de ello, es el mandato de DIOS a crecer y
multiplicarse.
Considera que toda sociedad (aun la de los perfectos) requiere de una
autoridad; ya que si bien las relaciones de subordinación son primarias,
como es le caso de la familia-pues se dan espontáneamente y se
acatan libremente-el pecado ha hecho imperativo la presencia de un
poder coactivo al interior de la sociedad.
En síntesis la sociedad política, es el resultado de una inclinación natural
del hombre, cuya función primordial es asegurar la realización de la paz
y la justicia dentro de los limites del orden natural.
La ciudad de Dios la cuidad terrena
Esta integrada por ángeles
buenos y hombres santos de
todos los tiempos. En ella
predomina el amor a Dios
hasta el desprecio propio.
Esta integrada por los ángeles
malos t hombres perversos de
todos los tiempos predomina
el amor propio hasta el
menosprecio de Dios.
Para san Agustín, la sociedad política esta insertada
irremediablemente entre la lucha entre las civitas Dei
(civitas terrena ) Ciudad de DIOS y Ciudad terrena.
LA JUSTICIA
Parte de la concepción Platónica que concibe la justicia como
aquella virtud que da a cada cual lo suyo.
Ahora bien la sociedad política pagana no da lo que corresponde
al DIOS verdadero, por tanto solo hay una verdadera justicia y esta
seda en el cristianismo. Así mismo la existencia de la República
cristiana y en la consecuencia el gobernante perfecto, será el
cristiano.
AUTORIDAD Y
PODER
San Agustín establece una diferencia entre autoridad y poder pero que
tiene importantes efectos en el ámbito de lo político.
Comienza señalando que el principio de autoridad viene de DIOS,
haciendo la salvedad que el poder es atribuido según diversos
procedimientos, a saber la herencia, el sorteo, la suerte, la elección.
Con base en estas afirmaciones le es posible deducir que DIOS no
designa directamente ni la naturaleza de los regímenes establecidos, ni la
persona que gobierna; y que la historia es dirigida por providencia divina,
que cuyos designios nada sabemos, pues estos desconocidos.
La autoridad para San Agustín comprende tres misiones principales.
•SERVICIO DE DIRECCION
En virtud del cual gobernar no es honor ni una ventaja sino un servicio
que exige particulares cualidades de quien lo ejerce. La autoridad debe
ser justa y el titular de ella, ha de procurar no perder su alma.
•EL SERVIDOR DE PREVENSION
Al pueblo de sus propios caprichos, por lo cual el titular de la autoridad
no debe satisfacer automáticamente su voluntad, pues el pueblo puede
estar errado, y el complacerlo conduciría a la sociedad a la decadencia.
Un gobierno cristiano por tanto debe dirigirse siempre a la búsqueda de
la justicia por medio de la ascensis, a fin de conseguir la liberación del
entendimiento y la consecuencia de la virtud para e pueblo.
•EL SERVICIO DE ACONSEJAR
Se enfoca en el pueblo a ayudarlo a decidir sobre los mejores caminos a
seguir. En este sentido de la autoridad debe ser aceptada como un
servicio y amada como un beneficio.
 Ama y haz lo que quieras. Si callas, callarás con amor; si
gritas, gritarás con amor; si corriges, corregirás con amor,
si perdonas, perdonarás con amor.
 Dios no manda cosas imposibles, sino que, al mandar lo
que manda, te invita a hacer lo que puedas y pedir lo que
no puedas y te ayuda para que puedas.
 El que no tiene celos no está enamorado.
 Reza como si todo dependiera de Dios. Trabaja como si
todo dependiera de ti.
 La medida del amor es amar sin medida.
 Da lo que tienes para que merezcas recibir lo que te falta.

Ética Cristiana

  • 3.
    INTRODUCCIÓN: Sabemos que Romaha sido uno de los imperios mundiales más poderosos de la historia humana; y como todo poder o gobierno mundial siempre necesitará tener algún tipo de creencia religiosa en sus medios para sobrevivir.
  • 4.
     Al principioRoma había adoptado una religión politeísta, es decir, la creencia en distintos dioses para todos los romanos, y también una religión familiar, que ponían como centro de la adoración a antepasados muertos.
  • 5.
     El Cristianismoviene de Cristo, aquel Predicador judío que andaba en los diferentes lugares proclamándose el Mesías Salvador del mundo, el Hijo de Dios, y aún el propio Dios hecho carne.
  • 6.
     El mensajey las obras de Jesucristo impactaba a la gente, los propios judíos se admiraban de la doctrina de este hombre.  Un mensaje tan positivo de parte de Dios era sin duda atractivo , lo que trajo miles de adherentes a su predicación.
  • 7.
     Las influenciasde Cristo no se hicieron mas fuertes hasta después de su muerte, pues Él les dejó a sus seguidores la tarea de hacer más discípulos y que se bautizaren. Entonces la era del Cristianismo recién comenzaba, y también una crisis para el entonces gran imperio romano.
  • 8.
     Tras habersemultiplicado cada día mas el número de los cristianos, esto sin duda despertó un temor de parte de Roma. Comenzaron a preocuparse por la influencia cada vez mayor de estos no solo porque ponían en juego su religión politeísta, sino porque era visto como una gran amenaza para su gobierno.
  • 9.
     El imperiodeterminó intentar de acabar con ellos y comenzó a perseguirlos y darles muerte.  Los cristianos comenzaron a ser entregados a los leones hambrientos en los estadios romanos, era un gran espectáculo de entretenimiento aquella sanguinaria forma de morir.
  • 10.
     Pese aque se les daba muerte a miles de cristianos fieles a Jesús, su creencia no disminuía, sino que aumentaba con mas fervor y devoción a Dios, lo que hizo que por aproximadamente 3 siglos fueran incontables los mártires de Cristo por esto.
  • 11.
     Nerón fueuno de los emperadores que mas se ensañó con los cristianos. Diocleciano también lo hizo. Trajano y Adriano fueron más tolerantes con el cristianismo con la condición de que no violaran las leyes romanas.
  • 12.
     Entonces apareceen la historia Constantino, quién mas adelante asumió el poder de Roma y según dijo recibió una visión divina, a la cual le atribuye su victoria en el año 312. La visión decía que Cristo se le había revelado, y luego de invocar al Dios de los cristianos, había ganado la batalla del puente Milvio.
  • 13.
     En basea esta supuesta revelación divina, el imperio comenzó a dejar de perseguir a los cristianos y a tratar de lograr unidad religiosa. El mayor enemigo de los mártires de pronto comenzó a invitar a una alianza a los cristianos, y muchos se unieron al imperio formando así una unión entre los antes mas grandes enemigos.
  • 18.
  • 19.
    VIDA DE SANAGUSTÍN DE HIPONA Aurelio Agustín uno de los padres de la iglesia más sobresalientes en occidente, es hijo de padre pagano y madre cristiana reconocida en le santoral católico como Santa Mónica. En Cartago es maestro y estudia retórica. Posteriormente viaja a Milán donde obtiene una cátedra y además reconoce a San Ambrosio quien influyera en su conversión (386) al Cristianismo. En el (387) es bautizado por este. Antes de su conversión, a la que ayudara- según su decir, la juiciosa lectura de las prédicas de San Pablo, Agustín fue maniqueo, por lo que se considera que tras su concepción dual del mundo: CIUDAD CELESTE Y CIUDAD TERRENA, no solo esta la influencia del pensamiento Platónico sino rezagos de su anterior maniqueísmo. Ordenado Obispo en Hipona, funda un monasterio y dedica su vida a la defensa de la fe, peleando contra cismáticos y herejes.
  • 20.
    LEY NATURAL San Agustín asumedel ESTOICISMO la concepción de LA LEY NATURAL, entendiéndola como un aspecto de la ley eterna o divina, que no es más que la razón o voluntad de DIOS que manda a respetar el orden natural.
  • 21.
    LEY ETERNA LEYNATURAL LEYES HUMANAS ( DERECHO POSITIVO) Dios es su autor. Es la razón y la voluntad divinas. Es la expresión de la razón divina en el orden natural. Son creadas por los hombres y no tienen porque imponer o prohibir todo lo que la ley eterna impone o prohíbe, pues su finalidad es que los hombres puedan realizar convenientemente su fin temporal y eterno. Varían según las exigencias históricas como varia la dieta de la persona.
  • 22.
    SOCIEDAD POLÍTICA Parte dela concepción que los hombres son naturalmente sociables en la prueba equívoca de ello, es el mandato de DIOS a crecer y multiplicarse. Considera que toda sociedad (aun la de los perfectos) requiere de una autoridad; ya que si bien las relaciones de subordinación son primarias, como es le caso de la familia-pues se dan espontáneamente y se acatan libremente-el pecado ha hecho imperativo la presencia de un poder coactivo al interior de la sociedad. En síntesis la sociedad política, es el resultado de una inclinación natural del hombre, cuya función primordial es asegurar la realización de la paz y la justicia dentro de los limites del orden natural.
  • 23.
    La ciudad deDios la cuidad terrena Esta integrada por ángeles buenos y hombres santos de todos los tiempos. En ella predomina el amor a Dios hasta el desprecio propio. Esta integrada por los ángeles malos t hombres perversos de todos los tiempos predomina el amor propio hasta el menosprecio de Dios. Para san Agustín, la sociedad política esta insertada irremediablemente entre la lucha entre las civitas Dei (civitas terrena ) Ciudad de DIOS y Ciudad terrena.
  • 24.
    LA JUSTICIA Parte dela concepción Platónica que concibe la justicia como aquella virtud que da a cada cual lo suyo. Ahora bien la sociedad política pagana no da lo que corresponde al DIOS verdadero, por tanto solo hay una verdadera justicia y esta seda en el cristianismo. Así mismo la existencia de la República cristiana y en la consecuencia el gobernante perfecto, será el cristiano.
  • 25.
    AUTORIDAD Y PODER San Agustínestablece una diferencia entre autoridad y poder pero que tiene importantes efectos en el ámbito de lo político. Comienza señalando que el principio de autoridad viene de DIOS, haciendo la salvedad que el poder es atribuido según diversos procedimientos, a saber la herencia, el sorteo, la suerte, la elección. Con base en estas afirmaciones le es posible deducir que DIOS no designa directamente ni la naturaleza de los regímenes establecidos, ni la persona que gobierna; y que la historia es dirigida por providencia divina, que cuyos designios nada sabemos, pues estos desconocidos. La autoridad para San Agustín comprende tres misiones principales.
  • 26.
    •SERVICIO DE DIRECCION Envirtud del cual gobernar no es honor ni una ventaja sino un servicio que exige particulares cualidades de quien lo ejerce. La autoridad debe ser justa y el titular de ella, ha de procurar no perder su alma. •EL SERVIDOR DE PREVENSION Al pueblo de sus propios caprichos, por lo cual el titular de la autoridad no debe satisfacer automáticamente su voluntad, pues el pueblo puede estar errado, y el complacerlo conduciría a la sociedad a la decadencia. Un gobierno cristiano por tanto debe dirigirse siempre a la búsqueda de la justicia por medio de la ascensis, a fin de conseguir la liberación del entendimiento y la consecuencia de la virtud para e pueblo. •EL SERVICIO DE ACONSEJAR Se enfoca en el pueblo a ayudarlo a decidir sobre los mejores caminos a seguir. En este sentido de la autoridad debe ser aceptada como un servicio y amada como un beneficio.
  • 28.
     Ama yhaz lo que quieras. Si callas, callarás con amor; si gritas, gritarás con amor; si corriges, corregirás con amor, si perdonas, perdonarás con amor.  Dios no manda cosas imposibles, sino que, al mandar lo que manda, te invita a hacer lo que puedas y pedir lo que no puedas y te ayuda para que puedas.  El que no tiene celos no está enamorado.  Reza como si todo dependiera de Dios. Trabaja como si todo dependiera de ti.  La medida del amor es amar sin medida.  Da lo que tienes para que merezcas recibir lo que te falta.