UNIVERSIDAD NACIONAL PEDRO RUIZ GALLO
Sección de Postgrado
Unidad de Maestría y Doctorado
MAESTRIA EN CIENCIAS DE LA EDUCACION
Mención en Investigación y Docencia
TESIS
APLICACIÓN DEL MÉTODO DIDÁCTICO CREATIVO
SOLUCIÓN DE PROBLEMAS PARA MEJORAR EL
APRENDIZAJE DE HABILIDADES EN LOS
ESTUDIANTES DE LA CARRERA PROFESIONAL DE
CONTABILIDAD DE LA FACULTAD DE CIENCIAS
ECONÓMICAS DE LA UNIVERSIDAD NACIONAL DE
SAN MARTÍN - TARAPOTO.
TESIS PARA OPTAR EL GRADO ACADEMICO DE MAESTRO
EN CIENCIAS DE LA EDUCACIÓN CON MENCION EN
INVESTIGACIÒN Y DOCENCIA
TESISTA:
CPC. Rubén Chong Rengifo
Tarapoto –Perú
2012
UNIVERSIDAD NACIONAL PEDRO RUIZ GALLO
Sección de Postgrado
Unidad de Maestría y Doctorado
MAESTRIA EN CIENCIAS DE LA EDUCACION
Mención en Investigación y Docencia
TESIS
APLICACIÓN DEL MÉTODO DIDÁCTICO CREATIVO
SOLUCIÓN DE PROBLEMAS PARA MEJORAR EL
APRENDIZAJE DE HABILIDADES EN LOS
ESTUDIANTES DE LA CARRERA PROFESIONAL DE
CONTABILIDAD DE LA FACULTAD DE CIENCIAS
ECONÓMICAS DE LA UNIVERSIDAD NACIONAL DE
SAN MARTÍN - TARAPOTO.
TESIS PARA OPTAR EL GRADO ACADEMICO DE MAESTRO
EN CIENCIAS DE LA EDUCACIÓN CON MENCION EN
INVESTIGACIÒN Y DOCENCIA
TESISTA:
CPC. Rubén Chong Rengifo
Tarapoto –Perú
2012
2
APROBACIÓN DE JURADO
PRESIDENTE DEL JURADO
SECRETARIO DEL JURADO
VOCAL DEL JURADO
Lambayeque, Octubre 2012
3
DEDICATORIA
A mis queridos y adorados
Padres: Benjamín y Rosa
Elena, que me dieron la
oportunidad de Vivir y
hacerme profesional
A Elva Celia, mi querida esposa, y
a mis hijos: Mariela, Wilder y Shoshi
Yrina, que siempre me brindan su
comprensión y por el amor de ellos
estoy comprometido a superarme.
4
RECONOCIMIENTO
Al concluir el trabajo de investigación, expreso mi sincero agradecimiento y
testimonio de reconocimiento a todas y cada uno de las personas que de
alguna manera influyeron en el desarrollo de este trabajo:
- A los docentes de Maestría en Ciencias de la Educación con Mención en
Investigación y Docencia, con quienes compartimos experiencias de
aprendizaje en el desarrollo de las clases de las distintas materias.
- Al Doctor Luís Manuel Vargas Vásquez por su valioso apoyo desinteresado
en dedicar parte de su tiempo en consolidar y hacer realidad el Problema de
Investigación e indicar el material bibliográfico para el desarrollo de la
misma.
- A mi asesor, Doctor Luís César Sevilla Exebio por sus valiosas
orientaciones en el desarrollo de la Tesis.
- A mis compañeros de la Maestría en Investigación y Docencia por la
consolidación de una amistad y compañerismo que nos brindamos.
Finalmente a mi esposa Elva Celia y a mis hijos Mariela, Wilder y Shoshi Yrina
quienes me apoyaron y compartieron conmigo la fascinante experiencia y la
emoción de armar un proyecto de investigación y por el empuje que me dieron
cuando en muchas ocasiones el proyecto parecía estancarse. A todos por su
invalorable ayuda, les expreso mi cariñoso agradecimiento.
Rubén Chong Rengifo
5
TABLA DE CONTENIDOS
Pág.
DEDICATORIA............................................................................................. 5
RECONOCIMIENTO................................................................................... 6
TABLA DE CONTENIDOS ......................................................................... 7
RESUMEN............................................................................................................8
ABSTRACT....................................................................................................
INTRODUCCIÓN................................................................................................10
CAPÍTULO I
ANALISIS DEL OBJETO DE ESTUDIO............................................................ 16
1.1. Ubicación ............................................................................................. 16
1.2. Cómo surge el problema ............................ 16
1.3. Cómo se manifiesta y que características tiene...................... 16
1.4. Metodología empleada.............................................................. 17
CAPÍTULO II
MARCO TEÓRICO.......................... 20
2.1. Antecedentes del problema.................................................. 20
2.2. Bases teóricas......................................... 24
2.2.1. El Método ........................ 24
2.2.2. Método didáctico.................... 25
2.2.3. Método de problemas 32
2.2.4. Fundamentación teórica que sustentan el Método didáctico
creativo solución de problemas y el aprendizaje habilidades.. 37
2.3. Definiciones básicas..................................................... 43
CAPÍTULO III
RESULTADOS Y DISCUSIÓN................................................... 45
3.1. Análisis e interpretación de los datos.......................................... 45
3.2. Propuesta teórica....................................................... 61
CONCLUSIONES ......................................................... 65
RECOMENDACIONES .................................................. 66
REFERENCIAS BIBLIOGRÁFICAS ..................................... 67
ANEXOS ................................................................. 70
Anexo Nº 01: Test .................................... 71
Anexo Nº 02: Validación y confiabilidad del test.............................. 85
Anexo Nº 03: Matriz de consistencia de La validez de constructor del Test 88
Anexo Nº 04: Sílabo........ 90
Anexo Nº 05: Sesiones de aprendizaje....... 92
Anexo Nº 06: Hoja de Informaciòn científica........
6
RESUMEN
El presente trabajo cuasiexperimental se realizó para investigar en qué medida
la aplicación de una propuesta pedagógica Método Didáctico Creativo Solución
de Problemas mejora el Aprendizaje de habilidades en la Asignatura de
Tributación I en la Universidad Nacional de San Martín, utilizando como
muestra dos secciones; 16 estudiantes para el grupo Control y 15 estudiantes
para el Grupo Experimental del VII Ciclo de la Carrera Profesional de
Contabilidad, Facultad de Ciencias Económicas de Universidad Nacional de
San Martín-Tarapoto y, como instrumentos el sílabo, sesiones de aprendizaje,
hoja de información científica y una prueba objetiva para evaluar las
habilidades de comprensión de la Información, Indagación y experimentación.
Los resultados confirman la hipótesis de investigación puesto que se ha
demostrado que la aplicación del Método Didáctico Creativo Solución de
Problemas mejora significativamente el aprendizaje de habilidades en la
Asignatura de Tributación I en la Universidad Nacional de San Martín, ya que
al realizar las pruebas estadísticas se observó que el promedio del Pos-test del
grupo experimental (Método Didáctico Creativo Solución de Problemas)
superó en forma significativa al del Pos-test del grupo de control (Método
Tradicional), obteniendo un Tc = 2.24 mayor que Ttabular = 1.699, siendo
α = 0.05.
7
ABSTRACT
This quasi-experimental work was has been made to investigate how a
proposal of pedagogic learning method didactic creative problem solving skills
improves learning in Tax I Course in Higher Education, using as shown two
sections of 16 student’s for the group Control and 15 student’s for the
Experimental Group VII cycle Accounting Career, Accounting Faculty of
Universidad Nacional de San Martin, Tarapoto and as instruments the syllabus,
learning sessions, scientific information sheet and an objective test to
hablidades to assess understanding of information, inquiry and experimentation.
The results confirm the hypothesis pedagogic learning been demostrated that
the application of creative didactic method method significantly improves
problem solving skills learning in the subject Tax I in Superior level since when
we carried out the statistical tests we observed that the average of the Postest
the average of the experimental group (Method didactic creative problem
solving) was better than that of the control group Postest (Traditional Method),
obtaining one Tc = 2.24 to Ttabular = 1.699, being α=0.05.
8
INTRODUCCIÓN
La educación universitaria viene enfrentando una serie de desafíos en un
mundo cambiante, para ello se debe realizar nuevas formas de afrontar esa
misión y definir las tareas que se relacionan con la sociedad educativa en
materia de aprendizaje y la superación continua de los principales actores que
son los docentes y los alumnos.
Para que las universidades puedan cumplir con tareas académicas, laborales
e investigativas se requiere que sus docentes se encuentren preparados, que
sepan no sólo los contenidos científicos, sino aquellos contenidos pedagógicos,
es decir que sepan enseñar, de ahí la necesidad que las universidades
enseñen a los docentes a educar para que los estudiantes aprendan a
aprender.
En la conferencia mundial sobre la Educación Superior de la UNESCO, se
aprobaron documentos que consisten en la necesidad de la educación
permanente del profesorado universitario y su formación pedagógica. En uno
de sus documentos se especifica: “Un elemento esencial para las instituciones
de enseñanza superior es una enérgica política de formación personal. Se
deberían establecer directrices claras para los docentes de la universidad, que
deberían ocuparse sobre todo, hoy en día de enseñar a sus alumnos a
aprender y a tomar iniciativas, y no a ser únicamente pozos de ciencia.
Deberían tomarse medidas adecuadas en materia de investigación, así como
de actualización y mejora de sus competencias pedagógicas mediante
programas adecuados de formación del personal, que estimulen la innovación
permanente de los planes de estudio y los métodos de enseñanza aprendizaje,
y que aseguren condiciones profesionales y financieras apropiadas a los
docentes a fin de garantizar la excelencia de la investigación y la enseñanza”.
Por otra parte en otro de los documentos se afirma: “Cómo la educación a lo
largo de toda la vida exige que el personal docente actualice y mejore sus
capacidades didácticas y sus métodos de enseñanza… es necesario
9
establecer, estructuras, mecanismos y programas adecuados de formación del
personal docente”.
En el Perú la mayoría de los docentes utilizan modelos didácticos que no
contribuyen con eficiencia al desarrollo de competencias, capacidades, valores
y actitudes en sus estudiantes.
En la ciudad de Tarapoto, existen cuatro universidades que enseñan la carrera
de Contabilidad con resultados que dejan mucho que desear; pues, en
entrevistas realizadas a profesionales contadores y empresarios de la Región,
la gran mayoría manifiesta sobre la aptitud y actitud profesional de estos
egresados.
Entre los problemas que señalan, es que los recién egresados de estas
universidades, no manifiestan claramente el uso del sentido común, o de
criterios lógicos para adoptar una determinada decisión simple en el ejercicio
de sus funciones, es decir, la mayoría de ellos, poseen una débil competencia
profesional que contradice su condición de titulados.
La Universidad Nacional de San Martín no escapa a esta percepción, puesto
que los docentes utilizan diferentes modelos didácticos y que son resultados
de sus propias experiencias en el desarrollo de las sesiones de aprendizaje. Se
ha constatado de igual manera que estos docente no manejan adecuadamente
los fundamentos teóricos, las herramientas, los procedimientos y las prácticas
correspondientes de un modelo específico.
Formulación del Problema
El problema se manifiesta en la pregunta:
¿La aplicación del método didáctico creativo solución de problemas
contribuirá a mejorar el aprendizaje de habilidades en los estudiantes de
la Carrera Profesional de Contabilidad de la Facultad de Ciencias
Económicas de la Universidad Nacional de San Martín - Tarapoto”.
10
Justificación:
La presente investigación se justifica en:
• El bajo rendimiento académico obtenido por los alumnos de la Carrera de
Contabilidad de la Facultad de Ciencias Económicas de la Universidad
Nacional de San Martín.
• Que los docentes no utilizan un modelo de enseñanza – aprendizaje acorde
con las expectativas de los alumnos, a los adelantos científicos y a los
cambios sociales.
• La competencia globalizada del conocimiento universal mediante el uso de
tecnologías de punta como es el caso del internet.
Realizar una investigación sobre el presente tema tendrá una relevancia social
en el plano de los alumnos de la carrera de contabilidad en la Región San
Martín puesto que ayudará a optimizar el proceso de enseñanza – aprendizaje
y, consecuentemente, el rendimiento académico en el desarrollo de la
competencia profesional de la carrera.
Objetivos
Objetivo General:
Desarrollar el método didáctico creativo de solución de problemas para mejorar
el aprendizaje de habilidades en los estudiantes de la carrera profesional de
contabilidad.
Objetivos Específicos:
a) Evaluar, como pre-test, el rendimiento académico en la Asignatura de
Tributación I, de los alumnos del VII Ciclo de la Facultad de Ciencias
Económicas.
b) Diseñar la estrategia metodológica aprendizaje basado en el método
didáctico creativo de solución de problemas que posibilite el aprendizaje de
habilidades de los alumnos en la asignatura de Tributación I.
c) Aplicar un diseño instruccional de Tributación I a los estudiantes del VII
Ciclo de la Facultad de Ciencias Económicas basado en el método didáctico
creativo de solución de problemas.
11
d) Evaluar, como post-test, el aprendizaje en la asignatura de Tributación I, de
los alumnos del VII Ciclo de la Facultad de Ciencias Económicas.
e) Analizar estadísticamente los resultados obtenidos
HIPÓTESIS
• Hipótesis Central (Hc):
La aplicación del método didáctico creativo solución de problemas, mejorará
significativamente el aprendizaje de habilidades de los estudiantes de la
Carrera de Contabilidad de la Facultad de Ciencias Económicas de la
Universidad Nacional de San Martín - Tarapoto.
• Hipótesis Nula (HO):
La aplicación del método didáctico creativo solución de problemas, NO
mejorará significativamente el aprendizaje de habilidades de los estudiantes
de la Carrera de Contabilidad de la Facultad de Ciencias Económicas de la
Universidad Nacional de San Martín - Tarapoto.
VARIABLES
• VARIABLE INDEPENDIENTE:
Método didáctico Creativo Solución de Problemas.
a) Definición conceptual. Según Alves, citado por Gálvez (2004),
“Método Didáctico es la organización racional y práctica de los recursos
y procedimientos del profesor con el propósito de dirigir el aprendizaje
de los alumnos hacia los resultados previstos y deseados, esto es, de
conducir a los alumnos desde el no saber nada hasta el dominio seguro
y satisfactorio de la asignatura, de modo que se hagan más aptos para
su desempeño profesional”.
El Método Didáctico creativo Solución de Problemas, es un conjunto de
fases y procedimientos que permite que los estudiantes “Aprendan a
aprender”, trabajando de manera grupal e individualmente en la
búsqueda de soluciones de problemas de tipo intelectual.
12
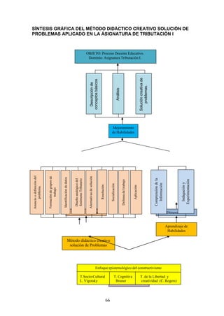
b) Definición Operacional. El Método Didáctico Creativo Solución de
Problemas, está estructurado en las siguientes fases y procedimientos
como: Análisis del problema (anuncio o definición del problema,
formación de grupos de trabajo, identificación de datos, diseño
analógico del fenómeno físico); Solución del problema (alternativas de
solución, resolución); Presentación y sustentación del trabajo
(socialización, defensa del trabajo y aplicación).
VARIABLE
INDEPENDIENTE
DIMENSIONES INDICADORES
MÉTODO
DIDÁCTICO
SOLUCIÓN
CREATIVA DE
PROBLEMAS
ANÁLISIS DEL
PROBLEMA
Anuncio o definición del problema
Formación de grupos de trabajo
Identificación de datos
Diseño analógico del fenómeno
tributario
SOLUCIÓN DEL
PROBLEMA
Alternativas de solución
Resolución
PRESENTACIÓN Y
SUSTENTACIÓN
DEL TRABAJO
Socialización
Defensa del trabajo
Aplicación
• VARIABLE DEPENDIENTE: Aprendizaje de habilidades.
a) Definición conceptual. Es un proceso mediante el cual la habilidad de
una persona cambia como resultado de la experiencia (Graig, 1979, p.
57), es decir que el aprendizaje de habilidades es toda una secuencia
sistemática del cambio de conducta humana, esto con la ayuda de la
propia experiencia.
b) Definición Operacional. El aprendizaje de habilidades es el nivel de
logro alcanzado por los estudiantes, que nos va a permitir apreciar en
qué medida han aprendido las habilidades de: Comprensión de la
Información, Indagación y Experimentación; con contenidos en los
13
componentes de: Rentas de primera categoría, rentas de segunda
categoría, renta de cuarta categoría, retenciones del impuesto, crédito
contra el impuesto anual y renta de quinta categoría, que será medido a
través de una prueba objetiva.
VARIABLE
DEPENDIENTE
DIMENSIONES SUB-
DIMENSIONES
ÍNDICADORES
APRENDIZAJE
DE
HABILIDADES
COMPRENSIÓN DE
LA INFORMACIÓN
DESCRIPCIÒN
DE
CONCEPTOS
BASICOS
Describe conceptos de Renta
Bruta.
Describe los procedimientos
de Rentas de Primera
Categoría
Describe los procedimientos
en el impuesto a la Renta de
Segunda Categoría..
Describe conceptos de Renta
de Cuarta Categoría
Describe conceptos de Rentas
de Quinta Categoría
INDAGACIÓN Y
EXPERIMENTACIÓN
ANÁLISIS
Identificación de datos.
Diseño analógico del
fenómeno tributario.
SOLUCIÓN
CREATIVA DE
PROBLEMAS
Alternativas de solución.
Resolución
14
CAPÍTULO I
ANÁLISIS DEL OBJETO DE ESTUDIO
1.1 Ubicación:
Región : San Martín
Provincia : San Martín
Distrito : Tarapoto
Jirón : Amorarca s/n – Ciudad Universitaria
Sede : Escuela Profesional de Contabilidad
Facultad : Ciencias Económicas
Universidad : Nacional de San Martín – Tarapoto.
1.2 Cómo surge el problema
En el Perú la mayoría de los docentes utilizan modelos didácticos que no
contribuyen con eficiencia al desarrollo de competencias, capacidades,
valores y actitudes en sus estudiantes.
La Universidad Nacional de San Martín no escapa ha esta percepción,
puesto que los docentes utilizan diferentes modelos didácticos y que son
resultado de sus propias experiencias en el desarrollo de las sesiones de
aprendizaje. Se ha constatado de igual manera que estos docente no
manejan adecuadamente los fundamentos teóricos, las herramientas, los
procedimientos y las prácticas correspondientes de un modelo
específico.
1.3 Cómo se manifiesta y que característica tiene
La metodología de enseñanza es eminentemente expositiva, la
evaluación del aprendizaje es reproductiva, centrada en la calificación
del resultado, la relación profesor-alumno es autoritaria, se fundamenta
en la concepción del alumno como receptor de información, como objeto
del conocimiento. Esta didáctica tradicional incide en las prácticas
individuales o grupales que se desarrollan en las aulas, donde los
alumnos muestran cierta eficiencia en actividades donde tienen un
15
procedimiento único e inequívoco, pero en las actividades que no
poseen estas condiciones, los estudiantes desarrollan sus ejercicios de
modo deficiente, evidenciándose su limitada capacidad cognitiva en
pensamiento creativo crítico y toma de decisiones para resolver
problemas en situaciones de la carrera profesional de contabilidad.
1.4. Metodología empleada
Diseño
En la investigación se utilizó el diseño cuasi - experimental.
La investigación se realizó bajo un “diseño de dos grupos aleatorizados
pre y post test”, uno experimental y otro de control, el cual nos
proporcionará una medida de diferencia entre los dos grupos., cuyo
diagrama, fue:
GE O1 X O2
- - - - - - - - - - - - - - -- - - - - - -
GC O3 O4
Donde:
GC : Grupo control.
GE : Grupo experimental.
O1, O3 : Observación del pret-test.
X: representa el método Didáctico creativo solución de
problemas.
O2, O4 : Observación del post – test.
Este diseño, según Sánchez y Reyes (1987: 85), requiere que los
sujetos incluidos en los grupos de estudio hayan sido previamente
asignados de manera aleatoria a cada uno de ellos. Luego de este paso,
el investigador realiza una medición previa o pre test de la variable
dependiente, posteriormente la variable independiente es aplicada al
grupo designado como experimental, y finalmente se hace una nueva
evaluación o post test de la variable dependiente en ambos grupos (hay
16
que tener en cuenta que el instrumento de evaluación tanto en el pre test
como el post test será de preferencia el mismo).
Universo
En la población se consideró a los alumnos de la carrera profesional de
contabilidad de la Facultad de Ciencias Económicas.
La población estuvo constituido por todos los alumnos del VII Ciclo de la
Carrera de Contabilidad de la Facultad de Ciencias Económicas de la
Universidad Nacional de San Martín - Tarapoto matriculados en el año
académico 2008-II ( N = 250 ) .
Muestra
La población muestral en estudio estuvo constituido por los alumnos de
Contabilidad matriculados en la Asignatura de Tributación I.
Para la obtención de la muestra se escogió al azar dos grupos de
alumnos. Las mismas que fueron sometidos a un control de selección de
acuerdo a la técnica de Apareamiento de sujetos o de pares. Tanto el
grupo control como el grupo experimental fueron asignados, con ayuda
de los dígitos aleatorios:
Grupo Control: Números pares.
Grupo Experimental: Números pares, obteniéndose un tamaño de
muestra adecuado a nuestro trabajo de 16 alumnos, que conformaron el
grupo de control, y 16 alumnos, que conformaron el grupo experimental.
En el siguiente cuadro se muestra el tamaño de muestra para el grupo
experimental y de control.
MUESTRA CICLO HOMBRES MUJERES TOTAL
Grupo de Control VII 10 06 16
Grupo Experimental VII 07 09 16
Total 17 15 32
17
∑
y
TECNICAS E INSTRUMENTOS DE RECOLECCION DE DATOS
Los datos o resultados obtenidos se procesaron para dar respuesta al
problema y a los objetivos del estudio. Samanamud (2001), recomienda
utilizar las siguientes herramientas estadísticas:
a) La media aritmética y la desviación estándar que permitirá medir los
resultados de los Pre-test y Post-test de los contenidos
conceptuales, procedimentales y actitudinales de la asignatura de
Tributación I.
Media Aritmética:
X
=
Xi
n
Desviación Estándar:
S =
∑ i −
( X
n−1
X )2
b) Uso de la prueba “t” de Student, para comparar el rendimiento
promedio de ambos grupos de estudio, tomando los siguientes
criterios de significación:
Sí p > 0.05 diferencia no significativa.
p < 0.05 diferencia significativa.
p < 0.01 diferencia altamente significativa.
Fórmula de “t” de Student :
=
x − y n.m(n+m−2)
to
(n−1)s 2
+(m−1)s
2
n+ mx
18
CAPITULO II
MARCO TEÓRICO
2.1. Antecedentes del problema :
El Método de Problemas ha sido estudiado en otros países pero no da a
conocer como es su dinámica en una comunidad estudiantil en base al
trabajo socializador en el aula, por lo tanto, en la presente investigación
se pretende acuñar la categoría Socializador al aprendizaje vía el Método
Didáctico Creativo de Solución de Problemas. En consecuencia a
continuación se anotan investigaciones realizadas en lo que se refiere a la
aplicación del Método de Problemas en el proceso de aprendizaje, que
dará una visión de cómo ha sido tratado el Método de Problemas en el
aula.
Habiendo realizado las pesquisas bibliográficas, presentamos los
siguientes informes de investigación que se constituyen en nuestros
antecedentes:
a) Oscar Morillo Alva (1996), en su tesis “Método de Solución de
Problemas para mejorar el aprendizaje de la Asignatura de Biofísica en
estudiantes universitarios”, arribando a las siguientes conclusiones:
 El método de solución de problemas, en comparación con el método
tradicional, ha mejorado el aprendizaje de los alumnos que cursan la
asignatura de Biofísica de la U.N.T.
 Cualitativamente la aplicación del método de solución de problemas
a influido en lograr un mayor número de alumnos aprobados y un
mayor dominio de aprendizaje que a otro que al que se le aplicó el
método tradicional de enseñanza.
 Cuantitativamente la aplicación Método Solución de Problemas
permite elevar los calificativos promedios de los estudiantes en
relación con el método tradicional.
19
 El Método Solución de Problemas influye en elevar el aprendizaje de
la actitud científica de los estudiantes, con ello, se puede afirmar que
mejoran su aprendizaje.
b) Vilma Méndez Gil (1997), en su tesis “El Método del Arco para mejorar
el Aprendizaje de la asignatura de Física Electrónica I en los alumnos
del VII ciclo de la Escuela de Física de la UNT”, quien llegó a las
siguientes conclusiones:
• El proceso E – A conducido utilizando el método del Arco, contribuye
a desarrollar significativamente el Aprendizaje en los alumnos de la
Asignatura de Física Electrónica I de la Escuela de Física de la
U.N.T.
• En la medida que se aplica el Método del Arco, existe una tendencia
a incrementarse favorablemente el Aprendizaje.
• Los resultados en las tres áreas del Aprendizaje, dan información de
los logros obtenidos en cada uno de ellos.
• En el área cognoscitiva los mayores logros se obtienen en las
habilidades intelectuales.
• De las tres áreas, en donde se obtienen menos logros es en el área
actitudinal.
c) Violeta Siccha Rubio (2001), en sus Tesis “Influencia del método de
solución de problemas en el incremento del rendimiento académico de
los alumnos de Segundo Grado de Educación Secundaria en la
Asignatura de Matemática, Colegio Nacional “San Juan” de Trujillo”,
quien llegó a las siguientes conclusiones:
• Existe diferencia significativa entre el promedio del Pre test con el
promedio del Post test en el grupo experimental, lo que nos indica
que la aplicación del método de solución de problemas en la
asignatura de Matemáticas influyen en el incremento del rendimiento
académico de los alumnos del Segundo Grado de Educación
Secundaria.
20
• Existe diferencia altamente significativa entre el promedio en Post
test del grupo, experimental con el promedio en Post test del grupo
de control, favorable al primero; lo que nos confirma que la
aplicación del método solución de problema en la asignatura de
matemáticas influyen en el logro de aprendizajes significativos, en
términos de rendimiento, en los alumnos participantes al término de
la experiencia educativa.
• Existe diferencia altamente significativa entre los promedios de las
unidades desarrolladas durante el proceso entre los grupos
experimental y de control, favorablemente al primero, lo que nos
confirma que la aplicación del método solución de problemas en la
asignatura de matemáticas ha influenciado durante el proceso de
aprendizaje incrementando significativamente el rendimiento de los
estudiantes del Segundo Grado de Educación Secundaria en la
Asignatura de Matemática.
d) Sebastián Vásquez (2001), en su tesis denominada “Diseño y
Aplicación de un Modelo Instruccional basado en problemas para el
Aprendizaje de la asignatura de Ciencias Naturales del V Semestre de
Formación Magisterial – Especialidad Educación Primaria”; propone un
modelo basado en los siguientes principios, y concluye:
 La educación debe orientarse al desarrollo humano, incluyendo bajo
este concepto, el desarrollo integral de actitudes, destrezas,
habilidades y conocimientos para enfrentar un mundo cambiante.
 La educación debe preparar para el trabajo, otorgando al joven
capacidades laborales adecuadas no sólo para emplearse en un
mercado competitivo, en el marco de la transformación y
modernización de la estructura productiva del país.
 Principio de creatividad, socialización, creatividad, carácter científico
y educativo de la enseñanza.
 Principio de vinculación de la teoría con la práctica.
 Principio del papel dirigente del marco del maestro y de la actividad
independiente de los alumnos.
21
 Principio de la atención individual a los alumnos sobre la base del
trabajo con el colectivo.
 Los alumnos del grupo experimental lograron un aprendizaje más
significativo respecto al grupo control, evidenciando en el
mejoramiento de su capacidad para resolver problemas, producto de
la mayor seguridad para analizar situaciones problemáticas propias
de su entorno.
e) Mary Alarcón (2002), en su tesis: “Método de Problemas en el
Aprendizaje Colaborativo de las alumnas de la Escuela Profesional de
Educación Inicial VI Ciclo de la Asignatura Medios y Materiales
Educativos; de la Universidad Nacional del Santa, ha emitido las
siguientes conclusiones:
• La asignatura Medios y Materiales Educativos es considerada en su
desarrollo, como la elaboración del medio y material a utilizar en el
aprendizaje de la lecto-escritura y de las matemáticas en la etapa
pre escolar. Asimismo, proporciona una experiencia directa con la
realidad.
• El Método de Problemas produce cambios significativos en los
alumnos del grupo experimental, mejorando su aprendizaje y
logrando mayor socialización en el grupo, lo cual permitió observar
una mayor motivación.
• También permitió que las alumnas evidencien un mejor desarrollo de
sus capacidades de observación, análisis, síntesis y mayor
seguridad para la toma de decisiones.
f) José Sánchez (2003), en su investigación “Modelo de Aprendizaje
Colaborativo y sus Implicancias en el Ambiente Escolar en el C.E.E.
Rafael Narváez Cadenillas”; emite las siguientes conclusiones:
 Un ambiente de aprendizaje debe permitir al que aprende,
confrontarse con situaciones reales que favorezcan prácticas en
donde se apliquen alternativas críticas para la resolución de
problemas.
22
 El ambiente constructivista de aprendizaje como un lugar donde los
que aprenden pueden trabajar colaborativamente y apoyarse unos a
otros utilizando una variedad de herramientas y fuentes de
información para lograr metas de aprendizaje y actividades que
lleven a la solución de problemas.
 Las formas prácticas de diseñar actividades y organizar información,
se debe hacer en entornos abiertos y aptos para entornar que no
cuenten con un ambiente muy estructurado.
 El alumno es capaz de resolver problemas, finalizar un proyecto o
hallar la respuesta a las preguntas formuladas, llegando a establecer
los elementos constitutivos del modelo, como son: fuentes de
información y analogías complementarias relacionadas,
herramientas cognitivas, herramientas de conversación/
colaboración, sistema de apoyo social/antextual.
g) Dienne Morales (2004), realizó un trabajo de investigación
denominado “Aplicación del método de Problemas en el Aprendizaje
Significativo de los alumnos del Cuarto grado de Educación Secundaria
de la I. E. Liceo Trujillo, en el Área Ciencia, Tecnología y Ambiente”;
llegando a las siguientes conclusiones:
• Las principales ventajas derivadas del uso de estrategias de
aprendizaje colaborativo, derivan en el desarrollo y mejora continua
de las competencias del docente para ejercer el apoyo y
acompañamiento responsables y creativos y en cuanto al estudiante,
el desarrollo de estrategias de relación social, metacognición y
metaevaluación, lo que confiere mayor autonomía y pertinencia a
sus participantes.
• Los alumnos del grupo experimental lograron aprendizajes más
significativos en relación al grupo control, evidenciado en el
desenvolvimiento personal, la capacidad de análisis, síntesis y
sobretodo, la iniciativa para proponer solución a situaciones
problemáticas creadas en su entorno.
23
2.2. Bases Teóricas
2.2.1. El Método
Carlos M. Álvarez de Zayas (2004), indica que el método es la
configuración subjetiva e interna que adopta el proceso de
enseñanza aprendizaje, como consecuencia de la estructura
dinámica del contenido, es la organización de los procesos de la
actividad y la comunicación, que se desarrollan inmersos en el
proceso de enseñanza aprendizaje, para lograr el objetivo.
Clasificación de los Métodos.
Actualmente son muchas las clasificaciones dentro de ellas
tenemos:
Por el Grado de Participación de los Sujetos;
- Pueden ser expositivo
- Elaboración conjunta
- Trabajo Independiente
Por la Lógica en el Proceso de Enseñanza - Aprendizaje:
- Introducción del Nuevo contenido
- Asimilación del Contenido
- Dominio del Contenido
- Sistematización del Contenido
- Evaluación del Aprendizaje
Por el Nivel de Asimilación (Dominio) que tendrán los Estudiantes.
- Reproductivo
- Productivo
- Creativo
Por la Estimulación de la Actividad Productiva:
- Explicativo – Ilustrativo
- Reproductivo
- Problemático
- De búsqueda parcial heurístico
- Investigativo
24
- Exposición problemática
- Búsqueda parcial heurística
- Investigativo
- Juegos didácticos
2.2.2. Método didáctico.
El método didáctico es el conjunto de procedimientos que
conducen hacia el logro de los aprendizajes previstos. Según
Gálvez (2004): “El método es la dirección misma del proceso
educativo y solo es independiente de los objetivos de un
programa de estudios y a veces, del objeto de conocimiento.”
Según Alves, citado por Gálvez (2004), sostiene que el Método
Didáctico, es la organización racional y práctica de los recursos y
procedimientos del profesor con el propósito de dirigir el
aprendizaje de los alumnos hacia los resultados previstos y
deseados, esto es, de conducir a los alumnos desde el no saber
nada hasta el dominio seguro y satisfactorio de la asignatura, de
modo que se hagan más aptos para su desempeño profesional.
Descartes, citado por Gálvez (2003), señala que: “el método
consiste en el orden y en la disposición de los objetos a los cuales
el ingenio debe dirigir sus esfuerzos para lograr algunas verdades.
Para seguirlo, es necesario reducir gradualmente las
proposiciones confusas y oscuras a las más simples, y luego
partir de la intuición de estas últimas para llegar, grado a grado, al
conocimiento de las demás”.
Para Guillen de Rezzano (1966), el Método o técnica didáctica,
es el camino más corto que puede seguir el maestro, por medio
de determinados procedimientos, para estimular, guiar , las
actividades del escolar que experimenta y aprende normas de
vida que deben servirle para desarrollarse y adaptarse al medio
natural y humano con fines de perfeccionamiento progresivo.
25
Según Rodríguez (1971), el Método educativo es el conjunto de
procedimientos adecuadamente organizados y seleccionados
teniendo en cuenta los fundamentos psicológicos y lógicos y, los
principios de la educación, que utiliza hábilmente el maestro para
conseguir de modo directo y fácil, el fin propuesto de la dirección
del aprendizaje del educando, con miras a su desarrollo integral.
Consideramos al método pedagógico como el conjunto de
procedimientos, adecuadamente organizados y seleccionados
teniendo en cuenta los fundamentos psicológicos y lógicos y, los
principios de la educación, que utilizan hábilmente el maestro para
conseguir de modo directo y fácil, el fin propuesto de la dirección
del aprendizaje del educando, con miras a su desarrollo integral”.
El conjunto de procedimientos para conducir el proceso de
enseñanza aprendizaje, precisamente se orienta a la luz de los
fundamentos psicológicos y lógico, además de los principios de la
educación, por cuanto la teoría es la que orienta a la práctica.
Desde está perspectiva, Gálvez (2004), describe las siguientes
concepciones de método:
a) Concepto psicológico. Es la manera particular, sui generis,
que cada uno tiene para orientar la mente y cumplir nuestro
objetivo. Equivale a decir que cada persona tendría su propio
método para su que hacer diario; como consecuencia,
existirían una infinidad de métodos puesto que cada persona
es una individualidad distinta.
b) Concepto lógico. El método es la reunión de procedimiento,
formas, y técnicas que nos permite encontrar la verdad en el
menor tiempo posible.
c) Concepto científico. Es un conjunto de técnicas que un
científico o sabio utiliza para estudiar determinados fenómenos
naturales o parte de la realidad hasta encontrar la verdad.
d) Concepto filosófico. Como medio de cognición es la manera
de reproducir en el pensar el objeto que se estudia.
26
Al referirse sobre el método didáctico, Gálvez (2004), considera
como principios por la cual se orientan los procedimientos en el
proceso de enseñanza aprendizaje, los siguientes:
a) Principio de Integridad. La educación del hombre debe
abarcar todos los aspectos de la personalidad. Para cumplir
con este principio, al escoger un método, se debe tener en
cuenta lo siguiente:
− Los conocimientos que descubran los alumnos deben ser
integrados con otros de la misma materia y otras, de tal
manera que el alumno encuentre relaciones entre temas de
una o varias materias.
− Lo adquirido en el área de conocimientos debe servir para
hacer integraciones con otras áreas de acción educativa.
En este caso la posibilidad de integración es entre las
distintas áreas de acción educativa, como: conocimientos,
actividades formativas, orientación y capacitación para el
trabajo, con la finalidad de lograr un aprendizaje pleno y
coherente.
− Las integraciones no serán actividades forzadas o recursos
imposibles; se realizarán cuando sean necesarias y
posibles.
b) Principio de Sociabilidad o Colectividad. El hombre es un
ser social por naturaleza, por eso el aprendizaje debe
orientarse a que comprenda su rol dentro de la sociedad. Para
cumplir con este requisito los alumnos deberán realizar los
siguientes trabajos:
− Trabajarán en grupos. El maestro debe poner en práctica,
en todas las situaciones posibles, las normas principales
sobre dinámica de grupos. El método en este caso debe
suponer la acción conjunta de los educandos, solamente
así se logrará conseguir un deseo abierto al trabajo social,
sin egoísmos.
27
− Se debe hacer comprender al educando que su rol en la
sociedad es cambiar ideas y experiencias, colaborar para
trabajar conjuntamente con los miembros de todo el grupo
y lograr una sociedad justa y solidaria.
− Debemos propiciar el diálogo crítico entre profesores y
alumnos y de éstos entre sí; es la mejor manera de eliminar
el dogmatismo y la alienación. Este diálogo no se debe
realizar sobre un tema escogido, sino sobre la propia
experiencia de los participantes, sobre temas de interés
general. Mediante el diálogo se podrá obtener resultados
que impliquen identificación entre el profesor y sus alumnos
y entre ellos mismos.
c) Principio de la Individualidad. Un sujeto es psicológica y
biológicamente diferente a los demás. La educación debe
adaptarse a cada uno de ellos tomando sus diferencias
individuales. Para cumplir con este principio es necesario
realizar lo siguiente:
− Se seleccionará el método teniendo en cuenta las
peculiaridades de los educandos.
− Se debe propiciar que los alumnos pongan en práctica sus
recursos individuales, tanto físicos como intelectuales.
− Con el uso de un método, el alumno debe contribuir en la
tarea, de su educación, con todos sus recursos y
posibilidades personales. Debe trabajar, de tal modo, que
brinde todo lo que pueda, su fuerza, su ingenio, su
experiencia, su capacidad mental.
− El método debe servir para acostumbrar al alumno a
esforzarse por conseguir su aprendizaje. Querer dar todo
listo para que el alumno se concrete sólo a acumularlo con
facilidad, es un defecto común de los maestros. Debe ser
todo lo contrario. Se debe proporcionar medios, recursos,
posibilidades para que el alumno sea quien descubra todo
28
o, por lo menos lo afiance mejor y comprenda que lo
aprendido le cuesta esfuerzo.
− Cada método debe permitir que el alumno avance en su
aprendizaje según su capacidad e interés. No debe
quedarse rezagado por esperar a los lentos, ni omitir el
aprendizaje de ciertos aspectos o fases al tratar de avanzar
igual que los demás. Algunos alumnos son lentos mientras
que los demás son rápidos.
− En el trabajo escolar se debe aprovechar la experiencia
anterior del alumno para que ayude al profesor.
− Se debe respetar las diferencias individuales para lograr la
ubicación de cada alumno dentro del grupo.
d) Principio de Actualidad. La educación debe basarse en la
realidad circundante; para ello, el alumno debe comprender
que la realidad tiene problemas y posibles soluciones;
solamente así, pensará en función social. El método debe
jugar un papel muy importante en torno a prestar condiciones
para que el alumno tome conciencia y actúe de acuerdo a las
habilidades que haya adquirido. El método debe presentarse
para aprovechar los recursos de su comunidad, evitando una
formación sólo teórica.
e) Principio de Actividad. El educando debe participar
activamente en la realización de su aprendizaje. Para ello la
actividad debe comenzar desde el principio del trabajo
educativo hasta su culminación. Estas actividades variarán en
intensidad para que no resulten monótonas y deben ser
realizadas en forma grupal e individual.
f) Principio de Autoformación. La educación es, por esencia,
un proceso de autoformación. En tal sentido, el método debe
propiciar a que el alumno utilice las formas de trabajo propias
de la investigación.
29
En los grados inferiores, los trabajos de investigación deben
versar sobre temas sencillos, específicos y cuya dificultad
está al alcance de los alumnos para su solución. Lo
interesante es que el alumno se acostumbre a investigar
cualquier tema sea fácil o difícil.
El educando debe aprender a observar y describir la realidad,
poniendo énfasis en los aspectos que van a servir para
extraer conclusiones, enumerando la máxima cantidad de
detalles importantes de los objetos de estudio.
Iniciar a los alumnos en la elaboración de pequeñas hipótesis
sobre la presencia de algún problema que se presente en la
realidad, haciendo ver su importancia y su proceso de
verificación mediante la experimentación.
Finalmente, iniciar al alumno en las definiciones abstractas
mediante el análisis de diferencias, semejanzas, relaciones de
causa y efecto, etc.
g) Principio de Libertad. El alumno debe tener libertad de
acción con la sola limitación del cumplimiento de las normas
sociales y su propia seguridad.
Debe tener libertad para expresar sus propias ideas u
opiniones sobre los demás, como consecuencia se aperturará
el diálogo en forma abierta y franca.
El método nuevo debe enseñar al alumno a actuar sin
dependencia ni de sus compañeros ni de los profesores; de
este resultará la toma de decisiones de acuerdo a su criterio.
La educación es un instrumento de liberación del hombre. El
método debe suponer la acción del hombre sin ataduras,
30
desde temprana edad. De este modo, el alumno debe
acostumbrarse a pensar que él es libre por naturaleza y que
esta libertad debe cultivarla.
h) Principio de Interés. La plenitud del aprendizaje del alumno
está en función de su interés. Se consigue mediante las
siguientes actividades:
− Se debe asegurar que todos los integrantes del grupo
estén igualmente interesados por el trabajo a realizar.
− Se debe escoger como recursos aquellos que sean
comunes a todos.
− Se debe partir de la idea que, en grupo no todos son
iguales, ni capaces para desarrollar el mismo trabajo.
− Debemos pensar que los intereses varían de edad en edad
y de un grupo a otro.
i) Principio de Utilidad. El método debe servir al maestro y al
alumno; es decir, para enseñar y para aprender; no hay
ninguna razón en contra. Se debe suponer que el educador es
también educando y el educando, educador, en no pocos
casos. Este paso permite la apertura al diálogo, el encuentro
entre los hombres que han de intercambiar ideas para
aprender el uno del otro.
j) Técnico-Práctico. El método es una técnica requerida por
sus resultados.
− Debe servir para alcanzar objetivos con economía de
tiempo y esfuerzo.
− Debe estar garantizado por una seria experimentación y
por sus resultados.
− Debe ser seleccionado en función de la naturaleza del
tema o asunto.
31
Gálvez (2004), cuando se refiere a las características del método
didáctico, anota las siguientes:
• Se adapta a los objetivos del aprendizaje ya sean elementales,
avanzados; cognoscitivos, éticos o estéticos.
• Mantiene una interrelación lógica interna en la materia a
transmitirse.
• Sirve para transmitir los conocimientos en forma graduable.
• Es simple, natural, pero bien meditado.
• Hace adquirir experiencias en forma progresiva
• Tiene claridad y orden.
• Se adapta a la psicología variable del educando.
• Toma en cuenta las condiciones y aptitudes específicas del
educador.
• Su estructura esta de acuerdo con la Psicología del
Aprendizaje.
• Es progresivo y acumulativo, trae algo nuevo y consolida lo
anterior.
• Se adapta a las orientaciones peculiares del nivel o rama de
educación.
• Instruye, habitúa, crea habilidades, aptitudes e ideales éticos
para desarrollar la personalidad del educando.
• Busca fijar los conocimientos sin mayor esfuerzo por parte del
alumno y del profesor.
• Es flexible, no rígido y puede cambiarse con la circunstancia
para un mejor aprendizaje.
• Transmite los avances técnicos y los aplica al quehacer
humano.
• Toma en cuenta las recomendaciones pedagógicas modernas,
pero no como receta.
• Necesita de la preparación especial del maestro para su
aplicación, de lo contrario es un fracaso.
• Permite la apreciación objetiva de los resultados alcanzados.
32
• Conduce el aprendizaje de los alumnos de lo fácil a lo difícil; de
lo más próximo a lo remoto; de lo simple a lo complejo; de lo
concreto a lo abstracto.
• Tiene procedimientos definidos. Toma, de ellos, como eje del
aprendizaje a la observación.
• Está garantizado por suficientes experimentos hechos por
educadores competentes.
• Es simple, natural, pero bien meditado
2.2.3. MÈTODO DE PROBLEMAS.
Hans Aebli (1972), sostiene que “Un problema constituye un
proyecto en acción, y que puede ser siempre representado en
forma práctica, dirigida a satisfacer las necesidades vitales y
recreativas del hombre”.
Se puede definir un problema como la situación de aprendizaje
que moviliza el pensamiento reflexivo (como actividad teórica) y la
acción (como actividad práctica) para la búsqueda de una
solución, debido a que el contenido que ha de ser aprendido no se
le presenta elaborado al alumno, sino que éste debe construirlo a
su estructura cognitiva y entonces hacerlo significativo.
Glaser, citado por Schunk (1993), establece que “Un problema es
una “situación en la que uno trata 0de alcanzar alguna meta y
debe hallar los medios para lograrlo.”
Por su parte, Schunk (1993), establece que “El problema puede
ser responder a una pregunta, calcular una operación, localizar un
objeto, conseguir un trabajo, enseñar a un alumno, etc. Con
solución de problemas nos referimos a los esfuerzos de la gente
por alcanzar fines para los que no tiene un medio automático.”
Por su parte, Ausubel (1976), establece que “La resolución de
problemas se refiere a cualquier actividad en que tanto la
33
representación cognoscitiva de la experiencia previa como los
componentes de una situación problemática presente son
reorganizados para alcanzar un objetivo predeterminado”.
El autor, antes citado, establece que “las variables que influyen en
los resultados de la resolución de problemas son: a) la
disponibilidad de conceptos y principios en la estructura
cognoscitiva, pertinentes para los problemas particulares que se
vayan presentando, y b) características cognoscitivas y de
personalidad como la agudeza, la capacidad de integración , el
estilo cognoscitivo, la sensibilidad al problema, la flexibilidad, la
capacidad de improvisar, la audacia, la curiosidad intelectual y la
tolerancia a la frustración”.
En el proceso de la resolución de problemas cumple un rol
importante la Estructura Cognoscitiva de la persona, como dice
Ausubel (1976), que la estructura cognoscitiva existente
desempeña un papel clave en la resolución de problemas se
patentiza en el hecho de que la solución de cualquier problema
dado supone la reorganización del residuo de la experiencia
previa, de modo que se ajuste a los requisitos concretos de la
situación problema presente. Como las ideas de la estructura
cognoscitiva constituyen el material en bruto de la resolución de
problemas, cualquier tipo de transferencia positiva o negativa
reflejará, al ocurrir, la naturaleza y la influencia de las variables de
la estructura cognoscitiva.
Por su parte, Murray, citado por Ausubel (1976), sostiene que “La
posesión de conocimientos antecedentes pertinentes (conceptos,
principios, términos conjuntivos, “funciones disponibles”) en la
estructura cognoscitiva, particularmente si son claros, estables y
discriminables, facilita la resolución de problemas”.
34
Respecto a las etapas y estrategias de la resolución de
problemas, Ausubel (1976), cita a Dewey, y dice lo siguiente: “En
el orden dado, las cinco etapas de resolución de problemas
consiste en:
1. Un estado de duda, de perplejidad cognoscitiva, de frustración
o de conocimiento de la dificultad.
2. Un intento por identificar el problema, en el que se incluye una
designación más bien inespecífica de los fines perseguidos, la
laguna que debe llenarse o la meta que hay que alcanzar,
todo esto definido por la situación que plantea el problema.
3. Relacionar estas proposiciones de planteamiento del
problema con la estructura cognoscitiva, lo cual activa las
ideas, antecedentes pertinentes y las soluciones dadas a
problemas anteriores que, a su vez, son reorganizadas
(transformadas) proposiciones de resolución de problemas o
hipótesis.
4. Comprobación sucesiva de las hipótesis y replanteamiento del
problema de ser necesario.
5. Incorporar la solución acertada a la estructura cognoscitiva
(comprenderla) y luego aplicarla tanto al problema presente
como a otros ejemplares del mismo problema.
Al respecto Ausubel (1976), concluye diciendo que “Las
estrategias de la resolución de problemas muestran las mismas
características que la información de conceptos. Reflejan la
influencia del tipo de problema en cuestión y de las condiciones
en que ocurre la resolución del mismo, así como aspectos
idiosincráticos de desempeño cognoscitivo”.
Gálvez (2004), se refiere al método de problemas, tal como se
describe en las líneas, a continuación:
35
a) Concepto. Problema es una dificultad, cuestión o estado de
desequilibrio que puede resolverse o tratar de resolverse
mediante el pensamiento reflexivo, creativo, crítico.
b) Origen. Fue Arquímedes quien al bañarse en las aguas del
río Siracusa quien vio que su cuerpo disminuía de peso y se
plantea el primer problema. Después fue Franklin para
descubrir el pararrayos. Posteriormente Edison y Marconi
para encontrar las soluciones de algunas necesidades que se
presentaban en ese entonces.
Antiguamente el Método de Problemas tuvo su aplicación sólo
en Matemáticas; hoy es aplicable en todas las ramas del
saber, puesto que los problemas no sólo son matemáticos sino
también sociales, políticos, económicos, administrativos,
éticos, axiológicos.
c) Requisitos. Según Alfredo Aguayo, citado por Gálvez(2004),
un problema debe tener los siguientes requisitos:
• Que estimule el pensamiento reflexivo.
• Que tenga importancia y valor educativo.
• Que despierte suficientemente la curiosidad.
• Debe ser real, es decir, que tenga relación con la vida
del educando.
• Debe ser enunciado en un lenguaje claro y comprensible
para el educando, sin excluir términos nuevos y técnicos
capaces de ser entendidos por el educando.
• Debe referirse a situaciones que se han estado
cultivando anteriormente y luego proyectarse hacia otras
nuevas (prerrequisitos).
d) Procedimientos. Los principales pasos o procedimientos son:
 Anuncio o definición del problema.
 Anotación de datos.
36
 Búsqueda de soluciones.
 Resolución.
 Comprobación.
 Aplicación.
Anuncio o definición del problema. El problema se enuncia
en forma clara y precisa, ya sea escrita en la pizarra, en forma
verbal. Debe figurar sus alcances o grados de dificultad, la
incógnita o pregunta, para los principiantes, ya sea al principio
o al final, la misma que de alguna manera indicará la forma de
operación.
Anotación de datos. El alumno y profesor recogen y anotan
todos los datos posibles, los clasifican y establecen sus
relaciones. De la toma, anotación y clasificación de datos
dependen, en muchas veces, la rapidez con la que se
resuelvan los problemas.
Búsqueda de soluciones. Este es el paso fundamental para
el educando. Este debe ser quien “descubra” la solución
correspondiente después de realizar todos los intentos
necesarios como consecuencia del análisis valorativo, fruto del
discernimiento y “descubrimiento”. De este paso depende que
se acostumbre a buscar las soluciones a los diferentes
problemas, o simplemente, espere soluciones en forma pasiva.
Indudablemente que el docente y el alumno puedan ensayar
todas las posibilidades; lo importante es que responda a la
interrogante del problema y la respuesta sea demostrable o
comparable.
Resolución. Una vez que el educando ha encontrado el
camino, procede a la resolución del problema en forma
objetiva o abstracta; cognoscitiva o afectiva; física o
demostrativamente.
37
Comprobación. Obtenida la posible respuesta se comprueba
acudiendo a una serie de artificios abstractos, gráficos,
simbólicos, verbales.
Aplicación. Es la traslación del proceso empleado para
resolver el problema tipo a la solución de otros problemas de
la misma especies. Lo importante es que en cada ejemplar
siga un camino inductivo ordenado.
Si durante el desarrollo de un problema, uno o varios alumnos
encontraran la respuesta por adelantado, no se debe
desperdiciar; más bien se les invitará a que expliquen cómo lo
hicieron. Esto ayudara y motivará al resto.
Según Gálvez (2004), refiere que el otro camino empleado
para resolver problemas descrito por KLAPPER, es el
siguiente:
a. Motivación. Debe hacerse a base del problema (cálculo
mental).
b. Enunciado del problema. Por el profesor en forma verbal o
escrita.
c. Anotación de datos. Se sugiere que sea por el alumno en
forma escrita o verbal.
d. Resolución. Esta se realiza mediante tres pasos:
- Gráfico, cuando se sirve de diseños, gráficos, diagramas.
- Analítico, cuando se descomponen el problema en
partes.
- Aplicando reglas o fórmulas, si así lo requiere el
problema.
e. Comprobación. Se realiza recurriendo a operaciones
adicionales.
f. Aplicación. El mismo proceso se puede emplear en la
resolución de otros problemas.
38
2.2.4. Fundamentación teórica que sustenta el Método didáctico
creativo Solución de problemas y el aprendizaje de
habilidades:
Para fundamentar nuestro objeto de estudio, se han
considerado las siguientes teorías:
a) Enfoque epistemológico del Constructivismo como
paradigma en nuestro sistema educativo.
La fundamentación teórica de esta investigación
experimental propiamente dicha, persigue que sus bases
estén dentro de la concepción constructivista ya que
nuestro sistema educativo, tiene una marcada influencia en
la corriente cognoscitivista y humanista, al respecto Cueva
(2002, p. 42) nos dice: “El modelo educativo tiene como
una de sus bases psicológicas a la corriente del
cognoscitivismo, que en la actualidad se ha convertido en
el nuevo paradigma psicológico en la educación, además,
recibe información de la teoría genética de Piaget, teoría
cognitiva verbal de Ausubel, teoría histórico-cultural de
Vigotski, teoría cognitiva de la instrucción de Brunner y la
corriente psicológica del humanismo pensamiento de
Maslow y Roger”.
Para Orellana, citado por Medina (2004), manifiesta: “El
constructivismo pretende cambiar el énfasis de la
enseñanza centrada en el maestro a la instrucción centrada
en el estudiante. La función principal del maestro consiste
en ayudar a los estudiantes a desarrollar nuevos
conocimientos”. A los alumnos se les enseña a asimilar lo
que ya saben, experiencias, conocimientos, a partir de lo
cual construyen nuevos significados; asimismo, agrega
este autor, para Vigotsky, la interacción del sujeto con el
mundo se establece por la mediación que realizan otros
sujetos, del mismo modo que el desarrollo no es un
39
proceso espontáneo de maduración, el aprendizaje no es
sólo el fruto de la interacción entre el individuo y el medio;
la relación que se da en el aprendizaje es esencial para la
definición de ese proceso, que nunca tiene lugar en el
individuo aislado.
El desarrollo de la persona sigue al aprendizaje, que
posibilita el área del desarrollo potencial con ayuda de la
mediación social e instrumental. Según Vigotsky, el
individuo se sitúa en la zona de desarrollo actual o real
(ZDR) y evoluciona hasta alcanzar la zona de desarrollo
próximo o potencial (ZDP), que es la zona inmediata a la
anterior. Esta zona de desarrollo próximo no puede ser
alcanzada sino a través de un ejercicio o acción que el
sujeto puede realizar solo, pero le es más fácil y seguro
hacerlo si un adulto, u otro niño más desarrollado le prestan
su ZDR, estos elementos poco a poco permitirán que el
sujeto domine la nueva ZDP y se vuelva entonces ZDR
(Vigotsky, citado por Cueva, 2002, p.16).
CONSTRUCTIVISMO PEDAGÓGICO
El verdadero aprendizaje humano es una construcción de
cada alumno que logra modificar su estructura mental, y
alcanzar un mayor nivel de diversidad, de complejidad y de
integración. Es decir, el verdadero aprendizaje es aquel
que construye el desarrollo de la persona. Por eso el
desarrollo no se puede confundir con el aprendizaje
particular o con la mera acumulación de conocimientos, de
datos aislados. Por el contrario, el desarrollo del individuo
en particular, es un proceso esencial global en función del
cual se puede explicar y valorar cada aprendizaje en
particular.
40
Para Oswaldo Orellana, mencionado por Calero (1997), el
constructivismo pedagógico es un marco explicativo que
agrupa un conjunto de teorías psicológicas y pedagógicas
con el fin de lograr una mejor educación escolar. Dentro de
ellas considera las siguientes teorías psicopedagógicas:
- Teoría Sociocultural ( Vigotsky ).
- Teoría del Desarrollo Cognitivo ( Piaget ).
- Teoría del Aprendizaje Significativo ( D. Ausubel ).
- Teoría del Aprendizaje por Descubrimiento ( J. Bruner ).
- Teoría de la Psicodidáctica ( R . Titone ).
- Teoría de las Inteligencias Múltiples ( H. Gardner ).
- Teoría de los Mapas Conceptuales ( Novak ) .
- Teoría del Enriquecimiento Instrumental ( R. Feuerstein.
p.34).
b) Teoría socio-cultural de Lev Vigotsky
Vigotsky, nombrado por Siccha (2001, p. 32), nos dice: “El
rendimiento medido habitualmente mediante un test o
incluso a través de un método clínico, se corresponde con
el nivel de desarrollo afectivo. Este nivel esta determinado
por lo que el sujeto logra hacer de un modo autónomo, sin
ayuda de otras personas o mediadores. En cambio, el nivel
de desarrollo potencial estaría construido por lo que el
sujeto sería capaz de hacer con ayuda de otras personas
instrumentos mediadores externamente proporcionados.
Vigotsky, propuso y definió el concepto de zona de
desarrollo potencial en 1979, posteriormente fue adoptado
como zona de desarrollo próximo (ZDP). El psicólogo ruso
definió la ZDP como la distancia entre el nivel real de
desarrollo determinado por la capacidad de resolver
independientemente un problema, y el nivel de desarrollo
potencial, determinado a través de la resolución de un
problema bajo la guía de un adulto con en colaboración con
41
otro compañero más capaz. En otras palabras, la ZDP, es
la diferencia entre lo que el sujeto es capaz de hacer por si
sólo y lo que hace con ayuda de otros.
c) Teoría Cognitva de Bruner
Bruner, decía, es posible enseñar cualquier materia a
cualquier persona, sea cual fuere su edad, siempre que se
haga de forma interesante y sincera. Con esta expresión
,nos quería decir, que de acuerdo al nivel de desarrollo, un
alumno aprende los contenidos de forma adecuada; de
igual manera, podrá avanzar hacia otras formas más
complejas y precisas de conocimiento así como también
podrá hacer uso de su conocimiento asimilado, en
realidades distintas de la que aprendió.
Para Fernández (2001, p. 36), Bruner, cree que: El
desarrollo cognoscitivo se lleva a cabo a través de
diferentes etapas, además atribuye más importancia al
ambiente y al lenguaje en el desarrollo.
La persona pasa por ciertas etapas en su desarrollo
cognoscitivo, que implican una manera peculiar de
contemplar al mundo e indican diferentes modos de
recoger la información del mundo exterior y almacenarla
interiormente. Estas etapas son:
• Ejecutora o manipulativa.
• Icónica.
• Simbólica.
d) Teoría de la Libertad y Creatividad en la educación de
Carl Rogers
Rogers considera fundamental, al Aprendizaje Significativo
Experiencial, es decir, aquel aprendizaje con libertad,
creativo, e integral que busca la autorrealización de las
42
personas, concibiéndolos como un proceso y no como un
destino y que el papel del maestro es simplemente el de
ser un facilitador del aprendizaje; un facilitado auténtico,
asertivo, de poder acertar a los aprendices tal como son; de
crear un clima favorable de estima y confianza en el aula,
de poner en vigencia la democracia; de propiciar un clima
de comprensión empática, en donde el maestro debe
ponerse en la condición de los alumnos.
En la misma dirección Fernández (2001, p. 29), sostiene
“la tarea fundamental del maestro es permitirle aprender al
alumno, despertarle la curiosidad, para que él vaya
descubriendo cosas, incorporándolas desde afuera y
haciendo que lo que se incorpora se constituya en una
auténtica porción de su persona”.
Estas teorías refuerza nuestra propuesta, pues con la
aplicación del método didáctico solución creativa de
problemas se posibilita que los conocimientos se
construyan, primero, en un proceso de interacción social
(desde el enunciado del problema hasta la integración de
los contenidos usados en su solución) ;después; este
proceso de construcción interactiva posibilita también la
apropiación individual que se manifiesta cuando cada
alumno internaliza y utiliza el conocimiento en la solución
de problemas similares. Según este método didáctico, el
aprendizaje no sólo es un fenómeno individual si no
también social; el aprendizaje apoya en los conocimientos
ya existentes en el contexto social (por ejemplo cuando un
grupo de alumnos en interacción tratan de resolver un
problema), lo cual influye directamente en el desarrollo
individual de cada uno de ellos.
43
2.2.5. as habilidades:
a) Definición
Según A. Petrovsky (1980), define la habilidad, como “el
dominio de un complejo sistemas de acciones psíquicas y
prácticas necesarias para una regulación racional de la
actividad, con ayuda de conocimientos y hábitos que la persona
posee”.
Para H. Fuentes (1989), desde una consideración didáctica la
habilidad es la expresión del modo de interacción del sujeto con
los objetos o sujetos en la actividad y la comunicación, es el
contenido de las acciones que el sujeto realiza, integrado por un
conjunto de operaciones, que tienen un objetivo y que se
asimilan en el propio proceso.
Según C. Álvarez (1996), las habilidades, formando parte del
contenido de una disciplina, caracterizan, en el plano didáctico, a
las acciones que el estudiante realiza al interactuar con el objeto
de estudio con el fin de transformarlo, de humanizarlo.
b) Estructura
La estructura de la habilidad consta de:
 Sujeto (el que realiza la acción)
 Objeto (el que recibe la acción del sujeto)
 Objetivo (Aspiración consciente del sujeto)
 Sistema de operaciones (estructura técnica de la
habilidad).
c) Clasificación de las Habilidades
Se clasifican en:
- Habilidades Específicas. Está vinculada a una rama de la
cultura o profesión.
- Habilidades Lógicas. Son las que le permiten al hombre
asimilar, comprender, construir el conocimiento, se
44
desarrollan a través de las habilidades específicas y en todas
las habilidades cognoscitivas del hombre.
- Habilidades del Procesamiento de la Información y la
Comunicación. Son las que le permiten al hombre procesar la
información, son las habilidades propias del proceso docente,
son también comprendidas como habilidades específicas
propias de la profesión.
- Las habilidades profesionales, es el proceso de formación del
profesional que debe sistematizarse hasta convertirse en una
habilidad con un grado de generalidad que le permita aplicar
los conocimientos, actuar y transformar su objeto de trabajo,
por lo tanto resolver los problemas más generales y
frecuentes que se presentan en las diferentes esferas de
actuación, esto es, los problemas profesionales.
2.3 DEFINICIONES BASICAS:
• Educación. El Ministerio de Educación (2006), define a la educación
como un “proceso de aprendizaje y enseñanza que se desarrolla a lo
largo de toda la vida y que contribuye a la formación integral de las
personas, al pleno desarrollo de sus potencialidades, a la creación de
cultura, y al desarrollo de la familia y de la comunidad nacional,
latinoamericana y mundial. Se desarrolla en instituciones educativas y
en diferentes ámbitos de la sociedad.”
• Enseñanza. “Es la serie de actos que realiza el docente con el propósito
de crear condiciones que le den a los alumnos la posibilidad de
aprender, es decir de vivir experiencias que le permitan adquirir nuevas
conductas o modificar las existentes” (Crisólogo, 1996, p. 23).
• Aprendizaje. “Es un proceso mediante el cual la capacidad o
disposición de una persona cambia como resultado de la experiencia. Es
decir que el aprendizaje es toda una secuencia sistemática del cambio
de conducta humana, esto con la ayuda de la propia experiencia”.
(Graig, 1979, p. 57).
45
• Método. “Es el camino más corto y seguro que permite llegar a un fin o
meta. También se dice que el método es la reunión de procedimientos,
formas y técnicas que permiten encontrar la verdad en el menor tiempo
posible”. (Gálvez, 2003, p. 46).
• Métodos Activos. “Son aquellos métodos que dan ocasión a que el
alumno actúe e investigue por si mismo poniendo en juego sus
facultades físicas y mentales, y bajo la dirección del tutor, se convierta
en actor de su propio aprendizaje y desarrollo”. (Gálvez, 2003, p. 47).
• Aprendizaje Colaborativo. Es el conjunto de métodos de instrucción y
entrenamiento apoyados con tecnología, así como de estrategias para
propiciar el desarrollo de habilidades mixtas (aprendizaje y desarrollo
personal y social), donde cada miembro del grupo es responsable, tanto
de su aprendizaje como del de los restantes miembros del grupo.
• Método de Problemas. “Problema es una dificultad, cuestión o estado
de desequilibrio que puede resolverse o tratar de resolverse mediante el
pensamiento reflexivo, creativo, crítico”. (Gálvez, 2003, p. 50).
46
CAPÍTULO III
RESULTADOS Y DISCUSIÒN
3.1. Análisis e interpretación de los datos
CUADRO N° 01
PROMEDIOS FINALES DEL APRENDIZAJE DE HABILIDADES DE LOS
ESTUDIANTES DEL VII CICLO EN LA ASIGNATURA DE TRIBUTACIÓN I DE
LA FACULTAD DE CIENCIAS ECONÓMICAS – UNSM-T. SEGÚN GRUPOS
CONTROL Y EXPERIMENTAL, SEMESTRE 2011-II
GRUPOS
ALUMNOS
GRUPO CONTROL GRUPO EXPERIMENTAL
PRE - TEST POST - TEST PRE - TEST POST – TEST
1 8 0 0 16
2 10 10 10 14
3 10 10 8 15
4 7 6 7 12
5 10 10 9 13
6 8 9 8 14
7 1 1 6 12
8 10 11 9 15
9 8 8 8 13
10 7 8 11 19
11 9 10 8 17
12 8 10 8 12
13 11 10 7 12
14 8 10 9 14
15 10 10 8 14
16 8 8 05 12
PROMEDIO 8.41 6.00 8.4 14.13
DESV.ESTANDAR 5.65 5.65 1.41 1.41
VARIANZA 32 32 2 2
CV% 67.25 64.54 16.84 9.86
FUENTE: PRETEST Y POSTEST
Interpretación
Se observa que el promedio final del Aprendizaje de habilidades de los
estudiantes del séptimo ciclo en la asignatura de Tributación I en el Grupo
Control es Deficiente (6,25), Muy Malo (12.5%) Malo (75%), y Regular (6.25%)
47
en el Pre Test; y Deficiente (12.5%) Muy Malo (6.25%) Malo (75%), y Regular
(6.25%) en el Post Test. Así también en el Grupo Experimental es Deficiente
(6,7%), Muy Malo (20%) Malo (66.6%), y Regular (6.7%) en el Pre Test; y
Regular (40%), Bueno (40%) Muy Bueno (13.3%), y Excelente (6,7%) en el
Post Test.
La desviación estándar muestra la dispersión de los rendimientos alrededor de
su promedio y se nota que en el Post Test del Grupo Control la dispersión es
más alta (5.65) que la dispersión del Post Test del Grupo Experimental (1.41),
quiere decir que el aprendizaje de las habilidades obtenidos en el Post Test del
Grupo Experimental son más homogéneos y es demostrado en el resultado del
coeficiente de variación (9.86%).
GRÁFICO Nº 01
COMPORTAMIENTO DE LOS PROMEDIOS FINALES DEL APRENDIZAJE DE
HABILIDADES DE LOS ESTUDIANTES DEL V CICLO EN LA ASIGNATURA
DE TRIBUTACIÓN I DE LA FACULTAD DE CIENCIAS ECONOMICAS - UNSM.
20
18
16
14
12
10
8
6
4
2
0
1 2 3 4 5 6 7 8 9 10 11 12 13 14 15 16 17
Estudiantes
FUENTE: Obtenida por el autor.
Interpretación
Según el gráfico Nº 01, el Aprendizaje de las habilidades en la Comprensión de
la Información, de Indagación y Experimentación de la asignatura de
Tributación I de los estudiantes del séptimo ciclo medidos, se incrementó
significativamente como resultado de aplicar el Método creativo de solución de
problemas. En este sentido, el análisis de los puntajes obtenidos por los
estudiantes en el Post Test, se concluye que los estudiantes del Grupo
19
17
16
15 15
14 14 14 14
10 10
13
10
13
12 12
11
12 12
10 10 10 10 10
9
8 8 8
6
1
0
post-test GE
post-test GC
Calificativos
48
Experimental obtuvieron puntajes mayores que los estudiantes del Grupo
Control.
Ahora hagamos la comparación de varianza y luego el análisis de los
siguientes diseños experimentales:
DISEÑO EXPERIMENTAL N° 01
ANÁLISIS A: Diseño de investigación
G.E.: X 02
G.C.: - 04
CUADRO N° 02
CONTRASTACIÓN ESTADÍSTICA PARA DEMOSTRAR LA EQUIVALENCIA
INICIAL DE GRUPOS, EXPERIMENTAL Y CONTROL RESPECTO AL
APRENDIZAJE DE HABILIDADES DE LA ASIGNATURA DE TRIBUTACIÒN I
Pre test Hipótesis
Nivel de
significancia Varianza
F
calculada
F
tabulada Decisión
-Grupo
experimental
-Grupo
control
Η0 = σ 2
= σ 2
1 2
Η1 = σ 2
≠ σ 2
1 2
0.05
2
2
0.098
<0.37
,
2.72>
Acepta
Η0
0,37 2.72
Η0
01
03
49
Interpretación
Se observa en la curva de Gauss que el valor del estadístico de prueba F
calculado cae dentro de la región de aceptación (varianzas homogéneas)
significando la equivalencia inicial de los grupos experimental y control que es
un requisito indispensable para la conducción del experimento (HERNÁNDEZ
SAMPIERI y Otros p. 128)
DISEÑO EXPERIMENTAL N° 02
ANÁLISIS B: Diseño de investigación
G.E.:
G.C.: 03 - 04
CUADRO N° 03
PRUEBA DE HIPÓTESIS PARA DETERMINAR LOS EFECTOS QUE HA
PRODUCIDO LA APLICACIÓN DEL MÈTODO DIDÀCTICO CREATIVO
SOLUCIÒN DE PROBLEMAS EN EL APRENDIZAJE DE HABILIDADES DE
LOS ESTUDIANTES DEL GRUPO EXPERIMENTAL, EN LA ASIGNATURA
DE TRIBUTACIÒN I
Grupo
Experimental
Hipótesis
Nivel de
significancia
T
calculada
T
tabulada
Decisión
(Post test - Pre
test)
Η0 = µ2 = µ1
Η1 = µ2 > µ1
0.05 2.24 1.699
Acepta
Η1
H0
0 1.699
01 X 02
50
1 1.699
Interpretación:
Se observa en la curva de Gauss que el valor del estadístico de prueba T
calculada es superior al valor T tabular, lográndose aceptar H1, significando
que el promedio del Aprendizaje de habilidades de la asignatura de Tributación
I de los estudiantes del VII ciclo en el Post Test es superior al promedio de
aprendizaje del Pre Test. Es decir que la aplicación del Método Didáctico
creativo solución de problemas ha producido efectos diferenciales en el Grupo
Experimental.
DISEÑO EXPERIMENTAL N° 03
ANÁLISIS C: Diseño de investigación
G.E. 01 X 02
G.C.
CUADRO N° 04
PRUEBA DE HIPÓTESIS PARA DETERMINAR LOS EFECTOS QUE HA
PRODUCIDO LA ENSEÑANZA CONVENCIONAL EN EL APRENDIZAJE DE
HABILIDADES DE LOS ESTUDIANTES DEL GRUPO CONTROL, EN LA
ASIGNATURA DE TRIBUTACIÒN I
Grupo Control Hipótesis
Nivel de
significancia
T calculada T tabulada Decisión
(Post test -
Pre test)
Η0 = µ4 = µ3
Η1 = µ4 > µ3
0.05 1.79 1.699
Acepta
Η1
H0
03 - 04
51
Interpretación:
Se observa en la curva de Gauss que el valor del estadístico de prueba T
calculado es superior al valor T tabular, lográndose aceptar H1, significando
que el promedio del Aprendizaje de habilidades de la asignatura de Tributación
I de los estudiantes del VII ciclo en el Post Test es superior al promedio del
Aprendizaje de habilidades del Pre Test. Es decir que la aplicación de la
enseñanza convencional también ha producido efectos diferenciales en el
grupo control.
DISEÑO EXPERIMENTAL N° 04
ANÁLISIS D: Diseño de investigación
GE: 01 X
GC: 03 -
CUADRO N° 05
PRUEBA DE HIPÓTESIS PARA COMPARAR LA DIFERENCIA DE
PROMEDIOS DEL APRENDIZAJE DE HABILIDADES EN LA ASIGNATURA
DE TRIBUTACIÒN I, RESPECTO A LOS POST TEST DEL GRUPO
EXPERIMENTAL Y CONTROL
Post test Hipótesis
Nivel de
significancia
T calculada T tabulada Decisión
Grupo experimental
Grupo control
Η0 : µ2 = µ4
Η1 : µ2 > µ4
0.05 2.24 1.699
Acepta
Η1
H0
02
04
0 1.699
52
Interpretación:
Se observa en la curva de Gauss que el valor del estadístico de prueba T
calculado es superior al valor crítico (T tabular con 29 grados de libertad),
lográndose aceptar H1 con un nivel de significancia del 5%, significando que el
promedio de Aprendizaje de habilidades de los estudiantes en el Post Test del
Grupo Experimental es superior al promedio del Aprendizaje de habilidades del
Post Test del Grupo Control. Es decir que la aplicación del Método Didáctico
creativo solución de problemas mejoró significativamente el Aprendizaje de
habilidades de la asignatura de Tributación I en los estudiantes del VII Ciclo de
la Facultad de Ciencias Económicas de la Universidad Nacional de San Martín
- Tarapoto.
CUADRO N° 06
PROMEDIOS FINALES DEL APRENDIZAJE DE HABILIDADES DE LOS
ALUMNOS DEL VII DEL APRENDIZAJE DE HABILIDADES A NIVEL DE LA
COMPRENSION DE LA INFORMACION DE LOS ALUMNOS DEL VII CICLO
DE LA FACULTAD DE CIENCIAS ECONOMICAS - UNSM, RESPECTO A LA
ASIGNATURA DE TRIBUTACIÓN I, SEGÚN GRUPOS CONTROL Y
EXPERIMENTAL. SEMESTRE 2011-II
GRUPOS
ALUMNOS
GRUPO CONTROL GRUPO EXPERIMENTAL
PRE – TEST POST - TEST PRE - TEST POST – TEST
1 8 8 8 13
2 8 8 8 13
3 9 10 9 12
4 9 8 7 12
5 7 6 7 11
6 10 10 8 11
7 8 8 7 11
8 0 1 6 11
9 9 10 7 12
10 8 8 6 13
11 7 8 11 18
12 8 9 7 14
13 8 9 6 11
14 10 10 6 11
15 8 9 7 12
53
16 9 10 5 12
PROMEDIO 7.88 8.25 7.33 12.33
DESV.ESTANDAR 2.28 2.24 1.35 1.83
VARIANZA 5.18 5.00 1.81 3.38
CV% 28.9 27.1 18.34 14.91
FUENTE: PRETEST Y POSTEST
Interpretación:
Se observa que el promedio final del Aprendizaje de habilidades a nivel de la
Comprensión de la Información de los estudiantes del septimo ciclo en la
asignatura de Tributación I en el Grupo Control es Deficiente (6,25), Muy Malo
(6.25%) Malo (87.5%) en el Pre Test; y Deficiente (6.25%) Muy Malo (6.25%)
Malo (87.5%) en el Post Test. Así también en el Grupo Experimental es Muy
Malo (66.7%) y Malo (26.6%) y Regular (6.7%) en el Pre Test; y Regular
(86.6%), Bueno (6.7%) Muy Bueno (6.7%) en el Post Test.
La desviación estándar muestra la dispersión de los rendimientos alrededor de
su promedio y se nota que en el Post Test del Grupo Control la dispersión es
más alta (5.00) que la dispersión del Post Test del Grupo Experimental (3.38),
quiere decir que el aprendizaje de las habilidades obtenidos en el Post Test del
Grupo Experimental son más homogéneos y es demostrado en el resultado del
coeficiente de variación (14.91%).
GRÁFICO Nº 02
FUENTE: Obtenida por el autor.
Interpretación
54
Según el gráfico Nº 02, el Aprendizaje de habilidades de la asignatura de
Tributación I de los estudiantes del séptimo ciclo medidos en las habilidades de
la Comprensión de la Información, se incrementó significativamente como
resultado de aplicar el Método Didáctico creativo solución de problemas. En
este sentido, el análisis de los puntajes obtenidos por los estudiantes en el Post
Test, se concluye que los estudiantes del Grupo Experimental obtuvieron
puntajes mayores que los estudiantes del Grupo Control.
GRÁFICO Nº 03
FUENTE: Obtenida por el autor.
Interpretación
Se observa que los promedios de las habilidades en el Grupo Control, a nivel
de la Comprensión de la Información, es Deficiente (6,25%), Muy Malo
(6.25%)y Malo (87.5%) en el Pre Test; y Deficiente (6.25%) Muy Malo (6.25%)
Malo (87.5%) en el Post Test
55
GRÁFICO Nº 04
FUENTE: Obtenida por el autor.
Interpretación
Se observa que los promedios de las habilidades en el Grupo Experimental, a
nivel de la Comprensión de la Información, es Deficiente (0.0%), Muy Malo
(66.7%)y Malo (26.6%) y Regular (6.7%) en el Pre Test; y Regular (86.6%),
Bueno (6.7%) y Muy Bueno (6.7%) en el Post Test.
CUADRO N° 07
PROMEDIOS FINALES DEL APRENDIZAJE DE HABILIDADES DE LOS
ALUMNOS DEL VII CICLO A NIVEL DE LA INDAGACIÓN Y
EXPERIMENTACIÓN DE LOS ALUMNOS DEL V CICLO DE LA FACULTAD
DE CIENCIAS ECONÓMICAS - UNSM, RESPECTO A LA ASIGNATURA DE
TRIBUTACIÓN I. SEGÚN GRUPOS CONTROL Y EXPERIMENTAL.
SEMESTRE 2011-II
GRUPOS
ALUMNOS
GRUPO CONTROL GRUPO EXPERIMENTAL
PRE - TEST POST - TEST PRE - TEST POST – TEST
1 8 10 10 17
2 8 10 9 17
3 9 11 10 16
56
4 9 12 8 17
5 7 6 7 13
6 10 11 8 15
7 8 10 8 17
8 0 1 6 13
9 9 11 8 17
10 8 7 8 13
11 7 8 10 20
12 8 10 8 20
13 8 10 7 13
14 10 10 6 12
15 8 9 8 16
16 9 10 5 14
PROMEDIO 7.87 9.12 8.06 15.73
DESV.ESTANDAR 2.33 7.05 1.27 2.52
VARIANZA 3.71 8.14 1.63 6.35
CV% 29.66 28.22 15.87 16.02
FUENTE: PRETEST Y POSTEST
Interpretación
Se observa que el promedio final del Aprendizaje de habilidades a nivel de la
Indagación y Experimentación de los estudiantes del séptimo ciclo en la
asignatura de Tributación I en el Grupo Control es Deficiente (6,25), Muy Malo
(12.5%) Malo (81.25%) en el Pre Test ; y Deficiente (6.25%) Muy Malo (12.5%)
Malo (56.25%), y Regular (25%) en el Post Test. Así también en el Grupo
Experimental es Muy Malo (26.7%) y Malo (73.3%) en el Pre Test; y Regular
(33.3%), Bueno (6.7%) Muy Bueno (46.7%), y Excelente (13.3%) en el Post
Test.
La desviación estándar muestra la dispersión de los rendimientos alrededor de
su promedio y se nota que en el Post Test del Grupo Control la dispersión es
más alta (7.05) que la dispersión del Post Test del Grupo Experimental (2.52),
quiere decir que el aprendizaje de las habilidades obtenidos en el Post Test del
Grupo Experimental son más homogéneos y es demostrado en el resultado del
coeficiente de variación (16.02%).
57
GRÁFICO Nº 05
FUENTE: Obtenida por el autor.
Interpretación
Según el gráfico Nº 05, el Aprendizaje de habilidades de la asignatura de
Tributación I de los estudiantes del séptimo ciclo medidos en las habilidades
de Indagación y experimentación, se mejoró significativamente como resultado
de aplicar el Método Didáctico creativo solución de problemas. En este sentido,
el análisis de los puntajes obtenidos por los estudiantes en el Post Test, se
concluye que los estudiantes del Grupo Experimental obtuvieron puntajes
mayores que los estudiantes del Grupo Control.
GRÁFICO N° 06
FUENTE: Obtenida por el autor.
58
Interpretación
Se observa que el porcentaje de los promedios de las habilidades en el Grupo
Control, a nivel de la Indagación y Experimentación, es Deficiente (6,25%),
Muy Malo (12.5%)y Malo (81.25%) en el Pre Test; y Deficiente (6.25%) Muy
Malo (12.25%) Malo (56.25%) y Regular (25%) en el Post Test.
GRÁFICO Nº 07
FUENTE: Obtenida por el autor.
Interpretación
Se observa que los promedios de las habilidades en el Grupo Experimental, a
nivel de la Comprensión de la Información, es Muy Malo (26.7%)y Malo (73.3%)
en el Pre Test; y Regular (33.3%), Bueno (6.7%), Muy Bueno (46.7%)y
Excelente (13.3%) en el Post Test.
59
DISCUSIÓN DE RESULTADOS
Realizadas las pruebas estadísticas de los resultados obtenidos en la
experiencia pedagógica, la decisión ha sido la aprobación de la hipótesis
alterna, hecho que implica que el Método Didáctico creativo Solución de
Problemas, mejoró significativamente en el Aprendizaje de habilidades en los
estudiantes del VII Ciclo de la Asignatura de Tributación, en la Facultad de
Ciencias Económicas, con un promedio de aceptación del 95%.
Dicho mejoramiento se da porque existe relación entre el Método Didáctico
creativo Solución de Problemas y las bases teóricas que los sustentan, tales
como: Enfoque epistemológico del constructivismo como paradigma en nuestro
sistema educativo, Teoría Socio-cultural de Lev Vigotsky; Teoría Cognitiva de
Bruner; y Teoría de la Libertad y creatividad de Carl Roger.
Según nuestros resultados, el Método Didáctico creativo Solución de
Problemas, ha mejorado el Aprendizaje de habilidades de los estudiantes del
VII Ciclo, alcanzando una categoría de Bueno (40%), Regular (40%). A nivel de
Comprensión de la Información obtuvieron un promedio de 14.33 puntos,
ubicándose en la categoría de Logro previsto. A nivel de Indagación y
Experimentación obtuvieron un promedio de 15,73 puntos, ubicándose en la
categoría de Logro previsto; estos datos concuerdan con otros estudiosos
como: Oscar Morillo Alva (1996), quien señala el método de solución de
problemas, en comparación con el método tradicional, ha mejorado el
aprendizaje de los alumnos que cursan la asignatura de Biofísica de la U.N.T,
que ha influido en lograr un mayor número de alumnos aprobados y un mayor
dominio de aprendizaje que a otro que al que se le aplicó el método tradicional
de enseñanza; con Vilma Méndez Gil (1997), al señalar que el proceso E – A
conducido utilizando el método del Arco, contribuye a desarrollar
significativamente el Aprendizaje en los alumnos de la Asignatura de Física
Electrónica I de la Escuela de Física de la U.N.T, específicamente en el área
cognoscitiva, los mayores logros se obtienen en las habilidades intelectuales,
que en el área actitudinal. Asimismo con Violeta Siccha Rubio (2001), quien
encontró que la aplicación del método de solución de problemas en la
60
asignatura de Matemáticas influyen en el incremento del rendimiento
académico de los alumnos del Segundo Grado de Educación Secundaria
Colegio Nacional “San Juan” de Trujillo” Colegio Nacional “San Juan” de
Trujillo”, influyen en el logro de aprendizajes significativos, en términos de
rendimiento, en los alumnos participantes al término de la experiencia
educativa.
A nivel del aprendizaje de las habilidades de comprensión de la
información: Descripción de conceptos básicos, se obtuvo un desarrollo de
Regular (66.6%) y Bueno (6.7%), por lo que nuestros hallazgos son
confirmados por Sebastián Vásquez (2001), al referir el Modelo Instruccional
basado en problemas para el Aprendizaje, debe orientarse al desarrollo
humano, incluyendo bajo este concepto, el desarrollo integral de actitudes,
destrezas, habilidades y conocimientos para enfrentar un mundo cambiante;
José Sánchez (2003), quien señala que el ambiente constructivista de
aprendizaje es un lugar donde los que aprenden pueden trabajar
colaborativamente y apoyarse unos a otros utilizando una variedad de
herramientas y fuentes de información para lograr metas de aprendizaje y
actividades que lleven a la solución de problemas, y que el alumno es capaz de
resolver problemas, finalizar un proyecto o hallar la respuesta a las preguntas
formuladas, llegando a establecer los elementos constitutivos del modelo, como
son: fuentes de información y analogías complementarias relacionadas,
herramientas cognitivas, herramientas de conversación/colaboración, sistema
de apoyo social/contextual, y con Dienne Morales (2004), al encontrar que la
Aplicación del método de Problemas en el Aprendizaje Significativo de los
alumnos del Cuarto grado de Educación Secundaria de la I. E. Liceo Trujillo, en
el Área Ciencia, Tecnología y Ambiente”; quien refiere que las principales
ventajas derivadas del uso de estrategias de aprendizaje colaborativo, derivan
en el desarrollo y mejora continua de las competencias del docente para
ejercer el apoyo y acompañamiento responsables y creativos y en cuanto al
estudiante, el desarrollo de estrategias de relación social, metacognición y
meta evaluación, lo que confiere mayor autonomía y pertinencia a sus
participantes.
61
A nivel del Aprendizaje de las habilidades de Indagación y Experimentación:
Análisis y solución creativa de problemas, se obtuvo un desarrollo de Muy
Bueno (46.7%) y Regular (33.3%), cuyos resultados coinciden con: Sebastián
Vásquez (2001), al señalar que el diseño y Aplicación de un Modelo
Instruccional basado en problemas para el Aprendizaje de la asignatura de
Ciencias Naturales del V Semestre de Formación Magisterial – Especialidad
Educación Primaria”; se debe concebir a la educación debe preparar para el
trabajo, otorgando al joven capacidades laborales adecuadas no sólo para
emplearse en un mercado competitivo, en el marco de la transformación y
modernización de la estructura productiva del país, el principio de vinculación
de la teoría con la práctica; con Mary Alarcón (2002), al establecer que la
elaboración del medio y material a utilizar en el aprendizaje de la lecto-escritura
y de las matemáticas en la etapa pre escolar, proporcionando una experiencia
directa con la realidad, que el Método de Problemas produce cambios
significativos en los alumnos del grupo experimental, mejorando su aprendizaje
y logrando mayor socialización en el grupo, lo cual permitió observar una mayor
motivación, permitiendo que las alumnas evidencien un mejor desarrollo des su
capacidades de observación, análisis, síntesis y mayor seguridad para la toma
de decisiones; con José Sánchez (2003), al señalar que en un ambiente de
aprendizaje debe permitir al que aprende, confrontarse con situaciones reales
que favorezcan prácticas en donde se apliquen alternativas críticas para la
resolución de problemas, que las formas prácticas de diseñar actividades y
organizar información, se debe hacer en entornos abiertos y aptos para
entornar que no cuenten con un ambiente muy estructurado; y con Dienne
Morales (2004), el grupo experimental lograron aprendizajes más significativos
en relación al grupo control, evidenciado en el desenvolvimiento personal, la
capacidad de análisis, síntesis y sobretodo, la iniciativa para proponer solución
a situaciones problemáticas creadas en su entorno.
62
3.2. PROPUESTA MÉTODO DIDÁCTICO CREATIVO
SOLUCION DE PROBLEMAS.
a) Concepto.
Es un conjunto de fases y procedimientos que permite que los
estudiantes “Aprendan a aprender”, trabajando de manera grupal e
individualmente en la búsqueda de soluciones de problemas de la
realidad.
b) Características
• La caracterización de los problemas científicos se logra,
fundamentalmente sobre la base de métodos de la investigación
científica, métodos que se deben extrapolar al proceso de formación,
si se quiere egresar un ciudadano productor y creativo.
• La esencia de los métodos de enseñanza problemática está en la
contradicción dialéctica, en el carácter contradictorio del
conocimiento.
• Los métodos de enseñanza problemática, adecuadamente
seleccionados y utilizados deben contribuir a dar solución a esta
contradicción.
• La esencia de la enseñanza problemática consiste en que los
estudiantes, guiados por el profesor, se introducen en el proceso de
búsqueda y solución de problema nuevos para ellos, gracias a lo
cual, aprenden a adquirir de forma independiente los conocimientos
y a emplearlos en la solución de nuevos problemas.
• La enseñanza problemática se estructura en diferentes tipos de
problemas docentes y en la combinación de la actividad
reproductiva, productiva y creadora del estudiante.
c) Fases y Procedimientos
Fase 1. ANALISIS DEL PROBLEMA
PROCEDIMIENTOS
1º. Anuncio o definición del problema.
 El problema se enuncia en forma clara y precisa de manera
escrita.
63
 Está formulado en forma de pregunta.
 Contiene todos los datos posibles para facilitar su solución.
2º. Formación de Grupos de Trabajo.
Se forman grupos de trabajo hasta de cuatro integrantes, en donde
el coordinador tiene mayores facilidades de aprendizaje con los
demás.
3º. Identificación de datos.
 El profesor orienta la búsqueda de datos.
 Los alumnos recogen y anotan todos los datos posibles, los
clasifican y establecen sus relaciones.
4º. Diseño Analógico del Fenómeno Tributario
 El profesor orienta el diseño del fenómeno.
 Los estudiantes elaboran el diseño gráfico del fenómeno
 Ubican los datos en el diseño gráfico.
FASE 2. SOLUCIÓN CREATIVA DEL PROBLEMA
5º. Alternativas de solución.
 Los estudiantes descubren soluciones posibles a los diferentes
problemas, identificando a qué tipo de fenómeno físico
corresponde, cuya comprensión describe conceptos básicos.
 Los estudiantes ensayan todas las posibilidades.
6º. Resolución.
 Aplican la alternativa de solución adecuada.
FASE 3. PRESENTACIÓN Y SUSTENTACIÓN DEL TRABAJO
7º. Socialización.
 Los grupos exponen su trabajo.
 El expositor es elegido por sorteo.
8º. Defensa del Trabajo.
 Los integrantes del grupo responden a preguntas, del proceso
seguido para resolver el problema, de parte del docente y de sus
compañeros.
9º. Aplicación.
64
 Los estudiantes trasladan el proceso empleado para resolver el
problema tipo a la solución de otros problemas de la misma
especie.
 Cada estudiante expone la solución a un problema.
65
iones
Bases Teóricas
Proced imiento
SÍNTESIS GRÁFICA DEL MÉTODO DIDÀCTICO CREATIVO SOLUCIÒN DE
PROBLEMAS APLICADO EN LA ÁSIGNATURA DE TRIBUTACIÒN I
Enfoque epistemológico del constructivismo
T.Socio-Cultural
L. Vigotsky
T. Cognitiva
Bruner
T. de la Libertad y
creatividad (C. Rogers)
OBJETO: Proceso Docente Educativo.
Dominio: Asignatura Tributación I.
Mejoramiento
de Habilidades
Aprendizaje de
Habilidades
s Dimens
Método didàctico creativo
soluciòn de Problemas
Anuncioodefinicióndel
problema.
Formacióndegruposde
trabajo
Identificaciòndedatos
Diseñoanalógicodel
fenòmenoTributario
AlternativasdesoluciónDescripciónde
conceptosbásicos
Resoluciòn
Socializaciòn
Análisis
Defensadeltrabajo
Aplicación
Solucióncreativade
problemas.
Comprensióndela
Información
Indagacióny
Experimentación
66
CONCLUSIONES
Después del análisis de nuestros resultados obtenidos en el presente estudio
de investigación, arribamos a las siguientes conclusiones:
a) El Método Didáctico Creativo Solución de Problemas, se basa en las
Teorìas: Enfoque epistemológico del constructivismo como paradigma en
nuestro sistema educativo, Socio-cultural de Lev Vigotsky; Cognitiva de
Bruner; y de la Libertad y creatividad de Carl Roger.
b) La aplicación del Método Didáctico Creativo Solución de Problemas,
mejora significativamente en el Aprendizaje de habilidades a nivel de
Comprensión de la Información, Indagación y Experimentación de los
estudiantes del V Ciclo de la Carrera Profesional de Contabilidad,
mostrados a través de los promedios obtenidos en el Post Test del grupo
experimental ( Χ = 15.73) que es mayor del Post Test del grupo control
( Χ = 8.06) en la Asignatura de tributación I de la Facultad de Ciencias
Económicas de la UNSM-T, obteniendo t-calculada (2,24) mayor t-
tabulado (1.699), siendo ∝= 0,05.
c) El Método Didáctico creativo solución de problemas, mejora
significativamente el Aprendizaje de habilidades a nivel de: Comprensión
de la Información, descripción de conceptos básicos de los estudiantes
del grupo experimental, mostrados a través de los promedios obtenidos
en el Pre Test ( Χ = 7,33) y Post Test ( Χ =12,33) en la Asignatura de
Tributación I de la Facultad de Ciencias Económicas de la UNSM-T.
67
RECOMENDACIONES
• Al sistema Universitario, promover el desarrollo de métodos ya que se ha
comprobado que el Método Didáctico creativo solución de problemas, ha
mejorado el Aprendizaje de habilidades a nivel de Comprensión de la
Información e Indagación y Experimentación.
• A los docentes de la UNSM-T, a innovarse y seguir las fases y
procedimientos del Método Didáctico creativo solución de problemas, ya
que el método mencionado es una alternativa de solución ante los diversos
problemas que demanda el sistema universitario; y en el desarrollo de sus
sesiones de aprendizaje.
• A los estudiantes de la Carrera profesional de Contabilidad, practicar la
Contabilidad haciendo uso de los pasos del Método Didáctico creativo
solución de problemas, que facilitara la resolución de los problemas de
diversas naturaleza.
68
REFERENCIAS BIBLIOGRÁFICAS.
AEBLI, H. (1972). Una didáctica fundada en la Psicología de Jean Piaget.
Buenos Aires: Editorial Kapeluz..
ALARCÓN MARY (2002). Método de Problemas en el Aprendizaje Colaborativo
de las alumnas de la Escuela Profesional de Educación Inicial VI Ciclo de la
Asignatura Medios y Materiales Educativos; de la Universidad Nacional del
Santa. Tesis de Maestrìa. UNT
ÁLVAREZ DE ZAYAS, Carlos (1999). La escuela en la vida. Didáctica. La
Habana: Pueblo y Educación, pp. 22, 71, 105, 151.
ÁLVAREZ, C. M. (1996). Didáctica general. CEES “Manuel F. Gran”.
Universidad de Oriente, Santiago de Cuba. Folleto electrónico.
AUSUBEL, D. P. y Otros (1976). Psicología Educativa: Un punto de vista
cognoscitivo. 2da edición. México: Trillas de C.V. .
CALERO, M. (1997). Constructivismo: un reto de innovación pedagógica.
Lima: Editorial San Marcos.
CRAIG, G.(1989). Desarrollo Psicològico. México: Edit. Prentice Hall.
CRISOLOGO, A. A. (1999). Actualizador Pedagógico. Perú: Ediciones Abedul.
CUEVA, W. (2002). Teorías Psicológicas: Tesis fundamentales y sus
implicancias pedagógicas. Trujillo: Editorial Gráfica Norte.
FERNÁNDEZ, A. (2001). Método de aprendizaje basado en la solución de
problemas y el rendimiento académico de los alumnos en la asignatura de
Estadística Educacional de la Escuela de Educación Secundaria de la
Facultad de Educación y Ciencias de la Comunicación de la UNT. Tesis
inédita de Maestra en Educación, Universidad Nacional de Trujillo.
FUENTES, H. (1989). Perfeccionamiento del Sistema de habilidades en la
disciplina Física General para estudiantes de Ciencias Técnicas. Tesis en
opción al grado de Doctor en Ciencias Pedagógicas, Santiago de Cuba.
GALVEZ, V.J. (2003). Métodos y técnicas de aprendizaje. Teoría y Práctica.
Impreso en los talleres de Gráfica: Norte: Primera Impresión – Trujillo I .
Perú.
GALVEZ, V.J. (2004). Métodos y Técnicas de Aprendizaje. Cuarta edición,
Trujillo – Perú.
69
GUILLEN DE REZZANO, C. (1966). Didáctica especial. 10ma
Edición. Editorial
Kapeluz.
MEDINA, J. (2004). Nivel actual de la comunicación escrita (vocabulario,
ortografía y puntuación) en los estudiantes del I al VII ciclos de Derecho de
la Universidad Privada Antenor Orrego. Tesis inédita de Doctor en Gestión
y Ciencias de la Educación, Universidad Privada San Pedro de Chimbote.
MENDEZ, G.V. (1997). El Método del Arco para mejorar el Aprendizaje de la
Asignatura de Física Electrónica I en los alumnos del VII ciclo de la Escuela
de Física de la Universidad Nacional de Trujillo. Tesis Maestría. Escuela de
Post Grado, U.N.T.
MINISTERIO DE EDUCACIÓN (2006). Diseño Curricular Nacional de la
educación básica regular. Edit MV FENIX E.I.R.L Lima – Perú, p 42.
MORALES, D. (2004). Aplicación del método de Problemas en el Aprendizaje
Significativo de los alumnos del Cuarto grado de Educación Secundaria de
la I. E. Liceo Trujillo, en el Área Ciencia, Tecnología y Ambiente. Trabajo de
investigación para optar el título de Licenciado. UNT.
MORILLO, A.O. (1996). Método solución de problemas para mejorar el
aprendizaje de la asignatura de biofísica en estudiantes universitarios.
Tesis de maestría: Escuela de postgrado. Universidad Nacional de Trujillo.
54 p.
PETROVSKI. A. (1980). Psicología general. Moscú: Ed. Progreso.
RODRIGUEZ, W. (1971). Dirección del Aprendizaje. 3era
Edición. Lima: Editorial
Universo S.A.
SAMANAMUD, R.V. (2001). Estadística aplicada a la educación. Universidad
Privada Antenor Orrego. Trujillo.
SÁNCHEZ, J. (2003). Modelo de Aprendizaje Colaborativo y sus Implicancias
en el Ambiente Escolar en el C.E.E. Rafael Narváez Cadenillas. Trujillo
SANCHEZ, C.H. y REYES (1997). Metodología y Diseños de Investigación
Científica. Lima – Perú: Editorial Mantaro.
SCHUNK, D.H. (1993). Teorías del Aprendizaje. Editorial Pearson Educación. 2
da edición. México.
VÁSQUEZ, S. (2001). Diseño y Aplicación de un Modelo Instruccional basado
en problemas para el Aprendizaje de la asignatura de Ciencias Naturales
70
del V Semestre de Formación Magisterial – Especialidad Educación
Primaria. Tesis de Maestrìa. UNT.
SICCHA, R.V. (2001). Influencia del método solución de problemas en el
incremento del rendimiento académico de los alumnos del segundo grado
de secundaria en la asignatura de matemática, colegio nacional “San Juan”
de Trujillo. Tesis Maestría: Escuela de postgrado. U.N.T. 93 p.
VIGOTSKY, L. (1979). El Desarrollo de los Procesos Psicológicos Superiores.
Madrid-España: Editorial Grijalbo.
Páginas Electrónicas:
Teoría psicológica genética – cognitiva. (2006) Disponible en:
http://www.psicocentro.com/cgi-bin/ articulo_s.asp?
Teoría socio- cultural de Lev Vigostky (2006)
http://www.educarchile.cl/webwizzard/visualiza. asp?
71
ANEXOS
72
UNIVERSIDAD NACIONAL PEDRO RUIZ GALLO
Sección de Postgrado
Unidad de Maestría y Doctorado
MAESTRIA EN CIENCIAS DE LA EDUCACION
Mención en Investigación y Docencia
AUTOR : CPC. RUBÈN CHONG RENGIFO
ASESOR : Dr. Luís César Sevilla Exebio
TARAPOTO – PERÚ
2012
TEST
ANEXO Nº 01
73
ANEXO Nº 01
TEST PARA VALIDAR EL MÈTODO DIDÀCTICO
CREATIVO DE SOLUCIÒN DE PROBLEMAS
TESISTA:
RUBEN CHONG RENGIFO.
INVESTIGACIÓN SOBRE EL MÉTODO DIDÁCTICO CREATIVO DE
SOLUCIÓN DE PROBLEMAS PARA MEJORAR EL APRENDIZAJE DE
HABILIDADES EN LOS ESTUDIANTES DE LA CARRERA PROFESIONAL
DE CONTABILIDAD DE LA FACULTAD DE CIENCIAS ECONÓMICAS DE
LA UNIVERSIDAD NACIONAL DE SAN MARTÍN - TARAPOTO.
INSTRUCCIONES:
Este cuestionario que se está realizando en la Facultad de Ciencias
Económicas de la UNSM-T, forma parte de un trabajo de investigación que
tendrá por finalidad optar el Grado de Maestro en Ciencias de la Educación,
con mención en Investigación y Docencia.
Sean ustedes tan amables de leer cuidadosamente las instrucciones
presentadas en cada uno de los ítems de cada indicador y contestar. Toda esta
información será considerada de carácter estrictamente confidencial. Por eso
la veracidad de los resultados depende del éxito de nuestro trabajo.
¡Muchas gracias por su colaboración!.
OBJETIVO:
Determinar el nivel del Aprendizaje de habilidades en los estudiantes de la
Carrera profesional de Contabilidad.
ÍTEMS PARA EVALUAR COMPRENSIÓN DE LA INFORMACIÓN
74
INSTRUCCIONES: De acuerdo a los Ìtems; marcar la respuesta correcta de cada ítem,
con una equis (x).
1. En el subarrendamiento la Renta Bruta esta constituida por la diferencia entre:
a) La renta bruta y la renta fija
b) La merced conductiva y el pago del impuesto
c) Colocador y el tributo del arrendatario
d) Renta Neta Global Anual y la Renta bruta
e) N.A.
2. Son intereses originados en la colocación de capitales. Marcar Verdadero(V) o
Falso(F):
a) Títulos ( ) g) Cesiòn Temporal ( )
b) Cédulas ( ) h) Bienes inmuebles ( )
c) Deventuras ( ) i) Regalìas ( )
d) Bonos ( ) j) Rentas vitalicias ( )
e) Garantías ( )
f) Quirografarios en dinero
3. El porcentaje en las retenciones de Rentas de 2da. Categoría, es:
a) 5%
b) 10%
c) 5%
d) 20%
e) N.A
4. Completar en los recuadros los procedimientos a seguir en las obligaciones tributarias del
Impuesto a la Renta de segunda Categoría:
75
5. Están exceptos como Renta de cuarta categoría, los siguientes conceptos:
a) Los directores, el síndico, albacea.
b) Indemnizaciones por causa de muerte o incapacidad producidas por accidentes o
enfermedades.
c) Las compensaciones por tiempo de servicios (CTS).
d) a y b.
e) b y c.
INSTRUCCIONES: De acuerdo a la figura mostrada; marcar la respuesta
correcta de cada ítem, con una equis (x).
6. Completar la Tasa aplicable según el año de ejercicio:
EJERCICIO RENTA NETA TASA
2011  Hasta 27 UIT
 Por el exceso de 27 hasta
54 UIT.
 Por el exceso de 54 UIT.
7. En el Libro de Contabilidad, especialmente en la primera hoja del libro de ingresos,
el Notario o juez de paz Letrado deberá dejar constancia de la siguiente
información:
76
8. La determinación de la Renta Neta Anual, equivalente a 7 UIT, corresponde a la
Renta de:
a) 1era categoría.
b) 2da categoría.
c) 3era categoría.
d) 4ta categoría.
e) 5ta categoría.
INSTRUCCIONES: De acuerdo a los recuadros mostrados; relacionar mediante una
flecha de la columna izquierda con la derecha.
9. Relacionar:
• Provenientes del Trabajo independiente
• Gratificaciones, aguinaldos, bonificaciones, etc
.
• Capital constituido por bienes inmateriales o intangibles
Rentas de cuarta
categoría.
• Capital constituido por bienes muebles e inmuebles
INSTRUCCIONES: De acuerdo al ítem; marcar la respuesta correcta del ítem, con
una equis (x).
10. De la siguiente relación, quienes no están obligados a emitir comprobantes de pago:
a) Profesionales independientes.
b) Artistas.
c) Científicos.
d) Directores de empresas, regidores, mandatarios, síndicos.
e) N.A.
Rentas de primera
categoría
Rentas de segunda
categoría
Rentas de quinta
categoría.
77
ÍTEMS PARA EVALUAR INDAGACIÓN Y EXPERIMENTACIÓN.
INSTRUCCIONES: Resuelve los problemas propuestos con las fases del Método Didáctico
Creativo de Solución de Problemas
ANÁLISIS DEL PROBLEMA
11. Problema 01
 Anuncio o Definición del Problema
La señorita “X”, es propietaria de un inmueble que lo alquila al señor “Y” en la
suma de S/. 1,300.00 por el periodo de enero a diciembre del 2011, a su vez el señor
“Y” lo subarrienda a la empresa LAN por S/. 2,100.00 por el mismo periodo,
determine la Renta Bruta Anual, la Renta Neta y el Impuesto a Pagar por el
señor”Y”.
 Identificación de Datos
 Diseño Analógico del Fenómeno Tributario
SOLUCIÓN DE PROBLEMAS
 Alternativa de solución (Proponer la fórmula a utilizar)
 Resolución. (Despejar la fórmula si es necesario y reemplazar los datos en dicha
fórmula).
ANÁLISIS DEL PROBLEMA
12. Problema 02
 Anuncio o Definición del Problema
- El señor Carlos Rojas dueño de un predio decide alquilar a la señorita Irma
Pinedo por los meses de enero a dic. Determinar el impuesto a pagar en forma
mensual. Teniendo en cuenta: Autoevaluó del inmueble…S/. 220,000.00,
Merced conductiva……1,000.00 y el Pago a cuenta del ejercicio………1,440.00
78
 Identificación de Datos
 Diseño Analógico del Fenómeno Tributario
SOLUCIÓN DE PROBLEMAS
 Alternativa de Solución (Proponer la fórmula a utilizar)
 Resolución. (Despejar la formula si es necesario y reemplazar los datos en dicha
fórmula).
ANÁLISIS DEL PROBLEMA
13. Problema 03
 Anuncio o Definición del Problema.
El señor Carlos Burga R. es propietario de un camión marca volvo, decide alquilar
en enero del 2011 a la empresa Silla SAC a razón de S/.2,500.00 mensual.
Determinar el impuesto a pagar. Se tiene en cuenta el Valor de adquisición…S/.
230,000.00, Merced conductiva……2,500.00 y los Pagos a cuenta del ejercicio……
S/. 3,600.00
 Identificación de Datos
 Diseño analógico del Fenómeno Tributario
79
SOLUCIÓN DE PROBLEMAS
 Alternativa de solución (Proponer la fórmula a utilizar)
 Resolución. (Despejar la formula si es necesario y reemplazar los datos en dicha
fórmula).
ANÁLISIS DEL PROBLEMA
14. Problema 04
 Anuncio o Definición del Problema.
El señor Jorge Padilla es propietario de un inmueble y lo arrienda al señor
Daniel Rosales por el periodo de enero - septiembre por un monto de S/.
175,000.00y este a su vez lo sub arrienda a la señorita Silvia Trauco por el
mismo periodo a un valor de S/. 215,000.00. Determinar la R.B. – R.N. y el
impuesto a pagar en forma mensual del sub arriendo.
 Identificación de Datos
 Diseño Analógico del Fenómeno Tributario
SOLUCIÓN DE PROBLEMAS
 Alternativa de Solución (Proponer la fórmula a utilizar)
 Resolución. (Despejar la formula si es necesario y reemplazar los datos en dicha
fórmula).
ANÁLISIS DEL PROBLEMA
80
15. Problema 05
 Anuncio o Definición del Problema
El señor Jorge Ríos es propietario de un inmueble, pero este inmueble ha sido
arrendado por el señor Luís Horna por el periodo de 10 años, el arrendadatario
efectuó mejoras permanentes de los servicios higiénicos, el señor Horna decide
mudarse de domicilio por lo que desocupará el domicilio al termino de los 10
años. Determinar el impuesto a pagar
Considerando que el Autoevalúo del inmueble……S/. 250,000.00, Valor de
las mejoras…………10,000.00,m Merced conductiva (Mensual)……3,000.00,
y los Pagos a cuenta del ejercicio……… 4,320.00
 Identificación de Datos.
 Diseño Analógico del Fenómeno Tribuatrio
SOLUCIÓN DE PROBLEMAS
 Alternativa de Solución (Proponer la fórmula a utilizar)
 Resolución. (Despejar la fórmula si es necesario y reemplazar los datos en dicha
fórmula).
ANÁLISIS DEL PROBLEMA
16. Problema 06
 Anuncio o Definición del Problema
La señora Graciela Palacios posee un inmueble, y decide cederle a su hija
mayor por el año 2011. Determine la renta a pagar mensual. Considerar el costo
de Autovalúo del Inmueble…S/. 70,000.00, y los Pagos a cuenta del
ejercicio… -0-
 Identificación de Datos
81
 Diseño Analógico del Fenómeno Tributario
SOLUCIÓN DE PROBLEMAS
 Alternativa de Solución (proponer la fórmula a utilizar)
 Resolución. (Despejar la fórmula si es necesario y reemplazar los datos en dicha
fórmula).
ANÁLISIS DEL PROBLEMA
17. Problema 07
 Anuncio o Definición del Problema.
El señor Carlos Herrera cede temporalmente una marca a la empresa CHILE
SAC por todo el año 2011 y le otorga una retribución mensual de S/. 1,500 ; solo
se cancelo hasta el mes de Septiembre. ¿Determinar la Renta Bruta?
 Identificación de Datos
Pago Mensual de Regalía ------------------- 1,500
Renta Devengada (E-D) -------------------- 18,000
Renta Percibida (E-S) ----------------------- 13,500
 Diseño Analógico del Fenómeno Tributario
SOLUCIÓN DE PROBLEMAS
 Alternativa de solución (Proponer la fórmula a utilizar)
 Resolución. (Despejar la fórmula si es necesario y reemplazar los datos en dicha
fórmula).
82
ANÁLISIS DEL PROBLEMA
18. Problema 08
 Anuncio o definición del problema.
El señor Manuel Castillo adquirió en Marzo del 2010 un inmueble comercial a
un valor de S/.150, 000. En Noviembre del 2011 vende este inmueble a S/.
200,000 a la empresa KAPA SAC, determinar el monto del pago a cuenta.
 Identificación de datos
 Diseño Analógico del Fenómeno Tributario
SOLUCIÓN DE PROBLEMAS
 Alternativa de Solución (Proponer la fórmula a utilizar)
 Resolución. (Despejar la fórmula si es necesario y reemplazar los datos en dicha
fórmula).
ANÁLISIS DEL PROBLEMA
19. Problema 09
 Anuncio o Definición del Problema.
El señor Carlos Rivera, director de una empresa recibe una dieta mensual de S/
5,000 además a obtenido ingresos brutos como contador durante el año 2011 por
S/ 80,000. Determinar el impuesto a pagar.
 Identificación de Datos
Remuneración de trabajo independiente S/. 80,000
Dieta (S/. 5,000x12) S/. 60,000
RENTA BRUTA S/.140,000
83
(-) Deducción 20% (excepto dieta) de la R.B. 16,000
S/.124,000
(-) 7UIT (7x3,600) 25,200
RENTA NETA S/. 98,800
 Diseño Analógico del Fenómeno Tributario
SOLUCIÓN DE PROBLEMAS
 Alternativa de Solución (proponer la fórmula a utilizar)
 Resolución. (Despejar la fórmula si es necesario y reemplazar los datos en dicha
fórmula).
ANÁLISIS DEL PROBLEMA
20. Problema 10
 Anuncio o Definición del Problema.
El señor Julio Granados durante el año 2011 ha percibido rentas de 4ta categoría
de acuerdo al siguiente cuadro.
MES CLIENTE MONTO
Enero Comercial “EL SOL” EIRL S/. 35,000
Febrero Sr. Abel Correa Díaz S/. 28,000
Marzo La Inmaculada SAC S/. 53,000
Abril Sra. Rosa Barrera Estrella S/. 22,000
Mayo Comercial “COCO” SRL S/. 144,000
Determinar:
 Renta Bruta
 Renta Neta
 Retenciones
 Impuesto a Pagar
S/.282,000
84
 Identificación de Datos
 Diseño Analógico del Fenómeno Tributario
SOLUCIÓN DE PROBLEMAS
 Alternativa de solución (Proponer la fórmula a utilizar)
 Resolución. (Despejar la fórmula si es necesario y reemplazar los datos en dicha
fórmula).
85
UNIVERSIDAD NACIONAL PEDRO RUIZ GALLO
Sección de Postgrado
Unidad de Maestría y Doctorado
MAESTRIA EN CIENCIAS DE LA EDUCACION
Mención en Investigación y Docencia
TARAPOTO – PERÚ
2012
VALIDEZ Y CONFIABILIDAD DEL TEST
ANEXO Nº 02
86
VALIDEZ.
La validez del Test fue revisado para el presente estudio mediante el análisis
de validez de contenido, por el método de “Juicio de Expertos”; utilizando la
opinión de dos profesionales en Contabilidad en ejercicio de la Docencia
Universitaria, con amplia experiencia en evaluación; así mismo, con el criterio
de un Maestro en Educación con basta trayectoria en Educación y Redacción
de ítem.
Los ítems fueron agrupados en dos etapas: Comprensión de la Información,
Indagación y Experimentación .
Las recomendaciones dadas por los jueces o expertos fueron tomadas en
cuenta para la elaboración del instrumento.
CONFIABILIDAD
El Test después del análisis de validez se redujo a 20 ítems, este fue aplicado
a una muestra piloto para obtener la base de datos necesaria para calcular la
confiabilidad.
La muestra piloto estuvo conformado por 30 alumnos de la Carrera Profesional
de Contabilidad, quienes habían aprobado el curso de Tributaciòn I, que
incluyen al VIII y IX Ciclo.
El tiempo de duración de la prueba fue de dos horas, se elaboró una escala de
medición para cada ítem.
Teniendo en cuenta la Escala de Medición de cada ítem se construyo la base
de datos y con ellos se calculó el coeficiente de confiabilidad Alfpa de
Cronbach, haciendo uso de software estadístico SPSS.
87
Después de aplicar el Software estadístico SPSS, se obtuvo lo siguiente :
Item-total Statistics
Items Mean Variance Correlation Alpha
VAR00001 62,5189 37,5282 ,2084 ,6098
VAR00002 62,5189 38,0235 ,1174 ,6151
VAR00003 62,4906 38,3475 ,0632 ,6181
VAR00004 62,5660 38,5908 ,0106 ,6215
VAR00005 62,5094 39,0904 -,0747 ,6258
VAR00006 62,5189 39,3568 -,1219 ,6286
VAR00007 62,5000 38,3857 ,0544 ,6186
VAR00008 62,4906 37,9666 ,1350 ,6141
VAR00009 62,5283 38,2897 ,0675 6180
VAR00010 62,5943 37,6148 ,1751 6115
VAR00011 62,5189 37,3758 ,2367 6082
VAR00012 62,5566 37,9253 ,1275 6145
VAR00013 62,5566 38,4968 ,0276 6204
VAR00014 62,5755 38,1514 ,0853 6170
VAR00015 62,4717 37,6992 ,1930 6110
VAR00016 62,4717 38,6897 ,0012 6213
VAR00017 62,5094 37,7190 ,1760 6118
VAR00018 62,6321 37,1681 ,2455 6070
VAR00019 62,5094 37,1094 ,2903 6052
VAR00020 62,4528 37,6597 ,2093 6103
Hotelling's T-Squared = 1028,6510
F = 3,3482
Probability = ,0004
Items = 20 items
N of cases = 30
Alpha = ,6185
Standardized item alpha = ,6069
88
ANEXO Nº 03
MATRIZ DE CONSISTENCIA DE LA VALIDEZ DE CONSTRUCTOR DEL TEST
CAPACIDADES CONTENIDO APRENDIZAJES
ESPERADOS
INDICADORES Nª DE
ITEMS
% AJUSTE
VIGESIMALDE AREA:
TRIBUTACIÒN I
ESPECIFICA
COMPRENSION DE
LA INFORMACION
Analiza
conceptos
básicos.
Rentas de
primera
categoría
Analiza conceptos
básicos de Renta de
primera categoría
Analiza conceptos básicos de Renta de primera
categoría, respondiendo a interrogantes 2
20 4
Analiza
conceptos
básicos.
Rentas de
segunda
categoría
Analiza conceptos
básicos de segunda
categoría
Analiza conceptos básicos de renta de segunda
categoría respondiendo a interrogantes.
2 20 4
Analiza
conceptos
básicos.
Renta de
cuarta
categoría.
Analiza conceptos
básicos de cuarta
categoría.
Analiza conceptos básicos de renta de cuarta
categoría respondiendo a interrogantes. 2
20 4
Analiza
conceptos
básicos.
Retenciones
del impuesto.
Crédito contra
el impuesto
anual
Analiza conceptos
básicos de
retenciones del
impuesto
Analiza conceptos básicos de retenciones del
impuesto respondiendo a interrogantes. 2
20 4
Analiza
conceptos
básicos
Renta de
quinta
categoría.
Analiza conceptos
básicos de quinta
categoría
Analiza conceptos básicos de renta de quinta
categoría respondiendo a interrogantes.
2 20 4
10 100 20
INDAGACION Y
EXPERIMENTACION
Aplica
principios
científicos
Rentas de
primera
categoría.
Aplica principios
científicos de renta de
primera categoría
Aplica principios científicos de renta de primera
categoría en la solución creativa de problemas.
6 60 12
Aplica
principios
científicos.
Rentas de
segunda
Categoría
Aplica principios
científicos de renta de
segunda categoría
Aplica principios científicos de renta de segunda
categoría en la solución creativa de de problemas.
2 20 4
Aplica
principios
científicos.
Retenciones
del impuesto
Aplica principios
científicos de
retenciones del
impuesto
Aplica principios científicos de retenciones del
impuesto en la solución creativa de problemas.
2 20 4
100 20
UNIVERSIDAD NACIONAL PEDRO RUIZ GALLO
Sección de Postgrado
Unidad de Maestría y Doctorado
MAESTRIA EN CIENCIAS DE LA EDUCACION
Mención en Investigación y Docencia
AUTOR : CPC. RUBEN CHONG RENGFIO
ASESOR : Dr- JULIO CESAR SEVILLA EXEBIO
TARAPOTO – PERÚ
2012
SILABO DE LA ASIGNATURA
ANEXO Nº 04
90
UNIVERSIDAD NACIONAL DE SAN MARTÍN – TARAPOTO
FACULTAD DE CIENCIAS ECONOMICAS
DEPARTAMENTO ACADEMICO DE CONTABILIDAD
SILABO DE TRIBUTACION I
I. DATOS GENERALES
1. Asignatura : Tributación I
2. Código : 081451
3. Área Curricular : Obligatorio Básico de Especial
4. Nº de Orden 44
5. Ciclo en que Dicta VII
6. Horas a la Semana : 06 Horas
- Horas teóricas : 03 Horas
- Horas Prácticas : 03 Horas
7. Número de Créditos : 05 Créditos
8. Duración : 17 semanas
Fecha de Inicio : 21 de Marzo - 2012
Fecha De Término : 15 de Julio - 2012
9. Docente Responsable : CPC. Rubén Chong Rengifo
II. SUMILLA
La presente asignatura, pertenece a la programación curricular de la Facultad de
Ciencias Económicas; comprende el estudio del aspecto Legal, Tributaria y
Contable del Sistema Tributario del Perú; el estudio de los tributos que se vinculan
con la actividad empresarial, contenidos en la Ley Marco del Sistema Tributario
Nacional. Esta asignatura proporcionará al estudiante información básica para
inculcar en el alumno conciencia tributaria, y comprende: Introducción al Código
Tributario, Contribuciones Sociales, Tributos del Gobierno Central, Tributos del
Gobierno Local y Regímenes del Impuesto a la Renta.
III. OBJETIVOS
Generales
Conocer y cumplir por parte de los alumnos las obligaciones tributarias de una
Persona Natural y Persona Jurídica, incluida la Declaración Jurada Anual del
Impuesto a la Renta.
Específicos
- Identificar los componentes de las Obligaciones Tributarias.
- Conocer el Sistema Tributario, la Ley Penal Tributaria, el Impuesto a la Renta de
Personas Naturales, el Nuevo RUS, el RER y el Régimen General de Personas
Naturales y Personas Jurídicas.
- Aplicar las obligaciones tributarias de una P/N y una P/N.
- Elaborar la Declaración Jurada Anual del Impuesto a la Renta.
IV. PROGRAMACIÓN SECUENCIAL DEL DESARROLLO DEL CONTENIDO
TEMATICO DE LA SUMILLA
UNIDAD I : EL SISTEMA TRIBUTARIO
PRIMERA SEMANA
Sesión 1
Estudio de la Ley Marco del Sistema Tributario, el Código Tributario y las Normas
relacionados a ellas y la obligación Tributaria.
Sesión 2
Cuándo se da la extinción por la Obligación Tributaria, Prescripción
91
SEGUNDA SEMANA
Sesión 3
Qué es el Acreedor Tributario, el Deudor Tributario, qué es el Domicilio Fiscal de
las empresa con Personería jurídica y de personas naturales.
Sesión 4
Qué son las Contribuciones Sociales: Desarrollar ejercicios de las AFP. y ONP.
TERCERA SEMANA
Sesión 5
Explique lo concerniente a ESSALUD, qué viene a ser el Seguro Complementario
de Riesgo.
Sesión 6
Que es el SENATI, explique todo lo concerniente al CONAFOVISER.
CUARTA SEMANA
Sesión 7
Explique que son los Tributos Municipales: Qué es el Impuesto Predial, Impuesto
de Alcabala
Sesión 8
Explique qué es el Impuesto al Patrimonio Vehicular, Impuesto a las Apuestas.
QUINTA SEMANA
Sesión 9
Explique qué es el Impuesto a los Espectáculos Públicos no, Desarrollo de las
prácticas dirigidas y calificadas.
Sesión 10
Prácticas de los Tributos Municipales.
UNIDAD II : LA LEY PENAL TRIBUTARIA
SEXTA SEMANA
Sesión 11
Determinar la aplicación de la Defraudación tributaria, que es Caución y cuáles son
Consecuencias accesorias.
Sesión 12
Cuáles son las Normas relativas a la exclusión o reducción de la pena y cuáles son
las Denuncias y recompensas
UNIDAD III : IMPUESTO A LA RENTA DE PERSONAS NATURALES
SEPTIMA SEMANA
Sesión 13
Determinar las Rentas de Primera Categoría, ejercicios prácticos.
Sesión 14
Continuación sobre las Rentas de Primera Categoría, ejercicios prácticos.
OCTAVA SEMANA
Sesión 15
Determinar las Rentas de Segunda Categoría, ejercicios prácticos.
Sesión 16
Continuación de las Rentas de Segunda Categoría, ejercicios prácticos.
NOVENA SEMANA
Sesión 17
Determinar las Rentas de Cuarta Categoría, ejercicios prácticos.
Sesión 18
EVALUACION PARCIAL
DECIMA SEMANA
Sesión 19
Determinar las Rentas de Cuarta Categoría, ejercicios prácticos.
Sesión 20
Continuación de las Rentas de Cuarta Categoría, ejercicios prácticos.
92
ONCE AVA SEMANA
Sesión 21
Determinar las Rentas de Quinta Categoría, ejercicios prácticos.
Sesión 22
Continuación de las Rentas de Quinta Categoría, ejercicios prácticos.
DOCE AVA SEMANA
Sesión 23
Determinar las Rentas de Tercera Categoría de Personas Naturales, ejercicios
prácticos.
Sesión 24
Práctica calificada de las Rentas de Primera, Segunda, Cuarta y Quinta Categoría
UNIDAD IV : NUEVO RUS, RER Y REG. DE P/N
TRECE AVA SEMANA
Sesión 23
Determinar la aplicación del pago ante la SUNAT de las empresas del RUS.
Sesión 24
Determinar la aplicación del Impuesto a la Renta ante la SUNAT de las empresas
del RER.
CATORCE AVA SEMANA
Sesión 25
Determinar la aplicación del Impuesto a la Renta ante la SUNAT de las empresas
del RG de las Personas Naturales.
Sesión 26
Ejercicios prácticos aplicados a las empresas del RUS, RER y RG.
QUINCE AVA SEMANA
Sesión 27
Práctica calificada del RUS, RER, RG. De las Personas Naturales.
Sesión 28
Evaluación Parcial (examen Final)
DIECISEIS AVA SEMANA
Sesión 29
Examen Sustitutorio
Sesión 30
Entrega de Actas
DIECISIETE AVA SEMANA
Sesión 31
Examen de aplazados
Sesión 32
Entrega de Actas
V. LA DIDACTICA METODOLOGIA Y LA TECNOLOGIA A APLICARSE EN EL
DESARROLLO DE LAS CLASES
Métodos Didácticos
Análisis, Comparación, Aplicación, Sinopsis, Trabajo Individual, Estudio dirigido,
Trabajo en Equipo, Grupo de Estudios.
Técnicas Didácticas
Exposición, Estudio de Casos, Discusiones Grupales, Debate.
Medios Didácticos
Auditivos: -voz Humana
Visuales: - Libros, Separatas, Revistas, Folletos, Pizarra, Equipos Informáticos,
Data, USB, Plumón, Borrador.
93
VI. EVALUACIÓN DEL APRENDIZAJE
a.- La asistencia a todas las actividades académicas del Plan de Estudios programados
en el calendario, es obligatorio para los alumnos.
b.- La justificación de inasistencia a clase por parte del alumno deben ser presentado al
Decano de la Facultad. La excusa no suprime la falta pero da derecho al estudiante
a ser evaluado con la prueba sustitutiva que el docente considere oportuna.
c.- La asistencia mínima a clase es el 70% de lo contrario se lo descalificará por límite
de inasistencia.
d.- Para que tenga derecho a promedio final, debe tener promedio en todas las
unidades.
e.- La nota mínima aprobatoria es de once (11),
f.- La nota de unidad se obtendrá utilizando el método promedio, representado por los
siguientes valores.
P.F. = 3(E.E) + 2 (P) + 1(T/I.O)
6
o P.F. = Promedio Final
• (E.E) = Evaluaciones Escritas.
• (P) = Prácticas Calificadas
• (T) = Trabajos Encargados
• (I.O) = Intervenciones Orales
g.- La escala de calificación es de cero (00) a veinte (20), la fracción igual o mayor a 0.5
favorece al alumno a la nota mayor.
VII. BIBLIOGRAFÍA
1. Contadores y Empresa, Impuesto a la Renta de Personas Naturales, primera Edición,
febrero 2012, Gaceta Jurídica SA., Lima, Perú.
2. Contadores y Empresa, Guía Práctica del Código Tributario, primera Edición, junio
2012, Gaceta Jurídica SA., Lima, Perú.
3. Decreto Supremo Nº 135 – 99-EF - TUO Del Código Tributário y Modificaciones.
4. Decreto Legislativo Nº 937 creación del Nuevo RUS y normas modificatorias.
5. Decreto Legislativo Nº 967 Modificaciones al Nuevo RUS .
6. Decreto Legislativo Nº 938 sustituye el capítulo XV del TUO del IR
7. Legislativo Nº 968 Modificaciones al del RER
8. D.S. Nº 179-2004-TUO del Impto. Renta y sus Modificaciones
9. D.S. Nº 156-2004-EF-TUO de la Ley de Tributación Municipal
10. Ley Nº 26790-Ley de Modernización de la Seguridad Social
11. D.S. Nº 014-74-TR-Texto Único Concordado del Decreto Ley Nº 19990, Ley del Servicio
Nacional de Pensiones.
12. D.S. Nº 011-74-TR-Reglamento del D.L. 19990
Tarapoto, 21 de Marzo del 2012
-------------------------------------- -----------------------------------
C.P.C. Rubén Chong Rengifo V°B° Jefe Dpt. Académico
Docente Responsable
94
UNIVERSIDAD NACIONAL PEDRO RUIZ GALLO
Sección de Postgrado
Unidad de Maestría y Doctorado
MAESTRIA EN CIENCIAS DE LA EDUCACION
Mención en Investigación y Docencia
AUTOR : CPC. RUBEN CHONG RENGIFO
ASESOR : DR. LUIS CESR SEVILLA EXEBIO
TARAPOTO – PERÚ
2012
SESIONES DE APRENDIZAJE DE HABILIDADES CON
LA APLICACIÒN DEL MÉTODO DIDÀCTICO CREATIVO
SOLUCIÒN DE PROBLEMAS.
ANEXO Nº 05
95
ANEXO Nº 05
SESIÓN DE APRENDIZAJE Nº 01
I. DATOS INFORMATIVOS
1.1. Institución Educativa :
1.2. Actividad : Rentas de Primera Categoría
1.4. Tesista : Rubén Chong Rengifo
1.5. Asesor :
1.5. Tiempo : 3 horas pedagógicas.
II. APRENDIZAJES ESPERADOS
Comprensión de la información
• Analiza conceptos básicos de Rentas de Primera Categoría.
Indagación y experimentación
• Aplica principios científicos de Rentas de Primera Categoría.
Actitudes
• Disposición cooperativa y democrática.
III. SECUENCIA DIDÁCTICA.
Activación de conocimientos previos
Se realiza la presentación de la actividad a realizar, y se pregunta lo siguiente: ¿Qué
elementos interviene en la Renta de Primera Categoría?
Se entrega la hoja de información, la cual contiene preguntas que los estudiantes
responden de manera individual. Dichas preguntas son las siguientes:
¿Qué es la renta de primera categoría? ¿En qué consiste el arrendamiento o
subarrendamiento de Predios? Cuál es la diferencia entre Renta Fija y Neta? ¿En qué
consiste la locación o cesión temporal? ¿Qué es el valor de las mejoras no
reembolsables? ¿Cuál es la formula para obtener la Renta Bruta Anual y la Renta Neta?
1º. Anuncio o definición del problema.
En el Alquiler de 1,800 mensual por un año de un predio. Se abono la suma de
S/.10,800.00 ¿Cuál es la Renta Bruta, Renta Neta y cual es el Impuesto a pagar?
2º. Formación de Grupos de Trabajo.
Se forman grupos de trabajo hasta de tres integrantes, en donde el coordinador tiene
mayores facilidades de aprendizaje con los demás.
3º. Identificación de datos.
Identifican los datos similares al que presentan de la siguiente manera:
96
Renta Bruta :
Renta Neta :
Impuesto a Pagar Anual:
Impuesto Mensual :
4º. Diseño Analógico del Fenómeno Tributario.
Diseñan el fenómeno Tributario que queda de la siguiente manera
(Sugerencia: Hacer un gráfico temporal )
5º. Alternativas de solución.
De acuerdo a los datos determine la formula a emplear, que es la siguiente.
Renta Bruta : 1,800x12 =
Renta Neta : 21,600 – 20% =
Impuesto a Pagar Anual: 17,280x6.25% =
Impuesto Mensual : 1,080/12 =
6º. Resolución.
Renta Bruta : 1,800x12 = 21,600
Renta Neta : 21,600 – 20% = 17,280
Impuesto a Pagar Anual: 17,280x6.25% = 1,080
Impuesto Mensual : 1,080/12 = 90
7º. Socialización.
El representante del grupo expondrá su trabajo, explicando los procesos por el cual llegó
a la resolución del problema.
8º. Defensa del Trabajo.
Los integrantes de cada grupo responderán en defensa de las objeciones que harán a sus
trabajos los demás estudiantes y el docente.
9º. Aplicación.
o En grupo resuelven un problema de los propuestos por el docente, siguiendo el
proceso aprendido, y expone un representante de cada grupo.
La señorita _ _ _ _ _ _ _ _ _ es propietaria de un inmueble que lo alquila al señor _ _
_ _ _ _ _ en la suma de S/. 1,300.00 por el periodo de enero a diciembre del 2011, a
su vez el señor _ _ _ _ _ _ _ _ lo subarrienda a la empresa LAN por S/. 2,100.00 por
el mismo periodo, determine la Renta Bruta Anual, la Renta Neta y el Impuesto a
Pagar por el señor _ _ _ _ _ _ _.
97
o De manera individual resuelven los siguientes problemas.
1. El señor XX dueño de un predio decide alquilar a la señorita YY por los meses de Enero –
Diciembre.
2. El señor Carlos Burga es propietario de un camión marca volvo, decide alquilar en enero
2010 a la empresa SILVA SAC a razón de S/. 2,500 mensuales.
3. La señorita Luz alquila un inmueble al señor Roberto por el periodo de enero a septiembre
del 2011 por S/. 175,000 mensual, a su vez el señor Roberto sub-arrienda a S/. 215,000
durante el mismo periodo, determinar la Renta Bruta Anual, le Renta Neta e Impuesto
mensual del sub arriendo.
III. EVALUACIÓN
CRITERIO INDICADORES INSTRUMENTOS
Comprensión de la
información
Analiza conceptos básicos de Rentas de Primera
Categoría respondiendo a interrogantes.
Lista de cotejo
Indagación y
experimentación
Aplica principios científicos de Rentas de Primera
Categoría en la resolución de problemas tipo.
Actitud ante el
Área
Disposición cooperativa y democrática. Ficha de
observación.
98
SESIÓN DE APRENDIZAJE Nº 02
I. DATOS INFORMATIVOS
1.1. Institución Educativa :
1.2. Actividad : Rentas de Primera Categoría
1.4. Tesista : Rubén Chong Rengifo
1.5. Asesor :
1.5. Tiempo : 3 horas pedagógicas.
II. APRENDIZAJES ESPERADOS
Comprensión de la información
• Analiza conceptos básicos de Rentas de Segunda Categoría.
Indagación y experimentación
• Aplica principios científicos de Rentas de Segunda Categoría.
Actitudes
• Disposición cooperativa y democrática.
III. SECUENCIA DIDÁCTICA.
Activación de conocimientos previos
Se realiza la presentación de la actividad a realizar, y se pregunta lo siguiente: ¿Qué
elementos interviene en la Renta de Segunda Categoría?
Se entrega la hoja de información, la cual contiene preguntas que los estudiantes
responden de manera individual. Dichas preguntas son las siguientes:
¿Qué es la renta de segunda categoría? ¿En qué consiste las rentas vitalicias? Cuál es el
porcentaje en las retenciones de Rentas de 2da. Categoría? ¿Qué son pagos de
obligaciones de No Hacer?
1º. Anuncio o definición del problema.
El señor José Enrique López recibe la suma de S/. 40,000 de la empresa FASHION SA
para que no cede una marca de fábrica a una empresa de la competencia.
2º. Formación de Grupos de Trabajo.
Se forman grupos de trabajo hasta de tres integrantes, en donde el coordinador tiene
mayores facilidades de aprendizaje con los demás.
3º. Identificación de datos.
Identifican los datos similares al que presentan de la siguiente manera:
Renta Bruta :
Renta Neta :
99
4º. Diseño Analógico del Fenómeno Tributario.
Diseñan el fenómeno tributario que queda de la siguiente manera
(Sugerencia: Hacer un gráfico temporal )
5º. Alternativas de solución.
De acuerdo a los datos determine la formula a emplear, que es la siguiente.
Renta Bruta -------------- 40,000
Deducción 20% ---------
Renta Neta
6º. Resolución.
Renta Bruta -------------- 40,000
Deducción 20% --------- 8,000
Renta Neta 32,000 x 6.25% = 2,000.00
7º. Socialización.
El representante del grupo expondrá su trabajo, explicando los procesos por el cual llegó
a la resolución del problema.
8º. Defensa del Trabajo.
Los integrantes de cada grupo responderán en defensa de las objeciones que harán a sus
trabajos los demás estudiantes y el docente.
9º. Aplicación.
o En grupo resuelven un problema de los propuestos por el docente, siguiendo el
proceso aprendido, y expone un representante de cada grupo.
El señor Carlos Herrera cede temporalmente una marca a la empresa CHILE SAC por
todo el año 2010 y le otorga una retribución mensual de S/. 1,500 ; solo se canceló
hasta el mes de Septiembre. ¿Determinar la Renta Bruta?
Pago Mensual de Regalía ------------------- 1,500
Renta Devengada (E-D) -------------------- 18,000
Renta Percibida (E-S) ----------------------- 13,500
Renta Bruta = 13,500.00
Deducción 20% = 2,700.00
Renta Neta = 10,800.00
Retención 5% de 13,500 = 675.00
o De manera individual resuelven los siguientes problemas.
100
1. La señora Manuela Sánchez recibe una renta vitalicia de 1,000 de la Compañía de Seguros
América S.A. por haber abonado por muchos años una suma de dinero a dicha compañía
Enero – Diciembre = 12,000
Retención Bruta =
Retención 5% =
2. El señor José Enrique López recibe la suma de S/. 40,000 de la empresa FASHION SA
para que no cede una marca de fábrica a una empresa de la competencia.
3. La señora Ana Salas se encuentra afiliada a la CIA de Seguros Pro Salud SA durante 5
años, al cumplirse el plazo del contrato. Pro Salud entrega a la señora Ana Salas el dinero
abonado más un monto adicional:
4. El señor Manuel Castillo adquirió en Marzo del 2010 un inmueble comercial a un valor
de S/.150, 000. En Noviembre del 2011 vende este inmueble a S/. 200,000 a la empresa
KAPA SAC, determinar el monto del pago a cuenta.
5. El señor Cesar García decide prestar S/. 10,000 a la señorita Elizabeth Cevallos sin cobro
de intereses. El préstamo es por un año de Enero a Diciembre, la Tasa Efectiva Anual
(TAMN) es al 26%. Ese mismo año percibe el señor García ingresos de DIRES - S/M
por concepto de regalías por un monto de S/. 5,000 de la cual le retienen el 15%.
Determinar la Renta Bruta, Renta Neta e Impuesto así como el saldo a regularizar.
III. EVALUACIÓN
CRITERIO INDICADORES INSTRUMENTOS
Comprensión de la
información
Analiza conceptos básicos de Rentas de Segunda
Categoría respondiendo a interrogantes.
Lista de cotejo
Indagación y
experimentación
Aplica principios científicos de Rentas de Segunda
Categoría en la resolución de problemas tipo.
Actitud ante el
Área
Disposición cooperativa y democrática. Ficha de
observación.
101
SESIÓN DE APRENDIZAJE Nº 03
I. DATOS INFORMATIVOS
1.1. Institución Educativa :
1.2. Actividad : Rentas de Cuarta Categoría
1.4. Tesista : Rubén Chong Rengifo
1.5. Asesor :
1.5. Tiempo : 3 horas pedagógicas.
II. APRENDIZAJES ESPERADOS
Comprensión de la información
• Analiza conceptos básicos de Rentas de Cuarta Categoría.
Indagación y experimentación
• Aplica principios científicos de Rentas de Cuarta Categoría.
Actitudes
• Disposición cooperativa y democrática.
III. SECUENCIA DIDÁCTICA.
Activación de conocimientos previos
Se realiza la presentación de la actividad a realizar, y se pregunta lo siguiente: ¿Qué
elementos interviene en la Renta de Cuarta Categoría?
Se entrega la hoja de información, la cual contiene preguntas que los estudiantes
responden de manera individual. Dichas preguntas son las siguientes:
¿Qué es la renta de Cuarta categoría? ¿Qué es Albacea? Cuál es la diferencia entre Renta
Fija y Neta?¿Cuál es la fórmula para obtener la deducción de la Renta Bruta? ¿Cuáles son
las tasas a aplicar en Rentas de Cuarta Categoría?
1º. Anuncio o definición del problema.
El señor José Soto Cabello es abogado, trabaja en forma independiente y sus ingresos
ascienden a S/ 80,000. Determinar el impuesto a pagar – corresponde al año 2005.
2º. Formación de Grupos de Trabajo.
Se forman grupos de trabajo hasta de tres integrantes, en donde el coordinador tiene
mayores facilidades de aprendizaje con los demás.
3º. Identificación de datos.
Identifican los datos similares al que presentan de la siguiente manera:
Renta Bruta :
Renta Neta :
Impuesto a Pagar Anual :
102
4º. Diseño Analógico del Fenómeno Tributario.
Diseñan el fenómeno físico que queda de la siguiente manera
(Sugerencia: Hacer un gráfico temporal )
5º. Alternativas de solución.
De acuerdo a los datos determine la formula a emplear, que es la siguiente.
Renta Bruta : S/. 80,000
(-) 20% de 80,000 S/.
Renta Neta : 21,600 – 20% =
Impuesto a Pagar Anual: …….. x 15% =
6º. Resolución.
Renta Bruta S/. 80,000
(-) 20% de 80,000 S/. 16,000
RENTA NETA S/. 64,000
Impuesto (64,000x15%) S/. 9,600
7º. Socialización.
El representante del grupo expondrá su trabajo, explicando los procesos por el cual llegó
a la resolución del problema.
8º. Defensa del Trabajo.
Los integrantes de cada grupo responderán en defensa de las objeciones que harán a sus
trabajos los demás estudiantes y el docente.
9º. Aplicación.
o En grupo resuelven un problema de los propuestos por el docente, siguiendo el
proceso aprendido, y expone un representante de cada grupo.
El señor Carlos Rivera, director de una empresa recibe una dieta mensual de S/ 5,000
además a obtenido ingresos brutos como contador durante el año 2006 por S/ 80,000.
Determinar el impuesto a pagar.
III. EVALUACIÓN
CRITERIO INDICADORES INSTRUMENTOS
Comprensión de la
información
Analiza conceptos básicos de Rentas de Cuarta
Categoría respondiendo a interrogantes.
Lista de cotejo
Indagación y
experimentación
Aplica principios científicos de Rentas de Cuarta
Categoría en la resolución de problemas tipo.
Actitud ante el
Área
Disposición cooperativa y democrática. Ficha de
observación.
103
SESIÓN DE APRENDIZAJE Nº 04
I. DATOS INFORMATIVOS
1.1. Institución Educativa :
1.2. Actividad : Retenciones del Impuesto – Crédito contra el
Impuesto Anual
1.4. Tesista : Rubén Chong Rengifo
1.5. Asesor :
1.5. Tiempo : 3 horas pedagógicas.
II. APRENDIZAJES ESPERADOS
Comprensión de la información
• Analiza conceptos básicos de Retenciones del Impuesto – Crédito contra el Impuesto
Anual.
Indagación y experimentación
• Aplica principios científicos de Retenciones del Impuesto – Crédito contra el Impuesto
Anual.
Actitudes
• Disposición cooperativa y democrática.
III. SECUENCIA DIDÁCTICA.
Activación de conocimientos previos
Se realiza la presentación de la actividad a realizar, y se pregunta lo siguiente: ¿Qué
elementos interviene en las Retenciones del Impuesto – Crédito contra el Impuesto
Anual.
Se entrega la hoja de información, la cual contiene preguntas que los estudiantes
responden de manera individual. Dichas preguntas son las siguientes:
¿Qué son Retenciones del Impuesto? ¿Qué es el Crédito contra el Impuesto Anual? ¿Qué
es el Impuesto Anual? ¿Cuándo se suspenden las retenciones?
1º. Anuncio o definición del problema.
El señor Carlos Rivera, director de una empresa recibe una dieta mensual de S/ 5,000
además a obtenido ingresos brutos como contador durante el año 2006 por S/ 80,000.
Determinar el impuesto a pagar.
2º. Formación de Grupos de Trabajo.
Se forman grupos de trabajo hasta de tres integrantes, en donde el coordinador tiene
mayores facilidades de aprendizaje con los demás.
3º. Identificación de datos.
104
Identifican los datos similares al que presentan de la siguiente manera:
Renta Bruta :
Renta Neta :
Impuesto a Pagar Anual:
Impuesto Mensual :
4º. Diseño Analógico del Fenómeno Tributario.
Diseñan el fenómeno físico que queda de la siguiente manera
(Sugerencia: Hacer un gráfico temporal )
5º. Alternativas de solución.
De acuerdo a los datos determine la formula a emplear, que es la siguiente.
Remuneración de trabajo independiente
Dieta (S/. 5,000x12)
RENTA BRUTA
S/. 80,000
S/.
S/.
(-) Deducción 20% (excepto dieta) de la R.B. 0
S/.
(-) 7UIT (7x3,400) 0
RENTA NETA S/.
Determinación del Impuesto
 Hasta 27UITx3,400 = … x15% =
 Exceso de 27UIT = ….. x21% =
S/.100,200 S/.
Impuesto a pagar =
6º. Resolución.
Remuneración de trabajo independiente S/. 80,000
Dieta (S/. 5,000x12) S/. 60,000
RENTA BRUTA
(-) Deducción 20% (excepto dieta) de la R.B.
S/.140,000
16,000
S/.124,000
(-) 7UIT (7x3,400) 23,800
RENTA NETA S/.100,200
Determinación del Impuesto
 Hasta 27UITx3,400 = 91,800x15% = 13,770
 Exceso de 27UIT = 8,400x21% = 1,764
S/.100,200 S/.15,534
Impuesto a pagar = 15,534
7º. Socialización.
105
El representante del grupo expondrá su trabajo, explicando los procesos por el cual llegó
a la resolución del problema.
8º. Defensa del Trabajo.
Los integrantes de cada grupo responderán en defensa de las objeciones que harán a sus
trabajos los demás estudiantes y el docente.
9º. Aplicación.
o En grupo resuelven un problema de los propuestos por el docente, siguiendo el
proceso aprendido, y expone un representante de cada grupo.
El señor Julio Granados durante el año 2006 ha percibido rentas de 4ta categoría de
acuerdo al siguiente cuadro.
MES CLIENTE MONTO
Enero Comercial “EL SOL” EIRL S/. 35,000
Febrero Sr. Abel Correa Díaz S/. 28,000
Marzo La Inmaculada SAC S/. 53,000
Abril Sra. Rosa Barrera Estrella S/. 22,000
Mayo DIRES – SM S/. 144,000
S/.282,000
Determinar:
 Renta Bruta
 Renta Neta
 Retenciones
 Impuesto a Pagar
III. EVALUACIÓN
CRITERIO INDICADORES INSTRUMENTOS
Comprensión de la
información
Analiza conceptos básicos de Retenciones del
Impuesto – Crédito contra el Impuesto Anual.
respondiendo a interrogantes.
Lista de cotejo
Indagación y
experimentación
Aplica principios científicos de Retenciones del
Impuesto – Crédito contra el Impuesto Anual, en la
resolución de problemas tipo.
Actitud ante el
Área
Disposición cooperativa y democrática. Ficha de
observación.
106
SESIÓN DE APRENDIZAJE Nº 05
I. DATOS INFORMATIVOS
1.1. Institución Educativa :
1.2. Actividad : Rentas de Quinta Categoría
1.4. Tesista : Rubén Chong Rengifo
1.5. Asesor :
1.5. Tiempo : 3 horas pedagógicas.
II. APRENDIZAJES ESPERADOS
Comprensión de la información
• Analiza conceptos básicos de Rentas de Quinta Categoría.
Indagación y experimentación
• Aplica principios científicos de Rentas de Quinta Categoría.
Actitudes
• Disposición cooperativa y democrática.
III. SECUENCIA DIDÁCTICA.
Activación de conocimientos previos
Se realiza la presentación de la actividad a realizar, y se pregunta lo siguiente: ¿Qué
elementos interviene en la Renta de Primera Categoría?
Se entrega la hoja de información, la cual contiene preguntas que los estudiantes
responden de manera individual. Dichas preguntas son las siguientes:
¿Qué son Rentas de 5ta. Categoría? ¿Cuáles son las tasa aplicables a la Renta Neta de 5ta.
Categoría? ¿Cuáles son las deducciones en la Renta Bruta de 5ta. Categoría? ¿Qué libros
contables tiene que llevar el contribuyente de Renta de 5ta. Categoría? ¿Cuáles son las
retenciones que se efectúan a los contribuyentes de 5ta. Categoría?.
1º. Anuncio o definición del problema.
El señor Juan Aranda percibe una remuneración fija de S/.5,000.00 , además recibe sus
gratificaciones. Determinar la renta de quinta Categoría
2º. Formación de Grupos de Trabajo.
Se forman grupos de trabajo hasta de tres integrantes, en donde el coordinador tiene
mayores facilidades de aprendizaje con los demás.
3º. Identificación de datos.
Identifican los datos similares al que presentan de la siguiente manera:
Renta Bruta :
Renta Neta :
Impuesto a Pagar Anual:
4º. Diseño Analógico del Fenómeno Tributario.
Diseñan el fenómeno físico que queda de la siguiente manera
107
(Sugerencia: Hacer un gráfico temporal )
5º. Alternativas de solución.
De acuerdo a los datos determine la formula a emplear, que es la siguiente.
Renta Bruta : 5,000 x12 =
Gratificaciones : 5,000 x 2 =
Renta Neta : Renta Bruta – 7 UIT =
Impuesto a Pagar Anual: Renta neta x 15 , 21 y 30-% =
6º. Resolución.
Renta Bruta :
Gratificaciones :
Renta Neta :
5,000 x12
5,000 x 2
70,000 – 7 UIT
= 60,000
= 10,00
= 45,500
Impuesto a Pagar Anual: Renta neta x 15 , 21 y 30-% = 6,825.00
7º. Socialización.
El representante del grupo expondrá su trabajo, explicando los procesos por el cual llegó
a la resolución del problema.
8º. Defensa del Trabajo.
Los integrantes de cada grupo responderán en defensa de las objeciones que harán a sus
trabajos los demás estudiantes y el docente.
9º. Aplicación.
o En grupo resuelven un problema de los propuestos por el docente, siguiendo el
proceso aprendido, y expone un representante de cada grupo.
El señor Juan Aranda percibe una remuneración fija de S/.10,000.00 , además recibe
sus gratificaciones. Determinar la renta de quinta Categoría
III. EVALUACIÓN
CRITERIO INDICADORES INSTRUMENTOS
Comprensión de la
información
Analiza conceptos básicos de Rentas de Quinta
Categoría respondiendo a interrogantes.
Lista de cotejo
Indagación y
experimentación
Aplica principios científicos de Rentas de Quinta
Categoría en la resolución de problemas tipo.
Actitud ante el
Área
Disposición cooperativa y democrática. Ficha de
observación.
108
Anexo Nº 06
Hoja de Información Científica 1
RENTAS DE PRIMERA CATEGORIA
Son aquellas producidas por el arrendamiento de bienes, muebles e inmuebles, subarrendamiento
y cesión de bienes. Es decir estamos frente al capital como fuente productora de renta, capital
constituido por bien es físicos (muebles o inmuebles) así como derechos cuya cesión temporal se
haya otorgado a otra persona o entidad.
1. ARRENDAMIENTO O SUBARRENDAMIENTO DE PREDIOS.
Es el producto en efectivo o en especie del arrendamiento o subarrendamiento de predios,
incluidos sus accesorios, así como el importe pactado por los servicios suministrados por el
colocador y el monto de los tributos que tome el arrendatario y que legalmente le
corresponde al colocador.
Para efectos finales se presume que la merced conductiva no podrá ser inferior al 6% del
valor del predio, entendido esto como el de autoevaluó determinado por la norma del
Impuesto Predial.
Tratándose de subarrendamiento, la renta bruta está constituida por la diferencia entre la
merced conductiva que le abone el arrendatario y la que esta debe abonar al propietario (El
pago del impuesto se efectuara del mayor valor que el arrendamiento obtenga del producto).
Renta Ficta.- Se da cuando los propietarios hayan cedido gratuitamente o a un precio no
determinado, será el valor del 6% del valor del predio declarado en el autovaluo.
Renta Neta.- Es la deducción del 20% del total de la Renta Bruta.
Determinación del Impuesto.- Se determina aplicando la tasa del 6.25% de la Renta Neta
Global Anual.
Ejemplos:
a) Alquiler de 1,800 mensual por un año de un predio. Se abonó la suma de S/.10,800.00
¿Cuál es la Renta Bruta, Renta Neta y cuál es el Impuesto a pagar?
Renta Bruta : 1,800x12 = 21,600
Renta Neta : 21,600 – 20% = 17,280
Impuesto a Pagar Anual: 17,280x6.25% = 1,080
Impuesto Mensual : 1,080/12 = 90.00
b) La señorita Carmen Rojas García es propietaria de un inmueble que lo alquila al señor
José Peralta Ruíz en la suma de S/. 1,300.00 por el periodo de enero a diciembre del 2011, a
su vez el señor José Peralta Ruíz lo subarrienda a la empresa LAN SAC por S/. 2,100.00 por
el mismo periodo, determine la Renta Bruta Anual, la Renta Neta y el Impuesto a Pagar por
el señor José Peralta Ruíz.
c) El señor Carlos López Damián dueño de un predio decide alquilar a la señorita María
Flores Chávez por los meses de Enero – Diciembre.
Datos:
 Autovaluó del Inmueble ----------- S/. 220,000
109
 Merced Conductiva ----------- S/. 1,000
 Pagos a Cuenta del Ejercicio ----------- S/. 500
Determinación
 Arriendo (1,000x12 meses) ------------------------- S/. 12,000
 Renta Mínima por el periodo (220,000x 6%) ----- S/. 13,200
RENTA BRUTA (la mayor) ----------------------------- S/. 13,200
Menos
Deducción del 20% ----------------------------------------S/. _2,640_
RENTA NETA 10,560
Impuesto a Pagar: 10,560 x 6.25% 660
(-) Pago a cuenta (500)
Saldo a Pagar 160
2. LOCACIÓN O CESIÓN TEMPORAL DE DERECHOS Y BIENES MUEBLES O
INMUEBLES
Dentro de este tenemos las concesiones para explotar los servicios públicos o las concesiones
mineras obtenidas por particulares.
Se considera como renta ficta el 8% del valor de las adquisiciones del bien mueble cuando
esto ha sido cedido por todo el ejercicio presupuestal.
Ejemplo:
i. El señor Carlos Burga es propietario de un camión marca volvo, decide alquilar en enero
2007 a la empresa SILVA SAC a razón de S/. 2,500 mensuales.
Datos:
1. Valor de Adquisición -------------------- S/. 230,000
2. Merced Conductiva (alquiler mensual) S/. 2,500
3. Pagos a cuenta del ejercicio ------------ S/. 3,600
Desarrollo
Arriendo (2,500x12meses) ------------------ S/. 30,000
Renta mínima por el periodo (230,000x8%) S/. 18,400
RENTA BRUTA (la mayor) ----------------
Menos
S/. 30,000
Deducción del 20% -------------------------- S/. 6,000
RENTA NETA S/. 24,000
Impuesto Calculado (24,000x15%) 3,600
(-) Pagos a Cuenta del ejercicio (3,600)
Impuesto a Pagar 0.00
3. VALOR DE LAS MEJORAS NO REEMBOLSABLES
Es renta de 1era categoría para el propietario las mejoras efectuadas en el bien arrendado al
momento de la devolución por parte del arrendatario.
Datos:
• Valor de las mejoras S/. 10,000
• Autovaluó del inmueble S/. 250,000
110
• Merced conductiva S/. 3,000
• Pagos a cuenta del ejercicio S/. 1,320
Determinación
Arriendo (3,000x12meses) ----------------------- S/. 36,000
Renta mínima por el periodo (250,000x6%) --- S/. 15,000
Renta Real (la mayor) ---------------------------- S/. 36,000
Valor de las mejoras ----------------------------- S/. 10,000
RENTA BRUTA S/. 46,000
Menos
Deducción del 20% ------------------------------ S/. 9,200
RENTA NETA S/. 36,800
Impuesto calculado (36,800x6.25%) S/. 2,300
(-) Pagos a cuenta del ejercicio S/. (1,320)
Impuesto a Pagar S/. 980
Ejemplo:
La señorita Luz alquila un inmueble al señor Roberto por el periodo de enero a septiembre
del 2011 por S/. 175,000 mensual, a su vez el señor Roberto sub-arrienda a S/. 215,000
durante el mismo periodo, determinar la Renta Bruta Anual, le Renta Neta e Impuesto
mensual del sub arriendo.
Desarrollo
175,000x9meses S/. 1 575,000
215,000X9meses S/. 1 935,000
RENTA BRUTA ANUAL S/. 360,000
Deducción del 20% S/. 72,000
RENTA NETA ANUAL S/. 288,000
Impuesto a Pagar 288,000 x 6.25% = 18,000
2,000 pago mensual.
111
Hoja de Información Científica 2
RENTAS DE SEGUNDA CATEGORIA
Son aquellas producidas por el rendimiento y la cesión temporal o definitiva de otros bienes de
capital diferentes a los que generan rentas de primera categoría, este capital esta constituido por
bienes inmateriales o intangibles.
Las principales rentas de 2da categoría son:
1. Intereses originados en la colocación de capitales
Son los producidos por títulos, cédulas, desventuras, bonos, garantías y créditos privilegiados
o quirografarios en dinero o en valores.
El interés es aquella diferencia entre la cantidad que recibe el deudor, la mayor suma que
devuelve.
Ejemplo:
La empresa COLON SAC solicita un préstamo el 01-01-11 a la empresa MILDRE SAC por
un total de S/. 60,000 con el 15% de interés anual.
MILDRE recibe la suma de S/. 9,000 el 31-12-11 por concepto de interés.
ASIENTOS DE LA EMP. MILDRE SAC ASIENTOS DE LA EMP. COLON SAC
x x
16 ----------69,000 10 ---------- 60,000
161 104
49 -------------------- 9,000 38 ---------- 9,000
493 381
10 --------------------60,000 46 -------------------- 69,000
104 461
x/x Por el préstamo a COLON SAC 15%. x/x Por el préstamo a una tasa anual 15%.
x x
49 ---------- 9,000 67 ---------- 9,000
493 671
77 -------------------- 9,000 38 -------------------- 9,000
771 381
x/x Por los intereses devengados. x/x Por los intereses devengados.
x x
10 ----------69,000 46 ---------- 69,000
104 461
16 --------------------69,000 10 -------------------- 69,000
161 104
x/x Por la cancelación del préstamo. x/x Por el pago del préstamo.
x x
9,000 x 6.25% = 562
2. Intereses e Ingresos percibidos por socios de cooperativas
Son los intereses que reciben los socios de las cooperativas como retribución por sus
capitales aportados (como préstamo a la cooperativa).
3. Las regalías
Es la contraprestación en efectivo o en especie originados por el uso o por el privilegio de
usar patentes, marcas, diseños o modelos, planos, procesos o formulas secretas y derechos de
112
autor de trabajos literarios, artísticos o científicos, información relativa a la experiencia
industrial, comercial o científica, cesión en uso de los programas de instrucción para
computadoras.
Ejemplo:
El señor Carlos Herrera cede temporalmente una marca a la empresa CHILE SAC
por todo el año 2010 y le otorga una retribución mensual de S/. 1,500 ; solo se cancelo hasta
el mes de Septiembre. ¿Determinar la Renta Bruta?
Pago Mensual de Regalía ------------------- 1,500
Renta Devengada (E-D) -------------------- 18,000
Renta Percibida (E-S) ----------------------- 13,500
Renta Bruta = 13,500.00
Deducción 20% = 2,700.00
Renta Neta = 10,800.00
Retención 5% de 13,500 = 675.00
4. El producto de la cesión de Intangibles relacionados a la propiedad intelectual
Al producto de la cesión definitiva o temporal de derecho de llave (ruanillo), marcas,
patentes, regalías o similares.
5. Rentas Vitalicias
Son aquellas que provienen de un contrato en el que una persona se obliga a titulo oneroso a
pagar a otra una renta o pensión durante la vida natural. Se dan en las compañías de seguros.
Ejemplo:
La señora Manuela Sánchez recibe una renta vitalicia de 1,000 de la Compañía de Seguros
América S.A. por haber abonado por muchos años una suma de dinero a dicha compañía
Enero – Diciembre = 12,000
Retención Bruta = 12,000
Retención 5% = 12,000 x 5% = 600
6. Pago de obligaciones de no hacer
Es el pago de una retribución a cambio de una abstención, es decir no hacer algo, como no
alquilar un bien, no ceder una marca o patente, etc.
Ejemplo:
El señor José Enrique López recibe la suma de S/. 40,000 de la empresa FASHION SA para
que no cede una marca de fábrica a una empresa de la competencia.
Renta Bruta -------------- 40,000
Deducción 20% --------- 8,000
Renta Neta 32,000 x 6.25% = 2,000.00
7. Sumas otorgadas en virtud a contratos de seguros de vida
Es la diferencia entre el valor actualizado de las primas o cuotas pagadas por los asegurados
y la misma que los asegurados entreguen a aquellos el cumplirse el plazo estipulado en los
contratos de seguros de vida. (Por ley esta exonerada hasta el 31-12-06, Ley Nº 27804 Art. 4º
de 02-08-02).
Ejemplo:
113
La señora Ana Salas se encuentra afiliada a la CIA de Seguros Pro Salud SA durante 5 años,
al cumplirse el plazo del contrato. Pro Salud entrega a la señora Ana Salas el dinero abonado
más un monto adicional:
Monto actualizado de las cuotas -- 3,500
Monto abonado de la CIA --------- 4,400
900 no se paga el impuesto por estar exonerado
8. Participación de utilidades
Son todos aquellos que provengan de fundador, acciones de trabajo y otros títulos que
confieren a sus tenedores facultades para intervenir directa, indirectamente en el capital o
resultados de la entidad.
Partes de Fundador.- No pueden exceder en conjunto a la décima parte de la utilidad
distribuible anual que aparezca en los estados financieros de los primeros 5 años en un
período de 10 años contados a partir del ejercicio vigente a la contribución.
Acciones de Trabajo.- Derecho de sus titulares a participar en los dividendos e acuerdo al
valor nominal de cada acción.
9. Dividendos y cualquier otra forma de distribución de utilidades
Se paga el 4.1% como tasa adicional, en la actualidad no se está aplicando.
10.Enajenación de Inmuebles distintos a casa – habitación
Establece que las ganancias de capital provenientes de la enajenación de inmuebles distintos
a la casa habitación, efectuada por personas naturales, sucesiones indivisas o sociedades
conyugales, constituye rentas de 2da categoría siempre que la adquisición y enajenación de
tales bienes se produzca a partir del 01-01-10.
El enajenante abonara con carácter de pago a cuenta de impuesto el equivalente al 0.5% del
valor de venta, esto al mes siguiente de suscrita la minuta de compra venta.
Ejemplo:
El señor Manuel Castillo adquirió en Marzo del 2010 un inmueble comercial a un valor de
S/.150, 000. En Noviembre del 2011 vende este inmueble a S/. 200,000 a la empresa KAPA
SAC, determinar el monto del pago a cuenta.
Valor de Venta --------------------------- 200,000
% de pago a cuenta – 0.5% del valor de venta = 1,000
Determinación de la Renta Neta Imponible
Ingreso por Venta de Inmueble -------- 200,000
(-) Costo Imputable ---------------------- 150,000
Ganancia de Capital 50,000
Menos
Deducción del 20% ---------------------- 10,000
Renta Neta del Ejercicio 40,000
Impuesto a Pagar 6.25% (40,000 x 6.25%) = 2,500 – 1,000 = 1,500.00
Ejercicio:
El señor Cesar García decide prestar S/. 10,000 a la señorita Elizabeth Cevallos sin cobro de
intereses. El préstamo es por un año de Enero a Diciembre, la Tasa Efectiva Anual (TAMN) es al
114
26%. Ese mismo año percibe el señor García ingresos de DIRES - S/M por concepto de regalías
por un monto de S/. 5,000 de la cual le retienen el 15%. Determinar la Renta Bruta, Renta Neta e
Impuesto así como el saldo a regularizar.
Datos
Rentas por Regalías --------------------- S/. 5,000.00
Rentas por Intereses Presentes -------- 2,600.00
Renta Bruta 7,600.00
Menos
Deducción del 20% --------------------- 1,520.00
Renta Neta 6,080.00
Impuesto (6,080 x 6.25%) --------------- 380.00
Retención efectiva de regalías ------- 250.00
(5,000 x 5%)
Saldo por Regularizar 130.00
COMPROBANTES DE PAGO
Las personas naturales que perciben Rentas de Segunda Categoría podrán entregar boletas de
venta y/o facturas, según sea el caso. Con excepción de los contribuyentes que hubieran
percibido ingresos por dividendos, quienes no deberán entregar comprobantes de pago por este
concepto.
Para la impresión de dichos comprobantes de pago, deberán solicitar la autorización
correspondiente a través de las imprentas autorizadas bajo SUNAT Operaciones en Línea (SOL).
LIBROS CONTABLES
Las personas naturales, sociedades conyugales, sucesiones indivisas que perciban Rentas de
Segunda Categoría deben llevar un Libro de Ingresos y Gastos, cuando en el año anterior o en el
año en curso, hubieran percibido ingresos superiores a las veinte (20) unidades impositivas
tributarias. Este libro debe ser legalizado por un Notario o Juez de Paz Letrado, antes de ser
usado.
OBLIGACIONES TRIBUTARIAS
Si percibe algún ingreso gravado con el Impuesto a la Renta de Segunda. Categoría, deberá:
 Inscribirse en el Registro Único de Contribuyentes (RUC), con excepción de aquellos que
perciben exclusivamente dividendos.
 Solicitar la autorización de impresión de comprobantes de pago (boletas de venta y/o
facturas), excepto si sólo percibe dividendos.
 Entregar boleta de venta y/o factura dependiendo del adquiriente o usuario por los ingresos
percibidos, con excepción de los dividendos.
 Llevar el Libro de Ingresos y Gastos, cuando los ingresos percibidos en el año anterior o en
el año en curso, hubieran superado las 20 UIT.
 Los contribuyentes que hubieran generado ingresos gravados por la venta de un bien
inmueble, deberán realizar un pago a cuenta, según el Cronograma de Obligaciones
Tributarias de acuerdo con el último dígito del RUC.
115
 Presentar la declaración anual y efectuar el pago de regularización del Impuesto a la Renta si
al final del ejercicio determina un monto a pagar.
 Comunicar cualquier cambio en la información que proporcionó en el RUC
El incumplimiento de cualquiera de estas obligaciones constituye una infracción que es
sancionada por la SUNAT; de acuerdo a la Tabla de Infracciones y Sanciones del TUO del
Código Tributario.
116
Hoja de Información Científica 3
RENTAS DE CUARTA CATEGORIA
CONCEPTO
Son aquellas rentas provenientes del trabajo independiente como:
 El ejercicio individual de cualquier profesión, arte, ciencia u oficio.
 Desempeño de funciones de Director de empresas, gestor de negocios, síndico, mandatario,
albacea y actividades similares.
SUJETOS
 Son aquellas personas naturales que se dedican de manera individual e independiente a
desarrollar su profesión, arte, ciencia u oficio.
El ejercicio individual de cualquier profesión, arte, ciencia, oficio o actividades no incluidas
expresamente en la tercera categoría. Si las referidas actividades son desarrolladas a través de
las asociaciones o sociedades civiles, generarán rentas de tercera categoría.
 También están incluidos los regidores de las municipalidades (por las dietas percibidas), los
síndicos, director de empresas, mandatarios, gestores de negocios, albacea y actividades
similares.
- Los Directores.- Participan en la formación de la voluntad del Directorio, órgano
colegiado elegido por la Junta General de Accionistas.
- El Síndico.- Es el encargado de liquidar el activo y pasivo del deudor, en los concursos
de acreedores y en las quiebras, para satisfacer en la medida de lo posible los créditos
contra aquel.
- El Mandatario.- Es quien dentro de un contrato de mandato recibe por escrito, verbal o
tácitamente, de otra persona llamada mandante, la orden o cargo – que acepta – de
representarla en uno o más asuntos, o de desempeñar uno o varios negocios.
- El Gestor de Negocios.- Es la persona que gestiona negocios en forma directa, sin
encargo de terceros.
- Albacea.- Es el que tiene a su cargo cumplir y ejecutar lo que el testador ha ordenado en
su testamento u otra forma de disposición de última voluntad.
- Regidores Municipales.- Por ser una actividad similar a la que desempeña un director de
empresas reciben dietas, sujeto a rentas de 4ta categoría.
 No están considerados como renta de cuarta los siguientes conceptos:
- Las indemnizaciones previstas por las disposiciones laborales vigentes.
Se encuentran comprendidas en la referida inafectación, las cantidades que se abonen, de
producirse el cese del trabajador en el marco de las alternativas previstas en el inciso b)
del Artículo 88º y en la aplicación de los programas o ayudas a que hace referencia el
Artículo 147º del Decreto Legislativo Nº 728, Ley de Fomento del Empleo, hasta un
monto equivalente al de la indemnización que correspondería al trabajador en caso de
despido injustificado.
- Las indemnizaciones que se reciban por causa de muerte o incapacidad producidas por
accidentes o enfermedades, sea que se originen en el régimen de seguridad social, en un
117
contrato de seguro, en sentencia judicial, en transacciones o en cualquier otra forma,
salvo lo previsto en el inciso b) del Artículo 2º de la Ley del Impuesto a la Renta.
- Las compensaciones por tiempo de servicios, previstas por las disposiciones laborales
vigentes.
- Las rentas vitalicias y las pensiones que tengan su origen en el trabajo personal, tales
como jubilación, montepío e invalidez.
DEDUCCIONES
El contribuyente deducirá de la Renta Bruta por concepto de todo gasto el 20% hasta el límite de
24 UIT, así mismo se deducirá anualmente un monto fijo de 7UIT.
TASA APLICABLE
Son las siguientes:
EJERCICIO RENTA NETA TASA
2005  Hasta 27 UIT
 Por el exceso de 27 hasta
54 UIT.
 Por el exceso de 54 UIT.
15%
21%
30%
118
Hoja de Información Científica 4
RETENCIONES DEL IMPUESTO – CREDITO CONTRA EL IMPUESTO ANUAL
Las empresas y entidades obligadas a llevar contabilidad completa o registro de ingresos y
gastos, cuando paguen o acrediten honorarios u otras remuneraciones que constituyen rentas de
4ta categoría deberán retener con carácter de pago a cuenta del Impuesto a la Renta el 10% de las
Rentas Brutas que abonen o acrediten.
Salvo que suceda lo siguiente:
 Cuando se abone recibo por honorario por un monto igual o inferior a S/ 700.00
 Cuando el preceptor de las rentas de 4ta categoría haya obtenido la suspensión de retenciones
y/o pagos a cuenta del Impuesto a la Renta, esto se da a partir del mes de Enero hasta el 31
de Diciembre de cada ejercicio gravable.
COMPROBANTES DE PAGO
Los trabajadores independientes deben emitir sólo recibos por honorarios, los cuales pueden ser
utilizados para sustentar gasto o costo para efectos tributarios y debe entregarse en el momento
en que se perciba la retribución y por el monto de la misma.
En el caso de los directores de empresas, regidores, albaceas, gestores de negocios, mandatarios,
síndicos y similares no están obligados a emitir comprobantes de pago, según lo establecido en el
Reglamento de Comprobantes de Pago.
La autorización para la impresión de recibos por honorarios se efectúa a través del las imprentas
conectadas y autorizadas a SUNAT Operaciones en Línea (SOL).
LIBROS DE CONTABILIDAD
Los trabajadores independientes (profesionales, artistas, científicos, entre otros) que realizan
actividades comprendidas en la 4ta Categoría sólo es obligatorio legalizar dicho libro por un
Notario o Juez de Paz Letrado antes de ser usado. Deben llevar los libros de Ingresos y Gastos.
En la primera hoja del libro de ingresos, el Notario o Juez de Paz Letrado deberá dejar
constancia de la siguiente información:
 Número de legalización asignado por el notario o juez, según sea el caso.
 Nombres y apellidos del contribuyente
 Número de Registro Único del Contribuyente – RUC
 Denominación del libro o registro
 Número de folios de que consta.
 Fecha y lugar en que se otorga y
 Sello y firma del notario o juez, según sea el caso.
En este libro se deberá indicar la fecha en que se ha emitido el recibo por honorarios (momento
en el cual se percibe el pago por los servicios prestados), número del mismo, el motivo del
servicio prestado, así como el monto total, indicando además si ha existido o no retenciones y/o
pagos directos.
119
El Libro de Ingresos y Gastos no deberá tener un atraso superior a los diez (10) días hábiles
contados desde el primer día hábil del mes siguiente a aquél en que se emitió el respectivo recibo
por honorarios.
OBLIGACIONES TRIBUTARIAS
Los contribuyentes que obtienen Rentas de Cuarta Categoría están obligados a:
 Inscribirse al RUC
 Entregar recibos por honorarios por servicios mayores a S/.5.
 Si se encuentra obligado a efectuar la declaración mensual, deberá realizarlo en la fecha de
vencimiento, según el Cronograma de Obligaciones Tributarias.
 Comunicar la suspensión de actividades.
 Comunicar cualquier cambio en la información que proporcionó en el RUC.
 Comunicar el cese de actividades.
EJERCICIOS
1) El señor José Soto Cabello es abogado, trabaja en forma independiente y sus ingresos
ascienden a S/ 80,000. Determinar el impuesto a pagar – corresponde al año 2005.
Renta Bruta S/. 80,000
(-) 20% de 80,000 S/. 16,000
RENTA NETA S/. 64,000
Impuesto (64,000x15%)S/. 9,600
2) El señor Carlos Rivera, director de una empresa recibe una dieta mensual de S/ 5,000 además
a obtenido ingresos brutos como contador durante el año 2006 por S/ 80,000. Determinar el
impuesto a pagar.
Remuneración de trabajo independiente S/. 80,000
Dieta (S/. 5,000x12) S/. 60,000
RENTA BRUTA S/.140,000
(-) Deducción 20% (excepto dieta) de la R.B. 16,000
S/.124,000
(-) 7UIT (7x3,400) 23,800
RENTA NETA S/.100,200
Determinación del Impuesto
 Hasta 27UITx3,400 = 91,800x15% = 13,770
 Exceso de 27UIT = 8,400x21% = 1,764
S/.100,200 S/.15,534
Impuesto a pagar = 15,534
3) El señor Julio Granados durante el año 2006 ha percibido rentas de 4ta categoría de acuerdo
al siguiente cuadro.
MES CLIENTE MONTO
120
Enero Comercial “EL SOL” EIRL S/. 35,000
Febrero Sr. Abel Correa Díaz S/. 28,000
Marzo La Inmaculada SAC S/. 53,000
Abril Sra. Rosa Barrera Estrella S/. 22,000
Mayo DIRES – SM S/. 144,000
S/.282,000
Determinar:
 Renta Bruta
 Renta Neta
 Retenciones
 Impuesto a Pagar
Renta Bruta S/. 282,000
(-) 20% de Deducción S/. (56,400)
(-) 7UIT (3400x7) S/. (23,800)
RENTA NETA S/. 201,800
Determinación del Impuesto
 Hasta 27UIT x 34,400 = 91,800x15% = 13,770
 Exceso de 27 hasta 54UIT = 91,800x21% = 19,278
 Más de 54UIT = 18,200x30% = 5,460
S/.15,308
121
Hoja de Información Científica 5
RENTAS DE QUINTA CATEGORIA
Son rentas de 5ta Categoría los ingresos obtenidos por el trabajo personal prestado en relación de
dependencia, incluido los cargos públicos, efectivos o no.
Tales ingresos lo constituyen los sueldos, salarios, asignaciones, emolumentos, primas, dietas,
gratificaciones, bonificaciones, aguinaldos, comisiones, compensaciones en dinero o en especie,
gastos de representación y en general toda retribución por servicios personales.
No constituyen Rentas de 5ta Categoría:
a) Los gastos y contribuciones realizadas a prestar asistencia de salud de los servidores.
b) Las sumas que percibe el trabajador por asuntos del servicio en lugar distinto al de su
residencia habitual como viáticos, gastos de viaje, hospedaje, alimentación, movilidad.
c) Los incentivos o programas entregados por el Gobierno Central a través del CAFAE.
d) Compensación por Tiempo de Servicios.
e) Indemnizaciones laborales (despido arbitrario – 3era remuneración por falta de descanso
vacacional).
DE LAS RETENCIONES
Toda persona que pague rentas de 5ta categoría, deberá retener mensualmente sobre las
remuneraciones que abone a sus servidores un dozavo del impuesto que le corresponde tributar
sobre el total de las remuneraciones gravadas a percibir en el año.
Esto se abonará dentro del plazo establecido por la SUNAT.
DETERMINACIÓN DE LA RENTA BRUTA
Es igual a la remuneración mensual por el número de meses que falta para terminar el año más
las gratificaciones de navidad y fiestas patrias, otros ingresos percibidos en el mes,
remuneraciones y otros ingresos percibidos en los meses anteriores.
DETERMINACIÓN DE LA RENTA NETA ANUAL
Viene a ser la deducción de la Renta Bruta un monto equivalente a 7UIT vigente en el año
122

METODO DIDACTICO CREATIVO DE SOLUCION DE PROBLEMAS

  • 1.
    UNIVERSIDAD NACIONAL PEDRORUIZ GALLO Sección de Postgrado Unidad de Maestría y Doctorado MAESTRIA EN CIENCIAS DE LA EDUCACION Mención en Investigación y Docencia TESIS APLICACIÓN DEL MÉTODO DIDÁCTICO CREATIVO SOLUCIÓN DE PROBLEMAS PARA MEJORAR EL APRENDIZAJE DE HABILIDADES EN LOS ESTUDIANTES DE LA CARRERA PROFESIONAL DE CONTABILIDAD DE LA FACULTAD DE CIENCIAS ECONÓMICAS DE LA UNIVERSIDAD NACIONAL DE SAN MARTÍN - TARAPOTO. TESIS PARA OPTAR EL GRADO ACADEMICO DE MAESTRO EN CIENCIAS DE LA EDUCACIÓN CON MENCION EN INVESTIGACIÒN Y DOCENCIA TESISTA: CPC. Rubén Chong Rengifo Tarapoto –Perú 2012
  • 2.
    UNIVERSIDAD NACIONAL PEDRORUIZ GALLO Sección de Postgrado Unidad de Maestría y Doctorado MAESTRIA EN CIENCIAS DE LA EDUCACION Mención en Investigación y Docencia TESIS APLICACIÓN DEL MÉTODO DIDÁCTICO CREATIVO SOLUCIÓN DE PROBLEMAS PARA MEJORAR EL APRENDIZAJE DE HABILIDADES EN LOS ESTUDIANTES DE LA CARRERA PROFESIONAL DE CONTABILIDAD DE LA FACULTAD DE CIENCIAS ECONÓMICAS DE LA UNIVERSIDAD NACIONAL DE SAN MARTÍN - TARAPOTO. TESIS PARA OPTAR EL GRADO ACADEMICO DE MAESTRO EN CIENCIAS DE LA EDUCACIÓN CON MENCION EN INVESTIGACIÒN Y DOCENCIA TESISTA: CPC. Rubén Chong Rengifo Tarapoto –Perú 2012 2
  • 3.
    APROBACIÓN DE JURADO PRESIDENTEDEL JURADO SECRETARIO DEL JURADO VOCAL DEL JURADO Lambayeque, Octubre 2012 3
  • 4.
    DEDICATORIA A mis queridosy adorados Padres: Benjamín y Rosa Elena, que me dieron la oportunidad de Vivir y hacerme profesional A Elva Celia, mi querida esposa, y a mis hijos: Mariela, Wilder y Shoshi Yrina, que siempre me brindan su comprensión y por el amor de ellos estoy comprometido a superarme. 4
  • 5.
    RECONOCIMIENTO Al concluir eltrabajo de investigación, expreso mi sincero agradecimiento y testimonio de reconocimiento a todas y cada uno de las personas que de alguna manera influyeron en el desarrollo de este trabajo: - A los docentes de Maestría en Ciencias de la Educación con Mención en Investigación y Docencia, con quienes compartimos experiencias de aprendizaje en el desarrollo de las clases de las distintas materias. - Al Doctor Luís Manuel Vargas Vásquez por su valioso apoyo desinteresado en dedicar parte de su tiempo en consolidar y hacer realidad el Problema de Investigación e indicar el material bibliográfico para el desarrollo de la misma. - A mi asesor, Doctor Luís César Sevilla Exebio por sus valiosas orientaciones en el desarrollo de la Tesis. - A mis compañeros de la Maestría en Investigación y Docencia por la consolidación de una amistad y compañerismo que nos brindamos. Finalmente a mi esposa Elva Celia y a mis hijos Mariela, Wilder y Shoshi Yrina quienes me apoyaron y compartieron conmigo la fascinante experiencia y la emoción de armar un proyecto de investigación y por el empuje que me dieron cuando en muchas ocasiones el proyecto parecía estancarse. A todos por su invalorable ayuda, les expreso mi cariñoso agradecimiento. Rubén Chong Rengifo 5
  • 6.
    TABLA DE CONTENIDOS Pág. DEDICATORIA.............................................................................................5 RECONOCIMIENTO................................................................................... 6 TABLA DE CONTENIDOS ......................................................................... 7 RESUMEN............................................................................................................8 ABSTRACT.................................................................................................... INTRODUCCIÓN................................................................................................10 CAPÍTULO I ANALISIS DEL OBJETO DE ESTUDIO............................................................ 16 1.1. Ubicación ............................................................................................. 16 1.2. Cómo surge el problema ............................ 16 1.3. Cómo se manifiesta y que características tiene...................... 16 1.4. Metodología empleada.............................................................. 17 CAPÍTULO II MARCO TEÓRICO.......................... 20 2.1. Antecedentes del problema.................................................. 20 2.2. Bases teóricas......................................... 24 2.2.1. El Método ........................ 24 2.2.2. Método didáctico.................... 25 2.2.3. Método de problemas 32 2.2.4. Fundamentación teórica que sustentan el Método didáctico creativo solución de problemas y el aprendizaje habilidades.. 37 2.3. Definiciones básicas..................................................... 43 CAPÍTULO III RESULTADOS Y DISCUSIÓN................................................... 45 3.1. Análisis e interpretación de los datos.......................................... 45 3.2. Propuesta teórica....................................................... 61 CONCLUSIONES ......................................................... 65 RECOMENDACIONES .................................................. 66 REFERENCIAS BIBLIOGRÁFICAS ..................................... 67 ANEXOS ................................................................. 70 Anexo Nº 01: Test .................................... 71 Anexo Nº 02: Validación y confiabilidad del test.............................. 85 Anexo Nº 03: Matriz de consistencia de La validez de constructor del Test 88 Anexo Nº 04: Sílabo........ 90 Anexo Nº 05: Sesiones de aprendizaje....... 92 Anexo Nº 06: Hoja de Informaciòn científica........ 6
  • 7.
    RESUMEN El presente trabajocuasiexperimental se realizó para investigar en qué medida la aplicación de una propuesta pedagógica Método Didáctico Creativo Solución de Problemas mejora el Aprendizaje de habilidades en la Asignatura de Tributación I en la Universidad Nacional de San Martín, utilizando como muestra dos secciones; 16 estudiantes para el grupo Control y 15 estudiantes para el Grupo Experimental del VII Ciclo de la Carrera Profesional de Contabilidad, Facultad de Ciencias Económicas de Universidad Nacional de San Martín-Tarapoto y, como instrumentos el sílabo, sesiones de aprendizaje, hoja de información científica y una prueba objetiva para evaluar las habilidades de comprensión de la Información, Indagación y experimentación. Los resultados confirman la hipótesis de investigación puesto que se ha demostrado que la aplicación del Método Didáctico Creativo Solución de Problemas mejora significativamente el aprendizaje de habilidades en la Asignatura de Tributación I en la Universidad Nacional de San Martín, ya que al realizar las pruebas estadísticas se observó que el promedio del Pos-test del grupo experimental (Método Didáctico Creativo Solución de Problemas) superó en forma significativa al del Pos-test del grupo de control (Método Tradicional), obteniendo un Tc = 2.24 mayor que Ttabular = 1.699, siendo α = 0.05. 7
  • 8.
    ABSTRACT This quasi-experimental workwas has been made to investigate how a proposal of pedagogic learning method didactic creative problem solving skills improves learning in Tax I Course in Higher Education, using as shown two sections of 16 student’s for the group Control and 15 student’s for the Experimental Group VII cycle Accounting Career, Accounting Faculty of Universidad Nacional de San Martin, Tarapoto and as instruments the syllabus, learning sessions, scientific information sheet and an objective test to hablidades to assess understanding of information, inquiry and experimentation. The results confirm the hypothesis pedagogic learning been demostrated that the application of creative didactic method method significantly improves problem solving skills learning in the subject Tax I in Superior level since when we carried out the statistical tests we observed that the average of the Postest the average of the experimental group (Method didactic creative problem solving) was better than that of the control group Postest (Traditional Method), obtaining one Tc = 2.24 to Ttabular = 1.699, being α=0.05. 8
  • 9.
    INTRODUCCIÓN La educación universitariaviene enfrentando una serie de desafíos en un mundo cambiante, para ello se debe realizar nuevas formas de afrontar esa misión y definir las tareas que se relacionan con la sociedad educativa en materia de aprendizaje y la superación continua de los principales actores que son los docentes y los alumnos. Para que las universidades puedan cumplir con tareas académicas, laborales e investigativas se requiere que sus docentes se encuentren preparados, que sepan no sólo los contenidos científicos, sino aquellos contenidos pedagógicos, es decir que sepan enseñar, de ahí la necesidad que las universidades enseñen a los docentes a educar para que los estudiantes aprendan a aprender. En la conferencia mundial sobre la Educación Superior de la UNESCO, se aprobaron documentos que consisten en la necesidad de la educación permanente del profesorado universitario y su formación pedagógica. En uno de sus documentos se especifica: “Un elemento esencial para las instituciones de enseñanza superior es una enérgica política de formación personal. Se deberían establecer directrices claras para los docentes de la universidad, que deberían ocuparse sobre todo, hoy en día de enseñar a sus alumnos a aprender y a tomar iniciativas, y no a ser únicamente pozos de ciencia. Deberían tomarse medidas adecuadas en materia de investigación, así como de actualización y mejora de sus competencias pedagógicas mediante programas adecuados de formación del personal, que estimulen la innovación permanente de los planes de estudio y los métodos de enseñanza aprendizaje, y que aseguren condiciones profesionales y financieras apropiadas a los docentes a fin de garantizar la excelencia de la investigación y la enseñanza”. Por otra parte en otro de los documentos se afirma: “Cómo la educación a lo largo de toda la vida exige que el personal docente actualice y mejore sus capacidades didácticas y sus métodos de enseñanza… es necesario 9
  • 10.
    establecer, estructuras, mecanismosy programas adecuados de formación del personal docente”. En el Perú la mayoría de los docentes utilizan modelos didácticos que no contribuyen con eficiencia al desarrollo de competencias, capacidades, valores y actitudes en sus estudiantes. En la ciudad de Tarapoto, existen cuatro universidades que enseñan la carrera de Contabilidad con resultados que dejan mucho que desear; pues, en entrevistas realizadas a profesionales contadores y empresarios de la Región, la gran mayoría manifiesta sobre la aptitud y actitud profesional de estos egresados. Entre los problemas que señalan, es que los recién egresados de estas universidades, no manifiestan claramente el uso del sentido común, o de criterios lógicos para adoptar una determinada decisión simple en el ejercicio de sus funciones, es decir, la mayoría de ellos, poseen una débil competencia profesional que contradice su condición de titulados. La Universidad Nacional de San Martín no escapa a esta percepción, puesto que los docentes utilizan diferentes modelos didácticos y que son resultados de sus propias experiencias en el desarrollo de las sesiones de aprendizaje. Se ha constatado de igual manera que estos docente no manejan adecuadamente los fundamentos teóricos, las herramientas, los procedimientos y las prácticas correspondientes de un modelo específico. Formulación del Problema El problema se manifiesta en la pregunta: ¿La aplicación del método didáctico creativo solución de problemas contribuirá a mejorar el aprendizaje de habilidades en los estudiantes de la Carrera Profesional de Contabilidad de la Facultad de Ciencias Económicas de la Universidad Nacional de San Martín - Tarapoto”. 10
  • 11.
    Justificación: La presente investigaciónse justifica en: • El bajo rendimiento académico obtenido por los alumnos de la Carrera de Contabilidad de la Facultad de Ciencias Económicas de la Universidad Nacional de San Martín. • Que los docentes no utilizan un modelo de enseñanza – aprendizaje acorde con las expectativas de los alumnos, a los adelantos científicos y a los cambios sociales. • La competencia globalizada del conocimiento universal mediante el uso de tecnologías de punta como es el caso del internet. Realizar una investigación sobre el presente tema tendrá una relevancia social en el plano de los alumnos de la carrera de contabilidad en la Región San Martín puesto que ayudará a optimizar el proceso de enseñanza – aprendizaje y, consecuentemente, el rendimiento académico en el desarrollo de la competencia profesional de la carrera. Objetivos Objetivo General: Desarrollar el método didáctico creativo de solución de problemas para mejorar el aprendizaje de habilidades en los estudiantes de la carrera profesional de contabilidad. Objetivos Específicos: a) Evaluar, como pre-test, el rendimiento académico en la Asignatura de Tributación I, de los alumnos del VII Ciclo de la Facultad de Ciencias Económicas. b) Diseñar la estrategia metodológica aprendizaje basado en el método didáctico creativo de solución de problemas que posibilite el aprendizaje de habilidades de los alumnos en la asignatura de Tributación I. c) Aplicar un diseño instruccional de Tributación I a los estudiantes del VII Ciclo de la Facultad de Ciencias Económicas basado en el método didáctico creativo de solución de problemas. 11
  • 12.
    d) Evaluar, comopost-test, el aprendizaje en la asignatura de Tributación I, de los alumnos del VII Ciclo de la Facultad de Ciencias Económicas. e) Analizar estadísticamente los resultados obtenidos HIPÓTESIS • Hipótesis Central (Hc): La aplicación del método didáctico creativo solución de problemas, mejorará significativamente el aprendizaje de habilidades de los estudiantes de la Carrera de Contabilidad de la Facultad de Ciencias Económicas de la Universidad Nacional de San Martín - Tarapoto. • Hipótesis Nula (HO): La aplicación del método didáctico creativo solución de problemas, NO mejorará significativamente el aprendizaje de habilidades de los estudiantes de la Carrera de Contabilidad de la Facultad de Ciencias Económicas de la Universidad Nacional de San Martín - Tarapoto. VARIABLES • VARIABLE INDEPENDIENTE: Método didáctico Creativo Solución de Problemas. a) Definición conceptual. Según Alves, citado por Gálvez (2004), “Método Didáctico es la organización racional y práctica de los recursos y procedimientos del profesor con el propósito de dirigir el aprendizaje de los alumnos hacia los resultados previstos y deseados, esto es, de conducir a los alumnos desde el no saber nada hasta el dominio seguro y satisfactorio de la asignatura, de modo que se hagan más aptos para su desempeño profesional”. El Método Didáctico creativo Solución de Problemas, es un conjunto de fases y procedimientos que permite que los estudiantes “Aprendan a aprender”, trabajando de manera grupal e individualmente en la búsqueda de soluciones de problemas de tipo intelectual. 12
  • 13.
    b) Definición Operacional.El Método Didáctico Creativo Solución de Problemas, está estructurado en las siguientes fases y procedimientos como: Análisis del problema (anuncio o definición del problema, formación de grupos de trabajo, identificación de datos, diseño analógico del fenómeno físico); Solución del problema (alternativas de solución, resolución); Presentación y sustentación del trabajo (socialización, defensa del trabajo y aplicación). VARIABLE INDEPENDIENTE DIMENSIONES INDICADORES MÉTODO DIDÁCTICO SOLUCIÓN CREATIVA DE PROBLEMAS ANÁLISIS DEL PROBLEMA Anuncio o definición del problema Formación de grupos de trabajo Identificación de datos Diseño analógico del fenómeno tributario SOLUCIÓN DEL PROBLEMA Alternativas de solución Resolución PRESENTACIÓN Y SUSTENTACIÓN DEL TRABAJO Socialización Defensa del trabajo Aplicación • VARIABLE DEPENDIENTE: Aprendizaje de habilidades. a) Definición conceptual. Es un proceso mediante el cual la habilidad de una persona cambia como resultado de la experiencia (Graig, 1979, p. 57), es decir que el aprendizaje de habilidades es toda una secuencia sistemática del cambio de conducta humana, esto con la ayuda de la propia experiencia. b) Definición Operacional. El aprendizaje de habilidades es el nivel de logro alcanzado por los estudiantes, que nos va a permitir apreciar en qué medida han aprendido las habilidades de: Comprensión de la Información, Indagación y Experimentación; con contenidos en los 13
  • 14.
    componentes de: Rentasde primera categoría, rentas de segunda categoría, renta de cuarta categoría, retenciones del impuesto, crédito contra el impuesto anual y renta de quinta categoría, que será medido a través de una prueba objetiva. VARIABLE DEPENDIENTE DIMENSIONES SUB- DIMENSIONES ÍNDICADORES APRENDIZAJE DE HABILIDADES COMPRENSIÓN DE LA INFORMACIÓN DESCRIPCIÒN DE CONCEPTOS BASICOS Describe conceptos de Renta Bruta. Describe los procedimientos de Rentas de Primera Categoría Describe los procedimientos en el impuesto a la Renta de Segunda Categoría.. Describe conceptos de Renta de Cuarta Categoría Describe conceptos de Rentas de Quinta Categoría INDAGACIÓN Y EXPERIMENTACIÓN ANÁLISIS Identificación de datos. Diseño analógico del fenómeno tributario. SOLUCIÓN CREATIVA DE PROBLEMAS Alternativas de solución. Resolución 14
  • 15.
    CAPÍTULO I ANÁLISIS DELOBJETO DE ESTUDIO 1.1 Ubicación: Región : San Martín Provincia : San Martín Distrito : Tarapoto Jirón : Amorarca s/n – Ciudad Universitaria Sede : Escuela Profesional de Contabilidad Facultad : Ciencias Económicas Universidad : Nacional de San Martín – Tarapoto. 1.2 Cómo surge el problema En el Perú la mayoría de los docentes utilizan modelos didácticos que no contribuyen con eficiencia al desarrollo de competencias, capacidades, valores y actitudes en sus estudiantes. La Universidad Nacional de San Martín no escapa ha esta percepción, puesto que los docentes utilizan diferentes modelos didácticos y que son resultado de sus propias experiencias en el desarrollo de las sesiones de aprendizaje. Se ha constatado de igual manera que estos docente no manejan adecuadamente los fundamentos teóricos, las herramientas, los procedimientos y las prácticas correspondientes de un modelo específico. 1.3 Cómo se manifiesta y que característica tiene La metodología de enseñanza es eminentemente expositiva, la evaluación del aprendizaje es reproductiva, centrada en la calificación del resultado, la relación profesor-alumno es autoritaria, se fundamenta en la concepción del alumno como receptor de información, como objeto del conocimiento. Esta didáctica tradicional incide en las prácticas individuales o grupales que se desarrollan en las aulas, donde los alumnos muestran cierta eficiencia en actividades donde tienen un 15
  • 16.
    procedimiento único einequívoco, pero en las actividades que no poseen estas condiciones, los estudiantes desarrollan sus ejercicios de modo deficiente, evidenciándose su limitada capacidad cognitiva en pensamiento creativo crítico y toma de decisiones para resolver problemas en situaciones de la carrera profesional de contabilidad. 1.4. Metodología empleada Diseño En la investigación se utilizó el diseño cuasi - experimental. La investigación se realizó bajo un “diseño de dos grupos aleatorizados pre y post test”, uno experimental y otro de control, el cual nos proporcionará una medida de diferencia entre los dos grupos., cuyo diagrama, fue: GE O1 X O2 - - - - - - - - - - - - - - -- - - - - - - GC O3 O4 Donde: GC : Grupo control. GE : Grupo experimental. O1, O3 : Observación del pret-test. X: representa el método Didáctico creativo solución de problemas. O2, O4 : Observación del post – test. Este diseño, según Sánchez y Reyes (1987: 85), requiere que los sujetos incluidos en los grupos de estudio hayan sido previamente asignados de manera aleatoria a cada uno de ellos. Luego de este paso, el investigador realiza una medición previa o pre test de la variable dependiente, posteriormente la variable independiente es aplicada al grupo designado como experimental, y finalmente se hace una nueva evaluación o post test de la variable dependiente en ambos grupos (hay 16
  • 17.
    que tener encuenta que el instrumento de evaluación tanto en el pre test como el post test será de preferencia el mismo). Universo En la población se consideró a los alumnos de la carrera profesional de contabilidad de la Facultad de Ciencias Económicas. La población estuvo constituido por todos los alumnos del VII Ciclo de la Carrera de Contabilidad de la Facultad de Ciencias Económicas de la Universidad Nacional de San Martín - Tarapoto matriculados en el año académico 2008-II ( N = 250 ) . Muestra La población muestral en estudio estuvo constituido por los alumnos de Contabilidad matriculados en la Asignatura de Tributación I. Para la obtención de la muestra se escogió al azar dos grupos de alumnos. Las mismas que fueron sometidos a un control de selección de acuerdo a la técnica de Apareamiento de sujetos o de pares. Tanto el grupo control como el grupo experimental fueron asignados, con ayuda de los dígitos aleatorios: Grupo Control: Números pares. Grupo Experimental: Números pares, obteniéndose un tamaño de muestra adecuado a nuestro trabajo de 16 alumnos, que conformaron el grupo de control, y 16 alumnos, que conformaron el grupo experimental. En el siguiente cuadro se muestra el tamaño de muestra para el grupo experimental y de control. MUESTRA CICLO HOMBRES MUJERES TOTAL Grupo de Control VII 10 06 16 Grupo Experimental VII 07 09 16 Total 17 15 32 17
  • 18.
    ∑ y TECNICAS E INSTRUMENTOSDE RECOLECCION DE DATOS Los datos o resultados obtenidos se procesaron para dar respuesta al problema y a los objetivos del estudio. Samanamud (2001), recomienda utilizar las siguientes herramientas estadísticas: a) La media aritmética y la desviación estándar que permitirá medir los resultados de los Pre-test y Post-test de los contenidos conceptuales, procedimentales y actitudinales de la asignatura de Tributación I. Media Aritmética: X = Xi n Desviación Estándar: S = ∑ i − ( X n−1 X )2 b) Uso de la prueba “t” de Student, para comparar el rendimiento promedio de ambos grupos de estudio, tomando los siguientes criterios de significación: Sí p > 0.05 diferencia no significativa. p < 0.05 diferencia significativa. p < 0.01 diferencia altamente significativa. Fórmula de “t” de Student : = x − y n.m(n+m−2) to (n−1)s 2 +(m−1)s 2 n+ mx 18
  • 19.
    CAPITULO II MARCO TEÓRICO 2.1.Antecedentes del problema : El Método de Problemas ha sido estudiado en otros países pero no da a conocer como es su dinámica en una comunidad estudiantil en base al trabajo socializador en el aula, por lo tanto, en la presente investigación se pretende acuñar la categoría Socializador al aprendizaje vía el Método Didáctico Creativo de Solución de Problemas. En consecuencia a continuación se anotan investigaciones realizadas en lo que se refiere a la aplicación del Método de Problemas en el proceso de aprendizaje, que dará una visión de cómo ha sido tratado el Método de Problemas en el aula. Habiendo realizado las pesquisas bibliográficas, presentamos los siguientes informes de investigación que se constituyen en nuestros antecedentes: a) Oscar Morillo Alva (1996), en su tesis “Método de Solución de Problemas para mejorar el aprendizaje de la Asignatura de Biofísica en estudiantes universitarios”, arribando a las siguientes conclusiones:  El método de solución de problemas, en comparación con el método tradicional, ha mejorado el aprendizaje de los alumnos que cursan la asignatura de Biofísica de la U.N.T.  Cualitativamente la aplicación del método de solución de problemas a influido en lograr un mayor número de alumnos aprobados y un mayor dominio de aprendizaje que a otro que al que se le aplicó el método tradicional de enseñanza.  Cuantitativamente la aplicación Método Solución de Problemas permite elevar los calificativos promedios de los estudiantes en relación con el método tradicional. 19
  • 20.
     El MétodoSolución de Problemas influye en elevar el aprendizaje de la actitud científica de los estudiantes, con ello, se puede afirmar que mejoran su aprendizaje. b) Vilma Méndez Gil (1997), en su tesis “El Método del Arco para mejorar el Aprendizaje de la asignatura de Física Electrónica I en los alumnos del VII ciclo de la Escuela de Física de la UNT”, quien llegó a las siguientes conclusiones: • El proceso E – A conducido utilizando el método del Arco, contribuye a desarrollar significativamente el Aprendizaje en los alumnos de la Asignatura de Física Electrónica I de la Escuela de Física de la U.N.T. • En la medida que se aplica el Método del Arco, existe una tendencia a incrementarse favorablemente el Aprendizaje. • Los resultados en las tres áreas del Aprendizaje, dan información de los logros obtenidos en cada uno de ellos. • En el área cognoscitiva los mayores logros se obtienen en las habilidades intelectuales. • De las tres áreas, en donde se obtienen menos logros es en el área actitudinal. c) Violeta Siccha Rubio (2001), en sus Tesis “Influencia del método de solución de problemas en el incremento del rendimiento académico de los alumnos de Segundo Grado de Educación Secundaria en la Asignatura de Matemática, Colegio Nacional “San Juan” de Trujillo”, quien llegó a las siguientes conclusiones: • Existe diferencia significativa entre el promedio del Pre test con el promedio del Post test en el grupo experimental, lo que nos indica que la aplicación del método de solución de problemas en la asignatura de Matemáticas influyen en el incremento del rendimiento académico de los alumnos del Segundo Grado de Educación Secundaria. 20
  • 21.
    • Existe diferenciaaltamente significativa entre el promedio en Post test del grupo, experimental con el promedio en Post test del grupo de control, favorable al primero; lo que nos confirma que la aplicación del método solución de problema en la asignatura de matemáticas influyen en el logro de aprendizajes significativos, en términos de rendimiento, en los alumnos participantes al término de la experiencia educativa. • Existe diferencia altamente significativa entre los promedios de las unidades desarrolladas durante el proceso entre los grupos experimental y de control, favorablemente al primero, lo que nos confirma que la aplicación del método solución de problemas en la asignatura de matemáticas ha influenciado durante el proceso de aprendizaje incrementando significativamente el rendimiento de los estudiantes del Segundo Grado de Educación Secundaria en la Asignatura de Matemática. d) Sebastián Vásquez (2001), en su tesis denominada “Diseño y Aplicación de un Modelo Instruccional basado en problemas para el Aprendizaje de la asignatura de Ciencias Naturales del V Semestre de Formación Magisterial – Especialidad Educación Primaria”; propone un modelo basado en los siguientes principios, y concluye:  La educación debe orientarse al desarrollo humano, incluyendo bajo este concepto, el desarrollo integral de actitudes, destrezas, habilidades y conocimientos para enfrentar un mundo cambiante.  La educación debe preparar para el trabajo, otorgando al joven capacidades laborales adecuadas no sólo para emplearse en un mercado competitivo, en el marco de la transformación y modernización de la estructura productiva del país.  Principio de creatividad, socialización, creatividad, carácter científico y educativo de la enseñanza.  Principio de vinculación de la teoría con la práctica.  Principio del papel dirigente del marco del maestro y de la actividad independiente de los alumnos. 21
  • 22.
     Principio dela atención individual a los alumnos sobre la base del trabajo con el colectivo.  Los alumnos del grupo experimental lograron un aprendizaje más significativo respecto al grupo control, evidenciando en el mejoramiento de su capacidad para resolver problemas, producto de la mayor seguridad para analizar situaciones problemáticas propias de su entorno. e) Mary Alarcón (2002), en su tesis: “Método de Problemas en el Aprendizaje Colaborativo de las alumnas de la Escuela Profesional de Educación Inicial VI Ciclo de la Asignatura Medios y Materiales Educativos; de la Universidad Nacional del Santa, ha emitido las siguientes conclusiones: • La asignatura Medios y Materiales Educativos es considerada en su desarrollo, como la elaboración del medio y material a utilizar en el aprendizaje de la lecto-escritura y de las matemáticas en la etapa pre escolar. Asimismo, proporciona una experiencia directa con la realidad. • El Método de Problemas produce cambios significativos en los alumnos del grupo experimental, mejorando su aprendizaje y logrando mayor socialización en el grupo, lo cual permitió observar una mayor motivación. • También permitió que las alumnas evidencien un mejor desarrollo de sus capacidades de observación, análisis, síntesis y mayor seguridad para la toma de decisiones. f) José Sánchez (2003), en su investigación “Modelo de Aprendizaje Colaborativo y sus Implicancias en el Ambiente Escolar en el C.E.E. Rafael Narváez Cadenillas”; emite las siguientes conclusiones:  Un ambiente de aprendizaje debe permitir al que aprende, confrontarse con situaciones reales que favorezcan prácticas en donde se apliquen alternativas críticas para la resolución de problemas. 22
  • 23.
     El ambienteconstructivista de aprendizaje como un lugar donde los que aprenden pueden trabajar colaborativamente y apoyarse unos a otros utilizando una variedad de herramientas y fuentes de información para lograr metas de aprendizaje y actividades que lleven a la solución de problemas.  Las formas prácticas de diseñar actividades y organizar información, se debe hacer en entornos abiertos y aptos para entornar que no cuenten con un ambiente muy estructurado.  El alumno es capaz de resolver problemas, finalizar un proyecto o hallar la respuesta a las preguntas formuladas, llegando a establecer los elementos constitutivos del modelo, como son: fuentes de información y analogías complementarias relacionadas, herramientas cognitivas, herramientas de conversación/ colaboración, sistema de apoyo social/antextual. g) Dienne Morales (2004), realizó un trabajo de investigación denominado “Aplicación del método de Problemas en el Aprendizaje Significativo de los alumnos del Cuarto grado de Educación Secundaria de la I. E. Liceo Trujillo, en el Área Ciencia, Tecnología y Ambiente”; llegando a las siguientes conclusiones: • Las principales ventajas derivadas del uso de estrategias de aprendizaje colaborativo, derivan en el desarrollo y mejora continua de las competencias del docente para ejercer el apoyo y acompañamiento responsables y creativos y en cuanto al estudiante, el desarrollo de estrategias de relación social, metacognición y metaevaluación, lo que confiere mayor autonomía y pertinencia a sus participantes. • Los alumnos del grupo experimental lograron aprendizajes más significativos en relación al grupo control, evidenciado en el desenvolvimiento personal, la capacidad de análisis, síntesis y sobretodo, la iniciativa para proponer solución a situaciones problemáticas creadas en su entorno. 23
  • 24.
    2.2. Bases Teóricas 2.2.1.El Método Carlos M. Álvarez de Zayas (2004), indica que el método es la configuración subjetiva e interna que adopta el proceso de enseñanza aprendizaje, como consecuencia de la estructura dinámica del contenido, es la organización de los procesos de la actividad y la comunicación, que se desarrollan inmersos en el proceso de enseñanza aprendizaje, para lograr el objetivo. Clasificación de los Métodos. Actualmente son muchas las clasificaciones dentro de ellas tenemos: Por el Grado de Participación de los Sujetos; - Pueden ser expositivo - Elaboración conjunta - Trabajo Independiente Por la Lógica en el Proceso de Enseñanza - Aprendizaje: - Introducción del Nuevo contenido - Asimilación del Contenido - Dominio del Contenido - Sistematización del Contenido - Evaluación del Aprendizaje Por el Nivel de Asimilación (Dominio) que tendrán los Estudiantes. - Reproductivo - Productivo - Creativo Por la Estimulación de la Actividad Productiva: - Explicativo – Ilustrativo - Reproductivo - Problemático - De búsqueda parcial heurístico - Investigativo 24
  • 25.
    - Exposición problemática -Búsqueda parcial heurística - Investigativo - Juegos didácticos 2.2.2. Método didáctico. El método didáctico es el conjunto de procedimientos que conducen hacia el logro de los aprendizajes previstos. Según Gálvez (2004): “El método es la dirección misma del proceso educativo y solo es independiente de los objetivos de un programa de estudios y a veces, del objeto de conocimiento.” Según Alves, citado por Gálvez (2004), sostiene que el Método Didáctico, es la organización racional y práctica de los recursos y procedimientos del profesor con el propósito de dirigir el aprendizaje de los alumnos hacia los resultados previstos y deseados, esto es, de conducir a los alumnos desde el no saber nada hasta el dominio seguro y satisfactorio de la asignatura, de modo que se hagan más aptos para su desempeño profesional. Descartes, citado por Gálvez (2003), señala que: “el método consiste en el orden y en la disposición de los objetos a los cuales el ingenio debe dirigir sus esfuerzos para lograr algunas verdades. Para seguirlo, es necesario reducir gradualmente las proposiciones confusas y oscuras a las más simples, y luego partir de la intuición de estas últimas para llegar, grado a grado, al conocimiento de las demás”. Para Guillen de Rezzano (1966), el Método o técnica didáctica, es el camino más corto que puede seguir el maestro, por medio de determinados procedimientos, para estimular, guiar , las actividades del escolar que experimenta y aprende normas de vida que deben servirle para desarrollarse y adaptarse al medio natural y humano con fines de perfeccionamiento progresivo. 25
  • 26.
    Según Rodríguez (1971),el Método educativo es el conjunto de procedimientos adecuadamente organizados y seleccionados teniendo en cuenta los fundamentos psicológicos y lógicos y, los principios de la educación, que utiliza hábilmente el maestro para conseguir de modo directo y fácil, el fin propuesto de la dirección del aprendizaje del educando, con miras a su desarrollo integral. Consideramos al método pedagógico como el conjunto de procedimientos, adecuadamente organizados y seleccionados teniendo en cuenta los fundamentos psicológicos y lógicos y, los principios de la educación, que utilizan hábilmente el maestro para conseguir de modo directo y fácil, el fin propuesto de la dirección del aprendizaje del educando, con miras a su desarrollo integral”. El conjunto de procedimientos para conducir el proceso de enseñanza aprendizaje, precisamente se orienta a la luz de los fundamentos psicológicos y lógico, además de los principios de la educación, por cuanto la teoría es la que orienta a la práctica. Desde está perspectiva, Gálvez (2004), describe las siguientes concepciones de método: a) Concepto psicológico. Es la manera particular, sui generis, que cada uno tiene para orientar la mente y cumplir nuestro objetivo. Equivale a decir que cada persona tendría su propio método para su que hacer diario; como consecuencia, existirían una infinidad de métodos puesto que cada persona es una individualidad distinta. b) Concepto lógico. El método es la reunión de procedimiento, formas, y técnicas que nos permite encontrar la verdad en el menor tiempo posible. c) Concepto científico. Es un conjunto de técnicas que un científico o sabio utiliza para estudiar determinados fenómenos naturales o parte de la realidad hasta encontrar la verdad. d) Concepto filosófico. Como medio de cognición es la manera de reproducir en el pensar el objeto que se estudia. 26
  • 27.
    Al referirse sobreel método didáctico, Gálvez (2004), considera como principios por la cual se orientan los procedimientos en el proceso de enseñanza aprendizaje, los siguientes: a) Principio de Integridad. La educación del hombre debe abarcar todos los aspectos de la personalidad. Para cumplir con este principio, al escoger un método, se debe tener en cuenta lo siguiente: − Los conocimientos que descubran los alumnos deben ser integrados con otros de la misma materia y otras, de tal manera que el alumno encuentre relaciones entre temas de una o varias materias. − Lo adquirido en el área de conocimientos debe servir para hacer integraciones con otras áreas de acción educativa. En este caso la posibilidad de integración es entre las distintas áreas de acción educativa, como: conocimientos, actividades formativas, orientación y capacitación para el trabajo, con la finalidad de lograr un aprendizaje pleno y coherente. − Las integraciones no serán actividades forzadas o recursos imposibles; se realizarán cuando sean necesarias y posibles. b) Principio de Sociabilidad o Colectividad. El hombre es un ser social por naturaleza, por eso el aprendizaje debe orientarse a que comprenda su rol dentro de la sociedad. Para cumplir con este requisito los alumnos deberán realizar los siguientes trabajos: − Trabajarán en grupos. El maestro debe poner en práctica, en todas las situaciones posibles, las normas principales sobre dinámica de grupos. El método en este caso debe suponer la acción conjunta de los educandos, solamente así se logrará conseguir un deseo abierto al trabajo social, sin egoísmos. 27
  • 28.
    − Se debehacer comprender al educando que su rol en la sociedad es cambiar ideas y experiencias, colaborar para trabajar conjuntamente con los miembros de todo el grupo y lograr una sociedad justa y solidaria. − Debemos propiciar el diálogo crítico entre profesores y alumnos y de éstos entre sí; es la mejor manera de eliminar el dogmatismo y la alienación. Este diálogo no se debe realizar sobre un tema escogido, sino sobre la propia experiencia de los participantes, sobre temas de interés general. Mediante el diálogo se podrá obtener resultados que impliquen identificación entre el profesor y sus alumnos y entre ellos mismos. c) Principio de la Individualidad. Un sujeto es psicológica y biológicamente diferente a los demás. La educación debe adaptarse a cada uno de ellos tomando sus diferencias individuales. Para cumplir con este principio es necesario realizar lo siguiente: − Se seleccionará el método teniendo en cuenta las peculiaridades de los educandos. − Se debe propiciar que los alumnos pongan en práctica sus recursos individuales, tanto físicos como intelectuales. − Con el uso de un método, el alumno debe contribuir en la tarea, de su educación, con todos sus recursos y posibilidades personales. Debe trabajar, de tal modo, que brinde todo lo que pueda, su fuerza, su ingenio, su experiencia, su capacidad mental. − El método debe servir para acostumbrar al alumno a esforzarse por conseguir su aprendizaje. Querer dar todo listo para que el alumno se concrete sólo a acumularlo con facilidad, es un defecto común de los maestros. Debe ser todo lo contrario. Se debe proporcionar medios, recursos, posibilidades para que el alumno sea quien descubra todo 28
  • 29.
    o, por lomenos lo afiance mejor y comprenda que lo aprendido le cuesta esfuerzo. − Cada método debe permitir que el alumno avance en su aprendizaje según su capacidad e interés. No debe quedarse rezagado por esperar a los lentos, ni omitir el aprendizaje de ciertos aspectos o fases al tratar de avanzar igual que los demás. Algunos alumnos son lentos mientras que los demás son rápidos. − En el trabajo escolar se debe aprovechar la experiencia anterior del alumno para que ayude al profesor. − Se debe respetar las diferencias individuales para lograr la ubicación de cada alumno dentro del grupo. d) Principio de Actualidad. La educación debe basarse en la realidad circundante; para ello, el alumno debe comprender que la realidad tiene problemas y posibles soluciones; solamente así, pensará en función social. El método debe jugar un papel muy importante en torno a prestar condiciones para que el alumno tome conciencia y actúe de acuerdo a las habilidades que haya adquirido. El método debe presentarse para aprovechar los recursos de su comunidad, evitando una formación sólo teórica. e) Principio de Actividad. El educando debe participar activamente en la realización de su aprendizaje. Para ello la actividad debe comenzar desde el principio del trabajo educativo hasta su culminación. Estas actividades variarán en intensidad para que no resulten monótonas y deben ser realizadas en forma grupal e individual. f) Principio de Autoformación. La educación es, por esencia, un proceso de autoformación. En tal sentido, el método debe propiciar a que el alumno utilice las formas de trabajo propias de la investigación. 29
  • 30.
    En los gradosinferiores, los trabajos de investigación deben versar sobre temas sencillos, específicos y cuya dificultad está al alcance de los alumnos para su solución. Lo interesante es que el alumno se acostumbre a investigar cualquier tema sea fácil o difícil. El educando debe aprender a observar y describir la realidad, poniendo énfasis en los aspectos que van a servir para extraer conclusiones, enumerando la máxima cantidad de detalles importantes de los objetos de estudio. Iniciar a los alumnos en la elaboración de pequeñas hipótesis sobre la presencia de algún problema que se presente en la realidad, haciendo ver su importancia y su proceso de verificación mediante la experimentación. Finalmente, iniciar al alumno en las definiciones abstractas mediante el análisis de diferencias, semejanzas, relaciones de causa y efecto, etc. g) Principio de Libertad. El alumno debe tener libertad de acción con la sola limitación del cumplimiento de las normas sociales y su propia seguridad. Debe tener libertad para expresar sus propias ideas u opiniones sobre los demás, como consecuencia se aperturará el diálogo en forma abierta y franca. El método nuevo debe enseñar al alumno a actuar sin dependencia ni de sus compañeros ni de los profesores; de este resultará la toma de decisiones de acuerdo a su criterio. La educación es un instrumento de liberación del hombre. El método debe suponer la acción del hombre sin ataduras, 30
  • 31.
    desde temprana edad.De este modo, el alumno debe acostumbrarse a pensar que él es libre por naturaleza y que esta libertad debe cultivarla. h) Principio de Interés. La plenitud del aprendizaje del alumno está en función de su interés. Se consigue mediante las siguientes actividades: − Se debe asegurar que todos los integrantes del grupo estén igualmente interesados por el trabajo a realizar. − Se debe escoger como recursos aquellos que sean comunes a todos. − Se debe partir de la idea que, en grupo no todos son iguales, ni capaces para desarrollar el mismo trabajo. − Debemos pensar que los intereses varían de edad en edad y de un grupo a otro. i) Principio de Utilidad. El método debe servir al maestro y al alumno; es decir, para enseñar y para aprender; no hay ninguna razón en contra. Se debe suponer que el educador es también educando y el educando, educador, en no pocos casos. Este paso permite la apertura al diálogo, el encuentro entre los hombres que han de intercambiar ideas para aprender el uno del otro. j) Técnico-Práctico. El método es una técnica requerida por sus resultados. − Debe servir para alcanzar objetivos con economía de tiempo y esfuerzo. − Debe estar garantizado por una seria experimentación y por sus resultados. − Debe ser seleccionado en función de la naturaleza del tema o asunto. 31
  • 32.
    Gálvez (2004), cuandose refiere a las características del método didáctico, anota las siguientes: • Se adapta a los objetivos del aprendizaje ya sean elementales, avanzados; cognoscitivos, éticos o estéticos. • Mantiene una interrelación lógica interna en la materia a transmitirse. • Sirve para transmitir los conocimientos en forma graduable. • Es simple, natural, pero bien meditado. • Hace adquirir experiencias en forma progresiva • Tiene claridad y orden. • Se adapta a la psicología variable del educando. • Toma en cuenta las condiciones y aptitudes específicas del educador. • Su estructura esta de acuerdo con la Psicología del Aprendizaje. • Es progresivo y acumulativo, trae algo nuevo y consolida lo anterior. • Se adapta a las orientaciones peculiares del nivel o rama de educación. • Instruye, habitúa, crea habilidades, aptitudes e ideales éticos para desarrollar la personalidad del educando. • Busca fijar los conocimientos sin mayor esfuerzo por parte del alumno y del profesor. • Es flexible, no rígido y puede cambiarse con la circunstancia para un mejor aprendizaje. • Transmite los avances técnicos y los aplica al quehacer humano. • Toma en cuenta las recomendaciones pedagógicas modernas, pero no como receta. • Necesita de la preparación especial del maestro para su aplicación, de lo contrario es un fracaso. • Permite la apreciación objetiva de los resultados alcanzados. 32
  • 33.
    • Conduce elaprendizaje de los alumnos de lo fácil a lo difícil; de lo más próximo a lo remoto; de lo simple a lo complejo; de lo concreto a lo abstracto. • Tiene procedimientos definidos. Toma, de ellos, como eje del aprendizaje a la observación. • Está garantizado por suficientes experimentos hechos por educadores competentes. • Es simple, natural, pero bien meditado 2.2.3. MÈTODO DE PROBLEMAS. Hans Aebli (1972), sostiene que “Un problema constituye un proyecto en acción, y que puede ser siempre representado en forma práctica, dirigida a satisfacer las necesidades vitales y recreativas del hombre”. Se puede definir un problema como la situación de aprendizaje que moviliza el pensamiento reflexivo (como actividad teórica) y la acción (como actividad práctica) para la búsqueda de una solución, debido a que el contenido que ha de ser aprendido no se le presenta elaborado al alumno, sino que éste debe construirlo a su estructura cognitiva y entonces hacerlo significativo. Glaser, citado por Schunk (1993), establece que “Un problema es una “situación en la que uno trata 0de alcanzar alguna meta y debe hallar los medios para lograrlo.” Por su parte, Schunk (1993), establece que “El problema puede ser responder a una pregunta, calcular una operación, localizar un objeto, conseguir un trabajo, enseñar a un alumno, etc. Con solución de problemas nos referimos a los esfuerzos de la gente por alcanzar fines para los que no tiene un medio automático.” Por su parte, Ausubel (1976), establece que “La resolución de problemas se refiere a cualquier actividad en que tanto la 33
  • 34.
    representación cognoscitiva dela experiencia previa como los componentes de una situación problemática presente son reorganizados para alcanzar un objetivo predeterminado”. El autor, antes citado, establece que “las variables que influyen en los resultados de la resolución de problemas son: a) la disponibilidad de conceptos y principios en la estructura cognoscitiva, pertinentes para los problemas particulares que se vayan presentando, y b) características cognoscitivas y de personalidad como la agudeza, la capacidad de integración , el estilo cognoscitivo, la sensibilidad al problema, la flexibilidad, la capacidad de improvisar, la audacia, la curiosidad intelectual y la tolerancia a la frustración”. En el proceso de la resolución de problemas cumple un rol importante la Estructura Cognoscitiva de la persona, como dice Ausubel (1976), que la estructura cognoscitiva existente desempeña un papel clave en la resolución de problemas se patentiza en el hecho de que la solución de cualquier problema dado supone la reorganización del residuo de la experiencia previa, de modo que se ajuste a los requisitos concretos de la situación problema presente. Como las ideas de la estructura cognoscitiva constituyen el material en bruto de la resolución de problemas, cualquier tipo de transferencia positiva o negativa reflejará, al ocurrir, la naturaleza y la influencia de las variables de la estructura cognoscitiva. Por su parte, Murray, citado por Ausubel (1976), sostiene que “La posesión de conocimientos antecedentes pertinentes (conceptos, principios, términos conjuntivos, “funciones disponibles”) en la estructura cognoscitiva, particularmente si son claros, estables y discriminables, facilita la resolución de problemas”. 34
  • 35.
    Respecto a lasetapas y estrategias de la resolución de problemas, Ausubel (1976), cita a Dewey, y dice lo siguiente: “En el orden dado, las cinco etapas de resolución de problemas consiste en: 1. Un estado de duda, de perplejidad cognoscitiva, de frustración o de conocimiento de la dificultad. 2. Un intento por identificar el problema, en el que se incluye una designación más bien inespecífica de los fines perseguidos, la laguna que debe llenarse o la meta que hay que alcanzar, todo esto definido por la situación que plantea el problema. 3. Relacionar estas proposiciones de planteamiento del problema con la estructura cognoscitiva, lo cual activa las ideas, antecedentes pertinentes y las soluciones dadas a problemas anteriores que, a su vez, son reorganizadas (transformadas) proposiciones de resolución de problemas o hipótesis. 4. Comprobación sucesiva de las hipótesis y replanteamiento del problema de ser necesario. 5. Incorporar la solución acertada a la estructura cognoscitiva (comprenderla) y luego aplicarla tanto al problema presente como a otros ejemplares del mismo problema. Al respecto Ausubel (1976), concluye diciendo que “Las estrategias de la resolución de problemas muestran las mismas características que la información de conceptos. Reflejan la influencia del tipo de problema en cuestión y de las condiciones en que ocurre la resolución del mismo, así como aspectos idiosincráticos de desempeño cognoscitivo”. Gálvez (2004), se refiere al método de problemas, tal como se describe en las líneas, a continuación: 35
  • 36.
    a) Concepto. Problemaes una dificultad, cuestión o estado de desequilibrio que puede resolverse o tratar de resolverse mediante el pensamiento reflexivo, creativo, crítico. b) Origen. Fue Arquímedes quien al bañarse en las aguas del río Siracusa quien vio que su cuerpo disminuía de peso y se plantea el primer problema. Después fue Franklin para descubrir el pararrayos. Posteriormente Edison y Marconi para encontrar las soluciones de algunas necesidades que se presentaban en ese entonces. Antiguamente el Método de Problemas tuvo su aplicación sólo en Matemáticas; hoy es aplicable en todas las ramas del saber, puesto que los problemas no sólo son matemáticos sino también sociales, políticos, económicos, administrativos, éticos, axiológicos. c) Requisitos. Según Alfredo Aguayo, citado por Gálvez(2004), un problema debe tener los siguientes requisitos: • Que estimule el pensamiento reflexivo. • Que tenga importancia y valor educativo. • Que despierte suficientemente la curiosidad. • Debe ser real, es decir, que tenga relación con la vida del educando. • Debe ser enunciado en un lenguaje claro y comprensible para el educando, sin excluir términos nuevos y técnicos capaces de ser entendidos por el educando. • Debe referirse a situaciones que se han estado cultivando anteriormente y luego proyectarse hacia otras nuevas (prerrequisitos). d) Procedimientos. Los principales pasos o procedimientos son:  Anuncio o definición del problema.  Anotación de datos. 36
  • 37.
     Búsqueda desoluciones.  Resolución.  Comprobación.  Aplicación. Anuncio o definición del problema. El problema se enuncia en forma clara y precisa, ya sea escrita en la pizarra, en forma verbal. Debe figurar sus alcances o grados de dificultad, la incógnita o pregunta, para los principiantes, ya sea al principio o al final, la misma que de alguna manera indicará la forma de operación. Anotación de datos. El alumno y profesor recogen y anotan todos los datos posibles, los clasifican y establecen sus relaciones. De la toma, anotación y clasificación de datos dependen, en muchas veces, la rapidez con la que se resuelvan los problemas. Búsqueda de soluciones. Este es el paso fundamental para el educando. Este debe ser quien “descubra” la solución correspondiente después de realizar todos los intentos necesarios como consecuencia del análisis valorativo, fruto del discernimiento y “descubrimiento”. De este paso depende que se acostumbre a buscar las soluciones a los diferentes problemas, o simplemente, espere soluciones en forma pasiva. Indudablemente que el docente y el alumno puedan ensayar todas las posibilidades; lo importante es que responda a la interrogante del problema y la respuesta sea demostrable o comparable. Resolución. Una vez que el educando ha encontrado el camino, procede a la resolución del problema en forma objetiva o abstracta; cognoscitiva o afectiva; física o demostrativamente. 37
  • 38.
    Comprobación. Obtenida laposible respuesta se comprueba acudiendo a una serie de artificios abstractos, gráficos, simbólicos, verbales. Aplicación. Es la traslación del proceso empleado para resolver el problema tipo a la solución de otros problemas de la misma especies. Lo importante es que en cada ejemplar siga un camino inductivo ordenado. Si durante el desarrollo de un problema, uno o varios alumnos encontraran la respuesta por adelantado, no se debe desperdiciar; más bien se les invitará a que expliquen cómo lo hicieron. Esto ayudara y motivará al resto. Según Gálvez (2004), refiere que el otro camino empleado para resolver problemas descrito por KLAPPER, es el siguiente: a. Motivación. Debe hacerse a base del problema (cálculo mental). b. Enunciado del problema. Por el profesor en forma verbal o escrita. c. Anotación de datos. Se sugiere que sea por el alumno en forma escrita o verbal. d. Resolución. Esta se realiza mediante tres pasos: - Gráfico, cuando se sirve de diseños, gráficos, diagramas. - Analítico, cuando se descomponen el problema en partes. - Aplicando reglas o fórmulas, si así lo requiere el problema. e. Comprobación. Se realiza recurriendo a operaciones adicionales. f. Aplicación. El mismo proceso se puede emplear en la resolución de otros problemas. 38
  • 39.
    2.2.4. Fundamentación teóricaque sustenta el Método didáctico creativo Solución de problemas y el aprendizaje de habilidades: Para fundamentar nuestro objeto de estudio, se han considerado las siguientes teorías: a) Enfoque epistemológico del Constructivismo como paradigma en nuestro sistema educativo. La fundamentación teórica de esta investigación experimental propiamente dicha, persigue que sus bases estén dentro de la concepción constructivista ya que nuestro sistema educativo, tiene una marcada influencia en la corriente cognoscitivista y humanista, al respecto Cueva (2002, p. 42) nos dice: “El modelo educativo tiene como una de sus bases psicológicas a la corriente del cognoscitivismo, que en la actualidad se ha convertido en el nuevo paradigma psicológico en la educación, además, recibe información de la teoría genética de Piaget, teoría cognitiva verbal de Ausubel, teoría histórico-cultural de Vigotski, teoría cognitiva de la instrucción de Brunner y la corriente psicológica del humanismo pensamiento de Maslow y Roger”. Para Orellana, citado por Medina (2004), manifiesta: “El constructivismo pretende cambiar el énfasis de la enseñanza centrada en el maestro a la instrucción centrada en el estudiante. La función principal del maestro consiste en ayudar a los estudiantes a desarrollar nuevos conocimientos”. A los alumnos se les enseña a asimilar lo que ya saben, experiencias, conocimientos, a partir de lo cual construyen nuevos significados; asimismo, agrega este autor, para Vigotsky, la interacción del sujeto con el mundo se establece por la mediación que realizan otros sujetos, del mismo modo que el desarrollo no es un 39
  • 40.
    proceso espontáneo demaduración, el aprendizaje no es sólo el fruto de la interacción entre el individuo y el medio; la relación que se da en el aprendizaje es esencial para la definición de ese proceso, que nunca tiene lugar en el individuo aislado. El desarrollo de la persona sigue al aprendizaje, que posibilita el área del desarrollo potencial con ayuda de la mediación social e instrumental. Según Vigotsky, el individuo se sitúa en la zona de desarrollo actual o real (ZDR) y evoluciona hasta alcanzar la zona de desarrollo próximo o potencial (ZDP), que es la zona inmediata a la anterior. Esta zona de desarrollo próximo no puede ser alcanzada sino a través de un ejercicio o acción que el sujeto puede realizar solo, pero le es más fácil y seguro hacerlo si un adulto, u otro niño más desarrollado le prestan su ZDR, estos elementos poco a poco permitirán que el sujeto domine la nueva ZDP y se vuelva entonces ZDR (Vigotsky, citado por Cueva, 2002, p.16). CONSTRUCTIVISMO PEDAGÓGICO El verdadero aprendizaje humano es una construcción de cada alumno que logra modificar su estructura mental, y alcanzar un mayor nivel de diversidad, de complejidad y de integración. Es decir, el verdadero aprendizaje es aquel que construye el desarrollo de la persona. Por eso el desarrollo no se puede confundir con el aprendizaje particular o con la mera acumulación de conocimientos, de datos aislados. Por el contrario, el desarrollo del individuo en particular, es un proceso esencial global en función del cual se puede explicar y valorar cada aprendizaje en particular. 40
  • 41.
    Para Oswaldo Orellana,mencionado por Calero (1997), el constructivismo pedagógico es un marco explicativo que agrupa un conjunto de teorías psicológicas y pedagógicas con el fin de lograr una mejor educación escolar. Dentro de ellas considera las siguientes teorías psicopedagógicas: - Teoría Sociocultural ( Vigotsky ). - Teoría del Desarrollo Cognitivo ( Piaget ). - Teoría del Aprendizaje Significativo ( D. Ausubel ). - Teoría del Aprendizaje por Descubrimiento ( J. Bruner ). - Teoría de la Psicodidáctica ( R . Titone ). - Teoría de las Inteligencias Múltiples ( H. Gardner ). - Teoría de los Mapas Conceptuales ( Novak ) . - Teoría del Enriquecimiento Instrumental ( R. Feuerstein. p.34). b) Teoría socio-cultural de Lev Vigotsky Vigotsky, nombrado por Siccha (2001, p. 32), nos dice: “El rendimiento medido habitualmente mediante un test o incluso a través de un método clínico, se corresponde con el nivel de desarrollo afectivo. Este nivel esta determinado por lo que el sujeto logra hacer de un modo autónomo, sin ayuda de otras personas o mediadores. En cambio, el nivel de desarrollo potencial estaría construido por lo que el sujeto sería capaz de hacer con ayuda de otras personas instrumentos mediadores externamente proporcionados. Vigotsky, propuso y definió el concepto de zona de desarrollo potencial en 1979, posteriormente fue adoptado como zona de desarrollo próximo (ZDP). El psicólogo ruso definió la ZDP como la distancia entre el nivel real de desarrollo determinado por la capacidad de resolver independientemente un problema, y el nivel de desarrollo potencial, determinado a través de la resolución de un problema bajo la guía de un adulto con en colaboración con 41
  • 42.
    otro compañero máscapaz. En otras palabras, la ZDP, es la diferencia entre lo que el sujeto es capaz de hacer por si sólo y lo que hace con ayuda de otros. c) Teoría Cognitva de Bruner Bruner, decía, es posible enseñar cualquier materia a cualquier persona, sea cual fuere su edad, siempre que se haga de forma interesante y sincera. Con esta expresión ,nos quería decir, que de acuerdo al nivel de desarrollo, un alumno aprende los contenidos de forma adecuada; de igual manera, podrá avanzar hacia otras formas más complejas y precisas de conocimiento así como también podrá hacer uso de su conocimiento asimilado, en realidades distintas de la que aprendió. Para Fernández (2001, p. 36), Bruner, cree que: El desarrollo cognoscitivo se lleva a cabo a través de diferentes etapas, además atribuye más importancia al ambiente y al lenguaje en el desarrollo. La persona pasa por ciertas etapas en su desarrollo cognoscitivo, que implican una manera peculiar de contemplar al mundo e indican diferentes modos de recoger la información del mundo exterior y almacenarla interiormente. Estas etapas son: • Ejecutora o manipulativa. • Icónica. • Simbólica. d) Teoría de la Libertad y Creatividad en la educación de Carl Rogers Rogers considera fundamental, al Aprendizaje Significativo Experiencial, es decir, aquel aprendizaje con libertad, creativo, e integral que busca la autorrealización de las 42
  • 43.
    personas, concibiéndolos comoun proceso y no como un destino y que el papel del maestro es simplemente el de ser un facilitador del aprendizaje; un facilitado auténtico, asertivo, de poder acertar a los aprendices tal como son; de crear un clima favorable de estima y confianza en el aula, de poner en vigencia la democracia; de propiciar un clima de comprensión empática, en donde el maestro debe ponerse en la condición de los alumnos. En la misma dirección Fernández (2001, p. 29), sostiene “la tarea fundamental del maestro es permitirle aprender al alumno, despertarle la curiosidad, para que él vaya descubriendo cosas, incorporándolas desde afuera y haciendo que lo que se incorpora se constituya en una auténtica porción de su persona”. Estas teorías refuerza nuestra propuesta, pues con la aplicación del método didáctico solución creativa de problemas se posibilita que los conocimientos se construyan, primero, en un proceso de interacción social (desde el enunciado del problema hasta la integración de los contenidos usados en su solución) ;después; este proceso de construcción interactiva posibilita también la apropiación individual que se manifiesta cuando cada alumno internaliza y utiliza el conocimiento en la solución de problemas similares. Según este método didáctico, el aprendizaje no sólo es un fenómeno individual si no también social; el aprendizaje apoya en los conocimientos ya existentes en el contexto social (por ejemplo cuando un grupo de alumnos en interacción tratan de resolver un problema), lo cual influye directamente en el desarrollo individual de cada uno de ellos. 43
  • 44.
    2.2.5. as habilidades: a)Definición Según A. Petrovsky (1980), define la habilidad, como “el dominio de un complejo sistemas de acciones psíquicas y prácticas necesarias para una regulación racional de la actividad, con ayuda de conocimientos y hábitos que la persona posee”. Para H. Fuentes (1989), desde una consideración didáctica la habilidad es la expresión del modo de interacción del sujeto con los objetos o sujetos en la actividad y la comunicación, es el contenido de las acciones que el sujeto realiza, integrado por un conjunto de operaciones, que tienen un objetivo y que se asimilan en el propio proceso. Según C. Álvarez (1996), las habilidades, formando parte del contenido de una disciplina, caracterizan, en el plano didáctico, a las acciones que el estudiante realiza al interactuar con el objeto de estudio con el fin de transformarlo, de humanizarlo. b) Estructura La estructura de la habilidad consta de:  Sujeto (el que realiza la acción)  Objeto (el que recibe la acción del sujeto)  Objetivo (Aspiración consciente del sujeto)  Sistema de operaciones (estructura técnica de la habilidad). c) Clasificación de las Habilidades Se clasifican en: - Habilidades Específicas. Está vinculada a una rama de la cultura o profesión. - Habilidades Lógicas. Son las que le permiten al hombre asimilar, comprender, construir el conocimiento, se 44
  • 45.
    desarrollan a travésde las habilidades específicas y en todas las habilidades cognoscitivas del hombre. - Habilidades del Procesamiento de la Información y la Comunicación. Son las que le permiten al hombre procesar la información, son las habilidades propias del proceso docente, son también comprendidas como habilidades específicas propias de la profesión. - Las habilidades profesionales, es el proceso de formación del profesional que debe sistematizarse hasta convertirse en una habilidad con un grado de generalidad que le permita aplicar los conocimientos, actuar y transformar su objeto de trabajo, por lo tanto resolver los problemas más generales y frecuentes que se presentan en las diferentes esferas de actuación, esto es, los problemas profesionales. 2.3 DEFINICIONES BASICAS: • Educación. El Ministerio de Educación (2006), define a la educación como un “proceso de aprendizaje y enseñanza que se desarrolla a lo largo de toda la vida y que contribuye a la formación integral de las personas, al pleno desarrollo de sus potencialidades, a la creación de cultura, y al desarrollo de la familia y de la comunidad nacional, latinoamericana y mundial. Se desarrolla en instituciones educativas y en diferentes ámbitos de la sociedad.” • Enseñanza. “Es la serie de actos que realiza el docente con el propósito de crear condiciones que le den a los alumnos la posibilidad de aprender, es decir de vivir experiencias que le permitan adquirir nuevas conductas o modificar las existentes” (Crisólogo, 1996, p. 23). • Aprendizaje. “Es un proceso mediante el cual la capacidad o disposición de una persona cambia como resultado de la experiencia. Es decir que el aprendizaje es toda una secuencia sistemática del cambio de conducta humana, esto con la ayuda de la propia experiencia”. (Graig, 1979, p. 57). 45
  • 46.
    • Método. “Esel camino más corto y seguro que permite llegar a un fin o meta. También se dice que el método es la reunión de procedimientos, formas y técnicas que permiten encontrar la verdad en el menor tiempo posible”. (Gálvez, 2003, p. 46). • Métodos Activos. “Son aquellos métodos que dan ocasión a que el alumno actúe e investigue por si mismo poniendo en juego sus facultades físicas y mentales, y bajo la dirección del tutor, se convierta en actor de su propio aprendizaje y desarrollo”. (Gálvez, 2003, p. 47). • Aprendizaje Colaborativo. Es el conjunto de métodos de instrucción y entrenamiento apoyados con tecnología, así como de estrategias para propiciar el desarrollo de habilidades mixtas (aprendizaje y desarrollo personal y social), donde cada miembro del grupo es responsable, tanto de su aprendizaje como del de los restantes miembros del grupo. • Método de Problemas. “Problema es una dificultad, cuestión o estado de desequilibrio que puede resolverse o tratar de resolverse mediante el pensamiento reflexivo, creativo, crítico”. (Gálvez, 2003, p. 50). 46
  • 47.
    CAPÍTULO III RESULTADOS YDISCUSIÒN 3.1. Análisis e interpretación de los datos CUADRO N° 01 PROMEDIOS FINALES DEL APRENDIZAJE DE HABILIDADES DE LOS ESTUDIANTES DEL VII CICLO EN LA ASIGNATURA DE TRIBUTACIÓN I DE LA FACULTAD DE CIENCIAS ECONÓMICAS – UNSM-T. SEGÚN GRUPOS CONTROL Y EXPERIMENTAL, SEMESTRE 2011-II GRUPOS ALUMNOS GRUPO CONTROL GRUPO EXPERIMENTAL PRE - TEST POST - TEST PRE - TEST POST – TEST 1 8 0 0 16 2 10 10 10 14 3 10 10 8 15 4 7 6 7 12 5 10 10 9 13 6 8 9 8 14 7 1 1 6 12 8 10 11 9 15 9 8 8 8 13 10 7 8 11 19 11 9 10 8 17 12 8 10 8 12 13 11 10 7 12 14 8 10 9 14 15 10 10 8 14 16 8 8 05 12 PROMEDIO 8.41 6.00 8.4 14.13 DESV.ESTANDAR 5.65 5.65 1.41 1.41 VARIANZA 32 32 2 2 CV% 67.25 64.54 16.84 9.86 FUENTE: PRETEST Y POSTEST Interpretación Se observa que el promedio final del Aprendizaje de habilidades de los estudiantes del séptimo ciclo en la asignatura de Tributación I en el Grupo Control es Deficiente (6,25), Muy Malo (12.5%) Malo (75%), y Regular (6.25%) 47
  • 48.
    en el PreTest; y Deficiente (12.5%) Muy Malo (6.25%) Malo (75%), y Regular (6.25%) en el Post Test. Así también en el Grupo Experimental es Deficiente (6,7%), Muy Malo (20%) Malo (66.6%), y Regular (6.7%) en el Pre Test; y Regular (40%), Bueno (40%) Muy Bueno (13.3%), y Excelente (6,7%) en el Post Test. La desviación estándar muestra la dispersión de los rendimientos alrededor de su promedio y se nota que en el Post Test del Grupo Control la dispersión es más alta (5.65) que la dispersión del Post Test del Grupo Experimental (1.41), quiere decir que el aprendizaje de las habilidades obtenidos en el Post Test del Grupo Experimental son más homogéneos y es demostrado en el resultado del coeficiente de variación (9.86%). GRÁFICO Nº 01 COMPORTAMIENTO DE LOS PROMEDIOS FINALES DEL APRENDIZAJE DE HABILIDADES DE LOS ESTUDIANTES DEL V CICLO EN LA ASIGNATURA DE TRIBUTACIÓN I DE LA FACULTAD DE CIENCIAS ECONOMICAS - UNSM. 20 18 16 14 12 10 8 6 4 2 0 1 2 3 4 5 6 7 8 9 10 11 12 13 14 15 16 17 Estudiantes FUENTE: Obtenida por el autor. Interpretación Según el gráfico Nº 01, el Aprendizaje de las habilidades en la Comprensión de la Información, de Indagación y Experimentación de la asignatura de Tributación I de los estudiantes del séptimo ciclo medidos, se incrementó significativamente como resultado de aplicar el Método creativo de solución de problemas. En este sentido, el análisis de los puntajes obtenidos por los estudiantes en el Post Test, se concluye que los estudiantes del Grupo 19 17 16 15 15 14 14 14 14 10 10 13 10 13 12 12 11 12 12 10 10 10 10 10 9 8 8 8 6 1 0 post-test GE post-test GC Calificativos 48
  • 49.
    Experimental obtuvieron puntajesmayores que los estudiantes del Grupo Control. Ahora hagamos la comparación de varianza y luego el análisis de los siguientes diseños experimentales: DISEÑO EXPERIMENTAL N° 01 ANÁLISIS A: Diseño de investigación G.E.: X 02 G.C.: - 04 CUADRO N° 02 CONTRASTACIÓN ESTADÍSTICA PARA DEMOSTRAR LA EQUIVALENCIA INICIAL DE GRUPOS, EXPERIMENTAL Y CONTROL RESPECTO AL APRENDIZAJE DE HABILIDADES DE LA ASIGNATURA DE TRIBUTACIÒN I Pre test Hipótesis Nivel de significancia Varianza F calculada F tabulada Decisión -Grupo experimental -Grupo control Η0 = σ 2 = σ 2 1 2 Η1 = σ 2 ≠ σ 2 1 2 0.05 2 2 0.098 <0.37 , 2.72> Acepta Η0 0,37 2.72 Η0 01 03 49
  • 50.
    Interpretación Se observa enla curva de Gauss que el valor del estadístico de prueba F calculado cae dentro de la región de aceptación (varianzas homogéneas) significando la equivalencia inicial de los grupos experimental y control que es un requisito indispensable para la conducción del experimento (HERNÁNDEZ SAMPIERI y Otros p. 128) DISEÑO EXPERIMENTAL N° 02 ANÁLISIS B: Diseño de investigación G.E.: G.C.: 03 - 04 CUADRO N° 03 PRUEBA DE HIPÓTESIS PARA DETERMINAR LOS EFECTOS QUE HA PRODUCIDO LA APLICACIÓN DEL MÈTODO DIDÀCTICO CREATIVO SOLUCIÒN DE PROBLEMAS EN EL APRENDIZAJE DE HABILIDADES DE LOS ESTUDIANTES DEL GRUPO EXPERIMENTAL, EN LA ASIGNATURA DE TRIBUTACIÒN I Grupo Experimental Hipótesis Nivel de significancia T calculada T tabulada Decisión (Post test - Pre test) Η0 = µ2 = µ1 Η1 = µ2 > µ1 0.05 2.24 1.699 Acepta Η1 H0 0 1.699 01 X 02 50
  • 51.
    1 1.699 Interpretación: Se observaen la curva de Gauss que el valor del estadístico de prueba T calculada es superior al valor T tabular, lográndose aceptar H1, significando que el promedio del Aprendizaje de habilidades de la asignatura de Tributación I de los estudiantes del VII ciclo en el Post Test es superior al promedio de aprendizaje del Pre Test. Es decir que la aplicación del Método Didáctico creativo solución de problemas ha producido efectos diferenciales en el Grupo Experimental. DISEÑO EXPERIMENTAL N° 03 ANÁLISIS C: Diseño de investigación G.E. 01 X 02 G.C. CUADRO N° 04 PRUEBA DE HIPÓTESIS PARA DETERMINAR LOS EFECTOS QUE HA PRODUCIDO LA ENSEÑANZA CONVENCIONAL EN EL APRENDIZAJE DE HABILIDADES DE LOS ESTUDIANTES DEL GRUPO CONTROL, EN LA ASIGNATURA DE TRIBUTACIÒN I Grupo Control Hipótesis Nivel de significancia T calculada T tabulada Decisión (Post test - Pre test) Η0 = µ4 = µ3 Η1 = µ4 > µ3 0.05 1.79 1.699 Acepta Η1 H0 03 - 04 51
  • 52.
    Interpretación: Se observa enla curva de Gauss que el valor del estadístico de prueba T calculado es superior al valor T tabular, lográndose aceptar H1, significando que el promedio del Aprendizaje de habilidades de la asignatura de Tributación I de los estudiantes del VII ciclo en el Post Test es superior al promedio del Aprendizaje de habilidades del Pre Test. Es decir que la aplicación de la enseñanza convencional también ha producido efectos diferenciales en el grupo control. DISEÑO EXPERIMENTAL N° 04 ANÁLISIS D: Diseño de investigación GE: 01 X GC: 03 - CUADRO N° 05 PRUEBA DE HIPÓTESIS PARA COMPARAR LA DIFERENCIA DE PROMEDIOS DEL APRENDIZAJE DE HABILIDADES EN LA ASIGNATURA DE TRIBUTACIÒN I, RESPECTO A LOS POST TEST DEL GRUPO EXPERIMENTAL Y CONTROL Post test Hipótesis Nivel de significancia T calculada T tabulada Decisión Grupo experimental Grupo control Η0 : µ2 = µ4 Η1 : µ2 > µ4 0.05 2.24 1.699 Acepta Η1 H0 02 04 0 1.699 52
  • 53.
    Interpretación: Se observa enla curva de Gauss que el valor del estadístico de prueba T calculado es superior al valor crítico (T tabular con 29 grados de libertad), lográndose aceptar H1 con un nivel de significancia del 5%, significando que el promedio de Aprendizaje de habilidades de los estudiantes en el Post Test del Grupo Experimental es superior al promedio del Aprendizaje de habilidades del Post Test del Grupo Control. Es decir que la aplicación del Método Didáctico creativo solución de problemas mejoró significativamente el Aprendizaje de habilidades de la asignatura de Tributación I en los estudiantes del VII Ciclo de la Facultad de Ciencias Económicas de la Universidad Nacional de San Martín - Tarapoto. CUADRO N° 06 PROMEDIOS FINALES DEL APRENDIZAJE DE HABILIDADES DE LOS ALUMNOS DEL VII DEL APRENDIZAJE DE HABILIDADES A NIVEL DE LA COMPRENSION DE LA INFORMACION DE LOS ALUMNOS DEL VII CICLO DE LA FACULTAD DE CIENCIAS ECONOMICAS - UNSM, RESPECTO A LA ASIGNATURA DE TRIBUTACIÓN I, SEGÚN GRUPOS CONTROL Y EXPERIMENTAL. SEMESTRE 2011-II GRUPOS ALUMNOS GRUPO CONTROL GRUPO EXPERIMENTAL PRE – TEST POST - TEST PRE - TEST POST – TEST 1 8 8 8 13 2 8 8 8 13 3 9 10 9 12 4 9 8 7 12 5 7 6 7 11 6 10 10 8 11 7 8 8 7 11 8 0 1 6 11 9 9 10 7 12 10 8 8 6 13 11 7 8 11 18 12 8 9 7 14 13 8 9 6 11 14 10 10 6 11 15 8 9 7 12 53
  • 54.
    16 9 105 12 PROMEDIO 7.88 8.25 7.33 12.33 DESV.ESTANDAR 2.28 2.24 1.35 1.83 VARIANZA 5.18 5.00 1.81 3.38 CV% 28.9 27.1 18.34 14.91 FUENTE: PRETEST Y POSTEST Interpretación: Se observa que el promedio final del Aprendizaje de habilidades a nivel de la Comprensión de la Información de los estudiantes del septimo ciclo en la asignatura de Tributación I en el Grupo Control es Deficiente (6,25), Muy Malo (6.25%) Malo (87.5%) en el Pre Test; y Deficiente (6.25%) Muy Malo (6.25%) Malo (87.5%) en el Post Test. Así también en el Grupo Experimental es Muy Malo (66.7%) y Malo (26.6%) y Regular (6.7%) en el Pre Test; y Regular (86.6%), Bueno (6.7%) Muy Bueno (6.7%) en el Post Test. La desviación estándar muestra la dispersión de los rendimientos alrededor de su promedio y se nota que en el Post Test del Grupo Control la dispersión es más alta (5.00) que la dispersión del Post Test del Grupo Experimental (3.38), quiere decir que el aprendizaje de las habilidades obtenidos en el Post Test del Grupo Experimental son más homogéneos y es demostrado en el resultado del coeficiente de variación (14.91%). GRÁFICO Nº 02 FUENTE: Obtenida por el autor. Interpretación 54
  • 55.
    Según el gráficoNº 02, el Aprendizaje de habilidades de la asignatura de Tributación I de los estudiantes del séptimo ciclo medidos en las habilidades de la Comprensión de la Información, se incrementó significativamente como resultado de aplicar el Método Didáctico creativo solución de problemas. En este sentido, el análisis de los puntajes obtenidos por los estudiantes en el Post Test, se concluye que los estudiantes del Grupo Experimental obtuvieron puntajes mayores que los estudiantes del Grupo Control. GRÁFICO Nº 03 FUENTE: Obtenida por el autor. Interpretación Se observa que los promedios de las habilidades en el Grupo Control, a nivel de la Comprensión de la Información, es Deficiente (6,25%), Muy Malo (6.25%)y Malo (87.5%) en el Pre Test; y Deficiente (6.25%) Muy Malo (6.25%) Malo (87.5%) en el Post Test 55
  • 56.
    GRÁFICO Nº 04 FUENTE:Obtenida por el autor. Interpretación Se observa que los promedios de las habilidades en el Grupo Experimental, a nivel de la Comprensión de la Información, es Deficiente (0.0%), Muy Malo (66.7%)y Malo (26.6%) y Regular (6.7%) en el Pre Test; y Regular (86.6%), Bueno (6.7%) y Muy Bueno (6.7%) en el Post Test. CUADRO N° 07 PROMEDIOS FINALES DEL APRENDIZAJE DE HABILIDADES DE LOS ALUMNOS DEL VII CICLO A NIVEL DE LA INDAGACIÓN Y EXPERIMENTACIÓN DE LOS ALUMNOS DEL V CICLO DE LA FACULTAD DE CIENCIAS ECONÓMICAS - UNSM, RESPECTO A LA ASIGNATURA DE TRIBUTACIÓN I. SEGÚN GRUPOS CONTROL Y EXPERIMENTAL. SEMESTRE 2011-II GRUPOS ALUMNOS GRUPO CONTROL GRUPO EXPERIMENTAL PRE - TEST POST - TEST PRE - TEST POST – TEST 1 8 10 10 17 2 8 10 9 17 3 9 11 10 16 56
  • 57.
    4 9 128 17 5 7 6 7 13 6 10 11 8 15 7 8 10 8 17 8 0 1 6 13 9 9 11 8 17 10 8 7 8 13 11 7 8 10 20 12 8 10 8 20 13 8 10 7 13 14 10 10 6 12 15 8 9 8 16 16 9 10 5 14 PROMEDIO 7.87 9.12 8.06 15.73 DESV.ESTANDAR 2.33 7.05 1.27 2.52 VARIANZA 3.71 8.14 1.63 6.35 CV% 29.66 28.22 15.87 16.02 FUENTE: PRETEST Y POSTEST Interpretación Se observa que el promedio final del Aprendizaje de habilidades a nivel de la Indagación y Experimentación de los estudiantes del séptimo ciclo en la asignatura de Tributación I en el Grupo Control es Deficiente (6,25), Muy Malo (12.5%) Malo (81.25%) en el Pre Test ; y Deficiente (6.25%) Muy Malo (12.5%) Malo (56.25%), y Regular (25%) en el Post Test. Así también en el Grupo Experimental es Muy Malo (26.7%) y Malo (73.3%) en el Pre Test; y Regular (33.3%), Bueno (6.7%) Muy Bueno (46.7%), y Excelente (13.3%) en el Post Test. La desviación estándar muestra la dispersión de los rendimientos alrededor de su promedio y se nota que en el Post Test del Grupo Control la dispersión es más alta (7.05) que la dispersión del Post Test del Grupo Experimental (2.52), quiere decir que el aprendizaje de las habilidades obtenidos en el Post Test del Grupo Experimental son más homogéneos y es demostrado en el resultado del coeficiente de variación (16.02%). 57
  • 58.
    GRÁFICO Nº 05 FUENTE:Obtenida por el autor. Interpretación Según el gráfico Nº 05, el Aprendizaje de habilidades de la asignatura de Tributación I de los estudiantes del séptimo ciclo medidos en las habilidades de Indagación y experimentación, se mejoró significativamente como resultado de aplicar el Método Didáctico creativo solución de problemas. En este sentido, el análisis de los puntajes obtenidos por los estudiantes en el Post Test, se concluye que los estudiantes del Grupo Experimental obtuvieron puntajes mayores que los estudiantes del Grupo Control. GRÁFICO N° 06 FUENTE: Obtenida por el autor. 58
  • 59.
    Interpretación Se observa queel porcentaje de los promedios de las habilidades en el Grupo Control, a nivel de la Indagación y Experimentación, es Deficiente (6,25%), Muy Malo (12.5%)y Malo (81.25%) en el Pre Test; y Deficiente (6.25%) Muy Malo (12.25%) Malo (56.25%) y Regular (25%) en el Post Test. GRÁFICO Nº 07 FUENTE: Obtenida por el autor. Interpretación Se observa que los promedios de las habilidades en el Grupo Experimental, a nivel de la Comprensión de la Información, es Muy Malo (26.7%)y Malo (73.3%) en el Pre Test; y Regular (33.3%), Bueno (6.7%), Muy Bueno (46.7%)y Excelente (13.3%) en el Post Test. 59
  • 60.
    DISCUSIÓN DE RESULTADOS Realizadaslas pruebas estadísticas de los resultados obtenidos en la experiencia pedagógica, la decisión ha sido la aprobación de la hipótesis alterna, hecho que implica que el Método Didáctico creativo Solución de Problemas, mejoró significativamente en el Aprendizaje de habilidades en los estudiantes del VII Ciclo de la Asignatura de Tributación, en la Facultad de Ciencias Económicas, con un promedio de aceptación del 95%. Dicho mejoramiento se da porque existe relación entre el Método Didáctico creativo Solución de Problemas y las bases teóricas que los sustentan, tales como: Enfoque epistemológico del constructivismo como paradigma en nuestro sistema educativo, Teoría Socio-cultural de Lev Vigotsky; Teoría Cognitiva de Bruner; y Teoría de la Libertad y creatividad de Carl Roger. Según nuestros resultados, el Método Didáctico creativo Solución de Problemas, ha mejorado el Aprendizaje de habilidades de los estudiantes del VII Ciclo, alcanzando una categoría de Bueno (40%), Regular (40%). A nivel de Comprensión de la Información obtuvieron un promedio de 14.33 puntos, ubicándose en la categoría de Logro previsto. A nivel de Indagación y Experimentación obtuvieron un promedio de 15,73 puntos, ubicándose en la categoría de Logro previsto; estos datos concuerdan con otros estudiosos como: Oscar Morillo Alva (1996), quien señala el método de solución de problemas, en comparación con el método tradicional, ha mejorado el aprendizaje de los alumnos que cursan la asignatura de Biofísica de la U.N.T, que ha influido en lograr un mayor número de alumnos aprobados y un mayor dominio de aprendizaje que a otro que al que se le aplicó el método tradicional de enseñanza; con Vilma Méndez Gil (1997), al señalar que el proceso E – A conducido utilizando el método del Arco, contribuye a desarrollar significativamente el Aprendizaje en los alumnos de la Asignatura de Física Electrónica I de la Escuela de Física de la U.N.T, específicamente en el área cognoscitiva, los mayores logros se obtienen en las habilidades intelectuales, que en el área actitudinal. Asimismo con Violeta Siccha Rubio (2001), quien encontró que la aplicación del método de solución de problemas en la 60
  • 61.
    asignatura de Matemáticasinfluyen en el incremento del rendimiento académico de los alumnos del Segundo Grado de Educación Secundaria Colegio Nacional “San Juan” de Trujillo” Colegio Nacional “San Juan” de Trujillo”, influyen en el logro de aprendizajes significativos, en términos de rendimiento, en los alumnos participantes al término de la experiencia educativa. A nivel del aprendizaje de las habilidades de comprensión de la información: Descripción de conceptos básicos, se obtuvo un desarrollo de Regular (66.6%) y Bueno (6.7%), por lo que nuestros hallazgos son confirmados por Sebastián Vásquez (2001), al referir el Modelo Instruccional basado en problemas para el Aprendizaje, debe orientarse al desarrollo humano, incluyendo bajo este concepto, el desarrollo integral de actitudes, destrezas, habilidades y conocimientos para enfrentar un mundo cambiante; José Sánchez (2003), quien señala que el ambiente constructivista de aprendizaje es un lugar donde los que aprenden pueden trabajar colaborativamente y apoyarse unos a otros utilizando una variedad de herramientas y fuentes de información para lograr metas de aprendizaje y actividades que lleven a la solución de problemas, y que el alumno es capaz de resolver problemas, finalizar un proyecto o hallar la respuesta a las preguntas formuladas, llegando a establecer los elementos constitutivos del modelo, como son: fuentes de información y analogías complementarias relacionadas, herramientas cognitivas, herramientas de conversación/colaboración, sistema de apoyo social/contextual, y con Dienne Morales (2004), al encontrar que la Aplicación del método de Problemas en el Aprendizaje Significativo de los alumnos del Cuarto grado de Educación Secundaria de la I. E. Liceo Trujillo, en el Área Ciencia, Tecnología y Ambiente”; quien refiere que las principales ventajas derivadas del uso de estrategias de aprendizaje colaborativo, derivan en el desarrollo y mejora continua de las competencias del docente para ejercer el apoyo y acompañamiento responsables y creativos y en cuanto al estudiante, el desarrollo de estrategias de relación social, metacognición y meta evaluación, lo que confiere mayor autonomía y pertinencia a sus participantes. 61
  • 62.
    A nivel delAprendizaje de las habilidades de Indagación y Experimentación: Análisis y solución creativa de problemas, se obtuvo un desarrollo de Muy Bueno (46.7%) y Regular (33.3%), cuyos resultados coinciden con: Sebastián Vásquez (2001), al señalar que el diseño y Aplicación de un Modelo Instruccional basado en problemas para el Aprendizaje de la asignatura de Ciencias Naturales del V Semestre de Formación Magisterial – Especialidad Educación Primaria”; se debe concebir a la educación debe preparar para el trabajo, otorgando al joven capacidades laborales adecuadas no sólo para emplearse en un mercado competitivo, en el marco de la transformación y modernización de la estructura productiva del país, el principio de vinculación de la teoría con la práctica; con Mary Alarcón (2002), al establecer que la elaboración del medio y material a utilizar en el aprendizaje de la lecto-escritura y de las matemáticas en la etapa pre escolar, proporcionando una experiencia directa con la realidad, que el Método de Problemas produce cambios significativos en los alumnos del grupo experimental, mejorando su aprendizaje y logrando mayor socialización en el grupo, lo cual permitió observar una mayor motivación, permitiendo que las alumnas evidencien un mejor desarrollo des su capacidades de observación, análisis, síntesis y mayor seguridad para la toma de decisiones; con José Sánchez (2003), al señalar que en un ambiente de aprendizaje debe permitir al que aprende, confrontarse con situaciones reales que favorezcan prácticas en donde se apliquen alternativas críticas para la resolución de problemas, que las formas prácticas de diseñar actividades y organizar información, se debe hacer en entornos abiertos y aptos para entornar que no cuenten con un ambiente muy estructurado; y con Dienne Morales (2004), el grupo experimental lograron aprendizajes más significativos en relación al grupo control, evidenciado en el desenvolvimiento personal, la capacidad de análisis, síntesis y sobretodo, la iniciativa para proponer solución a situaciones problemáticas creadas en su entorno. 62
  • 63.
    3.2. PROPUESTA MÉTODODIDÁCTICO CREATIVO SOLUCION DE PROBLEMAS. a) Concepto. Es un conjunto de fases y procedimientos que permite que los estudiantes “Aprendan a aprender”, trabajando de manera grupal e individualmente en la búsqueda de soluciones de problemas de la realidad. b) Características • La caracterización de los problemas científicos se logra, fundamentalmente sobre la base de métodos de la investigación científica, métodos que se deben extrapolar al proceso de formación, si se quiere egresar un ciudadano productor y creativo. • La esencia de los métodos de enseñanza problemática está en la contradicción dialéctica, en el carácter contradictorio del conocimiento. • Los métodos de enseñanza problemática, adecuadamente seleccionados y utilizados deben contribuir a dar solución a esta contradicción. • La esencia de la enseñanza problemática consiste en que los estudiantes, guiados por el profesor, se introducen en el proceso de búsqueda y solución de problema nuevos para ellos, gracias a lo cual, aprenden a adquirir de forma independiente los conocimientos y a emplearlos en la solución de nuevos problemas. • La enseñanza problemática se estructura en diferentes tipos de problemas docentes y en la combinación de la actividad reproductiva, productiva y creadora del estudiante. c) Fases y Procedimientos Fase 1. ANALISIS DEL PROBLEMA PROCEDIMIENTOS 1º. Anuncio o definición del problema.  El problema se enuncia en forma clara y precisa de manera escrita. 63
  • 64.
     Está formuladoen forma de pregunta.  Contiene todos los datos posibles para facilitar su solución. 2º. Formación de Grupos de Trabajo. Se forman grupos de trabajo hasta de cuatro integrantes, en donde el coordinador tiene mayores facilidades de aprendizaje con los demás. 3º. Identificación de datos.  El profesor orienta la búsqueda de datos.  Los alumnos recogen y anotan todos los datos posibles, los clasifican y establecen sus relaciones. 4º. Diseño Analógico del Fenómeno Tributario  El profesor orienta el diseño del fenómeno.  Los estudiantes elaboran el diseño gráfico del fenómeno  Ubican los datos en el diseño gráfico. FASE 2. SOLUCIÓN CREATIVA DEL PROBLEMA 5º. Alternativas de solución.  Los estudiantes descubren soluciones posibles a los diferentes problemas, identificando a qué tipo de fenómeno físico corresponde, cuya comprensión describe conceptos básicos.  Los estudiantes ensayan todas las posibilidades. 6º. Resolución.  Aplican la alternativa de solución adecuada. FASE 3. PRESENTACIÓN Y SUSTENTACIÓN DEL TRABAJO 7º. Socialización.  Los grupos exponen su trabajo.  El expositor es elegido por sorteo. 8º. Defensa del Trabajo.  Los integrantes del grupo responden a preguntas, del proceso seguido para resolver el problema, de parte del docente y de sus compañeros. 9º. Aplicación. 64
  • 65.
     Los estudiantestrasladan el proceso empleado para resolver el problema tipo a la solución de otros problemas de la misma especie.  Cada estudiante expone la solución a un problema. 65
  • 66.
    iones Bases Teóricas Proced imiento SÍNTESISGRÁFICA DEL MÉTODO DIDÀCTICO CREATIVO SOLUCIÒN DE PROBLEMAS APLICADO EN LA ÁSIGNATURA DE TRIBUTACIÒN I Enfoque epistemológico del constructivismo T.Socio-Cultural L. Vigotsky T. Cognitiva Bruner T. de la Libertad y creatividad (C. Rogers) OBJETO: Proceso Docente Educativo. Dominio: Asignatura Tributación I. Mejoramiento de Habilidades Aprendizaje de Habilidades s Dimens Método didàctico creativo soluciòn de Problemas Anuncioodefinicióndel problema. Formacióndegruposde trabajo Identificaciòndedatos Diseñoanalógicodel fenòmenoTributario AlternativasdesoluciónDescripciónde conceptosbásicos Resoluciòn Socializaciòn Análisis Defensadeltrabajo Aplicación Solucióncreativade problemas. Comprensióndela Información Indagacióny Experimentación 66
  • 67.
    CONCLUSIONES Después del análisisde nuestros resultados obtenidos en el presente estudio de investigación, arribamos a las siguientes conclusiones: a) El Método Didáctico Creativo Solución de Problemas, se basa en las Teorìas: Enfoque epistemológico del constructivismo como paradigma en nuestro sistema educativo, Socio-cultural de Lev Vigotsky; Cognitiva de Bruner; y de la Libertad y creatividad de Carl Roger. b) La aplicación del Método Didáctico Creativo Solución de Problemas, mejora significativamente en el Aprendizaje de habilidades a nivel de Comprensión de la Información, Indagación y Experimentación de los estudiantes del V Ciclo de la Carrera Profesional de Contabilidad, mostrados a través de los promedios obtenidos en el Post Test del grupo experimental ( Χ = 15.73) que es mayor del Post Test del grupo control ( Χ = 8.06) en la Asignatura de tributación I de la Facultad de Ciencias Económicas de la UNSM-T, obteniendo t-calculada (2,24) mayor t- tabulado (1.699), siendo ∝= 0,05. c) El Método Didáctico creativo solución de problemas, mejora significativamente el Aprendizaje de habilidades a nivel de: Comprensión de la Información, descripción de conceptos básicos de los estudiantes del grupo experimental, mostrados a través de los promedios obtenidos en el Pre Test ( Χ = 7,33) y Post Test ( Χ =12,33) en la Asignatura de Tributación I de la Facultad de Ciencias Económicas de la UNSM-T. 67
  • 68.
    RECOMENDACIONES • Al sistemaUniversitario, promover el desarrollo de métodos ya que se ha comprobado que el Método Didáctico creativo solución de problemas, ha mejorado el Aprendizaje de habilidades a nivel de Comprensión de la Información e Indagación y Experimentación. • A los docentes de la UNSM-T, a innovarse y seguir las fases y procedimientos del Método Didáctico creativo solución de problemas, ya que el método mencionado es una alternativa de solución ante los diversos problemas que demanda el sistema universitario; y en el desarrollo de sus sesiones de aprendizaje. • A los estudiantes de la Carrera profesional de Contabilidad, practicar la Contabilidad haciendo uso de los pasos del Método Didáctico creativo solución de problemas, que facilitara la resolución de los problemas de diversas naturaleza. 68
  • 69.
    REFERENCIAS BIBLIOGRÁFICAS. AEBLI, H.(1972). Una didáctica fundada en la Psicología de Jean Piaget. Buenos Aires: Editorial Kapeluz.. ALARCÓN MARY (2002). Método de Problemas en el Aprendizaje Colaborativo de las alumnas de la Escuela Profesional de Educación Inicial VI Ciclo de la Asignatura Medios y Materiales Educativos; de la Universidad Nacional del Santa. Tesis de Maestrìa. UNT ÁLVAREZ DE ZAYAS, Carlos (1999). La escuela en la vida. Didáctica. La Habana: Pueblo y Educación, pp. 22, 71, 105, 151. ÁLVAREZ, C. M. (1996). Didáctica general. CEES “Manuel F. Gran”. Universidad de Oriente, Santiago de Cuba. Folleto electrónico. AUSUBEL, D. P. y Otros (1976). Psicología Educativa: Un punto de vista cognoscitivo. 2da edición. México: Trillas de C.V. . CALERO, M. (1997). Constructivismo: un reto de innovación pedagógica. Lima: Editorial San Marcos. CRAIG, G.(1989). Desarrollo Psicològico. México: Edit. Prentice Hall. CRISOLOGO, A. A. (1999). Actualizador Pedagógico. Perú: Ediciones Abedul. CUEVA, W. (2002). Teorías Psicológicas: Tesis fundamentales y sus implicancias pedagógicas. Trujillo: Editorial Gráfica Norte. FERNÁNDEZ, A. (2001). Método de aprendizaje basado en la solución de problemas y el rendimiento académico de los alumnos en la asignatura de Estadística Educacional de la Escuela de Educación Secundaria de la Facultad de Educación y Ciencias de la Comunicación de la UNT. Tesis inédita de Maestra en Educación, Universidad Nacional de Trujillo. FUENTES, H. (1989). Perfeccionamiento del Sistema de habilidades en la disciplina Física General para estudiantes de Ciencias Técnicas. Tesis en opción al grado de Doctor en Ciencias Pedagógicas, Santiago de Cuba. GALVEZ, V.J. (2003). Métodos y técnicas de aprendizaje. Teoría y Práctica. Impreso en los talleres de Gráfica: Norte: Primera Impresión – Trujillo I . Perú. GALVEZ, V.J. (2004). Métodos y Técnicas de Aprendizaje. Cuarta edición, Trujillo – Perú. 69
  • 70.
    GUILLEN DE REZZANO,C. (1966). Didáctica especial. 10ma Edición. Editorial Kapeluz. MEDINA, J. (2004). Nivel actual de la comunicación escrita (vocabulario, ortografía y puntuación) en los estudiantes del I al VII ciclos de Derecho de la Universidad Privada Antenor Orrego. Tesis inédita de Doctor en Gestión y Ciencias de la Educación, Universidad Privada San Pedro de Chimbote. MENDEZ, G.V. (1997). El Método del Arco para mejorar el Aprendizaje de la Asignatura de Física Electrónica I en los alumnos del VII ciclo de la Escuela de Física de la Universidad Nacional de Trujillo. Tesis Maestría. Escuela de Post Grado, U.N.T. MINISTERIO DE EDUCACIÓN (2006). Diseño Curricular Nacional de la educación básica regular. Edit MV FENIX E.I.R.L Lima – Perú, p 42. MORALES, D. (2004). Aplicación del método de Problemas en el Aprendizaje Significativo de los alumnos del Cuarto grado de Educación Secundaria de la I. E. Liceo Trujillo, en el Área Ciencia, Tecnología y Ambiente. Trabajo de investigación para optar el título de Licenciado. UNT. MORILLO, A.O. (1996). Método solución de problemas para mejorar el aprendizaje de la asignatura de biofísica en estudiantes universitarios. Tesis de maestría: Escuela de postgrado. Universidad Nacional de Trujillo. 54 p. PETROVSKI. A. (1980). Psicología general. Moscú: Ed. Progreso. RODRIGUEZ, W. (1971). Dirección del Aprendizaje. 3era Edición. Lima: Editorial Universo S.A. SAMANAMUD, R.V. (2001). Estadística aplicada a la educación. Universidad Privada Antenor Orrego. Trujillo. SÁNCHEZ, J. (2003). Modelo de Aprendizaje Colaborativo y sus Implicancias en el Ambiente Escolar en el C.E.E. Rafael Narváez Cadenillas. Trujillo SANCHEZ, C.H. y REYES (1997). Metodología y Diseños de Investigación Científica. Lima – Perú: Editorial Mantaro. SCHUNK, D.H. (1993). Teorías del Aprendizaje. Editorial Pearson Educación. 2 da edición. México. VÁSQUEZ, S. (2001). Diseño y Aplicación de un Modelo Instruccional basado en problemas para el Aprendizaje de la asignatura de Ciencias Naturales 70
  • 71.
    del V Semestrede Formación Magisterial – Especialidad Educación Primaria. Tesis de Maestrìa. UNT. SICCHA, R.V. (2001). Influencia del método solución de problemas en el incremento del rendimiento académico de los alumnos del segundo grado de secundaria en la asignatura de matemática, colegio nacional “San Juan” de Trujillo. Tesis Maestría: Escuela de postgrado. U.N.T. 93 p. VIGOTSKY, L. (1979). El Desarrollo de los Procesos Psicológicos Superiores. Madrid-España: Editorial Grijalbo. Páginas Electrónicas: Teoría psicológica genética – cognitiva. (2006) Disponible en: http://www.psicocentro.com/cgi-bin/ articulo_s.asp? Teoría socio- cultural de Lev Vigostky (2006) http://www.educarchile.cl/webwizzard/visualiza. asp? 71
  • 72.
  • 73.
    UNIVERSIDAD NACIONAL PEDRORUIZ GALLO Sección de Postgrado Unidad de Maestría y Doctorado MAESTRIA EN CIENCIAS DE LA EDUCACION Mención en Investigación y Docencia AUTOR : CPC. RUBÈN CHONG RENGIFO ASESOR : Dr. Luís César Sevilla Exebio TARAPOTO – PERÚ 2012 TEST ANEXO Nº 01 73
  • 74.
    ANEXO Nº 01 TESTPARA VALIDAR EL MÈTODO DIDÀCTICO CREATIVO DE SOLUCIÒN DE PROBLEMAS TESISTA: RUBEN CHONG RENGIFO. INVESTIGACIÓN SOBRE EL MÉTODO DIDÁCTICO CREATIVO DE SOLUCIÓN DE PROBLEMAS PARA MEJORAR EL APRENDIZAJE DE HABILIDADES EN LOS ESTUDIANTES DE LA CARRERA PROFESIONAL DE CONTABILIDAD DE LA FACULTAD DE CIENCIAS ECONÓMICAS DE LA UNIVERSIDAD NACIONAL DE SAN MARTÍN - TARAPOTO. INSTRUCCIONES: Este cuestionario que se está realizando en la Facultad de Ciencias Económicas de la UNSM-T, forma parte de un trabajo de investigación que tendrá por finalidad optar el Grado de Maestro en Ciencias de la Educación, con mención en Investigación y Docencia. Sean ustedes tan amables de leer cuidadosamente las instrucciones presentadas en cada uno de los ítems de cada indicador y contestar. Toda esta información será considerada de carácter estrictamente confidencial. Por eso la veracidad de los resultados depende del éxito de nuestro trabajo. ¡Muchas gracias por su colaboración!. OBJETIVO: Determinar el nivel del Aprendizaje de habilidades en los estudiantes de la Carrera profesional de Contabilidad. ÍTEMS PARA EVALUAR COMPRENSIÓN DE LA INFORMACIÓN 74
  • 75.
    INSTRUCCIONES: De acuerdoa los Ìtems; marcar la respuesta correcta de cada ítem, con una equis (x). 1. En el subarrendamiento la Renta Bruta esta constituida por la diferencia entre: a) La renta bruta y la renta fija b) La merced conductiva y el pago del impuesto c) Colocador y el tributo del arrendatario d) Renta Neta Global Anual y la Renta bruta e) N.A. 2. Son intereses originados en la colocación de capitales. Marcar Verdadero(V) o Falso(F): a) Títulos ( ) g) Cesiòn Temporal ( ) b) Cédulas ( ) h) Bienes inmuebles ( ) c) Deventuras ( ) i) Regalìas ( ) d) Bonos ( ) j) Rentas vitalicias ( ) e) Garantías ( ) f) Quirografarios en dinero 3. El porcentaje en las retenciones de Rentas de 2da. Categoría, es: a) 5% b) 10% c) 5% d) 20% e) N.A 4. Completar en los recuadros los procedimientos a seguir en las obligaciones tributarias del Impuesto a la Renta de segunda Categoría: 75
  • 76.
    5. Están exceptoscomo Renta de cuarta categoría, los siguientes conceptos: a) Los directores, el síndico, albacea. b) Indemnizaciones por causa de muerte o incapacidad producidas por accidentes o enfermedades. c) Las compensaciones por tiempo de servicios (CTS). d) a y b. e) b y c. INSTRUCCIONES: De acuerdo a la figura mostrada; marcar la respuesta correcta de cada ítem, con una equis (x). 6. Completar la Tasa aplicable según el año de ejercicio: EJERCICIO RENTA NETA TASA 2011  Hasta 27 UIT  Por el exceso de 27 hasta 54 UIT.  Por el exceso de 54 UIT. 7. En el Libro de Contabilidad, especialmente en la primera hoja del libro de ingresos, el Notario o juez de paz Letrado deberá dejar constancia de la siguiente información: 76
  • 77.
    8. La determinaciónde la Renta Neta Anual, equivalente a 7 UIT, corresponde a la Renta de: a) 1era categoría. b) 2da categoría. c) 3era categoría. d) 4ta categoría. e) 5ta categoría. INSTRUCCIONES: De acuerdo a los recuadros mostrados; relacionar mediante una flecha de la columna izquierda con la derecha. 9. Relacionar: • Provenientes del Trabajo independiente • Gratificaciones, aguinaldos, bonificaciones, etc . • Capital constituido por bienes inmateriales o intangibles Rentas de cuarta categoría. • Capital constituido por bienes muebles e inmuebles INSTRUCCIONES: De acuerdo al ítem; marcar la respuesta correcta del ítem, con una equis (x). 10. De la siguiente relación, quienes no están obligados a emitir comprobantes de pago: a) Profesionales independientes. b) Artistas. c) Científicos. d) Directores de empresas, regidores, mandatarios, síndicos. e) N.A. Rentas de primera categoría Rentas de segunda categoría Rentas de quinta categoría. 77
  • 78.
    ÍTEMS PARA EVALUARINDAGACIÓN Y EXPERIMENTACIÓN. INSTRUCCIONES: Resuelve los problemas propuestos con las fases del Método Didáctico Creativo de Solución de Problemas ANÁLISIS DEL PROBLEMA 11. Problema 01  Anuncio o Definición del Problema La señorita “X”, es propietaria de un inmueble que lo alquila al señor “Y” en la suma de S/. 1,300.00 por el periodo de enero a diciembre del 2011, a su vez el señor “Y” lo subarrienda a la empresa LAN por S/. 2,100.00 por el mismo periodo, determine la Renta Bruta Anual, la Renta Neta y el Impuesto a Pagar por el señor”Y”.  Identificación de Datos  Diseño Analógico del Fenómeno Tributario SOLUCIÓN DE PROBLEMAS  Alternativa de solución (Proponer la fórmula a utilizar)  Resolución. (Despejar la fórmula si es necesario y reemplazar los datos en dicha fórmula). ANÁLISIS DEL PROBLEMA 12. Problema 02  Anuncio o Definición del Problema - El señor Carlos Rojas dueño de un predio decide alquilar a la señorita Irma Pinedo por los meses de enero a dic. Determinar el impuesto a pagar en forma mensual. Teniendo en cuenta: Autoevaluó del inmueble…S/. 220,000.00, Merced conductiva……1,000.00 y el Pago a cuenta del ejercicio………1,440.00 78
  • 79.
     Identificación deDatos  Diseño Analógico del Fenómeno Tributario SOLUCIÓN DE PROBLEMAS  Alternativa de Solución (Proponer la fórmula a utilizar)  Resolución. (Despejar la formula si es necesario y reemplazar los datos en dicha fórmula). ANÁLISIS DEL PROBLEMA 13. Problema 03  Anuncio o Definición del Problema. El señor Carlos Burga R. es propietario de un camión marca volvo, decide alquilar en enero del 2011 a la empresa Silla SAC a razón de S/.2,500.00 mensual. Determinar el impuesto a pagar. Se tiene en cuenta el Valor de adquisición…S/. 230,000.00, Merced conductiva……2,500.00 y los Pagos a cuenta del ejercicio…… S/. 3,600.00  Identificación de Datos  Diseño analógico del Fenómeno Tributario 79
  • 80.
    SOLUCIÓN DE PROBLEMAS Alternativa de solución (Proponer la fórmula a utilizar)  Resolución. (Despejar la formula si es necesario y reemplazar los datos en dicha fórmula). ANÁLISIS DEL PROBLEMA 14. Problema 04  Anuncio o Definición del Problema. El señor Jorge Padilla es propietario de un inmueble y lo arrienda al señor Daniel Rosales por el periodo de enero - septiembre por un monto de S/. 175,000.00y este a su vez lo sub arrienda a la señorita Silvia Trauco por el mismo periodo a un valor de S/. 215,000.00. Determinar la R.B. – R.N. y el impuesto a pagar en forma mensual del sub arriendo.  Identificación de Datos  Diseño Analógico del Fenómeno Tributario SOLUCIÓN DE PROBLEMAS  Alternativa de Solución (Proponer la fórmula a utilizar)  Resolución. (Despejar la formula si es necesario y reemplazar los datos en dicha fórmula). ANÁLISIS DEL PROBLEMA 80
  • 81.
    15. Problema 05 Anuncio o Definición del Problema El señor Jorge Ríos es propietario de un inmueble, pero este inmueble ha sido arrendado por el señor Luís Horna por el periodo de 10 años, el arrendadatario efectuó mejoras permanentes de los servicios higiénicos, el señor Horna decide mudarse de domicilio por lo que desocupará el domicilio al termino de los 10 años. Determinar el impuesto a pagar Considerando que el Autoevalúo del inmueble……S/. 250,000.00, Valor de las mejoras…………10,000.00,m Merced conductiva (Mensual)……3,000.00, y los Pagos a cuenta del ejercicio……… 4,320.00  Identificación de Datos.  Diseño Analógico del Fenómeno Tribuatrio SOLUCIÓN DE PROBLEMAS  Alternativa de Solución (Proponer la fórmula a utilizar)  Resolución. (Despejar la fórmula si es necesario y reemplazar los datos en dicha fórmula). ANÁLISIS DEL PROBLEMA 16. Problema 06  Anuncio o Definición del Problema La señora Graciela Palacios posee un inmueble, y decide cederle a su hija mayor por el año 2011. Determine la renta a pagar mensual. Considerar el costo de Autovalúo del Inmueble…S/. 70,000.00, y los Pagos a cuenta del ejercicio… -0-  Identificación de Datos 81
  • 82.
     Diseño Analógicodel Fenómeno Tributario SOLUCIÓN DE PROBLEMAS  Alternativa de Solución (proponer la fórmula a utilizar)  Resolución. (Despejar la fórmula si es necesario y reemplazar los datos en dicha fórmula). ANÁLISIS DEL PROBLEMA 17. Problema 07  Anuncio o Definición del Problema. El señor Carlos Herrera cede temporalmente una marca a la empresa CHILE SAC por todo el año 2011 y le otorga una retribución mensual de S/. 1,500 ; solo se cancelo hasta el mes de Septiembre. ¿Determinar la Renta Bruta?  Identificación de Datos Pago Mensual de Regalía ------------------- 1,500 Renta Devengada (E-D) -------------------- 18,000 Renta Percibida (E-S) ----------------------- 13,500  Diseño Analógico del Fenómeno Tributario SOLUCIÓN DE PROBLEMAS  Alternativa de solución (Proponer la fórmula a utilizar)  Resolución. (Despejar la fórmula si es necesario y reemplazar los datos en dicha fórmula). 82
  • 83.
    ANÁLISIS DEL PROBLEMA 18.Problema 08  Anuncio o definición del problema. El señor Manuel Castillo adquirió en Marzo del 2010 un inmueble comercial a un valor de S/.150, 000. En Noviembre del 2011 vende este inmueble a S/. 200,000 a la empresa KAPA SAC, determinar el monto del pago a cuenta.  Identificación de datos  Diseño Analógico del Fenómeno Tributario SOLUCIÓN DE PROBLEMAS  Alternativa de Solución (Proponer la fórmula a utilizar)  Resolución. (Despejar la fórmula si es necesario y reemplazar los datos en dicha fórmula). ANÁLISIS DEL PROBLEMA 19. Problema 09  Anuncio o Definición del Problema. El señor Carlos Rivera, director de una empresa recibe una dieta mensual de S/ 5,000 además a obtenido ingresos brutos como contador durante el año 2011 por S/ 80,000. Determinar el impuesto a pagar.  Identificación de Datos Remuneración de trabajo independiente S/. 80,000 Dieta (S/. 5,000x12) S/. 60,000 RENTA BRUTA S/.140,000 83
  • 84.
    (-) Deducción 20%(excepto dieta) de la R.B. 16,000 S/.124,000 (-) 7UIT (7x3,600) 25,200 RENTA NETA S/. 98,800  Diseño Analógico del Fenómeno Tributario SOLUCIÓN DE PROBLEMAS  Alternativa de Solución (proponer la fórmula a utilizar)  Resolución. (Despejar la fórmula si es necesario y reemplazar los datos en dicha fórmula). ANÁLISIS DEL PROBLEMA 20. Problema 10  Anuncio o Definición del Problema. El señor Julio Granados durante el año 2011 ha percibido rentas de 4ta categoría de acuerdo al siguiente cuadro. MES CLIENTE MONTO Enero Comercial “EL SOL” EIRL S/. 35,000 Febrero Sr. Abel Correa Díaz S/. 28,000 Marzo La Inmaculada SAC S/. 53,000 Abril Sra. Rosa Barrera Estrella S/. 22,000 Mayo Comercial “COCO” SRL S/. 144,000 Determinar:  Renta Bruta  Renta Neta  Retenciones  Impuesto a Pagar S/.282,000 84
  • 85.
     Identificación deDatos  Diseño Analógico del Fenómeno Tributario SOLUCIÓN DE PROBLEMAS  Alternativa de solución (Proponer la fórmula a utilizar)  Resolución. (Despejar la fórmula si es necesario y reemplazar los datos en dicha fórmula). 85
  • 86.
    UNIVERSIDAD NACIONAL PEDRORUIZ GALLO Sección de Postgrado Unidad de Maestría y Doctorado MAESTRIA EN CIENCIAS DE LA EDUCACION Mención en Investigación y Docencia TARAPOTO – PERÚ 2012 VALIDEZ Y CONFIABILIDAD DEL TEST ANEXO Nº 02 86
  • 87.
    VALIDEZ. La validez delTest fue revisado para el presente estudio mediante el análisis de validez de contenido, por el método de “Juicio de Expertos”; utilizando la opinión de dos profesionales en Contabilidad en ejercicio de la Docencia Universitaria, con amplia experiencia en evaluación; así mismo, con el criterio de un Maestro en Educación con basta trayectoria en Educación y Redacción de ítem. Los ítems fueron agrupados en dos etapas: Comprensión de la Información, Indagación y Experimentación . Las recomendaciones dadas por los jueces o expertos fueron tomadas en cuenta para la elaboración del instrumento. CONFIABILIDAD El Test después del análisis de validez se redujo a 20 ítems, este fue aplicado a una muestra piloto para obtener la base de datos necesaria para calcular la confiabilidad. La muestra piloto estuvo conformado por 30 alumnos de la Carrera Profesional de Contabilidad, quienes habían aprobado el curso de Tributaciòn I, que incluyen al VIII y IX Ciclo. El tiempo de duración de la prueba fue de dos horas, se elaboró una escala de medición para cada ítem. Teniendo en cuenta la Escala de Medición de cada ítem se construyo la base de datos y con ellos se calculó el coeficiente de confiabilidad Alfpa de Cronbach, haciendo uso de software estadístico SPSS. 87
  • 88.
    Después de aplicarel Software estadístico SPSS, se obtuvo lo siguiente : Item-total Statistics Items Mean Variance Correlation Alpha VAR00001 62,5189 37,5282 ,2084 ,6098 VAR00002 62,5189 38,0235 ,1174 ,6151 VAR00003 62,4906 38,3475 ,0632 ,6181 VAR00004 62,5660 38,5908 ,0106 ,6215 VAR00005 62,5094 39,0904 -,0747 ,6258 VAR00006 62,5189 39,3568 -,1219 ,6286 VAR00007 62,5000 38,3857 ,0544 ,6186 VAR00008 62,4906 37,9666 ,1350 ,6141 VAR00009 62,5283 38,2897 ,0675 6180 VAR00010 62,5943 37,6148 ,1751 6115 VAR00011 62,5189 37,3758 ,2367 6082 VAR00012 62,5566 37,9253 ,1275 6145 VAR00013 62,5566 38,4968 ,0276 6204 VAR00014 62,5755 38,1514 ,0853 6170 VAR00015 62,4717 37,6992 ,1930 6110 VAR00016 62,4717 38,6897 ,0012 6213 VAR00017 62,5094 37,7190 ,1760 6118 VAR00018 62,6321 37,1681 ,2455 6070 VAR00019 62,5094 37,1094 ,2903 6052 VAR00020 62,4528 37,6597 ,2093 6103 Hotelling's T-Squared = 1028,6510 F = 3,3482 Probability = ,0004 Items = 20 items N of cases = 30 Alpha = ,6185 Standardized item alpha = ,6069 88
  • 89.
    ANEXO Nº 03 MATRIZDE CONSISTENCIA DE LA VALIDEZ DE CONSTRUCTOR DEL TEST CAPACIDADES CONTENIDO APRENDIZAJES ESPERADOS INDICADORES Nª DE ITEMS % AJUSTE VIGESIMALDE AREA: TRIBUTACIÒN I ESPECIFICA COMPRENSION DE LA INFORMACION Analiza conceptos básicos. Rentas de primera categoría Analiza conceptos básicos de Renta de primera categoría Analiza conceptos básicos de Renta de primera categoría, respondiendo a interrogantes 2 20 4 Analiza conceptos básicos. Rentas de segunda categoría Analiza conceptos básicos de segunda categoría Analiza conceptos básicos de renta de segunda categoría respondiendo a interrogantes. 2 20 4 Analiza conceptos básicos. Renta de cuarta categoría. Analiza conceptos básicos de cuarta categoría. Analiza conceptos básicos de renta de cuarta categoría respondiendo a interrogantes. 2 20 4 Analiza conceptos básicos. Retenciones del impuesto. Crédito contra el impuesto anual Analiza conceptos básicos de retenciones del impuesto Analiza conceptos básicos de retenciones del impuesto respondiendo a interrogantes. 2 20 4 Analiza conceptos básicos Renta de quinta categoría. Analiza conceptos básicos de quinta categoría Analiza conceptos básicos de renta de quinta categoría respondiendo a interrogantes. 2 20 4 10 100 20 INDAGACION Y EXPERIMENTACION Aplica principios científicos Rentas de primera categoría. Aplica principios científicos de renta de primera categoría Aplica principios científicos de renta de primera categoría en la solución creativa de problemas. 6 60 12 Aplica principios científicos. Rentas de segunda Categoría Aplica principios científicos de renta de segunda categoría Aplica principios científicos de renta de segunda categoría en la solución creativa de de problemas. 2 20 4 Aplica principios científicos. Retenciones del impuesto Aplica principios científicos de retenciones del impuesto Aplica principios científicos de retenciones del impuesto en la solución creativa de problemas. 2 20 4 100 20
  • 90.
    UNIVERSIDAD NACIONAL PEDRORUIZ GALLO Sección de Postgrado Unidad de Maestría y Doctorado MAESTRIA EN CIENCIAS DE LA EDUCACION Mención en Investigación y Docencia AUTOR : CPC. RUBEN CHONG RENGFIO ASESOR : Dr- JULIO CESAR SEVILLA EXEBIO TARAPOTO – PERÚ 2012 SILABO DE LA ASIGNATURA ANEXO Nº 04 90
  • 91.
    UNIVERSIDAD NACIONAL DESAN MARTÍN – TARAPOTO FACULTAD DE CIENCIAS ECONOMICAS DEPARTAMENTO ACADEMICO DE CONTABILIDAD SILABO DE TRIBUTACION I I. DATOS GENERALES 1. Asignatura : Tributación I 2. Código : 081451 3. Área Curricular : Obligatorio Básico de Especial 4. Nº de Orden 44 5. Ciclo en que Dicta VII 6. Horas a la Semana : 06 Horas - Horas teóricas : 03 Horas - Horas Prácticas : 03 Horas 7. Número de Créditos : 05 Créditos 8. Duración : 17 semanas Fecha de Inicio : 21 de Marzo - 2012 Fecha De Término : 15 de Julio - 2012 9. Docente Responsable : CPC. Rubén Chong Rengifo II. SUMILLA La presente asignatura, pertenece a la programación curricular de la Facultad de Ciencias Económicas; comprende el estudio del aspecto Legal, Tributaria y Contable del Sistema Tributario del Perú; el estudio de los tributos que se vinculan con la actividad empresarial, contenidos en la Ley Marco del Sistema Tributario Nacional. Esta asignatura proporcionará al estudiante información básica para inculcar en el alumno conciencia tributaria, y comprende: Introducción al Código Tributario, Contribuciones Sociales, Tributos del Gobierno Central, Tributos del Gobierno Local y Regímenes del Impuesto a la Renta. III. OBJETIVOS Generales Conocer y cumplir por parte de los alumnos las obligaciones tributarias de una Persona Natural y Persona Jurídica, incluida la Declaración Jurada Anual del Impuesto a la Renta. Específicos - Identificar los componentes de las Obligaciones Tributarias. - Conocer el Sistema Tributario, la Ley Penal Tributaria, el Impuesto a la Renta de Personas Naturales, el Nuevo RUS, el RER y el Régimen General de Personas Naturales y Personas Jurídicas. - Aplicar las obligaciones tributarias de una P/N y una P/N. - Elaborar la Declaración Jurada Anual del Impuesto a la Renta. IV. PROGRAMACIÓN SECUENCIAL DEL DESARROLLO DEL CONTENIDO TEMATICO DE LA SUMILLA UNIDAD I : EL SISTEMA TRIBUTARIO PRIMERA SEMANA Sesión 1 Estudio de la Ley Marco del Sistema Tributario, el Código Tributario y las Normas relacionados a ellas y la obligación Tributaria. Sesión 2 Cuándo se da la extinción por la Obligación Tributaria, Prescripción 91
  • 92.
    SEGUNDA SEMANA Sesión 3 Quées el Acreedor Tributario, el Deudor Tributario, qué es el Domicilio Fiscal de las empresa con Personería jurídica y de personas naturales. Sesión 4 Qué son las Contribuciones Sociales: Desarrollar ejercicios de las AFP. y ONP. TERCERA SEMANA Sesión 5 Explique lo concerniente a ESSALUD, qué viene a ser el Seguro Complementario de Riesgo. Sesión 6 Que es el SENATI, explique todo lo concerniente al CONAFOVISER. CUARTA SEMANA Sesión 7 Explique que son los Tributos Municipales: Qué es el Impuesto Predial, Impuesto de Alcabala Sesión 8 Explique qué es el Impuesto al Patrimonio Vehicular, Impuesto a las Apuestas. QUINTA SEMANA Sesión 9 Explique qué es el Impuesto a los Espectáculos Públicos no, Desarrollo de las prácticas dirigidas y calificadas. Sesión 10 Prácticas de los Tributos Municipales. UNIDAD II : LA LEY PENAL TRIBUTARIA SEXTA SEMANA Sesión 11 Determinar la aplicación de la Defraudación tributaria, que es Caución y cuáles son Consecuencias accesorias. Sesión 12 Cuáles son las Normas relativas a la exclusión o reducción de la pena y cuáles son las Denuncias y recompensas UNIDAD III : IMPUESTO A LA RENTA DE PERSONAS NATURALES SEPTIMA SEMANA Sesión 13 Determinar las Rentas de Primera Categoría, ejercicios prácticos. Sesión 14 Continuación sobre las Rentas de Primera Categoría, ejercicios prácticos. OCTAVA SEMANA Sesión 15 Determinar las Rentas de Segunda Categoría, ejercicios prácticos. Sesión 16 Continuación de las Rentas de Segunda Categoría, ejercicios prácticos. NOVENA SEMANA Sesión 17 Determinar las Rentas de Cuarta Categoría, ejercicios prácticos. Sesión 18 EVALUACION PARCIAL DECIMA SEMANA Sesión 19 Determinar las Rentas de Cuarta Categoría, ejercicios prácticos. Sesión 20 Continuación de las Rentas de Cuarta Categoría, ejercicios prácticos. 92
  • 93.
    ONCE AVA SEMANA Sesión21 Determinar las Rentas de Quinta Categoría, ejercicios prácticos. Sesión 22 Continuación de las Rentas de Quinta Categoría, ejercicios prácticos. DOCE AVA SEMANA Sesión 23 Determinar las Rentas de Tercera Categoría de Personas Naturales, ejercicios prácticos. Sesión 24 Práctica calificada de las Rentas de Primera, Segunda, Cuarta y Quinta Categoría UNIDAD IV : NUEVO RUS, RER Y REG. DE P/N TRECE AVA SEMANA Sesión 23 Determinar la aplicación del pago ante la SUNAT de las empresas del RUS. Sesión 24 Determinar la aplicación del Impuesto a la Renta ante la SUNAT de las empresas del RER. CATORCE AVA SEMANA Sesión 25 Determinar la aplicación del Impuesto a la Renta ante la SUNAT de las empresas del RG de las Personas Naturales. Sesión 26 Ejercicios prácticos aplicados a las empresas del RUS, RER y RG. QUINCE AVA SEMANA Sesión 27 Práctica calificada del RUS, RER, RG. De las Personas Naturales. Sesión 28 Evaluación Parcial (examen Final) DIECISEIS AVA SEMANA Sesión 29 Examen Sustitutorio Sesión 30 Entrega de Actas DIECISIETE AVA SEMANA Sesión 31 Examen de aplazados Sesión 32 Entrega de Actas V. LA DIDACTICA METODOLOGIA Y LA TECNOLOGIA A APLICARSE EN EL DESARROLLO DE LAS CLASES Métodos Didácticos Análisis, Comparación, Aplicación, Sinopsis, Trabajo Individual, Estudio dirigido, Trabajo en Equipo, Grupo de Estudios. Técnicas Didácticas Exposición, Estudio de Casos, Discusiones Grupales, Debate. Medios Didácticos Auditivos: -voz Humana Visuales: - Libros, Separatas, Revistas, Folletos, Pizarra, Equipos Informáticos, Data, USB, Plumón, Borrador. 93
  • 94.
    VI. EVALUACIÓN DELAPRENDIZAJE a.- La asistencia a todas las actividades académicas del Plan de Estudios programados en el calendario, es obligatorio para los alumnos. b.- La justificación de inasistencia a clase por parte del alumno deben ser presentado al Decano de la Facultad. La excusa no suprime la falta pero da derecho al estudiante a ser evaluado con la prueba sustitutiva que el docente considere oportuna. c.- La asistencia mínima a clase es el 70% de lo contrario se lo descalificará por límite de inasistencia. d.- Para que tenga derecho a promedio final, debe tener promedio en todas las unidades. e.- La nota mínima aprobatoria es de once (11), f.- La nota de unidad se obtendrá utilizando el método promedio, representado por los siguientes valores. P.F. = 3(E.E) + 2 (P) + 1(T/I.O) 6 o P.F. = Promedio Final • (E.E) = Evaluaciones Escritas. • (P) = Prácticas Calificadas • (T) = Trabajos Encargados • (I.O) = Intervenciones Orales g.- La escala de calificación es de cero (00) a veinte (20), la fracción igual o mayor a 0.5 favorece al alumno a la nota mayor. VII. BIBLIOGRAFÍA 1. Contadores y Empresa, Impuesto a la Renta de Personas Naturales, primera Edición, febrero 2012, Gaceta Jurídica SA., Lima, Perú. 2. Contadores y Empresa, Guía Práctica del Código Tributario, primera Edición, junio 2012, Gaceta Jurídica SA., Lima, Perú. 3. Decreto Supremo Nº 135 – 99-EF - TUO Del Código Tributário y Modificaciones. 4. Decreto Legislativo Nº 937 creación del Nuevo RUS y normas modificatorias. 5. Decreto Legislativo Nº 967 Modificaciones al Nuevo RUS . 6. Decreto Legislativo Nº 938 sustituye el capítulo XV del TUO del IR 7. Legislativo Nº 968 Modificaciones al del RER 8. D.S. Nº 179-2004-TUO del Impto. Renta y sus Modificaciones 9. D.S. Nº 156-2004-EF-TUO de la Ley de Tributación Municipal 10. Ley Nº 26790-Ley de Modernización de la Seguridad Social 11. D.S. Nº 014-74-TR-Texto Único Concordado del Decreto Ley Nº 19990, Ley del Servicio Nacional de Pensiones. 12. D.S. Nº 011-74-TR-Reglamento del D.L. 19990 Tarapoto, 21 de Marzo del 2012 -------------------------------------- ----------------------------------- C.P.C. Rubén Chong Rengifo V°B° Jefe Dpt. Académico Docente Responsable 94
  • 95.
    UNIVERSIDAD NACIONAL PEDRORUIZ GALLO Sección de Postgrado Unidad de Maestría y Doctorado MAESTRIA EN CIENCIAS DE LA EDUCACION Mención en Investigación y Docencia AUTOR : CPC. RUBEN CHONG RENGIFO ASESOR : DR. LUIS CESR SEVILLA EXEBIO TARAPOTO – PERÚ 2012 SESIONES DE APRENDIZAJE DE HABILIDADES CON LA APLICACIÒN DEL MÉTODO DIDÀCTICO CREATIVO SOLUCIÒN DE PROBLEMAS. ANEXO Nº 05 95
  • 96.
    ANEXO Nº 05 SESIÓNDE APRENDIZAJE Nº 01 I. DATOS INFORMATIVOS 1.1. Institución Educativa : 1.2. Actividad : Rentas de Primera Categoría 1.4. Tesista : Rubén Chong Rengifo 1.5. Asesor : 1.5. Tiempo : 3 horas pedagógicas. II. APRENDIZAJES ESPERADOS Comprensión de la información • Analiza conceptos básicos de Rentas de Primera Categoría. Indagación y experimentación • Aplica principios científicos de Rentas de Primera Categoría. Actitudes • Disposición cooperativa y democrática. III. SECUENCIA DIDÁCTICA. Activación de conocimientos previos Se realiza la presentación de la actividad a realizar, y se pregunta lo siguiente: ¿Qué elementos interviene en la Renta de Primera Categoría? Se entrega la hoja de información, la cual contiene preguntas que los estudiantes responden de manera individual. Dichas preguntas son las siguientes: ¿Qué es la renta de primera categoría? ¿En qué consiste el arrendamiento o subarrendamiento de Predios? Cuál es la diferencia entre Renta Fija y Neta? ¿En qué consiste la locación o cesión temporal? ¿Qué es el valor de las mejoras no reembolsables? ¿Cuál es la formula para obtener la Renta Bruta Anual y la Renta Neta? 1º. Anuncio o definición del problema. En el Alquiler de 1,800 mensual por un año de un predio. Se abono la suma de S/.10,800.00 ¿Cuál es la Renta Bruta, Renta Neta y cual es el Impuesto a pagar? 2º. Formación de Grupos de Trabajo. Se forman grupos de trabajo hasta de tres integrantes, en donde el coordinador tiene mayores facilidades de aprendizaje con los demás. 3º. Identificación de datos. Identifican los datos similares al que presentan de la siguiente manera: 96
  • 97.
    Renta Bruta : RentaNeta : Impuesto a Pagar Anual: Impuesto Mensual : 4º. Diseño Analógico del Fenómeno Tributario. Diseñan el fenómeno Tributario que queda de la siguiente manera (Sugerencia: Hacer un gráfico temporal ) 5º. Alternativas de solución. De acuerdo a los datos determine la formula a emplear, que es la siguiente. Renta Bruta : 1,800x12 = Renta Neta : 21,600 – 20% = Impuesto a Pagar Anual: 17,280x6.25% = Impuesto Mensual : 1,080/12 = 6º. Resolución. Renta Bruta : 1,800x12 = 21,600 Renta Neta : 21,600 – 20% = 17,280 Impuesto a Pagar Anual: 17,280x6.25% = 1,080 Impuesto Mensual : 1,080/12 = 90 7º. Socialización. El representante del grupo expondrá su trabajo, explicando los procesos por el cual llegó a la resolución del problema. 8º. Defensa del Trabajo. Los integrantes de cada grupo responderán en defensa de las objeciones que harán a sus trabajos los demás estudiantes y el docente. 9º. Aplicación. o En grupo resuelven un problema de los propuestos por el docente, siguiendo el proceso aprendido, y expone un representante de cada grupo. La señorita _ _ _ _ _ _ _ _ _ es propietaria de un inmueble que lo alquila al señor _ _ _ _ _ _ _ en la suma de S/. 1,300.00 por el periodo de enero a diciembre del 2011, a su vez el señor _ _ _ _ _ _ _ _ lo subarrienda a la empresa LAN por S/. 2,100.00 por el mismo periodo, determine la Renta Bruta Anual, la Renta Neta y el Impuesto a Pagar por el señor _ _ _ _ _ _ _. 97
  • 98.
    o De maneraindividual resuelven los siguientes problemas. 1. El señor XX dueño de un predio decide alquilar a la señorita YY por los meses de Enero – Diciembre. 2. El señor Carlos Burga es propietario de un camión marca volvo, decide alquilar en enero 2010 a la empresa SILVA SAC a razón de S/. 2,500 mensuales. 3. La señorita Luz alquila un inmueble al señor Roberto por el periodo de enero a septiembre del 2011 por S/. 175,000 mensual, a su vez el señor Roberto sub-arrienda a S/. 215,000 durante el mismo periodo, determinar la Renta Bruta Anual, le Renta Neta e Impuesto mensual del sub arriendo. III. EVALUACIÓN CRITERIO INDICADORES INSTRUMENTOS Comprensión de la información Analiza conceptos básicos de Rentas de Primera Categoría respondiendo a interrogantes. Lista de cotejo Indagación y experimentación Aplica principios científicos de Rentas de Primera Categoría en la resolución de problemas tipo. Actitud ante el Área Disposición cooperativa y democrática. Ficha de observación. 98
  • 99.
    SESIÓN DE APRENDIZAJENº 02 I. DATOS INFORMATIVOS 1.1. Institución Educativa : 1.2. Actividad : Rentas de Primera Categoría 1.4. Tesista : Rubén Chong Rengifo 1.5. Asesor : 1.5. Tiempo : 3 horas pedagógicas. II. APRENDIZAJES ESPERADOS Comprensión de la información • Analiza conceptos básicos de Rentas de Segunda Categoría. Indagación y experimentación • Aplica principios científicos de Rentas de Segunda Categoría. Actitudes • Disposición cooperativa y democrática. III. SECUENCIA DIDÁCTICA. Activación de conocimientos previos Se realiza la presentación de la actividad a realizar, y se pregunta lo siguiente: ¿Qué elementos interviene en la Renta de Segunda Categoría? Se entrega la hoja de información, la cual contiene preguntas que los estudiantes responden de manera individual. Dichas preguntas son las siguientes: ¿Qué es la renta de segunda categoría? ¿En qué consiste las rentas vitalicias? Cuál es el porcentaje en las retenciones de Rentas de 2da. Categoría? ¿Qué son pagos de obligaciones de No Hacer? 1º. Anuncio o definición del problema. El señor José Enrique López recibe la suma de S/. 40,000 de la empresa FASHION SA para que no cede una marca de fábrica a una empresa de la competencia. 2º. Formación de Grupos de Trabajo. Se forman grupos de trabajo hasta de tres integrantes, en donde el coordinador tiene mayores facilidades de aprendizaje con los demás. 3º. Identificación de datos. Identifican los datos similares al que presentan de la siguiente manera: Renta Bruta : Renta Neta : 99
  • 100.
    4º. Diseño Analógicodel Fenómeno Tributario. Diseñan el fenómeno tributario que queda de la siguiente manera (Sugerencia: Hacer un gráfico temporal ) 5º. Alternativas de solución. De acuerdo a los datos determine la formula a emplear, que es la siguiente. Renta Bruta -------------- 40,000 Deducción 20% --------- Renta Neta 6º. Resolución. Renta Bruta -------------- 40,000 Deducción 20% --------- 8,000 Renta Neta 32,000 x 6.25% = 2,000.00 7º. Socialización. El representante del grupo expondrá su trabajo, explicando los procesos por el cual llegó a la resolución del problema. 8º. Defensa del Trabajo. Los integrantes de cada grupo responderán en defensa de las objeciones que harán a sus trabajos los demás estudiantes y el docente. 9º. Aplicación. o En grupo resuelven un problema de los propuestos por el docente, siguiendo el proceso aprendido, y expone un representante de cada grupo. El señor Carlos Herrera cede temporalmente una marca a la empresa CHILE SAC por todo el año 2010 y le otorga una retribución mensual de S/. 1,500 ; solo se canceló hasta el mes de Septiembre. ¿Determinar la Renta Bruta? Pago Mensual de Regalía ------------------- 1,500 Renta Devengada (E-D) -------------------- 18,000 Renta Percibida (E-S) ----------------------- 13,500 Renta Bruta = 13,500.00 Deducción 20% = 2,700.00 Renta Neta = 10,800.00 Retención 5% de 13,500 = 675.00 o De manera individual resuelven los siguientes problemas. 100
  • 101.
    1. La señoraManuela Sánchez recibe una renta vitalicia de 1,000 de la Compañía de Seguros América S.A. por haber abonado por muchos años una suma de dinero a dicha compañía Enero – Diciembre = 12,000 Retención Bruta = Retención 5% = 2. El señor José Enrique López recibe la suma de S/. 40,000 de la empresa FASHION SA para que no cede una marca de fábrica a una empresa de la competencia. 3. La señora Ana Salas se encuentra afiliada a la CIA de Seguros Pro Salud SA durante 5 años, al cumplirse el plazo del contrato. Pro Salud entrega a la señora Ana Salas el dinero abonado más un monto adicional: 4. El señor Manuel Castillo adquirió en Marzo del 2010 un inmueble comercial a un valor de S/.150, 000. En Noviembre del 2011 vende este inmueble a S/. 200,000 a la empresa KAPA SAC, determinar el monto del pago a cuenta. 5. El señor Cesar García decide prestar S/. 10,000 a la señorita Elizabeth Cevallos sin cobro de intereses. El préstamo es por un año de Enero a Diciembre, la Tasa Efectiva Anual (TAMN) es al 26%. Ese mismo año percibe el señor García ingresos de DIRES - S/M por concepto de regalías por un monto de S/. 5,000 de la cual le retienen el 15%. Determinar la Renta Bruta, Renta Neta e Impuesto así como el saldo a regularizar. III. EVALUACIÓN CRITERIO INDICADORES INSTRUMENTOS Comprensión de la información Analiza conceptos básicos de Rentas de Segunda Categoría respondiendo a interrogantes. Lista de cotejo Indagación y experimentación Aplica principios científicos de Rentas de Segunda Categoría en la resolución de problemas tipo. Actitud ante el Área Disposición cooperativa y democrática. Ficha de observación. 101
  • 102.
    SESIÓN DE APRENDIZAJENº 03 I. DATOS INFORMATIVOS 1.1. Institución Educativa : 1.2. Actividad : Rentas de Cuarta Categoría 1.4. Tesista : Rubén Chong Rengifo 1.5. Asesor : 1.5. Tiempo : 3 horas pedagógicas. II. APRENDIZAJES ESPERADOS Comprensión de la información • Analiza conceptos básicos de Rentas de Cuarta Categoría. Indagación y experimentación • Aplica principios científicos de Rentas de Cuarta Categoría. Actitudes • Disposición cooperativa y democrática. III. SECUENCIA DIDÁCTICA. Activación de conocimientos previos Se realiza la presentación de la actividad a realizar, y se pregunta lo siguiente: ¿Qué elementos interviene en la Renta de Cuarta Categoría? Se entrega la hoja de información, la cual contiene preguntas que los estudiantes responden de manera individual. Dichas preguntas son las siguientes: ¿Qué es la renta de Cuarta categoría? ¿Qué es Albacea? Cuál es la diferencia entre Renta Fija y Neta?¿Cuál es la fórmula para obtener la deducción de la Renta Bruta? ¿Cuáles son las tasas a aplicar en Rentas de Cuarta Categoría? 1º. Anuncio o definición del problema. El señor José Soto Cabello es abogado, trabaja en forma independiente y sus ingresos ascienden a S/ 80,000. Determinar el impuesto a pagar – corresponde al año 2005. 2º. Formación de Grupos de Trabajo. Se forman grupos de trabajo hasta de tres integrantes, en donde el coordinador tiene mayores facilidades de aprendizaje con los demás. 3º. Identificación de datos. Identifican los datos similares al que presentan de la siguiente manera: Renta Bruta : Renta Neta : Impuesto a Pagar Anual : 102
  • 103.
    4º. Diseño Analógicodel Fenómeno Tributario. Diseñan el fenómeno físico que queda de la siguiente manera (Sugerencia: Hacer un gráfico temporal ) 5º. Alternativas de solución. De acuerdo a los datos determine la formula a emplear, que es la siguiente. Renta Bruta : S/. 80,000 (-) 20% de 80,000 S/. Renta Neta : 21,600 – 20% = Impuesto a Pagar Anual: …….. x 15% = 6º. Resolución. Renta Bruta S/. 80,000 (-) 20% de 80,000 S/. 16,000 RENTA NETA S/. 64,000 Impuesto (64,000x15%) S/. 9,600 7º. Socialización. El representante del grupo expondrá su trabajo, explicando los procesos por el cual llegó a la resolución del problema. 8º. Defensa del Trabajo. Los integrantes de cada grupo responderán en defensa de las objeciones que harán a sus trabajos los demás estudiantes y el docente. 9º. Aplicación. o En grupo resuelven un problema de los propuestos por el docente, siguiendo el proceso aprendido, y expone un representante de cada grupo. El señor Carlos Rivera, director de una empresa recibe una dieta mensual de S/ 5,000 además a obtenido ingresos brutos como contador durante el año 2006 por S/ 80,000. Determinar el impuesto a pagar. III. EVALUACIÓN CRITERIO INDICADORES INSTRUMENTOS Comprensión de la información Analiza conceptos básicos de Rentas de Cuarta Categoría respondiendo a interrogantes. Lista de cotejo Indagación y experimentación Aplica principios científicos de Rentas de Cuarta Categoría en la resolución de problemas tipo. Actitud ante el Área Disposición cooperativa y democrática. Ficha de observación. 103
  • 104.
    SESIÓN DE APRENDIZAJENº 04 I. DATOS INFORMATIVOS 1.1. Institución Educativa : 1.2. Actividad : Retenciones del Impuesto – Crédito contra el Impuesto Anual 1.4. Tesista : Rubén Chong Rengifo 1.5. Asesor : 1.5. Tiempo : 3 horas pedagógicas. II. APRENDIZAJES ESPERADOS Comprensión de la información • Analiza conceptos básicos de Retenciones del Impuesto – Crédito contra el Impuesto Anual. Indagación y experimentación • Aplica principios científicos de Retenciones del Impuesto – Crédito contra el Impuesto Anual. Actitudes • Disposición cooperativa y democrática. III. SECUENCIA DIDÁCTICA. Activación de conocimientos previos Se realiza la presentación de la actividad a realizar, y se pregunta lo siguiente: ¿Qué elementos interviene en las Retenciones del Impuesto – Crédito contra el Impuesto Anual. Se entrega la hoja de información, la cual contiene preguntas que los estudiantes responden de manera individual. Dichas preguntas son las siguientes: ¿Qué son Retenciones del Impuesto? ¿Qué es el Crédito contra el Impuesto Anual? ¿Qué es el Impuesto Anual? ¿Cuándo se suspenden las retenciones? 1º. Anuncio o definición del problema. El señor Carlos Rivera, director de una empresa recibe una dieta mensual de S/ 5,000 además a obtenido ingresos brutos como contador durante el año 2006 por S/ 80,000. Determinar el impuesto a pagar. 2º. Formación de Grupos de Trabajo. Se forman grupos de trabajo hasta de tres integrantes, en donde el coordinador tiene mayores facilidades de aprendizaje con los demás. 3º. Identificación de datos. 104
  • 105.
    Identifican los datossimilares al que presentan de la siguiente manera: Renta Bruta : Renta Neta : Impuesto a Pagar Anual: Impuesto Mensual : 4º. Diseño Analógico del Fenómeno Tributario. Diseñan el fenómeno físico que queda de la siguiente manera (Sugerencia: Hacer un gráfico temporal ) 5º. Alternativas de solución. De acuerdo a los datos determine la formula a emplear, que es la siguiente. Remuneración de trabajo independiente Dieta (S/. 5,000x12) RENTA BRUTA S/. 80,000 S/. S/. (-) Deducción 20% (excepto dieta) de la R.B. 0 S/. (-) 7UIT (7x3,400) 0 RENTA NETA S/. Determinación del Impuesto  Hasta 27UITx3,400 = … x15% =  Exceso de 27UIT = ….. x21% = S/.100,200 S/. Impuesto a pagar = 6º. Resolución. Remuneración de trabajo independiente S/. 80,000 Dieta (S/. 5,000x12) S/. 60,000 RENTA BRUTA (-) Deducción 20% (excepto dieta) de la R.B. S/.140,000 16,000 S/.124,000 (-) 7UIT (7x3,400) 23,800 RENTA NETA S/.100,200 Determinación del Impuesto  Hasta 27UITx3,400 = 91,800x15% = 13,770  Exceso de 27UIT = 8,400x21% = 1,764 S/.100,200 S/.15,534 Impuesto a pagar = 15,534 7º. Socialización. 105
  • 106.
    El representante delgrupo expondrá su trabajo, explicando los procesos por el cual llegó a la resolución del problema. 8º. Defensa del Trabajo. Los integrantes de cada grupo responderán en defensa de las objeciones que harán a sus trabajos los demás estudiantes y el docente. 9º. Aplicación. o En grupo resuelven un problema de los propuestos por el docente, siguiendo el proceso aprendido, y expone un representante de cada grupo. El señor Julio Granados durante el año 2006 ha percibido rentas de 4ta categoría de acuerdo al siguiente cuadro. MES CLIENTE MONTO Enero Comercial “EL SOL” EIRL S/. 35,000 Febrero Sr. Abel Correa Díaz S/. 28,000 Marzo La Inmaculada SAC S/. 53,000 Abril Sra. Rosa Barrera Estrella S/. 22,000 Mayo DIRES – SM S/. 144,000 S/.282,000 Determinar:  Renta Bruta  Renta Neta  Retenciones  Impuesto a Pagar III. EVALUACIÓN CRITERIO INDICADORES INSTRUMENTOS Comprensión de la información Analiza conceptos básicos de Retenciones del Impuesto – Crédito contra el Impuesto Anual. respondiendo a interrogantes. Lista de cotejo Indagación y experimentación Aplica principios científicos de Retenciones del Impuesto – Crédito contra el Impuesto Anual, en la resolución de problemas tipo. Actitud ante el Área Disposición cooperativa y democrática. Ficha de observación. 106
  • 107.
    SESIÓN DE APRENDIZAJENº 05 I. DATOS INFORMATIVOS 1.1. Institución Educativa : 1.2. Actividad : Rentas de Quinta Categoría 1.4. Tesista : Rubén Chong Rengifo 1.5. Asesor : 1.5. Tiempo : 3 horas pedagógicas. II. APRENDIZAJES ESPERADOS Comprensión de la información • Analiza conceptos básicos de Rentas de Quinta Categoría. Indagación y experimentación • Aplica principios científicos de Rentas de Quinta Categoría. Actitudes • Disposición cooperativa y democrática. III. SECUENCIA DIDÁCTICA. Activación de conocimientos previos Se realiza la presentación de la actividad a realizar, y se pregunta lo siguiente: ¿Qué elementos interviene en la Renta de Primera Categoría? Se entrega la hoja de información, la cual contiene preguntas que los estudiantes responden de manera individual. Dichas preguntas son las siguientes: ¿Qué son Rentas de 5ta. Categoría? ¿Cuáles son las tasa aplicables a la Renta Neta de 5ta. Categoría? ¿Cuáles son las deducciones en la Renta Bruta de 5ta. Categoría? ¿Qué libros contables tiene que llevar el contribuyente de Renta de 5ta. Categoría? ¿Cuáles son las retenciones que se efectúan a los contribuyentes de 5ta. Categoría?. 1º. Anuncio o definición del problema. El señor Juan Aranda percibe una remuneración fija de S/.5,000.00 , además recibe sus gratificaciones. Determinar la renta de quinta Categoría 2º. Formación de Grupos de Trabajo. Se forman grupos de trabajo hasta de tres integrantes, en donde el coordinador tiene mayores facilidades de aprendizaje con los demás. 3º. Identificación de datos. Identifican los datos similares al que presentan de la siguiente manera: Renta Bruta : Renta Neta : Impuesto a Pagar Anual: 4º. Diseño Analógico del Fenómeno Tributario. Diseñan el fenómeno físico que queda de la siguiente manera 107
  • 108.
    (Sugerencia: Hacer ungráfico temporal ) 5º. Alternativas de solución. De acuerdo a los datos determine la formula a emplear, que es la siguiente. Renta Bruta : 5,000 x12 = Gratificaciones : 5,000 x 2 = Renta Neta : Renta Bruta – 7 UIT = Impuesto a Pagar Anual: Renta neta x 15 , 21 y 30-% = 6º. Resolución. Renta Bruta : Gratificaciones : Renta Neta : 5,000 x12 5,000 x 2 70,000 – 7 UIT = 60,000 = 10,00 = 45,500 Impuesto a Pagar Anual: Renta neta x 15 , 21 y 30-% = 6,825.00 7º. Socialización. El representante del grupo expondrá su trabajo, explicando los procesos por el cual llegó a la resolución del problema. 8º. Defensa del Trabajo. Los integrantes de cada grupo responderán en defensa de las objeciones que harán a sus trabajos los demás estudiantes y el docente. 9º. Aplicación. o En grupo resuelven un problema de los propuestos por el docente, siguiendo el proceso aprendido, y expone un representante de cada grupo. El señor Juan Aranda percibe una remuneración fija de S/.10,000.00 , además recibe sus gratificaciones. Determinar la renta de quinta Categoría III. EVALUACIÓN CRITERIO INDICADORES INSTRUMENTOS Comprensión de la información Analiza conceptos básicos de Rentas de Quinta Categoría respondiendo a interrogantes. Lista de cotejo Indagación y experimentación Aplica principios científicos de Rentas de Quinta Categoría en la resolución de problemas tipo. Actitud ante el Área Disposición cooperativa y democrática. Ficha de observación. 108
  • 109.
    Anexo Nº 06 Hojade Información Científica 1 RENTAS DE PRIMERA CATEGORIA Son aquellas producidas por el arrendamiento de bienes, muebles e inmuebles, subarrendamiento y cesión de bienes. Es decir estamos frente al capital como fuente productora de renta, capital constituido por bien es físicos (muebles o inmuebles) así como derechos cuya cesión temporal se haya otorgado a otra persona o entidad. 1. ARRENDAMIENTO O SUBARRENDAMIENTO DE PREDIOS. Es el producto en efectivo o en especie del arrendamiento o subarrendamiento de predios, incluidos sus accesorios, así como el importe pactado por los servicios suministrados por el colocador y el monto de los tributos que tome el arrendatario y que legalmente le corresponde al colocador. Para efectos finales se presume que la merced conductiva no podrá ser inferior al 6% del valor del predio, entendido esto como el de autoevaluó determinado por la norma del Impuesto Predial. Tratándose de subarrendamiento, la renta bruta está constituida por la diferencia entre la merced conductiva que le abone el arrendatario y la que esta debe abonar al propietario (El pago del impuesto se efectuara del mayor valor que el arrendamiento obtenga del producto). Renta Ficta.- Se da cuando los propietarios hayan cedido gratuitamente o a un precio no determinado, será el valor del 6% del valor del predio declarado en el autovaluo. Renta Neta.- Es la deducción del 20% del total de la Renta Bruta. Determinación del Impuesto.- Se determina aplicando la tasa del 6.25% de la Renta Neta Global Anual. Ejemplos: a) Alquiler de 1,800 mensual por un año de un predio. Se abonó la suma de S/.10,800.00 ¿Cuál es la Renta Bruta, Renta Neta y cuál es el Impuesto a pagar? Renta Bruta : 1,800x12 = 21,600 Renta Neta : 21,600 – 20% = 17,280 Impuesto a Pagar Anual: 17,280x6.25% = 1,080 Impuesto Mensual : 1,080/12 = 90.00 b) La señorita Carmen Rojas García es propietaria de un inmueble que lo alquila al señor José Peralta Ruíz en la suma de S/. 1,300.00 por el periodo de enero a diciembre del 2011, a su vez el señor José Peralta Ruíz lo subarrienda a la empresa LAN SAC por S/. 2,100.00 por el mismo periodo, determine la Renta Bruta Anual, la Renta Neta y el Impuesto a Pagar por el señor José Peralta Ruíz. c) El señor Carlos López Damián dueño de un predio decide alquilar a la señorita María Flores Chávez por los meses de Enero – Diciembre. Datos:  Autovaluó del Inmueble ----------- S/. 220,000 109
  • 110.
     Merced Conductiva----------- S/. 1,000  Pagos a Cuenta del Ejercicio ----------- S/. 500 Determinación  Arriendo (1,000x12 meses) ------------------------- S/. 12,000  Renta Mínima por el periodo (220,000x 6%) ----- S/. 13,200 RENTA BRUTA (la mayor) ----------------------------- S/. 13,200 Menos Deducción del 20% ----------------------------------------S/. _2,640_ RENTA NETA 10,560 Impuesto a Pagar: 10,560 x 6.25% 660 (-) Pago a cuenta (500) Saldo a Pagar 160 2. LOCACIÓN O CESIÓN TEMPORAL DE DERECHOS Y BIENES MUEBLES O INMUEBLES Dentro de este tenemos las concesiones para explotar los servicios públicos o las concesiones mineras obtenidas por particulares. Se considera como renta ficta el 8% del valor de las adquisiciones del bien mueble cuando esto ha sido cedido por todo el ejercicio presupuestal. Ejemplo: i. El señor Carlos Burga es propietario de un camión marca volvo, decide alquilar en enero 2007 a la empresa SILVA SAC a razón de S/. 2,500 mensuales. Datos: 1. Valor de Adquisición -------------------- S/. 230,000 2. Merced Conductiva (alquiler mensual) S/. 2,500 3. Pagos a cuenta del ejercicio ------------ S/. 3,600 Desarrollo Arriendo (2,500x12meses) ------------------ S/. 30,000 Renta mínima por el periodo (230,000x8%) S/. 18,400 RENTA BRUTA (la mayor) ---------------- Menos S/. 30,000 Deducción del 20% -------------------------- S/. 6,000 RENTA NETA S/. 24,000 Impuesto Calculado (24,000x15%) 3,600 (-) Pagos a Cuenta del ejercicio (3,600) Impuesto a Pagar 0.00 3. VALOR DE LAS MEJORAS NO REEMBOLSABLES Es renta de 1era categoría para el propietario las mejoras efectuadas en el bien arrendado al momento de la devolución por parte del arrendatario. Datos: • Valor de las mejoras S/. 10,000 • Autovaluó del inmueble S/. 250,000 110
  • 111.
    • Merced conductivaS/. 3,000 • Pagos a cuenta del ejercicio S/. 1,320 Determinación Arriendo (3,000x12meses) ----------------------- S/. 36,000 Renta mínima por el periodo (250,000x6%) --- S/. 15,000 Renta Real (la mayor) ---------------------------- S/. 36,000 Valor de las mejoras ----------------------------- S/. 10,000 RENTA BRUTA S/. 46,000 Menos Deducción del 20% ------------------------------ S/. 9,200 RENTA NETA S/. 36,800 Impuesto calculado (36,800x6.25%) S/. 2,300 (-) Pagos a cuenta del ejercicio S/. (1,320) Impuesto a Pagar S/. 980 Ejemplo: La señorita Luz alquila un inmueble al señor Roberto por el periodo de enero a septiembre del 2011 por S/. 175,000 mensual, a su vez el señor Roberto sub-arrienda a S/. 215,000 durante el mismo periodo, determinar la Renta Bruta Anual, le Renta Neta e Impuesto mensual del sub arriendo. Desarrollo 175,000x9meses S/. 1 575,000 215,000X9meses S/. 1 935,000 RENTA BRUTA ANUAL S/. 360,000 Deducción del 20% S/. 72,000 RENTA NETA ANUAL S/. 288,000 Impuesto a Pagar 288,000 x 6.25% = 18,000 2,000 pago mensual. 111
  • 112.
    Hoja de InformaciónCientífica 2 RENTAS DE SEGUNDA CATEGORIA Son aquellas producidas por el rendimiento y la cesión temporal o definitiva de otros bienes de capital diferentes a los que generan rentas de primera categoría, este capital esta constituido por bienes inmateriales o intangibles. Las principales rentas de 2da categoría son: 1. Intereses originados en la colocación de capitales Son los producidos por títulos, cédulas, desventuras, bonos, garantías y créditos privilegiados o quirografarios en dinero o en valores. El interés es aquella diferencia entre la cantidad que recibe el deudor, la mayor suma que devuelve. Ejemplo: La empresa COLON SAC solicita un préstamo el 01-01-11 a la empresa MILDRE SAC por un total de S/. 60,000 con el 15% de interés anual. MILDRE recibe la suma de S/. 9,000 el 31-12-11 por concepto de interés. ASIENTOS DE LA EMP. MILDRE SAC ASIENTOS DE LA EMP. COLON SAC x x 16 ----------69,000 10 ---------- 60,000 161 104 49 -------------------- 9,000 38 ---------- 9,000 493 381 10 --------------------60,000 46 -------------------- 69,000 104 461 x/x Por el préstamo a COLON SAC 15%. x/x Por el préstamo a una tasa anual 15%. x x 49 ---------- 9,000 67 ---------- 9,000 493 671 77 -------------------- 9,000 38 -------------------- 9,000 771 381 x/x Por los intereses devengados. x/x Por los intereses devengados. x x 10 ----------69,000 46 ---------- 69,000 104 461 16 --------------------69,000 10 -------------------- 69,000 161 104 x/x Por la cancelación del préstamo. x/x Por el pago del préstamo. x x 9,000 x 6.25% = 562 2. Intereses e Ingresos percibidos por socios de cooperativas Son los intereses que reciben los socios de las cooperativas como retribución por sus capitales aportados (como préstamo a la cooperativa). 3. Las regalías Es la contraprestación en efectivo o en especie originados por el uso o por el privilegio de usar patentes, marcas, diseños o modelos, planos, procesos o formulas secretas y derechos de 112
  • 113.
    autor de trabajosliterarios, artísticos o científicos, información relativa a la experiencia industrial, comercial o científica, cesión en uso de los programas de instrucción para computadoras. Ejemplo: El señor Carlos Herrera cede temporalmente una marca a la empresa CHILE SAC por todo el año 2010 y le otorga una retribución mensual de S/. 1,500 ; solo se cancelo hasta el mes de Septiembre. ¿Determinar la Renta Bruta? Pago Mensual de Regalía ------------------- 1,500 Renta Devengada (E-D) -------------------- 18,000 Renta Percibida (E-S) ----------------------- 13,500 Renta Bruta = 13,500.00 Deducción 20% = 2,700.00 Renta Neta = 10,800.00 Retención 5% de 13,500 = 675.00 4. El producto de la cesión de Intangibles relacionados a la propiedad intelectual Al producto de la cesión definitiva o temporal de derecho de llave (ruanillo), marcas, patentes, regalías o similares. 5. Rentas Vitalicias Son aquellas que provienen de un contrato en el que una persona se obliga a titulo oneroso a pagar a otra una renta o pensión durante la vida natural. Se dan en las compañías de seguros. Ejemplo: La señora Manuela Sánchez recibe una renta vitalicia de 1,000 de la Compañía de Seguros América S.A. por haber abonado por muchos años una suma de dinero a dicha compañía Enero – Diciembre = 12,000 Retención Bruta = 12,000 Retención 5% = 12,000 x 5% = 600 6. Pago de obligaciones de no hacer Es el pago de una retribución a cambio de una abstención, es decir no hacer algo, como no alquilar un bien, no ceder una marca o patente, etc. Ejemplo: El señor José Enrique López recibe la suma de S/. 40,000 de la empresa FASHION SA para que no cede una marca de fábrica a una empresa de la competencia. Renta Bruta -------------- 40,000 Deducción 20% --------- 8,000 Renta Neta 32,000 x 6.25% = 2,000.00 7. Sumas otorgadas en virtud a contratos de seguros de vida Es la diferencia entre el valor actualizado de las primas o cuotas pagadas por los asegurados y la misma que los asegurados entreguen a aquellos el cumplirse el plazo estipulado en los contratos de seguros de vida. (Por ley esta exonerada hasta el 31-12-06, Ley Nº 27804 Art. 4º de 02-08-02). Ejemplo: 113
  • 114.
    La señora AnaSalas se encuentra afiliada a la CIA de Seguros Pro Salud SA durante 5 años, al cumplirse el plazo del contrato. Pro Salud entrega a la señora Ana Salas el dinero abonado más un monto adicional: Monto actualizado de las cuotas -- 3,500 Monto abonado de la CIA --------- 4,400 900 no se paga el impuesto por estar exonerado 8. Participación de utilidades Son todos aquellos que provengan de fundador, acciones de trabajo y otros títulos que confieren a sus tenedores facultades para intervenir directa, indirectamente en el capital o resultados de la entidad. Partes de Fundador.- No pueden exceder en conjunto a la décima parte de la utilidad distribuible anual que aparezca en los estados financieros de los primeros 5 años en un período de 10 años contados a partir del ejercicio vigente a la contribución. Acciones de Trabajo.- Derecho de sus titulares a participar en los dividendos e acuerdo al valor nominal de cada acción. 9. Dividendos y cualquier otra forma de distribución de utilidades Se paga el 4.1% como tasa adicional, en la actualidad no se está aplicando. 10.Enajenación de Inmuebles distintos a casa – habitación Establece que las ganancias de capital provenientes de la enajenación de inmuebles distintos a la casa habitación, efectuada por personas naturales, sucesiones indivisas o sociedades conyugales, constituye rentas de 2da categoría siempre que la adquisición y enajenación de tales bienes se produzca a partir del 01-01-10. El enajenante abonara con carácter de pago a cuenta de impuesto el equivalente al 0.5% del valor de venta, esto al mes siguiente de suscrita la minuta de compra venta. Ejemplo: El señor Manuel Castillo adquirió en Marzo del 2010 un inmueble comercial a un valor de S/.150, 000. En Noviembre del 2011 vende este inmueble a S/. 200,000 a la empresa KAPA SAC, determinar el monto del pago a cuenta. Valor de Venta --------------------------- 200,000 % de pago a cuenta – 0.5% del valor de venta = 1,000 Determinación de la Renta Neta Imponible Ingreso por Venta de Inmueble -------- 200,000 (-) Costo Imputable ---------------------- 150,000 Ganancia de Capital 50,000 Menos Deducción del 20% ---------------------- 10,000 Renta Neta del Ejercicio 40,000 Impuesto a Pagar 6.25% (40,000 x 6.25%) = 2,500 – 1,000 = 1,500.00 Ejercicio: El señor Cesar García decide prestar S/. 10,000 a la señorita Elizabeth Cevallos sin cobro de intereses. El préstamo es por un año de Enero a Diciembre, la Tasa Efectiva Anual (TAMN) es al 114
  • 115.
    26%. Ese mismoaño percibe el señor García ingresos de DIRES - S/M por concepto de regalías por un monto de S/. 5,000 de la cual le retienen el 15%. Determinar la Renta Bruta, Renta Neta e Impuesto así como el saldo a regularizar. Datos Rentas por Regalías --------------------- S/. 5,000.00 Rentas por Intereses Presentes -------- 2,600.00 Renta Bruta 7,600.00 Menos Deducción del 20% --------------------- 1,520.00 Renta Neta 6,080.00 Impuesto (6,080 x 6.25%) --------------- 380.00 Retención efectiva de regalías ------- 250.00 (5,000 x 5%) Saldo por Regularizar 130.00 COMPROBANTES DE PAGO Las personas naturales que perciben Rentas de Segunda Categoría podrán entregar boletas de venta y/o facturas, según sea el caso. Con excepción de los contribuyentes que hubieran percibido ingresos por dividendos, quienes no deberán entregar comprobantes de pago por este concepto. Para la impresión de dichos comprobantes de pago, deberán solicitar la autorización correspondiente a través de las imprentas autorizadas bajo SUNAT Operaciones en Línea (SOL). LIBROS CONTABLES Las personas naturales, sociedades conyugales, sucesiones indivisas que perciban Rentas de Segunda Categoría deben llevar un Libro de Ingresos y Gastos, cuando en el año anterior o en el año en curso, hubieran percibido ingresos superiores a las veinte (20) unidades impositivas tributarias. Este libro debe ser legalizado por un Notario o Juez de Paz Letrado, antes de ser usado. OBLIGACIONES TRIBUTARIAS Si percibe algún ingreso gravado con el Impuesto a la Renta de Segunda. Categoría, deberá:  Inscribirse en el Registro Único de Contribuyentes (RUC), con excepción de aquellos que perciben exclusivamente dividendos.  Solicitar la autorización de impresión de comprobantes de pago (boletas de venta y/o facturas), excepto si sólo percibe dividendos.  Entregar boleta de venta y/o factura dependiendo del adquiriente o usuario por los ingresos percibidos, con excepción de los dividendos.  Llevar el Libro de Ingresos y Gastos, cuando los ingresos percibidos en el año anterior o en el año en curso, hubieran superado las 20 UIT.  Los contribuyentes que hubieran generado ingresos gravados por la venta de un bien inmueble, deberán realizar un pago a cuenta, según el Cronograma de Obligaciones Tributarias de acuerdo con el último dígito del RUC. 115
  • 116.
     Presentar ladeclaración anual y efectuar el pago de regularización del Impuesto a la Renta si al final del ejercicio determina un monto a pagar.  Comunicar cualquier cambio en la información que proporcionó en el RUC El incumplimiento de cualquiera de estas obligaciones constituye una infracción que es sancionada por la SUNAT; de acuerdo a la Tabla de Infracciones y Sanciones del TUO del Código Tributario. 116
  • 117.
    Hoja de InformaciónCientífica 3 RENTAS DE CUARTA CATEGORIA CONCEPTO Son aquellas rentas provenientes del trabajo independiente como:  El ejercicio individual de cualquier profesión, arte, ciencia u oficio.  Desempeño de funciones de Director de empresas, gestor de negocios, síndico, mandatario, albacea y actividades similares. SUJETOS  Son aquellas personas naturales que se dedican de manera individual e independiente a desarrollar su profesión, arte, ciencia u oficio. El ejercicio individual de cualquier profesión, arte, ciencia, oficio o actividades no incluidas expresamente en la tercera categoría. Si las referidas actividades son desarrolladas a través de las asociaciones o sociedades civiles, generarán rentas de tercera categoría.  También están incluidos los regidores de las municipalidades (por las dietas percibidas), los síndicos, director de empresas, mandatarios, gestores de negocios, albacea y actividades similares. - Los Directores.- Participan en la formación de la voluntad del Directorio, órgano colegiado elegido por la Junta General de Accionistas. - El Síndico.- Es el encargado de liquidar el activo y pasivo del deudor, en los concursos de acreedores y en las quiebras, para satisfacer en la medida de lo posible los créditos contra aquel. - El Mandatario.- Es quien dentro de un contrato de mandato recibe por escrito, verbal o tácitamente, de otra persona llamada mandante, la orden o cargo – que acepta – de representarla en uno o más asuntos, o de desempeñar uno o varios negocios. - El Gestor de Negocios.- Es la persona que gestiona negocios en forma directa, sin encargo de terceros. - Albacea.- Es el que tiene a su cargo cumplir y ejecutar lo que el testador ha ordenado en su testamento u otra forma de disposición de última voluntad. - Regidores Municipales.- Por ser una actividad similar a la que desempeña un director de empresas reciben dietas, sujeto a rentas de 4ta categoría.  No están considerados como renta de cuarta los siguientes conceptos: - Las indemnizaciones previstas por las disposiciones laborales vigentes. Se encuentran comprendidas en la referida inafectación, las cantidades que se abonen, de producirse el cese del trabajador en el marco de las alternativas previstas en el inciso b) del Artículo 88º y en la aplicación de los programas o ayudas a que hace referencia el Artículo 147º del Decreto Legislativo Nº 728, Ley de Fomento del Empleo, hasta un monto equivalente al de la indemnización que correspondería al trabajador en caso de despido injustificado. - Las indemnizaciones que se reciban por causa de muerte o incapacidad producidas por accidentes o enfermedades, sea que se originen en el régimen de seguridad social, en un 117
  • 118.
    contrato de seguro,en sentencia judicial, en transacciones o en cualquier otra forma, salvo lo previsto en el inciso b) del Artículo 2º de la Ley del Impuesto a la Renta. - Las compensaciones por tiempo de servicios, previstas por las disposiciones laborales vigentes. - Las rentas vitalicias y las pensiones que tengan su origen en el trabajo personal, tales como jubilación, montepío e invalidez. DEDUCCIONES El contribuyente deducirá de la Renta Bruta por concepto de todo gasto el 20% hasta el límite de 24 UIT, así mismo se deducirá anualmente un monto fijo de 7UIT. TASA APLICABLE Son las siguientes: EJERCICIO RENTA NETA TASA 2005  Hasta 27 UIT  Por el exceso de 27 hasta 54 UIT.  Por el exceso de 54 UIT. 15% 21% 30% 118
  • 119.
    Hoja de InformaciónCientífica 4 RETENCIONES DEL IMPUESTO – CREDITO CONTRA EL IMPUESTO ANUAL Las empresas y entidades obligadas a llevar contabilidad completa o registro de ingresos y gastos, cuando paguen o acrediten honorarios u otras remuneraciones que constituyen rentas de 4ta categoría deberán retener con carácter de pago a cuenta del Impuesto a la Renta el 10% de las Rentas Brutas que abonen o acrediten. Salvo que suceda lo siguiente:  Cuando se abone recibo por honorario por un monto igual o inferior a S/ 700.00  Cuando el preceptor de las rentas de 4ta categoría haya obtenido la suspensión de retenciones y/o pagos a cuenta del Impuesto a la Renta, esto se da a partir del mes de Enero hasta el 31 de Diciembre de cada ejercicio gravable. COMPROBANTES DE PAGO Los trabajadores independientes deben emitir sólo recibos por honorarios, los cuales pueden ser utilizados para sustentar gasto o costo para efectos tributarios y debe entregarse en el momento en que se perciba la retribución y por el monto de la misma. En el caso de los directores de empresas, regidores, albaceas, gestores de negocios, mandatarios, síndicos y similares no están obligados a emitir comprobantes de pago, según lo establecido en el Reglamento de Comprobantes de Pago. La autorización para la impresión de recibos por honorarios se efectúa a través del las imprentas conectadas y autorizadas a SUNAT Operaciones en Línea (SOL). LIBROS DE CONTABILIDAD Los trabajadores independientes (profesionales, artistas, científicos, entre otros) que realizan actividades comprendidas en la 4ta Categoría sólo es obligatorio legalizar dicho libro por un Notario o Juez de Paz Letrado antes de ser usado. Deben llevar los libros de Ingresos y Gastos. En la primera hoja del libro de ingresos, el Notario o Juez de Paz Letrado deberá dejar constancia de la siguiente información:  Número de legalización asignado por el notario o juez, según sea el caso.  Nombres y apellidos del contribuyente  Número de Registro Único del Contribuyente – RUC  Denominación del libro o registro  Número de folios de que consta.  Fecha y lugar en que se otorga y  Sello y firma del notario o juez, según sea el caso. En este libro se deberá indicar la fecha en que se ha emitido el recibo por honorarios (momento en el cual se percibe el pago por los servicios prestados), número del mismo, el motivo del servicio prestado, así como el monto total, indicando además si ha existido o no retenciones y/o pagos directos. 119
  • 120.
    El Libro deIngresos y Gastos no deberá tener un atraso superior a los diez (10) días hábiles contados desde el primer día hábil del mes siguiente a aquél en que se emitió el respectivo recibo por honorarios. OBLIGACIONES TRIBUTARIAS Los contribuyentes que obtienen Rentas de Cuarta Categoría están obligados a:  Inscribirse al RUC  Entregar recibos por honorarios por servicios mayores a S/.5.  Si se encuentra obligado a efectuar la declaración mensual, deberá realizarlo en la fecha de vencimiento, según el Cronograma de Obligaciones Tributarias.  Comunicar la suspensión de actividades.  Comunicar cualquier cambio en la información que proporcionó en el RUC.  Comunicar el cese de actividades. EJERCICIOS 1) El señor José Soto Cabello es abogado, trabaja en forma independiente y sus ingresos ascienden a S/ 80,000. Determinar el impuesto a pagar – corresponde al año 2005. Renta Bruta S/. 80,000 (-) 20% de 80,000 S/. 16,000 RENTA NETA S/. 64,000 Impuesto (64,000x15%)S/. 9,600 2) El señor Carlos Rivera, director de una empresa recibe una dieta mensual de S/ 5,000 además a obtenido ingresos brutos como contador durante el año 2006 por S/ 80,000. Determinar el impuesto a pagar. Remuneración de trabajo independiente S/. 80,000 Dieta (S/. 5,000x12) S/. 60,000 RENTA BRUTA S/.140,000 (-) Deducción 20% (excepto dieta) de la R.B. 16,000 S/.124,000 (-) 7UIT (7x3,400) 23,800 RENTA NETA S/.100,200 Determinación del Impuesto  Hasta 27UITx3,400 = 91,800x15% = 13,770  Exceso de 27UIT = 8,400x21% = 1,764 S/.100,200 S/.15,534 Impuesto a pagar = 15,534 3) El señor Julio Granados durante el año 2006 ha percibido rentas de 4ta categoría de acuerdo al siguiente cuadro. MES CLIENTE MONTO 120
  • 121.
    Enero Comercial “ELSOL” EIRL S/. 35,000 Febrero Sr. Abel Correa Díaz S/. 28,000 Marzo La Inmaculada SAC S/. 53,000 Abril Sra. Rosa Barrera Estrella S/. 22,000 Mayo DIRES – SM S/. 144,000 S/.282,000 Determinar:  Renta Bruta  Renta Neta  Retenciones  Impuesto a Pagar Renta Bruta S/. 282,000 (-) 20% de Deducción S/. (56,400) (-) 7UIT (3400x7) S/. (23,800) RENTA NETA S/. 201,800 Determinación del Impuesto  Hasta 27UIT x 34,400 = 91,800x15% = 13,770  Exceso de 27 hasta 54UIT = 91,800x21% = 19,278  Más de 54UIT = 18,200x30% = 5,460 S/.15,308 121
  • 122.
    Hoja de InformaciónCientífica 5 RENTAS DE QUINTA CATEGORIA Son rentas de 5ta Categoría los ingresos obtenidos por el trabajo personal prestado en relación de dependencia, incluido los cargos públicos, efectivos o no. Tales ingresos lo constituyen los sueldos, salarios, asignaciones, emolumentos, primas, dietas, gratificaciones, bonificaciones, aguinaldos, comisiones, compensaciones en dinero o en especie, gastos de representación y en general toda retribución por servicios personales. No constituyen Rentas de 5ta Categoría: a) Los gastos y contribuciones realizadas a prestar asistencia de salud de los servidores. b) Las sumas que percibe el trabajador por asuntos del servicio en lugar distinto al de su residencia habitual como viáticos, gastos de viaje, hospedaje, alimentación, movilidad. c) Los incentivos o programas entregados por el Gobierno Central a través del CAFAE. d) Compensación por Tiempo de Servicios. e) Indemnizaciones laborales (despido arbitrario – 3era remuneración por falta de descanso vacacional). DE LAS RETENCIONES Toda persona que pague rentas de 5ta categoría, deberá retener mensualmente sobre las remuneraciones que abone a sus servidores un dozavo del impuesto que le corresponde tributar sobre el total de las remuneraciones gravadas a percibir en el año. Esto se abonará dentro del plazo establecido por la SUNAT. DETERMINACIÓN DE LA RENTA BRUTA Es igual a la remuneración mensual por el número de meses que falta para terminar el año más las gratificaciones de navidad y fiestas patrias, otros ingresos percibidos en el mes, remuneraciones y otros ingresos percibidos en los meses anteriores. DETERMINACIÓN DE LA RENTA NETA ANUAL Viene a ser la deducción de la Renta Bruta un monto equivalente a 7UIT vigente en el año 122