PARO
CARDIORRESPIRATORIO
CORAIMA ERAZO GELES
JESUS POLO LOPERA
Medico Interno
CLINICA CENTRO
2018
NO
DESFIBRILABLES
AESP
ASISTOLIA
DESFIBRILABLES
FV
TVSP
RITMOS DE PARO
Arritmias cardiacas potencialmente mortales que no se benefician de terapia eléctrica
• ACTIVIDAD ELECTRICA SIN PULSO
• ASISTOLIA
PRINCIPAL:
1. Maniobras de RCP de alta calidad
2. Identificar causas
3. Terapéutica rápida y efectiva
RITMOS DE PARO NO
DESFIBRILABLES
ACTIVIDAD ELECTRICA SIN
PULSO (AESP)
Es la presencia de actividad eléctrica cardiaca organizada, diferente a FV –
TVSP, sin actividad mecánica (ausencia de pulso arterial o TAS <60mmHg.
• Es ritmo de colapso inicial en un 13-22 % de los casos.
• Ritmo de paro inicialen ambiente Extrahospitalario -> 40%
• Pronostico de sobrevivencia Intrahospitalario 11% (62% buen desenlace neuronal)
• Pronostico de sobrevivencia Extrahospitalaria 2%
EPIDEMIOLOGIA
CLINICA
• Alteración del estado de consciencia
• Respiracion agonica
• Sin pulso detectable arterial
ETIOLOGÍA: Causas totalmente reversibles
1.HIPOXÍA
Estado de deficiencia de O2 suministrado por sangre a los diferente
tejidos, a consecuencia de la hipoxemia: presión parcial de 02
<80mmHg o SO2 <92%.
ETIOLOGÍA
• PATOLOGIAS PULMONARES: neumonía, EPOC, fibrosis pulmonar, asma
• PATOLOGIAS CARDIACAS: HTA, Insuficiencia cardiaca, estenosis aortica.
• METABOLICAS: IRA, cetoacidosis diabética.
FISIOPATOLOGÍA
HIPOXEMIA
HIPOXIA
FALLA
RESPIRATORIA
FALLA
METABOLISMO
CELULAR
TRATAMIENTO: RCP
Permeabilización
de la vía área
Soporte
ventilatorio
eficiente al 100%
de FiO2
• No usar pulsioximetria (hipoperfusión distal)
• Usar ondas de capnografía
2. HIPOVOLEMIA:
Disminución del volumen intravascular que conduce a la disminución
del gasto cardiaco y trastorno en la difusión y entrega de oxigeno
(hipoperfusión tisular)
ETIOLOGÍA
• GASRTOINTESTINALES: HVD, vómitos, diarrea
• RENALES: diuresis osmótica, diuréticos, nefropatías
• PIEL: quemaduras, sudoración excesiva
>40% del volumen
sanguíneo
CLINICA
• Alteración de la consciencia, mucosa seca, oliguria e hipotensión
• Vasoconstricción: frio, palido, sudoroso
• Compensación de GC: Taquicardia
• Ayudar a suministrar O2: Taquipnea
TRATAMIENTO • RCP, asegurar vía aérea
• Reposición de volemia
LEV isotónicos
• Solución salina
• Lactato de ringer
3. HIDROGENIONES
Trastornos en el equilibrio acido-base en el que
predomina un incremento de hidrogeniones, que a nivel
extracelular son de 40 nEq/L.
Aumento de
hidrogeniones
Acidosis
metabólica
Hiperventilación
Fatiga de
músculos
respiratorios
Falla respiratoria
ETIOLOGIA
• Cetoacidosis diabética
• Nefropatía
• Intoxicación
• Deshidratación intensa
CLINICA
• Alteración de la consciencia
• Taquipnea
• Hipotensión
• Taquicardia
TRATAMIENTO
• RCP, asegurar via aérea
• Hiperventilar (12-15rpm)
• Bicarbonato de sodio: 1mEq/kg en
bolo, con dosis a repetición cada 5
min, hasta lograr ritmo de perfusión
4.HIPOKALEMIA • Trastorno mas frecuente
• Aumentan el riesgo de mortalidad cuando hay cardiopatías
ETIOLOGIA
• Aumento de dosis de insulina
• Alcalosis metabolica
• Perdida de liquidos gastrointestinales
• Uso de diuréticos tiazidas (10-40%)
• Hemodialisis
CLINICA
LEVE:
• Asintomáticos
• Arritmias – problemas cardiovasculares
MODERADO: Síntomas inespecíficos:
• Debilidad generalizada, estreñimiento, arritmias
<2.5 mEq/L: necrosis muscular, parálisis funcional respiratoria, paro
TRATAMIENTO
Reposición de potasio con LEV
• SSN 0.9 % 450cc + 50cc de K en bolo (ritmo de perfusión)
• Continuar goteo de 50 cc/h
• Sulfato de Magnesio: 1gr IV en bolo
HIPERKALEMIA • Responsable de 1.9 % de mortalidad en pacientes con falla renal
Etiología
• Acidosis metabolica
• Hiperglucemia
• Hiperosmolaridad
• Farmacos: IECAS, ARA, inmunosupresores
Estabilizador de la membrada
• Gluconato de calcio: 1gr IV cada 3-5 min
Reentrada de potasio del espacio extracelular
• Bicarbonato de sodio: 1mEq/kg cada 5 min
Solución polarizante
• Dextrosa 5% +15 U insulina + 20mEq
bicarbonato de sodio
TRATAMIENTO
5. HIPOTERMIA
SEVERA
<28°C
Alteracion de la
consciencia,
hipotensión, coma,
arritmias, edema
pulmonar, rigidez
MODERADA
28-32°C
Letargo, arritmias,
ausencia de reflejos
pupilares, temblor
LEVE
32-35°C
Confusión, taquicardia,
temblores
• Exposicion ambiental, inmension al agua,
• Condiciones medicas: hipotiroidismo, sepsis
• Toxicos: etanol
• Medicamentos: sedantes, hipoglucemiantes
6. NEUMOTORAX
A TENSION
Es cuando el aire se acumula en el espacio pleural, sin
salida, aumentando la presión torácica, reduciendo la
cantidad de sangre que regresa al corazón.
CLASIFICACION
• PRIMARIO
• SECUNDARIO
• HOSPITALARIO
CLINICA
• Tos, disnea, taquipnea, taquicardia
• Dolor torácico
• Examen físico:
hipoventilación y timpanismo a la
percusión
TRATAMIENTO
• RCP
• Administración de oxigeno
• Punción con aguja de calibre grueso
7. TAPONAMIENTO
CARDIACO
• Cantidad de liquido anormal es en el espacio pericárdico
• Normal:20-50 cc
• Taponamiento: >200 cc
Efecto de masa, dificulta función mecánica del corazon
ETIOLOGÍA
• TRAUMAS
• INFECCIOSAS
• METABOLICAS: uremia y mixedema
• AUTOINMUNES: LES, fiebre y artritis reumatoide
• NEOPLASIAS: primarias o metastasicas
• DISECCION AORTICA
TRATAMIENTO
CLINICA TRIADA DEBECK: IY, hipotensión, ruidos cardiacos velados
RCP
DRENAJE PERICARDICO
• Pericardiocentesis (mejoría 60-70)
• Drenaje quirúrgico
8.TOXICOS:
• Sobredosis de medicamentos
• Agentes cardiotoxicos: opiáceos, benzodiacepinas, betabloqueadores,
antagonista de los canales de calcio, cocaína, antidepresivos tricíclicos
y monóxido de carbono
• RCP
• Identificar causa y antídoto
• Bicarbonato de sodio 1mEq/L bolo y dosis de repetición cada 5 min (ritmo de perfusión)
9.TEP:
Obstrucción arterial pulmonar causada por un trombo,
ocasionando colapso cardiovascular, disminución del Gasto
Cardiaco, estado de choque.
CLINICA
• Disnea
• Tos
• Ansiedad
• Dolor torácico
• Sincope
• Datos de TVP
DX:
ECOCARDIOGRAMA
• RCP
• Trombolisis sino hay contraindicación
10. TROMBOSIS CORONARIA • Se presenta en el 70% de los casos
• IAM
________________________________________________________________________________________________
Tratamiento
• EKG
• CLINICADIAGNOSTICO DE AESP
• RCP
• Identificar causas
• Tratamiento de causas
ASISTOLIA
Es la ausencia completa y mantenida de la actividad eléctrica de corazón, que a
su vez genera ausencia de la actividad circulatoria y de respuesta ventricular, a
veces se generan algunos impulsos auriculares (latidos agónicos).
EPIDEMIOLOGIA
• Extrahospitalaria: supervivencia 1.3%
• 20% a tenido un ritmo desfibrilable
• Edad: factor de supervivencia
• Factores que contribuyen a la supervivencia
RCP temprano
Colapso
presenciado
Menor edad
DIAGNOSTICO
EKG CLINCA
TRATAMIENTO • RCP
RITMOS DE PARO DESFIBRILABLES
FIBRILACIÓN VENTRICULAR
Y TAQUICARDIA VENTRICULAR SIN
PULSO
• Es una actividad eléctrica cardiaca de característica turbulenta,
ocasionando una contracción incontrolable de las fibras musculares en
las cámaras bajas del corazón, durante esto la sangre no sale del corazón
por lo tanto hay disminución del volumen de eyección, ocasionando un
paro cardiaco súbito.
• FC: >500lpm (FV) FC: 120-200 (TVSP)
ETIOLOGIA
• Ataques cardiaco (50%)
• Enfermedades coronarias (80%) – IAM
• Cardiopatias: miocardioparia hipertrófica o dilatada (20%)
• Ahogamiento
• Accidentes por electrecucion
• Sindrome de brugada
CLINICA
• Alteracion del estado de conciencia – sincope
• Antes: dolor torácico, mareo, nauseas, palpitaciones, disnea
EKG: FV
• Complejos ventriculares con continuo cambio
• Frecuencia, forma y amplitud
• Ausencia de onda P y T
• No se identifican complejos QRS
• “Desorden”
TVSP
• QRS ensanchado
• Sin onda P
DIAGNOSTICO
TRATAMIENTO • RCP
• Desfibrilacion temprana
MANEJO
CADENA DE SUPERVIVENCIA
INTRAHOPITALARIA
Cuándo
REANIAMAR
• se asista a una persona que sufra, brusca o inesperadamente, obstrucción de la vía aérea,
apnea o falta de signos circulatorios
CUANDO NO
REANIMAR
• El paro cardiorrespiratorio es debido a situaciones claramente irreversibles.
• Enfermedades crónicas avanzadas en fase terminal
SUSPENDER
RCP
• Resultan eficaces y el paciente recupera la circulación espontánea
• Si el paciente persiste en fibrilación ventricular refractaria, asistolia o actividad eléctrica
sin pulsos durante más de 15-30 minutos tras intubación correcta, masaje cardíaco y
administración de las medicaciones adecuadas
RCP BASICO
C.- Chest compresions
(CompresionesTorácicas
A.- Airway (Vía aérea).
B.- Breathing
(Ventilación).
Apertura de la vía aérea
MASAJE CARDIACO
rr
RCP AVANZADO
Aspectos destacados de los principales cambios de las guías de
reanimación del 2015
La profundidad de las compresiones en adultos debe ser de 5
cm, evitando comprimir el tórax más de 6 cm.
Se recomienda el uso de naloxona para pacientes con
adicción conocida o sospechada a los opioides que ingresen
en paro respiratorio o signos de falla respiratoria
Sale de la reanimación el uso de vasopresina como vasopresor
durante la RCP
énfasis en la velocidad de las compresiones, antes se
decía al menos 100 compresiones por monito
la recomendación
actual es frecuencia de las compresiones entre 100 y 120
compresiones por minuto
Se hace énfasis a las descargas tan pronto como se tenga
disponible el DEA o el desfibrilador convencional
son dirigidos a
los sistemas de reanimación básica y detección temprana.
Mayor énfasis en uso de desfibriladores externos automáticos
(DEA) y mayor disponibilidad de estos equipos en la comunidad
énfasis en las compresiones torácicas
Uso de CO2 expirado (ETCO2) como una herramienta adicional para suspender no
se logre valor mayor de 10 mmHg de capnografía en paciente intubado en 20min.
Todos los pacientes que retornen a circulación espontánea y que posteriormente fallezcan o
presenten muerte cerebral
deberán ser tenidos en cuenta como potenciales donantes
Se recomienda usar la adrenalina como vasopresor, 1 mg cada 3 a 5 minutos, e
iniciarla tan temprano como se tenga un acceso venoso
Se hace mayor énfasis en los cuidados postparo. Se refuerza el uso de coronargiografía en todo
paciente que se sospeche origen coronario del paro una vez retorne a la circulación espontanea
Desfibrilador externo automático
bifásico Para la mayoría de los equipos oscila entre 120 y 200 J; si se desconoce la descarga apropiada se recomienda
iniciar con 200 J.
Inmediatamente después de haber suministrado la descarga se debe iniciar la RCP sin ninguna
demora y los reanimadores deben considerar dar inicio al CABD secundario de la reanimación
Además los desfibriladores bifásicos requieren menos energía para lograr la desfibrilación, lo que se traduce en menor
número de descargas
se recomienda una descarga única inicial de 360 J para un desfibrilador monofásico
La descarga eléctrica se realiza a través de un desfibrilador monofásico o bifásico
con una primera descarga monofásica hay 59% de probabilidades de conversión a un ritmo de
perfusión, mientras que con los equipos bifásicos esta probabilidad es del 92%
PARO CARDIORESPIRATORIO AHA / 2015

PARO CARDIORESPIRATORIO AHA / 2015

  • 1.
    PARO CARDIORRESPIRATORIO CORAIMA ERAZO GELES JESUSPOLO LOPERA Medico Interno CLINICA CENTRO 2018
  • 2.
  • 3.
    Arritmias cardiacas potencialmentemortales que no se benefician de terapia eléctrica • ACTIVIDAD ELECTRICA SIN PULSO • ASISTOLIA PRINCIPAL: 1. Maniobras de RCP de alta calidad 2. Identificar causas 3. Terapéutica rápida y efectiva RITMOS DE PARO NO DESFIBRILABLES
  • 4.
    ACTIVIDAD ELECTRICA SIN PULSO(AESP) Es la presencia de actividad eléctrica cardiaca organizada, diferente a FV – TVSP, sin actividad mecánica (ausencia de pulso arterial o TAS <60mmHg. • Es ritmo de colapso inicial en un 13-22 % de los casos. • Ritmo de paro inicialen ambiente Extrahospitalario -> 40% • Pronostico de sobrevivencia Intrahospitalario 11% (62% buen desenlace neuronal) • Pronostico de sobrevivencia Extrahospitalaria 2% EPIDEMIOLOGIA
  • 5.
    CLINICA • Alteración delestado de consciencia • Respiracion agonica • Sin pulso detectable arterial ETIOLOGÍA: Causas totalmente reversibles
  • 6.
    1.HIPOXÍA Estado de deficienciade O2 suministrado por sangre a los diferente tejidos, a consecuencia de la hipoxemia: presión parcial de 02 <80mmHg o SO2 <92%. ETIOLOGÍA • PATOLOGIAS PULMONARES: neumonía, EPOC, fibrosis pulmonar, asma • PATOLOGIAS CARDIACAS: HTA, Insuficiencia cardiaca, estenosis aortica. • METABOLICAS: IRA, cetoacidosis diabética. FISIOPATOLOGÍA HIPOXEMIA HIPOXIA FALLA RESPIRATORIA FALLA METABOLISMO CELULAR
  • 7.
    TRATAMIENTO: RCP Permeabilización de lavía área Soporte ventilatorio eficiente al 100% de FiO2 • No usar pulsioximetria (hipoperfusión distal) • Usar ondas de capnografía 2. HIPOVOLEMIA: Disminución del volumen intravascular que conduce a la disminución del gasto cardiaco y trastorno en la difusión y entrega de oxigeno (hipoperfusión tisular) ETIOLOGÍA • GASRTOINTESTINALES: HVD, vómitos, diarrea • RENALES: diuresis osmótica, diuréticos, nefropatías • PIEL: quemaduras, sudoración excesiva >40% del volumen sanguíneo
  • 8.
    CLINICA • Alteración dela consciencia, mucosa seca, oliguria e hipotensión • Vasoconstricción: frio, palido, sudoroso • Compensación de GC: Taquicardia • Ayudar a suministrar O2: Taquipnea TRATAMIENTO • RCP, asegurar vía aérea • Reposición de volemia LEV isotónicos • Solución salina • Lactato de ringer 3. HIDROGENIONES Trastornos en el equilibrio acido-base en el que predomina un incremento de hidrogeniones, que a nivel extracelular son de 40 nEq/L. Aumento de hidrogeniones Acidosis metabólica Hiperventilación Fatiga de músculos respiratorios Falla respiratoria
  • 9.
    ETIOLOGIA • Cetoacidosis diabética •Nefropatía • Intoxicación • Deshidratación intensa CLINICA • Alteración de la consciencia • Taquipnea • Hipotensión • Taquicardia TRATAMIENTO • RCP, asegurar via aérea • Hiperventilar (12-15rpm) • Bicarbonato de sodio: 1mEq/kg en bolo, con dosis a repetición cada 5 min, hasta lograr ritmo de perfusión 4.HIPOKALEMIA • Trastorno mas frecuente • Aumentan el riesgo de mortalidad cuando hay cardiopatías ETIOLOGIA • Aumento de dosis de insulina • Alcalosis metabolica • Perdida de liquidos gastrointestinales • Uso de diuréticos tiazidas (10-40%) • Hemodialisis
  • 10.
    CLINICA LEVE: • Asintomáticos • Arritmias– problemas cardiovasculares MODERADO: Síntomas inespecíficos: • Debilidad generalizada, estreñimiento, arritmias <2.5 mEq/L: necrosis muscular, parálisis funcional respiratoria, paro TRATAMIENTO Reposición de potasio con LEV • SSN 0.9 % 450cc + 50cc de K en bolo (ritmo de perfusión) • Continuar goteo de 50 cc/h • Sulfato de Magnesio: 1gr IV en bolo
  • 11.
    HIPERKALEMIA • Responsablede 1.9 % de mortalidad en pacientes con falla renal Etiología • Acidosis metabolica • Hiperglucemia • Hiperosmolaridad • Farmacos: IECAS, ARA, inmunosupresores Estabilizador de la membrada • Gluconato de calcio: 1gr IV cada 3-5 min Reentrada de potasio del espacio extracelular • Bicarbonato de sodio: 1mEq/kg cada 5 min Solución polarizante • Dextrosa 5% +15 U insulina + 20mEq bicarbonato de sodio TRATAMIENTO
  • 12.
    5. HIPOTERMIA SEVERA <28°C Alteracion dela consciencia, hipotensión, coma, arritmias, edema pulmonar, rigidez MODERADA 28-32°C Letargo, arritmias, ausencia de reflejos pupilares, temblor LEVE 32-35°C Confusión, taquicardia, temblores • Exposicion ambiental, inmension al agua, • Condiciones medicas: hipotiroidismo, sepsis • Toxicos: etanol • Medicamentos: sedantes, hipoglucemiantes
  • 13.
    6. NEUMOTORAX A TENSION Escuando el aire se acumula en el espacio pleural, sin salida, aumentando la presión torácica, reduciendo la cantidad de sangre que regresa al corazón. CLASIFICACION • PRIMARIO • SECUNDARIO • HOSPITALARIO CLINICA • Tos, disnea, taquipnea, taquicardia • Dolor torácico • Examen físico: hipoventilación y timpanismo a la percusión TRATAMIENTO • RCP • Administración de oxigeno • Punción con aguja de calibre grueso
  • 15.
    7. TAPONAMIENTO CARDIACO • Cantidadde liquido anormal es en el espacio pericárdico • Normal:20-50 cc • Taponamiento: >200 cc Efecto de masa, dificulta función mecánica del corazon ETIOLOGÍA • TRAUMAS • INFECCIOSAS • METABOLICAS: uremia y mixedema • AUTOINMUNES: LES, fiebre y artritis reumatoide • NEOPLASIAS: primarias o metastasicas • DISECCION AORTICA TRATAMIENTO CLINICA TRIADA DEBECK: IY, hipotensión, ruidos cardiacos velados RCP DRENAJE PERICARDICO • Pericardiocentesis (mejoría 60-70) • Drenaje quirúrgico
  • 16.
    8.TOXICOS: • Sobredosis demedicamentos • Agentes cardiotoxicos: opiáceos, benzodiacepinas, betabloqueadores, antagonista de los canales de calcio, cocaína, antidepresivos tricíclicos y monóxido de carbono • RCP • Identificar causa y antídoto • Bicarbonato de sodio 1mEq/L bolo y dosis de repetición cada 5 min (ritmo de perfusión)
  • 17.
    9.TEP: Obstrucción arterial pulmonarcausada por un trombo, ocasionando colapso cardiovascular, disminución del Gasto Cardiaco, estado de choque. CLINICA • Disnea • Tos • Ansiedad • Dolor torácico • Sincope • Datos de TVP DX: ECOCARDIOGRAMA • RCP • Trombolisis sino hay contraindicación
  • 18.
    10. TROMBOSIS CORONARIA• Se presenta en el 70% de los casos • IAM ________________________________________________________________________________________________ Tratamiento • EKG • CLINICADIAGNOSTICO DE AESP • RCP • Identificar causas • Tratamiento de causas
  • 19.
    ASISTOLIA Es la ausenciacompleta y mantenida de la actividad eléctrica de corazón, que a su vez genera ausencia de la actividad circulatoria y de respuesta ventricular, a veces se generan algunos impulsos auriculares (latidos agónicos). EPIDEMIOLOGIA • Extrahospitalaria: supervivencia 1.3% • 20% a tenido un ritmo desfibrilable • Edad: factor de supervivencia • Factores que contribuyen a la supervivencia RCP temprano Colapso presenciado Menor edad
  • 20.
  • 21.
    RITMOS DE PARODESFIBRILABLES FIBRILACIÓN VENTRICULAR Y TAQUICARDIA VENTRICULAR SIN PULSO • Es una actividad eléctrica cardiaca de característica turbulenta, ocasionando una contracción incontrolable de las fibras musculares en las cámaras bajas del corazón, durante esto la sangre no sale del corazón por lo tanto hay disminución del volumen de eyección, ocasionando un paro cardiaco súbito. • FC: >500lpm (FV) FC: 120-200 (TVSP)
  • 22.
    ETIOLOGIA • Ataques cardiaco(50%) • Enfermedades coronarias (80%) – IAM • Cardiopatias: miocardioparia hipertrófica o dilatada (20%) • Ahogamiento • Accidentes por electrecucion • Sindrome de brugada CLINICA • Alteracion del estado de conciencia – sincope • Antes: dolor torácico, mareo, nauseas, palpitaciones, disnea
  • 23.
    EKG: FV • Complejosventriculares con continuo cambio • Frecuencia, forma y amplitud • Ausencia de onda P y T • No se identifican complejos QRS • “Desorden” TVSP • QRS ensanchado • Sin onda P DIAGNOSTICO TRATAMIENTO • RCP • Desfibrilacion temprana
  • 24.
  • 25.
  • 27.
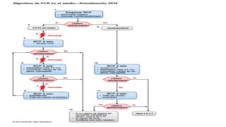
    Cuándo REANIAMAR • se asistaa una persona que sufra, brusca o inesperadamente, obstrucción de la vía aérea, apnea o falta de signos circulatorios CUANDO NO REANIMAR • El paro cardiorrespiratorio es debido a situaciones claramente irreversibles. • Enfermedades crónicas avanzadas en fase terminal SUSPENDER RCP • Resultan eficaces y el paciente recupera la circulación espontánea • Si el paciente persiste en fibrilación ventricular refractaria, asistolia o actividad eléctrica sin pulsos durante más de 15-30 minutos tras intubación correcta, masaje cardíaco y administración de las medicaciones adecuadas
  • 28.
    RCP BASICO C.- Chestcompresions (CompresionesTorácicas A.- Airway (Vía aérea). B.- Breathing (Ventilación).
  • 30.
    Apertura de lavía aérea
  • 31.
  • 37.
  • 42.
    Aspectos destacados delos principales cambios de las guías de reanimación del 2015 La profundidad de las compresiones en adultos debe ser de 5 cm, evitando comprimir el tórax más de 6 cm. Se recomienda el uso de naloxona para pacientes con adicción conocida o sospechada a los opioides que ingresen en paro respiratorio o signos de falla respiratoria Sale de la reanimación el uso de vasopresina como vasopresor durante la RCP énfasis en la velocidad de las compresiones, antes se decía al menos 100 compresiones por monito la recomendación actual es frecuencia de las compresiones entre 100 y 120 compresiones por minuto Se hace énfasis a las descargas tan pronto como se tenga disponible el DEA o el desfibrilador convencional son dirigidos a los sistemas de reanimación básica y detección temprana. Mayor énfasis en uso de desfibriladores externos automáticos (DEA) y mayor disponibilidad de estos equipos en la comunidad énfasis en las compresiones torácicas
  • 43.
    Uso de CO2expirado (ETCO2) como una herramienta adicional para suspender no se logre valor mayor de 10 mmHg de capnografía en paciente intubado en 20min. Todos los pacientes que retornen a circulación espontánea y que posteriormente fallezcan o presenten muerte cerebral deberán ser tenidos en cuenta como potenciales donantes Se recomienda usar la adrenalina como vasopresor, 1 mg cada 3 a 5 minutos, e iniciarla tan temprano como se tenga un acceso venoso Se hace mayor énfasis en los cuidados postparo. Se refuerza el uso de coronargiografía en todo paciente que se sospeche origen coronario del paro una vez retorne a la circulación espontanea
  • 44.
    Desfibrilador externo automático bifásicoPara la mayoría de los equipos oscila entre 120 y 200 J; si se desconoce la descarga apropiada se recomienda iniciar con 200 J. Inmediatamente después de haber suministrado la descarga se debe iniciar la RCP sin ninguna demora y los reanimadores deben considerar dar inicio al CABD secundario de la reanimación Además los desfibriladores bifásicos requieren menos energía para lograr la desfibrilación, lo que se traduce en menor número de descargas se recomienda una descarga única inicial de 360 J para un desfibrilador monofásico La descarga eléctrica se realiza a través de un desfibrilador monofásico o bifásico con una primera descarga monofásica hay 59% de probabilidades de conversión a un ritmo de perfusión, mientras que con los equipos bifásicos esta probabilidad es del 92%