"UNIVERSIDAD SAN PEDRO”




  ESCUELA       : INGENIERÍA INFORMÁTICA Y DE SISTEMAS

  TEMA           :    DESARROLLO E IMPLEMENTACIÓN DEL
SISTEMA

            DE GESTIÓN SACRAMENTAL

  CURSO                 : PRACTICAS PRE-PROFESIONALES I
  ASESOR    : ING. CARLOS ORLANDO CLAROS VÁSQUEZ
  CICLO         : “VII”
  ALUMNOS   :        Rodriguez Trujillo, MIGUEL ANGEL
                        Lopez Toledo, PERCY JHON
FACULTAD DE INGENIERÍA – ESCUELA
  PROFESIONAL INGENIERÍA INFORMÁTICA Y DE
                 SISTEMAS
    “SISTEMA DE GESTION SACRAMENTAL”




                                           DEDICATORIA

                                Es agradable para nosotros dedicarles
                                el fruto de nuestros esfuerzos a
                                nuestros    padres   las cuales   nos
                                ayudaron con su apoyo incondicional
                                a ampliar nuestros conocimientos y
                                estar más cerca de nuestras metas
                                profesionales.

                                   Y en especial a nuestros docentes,
                                quien día a día hace lo posible para
                                que nosotros sus alumnos seamos un
                                ejemplo       para     los     demás
                                convirtiéndonos en multiplicadores de
                                valores.




Practicas Pre Profesionales I                                Página 2
FACULTAD DE INGENIERÍA – ESCUELA
  PROFESIONAL INGENIERÍA INFORMÁTICA Y DE
                 SISTEMAS
    “SISTEMA DE GESTION SACRAMENTAL”




                                    AGRADECIMIENTO

                                Agradezco a Dios Creador del Universo, el
                       que nos da y nos seguirá dando fortaleza para
                       seguir adelante todos los días.

                                De igual manera al Ing. Orlando Carlos,
                       Claros Vásquez, por su contribución como asesor
                       de prácticas, lo cual permitió organizar mis
                       conocimientos referidos al tema que se expone en
                       el presente informe.

                                Por último agradecemos a nuestros padres,
                       familiares y amigos, que nos dan su apoyo
                       incondicional en todo momento con la finalidad
                       de lograr nuestras metas.




Practicas Pre Profesionales I                                        Página 3
FACULTAD DE INGENIERÍA – ESCUELA
     PROFESIONAL INGENIERÍA INFORMÁTICA Y DE
                    SISTEMAS
         “SISTEMA DE GESTION SACRAMENTAL”




                                       ÍNDICE GENERAL


             Tema                    : Desarrollo e Implementación del Sistema ..................................1
                                                   de Gestión Sacramental.......................................................1
RESUMEN.....................................................................................................................................7
ABSTRACT.....................................................................................................................................8
Today's Parish "THE HOLY FAMILY" of Hualmay many deficiencies in the process of handling
items of any sacrament, currently this process is performed manually, causing delay in
delivering a game, causing discomfort and loss of time in people by providing an inefficient
service, which is administered by the parish secretary.
Our participation in the project is basically an analysis and design that is able to expedite this
process greatly.
The main objective of this project is to develop software for the proper control of documents
of the parish, which will facilitate easy and quick delivery process of the sacraments of items
that people do so we can provide an efficient .
In which we have used UML modeling object-oriented systems, and describes the essential
semantics of these diagrams and symbols mean
The methodology we have used RUP is a software development process in a disciplined
assigned tasks and responsibilities in a developer (who does what, when and how)..................8
INTRODUCCIÓN............................................................................................................................9
1-GENERALIDADES.....................................................................................................................10
   1.1.- NOMBRE DEL PROYECTO................................................................................................10
       Desarrollo e Implementación del Sistema de Gestión Sacramental...................................10
       1.2 .- SITUACIÓN PROBLEMÁTICA.......................................................................................10
   1.5.- DESCRIPCION DE LA ORGANIZACIÓN.............................................................................11
              1.5.2.1.- Objetivos Generales:....................................................................................12
              1.5.2.2.- Objetivos Específicos:..................................................................................13
   1.7.- SITUACION PROBLEMÁTICA...........................................................................................15
       1.7.1.- Descripción..............................................................................................................15
       1.8.- JUSTIFICACIÓN DEL PROYECTO...................................................................................18
3.- Unified Modeling Language (UML):.......................................................................................26
   3.1.- CARACTERÍSTICAS DE UML.............................................................................................28
   3.2.- VENTAJAS DE UML.........................................................................................................28

Practicas Pre Profesionales I                                                                                                 Página 4
FACULTAD DE INGENIERÍA – ESCUELA
    PROFESIONAL INGENIERÍA INFORMÁTICA Y DE
                   SISTEMAS
        “SISTEMA DE GESTION SACRAMENTAL”

4.- Herramienta Utilizada (Rational Rose)..................................................................................29
5.- Selección del Lenguaje de Programación:............................................................................30
6.- Selección del Manejador de Base de Datos...........................................................................31
   6.1.- ELEMENTOS DE MySQL..................................................................................................33
      6.1.1.- Lenguajes de programación:....................................................................................33
      6.1.2.- Aplicaciones.............................................................................................................33
7.- CRONOGRAMA DE EJECUCION:.............................................................................................34
8.- APLICACIÓN DE LA METODOLOGIA: PROCESO UNIFICADO DE RATIONAL............................38
   8.1.- MODELAMIENTO DEL NEGOCIO:....................................................................................38
      8.1.1.- MODELO de Negocio: ............................................................................................38
   8.1.1.1.- Visión de Negocio...................................................................................................38
   Sentencia que define el problema:.........................................................................................38
   Sentencia que define la posición del Producto:......................................................................39
       ESCENARIOS Y PROCESOS.................................................................................................40
      8.2.-DIAGRAMAS DE CASOS DE USO...................................................................................43
   8.2.1.- Descripción de casos de Uso.......................................................................................43
      8.3.- CASOS DE USO............................................................................................................47
       8.3.1.- DESCRIPCION DE CASOS DE USO, MENSAJES Y ACTORES.....................................47
      8.3.1.1.- ESCENARIO (Inscripción para documento Sacramental)......................................47
      Caso de Uso........................................................................................................................47
       Descripción:......................................................................................................................47
      Flujo de Eventos.................................................................................................................47
           Flujo Básico:.................................................................................................................47
                    47
             Condiciones................................................................................................................47
      8.3.1.2.- ESCENARIO (Petición de Documento Sacramental) ............................................48
      Caso de Uso: Petición.........................................................................................................48
      Descripción: ......................................................................................................................48
       Flujo Básico.......................................................................................................................48
       Pos Condiciones................................................................................................................48
      Caso de Uso: Ingresos Del mes...........................................................................................49
       Descripción:......................................................................................................................49
      Flujo de Eventos.................................................................................................................49
       Flujo Básico.......................................................................................................................49
       Pos condiciones................................................................................................................49

Practicas Pre Profesionales I                                                                                               Página 5
FACULTAD DE INGENIERÍA – ESCUELA
     PROFESIONAL INGENIERÍA INFORMÁTICA Y DE
                    SISTEMAS
         “SISTEMA DE GESTION SACRAMENTAL”

   8.4.- ANALISIS Y DISEÑO DEL SISTEMA...................................................................................49
        8.4.1.-Diagramas de Diseño del Sistema...........................................................................49
      8.4.2.- Modelo Físico de la Base de Datos Relacional ........................................................50
      8.4.3.- Modelo Lógico de la Base de Datos Relacional .......................................................51
   8.5.- IMPLEMENTACION.........................................................................................................53
      8.5.1.- Diagrama de Despliegue..........................................................................................53
   8.6.- PRUEBA..........................................................................................................................54
      8.6.1.- MODELO DE PRUEBA...............................................................................................54
      8.6.2- CASOS DE PRUEBA (TEST CASE) ...............................................................................54
      8.6.3- OTRAS PRUEBAS DE CASO .......................................................................................55
      8.6.4- PROCEDIMIENTOS DE PRUEBA (TEST PROCEDURE)..................................................55
      8.6.5- COMPONENTES DE PRUEBA (TEST COMPONENT)....................................................55
CONCLUSIONES..........................................................................................................................61
RECOMENDACIONES..................................................................................................................62
REFERENCIAS BIBLIOGRAFICAS Y/O ENLACES WEB....................................................................63




Practicas Pre Profesionales I                                                                                              Página 6
FACULTAD DE INGENIERÍA – ESCUELA
  PROFESIONAL INGENIERÍA INFORMÁTICA Y DE
                 SISTEMAS
    “SISTEMA DE GESTION SACRAMENTAL”

                                   RESUMEN


      Hoy en día la Parroquia “LA SAGRADA FAMILIA” de Hualmay, existe
      mucha deficiencia en el proceso de tramitar partidas de cualquier
      sacramento, actualmente este proceso es realizado de forma manual,
      ocasionando demora a la hora de entregar una partida, provocando
      malestar y pérdida de tiempo en las personas al brindarle un servicio
      ineficiente, el cual es administrado por la secretaria de la parroquia.

      Nuestra participación en el proyecto, trata básicamente de realizar un
      análisis y diseño que sea capaz de agilizar en gran medida este proceso.

      El principal objetivo de este proyecto es desarrollar un software para el
      adecuado control de los documentos de la parroquia, que va a facilitar de
      manera sencilla y rápida el proceso de entrega de partidas de los
      sacramentos que realizan las personas y así poder brindar un servicio
      eficiente.

      En la cual hemos utilizado el lenguaje UML que modela sistemas
      orientados a objetos, y describe la semántica esencial de lo que estos
      diagramas y símbolos significan

      Como metodología hemos usado RUP, es un proceso de desarrollo de
      software que en forma disciplinada asignan tareas y responsabilidades en
      una empresa de desarrollo (quién hace qué, cuándo y cómo).




Practicas Pre Profesionales I                                           Página 7
FACULTAD DE INGENIERÍA – ESCUELA
  PROFESIONAL INGENIERÍA INFORMÁTICA Y DE
                 SISTEMAS
    “SISTEMA DE GESTION SACRAMENTAL”


                                 ABSTRACT


             Today's Parish "THE HOLY FAMILY" of Hualmay
             many deficiencies in the process of handling items of
             any sacrament, currently this process is performed
             manually, causing delay in delivering a game, causing
             discomfort and loss of time in people by providing an
             inefficient service, which is administered by the
             parish                       secretary.
             Our participation in the project is basically an
             analysis and design that is able to expedite this
             process                       greatly.
             The main objective of this project is to develop
             software for the proper control of documents of the
             parish, which will facilitate easy and quick delivery
             process of the sacraments of items that people do so
             we        can      provide      an        efficient      .
             In which we have used UML modeling object-oriented
             systems, and describes the essential semantics of these
             diagrams           and        symbols           mean
             The methodology we have used RUP is a software
             development process in a disciplined assigned tasks
             and responsibilities in a developer (who does what,
             when and how).




Practicas Pre Profesionales I                                       Página 8
FACULTAD DE INGENIERÍA – ESCUELA
  PROFESIONAL INGENIERÍA INFORMÁTICA Y DE
                 SISTEMAS
    “SISTEMA DE GESTION SACRAMENTAL”




                        INTRODUCCIÓN


   La finalidad del proyecto, es implementar un software, para que los
   Hermanos tengan información oportuna de las diversas operaciones
   que se realizan en la Hermandad de Damas y Caballeros del Señor
   de Los Milagros; especialmente en el aspecto económico y cuenten
   con esta información en cualquier momento y desde cualquier lugar.

   La Hermandad Del Señor De los Milagros es una aplicación que
   automatiza todo el proceso económico, mediante ágiles opciones que
   permiten registrar y compartir información a cada uno de los
   miembros de la hermandad del Señor de Los Milagros.




Practicas Pre Profesionales I                                 Página 9
FACULTAD DE INGENIERÍA – ESCUELA
   PROFESIONAL INGENIERÍA INFORMÁTICA Y DE
                  SISTEMAS
     “SISTEMA DE GESTION SACRAMENTAL”




        1-GENERALIDADES

              1.1.- NOMBRE DEL PROYECTO
Desarrollo e Implementación del Sistema de Gestión Sacramental

1.2 .- SITUACIÓN PROBLEMÁTICA
La parroquia la “SAGRADA FAMILIA DE HUALMAY”, es una Iglesia católica que
brinda a la población los sacramentos que se dan en la vida cristiana, que son:

   • Bautismo

   • Primera comunión

   • Confirmación

   • Matrimonio

Existe mucha deficiencia en el proceso de tramitar partidas de cualquier sacramento, el
cual es administrado por la secretaria de la parroquia. Actualmente este proceso es
realizado de forma manual, ocasionando demora a la hora de entregar la partida,
provocando malestar y pérdida de tiempo en las personas al brindarle un servicio
ineficiente, generados por la no implementación de soluciones tecnológicas que ayuden
al mejoramiento y optimización de estos procesos.

Practicas Pre Profesionales I                                               Página 10
FACULTAD DE INGENIERÍA – ESCUELA
   PROFESIONAL INGENIERÍA INFORMÁTICA Y DE
                  SISTEMAS
       “SISTEMA DE GESTION SACRAMENTAL”

1.3.- LOGOTIPO DE LA ORGANIZACIÓN




1.4.- RAZON SOCIAL DE LA ORGANIZACIÓN:
   •   Razón Social:


        PARROQUIA “LA SAGRADA FAMILIA” DE HUALMAY
   • Ubicación:


        El Centro Parroquial se encuentra ubicado en la siguiente dirección:


                        Dirección: ubicada en la avenida Hualmay S/N ( frente a
                           la posta de Hualmay ).
   •   Teléfonos :
                              2323099




              1.5.- DESCRIPCION DE LA ORGANIZACIÓN
La parroquia “LA SAGRADA FAMILIA DE HUALMAY”. Ubicada en la avenida
Hualmay sin numero (frente de la posta de Hualmay), fue creada el 19 de marzo de 1983
por el obispo monseñor León Alvarado de la Diócesis de Huacho, nombrando párroco al
Practicas Pre Profesionales I                                                  Página 11
FACULTAD DE INGENIERÍA – ESCUELA
   PROFESIONAL INGENIERÍA INFORMÁTICA Y DE
                  SISTEMAS
     “SISTEMA DE GESTION SACRAMENTAL”

sacerdote Félix Pérez Garrido. En el mismo mes de marzo, el Padre Félix con varios vecinos
de Hualmay, toman posesión de 4 lotes de terreno-solar ubicados en la manzana A de la
Urbanización “Las Palmas” de esta jurisdicción; decisión que tomaron ante la estéril
gestión de su adquisición ante los supuestos propietarios del Instituto Peruano de
Seguridad Social.

Se empieza a celebrar las Misas dominicales en el terreno que toma en posesión,
colocando la primera piedra y una cruz de madera.

Se continua con la actividad pastoral de la Catequesis Familiar, el grupo de jóvenes y las
reuniones semanales de la comunidad de este sector. Se constituyen Comités pro
construcción del centro pastoral, la casa parroquial y el templo parroquial “La Sagrada
Familia”.




1.5.1.- MISIÓN Y VISIÓN
     •   Misión :
         “Fortalecer la vida espiritual y la formación cristiana de personas de la
         comunidad, integrándolas a la misión evangelizadora de Cristo.”


     •   Visión :
         “Ser evangelizadores y misioneros, fomentando el amor a Cristo, la formación
         humana cristiana, impartiendo valores, estimulando la unión familiar y
         comunitaria”.



1.5.2.- OBJETIVOS


               1.5.2.1.- OBJETIVOS GENERALES:
                             “Necesitamos un adecuado sistema de información para el
                             mejor desarrollo se nuestro software”.


Practicas Pre Profesionales I                                                  Página 12
FACULTAD DE INGENIERÍA – ESCUELA
  PROFESIONAL INGENIERÍA INFORMÁTICA Y DE
                 SISTEMAS
    “SISTEMA DE GESTION SACRAMENTAL”



           1.5.2.2.- OBJETIVOS ESPECÍFICOS:
                       “Diseño de una Base de Datos”.

                       “Rediseño de algunos Procesos”.

                       “Establecer un sistema de información útil y accesible a los
                       miembros de la parroquia “La Sagrada Familia””.




Practicas Pre Profesionales I                                           Página 13
FACULTAD DE INGENIERÍA – ESCUELA PROFESIONAL INGENIERÍA INFORMÁTICA Y
                              DE SISTEMAS
                                     “SISTEMA DE GESTION SACRAMENTAL”

1.6.- ORGANIGRAMA:
                                                               PÁRROCO



Instituciones Educativas                    Áreas Pastorales                             Servicios                    Comunidades



   María Madre del Rosario                 Liturgia                                           Defensoría                    Jesús, José y María

   Beata Ascensión Nicol                   Itinerario Eucarístico Familiar                    Medicina Alternativa          San José Obrero

   San José Obrero                         Bautismo                                           Bazar                         San Isidro

   Liceo Español San Juan Bautista         Confirmación                                       Botiquín                      María Madre del Rosario


   Santa Rosa de los Huacos                Adulto Mayor                                       Madres Solteras

   Cetpro La Sagrada Familia               Salud                                              Construcción de Casas

                                           Caritas

                                           Parnerschaft

                                           Amigos del Seminario

                                           Comunidad de Adultos

                                           Crecer en Familia

                                           Jóvenes

Practicas Pre Profesionales I                                                Página 14
FACULTAD DE INGENIERÍA – ESCUELA
   PROFESIONAL INGENIERÍA INFORMÁTICA Y DE
                  SISTEMAS
     “SISTEMA DE GESTION SACRAMENTAL”

               1.7.- SITUACION PROBLEMÁTICA
                      1.7.1.- DESCRIPCIÓN

La parroquia “LA SAGRADA FAMILIA DE HUALMAY”. Ubicada en la avenida
Hualmay sin numero (frente de la posta de Hualmay), fue creada el 19 de marzo de 1983
por el obispo monseñor León Alvarado de la Diócesis de Huacho, nombrando párroco al
sacerdote Félix Pérez Garrido. En el mismo mes de marzo, el Padre Félix con varios vecinos
de Hualmay, toman posesión de 4 lotes de terreno-solar ubicados en la manzana A de la
Urbanización “Las Palmas” de esta jurisdicción; decisión que tomaron ante la estéril
gestión de su adquisición ante los supuestos propietarios del Instituto Peruano de
Seguridad Social.

Se empieza a celebrar las Misas dominicales en el terreno que toma en posesión,
colocando la primera piedra y una cruz de madera.

Se continua con la actividad pastoral de la Catequesis Familiar, el grupo de jóvenes y las
reuniones semanales de la comunidad de este sector. Se constituyen Comités pro
construcción del centro pastoral, la casa parroquial y el templo parroquial “La Sagrada
Familia”.

El 26 de Abril se empezó a levantar los cimientos, columnas, paredes y tubos aligerados
del Centro Pastoral. El 09 de agosto se continúa la construcción con el techado. El 24 de
Octubre se empieza la construcción de la casa parroquial, y en noviembre se echan los
cimientos del templo parroquial.

En 1984, Con la ayuda de Caritas, se organiza un comedor para los niños y ancianos de
las barriadas. Se intenta coordinar, también, con los demás comedores. Se inaugura el
templo parroquial.

En 1985, En estos años, el padre Félix promueve la coordinación con instituciones
españolas (entre las cuales “Manos Unidas”) y alemanas (entre las cuales “Adveniat”,
“Misereor” y la Arquidiócesis de Friburgo), logrando el financiamiento y la realización de
agua, desagüe y luz provisional en el barrio de “La Esperanza” y, más tarde, en “Ausejo
Pintado” y “El Pacífico”.




Practicas Pre Profesionales I                                                  Página 15
FACULTAD DE INGENIERÍA – ESCUELA
   PROFESIONAL INGENIERÍA INFORMÁTICA Y DE
                  SISTEMAS
     “SISTEMA DE GESTION SACRAMENTAL”

En 1986, Inicia la Partnerschaft con el Decanato de Konstanz. Es esta una fraternidad
eclesial que, hasta ahora, ha permitido ayudar a los niños de los Centros Educativos
Iniciales con los comedores infantiles, apoyar a muchos pobres y a mantener la estructura
y organización parroquial.

En 1988, Surgen las comunidades de “San Isidro” y de “Campo Alegre”. Además se crea
la “Asociación del Paciente” de la Parroquia “La Sagrada Familia”. Se construye el
centro pastoral con la capilla en el sector de “San José Obrero”. El 16 de junio se recibe
por testimonio notarial la donación de un terreno de 896m2 en el sector de San José
Obrero: por Don Alejandro Rodolfo, Nicanor y Constantino Ortiz Marcos. Allí se
construirá un jardín de niños. El 12 de Octubre compra un lote de terreno de 1031.10m2
en la calle Juan José Crespo,

En 1989, Se promueve el programa de ayuda social para los enfermos de TBC, niños
abandonados, ancianos que se encontraban solos; también, se organizan los Centros de
Madres en coordinación con Caritas. Así como se organizan los talleres de capacitación
de actividades artesanales (tejido, costura, cocina); se acompaña a los niños lustrabotas
dándoles material de trabajo y alimentos.

Se forman grupos de jóvenes, niños y adultos. Desde este año, el apoyo de las Madres
Dominicas fue preponderante para la evangelización de los moradores del sector de
Campo Alegre. Durante este año el apoyo de las personas en pobreza extrema fue
creciendo gracias al apoyo que se les brindaba mediante la construcción de casas de
adobe, instalaciones eléctricas, así como también dotarles de agua potable

Esta Iglesia católica “La Sagrada Familia” situado en la jurisdicción de Hualmay, está
distribuido actualmente en 4 sectores importantes, el sector denominado “JESUS, JOSE
Y MARIA” ubicado en la Av. Hualmay, sector “MARIA MADRE DEL ROSARIO”
ubicado en Campo Alegre, sector “SAN JOSE OBRERO” ubicado en Jr. Juan José
Crespo y el sector denominado “SAN ISIDRO LABRADOR” ubicado al costado de la
Municipalidad de Hualmay, estos 4 sectores conforman la parroquia. Geográficamente
concuerda con la extensión territorial del distrito de Hualmay. Actualmente lo dirige el
Párroco Juan Fernández Salvador sacerdote español, quien está acompañando a la
comunidad de Hualmay en forma acertada.




Practicas Pre Profesionales I                                                  Página 16
FACULTAD DE INGENIERÍA – ESCUELA
   PROFESIONAL INGENIERÍA INFORMÁTICA Y DE
                  SISTEMAS
     “SISTEMA DE GESTION SACRAMENTAL”




1.7.2.- SELECCIÓN DEL PROBLEMA:
La parroquia “LA SAGRADA FAMILIA”, no cuenta con un sistema de registros
adecuado en sus procesos de tramitar partidas de cualquier sacramento, al no llevar un
control adecuado , pérdida de tiempo y así una disconformidad a las personas.


1.7.3.- ANTECEDENTES DEL PROBLEMA:
Como se realiza:
    El proceso de tramitación de sacramentos, se realiza de forma manual
    Este proceso se podría describir de la siguiente manera, cuando una persona
       viene a
       tramitar un documento sacramental, la secretaria encargada de atenderlo, busca
       en 3 libros diferentes, donde se encuentra asentados todos los datos de las
       personas que han recibido los diferentes sacramentos en diversas fechas, de ahí
       llena el formato y después de 1 día o más, recién realiza la entrega del mismo.


Cálculos
    No se cuenta con una Base de Datos para los registros de las personas
    Demora significativa a la hora de tramitar documentos sacramentales.


Reportes:
    Retraso en la emisión de tramitar documentos sacramentales.
    Retraso a la hora de generar los reportes de las personas
    Errores en los informes de trámites de las personas




Practicas Pre Profesionales I                                                   Página 17
FACULTAD DE INGENIERÍA – ESCUELA
   PROFESIONAL INGENIERÍA INFORMÁTICA Y DE
                  SISTEMAS
     “SISTEMA DE GESTION SACRAMENTAL”




1.8.- JUSTIFICACIÓN DEL PROYECTO

El Sistema de Gestión Sacramental va a permitir que se disminuya el tiempo de
búsqueda de las personas para poder tramitar un documento, en forma eficiente con lo
que se pretende dar una solución en el manejo de la gestión de los Sacramentos.
Esta alternativa reducirá el menor tiempo posible a la hora de efectuar un trámite
sacramental que sería un beneficio que le estamos brindando, y así la parroquia daría
una mejor atención, sería mucho más confiable y segura a la hora de brindar el servicio


Ejemplo:
La secretaria debería facilitar los documentos en el menor tiempo posible, tenemos así,
en los momentos actuales la secretaria se demora en la entrega de documentos
sacramentales 30 minutos, en el sistema lo haría en 5 minutos , entonces el bajar de 30
minutos a 5 minutos eso sería el beneficio que se daría , los usuarios ya no tendrían que
esperar por ejemplo 1 día si no obtendrían su documento solicitado el mismo día.


1.8.1.- JUSTIFICACIÓN TÉCNICA DEL PROYECTO:
Nuestro proyecto se justifica técnicamente porque vamos a diseñar e implementar una
aplicación de software que facilite la reducción del proceso de tiempo en la gestión
Sacramental de la parroquia.
La información se encontrara almacenada en un sistema de base de datos, para ello la
empresa cuenta con soporte informático que ayudara a agilizar los procesos ya
mencionados.
La aplicación será desarrollada en una plataforma de software libre, a continuación
nombraremos algunas características:

Practicas Pre Profesionales I                                                 Página 18
FACULTAD DE INGENIERÍA – ESCUELA
   PROFESIONAL INGENIERÍA INFORMÁTICA Y DE
                  SISTEMAS
       “SISTEMA DE GESTION SACRAMENTAL”

   •   La parroquia contara con procesos inteligentes
   •   La atención en la parroquia será más rápida y precisa a la hora de tramitar
       documentos sacramentales.



1.8.2.- JUSTIFICACIÓN ECONÓMICA DEL PROYECTO:

Permitirá reducir costos y tiempo a la Parroquia, en la atención a las personas que
soliciten sus documentos, porque se obtendrá los datos automáticamente del sistema y los
costos de hojas y tinta será mínima, para la impresión de los documentos solicitados.


1.8.3.- JUSTIFICACIÓN OPERATIVA DEL PROYECTO:

Nuestro proyecto proporcionara a la parroquia “LA SAGRADA FAMILA DE
HUALMAY”, una herramienta de software que permitirá realizar los trámites
sacramentales en un menor tiempo posible. Reduciendo al mínimo los errores de informes
que se dan en la secretaria.
El rendimiento y funcionamiento optimo del software permitirá a la secretaria obtener
una mejora en el tiempo a la hora de tramitar los documentos y así obtener una mejor
atención al público que acude a la parroquia, siendo una de las primeras Entidades de la
Iglesia en atender con un software adecuado a        los requerimientos de la población
católica.




1.9.- OBJETIVOS DEL PROYECTO:

1.9.1.- OBJETIVOS ESPECIFICOS:
   •   Automatizar la base de datos para que responda en los objetivos de la personas.
   •   Reducir el tiempo de atención al usuario.
Practicas Pre Profesionales I                                                   Página 19
FACULTAD DE INGENIERÍA – ESCUELA
   PROFESIONAL INGENIERÍA INFORMÁTICA Y DE
                  SISTEMAS
       “SISTEMA DE GESTION SACRAMENTAL”

   •   Utilizar el tiempo ahorrado en otras actividades y así poder mejorar la atención
       al usuario.




1.9.2.- OBJETIVO GENERAL:
Desarrollar e Implementar el Sistema de Gestión rápida de trámite en la parroquia “LA
SAGRADA FAMILIA DE HUALMAY”


1.10.- LIMITACIÓN DEL PROYECTO:
    El proyecto será validado en el periodo de tiempo no mayor a 80 días
    La información base, es proporcionada por la empresa, a la fecha de inicio de
       nuestro proyecto, y sus proyecciones están en base a cambios o modificaciones de
       nuestro programa propuesto


ALCANCES DEL PROYECTO:
    En este caso se va a dar en la secretaria parroquial que es la encargada de esta

       gestión.




2.- MARCO TEORICO


2.1.- METODOLOGÍA DE DESARROLLO:
Para el desarrollo del software hemos tenido como referencia la metodología Proceso
Unificado de Racional (RUP), que es un proceso de desarrollo de software y junto con el
Lenguaje Unificado de Modelado UML, que constituye la metodología estándar más



Practicas Pre Profesionales I                                               Página 20
FACULTAD DE INGENIERÍA – ESCUELA
   PROFESIONAL INGENIERÍA INFORMÁTICA Y DE
                  SISTEMAS
      “SISTEMA DE GESTION SACRAMENTAL”

utilizada para el análisis, implementación y documentación de sistemas orientados a
objetos.




2.1.1.- RATIONAL UNIFIED PROCESS (RUP)
El Proceso Unificado Racional es un iterativo proceso de desarrollo de software marco
creado por el Rational Software Corporation, una división de IBM desde 2003.
RUP no es un solo proceso normativo concreto, sino más bien un proceso de adaptación
marco , destinado a ser adaptado por los organismos de desarrollo y los equipos de
proyectos de software que seleccionará a los elementos del proceso que son apropiados
para sus necesidades.




Practicas Pre Profesionales I                                              Página 21
FACULTAD DE INGENIERÍA – ESCUELA
   PROFESIONAL INGENIERÍA INFORMÁTICA Y DE
                  SISTEMAS
     “SISTEMA DE GESTION SACRAMENTAL”




                                 Figura 2.1 Modelos de RU
                       Fuentes: Exploring the Rational Unified Process




      Diagrama de            Diagrama                   Diagrama            Diagrama
       secuencia             use case                   de clases           de objetos


                                        Modelos                           Diagrama de
        Diagrama de                                                      componentes
        colaboración

                    Diagrama              Diagrama                       Diagrama
                    de estado            de actividad                        de
                                                                         despliegue
               Figura 2.2 Modelos del RUP y su Relación con los Diagramas

                       Fuentes: Exploring the Rational Unified Process



2.1.2.- CICLO DE VIDA DE RUP
El RUP ha determinado un ciclo de vida del proyecto que consta de cuatro fases. la clave
del proceso radica en las iteraciones de desarrollo que se encuentran dentro de todas las



Practicas Pre Profesionales I                                                  Página 22
FACULTAD DE INGENIERÍA – ESCUELA
   PROFESIONAL INGENIERÍA INFORMÁTICA Y DE
                  SISTEMAS
      “SISTEMA DE GESTION SACRAMENTAL”

fases . Además, cada fase tiene un objetivo fundamental y un hito en el extremo que
denota el objetivo cumplido.




   • FASE DE INICIO
El objetivo principal es el alcance del sistema de forma adecuada como base para la
validación de un costo inicial y los presupuestos. En esta fase, el modelo de negocio que
incluye el contexto empresarial, factores de éxito (se espera ingresos, el reconocimiento
del mercado, etc), y las previsiones financieras se establezca. Para complementar el
modelo de negocio, un modelo de casos de uso básicos, plan del proyecto, la evaluación
inicial de riesgos y en la descripción del proyecto (los requerimientos del proyecto
básico, las limitaciones y características principales) se generan.


   • FASE DE ELABORACIÓN
El principal objetivo es mitigar las posiciones de riesgo clave identificados por el análisis
hasta el final de esta fase. La fase de elaboración es donde el proyecto comienza a tomar
forma. En esta fase, el análisis de dominio del problema se hace y la arquitectura del
proyecto adquiere su forma básica.


Practicas Pre Profesionales I                                                    Página 23
FACULTAD DE INGENIERÍA – ESCUELA
   PROFESIONAL INGENIERÍA INFORMÁTICA Y DE
                  SISTEMAS
       “SISTEMA DE GESTION SACRAMENTAL”


Esta fase debe pasar el ciclo de vida de Arquitectura hito al cumplir con los siguientes
resultados:
   •    Un modelo de caso de uso en el que el uso de los casos y los actores han sido
       identificados y la mayoría de las descripciones de casos de uso desarrollados. El
       modelo de casos de uso debe ser del 80% de avance.
   •    Una descripción de la arquitectura de software en un proceso de desarrollo de
       software del sistema.
   •   Una arquitectura ejecutable que se da cuenta de casos de uso
       arquitectónicamente significativos.
   •     Los prototipos que demuestren que cada una se identifica mitigar los riesgos
       técnicos.




   • FASE DE CONSTRUCCIÓN
El objetivo principal es construir el sistema de software. En esta fase, la atención se centra
en el desarrollo de componentes y otras características del sistema. Esta es la fase en que
la mayor parte de la toma de codificación lugar.
En proyectos más grandes, de varias iteraciones de construcción pueden ser desarrollados
en un esfuerzo por dividir a los casos de uso en segmentos manejables que producen
prototipos demostrables.
Esta fase produce la primera versión externa del software. Su conclusión está marcada
por el hito inicial de capacidad operativa.


   • FASE DE TRANSICIÓN
Nosotros vamos a elaborar el sistema con el apoyo del Padre Juan Fernández Salvador
Aportes del usuario al sistema, poder mejorarlo y finalmente tener el producto final


Practicas Pre Profesionales I                                                     Página 24
FACULTAD DE INGENIERÍA – ESCUELA
  PROFESIONAL INGENIERÍA INFORMÁTICA Y DE
                 SISTEMAS
      “SISTEMA DE GESTION SACRAMENTAL”


  •   DISCIPLINA DE DESARROLLO:


                    •   Modelo del Negocio: Entendiendo las necesidades del
                        negocio.
                    •   Requerimientos: Trasladando las necesidades del
                        negocio a un software automatizado.
                    •   Análisis y Diseño: Trasladando los requerimientos
                        dentro de la arquitectura de software.
                    •   Implementación: creando software que se ajuste a la
                        arquitectura y que tenga el comportamiento deseado.
                    •   Pruebas:      Asegurándose      que      el   comportamiento
                        requerido es el correcto y que todo los solicitado este
                        presente.




  •   DISCIPLINA DE SOPORTE:


                    •   Configuración y administración del cambio:
                        Sirve principalmente para controlar a los numerosos
                        artefactos que las personas encargadas del proyecto
                        hicieron y por lo tanto controla los siguientes problemas:
                          -   guarda todas las versiones del proyecto.
                          -   Actualizaciones simultáneas.
                    •   Administración         del    proyecto:        Administrando
                        horarios y recursos.
                    •   Ambiente: Se basa principalmente en actividades
                        necesarias para configurar el proceso de un proyecto. El
Practicas Pre Profesionales I                                             Página 25
FACULTAD DE INGENIERÍA – ESCUELA
   PROFESIONAL INGENIERÍA INFORMÁTICA Y DE
                  SISTEMAS
     “SISTEMA DE GESTION SACRAMENTAL”

                             propósito de las actividades de este flujo de trabajo es
                             alimentar a la organización del desarrollo del software con
                             el ambiente de desarrollo del software para que así apoyen
                             el grupo de desarrollo.
                         •   Distribución: Hacer todo lo necesario para la salida del
                             proyecto.




        3.- UNIFIED MODELING LANGUAGE (UML):
El UML es un lenguaje estándar para escribir proyectos de software. El UML puede ser
usado para visualizar, especificar, construir y documentar los elementos de un sistema de
software.




Practicas Pre Profesionales I                                                Página 26
FACULTAD DE INGENIERÍA – ESCUELA
   PROFESIONAL INGENIERÍA INFORMÁTICA Y DE
                  SISTEMAS
      “SISTEMA DE GESTION SACRAMENTAL”



Proporciona una manera estándar de escribir documentación del sistema (cosas
conceptuales: procesos de negocio y funciones del sistema; cosas concretas: clases escritas
en un lenguaje de programación especifico, esquemas de bases de datos y componentes
de software reutilizables).

El Lenguaje de Modelamiento Unificado (UML) es el resultado de un esfuerzo dirigido a
obtener una notación grafica unificada para presentar los modelos del sistema
desarrollados con el paradigma de orientación a objetos.

UML fue desarrollado con el propósito de ser útil para la programación sino también
para modelar negocios, es decir, los procesos y procedimientos que establecen el
funcionamiento de una empresa. Las técnicas de modelado en UML son:

        Diagrama de Casos de Uso: Organiza el comportamiento del sistema.
           Define la funcionalidad del sistema y sus actores.
         Diagrama de Secuencia: Para modelar el paso de mensajes entre objetos.




         Diagrama de Colaboración: Representa interacciones entre objetos

            como una serie de secuencias de mensajes.
         Diagrama de Estado: Enfoque en los cambios del sistema dirigidos por

            eventos. Describe la conducta dinámica de un sistema en respuesta a
            estímulos externos. Usado para modelar objetos reactivos a eventos
            específicos.
         Diagrama de Actividad: Para modelas el comportamiento de los Casos

            de Usos, objetos u operaciones.
         Diagrama de Clases: Para modelar la estructura estática de las clases en

            el sistema.



Practicas Pre Profesionales I                                                  Página 27
FACULTAD DE INGENIERÍA – ESCUELA
  PROFESIONAL INGENIERÍA INFORMÁTICA Y DE
                 SISTEMAS
    “SISTEMA DE GESTION SACRAMENTAL”

       Diagrama de Objetos: Describe la estructura estática en un momento en

         particular.
       Diagrama         de Componentes: Describe la organización de los
         componentes físicos del sistema, incluyendo código fuente, código binario y
         ejecutable.
       Diagrama de Implementación: Para modelar la distribución del
         sistema.



              3.1.- CARACTERÍSTICAS DE UML
          •         Es un lenguaje para la visualización, especificación, construcción y
               documentación de sistemas de software.
            Es aplicable a diferentes tipos de sistemas, dominios y procesos.
            La mayoría de herramientas visuales y modeladas orientados a objetos
               se están implementado en gran magnitud de acuerdo a la
               especificación de UML.
            Es un lenguaje de propósito general unificado que posee un conjunto
               de notaciones de análisis y diseño, las cuales se incorporan
               rápidamente en la industria estándar para el análisis y diseño
               orientado a objetos.




              3.2.- VENTAJAS DE UML


            Permite el modelamiento de sistemas usando conceptos orientado a
               objetos
            Es independiente         del lenguaje de programación y procesos de
               desarrollo.


Practicas Pre Profesionales I                                               Página 28
FACULTAD DE INGENIERÍA – ESCUELA
   PROFESIONAL INGENIERÍA INFORMÁTICA Y DE
                  SISTEMAS
      “SISTEMA DE GESTION SACRAMENTAL”

               Provee a los usuarios un lenguaje de modelamiento visual expresivo,
                  listo para usar.
               Soporta conceptos de desarrollo de alto nivel como colaboraciones,
                  patrones y componentes.




        4.- HERRAMIENTA UTILIZADA (RATIONAL ROSE)
Rational Rose es la herramienta CASE desarrollada por los creadores de UML, que
cubre todo el ciclo de vida de un proyecto: concepción y formalización del modelo,
construcción de los componentes, transición a los usuarios y certificación de las distintas
fases y entregables.

Rational Rose es la herramienta de modelamiento visual líder en el mundo. Esta versión
ha sido extendida para soportar el modelamiento de componentes binarios como COM y
ACTIVE X. la notación de interfaz ha sido adaptado a UML para soportar un
modelamiento estándar de COM.



CARACTERÍSTICAS DEL RATIONAL ROSE

         -   En el análisis y diseño provee un conjunto de elementos para la creación de
             los diagramas de análisis y diseño. Cada elemento posee un modelo de
             propiedades que los identifican y caracterizan.
         -   Para el enfoque de arquitectura en tres capas promueve la distribución y el
             rehúso de los objetos de negocios y librerías (paquetes lógicos) a través de
             las aplicaciones.
         -   Desarrollo iterativo controlado, ofrece ayuda para que el desarrollo sea
             llevado a través de una secuencia de iteraciones.
         -   Soporte multiusuario, no solo está dirigido para usuarios individuales, sino
             también para equipos de desarrollo en conjunto.

Practicas Pre Profesionales I                                                  Página 29
FACULTAD DE INGENIERÍA – ESCUELA
   PROFESIONAL INGENIERÍA INFORMÁTICA Y DE
                  SISTEMAS
     “SISTEMA DE GESTION SACRAMENTAL”

         -    Generación de código en múltiples lenguajes, soporta la generación de
              código en múltiples lenguajes como Java, Visual Basic, Oracle, etc.
         -    Generación de DLLs, provee un mapeo de interfaces a bases de datos
              relacionales mediante la generación de clases persistentes a SQL.



        5.-             SELECCIÓN                DEL         LENGUAJE               DE
        PROGRAMACIÓN:
Existen muchas empresas       en el mercado que desarrollan diversos lenguajes de
programación como: Microsoft, Powersoft, Sun Microsystem e IBM, entre otras.

                                JAVA-NETBEANS

La plataforma NetBeans permite que las aplicaciones sean desarrolladas a partir de un
conjunto de componentes de software llamados módulos. Un módulo es un archivo Java
que contiene clases de java escritas para interactuar con las APIs de NetBeans y un
archivo especial (manifest file) que lo identifica como módulo. Las aplicaciones
construidas a partir de módulos pueden ser extendidas agregándole nuevos módulos.
Debido a que los módulos pueden ser desarrollados independientemente, las
aplicaciones basadas en la plataforma NetBeans pueden ser extendidas fácilmente por
otros desarrolladores de software.

NetBeans es un proyecto de código abierto de gran éxito con una gran base de usuarios,
una comunidad en constante crecimiento, y con cerca de 100 socios en todo el mundo.
Sun MicroSystems fundó el proyecto de código abierto NetBeans en junio de 2000 y
continúa siendo el patrocinador principal de los proyectos.




Practicas Pre Profesionales I                                                  Página 30
FACULTAD DE INGENIERÍA – ESCUELA
   PROFESIONAL INGENIERÍA INFORMÁTICA Y DE
                  SISTEMAS
      “SISTEMA DE GESTION SACRAMENTAL”




        6.- SELECCIÓN DEL MANEJADOR DE BASE DE
        DATOS
Actualmente muchas empresas en el mundo se dedican al desarrollo de Sistemas de
gestión de Base de Datos de gran envergadura, los cuales ofrecen algunas ventajas y
desventajas relativas respecto a otros.

Practicas Pre Profesionales I                                            Página 31
FACULTAD DE INGENIERÍA – ESCUELA
   PROFESIONAL INGENIERÍA INFORMÁTICA Y DE
                  SISTEMAS
       “SISTEMA DE GESTION SACRAMENTAL”

 Antes de decidir cuál de ellos elegir, se deberán evaluar ciertos criterios de carácter
 técnico-organizativo, tales como:


   • ¿Es necesario adquirir un gran DBMS para manejar los datos que tienen y tendrá
       mi organización dentro de algunos años?
   • ¿Mi organización está en condiciones económicas para adquirir este DBMS?
   •   ¿Qué tan ventajoso resultaría para mi organización utilizar este DBMS en
       comparación de otro menos costoso y potente, si tengo que considerar que mis
       equipos y conexiones de red tendría que ser cambiados?




                                      MySQL

Es un sistema de gestión de base de datos relacional, multihilo y multiusuario con más de
seis millones de instalaciones. MySQL AB —desde enero de 2008 una subsidiaria de
Sun Microsystems y ésta a su vez de Oracle Corporation desde abril de 2009—
desarrolla MySQL como software libre en un esquema de licenciamiento dual.

Por un lado se ofrece bajo la GNU GPL para cualquier uso compatible con esta licencia,
pero para aquellas empresas que quieran incorporarlo en productos privativos deben

Practicas Pre Profesionales I                                                Página 32
FACULTAD DE INGENIERÍA – ESCUELA
   PROFESIONAL INGENIERÍA INFORMÁTICA Y DE
                  SISTEMAS
     “SISTEMA DE GESTION SACRAMENTAL”

comprar a la empresa una licencia específica que les permita este uso. Está desarrollado
en su mayor parte en ANSI C.

Al contrario de proyectos como Apache, donde el software es desarrollado por una
comunidad pública y el copyright del código está en poder del autor individual, MySQL
es patrocinado por una empresa privada, que posee el copyright de la mayor parte del
código.

Esto es lo que posibilita el esquema de licenciamiento anteriormente mencionado.
Además de la venta de licencias privativas, la compañía ofrece soporte y servicios. Para
sus operaciones contratan trabajadores alrededor del mundo que colaboran vía Internet.
MySQL AB fue fundado por David Axmark, Allan Larsson y Michael Widenius.




              6.1.- ELEMENTOS DE MySQL

           6.1.1.- LENGUAJES DE PROGRAMACIÓN:
                    Existen varias APIs que permiten, a aplicaciones escritas en diversos
                    lenguajes de programación, acceder a las bases de datos MySQL,
                    incluyendo C, C++, C#, Pascal, Delphi (via dbExpress), Eiffel,
                    Smalltalk, Java (con una implementación nativa del driver de Java),
                    Lisp, Perl, PHP, Python, Ruby, Gambas, REALbasic (Mac y Linux), (x)
                    Harbour (Eagle1), FreeBASIC, y Tcl; cada uno de estos utiliza una
                    API específica.


                    También existe una interfaz ODBC, llamado MyODBC que
                    permite a cualquier lenguaje de programación que soporte ODBC
                    comunicarse con las bases de datos MySQL. También se puede
                    acceder desde el sistema SAP, lenguaje ABAP.


           6.1.2.- APLICACIONES


Practicas Pre Profesionales I                                                Página 33
FACULTAD DE INGENIERÍA – ESCUELA
   PROFESIONAL INGENIERÍA INFORMÁTICA Y DE
                  SISTEMAS
      “SISTEMA DE GESTION SACRAMENTAL”

                     -   MySQL es muy utilizado en aplicaciones web, como Drupal o
                         phpBB, en plataformas (Linux/Windows-Apache-MySQL-
                         PHP/Perl/Python), y por herramientas de seguimiento de
                         errores como Bugzilla. Su popularidad como aplicación web
                         está muy ligada a PHP, que a menudo aparece en combinación
                         con MySQL. MySQL es una base de datos muy rápida en la
                         lectura cuando utiliza el motor no transaccional MyISAM, pero
                         puede provocar problemas de integridad en entornos de alta
                         concurrencia en la modificación.




         7.- CRONOGRAMA DE EJECUCION:
7.1.- DURACIÓN DEL PROYECTO:
La duración del presente proyecto está programada en realizarse en 3 meses y 22 días
(Abril – Julio).


7.2.- FECHA PROBABLE DE INICIO Y TÉRMINO:
El desarrollo del proyecto está programado tentativamente:
     Inicio: 09 de Abril del 2011.
     Fin: 23 de Julio del 2011 .




Practicas Pre Profesionales I                                              Página 34
FACULTAD DE INGENIERÍA – ESCUELA PROFESIONAL INGENIERÍA INFORMÁTICA Y
                              DE SISTEMAS
                           “SISTEMA DE GESTION SACRAMENTAL”




Practicas Pre Profesionales I               Página 35
FACULTAD DE INGENIERÍA – ESCUELA PROFESIONAL INGENIERÍA INFORMÁTICA Y
                              DE SISTEMAS
                           “SISTEMA DE GESTION SACRAMENTAL”




Practicas Pre Profesionales I               Página 36
FACULTAD DE INGENIERÍA – ESCUELA PROFESIONAL INGENIERÍA INFORMÁTICA Y
                              DE SISTEMAS
                           “SISTEMA DE GESTION SACRAMENTAL”




Practicas Pre Profesionales I               Página 37
FACULTAD DE INGENIERÍA – ESCUELA
  PROFESIONAL INGENIERÍA INFORMÁTICA Y DE
                 SISTEMAS
    “SISTEMA DE GESTION SACRAMENTAL”

      8.-      APLICACIÓN                  DE       LA       METODOLOGIA:
      PROCESO UNIFICADO DE RATIONAL


             8.1.- MODELAMIENTO DEL NEGOCIO:

         8.1.1.- MODELO DE NEGOCIO:

8.1.1.1.- VISIÓN DE NEGOCIO
    Este sistema permitirá a la empresa informatizar el control de todas sus actividades,
    lo cual supondrá un acceso rápido y sencillo a los datos, gracias a interfaces
    gráficas sencillas y amigables. Además, los datos accedidos estarán siempre
    actualizados, lo cual es un factor muy importante para poder llevar un control
    adecuado de los libros sacramentales
    El sistema también permite la generación de comprobantes (boletas, facturas) por
    concepto de venta de productos y la generación de liquidaciones diarias de forma
    automática.

SENTENCIA QUE DEFINE EL PROBLEMA:




    El Problema           La Atención al cliente ya registrados causa demoras
    de                    Controlar los ingresos mensuales


                          Cliente
    afecta a
                          Secretaria

                          Clientes insatisfecho, porque tiene
    El impacto             que esperar demasiado.
    asociado es           Incomodidad, del cliente.
                          Almacenar las entradas del dinero de las partidas.



Practicas Pre Profesionales I                                                Página 38
FACULTAD DE INGENIERÍA – ESCUELA
  PROFESIONAL INGENIERÍA INFORMÁTICA Y DE
                 SISTEMAS
    “SISTEMA DE GESTION SACRAMENTAL”


                  Registrar los datos de los clientes en una base de datos para que
                   cuando se consulte por alguna partida saber en qué libro se
                   encuentra.
    Una solución
    adecuada      Registrar las entradas de dinero diarias en una base de datos,
    sería          de esta manera será más fácil presentar el informe de entradas
                   al mes




SENTENCIA QUE DEFINE LA POSICIÓN DEL PRODUCTO:




    Para                 Secretaria




    Quienes              Controlan los libros


    El nombre del
                         Sistema Sacramental
    producto


                         Almacena el lugar donde se encuentra ubicado la partida
    Que hace               pedida por el cliente, además controlas los ingresos por
                           inscripciones y pedidos de partidas.



    Nuestro              Ofrecerá una mayor rapidez en la búsqueda de cualquier
    Producto               partida.




Practicas Pre Profesionales I                                             Página 39
FACULTAD DE INGENIERÍA – ESCUELA
  PROFESIONAL INGENIERÍA INFORMÁTICA Y DE
                 SISTEMAS
    “SISTEMA DE GESTION SACRAMENTAL”

8.1.2.- DIAGRAMAS CASOS DE USO DEL NEGOCIO
     ESCENARIOS Y PROCESOS

    ESCENARIOS                             PROCESOS
                            •   Presentación de partida de Nacimiento


                            • Inscripción para Bautizo


                            • Inscripción para Confirmación

      Inscripción
         para               • Inscripción para Matrimonio
      documento
     sacramental




Practicas Pre Profesionales I                                      Página 40
FACULTAD DE INGENIERÍA – ESCUELA
  PROFESIONAL INGENIERÍA INFORMÁTICA Y DE
                 SISTEMAS
    “SISTEMA DE GESTION SACRAMENTAL”

                            • Presentar DNI


                            • Entrega de partida de bautizo


                            • Entrega de partida de confirmación


                            • Elaborar Orden de Pedido


                            • Entrega de partida de matrimonio
      Petición de
      Documento
     Sacramental




     Ingresos Del
         mes         • Realizar Mantenimiento




Practicas Pre Profesionales I                                      Página 41
FACULTAD DE INGENIERÍA – ESCUELA
  PROFESIONAL INGENIERÍA INFORMÁTICA Y DE
                 SISTEMAS
    “SISTEMA DE GESTION SACRAMENTAL”

                            • Asignar Descuento y/o Promociones


                            • Emitir Comprobante


                            • Emitir Boleta


                            • Emitir Factura


                            • Cancelar Documento


                            • Cancelar Documento al Contado
      Gestión de
       Ventas
                            • Cancelar Documento a Crédito




Practicas Pre Profesionales I                                     Página 42
FACULTAD DE INGENIERÍA – ESCUELA
  PROFESIONAL INGENIERÍA INFORMÁTICA Y DE
                 SISTEMAS
    “SISTEMA DE GESTION SACRAMENTAL”

                                 • Emitir Informe de ventas Diarias


                                 • Emitir Informe de Ventas Mensual


       Generar                   • Crear Cuadros Estadísticos de Ventas Anuales
       Informes




8.2.-DIAGRAMAS DE CASOS DE USO

   8.2.1.- DESCRIPCIÓN DE CASOS DE USO
     Inscripción para documento sacramental.-el cliente va a inscribirse para una
     partida puede ser de bautizo, confirmación o matrimonio, la secretaria primero le
     pide su partida de nacimiento y el pago correspondiente para que se pueda
     inscribir




Practicas Pre Profesionales I                                             Página 43
FACULTAD DE INGENIERÍA – ESCUELA
  PROFESIONAL INGENIERÍA INFORMÁTICA Y DE
                 SISTEMAS
    “SISTEMA DE GESTION SACRAMENTAL”




PETICIÓN DEL DOCUMENTO SACRAMENTAL




Practicas Pre Profesionales I        Página 44
FACULTAD DE INGENIERÍA – ESCUELA
   PROFESIONAL INGENIERÍA INFORMÁTICA Y DE
                  SISTEMAS
      “SISTEMA DE GESTION SACRAMENTAL”

El cliente hace un pedido de cualquier partida, la secretaria le pide su DNI para
comprobar si está inscrito , le pide que haga el pago correspondiente




Practicas Pre Profesionales I                                           Página 45
FACULTAD DE INGENIERÍA – ESCUELA
   PROFESIONAL INGENIERÍA INFORMÁTICA Y DE
                  SISTEMAS
      “SISTEMA DE GESTION SACRAMENTAL”

INGRESOS DEL MES

El cliente deriva su vehículo al área donde se realizará el proceso de mantenimiento que
consiste en cambio de aceite, lavado y engrase del vehículo. Luego de estos procesos el
cliente retira su vehículo al área de ventas para cancelar por todo el servicio.




Practicas Pre Profesionales I                                                      Página 46
FACULTAD DE INGENIERÍA – ESCUELA
  PROFESIONAL INGENIERÍA INFORMÁTICA Y DE
                 SISTEMAS
    “SISTEMA DE GESTION SACRAMENTAL”


8.3.- CASOS DE USO

  8.3.1.- DESCRIPCION              DE CASOS DE USO, MENSAJES Y
ACTORES

  8.3.1.1.- ESCENARIO ( Inscripción para documento Sacramental)

      • CASO DE USO

        Descripción:

         En este caso de uso interviene la secretaria y la persona que se quiera
         inscribir para cualquier de las partidas sacramentales



      • FLUJO DE EVENTOS

     Flujo Básico:

         • El caso de uso cuando una persona quiera inscribirse en cualquier partida
            sacramental
         • La secretaria verifica si la persona está o no inscrita.
         • Después de la verificación la secretaria pide que haga el pago
            correspondiente.
         • Ingreso en la base de datos de la persona y ubicación en el libro
            sacramental correspondiente.


     Condiciones

         • En caso el cliente quiera casarse se le pedirá la partida de nacimiento y

            confirmación.
Practicas Pre Profesionales I                                             Página 47
FACULTAD DE INGENIERÍA – ESCUELA
   PROFESIONAL INGENIERÍA INFORMÁTICA Y DE
                  SISTEMAS
     “SISTEMA DE GESTION SACRAMENTAL”

            • Para bautizo y confirmación solo presentar partida de nacimiento.




8.3.1.2.- ESCENARIO ( Petición de Documento Sacramental )

   • CASO DE USO: PETICIÓN

    Descripción:

El Cliente hace el pedido de alguna partida sacramental a la secretaria, la secretaria le
pide su DNI hace la búsqueda en la base de datos, le pide que haga el pago
correspondiente y le entrega la partida.



   Flujo Básico

            El cliente solicita partida sacramental.
            La secretaria le pide su DNI y busca en la base de datos la ubicación de
               la partida.
            Le pide que haga el pago correspondiente por el documento sacramental
               y le hace entrega de la partida sacramenta


     Pos Condiciones

            Presentación de DNI.
            Pago correspondiente.




Practicas Pre Profesionales I                                                 Página 48
FACULTAD DE INGENIERÍA – ESCUELA
  PROFESIONAL INGENIERÍA INFORMÁTICA Y DE
                 SISTEMAS
    “SISTEMA DE GESTION SACRAMENTAL”

  • CASO DE USO: INGRESOS DEL MES

        Descripción:

         En este caso de uso se realizara el cálculo del monto total de los ingresos por
         inscripción de personas y por las peticiones de las personas por cualquier
         partida sacramental

  • FLUJO DE EVENTOS

        Flujo Básico

          La secretaria verifica los ingresos de las inscripciones del mes
          Caso de Uso: Inscripción de documento sacramental
          La secretaria verifica los ingresos de las peticiones del mes
          Caso de Uso: Petición de documento sacramental
          Balance del mes


        Pos condiciones

          Debe cuadrar los ingresos


            8.4.- ANALISIS Y DISEÑO DEL SISTEMA

          8.4.1.-DIAGRAMAS DE DISEÑO DEL SISTEMA




                       CLIENTE                    IMPRESORA
                       P.S.F.H.


Practicas Pre Profesionales I                                                 Página 49
                       SERVIDOR

                        MySQL
FACULTAD DE INGENIERÍA – ESCUELA
  PROFESIONAL INGENIERÍA INFORMÁTICA Y DE
                 SISTEMAS
    “SISTEMA DE GESTION SACRAMENTAL”




        8.4.2.- MODELO FÍSICO DE LA BASE DE DATOS
        RELACIONAL




Practicas Pre Profesionales I                 Página 50
FACULTAD DE INGENIERÍA – ESCUELA
  PROFESIONAL INGENIERÍA INFORMÁTICA Y DE
                 SISTEMAS
    “SISTEMA DE GESTION SACRAMENTAL”




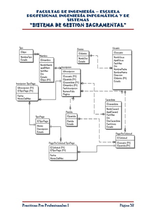
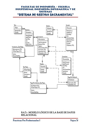
        8.4.3.- MODELO LÓGICO DE LA BASE DE DATOS
        RELACIONAL

Practicas Pre Profesionales I                Página 51
FACULTAD DE INGENIERÍA – ESCUELA
  PROFESIONAL INGENIERÍA INFORMÁTICA Y DE
                 SISTEMAS
    “SISTEMA DE GESTION SACRAMENTAL”




Practicas Pre Profesionales I        Página 52
FACULTAD DE INGENIERÍA – ESCUELA
  PROFESIONAL INGENIERÍA INFORMÁTICA Y DE
                 SISTEMAS
    “SISTEMA DE GESTION SACRAMENTAL”



           8.5.- IMPLEMENTACION

        8.5.1.- DIAGRAMA DE DESPLIEGUE




                                         IMPRESORA
                 CLIENTE

                  P.S.F.H.




                 SERVIDOR

                   MySQL




Practicas Pre Profesionales I                        Página 53
FACULTAD DE INGENIERÍA – ESCUELA
  PROFESIONAL INGENIERÍA INFORMÁTICA Y DE
                 SISTEMAS
    “SISTEMA DE GESTION SACRAMENTAL”




           8.6.- PRUEBA


          La prueba se realiza durante todo el ciclo desarrollo del software
          enfatizando parte de la fase de construcción y parte de la fase de transición.




        8.6.1.- MODELO DE PRUEBA

                   Un modelo que describe como los componentes ejecutables en
                      el modelo de la implementación son probados por las pruebas
                      de integración y del sistema.

                   Se verifica el resultado de la implementación probando cada
                      construcción, así como las versiones finales del sistema.


        8.6.2- CASOS DE PRUEBA (TEST CASE)

                 Describe una manera de probar el sistema utilizando entradas,
                 salidas y ciertas condiciones de prueba para cada use case. Esta
                 prueba comprende dos aspectos:
                     Prueba de caja negra, especifica como probar un use case o un
                        escenario especifico de un use case.
                     Prueba de caja blanca, especifica como probar una
                        realización de un use case del diseño o un escenario especifico
                        del mismo.



Practicas Pre Profesionales I                                                Página 54
FACULTAD DE INGENIERÍA – ESCUELA
  PROFESIONAL INGENIERÍA INFORMÁTICA Y DE
                 SISTEMAS
    “SISTEMA DE GESTION SACRAMENTAL”




        8.6.3- OTRAS PRUEBAS DE CASO

                Son realizadas para probar el sistema en su totalidad, a continuación
                se mencionan las siguientes:


                      Prueba de instalación: Verifica que el sistema funcione
                       correctamente cuando está instalado.
                      Prueba de configuración: Verifica que el sistema funcione en
                       diversas configuraciones, tal como configuraciones del equipo
                       o red.
                   Prueba de estrés: Identifica problemas con el sistema cuando
                       existen recursos insuficientes.
                   Prueba de error: Trata de provocar errores críticos al sistema
                       para encontrar sus deficiencias.



        8.6.4- PROCEDIMIENTOS DE PRUEBA (TEST
        PROCEDURE)

                   Describe como se presenta uno o más pruebas de casos o
                       partes de ellas.


        8.6.5- COMPONENTES DE PRUEBA (TEST
        COMPONENT)




Practicas Pre Profesionales I                                            Página 55
FACULTAD DE INGENIERÍA – ESCUELA
  PROFESIONAL INGENIERÍA INFORMÁTICA Y DE
                 SISTEMAS
    “SISTEMA DE GESTION SACRAMENTAL”

                   Automatiza uno o más pruebas de procedimientos o partes de
                     ellas.
                   Pueden      ser   desarrollados   usando   un   lenguaje   de
                     programación o con una herramienta de automatización.




INTERFAZ GRÁFICA

   PRINCIPALES INTERFACES



PANTALLA PRINCIPAL DEL SOFTWARE




Practicas Pre Profesionales I                                         Página 56
FACULTAD DE INGENIERÍA – ESCUELA
  PROFESIONAL INGENIERÍA INFORMÁTICA Y DE
                 SISTEMAS
    “SISTEMA DE GESTION SACRAMENTAL”




USUARIOS




Practicas Pre Profesionales I        Página 57
FACULTAD DE INGENIERÍA – ESCUELA
  PROFESIONAL INGENIERÍA INFORMÁTICA Y DE
                 SISTEMAS
    “SISTEMA DE GESTION SACRAMENTAL”




INGRESO DEL SACERDOTE




INGRESO DE LOS MIEMBROS


Practicas Pre Profesionales I        Página 58
FACULTAD DE INGENIERÍA – ESCUELA
  PROFESIONAL INGENIERÍA INFORMÁTICA Y DE
                 SISTEMAS
    “SISTEMA DE GESTION SACRAMENTAL”




INSCRIPCIÓN

Practicas Pre Profesionales I        Página 59
FACULTAD DE INGENIERÍA – ESCUELA
  PROFESIONAL INGENIERÍA INFORMÁTICA Y DE
                 SISTEMAS
    “SISTEMA DE GESTION SACRAMENTAL”




Practicas Pre Profesionales I        Página 60
FACULTAD DE INGENIERÍA – ESCUELA
  PROFESIONAL INGENIERÍA INFORMÁTICA Y DE
                 SISTEMAS
    “SISTEMA DE GESTION SACRAMENTAL”




                                 CONCLUSIONES

     Podemos concluir además, que lo más importante antes de elegir la
     metodología que usaras para la implementación de tu software, es
     determinar el alcance que tendrá y luego ver cuál es la que más se acomoda
     en la aplicación a desarrollar.

     El desarrollo de un software depende fundamentalmente de las Fases de
     Análisis y Diseño. La información será manejada de forma rápida, confiable
     y segura.

      La existencia de este software va permitir llevar un control más factible y
     rápido a la hora de tramitar en documento hacia sus clientes

     Así mismo se concluye que la mejor forma de obtener el más alto nivel de
     conocimiento en el trabajo que desempeña el personal es dotarlo de
     tecnología de punta y capacitarlos adecuadamente para que puedan
     utilizar esta tecnología.




Practicas Pre Profesionales I                                          Página 61
FACULTAD DE INGENIERÍA – ESCUELA
  PROFESIONAL INGENIERÍA INFORMÁTICA Y DE
                 SISTEMAS
    “SISTEMA DE GESTION SACRAMENTAL”




                      RECOMENDACIONES

         Deberían de poner mayor interés en los sistemas de información que se
         pueden implementar, permitiendo la automatización de los procesos
         principales y las demás necesidades.

         Se recomienda capacitar continuamente a todo el personal que
         elabora en la Parroquia “LA SAGRADA FAMILIA".




Practicas Pre Profesionales I                                      Página 62
FACULTAD DE INGENIERÍA – ESCUELA
  PROFESIONAL INGENIERÍA INFORMÁTICA Y DE
                 SISTEMAS
    “SISTEMA DE GESTION SACRAMENTAL”




         REFERENCIAS BIBLIOGRAFICAS Y/O
         ENLACES WEB


             http://www.iglesiadehualmay.com/
               Documentos de información para el Software
                proporcionados por la Parroquia “LA SAGRADA
                FAMILIA” de Hualmay.




Practicas Pre Profesionales I                                Página 63
FACULTAD DE INGENIERÍA – ESCUELA
  PROFESIONAL INGENIERÍA INFORMÁTICA Y DE
                 SISTEMAS
    “SISTEMA DE GESTION SACRAMENTAL”




Practicas Pre Profesionales I        Página 64

Plan general de practicas pre profesionales i miguel

  • 1.
    "UNIVERSIDAD SAN PEDRO” ESCUELA : INGENIERÍA INFORMÁTICA Y DE SISTEMAS TEMA : DESARROLLO E IMPLEMENTACIÓN DEL SISTEMA DE GESTIÓN SACRAMENTAL CURSO : PRACTICAS PRE-PROFESIONALES I ASESOR : ING. CARLOS ORLANDO CLAROS VÁSQUEZ CICLO : “VII” ALUMNOS : Rodriguez Trujillo, MIGUEL ANGEL Lopez Toledo, PERCY JHON
  • 2.
    FACULTAD DE INGENIERÍA– ESCUELA PROFESIONAL INGENIERÍA INFORMÁTICA Y DE SISTEMAS “SISTEMA DE GESTION SACRAMENTAL” DEDICATORIA Es agradable para nosotros dedicarles el fruto de nuestros esfuerzos a nuestros padres las cuales nos ayudaron con su apoyo incondicional a ampliar nuestros conocimientos y estar más cerca de nuestras metas profesionales. Y en especial a nuestros docentes, quien día a día hace lo posible para que nosotros sus alumnos seamos un ejemplo para los demás convirtiéndonos en multiplicadores de valores. Practicas Pre Profesionales I Página 2
  • 3.
    FACULTAD DE INGENIERÍA– ESCUELA PROFESIONAL INGENIERÍA INFORMÁTICA Y DE SISTEMAS “SISTEMA DE GESTION SACRAMENTAL” AGRADECIMIENTO Agradezco a Dios Creador del Universo, el que nos da y nos seguirá dando fortaleza para seguir adelante todos los días. De igual manera al Ing. Orlando Carlos, Claros Vásquez, por su contribución como asesor de prácticas, lo cual permitió organizar mis conocimientos referidos al tema que se expone en el presente informe. Por último agradecemos a nuestros padres, familiares y amigos, que nos dan su apoyo incondicional en todo momento con la finalidad de lograr nuestras metas. Practicas Pre Profesionales I Página 3
  • 4.
    FACULTAD DE INGENIERÍA– ESCUELA PROFESIONAL INGENIERÍA INFORMÁTICA Y DE SISTEMAS “SISTEMA DE GESTION SACRAMENTAL” ÍNDICE GENERAL Tema : Desarrollo e Implementación del Sistema ..................................1 de Gestión Sacramental.......................................................1 RESUMEN.....................................................................................................................................7 ABSTRACT.....................................................................................................................................8 Today's Parish "THE HOLY FAMILY" of Hualmay many deficiencies in the process of handling items of any sacrament, currently this process is performed manually, causing delay in delivering a game, causing discomfort and loss of time in people by providing an inefficient service, which is administered by the parish secretary. Our participation in the project is basically an analysis and design that is able to expedite this process greatly. The main objective of this project is to develop software for the proper control of documents of the parish, which will facilitate easy and quick delivery process of the sacraments of items that people do so we can provide an efficient . In which we have used UML modeling object-oriented systems, and describes the essential semantics of these diagrams and symbols mean The methodology we have used RUP is a software development process in a disciplined assigned tasks and responsibilities in a developer (who does what, when and how)..................8 INTRODUCCIÓN............................................................................................................................9 1-GENERALIDADES.....................................................................................................................10 1.1.- NOMBRE DEL PROYECTO................................................................................................10 Desarrollo e Implementación del Sistema de Gestión Sacramental...................................10 1.2 .- SITUACIÓN PROBLEMÁTICA.......................................................................................10 1.5.- DESCRIPCION DE LA ORGANIZACIÓN.............................................................................11 1.5.2.1.- Objetivos Generales:....................................................................................12 1.5.2.2.- Objetivos Específicos:..................................................................................13 1.7.- SITUACION PROBLEMÁTICA...........................................................................................15 1.7.1.- Descripción..............................................................................................................15 1.8.- JUSTIFICACIÓN DEL PROYECTO...................................................................................18 3.- Unified Modeling Language (UML):.......................................................................................26 3.1.- CARACTERÍSTICAS DE UML.............................................................................................28 3.2.- VENTAJAS DE UML.........................................................................................................28 Practicas Pre Profesionales I Página 4
  • 5.
    FACULTAD DE INGENIERÍA– ESCUELA PROFESIONAL INGENIERÍA INFORMÁTICA Y DE SISTEMAS “SISTEMA DE GESTION SACRAMENTAL” 4.- Herramienta Utilizada (Rational Rose)..................................................................................29 5.- Selección del Lenguaje de Programación:............................................................................30 6.- Selección del Manejador de Base de Datos...........................................................................31 6.1.- ELEMENTOS DE MySQL..................................................................................................33 6.1.1.- Lenguajes de programación:....................................................................................33 6.1.2.- Aplicaciones.............................................................................................................33 7.- CRONOGRAMA DE EJECUCION:.............................................................................................34 8.- APLICACIÓN DE LA METODOLOGIA: PROCESO UNIFICADO DE RATIONAL............................38 8.1.- MODELAMIENTO DEL NEGOCIO:....................................................................................38 8.1.1.- MODELO de Negocio: ............................................................................................38 8.1.1.1.- Visión de Negocio...................................................................................................38 Sentencia que define el problema:.........................................................................................38 Sentencia que define la posición del Producto:......................................................................39 ESCENARIOS Y PROCESOS.................................................................................................40 8.2.-DIAGRAMAS DE CASOS DE USO...................................................................................43 8.2.1.- Descripción de casos de Uso.......................................................................................43 8.3.- CASOS DE USO............................................................................................................47 8.3.1.- DESCRIPCION DE CASOS DE USO, MENSAJES Y ACTORES.....................................47 8.3.1.1.- ESCENARIO (Inscripción para documento Sacramental)......................................47 Caso de Uso........................................................................................................................47 Descripción:......................................................................................................................47 Flujo de Eventos.................................................................................................................47 Flujo Básico:.................................................................................................................47 47 Condiciones................................................................................................................47 8.3.1.2.- ESCENARIO (Petición de Documento Sacramental) ............................................48 Caso de Uso: Petición.........................................................................................................48 Descripción: ......................................................................................................................48 Flujo Básico.......................................................................................................................48 Pos Condiciones................................................................................................................48 Caso de Uso: Ingresos Del mes...........................................................................................49 Descripción:......................................................................................................................49 Flujo de Eventos.................................................................................................................49 Flujo Básico.......................................................................................................................49 Pos condiciones................................................................................................................49 Practicas Pre Profesionales I Página 5
  • 6.
    FACULTAD DE INGENIERÍA– ESCUELA PROFESIONAL INGENIERÍA INFORMÁTICA Y DE SISTEMAS “SISTEMA DE GESTION SACRAMENTAL” 8.4.- ANALISIS Y DISEÑO DEL SISTEMA...................................................................................49 8.4.1.-Diagramas de Diseño del Sistema...........................................................................49 8.4.2.- Modelo Físico de la Base de Datos Relacional ........................................................50 8.4.3.- Modelo Lógico de la Base de Datos Relacional .......................................................51 8.5.- IMPLEMENTACION.........................................................................................................53 8.5.1.- Diagrama de Despliegue..........................................................................................53 8.6.- PRUEBA..........................................................................................................................54 8.6.1.- MODELO DE PRUEBA...............................................................................................54 8.6.2- CASOS DE PRUEBA (TEST CASE) ...............................................................................54 8.6.3- OTRAS PRUEBAS DE CASO .......................................................................................55 8.6.4- PROCEDIMIENTOS DE PRUEBA (TEST PROCEDURE)..................................................55 8.6.5- COMPONENTES DE PRUEBA (TEST COMPONENT)....................................................55 CONCLUSIONES..........................................................................................................................61 RECOMENDACIONES..................................................................................................................62 REFERENCIAS BIBLIOGRAFICAS Y/O ENLACES WEB....................................................................63 Practicas Pre Profesionales I Página 6
  • 7.
    FACULTAD DE INGENIERÍA– ESCUELA PROFESIONAL INGENIERÍA INFORMÁTICA Y DE SISTEMAS “SISTEMA DE GESTION SACRAMENTAL” RESUMEN Hoy en día la Parroquia “LA SAGRADA FAMILIA” de Hualmay, existe mucha deficiencia en el proceso de tramitar partidas de cualquier sacramento, actualmente este proceso es realizado de forma manual, ocasionando demora a la hora de entregar una partida, provocando malestar y pérdida de tiempo en las personas al brindarle un servicio ineficiente, el cual es administrado por la secretaria de la parroquia. Nuestra participación en el proyecto, trata básicamente de realizar un análisis y diseño que sea capaz de agilizar en gran medida este proceso. El principal objetivo de este proyecto es desarrollar un software para el adecuado control de los documentos de la parroquia, que va a facilitar de manera sencilla y rápida el proceso de entrega de partidas de los sacramentos que realizan las personas y así poder brindar un servicio eficiente. En la cual hemos utilizado el lenguaje UML que modela sistemas orientados a objetos, y describe la semántica esencial de lo que estos diagramas y símbolos significan Como metodología hemos usado RUP, es un proceso de desarrollo de software que en forma disciplinada asignan tareas y responsabilidades en una empresa de desarrollo (quién hace qué, cuándo y cómo). Practicas Pre Profesionales I Página 7
  • 8.
    FACULTAD DE INGENIERÍA– ESCUELA PROFESIONAL INGENIERÍA INFORMÁTICA Y DE SISTEMAS “SISTEMA DE GESTION SACRAMENTAL” ABSTRACT Today's Parish "THE HOLY FAMILY" of Hualmay many deficiencies in the process of handling items of any sacrament, currently this process is performed manually, causing delay in delivering a game, causing discomfort and loss of time in people by providing an inefficient service, which is administered by the parish secretary. Our participation in the project is basically an analysis and design that is able to expedite this process greatly. The main objective of this project is to develop software for the proper control of documents of the parish, which will facilitate easy and quick delivery process of the sacraments of items that people do so we can provide an efficient . In which we have used UML modeling object-oriented systems, and describes the essential semantics of these diagrams and symbols mean The methodology we have used RUP is a software development process in a disciplined assigned tasks and responsibilities in a developer (who does what, when and how). Practicas Pre Profesionales I Página 8
  • 9.
    FACULTAD DE INGENIERÍA– ESCUELA PROFESIONAL INGENIERÍA INFORMÁTICA Y DE SISTEMAS “SISTEMA DE GESTION SACRAMENTAL” INTRODUCCIÓN La finalidad del proyecto, es implementar un software, para que los Hermanos tengan información oportuna de las diversas operaciones que se realizan en la Hermandad de Damas y Caballeros del Señor de Los Milagros; especialmente en el aspecto económico y cuenten con esta información en cualquier momento y desde cualquier lugar. La Hermandad Del Señor De los Milagros es una aplicación que automatiza todo el proceso económico, mediante ágiles opciones que permiten registrar y compartir información a cada uno de los miembros de la hermandad del Señor de Los Milagros. Practicas Pre Profesionales I Página 9
  • 10.
    FACULTAD DE INGENIERÍA– ESCUELA PROFESIONAL INGENIERÍA INFORMÁTICA Y DE SISTEMAS “SISTEMA DE GESTION SACRAMENTAL” 1-GENERALIDADES 1.1.- NOMBRE DEL PROYECTO Desarrollo e Implementación del Sistema de Gestión Sacramental 1.2 .- SITUACIÓN PROBLEMÁTICA La parroquia la “SAGRADA FAMILIA DE HUALMAY”, es una Iglesia católica que brinda a la población los sacramentos que se dan en la vida cristiana, que son: • Bautismo • Primera comunión • Confirmación • Matrimonio Existe mucha deficiencia en el proceso de tramitar partidas de cualquier sacramento, el cual es administrado por la secretaria de la parroquia. Actualmente este proceso es realizado de forma manual, ocasionando demora a la hora de entregar la partida, provocando malestar y pérdida de tiempo en las personas al brindarle un servicio ineficiente, generados por la no implementación de soluciones tecnológicas que ayuden al mejoramiento y optimización de estos procesos. Practicas Pre Profesionales I Página 10
  • 11.
    FACULTAD DE INGENIERÍA– ESCUELA PROFESIONAL INGENIERÍA INFORMÁTICA Y DE SISTEMAS “SISTEMA DE GESTION SACRAMENTAL” 1.3.- LOGOTIPO DE LA ORGANIZACIÓN 1.4.- RAZON SOCIAL DE LA ORGANIZACIÓN: • Razón Social: PARROQUIA “LA SAGRADA FAMILIA” DE HUALMAY • Ubicación: El Centro Parroquial se encuentra ubicado en la siguiente dirección: Dirección: ubicada en la avenida Hualmay S/N ( frente a la posta de Hualmay ). • Teléfonos : 2323099 1.5.- DESCRIPCION DE LA ORGANIZACIÓN La parroquia “LA SAGRADA FAMILIA DE HUALMAY”. Ubicada en la avenida Hualmay sin numero (frente de la posta de Hualmay), fue creada el 19 de marzo de 1983 por el obispo monseñor León Alvarado de la Diócesis de Huacho, nombrando párroco al Practicas Pre Profesionales I Página 11
  • 12.
    FACULTAD DE INGENIERÍA– ESCUELA PROFESIONAL INGENIERÍA INFORMÁTICA Y DE SISTEMAS “SISTEMA DE GESTION SACRAMENTAL” sacerdote Félix Pérez Garrido. En el mismo mes de marzo, el Padre Félix con varios vecinos de Hualmay, toman posesión de 4 lotes de terreno-solar ubicados en la manzana A de la Urbanización “Las Palmas” de esta jurisdicción; decisión que tomaron ante la estéril gestión de su adquisición ante los supuestos propietarios del Instituto Peruano de Seguridad Social. Se empieza a celebrar las Misas dominicales en el terreno que toma en posesión, colocando la primera piedra y una cruz de madera. Se continua con la actividad pastoral de la Catequesis Familiar, el grupo de jóvenes y las reuniones semanales de la comunidad de este sector. Se constituyen Comités pro construcción del centro pastoral, la casa parroquial y el templo parroquial “La Sagrada Familia”. 1.5.1.- MISIÓN Y VISIÓN • Misión : “Fortalecer la vida espiritual y la formación cristiana de personas de la comunidad, integrándolas a la misión evangelizadora de Cristo.” • Visión : “Ser evangelizadores y misioneros, fomentando el amor a Cristo, la formación humana cristiana, impartiendo valores, estimulando la unión familiar y comunitaria”. 1.5.2.- OBJETIVOS 1.5.2.1.- OBJETIVOS GENERALES: “Necesitamos un adecuado sistema de información para el mejor desarrollo se nuestro software”. Practicas Pre Profesionales I Página 12
  • 13.
    FACULTAD DE INGENIERÍA– ESCUELA PROFESIONAL INGENIERÍA INFORMÁTICA Y DE SISTEMAS “SISTEMA DE GESTION SACRAMENTAL” 1.5.2.2.- OBJETIVOS ESPECÍFICOS: “Diseño de una Base de Datos”. “Rediseño de algunos Procesos”. “Establecer un sistema de información útil y accesible a los miembros de la parroquia “La Sagrada Familia””. Practicas Pre Profesionales I Página 13
  • 14.
    FACULTAD DE INGENIERÍA– ESCUELA PROFESIONAL INGENIERÍA INFORMÁTICA Y DE SISTEMAS “SISTEMA DE GESTION SACRAMENTAL” 1.6.- ORGANIGRAMA: PÁRROCO Instituciones Educativas Áreas Pastorales Servicios Comunidades María Madre del Rosario Liturgia Defensoría Jesús, José y María Beata Ascensión Nicol Itinerario Eucarístico Familiar Medicina Alternativa San José Obrero San José Obrero Bautismo Bazar San Isidro Liceo Español San Juan Bautista Confirmación Botiquín María Madre del Rosario Santa Rosa de los Huacos Adulto Mayor Madres Solteras Cetpro La Sagrada Familia Salud Construcción de Casas Caritas Parnerschaft Amigos del Seminario Comunidad de Adultos Crecer en Familia Jóvenes Practicas Pre Profesionales I Página 14
  • 15.
    FACULTAD DE INGENIERÍA– ESCUELA PROFESIONAL INGENIERÍA INFORMÁTICA Y DE SISTEMAS “SISTEMA DE GESTION SACRAMENTAL” 1.7.- SITUACION PROBLEMÁTICA 1.7.1.- DESCRIPCIÓN La parroquia “LA SAGRADA FAMILIA DE HUALMAY”. Ubicada en la avenida Hualmay sin numero (frente de la posta de Hualmay), fue creada el 19 de marzo de 1983 por el obispo monseñor León Alvarado de la Diócesis de Huacho, nombrando párroco al sacerdote Félix Pérez Garrido. En el mismo mes de marzo, el Padre Félix con varios vecinos de Hualmay, toman posesión de 4 lotes de terreno-solar ubicados en la manzana A de la Urbanización “Las Palmas” de esta jurisdicción; decisión que tomaron ante la estéril gestión de su adquisición ante los supuestos propietarios del Instituto Peruano de Seguridad Social. Se empieza a celebrar las Misas dominicales en el terreno que toma en posesión, colocando la primera piedra y una cruz de madera. Se continua con la actividad pastoral de la Catequesis Familiar, el grupo de jóvenes y las reuniones semanales de la comunidad de este sector. Se constituyen Comités pro construcción del centro pastoral, la casa parroquial y el templo parroquial “La Sagrada Familia”. El 26 de Abril se empezó a levantar los cimientos, columnas, paredes y tubos aligerados del Centro Pastoral. El 09 de agosto se continúa la construcción con el techado. El 24 de Octubre se empieza la construcción de la casa parroquial, y en noviembre se echan los cimientos del templo parroquial. En 1984, Con la ayuda de Caritas, se organiza un comedor para los niños y ancianos de las barriadas. Se intenta coordinar, también, con los demás comedores. Se inaugura el templo parroquial. En 1985, En estos años, el padre Félix promueve la coordinación con instituciones españolas (entre las cuales “Manos Unidas”) y alemanas (entre las cuales “Adveniat”, “Misereor” y la Arquidiócesis de Friburgo), logrando el financiamiento y la realización de agua, desagüe y luz provisional en el barrio de “La Esperanza” y, más tarde, en “Ausejo Pintado” y “El Pacífico”. Practicas Pre Profesionales I Página 15
  • 16.
    FACULTAD DE INGENIERÍA– ESCUELA PROFESIONAL INGENIERÍA INFORMÁTICA Y DE SISTEMAS “SISTEMA DE GESTION SACRAMENTAL” En 1986, Inicia la Partnerschaft con el Decanato de Konstanz. Es esta una fraternidad eclesial que, hasta ahora, ha permitido ayudar a los niños de los Centros Educativos Iniciales con los comedores infantiles, apoyar a muchos pobres y a mantener la estructura y organización parroquial. En 1988, Surgen las comunidades de “San Isidro” y de “Campo Alegre”. Además se crea la “Asociación del Paciente” de la Parroquia “La Sagrada Familia”. Se construye el centro pastoral con la capilla en el sector de “San José Obrero”. El 16 de junio se recibe por testimonio notarial la donación de un terreno de 896m2 en el sector de San José Obrero: por Don Alejandro Rodolfo, Nicanor y Constantino Ortiz Marcos. Allí se construirá un jardín de niños. El 12 de Octubre compra un lote de terreno de 1031.10m2 en la calle Juan José Crespo, En 1989, Se promueve el programa de ayuda social para los enfermos de TBC, niños abandonados, ancianos que se encontraban solos; también, se organizan los Centros de Madres en coordinación con Caritas. Así como se organizan los talleres de capacitación de actividades artesanales (tejido, costura, cocina); se acompaña a los niños lustrabotas dándoles material de trabajo y alimentos. Se forman grupos de jóvenes, niños y adultos. Desde este año, el apoyo de las Madres Dominicas fue preponderante para la evangelización de los moradores del sector de Campo Alegre. Durante este año el apoyo de las personas en pobreza extrema fue creciendo gracias al apoyo que se les brindaba mediante la construcción de casas de adobe, instalaciones eléctricas, así como también dotarles de agua potable Esta Iglesia católica “La Sagrada Familia” situado en la jurisdicción de Hualmay, está distribuido actualmente en 4 sectores importantes, el sector denominado “JESUS, JOSE Y MARIA” ubicado en la Av. Hualmay, sector “MARIA MADRE DEL ROSARIO” ubicado en Campo Alegre, sector “SAN JOSE OBRERO” ubicado en Jr. Juan José Crespo y el sector denominado “SAN ISIDRO LABRADOR” ubicado al costado de la Municipalidad de Hualmay, estos 4 sectores conforman la parroquia. Geográficamente concuerda con la extensión territorial del distrito de Hualmay. Actualmente lo dirige el Párroco Juan Fernández Salvador sacerdote español, quien está acompañando a la comunidad de Hualmay en forma acertada. Practicas Pre Profesionales I Página 16
  • 17.
    FACULTAD DE INGENIERÍA– ESCUELA PROFESIONAL INGENIERÍA INFORMÁTICA Y DE SISTEMAS “SISTEMA DE GESTION SACRAMENTAL” 1.7.2.- SELECCIÓN DEL PROBLEMA: La parroquia “LA SAGRADA FAMILIA”, no cuenta con un sistema de registros adecuado en sus procesos de tramitar partidas de cualquier sacramento, al no llevar un control adecuado , pérdida de tiempo y así una disconformidad a las personas. 1.7.3.- ANTECEDENTES DEL PROBLEMA: Como se realiza:  El proceso de tramitación de sacramentos, se realiza de forma manual  Este proceso se podría describir de la siguiente manera, cuando una persona viene a tramitar un documento sacramental, la secretaria encargada de atenderlo, busca en 3 libros diferentes, donde se encuentra asentados todos los datos de las personas que han recibido los diferentes sacramentos en diversas fechas, de ahí llena el formato y después de 1 día o más, recién realiza la entrega del mismo. Cálculos  No se cuenta con una Base de Datos para los registros de las personas  Demora significativa a la hora de tramitar documentos sacramentales. Reportes:  Retraso en la emisión de tramitar documentos sacramentales.  Retraso a la hora de generar los reportes de las personas  Errores en los informes de trámites de las personas Practicas Pre Profesionales I Página 17
  • 18.
    FACULTAD DE INGENIERÍA– ESCUELA PROFESIONAL INGENIERÍA INFORMÁTICA Y DE SISTEMAS “SISTEMA DE GESTION SACRAMENTAL” 1.8.- JUSTIFICACIÓN DEL PROYECTO El Sistema de Gestión Sacramental va a permitir que se disminuya el tiempo de búsqueda de las personas para poder tramitar un documento, en forma eficiente con lo que se pretende dar una solución en el manejo de la gestión de los Sacramentos. Esta alternativa reducirá el menor tiempo posible a la hora de efectuar un trámite sacramental que sería un beneficio que le estamos brindando, y así la parroquia daría una mejor atención, sería mucho más confiable y segura a la hora de brindar el servicio Ejemplo: La secretaria debería facilitar los documentos en el menor tiempo posible, tenemos así, en los momentos actuales la secretaria se demora en la entrega de documentos sacramentales 30 minutos, en el sistema lo haría en 5 minutos , entonces el bajar de 30 minutos a 5 minutos eso sería el beneficio que se daría , los usuarios ya no tendrían que esperar por ejemplo 1 día si no obtendrían su documento solicitado el mismo día. 1.8.1.- JUSTIFICACIÓN TÉCNICA DEL PROYECTO: Nuestro proyecto se justifica técnicamente porque vamos a diseñar e implementar una aplicación de software que facilite la reducción del proceso de tiempo en la gestión Sacramental de la parroquia. La información se encontrara almacenada en un sistema de base de datos, para ello la empresa cuenta con soporte informático que ayudara a agilizar los procesos ya mencionados. La aplicación será desarrollada en una plataforma de software libre, a continuación nombraremos algunas características: Practicas Pre Profesionales I Página 18
  • 19.
    FACULTAD DE INGENIERÍA– ESCUELA PROFESIONAL INGENIERÍA INFORMÁTICA Y DE SISTEMAS “SISTEMA DE GESTION SACRAMENTAL” • La parroquia contara con procesos inteligentes • La atención en la parroquia será más rápida y precisa a la hora de tramitar documentos sacramentales. 1.8.2.- JUSTIFICACIÓN ECONÓMICA DEL PROYECTO: Permitirá reducir costos y tiempo a la Parroquia, en la atención a las personas que soliciten sus documentos, porque se obtendrá los datos automáticamente del sistema y los costos de hojas y tinta será mínima, para la impresión de los documentos solicitados. 1.8.3.- JUSTIFICACIÓN OPERATIVA DEL PROYECTO: Nuestro proyecto proporcionara a la parroquia “LA SAGRADA FAMILA DE HUALMAY”, una herramienta de software que permitirá realizar los trámites sacramentales en un menor tiempo posible. Reduciendo al mínimo los errores de informes que se dan en la secretaria. El rendimiento y funcionamiento optimo del software permitirá a la secretaria obtener una mejora en el tiempo a la hora de tramitar los documentos y así obtener una mejor atención al público que acude a la parroquia, siendo una de las primeras Entidades de la Iglesia en atender con un software adecuado a los requerimientos de la población católica. 1.9.- OBJETIVOS DEL PROYECTO: 1.9.1.- OBJETIVOS ESPECIFICOS: • Automatizar la base de datos para que responda en los objetivos de la personas. • Reducir el tiempo de atención al usuario. Practicas Pre Profesionales I Página 19
  • 20.
    FACULTAD DE INGENIERÍA– ESCUELA PROFESIONAL INGENIERÍA INFORMÁTICA Y DE SISTEMAS “SISTEMA DE GESTION SACRAMENTAL” • Utilizar el tiempo ahorrado en otras actividades y así poder mejorar la atención al usuario. 1.9.2.- OBJETIVO GENERAL: Desarrollar e Implementar el Sistema de Gestión rápida de trámite en la parroquia “LA SAGRADA FAMILIA DE HUALMAY” 1.10.- LIMITACIÓN DEL PROYECTO:  El proyecto será validado en el periodo de tiempo no mayor a 80 días  La información base, es proporcionada por la empresa, a la fecha de inicio de nuestro proyecto, y sus proyecciones están en base a cambios o modificaciones de nuestro programa propuesto ALCANCES DEL PROYECTO:  En este caso se va a dar en la secretaria parroquial que es la encargada de esta gestión. 2.- MARCO TEORICO 2.1.- METODOLOGÍA DE DESARROLLO: Para el desarrollo del software hemos tenido como referencia la metodología Proceso Unificado de Racional (RUP), que es un proceso de desarrollo de software y junto con el Lenguaje Unificado de Modelado UML, que constituye la metodología estándar más Practicas Pre Profesionales I Página 20
  • 21.
    FACULTAD DE INGENIERÍA– ESCUELA PROFESIONAL INGENIERÍA INFORMÁTICA Y DE SISTEMAS “SISTEMA DE GESTION SACRAMENTAL” utilizada para el análisis, implementación y documentación de sistemas orientados a objetos. 2.1.1.- RATIONAL UNIFIED PROCESS (RUP) El Proceso Unificado Racional es un iterativo proceso de desarrollo de software marco creado por el Rational Software Corporation, una división de IBM desde 2003. RUP no es un solo proceso normativo concreto, sino más bien un proceso de adaptación marco , destinado a ser adaptado por los organismos de desarrollo y los equipos de proyectos de software que seleccionará a los elementos del proceso que son apropiados para sus necesidades. Practicas Pre Profesionales I Página 21
  • 22.
    FACULTAD DE INGENIERÍA– ESCUELA PROFESIONAL INGENIERÍA INFORMÁTICA Y DE SISTEMAS “SISTEMA DE GESTION SACRAMENTAL” Figura 2.1 Modelos de RU Fuentes: Exploring the Rational Unified Process Diagrama de Diagrama Diagrama Diagrama secuencia use case de clases de objetos Modelos Diagrama de Diagrama de componentes colaboración Diagrama Diagrama Diagrama de estado de actividad de despliegue Figura 2.2 Modelos del RUP y su Relación con los Diagramas Fuentes: Exploring the Rational Unified Process 2.1.2.- CICLO DE VIDA DE RUP El RUP ha determinado un ciclo de vida del proyecto que consta de cuatro fases. la clave del proceso radica en las iteraciones de desarrollo que se encuentran dentro de todas las Practicas Pre Profesionales I Página 22
  • 23.
    FACULTAD DE INGENIERÍA– ESCUELA PROFESIONAL INGENIERÍA INFORMÁTICA Y DE SISTEMAS “SISTEMA DE GESTION SACRAMENTAL” fases . Además, cada fase tiene un objetivo fundamental y un hito en el extremo que denota el objetivo cumplido. • FASE DE INICIO El objetivo principal es el alcance del sistema de forma adecuada como base para la validación de un costo inicial y los presupuestos. En esta fase, el modelo de negocio que incluye el contexto empresarial, factores de éxito (se espera ingresos, el reconocimiento del mercado, etc), y las previsiones financieras se establezca. Para complementar el modelo de negocio, un modelo de casos de uso básicos, plan del proyecto, la evaluación inicial de riesgos y en la descripción del proyecto (los requerimientos del proyecto básico, las limitaciones y características principales) se generan. • FASE DE ELABORACIÓN El principal objetivo es mitigar las posiciones de riesgo clave identificados por el análisis hasta el final de esta fase. La fase de elaboración es donde el proyecto comienza a tomar forma. En esta fase, el análisis de dominio del problema se hace y la arquitectura del proyecto adquiere su forma básica. Practicas Pre Profesionales I Página 23
  • 24.
    FACULTAD DE INGENIERÍA– ESCUELA PROFESIONAL INGENIERÍA INFORMÁTICA Y DE SISTEMAS “SISTEMA DE GESTION SACRAMENTAL” Esta fase debe pasar el ciclo de vida de Arquitectura hito al cumplir con los siguientes resultados: • Un modelo de caso de uso en el que el uso de los casos y los actores han sido identificados y la mayoría de las descripciones de casos de uso desarrollados. El modelo de casos de uso debe ser del 80% de avance. • Una descripción de la arquitectura de software en un proceso de desarrollo de software del sistema. • Una arquitectura ejecutable que se da cuenta de casos de uso arquitectónicamente significativos. • Los prototipos que demuestren que cada una se identifica mitigar los riesgos técnicos. • FASE DE CONSTRUCCIÓN El objetivo principal es construir el sistema de software. En esta fase, la atención se centra en el desarrollo de componentes y otras características del sistema. Esta es la fase en que la mayor parte de la toma de codificación lugar. En proyectos más grandes, de varias iteraciones de construcción pueden ser desarrollados en un esfuerzo por dividir a los casos de uso en segmentos manejables que producen prototipos demostrables. Esta fase produce la primera versión externa del software. Su conclusión está marcada por el hito inicial de capacidad operativa. • FASE DE TRANSICIÓN Nosotros vamos a elaborar el sistema con el apoyo del Padre Juan Fernández Salvador Aportes del usuario al sistema, poder mejorarlo y finalmente tener el producto final Practicas Pre Profesionales I Página 24
  • 25.
    FACULTAD DE INGENIERÍA– ESCUELA PROFESIONAL INGENIERÍA INFORMÁTICA Y DE SISTEMAS “SISTEMA DE GESTION SACRAMENTAL” • DISCIPLINA DE DESARROLLO: • Modelo del Negocio: Entendiendo las necesidades del negocio. • Requerimientos: Trasladando las necesidades del negocio a un software automatizado. • Análisis y Diseño: Trasladando los requerimientos dentro de la arquitectura de software. • Implementación: creando software que se ajuste a la arquitectura y que tenga el comportamiento deseado. • Pruebas: Asegurándose que el comportamiento requerido es el correcto y que todo los solicitado este presente. • DISCIPLINA DE SOPORTE: • Configuración y administración del cambio: Sirve principalmente para controlar a los numerosos artefactos que las personas encargadas del proyecto hicieron y por lo tanto controla los siguientes problemas: - guarda todas las versiones del proyecto. - Actualizaciones simultáneas. • Administración del proyecto: Administrando horarios y recursos. • Ambiente: Se basa principalmente en actividades necesarias para configurar el proceso de un proyecto. El Practicas Pre Profesionales I Página 25
  • 26.
    FACULTAD DE INGENIERÍA– ESCUELA PROFESIONAL INGENIERÍA INFORMÁTICA Y DE SISTEMAS “SISTEMA DE GESTION SACRAMENTAL” propósito de las actividades de este flujo de trabajo es alimentar a la organización del desarrollo del software con el ambiente de desarrollo del software para que así apoyen el grupo de desarrollo. • Distribución: Hacer todo lo necesario para la salida del proyecto. 3.- UNIFIED MODELING LANGUAGE (UML): El UML es un lenguaje estándar para escribir proyectos de software. El UML puede ser usado para visualizar, especificar, construir y documentar los elementos de un sistema de software. Practicas Pre Profesionales I Página 26
  • 27.
    FACULTAD DE INGENIERÍA– ESCUELA PROFESIONAL INGENIERÍA INFORMÁTICA Y DE SISTEMAS “SISTEMA DE GESTION SACRAMENTAL” Proporciona una manera estándar de escribir documentación del sistema (cosas conceptuales: procesos de negocio y funciones del sistema; cosas concretas: clases escritas en un lenguaje de programación especifico, esquemas de bases de datos y componentes de software reutilizables). El Lenguaje de Modelamiento Unificado (UML) es el resultado de un esfuerzo dirigido a obtener una notación grafica unificada para presentar los modelos del sistema desarrollados con el paradigma de orientación a objetos. UML fue desarrollado con el propósito de ser útil para la programación sino también para modelar negocios, es decir, los procesos y procedimientos que establecen el funcionamiento de una empresa. Las técnicas de modelado en UML son:  Diagrama de Casos de Uso: Organiza el comportamiento del sistema. Define la funcionalidad del sistema y sus actores.  Diagrama de Secuencia: Para modelar el paso de mensajes entre objetos.  Diagrama de Colaboración: Representa interacciones entre objetos como una serie de secuencias de mensajes.  Diagrama de Estado: Enfoque en los cambios del sistema dirigidos por eventos. Describe la conducta dinámica de un sistema en respuesta a estímulos externos. Usado para modelar objetos reactivos a eventos específicos.  Diagrama de Actividad: Para modelas el comportamiento de los Casos de Usos, objetos u operaciones.  Diagrama de Clases: Para modelar la estructura estática de las clases en el sistema. Practicas Pre Profesionales I Página 27
  • 28.
    FACULTAD DE INGENIERÍA– ESCUELA PROFESIONAL INGENIERÍA INFORMÁTICA Y DE SISTEMAS “SISTEMA DE GESTION SACRAMENTAL”  Diagrama de Objetos: Describe la estructura estática en un momento en particular.  Diagrama de Componentes: Describe la organización de los componentes físicos del sistema, incluyendo código fuente, código binario y ejecutable.  Diagrama de Implementación: Para modelar la distribución del sistema. 3.1.- CARACTERÍSTICAS DE UML • Es un lenguaje para la visualización, especificación, construcción y documentación de sistemas de software.  Es aplicable a diferentes tipos de sistemas, dominios y procesos.  La mayoría de herramientas visuales y modeladas orientados a objetos se están implementado en gran magnitud de acuerdo a la especificación de UML.  Es un lenguaje de propósito general unificado que posee un conjunto de notaciones de análisis y diseño, las cuales se incorporan rápidamente en la industria estándar para el análisis y diseño orientado a objetos. 3.2.- VENTAJAS DE UML  Permite el modelamiento de sistemas usando conceptos orientado a objetos  Es independiente del lenguaje de programación y procesos de desarrollo. Practicas Pre Profesionales I Página 28
  • 29.
    FACULTAD DE INGENIERÍA– ESCUELA PROFESIONAL INGENIERÍA INFORMÁTICA Y DE SISTEMAS “SISTEMA DE GESTION SACRAMENTAL”  Provee a los usuarios un lenguaje de modelamiento visual expresivo, listo para usar.  Soporta conceptos de desarrollo de alto nivel como colaboraciones, patrones y componentes. 4.- HERRAMIENTA UTILIZADA (RATIONAL ROSE) Rational Rose es la herramienta CASE desarrollada por los creadores de UML, que cubre todo el ciclo de vida de un proyecto: concepción y formalización del modelo, construcción de los componentes, transición a los usuarios y certificación de las distintas fases y entregables. Rational Rose es la herramienta de modelamiento visual líder en el mundo. Esta versión ha sido extendida para soportar el modelamiento de componentes binarios como COM y ACTIVE X. la notación de interfaz ha sido adaptado a UML para soportar un modelamiento estándar de COM. CARACTERÍSTICAS DEL RATIONAL ROSE - En el análisis y diseño provee un conjunto de elementos para la creación de los diagramas de análisis y diseño. Cada elemento posee un modelo de propiedades que los identifican y caracterizan. - Para el enfoque de arquitectura en tres capas promueve la distribución y el rehúso de los objetos de negocios y librerías (paquetes lógicos) a través de las aplicaciones. - Desarrollo iterativo controlado, ofrece ayuda para que el desarrollo sea llevado a través de una secuencia de iteraciones. - Soporte multiusuario, no solo está dirigido para usuarios individuales, sino también para equipos de desarrollo en conjunto. Practicas Pre Profesionales I Página 29
  • 30.
    FACULTAD DE INGENIERÍA– ESCUELA PROFESIONAL INGENIERÍA INFORMÁTICA Y DE SISTEMAS “SISTEMA DE GESTION SACRAMENTAL” - Generación de código en múltiples lenguajes, soporta la generación de código en múltiples lenguajes como Java, Visual Basic, Oracle, etc. - Generación de DLLs, provee un mapeo de interfaces a bases de datos relacionales mediante la generación de clases persistentes a SQL. 5.- SELECCIÓN DEL LENGUAJE DE PROGRAMACIÓN: Existen muchas empresas en el mercado que desarrollan diversos lenguajes de programación como: Microsoft, Powersoft, Sun Microsystem e IBM, entre otras. JAVA-NETBEANS La plataforma NetBeans permite que las aplicaciones sean desarrolladas a partir de un conjunto de componentes de software llamados módulos. Un módulo es un archivo Java que contiene clases de java escritas para interactuar con las APIs de NetBeans y un archivo especial (manifest file) que lo identifica como módulo. Las aplicaciones construidas a partir de módulos pueden ser extendidas agregándole nuevos módulos. Debido a que los módulos pueden ser desarrollados independientemente, las aplicaciones basadas en la plataforma NetBeans pueden ser extendidas fácilmente por otros desarrolladores de software. NetBeans es un proyecto de código abierto de gran éxito con una gran base de usuarios, una comunidad en constante crecimiento, y con cerca de 100 socios en todo el mundo. Sun MicroSystems fundó el proyecto de código abierto NetBeans en junio de 2000 y continúa siendo el patrocinador principal de los proyectos. Practicas Pre Profesionales I Página 30
  • 31.
    FACULTAD DE INGENIERÍA– ESCUELA PROFESIONAL INGENIERÍA INFORMÁTICA Y DE SISTEMAS “SISTEMA DE GESTION SACRAMENTAL” 6.- SELECCIÓN DEL MANEJADOR DE BASE DE DATOS Actualmente muchas empresas en el mundo se dedican al desarrollo de Sistemas de gestión de Base de Datos de gran envergadura, los cuales ofrecen algunas ventajas y desventajas relativas respecto a otros. Practicas Pre Profesionales I Página 31
  • 32.
    FACULTAD DE INGENIERÍA– ESCUELA PROFESIONAL INGENIERÍA INFORMÁTICA Y DE SISTEMAS “SISTEMA DE GESTION SACRAMENTAL” Antes de decidir cuál de ellos elegir, se deberán evaluar ciertos criterios de carácter técnico-organizativo, tales como: • ¿Es necesario adquirir un gran DBMS para manejar los datos que tienen y tendrá mi organización dentro de algunos años? • ¿Mi organización está en condiciones económicas para adquirir este DBMS? • ¿Qué tan ventajoso resultaría para mi organización utilizar este DBMS en comparación de otro menos costoso y potente, si tengo que considerar que mis equipos y conexiones de red tendría que ser cambiados? MySQL Es un sistema de gestión de base de datos relacional, multihilo y multiusuario con más de seis millones de instalaciones. MySQL AB —desde enero de 2008 una subsidiaria de Sun Microsystems y ésta a su vez de Oracle Corporation desde abril de 2009— desarrolla MySQL como software libre en un esquema de licenciamiento dual. Por un lado se ofrece bajo la GNU GPL para cualquier uso compatible con esta licencia, pero para aquellas empresas que quieran incorporarlo en productos privativos deben Practicas Pre Profesionales I Página 32
  • 33.
    FACULTAD DE INGENIERÍA– ESCUELA PROFESIONAL INGENIERÍA INFORMÁTICA Y DE SISTEMAS “SISTEMA DE GESTION SACRAMENTAL” comprar a la empresa una licencia específica que les permita este uso. Está desarrollado en su mayor parte en ANSI C. Al contrario de proyectos como Apache, donde el software es desarrollado por una comunidad pública y el copyright del código está en poder del autor individual, MySQL es patrocinado por una empresa privada, que posee el copyright de la mayor parte del código. Esto es lo que posibilita el esquema de licenciamiento anteriormente mencionado. Además de la venta de licencias privativas, la compañía ofrece soporte y servicios. Para sus operaciones contratan trabajadores alrededor del mundo que colaboran vía Internet. MySQL AB fue fundado por David Axmark, Allan Larsson y Michael Widenius. 6.1.- ELEMENTOS DE MySQL 6.1.1.- LENGUAJES DE PROGRAMACIÓN: Existen varias APIs que permiten, a aplicaciones escritas en diversos lenguajes de programación, acceder a las bases de datos MySQL, incluyendo C, C++, C#, Pascal, Delphi (via dbExpress), Eiffel, Smalltalk, Java (con una implementación nativa del driver de Java), Lisp, Perl, PHP, Python, Ruby, Gambas, REALbasic (Mac y Linux), (x) Harbour (Eagle1), FreeBASIC, y Tcl; cada uno de estos utiliza una API específica. También existe una interfaz ODBC, llamado MyODBC que permite a cualquier lenguaje de programación que soporte ODBC comunicarse con las bases de datos MySQL. También se puede acceder desde el sistema SAP, lenguaje ABAP. 6.1.2.- APLICACIONES Practicas Pre Profesionales I Página 33
  • 34.
    FACULTAD DE INGENIERÍA– ESCUELA PROFESIONAL INGENIERÍA INFORMÁTICA Y DE SISTEMAS “SISTEMA DE GESTION SACRAMENTAL” - MySQL es muy utilizado en aplicaciones web, como Drupal o phpBB, en plataformas (Linux/Windows-Apache-MySQL- PHP/Perl/Python), y por herramientas de seguimiento de errores como Bugzilla. Su popularidad como aplicación web está muy ligada a PHP, que a menudo aparece en combinación con MySQL. MySQL es una base de datos muy rápida en la lectura cuando utiliza el motor no transaccional MyISAM, pero puede provocar problemas de integridad en entornos de alta concurrencia en la modificación. 7.- CRONOGRAMA DE EJECUCION: 7.1.- DURACIÓN DEL PROYECTO: La duración del presente proyecto está programada en realizarse en 3 meses y 22 días (Abril – Julio). 7.2.- FECHA PROBABLE DE INICIO Y TÉRMINO: El desarrollo del proyecto está programado tentativamente:  Inicio: 09 de Abril del 2011.  Fin: 23 de Julio del 2011 . Practicas Pre Profesionales I Página 34
  • 35.
    FACULTAD DE INGENIERÍA– ESCUELA PROFESIONAL INGENIERÍA INFORMÁTICA Y DE SISTEMAS “SISTEMA DE GESTION SACRAMENTAL” Practicas Pre Profesionales I Página 35
  • 36.
    FACULTAD DE INGENIERÍA– ESCUELA PROFESIONAL INGENIERÍA INFORMÁTICA Y DE SISTEMAS “SISTEMA DE GESTION SACRAMENTAL” Practicas Pre Profesionales I Página 36
  • 37.
    FACULTAD DE INGENIERÍA– ESCUELA PROFESIONAL INGENIERÍA INFORMÁTICA Y DE SISTEMAS “SISTEMA DE GESTION SACRAMENTAL” Practicas Pre Profesionales I Página 37
  • 38.
    FACULTAD DE INGENIERÍA– ESCUELA PROFESIONAL INGENIERÍA INFORMÁTICA Y DE SISTEMAS “SISTEMA DE GESTION SACRAMENTAL” 8.- APLICACIÓN DE LA METODOLOGIA: PROCESO UNIFICADO DE RATIONAL 8.1.- MODELAMIENTO DEL NEGOCIO: 8.1.1.- MODELO DE NEGOCIO: 8.1.1.1.- VISIÓN DE NEGOCIO Este sistema permitirá a la empresa informatizar el control de todas sus actividades, lo cual supondrá un acceso rápido y sencillo a los datos, gracias a interfaces gráficas sencillas y amigables. Además, los datos accedidos estarán siempre actualizados, lo cual es un factor muy importante para poder llevar un control adecuado de los libros sacramentales El sistema también permite la generación de comprobantes (boletas, facturas) por concepto de venta de productos y la generación de liquidaciones diarias de forma automática. SENTENCIA QUE DEFINE EL PROBLEMA: El Problema  La Atención al cliente ya registrados causa demoras de  Controlar los ingresos mensuales  Cliente afecta a  Secretaria  Clientes insatisfecho, porque tiene El impacto que esperar demasiado. asociado es  Incomodidad, del cliente.  Almacenar las entradas del dinero de las partidas. Practicas Pre Profesionales I Página 38
  • 39.
    FACULTAD DE INGENIERÍA– ESCUELA PROFESIONAL INGENIERÍA INFORMÁTICA Y DE SISTEMAS “SISTEMA DE GESTION SACRAMENTAL”  Registrar los datos de los clientes en una base de datos para que cuando se consulte por alguna partida saber en qué libro se encuentra. Una solución adecuada  Registrar las entradas de dinero diarias en una base de datos, sería de esta manera será más fácil presentar el informe de entradas al mes SENTENCIA QUE DEFINE LA POSICIÓN DEL PRODUCTO: Para  Secretaria Quienes  Controlan los libros El nombre del  Sistema Sacramental producto  Almacena el lugar donde se encuentra ubicado la partida Que hace pedida por el cliente, además controlas los ingresos por inscripciones y pedidos de partidas. Nuestro  Ofrecerá una mayor rapidez en la búsqueda de cualquier Producto partida. Practicas Pre Profesionales I Página 39
  • 40.
    FACULTAD DE INGENIERÍA– ESCUELA PROFESIONAL INGENIERÍA INFORMÁTICA Y DE SISTEMAS “SISTEMA DE GESTION SACRAMENTAL” 8.1.2.- DIAGRAMAS CASOS DE USO DEL NEGOCIO ESCENARIOS Y PROCESOS ESCENARIOS PROCESOS • Presentación de partida de Nacimiento • Inscripción para Bautizo • Inscripción para Confirmación Inscripción para • Inscripción para Matrimonio documento sacramental Practicas Pre Profesionales I Página 40
  • 41.
    FACULTAD DE INGENIERÍA– ESCUELA PROFESIONAL INGENIERÍA INFORMÁTICA Y DE SISTEMAS “SISTEMA DE GESTION SACRAMENTAL” • Presentar DNI • Entrega de partida de bautizo • Entrega de partida de confirmación • Elaborar Orden de Pedido • Entrega de partida de matrimonio Petición de Documento Sacramental Ingresos Del mes • Realizar Mantenimiento Practicas Pre Profesionales I Página 41
  • 42.
    FACULTAD DE INGENIERÍA– ESCUELA PROFESIONAL INGENIERÍA INFORMÁTICA Y DE SISTEMAS “SISTEMA DE GESTION SACRAMENTAL” • Asignar Descuento y/o Promociones • Emitir Comprobante • Emitir Boleta • Emitir Factura • Cancelar Documento • Cancelar Documento al Contado Gestión de Ventas • Cancelar Documento a Crédito Practicas Pre Profesionales I Página 42
  • 43.
    FACULTAD DE INGENIERÍA– ESCUELA PROFESIONAL INGENIERÍA INFORMÁTICA Y DE SISTEMAS “SISTEMA DE GESTION SACRAMENTAL” • Emitir Informe de ventas Diarias • Emitir Informe de Ventas Mensual Generar • Crear Cuadros Estadísticos de Ventas Anuales Informes 8.2.-DIAGRAMAS DE CASOS DE USO 8.2.1.- DESCRIPCIÓN DE CASOS DE USO Inscripción para documento sacramental.-el cliente va a inscribirse para una partida puede ser de bautizo, confirmación o matrimonio, la secretaria primero le pide su partida de nacimiento y el pago correspondiente para que se pueda inscribir Practicas Pre Profesionales I Página 43
  • 44.
    FACULTAD DE INGENIERÍA– ESCUELA PROFESIONAL INGENIERÍA INFORMÁTICA Y DE SISTEMAS “SISTEMA DE GESTION SACRAMENTAL” PETICIÓN DEL DOCUMENTO SACRAMENTAL Practicas Pre Profesionales I Página 44
  • 45.
    FACULTAD DE INGENIERÍA– ESCUELA PROFESIONAL INGENIERÍA INFORMÁTICA Y DE SISTEMAS “SISTEMA DE GESTION SACRAMENTAL” El cliente hace un pedido de cualquier partida, la secretaria le pide su DNI para comprobar si está inscrito , le pide que haga el pago correspondiente Practicas Pre Profesionales I Página 45
  • 46.
    FACULTAD DE INGENIERÍA– ESCUELA PROFESIONAL INGENIERÍA INFORMÁTICA Y DE SISTEMAS “SISTEMA DE GESTION SACRAMENTAL” INGRESOS DEL MES El cliente deriva su vehículo al área donde se realizará el proceso de mantenimiento que consiste en cambio de aceite, lavado y engrase del vehículo. Luego de estos procesos el cliente retira su vehículo al área de ventas para cancelar por todo el servicio. Practicas Pre Profesionales I Página 46
  • 47.
    FACULTAD DE INGENIERÍA– ESCUELA PROFESIONAL INGENIERÍA INFORMÁTICA Y DE SISTEMAS “SISTEMA DE GESTION SACRAMENTAL” 8.3.- CASOS DE USO 8.3.1.- DESCRIPCION DE CASOS DE USO, MENSAJES Y ACTORES 8.3.1.1.- ESCENARIO ( Inscripción para documento Sacramental) • CASO DE USO Descripción: En este caso de uso interviene la secretaria y la persona que se quiera inscribir para cualquier de las partidas sacramentales • FLUJO DE EVENTOS Flujo Básico: • El caso de uso cuando una persona quiera inscribirse en cualquier partida sacramental • La secretaria verifica si la persona está o no inscrita. • Después de la verificación la secretaria pide que haga el pago correspondiente. • Ingreso en la base de datos de la persona y ubicación en el libro sacramental correspondiente. Condiciones • En caso el cliente quiera casarse se le pedirá la partida de nacimiento y confirmación. Practicas Pre Profesionales I Página 47
  • 48.
    FACULTAD DE INGENIERÍA– ESCUELA PROFESIONAL INGENIERÍA INFORMÁTICA Y DE SISTEMAS “SISTEMA DE GESTION SACRAMENTAL” • Para bautizo y confirmación solo presentar partida de nacimiento. 8.3.1.2.- ESCENARIO ( Petición de Documento Sacramental ) • CASO DE USO: PETICIÓN Descripción: El Cliente hace el pedido de alguna partida sacramental a la secretaria, la secretaria le pide su DNI hace la búsqueda en la base de datos, le pide que haga el pago correspondiente y le entrega la partida. Flujo Básico  El cliente solicita partida sacramental.  La secretaria le pide su DNI y busca en la base de datos la ubicación de la partida.  Le pide que haga el pago correspondiente por el documento sacramental y le hace entrega de la partida sacramenta Pos Condiciones  Presentación de DNI.  Pago correspondiente. Practicas Pre Profesionales I Página 48
  • 49.
    FACULTAD DE INGENIERÍA– ESCUELA PROFESIONAL INGENIERÍA INFORMÁTICA Y DE SISTEMAS “SISTEMA DE GESTION SACRAMENTAL” • CASO DE USO: INGRESOS DEL MES Descripción: En este caso de uso se realizara el cálculo del monto total de los ingresos por inscripción de personas y por las peticiones de las personas por cualquier partida sacramental • FLUJO DE EVENTOS Flujo Básico  La secretaria verifica los ingresos de las inscripciones del mes  Caso de Uso: Inscripción de documento sacramental  La secretaria verifica los ingresos de las peticiones del mes  Caso de Uso: Petición de documento sacramental  Balance del mes Pos condiciones  Debe cuadrar los ingresos 8.4.- ANALISIS Y DISEÑO DEL SISTEMA 8.4.1.-DIAGRAMAS DE DISEÑO DEL SISTEMA CLIENTE IMPRESORA P.S.F.H. Practicas Pre Profesionales I Página 49 SERVIDOR MySQL
  • 50.
    FACULTAD DE INGENIERÍA– ESCUELA PROFESIONAL INGENIERÍA INFORMÁTICA Y DE SISTEMAS “SISTEMA DE GESTION SACRAMENTAL” 8.4.2.- MODELO FÍSICO DE LA BASE DE DATOS RELACIONAL Practicas Pre Profesionales I Página 50
  • 51.
    FACULTAD DE INGENIERÍA– ESCUELA PROFESIONAL INGENIERÍA INFORMÁTICA Y DE SISTEMAS “SISTEMA DE GESTION SACRAMENTAL” 8.4.3.- MODELO LÓGICO DE LA BASE DE DATOS RELACIONAL Practicas Pre Profesionales I Página 51
  • 52.
    FACULTAD DE INGENIERÍA– ESCUELA PROFESIONAL INGENIERÍA INFORMÁTICA Y DE SISTEMAS “SISTEMA DE GESTION SACRAMENTAL” Practicas Pre Profesionales I Página 52
  • 53.
    FACULTAD DE INGENIERÍA– ESCUELA PROFESIONAL INGENIERÍA INFORMÁTICA Y DE SISTEMAS “SISTEMA DE GESTION SACRAMENTAL” 8.5.- IMPLEMENTACION 8.5.1.- DIAGRAMA DE DESPLIEGUE IMPRESORA CLIENTE P.S.F.H. SERVIDOR MySQL Practicas Pre Profesionales I Página 53
  • 54.
    FACULTAD DE INGENIERÍA– ESCUELA PROFESIONAL INGENIERÍA INFORMÁTICA Y DE SISTEMAS “SISTEMA DE GESTION SACRAMENTAL” 8.6.- PRUEBA La prueba se realiza durante todo el ciclo desarrollo del software enfatizando parte de la fase de construcción y parte de la fase de transición. 8.6.1.- MODELO DE PRUEBA  Un modelo que describe como los componentes ejecutables en el modelo de la implementación son probados por las pruebas de integración y del sistema.  Se verifica el resultado de la implementación probando cada construcción, así como las versiones finales del sistema. 8.6.2- CASOS DE PRUEBA (TEST CASE) Describe una manera de probar el sistema utilizando entradas, salidas y ciertas condiciones de prueba para cada use case. Esta prueba comprende dos aspectos:  Prueba de caja negra, especifica como probar un use case o un escenario especifico de un use case.  Prueba de caja blanca, especifica como probar una realización de un use case del diseño o un escenario especifico del mismo. Practicas Pre Profesionales I Página 54
  • 55.
    FACULTAD DE INGENIERÍA– ESCUELA PROFESIONAL INGENIERÍA INFORMÁTICA Y DE SISTEMAS “SISTEMA DE GESTION SACRAMENTAL” 8.6.3- OTRAS PRUEBAS DE CASO Son realizadas para probar el sistema en su totalidad, a continuación se mencionan las siguientes:  Prueba de instalación: Verifica que el sistema funcione correctamente cuando está instalado.  Prueba de configuración: Verifica que el sistema funcione en diversas configuraciones, tal como configuraciones del equipo o red.  Prueba de estrés: Identifica problemas con el sistema cuando existen recursos insuficientes.  Prueba de error: Trata de provocar errores críticos al sistema para encontrar sus deficiencias. 8.6.4- PROCEDIMIENTOS DE PRUEBA (TEST PROCEDURE)  Describe como se presenta uno o más pruebas de casos o partes de ellas. 8.6.5- COMPONENTES DE PRUEBA (TEST COMPONENT) Practicas Pre Profesionales I Página 55
  • 56.
    FACULTAD DE INGENIERÍA– ESCUELA PROFESIONAL INGENIERÍA INFORMÁTICA Y DE SISTEMAS “SISTEMA DE GESTION SACRAMENTAL”  Automatiza uno o más pruebas de procedimientos o partes de ellas.  Pueden ser desarrollados usando un lenguaje de programación o con una herramienta de automatización. INTERFAZ GRÁFICA  PRINCIPALES INTERFACES PANTALLA PRINCIPAL DEL SOFTWARE Practicas Pre Profesionales I Página 56
  • 57.
    FACULTAD DE INGENIERÍA– ESCUELA PROFESIONAL INGENIERÍA INFORMÁTICA Y DE SISTEMAS “SISTEMA DE GESTION SACRAMENTAL” USUARIOS Practicas Pre Profesionales I Página 57
  • 58.
    FACULTAD DE INGENIERÍA– ESCUELA PROFESIONAL INGENIERÍA INFORMÁTICA Y DE SISTEMAS “SISTEMA DE GESTION SACRAMENTAL” INGRESO DEL SACERDOTE INGRESO DE LOS MIEMBROS Practicas Pre Profesionales I Página 58
  • 59.
    FACULTAD DE INGENIERÍA– ESCUELA PROFESIONAL INGENIERÍA INFORMÁTICA Y DE SISTEMAS “SISTEMA DE GESTION SACRAMENTAL” INSCRIPCIÓN Practicas Pre Profesionales I Página 59
  • 60.
    FACULTAD DE INGENIERÍA– ESCUELA PROFESIONAL INGENIERÍA INFORMÁTICA Y DE SISTEMAS “SISTEMA DE GESTION SACRAMENTAL” Practicas Pre Profesionales I Página 60
  • 61.
    FACULTAD DE INGENIERÍA– ESCUELA PROFESIONAL INGENIERÍA INFORMÁTICA Y DE SISTEMAS “SISTEMA DE GESTION SACRAMENTAL” CONCLUSIONES Podemos concluir además, que lo más importante antes de elegir la metodología que usaras para la implementación de tu software, es determinar el alcance que tendrá y luego ver cuál es la que más se acomoda en la aplicación a desarrollar. El desarrollo de un software depende fundamentalmente de las Fases de Análisis y Diseño. La información será manejada de forma rápida, confiable y segura. La existencia de este software va permitir llevar un control más factible y rápido a la hora de tramitar en documento hacia sus clientes Así mismo se concluye que la mejor forma de obtener el más alto nivel de conocimiento en el trabajo que desempeña el personal es dotarlo de tecnología de punta y capacitarlos adecuadamente para que puedan utilizar esta tecnología. Practicas Pre Profesionales I Página 61
  • 62.
    FACULTAD DE INGENIERÍA– ESCUELA PROFESIONAL INGENIERÍA INFORMÁTICA Y DE SISTEMAS “SISTEMA DE GESTION SACRAMENTAL” RECOMENDACIONES Deberían de poner mayor interés en los sistemas de información que se pueden implementar, permitiendo la automatización de los procesos principales y las demás necesidades. Se recomienda capacitar continuamente a todo el personal que elabora en la Parroquia “LA SAGRADA FAMILIA". Practicas Pre Profesionales I Página 62
  • 63.
    FACULTAD DE INGENIERÍA– ESCUELA PROFESIONAL INGENIERÍA INFORMÁTICA Y DE SISTEMAS “SISTEMA DE GESTION SACRAMENTAL” REFERENCIAS BIBLIOGRAFICAS Y/O ENLACES WEB  http://www.iglesiadehualmay.com/  Documentos de información para el Software proporcionados por la Parroquia “LA SAGRADA FAMILIA” de Hualmay. Practicas Pre Profesionales I Página 63
  • 64.
    FACULTAD DE INGENIERÍA– ESCUELA PROFESIONAL INGENIERÍA INFORMÁTICA Y DE SISTEMAS “SISTEMA DE GESTION SACRAMENTAL” Practicas Pre Profesionales I Página 64