Incrustar presentación










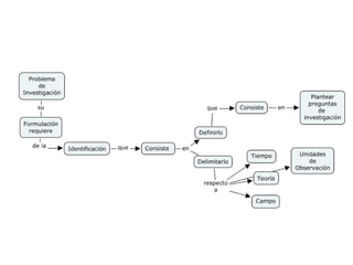
El documento describe las etapas del proceso de investigación, comenzando con la generación de una idea de investigación y el planteamiento del problema, que incluye la formulación de objetivos y preguntas. Se enfatiza la importancia de conocer antecedentes para evitar duplicidades en la investigación y estructurar adecuadamente la idea. También se mencionan fuentes de ideas y requisitos para una investigación efectiva.









