Universidad en la Sociedad del Conocimiento
Tarea 2
La Sociedad del Conocimiento desde una Perspectiva Interdisciplinar
Estudiantes
Ana Isabel Alzate Rodas
Edwin Toscano Pretel
Simón Zambrano
Tutor
Henry Antonio Contreras
448005_4
Universidad Nacional Abierta y a Distancia – UNAD
Escuela de Ciencias de la Educación – ECEDU
Especialización en Educación Superior a Distancia
Abril 2022
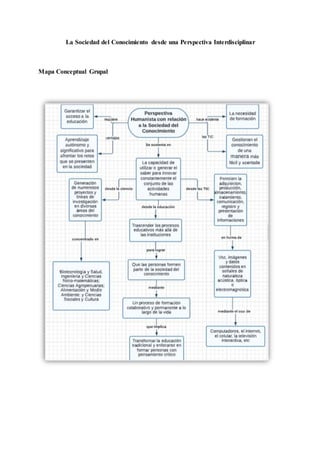
La Sociedad del Conocimiento desde una Perspectiva Interdisciplinar
Mapa Conceptual Grupal
Cuadro Comparativo Grupal
Perspectiva humanista con relación a la
sociedad del conocimiento
Consideraciones desde el desarrollo de la
ciencia, la educación y la tecnología
-La sociedad del conocimiento tiene la
capacidad de innovar procesos a través
del uso y generación de saberes, lo que
implica afrontar los cambios continuos,
tener una visión integral de los problemas
y apoyarse en las TIC (Tobón, S.E.,
Guzmán C., C. E. y Silvano H., J. 2015).
-La comprensión del conocimiento
requiere interacción por parte de las
personas para lograr el bien común, de
otra manera, se le considera conocimiento
almacenado (Torres, S. A., Aguilar, M.
F., Girardo, S. y Villalobos, M. 2012, p
38)
-El concepto de sociedad del
conocimiento toma lugar cuando varias
comunidades cooperan en el uso de la
tecnología para dar solución a problemas
y necesidades globales (Tobón, 2014).
-Es posible resolver problemas con un
enfoque colaborativo, sistémico y ético,
buscando la realización personal de las
personas en la medida que contribuyen al
tejido social y a la sustentabilidad
ambiental (Tobón, S.E., Guzmán C., C.
E. y Silvano H., J. 2015).
-Los enfoques y modelos educativos
están en crisis porque no responden a los
nuevos retos sociales de cambio
acelerado y cultura de la tecnología
(Tobón, S.E., Guzmán C., C. E. y Silvano
H., J. 2015).
- La sociedad del conocimiento se
sustenta en la capacidad de utilizar o
generar el saber para innovar
constantemente el conjunto de las
actividades humanas Tobón, S.E.,
-La sociedad del conocimiento se basa en la
formación de profesionales competentes en
el uso de nuevas tecnologías para estimular
la ambición por aprender y satisfacer las
necesidades de conocimiento (Chanto, C.,
Durán, M. 2014, p 31).
-Requiere ir más allá de los procesos
internos propios de las instituciones
educativas, implica participación humana
durante toda la vida, esto implica
transformar la educación tradicional y
enfocarse en formar personas con
pensamiento crítico (Tobón, S.E., Guzmán
C., C. E. y Silvano H., J. 2015).
-La solución de problemas y la transmisión
de saberes toma lugar a través de la
implementación de TIC (Tobón, 2014).
-Las TIC se han transformado en una
herramienta imprescindible para la disputa
contra la pobreza, usualmente una
obligación para el desarrollo (Chanto, C.,
Durán, M. 2014, p 32).
-Desde la ciencia se han generado
numerosos proyectos y líneas de
investigación en diversas áreas del
conocimiento, que se han concentrado en:
Biotecnología y Salud, Ingeniería y
Ciencias fisicomatemáticas; Ciencias
Agropecuarias; Alimentación y Medio
Ambiente; y Ciencias Sociales y Cultura
(Torres, S. A., Aguilar, M. F., Girardo, S. y
Villalobos, M. 2012, p 40).
-Urge que el estudiante se desarrolle
plenamente como persona, a sabiendas de
que el objetivo final de la educación no es
la perfección, por el contrario, es la
preparación para la vida (Chanto, C.,
Guzmán C., C. E. y Silvano H., J. (2015).
- Interacción entre individuos en su
entorno cultural, con mayor o menor
agencia para utilizar, transformar o
producir la información.
Durán, M. 2014, p 31).
- Educación que llega a lugares donde antes
no llegaba debido a que se rompe los
paradigmas clásicos de educación.
- Nuevas formas de educación gracias a las
diferentes tecnologías.
- Educación intercultural que rompe
barreras
Referencias
Chanto, C., Durán, M. (2014). Humanismo en la sociedad del conocimiento. Revista Nuevo
Humanismo [pp. 25-36] Vol. 2(1), Enero-junio, 2014.
https://pdfs.semanticscholar.org/2d2f/4c4a6fd7109753b077c5f6fa7640513ac925.pdf
Tobón, S.E., Guzmán C., C. E. y Silvano H., J. (2015). Sociedad del conocimiento: Estudio
documental desde una perspectiva humanista y compleja. Universidad Pedagógica.
Experimental Libertador. Paradigma. December 36(2), p.7-36.
http://ve.scielo.org/scielo.php?script=sci_arttext&pid=S1011-22512015000200002
Torres, S. A., Aguilar, M. F., Girardo, S. y Villalobos, M. (2012). Morelos, ¿Hacia una
Sociedad del Conocimiento? Consideraciones a partir del desarrollo de la ciencia, la
educación superior y las TIC. Revista Electrónica de Investigación Educativa, 14 (2),
34-51. https://www.redalyc.org/pdf/155/15525013004.pdf

Presentación Grupal_448005_4.doc

  • 1.
    Universidad en laSociedad del Conocimiento Tarea 2 La Sociedad del Conocimiento desde una Perspectiva Interdisciplinar Estudiantes Ana Isabel Alzate Rodas Edwin Toscano Pretel Simón Zambrano Tutor Henry Antonio Contreras 448005_4 Universidad Nacional Abierta y a Distancia – UNAD Escuela de Ciencias de la Educación – ECEDU Especialización en Educación Superior a Distancia Abril 2022
  • 2.
    La Sociedad delConocimiento desde una Perspectiva Interdisciplinar Mapa Conceptual Grupal
  • 3.
    Cuadro Comparativo Grupal Perspectivahumanista con relación a la sociedad del conocimiento Consideraciones desde el desarrollo de la ciencia, la educación y la tecnología -La sociedad del conocimiento tiene la capacidad de innovar procesos a través del uso y generación de saberes, lo que implica afrontar los cambios continuos, tener una visión integral de los problemas y apoyarse en las TIC (Tobón, S.E., Guzmán C., C. E. y Silvano H., J. 2015). -La comprensión del conocimiento requiere interacción por parte de las personas para lograr el bien común, de otra manera, se le considera conocimiento almacenado (Torres, S. A., Aguilar, M. F., Girardo, S. y Villalobos, M. 2012, p 38) -El concepto de sociedad del conocimiento toma lugar cuando varias comunidades cooperan en el uso de la tecnología para dar solución a problemas y necesidades globales (Tobón, 2014). -Es posible resolver problemas con un enfoque colaborativo, sistémico y ético, buscando la realización personal de las personas en la medida que contribuyen al tejido social y a la sustentabilidad ambiental (Tobón, S.E., Guzmán C., C. E. y Silvano H., J. 2015). -Los enfoques y modelos educativos están en crisis porque no responden a los nuevos retos sociales de cambio acelerado y cultura de la tecnología (Tobón, S.E., Guzmán C., C. E. y Silvano H., J. 2015). - La sociedad del conocimiento se sustenta en la capacidad de utilizar o generar el saber para innovar constantemente el conjunto de las actividades humanas Tobón, S.E., -La sociedad del conocimiento se basa en la formación de profesionales competentes en el uso de nuevas tecnologías para estimular la ambición por aprender y satisfacer las necesidades de conocimiento (Chanto, C., Durán, M. 2014, p 31). -Requiere ir más allá de los procesos internos propios de las instituciones educativas, implica participación humana durante toda la vida, esto implica transformar la educación tradicional y enfocarse en formar personas con pensamiento crítico (Tobón, S.E., Guzmán C., C. E. y Silvano H., J. 2015). -La solución de problemas y la transmisión de saberes toma lugar a través de la implementación de TIC (Tobón, 2014). -Las TIC se han transformado en una herramienta imprescindible para la disputa contra la pobreza, usualmente una obligación para el desarrollo (Chanto, C., Durán, M. 2014, p 32). -Desde la ciencia se han generado numerosos proyectos y líneas de investigación en diversas áreas del conocimiento, que se han concentrado en: Biotecnología y Salud, Ingeniería y Ciencias fisicomatemáticas; Ciencias Agropecuarias; Alimentación y Medio Ambiente; y Ciencias Sociales y Cultura (Torres, S. A., Aguilar, M. F., Girardo, S. y Villalobos, M. 2012, p 40). -Urge que el estudiante se desarrolle plenamente como persona, a sabiendas de que el objetivo final de la educación no es la perfección, por el contrario, es la preparación para la vida (Chanto, C.,
  • 4.
    Guzmán C., C.E. y Silvano H., J. (2015). - Interacción entre individuos en su entorno cultural, con mayor o menor agencia para utilizar, transformar o producir la información. Durán, M. 2014, p 31). - Educación que llega a lugares donde antes no llegaba debido a que se rompe los paradigmas clásicos de educación. - Nuevas formas de educación gracias a las diferentes tecnologías. - Educación intercultural que rompe barreras Referencias Chanto, C., Durán, M. (2014). Humanismo en la sociedad del conocimiento. Revista Nuevo Humanismo [pp. 25-36] Vol. 2(1), Enero-junio, 2014. https://pdfs.semanticscholar.org/2d2f/4c4a6fd7109753b077c5f6fa7640513ac925.pdf Tobón, S.E., Guzmán C., C. E. y Silvano H., J. (2015). Sociedad del conocimiento: Estudio documental desde una perspectiva humanista y compleja. Universidad Pedagógica. Experimental Libertador. Paradigma. December 36(2), p.7-36. http://ve.scielo.org/scielo.php?script=sci_arttext&pid=S1011-22512015000200002 Torres, S. A., Aguilar, M. F., Girardo, S. y Villalobos, M. (2012). Morelos, ¿Hacia una Sociedad del Conocimiento? Consideraciones a partir del desarrollo de la ciencia, la educación superior y las TIC. Revista Electrónica de Investigación Educativa, 14 (2), 34-51. https://www.redalyc.org/pdf/155/15525013004.pdf