Incrustar presentación
Descargar para leer sin conexión




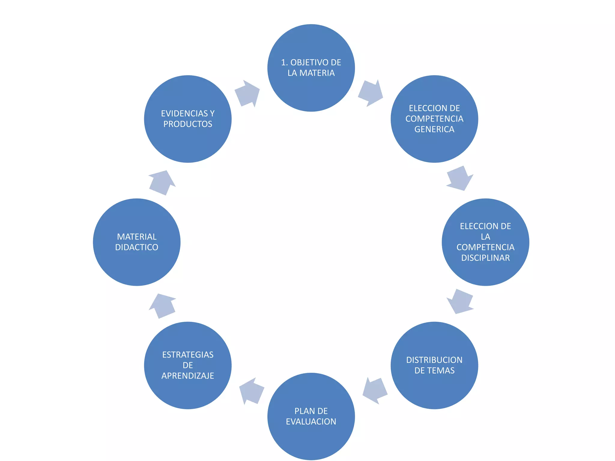
Este documento presenta los elementos clave para lograr un aprendizaje efectivo. Estos incluyen establecer un clima positivo donde se aceptan diferentes percepciones, proporcionar tareas valiosas, entendibles y claras, y desarrollar habilidades como el pensamiento crítico y creativo a través de la adquisición de conocimiento declarativo, procesal y significativo.


