Facultad de Ingeniería Industrial y de Sistemas
Plan de Tesis
Tema:
Sistema Para la Reducción de Desnutrición Infantil
Curso :
Proyectos de Ingeniería de Sistemas I
Alumna :
Rabanal Ramos, Karen Yaneth 0912930
Asesor :
Carlos Zorrilla Vargas
Semestre :
2012-I
DEDICATORIA:
A todos aquellos profesionales
que buscan utilizar sus conocimientos, a
fin de buscar soluciones a problemas
sociales para de esta manera contribuir a
una mejor sociedad.
AGRADECIMIENTO:
A mi madre, por apoyarme y
motivarme a seguir adelante hasta en los
momentos adversos, además, por los
esfuerzos que ha hecho a fin de que sea una
profesional y sobretodo una persona de bien.
Índice
Plan De Tesis....................................................................................................1
Resumen Ejecutivo ..........................................................................................1
Capitulo I: El Problema .................................................................................3
1.1. Planteamiento del Problema ................................................................3
1.2. Formulación del Problema ....................................................................5
1.3. Objetivos..................................................................................................5
1.3.1. Objetivo General ...........................................................................5
1.3.2. Objetivos Específicos...................................................................5
1.4. Justificación de la Investigación...........................................................6
1.5. Limitaciones ............................................................................................7
Capitulo II: Marco Teorico...............................................................................8
2.1. Antecedentes de la Investigación........................................................8
2.1.1. Factores Asociados A La Desnutrición Crónica Infantil En El
Perú, 1996-2007(octubre 2009)......................................................................8
2.1.2. Encuesta Demografica y de Salud Familiar 2011 (ENDES) ..8
2.1.3. Estado de la Niñez en el Perú (2011)........................................9
2.1.4. Desnutrición infantil en América Latina y el Caribe (2006) ..10
2.1.5. Proyecto Ally Micuy 2007 Perú .................................................11
2.1.6. 36 Cero Desnutrición 2009 Guatemala ...................................11
2.1.7. Proyecto PREDECI 2009 Perú (Cajamarca)..........................12
2.1.8. Programa Desnutrición Cero 2008 Bolivia..............................12
2.1.9. Proyecto Pierina Saludable 2009 Perú....................................13
2.1.10. Proyecto Nutrición Infantil En Áreas De Influencia Del Grupo
Minero Pasco 2009 Perú................................................................................13
2.2. Bases Teóricas.....................................................................................14
2.2.1. Sistemas de Información ...........................................................14
2.2.2. Aplicación de los sistemas de información .............................15
2.3. UML (Lenguaje Unificado de Modelado) .........................................15
2.3.1. Caso de uso.................................................................................17
2.3.2. Actor..............................................................................................18
2.3.3. Diagrama de clases....................................................................19
2.3.4. Asociaciones de clases..............................................................20
2.3.5. Diagramas de secuencia ...........................................................23
2.3.6. Diagramas de colaboración.......................................................23
2.3.7. Diagrama de estado ...................................................................24
2.3.8. Diagrama de actividad................................................................26
2.3.9. Diagramas de componentes .....................................................27
2.3.10. Diagramas de implementación .................................................28
2.4. Definición de Términos........................................................................28
2.4.1. Malnutrición:.................................................................................28
2.4.2. Desnutrición: ................................................................................28
2.5. Sistemas de hipótesis..........................................................................29
2.5.1. Hipótesis General........................................................................29
2.5.2. Hipótesis Complementaria ........................................................29
2.6. Sistemas de Variables.........................................................................29
2.6.1. Variable Dependiente .................................................................29
2.6.2. Variables Independientes ..........................................................30
2.6.3. Variables de Causa y Efecto .....................................................32
CAPÍTULO 3: MARCO METODOLÓGICO ................................................33
3.1. Nivel de Investigación..........................................................................33
3.2. Diseño de la Investigación..................................................................33
3.3. Población y Muestra ............................................................................34
3.4. Técnicas e Instrumentos de Recolección de Datos .......................34
3.5. Técnicas de Procesamiento y Análisis de Datos ............................34
Plan de Tesis Proyectos de Ingeniería de Sistemas I
Universidad Tecnológica del Perú Página: 1
1. PLAN DE TESIS
2. RESUMEN EJECUTIVO
La presente Investigación no esta dirigida a una entidad en
particular ya que sus resultados podrán ser utilizados por cualquier
institución ya se publica o privada que esté interesada en el apoyo a la
reducción de los casos de Desnutrición Crónica Infantil en el área de Lima.
La primera etapa de la investigación se llevara a cabo en el área
de Lima, en la provincia constitucional del Callao, particularmente en el
Distrito de Ventanilla, para nosotros este distrito nos resultó atractivo, ya que
su tasa de pobreza y desnutrición es bastante, además de ello nuestra
cercanía con la población objetivo nos facilitará la recolección de datos y el
seguimiento.
La presente investigación está sustentada en la alarmante tasa de
niños con desnutrición, lo cual es un problema no solo de nuestro país sino a
nivel mundial.
Lo que se busca con esta investigación es primero desarrollar un
modelo de un Sistema de Apoyo a la Toma de Decisiones, el cual va será
alimentado de información de los niños que viven el área que hemos
seleccionado Ventanilla (Provincia Callao, Departamento Lima), para
generar información de importancia a través de indicadores nutricionales (%
de niños con déficit talla, % de niños con deficiente ganancia de peso, % de
niños que no reciben la cantidad suficiente de alimentos por día, etc) y
condiciones en las que se genera esta desnutrición (motivos económicos,
desconocimiento por parte de los padres, viviendas insalubres, etc)
Esta información servirá para elaborar planes de acción en base a
las condiciones que generan la desnutrición y según los recursos con los
que se cuenten en cada hogar, buscar la forma de cambiar esta situación de
desnutrición de los niños.
Luego de ello la información que se generó servirá para poder
comparar y medir los avances en cuanto al tema, a través de la toma
periódica o continua de datos.
Plan de Tesis Proyectos de Ingeniería de Sistemas I
Universidad Tecnológica del Perú Página: 2
Y según los resultados obtenidos y la demostración de que la
alternativa del Sistema de Apoyo a la Toma de Decisiones dirigido a la
reducción de las tasas de Desnutrición Crónica Infantil en Lima, ayuda
a la reducción de la desnutrición se podría ir ampliando el campo de acción
hacia todo Lima Metropolitana y paulatinamente hacia los demás
departamentos del Perú
Plan de Tesis Proyectos de Ingeniería de Sistemas I
Universidad Tecnológica del Perú Página: 3
3. CAPITULO I: EL PROBLEMA
3.1.PLANTEAMIENTO DEL PROBLEMA
Desde hace mucho tiempo, culturas y civilizaciones muy
diferentes han dejado en la historia huellas de la gran preocupación que
siempre ha existido por el bienestar y la salud de los niños.
La desnutrición crónica es un problema significativo en todo el
mundo, sobre todo entre los niños. La pobreza, los desastres naturales, los
problemas políticos y los problemas sociales contribuyen todos a
padecimientos, e incluso epidemias, desnutrición e inanición, y no solo
países en desarrollo sino también en países en vías de desarrollo como es el
Perú.
En el Perú, una de las principales amenazas en los niños
menores de cinco años es la desnutrición crónica, cuyas consecuencias se
presentan a lo largo de todo el ciclo de vida. Las consecuencias de una
deficiente alimentación además de inhibir el desarrollo cognitivo y físico de
los menores, afectan también su potencial productivo futuro;
comprometiendo la situación económica y social de la persona, la familia, la
comunidad y el país. Aun los niveles de desnutrición en niños menores de
cinco años siguen siendo elevados, pese a los programas sociales
impulsados por el Gobierno Central fue la conclusión que se desprende del
informe “Mapa de Vulnerabilidad a la Desnutrición infantil desde la
Perspectiva de la Pobreza 2010”, presentado por el Programa mundial para
Alimentos (PMA), de las Naciones Unidas en el Perú y el Programa de las
Naciones Unidas para el Desarrollo (PNUD).
Los resultados del mencionado informe muestran que las regiones
de Huancavelica, Apurímac y Cajamarca son las de mayores niveles de
vulnerabilidad a la desnutrición crónica infantil; en tanto que Ica, Lima y
Callao son las menos vulnerables. Las tres provincias más vulnerables a la
desnutrición crónica infantil son Pachitea (Huánuco), Paucartambo y Paruro
(Cusco) y las tres menos vulnerables son Ilo (Moquegua), Lima y Callao.
Plan de Tesis Proyectos de Ingeniería de Sistemas I
Universidad Tecnológica del Perú Página: 4
Según el PMA (Programa Mundial de Alimentos), el Perú es el
uno de los paises de América Latina, en conjunto con Bolivia, Colombia y
Ecuador con peores índices de desnutrición.
Entre estos países ya mencionados el Perú tiene un gran
problema en sus habitantes sobre todo en las áreas rurales y en las zonas
marginales de las grandes ciudades, que se sintetiza en el aspecto
socioeconómico y que se trasluce en los campos: alimenticio, económico, de
salud, de educación, problema que ha merecido una seria atención por parte
de las autoridades de turno y que han permanecido sin merecer una real
atención.
Actualmente, el 19% de la población infantil peruana de 0 a 5
años sufre de desnutrición crónica, una situación que se agrava en las zonas
rurales donde alcanza al 44,7% mientras que en las zonas urbanas es del
16%.
Actualmente en el departamento de Lima tenemos una tasa de
desnutrición del 12% en los niños de entre 0 y 5 años
Plan de Tesis Proyectos de Ingeniería de Sistemas I
Universidad Tecnológica del Perú Página: 5
3.2. FORMULACIÓN DEL PROBLEMA
Generar Información a través de un Sistema de Apoyo a la Toma
de Decisiones, que arroje valores sobre las principales condiciones e
indicadores nutricionales de los niños entre 0 y 5 años, información que
servirá para tomar acciones para la reducción de la Desnutrición Crónica
Infantil.
3.3.OBJETIVOS
3.3.1. OBJETIVO GENERAL
Contribuir con la reducción de casos de desnutrición crónica
infantil a través de en una primera instancia la generación de información a
través de un Sistema de Apoyo a la Toma de Decisiones (información que
podrá ser provista a las autoridades o empresas interesadas que lo soliciten)
que nos permitan conocer el estado actual de las principales condiciones e
indicadores nutricionales, estos indicadores servirán a fin de tomar acciones
para lograr la reducción de la Desnutrición Infantil de acuerdo al tipo de
causa que genera esta desnutrición en cada uno de los casos.
3.3.2. OBJETIVOS ESPECÍFICOS
Brindar información de indicadores nutricionales y determinantes
de niños menores de 60 meses, para la toma de decisiones y la planificación
de intervenciones que contribuyan a mejorar la calidad de vida de la
población, a nivel local.
Clasificar los casos de desnutrición según las causas que lo
generan para poder adaptarlos por grupo a cada uno de los planes que se
hayan generado para la reducción de estos problemas.
Realizar el monitoreo del avance en el logro de las metas que se
planteen a través del seguimiento mediante el sistema alimentándolo con las
nuevas mediciones continuas o periódicas de las condiciones en las que se
da esta desnutrición e indicadores nutricionales.
Plan de Tesis Proyectos de Ingeniería de Sistemas I
Universidad Tecnológica del Perú Página: 6
3.4.JUSTIFICACIÓN DE LA INVESTIGACIÓN
Cálculos recientes muestran que el 50% de las muertes en niños
menores de 5 años fueron atribuibles al efecto de la malnutrición, y que el
83% de estas muertes fueron debidas a una desnutrición leve o moderada.
A pesar que desde hace mucho tiempo se reconoce el efecto
sinérgico entre la desnutrición e infección como causas de mortalidad
infantil, cuando se desarrollan estrategias para reducir el número de muertes
en niños se priorizan aquellas orientadas a reducir las enfermedades
infecciosas.
Diversos estudios han demostrado la fuerte asociación entre
estado nutricional y la duración o severidad de episodios de enfermedades
infecciosas, algunos incluso con su incidencia. Los mecanismos son
numerosos y complejos: la desnutrición conlleva a la reducción de la
inmunidad humoral y celular, así como las barreras físicas tales como el
moco protector en las vías respiratorias y la acidez gástrica.
La desnutrición produce reducción en la capacidad física e
intelectual, así como también influye sobre los patrones de comportamiento
durante la adultez. Los niños con enanismo tienen una menor capacidad de
aprendizaje, por lo que su rendimiento escolar disminuye, reduciendo así el
retorno de la inversión educativa. En la adultez, el enanismo reduce la
productividad y por lo tanto los ingresos económicos. Los hijos de mujeres
adultas tienen con enanismo nutricional, tienen mayor riesgo de nacer con
bajo peso lo cual a su vez representa un mayor riesgo de morbimortalidad
infantil.
El daño sobre la funcionalidad intelectual, no solo ocurriría a
través del daño cerebral durante los primeros años de vida, sino que
también ocurriría mediante el letargo que produce la desnutrición, ya que
entonces el niño tiene menor oportunidad de explorar su entorno.
A fin de evitar estas consecuencias lamentables que van desde el
daño a su nivel intelectual, pasando por un bajo nivel de vida hasta llegar a
la muerte es que se busca proponer esta solución tecnológica a fin de atacar
Plan de Tesis Proyectos de Ingeniería de Sistemas I
Universidad Tecnológica del Perú Página: 7
los puntos clave que son determinantes para evitar esta desnutrición crónica
infantil, ya que a partir de la información que se genere se podrán atacar las
causas o mejorar la situación actual a través de planes de acción dirigidos
para estos casos.
3.5.LIMITACIONES
El proyecto está limitado al distrito de Ventanilla, el cual fue
seleccionado debido a que es el distrito que muestra mayor grado de
pobreza (44.4%) y como derivado de esto altos niveles de desnutrición
según un informe difundido por FONCODES (Fondo Nacional de
Cooperación para el Desarrollo).
Otra de las limitaciones es en cuanto a recursos económicos ya
que se requerirá contar con el apoyo de médicos pediatras nutricionistas los
cuales nos apoyaran con el tipo de preguntas a realizar a los pobladores del
área seleccionada para la buena recolección de los datos de los niños de la
zona, asimismo serán los que generarán algunos diagnosticos globales los
cuales servirán para la formulación de planes de acción.
También nos encontraremos con limitantes sociales, ya que
muchas de las personas que viven en esa zona tienen poco nivel de
educación, muchos de ellos serán reacios a brindar información del estado
actual de salud de sus hijos y responder las preguntas que llevemos como
parte de la recolección de datos.
Plan de Tesis Proyectos de Ingeniería de Sistemas I
Universidad Tecnológica del Perú Página: 8
4. CAPITULO II: MARCO TEORICO
5.1.ANTECEDENTES DE LA INVESTIGACIÓN
5.1.1. FACTORES ASOCIADOS A LA DESNUTRICIÓN CRÓNICA INFANTIL EN EL
PERÚ, 1996-2007(OCTUBRE 2009)
Investigación realizada por el Instituto Nacional de Estadistica e
Informatica(INEI) cumpliendo con su política de promoción de la
investigación en temas de salud materno infantil, esta investigación se
realizo en base a encuestas especializadas que se realizaron a partir de
datos proporcionados por la Encuesta Demografica y de Salud Familiar
(ENDES).
El objetivo de esta investigación fue identificar y establecer la
relación entre los factores asociados a la desnutrición infantil de los niños de
entre seis y treinticinco meses de edad en el Peru desde el 1996 al 2007.
La investigación es descriptiva y explicativa, de corte transversal
de las tres encuestas que se realizaron en 1996, 2000 y 2007, y se basa en
el marco conceptual propuesto por el Fondo de las Naciones Unidas para la
Infancia (UNICEF) en el año 1990.
En esta investigación se concluyo que 4 de cada 10 niños están
afectados con desnutrición crónica, este porcentaje ha permanecido
constante en los últimos 10 años.
5.1.2. ENCUESTA DEMOGRAFICA Y DE SALUD FAMILIAR 2011 (ENDES)
Dentro del capitulo de Salud Infantil se presentan los resultados
de las encuestas realizadas en los hogares referidos a temas tales como:
peso y tamaño al nacer, a cobertura de vacunación y, la prevalencia y
tratamiento de ciertas enfermedades de la niñez, especialmente la diarrea e
infecciones de las vías respiratorias. El objetivo básico es identificar los
grupos mas vulnerables y asi contribuir para la planificación de los
programas de salud infantil.
Plan de Tesis Proyectos de Ingeniería de Sistemas I
Universidad Tecnológica del Perú Página: 9
5.1.3. ESTADO DE LA NIÑEZ EN EL PERÚ (2011)
Es un estudio realizado por el Fondo de las Naciones Unidas para
la Infancia (UNICEF), donde se le dedica una sección la nutrición en la
primera infancia de los niños del Perú, donde no solo considera la salud del
niño como tal sino también la salud y nutrición de la madre, ya que el
adecuadro seguimiento y atencion de la madre y del niño antes y durante el
embarazo, en el parto y posparto es una condición necesaria que contribuye
a garantizar la salud de ambos y permite identificar tempranamente
problemas y su adecuado tratamientos.
No solo se estudio la nutrición, sino también las tasas de
mortalidad, como lo muestra los siguientes graficos:
Plan de Tesis Proyectos de Ingeniería de Sistemas I
Universidad Tecnológica del Perú Página: 10
5.1.4. DESNUTRICIÓN INFANTIL EN AMÉRICA LATINA Y EL CARIBE (2006)
Es una investigación realizada por UNICEF, que presenta los
principales factores de vulnerabilidad alimentaria – nutricional, donde se
define como:
La vulnerabilidad alimentaria refleja "la probabilidad de que se
produzca una disminución aguda del acceso a alimentos, o a su consumo,
en relación con un valor crítico que define niveles mínimos de bienestar
humano".
La vulnerabilidad nutricional, por su parte, se relaciona con el
aprovechamiento biológico de los alimentos, condicionado a su vez por
factores ligados a la calidad de la dieta y al estado de salud individual, entre
otros aspectos. Entonces, la población más vulnerable es aquella que, por
una parte, enfrenta un mayor riesgo y, por otra, presenta una menor
capacidad de respuesta frente a dicho riesgo.
En esta perspectiva, la vulnerabilidad se analiza en función de dos
dimensiones que interactúan: una atribuible a las condiciones que presenta
el entorno (natural, social y económico) y otra relativa a la capacidad y
voluntad (individual y colectiva) de contrarrestarlas.
Plan de Tesis Proyectos de Ingeniería de Sistemas I
Universidad Tecnológica del Perú Página: 11
En esa investigación se hace hincapié en el poco
aprovechamiento de los productos que son producidos en las zonas ya que
pese a que en gran parte de las regiones se producen suficientes alimentos
para satisfacer las necesidades nutricionales, aun en la actualidad hay altas
tasas de niños con desnutrición crónica debido a una ingesta nutricional
persistentemente inadecuada y otros sufren de desnutrición global.
5.1.5. PROYECTO ALLY MICUY 2007 PERÚ
Cuyos objetivos fueron:
 Disminuir la prevalencia de desnutrición crónica en 7 puntos
porcentuales y anemia por deficiencia de hierro en niños y
niñas menores de tres años en 10 puntos porcentuales, en
comunidades de 11 provincias de la Región Ancash.
 Familias con niñas y niños menores de tres años y madres
gestantes aplican mejores prácticas en alimentación, cuidado
y atención de salud.
 Familias pobres y extremos pobres elaboran su plan familiar
de mejoramiento de la vivienda, implementando
progresivamente la estrategia de vivienda rural saludable.
 Comunidades y municipios implementando la estrategia de
comunidades y municipios saludables.
 Familias con actividades productivas que mejoran su acceso a
alimentación balanceada.
5.1.6. 36 CERO DESNUTRICIÓN 2009 GUATEMALA
Cuyos objetivos fueron:
 Fortalecer las capacidades de las familias y organizaciones
locales de 7 municipios prioritarios para mejorar
conocimientos, actitudes y prácticas a favor de una adecuada
nutrición en niños y niñas menores de 36 meses, mujeres
embarazadas y en período de lactancia.
 Fortalecer las estructuras de comunicación en los municipios
prioritarios, articulándolas para que propongan y ejecuten
acciones tendientes a la mejora de actitudes y prácticas a
Plan de Tesis Proyectos de Ingeniería de Sistemas I
Universidad Tecnológica del Perú Página: 12
favor de la adecuada nutrición en las familias de las
comunidades.
 Mejorar el acceso a la información necesaria para que las
familias mejoren sus actitudes y prácticas en torno a la
nutrición de niños/as menores de 36 meses, mujeres
embarazadas y en período de lactancia.
 Mejorar el intercambio y propiciar espacios de comunicación
entre las madres/padres y encargadas/os de niños/as
menores de 36 meses, mujeres embarazadas y en edad de
lactancia con instancias que puedan ayudarles a fortalecer
sus actitudes y prácticas y entre ellas mismas.
5.1.7. PROYECTO PREDECI 2009 PERÚ (CAJAMARCA)
Cuyos objetivos fueron:
 Disminuir en 8% la prevalencia de la desnutrición crónica
infantil en niños y niñas menores de 5 años al cabo de cuatro
años en el ámbito de acción del proyecto.
 Mejorar las prácticas, comportamientos nutricionales y de
cuidado de la salud durante el embarazo y la infancia, en las
familias con niños de 0 a 2 años y madres gestantes en el
ámbito focalizado.
 Ampliar el consumo de agua de calidad y disposición
adecuada de excretas
 Incrementar el acceso de las familias pobres a los alimentos,
especialmente las proteínas, mejorando sus ingresos por
actividades productivas y la inversión de estos en la nutrición
familiar
 Fortalecer la gestión local y la participación ciudadana en el
desarrollo social articulando los sectores público y privado.
5.1.8. PROGRAMA DESNUTRICIÓN CERO 2008 BOLIVIA
Cuyos objetivos fueron:
 Identificar intervenciones que permitan una adecuada
ejecución del PMDC a través de la creación de redes de
Plan de Tesis Proyectos de Ingeniería de Sistemas I
Universidad Tecnológica del Perú Página: 13
trabajo y de un espacio virtual con información en el marco
de Salud Internacional.
 Conformar una CdP con la participación de actores claves
relacionados a la temática, como una red de expertos para
proveer insumos para el análisis y reflexión sobre la
problemática de nutrición y comercio de alimentos.
 Crear una SSSI con datos estadísticos, noticias,
investigaciones, acuerdos y otra información útil relacionada
con nutrición y comercio de alimentos.
 Elaborar un informe con la información generada por la SSSI
para la reflexión y análisis con la CdP.
 Proponer intervenciones con la CdP que orienten la ejecución
del PMDC.
5.1.9. PROYECTO PIERINA SALUDABLE 2009 PERÚ
Cuyos objetivos fueron:
 Combatir la desnutrición crónica y propiciar el desarrollo del
rol protagónico de la familia y la comunidad, mediante la
adopción de prácticas adecuadas en nutrición, salud,
fortalecimiento familiar y actividades productivas para
asegurar la sostenibilidad de los procesos que resulten en la
reducción de la desnutrición crónica en niños y niñas menores
de cinco años y en mejorar la salud materno infantil en las
comunidades del ámbito de influencia de Minera Barrick.
5.1.10. PROYECTO NUTRICIÓN INFANTIL EN ÁREAS DE INFLUENCIA DEL GRUPO
MINERO PASCO 2009 PERÚ
Cuyos objetivos fueron:
 Mejores niveles de nutrición y salud de la población de las
comunidades de influencia directa de la empresa Pan
American Silver, distrito de Huayllay, provincia Pasco, Región
Pasco.
 Reducir la desnutrición de niños menores de 3 años en la
zona de influencia directa de la empresa PASSAC.
Plan de Tesis Proyectos de Ingeniería de Sistemas I
Universidad Tecnológica del Perú Página: 14
 Mejorar las condiciones de salud de madres y niños de las
comunidades seleccionadas.
 Familias con mejores condiciones de su vivienda.
 Comités de desarrollo local gestionan planes y actividades de
salud y nutrición.
5.2.BASES TEÓRICAS
Las bases teóricas que fundamentarán este estudio se describen
a continuación:
5.2.1. SISTEMAS DE INFORMACIÓN
Un sistema de información (SI) es un conjunto de elementos
orientados al tratamiento y administración de datos e información,
organizados y listos para su uso posterior, generados para cubrir una
necesidad u objetivo. Dichos elementos formarán parte de alguna de las
siguientes categorías:
 Personas
 Datos
 Actividades o técnicas de trabajo
Recursos materiales en general (generalmente recursos
informáticos y de comunicación, aunque no necesariamente).
Todos estos elementos interactúan para procesar los datos
(incluidos los procesos manuales y automáticos) y dan lugar a información
más elaborada, que se distribuye de la manera más adecuada posible en
una determinada organización, en función de sus objetivos.
Habitualmente el término se usa de manera errónea como
sinónimo de sistema de información informático, en parte porque en la mayor
parte de los casos los recursos materiales de un sistema de información
están constituidos casi en su totalidad por sistemas informáticos.
Estrictamente hablando, un sistema de información no tiene por qué
disponer de dichos recursos (aunque en la práctica esto no suela ocurrir). Se
podría decir entonces que los sistemas de información informáticos son una
subclase o un subconjunto de los sistemas de información en general.
Plan de Tesis Proyectos de Ingeniería de Sistemas I
Universidad Tecnológica del Perú Página: 15
5.2.2. APLICACIÓN DE LOS SISTEMAS DE INFORMACIÓN
Los sistemas de información tratan el desarrollo, uso y
administración de la infraestructura de la tecnología de la información en una
organización.
En la era post-industrial, la era de la información, el enfoque de
las compañías ha cambiado de la orientación hacia el producto a la
orientación hacia el conocimiento, en este sentido el mercado compite hoy
en día en términos del proceso y la innovación, en lugar del producto. El
énfasis ha cambiado de la calidad y cantidad de producción hacia el proceso
de producción en sí mismo, y los servicios que acompañan este proceso.
El mayor de los activos de una compañía hoy en día es su
información, representada en su personal, experiencia, conocimiento,
innovaciones (patentes, derechos de autor, secreto comercial). Para poder
competir, las organizaciones deben poseer una fuerte infraestructura de
información, en cuyo corazón se sitúa la infraestructura de la tecnología de
información. De tal manera que el sistema de información se centre en
estudiar las formas para mejorar el uso de la tecnología que soporta el flujo
de información dentro de la organización.
5.3. UML (LENGUAJE UNIFICADO DE MODELADO)
El Lenguaje Unificado de Modelado prescribe un conjunto de
notaciones y diagramas estándar para modelar sistemas orientados a
objetos, y describe la semántica esencial de lo que estos diagramas y
Plan de Tesis Proyectos de Ingeniería de Sistemas I
Universidad Tecnológica del Perú Página: 16
símbolos significan. Esto le brinda al profesional del software el tener una
notación estándar para modelar las aplicaciones.
UML se puede usar para modelar distintos tipos de sistemas:
sistemas de software, sistemas de hardware, y organizaciones del mundo
real. UML ofrece nueve diagramas en los cuales modelar sistemas.
 Diagramas de Casos de Uso para modelar los procesos de
negocios.
 Diagramas de Secuencia para modelar el paso de mensajes entre
objetos.
 Diagramas de Colaboración para modelar interacciones entre
objetos.
 Diagramas de Estado para modelar el comportamiento de los
objetos en el sistema.
 Diagramas de Actividad para modelar el comportamiento de los
 Casos de Uso, objetos u operaciones.
 Diagramas de Clases para modelar la estructura estática de las
clases en el sistema.
 Diagramas de Objetos para modelar la estructura estática de los
objetos en el sistema.
 Diagramas de Componentes para modelar componentes. Diagramas
de Implementación para modelar la distribución del sistema.
UML es una consolidación de muchas de las notaciones y
conceptos más usados orientados a objetos. Empezó como una
consolidación del trabajo de Grade Booch, James Rumbaugh, e Ivar
Jacobson, creadores de tres de las metodologías orientadas a objetos más
populares.
UML prescribe una notación estándar y semánticas esenciales
para el modelado de un sistema orientado a objetos. Un diseño
orientado a objetos puede ser modelado con cualquiera de las
metodologías existentes en la actualidad, pero esto conlleva a que los
revisores deban aprender la semántica y notaciones de la metodología
empleada, antes que intentar entender el diseño en sí. Ahora con UML,
Plan de Tesis Proyectos de Ingeniería de Sistemas I
Universidad Tecnológica del Perú Página: 17
los diseñadores diferentes, modelando sistemas diferentes pueden
sobradamente entender cada uno los diseños de los otros.
Se muestra ahora una descripción detallada de cada uno de
sus componentes.
5.3.1. CASO DE USO
Un caso de uso describe, —desde el punto de vista de los
actores—, un grupo de actividades de un sistema que produce un resultado
concreto y tangible. Los casos de uso son descriptores de las interacciones
típicas entre los usuarios de un sistema y ese mismo sistema. Representan
el interfaz externo del sistema y especifican que requisitos de
funcionamiento debe tener este
.
Ejemplo Casos de Uso
Cuando se trabaja con casos de uso, es importante tener
presentes algunas sencillas reglas:
 Cada caso de uso está relacionado como mínimo con un
actor.
 Cada caso de uso es un iniciador (es decir, un actor)
Plan de Tesis Proyectos de Ingeniería de Sistemas I
Universidad Tecnológica del Perú Página: 18
 Cada caso de uso lleva a un resultado relevante (un
resultado con “valor intrínseco”)
Los casos de uso pueden tener relaciones con otros casos de
uso. Los tres tipos de relaciones más comunes entre casos de uso son:
 <<include>> que especifica una situación en la que un caso
de uso tiene lugar dentro de otro caso de uso
 <<extends>> que especifica que en ciertas situaciones, o
en algún punto (llamado punto de extensión) un caso de
uso será extendido por otro.
 Generalización que especifica que un caso de uso
hereda las características del “súper” caso de uso,
y puede volver a especificar algunas o todas ellas de
una forma muy similar a las herencias entre clases.
Casos de Uso Extends
5.3.2. ACTOR
Un actor es una entidad externa (de fuera del sistema) que
interacciona con el sistema participando (y normalmente iniciando) en un
caso de uso. Los actores pueden ser gente real (por ejemplo, usuarios del
sistema), otros ordenadores o eventos externos.
Los actores no representan a personas físicas o a sistemas,
sino su papel. Esto significa que cuando una persona interacciona con el
sistema de diferentes maneras (asumiendo diferentes
papeles), estará representado por varios actores. Por
ejemplo, una persona que proporciona servicios de
atención al cliente telefónicamente y realiza pedidos para los clientes
Plan de Tesis Proyectos de Ingeniería de Sistemas I
Universidad Tecnológica del Perú Página: 19
estaría representada por un actor “equipo de soporte” y por otro actor
“representante de ventas”.
Actor
5.3.2.1. DESCRIPCIÓN DE CASOS DE USO
Las descripciones de casos de uso son reseñas textuales del
caso de uso. Normalmente tienen el formato de una nota o un
documento relacionado de alguna manera con el caso de uso, y explica los
procesos o actividades que tienen lugar en el caso de uso.
5.3.3. DIAGRAMA DE CLASES
Los diagramas de clases muestran las diferentes clases que
componen un sistema y cómo se relacionan unas con otras. Se dice
que los diagramas de clases son diagramas “estáticos” porque
muestran las clases, junto con sus métodos y atributos, así como las
relaciones estáticas entre ellas: qué clases “conocen” a qué otras
clases o qué clases “son parte” de otras clases, pero no muestran los
métodos mediante los que se invocan entre ellas.
5.3.3.1. CLASE
Una clase define los atributos y los métodos de una serie de
objetos. Todos los objetos de esta clase (instancias de esa clase) tienen el
mismo comportamiento y el mismo conjunto de atributos (cada objetos tiene
el suyo propio). Las clases están representadas por rectángulos, con el
nombre de la clase, y también pueden mostrar atributos y operaciones de la
clase en otros dos “compartimentos” dentro del rectángulo.
Plan de Tesis Proyectos de Ingeniería de Sistemas I
Universidad Tecnológica del Perú Página: 20
Clase
5.3.3.2. ATRIBUTOS
En UML, los atributos se muestran al menos con su nombre, y
también pueden mostrar su tipo, valor inicial y otras propiedades. Los
atributos también pueden ser mostrados visualmente:
 + Indica atributos públicos
 # Indica atributos protegidos
 Indica atributos privados
5.3.3.3. OPERACIONES
Las operaciones (métodos) también se muestran al menos
con su nombre, y pueden mostrar sus parámetros y valores de
retorno. Las operaciones, al igual que los atributos, se pueden mostrar
visualmente:
 + Indica operaciones públicas
 # Indica operaciones protegidas
 Indica operaciones privadas
5.3.4. ASOCIACIONES DE CLASES
Las clases se pueden relacionar con otras de diferentes maneras:
5.3.4.1. GENERALIZACIÓN
La herencia es uno de los conceptos fundamentales de la
programación orientada a objetos, en la que una clase “recoge” todos los
atributos y operaciones de la clase de la que es heredera, y puede
alterar/modificar algunos de ellos, así como añadir más atributos y
operaciones propias.
En UML, una asociación de generalización entre dos clases,
coloca a estas en una jerarquía que representa el concepto de herencia de
Plan de Tesis Proyectos de Ingeniería de Sistemas I
Universidad Tecnológica del Perú Página: 21
una clase derivada de la clase base. En UML, las generalizaciones se
representan por medio de una línea que conecta las dos clases, con una
flecha en el lado de la clase base.
Generalización
5.3.4.2. ASOCIACIONES
Una asociación representa una relación entre clases, y
aporta la semántica común y la estructura de muchos tipos de “conexiones”
entre objetos.
Las asociaciones son los mecanismos que permiten a los
objetos comunicarse entre sí. Describe la conexión entre diferentes clases
(la conexión entre los objetos reales se denomina conexión de objetos o
enlace).
Las asociaciones pueden tener un papel que especifica el
propósito de la asociación y pueden ser unidireccionales o en dos
direcciones (indicando si los dos objetos participantes en la relación
pueden intercambiar mensajes entre sí, o es únicamente uno de ellos el que
recibe información del otro). Cada extremo de la asociación también
tiene un valor de multiplicidad, que indica cuántos objetos de ese lado de
la asociación están relacionados con un objeto del extremo contrario.
En UML, las asociaciones se representan por medio de
líneas que conectan las clases participantes en la relación, y también
pueden mostrar el papel y la multiplicidad de cada uno de los participantes.
La multiplicidad se muestra como un rango [mín. - máx.] de valores no
Plan de Tesis Proyectos de Ingeniería de Sistemas I
Universidad Tecnológica del Perú Página: 22
negativos, con un asterisco (*) representando el infinito en el lado
máximo.
Asociación
5.3.4.3. AGREGACIÓN
Son tipos especiales de asociaciones en las que las dos
clases participantes no tienen un estado igual, pero constituyen una
relación “completa”. Una agregación describe cómo se compone la
clase que asume el rol completo de otras clases que se encargan de las
partes. En las agregaciones, la clase que actúa como completa,
tiene una multiplicidad de uno.
En UML, las agregaciones están representadas por una
asociación que muestra un rombo en uno de los lados de la clase completa.
Agregación
5.3.4.4. COMPOSICIÓN
Las composiciones son asociaciones que representan
agregaciones muy fuertes. Esto significa que las composiciones también
forman relaciones completas, pero dichas relaciones son tan fuertes que
las partes no pueden existir por sí mismas. Únicamente existen como
parte del conjunto, y si este es destruido las partes también lo son.
En UML, las composiciones están representadas por un rombo
sólido al lado del conjunto.
Composición
Plan de Tesis Proyectos de Ingeniería de Sistemas I
Universidad Tecnológica del Perú Página: 23
5.3.5. DIAGRAMAS DE SECUENCIA
Los diagramas de secuencia muestran el intercambio de
mensajes (es decir la forma en que se invocan) en un momento dado. Los
diagramas de secuencia ponen especial énfasis en el orden y el momento
en que se envían los mensajes a los objetos.
En los diagramas de secuencia, los objetos están
representados por líneas intermitentes verticales, con el nombre del objeto
en la parte más alta. El eje de tiempo también es vertical, incrementándose
hacia abajo, de forma que los mensajes son enviados de un objeto a otro en
forma de flechas con los nombres de la operación y los parámetros.
Los mensajes pueden ser o bien sincrónico, el tipo normal de
llamada del mensaje donde se pasa el control al objeto llamado hasta que el
método finalice, o asíncronos donde se devuelve el control directamente al
objeto que realiza la llamada. Los mensajes sincrónicos tienen una caja
vertical en un lateral del objeto que invoca, muestra el flujo del control
del programa.
Ejemplo Diagrama de Secuencia
5.3.6. DIAGRAMAS DE COLABORACIÓN
Los diagramas de colaboración muestran las interacciones que
ocurren entre los objetos que participan en una situación determinada. Esta
es más o menos la misma información que la mostrada por los diagramas de
Plan de Tesis Proyectos de Ingeniería de Sistemas I
Universidad Tecnológica del Perú Página: 24
secuencia, pero destacando la forma en que las operaciones se producen en
el tiempo, mientras que los diagramas de colaboración fijan el interés en las
relaciones entre los objetos y su topología.
En los diagramas de colaboración los mensajes enviados de un
objeto a otro se representan mediante flechas, mostrando el nombre del
mensaje, los parámetros y la secuencia del mensaje. Los
diagramas de colaboración están indicados para mostrar una
situación o flujo de programa específicos y son unos de los mejores tipos
de diagramas para demostrar o explicar rápidamente un proceso dentro
de la lógica del programa.
Ejemplo Diagrama de Colaboración
5.3.7. DIAGRAMA DE ESTADO
Los diagramas de estado muestran los diferentes estados de un
objeto durante su vida, y los estímulos que provocan los cambios de estado
en un objeto.
Los diagramas de estado ven a los objetos como máquinas de
estado o autómatas finitos que pueden estar en un conjunto de estados
finitos y que pueden cambiar su estado a través de un estímulo
perteneciente a un conjunto finito. Por ejemplo, un objeto de tipo
NetServer puede tener durante su vida uno de los siguientes estados:
 Listo
 Escuchando
Plan de Tesis Proyectos de Ingeniería de Sistemas I
Universidad Tecnológica del Perú Página: 25
 Trabajando
 Detenido
Y los eventos que pueden producir que el objeto cambie de
estado son:
 Se crea el objeto
 El objeto recibe un mensaje de escucha
 Un cliente solicita una conexión a través de la red
 Un cliente finaliza una solicitud
 La solicitud se ejecuta y ser termina
 El objeto recibe un mensaje de detención
 etc.
Los estados son los ladrillos de los diagramas de estado. Un
estado pertenece a exactamente una clase y representa un resumen
de los valores y atributos que puede tener la clase. Un estado UML describe
el estado interno de un objeto de una clase particular.
Tenga en cuenta que no todos los cambios en los atributos de un
objeto deben estar representados por estados, sino únicamente aquellos
cambios que pueden afectar significativamente a la forma de funcionamiento
del objeto.
Hay dos tipos especiales de estados: inicio y fin. Son especiales
en el sentido de que no hay ningún evento que pueda devolver a un objeto a
su estado de inicio, y de la misma forma no hay ningún evento que pueda
sacar a un objeto de su estado de fin.
Plan de Tesis Proyectos de Ingeniería de Sistemas I
Universidad Tecnológica del Perú Página: 26
Ejemplo Diagrama de Colaboración
5.3.8. DIAGRAMA DE ACTIVIDAD
Los diagramas de actividad describen la secuencia de las
actividades en un sistema. Los diagramas de actividad son una forma
especial de los diagramas de estado, que únicamente (o
mayormente) contienen actividades.
Los diagramas de actividad son similares a los diagramas de
flujo procesales, con la diferencia de que todas las actividades
están claramente unidas a objetos.
Los diagramas de actividad siempre están asociados a una clase,
a una operación o a un caso de uso. Los diagramas de actividad
soportan actividades tanto secuenciales como paralelas. La ejecución
paralela se representa por medio de iconos de espera, y en el caso de las
actividades paralelas, no importa en qué orden sean invocadas
(pueden ser ejecutadas simultáneamente o una detrás de otra).
Plan de Tesis Proyectos de Ingeniería de Sistemas I
Universidad Tecnológica del Perú Página: 27
Ejemplo Diagrama de Actividad
5.3.9. DIAGRAMAS DE COMPONENTES
Los diagramas de componentes muestran los componentes del
software (ya sea las tecnologías que lo forman como Kparts,
componentes CORBA, Java Beans o simplemente secciones del sistema
claramente distintas) y los artilugios de que está compuesto como los
archivos de código fuente, las librerías o las tablas de una base de datos.
Los componentes pueden tener interfaces (es decir clases
abstractas con operaciones) que permiten asociaciones entre
componentes.
Plan de Tesis Proyectos de Ingeniería de Sistemas I
Universidad Tecnológica del Perú Página: 28
Ejemplo Diagrama de Componentes
5.3.10. DIAGRAMAS DE IMPLEMENTACIÓN
Los diagramas de implementación muestran las instancias
existentes al ejecutarse así como sus relaciones. También se representan
los nodos que identifican recursos físicos, típicamente un ordenador así
como interfaces y objetos (instancias de las clases).
5.4.DEFINICIÓN DE TÉRMINOS
5.4.1. MALNUTRICIÓN:
Estado patológico debido a la deficiencia, el exceso o la mala
asimilación de los alimentos.
5.4.2. DESNUTRICIÓN:
Estado patológico resultante de una dieta deficiente en uno o
varios nutrientes esenciales o de una mala asimilación de los alimentos.
Hay 3 tipos de desnutrición:
1. Desnutrición aguda: Deficiencia de peso para altura (P/A).
Delgadez extrema. Resulta de una pérdida de peso asociada con periodos
recientes de hambruna o enfermedad que se desarrolla muy rápidamente y
es limitada en el tiempo.
Plan de Tesis Proyectos de Ingeniería de Sistemas I
Universidad Tecnológica del Perú Página: 29
2. Desnutrición crónica: Retardo de altura para la edad (A/E).
Asociada normalmente a situaciones de pobreza, con consecuencias para el
aprendizaje y menos desempeño económico.
3. Desnutrición global: Deficiencia de peso para la edad.
Insuficiencia ponderal. Índice compuesto de los anteriores (P/A x A/E = P/E)
que se usa para dar seguimiento a los Objetivos del Milenio.
5.5.SISTEMAS DE HIPÓTESIS
5.5.1. HIPÓTESIS GENERAL
El Sistema de Reducción de tasas de desnutrición infantil
permitirá lograr una reducción de las mismas aproximadamente en 50% en
un año ya que los planes de acción para lograr esta meta serán mejor
enfocados por la información que arrojara el sistema.
5.5.2. HIPÓTESIS COMPLEMENTARIA
Las hipótesis que guiarán la investigación, y que a continuación
se presentan, han sido formuladas en función de los objetivos de la
investigación:
El sistema brindara información de los indicadores nutricionales
que permitirá tomar decisiones y plantear intervenciones las cuales
contribuirán a mejorar la calidad de vida de los niños de hasta 60 meses.
El sistema arrojara una clasificación de los casos de desnutrición
de acuerdo a las causas que los generan.
El sistema permitirá hacer el monitoreo de avance y seguimiento
de las metas a través de la retroalimentación continua de los datos de los
que es alimentado.
5.6.SISTEMAS DE VARIABLES
5.6.1. VARIABLE DEPENDIENTE
 Desnutrición crónica infantil
Plan de Tesis Proyectos de Ingeniería de Sistemas I
Universidad Tecnológica del Perú Página: 30
Se clasificara con desnutrición crónica infantil a todos los niños
entre cero y sesenta meses de edad que en la fecha de la toma
de datos presenten desvíos debajo del patrón normal por debajo
de la referencia para la talla y peso con respecto a la referencia
estandar, ya que estos desvíos indicaran que el niño(a) presenta
desnutrición ya que no ha tenido el crecimiento (talla, peso)
adecuado para su edad
5.6.2. VARIABLES INDEPENDIENTES
 Enfermedades infecciosas paralelas
Esta definida por la existencia de otras enfermedades con las
que se encuentre el niño o se haya encontrado en las últimas
dos semanas previas a la toma de datos, como por ejemplo:
diarrea, fiebre, tos, etc. Se puede clasificar en: Con
enfermedades y sin enfermedades.
 Peso del niño al nacer (Peso normal: 2500 gr)
 Estatus económico del hogar(pobre / no pobre)
 Instrucción de los padres
Está definida por el nivel de educación alcanzado por los padres
en el momento de la recolección de datos, dentro de este nivel
de instrucción se encontrarán los niveles: Sin instrucción,
instrucción primaria, secundaria y superior.
 Condición de salud de la madre
Está definida como una referencia del estado nutricional de ella
en momento de la toma de datos, este estado nutricional es
referente a la talla, peso y edad de la madre. Se podrá clasificar
en las siguientes categorías: En buen estado y mal estado de
salud.
 Padres sin trabajo
 Cuidados del niño
Plan de Tesis Proyectos de Ingeniería de Sistemas I
Universidad Tecnológica del Perú Página: 31
 Duración de la lactancia (Lactancia artificial)
Está definida como el número de meses que los niños lactan o
lactaron en el momento de la toma de datos. Según este dato se
puede clasificar en: Con 12 meses o más y con menos de 12
meses
 Cantidad de niños en el hogar
 Hogar salubre
 Cuidados en el embarazo
 Alimentación adecuada
Esta variable está definida por los criterios que se mencionan
dentro del marco teórico que fueron dados por ENDES
(Encuesta Demográfica y de Salud Familiar). Se pueden
clasificar en las siguientes categorías: Niños con alimentación no
adecuada (que no ingieren alimentos nutritivos) y con
alimentación adecuada (que ingieron alimentos nutritivos)
 Control de salud del niño
Esta variable está definida por la cantidad de controles que ha
tenido el niño en el año. Se pueden clasificar en: Para niños de
hasta 12 meses: Niños con 12 o mas controles al año y niños
con menos de 12 controles; para niños de entre 13 y 60 años:
Niños con 3 o mas controles y niños con menos de 3 controles.
 Inmunización
Esta variable esta definida teniendo en cuenta la cantidad de
vacunas que los niños deben recibir. Se pueden clasificar en:
Niños con vacunas completas y niños con vacunas incompletas.
 Edad del Niño
Esta variable esta definida por el tiempo que ha pasado entre el
nacimiento del niño hasta la fecha de la toma de datos. Se
podrán clasificar en: Niños de entre 0 y 30 meses y niños de
entre 31 y 60 meses.
Plan de Tesis Proyectos de Ingeniería de Sistemas I
Universidad Tecnológica del Perú Página: 32
5.6.3. VARIABLES DE CAUSA Y EFECTO
Plan de Tesis Proyectos de Ingeniería de Sistemas I
Universidad Tecnológica del Perú Página: 33
6. CAPÍTULO 3: MARCO METODOLÓGICO
6.1.NIVEL DE INVESTIGACIÓN
El tipo de análisis que se realizara en el proyecto es de corte
cuantitativo ya que se recogerá, procesara y analizara a través del software
los datos cuantitativos sobre las variables que ya fueron definidas
anteriormente. Al final de la investigación se mostrara la información que dio
como resultado de los datos ingresados y estos estarán en consonancia con
las variables definidas, estos resultados nos darán la luz de la realidad
especifica actual respecto a la desnutrición infantil.
Se estudiara la asociación o relación entre las variables que
fueron cuantificados para ayudarnos mejor a interpretar los resultados
arrojados por el sistema.
6.2.DISEÑO DE LA INVESTIGACIÓN
La investigación será cuantitativa ya que lo que se busca es
cuantificar los casos de desnutrición infantil actualmente en nuestra
población objetivo, luego de ello se deberá retroalimentar el sistema con la
nueva cuantificación de los casos pasado un determinado tiempo.
A su vez el diseño que se aplicara será el diseño de campo,
 Se elaboraran los cuestionarios o encuestas.
 Recopilación de la información.
 Procesamiento de la información
 Elaboración de consolidados que reflejen los resultados de
las variables procesada.
 Análisis e interpretación de los resultados
 Asociación de Casos a Programas Sociales
 Generación de Nuevos Programas Sociales
Plan de Tesis Proyectos de Ingeniería de Sistemas I
Universidad Tecnológica del Perú Página: 34
6.3.POBLACIÓN Y MUESTRA
El estudio se realizara en el Centro Poblado de Pachacutec en
Ventanilla.
La población bajo estudio fueron las madres de los niños menores
de 2 años, las madres gestantes y los propios niños menores de 5 años de
las comunidades donde se ha desarrollado el proyecto.
Se consideró los siguientes grupos informantes:
 Madres Gestantes
 Madres de Niños de 0 - 24 meses
 Niños de 0 - 60 meses
6.4.TÉCNICAS E INSTRUMENTOS DE RECOLECCIÓN DE DATOS
Los instrumentos de recolección de información de los indicadores
para evaluar el impacto de la intervención serán elaborados tomando como
base encuestas que reflejen la situación actual de la población objetivo.
El diseño de los instrumentos de evaluación que se utilizarán
serán mostrados dentro de los anexos que se incluirán al final del plan de
tesis.
6.5.TÉCNICAS DE PROCESAMIENTO Y ANÁLISIS DE DATOS
6.5.1. MÉTODOS DE RECOLECCIÓN DE DATOS
6.5.1.1. SELECCIÓN DE ENCUESTADORES
De acuerdo a la disponibilidad de recursos, según lo indicado en
el estudio de viabilidad (10 tablets para la recolección de datos) se requerirá
de 10 encuestadores para la recolección de los datos en campo, de otra
forma si se realizara la recolección de datos manual si se podrá optar por
tener una cantidad mayor de encuestadores.
Estos encuestadores deberán estar conformados por
profesionales de enfermería, nutrición u obstetricia, con dominio del
castellano y quechua por si fuera necesario.
Plan de Tesis Proyectos de Ingeniería de Sistemas I
Universidad Tecnológica del Perú Página: 35
6.5.1.2. CAPACITACIÓN DE SUPERVISORES Y ENCUESTADORES
Para el estudio se deberá realizar la capacitación de supervisores
y encuestadores, los cuales serán capacitados en pequeños grupos para
asegurar que se comprenda bien el uso del sistema y a su vez el uso de los
equipos informáticos (tablets) para el levantamiento de la información, dentro
de estas capacitaciones se hará uso del sistema para que el usuario se vaya
familiarizando con él.
Los supervisores serán capacitados en paralelo con los
encuestadores. Durante la capacitación se establecerán mecanismos que
aseguren la calidad de la información vertida en el sistema.
6.5.1.3. RECOLECCIÓN DE LA INFORMACIÓN Y SUPERVISIÓN
La recolección de la información se organizara en la zona de
Pachacutec ya que ahí se encuentra nuestra población objetivo.
La recolección de datos está estimada en un lapso de 10 días a
fin de lograr una cantidad de familias encuestadas muy aproximada al 100%
de la población total.
Los supervisores acompañaran a los encuestadores para
asegurar el correcto uso del método de recolección de datos para asegurar
la calidad de la información. Se desarrollaran reportes diarios de avance
para monitorear el desempeño del equipo de trabajo.
Habrá un segundo nivel de supervisores el cual recibirá los
reportes diarios y tendrá que realizar la consolidación de los que fueron
recibidos y este consolidado será enviado a la gerencia del proyecto a quien
se le enviara el reporte de monitoreo de forma semanal.
6.5.2. PROCESAMIENTO DE LA INFORMACIÓN
Ya que la recolección de la información se hará a través de tablets
el ingreso fue en línea y tiempo real, lo cual nos evitara los futuros errores de
digitación, validación y consistencia de los datos.
Los datos se procesaran en un sistema desarrollado en Visual
Studio 2010 lo que facilitara el procesamiento y reporte de la información, el
Plan de Tesis Proyectos de Ingeniería de Sistemas I
Universidad Tecnológica del Perú Página: 36
software será diseñado a partir de tablas de tabulación de resultados que se
realizara específicamente para este estudio.
Dichas tablas de tabulación detallaran cuantitativamente las
variables que fueron identificadas y también clasificaran a los casos de
desnutrición que pueden ser atendidos de acuerdo a sus características por
programas sociales ya existentes; también podrán establecer nuevas
variables no cubiertas las cuales nos permitirán realizar propuestas de
nuevos planes de acción para contrarrestar este problema o proponer
nuevos programas sociales que puedan ser dirigidos a la población que
tenga esas características.
6.6.RESULTADOS
Los resultados de la situación actual serán presentados al finalizar
la primera recolección de datos, a su vez también serán presentados los
resultados de la clasificación de casos a programas sociales preexistentes y
la definición de nuevas variables que influyen sobre el problema de
desnutrición infantil.
Los resultados para comprobar la reducción de la desnutrición
podrán ser presentados en una segunda toma de datos luego de
aproximadamente un año después de la primera toma de datos.
Plan de Tesis Proyectos de Ingeniería de Sistemas I
Universidad Tecnológica del Perú Página: 37
6.7.DIAGRAMA DE CASO DE USO
Encuestador
RegistrarMadre/
Niño
IngresarRespuestas
deEncuestas
IngresarVariables
delSistema
Supervisor
Parametrizar
Variables
Registrar
Encuestas
Registrode
ProgramasSociales
Asociarprogramas
socialesavariables
Identificarnuevas
variables
<<include>>
<<extend>>
<<include>>
<<include>>
<<include>>
GenerarReportede
SituaciónActual
AsociarCasosa
PPSS
Gereneraropcionesde
planesdePPSS
Plan de Tesis Proyectos de Ingeniería de Sistemas I
Universidad Tecnológica del Perú Página: 38
6.8.DIAGRAMA DE BASE DE DATOS
Variables
+CODVAR
+NOMVAR
+ESTVAR
PropuestaPS
+IDPROP
+DESPRO
Propuesta_Variable
+IDPROP
+CODVAR
+COBERT
Persona_Propuesta
+CODPER
+IDPPSS
PPSS
+IDPPSS
+DESCPS
+CODEMP
+FECINI
+FECFIN
Persona
+CODPER
+NRODOC
+APEPAT
+APEMAT
+NOMPER
+FECNAC
+CODTIP
Encuesta
+CODENC
+DESENC
+FECINI
+FECFIN
+DETALLE
Valores
+CODVAR
+VALNOR
+PESVAR
Detalle_Encuesta
+IDENPE
+CODQTN
+CODANS
Preguntas
+CODQTN
+DESQTN
+CODVAR
Respuestas
+CODANS
+TXTANS
+PESANS
Pregunta_Rpta
+IDPRRP
+CODQTN
+CODANS
+ESTADO
Pregunta_Encuesta
+CODENC
+IDPRRP
+PESO
Tipo_Persona
+CODTIP
+DESTIP
Propietario_PPSS
+CODEMP
+DESEMP
+DETALLE
Detalle_PPSS
+IDPPSS
+CODVAR
+COBERT
+OBSERV
Persona_Encuesta
+IDENPE
+CODENC
+CODPER
+FECENC
+OBSENC
Persona_PPSS
+CODPER
+IDPPSS
+FECAFL
Grado_Desnutric
+CODGRA
+DESGRA
+PORINI
+PORFIN
Persona_Desnut
+CODPED
+CODPER
+CODGRA
+FECGRA
+PORFIJ
Estado_Propuesta
+CODEST
+DESEST
EstAct_Propuesta
+CODESAC
+IDPROP
+CODEST
+AVANCE
Propuesta_Prop
+CODPRP
+IDPROP
+CODEMP
+ESTAPR
Plan de Tesis Proyectos de Ingeniería de Sistemas I
Universidad Tecnológica del Perú Página: 39
6.9.DIAGRAMAS DE SECUENCIA
6.9.1. REGISTRO PERSONAS
frmRegistroDatPersonaNegPersona
:Encuestador
BePersonaNegTipPerDatTipPerBeTipPer
1:CargarFormulario()
2:ListarTipoPersona()
3:ListarTipoPersona()
4
5
6
7
8:LlenaDatos()
9:Guardar()
10:InsertaPersona()
11:InsertaPersona()
12
13
14:CodigoPersona
15:CodigoPersona()
16:MensajeCodigo
Plan de Tesis Proyectos de Ingeniería de Sistemas I
Universidad Tecnológica del Perú Página: 40
6.9.2. TOMA DE ENCUESTA
:Encuestador
FrmEncuesta
NegPreguntasDatPreguntasBePreguntasNegRptasDatRptasBeRptasNegDetEncDatDetEnc
1:CargaFormulario()
2:ListaPreguntas()
3:ListaPreguntas()
4
5
678:CargaRespuestas()
9:CargaRespuestas()
10
11
12
13
14:LlenaDatos()
15:GuardaResultados()16:GuardaResultados()
17
18
19:MuestraMensaje
Plan de Tesis Proyectos de Ingeniería de Sistemas I
Universidad Tecnológica del Perú Página: 41
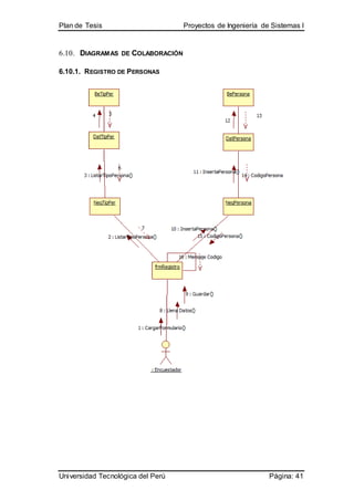
6.10. DIAGRAMAS DE COLABORACIÓN
6.10.1. REGISTRO DE PERSONAS
Plan de Tesis Proyectos de Ingeniería de Sistemas I
Universidad Tecnológica del Perú Página: 42
6.11. PROTOTIPO
6.11.1. REGISTRO DE PERSONA
6.11.2. REGISTRO DE ENCUESTAS
Plan de Tesis Proyectos de Ingeniería de Sistemas I
Universidad Tecnológica del Perú Página: 43
Plan de Tesis Proyectos de Ingeniería de Sistemas I
Universidad Tecnológica del Perú Página: 44
6.11.3. RESULTADOS PARCIALES
Plan de Tesis Proyectos de Ingeniería de Sistemas I
Universidad Tecnológica del Perú Página: 45
Plan de Tesis Proyectos de Ingeniería de Sistemas I
Universidad Tecnológica del Perú Página: 46
Anexos
Plan de Tesis Proyectos de Ingeniería de Sistemas I
Universidad Tecnológica del Perú Página: 47
7. ESTUDIO DE VIABILIDAD
7.1.VIABILIDAD TÉCNICA
7.1.1. EVALUACIÓN DEL SOFTWARE A UTILIZAR (LIBRE O PROPIETARIO)
Se ha optado por usar el software propietario debido a un análisis
y por los siguientes motivos:
SOPORTE PARA TODO TIPO DE HARDWARE
Refiriéndonos por supuesto solo al mercado del sistema operativo
mayoritario, que es Microsoft Windows, y no al resto de sistemas operativos
de tipo Unix, que es minoritario. Se da, que el actual dominio de mercado
invita a los fabricantes de dispositivos para ordenadores personales a
producir drivers o hardware solo compatible con Windows. Por lo que la
elección del sistema operativo de Microsoft tiene garantizado un soporte de
hardware seguro.
MEJOR ACABADO DE LA MAYORÍA DE APLICACIONES
El desarrollador de software propietario, generalmente, da un
mejor acabado a las aplicaciones en cuestiones, tanto de estética, como de
usabilidad de la aplicación. Aunque muchas aplicaciones de software libre
tienen un excelente acabado, aquí se nota de forma especial el cuidado y el
esfuerzo del desarrollador de software propietario.
MENOR NECESIDAD DE TÉCNICOS ESPECIALIZADOS
El mejor acabado de la mayoría de sistemas de software
propietario y los estándares de facto actuales permiten una simplificación del
tratamiento de dichos sistemas, dando acceso a su uso y administración, a
técnicos que requieren una menor formación, reduciendo costes de
mantenimiento.
MEJOR PROTECCIÓN DE LAS OBRAS CON COPYRIGHT
Las obras protegidas por copyright se ven beneficiadas por
mecanismos anti copia, como el DRM y otras medidas, que palian o
Plan de Tesis Proyectos de Ingeniería de Sistemas I
Universidad Tecnológica del Perú Página: 48
dificultan en cierto grado la piratería. El fenómeno de la piratería, está en
constante debate sobre a quién perjudica y quién beneficia realmente.
UNIFICACIÓN DE PRODUCTOS
Una de las ventajas más destacables del software propietario es
la toma de decisiones centralizada que se hace en torno a una línea de
productos, haciendo que no se desvíe de la idea principal y generando
productos funcionales y altamente compatibles.
Aquí, el software libre tiene una clara desventaja, al ser producido
y tomadas las decisiones por un exceso de grupos y organismos
descentralizados que trabajan en líneas paralelas y no llegan muchas veces
a acuerdos entre ellos. Esto ocasiona que en algunas ocasiones haya un
gran caos a programadores y usuarios finales que no saben que vías tomar.
Además genera productos cuya compatibilidad deja bastante que desear;
además de que el software libre no tiene garantía proveniente del autor;
también se necesita dedicar recursos a la reparación de erratas.
7.1.2. ALTERNATIVAS PARA EL DISEÑO DEL SISTEMA
Desde el punto de vista técnico, para la realización del proyecto
son necesarios algunos recursos tecnológicos que no corresponden
precisamente a un proceso de desarrollo, pues el mercado (tanto nacional
como internacional) los ofrece a costos razonables y de buena calidad.
Para el desarrollo del proyecto, iniciando con el estudio de
Factibilidad Técnica encontramos que existen por lo menos dos alternativas
de implementación, para las cuales los requerimientos son los siguientes:
7.1.2.1. ALTERNATIVA 1
Consiste en construir el aplicativo web que será alimentado de la
información recabada por el personal derivado a hacer el recojo de la
información (manual) en un servidor propio instalado en una de las oficinas
Plan de Tesis Proyectos de Ingeniería de Sistemas I
Universidad Tecnológica del Perú Página: 49
de la empresa que requiera el uso del software, los recursos requeridos para
la puesta en marcha del proyecto son básicamente los siguientes:
 Servidor
 Computadoras de desarrollo
 Servicio de Internet
 Hub
 UPS Interactivo
 Cableado (por metro)
 Software y licencias
7.1.2.2. ALTERNATIVA 2
Construir el sitio web que se alojara en un servidor web, con esto
contratamos sus máquinas, su capacidad de acceso, un espacio en disco
web, algún programa cliente que permita “subir” las páginas; de manera que
los recursos necesarios son los siguientes:
 Sitio Web
 PC’s (para el desarrollo de las aplicaciones y respuestas on
line)
 Conexión a Internet
 Modem y Router.
 Software y licencias
 UPS interactivo
7.1.2.3. ALTERNATIVA 3
Se adiciona a cualquiera de las dos alternativas anteriores la
posibilidad de hacer el recojo de información a través de un dispositivo móvil
(PDA), de esta manera se ahorraría el tiempo de alimentación del sistema
haciéndose en tiempo real. Para esta alternativa se debería adicionar lo
siguiente:
 10 tablets
Plan de Tesis Proyectos de Ingeniería de Sistemas I
Universidad Tecnológica del Perú Página: 50
7.2.VIABILIDAD ECONÓMICA
Dado que se planteó tres posibles alternativas en el estudio de
factibilidad técnica, igualmente se establecen tres alternativas Económicas,
correspondiente a cada una de las anteriores.
7.2.1. ALTERNATIVA 1
En cuanto a los costos de recursos de hardware a adquirir,
tenderemos en cuenta los siguientes: (Costos dados en Nuevos Soles)
Dispositivos Cantidad Precio Subtotal
Servidor (PowerEdge T110 II Dell) 1 S/. 5,000.00 S/. 5,000.00
Computadores de desarrollo 3 S/. 2,000.00 S/. 6,000.00
Servicio de Internet 12 S/. 150.00 S/. 1,800.00
Hub 1 S/. 600.00 S/. 600.00
UPS Interactivo 2 S/. 420.00 S/. 840.00
Cableado (por metro) 50 S/. 10.00 S/. 500.00
Total S/. 14,740.00
En cuanto a software:
Software/ Licencia Cantidad Precio Subtotal
Sistema Operativo para Servidor
(Windows Server 2008 R2)
1 S/. 1,600.00 S/. 1,600.00
Sistema Operativo para PC’s
(Windows XP)
3 S/. 300.00 S/. 900.00
Visual Studio 2008 3 S/. 1,200.00 S/. 3,600.00
SQL Server 2008 1 S/. 250.00 S/. 250.00
Total S/. 6,350.00
Total = Total Hardware + Total Software
Total = 14,740.00 + 6,350.00
Total = S/. 21,090.00
Plan de Tesis Proyectos de Ingeniería de Sistemas I
Universidad Tecnológica del Perú Página: 51
7.2.2. ALTERNATIVA 2
Dispositivos Cantidad Precio(1) Subtotal
Sitio Web (anual) 1 S/. 300.00 S/. 300.00
PC’s 3 S/. 2,000.00 S/. 6,000.00
Conexión a Internet y Modem 12 S/. 150.00 S/. 1,800.00
Router 1 S/. 200.00 S/. 200.00
UPS interactivo 2 S/. 420.00 S/. 840.00
Cableado (por metro) 50 S/. 10.00 S/. 500.00
Total S/. 9,340.00
En cuanto a software:
Software/ Licencia Cantidad Precio Subtotal
Sistema Operativo para PC’s
(Windows XP)
3 S/. 300.00 S/. 900.00
Visual Studio 2008 3 S/. 1,200.00 S/. 3,600.00
SQL Server 2008 1 S/. 250.00 S/. 250.00
Total S/. 4,750.00
7.2.3. ALTERNATIVA 3
Se adicionaría a cada una de las alternativas anteriores el costo
de 10 tablets para el ingreso de la información al sistema.
Dispositivos Cantidad Precio Subtotal
Tablets 10 S/. 1,000.00 S/. 10,000.00
Total S/. 10,000.00
Total = Total Hardware + Total Software
Total = S/. 9,340.00 + S/. 4,750.00
Total = S/. 14,090.00
Plan de Tesis Proyectos de Ingeniería de Sistemas I
Universidad Tecnológica del Perú Página: 52
7.2.4. COSTO DEL RECURSO HUMANO MENSUAL
Personal Cantidad Precio Subtotal
Jefe de Proyecto 1 S/. 3,500.00 S/. 3,500.00
Analista / Programador 2 S/. 2,500.00 S/. 5,000.00
Programador 2 S/. 1,800.00 S/. 3,600.00
Técnicos 1 S/. 1,800.00 S/. 1,800.00
Total S/. 13,900.00
Para tal efecto ya que el desarrollo del sistema toma 5 meses el
costo total del recurso humano seria:
7.2.5. GASTO MENSUAL (OTROS)
Cuentas Precio
Papelería S/. 50.00
Luz S/. 200.00
Agua S/. 100.00
Teléfono e Internet S/. 200.00
Insumos de Oficina S/. 50.00
Total S/. 600.00
Para tal efecto ya que el desarrollo del sistema toma 5 meses el
costo total del recurso humano seria:
7.2.6. COSTO DE ENTRENAMIENTO
Cuenta Cant. Días C/Día Total
Entrenamiento de Personal 4 S/. 60.00 S/. 240.00
Total S/. 240.00
S/. 600.00 x 5 = S/. 3,000.00
S/. 13,900.00 x 5 = S/. 69,500.00
Plan de Tesis Proyectos de Ingeniería de Sistemas I
Universidad Tecnológica del Perú Página: 53
7.2.7. COSTO DE SOSTENIBILIDAD ANUAL
Cuenta Cant. Costo Total
Mantenimiento Sistema 1 S/. 500.00 S/. 500.00
Total S/. 500.00
7.3.VIABILIDAD OPERATIVA
El desarrollo del estudio de factibilidad operativa comprende una
probabilidad de que el nuevo sistema que se use se implemente como se
supone. Para tal hecho se debe considerar algunos aspectos de la
factibilidad operacional. Primero, un nuevo sistema puede ser demasiado
complejo para los usuarios de la organización o los operadores del sistema.
Si llegase a serlo, los usuarios pueden ignorar el sistema o bien usarlo en tal
forma que cause errores o fallas en el sistema.
Segundo, un sistema puede hacer que los usuarios se resistan a
él como consecuencia de una técnica de trabajo, miedo a ser desplazados, u
otras razones. Para cada una de estas alternativas se debe explorar con
cuidado la posibilidad de resistirse al cambio a este sistema.
Tercero, un nuevo sistema puede introducir cambios demasiado
rápido para permitir al personal adaptarse a él y aceptarlo. Un cambio
repentino que se ha anunciado, explicado y “vendido” a los usuarios con
anterioridad puede crear resistencia. Sin importar qué tan atractivo pueda
ser un sistema en su aspecto económico si la factibilidad operacional indica
que tal vez los usuarios no aceptarán el sistema o que su uso resultará en
muchos errores o en una baja en la moral, el sistema tal vez no debe
implantarse para evitar causar malestar en el desarrollo de las actividades
de la empresa.
Una última consideración es la probabilidad de la obsolescencia
tecnológica en la implantación del sistema. La tecnología que ha sido
anunciada pero que aún no está disponible puede ser preferible a la
tecnología que se encuentra en una o más de las alternativas que se están
comparando. Cambios anticipados en las prácticas o políticas
administrativas pueden hacer que un nuevo sistema sea obsoleto muy
Plan de Tesis Proyectos de Ingeniería de Sistemas I
Universidad Tecnológica del Perú Página: 54
pronto. En cualquier caso, la implantación de la alternativa en consideración
se convierte en impráctica.
Desde el punto de vista operativo, creemos que el impacto del
nuevo sistema sobre las empresas en las cuales será aplicado el Sistema
de Información será positivo y sin grandes trabas debido a:
En primera instancia, la idea surge de la necesidad de tener
información sobre los índices actuales de desnutrición infantil; por lo cual,
éste sistema se enfoca a resolver un problema concreto y que fija un punto
de partida a la resolución del problema de los altos índices de desnutrición
Por otro lado, la implementación del mismo no representa un cambio radical
ya que no existe un sistema previo relativo al tema.
Habiendo elaborado un detallado análisis de cada uno de los
aspectos relacionados con la parte Técnica, Económica y Operacional del
Estudio de Factibilidad, podemos concluir que el Proyecto es posible de
desarrollar y teniendo en cuenta que los recursos que se requieren son de
fácil adquisición, se puede determinar que el Proyecto es Factible en su
Implementación.
7.4.VIABILIDAD LEGAL
Dentro del marco legal no se encuentra impedimentos en el
desarrollo de un sistema siempre y cuando se cumpla con los derechos de
autor, (licenciar el software necesario para el desarrollo del sistema).

Proyecto desnutricion

  • 1.
    Facultad de IngenieríaIndustrial y de Sistemas Plan de Tesis Tema: Sistema Para la Reducción de Desnutrición Infantil Curso : Proyectos de Ingeniería de Sistemas I Alumna : Rabanal Ramos, Karen Yaneth 0912930 Asesor : Carlos Zorrilla Vargas Semestre : 2012-I
  • 2.
    DEDICATORIA: A todos aquellosprofesionales que buscan utilizar sus conocimientos, a fin de buscar soluciones a problemas sociales para de esta manera contribuir a una mejor sociedad.
  • 3.
    AGRADECIMIENTO: A mi madre,por apoyarme y motivarme a seguir adelante hasta en los momentos adversos, además, por los esfuerzos que ha hecho a fin de que sea una profesional y sobretodo una persona de bien.
  • 4.
    Índice Plan De Tesis....................................................................................................1 ResumenEjecutivo ..........................................................................................1 Capitulo I: El Problema .................................................................................3 1.1. Planteamiento del Problema ................................................................3 1.2. Formulación del Problema ....................................................................5 1.3. Objetivos..................................................................................................5 1.3.1. Objetivo General ...........................................................................5 1.3.2. Objetivos Específicos...................................................................5 1.4. Justificación de la Investigación...........................................................6 1.5. Limitaciones ............................................................................................7 Capitulo II: Marco Teorico...............................................................................8 2.1. Antecedentes de la Investigación........................................................8 2.1.1. Factores Asociados A La Desnutrición Crónica Infantil En El Perú, 1996-2007(octubre 2009)......................................................................8 2.1.2. Encuesta Demografica y de Salud Familiar 2011 (ENDES) ..8 2.1.3. Estado de la Niñez en el Perú (2011)........................................9 2.1.4. Desnutrición infantil en América Latina y el Caribe (2006) ..10 2.1.5. Proyecto Ally Micuy 2007 Perú .................................................11 2.1.6. 36 Cero Desnutrición 2009 Guatemala ...................................11 2.1.7. Proyecto PREDECI 2009 Perú (Cajamarca)..........................12 2.1.8. Programa Desnutrición Cero 2008 Bolivia..............................12 2.1.9. Proyecto Pierina Saludable 2009 Perú....................................13 2.1.10. Proyecto Nutrición Infantil En Áreas De Influencia Del Grupo Minero Pasco 2009 Perú................................................................................13 2.2. Bases Teóricas.....................................................................................14
  • 5.
    2.2.1. Sistemas deInformación ...........................................................14 2.2.2. Aplicación de los sistemas de información .............................15 2.3. UML (Lenguaje Unificado de Modelado) .........................................15 2.3.1. Caso de uso.................................................................................17 2.3.2. Actor..............................................................................................18 2.3.3. Diagrama de clases....................................................................19 2.3.4. Asociaciones de clases..............................................................20 2.3.5. Diagramas de secuencia ...........................................................23 2.3.6. Diagramas de colaboración.......................................................23 2.3.7. Diagrama de estado ...................................................................24 2.3.8. Diagrama de actividad................................................................26 2.3.9. Diagramas de componentes .....................................................27 2.3.10. Diagramas de implementación .................................................28 2.4. Definición de Términos........................................................................28 2.4.1. Malnutrición:.................................................................................28 2.4.2. Desnutrición: ................................................................................28 2.5. Sistemas de hipótesis..........................................................................29 2.5.1. Hipótesis General........................................................................29 2.5.2. Hipótesis Complementaria ........................................................29 2.6. Sistemas de Variables.........................................................................29 2.6.1. Variable Dependiente .................................................................29 2.6.2. Variables Independientes ..........................................................30 2.6.3. Variables de Causa y Efecto .....................................................32 CAPÍTULO 3: MARCO METODOLÓGICO ................................................33 3.1. Nivel de Investigación..........................................................................33 3.2. Diseño de la Investigación..................................................................33 3.3. Población y Muestra ............................................................................34
  • 6.
    3.4. Técnicas eInstrumentos de Recolección de Datos .......................34 3.5. Técnicas de Procesamiento y Análisis de Datos ............................34
  • 7.
    Plan de TesisProyectos de Ingeniería de Sistemas I Universidad Tecnológica del Perú Página: 1 1. PLAN DE TESIS 2. RESUMEN EJECUTIVO La presente Investigación no esta dirigida a una entidad en particular ya que sus resultados podrán ser utilizados por cualquier institución ya se publica o privada que esté interesada en el apoyo a la reducción de los casos de Desnutrición Crónica Infantil en el área de Lima. La primera etapa de la investigación se llevara a cabo en el área de Lima, en la provincia constitucional del Callao, particularmente en el Distrito de Ventanilla, para nosotros este distrito nos resultó atractivo, ya que su tasa de pobreza y desnutrición es bastante, además de ello nuestra cercanía con la población objetivo nos facilitará la recolección de datos y el seguimiento. La presente investigación está sustentada en la alarmante tasa de niños con desnutrición, lo cual es un problema no solo de nuestro país sino a nivel mundial. Lo que se busca con esta investigación es primero desarrollar un modelo de un Sistema de Apoyo a la Toma de Decisiones, el cual va será alimentado de información de los niños que viven el área que hemos seleccionado Ventanilla (Provincia Callao, Departamento Lima), para generar información de importancia a través de indicadores nutricionales (% de niños con déficit talla, % de niños con deficiente ganancia de peso, % de niños que no reciben la cantidad suficiente de alimentos por día, etc) y condiciones en las que se genera esta desnutrición (motivos económicos, desconocimiento por parte de los padres, viviendas insalubres, etc) Esta información servirá para elaborar planes de acción en base a las condiciones que generan la desnutrición y según los recursos con los que se cuenten en cada hogar, buscar la forma de cambiar esta situación de desnutrición de los niños. Luego de ello la información que se generó servirá para poder comparar y medir los avances en cuanto al tema, a través de la toma periódica o continua de datos.
  • 8.
    Plan de TesisProyectos de Ingeniería de Sistemas I Universidad Tecnológica del Perú Página: 2 Y según los resultados obtenidos y la demostración de que la alternativa del Sistema de Apoyo a la Toma de Decisiones dirigido a la reducción de las tasas de Desnutrición Crónica Infantil en Lima, ayuda a la reducción de la desnutrición se podría ir ampliando el campo de acción hacia todo Lima Metropolitana y paulatinamente hacia los demás departamentos del Perú
  • 9.
    Plan de TesisProyectos de Ingeniería de Sistemas I Universidad Tecnológica del Perú Página: 3 3. CAPITULO I: EL PROBLEMA 3.1.PLANTEAMIENTO DEL PROBLEMA Desde hace mucho tiempo, culturas y civilizaciones muy diferentes han dejado en la historia huellas de la gran preocupación que siempre ha existido por el bienestar y la salud de los niños. La desnutrición crónica es un problema significativo en todo el mundo, sobre todo entre los niños. La pobreza, los desastres naturales, los problemas políticos y los problemas sociales contribuyen todos a padecimientos, e incluso epidemias, desnutrición e inanición, y no solo países en desarrollo sino también en países en vías de desarrollo como es el Perú. En el Perú, una de las principales amenazas en los niños menores de cinco años es la desnutrición crónica, cuyas consecuencias se presentan a lo largo de todo el ciclo de vida. Las consecuencias de una deficiente alimentación además de inhibir el desarrollo cognitivo y físico de los menores, afectan también su potencial productivo futuro; comprometiendo la situación económica y social de la persona, la familia, la comunidad y el país. Aun los niveles de desnutrición en niños menores de cinco años siguen siendo elevados, pese a los programas sociales impulsados por el Gobierno Central fue la conclusión que se desprende del informe “Mapa de Vulnerabilidad a la Desnutrición infantil desde la Perspectiva de la Pobreza 2010”, presentado por el Programa mundial para Alimentos (PMA), de las Naciones Unidas en el Perú y el Programa de las Naciones Unidas para el Desarrollo (PNUD). Los resultados del mencionado informe muestran que las regiones de Huancavelica, Apurímac y Cajamarca son las de mayores niveles de vulnerabilidad a la desnutrición crónica infantil; en tanto que Ica, Lima y Callao son las menos vulnerables. Las tres provincias más vulnerables a la desnutrición crónica infantil son Pachitea (Huánuco), Paucartambo y Paruro (Cusco) y las tres menos vulnerables son Ilo (Moquegua), Lima y Callao.
  • 10.
    Plan de TesisProyectos de Ingeniería de Sistemas I Universidad Tecnológica del Perú Página: 4 Según el PMA (Programa Mundial de Alimentos), el Perú es el uno de los paises de América Latina, en conjunto con Bolivia, Colombia y Ecuador con peores índices de desnutrición. Entre estos países ya mencionados el Perú tiene un gran problema en sus habitantes sobre todo en las áreas rurales y en las zonas marginales de las grandes ciudades, que se sintetiza en el aspecto socioeconómico y que se trasluce en los campos: alimenticio, económico, de salud, de educación, problema que ha merecido una seria atención por parte de las autoridades de turno y que han permanecido sin merecer una real atención. Actualmente, el 19% de la población infantil peruana de 0 a 5 años sufre de desnutrición crónica, una situación que se agrava en las zonas rurales donde alcanza al 44,7% mientras que en las zonas urbanas es del 16%. Actualmente en el departamento de Lima tenemos una tasa de desnutrición del 12% en los niños de entre 0 y 5 años
  • 11.
    Plan de TesisProyectos de Ingeniería de Sistemas I Universidad Tecnológica del Perú Página: 5 3.2. FORMULACIÓN DEL PROBLEMA Generar Información a través de un Sistema de Apoyo a la Toma de Decisiones, que arroje valores sobre las principales condiciones e indicadores nutricionales de los niños entre 0 y 5 años, información que servirá para tomar acciones para la reducción de la Desnutrición Crónica Infantil. 3.3.OBJETIVOS 3.3.1. OBJETIVO GENERAL Contribuir con la reducción de casos de desnutrición crónica infantil a través de en una primera instancia la generación de información a través de un Sistema de Apoyo a la Toma de Decisiones (información que podrá ser provista a las autoridades o empresas interesadas que lo soliciten) que nos permitan conocer el estado actual de las principales condiciones e indicadores nutricionales, estos indicadores servirán a fin de tomar acciones para lograr la reducción de la Desnutrición Infantil de acuerdo al tipo de causa que genera esta desnutrición en cada uno de los casos. 3.3.2. OBJETIVOS ESPECÍFICOS Brindar información de indicadores nutricionales y determinantes de niños menores de 60 meses, para la toma de decisiones y la planificación de intervenciones que contribuyan a mejorar la calidad de vida de la población, a nivel local. Clasificar los casos de desnutrición según las causas que lo generan para poder adaptarlos por grupo a cada uno de los planes que se hayan generado para la reducción de estos problemas. Realizar el monitoreo del avance en el logro de las metas que se planteen a través del seguimiento mediante el sistema alimentándolo con las nuevas mediciones continuas o periódicas de las condiciones en las que se da esta desnutrición e indicadores nutricionales.
  • 12.
    Plan de TesisProyectos de Ingeniería de Sistemas I Universidad Tecnológica del Perú Página: 6 3.4.JUSTIFICACIÓN DE LA INVESTIGACIÓN Cálculos recientes muestran que el 50% de las muertes en niños menores de 5 años fueron atribuibles al efecto de la malnutrición, y que el 83% de estas muertes fueron debidas a una desnutrición leve o moderada. A pesar que desde hace mucho tiempo se reconoce el efecto sinérgico entre la desnutrición e infección como causas de mortalidad infantil, cuando se desarrollan estrategias para reducir el número de muertes en niños se priorizan aquellas orientadas a reducir las enfermedades infecciosas. Diversos estudios han demostrado la fuerte asociación entre estado nutricional y la duración o severidad de episodios de enfermedades infecciosas, algunos incluso con su incidencia. Los mecanismos son numerosos y complejos: la desnutrición conlleva a la reducción de la inmunidad humoral y celular, así como las barreras físicas tales como el moco protector en las vías respiratorias y la acidez gástrica. La desnutrición produce reducción en la capacidad física e intelectual, así como también influye sobre los patrones de comportamiento durante la adultez. Los niños con enanismo tienen una menor capacidad de aprendizaje, por lo que su rendimiento escolar disminuye, reduciendo así el retorno de la inversión educativa. En la adultez, el enanismo reduce la productividad y por lo tanto los ingresos económicos. Los hijos de mujeres adultas tienen con enanismo nutricional, tienen mayor riesgo de nacer con bajo peso lo cual a su vez representa un mayor riesgo de morbimortalidad infantil. El daño sobre la funcionalidad intelectual, no solo ocurriría a través del daño cerebral durante los primeros años de vida, sino que también ocurriría mediante el letargo que produce la desnutrición, ya que entonces el niño tiene menor oportunidad de explorar su entorno. A fin de evitar estas consecuencias lamentables que van desde el daño a su nivel intelectual, pasando por un bajo nivel de vida hasta llegar a la muerte es que se busca proponer esta solución tecnológica a fin de atacar
  • 13.
    Plan de TesisProyectos de Ingeniería de Sistemas I Universidad Tecnológica del Perú Página: 7 los puntos clave que son determinantes para evitar esta desnutrición crónica infantil, ya que a partir de la información que se genere se podrán atacar las causas o mejorar la situación actual a través de planes de acción dirigidos para estos casos. 3.5.LIMITACIONES El proyecto está limitado al distrito de Ventanilla, el cual fue seleccionado debido a que es el distrito que muestra mayor grado de pobreza (44.4%) y como derivado de esto altos niveles de desnutrición según un informe difundido por FONCODES (Fondo Nacional de Cooperación para el Desarrollo). Otra de las limitaciones es en cuanto a recursos económicos ya que se requerirá contar con el apoyo de médicos pediatras nutricionistas los cuales nos apoyaran con el tipo de preguntas a realizar a los pobladores del área seleccionada para la buena recolección de los datos de los niños de la zona, asimismo serán los que generarán algunos diagnosticos globales los cuales servirán para la formulación de planes de acción. También nos encontraremos con limitantes sociales, ya que muchas de las personas que viven en esa zona tienen poco nivel de educación, muchos de ellos serán reacios a brindar información del estado actual de salud de sus hijos y responder las preguntas que llevemos como parte de la recolección de datos.
  • 14.
    Plan de TesisProyectos de Ingeniería de Sistemas I Universidad Tecnológica del Perú Página: 8 4. CAPITULO II: MARCO TEORICO 5.1.ANTECEDENTES DE LA INVESTIGACIÓN 5.1.1. FACTORES ASOCIADOS A LA DESNUTRICIÓN CRÓNICA INFANTIL EN EL PERÚ, 1996-2007(OCTUBRE 2009) Investigación realizada por el Instituto Nacional de Estadistica e Informatica(INEI) cumpliendo con su política de promoción de la investigación en temas de salud materno infantil, esta investigación se realizo en base a encuestas especializadas que se realizaron a partir de datos proporcionados por la Encuesta Demografica y de Salud Familiar (ENDES). El objetivo de esta investigación fue identificar y establecer la relación entre los factores asociados a la desnutrición infantil de los niños de entre seis y treinticinco meses de edad en el Peru desde el 1996 al 2007. La investigación es descriptiva y explicativa, de corte transversal de las tres encuestas que se realizaron en 1996, 2000 y 2007, y se basa en el marco conceptual propuesto por el Fondo de las Naciones Unidas para la Infancia (UNICEF) en el año 1990. En esta investigación se concluyo que 4 de cada 10 niños están afectados con desnutrición crónica, este porcentaje ha permanecido constante en los últimos 10 años. 5.1.2. ENCUESTA DEMOGRAFICA Y DE SALUD FAMILIAR 2011 (ENDES) Dentro del capitulo de Salud Infantil se presentan los resultados de las encuestas realizadas en los hogares referidos a temas tales como: peso y tamaño al nacer, a cobertura de vacunación y, la prevalencia y tratamiento de ciertas enfermedades de la niñez, especialmente la diarrea e infecciones de las vías respiratorias. El objetivo básico es identificar los grupos mas vulnerables y asi contribuir para la planificación de los programas de salud infantil.
  • 15.
    Plan de TesisProyectos de Ingeniería de Sistemas I Universidad Tecnológica del Perú Página: 9 5.1.3. ESTADO DE LA NIÑEZ EN EL PERÚ (2011) Es un estudio realizado por el Fondo de las Naciones Unidas para la Infancia (UNICEF), donde se le dedica una sección la nutrición en la primera infancia de los niños del Perú, donde no solo considera la salud del niño como tal sino también la salud y nutrición de la madre, ya que el adecuadro seguimiento y atencion de la madre y del niño antes y durante el embarazo, en el parto y posparto es una condición necesaria que contribuye a garantizar la salud de ambos y permite identificar tempranamente problemas y su adecuado tratamientos. No solo se estudio la nutrición, sino también las tasas de mortalidad, como lo muestra los siguientes graficos:
  • 16.
    Plan de TesisProyectos de Ingeniería de Sistemas I Universidad Tecnológica del Perú Página: 10 5.1.4. DESNUTRICIÓN INFANTIL EN AMÉRICA LATINA Y EL CARIBE (2006) Es una investigación realizada por UNICEF, que presenta los principales factores de vulnerabilidad alimentaria – nutricional, donde se define como: La vulnerabilidad alimentaria refleja "la probabilidad de que se produzca una disminución aguda del acceso a alimentos, o a su consumo, en relación con un valor crítico que define niveles mínimos de bienestar humano". La vulnerabilidad nutricional, por su parte, se relaciona con el aprovechamiento biológico de los alimentos, condicionado a su vez por factores ligados a la calidad de la dieta y al estado de salud individual, entre otros aspectos. Entonces, la población más vulnerable es aquella que, por una parte, enfrenta un mayor riesgo y, por otra, presenta una menor capacidad de respuesta frente a dicho riesgo. En esta perspectiva, la vulnerabilidad se analiza en función de dos dimensiones que interactúan: una atribuible a las condiciones que presenta el entorno (natural, social y económico) y otra relativa a la capacidad y voluntad (individual y colectiva) de contrarrestarlas.
  • 17.
    Plan de TesisProyectos de Ingeniería de Sistemas I Universidad Tecnológica del Perú Página: 11 En esa investigación se hace hincapié en el poco aprovechamiento de los productos que son producidos en las zonas ya que pese a que en gran parte de las regiones se producen suficientes alimentos para satisfacer las necesidades nutricionales, aun en la actualidad hay altas tasas de niños con desnutrición crónica debido a una ingesta nutricional persistentemente inadecuada y otros sufren de desnutrición global. 5.1.5. PROYECTO ALLY MICUY 2007 PERÚ Cuyos objetivos fueron:  Disminuir la prevalencia de desnutrición crónica en 7 puntos porcentuales y anemia por deficiencia de hierro en niños y niñas menores de tres años en 10 puntos porcentuales, en comunidades de 11 provincias de la Región Ancash.  Familias con niñas y niños menores de tres años y madres gestantes aplican mejores prácticas en alimentación, cuidado y atención de salud.  Familias pobres y extremos pobres elaboran su plan familiar de mejoramiento de la vivienda, implementando progresivamente la estrategia de vivienda rural saludable.  Comunidades y municipios implementando la estrategia de comunidades y municipios saludables.  Familias con actividades productivas que mejoran su acceso a alimentación balanceada. 5.1.6. 36 CERO DESNUTRICIÓN 2009 GUATEMALA Cuyos objetivos fueron:  Fortalecer las capacidades de las familias y organizaciones locales de 7 municipios prioritarios para mejorar conocimientos, actitudes y prácticas a favor de una adecuada nutrición en niños y niñas menores de 36 meses, mujeres embarazadas y en período de lactancia.  Fortalecer las estructuras de comunicación en los municipios prioritarios, articulándolas para que propongan y ejecuten acciones tendientes a la mejora de actitudes y prácticas a
  • 18.
    Plan de TesisProyectos de Ingeniería de Sistemas I Universidad Tecnológica del Perú Página: 12 favor de la adecuada nutrición en las familias de las comunidades.  Mejorar el acceso a la información necesaria para que las familias mejoren sus actitudes y prácticas en torno a la nutrición de niños/as menores de 36 meses, mujeres embarazadas y en período de lactancia.  Mejorar el intercambio y propiciar espacios de comunicación entre las madres/padres y encargadas/os de niños/as menores de 36 meses, mujeres embarazadas y en edad de lactancia con instancias que puedan ayudarles a fortalecer sus actitudes y prácticas y entre ellas mismas. 5.1.7. PROYECTO PREDECI 2009 PERÚ (CAJAMARCA) Cuyos objetivos fueron:  Disminuir en 8% la prevalencia de la desnutrición crónica infantil en niños y niñas menores de 5 años al cabo de cuatro años en el ámbito de acción del proyecto.  Mejorar las prácticas, comportamientos nutricionales y de cuidado de la salud durante el embarazo y la infancia, en las familias con niños de 0 a 2 años y madres gestantes en el ámbito focalizado.  Ampliar el consumo de agua de calidad y disposición adecuada de excretas  Incrementar el acceso de las familias pobres a los alimentos, especialmente las proteínas, mejorando sus ingresos por actividades productivas y la inversión de estos en la nutrición familiar  Fortalecer la gestión local y la participación ciudadana en el desarrollo social articulando los sectores público y privado. 5.1.8. PROGRAMA DESNUTRICIÓN CERO 2008 BOLIVIA Cuyos objetivos fueron:  Identificar intervenciones que permitan una adecuada ejecución del PMDC a través de la creación de redes de
  • 19.
    Plan de TesisProyectos de Ingeniería de Sistemas I Universidad Tecnológica del Perú Página: 13 trabajo y de un espacio virtual con información en el marco de Salud Internacional.  Conformar una CdP con la participación de actores claves relacionados a la temática, como una red de expertos para proveer insumos para el análisis y reflexión sobre la problemática de nutrición y comercio de alimentos.  Crear una SSSI con datos estadísticos, noticias, investigaciones, acuerdos y otra información útil relacionada con nutrición y comercio de alimentos.  Elaborar un informe con la información generada por la SSSI para la reflexión y análisis con la CdP.  Proponer intervenciones con la CdP que orienten la ejecución del PMDC. 5.1.9. PROYECTO PIERINA SALUDABLE 2009 PERÚ Cuyos objetivos fueron:  Combatir la desnutrición crónica y propiciar el desarrollo del rol protagónico de la familia y la comunidad, mediante la adopción de prácticas adecuadas en nutrición, salud, fortalecimiento familiar y actividades productivas para asegurar la sostenibilidad de los procesos que resulten en la reducción de la desnutrición crónica en niños y niñas menores de cinco años y en mejorar la salud materno infantil en las comunidades del ámbito de influencia de Minera Barrick. 5.1.10. PROYECTO NUTRICIÓN INFANTIL EN ÁREAS DE INFLUENCIA DEL GRUPO MINERO PASCO 2009 PERÚ Cuyos objetivos fueron:  Mejores niveles de nutrición y salud de la población de las comunidades de influencia directa de la empresa Pan American Silver, distrito de Huayllay, provincia Pasco, Región Pasco.  Reducir la desnutrición de niños menores de 3 años en la zona de influencia directa de la empresa PASSAC.
  • 20.
    Plan de TesisProyectos de Ingeniería de Sistemas I Universidad Tecnológica del Perú Página: 14  Mejorar las condiciones de salud de madres y niños de las comunidades seleccionadas.  Familias con mejores condiciones de su vivienda.  Comités de desarrollo local gestionan planes y actividades de salud y nutrición. 5.2.BASES TEÓRICAS Las bases teóricas que fundamentarán este estudio se describen a continuación: 5.2.1. SISTEMAS DE INFORMACIÓN Un sistema de información (SI) es un conjunto de elementos orientados al tratamiento y administración de datos e información, organizados y listos para su uso posterior, generados para cubrir una necesidad u objetivo. Dichos elementos formarán parte de alguna de las siguientes categorías:  Personas  Datos  Actividades o técnicas de trabajo Recursos materiales en general (generalmente recursos informáticos y de comunicación, aunque no necesariamente). Todos estos elementos interactúan para procesar los datos (incluidos los procesos manuales y automáticos) y dan lugar a información más elaborada, que se distribuye de la manera más adecuada posible en una determinada organización, en función de sus objetivos. Habitualmente el término se usa de manera errónea como sinónimo de sistema de información informático, en parte porque en la mayor parte de los casos los recursos materiales de un sistema de información están constituidos casi en su totalidad por sistemas informáticos. Estrictamente hablando, un sistema de información no tiene por qué disponer de dichos recursos (aunque en la práctica esto no suela ocurrir). Se podría decir entonces que los sistemas de información informáticos son una subclase o un subconjunto de los sistemas de información en general.
  • 21.
    Plan de TesisProyectos de Ingeniería de Sistemas I Universidad Tecnológica del Perú Página: 15 5.2.2. APLICACIÓN DE LOS SISTEMAS DE INFORMACIÓN Los sistemas de información tratan el desarrollo, uso y administración de la infraestructura de la tecnología de la información en una organización. En la era post-industrial, la era de la información, el enfoque de las compañías ha cambiado de la orientación hacia el producto a la orientación hacia el conocimiento, en este sentido el mercado compite hoy en día en términos del proceso y la innovación, en lugar del producto. El énfasis ha cambiado de la calidad y cantidad de producción hacia el proceso de producción en sí mismo, y los servicios que acompañan este proceso. El mayor de los activos de una compañía hoy en día es su información, representada en su personal, experiencia, conocimiento, innovaciones (patentes, derechos de autor, secreto comercial). Para poder competir, las organizaciones deben poseer una fuerte infraestructura de información, en cuyo corazón se sitúa la infraestructura de la tecnología de información. De tal manera que el sistema de información se centre en estudiar las formas para mejorar el uso de la tecnología que soporta el flujo de información dentro de la organización. 5.3. UML (LENGUAJE UNIFICADO DE MODELADO) El Lenguaje Unificado de Modelado prescribe un conjunto de notaciones y diagramas estándar para modelar sistemas orientados a objetos, y describe la semántica esencial de lo que estos diagramas y
  • 22.
    Plan de TesisProyectos de Ingeniería de Sistemas I Universidad Tecnológica del Perú Página: 16 símbolos significan. Esto le brinda al profesional del software el tener una notación estándar para modelar las aplicaciones. UML se puede usar para modelar distintos tipos de sistemas: sistemas de software, sistemas de hardware, y organizaciones del mundo real. UML ofrece nueve diagramas en los cuales modelar sistemas.  Diagramas de Casos de Uso para modelar los procesos de negocios.  Diagramas de Secuencia para modelar el paso de mensajes entre objetos.  Diagramas de Colaboración para modelar interacciones entre objetos.  Diagramas de Estado para modelar el comportamiento de los objetos en el sistema.  Diagramas de Actividad para modelar el comportamiento de los  Casos de Uso, objetos u operaciones.  Diagramas de Clases para modelar la estructura estática de las clases en el sistema.  Diagramas de Objetos para modelar la estructura estática de los objetos en el sistema.  Diagramas de Componentes para modelar componentes. Diagramas de Implementación para modelar la distribución del sistema. UML es una consolidación de muchas de las notaciones y conceptos más usados orientados a objetos. Empezó como una consolidación del trabajo de Grade Booch, James Rumbaugh, e Ivar Jacobson, creadores de tres de las metodologías orientadas a objetos más populares. UML prescribe una notación estándar y semánticas esenciales para el modelado de un sistema orientado a objetos. Un diseño orientado a objetos puede ser modelado con cualquiera de las metodologías existentes en la actualidad, pero esto conlleva a que los revisores deban aprender la semántica y notaciones de la metodología empleada, antes que intentar entender el diseño en sí. Ahora con UML,
  • 23.
    Plan de TesisProyectos de Ingeniería de Sistemas I Universidad Tecnológica del Perú Página: 17 los diseñadores diferentes, modelando sistemas diferentes pueden sobradamente entender cada uno los diseños de los otros. Se muestra ahora una descripción detallada de cada uno de sus componentes. 5.3.1. CASO DE USO Un caso de uso describe, —desde el punto de vista de los actores—, un grupo de actividades de un sistema que produce un resultado concreto y tangible. Los casos de uso son descriptores de las interacciones típicas entre los usuarios de un sistema y ese mismo sistema. Representan el interfaz externo del sistema y especifican que requisitos de funcionamiento debe tener este . Ejemplo Casos de Uso Cuando se trabaja con casos de uso, es importante tener presentes algunas sencillas reglas:  Cada caso de uso está relacionado como mínimo con un actor.  Cada caso de uso es un iniciador (es decir, un actor)
  • 24.
    Plan de TesisProyectos de Ingeniería de Sistemas I Universidad Tecnológica del Perú Página: 18  Cada caso de uso lleva a un resultado relevante (un resultado con “valor intrínseco”) Los casos de uso pueden tener relaciones con otros casos de uso. Los tres tipos de relaciones más comunes entre casos de uso son:  <<include>> que especifica una situación en la que un caso de uso tiene lugar dentro de otro caso de uso  <<extends>> que especifica que en ciertas situaciones, o en algún punto (llamado punto de extensión) un caso de uso será extendido por otro.  Generalización que especifica que un caso de uso hereda las características del “súper” caso de uso, y puede volver a especificar algunas o todas ellas de una forma muy similar a las herencias entre clases. Casos de Uso Extends 5.3.2. ACTOR Un actor es una entidad externa (de fuera del sistema) que interacciona con el sistema participando (y normalmente iniciando) en un caso de uso. Los actores pueden ser gente real (por ejemplo, usuarios del sistema), otros ordenadores o eventos externos. Los actores no representan a personas físicas o a sistemas, sino su papel. Esto significa que cuando una persona interacciona con el sistema de diferentes maneras (asumiendo diferentes papeles), estará representado por varios actores. Por ejemplo, una persona que proporciona servicios de atención al cliente telefónicamente y realiza pedidos para los clientes
  • 25.
    Plan de TesisProyectos de Ingeniería de Sistemas I Universidad Tecnológica del Perú Página: 19 estaría representada por un actor “equipo de soporte” y por otro actor “representante de ventas”. Actor 5.3.2.1. DESCRIPCIÓN DE CASOS DE USO Las descripciones de casos de uso son reseñas textuales del caso de uso. Normalmente tienen el formato de una nota o un documento relacionado de alguna manera con el caso de uso, y explica los procesos o actividades que tienen lugar en el caso de uso. 5.3.3. DIAGRAMA DE CLASES Los diagramas de clases muestran las diferentes clases que componen un sistema y cómo se relacionan unas con otras. Se dice que los diagramas de clases son diagramas “estáticos” porque muestran las clases, junto con sus métodos y atributos, así como las relaciones estáticas entre ellas: qué clases “conocen” a qué otras clases o qué clases “son parte” de otras clases, pero no muestran los métodos mediante los que se invocan entre ellas. 5.3.3.1. CLASE Una clase define los atributos y los métodos de una serie de objetos. Todos los objetos de esta clase (instancias de esa clase) tienen el mismo comportamiento y el mismo conjunto de atributos (cada objetos tiene el suyo propio). Las clases están representadas por rectángulos, con el nombre de la clase, y también pueden mostrar atributos y operaciones de la clase en otros dos “compartimentos” dentro del rectángulo.
  • 26.
    Plan de TesisProyectos de Ingeniería de Sistemas I Universidad Tecnológica del Perú Página: 20 Clase 5.3.3.2. ATRIBUTOS En UML, los atributos se muestran al menos con su nombre, y también pueden mostrar su tipo, valor inicial y otras propiedades. Los atributos también pueden ser mostrados visualmente:  + Indica atributos públicos  # Indica atributos protegidos  Indica atributos privados 5.3.3.3. OPERACIONES Las operaciones (métodos) también se muestran al menos con su nombre, y pueden mostrar sus parámetros y valores de retorno. Las operaciones, al igual que los atributos, se pueden mostrar visualmente:  + Indica operaciones públicas  # Indica operaciones protegidas  Indica operaciones privadas 5.3.4. ASOCIACIONES DE CLASES Las clases se pueden relacionar con otras de diferentes maneras: 5.3.4.1. GENERALIZACIÓN La herencia es uno de los conceptos fundamentales de la programación orientada a objetos, en la que una clase “recoge” todos los atributos y operaciones de la clase de la que es heredera, y puede alterar/modificar algunos de ellos, así como añadir más atributos y operaciones propias. En UML, una asociación de generalización entre dos clases, coloca a estas en una jerarquía que representa el concepto de herencia de
  • 27.
    Plan de TesisProyectos de Ingeniería de Sistemas I Universidad Tecnológica del Perú Página: 21 una clase derivada de la clase base. En UML, las generalizaciones se representan por medio de una línea que conecta las dos clases, con una flecha en el lado de la clase base. Generalización 5.3.4.2. ASOCIACIONES Una asociación representa una relación entre clases, y aporta la semántica común y la estructura de muchos tipos de “conexiones” entre objetos. Las asociaciones son los mecanismos que permiten a los objetos comunicarse entre sí. Describe la conexión entre diferentes clases (la conexión entre los objetos reales se denomina conexión de objetos o enlace). Las asociaciones pueden tener un papel que especifica el propósito de la asociación y pueden ser unidireccionales o en dos direcciones (indicando si los dos objetos participantes en la relación pueden intercambiar mensajes entre sí, o es únicamente uno de ellos el que recibe información del otro). Cada extremo de la asociación también tiene un valor de multiplicidad, que indica cuántos objetos de ese lado de la asociación están relacionados con un objeto del extremo contrario. En UML, las asociaciones se representan por medio de líneas que conectan las clases participantes en la relación, y también pueden mostrar el papel y la multiplicidad de cada uno de los participantes. La multiplicidad se muestra como un rango [mín. - máx.] de valores no
  • 28.
    Plan de TesisProyectos de Ingeniería de Sistemas I Universidad Tecnológica del Perú Página: 22 negativos, con un asterisco (*) representando el infinito en el lado máximo. Asociación 5.3.4.3. AGREGACIÓN Son tipos especiales de asociaciones en las que las dos clases participantes no tienen un estado igual, pero constituyen una relación “completa”. Una agregación describe cómo se compone la clase que asume el rol completo de otras clases que se encargan de las partes. En las agregaciones, la clase que actúa como completa, tiene una multiplicidad de uno. En UML, las agregaciones están representadas por una asociación que muestra un rombo en uno de los lados de la clase completa. Agregación 5.3.4.4. COMPOSICIÓN Las composiciones son asociaciones que representan agregaciones muy fuertes. Esto significa que las composiciones también forman relaciones completas, pero dichas relaciones son tan fuertes que las partes no pueden existir por sí mismas. Únicamente existen como parte del conjunto, y si este es destruido las partes también lo son. En UML, las composiciones están representadas por un rombo sólido al lado del conjunto. Composición
  • 29.
    Plan de TesisProyectos de Ingeniería de Sistemas I Universidad Tecnológica del Perú Página: 23 5.3.5. DIAGRAMAS DE SECUENCIA Los diagramas de secuencia muestran el intercambio de mensajes (es decir la forma en que se invocan) en un momento dado. Los diagramas de secuencia ponen especial énfasis en el orden y el momento en que se envían los mensajes a los objetos. En los diagramas de secuencia, los objetos están representados por líneas intermitentes verticales, con el nombre del objeto en la parte más alta. El eje de tiempo también es vertical, incrementándose hacia abajo, de forma que los mensajes son enviados de un objeto a otro en forma de flechas con los nombres de la operación y los parámetros. Los mensajes pueden ser o bien sincrónico, el tipo normal de llamada del mensaje donde se pasa el control al objeto llamado hasta que el método finalice, o asíncronos donde se devuelve el control directamente al objeto que realiza la llamada. Los mensajes sincrónicos tienen una caja vertical en un lateral del objeto que invoca, muestra el flujo del control del programa. Ejemplo Diagrama de Secuencia 5.3.6. DIAGRAMAS DE COLABORACIÓN Los diagramas de colaboración muestran las interacciones que ocurren entre los objetos que participan en una situación determinada. Esta es más o menos la misma información que la mostrada por los diagramas de
  • 30.
    Plan de TesisProyectos de Ingeniería de Sistemas I Universidad Tecnológica del Perú Página: 24 secuencia, pero destacando la forma en que las operaciones se producen en el tiempo, mientras que los diagramas de colaboración fijan el interés en las relaciones entre los objetos y su topología. En los diagramas de colaboración los mensajes enviados de un objeto a otro se representan mediante flechas, mostrando el nombre del mensaje, los parámetros y la secuencia del mensaje. Los diagramas de colaboración están indicados para mostrar una situación o flujo de programa específicos y son unos de los mejores tipos de diagramas para demostrar o explicar rápidamente un proceso dentro de la lógica del programa. Ejemplo Diagrama de Colaboración 5.3.7. DIAGRAMA DE ESTADO Los diagramas de estado muestran los diferentes estados de un objeto durante su vida, y los estímulos que provocan los cambios de estado en un objeto. Los diagramas de estado ven a los objetos como máquinas de estado o autómatas finitos que pueden estar en un conjunto de estados finitos y que pueden cambiar su estado a través de un estímulo perteneciente a un conjunto finito. Por ejemplo, un objeto de tipo NetServer puede tener durante su vida uno de los siguientes estados:  Listo  Escuchando
  • 31.
    Plan de TesisProyectos de Ingeniería de Sistemas I Universidad Tecnológica del Perú Página: 25  Trabajando  Detenido Y los eventos que pueden producir que el objeto cambie de estado son:  Se crea el objeto  El objeto recibe un mensaje de escucha  Un cliente solicita una conexión a través de la red  Un cliente finaliza una solicitud  La solicitud se ejecuta y ser termina  El objeto recibe un mensaje de detención  etc. Los estados son los ladrillos de los diagramas de estado. Un estado pertenece a exactamente una clase y representa un resumen de los valores y atributos que puede tener la clase. Un estado UML describe el estado interno de un objeto de una clase particular. Tenga en cuenta que no todos los cambios en los atributos de un objeto deben estar representados por estados, sino únicamente aquellos cambios que pueden afectar significativamente a la forma de funcionamiento del objeto. Hay dos tipos especiales de estados: inicio y fin. Son especiales en el sentido de que no hay ningún evento que pueda devolver a un objeto a su estado de inicio, y de la misma forma no hay ningún evento que pueda sacar a un objeto de su estado de fin.
  • 32.
    Plan de TesisProyectos de Ingeniería de Sistemas I Universidad Tecnológica del Perú Página: 26 Ejemplo Diagrama de Colaboración 5.3.8. DIAGRAMA DE ACTIVIDAD Los diagramas de actividad describen la secuencia de las actividades en un sistema. Los diagramas de actividad son una forma especial de los diagramas de estado, que únicamente (o mayormente) contienen actividades. Los diagramas de actividad son similares a los diagramas de flujo procesales, con la diferencia de que todas las actividades están claramente unidas a objetos. Los diagramas de actividad siempre están asociados a una clase, a una operación o a un caso de uso. Los diagramas de actividad soportan actividades tanto secuenciales como paralelas. La ejecución paralela se representa por medio de iconos de espera, y en el caso de las actividades paralelas, no importa en qué orden sean invocadas (pueden ser ejecutadas simultáneamente o una detrás de otra).
  • 33.
    Plan de TesisProyectos de Ingeniería de Sistemas I Universidad Tecnológica del Perú Página: 27 Ejemplo Diagrama de Actividad 5.3.9. DIAGRAMAS DE COMPONENTES Los diagramas de componentes muestran los componentes del software (ya sea las tecnologías que lo forman como Kparts, componentes CORBA, Java Beans o simplemente secciones del sistema claramente distintas) y los artilugios de que está compuesto como los archivos de código fuente, las librerías o las tablas de una base de datos. Los componentes pueden tener interfaces (es decir clases abstractas con operaciones) que permiten asociaciones entre componentes.
  • 34.
    Plan de TesisProyectos de Ingeniería de Sistemas I Universidad Tecnológica del Perú Página: 28 Ejemplo Diagrama de Componentes 5.3.10. DIAGRAMAS DE IMPLEMENTACIÓN Los diagramas de implementación muestran las instancias existentes al ejecutarse así como sus relaciones. También se representan los nodos que identifican recursos físicos, típicamente un ordenador así como interfaces y objetos (instancias de las clases). 5.4.DEFINICIÓN DE TÉRMINOS 5.4.1. MALNUTRICIÓN: Estado patológico debido a la deficiencia, el exceso o la mala asimilación de los alimentos. 5.4.2. DESNUTRICIÓN: Estado patológico resultante de una dieta deficiente en uno o varios nutrientes esenciales o de una mala asimilación de los alimentos. Hay 3 tipos de desnutrición: 1. Desnutrición aguda: Deficiencia de peso para altura (P/A). Delgadez extrema. Resulta de una pérdida de peso asociada con periodos recientes de hambruna o enfermedad que se desarrolla muy rápidamente y es limitada en el tiempo.
  • 35.
    Plan de TesisProyectos de Ingeniería de Sistemas I Universidad Tecnológica del Perú Página: 29 2. Desnutrición crónica: Retardo de altura para la edad (A/E). Asociada normalmente a situaciones de pobreza, con consecuencias para el aprendizaje y menos desempeño económico. 3. Desnutrición global: Deficiencia de peso para la edad. Insuficiencia ponderal. Índice compuesto de los anteriores (P/A x A/E = P/E) que se usa para dar seguimiento a los Objetivos del Milenio. 5.5.SISTEMAS DE HIPÓTESIS 5.5.1. HIPÓTESIS GENERAL El Sistema de Reducción de tasas de desnutrición infantil permitirá lograr una reducción de las mismas aproximadamente en 50% en un año ya que los planes de acción para lograr esta meta serán mejor enfocados por la información que arrojara el sistema. 5.5.2. HIPÓTESIS COMPLEMENTARIA Las hipótesis que guiarán la investigación, y que a continuación se presentan, han sido formuladas en función de los objetivos de la investigación: El sistema brindara información de los indicadores nutricionales que permitirá tomar decisiones y plantear intervenciones las cuales contribuirán a mejorar la calidad de vida de los niños de hasta 60 meses. El sistema arrojara una clasificación de los casos de desnutrición de acuerdo a las causas que los generan. El sistema permitirá hacer el monitoreo de avance y seguimiento de las metas a través de la retroalimentación continua de los datos de los que es alimentado. 5.6.SISTEMAS DE VARIABLES 5.6.1. VARIABLE DEPENDIENTE  Desnutrición crónica infantil
  • 36.
    Plan de TesisProyectos de Ingeniería de Sistemas I Universidad Tecnológica del Perú Página: 30 Se clasificara con desnutrición crónica infantil a todos los niños entre cero y sesenta meses de edad que en la fecha de la toma de datos presenten desvíos debajo del patrón normal por debajo de la referencia para la talla y peso con respecto a la referencia estandar, ya que estos desvíos indicaran que el niño(a) presenta desnutrición ya que no ha tenido el crecimiento (talla, peso) adecuado para su edad 5.6.2. VARIABLES INDEPENDIENTES  Enfermedades infecciosas paralelas Esta definida por la existencia de otras enfermedades con las que se encuentre el niño o se haya encontrado en las últimas dos semanas previas a la toma de datos, como por ejemplo: diarrea, fiebre, tos, etc. Se puede clasificar en: Con enfermedades y sin enfermedades.  Peso del niño al nacer (Peso normal: 2500 gr)  Estatus económico del hogar(pobre / no pobre)  Instrucción de los padres Está definida por el nivel de educación alcanzado por los padres en el momento de la recolección de datos, dentro de este nivel de instrucción se encontrarán los niveles: Sin instrucción, instrucción primaria, secundaria y superior.  Condición de salud de la madre Está definida como una referencia del estado nutricional de ella en momento de la toma de datos, este estado nutricional es referente a la talla, peso y edad de la madre. Se podrá clasificar en las siguientes categorías: En buen estado y mal estado de salud.  Padres sin trabajo  Cuidados del niño
  • 37.
    Plan de TesisProyectos de Ingeniería de Sistemas I Universidad Tecnológica del Perú Página: 31  Duración de la lactancia (Lactancia artificial) Está definida como el número de meses que los niños lactan o lactaron en el momento de la toma de datos. Según este dato se puede clasificar en: Con 12 meses o más y con menos de 12 meses  Cantidad de niños en el hogar  Hogar salubre  Cuidados en el embarazo  Alimentación adecuada Esta variable está definida por los criterios que se mencionan dentro del marco teórico que fueron dados por ENDES (Encuesta Demográfica y de Salud Familiar). Se pueden clasificar en las siguientes categorías: Niños con alimentación no adecuada (que no ingieren alimentos nutritivos) y con alimentación adecuada (que ingieron alimentos nutritivos)  Control de salud del niño Esta variable está definida por la cantidad de controles que ha tenido el niño en el año. Se pueden clasificar en: Para niños de hasta 12 meses: Niños con 12 o mas controles al año y niños con menos de 12 controles; para niños de entre 13 y 60 años: Niños con 3 o mas controles y niños con menos de 3 controles.  Inmunización Esta variable esta definida teniendo en cuenta la cantidad de vacunas que los niños deben recibir. Se pueden clasificar en: Niños con vacunas completas y niños con vacunas incompletas.  Edad del Niño Esta variable esta definida por el tiempo que ha pasado entre el nacimiento del niño hasta la fecha de la toma de datos. Se podrán clasificar en: Niños de entre 0 y 30 meses y niños de entre 31 y 60 meses.
  • 38.
    Plan de TesisProyectos de Ingeniería de Sistemas I Universidad Tecnológica del Perú Página: 32 5.6.3. VARIABLES DE CAUSA Y EFECTO
  • 39.
    Plan de TesisProyectos de Ingeniería de Sistemas I Universidad Tecnológica del Perú Página: 33 6. CAPÍTULO 3: MARCO METODOLÓGICO 6.1.NIVEL DE INVESTIGACIÓN El tipo de análisis que se realizara en el proyecto es de corte cuantitativo ya que se recogerá, procesara y analizara a través del software los datos cuantitativos sobre las variables que ya fueron definidas anteriormente. Al final de la investigación se mostrara la información que dio como resultado de los datos ingresados y estos estarán en consonancia con las variables definidas, estos resultados nos darán la luz de la realidad especifica actual respecto a la desnutrición infantil. Se estudiara la asociación o relación entre las variables que fueron cuantificados para ayudarnos mejor a interpretar los resultados arrojados por el sistema. 6.2.DISEÑO DE LA INVESTIGACIÓN La investigación será cuantitativa ya que lo que se busca es cuantificar los casos de desnutrición infantil actualmente en nuestra población objetivo, luego de ello se deberá retroalimentar el sistema con la nueva cuantificación de los casos pasado un determinado tiempo. A su vez el diseño que se aplicara será el diseño de campo,  Se elaboraran los cuestionarios o encuestas.  Recopilación de la información.  Procesamiento de la información  Elaboración de consolidados que reflejen los resultados de las variables procesada.  Análisis e interpretación de los resultados  Asociación de Casos a Programas Sociales  Generación de Nuevos Programas Sociales
  • 40.
    Plan de TesisProyectos de Ingeniería de Sistemas I Universidad Tecnológica del Perú Página: 34 6.3.POBLACIÓN Y MUESTRA El estudio se realizara en el Centro Poblado de Pachacutec en Ventanilla. La población bajo estudio fueron las madres de los niños menores de 2 años, las madres gestantes y los propios niños menores de 5 años de las comunidades donde se ha desarrollado el proyecto. Se consideró los siguientes grupos informantes:  Madres Gestantes  Madres de Niños de 0 - 24 meses  Niños de 0 - 60 meses 6.4.TÉCNICAS E INSTRUMENTOS DE RECOLECCIÓN DE DATOS Los instrumentos de recolección de información de los indicadores para evaluar el impacto de la intervención serán elaborados tomando como base encuestas que reflejen la situación actual de la población objetivo. El diseño de los instrumentos de evaluación que se utilizarán serán mostrados dentro de los anexos que se incluirán al final del plan de tesis. 6.5.TÉCNICAS DE PROCESAMIENTO Y ANÁLISIS DE DATOS 6.5.1. MÉTODOS DE RECOLECCIÓN DE DATOS 6.5.1.1. SELECCIÓN DE ENCUESTADORES De acuerdo a la disponibilidad de recursos, según lo indicado en el estudio de viabilidad (10 tablets para la recolección de datos) se requerirá de 10 encuestadores para la recolección de los datos en campo, de otra forma si se realizara la recolección de datos manual si se podrá optar por tener una cantidad mayor de encuestadores. Estos encuestadores deberán estar conformados por profesionales de enfermería, nutrición u obstetricia, con dominio del castellano y quechua por si fuera necesario.
  • 41.
    Plan de TesisProyectos de Ingeniería de Sistemas I Universidad Tecnológica del Perú Página: 35 6.5.1.2. CAPACITACIÓN DE SUPERVISORES Y ENCUESTADORES Para el estudio se deberá realizar la capacitación de supervisores y encuestadores, los cuales serán capacitados en pequeños grupos para asegurar que se comprenda bien el uso del sistema y a su vez el uso de los equipos informáticos (tablets) para el levantamiento de la información, dentro de estas capacitaciones se hará uso del sistema para que el usuario se vaya familiarizando con él. Los supervisores serán capacitados en paralelo con los encuestadores. Durante la capacitación se establecerán mecanismos que aseguren la calidad de la información vertida en el sistema. 6.5.1.3. RECOLECCIÓN DE LA INFORMACIÓN Y SUPERVISIÓN La recolección de la información se organizara en la zona de Pachacutec ya que ahí se encuentra nuestra población objetivo. La recolección de datos está estimada en un lapso de 10 días a fin de lograr una cantidad de familias encuestadas muy aproximada al 100% de la población total. Los supervisores acompañaran a los encuestadores para asegurar el correcto uso del método de recolección de datos para asegurar la calidad de la información. Se desarrollaran reportes diarios de avance para monitorear el desempeño del equipo de trabajo. Habrá un segundo nivel de supervisores el cual recibirá los reportes diarios y tendrá que realizar la consolidación de los que fueron recibidos y este consolidado será enviado a la gerencia del proyecto a quien se le enviara el reporte de monitoreo de forma semanal. 6.5.2. PROCESAMIENTO DE LA INFORMACIÓN Ya que la recolección de la información se hará a través de tablets el ingreso fue en línea y tiempo real, lo cual nos evitara los futuros errores de digitación, validación y consistencia de los datos. Los datos se procesaran en un sistema desarrollado en Visual Studio 2010 lo que facilitara el procesamiento y reporte de la información, el
  • 42.
    Plan de TesisProyectos de Ingeniería de Sistemas I Universidad Tecnológica del Perú Página: 36 software será diseñado a partir de tablas de tabulación de resultados que se realizara específicamente para este estudio. Dichas tablas de tabulación detallaran cuantitativamente las variables que fueron identificadas y también clasificaran a los casos de desnutrición que pueden ser atendidos de acuerdo a sus características por programas sociales ya existentes; también podrán establecer nuevas variables no cubiertas las cuales nos permitirán realizar propuestas de nuevos planes de acción para contrarrestar este problema o proponer nuevos programas sociales que puedan ser dirigidos a la población que tenga esas características. 6.6.RESULTADOS Los resultados de la situación actual serán presentados al finalizar la primera recolección de datos, a su vez también serán presentados los resultados de la clasificación de casos a programas sociales preexistentes y la definición de nuevas variables que influyen sobre el problema de desnutrición infantil. Los resultados para comprobar la reducción de la desnutrición podrán ser presentados en una segunda toma de datos luego de aproximadamente un año después de la primera toma de datos.
  • 43.
    Plan de TesisProyectos de Ingeniería de Sistemas I Universidad Tecnológica del Perú Página: 37 6.7.DIAGRAMA DE CASO DE USO Encuestador RegistrarMadre/ Niño IngresarRespuestas deEncuestas IngresarVariables delSistema Supervisor Parametrizar Variables Registrar Encuestas Registrode ProgramasSociales Asociarprogramas socialesavariables Identificarnuevas variables <<include>> <<extend>> <<include>> <<include>> <<include>> GenerarReportede SituaciónActual AsociarCasosa PPSS Gereneraropcionesde planesdePPSS
  • 44.
    Plan de TesisProyectos de Ingeniería de Sistemas I Universidad Tecnológica del Perú Página: 38 6.8.DIAGRAMA DE BASE DE DATOS Variables +CODVAR +NOMVAR +ESTVAR PropuestaPS +IDPROP +DESPRO Propuesta_Variable +IDPROP +CODVAR +COBERT Persona_Propuesta +CODPER +IDPPSS PPSS +IDPPSS +DESCPS +CODEMP +FECINI +FECFIN Persona +CODPER +NRODOC +APEPAT +APEMAT +NOMPER +FECNAC +CODTIP Encuesta +CODENC +DESENC +FECINI +FECFIN +DETALLE Valores +CODVAR +VALNOR +PESVAR Detalle_Encuesta +IDENPE +CODQTN +CODANS Preguntas +CODQTN +DESQTN +CODVAR Respuestas +CODANS +TXTANS +PESANS Pregunta_Rpta +IDPRRP +CODQTN +CODANS +ESTADO Pregunta_Encuesta +CODENC +IDPRRP +PESO Tipo_Persona +CODTIP +DESTIP Propietario_PPSS +CODEMP +DESEMP +DETALLE Detalle_PPSS +IDPPSS +CODVAR +COBERT +OBSERV Persona_Encuesta +IDENPE +CODENC +CODPER +FECENC +OBSENC Persona_PPSS +CODPER +IDPPSS +FECAFL Grado_Desnutric +CODGRA +DESGRA +PORINI +PORFIN Persona_Desnut +CODPED +CODPER +CODGRA +FECGRA +PORFIJ Estado_Propuesta +CODEST +DESEST EstAct_Propuesta +CODESAC +IDPROP +CODEST +AVANCE Propuesta_Prop +CODPRP +IDPROP +CODEMP +ESTAPR
  • 45.
    Plan de TesisProyectos de Ingeniería de Sistemas I Universidad Tecnológica del Perú Página: 39 6.9.DIAGRAMAS DE SECUENCIA 6.9.1. REGISTRO PERSONAS frmRegistroDatPersonaNegPersona :Encuestador BePersonaNegTipPerDatTipPerBeTipPer 1:CargarFormulario() 2:ListarTipoPersona() 3:ListarTipoPersona() 4 5 6 7 8:LlenaDatos() 9:Guardar() 10:InsertaPersona() 11:InsertaPersona() 12 13 14:CodigoPersona 15:CodigoPersona() 16:MensajeCodigo
  • 46.
    Plan de TesisProyectos de Ingeniería de Sistemas I Universidad Tecnológica del Perú Página: 40 6.9.2. TOMA DE ENCUESTA :Encuestador FrmEncuesta NegPreguntasDatPreguntasBePreguntasNegRptasDatRptasBeRptasNegDetEncDatDetEnc 1:CargaFormulario() 2:ListaPreguntas() 3:ListaPreguntas() 4 5 678:CargaRespuestas() 9:CargaRespuestas() 10 11 12 13 14:LlenaDatos() 15:GuardaResultados()16:GuardaResultados() 17 18 19:MuestraMensaje
  • 47.
    Plan de TesisProyectos de Ingeniería de Sistemas I Universidad Tecnológica del Perú Página: 41 6.10. DIAGRAMAS DE COLABORACIÓN 6.10.1. REGISTRO DE PERSONAS
  • 48.
    Plan de TesisProyectos de Ingeniería de Sistemas I Universidad Tecnológica del Perú Página: 42 6.11. PROTOTIPO 6.11.1. REGISTRO DE PERSONA 6.11.2. REGISTRO DE ENCUESTAS
  • 49.
    Plan de TesisProyectos de Ingeniería de Sistemas I Universidad Tecnológica del Perú Página: 43
  • 50.
    Plan de TesisProyectos de Ingeniería de Sistemas I Universidad Tecnológica del Perú Página: 44 6.11.3. RESULTADOS PARCIALES
  • 51.
    Plan de TesisProyectos de Ingeniería de Sistemas I Universidad Tecnológica del Perú Página: 45
  • 52.
    Plan de TesisProyectos de Ingeniería de Sistemas I Universidad Tecnológica del Perú Página: 46 Anexos
  • 53.
    Plan de TesisProyectos de Ingeniería de Sistemas I Universidad Tecnológica del Perú Página: 47 7. ESTUDIO DE VIABILIDAD 7.1.VIABILIDAD TÉCNICA 7.1.1. EVALUACIÓN DEL SOFTWARE A UTILIZAR (LIBRE O PROPIETARIO) Se ha optado por usar el software propietario debido a un análisis y por los siguientes motivos: SOPORTE PARA TODO TIPO DE HARDWARE Refiriéndonos por supuesto solo al mercado del sistema operativo mayoritario, que es Microsoft Windows, y no al resto de sistemas operativos de tipo Unix, que es minoritario. Se da, que el actual dominio de mercado invita a los fabricantes de dispositivos para ordenadores personales a producir drivers o hardware solo compatible con Windows. Por lo que la elección del sistema operativo de Microsoft tiene garantizado un soporte de hardware seguro. MEJOR ACABADO DE LA MAYORÍA DE APLICACIONES El desarrollador de software propietario, generalmente, da un mejor acabado a las aplicaciones en cuestiones, tanto de estética, como de usabilidad de la aplicación. Aunque muchas aplicaciones de software libre tienen un excelente acabado, aquí se nota de forma especial el cuidado y el esfuerzo del desarrollador de software propietario. MENOR NECESIDAD DE TÉCNICOS ESPECIALIZADOS El mejor acabado de la mayoría de sistemas de software propietario y los estándares de facto actuales permiten una simplificación del tratamiento de dichos sistemas, dando acceso a su uso y administración, a técnicos que requieren una menor formación, reduciendo costes de mantenimiento. MEJOR PROTECCIÓN DE LAS OBRAS CON COPYRIGHT Las obras protegidas por copyright se ven beneficiadas por mecanismos anti copia, como el DRM y otras medidas, que palian o
  • 54.
    Plan de TesisProyectos de Ingeniería de Sistemas I Universidad Tecnológica del Perú Página: 48 dificultan en cierto grado la piratería. El fenómeno de la piratería, está en constante debate sobre a quién perjudica y quién beneficia realmente. UNIFICACIÓN DE PRODUCTOS Una de las ventajas más destacables del software propietario es la toma de decisiones centralizada que se hace en torno a una línea de productos, haciendo que no se desvíe de la idea principal y generando productos funcionales y altamente compatibles. Aquí, el software libre tiene una clara desventaja, al ser producido y tomadas las decisiones por un exceso de grupos y organismos descentralizados que trabajan en líneas paralelas y no llegan muchas veces a acuerdos entre ellos. Esto ocasiona que en algunas ocasiones haya un gran caos a programadores y usuarios finales que no saben que vías tomar. Además genera productos cuya compatibilidad deja bastante que desear; además de que el software libre no tiene garantía proveniente del autor; también se necesita dedicar recursos a la reparación de erratas. 7.1.2. ALTERNATIVAS PARA EL DISEÑO DEL SISTEMA Desde el punto de vista técnico, para la realización del proyecto son necesarios algunos recursos tecnológicos que no corresponden precisamente a un proceso de desarrollo, pues el mercado (tanto nacional como internacional) los ofrece a costos razonables y de buena calidad. Para el desarrollo del proyecto, iniciando con el estudio de Factibilidad Técnica encontramos que existen por lo menos dos alternativas de implementación, para las cuales los requerimientos son los siguientes: 7.1.2.1. ALTERNATIVA 1 Consiste en construir el aplicativo web que será alimentado de la información recabada por el personal derivado a hacer el recojo de la información (manual) en un servidor propio instalado en una de las oficinas
  • 55.
    Plan de TesisProyectos de Ingeniería de Sistemas I Universidad Tecnológica del Perú Página: 49 de la empresa que requiera el uso del software, los recursos requeridos para la puesta en marcha del proyecto son básicamente los siguientes:  Servidor  Computadoras de desarrollo  Servicio de Internet  Hub  UPS Interactivo  Cableado (por metro)  Software y licencias 7.1.2.2. ALTERNATIVA 2 Construir el sitio web que se alojara en un servidor web, con esto contratamos sus máquinas, su capacidad de acceso, un espacio en disco web, algún programa cliente que permita “subir” las páginas; de manera que los recursos necesarios son los siguientes:  Sitio Web  PC’s (para el desarrollo de las aplicaciones y respuestas on line)  Conexión a Internet  Modem y Router.  Software y licencias  UPS interactivo 7.1.2.3. ALTERNATIVA 3 Se adiciona a cualquiera de las dos alternativas anteriores la posibilidad de hacer el recojo de información a través de un dispositivo móvil (PDA), de esta manera se ahorraría el tiempo de alimentación del sistema haciéndose en tiempo real. Para esta alternativa se debería adicionar lo siguiente:  10 tablets
  • 56.
    Plan de TesisProyectos de Ingeniería de Sistemas I Universidad Tecnológica del Perú Página: 50 7.2.VIABILIDAD ECONÓMICA Dado que se planteó tres posibles alternativas en el estudio de factibilidad técnica, igualmente se establecen tres alternativas Económicas, correspondiente a cada una de las anteriores. 7.2.1. ALTERNATIVA 1 En cuanto a los costos de recursos de hardware a adquirir, tenderemos en cuenta los siguientes: (Costos dados en Nuevos Soles) Dispositivos Cantidad Precio Subtotal Servidor (PowerEdge T110 II Dell) 1 S/. 5,000.00 S/. 5,000.00 Computadores de desarrollo 3 S/. 2,000.00 S/. 6,000.00 Servicio de Internet 12 S/. 150.00 S/. 1,800.00 Hub 1 S/. 600.00 S/. 600.00 UPS Interactivo 2 S/. 420.00 S/. 840.00 Cableado (por metro) 50 S/. 10.00 S/. 500.00 Total S/. 14,740.00 En cuanto a software: Software/ Licencia Cantidad Precio Subtotal Sistema Operativo para Servidor (Windows Server 2008 R2) 1 S/. 1,600.00 S/. 1,600.00 Sistema Operativo para PC’s (Windows XP) 3 S/. 300.00 S/. 900.00 Visual Studio 2008 3 S/. 1,200.00 S/. 3,600.00 SQL Server 2008 1 S/. 250.00 S/. 250.00 Total S/. 6,350.00 Total = Total Hardware + Total Software Total = 14,740.00 + 6,350.00 Total = S/. 21,090.00
  • 57.
    Plan de TesisProyectos de Ingeniería de Sistemas I Universidad Tecnológica del Perú Página: 51 7.2.2. ALTERNATIVA 2 Dispositivos Cantidad Precio(1) Subtotal Sitio Web (anual) 1 S/. 300.00 S/. 300.00 PC’s 3 S/. 2,000.00 S/. 6,000.00 Conexión a Internet y Modem 12 S/. 150.00 S/. 1,800.00 Router 1 S/. 200.00 S/. 200.00 UPS interactivo 2 S/. 420.00 S/. 840.00 Cableado (por metro) 50 S/. 10.00 S/. 500.00 Total S/. 9,340.00 En cuanto a software: Software/ Licencia Cantidad Precio Subtotal Sistema Operativo para PC’s (Windows XP) 3 S/. 300.00 S/. 900.00 Visual Studio 2008 3 S/. 1,200.00 S/. 3,600.00 SQL Server 2008 1 S/. 250.00 S/. 250.00 Total S/. 4,750.00 7.2.3. ALTERNATIVA 3 Se adicionaría a cada una de las alternativas anteriores el costo de 10 tablets para el ingreso de la información al sistema. Dispositivos Cantidad Precio Subtotal Tablets 10 S/. 1,000.00 S/. 10,000.00 Total S/. 10,000.00 Total = Total Hardware + Total Software Total = S/. 9,340.00 + S/. 4,750.00 Total = S/. 14,090.00
  • 58.
    Plan de TesisProyectos de Ingeniería de Sistemas I Universidad Tecnológica del Perú Página: 52 7.2.4. COSTO DEL RECURSO HUMANO MENSUAL Personal Cantidad Precio Subtotal Jefe de Proyecto 1 S/. 3,500.00 S/. 3,500.00 Analista / Programador 2 S/. 2,500.00 S/. 5,000.00 Programador 2 S/. 1,800.00 S/. 3,600.00 Técnicos 1 S/. 1,800.00 S/. 1,800.00 Total S/. 13,900.00 Para tal efecto ya que el desarrollo del sistema toma 5 meses el costo total del recurso humano seria: 7.2.5. GASTO MENSUAL (OTROS) Cuentas Precio Papelería S/. 50.00 Luz S/. 200.00 Agua S/. 100.00 Teléfono e Internet S/. 200.00 Insumos de Oficina S/. 50.00 Total S/. 600.00 Para tal efecto ya que el desarrollo del sistema toma 5 meses el costo total del recurso humano seria: 7.2.6. COSTO DE ENTRENAMIENTO Cuenta Cant. Días C/Día Total Entrenamiento de Personal 4 S/. 60.00 S/. 240.00 Total S/. 240.00 S/. 600.00 x 5 = S/. 3,000.00 S/. 13,900.00 x 5 = S/. 69,500.00
  • 59.
    Plan de TesisProyectos de Ingeniería de Sistemas I Universidad Tecnológica del Perú Página: 53 7.2.7. COSTO DE SOSTENIBILIDAD ANUAL Cuenta Cant. Costo Total Mantenimiento Sistema 1 S/. 500.00 S/. 500.00 Total S/. 500.00 7.3.VIABILIDAD OPERATIVA El desarrollo del estudio de factibilidad operativa comprende una probabilidad de que el nuevo sistema que se use se implemente como se supone. Para tal hecho se debe considerar algunos aspectos de la factibilidad operacional. Primero, un nuevo sistema puede ser demasiado complejo para los usuarios de la organización o los operadores del sistema. Si llegase a serlo, los usuarios pueden ignorar el sistema o bien usarlo en tal forma que cause errores o fallas en el sistema. Segundo, un sistema puede hacer que los usuarios se resistan a él como consecuencia de una técnica de trabajo, miedo a ser desplazados, u otras razones. Para cada una de estas alternativas se debe explorar con cuidado la posibilidad de resistirse al cambio a este sistema. Tercero, un nuevo sistema puede introducir cambios demasiado rápido para permitir al personal adaptarse a él y aceptarlo. Un cambio repentino que se ha anunciado, explicado y “vendido” a los usuarios con anterioridad puede crear resistencia. Sin importar qué tan atractivo pueda ser un sistema en su aspecto económico si la factibilidad operacional indica que tal vez los usuarios no aceptarán el sistema o que su uso resultará en muchos errores o en una baja en la moral, el sistema tal vez no debe implantarse para evitar causar malestar en el desarrollo de las actividades de la empresa. Una última consideración es la probabilidad de la obsolescencia tecnológica en la implantación del sistema. La tecnología que ha sido anunciada pero que aún no está disponible puede ser preferible a la tecnología que se encuentra en una o más de las alternativas que se están comparando. Cambios anticipados en las prácticas o políticas administrativas pueden hacer que un nuevo sistema sea obsoleto muy
  • 60.
    Plan de TesisProyectos de Ingeniería de Sistemas I Universidad Tecnológica del Perú Página: 54 pronto. En cualquier caso, la implantación de la alternativa en consideración se convierte en impráctica. Desde el punto de vista operativo, creemos que el impacto del nuevo sistema sobre las empresas en las cuales será aplicado el Sistema de Información será positivo y sin grandes trabas debido a: En primera instancia, la idea surge de la necesidad de tener información sobre los índices actuales de desnutrición infantil; por lo cual, éste sistema se enfoca a resolver un problema concreto y que fija un punto de partida a la resolución del problema de los altos índices de desnutrición Por otro lado, la implementación del mismo no representa un cambio radical ya que no existe un sistema previo relativo al tema. Habiendo elaborado un detallado análisis de cada uno de los aspectos relacionados con la parte Técnica, Económica y Operacional del Estudio de Factibilidad, podemos concluir que el Proyecto es posible de desarrollar y teniendo en cuenta que los recursos que se requieren son de fácil adquisición, se puede determinar que el Proyecto es Factible en su Implementación. 7.4.VIABILIDAD LEGAL Dentro del marco legal no se encuentra impedimentos en el desarrollo de un sistema siempre y cuando se cumpla con los derechos de autor, (licenciar el software necesario para el desarrollo del sistema).