Taller Crossdocking
  • Definir:
   recepción de carga, pedido, proveedor, diagrama de flujo, centro
  de distribución, operador logístico, recibo de mercancías,
  despacho de mercancías, lineal, estantería, almacenamiento,
  mensaje EDI, costos administrativos, costos de producción,
  distribución
  •   Que es Cross Docking y principales actividades que se realizan
  •   Cuales son los Tipos de Cross Docking
  • Que son Códigos de barras y tipos
  • Que es EAN 128.
  •   Que es la IAC en Colombia




RECEPCIÓN DE CARGA:
La recepción de pedido es uno de los procesos de un almacén
logístico. Corresponde al punto de transferencia de propiedad entre
un proveedor y un cliente. Es una etapa de control importante para
garantizar la conformidad de la mercancía antes su integración en
las existencias de la empresa.


PEDIDO:
Encargo de mercancías o materiales que se hace a un fabricante o a
un vendedor.


PROVEEDOR:
 Persona o sociedad que vende la materia prima utilizada para
producir los artículos que se fabriquen.


DIAGRAMA DE FLUJO:
Un diagrama de flujo es una representación gráfica de un algoritmo o
proceso. Se utiliza en disciplinas como la programación, la
economía, los procesos industriales y la psicología cognitiva. Estos
diagramas utilizan símbolos con significados bien definidos que
representan los pasos del algoritmo, y representan el flujo de
ejecución mediante flechas que conectan los puntos de inicio y de
término.




CENTRO DE DISTRIBUCIÓN: Un centro de distribución es una
infraestructura logística en la cual se almacenan productos y se
embarcan órdenes de salida para su distribución al comercio
minorista o mayorista. Generalmente se constituye por uno o más
almacenes, en los cuales ocasionalmente se cuenta con sistemas de
refrigeración o aire acondicionado, áreas para organizar la
mercancía y compuertas, rampas u otras infraestructuras para
cargar los vehículos.


OPERADOR LOGÍSTICO: es la persona que coordina todas las
actividades de dirección del flujo de los materiales y productos que
necesite una empresa, desde la fuente de suministro de los materiales
hasta su utilización por el consumidor final.


RECIBO DE MERCANCÍA: es decir revisar cajas cerradas, checar
que la mercancía venga en óptimas condiciones, verificar peso de
mercancía que lo requiera, checar caducidades


DESPACHO DE MERCANCÍAS: se refiere al conjunto de actos y
formalidades relativos a la entrada y salida de mercancías del
territorio nacional, que de acuerdo con los diferentes tráficos y
regímenes aduaneros, deben realizar en la aduana las autoridades
aduaneras y los consignatarios, destinatarios, propietarios,
poseedores o tenedores en las importaciones y los remitentes en las
exportaciones, así como los agentes de aduana.


LINEAL:
En el ámbito de la distribución comercial, se llama lineal al espacio
donde se presentan o exponen los productos para su venta, en
régimen de libre servicio. Este espacio puede ser el conjunto de
estantes de las góndolas, los mostradores, las cámaras frigoríficas o
vitrinas de productos refrigerados y congelados, expositores,
soportes para colgar perchas u otros muebles con ganchos donde se
muestra y ofrece el surtido.
Estantería: tabla horizontal que se coloca dentro de un mueble o se
fija a la pared


ALMACENAR:
 Depósito temporal de residuos con carácter previo a su valorización
o eliminación, por tiempo inferior a dos años o si son residuos
peligrosos de seis meses, a menos que reglamentariamente se
establezcan plazos inferiores.


MENSAJE EDI: (Electronic Data Interchange) es intercambio
electrónico de datos de computadora a computadora entre Socios
Comerciales (cadenas), con la finalidad de ahorrar tiempo al eliminar
los tradicionales métodos de preparación y envío de documentos a
través de mensajería. A la vez, tiene la ventaja de ser un método más
seguro y confiable para el manejo de información.
COSTOS ADMINISTRATIVOS:
El costo de actividades del proyecto o actividad sectorial
directamente relacionada y limitada a su implementación a corto
plazo. Éstos incluyen los costos de planeación, capacitación,
administración, monitoreo, etc.


COSTOS DE PRODUCCIÓN:
(también llamados costos de operación) son los gastos necesarios
para mantener un proyecto, línea de procesamiento o un equipo en
funcionamiento. En una compañía estándar, la diferencia entre el
ingreso (por ventas y otras entradas) y el costo de producción indica
el beneficio bruto.


DISTRIBUCIÓN:
es uno de los aspectos o variables de la mezcla de mercadotecnia
(marketing mix). Trata de cómo hacer llegar físicamente el producto
(bien o servicio) al consumidor; la distribución comercial es
responsable de que aumente el valor tiempo y el valor lugar a un
bien. Por ejemplo, una bebida refrescante tiene un valor por su
marca, imagen... la distribución comercial aumenta el valor tiempo y
valor lugar poniéndola a disposición del cliente en el momento y
lugar en que la necesita o desea comprarla.




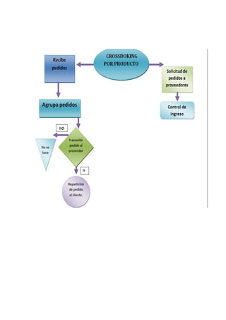
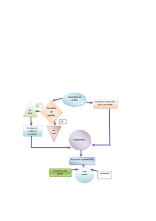
CROSS DOCKING


En Logística el Cross-docking corresponde a un tipo de preparación
de pedido (una de las funciones del almacén logístico) sin colocación
de mercancía en stock, ni operación de picking. Permite transitar
materiales con diferentes destinos o consolidar mercancías
provenientes de diferentes orígenes. En sentido estricto el cross-
docking se hace sin ningún tipo de almacenaje intermedio. Evitar las
operaciones de almacenamiento permite reducir el plazo necesario a
las operaciones logísticas. Es porque este sistema es utilizado
especialmente, para los productos frescos o la prensa, por grandes
distibuidores, Centro Distribución Paris, Grupo Éxito, Servientrega,
Carrefour, Cecofar, Grupo Eroski, Centro Cuesta Nacional, Celsur
Logística Profesional, entre otros. Su intención es también acordar
con los proveedores una preparación de la mercancía para reducir
costes de recepción, almacenaje y preparación. Así, una otra ventaja
de este sistema reside en la reducción del coste de almacenamiento y
de posesión del stock. Para este sistema, se están implantando
últimamente máquinas clasificadoras, que por medio de cintas
transportadoras, y un sistema de clasificación, son capaces de
distribuir automáticamente la mercancía por bocas de salida
marcando el ritmo al operario, con el fin de abaratar costes.



TIPOS DE CROSS-DOCKING:


  • El proveedor prepara palets " monocliente y monoproducto " o
    palets " monocliente y multiproductos”. La clasificación
    (asignación) está realizada por el proveedor.
  • El proveedor prepara pallets "multiclientes". La clasificación
    (asignación) está realizada por la plataforma logística.
  • El proveedor prepara pallets neutros: la identificación, el
    marcado y la clasificación (asignación) están realizados por la
    plataforma logística.
  •


CÓDIGOS DE BARRAS



El código de barras es un código basado en la representación
mediante un conjunto de líneas paralelas verticales de distinto
grosor y espaciado que en su conjunto contienen una determinada
información. De este modo, el código de barras permite reconocer
rápidamente un artículo en un punto de la cadena logística y así
poder realizar inventario o consultar sus características asociadas.
Actualmente, el código de barras está implantado masivamente de
forma global. Es un sistema que permite la identificación de las
unidades comerciales y logísticas de forma única, global y no
ambigua. Este conjunto de barras y espacios codifican pequeñas
cadenas de caracteres en los símbolos impresos. La
correspondencia o mapeo entre la información y el código que la
representa se denomina simbología. Estas simbologías pueden ser
clasificadas en dos grupos atendiendo a dos criterios diferentes:
•   Continua o discreta: los caracteres en las simbologías
      continuas comienzan con un espacio y en el siguiente
      comienzan con una barra (o viceversa). Sin embargo, en los
      caracteres en las simbologías discretas, éstos comienzan y
      terminan con barras y el espacio entre caracteres es ignorado,
      ya que no es lo suficientemente ancho.
  •   Bidimensional o multidimensional: las barras en las
      simbologías bidimensionales pueden ser anchas o estrechas.
      Sin embargo, las barras en las simbologías multidimensionales
      sonmúltiplos de una anchura determinada (X). De esta forma, se
      emplean barras con anchura X, 2X, 3X, y 4X.
  •


TIPOS DE CODIGOS DE BARRAS


European Article Number:
Es un sistema de códigos de barras adoptado por más de 100 países
y cerca de un millón de empresas (2003). En el año 2005, la
asociación EAN se ha fusionado con la UCC (Uniform Code Council)
para formar una nueva y única organización mundial identificada
como GS1, con sede en Bélgica. El código EAN más usual es EAN13,
constituido por 13 dígitos y con una estructura dividida en cuatro
partes:

  • Los primeros dígitos del código de barras EAN identifican el
    país que otorgó el código, no el país de origen del producto.
    Por ejemplo, en Chile se encarga de ello una empresa
    responsable adscrita al sistema EAN y su código es el '780'.
  • Referencia del ítem, compuesto de:
       o Código de empresa. Es un número compuesto por entre 5
          y 8 dígitos, que identifica al propietario de la marca.
       o Código de producto. Completa los 12 primeros dígitos.
  • Dígito de control. Para comprobar el dígito de control (por
    ejemplo, inmediatamente después de leer un código de barras
    mediante un escáner), numeramos los dígitos de derecha a
    izquierda. A continuación se suman los dígitos de las
    posiciones impares, el resultado se multiplica por 3, y se le
suman los dígitos de las posiciones pares. Se busca decena
        inmediatamente superior y se le resta el resultado obtenido. El
        resultado final es el dígito de control. Si el resultado es
        múltiplo de 10 el dígito de control será 0.

Por ejemplo, para 123456789041 el dígito de control será:

    •   Numeramos de derecha a izquierda: 140987654321
    •   Suma de los números en los lugares impares: 1+0+8+6+4+2 = 21
    •   Multiplicado (por 3): 21 × 3 = 63
    •   Suma de los números en los lugares pares: 4+9+7+5+3+1 = 29
    •   Suma total: 63 + 29 = 92
    •   Decena inmediatamente superior = 100
    •   Dígito de control: 100 - 92 = 8

El código quedará así: 1234567890418.


Code 128
es un código de barras de alta densidad, usado ampliamente para
la logística y paquetería. Puede codificar caracteres alfanuméricos o
solo numéricos. Con este código es posible representar todos los
caracteres de la tabla ASCII, incluyendo los caracteres de control.
Para comprender cómo se codifica este código, debemos tener en
cuenta que cada ASCII se codifica mediante 11 barras.


Code 39
Es un código de barras capaz de representar letras mayúsculas,
números y algunos caracteres especiales, como el espacio.
Posiblemente la mayor desventaja del código es su baja densidad de
impresión (algunos lo consideran de densidad media). Esto significa
que sería dificultoso etiquetar objetos demasiado pequeños con este
código. A pesar de eso, este código es ampliamente utilizado y puede
ser interpretado por casi cualquier lector de códigos de barras. Code
39 (o Code 3 of 9) es el código de barras que se utiliza de manera más
habitual en aplicaciones personalizadas. Se utiliza muy a menudo
porque:

   Admite tanto texto como números (A-Z, 0-9, +, -, ., y <espacio>)
   Puede ser leído por casi cualquier lector de código de barras con
    su configuración predeterminada.
   Es, dentro de los códigos de barras modernos, uno de los más
    antiguos.

Code 39 es un código de barras con una anchura variable y puede
admitir cualquier número de caracteres que pueda leer el lector.
Se utiliza principalmente en especificaciones militares y
gubernamentales. En la simbología Code 39 se descodifica cada
carácter de modo independiente, y por lo tanto es propensa a
ocasionar errores por sustitución (cambiar B por 7, por ejemplo) si la
impresión de los códigos no es adecuada. Se recomienda el uso de
dígito de comprobación, en la modalidad Code 39 Módulo 43. Hay
también que activar la comprobación de tal dígito en el lector de
códigos de barras para validar la lectura.


Code 93
Fue diseñado en 1982 por Intermec para lograr una mayor densidad
de datos en el código Code 39. Es alfanumérico, de longitud variable.
Code 93 primariamente fue usado por el servicio postal canadiense.
Cada símbolo del código incluye dos caracteres de checksum.


Codabar
Es un código de barras lineal desarrollado en el 1972 por Pitney
Bowes. Fue especialmente diseñado para poder ser leído sin
problemas aun si fuera impreso por una impresora de matriz de
puntos. Además la nueva simbología permitía contener más
información en el mismo tamaño de etiqueta.



CÓDIGOS DE BARRAS BI-DIMENSIONALES
PDF417: Es un código multifilas, continuo, de longitud variable, que
tiene alta capacidad de almacenamiento de datos. El código consiste
en un patrón de marcas (17,4), los subjuegos están definidos en
términos de valores particulares de una función discriminadora, cada
subjuego incluye 929 codewords (925 para datos, 1 para los
descriptores de longitud y por lo menos 2 para la corrección de
error) disponibles y tiene un método de dos pasos para decodificar
los datos escaneados. Es un archivo portátil de datos (Portable Data
File), tiene una capacidad de hasta 1800 caracteres numéricos,
alfanuméricos y especiales. El código contiene toda la información,
no se requiere consultar a un archivo. Cuenta con mecanismos de
detección y corrección de errores: 9 niveles de seguridad lo que
permite la lectura y decodificación exitosa aun cuando el daño del
código llegue hasta un 40%.
Se aplica en:

   Industria en general.
   Sistemas de paquetería: cartas porte.
   Compañías de seguros: validación de pólizas.
   Instituciones gubernamentales: aduanas.
   Bancos: reemplazo de tarjetas y certificación de documentos.
   Transportación de mercadería: manifiestos de embarque.
   Identificación personal y foto credencial.
   Registros públicos de la propiedad.
   Testimonios notariales.
   Tarjetas de circulación.
   Licencias de manejo.
   Industria electrónica.

Datamatrix: Está hecho por módulos cuadrados organizados dentro
de un modelo descubridor de perímetro. Cada símbolo tiene regiones
de datos, que contienen un juego de módulos cuadrados nominales
en un arreglo regular. En grandes símbolos ECC 200, las regiones de
datos están separadas por patrones de alineamiento. Puede codificar
hasta 2335 caracteres en una superficie muy pequeña. Desarrollado
en 1989 por International Data Matrix Inc. La versión de dominio
público es la ECC 200, desarrollada también por International Data
Matrix en 1995.
Se aplica en:

   identificación y control de partes componentes (según AIAG:
    Automotive Industry Action Group).
   Control y prevención de productos en expiración o que han sido
    "recalled".
   Codificación de dirección postal en un símbolo bidimensional
    (usos en el servicio postal para automatizar ordenado del correo).
   Marcado de componentes para control de calidad.
   Los componentes individuales son marcados identificando al
    fabricante, fecha de fabricación y número de lote, etc.
   Etiquetado de desechos peligrosos(radioactivos, tóxicos, etc.)
    para control y almacenamiento a largo plazo.
   Industria farmacéutica, almacenamiento de información sobre
    composición, prescripción, etc.
   Boletos de lotería, información específica sobre el cliente puede
    codificarse para evitar la posibilidad de fraude.
   Instituciones financieras, transacciones seguras codificando la
    información en cheques.

Código QR (Quick Response): Es un código bidimensional con una
matriz de propósito general diseñada para un escaneo rápido de
información. QR es eficiente para codificar caracteres Kanji (su
diseñador fue Denso y lo desarrolló en Japón), es una simbología
muy popular en Japón. El código QR es de forma cuadrada y puede
ser fácilmente identificado por su patrón de cuadros oscuros y
claros en tres de las esquinas del símbolo.


El uso del código de barras en los establecimientos detallistas ha
alcanzado un gran éxito en los últimos años. Las empresas de gran
consumo están cada vez más interesadas en mejorar la eficiencia de
los procesos de producción y expedición de sus productos y, por
consiguiente, en extender las posibles aplicaciones de los códigos de
barras. El Sistema de Codificación EAN•UCC permite identificar el
producto con un tipo de código que interviene únicamente en las
operaciones de venta final detallista (EAN/UCC-13); y también provee
soluciones para los procesos asociados a la fabricación,
distribución y almacenaje de productos. Es en este ámbito donde su
utilizan los códigos EAN/UCC-14 y UCC/EAN-128.
El código de barras UCC/EAN-128 contiene un carácter especial,
denominado “Función1”, reconocido internacionalmente para el uso
de los Identificadores de Aplicación y que lo diferencia de otros
códigos 128 no estandarizados.
El código UCC/EAN-128 es el único código alfanumérico de longitud
variable estandarizado mundialmente, basado en Identificadores de
Aplicación, los cuales constituyen un conjunto de herramientas
empleadas para identificar automáticamente los artículos, sus
atributos variables, números de referencia y de serie, fechas, etc.
Este sistema permite un óptimo control de las expediciones, entregas
y rastreo de la mercancía, a través de la cadena de suministro. La
información contenida en el código UCC/EAN-128 responde a las
necesidades de los usuarios. Cada dato introducido por la empresa
está precedido por un Identificador de Aplicación único, asignado
internacionalmente     por las organizaciones EAN y UCC. La
simbología utilizada por este estándar se denomina UCC/EAN-128
porque es capaz de contener los 128 caracteres ASCII en un mismo
espacio.




IAC
IAC de Colombia es la entidad que administra el sistema estándar de
código de barras y tecnologías de comunicación como el EDI
(Intercambio electrónico de documentos). Ofrecemos servicios de
consultoría, capacitación, charlas a la medida, indicadores
logísticos, benchmarking, entre otros. Llevamos 15 años en el país
acompañando a las empresas colombianas en el desarrollo de la
logística y sus herramientas. Actualmente IAC tiene vinculadas
alrededor de 9000 empresas de diversos sectores de la economía.
Tallercrossdocking
Tallercrossdocking
Tallercrossdocking

Tallercrossdocking

  • 1.
    Taller Crossdocking • Definir: recepción de carga, pedido, proveedor, diagrama de flujo, centro de distribución, operador logístico, recibo de mercancías, despacho de mercancías, lineal, estantería, almacenamiento, mensaje EDI, costos administrativos, costos de producción, distribución • Que es Cross Docking y principales actividades que se realizan • Cuales son los Tipos de Cross Docking • Que son Códigos de barras y tipos • Que es EAN 128. • Que es la IAC en Colombia RECEPCIÓN DE CARGA: La recepción de pedido es uno de los procesos de un almacén logístico. Corresponde al punto de transferencia de propiedad entre un proveedor y un cliente. Es una etapa de control importante para garantizar la conformidad de la mercancía antes su integración en las existencias de la empresa. PEDIDO: Encargo de mercancías o materiales que se hace a un fabricante o a un vendedor. PROVEEDOR: Persona o sociedad que vende la materia prima utilizada para producir los artículos que se fabriquen. DIAGRAMA DE FLUJO:
  • 2.
    Un diagrama deflujo es una representación gráfica de un algoritmo o proceso. Se utiliza en disciplinas como la programación, la economía, los procesos industriales y la psicología cognitiva. Estos diagramas utilizan símbolos con significados bien definidos que representan los pasos del algoritmo, y representan el flujo de ejecución mediante flechas que conectan los puntos de inicio y de término. CENTRO DE DISTRIBUCIÓN: Un centro de distribución es una infraestructura logística en la cual se almacenan productos y se embarcan órdenes de salida para su distribución al comercio minorista o mayorista. Generalmente se constituye por uno o más almacenes, en los cuales ocasionalmente se cuenta con sistemas de refrigeración o aire acondicionado, áreas para organizar la mercancía y compuertas, rampas u otras infraestructuras para cargar los vehículos. OPERADOR LOGÍSTICO: es la persona que coordina todas las actividades de dirección del flujo de los materiales y productos que necesite una empresa, desde la fuente de suministro de los materiales hasta su utilización por el consumidor final. RECIBO DE MERCANCÍA: es decir revisar cajas cerradas, checar que la mercancía venga en óptimas condiciones, verificar peso de mercancía que lo requiera, checar caducidades DESPACHO DE MERCANCÍAS: se refiere al conjunto de actos y formalidades relativos a la entrada y salida de mercancías del territorio nacional, que de acuerdo con los diferentes tráficos y regímenes aduaneros, deben realizar en la aduana las autoridades aduaneras y los consignatarios, destinatarios, propietarios,
  • 3.
    poseedores o tenedoresen las importaciones y los remitentes en las exportaciones, así como los agentes de aduana. LINEAL: En el ámbito de la distribución comercial, se llama lineal al espacio donde se presentan o exponen los productos para su venta, en régimen de libre servicio. Este espacio puede ser el conjunto de estantes de las góndolas, los mostradores, las cámaras frigoríficas o vitrinas de productos refrigerados y congelados, expositores, soportes para colgar perchas u otros muebles con ganchos donde se muestra y ofrece el surtido. Estantería: tabla horizontal que se coloca dentro de un mueble o se fija a la pared ALMACENAR: Depósito temporal de residuos con carácter previo a su valorización o eliminación, por tiempo inferior a dos años o si son residuos peligrosos de seis meses, a menos que reglamentariamente se establezcan plazos inferiores. MENSAJE EDI: (Electronic Data Interchange) es intercambio electrónico de datos de computadora a computadora entre Socios Comerciales (cadenas), con la finalidad de ahorrar tiempo al eliminar los tradicionales métodos de preparación y envío de documentos a través de mensajería. A la vez, tiene la ventaja de ser un método más seguro y confiable para el manejo de información. COSTOS ADMINISTRATIVOS: El costo de actividades del proyecto o actividad sectorial directamente relacionada y limitada a su implementación a corto plazo. Éstos incluyen los costos de planeación, capacitación, administración, monitoreo, etc. COSTOS DE PRODUCCIÓN:
  • 4.
    (también llamados costosde operación) son los gastos necesarios para mantener un proyecto, línea de procesamiento o un equipo en funcionamiento. En una compañía estándar, la diferencia entre el ingreso (por ventas y otras entradas) y el costo de producción indica el beneficio bruto. DISTRIBUCIÓN: es uno de los aspectos o variables de la mezcla de mercadotecnia (marketing mix). Trata de cómo hacer llegar físicamente el producto (bien o servicio) al consumidor; la distribución comercial es responsable de que aumente el valor tiempo y el valor lugar a un bien. Por ejemplo, una bebida refrescante tiene un valor por su marca, imagen... la distribución comercial aumenta el valor tiempo y valor lugar poniéndola a disposición del cliente en el momento y lugar en que la necesita o desea comprarla. CROSS DOCKING En Logística el Cross-docking corresponde a un tipo de preparación de pedido (una de las funciones del almacén logístico) sin colocación de mercancía en stock, ni operación de picking. Permite transitar materiales con diferentes destinos o consolidar mercancías provenientes de diferentes orígenes. En sentido estricto el cross- docking se hace sin ningún tipo de almacenaje intermedio. Evitar las operaciones de almacenamiento permite reducir el plazo necesario a las operaciones logísticas. Es porque este sistema es utilizado especialmente, para los productos frescos o la prensa, por grandes distibuidores, Centro Distribución Paris, Grupo Éxito, Servientrega, Carrefour, Cecofar, Grupo Eroski, Centro Cuesta Nacional, Celsur Logística Profesional, entre otros. Su intención es también acordar con los proveedores una preparación de la mercancía para reducir costes de recepción, almacenaje y preparación. Así, una otra ventaja de este sistema reside en la reducción del coste de almacenamiento y de posesión del stock. Para este sistema, se están implantando últimamente máquinas clasificadoras, que por medio de cintas transportadoras, y un sistema de clasificación, son capaces de
  • 5.
    distribuir automáticamente lamercancía por bocas de salida marcando el ritmo al operario, con el fin de abaratar costes. TIPOS DE CROSS-DOCKING: • El proveedor prepara palets " monocliente y monoproducto " o palets " monocliente y multiproductos”. La clasificación (asignación) está realizada por el proveedor. • El proveedor prepara pallets "multiclientes". La clasificación (asignación) está realizada por la plataforma logística. • El proveedor prepara pallets neutros: la identificación, el marcado y la clasificación (asignación) están realizados por la plataforma logística. • CÓDIGOS DE BARRAS El código de barras es un código basado en la representación mediante un conjunto de líneas paralelas verticales de distinto grosor y espaciado que en su conjunto contienen una determinada información. De este modo, el código de barras permite reconocer rápidamente un artículo en un punto de la cadena logística y así poder realizar inventario o consultar sus características asociadas. Actualmente, el código de barras está implantado masivamente de forma global. Es un sistema que permite la identificación de las unidades comerciales y logísticas de forma única, global y no ambigua. Este conjunto de barras y espacios codifican pequeñas cadenas de caracteres en los símbolos impresos. La correspondencia o mapeo entre la información y el código que la representa se denomina simbología. Estas simbologías pueden ser clasificadas en dos grupos atendiendo a dos criterios diferentes:
  • 6.
    Continua o discreta: los caracteres en las simbologías continuas comienzan con un espacio y en el siguiente comienzan con una barra (o viceversa). Sin embargo, en los caracteres en las simbologías discretas, éstos comienzan y terminan con barras y el espacio entre caracteres es ignorado, ya que no es lo suficientemente ancho. • Bidimensional o multidimensional: las barras en las simbologías bidimensionales pueden ser anchas o estrechas. Sin embargo, las barras en las simbologías multidimensionales sonmúltiplos de una anchura determinada (X). De esta forma, se emplean barras con anchura X, 2X, 3X, y 4X. • TIPOS DE CODIGOS DE BARRAS European Article Number: Es un sistema de códigos de barras adoptado por más de 100 países y cerca de un millón de empresas (2003). En el año 2005, la asociación EAN se ha fusionado con la UCC (Uniform Code Council) para formar una nueva y única organización mundial identificada como GS1, con sede en Bélgica. El código EAN más usual es EAN13, constituido por 13 dígitos y con una estructura dividida en cuatro partes: • Los primeros dígitos del código de barras EAN identifican el país que otorgó el código, no el país de origen del producto. Por ejemplo, en Chile se encarga de ello una empresa responsable adscrita al sistema EAN y su código es el '780'. • Referencia del ítem, compuesto de: o Código de empresa. Es un número compuesto por entre 5 y 8 dígitos, que identifica al propietario de la marca. o Código de producto. Completa los 12 primeros dígitos. • Dígito de control. Para comprobar el dígito de control (por ejemplo, inmediatamente después de leer un código de barras mediante un escáner), numeramos los dígitos de derecha a izquierda. A continuación se suman los dígitos de las posiciones impares, el resultado se multiplica por 3, y se le
  • 7.
    suman los dígitosde las posiciones pares. Se busca decena inmediatamente superior y se le resta el resultado obtenido. El resultado final es el dígito de control. Si el resultado es múltiplo de 10 el dígito de control será 0. Por ejemplo, para 123456789041 el dígito de control será: • Numeramos de derecha a izquierda: 140987654321 • Suma de los números en los lugares impares: 1+0+8+6+4+2 = 21 • Multiplicado (por 3): 21 × 3 = 63 • Suma de los números en los lugares pares: 4+9+7+5+3+1 = 29 • Suma total: 63 + 29 = 92 • Decena inmediatamente superior = 100 • Dígito de control: 100 - 92 = 8 El código quedará así: 1234567890418. Code 128 es un código de barras de alta densidad, usado ampliamente para la logística y paquetería. Puede codificar caracteres alfanuméricos o solo numéricos. Con este código es posible representar todos los caracteres de la tabla ASCII, incluyendo los caracteres de control. Para comprender cómo se codifica este código, debemos tener en cuenta que cada ASCII se codifica mediante 11 barras. Code 39 Es un código de barras capaz de representar letras mayúsculas, números y algunos caracteres especiales, como el espacio. Posiblemente la mayor desventaja del código es su baja densidad de impresión (algunos lo consideran de densidad media). Esto significa que sería dificultoso etiquetar objetos demasiado pequeños con este código. A pesar de eso, este código es ampliamente utilizado y puede ser interpretado por casi cualquier lector de códigos de barras. Code 39 (o Code 3 of 9) es el código de barras que se utiliza de manera más habitual en aplicaciones personalizadas. Se utiliza muy a menudo porque:  Admite tanto texto como números (A-Z, 0-9, +, -, ., y <espacio>)  Puede ser leído por casi cualquier lector de código de barras con su configuración predeterminada.
  • 8.
    Es, dentro de los códigos de barras modernos, uno de los más antiguos. Code 39 es un código de barras con una anchura variable y puede admitir cualquier número de caracteres que pueda leer el lector. Se utiliza principalmente en especificaciones militares y gubernamentales. En la simbología Code 39 se descodifica cada carácter de modo independiente, y por lo tanto es propensa a ocasionar errores por sustitución (cambiar B por 7, por ejemplo) si la impresión de los códigos no es adecuada. Se recomienda el uso de dígito de comprobación, en la modalidad Code 39 Módulo 43. Hay también que activar la comprobación de tal dígito en el lector de códigos de barras para validar la lectura. Code 93 Fue diseñado en 1982 por Intermec para lograr una mayor densidad de datos en el código Code 39. Es alfanumérico, de longitud variable. Code 93 primariamente fue usado por el servicio postal canadiense. Cada símbolo del código incluye dos caracteres de checksum. Codabar Es un código de barras lineal desarrollado en el 1972 por Pitney Bowes. Fue especialmente diseñado para poder ser leído sin problemas aun si fuera impreso por una impresora de matriz de puntos. Además la nueva simbología permitía contener más información en el mismo tamaño de etiqueta. CÓDIGOS DE BARRAS BI-DIMENSIONALES PDF417: Es un código multifilas, continuo, de longitud variable, que tiene alta capacidad de almacenamiento de datos. El código consiste en un patrón de marcas (17,4), los subjuegos están definidos en términos de valores particulares de una función discriminadora, cada subjuego incluye 929 codewords (925 para datos, 1 para los descriptores de longitud y por lo menos 2 para la corrección de error) disponibles y tiene un método de dos pasos para decodificar los datos escaneados. Es un archivo portátil de datos (Portable Data File), tiene una capacidad de hasta 1800 caracteres numéricos, alfanuméricos y especiales. El código contiene toda la información,
  • 9.
    no se requiereconsultar a un archivo. Cuenta con mecanismos de detección y corrección de errores: 9 niveles de seguridad lo que permite la lectura y decodificación exitosa aun cuando el daño del código llegue hasta un 40%. Se aplica en:  Industria en general.  Sistemas de paquetería: cartas porte.  Compañías de seguros: validación de pólizas.  Instituciones gubernamentales: aduanas.  Bancos: reemplazo de tarjetas y certificación de documentos.  Transportación de mercadería: manifiestos de embarque.  Identificación personal y foto credencial.  Registros públicos de la propiedad.  Testimonios notariales.  Tarjetas de circulación.  Licencias de manejo.  Industria electrónica. Datamatrix: Está hecho por módulos cuadrados organizados dentro de un modelo descubridor de perímetro. Cada símbolo tiene regiones de datos, que contienen un juego de módulos cuadrados nominales en un arreglo regular. En grandes símbolos ECC 200, las regiones de datos están separadas por patrones de alineamiento. Puede codificar hasta 2335 caracteres en una superficie muy pequeña. Desarrollado en 1989 por International Data Matrix Inc. La versión de dominio público es la ECC 200, desarrollada también por International Data Matrix en 1995. Se aplica en:  identificación y control de partes componentes (según AIAG: Automotive Industry Action Group).  Control y prevención de productos en expiración o que han sido "recalled".  Codificación de dirección postal en un símbolo bidimensional (usos en el servicio postal para automatizar ordenado del correo).  Marcado de componentes para control de calidad.  Los componentes individuales son marcados identificando al fabricante, fecha de fabricación y número de lote, etc.  Etiquetado de desechos peligrosos(radioactivos, tóxicos, etc.) para control y almacenamiento a largo plazo.
  • 10.
    Industria farmacéutica, almacenamiento de información sobre composición, prescripción, etc.  Boletos de lotería, información específica sobre el cliente puede codificarse para evitar la posibilidad de fraude.  Instituciones financieras, transacciones seguras codificando la información en cheques. Código QR (Quick Response): Es un código bidimensional con una matriz de propósito general diseñada para un escaneo rápido de información. QR es eficiente para codificar caracteres Kanji (su diseñador fue Denso y lo desarrolló en Japón), es una simbología muy popular en Japón. El código QR es de forma cuadrada y puede ser fácilmente identificado por su patrón de cuadros oscuros y claros en tres de las esquinas del símbolo. El uso del código de barras en los establecimientos detallistas ha alcanzado un gran éxito en los últimos años. Las empresas de gran consumo están cada vez más interesadas en mejorar la eficiencia de los procesos de producción y expedición de sus productos y, por consiguiente, en extender las posibles aplicaciones de los códigos de barras. El Sistema de Codificación EAN•UCC permite identificar el producto con un tipo de código que interviene únicamente en las operaciones de venta final detallista (EAN/UCC-13); y también provee soluciones para los procesos asociados a la fabricación, distribución y almacenaje de productos. Es en este ámbito donde su utilizan los códigos EAN/UCC-14 y UCC/EAN-128. El código de barras UCC/EAN-128 contiene un carácter especial, denominado “Función1”, reconocido internacionalmente para el uso de los Identificadores de Aplicación y que lo diferencia de otros códigos 128 no estandarizados. El código UCC/EAN-128 es el único código alfanumérico de longitud variable estandarizado mundialmente, basado en Identificadores de Aplicación, los cuales constituyen un conjunto de herramientas empleadas para identificar automáticamente los artículos, sus atributos variables, números de referencia y de serie, fechas, etc. Este sistema permite un óptimo control de las expediciones, entregas y rastreo de la mercancía, a través de la cadena de suministro. La información contenida en el código UCC/EAN-128 responde a las necesidades de los usuarios. Cada dato introducido por la empresa está precedido por un Identificador de Aplicación único, asignado internacionalmente por las organizaciones EAN y UCC. La
  • 11.
    simbología utilizada poreste estándar se denomina UCC/EAN-128 porque es capaz de contener los 128 caracteres ASCII en un mismo espacio. IAC IAC de Colombia es la entidad que administra el sistema estándar de código de barras y tecnologías de comunicación como el EDI (Intercambio electrónico de documentos). Ofrecemos servicios de consultoría, capacitación, charlas a la medida, indicadores logísticos, benchmarking, entre otros. Llevamos 15 años en el país acompañando a las empresas colombianas en el desarrollo de la logística y sus herramientas. Actualmente IAC tiene vinculadas alrededor de 9000 empresas de diversos sectores de la economía.