Tratamientos en
Depresión
EDUARDO NEIRA
PSIQUIATRÍA ADULTO
OBJETIVOS
Lograr remisión de síntomas
Restaurar función basal del paciente
Prevenir recaídas
GUÍAS INTERNACIONALES
Guías NICE
Practice guidelines from the American Psychiatric
Association
Canadian Network for Mood and Anxiety Treatments
(CANMAT) 2016 Clinical Guidelines for the Management of
Adults with Major Depressive Disorder
Actualization (Up to Date)
GUÍA NACIONAL
GUÍAS NICE
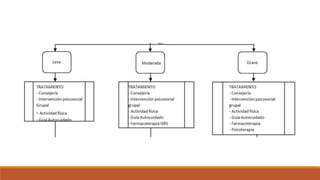
Depresión Leve y moderada:
◦Higiene del sueño
◦Monitoreo activo de síntomas
◦Intervención de factores psicosociales
◦Terapia cognitivo-conductual
◦No utilizar fármacos a menos que tenga antecedentes de
depresión moderada o severa, síntomas por más de dos
años, depresión leve o moderada persistente.
AMERICAN GUIDELINES
Depresión Leve y moderada:
◦Iniciar uso de farmacoterapia con antidepresivos
de primera línea o psicoterapia enfocada en
depresión
◦No usar en conjunto a menos que: paciente con
problemas psicosociales o interpersonales,
conflictos intrapsíquicos o comorbilidad con eje II
CANMAT
Depresión Leve:
◦Recomendaciones generales similares a las Guías NICE y
norteamericanas
◦Destaca el uso de Terapia cognitivo conductual en todos
los casos y plantea el uso conjunto con farmacoterapia
EVIDENCIA ACTUAL
Depresión leve y moderada
◦La acción conjunta de psicofármacos (ISRS) en conjunto
con psicoterapia llevan a mayor eficacia que cualquiera de
las dos terapias por separado.
◦En caso de ser el primer episodio depresivo iniciar con
ISRS
◦Pese a lo anterior no existe evidencia de diferencia
significativa en la respuesta a distintas familias de
antidepresivos en lograr remisión.
ANTIDEPRESIVOS
• Iproniacida (1953):
• Utilizado como alternativa a la
isoniazida en la tuberculosis.
• Descrito por los médicos: Pacientes se
vuelven “inapropiadamente felices”
• Se comercializa hasta 1961 por graves
casos de hepatitis
• Actúa como un inhibidor de la
monoaminooxidasa (IMAO) irreversible
y no selectivo
ELECCIÓN DEL ANTIDEPRESIVO
CORRECTO
Seguridad Modo de uso (frecuencia)
Perfil de efectos secundarios Preferencias del paciente
Síntomas depresivos
específicos
Costo
Comorbilidades Respuesta farmacológica en
episodios previos
Interacciones farmacológicas Historia familiar
USO DE ANTIDEPRESIVOS
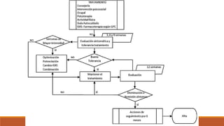
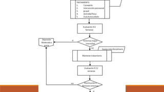
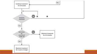
En todas las guías se recomienda el inicio en la dosis
mínima para reducir efectos adversos y mejorar
adherencia.
También es común a todas las guías el aumento
progresivo de la dosis respetando el rango terapéutico.(1)
Siempre otorgar un espacio de 6 a 12 semanas de dosis
terapéutica y buena adherencia para definir la utilidad o
no del fármaco.
(1) Systematic Review and Meta-Analysis: Dose-Response Relationship of Selective Serotonin Reuptake Inhibitors in Major Depressive Disorder. Jakubovski E, Varigonda AL, Freemantle N, Taylor MJ, Bloch
MH Am J Psychiatry. 2016;173(2):174. Epub 2015 Nov 10
PSICOTERAPIA
Alternativas de psicoterapia con mayor evidencia:
◦TCC
◦Psicoterapia interpersonal
◦Activación del comportamiento
◦Terapia familiar y de pareja
◦Terapia con enfoque a resolución de problemas
◦Psicoterapia Psicodinámica
◦Supportive psychotherapy
ELEGIR ALGUNA PSICOTERAPIA
La diferencia en la efectividad de las psicoterapias es
absolutamente mínima.
Todas muestran ser efectivas v/s control.
Tener en consideración que el psicoterapeuta suele
solapar las técnicas de psicoterapia.
Lo más importante es el vínculo y la continuidad.
Comparative efficacy of seven psychotherapeutic interventions for patients with depression: a network meta-analysis Barth J, Munder T, Gerger H, Nüesch E, Trelle S, Znoj H, Jüni P, Cuijpers P PLoS Med.
2013;10(5):e1001454. Epub 2013 May 28
MEDIDAS DE APOYO
Guía clínica de autoayuda
Actividades positivas y de relajación
Ejercicio
GUÍA CLÍNICA DE AUTOAYUDA
Puede servir incluso como alternativa a la psicoterapia si no
se cuenta con ella.
En Chile no se ha desarrollado una guía única, por lo que se
desarrollan talleres de autocuidado.
La evidencia demuestra mejoría similar en pacientes con
depresión leve y moderada.
What makes self-help interventions effective in the management of depressive symptoms? Meta-analysis and meta-regression. Gellatly J, Bower P, Hennessy S, Richards D, Gilbody S, Lovell K Psychol Med. 2007
Sep;37(9):1217-28. Epub 2007 Feb 19.
TÉCNICAS DE RELAJACIÓN E
INTEGRACIÓN A ACTIVIDADES
Existe evidencia de mejoría v/s pacientes sin esta intervención.
◦ Relajación muscular progresiva
◦ Relajación mediante imaginación
◦ Mindfulness
La indicación de volver a actividades habituales tiene que ser a modo
de directiva.
Ninguna de estas dos actividades supera la mejoría dada por la
psicoterapia.
Relaxation for depression. Jorm AF, Morgan AJ, Hetrick SE Cochrane Database Syst Rev. 2008
EJERCICIO
Se encuentra presente en todas las guías clínicas.
Debe ser prescrito con claridad:
◦Modalidad: Ejercicio aeróbico.
◦Frecuencia: 3 a 5 veces por semana.
◦Duración: 45 a 60 minutos.
◦Intensidad: 50 a 85 % de la FC máxima.
◦Periodo: Durante al menos 10 semanas
Evidence-based recommendations for the prescription of exercise for major depressive disorder. Rethorst CD, Trivedi MH J Psychiatr Pract. 2013 May;19(3):204-12
DEPRESIÓN SEVERA
Frecuentemente expresan ideas suicidas.
Déficit severo de su funcionamiento.
Más propensos a sufrir eventos psicóticos.
Su manejo debiese ser siempre por parte de
especialista.
Puede requerir hospitalización.
GUÍAS INTERNACIONALES
Diferencia, como todas las guías, la presencia o no
de síntomas psicóticos.
En depresión resistente añade a tratamiento previo
en dosis terapéutica de antidepresivos:
◦Considerar la TEC.
◦Estimulación magnética transcraneal.
◦Estimulación de nervio vago.
◦No plantea potenciación
EVIDENCIA
En depresión severa es donde existe mayor evidencia de eficacia
conjunta de antidepresivos + psicoterapia.
Otra alternativa razonable para esto es la TEC, especialmente para
pacientes que requieren rápida respuesta (suicida severo).
Estas dos consideraciones se encuentran presentes en todas las
guías clínicas revisadas
Efficacy and safety of electroconvulsive therapy in depressive disorders: a systematic review and meta-analysis UK ECT Review Group Lancet. 2003;361(9360):799.
ANTIDEPRESIVO EN DEPRESIÓN SEVERA
Existe evidencia significativa que sugiere el inicio de tratamiento con
Duales NA (Venlafaxina, Desvenlafaxina, Duloxetina).
Differential effects of venlafaxine in the treatment of major depressive disorder according to baseline severity Schmitt AB, Bauer M, Volz HP, Moeller HJ, Jiang Q, Ninan PT, Loeschmann PA Eur Arch Psychiatry Clin Neurosci.
2009 Sep;259(6):329-39. Epub 2009 Mar 3
The burden of severe depression: a review of diagnostic challenges and treatment alternatives Nemeroff CB J Psychiatr Res. 2007 Apr-Jun;41(3-4):189-206. Epub 2006 Jul 25.
TEC
Evidencia de mayor eficacia que cualquier otro tratamiento
en depresión severa.
Se asocia a mayor efectos adversos, complicaciones
logísticas (pabellón, anestesia).
Mayor tasa de recaídas.
Rechazo por parte del paciente o familiares.
CONCLUSIONES
No debiese existir diferencia en los criterios para tratamiento de
depresión leve y moderada.
Considerar siempre la acción conjunta de farmacoterapia y
psicoterapia.
No descartar la TEC en caso de depresión severa que requiera una
rápida intervención.
En Depresión severa esta demostrada la mejor respuesta con
antidepresivos duales.
BIBLIOGRAFÍA
Canadian Network for Mood and Anxiety Treatments (CANMAT)
2016
Introducción a la Psicopatología y la psiquiatría. J. Vallejo Ruiloba
“Unipolar major depression in adults: Choosing initial treatment”. Up
to Date
Depression in adults: recognition and management. Clinical guideline
Published: 28 October 2009
Guía Clínica AUGE Depresión en 15 años y más. MINSAL 2013.

Tratamientos en depresión

  • 1.
  • 2.
    OBJETIVOS Lograr remisión desíntomas Restaurar función basal del paciente Prevenir recaídas
  • 3.
    GUÍAS INTERNACIONALES Guías NICE Practiceguidelines from the American Psychiatric Association Canadian Network for Mood and Anxiety Treatments (CANMAT) 2016 Clinical Guidelines for the Management of Adults with Major Depressive Disorder Actualization (Up to Date)
  • 4.
  • 8.
    GUÍAS NICE Depresión Levey moderada: ◦Higiene del sueño ◦Monitoreo activo de síntomas ◦Intervención de factores psicosociales ◦Terapia cognitivo-conductual ◦No utilizar fármacos a menos que tenga antecedentes de depresión moderada o severa, síntomas por más de dos años, depresión leve o moderada persistente.
  • 9.
    AMERICAN GUIDELINES Depresión Levey moderada: ◦Iniciar uso de farmacoterapia con antidepresivos de primera línea o psicoterapia enfocada en depresión ◦No usar en conjunto a menos que: paciente con problemas psicosociales o interpersonales, conflictos intrapsíquicos o comorbilidad con eje II
  • 10.
    CANMAT Depresión Leve: ◦Recomendaciones generalessimilares a las Guías NICE y norteamericanas ◦Destaca el uso de Terapia cognitivo conductual en todos los casos y plantea el uso conjunto con farmacoterapia
  • 11.
    EVIDENCIA ACTUAL Depresión levey moderada ◦La acción conjunta de psicofármacos (ISRS) en conjunto con psicoterapia llevan a mayor eficacia que cualquiera de las dos terapias por separado. ◦En caso de ser el primer episodio depresivo iniciar con ISRS ◦Pese a lo anterior no existe evidencia de diferencia significativa en la respuesta a distintas familias de antidepresivos en lograr remisión.
  • 12.
    ANTIDEPRESIVOS • Iproniacida (1953): •Utilizado como alternativa a la isoniazida en la tuberculosis. • Descrito por los médicos: Pacientes se vuelven “inapropiadamente felices” • Se comercializa hasta 1961 por graves casos de hepatitis • Actúa como un inhibidor de la monoaminooxidasa (IMAO) irreversible y no selectivo
  • 13.
    ELECCIÓN DEL ANTIDEPRESIVO CORRECTO SeguridadModo de uso (frecuencia) Perfil de efectos secundarios Preferencias del paciente Síntomas depresivos específicos Costo Comorbilidades Respuesta farmacológica en episodios previos Interacciones farmacológicas Historia familiar
  • 14.
    USO DE ANTIDEPRESIVOS Entodas las guías se recomienda el inicio en la dosis mínima para reducir efectos adversos y mejorar adherencia. También es común a todas las guías el aumento progresivo de la dosis respetando el rango terapéutico.(1) Siempre otorgar un espacio de 6 a 12 semanas de dosis terapéutica y buena adherencia para definir la utilidad o no del fármaco. (1) Systematic Review and Meta-Analysis: Dose-Response Relationship of Selective Serotonin Reuptake Inhibitors in Major Depressive Disorder. Jakubovski E, Varigonda AL, Freemantle N, Taylor MJ, Bloch MH Am J Psychiatry. 2016;173(2):174. Epub 2015 Nov 10
  • 17.
    PSICOTERAPIA Alternativas de psicoterapiacon mayor evidencia: ◦TCC ◦Psicoterapia interpersonal ◦Activación del comportamiento ◦Terapia familiar y de pareja ◦Terapia con enfoque a resolución de problemas ◦Psicoterapia Psicodinámica ◦Supportive psychotherapy
  • 18.
    ELEGIR ALGUNA PSICOTERAPIA Ladiferencia en la efectividad de las psicoterapias es absolutamente mínima. Todas muestran ser efectivas v/s control. Tener en consideración que el psicoterapeuta suele solapar las técnicas de psicoterapia. Lo más importante es el vínculo y la continuidad. Comparative efficacy of seven psychotherapeutic interventions for patients with depression: a network meta-analysis Barth J, Munder T, Gerger H, Nüesch E, Trelle S, Znoj H, Jüni P, Cuijpers P PLoS Med. 2013;10(5):e1001454. Epub 2013 May 28
  • 19.
    MEDIDAS DE APOYO Guíaclínica de autoayuda Actividades positivas y de relajación Ejercicio
  • 20.
    GUÍA CLÍNICA DEAUTOAYUDA Puede servir incluso como alternativa a la psicoterapia si no se cuenta con ella. En Chile no se ha desarrollado una guía única, por lo que se desarrollan talleres de autocuidado. La evidencia demuestra mejoría similar en pacientes con depresión leve y moderada. What makes self-help interventions effective in the management of depressive symptoms? Meta-analysis and meta-regression. Gellatly J, Bower P, Hennessy S, Richards D, Gilbody S, Lovell K Psychol Med. 2007 Sep;37(9):1217-28. Epub 2007 Feb 19.
  • 21.
    TÉCNICAS DE RELAJACIÓNE INTEGRACIÓN A ACTIVIDADES Existe evidencia de mejoría v/s pacientes sin esta intervención. ◦ Relajación muscular progresiva ◦ Relajación mediante imaginación ◦ Mindfulness La indicación de volver a actividades habituales tiene que ser a modo de directiva. Ninguna de estas dos actividades supera la mejoría dada por la psicoterapia. Relaxation for depression. Jorm AF, Morgan AJ, Hetrick SE Cochrane Database Syst Rev. 2008
  • 22.
    EJERCICIO Se encuentra presenteen todas las guías clínicas. Debe ser prescrito con claridad: ◦Modalidad: Ejercicio aeróbico. ◦Frecuencia: 3 a 5 veces por semana. ◦Duración: 45 a 60 minutos. ◦Intensidad: 50 a 85 % de la FC máxima. ◦Periodo: Durante al menos 10 semanas Evidence-based recommendations for the prescription of exercise for major depressive disorder. Rethorst CD, Trivedi MH J Psychiatr Pract. 2013 May;19(3):204-12
  • 23.
    DEPRESIÓN SEVERA Frecuentemente expresanideas suicidas. Déficit severo de su funcionamiento. Más propensos a sufrir eventos psicóticos. Su manejo debiese ser siempre por parte de especialista. Puede requerir hospitalización.
  • 25.
    GUÍAS INTERNACIONALES Diferencia, comotodas las guías, la presencia o no de síntomas psicóticos. En depresión resistente añade a tratamiento previo en dosis terapéutica de antidepresivos: ◦Considerar la TEC. ◦Estimulación magnética transcraneal. ◦Estimulación de nervio vago. ◦No plantea potenciación
  • 26.
    EVIDENCIA En depresión severaes donde existe mayor evidencia de eficacia conjunta de antidepresivos + psicoterapia. Otra alternativa razonable para esto es la TEC, especialmente para pacientes que requieren rápida respuesta (suicida severo). Estas dos consideraciones se encuentran presentes en todas las guías clínicas revisadas Efficacy and safety of electroconvulsive therapy in depressive disorders: a systematic review and meta-analysis UK ECT Review Group Lancet. 2003;361(9360):799.
  • 27.
    ANTIDEPRESIVO EN DEPRESIÓNSEVERA Existe evidencia significativa que sugiere el inicio de tratamiento con Duales NA (Venlafaxina, Desvenlafaxina, Duloxetina). Differential effects of venlafaxine in the treatment of major depressive disorder according to baseline severity Schmitt AB, Bauer M, Volz HP, Moeller HJ, Jiang Q, Ninan PT, Loeschmann PA Eur Arch Psychiatry Clin Neurosci. 2009 Sep;259(6):329-39. Epub 2009 Mar 3 The burden of severe depression: a review of diagnostic challenges and treatment alternatives Nemeroff CB J Psychiatr Res. 2007 Apr-Jun;41(3-4):189-206. Epub 2006 Jul 25.
  • 28.
    TEC Evidencia de mayoreficacia que cualquier otro tratamiento en depresión severa. Se asocia a mayor efectos adversos, complicaciones logísticas (pabellón, anestesia). Mayor tasa de recaídas. Rechazo por parte del paciente o familiares.
  • 29.
    CONCLUSIONES No debiese existirdiferencia en los criterios para tratamiento de depresión leve y moderada. Considerar siempre la acción conjunta de farmacoterapia y psicoterapia. No descartar la TEC en caso de depresión severa que requiera una rápida intervención. En Depresión severa esta demostrada la mejor respuesta con antidepresivos duales.
  • 30.
    BIBLIOGRAFÍA Canadian Network forMood and Anxiety Treatments (CANMAT) 2016 Introducción a la Psicopatología y la psiquiatría. J. Vallejo Ruiloba “Unipolar major depression in adults: Choosing initial treatment”. Up to Date Depression in adults: recognition and management. Clinical guideline Published: 28 October 2009 Guía Clínica AUGE Depresión en 15 años y más. MINSAL 2013.

Notas del editor

  • #15 Corresponde a un metaanálisis del año 2015 que involucra 40 estudios randomizados con un n mayor a 10,000
  • #19 Meta análisis del año 2013 que revisa 198 estudios con un n de mas de 15,000
  • #21 Meta análisis de 13 estudios con n mayor a 2400pacientes