UNIVERSIDAD TECNOLÓGICA EQUINOCCIAL
FACULTAD DE CIENCIAS SOCIALES Y COMUNICACIÓN
SISTEMA DE EDUCACIÓN A DISTANCIA
CARRERA: CIENCIAS DE LA EDUCACIÓN
NECESIDADES EDUCATIVAS ESPECIALES
“Dificultades de Aprendizaje”
Tutor: Dr. Gonzalo Remache B. MSc.
Autora: Gilda Roxana Paredes Maridueña
Mayo-2016
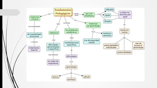
DIFICULTADES DE APRENDIZAJE
“No existe ninguna razón por la que
no podamos enseñar a un niño a que
aprenda a aprender a pensar en forma
ordenada y lógica”
Factores externos de la situación enseñanza – aprendizaje
 Inadecuada organización del proceso de enseñanza-aprendizaje.
 Ausentismo escolar.
 Abandono social y pedagógico.
Los sujetos con desviaciones graves generalmente necesitan una educación especial
para atender sus déficits.
Las dificultades en los niños/as se hacen más evidentes en la etapa inicial del proceso
de aprendizaje.
En las desviaciones leves, el daño suele se mínimo, que se manifiesta en alteraciones de
las funciones más finas del cerebro, que tiene relación con la organización y dinámica
de procesos psíquicos, que corresponden a la actividad cognitiva.
Dificultades Generales de Aprendizaje
Los trastornos generales de aprendizaje afectan a la totalidad de las capacidades
en forma simultánea, evidenciándose un retraso general en todo el proceso de
aprendizaje, y esto a su vez afecta el rendimiento global, demostrando:
 Lentitud
 Desinterés
 Deficiencia en la atención y concentración
En la mayoría de los casos son transitorios y sus causas pueden ser de tipo familiar,
afectivo, socioeconómica y escolares.
Suelen presentarse en niños con un desarrollo normal y con inmadurez en el área
cognitiva verbal.
Dificultades Específicas en lecto-escritura y cálculo
DISLEXIA DISCALCULIA DISGRAFÍA
Trastorno de la lecto-escritura Trastorno del cálculo matemático Trastorno de la escritura
Alteraciones en la escritura
Alteración en el reconocimiento o lectura
e símbolos numéricos o signos
aritméticos
Alteraciones en las grafías de la
escritura.
- Sustituciones
- Confusiones
- Distorsiones
- Omisiones
- Agregados
- Mezclas
- Transposiciones
- Contaminaciones
- Lentitud en los trabajos escritos
y fallas en la comprensión.
Alteraciones en la lectura
- Fallas en precisión
- Velocidad
- Ritmo
- Comprensión
- Confusión de signos y números
- Inversiones
- Trasposiciones
- Fallas de comprensión de los
términos matemáticos
- No puede seguir secuencias o
pasos de procesos
matemáticos
- Mal encolumnamiento de
cantidades
- No puede operar
- No aprende las tablas de
multiplicar
- Sustituciones
- Distorsiones
- Omisiones
- Agregados
- Mezcla de grafías
- Deficiencia en la capacidad de
comprender textos escritos
- Errores gramaticales
- Escasa aptitud para la copia y el
dictado
- Incapacidad para recordar una
secuencia de letras que forman
una palabra.
Prevención de los Trastornos de Aprendizaje
 Se detectan dificultades de aprendizaje en cualquiera de estos momentos:
 Al captar la información (input - entrada)
 En el momento de procesarla (elaboración)
 En el momento de devolverla (output – salida)
 Lo más idóneo es hacer un seguimiento del desarrollo infantil a lo largo de los años escolares
hasta la adolescencia.
 Por lo general se diagnostica trastornos de aprendizaje (TA) entre los 8 y 9 años.
 Un equipo multidisciplinario (pediatra, neuro-pediatra, psicólogo, pedagogo y educador)
podrá evaluar correctamente a un niño con TA.
 El educador debe conocer los objetivos curriculares para valorar adecuadamente el
rendimiento escolar.
Conclusiones
 Estudios demuestran el insuficiente desarrollo de habilidades básicas para el aprendizaje
escolar.
 De acuerdo a la Psicología y la Pedagogía, no es necesario esperar hasta que los niños
presenten dificultades escolares, ya que es preferible identificar tempranamente las
debilidades en el desarrollo que pueden generar esas dificultades.
 Existen aspectos débiles del desarrollo neuro-psicológico y identificación temprana,
permite elaborar programas preventivos que garanticen el aprendizaje escolar.
 Es importante identificar las dificultades en el aprendizaje escolar en los niños, para
desarrollar programas de apoyo psicopedagógico
 Las modificaciones en los métodos de eseñanza-aprendizaje de lectura y escritura en la
etapa inicial ayudará en casos de problemas de aprendizaje.
 El diagnóstico neuro-psicopedagógico evita confusiones y errores para la corrección de
las dificultades para aprender.

Ute Problemas de aprendizaje Mayo 2016

  • 1.
    UNIVERSIDAD TECNOLÓGICA EQUINOCCIAL FACULTADDE CIENCIAS SOCIALES Y COMUNICACIÓN SISTEMA DE EDUCACIÓN A DISTANCIA CARRERA: CIENCIAS DE LA EDUCACIÓN NECESIDADES EDUCATIVAS ESPECIALES “Dificultades de Aprendizaje” Tutor: Dr. Gonzalo Remache B. MSc. Autora: Gilda Roxana Paredes Maridueña Mayo-2016
  • 2.
    DIFICULTADES DE APRENDIZAJE “Noexiste ninguna razón por la que no podamos enseñar a un niño a que aprenda a aprender a pensar en forma ordenada y lógica”
  • 9.
    Factores externos dela situación enseñanza – aprendizaje  Inadecuada organización del proceso de enseñanza-aprendizaje.  Ausentismo escolar.  Abandono social y pedagógico. Los sujetos con desviaciones graves generalmente necesitan una educación especial para atender sus déficits. Las dificultades en los niños/as se hacen más evidentes en la etapa inicial del proceso de aprendizaje. En las desviaciones leves, el daño suele se mínimo, que se manifiesta en alteraciones de las funciones más finas del cerebro, que tiene relación con la organización y dinámica de procesos psíquicos, que corresponden a la actividad cognitiva.
  • 11.
    Dificultades Generales deAprendizaje Los trastornos generales de aprendizaje afectan a la totalidad de las capacidades en forma simultánea, evidenciándose un retraso general en todo el proceso de aprendizaje, y esto a su vez afecta el rendimiento global, demostrando:  Lentitud  Desinterés  Deficiencia en la atención y concentración En la mayoría de los casos son transitorios y sus causas pueden ser de tipo familiar, afectivo, socioeconómica y escolares. Suelen presentarse en niños con un desarrollo normal y con inmadurez en el área cognitiva verbal.
  • 13.
    Dificultades Específicas enlecto-escritura y cálculo DISLEXIA DISCALCULIA DISGRAFÍA Trastorno de la lecto-escritura Trastorno del cálculo matemático Trastorno de la escritura Alteraciones en la escritura Alteración en el reconocimiento o lectura e símbolos numéricos o signos aritméticos Alteraciones en las grafías de la escritura. - Sustituciones - Confusiones - Distorsiones - Omisiones - Agregados - Mezclas - Transposiciones - Contaminaciones - Lentitud en los trabajos escritos y fallas en la comprensión. Alteraciones en la lectura - Fallas en precisión - Velocidad - Ritmo - Comprensión - Confusión de signos y números - Inversiones - Trasposiciones - Fallas de comprensión de los términos matemáticos - No puede seguir secuencias o pasos de procesos matemáticos - Mal encolumnamiento de cantidades - No puede operar - No aprende las tablas de multiplicar - Sustituciones - Distorsiones - Omisiones - Agregados - Mezcla de grafías - Deficiencia en la capacidad de comprender textos escritos - Errores gramaticales - Escasa aptitud para la copia y el dictado - Incapacidad para recordar una secuencia de letras que forman una palabra.
  • 15.
    Prevención de losTrastornos de Aprendizaje  Se detectan dificultades de aprendizaje en cualquiera de estos momentos:  Al captar la información (input - entrada)  En el momento de procesarla (elaboración)  En el momento de devolverla (output – salida)  Lo más idóneo es hacer un seguimiento del desarrollo infantil a lo largo de los años escolares hasta la adolescencia.  Por lo general se diagnostica trastornos de aprendizaje (TA) entre los 8 y 9 años.  Un equipo multidisciplinario (pediatra, neuro-pediatra, psicólogo, pedagogo y educador) podrá evaluar correctamente a un niño con TA.  El educador debe conocer los objetivos curriculares para valorar adecuadamente el rendimiento escolar.
  • 17.
    Conclusiones  Estudios demuestranel insuficiente desarrollo de habilidades básicas para el aprendizaje escolar.  De acuerdo a la Psicología y la Pedagogía, no es necesario esperar hasta que los niños presenten dificultades escolares, ya que es preferible identificar tempranamente las debilidades en el desarrollo que pueden generar esas dificultades.  Existen aspectos débiles del desarrollo neuro-psicológico y identificación temprana, permite elaborar programas preventivos que garanticen el aprendizaje escolar.  Es importante identificar las dificultades en el aprendizaje escolar en los niños, para desarrollar programas de apoyo psicopedagógico  Las modificaciones en los métodos de eseñanza-aprendizaje de lectura y escritura en la etapa inicial ayudará en casos de problemas de aprendizaje.  El diagnóstico neuro-psicopedagógico evita confusiones y errores para la corrección de las dificultades para aprender.