JUAN MANUEL VELASCO
RESIDENTE DE ANESTESIA
UNIVERSIDAD EL BOSQUE
OBJETIVOS
IDENTIFICAR RIESGO
• MORBILIDAD
• MORTALIDAD


DISEÑAR ESTRATEGIAS
• RIESGO AIDCIONAL
RECOMENDACIÓN - EVIDENCIA
¿CÓMO, CUÁNDO Y POR QUIÉN DEBE
SER EVALUADO EL PACIENTE?
COMO - CUANDO

CUESTIONARIOS              GR           D
DISEÑOS SISTEMATICOS       GR           C
SUFICIENTE TIEMPO          GR           D
• INTERVENCION
• RESULTADO DEL PACIENTE
• FUMADOR                  (6 – 8 SS)
• ALCOHOL                  (1 MES)
QUIEN
SELECCIÓN
• ENFERMERAS GR : C
• RESIDENTES GR : D

COMPLEMENTADA
• ANESTESIOLOGO GR: D

MISMO
  • PRE QX
  • POS QX GR: D
COMO SE DEBE REALIZAR –
VALORACION PREOPERATORIA
CIRUGIA NO CARDIACA

• EVENTOS CARDIACOS PERIOP
•    4%         ENF CARDIACA
•    1,4%       SIN ENF


• EVALUACION
•    CONDICION CARDIACA ACTIVA
•    FACTORES DE RIESGO QUIRURGICO
•    CAPACIDAD FUNCIONAL
•    FACTORES DE RIESGO CARDIACO
CONDICIONES CARDIACAS –
    EVALUACION - TTO - PREVIO – QX
1. SÍNDROMES CORONARIOS INESTABLES
  • ANGINA INESTABLE
  • IAM < 30 DIAS


2. ICC - ARRITMIAS SIGNIFICATIVAS
•   BLOQUEO AURICULOVENTRICULAR DE ALTO GRADO
•   ARRITMIAS VENTRICULARES SINTOMÁTICAS
•   ASV FC > 100 EN REPOSO
•   BRADICARDIA SINTOMÁTICA
•   TV DE NOVO

3. ENFERMEDAD VALVULAR SEVERA
•   ESTENOSIS AÓRTICA SEVERA (GRADIENTE P ½ >40 MMHG, ÁREA <1 CM2
    O SINTOMÁTICO)
•   LA ESTENOSIS MITRAL SINTOMÁTICA
FACTORES DE RIESGO QUIRURGICO
CAPACIDAD FUNCIONAL
FACTORES RISK CLINICO

1. ENFERMEDAD CORONARIA
2. FALLA CARDIACA
3. ACV
4. DIABETES

5. INSUFICIENCIA RENAL
 •   ( CREATININA SÉRICA>
     2MGDL)
RECOMENDACION

1. ENF CARDIACA ACTIVA O SOSPECHA
 1. DIFERIR PROCEDIMIENTO
 2. VALORACION CARDIOLOGIA
 3. TTO
 4. RECOMENDACIÓN : D


2. B-BLOQUEANTES O ESTATINAS
 1. COTINUAR EN PERIOPERATORIO
    (Grado de recomendación: A).
 2. MÍNIMO 7 DÍAS - IDEAL 30 DÍAS PREOPERATORIO
ENFERMEDADES RESPIRATORIAS
ENFERMEDADES RESPIRATORIAS
COMPLICACIONES                     FACTORES DE RIESGO

1. ATELECTASIAS                    1.   EDAD > 70 AÑOS
2. NEUMONIA                        2.   EPOC
3. INSUFICIENCIA                   3.   TABAQUISMO
   RESPIRATORIA
                                   4. DURACION DE CIRUGIA
4. EXACERBACION EPOC
                   1. OTROS FX DE RIESGO
                       NEUMONIA
                     1. TIPO DE QX
                     2. ECV
                     3. ESTEROIDES
                     4. ALCOHOL
ESPIROMETRIA
1. VALOR DIAGNOSTICO
OBSTRUCCION PULMONAR


2. NO PREDICTOR RIESGO
COMPLICACIONES


3. NO HAY VALOR UMBRAL
LIMITE LA QX
RADIOGRAFIA DE TORAX
1. NO SON PREDICTIVOS - COMPLICACION


2. SOLO 3% RX         INFLUENCIA


3. 21 %               ANORMALES


4. COMPLICACIONES POP SIMILARES
  12% CON             RX
  16% SIN             RX
SAHOS

 RIESGO INDEPENDIENTE
  DIFICULTAD V-A


 > RISK        OBSTRUCTIVOS POP
 > RISK        SPO2 < 90 (12 HRS POP)
 > ESTANCIA UCI
 > REINTUBACION 24%
 POLISOMNOGRAFIA GLOD ESTÁNDAR
 TEST BERLIN
TERAPIA RESPIRATORIA - NUTRICION
T. RESPIRATORIA        NUTRICION

1. MEJORA              1. MALNUTRICION

2. FX RIESGO ENF PUL   2. < MASA MUSCULAR

3. CIRUGIA ABDOMINAL   3. HIPOALBUMINEMIA
   MAYOR                1. < 30 GL
                       4. FACTOR
                          INDEPENDIENTE
                          COMPLICACION POP
RECOMENDACION
1. ESPIROMETRIA NO RECOMIENDA – RIESGO COMPLICACION POP
   (RECOMENDACIÓN G: D)


2. RX NO SE RECOMIENDA DE RUTINA (GRADOB)


3. RX > 70 AÑOS + FX RISK ESTABLES – LIMITADAS (GRADO A)


4. EVALUACION CUIDADOSA PTE SAHOS V.A DIFICL ( GRADO C)


5. CUESTIONARIOS EN SAHOS SI NO HAY PSMNG (GARDO D)


6. USO CPAP PERIOPERATORIO EN SAHOS – HIPOXIA (GRADO D)
RECOMENDACION


1. TERAPIA RESPIRATORIA EN QX ABD SUP – BENEFICA (GRADO D)


2. CORRECCION DE MALNUTRICION (GRADO D)


3. DEJAR FUMAR 6-8 SS MINIMO 4 SEMANA (GRADO B )
ENFERMEDAD RENAL
1. AUMENTO DE MORBI MORTALIDAD
2. CREATININA SERCIA          COMPLICACION
3. TFG MEJOR PREDICTOR CREATININA SERICA
4. ACLARAMIENTO COCKROFT Y GAULT
5. RIFLE – AKI
RECOMENDACIONES


1. ESCALAS DE RIESGO SON UTILES PARA IDENTIFICACION DE
   PACIENTES CON RIESGO POP DE INSUFICIENCIA RENAL (GRADO C)


2. LA TFG ES MEJOR QUE NIVEL SERICO CREATININA PARA EVALUAR
   PTES CON ENFERMEDAD RENAL


3. DIURESIS DEBE SE CONTROLADA PERIOPERATORIAMENTE PARA
   EVITAR EMPEORAMIENTO DE CUADRO CLINICO
DIABETES
1. FACTORES DE RIESGO
 1. MICROVASCULAR
 2. MACROVASCULAR


2. ALTERACIONES EN EL CONTROL DE DM
 1. INFECCIONES


3. HB GLICOSILADA : PERMITE VALORACION 3 MESES


4. FACTORES DE RIESGO
 1. ANTECDENTES FAMILIARES
 2. EDAD
 3. OSEDIDAD
RECOMENDACIONES

1. EN PACIENTES DIABETICOS SE DEBE SOSPECHAR ENFERMEDAD
   CARDIOVASCULAR (GRADO C )


1. PACIENTES CON POBRE CONTROL DE LA DIABETES DEBEN TENER
   ADECUADA VALORACION DE LA VIA AERAS (GRADO D)
OBESIDAD
1. OBESIDAD IMC > 30
2. OBESIDAD MORBIDA > 35
3. SUPER MORBIDA > 50


4. VIA AEREA DIFICL


5. COMORBILIAD HTA, SAOS, ENF ART


6. DISFUNCION CARDIOPULMONAR
 1. EKG ALT ONDA T – QT 61%
RECOMENDACIONES
1. LA EVALUACION INCLUYE EXAMEN FISICO, TEST BERLIN, EKG,
   POLISOMNOGRAFIA (GRADO D)


2. EXAMENS DE LABORATORIO DEBE INCLUIR HbA1C (GRADO D)


3. CIRCUNFERENCIA DE CUELLO > 43 + MALLAMPATI > PREDICTORES DE
   VIA AEREA DIFICL (GRADO 3)


4. EL USO DE CPAP PUEDE RPEVENIR HIPOXIA PEIROPERATORIA
   (GRADO C)
CIRUGIA LAPAROSCOPIA VRS ABIERTA
              EN ICC

LAPAROSCOPIA
• < DAÑO TISULAR
• < PARALISIS INTESTINAL
ABIERTA
• > PRESION INTRA- ABD
• GC
• RVS
INDICES ANTERIORES
A




O       0,4%   2   7%
1       0,9%   3   >11%
INDICES DE RIESGO
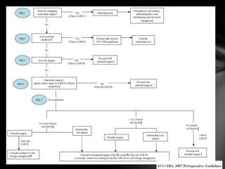
ALGORITMO
E . K .G
ECOCARDIOGRAMA


FUNCION VI
• NO ES EL UNICO METODO
• NO SE RECOMIENDA
  SISTEMATICAMENTE
• FEVI < 35 %
  • SENSIBILIDAD 50%
  • ESPECIFICIDAD 91%
  • IAM NO FATAL
  • MUERTE CARDIACA PERI
    OPERATORIO
LAS PRUEBAS DIAGNOSTICAS SOLO DEBEN REALIZARSE SI LOS
RESULTADOS CAMBIAN EL MANEJO PERIOPERATORIO
PRUEBA DE ESFUERZO
INDICACIONES                              CONTRAINDICACIONES
                                          • IAM (4 – 5 día)
                                          • Angina inestable
• Probabilidad E.C pte asintomático
                                          • Dolor torácico no descartado 1 y 2
• Severidad y pronostico en ptes con EC
                                          • Estenosis valvular aortica severa
• Pte sintomático + Fx riesgo E.C
                                          • Mio – pericarditis
• Efectividad de una Terapia
                                          • Miocardiopatia hipertrofica +
• Pronostico post IAM ( 7-14 día)           obstuccion del tracto salida VI
                                          • Taquiarritmias en la prueba
• Arritmias sintomáticas en ejercicio
                                          • Bloqueo a-v completo
• Sd prexitación en ejercicio
                                          • HTA severa en reposo
                                          • Infeccion sistemica
                                          • TVP
                                          • > 70 años (relativa)
I
ESTRATEGIAS EN LA REDUCCION DEL
            RIESGO

ANTIAGREGACION
BETA BLOQUEADORES
COAGULACION
DILATADORES
ESTATINAS
ANTIAGREGACION


ASA
CLOPIDOGREL
CA
COAGULACION
DILATADORES

IECA --- ARA II
•SCA
 •IGUAL
•HTA
 •24 HRS PRE QX
NITARTOS
CALCIOANTAGONISTAS
ESTATINAS
INTERVENCION CORONARIA
PERCUTANEA
RVM – ANGIOPLASTIA + STENT
ICC
ICC
       IECA , B
BLOQUADORES, ESTATINAS
        Y ASA




 MORTALIDAD INTRA HS




     DISFUCION VI
ICC

USO RACIONAL DE FLUIDOS INTRAOPERATORIOS


LA ICC POP PUEDE PRESENTARSE IMEDIATA O TARDIA


OPTIMIZACION DE TTO FARMACOLOGIO PREVIO A QX
VALVULOPATIAS
ESTENOSIS AORTICA

VALVULOPATIA > FRECUENTE
GRAVE AREA VALVULAR < 1CM 2           FX RISK MORTALIDAD
EN CIRUGIA URGENTE            MONITORIA HEMODINAMICA
EN QX ELECTIVA VER SINTOMAS    NO            RISK BAJO – ½
                                    SI REMPLAZO VALVULA PREVIO
ESTENOSIS MITRAL

BAJO RIESGO EN EM NO SIGNIFICATIVA          AREA > 1.5 CM 2
ASINTOMATICO + Y AREA < 1.5   Y PAP   < 50 MMHG     NO CORRECION
CONTROL DE HEMODINAMIA Y SOBRECARGA
SI TIENE PAP > 50 MMHG        COMISUROTOMIA PERCUTANEA PREVIA
INSUFICIENCIA AORTICA O MITAL


ASINTOMATICO      INSUFICIENCIA SEVERA        FEVI OK    QX
CON O SIN         INSUFICIENSIA SEVERA    FEVI < 35     SI URG
OPTIMIZAR TRATAMIENTO FARMACOLOGICO PREVIO|
ARRITMIAS
ARRITMIAS

Valoracion preoperatoria

  • 1.
    JUAN MANUEL VELASCO RESIDENTEDE ANESTESIA UNIVERSIDAD EL BOSQUE
  • 3.
    OBJETIVOS IDENTIFICAR RIESGO • MORBILIDAD •MORTALIDAD DISEÑAR ESTRATEGIAS • RIESGO AIDCIONAL
  • 4.
  • 5.
    ¿CÓMO, CUÁNDO YPOR QUIÉN DEBE SER EVALUADO EL PACIENTE?
  • 6.
    COMO - CUANDO CUESTIONARIOS GR D DISEÑOS SISTEMATICOS GR C SUFICIENTE TIEMPO GR D • INTERVENCION • RESULTADO DEL PACIENTE • FUMADOR (6 – 8 SS) • ALCOHOL (1 MES)
  • 7.
    QUIEN SELECCIÓN • ENFERMERAS GR: C • RESIDENTES GR : D COMPLEMENTADA • ANESTESIOLOGO GR: D MISMO • PRE QX • POS QX GR: D
  • 8.
    COMO SE DEBEREALIZAR – VALORACION PREOPERATORIA
  • 9.
    CIRUGIA NO CARDIACA •EVENTOS CARDIACOS PERIOP • 4% ENF CARDIACA • 1,4% SIN ENF • EVALUACION • CONDICION CARDIACA ACTIVA • FACTORES DE RIESGO QUIRURGICO • CAPACIDAD FUNCIONAL • FACTORES DE RIESGO CARDIACO
  • 10.
    CONDICIONES CARDIACAS – EVALUACION - TTO - PREVIO – QX 1. SÍNDROMES CORONARIOS INESTABLES • ANGINA INESTABLE • IAM < 30 DIAS 2. ICC - ARRITMIAS SIGNIFICATIVAS • BLOQUEO AURICULOVENTRICULAR DE ALTO GRADO • ARRITMIAS VENTRICULARES SINTOMÁTICAS • ASV FC > 100 EN REPOSO • BRADICARDIA SINTOMÁTICA • TV DE NOVO 3. ENFERMEDAD VALVULAR SEVERA • ESTENOSIS AÓRTICA SEVERA (GRADIENTE P ½ >40 MMHG, ÁREA <1 CM2 O SINTOMÁTICO) • LA ESTENOSIS MITRAL SINTOMÁTICA
  • 11.
  • 12.
  • 13.
    FACTORES RISK CLINICO 1.ENFERMEDAD CORONARIA 2. FALLA CARDIACA 3. ACV 4. DIABETES 5. INSUFICIENCIA RENAL • ( CREATININA SÉRICA> 2MGDL)
  • 14.
    RECOMENDACION 1. ENF CARDIACAACTIVA O SOSPECHA 1. DIFERIR PROCEDIMIENTO 2. VALORACION CARDIOLOGIA 3. TTO 4. RECOMENDACIÓN : D 2. B-BLOQUEANTES O ESTATINAS 1. COTINUAR EN PERIOPERATORIO (Grado de recomendación: A). 2. MÍNIMO 7 DÍAS - IDEAL 30 DÍAS PREOPERATORIO
  • 15.
  • 16.
    ENFERMEDADES RESPIRATORIAS COMPLICACIONES FACTORES DE RIESGO 1. ATELECTASIAS 1. EDAD > 70 AÑOS 2. NEUMONIA 2. EPOC 3. INSUFICIENCIA 3. TABAQUISMO RESPIRATORIA 4. DURACION DE CIRUGIA 4. EXACERBACION EPOC 1. OTROS FX DE RIESGO NEUMONIA 1. TIPO DE QX 2. ECV 3. ESTEROIDES 4. ALCOHOL
  • 17.
    ESPIROMETRIA 1. VALOR DIAGNOSTICO OBSTRUCCIONPULMONAR 2. NO PREDICTOR RIESGO COMPLICACIONES 3. NO HAY VALOR UMBRAL LIMITE LA QX
  • 18.
    RADIOGRAFIA DE TORAX 1.NO SON PREDICTIVOS - COMPLICACION 2. SOLO 3% RX INFLUENCIA 3. 21 % ANORMALES 4. COMPLICACIONES POP SIMILARES 12% CON RX 16% SIN RX
  • 19.
    SAHOS  RIESGO INDEPENDIENTE  DIFICULTAD V-A  > RISK OBSTRUCTIVOS POP  > RISK SPO2 < 90 (12 HRS POP)  > ESTANCIA UCI  > REINTUBACION 24%  POLISOMNOGRAFIA GLOD ESTÁNDAR  TEST BERLIN
  • 21.
    TERAPIA RESPIRATORIA -NUTRICION T. RESPIRATORIA NUTRICION 1. MEJORA 1. MALNUTRICION 2. FX RIESGO ENF PUL 2. < MASA MUSCULAR 3. CIRUGIA ABDOMINAL 3. HIPOALBUMINEMIA MAYOR 1. < 30 GL 4. FACTOR INDEPENDIENTE COMPLICACION POP
  • 22.
    RECOMENDACION 1. ESPIROMETRIA NORECOMIENDA – RIESGO COMPLICACION POP (RECOMENDACIÓN G: D) 2. RX NO SE RECOMIENDA DE RUTINA (GRADOB) 3. RX > 70 AÑOS + FX RISK ESTABLES – LIMITADAS (GRADO A) 4. EVALUACION CUIDADOSA PTE SAHOS V.A DIFICL ( GRADO C) 5. CUESTIONARIOS EN SAHOS SI NO HAY PSMNG (GARDO D) 6. USO CPAP PERIOPERATORIO EN SAHOS – HIPOXIA (GRADO D)
  • 23.
    RECOMENDACION 1. TERAPIA RESPIRATORIAEN QX ABD SUP – BENEFICA (GRADO D) 2. CORRECCION DE MALNUTRICION (GRADO D) 3. DEJAR FUMAR 6-8 SS MINIMO 4 SEMANA (GRADO B )
  • 24.
    ENFERMEDAD RENAL 1. AUMENTODE MORBI MORTALIDAD 2. CREATININA SERCIA COMPLICACION 3. TFG MEJOR PREDICTOR CREATININA SERICA 4. ACLARAMIENTO COCKROFT Y GAULT 5. RIFLE – AKI
  • 25.
    RECOMENDACIONES 1. ESCALAS DERIESGO SON UTILES PARA IDENTIFICACION DE PACIENTES CON RIESGO POP DE INSUFICIENCIA RENAL (GRADO C) 2. LA TFG ES MEJOR QUE NIVEL SERICO CREATININA PARA EVALUAR PTES CON ENFERMEDAD RENAL 3. DIURESIS DEBE SE CONTROLADA PERIOPERATORIAMENTE PARA EVITAR EMPEORAMIENTO DE CUADRO CLINICO
  • 26.
    DIABETES 1. FACTORES DERIESGO 1. MICROVASCULAR 2. MACROVASCULAR 2. ALTERACIONES EN EL CONTROL DE DM 1. INFECCIONES 3. HB GLICOSILADA : PERMITE VALORACION 3 MESES 4. FACTORES DE RIESGO 1. ANTECDENTES FAMILIARES 2. EDAD 3. OSEDIDAD
  • 27.
    RECOMENDACIONES 1. EN PACIENTESDIABETICOS SE DEBE SOSPECHAR ENFERMEDAD CARDIOVASCULAR (GRADO C ) 1. PACIENTES CON POBRE CONTROL DE LA DIABETES DEBEN TENER ADECUADA VALORACION DE LA VIA AERAS (GRADO D)
  • 28.
    OBESIDAD 1. OBESIDAD IMC> 30 2. OBESIDAD MORBIDA > 35 3. SUPER MORBIDA > 50 4. VIA AEREA DIFICL 5. COMORBILIAD HTA, SAOS, ENF ART 6. DISFUNCION CARDIOPULMONAR 1. EKG ALT ONDA T – QT 61%
  • 29.
    RECOMENDACIONES 1. LA EVALUACIONINCLUYE EXAMEN FISICO, TEST BERLIN, EKG, POLISOMNOGRAFIA (GRADO D) 2. EXAMENS DE LABORATORIO DEBE INCLUIR HbA1C (GRADO D) 3. CIRCUNFERENCIA DE CUELLO > 43 + MALLAMPATI > PREDICTORES DE VIA AEREA DIFICL (GRADO 3) 4. EL USO DE CPAP PUEDE RPEVENIR HIPOXIA PEIROPERATORIA (GRADO C)
  • 33.
    CIRUGIA LAPAROSCOPIA VRSABIERTA EN ICC LAPAROSCOPIA • < DAÑO TISULAR • < PARALISIS INTESTINAL ABIERTA • > PRESION INTRA- ABD • GC • RVS
  • 34.
  • 35.
    A O 0,4% 2 7% 1 0,9% 3 >11%
  • 36.
  • 37.
  • 40.
  • 41.
    ECOCARDIOGRAMA FUNCION VI • NOES EL UNICO METODO • NO SE RECOMIENDA SISTEMATICAMENTE • FEVI < 35 % • SENSIBILIDAD 50% • ESPECIFICIDAD 91% • IAM NO FATAL • MUERTE CARDIACA PERI OPERATORIO
  • 42.
    LAS PRUEBAS DIAGNOSTICASSOLO DEBEN REALIZARSE SI LOS RESULTADOS CAMBIAN EL MANEJO PERIOPERATORIO
  • 43.
    PRUEBA DE ESFUERZO INDICACIONES CONTRAINDICACIONES • IAM (4 – 5 día) • Angina inestable • Probabilidad E.C pte asintomático • Dolor torácico no descartado 1 y 2 • Severidad y pronostico en ptes con EC • Estenosis valvular aortica severa • Pte sintomático + Fx riesgo E.C • Mio – pericarditis • Efectividad de una Terapia • Miocardiopatia hipertrofica + • Pronostico post IAM ( 7-14 día) obstuccion del tracto salida VI • Taquiarritmias en la prueba • Arritmias sintomáticas en ejercicio • Bloqueo a-v completo • Sd prexitación en ejercicio • HTA severa en reposo • Infeccion sistemica • TVP • > 70 años (relativa)
  • 44.
  • 45.
    ESTRATEGIAS EN LAREDUCCION DEL RIESGO ANTIAGREGACION BETA BLOQUEADORES COAGULACION DILATADORES ESTATINAS
  • 46.
  • 47.
  • 51.
  • 53.
    DILATADORES IECA --- ARAII •SCA •IGUAL •HTA •24 HRS PRE QX
  • 54.
  • 55.
  • 57.
  • 58.
  • 59.
  • 60.
  • 61.
    ICC IECA , B BLOQUADORES, ESTATINAS Y ASA MORTALIDAD INTRA HS DISFUCION VI
  • 62.
    ICC USO RACIONAL DEFLUIDOS INTRAOPERATORIOS LA ICC POP PUEDE PRESENTARSE IMEDIATA O TARDIA OPTIMIZACION DE TTO FARMACOLOGIO PREVIO A QX
  • 63.
  • 64.
    ESTENOSIS AORTICA VALVULOPATIA >FRECUENTE GRAVE AREA VALVULAR < 1CM 2 FX RISK MORTALIDAD EN CIRUGIA URGENTE MONITORIA HEMODINAMICA EN QX ELECTIVA VER SINTOMAS NO RISK BAJO – ½ SI REMPLAZO VALVULA PREVIO
  • 65.
    ESTENOSIS MITRAL BAJO RIESGOEN EM NO SIGNIFICATIVA AREA > 1.5 CM 2 ASINTOMATICO + Y AREA < 1.5 Y PAP < 50 MMHG NO CORRECION CONTROL DE HEMODINAMIA Y SOBRECARGA SI TIENE PAP > 50 MMHG COMISUROTOMIA PERCUTANEA PREVIA
  • 66.
    INSUFICIENCIA AORTICA OMITAL ASINTOMATICO INSUFICIENCIA SEVERA FEVI OK QX CON O SIN INSUFICIENSIA SEVERA FEVI < 35 SI URG OPTIMIZAR TRATAMIENTO FARMACOLOGICO PREVIO|
  • 67.
  • 68.