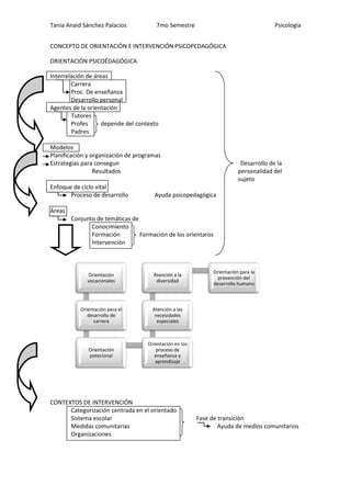
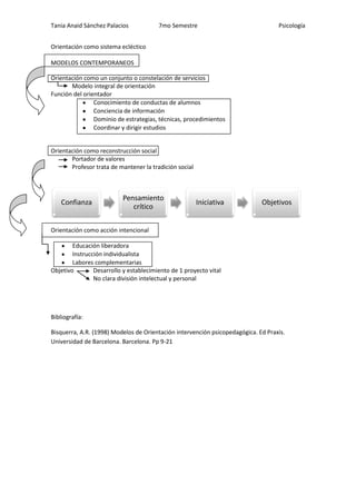
CONCEPTO DE ORIENTACIÓN E INTERVENCIÓN PSICOPEDAGÓGICAORIENTACIÓN PSICOÉDAGÓGICA Interrelación de áreasCarreraProc. De enseñanzaDesarrollo personalAgentes de la orientaciónTutoresProfes       depende del contextoPadresModelosPlanificación y organización de programasEstrategias para conseguirDesarrollo de la Resultadospersonalidad del sujetoEnfoque de ciclo vitalProceso de desarrolloAyuda psicopedagógicaÁreasConjunto de temáticas deConocimientoFormación     Formación de los orientarosIntervenciónCONTEXTOS DE INTERVENCIÓNCategorización centrada en el orientadoSistema escolarFase de transiciónMedidas comunitariasAyuda de medios comunitariosOrganizacionesINTERVENCIÓNProceso especializado de ayudaCoincide con la orientaciónPSICOPEDAGOGÍAFormar profesionalesMejora de procesos de enseñanza y aprendizajePrevención de tratamientoOrientación vocacionalSeguimiento de las intervenciones educativasAtención a sujetos con necesidades especialesNiveles de discurso sobre la orientaciónBibliografía: Rodríguez Moreno, M.L (1994) Orientación e intervención psicopedagógica. Edición Ceac. Barcelona. Pp. 21-34MODELOS DE ORIENTACIÓN EDUCATIVA Y PROFESIONAL EN EL SIGLO XXMODELOS HISTÓRICOSModelo de Frank ParsonsOrientación profesionalLabor humanitariaAyuda a obrerosNecesidad de estudioPsicoanálisisPsicología diferencialPedagogíaComparar características de la personaFactores operativosAnálisis de la personaAnálisis de la tarea  Creación de una técnica psicológicaComparación conjuntaDx de características personalesModelo que asimila la orientación y educaciónComprenderOrganizarActividades cooperativas     individualesExtenderObjetivo   Preparar a los alumnos a comprometerse con actividades significativasPROCESO EDUCATIVOMODELOS MODERNOSAjuste o adaptaciónKoos y kefauver distribuciónFormular objeticosVocacionalesSocialesFacilitandoCívicosel conocimientoRecreativosOrientación como proceso clínicoOrientación como proceso de toma de decisionesOrientación como sistema eclécticoMODELOS CONTEMPORANEOSOrientación como un conjunto o constelación de serviciosModelo integral de orientaciónFunción del orientadorConocimiento de conductas de alumnosConciencia de informaciónDominio de estrategias, técnicas, procedimientosCoordinar y dirigir estudiosOrientación como reconstrucción socialPortador de valoresProfesor trata de mantener la tradición socialOrientación como acción intencionalEducación liberadoraInstrucción individualistaLabores complementariasObjetivoDesarrollo y establecimiento de 1 proyecto vitalNo clara división intelectual y personalBibliografía:Bisquerra, A.R. (1998) Modelos de Orientación intervención psicopedagógica. Ed Praxis. Universidad de Barcelona. Barcelona. Pp 9-21
6 Orientaci¢N Psicopedag¢Gica
6 Orientaci¢N Psicopedag¢Gica
6 Orientaci¢N Psicopedag¢Gica

6 Orientaci¢N Psicopedag¢Gica

  • 1.
    CONCEPTO DE ORIENTACIÓNE INTERVENCIÓN PSICOPEDAGÓGICAORIENTACIÓN PSICOÉDAGÓGICA Interrelación de áreasCarreraProc. De enseñanzaDesarrollo personalAgentes de la orientaciónTutoresProfes depende del contextoPadresModelosPlanificación y organización de programasEstrategias para conseguirDesarrollo de la Resultadospersonalidad del sujetoEnfoque de ciclo vitalProceso de desarrolloAyuda psicopedagógicaÁreasConjunto de temáticas deConocimientoFormación Formación de los orientarosIntervenciónCONTEXTOS DE INTERVENCIÓNCategorización centrada en el orientadoSistema escolarFase de transiciónMedidas comunitariasAyuda de medios comunitariosOrganizacionesINTERVENCIÓNProceso especializado de ayudaCoincide con la orientaciónPSICOPEDAGOGÍAFormar profesionalesMejora de procesos de enseñanza y aprendizajePrevención de tratamientoOrientación vocacionalSeguimiento de las intervenciones educativasAtención a sujetos con necesidades especialesNiveles de discurso sobre la orientaciónBibliografía: Rodríguez Moreno, M.L (1994) Orientación e intervención psicopedagógica. Edición Ceac. Barcelona. Pp. 21-34MODELOS DE ORIENTACIÓN EDUCATIVA Y PROFESIONAL EN EL SIGLO XXMODELOS HISTÓRICOSModelo de Frank ParsonsOrientación profesionalLabor humanitariaAyuda a obrerosNecesidad de estudioPsicoanálisisPsicología diferencialPedagogíaComparar características de la personaFactores operativosAnálisis de la personaAnálisis de la tarea Creación de una técnica psicológicaComparación conjuntaDx de características personalesModelo que asimila la orientación y educaciónComprenderOrganizarActividades cooperativas individualesExtenderObjetivo Preparar a los alumnos a comprometerse con actividades significativasPROCESO EDUCATIVOMODELOS MODERNOSAjuste o adaptaciónKoos y kefauver distribuciónFormular objeticosVocacionalesSocialesFacilitandoCívicosel conocimientoRecreativosOrientación como proceso clínicoOrientación como proceso de toma de decisionesOrientación como sistema eclécticoMODELOS CONTEMPORANEOSOrientación como un conjunto o constelación de serviciosModelo integral de orientaciónFunción del orientadorConocimiento de conductas de alumnosConciencia de informaciónDominio de estrategias, técnicas, procedimientosCoordinar y dirigir estudiosOrientación como reconstrucción socialPortador de valoresProfesor trata de mantener la tradición socialOrientación como acción intencionalEducación liberadoraInstrucción individualistaLabores complementariasObjetivoDesarrollo y establecimiento de 1 proyecto vitalNo clara división intelectual y personalBibliografía:Bisquerra, A.R. (1998) Modelos de Orientación intervención psicopedagógica. Ed Praxis. Universidad de Barcelona. Barcelona. Pp 9-21