UNIVERSIDAD NACIONAL DE
CAJAMARCA
ING.EN INDUSTRIAS ALIMENTARIAS
UNIVERSIDAD NACIO
DOCENTE : Ing. Zoila Galvez Malpica
CURSO : Bioingeniería
TEMA : Ácidos Orgánicos
ESTUDIANTE: Reina Pinedo Huaman
CICLO : IX
Cajamarca, septiembre del 2020
OBTENCIÓN DE ÁCIDO ACETICO A PARTIR DE LA MANZANA
Vinagre de manzana es el producto de la fermentación n alcohólica, seguida de la fermentación
acética del zumo de manzana. Conforme a las normas internacionales, contiene más de 4 gramos de
ácido acético en 100 mL a 20 C. Por fermentación, además de ácido acético, también se forman
algunos ácidos grasos, como el ácido fénico y el ácido valeriánico, estos ácidos combinados con
residuos de alcohol no oxidados forman éteres, estos compuestos combinados con los acetales
(producto del aldehído acético y alcohol) contribuyen a dar el aroma al vinagre
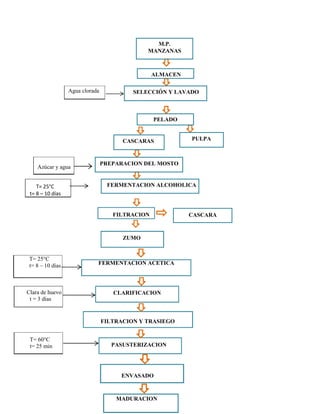
I. FLUJOGRAMA DEL PROCESO DE OBTENCIÓN DEL ACIDO ACETICO
Agua clorada
Azúcar y agua
T= 25°C
t= 8 – 10 días
FILTRACION CASCARA
ZUMO
T= 25°C
t= 8 – 10 días FERMENTACION ACETICA
Clara de huevo
t = 3 días
CLARIFICACION
FILTRACION Y TRASIEGO
T= 60°C
t= 25 min PASUSTERIZACION
ENVASADO
MADURACION
M.P.
MANZANAS
ALMACEN
PELADO
CASCARAS PULPA
FERMENTACION ALCOHOLICA
PREPARACION DEL MOSTO
SELECCIÓN Y LAVADO
 Recepción: Consiste en cuantificar la materia prima que entra al proceso, es
necesario usar balanzas limpias y calibradas.
 Lavado y selección: El lavado se efectúa con agua clorada, y su selección con
base a que no haya manzanas malogradas, el tamaño no es muy importante.
 Pelado: Se puede hacer en forma manual o mecánica. La cáscara de la manzana
es la materia prima que vamos a utilizar para la producción de nuestro vinagre y
la pulpa suelen utilizar para la producción de sidra.
 Preparación del mosto: Adicionamos agua y azúcar a las cascaras de manzana,
preparando así nuestro mosto. La fermentación sera llevada a cabo mediante la
acción espontánea de las levaduras propias que existen en la manzana.
 Fermentación alcohólica: Consiste en el desdoble de los azucares en alcohol y
co2 (f. tumultuosa). Se deja fermentar por unos 8 a 10 días, a 25° C. La Cuba debe
taparse con una tela que permita la salida del gas producido.
 Filtrado: el filtrado se hace con la ayuda de filtros o coladores finos, para eliminar
residuos como las cascaras. Antes del comienzo de la fermentación acética es
necesario filtrar, con el objeto de eliminar la mayor cantidad de partículas en
suspensión y separar el zumo límpio de partículas sólidas depositadas y
sedimentos en el fondo ya que estas últimas podrían acarrear trastornos de estar
presentes en la fermentación acética.
 Fermentación acética: (F. pasiva), Se deja fermentar por unos 8 a 10 días, a 25°
C. La Cuba debe taparse con una tela que permita la salida del gas producido.
 Clarificación: Como en el vinagre quedan todavía en suspensión partículas
coloidales, que no son susceptibles de sedimentar, debe procederse a una
clarificación mediante el empleo de sustancias coagulantes que atrapan y
precipitan las partículas coloidales suspendidas. Este proceso durara 3 días.
 Filtrado y trasiego: El vino filtrado anteriormente sufre todavía una
fermentación lente, más o menos larga, hasta que concluye definitivamente. Y
se procede entonces a un nuevo filtrado y trasiego con el objeto de eliminar los
lodos de levaduras depositadas en el fondo.
 Pasteurización: El vinagre filtrado se pasteuriza en un recipiente muy limpio a
una temperatura de 60 °C por 15 minutos.
 Envasado: El vinagre es embotellado en caliente o pasteurizado a 65 °C, luego
su embotellado se hace en botellas de vidrio, previamente esterilizadas.
 Maduración: Después de terminada la fermentación acética, el vinagre es
mantenido en reposo a bajas temperaturas durante 4 a 6 meses para desarrollar
sabores y provocar clarificación. (Wilder Acuña González, 2014)
II. DESCRIPCION DEL PROCESO EN EL BIOREACTOR
El fermentador será llenado con las melazas, agua y nutrientes para
posteriormente introducir el inóculo. El inóculo provendrá de otro fermentador de
menor capacidad en el que se habrá desarrollado un cultivo crecido previamente
en laboratorio. Es imprescindible inocular el microorganismo ya adaptado al
medio y eliminar en lo posible el tiempo de latencia.
Un biorreactor o fermentador, es una pieza clave y central de este proceso
biotecnológico, ya que este proporciona un ambiente controlado que permite el
crecimiento eficaz de las células y la formación de un producto; todo esto teniendo
niveles óptimos de temperatura, pH, sustrato, oxígeno; para así convertir la
materia prima en productos de interés específicos.
La fermentación acética se da en el bioreactor por
la fermentación bacteriana de Acetobacter, un género de bacterias aeróbicas, que
transforma el alcohol etílico en ácido acético, la sustancia característica del
vinagre.
La formación de ácido acético (CH3COOH) resulta de la oxidación de
un alcohol por la bacteria del vinagre en presencia del oxígeno del aire. Estas
bacterias, a diferencia de las levaduras productoras de alcohol, requieren un
suministro generoso de oxígeno para su crecimiento y actividad. El cambio que
ocurre es descrito generalmente por la ecuación:
C2H5OH + O2 → Acetobacter aceti → CH3COOH + H2O
En los tipos de fermentaciones de alimentos encontramos a la fermentación
acética (proceso aerobio) la cual necesita de microorganismos como son las
bacterias que llevan a cabo la oxidación y transformación de Alcohol
Etílico (obtenido de la fermentación alcohólica) en ácido acético. La fermentación
acética del vino proporciona el vinagre debido a un exceso de oxígeno y es
considerado uno de los fallos del vino.
Después que la fermentación acética se ha completado, el vinagre no puede ser
expuesto al aire debido a que puede sufrir una oxidación adicional a Dióxido de
carbono y agua, reduciendo el vinagre rápidamente a una condición de baja
calidad. Para evitar ésta situación el vinagre deberá ser colocado en recipientes
completamente llenos y fuertemente sellados. El ácido acético es utilizado como
un conservante previniendo el crecimiento de las bacterias y los hongos.
Microorganismo responsable del proceso
El número de bacterias acéticas usualmente presente en el jugo fermentado es
pequeño y a menudo son del tipo indeseable o inactivo. Por lo tanto, debe ser
añadido un indicador adecuado para suministrar la clase apropiada de bacterias y
producir las condiciones favorables para su crecimiento y actividad. El mejor
medio para prevenir el crecimiento de organismos indispensables es
añadir vinagre fuerte en un biorreactor con Alcohol Etílico diluido, y una bacteria
llamada Acetobacter que se desarrolla en presencia de oxígeno con ciertas
condiciones, como un pH entre 3.5 a 5.5 y con una temperatura de 30° C esta
bacteria se encarga de oxidar el alcohol diluido. La rapidez de transformación de
alcohol a ácido depende de la actividad del organismo.
El Acetobacter es de particular importancia comercialmente, debido a que es
usada en la producción de vinagre (Intencionalmente convirtiendo
el etanol del vino en Ácido acético). (MORALES CHORRES, 2017)
2.1.FACTORES QUE INTERVIENEN
 Concentración de Alcohol: La concentración indicada oscila entre un 6 - 8% con
una tolerancia de hasta 12%; un exceso de alcohol origina una fermentación
incompleta. Por otro lado, el uso de concentraciones demasiado bajas puede
producir pérdida de vinagre, pues a las concentraciones inferiores de 1 – 2%
provoca que los esteres y el ácido acético se oxiden llevando a llevando a una
pérdida de pérdida de aroma, sabor aroma, sabor y rendimiento de la
fermentación.
 Temperatura. La temperatura óptima de fermentación acética comprendida
dentro del rango de 30 a 31ºC; de esta forma, el proceso de fermentación es viable
entre los 28 y 33ºC. Sin embargo, cuando la temperatura es superior a 33ºC o está
por sobre la temperatura óptima, ocurre un proceso de desactivación bacteriana,
en el cual las enzimas son desnaturadas, la membrana dañada, causando que los
constituyentes se dispersen y el organismo sea más sensible a los efectos tóxicos
de la célula, además de aumentar las pérdidas de alcohol y productos volátiles
 Influencia de la aireación. El factor aireación, se considera fundamental, dado
que las bacterias acéticas requieren de un suministro constante de oxígeno,
además de una agitación orbital para homogenizar el contenido y garantizar la
aireación. La concentración de oxígeno disuelto en el medio se debe mantener
constante, en torno a 2 mg/L y la cantidad de aire suministrado debe ser
aproximadamente de 50 ml/min para 100 ml de medio lo que equivale a 0,5 vvm
que es el volumen de aire introducido, por unidad de volumen de fermentador por
minuto.
El proceso de fermentación acética es estrictamente dependiente sobre el oxígeno
abastecido a la fase líquida y se requiere de un sistema de distribución gas - líquido
para la transferencia de oxígeno, ya que afecta directamente sobre la
productividad del proceso de fermentación.
 pH: El pH tiene un marcado efecto en la velocidad de crecimiento y en el
rendimiento. El pH óptimo para algunos organismos en especial para las levaduras
se encuentra en un rango de 4,0 a 6,0. En cambio el valor de pH puede afectar su
composición o su naturaleza de la superficie microbiana al disociarse ácidos y
bases. El pH tiene una gran influencia en los productos finales del metabolismo
anaerobio.
 Acidez inicial: Para inhibir el desarrollo de las bacterias perjudiciales y
suministrar las condiciones adecuadas para la inoculación. Se debe ajustar a
3 – 3.5 añadiendo una cantidad de sustrato alcohólico suficiente como para que
el vinagre tenga una acidez final de 6.
(Raymundo Erazo E.*, 2001)
III. CONCLUSIONES.
 El ácido acético es uno de los ácidos orgánicos muy utilizado por sus múltiples
ventajas en la industria alimentaria, y en concentraciones más bajas se utiliza
como aditivo alimentario, saborizante y conservante. El regula la acidez de los
alimentos. En el hogar, los usos alimentarios incluyen el decapado y la presencia
del ácido en el vinagre. Conservar los vegetales y las frutas con vinagre los
conserva porque el ácido acético previene el crecimiento de bacterias.
 Para la obtención de este acido es muy importante conocer los factores que
pueden afectar la fermentación acética dentro del reactor , así como saber las
condiciones adecuadas de la bacteria encargado de la
fermentación(el Acetobacter ).
 Los ácidos orgánicos son ampliamente utilizados en la industria alimentaria como
aditivos. Como agentes de transformación, se agregan para controlar la
alcalinidad de muchos productos, pueden actuar como tamponadores o
simplemente como agentes neutralizantes.
IV. BIBLIOGRAFIA
MORALES CHORRES. (2017). elaboracion de vinagre de manzana. España.
Raymundo Erazo E.*, L. R. (2001). PRODUCOÓNDEVINAGREDEMANZANA POR
FERMENTACIÓN A ESCALA PILOTO. Lima.
Wilder Acuña González, W. M. (2014). PRODUCCIÓN DE ÁCIDO ACÉTICO.
colombia.

Acido acetico

  • 1.
    UNIVERSIDAD NACIONAL DE CAJAMARCA ING.ENINDUSTRIAS ALIMENTARIAS UNIVERSIDAD NACIO DOCENTE : Ing. Zoila Galvez Malpica CURSO : Bioingeniería TEMA : Ácidos Orgánicos ESTUDIANTE: Reina Pinedo Huaman CICLO : IX Cajamarca, septiembre del 2020
  • 2.
    OBTENCIÓN DE ÁCIDOACETICO A PARTIR DE LA MANZANA Vinagre de manzana es el producto de la fermentación n alcohólica, seguida de la fermentación acética del zumo de manzana. Conforme a las normas internacionales, contiene más de 4 gramos de ácido acético en 100 mL a 20 C. Por fermentación, además de ácido acético, también se forman algunos ácidos grasos, como el ácido fénico y el ácido valeriánico, estos ácidos combinados con residuos de alcohol no oxidados forman éteres, estos compuestos combinados con los acetales (producto del aldehído acético y alcohol) contribuyen a dar el aroma al vinagre I. FLUJOGRAMA DEL PROCESO DE OBTENCIÓN DEL ACIDO ACETICO
  • 3.
    Agua clorada Azúcar yagua T= 25°C t= 8 – 10 días FILTRACION CASCARA ZUMO T= 25°C t= 8 – 10 días FERMENTACION ACETICA Clara de huevo t = 3 días CLARIFICACION FILTRACION Y TRASIEGO T= 60°C t= 25 min PASUSTERIZACION ENVASADO MADURACION M.P. MANZANAS ALMACEN PELADO CASCARAS PULPA FERMENTACION ALCOHOLICA PREPARACION DEL MOSTO SELECCIÓN Y LAVADO
  • 4.
     Recepción: Consisteen cuantificar la materia prima que entra al proceso, es necesario usar balanzas limpias y calibradas.  Lavado y selección: El lavado se efectúa con agua clorada, y su selección con base a que no haya manzanas malogradas, el tamaño no es muy importante.  Pelado: Se puede hacer en forma manual o mecánica. La cáscara de la manzana es la materia prima que vamos a utilizar para la producción de nuestro vinagre y la pulpa suelen utilizar para la producción de sidra.  Preparación del mosto: Adicionamos agua y azúcar a las cascaras de manzana, preparando así nuestro mosto. La fermentación sera llevada a cabo mediante la acción espontánea de las levaduras propias que existen en la manzana.  Fermentación alcohólica: Consiste en el desdoble de los azucares en alcohol y co2 (f. tumultuosa). Se deja fermentar por unos 8 a 10 días, a 25° C. La Cuba debe taparse con una tela que permita la salida del gas producido.  Filtrado: el filtrado se hace con la ayuda de filtros o coladores finos, para eliminar residuos como las cascaras. Antes del comienzo de la fermentación acética es necesario filtrar, con el objeto de eliminar la mayor cantidad de partículas en suspensión y separar el zumo límpio de partículas sólidas depositadas y sedimentos en el fondo ya que estas últimas podrían acarrear trastornos de estar presentes en la fermentación acética.  Fermentación acética: (F. pasiva), Se deja fermentar por unos 8 a 10 días, a 25° C. La Cuba debe taparse con una tela que permita la salida del gas producido.
  • 5.
     Clarificación: Comoen el vinagre quedan todavía en suspensión partículas coloidales, que no son susceptibles de sedimentar, debe procederse a una clarificación mediante el empleo de sustancias coagulantes que atrapan y precipitan las partículas coloidales suspendidas. Este proceso durara 3 días.  Filtrado y trasiego: El vino filtrado anteriormente sufre todavía una fermentación lente, más o menos larga, hasta que concluye definitivamente. Y se procede entonces a un nuevo filtrado y trasiego con el objeto de eliminar los lodos de levaduras depositadas en el fondo.  Pasteurización: El vinagre filtrado se pasteuriza en un recipiente muy limpio a una temperatura de 60 °C por 15 minutos.  Envasado: El vinagre es embotellado en caliente o pasteurizado a 65 °C, luego su embotellado se hace en botellas de vidrio, previamente esterilizadas.  Maduración: Después de terminada la fermentación acética, el vinagre es mantenido en reposo a bajas temperaturas durante 4 a 6 meses para desarrollar sabores y provocar clarificación. (Wilder Acuña González, 2014) II. DESCRIPCION DEL PROCESO EN EL BIOREACTOR El fermentador será llenado con las melazas, agua y nutrientes para posteriormente introducir el inóculo. El inóculo provendrá de otro fermentador de menor capacidad en el que se habrá desarrollado un cultivo crecido previamente en laboratorio. Es imprescindible inocular el microorganismo ya adaptado al medio y eliminar en lo posible el tiempo de latencia. Un biorreactor o fermentador, es una pieza clave y central de este proceso biotecnológico, ya que este proporciona un ambiente controlado que permite el crecimiento eficaz de las células y la formación de un producto; todo esto teniendo
  • 6.
    niveles óptimos detemperatura, pH, sustrato, oxígeno; para así convertir la materia prima en productos de interés específicos. La fermentación acética se da en el bioreactor por la fermentación bacteriana de Acetobacter, un género de bacterias aeróbicas, que transforma el alcohol etílico en ácido acético, la sustancia característica del vinagre. La formación de ácido acético (CH3COOH) resulta de la oxidación de un alcohol por la bacteria del vinagre en presencia del oxígeno del aire. Estas bacterias, a diferencia de las levaduras productoras de alcohol, requieren un suministro generoso de oxígeno para su crecimiento y actividad. El cambio que ocurre es descrito generalmente por la ecuación: C2H5OH + O2 → Acetobacter aceti → CH3COOH + H2O En los tipos de fermentaciones de alimentos encontramos a la fermentación acética (proceso aerobio) la cual necesita de microorganismos como son las bacterias que llevan a cabo la oxidación y transformación de Alcohol Etílico (obtenido de la fermentación alcohólica) en ácido acético. La fermentación acética del vino proporciona el vinagre debido a un exceso de oxígeno y es considerado uno de los fallos del vino. Después que la fermentación acética se ha completado, el vinagre no puede ser expuesto al aire debido a que puede sufrir una oxidación adicional a Dióxido de carbono y agua, reduciendo el vinagre rápidamente a una condición de baja calidad. Para evitar ésta situación el vinagre deberá ser colocado en recipientes completamente llenos y fuertemente sellados. El ácido acético es utilizado como un conservante previniendo el crecimiento de las bacterias y los hongos. Microorganismo responsable del proceso El número de bacterias acéticas usualmente presente en el jugo fermentado es pequeño y a menudo son del tipo indeseable o inactivo. Por lo tanto, debe ser añadido un indicador adecuado para suministrar la clase apropiada de bacterias y producir las condiciones favorables para su crecimiento y actividad. El mejor
  • 7.
    medio para prevenirel crecimiento de organismos indispensables es añadir vinagre fuerte en un biorreactor con Alcohol Etílico diluido, y una bacteria llamada Acetobacter que se desarrolla en presencia de oxígeno con ciertas condiciones, como un pH entre 3.5 a 5.5 y con una temperatura de 30° C esta bacteria se encarga de oxidar el alcohol diluido. La rapidez de transformación de alcohol a ácido depende de la actividad del organismo. El Acetobacter es de particular importancia comercialmente, debido a que es usada en la producción de vinagre (Intencionalmente convirtiendo el etanol del vino en Ácido acético). (MORALES CHORRES, 2017)
  • 8.
    2.1.FACTORES QUE INTERVIENEN Concentración de Alcohol: La concentración indicada oscila entre un 6 - 8% con una tolerancia de hasta 12%; un exceso de alcohol origina una fermentación incompleta. Por otro lado, el uso de concentraciones demasiado bajas puede producir pérdida de vinagre, pues a las concentraciones inferiores de 1 – 2% provoca que los esteres y el ácido acético se oxiden llevando a llevando a una pérdida de pérdida de aroma, sabor aroma, sabor y rendimiento de la fermentación.  Temperatura. La temperatura óptima de fermentación acética comprendida dentro del rango de 30 a 31ºC; de esta forma, el proceso de fermentación es viable entre los 28 y 33ºC. Sin embargo, cuando la temperatura es superior a 33ºC o está por sobre la temperatura óptima, ocurre un proceso de desactivación bacteriana, en el cual las enzimas son desnaturadas, la membrana dañada, causando que los constituyentes se dispersen y el organismo sea más sensible a los efectos tóxicos de la célula, además de aumentar las pérdidas de alcohol y productos volátiles  Influencia de la aireación. El factor aireación, se considera fundamental, dado que las bacterias acéticas requieren de un suministro constante de oxígeno, además de una agitación orbital para homogenizar el contenido y garantizar la aireación. La concentración de oxígeno disuelto en el medio se debe mantener constante, en torno a 2 mg/L y la cantidad de aire suministrado debe ser aproximadamente de 50 ml/min para 100 ml de medio lo que equivale a 0,5 vvm que es el volumen de aire introducido, por unidad de volumen de fermentador por minuto. El proceso de fermentación acética es estrictamente dependiente sobre el oxígeno abastecido a la fase líquida y se requiere de un sistema de distribución gas - líquido para la transferencia de oxígeno, ya que afecta directamente sobre la productividad del proceso de fermentación.
  • 9.
     pH: ElpH tiene un marcado efecto en la velocidad de crecimiento y en el rendimiento. El pH óptimo para algunos organismos en especial para las levaduras se encuentra en un rango de 4,0 a 6,0. En cambio el valor de pH puede afectar su composición o su naturaleza de la superficie microbiana al disociarse ácidos y bases. El pH tiene una gran influencia en los productos finales del metabolismo anaerobio.  Acidez inicial: Para inhibir el desarrollo de las bacterias perjudiciales y suministrar las condiciones adecuadas para la inoculación. Se debe ajustar a 3 – 3.5 añadiendo una cantidad de sustrato alcohólico suficiente como para que el vinagre tenga una acidez final de 6. (Raymundo Erazo E.*, 2001) III. CONCLUSIONES.  El ácido acético es uno de los ácidos orgánicos muy utilizado por sus múltiples ventajas en la industria alimentaria, y en concentraciones más bajas se utiliza como aditivo alimentario, saborizante y conservante. El regula la acidez de los alimentos. En el hogar, los usos alimentarios incluyen el decapado y la presencia del ácido en el vinagre. Conservar los vegetales y las frutas con vinagre los conserva porque el ácido acético previene el crecimiento de bacterias.  Para la obtención de este acido es muy importante conocer los factores que pueden afectar la fermentación acética dentro del reactor , así como saber las condiciones adecuadas de la bacteria encargado de la fermentación(el Acetobacter ).  Los ácidos orgánicos son ampliamente utilizados en la industria alimentaria como aditivos. Como agentes de transformación, se agregan para controlar la alcalinidad de muchos productos, pueden actuar como tamponadores o simplemente como agentes neutralizantes.
  • 10.
    IV. BIBLIOGRAFIA MORALES CHORRES.(2017). elaboracion de vinagre de manzana. España. Raymundo Erazo E.*, L. R. (2001). PRODUCOÓNDEVINAGREDEMANZANA POR FERMENTACIÓN A ESCALA PILOTO. Lima. Wilder Acuña González, W. M. (2014). PRODUCCIÓN DE ÁCIDO ACÉTICO. colombia.