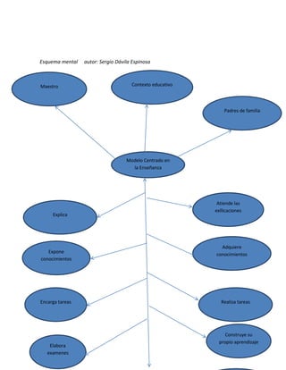
AUTORA: DIANA SAGASTEGUI<br />UNA APUESTA POR LA CULTURA: EL APRENDIZAJE SITUADO. <br />LA LECTURA NOS HABLA  DEL APRENDIZAJE DEL APRENDIZAJE SITUADO,RENUEVA IMAGINARIO DE INNOVACIÓN INVARIABLEMENTE <br />PRESENTE EN LOS EDUCADORES DE TODOS LOS TIEMPOS, LA ACTIVIDAD EN CONTEXTO COMO FACTORCLAVE DE TODO APRENDIZAJE., <br />LA EDUCACIÓN Y SU ENTORNO SOCIAL ,EN DONDE LOS ALUMNOS DESARROLLAN UNA INTELIGENCIA CRITICA ,<br />LOS EDUCANDOS Y FUTUROS PROFESIONISTASDISTINGUEN LAS NECESIDADESY OPORTUNIDADES IDENTIFICAN LAS FORMAS DE INTERVENCIONPARA INCIDIR EN LAS FORMAS SOCIALES CENTRAR EL LOGRO ESCOLAR EN EL DESARROLLO DE COMPETENCIAS ,<br />ESTIMULAR LA CAPACIDADDE LOS ALUMNOS PARA ANTICIPAR ,FORMULAR,  EINCIDIR,<br />APRENDIZAJE SITUADO:UNA FORMA DE CREAR SIGNIFICADO DESDE ACTIVIDADES COTIDIANAS DE LA VIDA DIARIAPROCEDE DE DIFERENTES DICIPLINAS,Y ENFOQUES.<br />LA FILOSOFIADEL LENGUAJE, LA ANTROPOLOGÍA,LA FENOMOLOGIA, EL CONTRUCTIVISMO,LA SOCIOLOGIADEL CONOCIMIENTO, LAETNOMETODOLOGIAY LA SICOLOGÍA-COGNITIVA. <br />INTERACCONES SOCIALES DEL LENGUAJE MISMO,LA RELACIÓN CON SU CONTEXTO <br />LA INTERACCION INTERCAMBIOS SOCIALES,ELAPRENDIZAJESIGNIFICATIVO:EL ALUMNO APRENDE A IDENTIFICARLAS RELACIONES EXISTENTES EN LA NUEVA INFORMACIÓN Y LA INFORMACIÓN QUE ADQUIERE PREVIAMENTE. <br />ESQUEMA MENTAL AUTOR:VIGOSTKY ENFOQUE SOCIOCULTURAL<br />Los procesos de aprendizaje.Desarrollo psicopedagógico: se parte del diagnostico.Lenguaje el lenguaje se conecta con el pensamiento.<br />Vygotsky la relación entre pensamiento y lenguaje.<br />Zona de desarrollo próximo cuando el niño atravez la observación aprende lo social.Nivel de desarrollo: potencial experimentan lo que pueden hacer con la ayuda de un adulto.Nivel educativo: es cuando experimenta  nuevos conocimientos.<br />Esquema mental     autor: Sergio Dávila Espinosa<br />CalificaElabora examenesEncarga tareasExpone conocimientosExplicaModelo Centrado en la EnseñanzaAtiende las exllicaciones Realiza tareasConstruye su propio aprendizajeAdquiere conocimientosDe autoevaluaContexto educativoMaestroPadres de familia<br />
Autora mary mapas
Autora mary mapas
Autora mary mapas

Autora mary mapas

  • 1.
    AUTORA: DIANA SAGASTEGUI<br/>UNA APUESTA POR LA CULTURA: EL APRENDIZAJE SITUADO. <br />LA LECTURA NOS HABLA DEL APRENDIZAJE DEL APRENDIZAJE SITUADO,RENUEVA IMAGINARIO DE INNOVACIÓN INVARIABLEMENTE <br />PRESENTE EN LOS EDUCADORES DE TODOS LOS TIEMPOS, LA ACTIVIDAD EN CONTEXTO COMO FACTORCLAVE DE TODO APRENDIZAJE., <br />LA EDUCACIÓN Y SU ENTORNO SOCIAL ,EN DONDE LOS ALUMNOS DESARROLLAN UNA INTELIGENCIA CRITICA ,<br />LOS EDUCANDOS Y FUTUROS PROFESIONISTASDISTINGUEN LAS NECESIDADESY OPORTUNIDADES IDENTIFICAN LAS FORMAS DE INTERVENCIONPARA INCIDIR EN LAS FORMAS SOCIALES CENTRAR EL LOGRO ESCOLAR EN EL DESARROLLO DE COMPETENCIAS ,<br />ESTIMULAR LA CAPACIDADDE LOS ALUMNOS PARA ANTICIPAR ,FORMULAR, EINCIDIR,<br />APRENDIZAJE SITUADO:UNA FORMA DE CREAR SIGNIFICADO DESDE ACTIVIDADES COTIDIANAS DE LA VIDA DIARIAPROCEDE DE DIFERENTES DICIPLINAS,Y ENFOQUES.<br />LA FILOSOFIADEL LENGUAJE, LA ANTROPOLOGÍA,LA FENOMOLOGIA, EL CONTRUCTIVISMO,LA SOCIOLOGIADEL CONOCIMIENTO, LAETNOMETODOLOGIAY LA SICOLOGÍA-COGNITIVA. <br />INTERACCONES SOCIALES DEL LENGUAJE MISMO,LA RELACIÓN CON SU CONTEXTO <br />LA INTERACCION INTERCAMBIOS SOCIALES,ELAPRENDIZAJESIGNIFICATIVO:EL ALUMNO APRENDE A IDENTIFICARLAS RELACIONES EXISTENTES EN LA NUEVA INFORMACIÓN Y LA INFORMACIÓN QUE ADQUIERE PREVIAMENTE. <br />ESQUEMA MENTAL AUTOR:VIGOSTKY ENFOQUE SOCIOCULTURAL<br />Los procesos de aprendizaje.Desarrollo psicopedagógico: se parte del diagnostico.Lenguaje el lenguaje se conecta con el pensamiento.<br />Vygotsky la relación entre pensamiento y lenguaje.<br />Zona de desarrollo próximo cuando el niño atravez la observación aprende lo social.Nivel de desarrollo: potencial experimentan lo que pueden hacer con la ayuda de un adulto.Nivel educativo: es cuando experimenta nuevos conocimientos.<br />Esquema mental autor: Sergio Dávila Espinosa<br />CalificaElabora examenesEncarga tareasExpone conocimientosExplicaModelo Centrado en la EnseñanzaAtiende las exllicaciones Realiza tareasConstruye su propio aprendizajeAdquiere conocimientosDe autoevaluaContexto educativoMaestroPadres de familia<br />