BIOMOLECULAS:
ADN, ARN,
CROMOSOMAS,ATP
LAURA SOFIA RAMIREZ WILCHES
CIENCIAS BIOLOGICAS
UNIVERSIDAD DE SAN BUENAVENTURA
CARTAGENA
BIOMOLÉCULAS
• Las biomoleculas son sustancias que
intervienen en nuestro organismo
• Pueden ser: inorgánicas, agua, sales
minerales, orgánica, glúcidos, lípidos,
proteínas, ácidos nucleicos
• Las biomoléculas son sintetizadas por
los seres vivos y tienen una estructura
a base de carbono
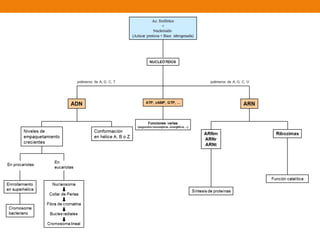
ACIDOS NUCLEICOS
Es la macromolécula responsable de la herencia y su unidad
básica son los nucleótidos.
Cada nucleótido incluye tres estructuras básicas que se repiten:
una base nitrogenada, un azúcar y un grupo fosfato.
• Bases nitrogenadas: moléculas orgánicas cíclicas, con
nitrógeno. Son cinco: adenina, timina, guanina, citosina y
uracilo.
• Azúcar: es un monosacárido con 5 azúcares, que puede tener
dos variantes: la ribosa y la desoxiribosa.
• Si el azúcar es ribosa, el ácido nucleico se llama ARN; si es
desoxiribosa, se llama ADN.
• Grupo fosfato: es un derivado del ácido fosfórico. (H3PO4)
• Tres nucleótidos forman un gen.
• Los genes son las moléculas responsables del
almacenamiento, transmisión (herencia) y expresión de la
información genética (ADN) en el núcleo.
• Controlan la síntesis y la secuencia de todas las
proteínas, enviando un mensaje desde el núcleo al
citoplasma (ARN).
NUCLEOTIDOS
BASE + AZÚCAR + FOSFATO = NUCLEÓTIDO
•Enlace éster: grupo
carbonilo se combina con
el hidroxilo del grupo
fosfato.
Es un enlace covalente
muy fuerte
•Enlace glicosídico: Enlace entre un
carbohidrato y otro grupo. También es
covalente
NUCLEOTIDOS
El ADN y el ARN
son polímeros de
ácidos nucléicos
AZÚCAR
ADN
ARN
BASES NITROGENADAS
Molécula cíclica
que contiene
nitrógeno con
propiedades de
base
Esqueleto” de fosfato-azúcar
El azúcar de un nucleótido se une al grupo fosfato del
siguiente nucleótido (y así van formando una cadena)
Covalent bonds connect the sugar of one nucleotide to the
phosphate group of the next.
Se unen mediante
una reacción de
deshidratación o
condensación/
Reacción de
condensación
Enlace fosfodiester
Funciones de las biomoléculas
Ácidos Nucleicos
ADN ARN
Duplicación
: herencia
Síntesis
proteica
Intermediario en
la síntesis
proteica
ADN (Ácido DesoxiRibonucleico)
• El ADN es el portador de la información
genética; los genes están compuestos por
ADN.
• El ADN es el Ácido Desoxirribonucleico.
• Es el tipo de molécula más compleja que se
conoce.
• Su secuencia de nucleótidos contiene la
información necesaria para poder controlar el
metabolismo un ser vivo.
• El ADN es el lugar donde reside la información
genética de un ser vivo.
Descubrimiento de la estructura del ADN
• En los años 50 Rosalind Frankil
y Maurice Wilkins toman una
foto
X-ray crystallography
• Watson y Crick (describen el modelo en 1953)
Vieron las fotos de R.Franklin y crearon un modelo.
Cristalografía de rayos X
• Un esqueleto de azúcar y fosfatos en el exterior y bases en el interior de la
doble héilce. Las bases nitrogenadas alineadas forman enlaces de
hidrógeno entre ellas.
• Complementariedad de pares de bases, debido al tamaño de éstas y su
habilidad de formar puentes de hidrógeno entre ellas.
Desoxiribosa
P Fosfato
D Desoxiribosa
A Adenina
G Guanina
T Tiamina
C Citocina
Pares de bases complementarias y enlaces de
hidrógeno (aDN doble hélice)
• Pares de bases: cada tipo de base en una hebra se enlace con
solo un tipo de base de la otra hebra
• Enlaces de : Purinas forman enlaces de hidrógeno con
pirimidinas
• Adenina se enlaza con Tiamina mediante dos enlaces de
hidrógeno
• Guanina se enlaza con Citocina mediante tres enlaces de
hidrógeno
• Dos nucleótidos enlazados a través de la doble hélice son
llamadas “Par de bases”
Pareamiento o emparejamiento de bases
Doble hélice de ADN
ADN
El ADN está organizado en cromosomas; cuando la célula no se
está dividiendo, los cromosomas están como cromatina en hebras,
que es ADN envuelto en proteínas (histonas). Cuando la célula va a
dividirse, la cromatina se compacta y se forman los cromosomas.
Un ser humano tiene 46 cromosomas (23 pares), al rededor de 1,8
metros de ADN dentro de cada núcleo.
El estudio de su estructura se puede hacer a varios niveles,
apareciendo estructuras, primaria, secundaria, terciaria,
cuaternaria y niveles de empaquetamiento superiores.
• Estructura primaria
El ADN está compuesto por una secuencia de nucleótidos
formados por desoxirribosa.
Las bases nitrogenadas que se hallan formando los nucleótidos
de ADN son Adenina, Guanina, Citosina y Timina.
No aparece Uracilo.
Los nucleótidos se unen entre sí mediante el grupo fosfato del
segundo nucleótido, que sirve de puente de unión entre
el carbono 5′ del primer nucleótido y el carbono 3′ de siguiente
nucleótido.
Como el primer nucleótido tiene libre el carbono 5′ y el siguiente
nucleótido tiene libre el carbono 3′, se dice que la secuencia de
nucleótidos se ordena desde 5′ a 3′ (5′ → 3′).
• Estructura secundaria
• La estructura secundaria del ADN fue propuesta por James Watson y Francis
Crick, y la llamaron el modelo de doble hélice de ADN.
Este modelo está formado por dos hebras de nucleótidos. Estas dos hebras se
sitúan de forma antiparalela, es decir, una orientada en sentido 5′ → 3′ y la otra
de 3′ → 5′. Las dos están paralelas, formando puentes de Hidrógeno entre las
bases nitrogenadas enfrentadas.
• Cuando en una hebra encontramos Adenina, en la otra hebra hallamos Timina.
Cuando en una hebra encontramos Guanina, en la otra hallamos Citosina.
•
• Estas bases enfrentadas son las que constituyen los puentes de Hidrógeno.
Adenina forma dos puentes de Hidrógeno con Timina. Guanina
forma tres puentes de Hidrógeno con la Citosina.
• Las dos hebras están enrolladas en torno a un eje imaginario, que gira en contra
del sentido de las agujas de un reloj. Las vueltas de estas hélices se estabilizan
mediante puentes de Hidrógeno.
• Esta estructura permite que las hebras que se formen por duplicación de
ADN sean copia complementaria de cada una de las hebras existentes.
• Estructura terciaria
• El ADN es una molécula muy larga en algunas especies y, sin embargo, en las células
eucariotas se encuentra alojado dentro del minúsculo núcleo. Cuando el ADN se une a
proteínas básicas, la estructura se compacta mucho.
• Las proteínas básicas son Histonas o Protaminas.
• La unión con Histonas genera la estructura denominada nucleosoma.
• Cada nucleosoma está compuesto por una estructura voluminosa, denominada core,
seguida por un eslabón o “Linker”. El core está compuesto por un octámero de
proteínas, Histonas, denominadas H2A, H2B, H3 y H4.
• Cada tipo de histona se presenta en número par. Esta estructura está rodeada por un
tramo de ADN que da una vuelta y 3/4 en torno al octámero. El Linker está formado
por un tramo de ADN que une un nucleosoma con otro y una histona H1.
• El conjunto de la estructura se denomina fibra de cromatina de 100Å. Tiene un aspecto
repetitivo en forma de collar de perlas, donde las perlas serían los nucleosomas,
unidos por los linker.
• El ADN debe encontrarse más compacto en el núcleo de los espermatozoides. En este
caso, el ADN se une a proteínas de carácter más básico, denominadas Protaminas. El
ADN se enrolla sobre estas proteínas, formando una estructura muy compacta,
denominada estructura cristalina del ADN.
• Estructura cuaternaria
• La cromatina en el núcleo tiene un grosor de 300Å. La
fibra de cromatina de 100Å se empaqueta formando
una fibra de cromatina de 300Å. El enrollamiento que
sufre el conjunto de nucleosomas recibe el nombre
de solenoide.
• Los solenoides se enrollan formando la cromatina del
núcleo interfásico de la célula eucariota. Cuando la célula
entra en división, el ADN se compacta más, formando los
cromosomas.
Importancia biológica del ADN
• La función principal del ADN es mantener a través del código
genético la información necesaria para crear un ser vivo
idéntico a aquel del que proviene (o muy similar, en el caso de
mezclarse con otra cadena como es el caso de la reproducción
sexual o de sufrir mutaciones).
• Por sus funciones y propiedades, entre ellas podemos resaltar
que:
1. El ADN controla la actividad de la célula.
2. Lleva la información genética de la célula, ya que las
unidades de ADN (genes), son las responsables de las
características estructurales y de la transmisión de estas
características de una célula a otra en la división celular.
3. Tiene la propiedad de duplicarse durante la división celular
para formar dos moléculas idénticas, para lo que necesita
que en el núcleo celular existan nucleótidos, energía y
enzimas.
ACTIVIDAD:
• Observa los siguientes videos y realiza un
textombreve (un párrafo, donde expliques que es el
ADN y como funciona en nuestro organismo:
• What is dna
• http://youtu.be/1YDTOcAVJrE
• Dna double helix structure
• http://www.youtube.com/watch?v=VegLVn_1oCE
ARN
Generalmente
una cadena
Contiene
Uracílo
Contiene
Ribosa
Virus contiene
info genética en
genoma de ARN
Más tendencia a
la hidrólisis que
ADN
Cataliza
reacciones
el la sintesis
de proteínas
Aldopentosa
Forma de azúcar más
simple
Monosacárido de 5
carbonos y un grupo
funcional aldehido.
Monosacárido
ARN (Acido Ribo Nucleico)
• El Ácido Ribonucleico
está constituido por la
unión de nucleótidos
formados por una
pentosa, la Ribosa, una
base nitrogenada, que
son Adenina, Guanina,
Citosina y Uracilo. No
aparece la Timina.
• Los nucleótidos se unen formando una cadena con una
ordenación en la que el primer nucleótido tiene libre
el carbono 5’ de la pentosa.
• El último nucleótido tiene libre el carbono 3’. Por ello, se
dice que la ordenación de la secuencia de nucleótidos va
desde 5’ a 3’ (5’ ® 3’).
• En la célula aparecen cuatro tipos de ARN, con distintas
funciones, que son el ARN mensajero, el ARN
ribosómico, el ARN transferente y el ARN heteronuclear.
ARN mensajero (ARNm)
• ARN lineal, que contiene la información, copiada del
ADN, para sintetizar una proteína.
• Se forma en el núcleo celular, a partir de una secuencia
de ADN.
• Sale del núcleo y se asocia a ribosomas, donde se
construye la proteína.
• A cada tres nucleótidos (codón) corresponde un
aminoácido distinto.
• Así, la secuencia de aminoácidos de la proteína está
configurada a partir de la secuencia de los nucleótidos del
ARNm.
ARN ribosómico (ARNr)
• El ARN ribosómico, o ribosomal, unido a proteínas de
carácter básico, forma los ribosomas.
• Los ribosomas son las estructuras celulares donde se
ensamblan aminoácidos para formar proteínas, a partir de
la información que transmite el ARN mensajero.
• Hay dos tipos de ribosomas, el que se encuentra en
células procariotas y en el interior de mitocondrias y
cloroplastos, y el que se encuentra en el hialoplasma o en
el retículo endoplásmatico de células eucariotas.
ARN transferente (ARNt)
• Es un ARN no lineal. En él se pueden observar tramos de doble hélice
intracatenaria, es decir, entre las bases que son complementarias, dentro de
la misma cadena. Esta estructura se estabiliza mediante puentes de
Hidrógeno.
• Presenta otros nucleótidos con bases modificadas. Estos nucleótidos no
pueden emparejarse, y su existencia genera puntos de apertura en la hélice,
produciendo bucles.
• En el se distinguen tres tramos (brazos): En uno de ellos aparece una
secuencia de tres nucleótidos, denominada anti codón. Esta secuencia es
complementaria con una secuencia del ARNm, el codón. En el brazo
opuesto, en el extremo 3′ de la cadena, se une un aminoácido
específico predeterminado por la secuencia de anti codón.
• Su función consiste en llevar un aminoácido específico al ribosoma. En él se
une a la secuencia complementaria del ARNm, mediante el anti codón. A la
vez, transfiere el aminoácido correspondiente a la secuencia de aminoácidos
que está formándose en el ribosoma.
ARN heteronuclear (ARNhn)
• El ARN heteronuclear, o heterogéneo nuclear, agrupa a
todos los tipos de ARN que acaban de ser transcritos
(pre-ARN). Son moléculas de diversos tamaños.
• Este ARN se encuentra en el núcleo de las células
eucariotas. En células procariotas no aparece.
• Su función consiste en ser el precursor de los distintos
tipos de ARN.
Importancia del ARN
• Es el material genético responsable de trasferir o más
bien transcribir la información o instrucciones del ADN
para construir proteínas
• Para las células eucariontas el ADN es el código genético
en el núcleo de las células con toda la información
necesaria para construir nuestro organismo; el ARN lleva
a cabo las instrucciones presentes en este “plano” y
convierte estas instrucciones en proteínas, uno de los
bloques básicos con los que estamos hechos.
Síntesis Proteica
• El material hereditario conocido como ácido
desoxirribonucleico (ADN), que se encuentra en el núcleo
de la célula, contiene la información necesaria para dirigir
la fabricación de proteínas
• La secuencia de aminoácidos está a su vez determinada
por la secuencia de bases de los nucleótidos del ADN.
• Cada secuencia de tres bases, llamada triplete,
constituye una palabra del código genético o codón, que
especifica un aminoácidodeterminado.
• el triplete GAC (guanina, adenina, citosina) es el codón
correspondiente alaminoácido leucina, mientras que el CAG
(citosina, adenina, guanina) corresponde al aminoácido valina.
• Por tanto, una proteína formada por 100 aminoácidos queda
codificada por un segmento de 300 nucleótidos de ADN.
• La síntesis proteica comienza con la separación de la molécula
de ADN en sus dos hebras.
• En un proceso llamado transcripción, una parte de la hebra
paralela actúa como plantilla para formar una nueva cadena
que se llama ARN mensajero o ARNm.
• El ARNm sale del núcleo celular y se acopla a los ribosomas,
unas estructuras celulares especializadas que actúan como
centro de síntesis de proteínas.
• Los aminoácidos son transportados hasta los ribosomas por
otro tipo de ARN llamado de transferencia (ARNt). Se inicia un
fenómeno llamado traducción que consiste en el enlace de los
aminoácidos en una secuencia determinada por el ARNm para
formar una molécula de proteína.
• MUTACIONES:
La sustitución de un nucleótido de ADN por otro que contiene
una base distinta hace que todas las células o virus
descendientes contengan esa misma secuencia de bases
alterada.
Como resultado de la sustitución, también puede cambiar la
secuencia de aminoácidos de la proteína resultante.
La exposición de una célula o un virus a las radiaciones o a
determinados compuestos químicos aumenta la probabilidad de
sufrir mutaciones.
Consulta
1. ¿cuales son las fases de los proceso de transcripción
y traducción para la formación de proteínas?: Para
células eucariotas y procariotas.
2. ¿Cómo ocurren las mutaciones genéticas?
3. ¿Qué es el código genético; y el genoma humano?

Biomoleculas: adn arn_atp

  • 1.
    BIOMOLECULAS: ADN, ARN, CROMOSOMAS,ATP LAURA SOFIARAMIREZ WILCHES CIENCIAS BIOLOGICAS UNIVERSIDAD DE SAN BUENAVENTURA CARTAGENA
  • 2.
    BIOMOLÉCULAS • Las biomoleculasson sustancias que intervienen en nuestro organismo • Pueden ser: inorgánicas, agua, sales minerales, orgánica, glúcidos, lípidos, proteínas, ácidos nucleicos • Las biomoléculas son sintetizadas por los seres vivos y tienen una estructura a base de carbono
  • 3.
    ACIDOS NUCLEICOS Es lamacromolécula responsable de la herencia y su unidad básica son los nucleótidos. Cada nucleótido incluye tres estructuras básicas que se repiten: una base nitrogenada, un azúcar y un grupo fosfato. • Bases nitrogenadas: moléculas orgánicas cíclicas, con nitrógeno. Son cinco: adenina, timina, guanina, citosina y uracilo. • Azúcar: es un monosacárido con 5 azúcares, que puede tener dos variantes: la ribosa y la desoxiribosa. • Si el azúcar es ribosa, el ácido nucleico se llama ARN; si es desoxiribosa, se llama ADN. • Grupo fosfato: es un derivado del ácido fosfórico. (H3PO4)
  • 4.
    • Tres nucleótidosforman un gen. • Los genes son las moléculas responsables del almacenamiento, transmisión (herencia) y expresión de la información genética (ADN) en el núcleo. • Controlan la síntesis y la secuencia de todas las proteínas, enviando un mensaje desde el núcleo al citoplasma (ARN).
  • 5.
  • 6.
    BASE + AZÚCAR+ FOSFATO = NUCLEÓTIDO •Enlace éster: grupo carbonilo se combina con el hidroxilo del grupo fosfato. Es un enlace covalente muy fuerte •Enlace glicosídico: Enlace entre un carbohidrato y otro grupo. También es covalente NUCLEOTIDOS
  • 7.
    El ADN yel ARN son polímeros de ácidos nucléicos AZÚCAR ADN ARN
  • 8.
    BASES NITROGENADAS Molécula cíclica quecontiene nitrógeno con propiedades de base
  • 9.
    Esqueleto” de fosfato-azúcar Elazúcar de un nucleótido se une al grupo fosfato del siguiente nucleótido (y así van formando una cadena) Covalent bonds connect the sugar of one nucleotide to the phosphate group of the next. Se unen mediante una reacción de deshidratación o condensación/
  • 10.
  • 12.
    Funciones de lasbiomoléculas Ácidos Nucleicos ADN ARN Duplicación : herencia Síntesis proteica Intermediario en la síntesis proteica
  • 13.
    ADN (Ácido DesoxiRibonucleico) •El ADN es el portador de la información genética; los genes están compuestos por ADN. • El ADN es el Ácido Desoxirribonucleico. • Es el tipo de molécula más compleja que se conoce. • Su secuencia de nucleótidos contiene la información necesaria para poder controlar el metabolismo un ser vivo. • El ADN es el lugar donde reside la información genética de un ser vivo.
  • 14.
    Descubrimiento de laestructura del ADN • En los años 50 Rosalind Frankil y Maurice Wilkins toman una foto X-ray crystallography • Watson y Crick (describen el modelo en 1953) Vieron las fotos de R.Franklin y crearon un modelo. Cristalografía de rayos X • Un esqueleto de azúcar y fosfatos en el exterior y bases en el interior de la doble héilce. Las bases nitrogenadas alineadas forman enlaces de hidrógeno entre ellas. • Complementariedad de pares de bases, debido al tamaño de éstas y su habilidad de formar puentes de hidrógeno entre ellas.
  • 15.
  • 16.
    P Fosfato D Desoxiribosa AAdenina G Guanina T Tiamina C Citocina
  • 18.
    Pares de basescomplementarias y enlaces de hidrógeno (aDN doble hélice) • Pares de bases: cada tipo de base en una hebra se enlace con solo un tipo de base de la otra hebra • Enlaces de : Purinas forman enlaces de hidrógeno con pirimidinas • Adenina se enlaza con Tiamina mediante dos enlaces de hidrógeno • Guanina se enlaza con Citocina mediante tres enlaces de hidrógeno • Dos nucleótidos enlazados a través de la doble hélice son llamadas “Par de bases”
  • 19.
  • 20.
  • 21.
    ADN El ADN estáorganizado en cromosomas; cuando la célula no se está dividiendo, los cromosomas están como cromatina en hebras, que es ADN envuelto en proteínas (histonas). Cuando la célula va a dividirse, la cromatina se compacta y se forman los cromosomas. Un ser humano tiene 46 cromosomas (23 pares), al rededor de 1,8 metros de ADN dentro de cada núcleo.
  • 22.
    El estudio desu estructura se puede hacer a varios niveles, apareciendo estructuras, primaria, secundaria, terciaria, cuaternaria y niveles de empaquetamiento superiores. • Estructura primaria El ADN está compuesto por una secuencia de nucleótidos formados por desoxirribosa. Las bases nitrogenadas que se hallan formando los nucleótidos de ADN son Adenina, Guanina, Citosina y Timina. No aparece Uracilo. Los nucleótidos se unen entre sí mediante el grupo fosfato del segundo nucleótido, que sirve de puente de unión entre el carbono 5′ del primer nucleótido y el carbono 3′ de siguiente nucleótido. Como el primer nucleótido tiene libre el carbono 5′ y el siguiente nucleótido tiene libre el carbono 3′, se dice que la secuencia de nucleótidos se ordena desde 5′ a 3′ (5′ → 3′).
  • 23.
    • Estructura secundaria •La estructura secundaria del ADN fue propuesta por James Watson y Francis Crick, y la llamaron el modelo de doble hélice de ADN. Este modelo está formado por dos hebras de nucleótidos. Estas dos hebras se sitúan de forma antiparalela, es decir, una orientada en sentido 5′ → 3′ y la otra de 3′ → 5′. Las dos están paralelas, formando puentes de Hidrógeno entre las bases nitrogenadas enfrentadas. • Cuando en una hebra encontramos Adenina, en la otra hebra hallamos Timina. Cuando en una hebra encontramos Guanina, en la otra hallamos Citosina. • • Estas bases enfrentadas son las que constituyen los puentes de Hidrógeno. Adenina forma dos puentes de Hidrógeno con Timina. Guanina forma tres puentes de Hidrógeno con la Citosina. • Las dos hebras están enrolladas en torno a un eje imaginario, que gira en contra del sentido de las agujas de un reloj. Las vueltas de estas hélices se estabilizan mediante puentes de Hidrógeno. • Esta estructura permite que las hebras que se formen por duplicación de ADN sean copia complementaria de cada una de las hebras existentes.
  • 24.
    • Estructura terciaria •El ADN es una molécula muy larga en algunas especies y, sin embargo, en las células eucariotas se encuentra alojado dentro del minúsculo núcleo. Cuando el ADN se une a proteínas básicas, la estructura se compacta mucho. • Las proteínas básicas son Histonas o Protaminas. • La unión con Histonas genera la estructura denominada nucleosoma. • Cada nucleosoma está compuesto por una estructura voluminosa, denominada core, seguida por un eslabón o “Linker”. El core está compuesto por un octámero de proteínas, Histonas, denominadas H2A, H2B, H3 y H4. • Cada tipo de histona se presenta en número par. Esta estructura está rodeada por un tramo de ADN que da una vuelta y 3/4 en torno al octámero. El Linker está formado por un tramo de ADN que une un nucleosoma con otro y una histona H1. • El conjunto de la estructura se denomina fibra de cromatina de 100Å. Tiene un aspecto repetitivo en forma de collar de perlas, donde las perlas serían los nucleosomas, unidos por los linker. • El ADN debe encontrarse más compacto en el núcleo de los espermatozoides. En este caso, el ADN se une a proteínas de carácter más básico, denominadas Protaminas. El ADN se enrolla sobre estas proteínas, formando una estructura muy compacta, denominada estructura cristalina del ADN.
  • 25.
    • Estructura cuaternaria •La cromatina en el núcleo tiene un grosor de 300Å. La fibra de cromatina de 100Å se empaqueta formando una fibra de cromatina de 300Å. El enrollamiento que sufre el conjunto de nucleosomas recibe el nombre de solenoide. • Los solenoides se enrollan formando la cromatina del núcleo interfásico de la célula eucariota. Cuando la célula entra en división, el ADN se compacta más, formando los cromosomas.
  • 26.
    Importancia biológica delADN • La función principal del ADN es mantener a través del código genético la información necesaria para crear un ser vivo idéntico a aquel del que proviene (o muy similar, en el caso de mezclarse con otra cadena como es el caso de la reproducción sexual o de sufrir mutaciones). • Por sus funciones y propiedades, entre ellas podemos resaltar que: 1. El ADN controla la actividad de la célula. 2. Lleva la información genética de la célula, ya que las unidades de ADN (genes), son las responsables de las características estructurales y de la transmisión de estas características de una célula a otra en la división celular. 3. Tiene la propiedad de duplicarse durante la división celular para formar dos moléculas idénticas, para lo que necesita que en el núcleo celular existan nucleótidos, energía y enzimas.
  • 27.
    ACTIVIDAD: • Observa lossiguientes videos y realiza un textombreve (un párrafo, donde expliques que es el ADN y como funciona en nuestro organismo: • What is dna • http://youtu.be/1YDTOcAVJrE • Dna double helix structure • http://www.youtube.com/watch?v=VegLVn_1oCE
  • 28.
    ARN Generalmente una cadena Contiene Uracílo Contiene Ribosa Virus contiene infogenética en genoma de ARN Más tendencia a la hidrólisis que ADN Cataliza reacciones el la sintesis de proteínas
  • 29.
    Aldopentosa Forma de azúcarmás simple Monosacárido de 5 carbonos y un grupo funcional aldehido. Monosacárido
  • 30.
    ARN (Acido RiboNucleico) • El Ácido Ribonucleico está constituido por la unión de nucleótidos formados por una pentosa, la Ribosa, una base nitrogenada, que son Adenina, Guanina, Citosina y Uracilo. No aparece la Timina.
  • 31.
    • Los nucleótidosse unen formando una cadena con una ordenación en la que el primer nucleótido tiene libre el carbono 5’ de la pentosa. • El último nucleótido tiene libre el carbono 3’. Por ello, se dice que la ordenación de la secuencia de nucleótidos va desde 5’ a 3’ (5’ ® 3’). • En la célula aparecen cuatro tipos de ARN, con distintas funciones, que son el ARN mensajero, el ARN ribosómico, el ARN transferente y el ARN heteronuclear.
  • 32.
    ARN mensajero (ARNm) •ARN lineal, que contiene la información, copiada del ADN, para sintetizar una proteína. • Se forma en el núcleo celular, a partir de una secuencia de ADN. • Sale del núcleo y se asocia a ribosomas, donde se construye la proteína. • A cada tres nucleótidos (codón) corresponde un aminoácido distinto. • Así, la secuencia de aminoácidos de la proteína está configurada a partir de la secuencia de los nucleótidos del ARNm.
  • 33.
    ARN ribosómico (ARNr) •El ARN ribosómico, o ribosomal, unido a proteínas de carácter básico, forma los ribosomas. • Los ribosomas son las estructuras celulares donde se ensamblan aminoácidos para formar proteínas, a partir de la información que transmite el ARN mensajero. • Hay dos tipos de ribosomas, el que se encuentra en células procariotas y en el interior de mitocondrias y cloroplastos, y el que se encuentra en el hialoplasma o en el retículo endoplásmatico de células eucariotas.
  • 34.
    ARN transferente (ARNt) •Es un ARN no lineal. En él se pueden observar tramos de doble hélice intracatenaria, es decir, entre las bases que son complementarias, dentro de la misma cadena. Esta estructura se estabiliza mediante puentes de Hidrógeno. • Presenta otros nucleótidos con bases modificadas. Estos nucleótidos no pueden emparejarse, y su existencia genera puntos de apertura en la hélice, produciendo bucles. • En el se distinguen tres tramos (brazos): En uno de ellos aparece una secuencia de tres nucleótidos, denominada anti codón. Esta secuencia es complementaria con una secuencia del ARNm, el codón. En el brazo opuesto, en el extremo 3′ de la cadena, se une un aminoácido específico predeterminado por la secuencia de anti codón. • Su función consiste en llevar un aminoácido específico al ribosoma. En él se une a la secuencia complementaria del ARNm, mediante el anti codón. A la vez, transfiere el aminoácido correspondiente a la secuencia de aminoácidos que está formándose en el ribosoma.
  • 35.
    ARN heteronuclear (ARNhn) •El ARN heteronuclear, o heterogéneo nuclear, agrupa a todos los tipos de ARN que acaban de ser transcritos (pre-ARN). Son moléculas de diversos tamaños. • Este ARN se encuentra en el núcleo de las células eucariotas. En células procariotas no aparece. • Su función consiste en ser el precursor de los distintos tipos de ARN.
  • 36.
    Importancia del ARN •Es el material genético responsable de trasferir o más bien transcribir la información o instrucciones del ADN para construir proteínas • Para las células eucariontas el ADN es el código genético en el núcleo de las células con toda la información necesaria para construir nuestro organismo; el ARN lleva a cabo las instrucciones presentes en este “plano” y convierte estas instrucciones en proteínas, uno de los bloques básicos con los que estamos hechos.
  • 37.
    Síntesis Proteica • Elmaterial hereditario conocido como ácido desoxirribonucleico (ADN), que se encuentra en el núcleo de la célula, contiene la información necesaria para dirigir la fabricación de proteínas • La secuencia de aminoácidos está a su vez determinada por la secuencia de bases de los nucleótidos del ADN. • Cada secuencia de tres bases, llamada triplete, constituye una palabra del código genético o codón, que especifica un aminoácidodeterminado.
  • 38.
    • el tripleteGAC (guanina, adenina, citosina) es el codón correspondiente alaminoácido leucina, mientras que el CAG (citosina, adenina, guanina) corresponde al aminoácido valina. • Por tanto, una proteína formada por 100 aminoácidos queda codificada por un segmento de 300 nucleótidos de ADN. • La síntesis proteica comienza con la separación de la molécula de ADN en sus dos hebras. • En un proceso llamado transcripción, una parte de la hebra paralela actúa como plantilla para formar una nueva cadena que se llama ARN mensajero o ARNm. • El ARNm sale del núcleo celular y se acopla a los ribosomas, unas estructuras celulares especializadas que actúan como centro de síntesis de proteínas.
  • 39.
    • Los aminoácidosson transportados hasta los ribosomas por otro tipo de ARN llamado de transferencia (ARNt). Se inicia un fenómeno llamado traducción que consiste en el enlace de los aminoácidos en una secuencia determinada por el ARNm para formar una molécula de proteína. • MUTACIONES: La sustitución de un nucleótido de ADN por otro que contiene una base distinta hace que todas las células o virus descendientes contengan esa misma secuencia de bases alterada. Como resultado de la sustitución, también puede cambiar la secuencia de aminoácidos de la proteína resultante. La exposición de una célula o un virus a las radiaciones o a determinados compuestos químicos aumenta la probabilidad de sufrir mutaciones.
  • 40.
    Consulta 1. ¿cuales sonlas fases de los proceso de transcripción y traducción para la formación de proteínas?: Para células eucariotas y procariotas. 2. ¿Cómo ocurren las mutaciones genéticas? 3. ¿Qué es el código genético; y el genoma humano?