ENLACE
QUÍMICO
CRISTHIAN Y. HILASACA ZEA
INTRODUCCIÓN
Por los conocimientos que tenemos hasta el momento,
sabemos que existen al menos 103 elementos en la
tabla periódica. Pero en la naturaleza existen mucho
más sustancias que esos 103 elementos.
Entonces cabe preguntarse: ¿Cómo interactúan entre sí
estos elementos?
Obviamente ha de existir una “forma” en que estos
elementos se unan entre sí, para generar más
sustancias y compuestos.
La “forma” en que se unen estos elementos es
mediante enlaces.
¿PORQUÉ SE UNEN LOS ÁTOMOS?
Los átomos, moléculas e iones y se unen
entre sí porque al hacerlo se llega a una
situación de mínima energía, lo que
equivale a decir de máxima estabilidad.
Son los electrones más externos, los
también llamados electrones de valencia
los responsables de esta unión, al igual que
de la estequiometria y geometría de las
sustancias químicas
¿Qué es un enlace?
En palabras muy simples, un enlace es una
fuerza que mantiene unidos a grupos de dos o
más átomos, de tal forma que hace que
funcionen como una sola unidad.
¿Qué es un enlace?
Un enlace es la fuerza que existe entre
dos átomos, cualquiera sea su
naturaleza, debido a la transferencia
total o parcial de electrones.
De esta forma adquieren ambos una
configuración electrónica estable, la que
correspondería a un gas noble.
La respuesta a qué es un enlace no es tan simple, debido a que existen al menos tres
modelos que explican cómo se unen los átomos.
Estos modelos son:
ENLACE QUÍMICO
Fuerzas intermoleculares: son aquellas que se presentan entre moléculas
individuales.
Ejemplo, los puentes de Hidrógeno
en el agua o las fuerzas de Van der
Waals en algunos compuestos
orgánicos.
Fuerza intramoleculares o interatómicos son aquellas que se presentan
entre los átomos de la misma molécula.
Ejemplo típico, los puentes de
hidrógeno que se forman entre las
bases nitrogenadas de la hebra
helicoidal del ácido desoxirribonucléico
y que le confieren su estabilidad
estructura
Electrones de Valencia
SON LOS ELECTRONES QUE SE ENCUENTRAN EN
EL ULTIMO NIVEL DE ENERGÍA
ESTRUCTURA DE LEWIS
• Representación de los electrones de valencia.
• Se anota el elemento y los electrones se representan con puntos o cruces.
Estructura de LEWIS
Los átomos se representan con su símbolo y alrededor de ellos se colocan los
electrones de valencia, representados mediante puntos o barras, según
corresponda.
Notación de la estructura de
Lewis en forma de puntos.
Cantidad de electrones de
valencia por grupo.
Estructura de LEWIS
Representación de la estructura de Lewis en la tabla periódica
Regla del Octeto
Regla del Octeto
Escribe la configuración electrónica de los siguientes átomo e
iones. Luego desarrolla sus respectivos símbolo de Lewis:
a) S Z= 16
b) Ar Z= 18
c) Al Z= 13
d) Si Z= 14
e) O2-
Z= 8
f) N 3-
Z= 7
g) Ca2+
Z= 20
Determine cuántos electrones deben ganar o perder los
siguientes elementos para tener una configuración de gas
noble más cercano ¿Qué ión podrían formar?
a) Li Z= 3
b) Al Z= 13
c) F Z= 9
d) S Z= 16
Estructura del átomo
Capas electrónicas
Electrones y capas electrónicas
1ª: 2 electrones (2).
2ª y 3ª: 8 electrones (2 + 6).
4ª y 5ª: 18 electrones (2 + 6 + 10).
6ª y 7ª: 32 electrones (2 + 6 + 10 + 14).
Electrones
Lewis afirmar que la configuración electrónica de los gases nobles es la de
mayor estabilidad para cualquier clase de átomo, es por eso que los átomos intentan
llegar a esa configuración mediante enlaces con otros átomos, siguiendo así la REGLA
DEL OCTETO.
Configuración electrónica
Nos dice como están ordenados los
electrones en los distintos niveles de
energía, es decir, como están
distribuidos alrededor del núcleo de su
átomo.
Es muy útil (imprescindible) para
hacer el ENLACE COVALENTE y
los ENLACES IÓNICOS y conocer los
llamados electrones de valencia.
Enlace Químico
Gases nobles Únicos átomos libres en la naturaleza.
Última capa electrónica completa.
Situación muy estable.
No cambia.
Los demás átomos tienden a completar
su última capa para conseguir una
situación más estable.
REGLA DEL OCTETO
Enlace Químico
Acercamiento entre
dos o más átomos.
Fuerza de atracción
entre los electrones
de los átomos y el
núcleo de uno u otro
átomo.
Fuerza
suficientemente
grande.
ENLACE QUÍMICO
Átomos ceden, aceptan o
comparten electrones,
siendo los electrones de
valencia quienes
determinan las
características de enlace.
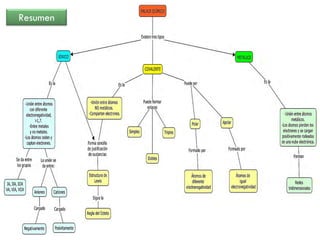
Enlace Químico
• ENLACE IÓNICO
• ENLACE COVALENTE
• ENLACE METÁLICO
Átomos que tengan pocos electrones en su última capa
de valencia y átomos que necesiten pocos electrones en
su última capa de valencia (entre 1 y 4). Uno de esos
átomos cede sus electrones al otro.
Sustancias cuyos átomos necesitan ganar electrones
para completar sus capas más externas, sin haber
transferencia de electrones, porque ningún átomo puede
perderlos, de manera que los comparten. Los electrones
pertenece a dos átomos distintos, está compartido.
Mantiene unidos los átomos de los metales entre sí. Estos
átomos se agrupan de forma muy cercana unos a otros,
lo que produce estructuras muy compactas.
ENLACE
QUÍMICO
Buscar estabilidad
energética
Ganar o perder
electrones
Compartir
electrones
FUERZAS QUE
MANTIENEN UNIDOS A
LOS ATOMOS
 En este proceso de transferencia de electrones se forman iones. El
átomo que pierde electrones queda cargado positivamente y se
llama catión. El átomo que gana electrones queda cargado
negativamente y se llama anión.
 Ambos iones adquieren la configuración de un gas noble.
 Generalmente, estos enlaces se formar por la unión de elementos
con una gran diferencia de electronegatividad, de mas 1, 7.
 En este caso los enlaces mas comunes serán entre los grupos IA II A
con VI A Y VIIA
ENLACE IÓNICO
 Sólidos a temperatura ambiente
 Duros y frágiles
 Solubles en agua y en otros solventes polares
 Conducen corriente eléctrica cuando están fundidos y en
solución, no en solidos
 Tienen altos puntos de fusión y ebullición
 Al disolverse en agua se disocian
CARACTERÍSTICAS DEL ENLACE IÓNICO
No deja de ser curiosa la forma en que dos elementos que en
sus estados puros son peligrosos (el Na es un metal corrosivo y el
Cl es un gas venenoso), al combinarse forman un compuesto que
nosotros usamos diariamente en nuestras comidas: la sal.
Enlace iónico
Na Cl NaCl
+ =
 El Na entrega un electrón (el de su último nivel) al Cl,
transformándose en el catión Na+.
 El Cl acepta este electrón, transformándose en el anión Cl-.
 Ahora ambos átomos tienen 8 electrones en su último nivel. Es
decir, adquirieron la configuración electrónica de un gas noble.
ENLACE IÓNICO
se ordenan
manera más
 Los iones en los compuestos iónicos
regularmente en el espacio de la
compacta posible.
 Cada ion se rodea de iones de signo contrario dando
lugar a celdas o unidades que se repiten en las tres
direcciones del espacio.
ESTRUCTURA CRISTALINA
Se producen cuando dos átomos
comparten sus electrones de valencia.
Esto ocurre entre átomos con tendencia
a ganar electrones, es decir entre no
metales con alta electronegatividad.
ENLACE COVALENTE
Clasificación
enlace
covalente
Según número de
electrones porenlace
Simple
Doble
Triple
Según la diferenciade
electronegatividad
Enlace covalente polar
Enlace covalente apolar
Cuando los átomos comparten
un par de electrones se llama
enlace simple
Se forma el enlace triple
cuando los átomos comparten
tres pares de electrones.
Se forma el enlace doble
cuando los átomos comparten
dos pares de electrones
Rango de Electronegatividad:
∆EN es menor a 1,7 Enlace Polar
∆EN = 0 Enlace Covalente Apolar
¿COVALENTE POLAR O APOLAR?
Se produce cuando uno
de los átomos ejerce
mayor atracción sobre los
electrones
elemento
del otro. El
con mayor
electronegatividad
atraerá a los electrones
del átomo menos
electronegativo,
generando carga parciales
positivas y negativas.
ENLACE COVALENTE POLAR
Este tipo de enlace se
iguales. La distribución
produce generalmente entre átomos
electrónica de los electrones esta
preferentemente equilibrada entre los átomos.
Se produce generalmente cuando las electronegatividades es 0
ENLACE COVALENTE APOLAR
H2SO4
Solubilidad de sustancias iónicas.
Las sustancias iónicas (sales como el NaCl) son solubles en disolventes
formados por moléculas polares, En cambio, nolo son en disolventes
apolares (benceno, cetona,eter,…)
Solubilidad de sustancias covalentes.
Las sustancias covalente pueden ser solubles o insolubles en disolventes polares.
La solubilidad va a depender de la polaridad de la molécula covalente:
• Covalente apolar  insoluble
• Covalente polar  soluble
Fuerzas Ion-Dipolo.
En una sustancia iónica , los iones pueden interactuar con los polos de una
molécula covalente polar . El polo negativo de una molécula atrae al ion
positivo y el polo positivo atrae al ión negativo , como ejemplo podemos citar
la interacción del agua con el NaCl
GEOMETRÍA MOLECULAR
La geometría molecular determina la disposición tridimensional de los átomos que forman
una molécula . Esta dependerá del número de electrones de valencia de los átomos que
forman la molécula , ya que estos son los que intervienen en un enlace químico . Una
molécula adoptará la geometría en la que la repulsión de los electrones de valencia sea
mínima. La geometría molecular se estudia a través del modelo RPECV , cuyas siglas
significan repulsión de los pares electrónicos de la capa de valencia , según este modelo
todos los electrones que hay alrededor del átomo central , incluyendo los enlazantes y los
no enlazantes desempeñan un papel fundamental en la geometría de la molécula .
El modelo RPECV considera para el diseño de la geometría molecular la siguiente
nomenclatura:
A: Corresponde al átomo central
X : Ligandos unidos al átomo central (pueden ser enlaces simples,
dobles o triples)
E : Pares de electrones libres o solitarios que quedan en torno al átomo central.
Resumen
Bibliografía
•http://iesdmjac.educa.aragon.es/departamentos/fq/asignaturas/fq4eso/mater
ialdeaula/FQ4ESO%20Tema%201%20Enlace%20quimico/index.html
•http://trabajoparapatricia.blogspot.com.es/2014/08/como-se-forman-
loscompuestos-quimicos_15.html
•http://concurso.cnice.mec.es/cnice2005/93_iniciacion_interactiva_materia/curso
/materiales/enlaces/enlaces1.htm
•http://elenlacequimicoaprendiendomasfacil.blogspot.com.es/
•http://www.areaciencias.com/quimica/configuracion-electronica.html
•https://www.youtube.com/watch?v=motuaHR7zIs
Enlace quimico EPIIA

Enlace quimico EPIIA

  • 1.
  • 2.
    INTRODUCCIÓN Por los conocimientosque tenemos hasta el momento, sabemos que existen al menos 103 elementos en la tabla periódica. Pero en la naturaleza existen mucho más sustancias que esos 103 elementos. Entonces cabe preguntarse: ¿Cómo interactúan entre sí estos elementos? Obviamente ha de existir una “forma” en que estos elementos se unan entre sí, para generar más sustancias y compuestos. La “forma” en que se unen estos elementos es mediante enlaces.
  • 3.
    ¿PORQUÉ SE UNENLOS ÁTOMOS? Los átomos, moléculas e iones y se unen entre sí porque al hacerlo se llega a una situación de mínima energía, lo que equivale a decir de máxima estabilidad. Son los electrones más externos, los también llamados electrones de valencia los responsables de esta unión, al igual que de la estequiometria y geometría de las sustancias químicas
  • 4.
    ¿Qué es unenlace? En palabras muy simples, un enlace es una fuerza que mantiene unidos a grupos de dos o más átomos, de tal forma que hace que funcionen como una sola unidad.
  • 5.
    ¿Qué es unenlace? Un enlace es la fuerza que existe entre dos átomos, cualquiera sea su naturaleza, debido a la transferencia total o parcial de electrones. De esta forma adquieren ambos una configuración electrónica estable, la que correspondería a un gas noble.
  • 6.
    La respuesta aqué es un enlace no es tan simple, debido a que existen al menos tres modelos que explican cómo se unen los átomos. Estos modelos son:
  • 7.
  • 8.
    Fuerzas intermoleculares: sonaquellas que se presentan entre moléculas individuales. Ejemplo, los puentes de Hidrógeno en el agua o las fuerzas de Van der Waals en algunos compuestos orgánicos.
  • 9.
    Fuerza intramoleculares ointeratómicos son aquellas que se presentan entre los átomos de la misma molécula. Ejemplo típico, los puentes de hidrógeno que se forman entre las bases nitrogenadas de la hebra helicoidal del ácido desoxirribonucléico y que le confieren su estabilidad estructura
  • 10.
    Electrones de Valencia SONLOS ELECTRONES QUE SE ENCUENTRAN EN EL ULTIMO NIVEL DE ENERGÍA
  • 11.
    ESTRUCTURA DE LEWIS •Representación de los electrones de valencia. • Se anota el elemento y los electrones se representan con puntos o cruces.
  • 12.
    Estructura de LEWIS Losátomos se representan con su símbolo y alrededor de ellos se colocan los electrones de valencia, representados mediante puntos o barras, según corresponda. Notación de la estructura de Lewis en forma de puntos. Cantidad de electrones de valencia por grupo.
  • 13.
    Estructura de LEWIS Representaciónde la estructura de Lewis en la tabla periódica
  • 14.
  • 15.
  • 16.
    Escribe la configuraciónelectrónica de los siguientes átomo e iones. Luego desarrolla sus respectivos símbolo de Lewis: a) S Z= 16 b) Ar Z= 18 c) Al Z= 13 d) Si Z= 14 e) O2- Z= 8 f) N 3- Z= 7 g) Ca2+ Z= 20
  • 18.
    Determine cuántos electronesdeben ganar o perder los siguientes elementos para tener una configuración de gas noble más cercano ¿Qué ión podrían formar? a) Li Z= 3 b) Al Z= 13 c) F Z= 9 d) S Z= 16
  • 20.
    Estructura del átomo Capaselectrónicas Electrones y capas electrónicas 1ª: 2 electrones (2). 2ª y 3ª: 8 electrones (2 + 6). 4ª y 5ª: 18 electrones (2 + 6 + 10). 6ª y 7ª: 32 electrones (2 + 6 + 10 + 14). Electrones Lewis afirmar que la configuración electrónica de los gases nobles es la de mayor estabilidad para cualquier clase de átomo, es por eso que los átomos intentan llegar a esa configuración mediante enlaces con otros átomos, siguiendo así la REGLA DEL OCTETO.
  • 21.
    Configuración electrónica Nos dicecomo están ordenados los electrones en los distintos niveles de energía, es decir, como están distribuidos alrededor del núcleo de su átomo. Es muy útil (imprescindible) para hacer el ENLACE COVALENTE y los ENLACES IÓNICOS y conocer los llamados electrones de valencia.
  • 22.
    Enlace Químico Gases noblesÚnicos átomos libres en la naturaleza. Última capa electrónica completa. Situación muy estable. No cambia. Los demás átomos tienden a completar su última capa para conseguir una situación más estable. REGLA DEL OCTETO
  • 23.
    Enlace Químico Acercamiento entre doso más átomos. Fuerza de atracción entre los electrones de los átomos y el núcleo de uno u otro átomo. Fuerza suficientemente grande. ENLACE QUÍMICO Átomos ceden, aceptan o comparten electrones, siendo los electrones de valencia quienes determinan las características de enlace.
  • 24.
    Enlace Químico • ENLACEIÓNICO • ENLACE COVALENTE • ENLACE METÁLICO Átomos que tengan pocos electrones en su última capa de valencia y átomos que necesiten pocos electrones en su última capa de valencia (entre 1 y 4). Uno de esos átomos cede sus electrones al otro. Sustancias cuyos átomos necesitan ganar electrones para completar sus capas más externas, sin haber transferencia de electrones, porque ningún átomo puede perderlos, de manera que los comparten. Los electrones pertenece a dos átomos distintos, está compartido. Mantiene unidos los átomos de los metales entre sí. Estos átomos se agrupan de forma muy cercana unos a otros, lo que produce estructuras muy compactas.
  • 25.
    ENLACE QUÍMICO Buscar estabilidad energética Ganar operder electrones Compartir electrones FUERZAS QUE MANTIENEN UNIDOS A LOS ATOMOS
  • 27.
     En esteproceso de transferencia de electrones se forman iones. El átomo que pierde electrones queda cargado positivamente y se llama catión. El átomo que gana electrones queda cargado negativamente y se llama anión.  Ambos iones adquieren la configuración de un gas noble.  Generalmente, estos enlaces se formar por la unión de elementos con una gran diferencia de electronegatividad, de mas 1, 7.  En este caso los enlaces mas comunes serán entre los grupos IA II A con VI A Y VIIA ENLACE IÓNICO
  • 29.
     Sólidos atemperatura ambiente  Duros y frágiles  Solubles en agua y en otros solventes polares  Conducen corriente eléctrica cuando están fundidos y en solución, no en solidos  Tienen altos puntos de fusión y ebullición  Al disolverse en agua se disocian CARACTERÍSTICAS DEL ENLACE IÓNICO
  • 30.
    No deja deser curiosa la forma en que dos elementos que en sus estados puros son peligrosos (el Na es un metal corrosivo y el Cl es un gas venenoso), al combinarse forman un compuesto que nosotros usamos diariamente en nuestras comidas: la sal. Enlace iónico Na Cl NaCl + =
  • 31.
     El Naentrega un electrón (el de su último nivel) al Cl, transformándose en el catión Na+.  El Cl acepta este electrón, transformándose en el anión Cl-.  Ahora ambos átomos tienen 8 electrones en su último nivel. Es decir, adquirieron la configuración electrónica de un gas noble. ENLACE IÓNICO
  • 33.
    se ordenan manera más Los iones en los compuestos iónicos regularmente en el espacio de la compacta posible.  Cada ion se rodea de iones de signo contrario dando lugar a celdas o unidades que se repiten en las tres direcciones del espacio. ESTRUCTURA CRISTALINA
  • 41.
    Se producen cuandodos átomos comparten sus electrones de valencia. Esto ocurre entre átomos con tendencia a ganar electrones, es decir entre no metales con alta electronegatividad. ENLACE COVALENTE
  • 42.
    Clasificación enlace covalente Según número de electronesporenlace Simple Doble Triple Según la diferenciade electronegatividad Enlace covalente polar Enlace covalente apolar
  • 43.
    Cuando los átomoscomparten un par de electrones se llama enlace simple Se forma el enlace triple cuando los átomos comparten tres pares de electrones. Se forma el enlace doble cuando los átomos comparten dos pares de electrones
  • 45.
    Rango de Electronegatividad: ∆ENes menor a 1,7 Enlace Polar ∆EN = 0 Enlace Covalente Apolar ¿COVALENTE POLAR O APOLAR?
  • 46.
    Se produce cuandouno de los átomos ejerce mayor atracción sobre los electrones elemento del otro. El con mayor electronegatividad atraerá a los electrones del átomo menos electronegativo, generando carga parciales positivas y negativas. ENLACE COVALENTE POLAR
  • 47.
    Este tipo deenlace se iguales. La distribución produce generalmente entre átomos electrónica de los electrones esta preferentemente equilibrada entre los átomos. Se produce generalmente cuando las electronegatividades es 0 ENLACE COVALENTE APOLAR
  • 53.
  • 58.
    Solubilidad de sustanciasiónicas. Las sustancias iónicas (sales como el NaCl) son solubles en disolventes formados por moléculas polares, En cambio, nolo son en disolventes apolares (benceno, cetona,eter,…) Solubilidad de sustancias covalentes. Las sustancias covalente pueden ser solubles o insolubles en disolventes polares. La solubilidad va a depender de la polaridad de la molécula covalente: • Covalente apolar  insoluble • Covalente polar  soluble
  • 64.
    Fuerzas Ion-Dipolo. En unasustancia iónica , los iones pueden interactuar con los polos de una molécula covalente polar . El polo negativo de una molécula atrae al ion positivo y el polo positivo atrae al ión negativo , como ejemplo podemos citar la interacción del agua con el NaCl
  • 69.
    GEOMETRÍA MOLECULAR La geometríamolecular determina la disposición tridimensional de los átomos que forman una molécula . Esta dependerá del número de electrones de valencia de los átomos que forman la molécula , ya que estos son los que intervienen en un enlace químico . Una molécula adoptará la geometría en la que la repulsión de los electrones de valencia sea mínima. La geometría molecular se estudia a través del modelo RPECV , cuyas siglas significan repulsión de los pares electrónicos de la capa de valencia , según este modelo todos los electrones que hay alrededor del átomo central , incluyendo los enlazantes y los no enlazantes desempeñan un papel fundamental en la geometría de la molécula . El modelo RPECV considera para el diseño de la geometría molecular la siguiente nomenclatura: A: Corresponde al átomo central X : Ligandos unidos al átomo central (pueden ser enlaces simples, dobles o triples) E : Pares de electrones libres o solitarios que quedan en torno al átomo central.
  • 72.
  • 73.