Incrustar presentación
Descargar para leer sin conexión







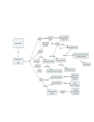
El documento presenta un resumen de los modelos conductista y cognoscitivo del aprendizaje, incluyendo mapas conceptuales de aspectos clave de cada modelo. La autora concluye que las teorías del aprendizaje son importantes para los docentes ya que guían las actividades educativas y que es necesario encontrar un modelo que se ajuste a las necesidades de la educación para promover un pensamiento crítico en los estudiantes.





