MODELOS
PEDAGÓGICOS
UNIVERSIDAD DE CIENCIAS
Y HUMANIDADES
PROF. JUBER HUARIPATA
M.
CONSTRUCTIVISTA
LA EDUCACIÓN Y EL APRENDIZAJE
LO CONSTRUYE EL SUJETO POR SI
MISMO
M.
HISTÓRICO CRITICO
LA EDUCACIÓN SE DESARROLLA
POR LA INTERACCIÓN SOCIAL DEL
SUJETO
M.
CONDUCTISTA
LA EDUCACIÓN Y EL APRENDIZAJE
SE DA Y SE CONTROLA POR
CONDICIONAMIENTOS
M.
TRADICIONAL
LA EDUCACIÓN ES AUTORITARIA
Y RECEPCIONISTA BASADA EN LA
DISCIPLINA
M. ESCUELA NUEVA -
ACTIVA
LA EDUCACIÓN ES CENTRADA EN
EL ESTUDIANTE Y SUS CUALIDADES
CONTEXTO HISTÓRICO
Magister Dixit Sagradas Escrituras
•Linneo, Newton, Galileo.
• Explicar todo con la ciencia.
• “El Hombre poderoso”
• Empieza lo profano.
• Ciencia – Capitalismo
1
ILUSTRACION
Y
REVOLUCIÓN
FRANCESA
- La época de utopías,
fe en que el hombre
pueda crear su propia
historia.
-Los oprimidos y
pobres se acogieron a
este proyecto de
felicidad humana.
-La educación ayudaría
a cumplir los ideales de
Libertad, Fraternidad e
igualdad.
- Mas adelante estas
ideas fueron acogidas
por Kant y Hegel.
-
La niñez: Capa social que aparece
durante el siglo xviii
• La historia de la infancia es la
historia de su control social.
• Desarrollo de las ciencias y
disciplinas infantiles.
• Asistencia y control por parte
del Estado (escolarización,
maltrato, trabajo, defensa de ellos
y ante ellos.)
• El niño debería contribuir a su
desarrollo propio, al de su
familia, y al de su comunidad.
2
Fenómenos sociales para la aparición
de la pedagogía
• La Creciente masificación de la sociedad y por ende el
acceso universal a la educación.
• La vigencia de las ideas emancipadoras de la revolución
francesa dan la necesidad de educación.
• La diferenciación de la instituciones educativas, así como
la necesidad de “recursos humanos”.
• Imposición de un modelo de niño y educación occidental.
OPOSICIÓN al Modelo tradicional
• Basada en el
acatamiento y la
disciplina.
• Impulsado y
llevado a cabo
principalmente por
grupos religiosos.
• El maestro es el
mas importante en
el proceso
educativo.
3
Modelo de la Escuela Activa
• Basada y centrada en
la naturaleza del niño.
• Impulsado y llevado a
cabo por la pequeña
clase social acomodada
y grupos religiosos.
• El estudiante es el
mas importante en el
proceso educativo.
Modelo pedagogía Activa – Escuela
Nueva – Pedagogía Activista
Meta
Libertad Individual
Plena
Concepción de
Desarrollo
Por etapas y
libertades
individuales
Contenidos
Curriculares
Intereses,
preferencias
y
necesidades
Evaluación
No incluye
control
Relación
Maestro/Alumno
Auxiliar-Sujeto
Activo
Metodología
Activa
PEDAGOGÍA
ACTIVISTA
Pedagogía
tradicional
Hecho
Educativo
Acción Actividad
El niño
Corriente
pedagógica
Mayor
influencia en la
educación
contemporánea
Contraria
a
Considera
al
es
de
Centrada
en
CONCLUSIONES
• LA PRIMACIA NO PERTENECE AL SUJETO
SINO A LA COLECTIVIDAD.
• EL SER SE HACE HUMANO SOLO EN
SOCIEDAD
• UN FIN DE LA EDUCACION ES QUE LA
COOPERACION DE TODOS ES PARA EL
BIENESTAR DE TODOS.
La Escuela Nueva y La Pedagogía
de la acción
Representantes principales:
John Dewey
Ovidio Decroly
María Montessori
Celestin Freinet
PEDAGOGÍA DE LA
ACCIÓN
Pedagogía
tradicional
Hecho
Educativo
Acción Actividad
El niño
Corriente
pedagógica
Mayor influencia
en la educación
contemporánea
Contraria a
Considera
al
es
de
Centrada
en
PRINCIPIOS DE LA
PEDAGOGÍA DE LA
ACCIÓN
intelectuales
anímicas
niño
Facultades
El desarrollo
Autogestión y
autodisciplina
Potencias
especiales
Educación
comunitaria a
través de la
cooperación
Orientación integral y
polifacética
Autoactividad
Orientación
Paidocéntrica
Trabajo
común
conocimientos
Vida
social
Carácter
Actividad que surge de
modo espontáneo en el
niño
La
comunidad
Formación de
Al servicio de
es
del
de
Debe partir
del niño
Pedagogía de
la acción
doctrina
Modelo
pedagógico
práctica
aprendizaje
orientador
estimulador
profesor
La
experiencia
empírica
Escuela
activa
ESCUELA
NUEVA
O a veces
Propicia la
de
es
Basada en
del
Actúa
como
El
CARÁCTERÍSTICAS DE
LA ESCUELA NUEVA
Desarrollo
del niño
Reacción al
modelo
pedagógico
tradicional
Interés del niño
Activismo
escolar
competitividad
Valora al
alumno
rechazo
Escuela a la
medida del
niño
autoritarismo
memorización
formalismo
afectividad
inteligencia
voluntad
solidaridad
autonomía
libertad
Basado en
En un clima de
a
John Dewey
aclara que
Que tiene que comprobarse
para que se convierta
que genere
destinado a
es un
establece
que son
al igual que
son
por resolver
son extraídos de
ayuda a una
de la
es el
si es
Ovidio Decroly
Fundamentos
Críticas Aplicación
Desarrollo
Características
El sistema
Decroly
El sistema Decroly
Fundamentos
El principio de
actividad
El principio de
globalización
El principio de la
libertad
sus
lo constituyen
Programa de Ideas
Asociadas
Realiza alrededor de
de dos grandes
Centros de Interés
El conocimiento de la
personalidad del niño
El conocimiento de la
naturaleza y del
medio ambiente
lo
Su aplicación a la práctica
Al método de Centros de Interés
Señala tres etapas
Observación
Asociación
Expresión
recurre
que
y son
María
Montessori
María Montessori
María Montessori, pedagoga italiana
conocida por idear un método de
enseñanza, hoy conocido como método
Montessori, basado en la plena libertad
del niño para desarrollar sus propias
iniciativas.
María Montessori rodeada de alumnos.
En 1907 María Montessori presentó un método
para la educación preescolar que defendía el
desarrollo de la iniciativa y de la autoconfianza
en el niño. En todo el mundo hay escuelas que
siguen sus técnicas de enseñanza.
Pedagogía Montessori
 Concepción: Actividad Sensorial
 Elementos Importantes:
1. Ambiente: “Casa de Bambini”
2. Material: Sustitución del docente
 Objetivo principal: El niño desarrolle al máximo
sus posibilidades dentro de un ambiente
estructurado que resulte atractivo y motivador.
 Aspectos Principales
1. Libertad
2. Actividad
3. Individualismo
CASA DE LOS NIÑOS
(“Casa de Bambini”)
 Objetivo: Cultivar el deseo natural de
aprender y la autoeducación.
 En estos hogares destaca:
1.Orden
2.El ambiente
3.Estímulos importantes:
La libertad y la disciplina
La Maestra Montessoriana.
Material Montessori
 Medio de apoyo en el proceso de enseñanza.
 Características: Autocorrectivo, limitado, atractivo,
llama la atención, son motivos de actividad, aíslan las
cualidades que se requieren.
 División:
1. Material para el desarrollo sensorial: Ejercicios
sistemáticos.
2. Material para el desarrollo motriz: Ejercicios de vida
practica y rítmicos
3. Material para el aprendizaje de los elementos
básicos de la cultura: La lectura, escritura y el cálculo.
 Aspectos: Creatividad y Disciplina
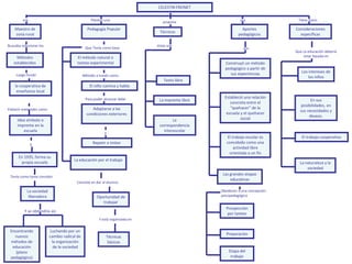
Celestin
Freinet
Que Tenía como base
La sociedad
liberadora
CELESTIN FREINET
Encontrando
nuevos
métodos de
educación
(plano
pedagógico)
En 1935, forma su
propia escuela
Maestro de
zona rural
Pedagogía Popular
El método natural o
tanteo experimental
Texto libre
Métodos
establecidos
Aportes
pedagógicos
la cooperativa de
enseñanza local
Idea símbolo e
imprenta en la
escuela
Las grandes etapas
educativas
Luchando por un
cambio radical de
la organización
de la sociedad
Oportunidad de
trabajar
La educación por el trabajo
Consideraciones
específicas
Elaboró materiales como
Etapa del
trabajo
Y se obtendría así
El niño camina y habla
Adaptarse a las
condiciones exteriores
Repetir e imitar
Construyó un método
pedagógico a partir de
sus experiencias
Prospección
por tanteo
La naturaleza y la
sociedad
Preparación
Tenía como tarea concebir
Técnicas
básicas
La imprenta libre
Técnicas
Estableció una relación
concreta entre el
“quehacer” de la
escuela y el quehacer
social
Los intereses de
los niños
El trabajo escolar es
concebido como una
actividad libre
orientada a un fin
La
correspondencia
interescolar
En sus
posibilidades, en
sus necesidades y
deseos.
El trabajo cooperativo
Luego fundó
Y
Buscaba solucionar los
Método a través como
Para poder alcanzar debe
y
Consiste en dar al alumno
éstas son
Que La educación debería
estar basada en
Obedecen a una concepción
psicopedagógica
son
Y está organizada en
era Planteo una propone Tiene como
sus

Escuela activa 0

  • 1.
    MODELOS PEDAGÓGICOS UNIVERSIDAD DE CIENCIAS YHUMANIDADES PROF. JUBER HUARIPATA
  • 2.
    M. CONSTRUCTIVISTA LA EDUCACIÓN YEL APRENDIZAJE LO CONSTRUYE EL SUJETO POR SI MISMO M. HISTÓRICO CRITICO LA EDUCACIÓN SE DESARROLLA POR LA INTERACCIÓN SOCIAL DEL SUJETO M. CONDUCTISTA LA EDUCACIÓN Y EL APRENDIZAJE SE DA Y SE CONTROLA POR CONDICIONAMIENTOS M. TRADICIONAL LA EDUCACIÓN ES AUTORITARIA Y RECEPCIONISTA BASADA EN LA DISCIPLINA M. ESCUELA NUEVA - ACTIVA LA EDUCACIÓN ES CENTRADA EN EL ESTUDIANTE Y SUS CUALIDADES
  • 3.
  • 4.
    Magister Dixit SagradasEscrituras •Linneo, Newton, Galileo. • Explicar todo con la ciencia. • “El Hombre poderoso” • Empieza lo profano. • Ciencia – Capitalismo 1
  • 5.
    ILUSTRACION Y REVOLUCIÓN FRANCESA - La épocade utopías, fe en que el hombre pueda crear su propia historia. -Los oprimidos y pobres se acogieron a este proyecto de felicidad humana. -La educación ayudaría a cumplir los ideales de Libertad, Fraternidad e igualdad. - Mas adelante estas ideas fueron acogidas por Kant y Hegel. -
  • 6.
    La niñez: Capasocial que aparece durante el siglo xviii • La historia de la infancia es la historia de su control social. • Desarrollo de las ciencias y disciplinas infantiles. • Asistencia y control por parte del Estado (escolarización, maltrato, trabajo, defensa de ellos y ante ellos.) • El niño debería contribuir a su desarrollo propio, al de su familia, y al de su comunidad. 2
  • 7.
    Fenómenos sociales parala aparición de la pedagogía • La Creciente masificación de la sociedad y por ende el acceso universal a la educación. • La vigencia de las ideas emancipadoras de la revolución francesa dan la necesidad de educación. • La diferenciación de la instituciones educativas, así como la necesidad de “recursos humanos”. • Imposición de un modelo de niño y educación occidental.
  • 8.
    OPOSICIÓN al Modelotradicional • Basada en el acatamiento y la disciplina. • Impulsado y llevado a cabo principalmente por grupos religiosos. • El maestro es el mas importante en el proceso educativo. 3
  • 9.
    Modelo de laEscuela Activa • Basada y centrada en la naturaleza del niño. • Impulsado y llevado a cabo por la pequeña clase social acomodada y grupos religiosos. • El estudiante es el mas importante en el proceso educativo.
  • 10.
    Modelo pedagogía Activa– Escuela Nueva – Pedagogía Activista Meta Libertad Individual Plena Concepción de Desarrollo Por etapas y libertades individuales Contenidos Curriculares Intereses, preferencias y necesidades Evaluación No incluye control Relación Maestro/Alumno Auxiliar-Sujeto Activo Metodología Activa
  • 11.
  • 12.
    CONCLUSIONES • LA PRIMACIANO PERTENECE AL SUJETO SINO A LA COLECTIVIDAD. • EL SER SE HACE HUMANO SOLO EN SOCIEDAD • UN FIN DE LA EDUCACION ES QUE LA COOPERACION DE TODOS ES PARA EL BIENESTAR DE TODOS.
  • 15.
    La Escuela Nuevay La Pedagogía de la acción Representantes principales: John Dewey Ovidio Decroly María Montessori Celestin Freinet
  • 16.
    PEDAGOGÍA DE LA ACCIÓN Pedagogía tradicional Hecho Educativo AcciónActividad El niño Corriente pedagógica Mayor influencia en la educación contemporánea Contraria a Considera al es de Centrada en
  • 17.
    PRINCIPIOS DE LA PEDAGOGÍADE LA ACCIÓN intelectuales anímicas niño Facultades El desarrollo Autogestión y autodisciplina Potencias especiales Educación comunitaria a través de la cooperación Orientación integral y polifacética Autoactividad Orientación Paidocéntrica Trabajo común conocimientos Vida social Carácter Actividad que surge de modo espontáneo en el niño La comunidad Formación de Al servicio de es del de Debe partir del niño
  • 18.
  • 19.
    CARÁCTERÍSTICAS DE LA ESCUELANUEVA Desarrollo del niño Reacción al modelo pedagógico tradicional Interés del niño Activismo escolar competitividad Valora al alumno rechazo Escuela a la medida del niño autoritarismo memorización formalismo afectividad inteligencia voluntad solidaridad autonomía libertad Basado en En un clima de a
  • 20.
  • 21.
    aclara que Que tieneque comprobarse para que se convierta que genere destinado a es un
  • 22.
    establece que son al igualque son por resolver son extraídos de
  • 23.
    ayuda a una dela es el si es
  • 25.
  • 26.
  • 27.
    El sistema Decroly Fundamentos Elprincipio de actividad El principio de globalización El principio de la libertad sus lo constituyen
  • 28.
    Programa de Ideas Asociadas Realizaalrededor de de dos grandes Centros de Interés El conocimiento de la personalidad del niño El conocimiento de la naturaleza y del medio ambiente lo
  • 29.
    Su aplicación ala práctica Al método de Centros de Interés Señala tres etapas Observación Asociación Expresión recurre que y son
  • 30.
  • 31.
    María Montessori María Montessori,pedagoga italiana conocida por idear un método de enseñanza, hoy conocido como método Montessori, basado en la plena libertad del niño para desarrollar sus propias iniciativas. María Montessori rodeada de alumnos. En 1907 María Montessori presentó un método para la educación preescolar que defendía el desarrollo de la iniciativa y de la autoconfianza en el niño. En todo el mundo hay escuelas que siguen sus técnicas de enseñanza.
  • 32.
    Pedagogía Montessori  Concepción:Actividad Sensorial  Elementos Importantes: 1. Ambiente: “Casa de Bambini” 2. Material: Sustitución del docente  Objetivo principal: El niño desarrolle al máximo sus posibilidades dentro de un ambiente estructurado que resulte atractivo y motivador.  Aspectos Principales 1. Libertad 2. Actividad 3. Individualismo
  • 33.
    CASA DE LOSNIÑOS (“Casa de Bambini”)  Objetivo: Cultivar el deseo natural de aprender y la autoeducación.  En estos hogares destaca: 1.Orden 2.El ambiente 3.Estímulos importantes: La libertad y la disciplina La Maestra Montessoriana.
  • 34.
    Material Montessori  Mediode apoyo en el proceso de enseñanza.  Características: Autocorrectivo, limitado, atractivo, llama la atención, son motivos de actividad, aíslan las cualidades que se requieren.  División: 1. Material para el desarrollo sensorial: Ejercicios sistemáticos. 2. Material para el desarrollo motriz: Ejercicios de vida practica y rítmicos 3. Material para el aprendizaje de los elementos básicos de la cultura: La lectura, escritura y el cálculo.  Aspectos: Creatividad y Disciplina
  • 35.
  • 36.
    Que Tenía comobase La sociedad liberadora CELESTIN FREINET Encontrando nuevos métodos de educación (plano pedagógico) En 1935, forma su propia escuela Maestro de zona rural Pedagogía Popular El método natural o tanteo experimental Texto libre Métodos establecidos Aportes pedagógicos la cooperativa de enseñanza local Idea símbolo e imprenta en la escuela Las grandes etapas educativas Luchando por un cambio radical de la organización de la sociedad Oportunidad de trabajar La educación por el trabajo Consideraciones específicas Elaboró materiales como Etapa del trabajo Y se obtendría así El niño camina y habla Adaptarse a las condiciones exteriores Repetir e imitar Construyó un método pedagógico a partir de sus experiencias Prospección por tanteo La naturaleza y la sociedad Preparación Tenía como tarea concebir Técnicas básicas La imprenta libre Técnicas Estableció una relación concreta entre el “quehacer” de la escuela y el quehacer social Los intereses de los niños El trabajo escolar es concebido como una actividad libre orientada a un fin La correspondencia interescolar En sus posibilidades, en sus necesidades y deseos. El trabajo cooperativo Luego fundó Y Buscaba solucionar los Método a través como Para poder alcanzar debe y Consiste en dar al alumno éstas son Que La educación debería estar basada en Obedecen a una concepción psicopedagógica son Y está organizada en era Planteo una propone Tiene como sus