FIBRILACIÓN AURICULAR
Pedro Sarmiento Ruiz
Richard Steve Duarte
Fibrilación auricular (FA)

                                          En pacientes con ACV agudo, la
La arritmia cardiaca sostenida más        monitorización electrocardiográfica
frecuente.                                (ECG) sistemática puede
                                          identificar la FA en 1/20 individuos.

1-2% de la población general.
                                          La prevalencia de la FA aumenta
                                          con la edad, desde el
La FA aumenta 5 veces el riesgo de
accidente cerebrovascular (ACV).

El riesgo de muerte por ACV relacionado   0,5% a los 40-50 años hasta un 5-
con FA es el doble, y los costes de su
manejo están aumentados 1,5 veces.        15% a los 80 años
Episodios cardiovasculares relacionados
con la fibrilación auricular
Enfermedades cardiovasculares y otras
asociadas a la fibrilación auricular
Envejecimiento              Cardiopatía isquémica
HTA                         disfunción tiroidea
IC sintomática
                            Obesidad
Taquimiocardiopatía
                            OSA
Valvulopatías
                            DM
Miocardiopatías

CIA                         EPOC
Otros defectos congenitos   ERC
Mecanismos de la fibrilación auricular
Factores auriculares Cambios fisiopatológicos como
  Cambios fisiopatológicos que          consecuencia de la fibrilación
preceden a la fibrilación auricular              auricular

Cardiopatía
estructural
                                      • Acortamiento del periodo
                                        refractario efectivo
  Remodelado                            auricular
  estructural
                                      • Perturbación de la función
     Proliferación y                    contráctil auricular
     diferenciación de los
     fibroblastos                     • FA «aislada», se han
                                        documentado cambios
       Disociación eléctrica            inflamatorios y fibrosis
Definición



                                       3. Intervalo entre
   1. El ECG de
                                       dos activaciones
superficie muestra   2. No hay ondas
                                       auriculares, suele
  intervalos R-R        P definidas
                                        ser variable y <
    irregulares.
                                            200 ms.
Diagnóstico diferencial
• Taquicardias auriculares y el aleteo o flutter auricular,

• Ectopia auricular

• Conducción nodal auriculoventricular anterógrada dual,


Detección
• Pulso irregular  sospecha de FA


• Monitorización por ECG
Progresión
Técnicas electrocardiográficas para diagnosticar y
monitorizar la fibrilación auricular

Pacientes con sospecha de FA no
diagnosticada
 • EKG
 • Disnea o palpitaciones o diario y el Holter de eventos
        El registro Holter de 7 días
                                     Monitorizacion
       activado por síntomas pueden documentar la arritmia en un
 • EHRA IV, sincope recurrente, ACV FA.
                      70% de los pacientes con criptogénico *
                      VPN FA está entre el 30 y 50%


Pacientes con FA conocida
 • Monitorización  arritmia u otros síntomas
   relacionados con el tratamiento.
 • EKG a intervalos regulares Control frecuencia y ritmo
Tipos de fibrilación auricular
Manejo inicial

• Estimación del riesgo de ACV
• Factores que predisponen a la FA
• Complicaciones de la arritmia
• Busca de signos de cardiopatía estructural
Momento de inicio del episodio de arritmia
Los pacientes con FA y signos de ICA requieren un control
urgente de la frecuencia y, a menudo, cardioversión.



Se debe realizar un ecocardiograma de urgencia en
pacientes con deterioro hemodinámico.


La mayoría de los pacientes con FA aguda necesitan
anticoagulación, a menos que tengan un riesgo bajo de
complicaciones tromboembólicas y no necesiten
cardioversión
Búsqueda causas subyacentes
de FA
Ecocardiograma


Perfil tiroideo

CH, Creatinina, proteinuria, determinación de la presión arterial y Glicemia en
ayunas

En determinados pacientes, puede considerarse el estudio de la función
hepática.

Es razonable realizar una prueba de estrés en pacientes con signos o factores
de riesgo de cardiopatía isquémica.

Los pacientes con signos persistentes de disfunción ventricular izquierda o
signos de isquemia miocárdica son candidatos para angiografía coronaria.
Manejo
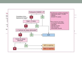
Manejo antitrombótico
Riesgo de sangrado
SITUACIONES ESPECIALES
• Fibrilación auricular paroxística
• Anticoagulación perioperatoria
• Enfermedad vascular estable
• Síndrome coronario agudo y/o intervención coronaria
  percutánea
• Accidente cerebrovascular agudo.
• Aleteo o flutter auricular
• Cardioversion
Inhibidores Directos de la Trombina

Inhibidores Directos del factor Xa
Anticoagulacion en cardioversion
Duracion menor de 48 horas    1- iniciar con heparina no fraccionada
                              para la cardioversion luego usar hbp
                              mientras se consigue rango terapeutico
                              de inr con AVK.

Duracion mayor a 48 horas o   2-antocoagulacion plena.
desconocida                   3-si se usan avk minimo 3 semanas antes
                              de procedimiento.
                              **Si esta inestable seguir el paso 1.

Despues de cardioversion      Manenter anticoagulacion por 4 semanas
                              O dependiendo de factores de riesgo.
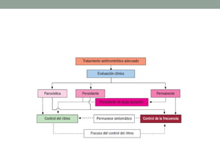
Manejo de la frecuencia y el ritmo.



• Agudo


• Largo plazo
Manejo agudo de frecuencia y ritmo

• Depende de sintomatologia y severidad
  • Hemodinamicamente inestables se prefiere controlar ritmo
  • La mayor proporcion se controla la frecuencia
Frecuencia en contexto agudo
• Estable------- llevar a 80-100 lpm.
  • Beta bloqueador: preferible en estados de elevacion de tono
    adrenergico.
  • Calcio antagonistas no dihidropiridinicos
  • Historia de dis. Ventricular y sin. Preexitacion--- amiodarona
• Inestable
   • Metoprolol iv 2.5 mg min hasta 15 cada 5 min.
   • Verapamilo iv
   • Amiodarona
Ritmo en contexto agudo
• Propafenona 2mg/kg en 10-20 min: cardioversion en 30
 min a 2 horas.
  • Contraindicaciones similares a flecainida
  • No administrar en epoc pro efecto beta.
• Amiodarona cardioversion en 24 horas.
  • 50 mg/kg iv en una hora luego a 50 mg h
  • 150 a 300 mg bolo continuar a 10 mg/kg en 24 horas
• Ibutilida 1 o dos infusiones de 1 mg esprando 10 min.
   • Cardioversion en 30 min; mas eficaz en aleteo
   • Taquicardia ventricualr polimorfa: 10%
Ritmo en contexto agudo
• La farmacológica es menos efectiva que la eléctrica.
   • Flecainida iv- fa de corta duracion, 2mg/kg por 10 min
    • A la hora se espera la cardioversión
    • 200-400 mg oral "bolsillo" en FA de inicio reciente
    • Evitar en cardiopatía estructural e isquemia.
    • Superior a propafenona
• Sotalol
• B-bloqueador: metoprolol iv
• Verapamilo
Cardioversión eléctrica
• Idealmente descartar trombos auriculares
• 100j luego con 50j hasta revertir.
• Dos o mas ondas p despues de la descarga
• Desfibrilador externo bifasico
• Complciaciones
  • Eventros tromboembolicos 1-2%
  • Arritmias
  • Anestesia
  • Quemaduras
Recurrencias tras cardioversión
 • inmediatas: minutos
 • tempranas: primeros 5 dias
 • tardias
Manejo a largo plazo
 1. Prevención de la tromboembolia.
 2. Alivio sintomático.
 3. Manejo óptimo de la enfermedad cardiovascular
  concomitante.
 4. Control de la frecuencia.
 5. Corrección del trastorno del ritmo.
Frecuencia y ritmo
• Despues de llevar a sinusal se continua tratamiento
  antiarritmico hasta que haya pasado un tiempo
  prudente(meses)
• Control precoz del ritmo no evidencia mejoria.
• No hay diferencias entre controlar frecuencia y ritmo a
  largo plazo.
  • Desicion individualizada
Frecuencia
• Palpitaciones, disnea, fatiga, mareo.
• 60-80 lpm en reposo y 90 a 115 en ejercicio.
• Farmacos mas comunes
  • Beta bloqueadores( preferidos en pacientes con isquemia
    miocardica o tono simpatico elevado)
  • Calcioantagonista nd: no administrar en pacientes con funcion
    sistolica deprimida
• Digitalicos: controlan respuesta solo en reposo
• Dronaderona
• Amiodarona (dis tiroidea, bradicardia), efectivo en
 pacientes con cardiopatia subyacente
Ablación para frecuencia
• Modificación del nodulo av y del haz de his.
• Medida usada cuando control de frecuencia con farmacos
 fracasa-- irreversible
  • Debe seleccionarse un implante cardiaco deacuerdo ala condicion
    del paciente.
  • Resincronizacion, marcapasos, etc.
Ritmo
• Reduccion de sintomas.
• No es efectiva la terapia farmacologica y busca mas
  disminuir episodios.
• Es frecuente ver rams por los farmacos usados.
Ablación
• Ablación con catéter
  • Sintomático con antiarrítmicos
  • Mantener anticoagulado
  • Eco y holter previo
    • aislamiento de venas pulmonares
    • ablación plexos gangionares
    • istmo inferior de aurícula en aleteo
• Anticoagular por 3 meses mínimo
• Ekg 3 meses 6 meses a los dos años
• Ablacion quirurgica
  • Procedimineto laberinto
• Valvulopatias


• Otros: radiofrecuencia, crioablacion, ondas de
 ultrasonido.
Tratamiento FA- causal
• IECA+ ARA II
   • Primaria- cardiopatias, hipertension, factores de riesgo
     cardiovascular
   • Secundaria- mas antiarritmicos o post-ablacion
• Antagonistas aldosterona
• Estatinas
  • Posterior de intervenciones
• Acidos grasos poliinsaturados
Poblaciones especiales
• Insuficiencia cardiaca
   • Optimizar tratamiento y corregir causas potenciales
   • Betabloqueadores solos o con digital.
   • Amiodarona con fev disminuidas
   • Solo ao sin asa.
• Atletas
   • 2 a 1o veces mas prevalente
   • Escasa mejoria, se plantean tratamiento hibridos.
• Enfermedad valvular
  • Enfermedad mitral progresiv, valvulopatia aortica
    avanzada
  • Evitar eventos tromboembolicos
• Sindrome coronario agudo
  • 2-21%, reducido por la intervencion propia y por el uso
    de ieca, araii y betabloqueadores
  • Cardioversion electrica si esta inestable,
  • Amiodarona en respuesta rapida
  • Beta, calcioantagonistas
• Diabetes
  • Depende de compromiso microangiopatico y
    metabolico en arbol vascular
• Ancianos
  • Riesgo elevado de tromboembolia
  • Altaincidencia y prevalencia de fa, en particular permanente
• Enfermedad pulmonar
  • Mantener adecuada funcion respiratoria
  • Tratamientos para fa ineficaces
  • Calcioantagonistas, bisoprolol, flecainida
• Miocardiopatia hipertrofica
  • 20-25%- de inicio temprano se recomienda cardiovertir
  • Amiodarona
  • Antiocoagular si no contraindicacion
• WPW
  • Ablacion. Aumenta riesgo de muerte subita
• Hipertoridismo
  • 10-25%. Mantener adecuados niveles de hormonas.
  • Betabloqueadores, calcioantagonistas.
• Embarazo
  • Depende de los antecedentes si ya tenia presentan el 52% durante
    gestacion
  • Es bien tolerada con adecuada funcion ventricular
  • Idealmente no usar durante primer trimestre
  • Frecuencia
    • No usar betabloqueadores o digital.
    • Propanolol, atenolol, calcioantagonistas via oral.
  • Cardioversion
     • Flecainida
     • Electrica: no genera efectos adveros en el feto.
  • Anticoagulacion
     • Primer trimestre heparinas.
     • Evitar avk especialmente de 6-12 semanas.
Bibliografía
• Granger CB, Alexander JH, McMurray JJ, Lopes
  RD, Hylek EM; ARISTOTLE Committees and
  Investigators. Apixaban vs. warfarin in patients with atrial
  fibrillation. NEJM 2011;365:981–992.
• Patel MR, Mahaffey KW, Garg J, Pan G, Singer
  DE, Hacke W, Breithardt G,; ROCKET AF Investigators.
  Rivaroxaban vs. warfarin in nonvalvular atrial fibrillation.
  NEJM 2011;365:883–891.
• A. John Camm (Chairperson) (UK)*, Gregory Y.H. Lip
  (UK), Raffaele De Caterina (Italy), Irene Savelieva
  (UK), Dan Atar (Norway); 2012 focused update of the
  ESC Guidelines for the management of atrial fibrillation
  An update of the 2010 ESC Guidelines for the
  management of atrial fibrillation

FA-Fibrilación auricular

  • 1.
    FIBRILACIÓN AURICULAR Pedro SarmientoRuiz Richard Steve Duarte
  • 2.
    Fibrilación auricular (FA) En pacientes con ACV agudo, la La arritmia cardiaca sostenida más monitorización electrocardiográfica frecuente. (ECG) sistemática puede identificar la FA en 1/20 individuos. 1-2% de la población general. La prevalencia de la FA aumenta con la edad, desde el La FA aumenta 5 veces el riesgo de accidente cerebrovascular (ACV). El riesgo de muerte por ACV relacionado 0,5% a los 40-50 años hasta un 5- con FA es el doble, y los costes de su manejo están aumentados 1,5 veces. 15% a los 80 años
  • 3.
  • 4.
    Enfermedades cardiovasculares yotras asociadas a la fibrilación auricular Envejecimiento Cardiopatía isquémica HTA disfunción tiroidea IC sintomática Obesidad Taquimiocardiopatía OSA Valvulopatías DM Miocardiopatías CIA EPOC Otros defectos congenitos ERC
  • 5.
    Mecanismos de lafibrilación auricular Factores auriculares Cambios fisiopatológicos como Cambios fisiopatológicos que consecuencia de la fibrilación preceden a la fibrilación auricular auricular Cardiopatía estructural • Acortamiento del periodo refractario efectivo Remodelado auricular estructural • Perturbación de la función Proliferación y contráctil auricular diferenciación de los fibroblastos • FA «aislada», se han documentado cambios Disociación eléctrica inflamatorios y fibrosis
  • 7.
    Definición 3. Intervalo entre 1. El ECG de dos activaciones superficie muestra 2. No hay ondas auriculares, suele intervalos R-R P definidas ser variable y < irregulares. 200 ms.
  • 8.
    Diagnóstico diferencial • Taquicardiasauriculares y el aleteo o flutter auricular, • Ectopia auricular • Conducción nodal auriculoventricular anterógrada dual, Detección • Pulso irregular  sospecha de FA • Monitorización por ECG
  • 9.
  • 10.
    Técnicas electrocardiográficas paradiagnosticar y monitorizar la fibrilación auricular Pacientes con sospecha de FA no diagnosticada • EKG • Disnea o palpitaciones o diario y el Holter de eventos El registro Holter de 7 días Monitorizacion activado por síntomas pueden documentar la arritmia en un • EHRA IV, sincope recurrente, ACV FA. 70% de los pacientes con criptogénico * VPN FA está entre el 30 y 50% Pacientes con FA conocida • Monitorización  arritmia u otros síntomas relacionados con el tratamiento. • EKG a intervalos regulares Control frecuencia y ritmo
  • 11.
  • 12.
    Manejo inicial • Estimacióndel riesgo de ACV • Factores que predisponen a la FA • Complicaciones de la arritmia • Busca de signos de cardiopatía estructural Momento de inicio del episodio de arritmia
  • 13.
    Los pacientes conFA y signos de ICA requieren un control urgente de la frecuencia y, a menudo, cardioversión. Se debe realizar un ecocardiograma de urgencia en pacientes con deterioro hemodinámico. La mayoría de los pacientes con FA aguda necesitan anticoagulación, a menos que tengan un riesgo bajo de complicaciones tromboembólicas y no necesiten cardioversión
  • 14.
    Búsqueda causas subyacentes deFA Ecocardiograma Perfil tiroideo CH, Creatinina, proteinuria, determinación de la presión arterial y Glicemia en ayunas En determinados pacientes, puede considerarse el estudio de la función hepática. Es razonable realizar una prueba de estrés en pacientes con signos o factores de riesgo de cardiopatía isquémica. Los pacientes con signos persistentes de disfunción ventricular izquierda o signos de isquemia miocárdica son candidatos para angiografía coronaria.
  • 15.
  • 16.
  • 19.
  • 20.
  • 21.
    • Fibrilación auricularparoxística • Anticoagulación perioperatoria • Enfermedad vascular estable • Síndrome coronario agudo y/o intervención coronaria percutánea • Accidente cerebrovascular agudo. • Aleteo o flutter auricular • Cardioversion
  • 22.
    Inhibidores Directos dela Trombina Inhibidores Directos del factor Xa
  • 25.
    Anticoagulacion en cardioversion Duracionmenor de 48 horas 1- iniciar con heparina no fraccionada para la cardioversion luego usar hbp mientras se consigue rango terapeutico de inr con AVK. Duracion mayor a 48 horas o 2-antocoagulacion plena. desconocida 3-si se usan avk minimo 3 semanas antes de procedimiento. **Si esta inestable seguir el paso 1. Despues de cardioversion Manenter anticoagulacion por 4 semanas O dependiendo de factores de riesgo.
  • 26.
    Manejo de lafrecuencia y el ritmo. • Agudo • Largo plazo
  • 27.
    Manejo agudo defrecuencia y ritmo • Depende de sintomatologia y severidad • Hemodinamicamente inestables se prefiere controlar ritmo • La mayor proporcion se controla la frecuencia
  • 28.
    Frecuencia en contextoagudo • Estable------- llevar a 80-100 lpm. • Beta bloqueador: preferible en estados de elevacion de tono adrenergico. • Calcio antagonistas no dihidropiridinicos • Historia de dis. Ventricular y sin. Preexitacion--- amiodarona • Inestable • Metoprolol iv 2.5 mg min hasta 15 cada 5 min. • Verapamilo iv • Amiodarona
  • 29.
  • 30.
    • Propafenona 2mg/kgen 10-20 min: cardioversion en 30 min a 2 horas. • Contraindicaciones similares a flecainida • No administrar en epoc pro efecto beta. • Amiodarona cardioversion en 24 horas. • 50 mg/kg iv en una hora luego a 50 mg h • 150 a 300 mg bolo continuar a 10 mg/kg en 24 horas • Ibutilida 1 o dos infusiones de 1 mg esprando 10 min. • Cardioversion en 30 min; mas eficaz en aleteo • Taquicardia ventricualr polimorfa: 10%
  • 31.
    Ritmo en contextoagudo • La farmacológica es menos efectiva que la eléctrica. • Flecainida iv- fa de corta duracion, 2mg/kg por 10 min • A la hora se espera la cardioversión • 200-400 mg oral "bolsillo" en FA de inicio reciente • Evitar en cardiopatía estructural e isquemia. • Superior a propafenona
  • 32.
    • Sotalol • B-bloqueador:metoprolol iv • Verapamilo
  • 34.
    Cardioversión eléctrica • Idealmentedescartar trombos auriculares • 100j luego con 50j hasta revertir. • Dos o mas ondas p despues de la descarga • Desfibrilador externo bifasico • Complciaciones • Eventros tromboembolicos 1-2% • Arritmias • Anestesia • Quemaduras
  • 35.
    Recurrencias tras cardioversión • inmediatas: minutos • tempranas: primeros 5 dias • tardias
  • 36.
    Manejo a largoplazo 1. Prevención de la tromboembolia. 2. Alivio sintomático. 3. Manejo óptimo de la enfermedad cardiovascular concomitante. 4. Control de la frecuencia. 5. Corrección del trastorno del ritmo.
  • 37.
    Frecuencia y ritmo •Despues de llevar a sinusal se continua tratamiento antiarritmico hasta que haya pasado un tiempo prudente(meses) • Control precoz del ritmo no evidencia mejoria. • No hay diferencias entre controlar frecuencia y ritmo a largo plazo. • Desicion individualizada
  • 39.
    Frecuencia • Palpitaciones, disnea,fatiga, mareo. • 60-80 lpm en reposo y 90 a 115 en ejercicio. • Farmacos mas comunes • Beta bloqueadores( preferidos en pacientes con isquemia miocardica o tono simpatico elevado) • Calcioantagonista nd: no administrar en pacientes con funcion sistolica deprimida
  • 40.
    • Digitalicos: controlanrespuesta solo en reposo • Dronaderona • Amiodarona (dis tiroidea, bradicardia), efectivo en pacientes con cardiopatia subyacente
  • 43.
    Ablación para frecuencia •Modificación del nodulo av y del haz de his. • Medida usada cuando control de frecuencia con farmacos fracasa-- irreversible • Debe seleccionarse un implante cardiaco deacuerdo ala condicion del paciente. • Resincronizacion, marcapasos, etc.
  • 44.
    Ritmo • Reduccion desintomas. • No es efectiva la terapia farmacologica y busca mas disminuir episodios. • Es frecuente ver rams por los farmacos usados.
  • 48.
    Ablación • Ablación concatéter • Sintomático con antiarrítmicos • Mantener anticoagulado • Eco y holter previo • aislamiento de venas pulmonares • ablación plexos gangionares • istmo inferior de aurícula en aleteo • Anticoagular por 3 meses mínimo • Ekg 3 meses 6 meses a los dos años
  • 50.
    • Ablacion quirurgica • Procedimineto laberinto • Valvulopatias • Otros: radiofrecuencia, crioablacion, ondas de ultrasonido.
  • 52.
    Tratamiento FA- causal •IECA+ ARA II • Primaria- cardiopatias, hipertension, factores de riesgo cardiovascular • Secundaria- mas antiarritmicos o post-ablacion • Antagonistas aldosterona • Estatinas • Posterior de intervenciones • Acidos grasos poliinsaturados
  • 54.
    Poblaciones especiales • Insuficienciacardiaca • Optimizar tratamiento y corregir causas potenciales • Betabloqueadores solos o con digital. • Amiodarona con fev disminuidas • Solo ao sin asa. • Atletas • 2 a 1o veces mas prevalente • Escasa mejoria, se plantean tratamiento hibridos.
  • 55.
    • Enfermedad valvular • Enfermedad mitral progresiv, valvulopatia aortica avanzada • Evitar eventos tromboembolicos • Sindrome coronario agudo • 2-21%, reducido por la intervencion propia y por el uso de ieca, araii y betabloqueadores • Cardioversion electrica si esta inestable, • Amiodarona en respuesta rapida • Beta, calcioantagonistas • Diabetes • Depende de compromiso microangiopatico y metabolico en arbol vascular
  • 56.
    • Ancianos • Riesgo elevado de tromboembolia • Altaincidencia y prevalencia de fa, en particular permanente • Enfermedad pulmonar • Mantener adecuada funcion respiratoria • Tratamientos para fa ineficaces • Calcioantagonistas, bisoprolol, flecainida • Miocardiopatia hipertrofica • 20-25%- de inicio temprano se recomienda cardiovertir • Amiodarona • Antiocoagular si no contraindicacion
  • 57.
    • WPW • Ablacion. Aumenta riesgo de muerte subita • Hipertoridismo • 10-25%. Mantener adecuados niveles de hormonas. • Betabloqueadores, calcioantagonistas.
  • 58.
    • Embarazo • Depende de los antecedentes si ya tenia presentan el 52% durante gestacion • Es bien tolerada con adecuada funcion ventricular • Idealmente no usar durante primer trimestre • Frecuencia • No usar betabloqueadores o digital. • Propanolol, atenolol, calcioantagonistas via oral. • Cardioversion • Flecainida • Electrica: no genera efectos adveros en el feto. • Anticoagulacion • Primer trimestre heparinas. • Evitar avk especialmente de 6-12 semanas.
  • 62.
    Bibliografía • Granger CB,Alexander JH, McMurray JJ, Lopes RD, Hylek EM; ARISTOTLE Committees and Investigators. Apixaban vs. warfarin in patients with atrial fibrillation. NEJM 2011;365:981–992. • Patel MR, Mahaffey KW, Garg J, Pan G, Singer DE, Hacke W, Breithardt G,; ROCKET AF Investigators. Rivaroxaban vs. warfarin in nonvalvular atrial fibrillation. NEJM 2011;365:883–891. • A. John Camm (Chairperson) (UK)*, Gregory Y.H. Lip (UK), Raffaele De Caterina (Italy), Irene Savelieva (UK), Dan Atar (Norway); 2012 focused update of the ESC Guidelines for the management of atrial fibrillation An update of the 2010 ESC Guidelines for the management of atrial fibrillation