RESUMEN – FIBRILACIÓN AURICULAR
Mip. Ramsés Abundiz.
Hospital General de Zona #6, Ciudad Valles SLP.
Diciembre, 2017.
DEFINICIÓN
Taquiarritmia auricular presente de forma desorganizada, con deterioro de la función
mecánica auricular. Se asocia a una respuesta ventricular rápida e irregular. En el
electrocardiograma se debe sospechar si se observa ritmo ventricular rápido, irregular y
con QRS ensanchado, así como ausencia de onda P y ondas fibrilatorias (ondas F).
EPIDEMIOLOGÍA
Afecta al 1-2% de la población, sin embargo la prevalencia aumenta con la edad (0.5% de
40-50 años, 5-15% a los 80 años). Existe mayor prevalencia en hombres, con riesgo de
sufrirla de 25% luego de los 40 años. En pacientes con cirugía cardiaca menores de 40
años, la prevalencia es menor al 5%, mientras que en mayores de 70 se encuentra
alrededor del 25% (duplicándose el riesgo con cada década).
FISIOPATOLOGÍA
1. Mecanismos que conducen a la FA.
a. Remodelado auricular: condicionada por cardiopatías estructurales,
hipertensión, DM, o incluso la propia FA. Otro agente causal pudiera ser la
infiltración grasa auricular, procesos inflamatorios, o necrosis. Estos
factores propician la activación de fibroblastos, un aumento de depósito de
tejido conectivo y fibrosis subsecuente, lo que lleva a disociación eléctrica
de la conducción local, favoreciendo fenómenos de reentrada y
perpetuación de arritmias. Los episodios de FA condicionan estados
protrombóticos que se asocian a una mayor incidencia de accidentes
cerebrovasculares (ACV).
RESUMEN – FIBRILACIÓN AURICULAR
Mip. Ramsés Abundiz.
Hospital General de Zona #6, Ciudad Valles SLP.
Diciembre, 2017.
b. Electrofisiología (Ca+): una baja regulación de la corriente de entrada de
Ca+ puede causar un acortamiento del periodo refractario auricular. Su
periodo se acorta si trata de una taquiarritmia auricular, y se prolonga en
casos de defectos estructurales.
CLASIFICACIÓN
1. Patrones.
a. Diagnóstico de 1ª vez: sin antecedente, a pesar de la duración y gravedad
de los síntomas actuales.
b. Paroxística: autolimitada en un lapso menor a 7 días (generalmente,
durante las primeras 48 hrs).
c. Persistente: duración mayor a 7 días, incluyendo aquellos con tratamiento
farmacológico o cardioversión luego de 7 días o más al inicio.
d. Persistente de larga duración: presencia crónica (>1 año) a pesar de llevar
control antiarrítmico.
e. Permanente: aquella que no adopta medidas de tratamiento. En caso de
aplicarse, se reclasifica como (d).
2. Tipos clínicos.
a. Secundaria a enfermedad cardiaca estructural: px con disfunción de VI
sistólica o diastólica, HTAS crónica u otra enfermedad cardiaca.
b. Focal: paciente joven con rachas auriculares y episodios frecuentes y
cortos. Origen pulmonar o fenómenos de reentrada (WPW?)
c. Poligénica: portadores de variantes genéticas. No estudiado a fondo.
d. Post-QX: de nueva aparición (autolimitada) tras cirugía torácica, sin
antecedentes y ritmo sinusal previo a procedimiento. Secundario a
inflamación, estrés oxidativo y alteraciones electrolíticas, así como
aumento de volumen.
e. Estenosis/válvulas protésicas: posterior a implantación de éstas. El
aumento en la presión de la aurícula izquierda (estenosis mitral) y
sobrecarga de volumen (regurgitación mitral) son las principales causas de
agrandamiento y remodelación.
f. En atletas: secundaria a intensidad y duración de ejercicio; relacionada con
el tono vaga y el volumen auricular manejado.
g. Monogénica: cardiopatías hereditarias. Alta incidencia de muerte súbita.
RESUMEN – FIBRILACIÓN AURICULAR
Mip. Ramsés Abundiz.
Hospital General de Zona #6, Ciudad Valles SLP.
Diciembre, 2017.
Los pacientes con FA tienen una calidad de vida peor debido a la presencia de síntomas
limitantes como son letargia, palpitaciones, disnea, opresión torácica, estrés psicosocial,
etc. La European Heart Rhythm Association (EHRA) propone una escala modificada para
guiar el tratamiento, así como para estadificar la severidad de los síntomas.
ENFERMEDADES CARDIOVASCULARES CONCOMITANTES
1. Insuficiencia cardiaca.
a. Con FEVI reducida (<40%): se debe utilizar, además de ACO, IECAs o ARA-II
combinados con inhibidores del receptor de angiotensina y neprilisina
(IRAN). Se puede utilizar b-bloqueadores y digoxina debido a su escaso
potencial inotrópico negativo.
b. Con FEVI conservada (>50%): se sugiere realizar un ecocardiograma para
evaluar la FEVI buscando evidencia de hipertrofia ventricular. El control
debe basarse en el balance de fluidos y enfermedades concomitantes (HTA
o isquemia miocárdica).
c. Con FEVI en rango medio (41-49%): difícil de valorar en pacientes durante
un episodio. Se recomienda estudio con especialista para definir entre
entidades anteriores.
2. Hipertensión: es factor de riesgo para ACV en episodios de FA, con complicaciones
hemorrágicas y progresión a FA recurrente. Deben utilizarse IECA o ARA-II (en
pacientes sin enfermedades estructurales no previene la FA recurrente).
3. Valvulopatías: presentes en 30% de pacientes con FA, únicamente detectable por
ecocardiografía. Se asocian con un aumento del riesgo tromboembólico.
4. Diabetes: se asocia a mayor riesgo de ACV, pero no a sangrado relacionado con la
anticoagulación oral.
5. Enfermedad renal crónica: la FA se presenta en un 15-20% de px con ERC.
RESUMEN – FIBRILACIÓN AURICULAR
Mip. Ramsés Abundiz.
Hospital General de Zona #6, Ciudad Valles SLP.
Diciembre, 2017.
6. Enfermedades pulmonares: se ha asociado FA a la apnea obstructiva del sueño
debido a mecanismos como la disfunción autónoma, hipoxia, hipercapnia e
inflamación. La apnea amplifica la presión intratorácica la cual, mediante
estimulación vagal, puede acortar el potencial de acción e inducir FA. En el caso del
EPOC, los pacientes desarrollan taquicardia auricular (la cual debe diferenciarse de
la FA con un EKG). Los fármacos utilizados en este último (agonistas b-adrenérgicos
y teofilinas) pueden precipitar FA. Se recomienda corregir la hipoxemia la acidosis
como parte del tratamiento inicial. Para corregir dichos estadios puede utilizarse b-
bloqueadores, adenosina con ventana segura en pacientes con EPOC. Los
bloqueadores b1-selectivos (metoprolol), diltiazem y verapamilo son bien
tolerados.
DETECCIÓN Y DIAGNÓSTICO
El diagnóstico se realiza mediante la realización de EKG en el que se registre un patrón
típico de FA: intervalos R-R totalmente irregulares y ondas P indistinguibles o no definidas.
Un episodio con mínimo 30 segundos de duración arroja diagnóstico.
Fibrilación auricular silente: no diagnosticada o enmascarada por enfermedades
concomitantes (pacientes mayores con ICC). Se recomienda cribado oportunista en
poblaciones de edad avanzada mediante toma de EKG, el cual puede tomarse a corto o
largo plazo. El uso de marcapasos o desfibriladores implantados permiten monitorización
de ritmo auricular, permitiendo identificar pacientes con episodios de frecuencia auricular
rápida (AHRE; presente entre el 15-20% de pacientes). Los AHRE se relacionan con
desarrollo de FA manifiesta y ACV isquémico.
PREVENCIÓN DE ACV
1. Antagonistas de la vitamina K: disminuye 2/3 el riesgo de ACV y ¼ la mortalidad;
Warfarina.
2. ACO no antagonistas de vitamina K (NACO): alternativa adecuada para los AVK
para la prevención de FA, además de tener un efecto predecible sin necesidad de
monitorización.
a. Apixabán: inhibidor del factor Xa; 5mg c/12 hrs. Reducción de riesgo en un
55%.
b. Dabigatrán: inhibidor de la trombina; 150mg c/12 hrs. Reducción de riesgo
en 24% y mortalidad en 12%, sangrado gastrointestinal en un 50%.
c. Edoxabán: inhibidor del factor Xa; 60mg c/ 24hrs. Reducción de riesgo en
un 21%, sangrado gastrointestinal en un 21%.
RESUMEN – FIBRILACIÓN AURICULAR
Mip. Ramsés Abundiz.
Hospital General de Zona #6, Ciudad Valles SLP.
Diciembre, 2017.
d. Rivaroxabán: inhibidor del factor Xa; 20mg c/ 24hrs. Reducción de riesgo en
un 21%.
ABORDAJE
1. Signos clínicos destacables.
a. Inestabilidad hemodinámica.
b. FC incontrolable.
c. Bradicardia sintomática sin respuesta a tratamiento.
d. Angina inestable / disfunción ventricular izquierda.
e. ACV.
2. Tratamiento para prevención de ACV: el uso de anticoagulación oral ayuda a
prevenir los ACV isquémicos en pacientes con FA. El riesgo de sangrado con ACO es
menor en comparación del riesgo de ACV sin ACO. Se utiliza la escala CHA2DS2-
VASc para simplificar la utilización de ACO:
a. 0 pts = no requiere tto antiagregante/anticoagulante.
b. 1 pts = considerar anticoagulación oral.
c. >2 pts = ACO indicada (NACO / AVK) + corrección de factores de riesgo
hemorrágico.
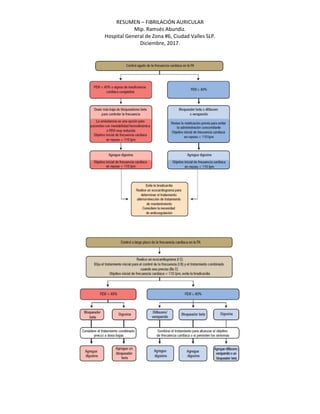
TRATAMIENTO DE LA FIBRILACION AURICULAR
La cardioversión puede llevarse a cabo mediante fármacos anti arrítmicos o por estímulo
eléctrico. El uso de los primeros se ha popularizado, pero prevalecen desventajas tales
como la taquicardia ventricular torsade de pointes inducida por fármaco. Así mismo, la
primera es menos efectiva que la segunda (aunque ésta requiere sedación o anestesia).
RESUMEN – FIBRILACIÓN AURICULAR
Mip. Ramsés Abundiz.
Hospital General de Zona #6, Ciudad Valles SLP.
Diciembre, 2017.
1. Cardioversión eléctrica: administración de estímulo eléctrico sincronizado con la
actividad intrínseca, usualmente con la onda R (asegura que el estímulo no ocurra
en el periodo vulnerable que va de 80-60ms antes – 20-30ms después del pico de
la onda T. Dicha técnica se utiliza para normalizar todos los ritmos cardiacos
EXCEPTO la fibrilación ventricular. Se sugiere el uso de 70 ohm de impedancia. El
índice de éxito varía entre el 70-90%. Algunos factores independientes que
favorecen la cardioversión son la FA de corta duración, juventud del paciente y
aleteo atrial, mientras que el crecimiento auricular izquierdo, cardiomegalia y otras
enfermedades disminuyen la tasa de éxito de la cardioversión.
2. Cardioversión farmacológica:
a. Fase aguda:
i. Amiodarona: IV, oral, o ambas. Modesta eficacia en FA de reciente
inicio (efectos adversos: bradicardia, hipotensión, náusea y
constipación, flebitis).
ii. Propafenona: eficiente en FA de reciente inicio. Debe evitarse en px
con ICC o EPOC.
b. Largo plazo:
i. Amiodarona: el mejor para mantener el ritmo sinusal. Debe usarse
cuando los otros estén contraindicados, o de elección en pacientes
con ICC grave o inestable.
ii. Dronedarona: contraindicada en pacientes con ICC grave o
inestable.
iii. Propafenona
iv. Sotalol: b-bloqueador no selectivo. Uso profiláctico en FA
paroxística.
3. Terapia para eliminar riesgo tromboembólico
a. Aspirina 100mg + Clopidogrel 75mg c/24hrs. Menor efectividad que ACO y
mayor riesgo de sangrado en pacientes con CHADS >2 pts.
b. Antagonistas Vit.K: ayuda a mantener a pacientes con INR 2.0-3.0. Debe
considerarse el uso de Clopidogrel 75mg + ACO.
RESUMEN – FIBRILACIÓN AURICULAR
Mip. Ramsés Abundiz.
Hospital General de Zona #6, Ciudad Valles SLP.
Diciembre, 2017.

Fibrilacion Auricular

  • 1.
    RESUMEN – FIBRILACIÓNAURICULAR Mip. Ramsés Abundiz. Hospital General de Zona #6, Ciudad Valles SLP. Diciembre, 2017. DEFINICIÓN Taquiarritmia auricular presente de forma desorganizada, con deterioro de la función mecánica auricular. Se asocia a una respuesta ventricular rápida e irregular. En el electrocardiograma se debe sospechar si se observa ritmo ventricular rápido, irregular y con QRS ensanchado, así como ausencia de onda P y ondas fibrilatorias (ondas F). EPIDEMIOLOGÍA Afecta al 1-2% de la población, sin embargo la prevalencia aumenta con la edad (0.5% de 40-50 años, 5-15% a los 80 años). Existe mayor prevalencia en hombres, con riesgo de sufrirla de 25% luego de los 40 años. En pacientes con cirugía cardiaca menores de 40 años, la prevalencia es menor al 5%, mientras que en mayores de 70 se encuentra alrededor del 25% (duplicándose el riesgo con cada década). FISIOPATOLOGÍA 1. Mecanismos que conducen a la FA. a. Remodelado auricular: condicionada por cardiopatías estructurales, hipertensión, DM, o incluso la propia FA. Otro agente causal pudiera ser la infiltración grasa auricular, procesos inflamatorios, o necrosis. Estos factores propician la activación de fibroblastos, un aumento de depósito de tejido conectivo y fibrosis subsecuente, lo que lleva a disociación eléctrica de la conducción local, favoreciendo fenómenos de reentrada y perpetuación de arritmias. Los episodios de FA condicionan estados protrombóticos que se asocian a una mayor incidencia de accidentes cerebrovasculares (ACV).
  • 2.
    RESUMEN – FIBRILACIÓNAURICULAR Mip. Ramsés Abundiz. Hospital General de Zona #6, Ciudad Valles SLP. Diciembre, 2017. b. Electrofisiología (Ca+): una baja regulación de la corriente de entrada de Ca+ puede causar un acortamiento del periodo refractario auricular. Su periodo se acorta si trata de una taquiarritmia auricular, y se prolonga en casos de defectos estructurales. CLASIFICACIÓN 1. Patrones. a. Diagnóstico de 1ª vez: sin antecedente, a pesar de la duración y gravedad de los síntomas actuales. b. Paroxística: autolimitada en un lapso menor a 7 días (generalmente, durante las primeras 48 hrs). c. Persistente: duración mayor a 7 días, incluyendo aquellos con tratamiento farmacológico o cardioversión luego de 7 días o más al inicio. d. Persistente de larga duración: presencia crónica (>1 año) a pesar de llevar control antiarrítmico. e. Permanente: aquella que no adopta medidas de tratamiento. En caso de aplicarse, se reclasifica como (d). 2. Tipos clínicos. a. Secundaria a enfermedad cardiaca estructural: px con disfunción de VI sistólica o diastólica, HTAS crónica u otra enfermedad cardiaca. b. Focal: paciente joven con rachas auriculares y episodios frecuentes y cortos. Origen pulmonar o fenómenos de reentrada (WPW?) c. Poligénica: portadores de variantes genéticas. No estudiado a fondo. d. Post-QX: de nueva aparición (autolimitada) tras cirugía torácica, sin antecedentes y ritmo sinusal previo a procedimiento. Secundario a inflamación, estrés oxidativo y alteraciones electrolíticas, así como aumento de volumen. e. Estenosis/válvulas protésicas: posterior a implantación de éstas. El aumento en la presión de la aurícula izquierda (estenosis mitral) y sobrecarga de volumen (regurgitación mitral) son las principales causas de agrandamiento y remodelación. f. En atletas: secundaria a intensidad y duración de ejercicio; relacionada con el tono vaga y el volumen auricular manejado. g. Monogénica: cardiopatías hereditarias. Alta incidencia de muerte súbita.
  • 3.
    RESUMEN – FIBRILACIÓNAURICULAR Mip. Ramsés Abundiz. Hospital General de Zona #6, Ciudad Valles SLP. Diciembre, 2017. Los pacientes con FA tienen una calidad de vida peor debido a la presencia de síntomas limitantes como son letargia, palpitaciones, disnea, opresión torácica, estrés psicosocial, etc. La European Heart Rhythm Association (EHRA) propone una escala modificada para guiar el tratamiento, así como para estadificar la severidad de los síntomas. ENFERMEDADES CARDIOVASCULARES CONCOMITANTES 1. Insuficiencia cardiaca. a. Con FEVI reducida (<40%): se debe utilizar, además de ACO, IECAs o ARA-II combinados con inhibidores del receptor de angiotensina y neprilisina (IRAN). Se puede utilizar b-bloqueadores y digoxina debido a su escaso potencial inotrópico negativo. b. Con FEVI conservada (>50%): se sugiere realizar un ecocardiograma para evaluar la FEVI buscando evidencia de hipertrofia ventricular. El control debe basarse en el balance de fluidos y enfermedades concomitantes (HTA o isquemia miocárdica). c. Con FEVI en rango medio (41-49%): difícil de valorar en pacientes durante un episodio. Se recomienda estudio con especialista para definir entre entidades anteriores. 2. Hipertensión: es factor de riesgo para ACV en episodios de FA, con complicaciones hemorrágicas y progresión a FA recurrente. Deben utilizarse IECA o ARA-II (en pacientes sin enfermedades estructurales no previene la FA recurrente). 3. Valvulopatías: presentes en 30% de pacientes con FA, únicamente detectable por ecocardiografía. Se asocian con un aumento del riesgo tromboembólico. 4. Diabetes: se asocia a mayor riesgo de ACV, pero no a sangrado relacionado con la anticoagulación oral. 5. Enfermedad renal crónica: la FA se presenta en un 15-20% de px con ERC.
  • 4.
    RESUMEN – FIBRILACIÓNAURICULAR Mip. Ramsés Abundiz. Hospital General de Zona #6, Ciudad Valles SLP. Diciembre, 2017. 6. Enfermedades pulmonares: se ha asociado FA a la apnea obstructiva del sueño debido a mecanismos como la disfunción autónoma, hipoxia, hipercapnia e inflamación. La apnea amplifica la presión intratorácica la cual, mediante estimulación vagal, puede acortar el potencial de acción e inducir FA. En el caso del EPOC, los pacientes desarrollan taquicardia auricular (la cual debe diferenciarse de la FA con un EKG). Los fármacos utilizados en este último (agonistas b-adrenérgicos y teofilinas) pueden precipitar FA. Se recomienda corregir la hipoxemia la acidosis como parte del tratamiento inicial. Para corregir dichos estadios puede utilizarse b- bloqueadores, adenosina con ventana segura en pacientes con EPOC. Los bloqueadores b1-selectivos (metoprolol), diltiazem y verapamilo son bien tolerados. DETECCIÓN Y DIAGNÓSTICO El diagnóstico se realiza mediante la realización de EKG en el que se registre un patrón típico de FA: intervalos R-R totalmente irregulares y ondas P indistinguibles o no definidas. Un episodio con mínimo 30 segundos de duración arroja diagnóstico. Fibrilación auricular silente: no diagnosticada o enmascarada por enfermedades concomitantes (pacientes mayores con ICC). Se recomienda cribado oportunista en poblaciones de edad avanzada mediante toma de EKG, el cual puede tomarse a corto o largo plazo. El uso de marcapasos o desfibriladores implantados permiten monitorización de ritmo auricular, permitiendo identificar pacientes con episodios de frecuencia auricular rápida (AHRE; presente entre el 15-20% de pacientes). Los AHRE se relacionan con desarrollo de FA manifiesta y ACV isquémico. PREVENCIÓN DE ACV 1. Antagonistas de la vitamina K: disminuye 2/3 el riesgo de ACV y ¼ la mortalidad; Warfarina. 2. ACO no antagonistas de vitamina K (NACO): alternativa adecuada para los AVK para la prevención de FA, además de tener un efecto predecible sin necesidad de monitorización. a. Apixabán: inhibidor del factor Xa; 5mg c/12 hrs. Reducción de riesgo en un 55%. b. Dabigatrán: inhibidor de la trombina; 150mg c/12 hrs. Reducción de riesgo en 24% y mortalidad en 12%, sangrado gastrointestinal en un 50%. c. Edoxabán: inhibidor del factor Xa; 60mg c/ 24hrs. Reducción de riesgo en un 21%, sangrado gastrointestinal en un 21%.
  • 5.
    RESUMEN – FIBRILACIÓNAURICULAR Mip. Ramsés Abundiz. Hospital General de Zona #6, Ciudad Valles SLP. Diciembre, 2017. d. Rivaroxabán: inhibidor del factor Xa; 20mg c/ 24hrs. Reducción de riesgo en un 21%. ABORDAJE 1. Signos clínicos destacables. a. Inestabilidad hemodinámica. b. FC incontrolable. c. Bradicardia sintomática sin respuesta a tratamiento. d. Angina inestable / disfunción ventricular izquierda. e. ACV. 2. Tratamiento para prevención de ACV: el uso de anticoagulación oral ayuda a prevenir los ACV isquémicos en pacientes con FA. El riesgo de sangrado con ACO es menor en comparación del riesgo de ACV sin ACO. Se utiliza la escala CHA2DS2- VASc para simplificar la utilización de ACO: a. 0 pts = no requiere tto antiagregante/anticoagulante. b. 1 pts = considerar anticoagulación oral. c. >2 pts = ACO indicada (NACO / AVK) + corrección de factores de riesgo hemorrágico. TRATAMIENTO DE LA FIBRILACION AURICULAR La cardioversión puede llevarse a cabo mediante fármacos anti arrítmicos o por estímulo eléctrico. El uso de los primeros se ha popularizado, pero prevalecen desventajas tales como la taquicardia ventricular torsade de pointes inducida por fármaco. Así mismo, la primera es menos efectiva que la segunda (aunque ésta requiere sedación o anestesia).
  • 6.
    RESUMEN – FIBRILACIÓNAURICULAR Mip. Ramsés Abundiz. Hospital General de Zona #6, Ciudad Valles SLP. Diciembre, 2017. 1. Cardioversión eléctrica: administración de estímulo eléctrico sincronizado con la actividad intrínseca, usualmente con la onda R (asegura que el estímulo no ocurra en el periodo vulnerable que va de 80-60ms antes – 20-30ms después del pico de la onda T. Dicha técnica se utiliza para normalizar todos los ritmos cardiacos EXCEPTO la fibrilación ventricular. Se sugiere el uso de 70 ohm de impedancia. El índice de éxito varía entre el 70-90%. Algunos factores independientes que favorecen la cardioversión son la FA de corta duración, juventud del paciente y aleteo atrial, mientras que el crecimiento auricular izquierdo, cardiomegalia y otras enfermedades disminuyen la tasa de éxito de la cardioversión. 2. Cardioversión farmacológica: a. Fase aguda: i. Amiodarona: IV, oral, o ambas. Modesta eficacia en FA de reciente inicio (efectos adversos: bradicardia, hipotensión, náusea y constipación, flebitis). ii. Propafenona: eficiente en FA de reciente inicio. Debe evitarse en px con ICC o EPOC. b. Largo plazo: i. Amiodarona: el mejor para mantener el ritmo sinusal. Debe usarse cuando los otros estén contraindicados, o de elección en pacientes con ICC grave o inestable. ii. Dronedarona: contraindicada en pacientes con ICC grave o inestable. iii. Propafenona iv. Sotalol: b-bloqueador no selectivo. Uso profiláctico en FA paroxística. 3. Terapia para eliminar riesgo tromboembólico a. Aspirina 100mg + Clopidogrel 75mg c/24hrs. Menor efectividad que ACO y mayor riesgo de sangrado en pacientes con CHADS >2 pts. b. Antagonistas Vit.K: ayuda a mantener a pacientes con INR 2.0-3.0. Debe considerarse el uso de Clopidogrel 75mg + ACO.
  • 7.
    RESUMEN – FIBRILACIÓNAURICULAR Mip. Ramsés Abundiz. Hospital General de Zona #6, Ciudad Valles SLP. Diciembre, 2017.