Universidad Nacional Abierta y a Distancia – UNAD
Escuela: Ciencias Básicas Tecnología e Ingeniería Programa: Ingeniería Industrial
Curso: Gestión de las Operaciones. Código: 212028_954
GESTION DE LAS OPERACIONES.
TAREA 4 INFORME ESTRATEGIAS DE LA PRODUCCIÓN
PRESENTADO POR
CRISTIAN DAVID RICO SANCHEZ
PRESENTADO A
JULIO CESAR GONZALEZ SILVA
GRUPO
212028_152
UNIVERSIDAD NACIONAL ABIERTA Y A DISTANCIA
INGENIERÍA INDUSTRIAL
Universidad Nacional Abierta y a Distancia – UNAD
Escuela: Ciencias Básicas Tecnología e Ingeniería Programa: Ingeniería Industrial
Curso: Gestión de las Operaciones. Código: 212028_954
Introducción
El principal objetivo de la estrategia de manufactura es indicar el rumbo que debe tomar la empresa para
poder acomodar los cambios en el diseño del producto, así como la cantidad y tiempo de entrega requerido
por el cliente. Esto permite a la empresa decidir cómo administrar los medios de producción.
A medida que avanza esta actividad, pondremos en práctica los conceptos estudiados con el objetivo de
proporcionar soluciones prácticas y explorar diferentes enfoques de la estrategia de producción.
Universidad Nacional Abierta y a Distancia – UNAD
Escuela: Ciencias Básicas Tecnología e Ingeniería Programa: Ingeniería Industrial
Curso: Gestión de las Operaciones. Código: 212028_954
Objetivos
Objetivo General
Tener la capacidad de aplicar de forma práctica los conceptos estudiados en la unidad 3 para dar
solución a las actividades propuestas, y así analizar de forma colaborativa las diferentes
soluciones planteadas por los integrantes del grupo.
Objetivos Específicos
 Solucionar de manera individual los ejercicios propuestos para el desarrollo de la
actividad.
 Comparar diferentes clases de procesos de producción
Ejercicio 1: Selección y diseño del proceso productivo
Universidad Nacional Abierta y a Distancia – UNAD
Escuela: Ciencias Básicas Tecnología e Ingeniería Programa: Ingeniería Industrial
Curso: Gestión de las Operaciones. Código: 212028_954
Tipos de procesos o configuraciones productivas
Tipo de proceso Por Proyecto Por Lote Continua
Por talleres En línea
Definición
Este tipo de proceso se emplea al
momento que se realizan productos
o servicios únicos (es decir, que
presentan cierta particularidad),e st o
hace que cada vez que se fabrique
el producto, el ciclo de operaciones
puede variar, ya que debe
adaptarse a cada proceso.
En este tipo de procesos se
producen lotes más o menos
pequeños de una extensa
diversidad de productos. Estos
frecuentemente son a
medida o con muchas
alternativas posibles, por lo
que hay poca o nula
estandarización.
En este tipo de procesos
se producen grandes
lotes de una baja
diversidad de productos,
supuestamente diferentes
pero técnicamente
semejantes
En este tipo de
proceso se
desarrolla un
volumen mayor de
productos los
cuales present a n
una gran similitud
en las etapas de
su proceso.
Características
Normalmente requiere de su propio
espacio debido a su tamaño. Son
los equipos y el personal el que se
traslada al lugar de la operación.
Se puede decir que en este
proceso no existe flujo de
productos sino de una serie de
operaciones.
Esta configuración se propon e
cuando es indispensable un
pequeño número de
procedimientos que pueden
ser realizadas por el mismo
empleado o grupo de
empleados. Acá las personas
y los equipos se agrupan
por las semejanzas que
presenten en sus destrezas
o funciones.
Los puestos de trabajo se
instalan en forma lineal,
siguiendo el orden de las
operaciones. Acá se
habla de flujo de
producción ya que estos
van de un lugar a otro
según la secuencia
seleccionada.
Se caracteriza por
la existencia de un
flujo continuo de
materiales y sin
cambios entre la
operación y
operario.
Demandas
bastantes
uniformes. Es un
servicio o producto
estandarizado. Es
altamente
automatizado.
Ventajas
-Se da una mejor visual de los
problemas ya que ya que estos se
encuentran en un mismo punto
facilitando el manejo de los
mismos.
-Se reducen los tiempos de
transporte entre los frentes de
trabajo.
-Se puede aprovechar al máximo el
conocimiento
gracias al intercambio de
experiencias.
-Se tiene control de cada frente
de trabajo.
Alta tolerancia que permite
los cambios de producto o de
volumen de producción.
-La variedad de actividades
determinadas a los
empleados reducen el
inconformismo de La mano
de obra.
Es más eficiente que
el proceso por
talleres ya que se
puede utilizar mano
de obra
especializada en
tareas rutinarias, e
instalar equipos
automatizados.
-Se facilitan los
controles.
-Se reduce al
mínimo los
transportes entre
puestos de
trabajo.
-Es menos
complicado
planificar la
necesidad de
materiales y
mantener los
estándares de
calidad.
-Se consiguen a
menores costos. -
Se reducen los
tiempos ociosos.
Universidad Nacional Abierta y a Distancia – UNAD
Escuela: Ciencias Básicas Tecnología e Ingeniería Programa: Ingeniería Industrial
Curso: Gestión de las Operaciones. Código: 212028_954
Desventajas
Peligro de no cumplir nuestros
objetivos debido a la severidad de
los plazos de entrega.
-El manejo de los tiempos entre
actividades.
-Todo esto entorpeci e n d o
importantemente la programación.
La devolución de la alta
tolerancia es una menor
eficiencia.
-Acumulación de inventarios
de productos en proceso. Se
elevan los costos unitarios
de la fabricación. -Se
incrementan los
desplazamientos de material es
y mano de obra.
Implica una mayor
inversión que el proceso
de talleres debido a la
maquinaria a utilizar.
-Se pierde flexibilidad.
-Se afecta el grado de
satisfacción del operario
debido a las tareas
rutinarias. Toca
mantener equilibrada la
línea de producción para
brindar un desempeño
mejor.
El sistema es poco
flexibledebido a los
equipos
especializados y
automatizados.
-Se afecta el grado
de satisfacción del
operario debido a
las tareas
rutinarias.
-Cualquier falla
puede detener la
producción.
Ejemplos de
industrias
Empresas petroleras (Ecopetr ol ),
Empresas constructoras de
Hidroeléctricas (Eurofinsa).
Empresa artesana, Centros
educativos.
Empresas fabricantes de
neumáticos (Micheli n),
Empresas fabricantes de
zapatos (Adidas).
Empresas
fabricantes de
gaseosas (Coca-
Cola), Empresa s
fabricantes de
aceites (Terpel).
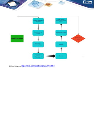
Ejercicio 2: Análisis del proceso (caracterización del proceso
productivo).
Flujograma
 Harina.
COMPRADE LOS
GRANOS.
Limpieza
preliminar
de los
granos.
Selección de los
granos
fin del proceso
productivo de la harina
distribución y
venta
Despuntado y
descascarillado
Cepillado de la
superficie de los
granos
Molienda
Refinado
empacado de la
harina
Link del flujograma:https://miro.com/app/board/uXjVO6bdjIk=/
Ejercicio 3: Revisión de elementos del Just in Time – Lean Manufacturing.
ENFOQUE PRODUCTIVO
Just in time Lean Manufacturing
Definición Según Domínguez Machuca y otros
(1995) el JIT pretende que los clientes
sean atendidos en el momento preciso,
en la cantidad requerida con productos
de máxima calidad y mediante un
procesos de producción que utilice el
mínimo inventario y que se encuentre
libre de cualquier tipo de despilfarro o
coste innecesario
Es un modelo de gestión la persecución de
una mejora simultánea en todas las
métricas de funcionamiento en fabricación
mediante la eliminación del despilfarro, a
través de proyectos que cambian la
organización físicadeltrabajo enla líneade
fabricación, enla logísticayenelcontrolde
producción a través de toda la cadena de
suministro, y en la forma en que se aplica el
esfuerzo humano, tanto en las tareas de
producción como en las de apoyo.
Característic
as
-Flexibilidad
-Trabajadores polivalentes
-Producción pull
-Cambios en la distribución en planta
-Involucra al personal
-Busca la simplicidad
-Aplica la teoría de los cinco ceros:
Cero defectos,cero inventarios, cero
averías, cero retrasos,cero papel
-Persigue la eliminación de todo tipo de
desperdicios.
-Búsqueda continua de la máxima
eficiencia en todos los procesos
-Control de calidad en todas las actividades
-Define el valor desde el punto de vista del
cliente
-Produce en base a pedido de clientes
-Persigue la perfección
Ventajas -Máxima flexibilidad y a adaptación a
los pedidos de los clientes
-Se fabrica lo que el cliente desea
-Minimiza perdidas por inventarios
obsoletos.
-Exige relación más cercana con los
proveedores
-Reducción de costos globales,
especialmente los indirectos
-Las empresas manufactureras pueden
aumentar productividad mediante la
innovación y la mejora continua
-Reducción de inventarios
-Menos mano de obra
Desventajas -El tamaño ideal de lote es difícil de
conseguir
- Cualquier avería en los equipos de
trabajo, puede dar lugar a graves
consecuencias para el conjunto del
sistema.
–Aumento en costos por cambios de
proveedor
-Se pueden crear brechas entre la dirección
y los trabajadores
-Escasez en la cadena de producción ante
un problema de inventarios
Elementos
diferenciador
es
-El sistema Kanban
-Nivelado de producción
-Estandarización de operaciones
-Satisfacer la demanda mediante
flexibilidad
-Programa de recogida ideas y
sugerencias de los trabajadores
-Control autónomo de defectos
- El sistema Kanban
-Filosofía Kaizen
-Sistema SMED
-Filosofía 5´S
-Poka yoke “a prueba de errores”
-TPM-Mantenimiento productivo total
Ejemplo
s de
industria
s
British Airways
Disneyland, McDonald’s
Intel
Kimberly-Clark
Ejercicio 4
 Nombre de la empresa: Alimentos Polar
 Razón social: Alimentos Polar Colombia Sas Nit: 830.006.735-3
 Productos que fabrica la empresa: Se dedica a la producción y comercialización de productos alimenticios
para consumo humano, principalmente productos de maíz y avena como lo son:
 Harina de maíz precocida
 avenas con Quaker y Pancho
 Aunt Jemima
 Ubicación de la empresa: Km 33 Vía Facatativá Barrio Cartagenita
 Nombre del jefe de producción/operaciones o quien haga sus veces: Daniela Arias
 proponer acciones de mejora en la empresa analizada, con base en los resultados encontrados en
el punto 3 y los conocimientos adquiridos durante el curso.
Las mejoras que recomiendo son el desempeño del sistema y el diseño de la instalación, ya que su
infraestructura no está del todo alineada con el servicio y la seguridad de todos los empleados de la
empresa. En este sentido, el modelo organizativo de Empressas Polar se basa en el talento. Los
trabajadores que crean valor y sustentabilidad tienen un compromiso compartido a través del desarrollo
de habilidades, reconocimiento, competitividad, cultura y bienestar social. Asimismo, se anima a
contribuir con líderes con visión de sistemas y con capacidad para gestionar entornos económicos,
políticos y sociales complejos.
Conclusiones
• La configuración productiva del proyecto es producir un producto o brindar un solo servicio, es decir, existe
un solo producto, la diferencia es la secuencia de operaciones para producirlo.
• Los conocimientos adquiridos a lo largo del curso nos permiten comprender la importancia del curso y
aprender cada concepto básico para aplicarlo al problema.
• Análisis del diseño del proceso, esta vez en forma de diagrama de flujo, permitiéndonos visualizar qué se hizo,
cómo, quién lo hizo, cómo y dónde se hizo, con el fin de analizar posibles fallas en el enfoque actual y con ello
agregar valor al proceso producto.
Bibliografia
1. Nuñes, A., Guitart, T. L., & Baraza, S. X. (2014). Dirección de operaciones: decisiones
tácticas y estratégicas. (pp. 335–350). Barcelona, España: Editorial UOC. Recuperado
de https://elibro-net.bibliotecavirtual.unad.edu.co/es/ereader/unad/57659?page=336
2. Nuñes, A., Guitart, T. L., & Baraza, S. X. (2014). Dirección de operaciones: decisiones
tácticas y estratégicas. (pp. 346–351). Barcelona, España: Editorial UOC.recuperado de
https://elibro-net.bibliotecavirtual.unad.edu.co/es/ereader/unad/57659?page=336
3. Nuñes, A., Guitart, T. L., & Baraza, S. X. (2014). Dirección de operaciones: decisiones
tácticas y estratégicas. (pp. 511-543). Barcelona, España: Editorial UOC. Recuperado
de https://elibro-net.bibliotecavirtual.unad.edu.co/es/ereader/unad/57659?page=40
4. Arciniega, R.S. (2011). Cultura organizacional y desempeño productivo en
empresas e instituciones del Estado de México. Estudios de caso. (Capítulo 1,
pp.15-44). México D.F.: Ediciones y Gráficos Eón. Recuperado de
https://elibronet.bibliotecavirtual.unad.edu.co/es/ereader/unad/40990

Gestión de las operaciones.docx

  • 1.
    Universidad Nacional Abiertay a Distancia – UNAD Escuela: Ciencias Básicas Tecnología e Ingeniería Programa: Ingeniería Industrial Curso: Gestión de las Operaciones. Código: 212028_954 GESTION DE LAS OPERACIONES. TAREA 4 INFORME ESTRATEGIAS DE LA PRODUCCIÓN PRESENTADO POR CRISTIAN DAVID RICO SANCHEZ PRESENTADO A JULIO CESAR GONZALEZ SILVA GRUPO 212028_152 UNIVERSIDAD NACIONAL ABIERTA Y A DISTANCIA INGENIERÍA INDUSTRIAL
  • 2.
    Universidad Nacional Abiertay a Distancia – UNAD Escuela: Ciencias Básicas Tecnología e Ingeniería Programa: Ingeniería Industrial Curso: Gestión de las Operaciones. Código: 212028_954 Introducción El principal objetivo de la estrategia de manufactura es indicar el rumbo que debe tomar la empresa para poder acomodar los cambios en el diseño del producto, así como la cantidad y tiempo de entrega requerido por el cliente. Esto permite a la empresa decidir cómo administrar los medios de producción. A medida que avanza esta actividad, pondremos en práctica los conceptos estudiados con el objetivo de proporcionar soluciones prácticas y explorar diferentes enfoques de la estrategia de producción.
  • 3.
    Universidad Nacional Abiertay a Distancia – UNAD Escuela: Ciencias Básicas Tecnología e Ingeniería Programa: Ingeniería Industrial Curso: Gestión de las Operaciones. Código: 212028_954 Objetivos Objetivo General Tener la capacidad de aplicar de forma práctica los conceptos estudiados en la unidad 3 para dar solución a las actividades propuestas, y así analizar de forma colaborativa las diferentes soluciones planteadas por los integrantes del grupo. Objetivos Específicos  Solucionar de manera individual los ejercicios propuestos para el desarrollo de la actividad.  Comparar diferentes clases de procesos de producción Ejercicio 1: Selección y diseño del proceso productivo
  • 4.
    Universidad Nacional Abiertay a Distancia – UNAD Escuela: Ciencias Básicas Tecnología e Ingeniería Programa: Ingeniería Industrial Curso: Gestión de las Operaciones. Código: 212028_954 Tipos de procesos o configuraciones productivas Tipo de proceso Por Proyecto Por Lote Continua Por talleres En línea Definición Este tipo de proceso se emplea al momento que se realizan productos o servicios únicos (es decir, que presentan cierta particularidad),e st o hace que cada vez que se fabrique el producto, el ciclo de operaciones puede variar, ya que debe adaptarse a cada proceso. En este tipo de procesos se producen lotes más o menos pequeños de una extensa diversidad de productos. Estos frecuentemente son a medida o con muchas alternativas posibles, por lo que hay poca o nula estandarización. En este tipo de procesos se producen grandes lotes de una baja diversidad de productos, supuestamente diferentes pero técnicamente semejantes En este tipo de proceso se desarrolla un volumen mayor de productos los cuales present a n una gran similitud en las etapas de su proceso. Características Normalmente requiere de su propio espacio debido a su tamaño. Son los equipos y el personal el que se traslada al lugar de la operación. Se puede decir que en este proceso no existe flujo de productos sino de una serie de operaciones. Esta configuración se propon e cuando es indispensable un pequeño número de procedimientos que pueden ser realizadas por el mismo empleado o grupo de empleados. Acá las personas y los equipos se agrupan por las semejanzas que presenten en sus destrezas o funciones. Los puestos de trabajo se instalan en forma lineal, siguiendo el orden de las operaciones. Acá se habla de flujo de producción ya que estos van de un lugar a otro según la secuencia seleccionada. Se caracteriza por la existencia de un flujo continuo de materiales y sin cambios entre la operación y operario. Demandas bastantes uniformes. Es un servicio o producto estandarizado. Es altamente automatizado. Ventajas -Se da una mejor visual de los problemas ya que ya que estos se encuentran en un mismo punto facilitando el manejo de los mismos. -Se reducen los tiempos de transporte entre los frentes de trabajo. -Se puede aprovechar al máximo el conocimiento gracias al intercambio de experiencias. -Se tiene control de cada frente de trabajo. Alta tolerancia que permite los cambios de producto o de volumen de producción. -La variedad de actividades determinadas a los empleados reducen el inconformismo de La mano de obra. Es más eficiente que el proceso por talleres ya que se puede utilizar mano de obra especializada en tareas rutinarias, e instalar equipos automatizados. -Se facilitan los controles. -Se reduce al mínimo los transportes entre puestos de trabajo. -Es menos complicado planificar la necesidad de materiales y mantener los estándares de calidad. -Se consiguen a menores costos. - Se reducen los tiempos ociosos.
  • 5.
    Universidad Nacional Abiertay a Distancia – UNAD Escuela: Ciencias Básicas Tecnología e Ingeniería Programa: Ingeniería Industrial Curso: Gestión de las Operaciones. Código: 212028_954 Desventajas Peligro de no cumplir nuestros objetivos debido a la severidad de los plazos de entrega. -El manejo de los tiempos entre actividades. -Todo esto entorpeci e n d o importantemente la programación. La devolución de la alta tolerancia es una menor eficiencia. -Acumulación de inventarios de productos en proceso. Se elevan los costos unitarios de la fabricación. -Se incrementan los desplazamientos de material es y mano de obra. Implica una mayor inversión que el proceso de talleres debido a la maquinaria a utilizar. -Se pierde flexibilidad. -Se afecta el grado de satisfacción del operario debido a las tareas rutinarias. Toca mantener equilibrada la línea de producción para brindar un desempeño mejor. El sistema es poco flexibledebido a los equipos especializados y automatizados. -Se afecta el grado de satisfacción del operario debido a las tareas rutinarias. -Cualquier falla puede detener la producción. Ejemplos de industrias Empresas petroleras (Ecopetr ol ), Empresas constructoras de Hidroeléctricas (Eurofinsa). Empresa artesana, Centros educativos. Empresas fabricantes de neumáticos (Micheli n), Empresas fabricantes de zapatos (Adidas). Empresas fabricantes de gaseosas (Coca- Cola), Empresa s fabricantes de aceites (Terpel).
  • 6.
    Ejercicio 2: Análisisdel proceso (caracterización del proceso productivo). Flujograma  Harina. COMPRADE LOS GRANOS. Limpieza preliminar de los granos. Selección de los granos fin del proceso productivo de la harina distribución y venta Despuntado y descascarillado Cepillado de la superficie de los granos Molienda Refinado empacado de la harina
  • 7.
  • 8.
    Ejercicio 3: Revisiónde elementos del Just in Time – Lean Manufacturing. ENFOQUE PRODUCTIVO Just in time Lean Manufacturing Definición Según Domínguez Machuca y otros (1995) el JIT pretende que los clientes sean atendidos en el momento preciso, en la cantidad requerida con productos de máxima calidad y mediante un procesos de producción que utilice el mínimo inventario y que se encuentre libre de cualquier tipo de despilfarro o coste innecesario Es un modelo de gestión la persecución de una mejora simultánea en todas las métricas de funcionamiento en fabricación mediante la eliminación del despilfarro, a través de proyectos que cambian la organización físicadeltrabajo enla líneade fabricación, enla logísticayenelcontrolde producción a través de toda la cadena de suministro, y en la forma en que se aplica el esfuerzo humano, tanto en las tareas de producción como en las de apoyo. Característic as -Flexibilidad -Trabajadores polivalentes -Producción pull -Cambios en la distribución en planta -Involucra al personal -Busca la simplicidad -Aplica la teoría de los cinco ceros: Cero defectos,cero inventarios, cero averías, cero retrasos,cero papel -Persigue la eliminación de todo tipo de desperdicios. -Búsqueda continua de la máxima eficiencia en todos los procesos -Control de calidad en todas las actividades -Define el valor desde el punto de vista del cliente -Produce en base a pedido de clientes -Persigue la perfección Ventajas -Máxima flexibilidad y a adaptación a los pedidos de los clientes -Se fabrica lo que el cliente desea -Minimiza perdidas por inventarios obsoletos. -Exige relación más cercana con los proveedores -Reducción de costos globales, especialmente los indirectos -Las empresas manufactureras pueden aumentar productividad mediante la innovación y la mejora continua -Reducción de inventarios -Menos mano de obra Desventajas -El tamaño ideal de lote es difícil de conseguir - Cualquier avería en los equipos de trabajo, puede dar lugar a graves consecuencias para el conjunto del sistema. –Aumento en costos por cambios de proveedor -Se pueden crear brechas entre la dirección y los trabajadores -Escasez en la cadena de producción ante un problema de inventarios Elementos diferenciador es -El sistema Kanban -Nivelado de producción -Estandarización de operaciones -Satisfacer la demanda mediante flexibilidad -Programa de recogida ideas y sugerencias de los trabajadores -Control autónomo de defectos - El sistema Kanban -Filosofía Kaizen -Sistema SMED -Filosofía 5´S -Poka yoke “a prueba de errores” -TPM-Mantenimiento productivo total Ejemplo s de industria s British Airways Disneyland, McDonald’s Intel Kimberly-Clark
  • 9.
    Ejercicio 4  Nombrede la empresa: Alimentos Polar  Razón social: Alimentos Polar Colombia Sas Nit: 830.006.735-3  Productos que fabrica la empresa: Se dedica a la producción y comercialización de productos alimenticios para consumo humano, principalmente productos de maíz y avena como lo son:  Harina de maíz precocida  avenas con Quaker y Pancho  Aunt Jemima  Ubicación de la empresa: Km 33 Vía Facatativá Barrio Cartagenita  Nombre del jefe de producción/operaciones o quien haga sus veces: Daniela Arias  proponer acciones de mejora en la empresa analizada, con base en los resultados encontrados en el punto 3 y los conocimientos adquiridos durante el curso. Las mejoras que recomiendo son el desempeño del sistema y el diseño de la instalación, ya que su infraestructura no está del todo alineada con el servicio y la seguridad de todos los empleados de la empresa. En este sentido, el modelo organizativo de Empressas Polar se basa en el talento. Los trabajadores que crean valor y sustentabilidad tienen un compromiso compartido a través del desarrollo de habilidades, reconocimiento, competitividad, cultura y bienestar social. Asimismo, se anima a contribuir con líderes con visión de sistemas y con capacidad para gestionar entornos económicos, políticos y sociales complejos.
  • 10.
    Conclusiones • La configuraciónproductiva del proyecto es producir un producto o brindar un solo servicio, es decir, existe un solo producto, la diferencia es la secuencia de operaciones para producirlo. • Los conocimientos adquiridos a lo largo del curso nos permiten comprender la importancia del curso y aprender cada concepto básico para aplicarlo al problema. • Análisis del diseño del proceso, esta vez en forma de diagrama de flujo, permitiéndonos visualizar qué se hizo, cómo, quién lo hizo, cómo y dónde se hizo, con el fin de analizar posibles fallas en el enfoque actual y con ello agregar valor al proceso producto.
  • 11.
    Bibliografia 1. Nuñes, A.,Guitart, T. L., & Baraza, S. X. (2014). Dirección de operaciones: decisiones tácticas y estratégicas. (pp. 335–350). Barcelona, España: Editorial UOC. Recuperado de https://elibro-net.bibliotecavirtual.unad.edu.co/es/ereader/unad/57659?page=336 2. Nuñes, A., Guitart, T. L., & Baraza, S. X. (2014). Dirección de operaciones: decisiones tácticas y estratégicas. (pp. 346–351). Barcelona, España: Editorial UOC.recuperado de https://elibro-net.bibliotecavirtual.unad.edu.co/es/ereader/unad/57659?page=336 3. Nuñes, A., Guitart, T. L., & Baraza, S. X. (2014). Dirección de operaciones: decisiones tácticas y estratégicas. (pp. 511-543). Barcelona, España: Editorial UOC. Recuperado de https://elibro-net.bibliotecavirtual.unad.edu.co/es/ereader/unad/57659?page=40 4. Arciniega, R.S. (2011). Cultura organizacional y desempeño productivo en empresas e instituciones del Estado de México. Estudios de caso. (Capítulo 1, pp.15-44). México D.F.: Ediciones y Gráficos Eón. Recuperado de https://elibronet.bibliotecavirtual.unad.edu.co/es/ereader/unad/40990