UNIVERSIDAD NACIONAL DE SAN AGUSTÍN
   FACULTAD DE CIENCIAS DE LA EDUCACIÓN




          PROGRAMA NACIONAL DE FORMACIÓN Y
       CAPACITACIÓN PERMANENTE PRONAFCAP-UNSA



   ESPECIALIZACIÓN EN HISTORIA, GEOGRAFÍA Y ECONOMÍA




        PROYECTO DE INVESTIGACIÓN ACCIÓN

   “IMPLEMENTACIÓN DE UN PROGRAMA DE ESTRATEGIAS DE
COMPRENSIÓN LECTORA PARA MEJORAR EL APRENDIZAJE EN EL
ÁREA DE HISTORIA, GEOGRAFÍA Y ECONOMÍA EN LAS ALUMNAS DE
             CUARTO AÑO DE LA I.E. AREQUIPA.”




                          PRESENTADO POR:
                          LILY HURTADO PORTUGAL




                     AREQUIPA-PERÚ
                         2011
                           1
INDICE




CAPÍTULO I
PLANTEAMIENTO METODOLÓGICO ....................................................... 1




CAPÍTULO II
MARCO TEÓRICO CONCEPTUAL ............................................................ 3




CAPÍTULO III
DIAGNÓSTICO DEL PROBLEMA ............................................................. 10




CAPÍTULO IV
PLAN DE ACCIÓN ..................................................................................... 12




CAPÍTULO V
EJECUCIÓN DEL PLAN DE ACCIÓN........................................................ 15




CAPÍTULO VI
ANÁLISIS DE LOS RESULTADOS ............................................................ 16




CONCLUSIONES ....................................................................................... 17


BIBLIOGRAFÍA .......................................................................................... 18


ANEXOS ..................................................................................................... 19



                                                        2
I.    PLANTEAMIENTO METODOLÓGICO


     1.1.   JUSTIFICACIÓN


            En el área de Historia, Geografía y Economía, resulta muy importante
            la comprensión lectora ya que permite otorgar sentido al texto que se
            lee, identificar información relevante, hacer inferencias, obtener
            conclusiones, enjuiciar la posición de los demás, adquirir nociones
            temporales e históricas, así como desarrollar habilidades en los
            procedimientos de investigación documental en torno a la realidad
            social y humana en el tiempo y en el espacio, en el ámbito local,
            regional, nacional y mundial; por lo que considero urgente el
            mejoramiento de estrategias de comprensión lectora en las alumnas
            de cuarto año de la I.E. Arequipa y que este trabajo pueda servir para
            las alumnas de otros año.


     1.2.   PLANTEAMIENTO DEL PROBLEMA


            En el desempeño de mi labor docente encuentro que las alumnas de
            cuarto   año   no   han     desarrollado   capacidades   ni   actitudes
            relacionadas con el uso pertinente de la información, ya que no
            entienden lo que leen y solo tratan de memorizar pequeños párrafos
            o simplemente hacen una lectura literal del texto, lo que no les
            permite entender los hechos y procesos históricos, geográficos y
            económicos, ni analizar fuentes escritas para poder ubicarlas en el
            tiempo y en el espacio por lo que considero muy necesario el
            mejoramiento de estrategias de comprensión lectora.


     1.3.   OBJETIVOS


            OBJETIVO GENERAL
             -   Determinar los efectos que producirá la implementación de un
                 programa de estrategias de comprensión lectora en el área de

                                          1
Historia, Geografía y Economía en las alumnas del Cuarto año
            de la I.E. Arequipa.


        OBJETIVOS ESPECÍFICOS
        -   Determinar las características del programa de estrategias de
            comprensión lectoral.
        -   Determinar los cambios que producirá en las alumnas la
            aplicación del programa de estrategias de comprensión lectora.


1.4.   ASPECTOS METODOLÓGICOS


       POBLACIÓN
       La población para este proyecto de investigación acción son las
       alumnas de cuarto año de secundaria 250 aproximadamente en 8
       secciones A , B, C, D, F, G y H., con una edad entre 15 y 16 años,
       una profesora.


       VARIABLES
        -   Comprensión lectora
        -   Programa a aplicar
        -   Desarrollo de capacidades y actitudes lectoras.


       INDICADORES
        -   Nivel de desarrollo de capacidades y actitudes lectoras.
        -   Nivel de práctica de estrategias de comprensión lectora.
        -   Influencia del programa a implementar.


       INSTRUMENTOS
        -   Fichas de observación
        -   Diarios de campo
        -   Guías de anticipación
        -   Cuestionarios



                                    2
FUENTES
               -    Alumnas
               -    Docentes
               -    Padres de familia


      1.5.   PROGRAMACIÓN


                              Nov    Dic   Mar   Abr     May   Jun   Jul   Ago   Seti   Oct   Nov   Dic

 Formulación del
 proyecto de                   X      X

 investigación
 Diagnóstico
                                           X         X


 Formulación del plan de
                                                          X    X
 acción
 Ejecución del plan de
                                                                     X      X     X
 acción
 Evaluación y reflexión
                                                                                        X      X


 Difusión
                                                                                                    X




II.    MARCO TEÓRICO CONCEPTUAL


      2.1.   ANTECEDENTES


      Al sistema educativo peruano le ha faltado capacidad para adecuarse a los
      nuevos       paradigmas       impuestos    por     los   cambios     tecnológicos,      la
      globalización y otros fenómenos de envergadura similar acontecidos en las
      últimas décadas por lo que se ha ido deteriorando progresivamente,
      poniendo en riesgo las bases organizativas de la sociedad y limitando las
      posibilidades de un desarrollo económico integral, por esto es necesario
      revertir esta situación encarando los desafíos que sean necesarios. Entre
      esto podemos enumerar como un problema básico la dificultad para
      comprender texto tanto en la escuela secundaria como en otros niveles del


                                                 3
proceso educativo y de la vida laboral afectando otros ámbitos de la vida y
las actividades de las personas.


Con la proliferación de información audiovisual, parece que la lectura va
quedando en un segundo plano, así en los últimos años podemos observar
como los niños leen cada vez menos y de una forma muy poco
comprensiva. El vocabulario que manejan es cada día más escaso y pobre
y es alarmante la disminución de la capacidad de comprensión lectora, que
se observa en los jóvenes actuales provocada, entre otras causas, por la
irrupción en nuestra sociedad de toda clase de medios audiovisuales, que
compiten feroz y despiadadamente, con el tiempo de lectura de nuestros
alumnos. Este es un gravísimo problema que soportan actualmente, sin
excepción todos los países desarrollados o en vías de desarrollo.


Leer comprensivamente es indispensable para el estudiante. Esto es algo
que él mismo va descubrimiento a medida que avanza en estudios.
Leer comprensivamente es leer entendiendo a qué se refiere el autor con
cada una de sus afirmaciones y cuáles son los nexos profundos de los que
ni siquiera el propio autor se percató.


Hay distintos niveles de comprensión:


 a) Comprensión primaria: es la comprensión de las afirmaciones simples.
    En este nivel suele generar dificultades la falta de vocabulario,
    simplemente no sabemos qué dice porque no sabemos el sentido de la
    palabra que emplea el autor. Esto se soluciona fácilmente recurriendo
    al diccionario.


 b) Comprensión       secundaria:    es   la   comprensión   de     los   ejes
    argumentativos del autor, de sus afirmaciones principales, de sus
    fundamentos y de cómo se conectan las ideas. En este nivel los
    fracasos pueden tener por causa la no distinción entre la principal y lo
    secundario.

                                     4
c) Comprensión profunda: es la comprensión que supera el texto,
    llegando a captar las implicancias que el mismo tiene respecto de
    contexto en que fue escrito, el contexto en que es leído, y respecto de
    lo que “verdaderamente es” y/o de lo que “debe ser”. Esta comprensión
    implica un conocimiento previo más vasto por parte del lector. Cuando
    mayor sea el bagaje de conocimientos con que el lector aborde el texto
    tanto más profunda podrá ser su comprensión del mismo.

El trabajo de comprensión de texto debe apuntar a la identificación de pistas
contextuales que orientarán la construcción de los posibles significados,
entre otros, la ubicación en tiempo y espacio, la cantidad de interlocutores,
el género discursivo; todo lo que tenga que ver, en definitiva, con la relación
entre el texto y la situación comunicativa. A lo largo de la lectura, el alumno
irá confirmando, descartando y reformulando las diferentes anticipaciones
que le permitirán participar de variadas actividades en los momentos de
post lectura.


Se tiende a considerar que la comprensión lectora es competencia del área
de lengua y que lo aprendido en ella se debe aplicar en el resto de las
áreas. Si bien es verdad que el área de lengua le compete un tratamiento
específico de estos aspectos también le corresponde a todas las áreas
procurar que los alumnos comprendan los textos en los que se expresan los
contenidos de la propia materia. El trabajo con textos de diferente tipología
en las diferentes asignaturas así como la comprensión del vocabulario
específico y del lenguaje propio de la asignatura contribuyen a enriquecer
los registros lingüísticos del alunado y a desarrollar un vocabulario amplio y
rico. Si los alumnas no dominan las técnicas para comprender textos
escritos, adecuado a su edad, no sólo se les aboca al fracaso escolar son
que se les cierra una puerta de acceso al conocimiento y al crecimiento
personal. Por eso el esfuerzo y el tiempo dedicado a comprender los
conceptos y sus relaciones mediante la lectura de textos es una inversión a
corto, mediano y largo plazo. La comprensión lectora además de ser un


                                     5
instrumento de aprendizaje es fundamental para que el niño sienta gusto
por la lectura.


La lectura comprensiva debe ser una práctica habitual, continua y
transversal en el aprendizaje de los contenidos de todas las áreas. Dicho
aprendizaje se produce directa e indirectamente. Aprender mediante los
textos es un ejemplo de esta última modalidad. La comprensión es una
condición para el aprendizaje significativo por tanto, la comprensión de los
textos es el primer paso para que los alumnos entienda, relacionen,
asimilen y recuerden los conceptos específicos de cada área.
El docente, además de la explicación oral, utiliza una gran variedad de
recursos didácticos enciclopedias, libros especializados, textos escogidos,
CD-ROM, páginas web, etc. En muchos casos, el libro de textos se puede
utilizar como elementos común y básico para el aprendizaje de la materia,
pero la opción didáctica que se utiliza con éste se pude utilizar con otros
textos que el docente considere oportuno.
El docente debe elegir el libro de texto más adecuado a los objetivos del
área, y el que más favorezca la comprensión lectora.
De las múltiples formas de leer, en el aula suelen utilizarse tres: la lectura
previa o primera lectura, la lectura lenta y minuciosa o segunda lectura y la
lectura de síntesis y asimilación personal o tercera lectura. El docente,
consciente de las ventajas y limitaciones de cada modalidad las utilizará en
los momentos que considere más adecuados.
 a) La lectura previa tiene como objeto acercarse de forma global al tema.
     En general, se pasa por encima de aquello que no se comprende en un
     primer momento y se pone el énfasis en lo que se entiende. Es una
     práctica habitual del docente, y con muy buenos resultados, hacer que
     os alumnos lean previamente un texto confeccionando dos listados,
     uno con los conceptos que han entendido y otro con los que no lo han
     hecho. Conviene que el docente dé ciertas “claves de lectura” pues
     éstas ayudan a realizar una lectura más eficaz. Son “clave de lectura”
     la estructura del tema, las preguntas a las que pretende responder



                                    6
dicho tema, ciertas guías de lectura y todo aquello que oriente al
       alumno hacia una mejor comprensión del texto.


 b) La lectura lenta y minuciosa pretende comprender todas y cada una de
       las partes del texto de la lección, y es una lectura analítica. El alumno
       no avanza hasta que comprende y si es preciso vuelve hacia atrás para
       ratificar o rechazar una idea. En esta modalidad de lectura la
       intervención y colaboración del docente es de una gran ayuda, porque
       a la dificultad de comprender unos conceptos nuevos se añade la
       dificultad del lenguaje escrito en que se transmiten. Por ello, no supone
       una pérdida de tiempo leer con los alumnos y ayudarles a
       “desentrañar” los textos; lógicamente ésta no debe ser la única práctica
       de la enseñanza de la comprensión de textos, pero sí conviene que
       esté muy presente en el repertorio metodológico del docente.



 c) La lectura de síntesis y asimilación es una lectura personal y exige,
       igual que la anterior, una concentración y atención. Esta lectura
       pretende la elaboración personal y la retención de forma significativa
       de los conceptos y sus relaciones.
       La lectura Comprensiva es la gran aliada de nuestra memoria puesto
       que entender el significado de los conceptos facilita su retención de
       forma significativa. Es la primera etapa de un proceso que debe
       complementarse con campos conexos como la expresión oral, la
       redacción escrita fluida, la lectura en voz alta con entonación etc. Es
       conveniente dar una proyección exterior a las actividades relacionadas
       con la lectura y la escritura: debates, charlas para otros alumnos,
       artículos para el periódico escolar, escenificaciones, programas de
       radio, exposiciones, murales, etc.


2.2.     SABERES TEÓRICOS CONCEPTUALES


COMPONENTES Y/O NIVELES DE LA COMPRENSIÓN LECTORA
Se ha tomado en cuenta determinados componentes y clasificado de la
                                 7
siguiente manera: literal, re organizativa, inferencia! y crítica; los cuales son
  utilizados simultáneamente en el proceso lector.


a) Comprensión literal:


   Reconocimiento de todo aquello que explícitamente figura en el texto,
   siendo este tipo de comprensión aquella sobre la cual se hace más
   hincapié habitualmente en los Colegios. En este sentido tendremos que
   enseñar a los alumnos a:
         Distinguir entre información relevante e información secundaria.
         Saber encontrar la Idea principal.
         Identificar relaciones causa-efecto.
         Seguir sus instrucciones.
         Reconocer las secuencias de una acción.
         Identificar los elementos de una comparación.
         Identificar analogías.
         Encontrar el sentido a palabras de múltiple significado.
         Reconocer y dar significado a los prefijos, sufijos de uso habitual.
         Identificar sinónimos, antónimos y homófonos.
         Dominar el vocabulario básico correspondiente a su edad.
         Etc.


b) Reorganización de la información:


   Consiste      en   sintetizar,   esquematizar   o   resumir,   consolidando   o
   reordenando así las ideas a partir de la información que se va obteniendo,
   a fin de hacer una síntesis comprensiva de sí misma. Tendremos que
   enseñar a:
         Suprimir información trivial o redundante.
         Incluir conjunto de ideas en conceptos inclusivos.
         Reorganizar la información según determinados objetivos.
         Hacer un resumen de forma jerarquizada.
         Clasificar según unos criterios dados.

                                          8
   Deducir los criterios empleados en una clasificación.
         Reestructurar un texto esquematizándolo.
         Interpretar un esquema dado.
         Poner títulos que engloben el sentido de un texto.
         Dividir un texto en partes significativos.
         Encontrar subtítulos para estas partes.
         Reordenar cambiando el criterio (temporal, causal, jerárquico, etc.).


c) Comprensión inferencial:


   Se denomina también interpretativa. Se ejerce cuando se activa el
   conocimiento previo del lector, y se formulan anticipaciones o suposiciones
   sobre el contenido del texto, a partir de los indicios que proporciona la
   lectura. Estas expectativas se van verificando o reformulando mientras se
   va leyendo. De esta manera se manipula la información del texto y se
   combina con lo que se sabe, para sacar conclusiones. El maestro
   estimulará a sus alumnos a:
         Predecir resultados.
         Inferir el significado de palabras desconocidas. Inferir efectos
          previsibles   de   determinadas causas.      Entrever   la causa     de
          determinados efectos. Inferir secuencias lógicas.
         Inferir el significado de frases hechas según el contexto.
         Interpretar con corrección el lenguaje figurativo.
         Recomponer un texto variando algún hecho, personaje o situación,
          etc.
         Prever un final diferente.
         Etc.


d) Nivel crítico o profundo:


   Implica una formación de juicios propios, con respuestas de carácter
   subjetivo, una identificación con los personajes del libro, con el lenguaje del
   autor, una interpretación personal a partir de las reacciones creadas

                                         9
basándose en las imágenes literarias. Así pues, un buen lector ha de poder
  deducir, expresar opiniones y emitir juicios.


            Juzgar el contenido de un texto bajo un punto de vista personal.
            Distinguir un hecho de una opinión.
            Emitir un juicio frente a un comportamiento.
            Manifestar las reacciones que les provoca un determinado texto.
            Comenzar a analizar la intención del autor.
            Etc.


  2.3.       DEFINICIÓN DE TÉRMINOS CLAVES


III. DIAGNÓSTICO DEL PROBLEMA


  3.1.       ANÁLISIS DEL PROBLEMA


             La limitada práctica de estrategias de comprensión lectora en el Área
             de Historia, Geografía y Economía, en las alumnas de 4to año de la
             I.E. Arequipa, no les permite entender los hechos y procesos
             históricos, geográficos y económicos, ni analizar fuentes escritas
             para poder ubicarlas en el tiempo y en el espacio.


             3.1.1. Análisis del problema principal


             La poca práctica de estrategias de comprensión lectora en las
             alumnas no permite el desarrollo de capacidades y actitudes lectoras
             lo cual resta en el proceso de aprendizaje de Historia, Geografía y
             Economía.


             3.1.2. Análisis de las causas


             El escaso tiempo dedicado a la lectura por parte de las alumnas,
             hace que el vocabulario que maneja sea escaso y pobre y haya

                                         10
disminución en la capacidad de comprensión lectora.


       El escaso uso de estrategias de comprensión lectora hace que las
       alumnas pierdan el gusto por la lectura, que lean cada vez menos y
       de forma muy poco comprensiva.


       El escaso material bibliográfico de apoyo a la comprensión lectora en
       el curso de Historia Geografía y Economía hace que se piense que
       la   comprensión    lectora   es   competencia   sólo   del   área   de
       Comunicación y no del resto de áreas.


       3.1.3. Análisis de las consecuencias


       La ausencia de una actitud básica para la lectura, alumnas que no
       saben leer o no entienden lo que leen produce un deficiente
       desarrollo de las capacidades de manejo de información y
       comprensión espacio-temporal.


       El limitado desarrollo de capacidades y actividades lectoras hace
       que las alumnas no entiendan los hechos y procesos históricos,
       geográficos y económicos.


       El deterioro en los niveles de comprensión lectora en las alumnas las
       lleva a realizar solo una lectura literal del texto sin lograr un
       aprendizaje significativo.


3.2.   ANÁLISIS DE LOS ACTORES INVOLUCRADOS


       Alumnas


       Las alumnas de la I.E. Arequipa incluidas las de 4to año no saben
       leer o no entienden lo que leen el 82% superando la estadística



                                     11
nacional que es de 75%, lo que motivó mi interés por trabajar a este
          tema.




          Docentes
          Los docentes no prestan mayor interés al problema de la
          comprensión lectora y sólo lo dejan al área de Comunicación que con
          7 horas a la semana no han logrado revertir las estadísticas.


          Padres de Familia
          Los padres de familia no prestan ningún interés a la comprensión
          lectora, ya que en su mayoría son comerciantes que trabajan todo el
          día y no le brindan ningún tiempo a la lectura de allí que sus hijas no
          hayan adquirido el hábito de la lectura.


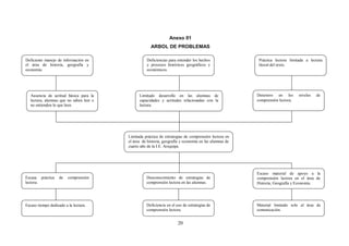
  3.3.    ESQUEMA DEL ÁRBOL DE PROBLEMAS (anexo 01)




IV. PLAN DE ACCIÓN


   4.1.    POBLACIÓN OBJETIVO
           280 estudiantes


   4.2.    OBJETIVOS


           4.2.1. FINALIDAD
           Práctica adecuada de estrategias de comprensión lectora en el
           área de Historia, Geografía y Economía en las alumnas de cuarto
           año de la I.E. “Arequipa”.


           4.2.2. OBJETIVO GENERAL
           Contribuir al desarrollo de capacidades y actitudes lectoras en el



                                        12
área de Historia, Geografía y Economía en las alumnas de 4to año
       de la I.E. “Arequipa”.


       4.2.3. OBJETIVOS ESPECÍFICOS
         Mejorar las prácticas de comprensión lectoral.
         Conocimiento de estrategias de comprensión lectora.
         Mejorar el acceso a material de apoyo a la comprensión
           lectora.


4.3.   HIPÓTESIS DE ACCIÓN
         La implementación de un programa de asesoramiento del uso
           del tiempo permitirá mejorar la práctica lectora.
         La implementación de un programa de capacitación en
           estrategias de comprensión lectora permitirá un mejor
           conocimiento de las mismas.
         La implementación de material bibliográfico y audiovisual
           permitirá un mejor acceso a materiales de apoyo a la
           comprensión lectora en el área de Historia, Geografía y
           Economía.


4.4.   DESCRIPCIÓN DE ACCIONES
        ACTIVIDADES                                  J   J   A     S   O   N
        Implementación de un programa de
                                                     X
        asesoramiento del uso del tiempo
        Implementación de un programa de
        capacitación     en     estrategias    de        X     X   X
        comprensión lectora
        Implementación          de        material
        bibliográfico    y      audiovisual    de    X   X     X   X   X   X
        comprensión lectora


       4.4.1. INSTRUMENTOS DE APLICACIÓN (anexo 02)
       4.4.2. SESIONES DE APRENDIZAJE (anexo 03)

                                     13
4.5.       MATRIZ DEL PLAN DE ACCIÓN
                                                                                                      MEDIOS DE VERIFICACIÓN / FUENTES
          LÓGICA DE INTERVENCIÓN                                   INDICADORES                                                                                     HIPÓTESIS DE ACCIÓN
                                                                                                                 TÉCNICAS
OBJETIVO GENERAL                                   Se incrementa el desarrollo de capacidades y
Contribuir al desarrollo de capacidades lectoras   actitudes lectoras
en el área de Historia Geografía y Economía en
las alumnas del cuarto de Secundaria de la I.E.
Arequipa

OBJETIVO PRINCIPAL                                 Se mejora la práctica de estrategias de
Mejorar la práctica de estrategias de              comprensión lectora.
comprensión lectora en las estudiantes del
cuarto de secundaria de la I.E. “Arequipa”.

OBJETIVOS ESPECÍFICOS                              Se mejora el uso del tiempo para la práctica de   Sesiones de aprendizaje.                 La implementación de un programa de asesoramiento del uso del
 Mejorar el uso del tiempo para las prácticas     comprensión lectora en un 50%.                                                              tiempo permitirá mejorar la práctica lectora.
   de comprensión lectora.
 Incorporar estrategias de comprensión            Se incrementa el manejo de estrategias de         Cuaderno de campo                        La implementación de un programa de capacitación en estrategias
   lectora en el proceso de enseñanza              comprensión lectora en el proceso de                                                        de comprensión lectora permitirá un mejor conocimiento de las
   aprendizaje.                                    enseñanza aprendizaje en un 50%                                                             mismas.

   Mejorar el material de apoyo a la              Se mejora el material de apoyo a la               Ficha de observación                     La implementación de material bibliográfico seleccionado y
    comprensión lectora en el área de              comprensión lectora en el área de Geografía,                                                adecuado a la comprensión lectora en el área de Historia,
    Geografía, Historia y Economía en la I.E.      Historia y Economía en un 50%                                                               Geografía y Economía.
    “Arequipa”.
ACTIVIDADES                                                                                          Charla
Objetivo Específico 1
        1.1. Asesoramiento en el uso del
              tiempo dedicado a la lectura.
Objetivo Específico 2
2.1. Capacitación en estrategias de comprensión
     lectora para las alumnas                      Se aplican en un 100% las sesiones de             Sesiones de aprendizaje
                                                   aprendizaje relacionadas a la comprensión         Cuaderno de campo
2.2.Aplicación de estrategias de comprensión       lectora.                                          Ficha de observación
     lectora en una unidad de aprendizaje.

Objetivo Específico 3
3.1. Seleccionar el material bibliográfico de                                                        Lecturas seleccionadas y adecuadas al
      comprensión lectora en el área de Historia                                                     área
      Geografía y Economía.




                                                                                                        14
V.    EJECUCIÓN DEL PLAN DE ACCIÓN


     5.1.   OBJETIVO ESPECÍFICO / HIPÓTESIS DE ACCIÓN
     5.1.1. Mejorar el uso del tiempo para las prácticas de comprensión lectora a
            través de la implementación de un programa de asesoramiento para
            las alumnas.
            Se realizó una charla motivacional dándoles a conocer a las alumnas
            algunas técnicas para el mejor uso del tiempo que dedican a la
            lectura, además se les ha brindado apoyo permanente durante todas
            las sesiones de aprendizaje, notándose un cambio en ellas ahora
            tienen o sienten gusto por la lectura, trabajan con entusiasmo y han
            mejorado sus notas.


     5.1.2. Incorporar estrategias de comprensión lectora en el proceso de
            enseñanza aprendizaje a través de un programa de capacitación
            para las alumnas
            Aquí se ha diseñado una unidad de aprendizaje en la que en las
            diferentes sesiones de aprendizaje se ha aplicado estrategias de
            comprensión lectora como guías de anticipación, fichas para el antes,
            durante y después de la lectura, cuestionarios, resúmenes, lectura
            dirigida o dialogada, evidenciándose que las alumnas han asumido
            una actividad positiva frente a la nueva propuesta con mucha
            expectativa y ganas de involucrarse en el trabajo.


     5.1.3. Mejorar el material de apoyo a la comprensión lectora en el área de
            Historia, Geografía y Economía con la implementación de material
            bibliográfico seleccionado y adecuado al área.
            Aquí se han seleccionado lecturas del texto guía del Ministerio de
            Educación de acuerdo a las estrategias planteadas para cada sesión
            de aprendizaje. También se han fotocopiado lecturas de otras
            fuentes bibliográficas de acuerdo a nuestro requerimiento siendo del
            agrado de las estudiantes que mostraban una actitud positiva.



                                         15
VI. ANÁLISIS DE LOS RESULTADOS


   6.1.   OBJETIVO ESPECÍFICO / HIPÓTESIS DE ACCIÓN
          6.1.1. Objetivo específico 1 hipótesis de acción 1
          Mejorar el uso del tiempo para las prácticas de comprensión lectora
          a través de la implementación de un programa de asesoramiento
          para las alumnas.
          Aquí partimos que sólo un 20% de las alumnas hacia un buen uso
          del tiempo para la lectura y luego de la implementación del
          programa de asesoramiento un 70% ha mejorado en el uso del
          tiempo para las prácticas de comprensión lectora quedando aún un
          30% que está en proceso.


          6.1.2. Objetivo específico 2 Hipótesis de acción 2
          Incorporar estrategias de comprensión lectora en el proceso de
          enseñanza aprendizaje a través de un programa de capacitación
          para las alumnas
          Sólo un 20% de las alumnas manejaba estrategias de comprensión
          lectora y ahora luego de la aplicación del programa de capacitación
          el 80% ha asumido con actitud positiva la nueva propuesta y se han
          involucrado   en    el   trabajo   cooperando   con    las   tareas
          encomendadas, mejorando sus niveles de comprensión           lectora
          pero aun queda un 10% que se registre a cooperar y otro 10% que
          esta en proceso.


          6.1.3. Objetivo específico 3 Hipótesis de acción 3
          Mejorar el material de apoyo a la comprensión lectora en el área de
          Historia, Geografía y Economía con la implementación de material
          bibliográfico seleccionado y adecuado al área
          Se han planificado las estrategias de comprensión lectora de
          acuerdo a las lecturas seleccionadas del texto guía en un 40%, se
          ha aplicado lecturas seleccionadas y adecuadas de otras fuentes



                                     16
bibliográficas en un 30%, quedando aún por trabajar un 30% que
          con la práctica continua se irá logrando


   6.2.   OBJETIVO GENERAL


          Contribuir al desarrollo de capacidades y actitudes lectoras en el
          área de Historia, Geografía y Economía, en las alumnas del cuarto
          año de secundaria de la I.E. “Arequipa”.
          Respecto a este objetivo si hemos logrado contribuir al desarrollo
          de capacidades y actitudes lectoras en las alumnas en un 80% y
          esto se ha visto reflejado en su mejor aprendizaje y notas.


CONCLUSIONES

PRIMERA.-         Uno de los problemas que más afecta a nuestros
                  estudiantes, en los últimos años, es la escasa comprensión
                  lectora y en la I.E. “Arequipa”    el 83% de alumnas no
                  saben leer o no entienden lo que leen. Con el presente
                  trabajo esperamos haber contribuido a revertir esta cifra
                  por lo menos en un mínimo porcentaje.


SEGUNDA.-         En relación a las estrategias de comprensión lectora las
                  alumnos ahora tienen un mejor manejo de información, lo
                  que les permite entender los hechos y procesos históricos,
                  geográficos y económicos.


TERCERA.-         En este proyecto no hemos contado con el apoyo de otros
                  docentes, porque lamentablemente piensan que éste
                  problema sólo le atañe al área de comunicación sin tomar
                  en cuenta que también le corresponde a todas las áreas
                  procurar que las alumnas comprendan los textos de
                  diferentes asignaturas



                                     17
BIBLIOGRAFÍA




   -   Bauselas Herrera, Esperanza. La docencia a través de la investigación.
       Revista Iberoamericana de Educación

   -   Blandez Ángel, Julia. Aspectos básicos para determinar lo que es una
       investigación acción.

   -   Colomer, Teresa y Campos, Ana. Enseñar y leer enseñar a
       comprender. Celeste.

   -   De vega, Manuel Lectura y comprensión una perspectiva cognitiva.
       Madrid 1990.




                                    18
ANEXOS




  19
Anexo 01
                                                       ARBOL DE PROBLEMAS

Deficiente manejo de información en                 Deficiencias para entender los hechos                Práctica lectora limitada a lectura
el área de historia, geografía y                    y procesos históricos geográficos y                  literal del texto.
economía.                                           económicos.




   Ausencia de actitud básica para la           Limitado desarrollo en las alumnas de                   Deterioro en los       niveles   de
   lectura, alumnas que no saben leer o         capacidades y actitudes relacionadas con la             comprensión lectora.
   no entienden lo que leen.                    lectura.




                                          Limitada práctica de estrategias de comprensión lectora en
                                          el área de historia, geografía y economía en las alumnas de
                                          cuarto año de la I.E. Arequipa.




                                                                                                        Escaso material de apoyo a la
Escasa práctica     de   comprensión                Desconocimiento de estrategias de                   comprensión lectora en el área de
lectora.                                            comprensión lectora en las alumnas.                 Historia, Geografía y Economía.




Escaso tiempo dedicado a la lectura.                Deficiencia en el uso de estrategias de             Material limitado solo al área de
                                                    comprensión lectora.                                comunicación.


                                                                       20
Anexo 02

                         INSTRUMENTOS DE APLICACIÓN




ANTES DE                                                         DESPUES DE LEER
                         PLANTEAMIENTOS
 LEER
           La Confederación Perú-Boliviana fue un estado
           confederado de vida corta.

           Con la Confederación peruano-boliviano           el
           Perú quedaba dividido en República del norte y
           República del sur

           Con la confederación Arequipa se beneficiaba
           como capital del estado sur peruano.

           La bandera de la confederación Perú boliviana
           era de color rojo y llevaba tres escudos.

           Chile se opone a la confederación y es
           ayudado por argentinos y peruanos.

           Los principales propulsores de la confederación
           son Santa Cruz y Bolívar.

           La unión de Perú y Bolivia se basó          en la
           intensa relación de los quechuas.

           La “federación de los andes” fue el sueño de
           Santa Cruz y Salaverry.

           Un aspecto favorable de la confederación es
           que   ha sido una de las oportunidades más
           positivas que han tenido Perú y Bolivia para
           garantizar su solidez económica y territorial.




                                               21
GUIA DE OBSERVACIÓN GRUPAL
    GRADO: CUARTO               SECCION:
    AREA:       HISTORIA GEOGRAFIA y ECONOMIA
    PROFESOR: Lily Hurtado Portugal
    INDICADOR
    Analiza la importancia de la explotación guanera en la economía peruana
    SUB-INDICADORES:
    1.- Realizan una lectura dirigida
    2.- Selecciona información, adecuadamente.
    3.- Desarrollan un cuestionario.
    ACTITUD FRENTE AL AREA.
    Escuchan la opinión de sus compañeros

GRUPOS/                             0-5    0-5   0-10   TOTAL   Actitud frente
INTEGRANTES                                                     al Área     Si
                                                                / No
GRUPO 1
-
-
-
-
-
GRUPO 2

-
-
-
-
-
GRUPO 3

-
-
-
-
-
GRUPO 4

-
-
-
-
-
GRUPO 5

-
-
-
-
-




                                           22
CUESTIONARIO

1. ¿Qué es el guano y para qué sirve?




2. ¿Cuál fue la importancia de la explotación guanera en la economía
   peruana?




3. ¿Qué sectores se enriquecieron con la explotación del guano?




4. ¿En qué se uso el dinero del guano?




5. ¿Cuáles son los principales modelos de explotación y comercialización
   del guano?




6. El dinero obtenido por el guano fue invertido por los gobiernos
   productiva y responsablemente.




                                 23
MIGRACIONES

                                       ALTERNATIVAS
INDICADORES   CAUSAS   CONSECUENCIAS    DE SOLUCIÓN



ECONOMICAS




 POLITICAS




 SOCIALES




CULTURALES




                       24
Escala de Valoración

Indicador.- Identifica causas y consecuencias de las migraciones en el Perú,
mediante cuadros de doble entrada.
Alumnos         Subrayan        Hacen        un   Consignan        Levanta la mano
                ideas           listado con las   datos en un      para hablar.
                importantes     ideas             cuadro     de
                                importantes       doble entrada.   Si / No
                0-2             0-1               0-2
1
2
3
4
5
6
7
8
9
10
11
12
13
14
15
16
17
18
19
20
21
22
23
24
25
26
27
28
29
30
31
32
33
34
35
36
37
38
39

                                       25
Anexo 03

                             SESIONES DE APRENDIZAJE


                               Sesión de aprendizaje Nro. 5
Datos informativos.-
1.1 Institución educativa: Arequipa
1.2 Área curricular: Historia, Geografía y Economía
1.3 Grado: 4to. de secundaria        Sección: “F”
1.4 Docente: Lily Hurtado Portugal.
1.5 Tema: La Confederación Peruano Boliviana
1.6 Duración: 80 minutos        Fecha: 22-09-2011

                                  I.     Aprendizaje esperado
   Identifica el proceso histórico de la Confederación Perú Boliviana.
   II.    Tema transversal              Valor                        Actitudes
    Educación      para    la       Responsabilidad      Frente al Área Comportamient
    convivencia, la paz y la                                                      o
    ciudadanía.                                          Muestra          Cumple
                                                         empeño        al oportunamente
                                                         realizar    las con sus deberes
                                                         actividades      escolares.
                                                         planteadas.
   III.   Secuencia de aprendizaje
                Estrategias/ procesos cognitivos                            Recursos       T

Motivación                                                                             15
Se realiza, con un grupo de alumnas, una dinámica para promover la
cooperación e integración.
Enseguida se entrega por alumno partes de un rompecabezas, el
cual será armado y pegado en la pizarra. (Mapa de la confederación
Perú-boliviana) Esta al igual que la dinámica de inicio servirá como
motivación para identificar el tema y poder trabajar los saberes previos.                  5
Antes responden:
   1. ¿Qué han observado en la dinámica?
   2. ¿Qué relación hay entre lo experimentado en la dinámica y la
       imagen del rompecabezas?
                                                                                       10
Responden las siguientes interrogantes, mediante la lluvia de ideas
   ¿Qué idea tenemos de confederación?
   ¿A que se conoce como confederación Perú –boliviana?                                5
   ¿Cuál fue la posición de los demás países vecinos?                       Texto
                                                                                       15




                                            26
20
¿Es posible que en la guerra, que declara chile al Perú, durante la
Confederación lucharan peruanos contra peruanos?                    Plumones              5

Construcción del Aprendizaje                                               Copia          5
    Llenan la primera parte de una guía de anticipación
    Realizan una lectura dirigida por el docente. (Ver anexo)
    Con la estrategia de lectura : “Parar y pensar “ El facilitador
    detiene la lectura donde cree conveniente para aclarar, relacionar,
    cuestionar, etc..

    Terminada la lectura guiada
    Completan la segunda parte de su guía de anticipación.
    Para ello:
      . Cada alumno relee su respuesta inicial y la reformula a la luz
     de lo que aprendió a partir del texto examinado.
     . Luego se discuten los planteamientos, focalizándose en la
     permanencia o cambio de sus ideas y opiniones.

     A manera de extensión elabora un cuadro que indique las ventajas
     y desventajas que supuso el establecimiento de la Confederación
     para el Perú.
Reflexión sobre el Aprendizaje.
      Llenan una ficha de meta cognición donde dan conocer lo que
      aprendieron como se sintieron y para que les sirve lo aprendido.




   Criterios                    indicadores                           Instrumentos

  Manejo de       Identifica el proceso histórico de la            Guía de anticipación
 Información      Confederación Perú Boliviana en una
                  guía de anticipación.
Actitud ante el   Muestra empeño al               realizar   las   Escala valorativa+
     área         actividades planteadas .




                                             27
Sesión de aprendizaje Nro.
Datos informativos.-
1.1. Institución educativa: Arequipa
1.2. Área curricular: Historia, geografía y economía
1.3. Grado: 4to de secundaria         Sección: “A,B,C,D,E,F,G,H””
1.4. Docente: Lily Hurtado Portugal
1.5. Tema: El Guano y la prosperidad económica.
1.6. Duración: 80 minutos        Fecha: 03-10-2011

Aprendizaje esperado
   Analiza la importancia de la explotación guanera en la economía peruana.
Tema transversal                       Valor                      Actitudes
   Educación en eco eficiencia.    Responsabilidad       Frente al Comportamiento
                                                           Área
                                                        Respeta    Colabora con sus
                                                        el   turno compañeros.
                                                        para
                                                        hablar.
Secuencia de aprendizaje
              Estrategias/ procesos cognitivos                      Recurs         T
                                                                      os
Procesos pedagógicos
Motivación
Se entrega letras en cartulinas para que ellos armen palabras                      15
relacionadas al tema.
Pegan las palabras en la pizarra y buscan su relación, formando
ideas.                                                              Pizarra
Declaramos el tema a trabajar a través del aprendizaje esperado.    Plumon
Leemos un fragmento de una de las tesis de Basadre.                    es          5
Mediante la lluvia de ideas responden:
    ¿A qué se refiere Jorge Basadre?
    ¿A qué otras oportunidades se refiere Basadre?
                                                                                   5
¿Cuál sería la suerte del Perú de tener el mismo auge de la época
del guano?
                                                                              10
PROCESOS COGNITIVOS
                                                                    Texto
      Recepción de la información.                                  papelóg   10
             .
             Realizan una lectura general del texto, de manera      rafo
      individual.                                                   Plumon
      Observación selectiva.                                        es        15
             Se entregan cinco preguntas por grupo.

            En una segunda lectura las alumnas extraen                        10
      información con respecto a su pregunta.




                                        28
División del todo en partes.                                          10
              Los alumnos regresan a sus grupos y comparten
      indistintamente la información obtenida.
      Interrelación de las partes para explicar o justificar.
             Finalmente vuelven a sus grupos y sistematizan la
      información en un papelógrafo para compartirlo en el
      salón.
Aplicación y transferencia.
Busca información, para compartir, sobre el auge del cobre en
nuestra localidad.
Reflexión sobre el Aprendizaje.
Responde:
¿Qué aprendiste?.
¿Cómo lo aprendiste?.
¿Para qué te sirve lo que aprendiste?.




    Criterios                    indicadores                      Instrumentos

   Manejo de           Analiza la importancia de la              Guía de observación
  Información          explotación guanera en la economía              grupal.
                       peruana mediante el desarrollo de un
                       cuestionario..

 Actitud ante el       Respeta el turno para hablar.
      área




                                         29
Sesión de aprendizaje Nro.
Datos informativos.-
1.1. Institución educativa: Arequipa
1.2. Área curricular: Historia, Geografía y Economía
1.3. Grado:     4º de secundaria        Sección:
1.4. Docente: Lily Hurtado Portugal
1.5. Tema:      Migraciones
1.6. Duración: 40 minutos        Fecha: 26-09-2011

Aprendizaje esperado
   Identifica causas y consecuencias de las migraciones en el Perú,
Tema transversal                         Valor                       Actitudes
   Educación para la gestión            Respeto          Frente al Área Comportamient
   de riesgos y la conciencia                                                    o
   ambiental.                                            Levantamos la Respeta         las
                                                         mano      para normas          de
                                                         hablar.          convivencia.
Secuencia de aprendizaje
                Estrategias/ procesos cognitivos                          Recursos         T

Motivación.
Con la técnica del “colgado” los alumnos van lanzando diferentes letras
para luego identificar conceptos los cuales ayudaran a identificar el
tema a tratar.
Enseguida se pregunta de qué lugar son originarios nuestros padres y       Pizarra         5
abuelos Se anota en la pizarra.

Responden las siguientes interrogantes, mediante la lluvia de ideas
   ¿A qué se llaman migración?
   ¿Por qué migran las personas del campo a la ciudad?
                                                                                           5
¿Existirá algún pueblo en el mundo que no haya sufrido los efectos de
la migración?
PROCESOS COGNITIVOS
      Hacemos lectura individual de la información del texto guía.          Texto
      Del texto leído y por parejas, identifican las causas y
    consecuencias de las migraciones.
      Extraen información del texto.                                      Cartulinas   10
      Por parejas, pegan tarjetas en la pizarra con una causa y una
    consecuencia de las migraciones.                                                   10
      Guiados por el docente identifican si faltan algunas otras causas
      y consecuencias que no hayan sido tomadas en cuenta. Las                         5




                                            30
escriben y las pegan.                                              Copias
                                                                                      5
      Por parejas anotan una solución al problema de las migraciones.
Reflexión sobre el Aprendizaje.
       Responden:
      ¿Qué actividades has realizado para desarrollar el tema tratado?
      ¿Cómo diferencias una causa de una consecuencia?
      ¿Para qué crees que te es útil el tema que has estudiado?
      ¿Qué actitud has asumido para mantener la armonía y el orden
      durante el debate?

Extensión
      Pregunta en la casa a tus abuelos y padres. ¿De qué lugar son
      originarios y cuáles fueron las causas por las cuales migraron a
      Arequipa.




   Criterios                    indicadores                        Instrumentos

  Manejo de             Identifica          causas      y         Escala Valorativa
 Información            consecuencias de las migraciones
                        en Perú, mediante cuadros de
                        doble entrada.
Actitud ante el         Respeta las ideas de los demás.
     área




                                           31
Anexo 04

ARCHIVO DIGITAL




      32
33

Hge lilyhurtado doc

  • 1.
    UNIVERSIDAD NACIONAL DESAN AGUSTÍN FACULTAD DE CIENCIAS DE LA EDUCACIÓN PROGRAMA NACIONAL DE FORMACIÓN Y CAPACITACIÓN PERMANENTE PRONAFCAP-UNSA ESPECIALIZACIÓN EN HISTORIA, GEOGRAFÍA Y ECONOMÍA PROYECTO DE INVESTIGACIÓN ACCIÓN “IMPLEMENTACIÓN DE UN PROGRAMA DE ESTRATEGIAS DE COMPRENSIÓN LECTORA PARA MEJORAR EL APRENDIZAJE EN EL ÁREA DE HISTORIA, GEOGRAFÍA Y ECONOMÍA EN LAS ALUMNAS DE CUARTO AÑO DE LA I.E. AREQUIPA.” PRESENTADO POR: LILY HURTADO PORTUGAL AREQUIPA-PERÚ 2011 1
  • 2.
    INDICE CAPÍTULO I PLANTEAMIENTO METODOLÓGICO....................................................... 1 CAPÍTULO II MARCO TEÓRICO CONCEPTUAL ............................................................ 3 CAPÍTULO III DIAGNÓSTICO DEL PROBLEMA ............................................................. 10 CAPÍTULO IV PLAN DE ACCIÓN ..................................................................................... 12 CAPÍTULO V EJECUCIÓN DEL PLAN DE ACCIÓN........................................................ 15 CAPÍTULO VI ANÁLISIS DE LOS RESULTADOS ............................................................ 16 CONCLUSIONES ....................................................................................... 17 BIBLIOGRAFÍA .......................................................................................... 18 ANEXOS ..................................................................................................... 19 2
  • 3.
    I. PLANTEAMIENTO METODOLÓGICO 1.1. JUSTIFICACIÓN En el área de Historia, Geografía y Economía, resulta muy importante la comprensión lectora ya que permite otorgar sentido al texto que se lee, identificar información relevante, hacer inferencias, obtener conclusiones, enjuiciar la posición de los demás, adquirir nociones temporales e históricas, así como desarrollar habilidades en los procedimientos de investigación documental en torno a la realidad social y humana en el tiempo y en el espacio, en el ámbito local, regional, nacional y mundial; por lo que considero urgente el mejoramiento de estrategias de comprensión lectora en las alumnas de cuarto año de la I.E. Arequipa y que este trabajo pueda servir para las alumnas de otros año. 1.2. PLANTEAMIENTO DEL PROBLEMA En el desempeño de mi labor docente encuentro que las alumnas de cuarto año no han desarrollado capacidades ni actitudes relacionadas con el uso pertinente de la información, ya que no entienden lo que leen y solo tratan de memorizar pequeños párrafos o simplemente hacen una lectura literal del texto, lo que no les permite entender los hechos y procesos históricos, geográficos y económicos, ni analizar fuentes escritas para poder ubicarlas en el tiempo y en el espacio por lo que considero muy necesario el mejoramiento de estrategias de comprensión lectora. 1.3. OBJETIVOS OBJETIVO GENERAL - Determinar los efectos que producirá la implementación de un programa de estrategias de comprensión lectora en el área de 1
  • 4.
    Historia, Geografía yEconomía en las alumnas del Cuarto año de la I.E. Arequipa. OBJETIVOS ESPECÍFICOS - Determinar las características del programa de estrategias de comprensión lectoral. - Determinar los cambios que producirá en las alumnas la aplicación del programa de estrategias de comprensión lectora. 1.4. ASPECTOS METODOLÓGICOS POBLACIÓN La población para este proyecto de investigación acción son las alumnas de cuarto año de secundaria 250 aproximadamente en 8 secciones A , B, C, D, F, G y H., con una edad entre 15 y 16 años, una profesora. VARIABLES - Comprensión lectora - Programa a aplicar - Desarrollo de capacidades y actitudes lectoras. INDICADORES - Nivel de desarrollo de capacidades y actitudes lectoras. - Nivel de práctica de estrategias de comprensión lectora. - Influencia del programa a implementar. INSTRUMENTOS - Fichas de observación - Diarios de campo - Guías de anticipación - Cuestionarios 2
  • 5.
    FUENTES - Alumnas - Docentes - Padres de familia 1.5. PROGRAMACIÓN Nov Dic Mar Abr May Jun Jul Ago Seti Oct Nov Dic Formulación del proyecto de X X investigación Diagnóstico X X Formulación del plan de X X acción Ejecución del plan de X X X acción Evaluación y reflexión X X Difusión X II. MARCO TEÓRICO CONCEPTUAL 2.1. ANTECEDENTES Al sistema educativo peruano le ha faltado capacidad para adecuarse a los nuevos paradigmas impuestos por los cambios tecnológicos, la globalización y otros fenómenos de envergadura similar acontecidos en las últimas décadas por lo que se ha ido deteriorando progresivamente, poniendo en riesgo las bases organizativas de la sociedad y limitando las posibilidades de un desarrollo económico integral, por esto es necesario revertir esta situación encarando los desafíos que sean necesarios. Entre esto podemos enumerar como un problema básico la dificultad para comprender texto tanto en la escuela secundaria como en otros niveles del 3
  • 6.
    proceso educativo yde la vida laboral afectando otros ámbitos de la vida y las actividades de las personas. Con la proliferación de información audiovisual, parece que la lectura va quedando en un segundo plano, así en los últimos años podemos observar como los niños leen cada vez menos y de una forma muy poco comprensiva. El vocabulario que manejan es cada día más escaso y pobre y es alarmante la disminución de la capacidad de comprensión lectora, que se observa en los jóvenes actuales provocada, entre otras causas, por la irrupción en nuestra sociedad de toda clase de medios audiovisuales, que compiten feroz y despiadadamente, con el tiempo de lectura de nuestros alumnos. Este es un gravísimo problema que soportan actualmente, sin excepción todos los países desarrollados o en vías de desarrollo. Leer comprensivamente es indispensable para el estudiante. Esto es algo que él mismo va descubrimiento a medida que avanza en estudios. Leer comprensivamente es leer entendiendo a qué se refiere el autor con cada una de sus afirmaciones y cuáles son los nexos profundos de los que ni siquiera el propio autor se percató. Hay distintos niveles de comprensión: a) Comprensión primaria: es la comprensión de las afirmaciones simples. En este nivel suele generar dificultades la falta de vocabulario, simplemente no sabemos qué dice porque no sabemos el sentido de la palabra que emplea el autor. Esto se soluciona fácilmente recurriendo al diccionario. b) Comprensión secundaria: es la comprensión de los ejes argumentativos del autor, de sus afirmaciones principales, de sus fundamentos y de cómo se conectan las ideas. En este nivel los fracasos pueden tener por causa la no distinción entre la principal y lo secundario. 4
  • 7.
    c) Comprensión profunda:es la comprensión que supera el texto, llegando a captar las implicancias que el mismo tiene respecto de contexto en que fue escrito, el contexto en que es leído, y respecto de lo que “verdaderamente es” y/o de lo que “debe ser”. Esta comprensión implica un conocimiento previo más vasto por parte del lector. Cuando mayor sea el bagaje de conocimientos con que el lector aborde el texto tanto más profunda podrá ser su comprensión del mismo. El trabajo de comprensión de texto debe apuntar a la identificación de pistas contextuales que orientarán la construcción de los posibles significados, entre otros, la ubicación en tiempo y espacio, la cantidad de interlocutores, el género discursivo; todo lo que tenga que ver, en definitiva, con la relación entre el texto y la situación comunicativa. A lo largo de la lectura, el alumno irá confirmando, descartando y reformulando las diferentes anticipaciones que le permitirán participar de variadas actividades en los momentos de post lectura. Se tiende a considerar que la comprensión lectora es competencia del área de lengua y que lo aprendido en ella se debe aplicar en el resto de las áreas. Si bien es verdad que el área de lengua le compete un tratamiento específico de estos aspectos también le corresponde a todas las áreas procurar que los alumnos comprendan los textos en los que se expresan los contenidos de la propia materia. El trabajo con textos de diferente tipología en las diferentes asignaturas así como la comprensión del vocabulario específico y del lenguaje propio de la asignatura contribuyen a enriquecer los registros lingüísticos del alunado y a desarrollar un vocabulario amplio y rico. Si los alumnas no dominan las técnicas para comprender textos escritos, adecuado a su edad, no sólo se les aboca al fracaso escolar son que se les cierra una puerta de acceso al conocimiento y al crecimiento personal. Por eso el esfuerzo y el tiempo dedicado a comprender los conceptos y sus relaciones mediante la lectura de textos es una inversión a corto, mediano y largo plazo. La comprensión lectora además de ser un 5
  • 8.
    instrumento de aprendizajees fundamental para que el niño sienta gusto por la lectura. La lectura comprensiva debe ser una práctica habitual, continua y transversal en el aprendizaje de los contenidos de todas las áreas. Dicho aprendizaje se produce directa e indirectamente. Aprender mediante los textos es un ejemplo de esta última modalidad. La comprensión es una condición para el aprendizaje significativo por tanto, la comprensión de los textos es el primer paso para que los alumnos entienda, relacionen, asimilen y recuerden los conceptos específicos de cada área. El docente, además de la explicación oral, utiliza una gran variedad de recursos didácticos enciclopedias, libros especializados, textos escogidos, CD-ROM, páginas web, etc. En muchos casos, el libro de textos se puede utilizar como elementos común y básico para el aprendizaje de la materia, pero la opción didáctica que se utiliza con éste se pude utilizar con otros textos que el docente considere oportuno. El docente debe elegir el libro de texto más adecuado a los objetivos del área, y el que más favorezca la comprensión lectora. De las múltiples formas de leer, en el aula suelen utilizarse tres: la lectura previa o primera lectura, la lectura lenta y minuciosa o segunda lectura y la lectura de síntesis y asimilación personal o tercera lectura. El docente, consciente de las ventajas y limitaciones de cada modalidad las utilizará en los momentos que considere más adecuados. a) La lectura previa tiene como objeto acercarse de forma global al tema. En general, se pasa por encima de aquello que no se comprende en un primer momento y se pone el énfasis en lo que se entiende. Es una práctica habitual del docente, y con muy buenos resultados, hacer que os alumnos lean previamente un texto confeccionando dos listados, uno con los conceptos que han entendido y otro con los que no lo han hecho. Conviene que el docente dé ciertas “claves de lectura” pues éstas ayudan a realizar una lectura más eficaz. Son “clave de lectura” la estructura del tema, las preguntas a las que pretende responder 6
  • 9.
    dicho tema, ciertasguías de lectura y todo aquello que oriente al alumno hacia una mejor comprensión del texto. b) La lectura lenta y minuciosa pretende comprender todas y cada una de las partes del texto de la lección, y es una lectura analítica. El alumno no avanza hasta que comprende y si es preciso vuelve hacia atrás para ratificar o rechazar una idea. En esta modalidad de lectura la intervención y colaboración del docente es de una gran ayuda, porque a la dificultad de comprender unos conceptos nuevos se añade la dificultad del lenguaje escrito en que se transmiten. Por ello, no supone una pérdida de tiempo leer con los alumnos y ayudarles a “desentrañar” los textos; lógicamente ésta no debe ser la única práctica de la enseñanza de la comprensión de textos, pero sí conviene que esté muy presente en el repertorio metodológico del docente. c) La lectura de síntesis y asimilación es una lectura personal y exige, igual que la anterior, una concentración y atención. Esta lectura pretende la elaboración personal y la retención de forma significativa de los conceptos y sus relaciones. La lectura Comprensiva es la gran aliada de nuestra memoria puesto que entender el significado de los conceptos facilita su retención de forma significativa. Es la primera etapa de un proceso que debe complementarse con campos conexos como la expresión oral, la redacción escrita fluida, la lectura en voz alta con entonación etc. Es conveniente dar una proyección exterior a las actividades relacionadas con la lectura y la escritura: debates, charlas para otros alumnos, artículos para el periódico escolar, escenificaciones, programas de radio, exposiciones, murales, etc. 2.2. SABERES TEÓRICOS CONCEPTUALES COMPONENTES Y/O NIVELES DE LA COMPRENSIÓN LECTORA Se ha tomado en cuenta determinados componentes y clasificado de la 7
  • 10.
    siguiente manera: literal,re organizativa, inferencia! y crítica; los cuales son utilizados simultáneamente en el proceso lector. a) Comprensión literal: Reconocimiento de todo aquello que explícitamente figura en el texto, siendo este tipo de comprensión aquella sobre la cual se hace más hincapié habitualmente en los Colegios. En este sentido tendremos que enseñar a los alumnos a:  Distinguir entre información relevante e información secundaria.  Saber encontrar la Idea principal.  Identificar relaciones causa-efecto.  Seguir sus instrucciones.  Reconocer las secuencias de una acción.  Identificar los elementos de una comparación.  Identificar analogías.  Encontrar el sentido a palabras de múltiple significado.  Reconocer y dar significado a los prefijos, sufijos de uso habitual.  Identificar sinónimos, antónimos y homófonos.  Dominar el vocabulario básico correspondiente a su edad.  Etc. b) Reorganización de la información: Consiste en sintetizar, esquematizar o resumir, consolidando o reordenando así las ideas a partir de la información que se va obteniendo, a fin de hacer una síntesis comprensiva de sí misma. Tendremos que enseñar a:  Suprimir información trivial o redundante.  Incluir conjunto de ideas en conceptos inclusivos.  Reorganizar la información según determinados objetivos.  Hacer un resumen de forma jerarquizada.  Clasificar según unos criterios dados. 8
  • 11.
    Deducir los criterios empleados en una clasificación.  Reestructurar un texto esquematizándolo.  Interpretar un esquema dado.  Poner títulos que engloben el sentido de un texto.  Dividir un texto en partes significativos.  Encontrar subtítulos para estas partes.  Reordenar cambiando el criterio (temporal, causal, jerárquico, etc.). c) Comprensión inferencial: Se denomina también interpretativa. Se ejerce cuando se activa el conocimiento previo del lector, y se formulan anticipaciones o suposiciones sobre el contenido del texto, a partir de los indicios que proporciona la lectura. Estas expectativas se van verificando o reformulando mientras se va leyendo. De esta manera se manipula la información del texto y se combina con lo que se sabe, para sacar conclusiones. El maestro estimulará a sus alumnos a:  Predecir resultados.  Inferir el significado de palabras desconocidas. Inferir efectos previsibles de determinadas causas. Entrever la causa de determinados efectos. Inferir secuencias lógicas.  Inferir el significado de frases hechas según el contexto.  Interpretar con corrección el lenguaje figurativo.  Recomponer un texto variando algún hecho, personaje o situación, etc.  Prever un final diferente.  Etc. d) Nivel crítico o profundo: Implica una formación de juicios propios, con respuestas de carácter subjetivo, una identificación con los personajes del libro, con el lenguaje del autor, una interpretación personal a partir de las reacciones creadas 9
  • 12.
    basándose en lasimágenes literarias. Así pues, un buen lector ha de poder deducir, expresar opiniones y emitir juicios.  Juzgar el contenido de un texto bajo un punto de vista personal.  Distinguir un hecho de una opinión.  Emitir un juicio frente a un comportamiento.  Manifestar las reacciones que les provoca un determinado texto.  Comenzar a analizar la intención del autor.  Etc. 2.3. DEFINICIÓN DE TÉRMINOS CLAVES III. DIAGNÓSTICO DEL PROBLEMA 3.1. ANÁLISIS DEL PROBLEMA La limitada práctica de estrategias de comprensión lectora en el Área de Historia, Geografía y Economía, en las alumnas de 4to año de la I.E. Arequipa, no les permite entender los hechos y procesos históricos, geográficos y económicos, ni analizar fuentes escritas para poder ubicarlas en el tiempo y en el espacio. 3.1.1. Análisis del problema principal La poca práctica de estrategias de comprensión lectora en las alumnas no permite el desarrollo de capacidades y actitudes lectoras lo cual resta en el proceso de aprendizaje de Historia, Geografía y Economía. 3.1.2. Análisis de las causas El escaso tiempo dedicado a la lectura por parte de las alumnas, hace que el vocabulario que maneja sea escaso y pobre y haya 10
  • 13.
    disminución en lacapacidad de comprensión lectora. El escaso uso de estrategias de comprensión lectora hace que las alumnas pierdan el gusto por la lectura, que lean cada vez menos y de forma muy poco comprensiva. El escaso material bibliográfico de apoyo a la comprensión lectora en el curso de Historia Geografía y Economía hace que se piense que la comprensión lectora es competencia sólo del área de Comunicación y no del resto de áreas. 3.1.3. Análisis de las consecuencias La ausencia de una actitud básica para la lectura, alumnas que no saben leer o no entienden lo que leen produce un deficiente desarrollo de las capacidades de manejo de información y comprensión espacio-temporal. El limitado desarrollo de capacidades y actividades lectoras hace que las alumnas no entiendan los hechos y procesos históricos, geográficos y económicos. El deterioro en los niveles de comprensión lectora en las alumnas las lleva a realizar solo una lectura literal del texto sin lograr un aprendizaje significativo. 3.2. ANÁLISIS DE LOS ACTORES INVOLUCRADOS Alumnas Las alumnas de la I.E. Arequipa incluidas las de 4to año no saben leer o no entienden lo que leen el 82% superando la estadística 11
  • 14.
    nacional que esde 75%, lo que motivó mi interés por trabajar a este tema. Docentes Los docentes no prestan mayor interés al problema de la comprensión lectora y sólo lo dejan al área de Comunicación que con 7 horas a la semana no han logrado revertir las estadísticas. Padres de Familia Los padres de familia no prestan ningún interés a la comprensión lectora, ya que en su mayoría son comerciantes que trabajan todo el día y no le brindan ningún tiempo a la lectura de allí que sus hijas no hayan adquirido el hábito de la lectura. 3.3. ESQUEMA DEL ÁRBOL DE PROBLEMAS (anexo 01) IV. PLAN DE ACCIÓN 4.1. POBLACIÓN OBJETIVO 280 estudiantes 4.2. OBJETIVOS 4.2.1. FINALIDAD Práctica adecuada de estrategias de comprensión lectora en el área de Historia, Geografía y Economía en las alumnas de cuarto año de la I.E. “Arequipa”. 4.2.2. OBJETIVO GENERAL Contribuir al desarrollo de capacidades y actitudes lectoras en el 12
  • 15.
    área de Historia,Geografía y Economía en las alumnas de 4to año de la I.E. “Arequipa”. 4.2.3. OBJETIVOS ESPECÍFICOS  Mejorar las prácticas de comprensión lectoral.  Conocimiento de estrategias de comprensión lectora.  Mejorar el acceso a material de apoyo a la comprensión lectora. 4.3. HIPÓTESIS DE ACCIÓN  La implementación de un programa de asesoramiento del uso del tiempo permitirá mejorar la práctica lectora.  La implementación de un programa de capacitación en estrategias de comprensión lectora permitirá un mejor conocimiento de las mismas.  La implementación de material bibliográfico y audiovisual permitirá un mejor acceso a materiales de apoyo a la comprensión lectora en el área de Historia, Geografía y Economía. 4.4. DESCRIPCIÓN DE ACCIONES ACTIVIDADES J J A S O N Implementación de un programa de X asesoramiento del uso del tiempo Implementación de un programa de capacitación en estrategias de X X X comprensión lectora Implementación de material bibliográfico y audiovisual de X X X X X X comprensión lectora 4.4.1. INSTRUMENTOS DE APLICACIÓN (anexo 02) 4.4.2. SESIONES DE APRENDIZAJE (anexo 03) 13
  • 16.
    4.5. MATRIZ DEL PLAN DE ACCIÓN MEDIOS DE VERIFICACIÓN / FUENTES LÓGICA DE INTERVENCIÓN INDICADORES HIPÓTESIS DE ACCIÓN TÉCNICAS OBJETIVO GENERAL Se incrementa el desarrollo de capacidades y Contribuir al desarrollo de capacidades lectoras actitudes lectoras en el área de Historia Geografía y Economía en las alumnas del cuarto de Secundaria de la I.E. Arequipa OBJETIVO PRINCIPAL Se mejora la práctica de estrategias de Mejorar la práctica de estrategias de comprensión lectora. comprensión lectora en las estudiantes del cuarto de secundaria de la I.E. “Arequipa”. OBJETIVOS ESPECÍFICOS Se mejora el uso del tiempo para la práctica de Sesiones de aprendizaje.  La implementación de un programa de asesoramiento del uso del  Mejorar el uso del tiempo para las prácticas comprensión lectora en un 50%. tiempo permitirá mejorar la práctica lectora. de comprensión lectora.  Incorporar estrategias de comprensión Se incrementa el manejo de estrategias de Cuaderno de campo  La implementación de un programa de capacitación en estrategias lectora en el proceso de enseñanza comprensión lectora en el proceso de de comprensión lectora permitirá un mejor conocimiento de las aprendizaje. enseñanza aprendizaje en un 50% mismas.  Mejorar el material de apoyo a la Se mejora el material de apoyo a la Ficha de observación  La implementación de material bibliográfico seleccionado y comprensión lectora en el área de comprensión lectora en el área de Geografía, adecuado a la comprensión lectora en el área de Historia, Geografía, Historia y Economía en la I.E. Historia y Economía en un 50% Geografía y Economía. “Arequipa”. ACTIVIDADES Charla Objetivo Específico 1 1.1. Asesoramiento en el uso del tiempo dedicado a la lectura. Objetivo Específico 2 2.1. Capacitación en estrategias de comprensión lectora para las alumnas Se aplican en un 100% las sesiones de Sesiones de aprendizaje aprendizaje relacionadas a la comprensión Cuaderno de campo 2.2.Aplicación de estrategias de comprensión lectora. Ficha de observación lectora en una unidad de aprendizaje. Objetivo Específico 3 3.1. Seleccionar el material bibliográfico de Lecturas seleccionadas y adecuadas al comprensión lectora en el área de Historia área Geografía y Economía. 14
  • 17.
    V. EJECUCIÓN DEL PLAN DE ACCIÓN 5.1. OBJETIVO ESPECÍFICO / HIPÓTESIS DE ACCIÓN 5.1.1. Mejorar el uso del tiempo para las prácticas de comprensión lectora a través de la implementación de un programa de asesoramiento para las alumnas. Se realizó una charla motivacional dándoles a conocer a las alumnas algunas técnicas para el mejor uso del tiempo que dedican a la lectura, además se les ha brindado apoyo permanente durante todas las sesiones de aprendizaje, notándose un cambio en ellas ahora tienen o sienten gusto por la lectura, trabajan con entusiasmo y han mejorado sus notas. 5.1.2. Incorporar estrategias de comprensión lectora en el proceso de enseñanza aprendizaje a través de un programa de capacitación para las alumnas Aquí se ha diseñado una unidad de aprendizaje en la que en las diferentes sesiones de aprendizaje se ha aplicado estrategias de comprensión lectora como guías de anticipación, fichas para el antes, durante y después de la lectura, cuestionarios, resúmenes, lectura dirigida o dialogada, evidenciándose que las alumnas han asumido una actividad positiva frente a la nueva propuesta con mucha expectativa y ganas de involucrarse en el trabajo. 5.1.3. Mejorar el material de apoyo a la comprensión lectora en el área de Historia, Geografía y Economía con la implementación de material bibliográfico seleccionado y adecuado al área. Aquí se han seleccionado lecturas del texto guía del Ministerio de Educación de acuerdo a las estrategias planteadas para cada sesión de aprendizaje. También se han fotocopiado lecturas de otras fuentes bibliográficas de acuerdo a nuestro requerimiento siendo del agrado de las estudiantes que mostraban una actitud positiva. 15
  • 18.
    VI. ANÁLISIS DELOS RESULTADOS 6.1. OBJETIVO ESPECÍFICO / HIPÓTESIS DE ACCIÓN 6.1.1. Objetivo específico 1 hipótesis de acción 1 Mejorar el uso del tiempo para las prácticas de comprensión lectora a través de la implementación de un programa de asesoramiento para las alumnas. Aquí partimos que sólo un 20% de las alumnas hacia un buen uso del tiempo para la lectura y luego de la implementación del programa de asesoramiento un 70% ha mejorado en el uso del tiempo para las prácticas de comprensión lectora quedando aún un 30% que está en proceso. 6.1.2. Objetivo específico 2 Hipótesis de acción 2 Incorporar estrategias de comprensión lectora en el proceso de enseñanza aprendizaje a través de un programa de capacitación para las alumnas Sólo un 20% de las alumnas manejaba estrategias de comprensión lectora y ahora luego de la aplicación del programa de capacitación el 80% ha asumido con actitud positiva la nueva propuesta y se han involucrado en el trabajo cooperando con las tareas encomendadas, mejorando sus niveles de comprensión lectora pero aun queda un 10% que se registre a cooperar y otro 10% que esta en proceso. 6.1.3. Objetivo específico 3 Hipótesis de acción 3 Mejorar el material de apoyo a la comprensión lectora en el área de Historia, Geografía y Economía con la implementación de material bibliográfico seleccionado y adecuado al área Se han planificado las estrategias de comprensión lectora de acuerdo a las lecturas seleccionadas del texto guía en un 40%, se ha aplicado lecturas seleccionadas y adecuadas de otras fuentes 16
  • 19.
    bibliográficas en un30%, quedando aún por trabajar un 30% que con la práctica continua se irá logrando 6.2. OBJETIVO GENERAL Contribuir al desarrollo de capacidades y actitudes lectoras en el área de Historia, Geografía y Economía, en las alumnas del cuarto año de secundaria de la I.E. “Arequipa”. Respecto a este objetivo si hemos logrado contribuir al desarrollo de capacidades y actitudes lectoras en las alumnas en un 80% y esto se ha visto reflejado en su mejor aprendizaje y notas. CONCLUSIONES PRIMERA.- Uno de los problemas que más afecta a nuestros estudiantes, en los últimos años, es la escasa comprensión lectora y en la I.E. “Arequipa” el 83% de alumnas no saben leer o no entienden lo que leen. Con el presente trabajo esperamos haber contribuido a revertir esta cifra por lo menos en un mínimo porcentaje. SEGUNDA.- En relación a las estrategias de comprensión lectora las alumnos ahora tienen un mejor manejo de información, lo que les permite entender los hechos y procesos históricos, geográficos y económicos. TERCERA.- En este proyecto no hemos contado con el apoyo de otros docentes, porque lamentablemente piensan que éste problema sólo le atañe al área de comunicación sin tomar en cuenta que también le corresponde a todas las áreas procurar que las alumnas comprendan los textos de diferentes asignaturas 17
  • 20.
    BIBLIOGRAFÍA - Bauselas Herrera, Esperanza. La docencia a través de la investigación. Revista Iberoamericana de Educación - Blandez Ángel, Julia. Aspectos básicos para determinar lo que es una investigación acción. - Colomer, Teresa y Campos, Ana. Enseñar y leer enseñar a comprender. Celeste. - De vega, Manuel Lectura y comprensión una perspectiva cognitiva. Madrid 1990. 18
  • 21.
  • 22.
    Anexo 01 ARBOL DE PROBLEMAS Deficiente manejo de información en Deficiencias para entender los hechos Práctica lectora limitada a lectura el área de historia, geografía y y procesos históricos geográficos y literal del texto. economía. económicos. Ausencia de actitud básica para la Limitado desarrollo en las alumnas de Deterioro en los niveles de lectura, alumnas que no saben leer o capacidades y actitudes relacionadas con la comprensión lectora. no entienden lo que leen. lectura. Limitada práctica de estrategias de comprensión lectora en el área de historia, geografía y economía en las alumnas de cuarto año de la I.E. Arequipa. Escaso material de apoyo a la Escasa práctica de comprensión Desconocimiento de estrategias de comprensión lectora en el área de lectora. comprensión lectora en las alumnas. Historia, Geografía y Economía. Escaso tiempo dedicado a la lectura. Deficiencia en el uso de estrategias de Material limitado solo al área de comprensión lectora. comunicación. 20
  • 23.
    Anexo 02 INSTRUMENTOS DE APLICACIÓN ANTES DE DESPUES DE LEER PLANTEAMIENTOS LEER La Confederación Perú-Boliviana fue un estado confederado de vida corta. Con la Confederación peruano-boliviano el Perú quedaba dividido en República del norte y República del sur Con la confederación Arequipa se beneficiaba como capital del estado sur peruano. La bandera de la confederación Perú boliviana era de color rojo y llevaba tres escudos. Chile se opone a la confederación y es ayudado por argentinos y peruanos. Los principales propulsores de la confederación son Santa Cruz y Bolívar. La unión de Perú y Bolivia se basó en la intensa relación de los quechuas. La “federación de los andes” fue el sueño de Santa Cruz y Salaverry. Un aspecto favorable de la confederación es que ha sido una de las oportunidades más positivas que han tenido Perú y Bolivia para garantizar su solidez económica y territorial. 21
  • 24.
    GUIA DE OBSERVACIÓNGRUPAL GRADO: CUARTO SECCION: AREA: HISTORIA GEOGRAFIA y ECONOMIA PROFESOR: Lily Hurtado Portugal INDICADOR Analiza la importancia de la explotación guanera en la economía peruana SUB-INDICADORES: 1.- Realizan una lectura dirigida 2.- Selecciona información, adecuadamente. 3.- Desarrollan un cuestionario. ACTITUD FRENTE AL AREA. Escuchan la opinión de sus compañeros GRUPOS/ 0-5 0-5 0-10 TOTAL Actitud frente INTEGRANTES al Área Si / No GRUPO 1 - - - - - GRUPO 2 - - - - - GRUPO 3 - - - - - GRUPO 4 - - - - - GRUPO 5 - - - - - 22
  • 25.
    CUESTIONARIO 1. ¿Qué esel guano y para qué sirve? 2. ¿Cuál fue la importancia de la explotación guanera en la economía peruana? 3. ¿Qué sectores se enriquecieron con la explotación del guano? 4. ¿En qué se uso el dinero del guano? 5. ¿Cuáles son los principales modelos de explotación y comercialización del guano? 6. El dinero obtenido por el guano fue invertido por los gobiernos productiva y responsablemente. 23
  • 26.
    MIGRACIONES ALTERNATIVAS INDICADORES CAUSAS CONSECUENCIAS DE SOLUCIÓN ECONOMICAS POLITICAS SOCIALES CULTURALES 24
  • 27.
    Escala de Valoración Indicador.-Identifica causas y consecuencias de las migraciones en el Perú, mediante cuadros de doble entrada. Alumnos Subrayan Hacen un Consignan Levanta la mano ideas listado con las datos en un para hablar. importantes ideas cuadro de importantes doble entrada. Si / No 0-2 0-1 0-2 1 2 3 4 5 6 7 8 9 10 11 12 13 14 15 16 17 18 19 20 21 22 23 24 25 26 27 28 29 30 31 32 33 34 35 36 37 38 39 25
  • 28.
    Anexo 03 SESIONES DE APRENDIZAJE Sesión de aprendizaje Nro. 5 Datos informativos.- 1.1 Institución educativa: Arequipa 1.2 Área curricular: Historia, Geografía y Economía 1.3 Grado: 4to. de secundaria Sección: “F” 1.4 Docente: Lily Hurtado Portugal. 1.5 Tema: La Confederación Peruano Boliviana 1.6 Duración: 80 minutos Fecha: 22-09-2011 I. Aprendizaje esperado Identifica el proceso histórico de la Confederación Perú Boliviana. II. Tema transversal Valor Actitudes Educación para la Responsabilidad Frente al Área Comportamient convivencia, la paz y la o ciudadanía. Muestra Cumple empeño al oportunamente realizar las con sus deberes actividades escolares. planteadas. III. Secuencia de aprendizaje Estrategias/ procesos cognitivos Recursos T Motivación 15 Se realiza, con un grupo de alumnas, una dinámica para promover la cooperación e integración. Enseguida se entrega por alumno partes de un rompecabezas, el cual será armado y pegado en la pizarra. (Mapa de la confederación Perú-boliviana) Esta al igual que la dinámica de inicio servirá como motivación para identificar el tema y poder trabajar los saberes previos. 5 Antes responden: 1. ¿Qué han observado en la dinámica? 2. ¿Qué relación hay entre lo experimentado en la dinámica y la imagen del rompecabezas? 10 Responden las siguientes interrogantes, mediante la lluvia de ideas ¿Qué idea tenemos de confederación? ¿A que se conoce como confederación Perú –boliviana? 5 ¿Cuál fue la posición de los demás países vecinos? Texto 15 26
  • 29.
    20 ¿Es posible queen la guerra, que declara chile al Perú, durante la Confederación lucharan peruanos contra peruanos? Plumones 5 Construcción del Aprendizaje Copia 5 Llenan la primera parte de una guía de anticipación Realizan una lectura dirigida por el docente. (Ver anexo) Con la estrategia de lectura : “Parar y pensar “ El facilitador detiene la lectura donde cree conveniente para aclarar, relacionar, cuestionar, etc.. Terminada la lectura guiada Completan la segunda parte de su guía de anticipación. Para ello: . Cada alumno relee su respuesta inicial y la reformula a la luz de lo que aprendió a partir del texto examinado. . Luego se discuten los planteamientos, focalizándose en la permanencia o cambio de sus ideas y opiniones. A manera de extensión elabora un cuadro que indique las ventajas y desventajas que supuso el establecimiento de la Confederación para el Perú. Reflexión sobre el Aprendizaje. Llenan una ficha de meta cognición donde dan conocer lo que aprendieron como se sintieron y para que les sirve lo aprendido. Criterios indicadores Instrumentos Manejo de Identifica el proceso histórico de la Guía de anticipación Información Confederación Perú Boliviana en una guía de anticipación. Actitud ante el Muestra empeño al realizar las Escala valorativa+ área actividades planteadas . 27
  • 30.
    Sesión de aprendizajeNro. Datos informativos.- 1.1. Institución educativa: Arequipa 1.2. Área curricular: Historia, geografía y economía 1.3. Grado: 4to de secundaria Sección: “A,B,C,D,E,F,G,H”” 1.4. Docente: Lily Hurtado Portugal 1.5. Tema: El Guano y la prosperidad económica. 1.6. Duración: 80 minutos Fecha: 03-10-2011 Aprendizaje esperado Analiza la importancia de la explotación guanera en la economía peruana. Tema transversal Valor Actitudes Educación en eco eficiencia. Responsabilidad Frente al Comportamiento Área Respeta Colabora con sus el turno compañeros. para hablar. Secuencia de aprendizaje Estrategias/ procesos cognitivos Recurs T os Procesos pedagógicos Motivación Se entrega letras en cartulinas para que ellos armen palabras 15 relacionadas al tema. Pegan las palabras en la pizarra y buscan su relación, formando ideas. Pizarra Declaramos el tema a trabajar a través del aprendizaje esperado. Plumon Leemos un fragmento de una de las tesis de Basadre. es 5 Mediante la lluvia de ideas responden: ¿A qué se refiere Jorge Basadre? ¿A qué otras oportunidades se refiere Basadre? 5 ¿Cuál sería la suerte del Perú de tener el mismo auge de la época del guano? 10 PROCESOS COGNITIVOS Texto Recepción de la información. papelóg 10 . Realizan una lectura general del texto, de manera rafo individual. Plumon Observación selectiva. es 15 Se entregan cinco preguntas por grupo. En una segunda lectura las alumnas extraen 10 información con respecto a su pregunta. 28
  • 31.
    División del todoen partes. 10 Los alumnos regresan a sus grupos y comparten indistintamente la información obtenida. Interrelación de las partes para explicar o justificar. Finalmente vuelven a sus grupos y sistematizan la información en un papelógrafo para compartirlo en el salón. Aplicación y transferencia. Busca información, para compartir, sobre el auge del cobre en nuestra localidad. Reflexión sobre el Aprendizaje. Responde: ¿Qué aprendiste?. ¿Cómo lo aprendiste?. ¿Para qué te sirve lo que aprendiste?. Criterios indicadores Instrumentos Manejo de Analiza la importancia de la Guía de observación Información explotación guanera en la economía grupal. peruana mediante el desarrollo de un cuestionario.. Actitud ante el Respeta el turno para hablar. área 29
  • 32.
    Sesión de aprendizajeNro. Datos informativos.- 1.1. Institución educativa: Arequipa 1.2. Área curricular: Historia, Geografía y Economía 1.3. Grado: 4º de secundaria Sección: 1.4. Docente: Lily Hurtado Portugal 1.5. Tema: Migraciones 1.6. Duración: 40 minutos Fecha: 26-09-2011 Aprendizaje esperado Identifica causas y consecuencias de las migraciones en el Perú, Tema transversal Valor Actitudes Educación para la gestión Respeto Frente al Área Comportamient de riesgos y la conciencia o ambiental. Levantamos la Respeta las mano para normas de hablar. convivencia. Secuencia de aprendizaje Estrategias/ procesos cognitivos Recursos T Motivación. Con la técnica del “colgado” los alumnos van lanzando diferentes letras para luego identificar conceptos los cuales ayudaran a identificar el tema a tratar. Enseguida se pregunta de qué lugar son originarios nuestros padres y Pizarra 5 abuelos Se anota en la pizarra. Responden las siguientes interrogantes, mediante la lluvia de ideas ¿A qué se llaman migración? ¿Por qué migran las personas del campo a la ciudad? 5 ¿Existirá algún pueblo en el mundo que no haya sufrido los efectos de la migración? PROCESOS COGNITIVOS Hacemos lectura individual de la información del texto guía. Texto Del texto leído y por parejas, identifican las causas y consecuencias de las migraciones. Extraen información del texto. Cartulinas 10 Por parejas, pegan tarjetas en la pizarra con una causa y una consecuencia de las migraciones. 10 Guiados por el docente identifican si faltan algunas otras causas y consecuencias que no hayan sido tomadas en cuenta. Las 5 30
  • 33.
    escriben y laspegan. Copias 5 Por parejas anotan una solución al problema de las migraciones. Reflexión sobre el Aprendizaje. Responden: ¿Qué actividades has realizado para desarrollar el tema tratado? ¿Cómo diferencias una causa de una consecuencia? ¿Para qué crees que te es útil el tema que has estudiado? ¿Qué actitud has asumido para mantener la armonía y el orden durante el debate? Extensión Pregunta en la casa a tus abuelos y padres. ¿De qué lugar son originarios y cuáles fueron las causas por las cuales migraron a Arequipa. Criterios indicadores Instrumentos Manejo de Identifica causas y Escala Valorativa Información consecuencias de las migraciones en Perú, mediante cuadros de doble entrada. Actitud ante el Respeta las ideas de los demás. área 31
  • 34.
  • 35.