UNIVERSIDAD NACIONAL DE SAN AGUSTÍN


 PROGRAMAS NACIONAL DE FORMACIÓN Y CAPACITACIÓN

                           PERMANENTE



                            CURSO:

                  INVESTIGACION ACCION

PROYECTO DE TESIS: MEJORAMIENTO DE LA MOTIVACION PARA EL

 ESTUDIO EN EL AREA DE H.G.y E. EN EL 5TO “B “DE SECUNDARIA

         DE LA I,E, EVERARDO ZAPATA SANTILLANA.



               DR. GABRIEL VELA QUICO



                 PPRESENTANDO POR:

       Lic. RENE DORIAN GUZMAN ESPEZUA



              AREQUIPA – PERÚ

                    2011
DEDICATORIA:



"A Dios, por darnos la vida, y ser la
luz   que   guía   nuestros    pasos,
fortaleciéndonos en los momentos
mas difíciles de nuestro existir."




                                             A Amid mi esposa y a mis hijos
                                        Samir, Kevin, Eduardo y Alexandra,
                                        por su paciencias y comprensión.
                                        Constituyen   alicientes     para   el
                                        cumplimiento de mis metas.




"A mis estudiantes por ser mi fuente
de inspiración y       que siempre me
hacen sentir joven.”
"Solo es posible avanzar por el sendero
del   progreso     humano        cuando     nos
apoyamos en una enseñanza correcta y
eficiente. La civilización progresa en la
medida en que se perfecciona la calidad
de la enseñanza dadas a las nuevas
generaciones,    la   influencia    del     buen
profesor    se   propaga     a     través     de
generaciones , presta de un relevante
servicio a la humanidad mas allá de los
limites de su vida física.
AGRADECIMENTO




Un agradecimiento y reconocimiento a los docentes y monitores del Programa Nacional
de Formación y Capacitación permanente en Especialización en Historia, Geografía y
Economía de la Facultad de Ciencias de la Educación, en especial a las Profesoras:
Teresa Carpio Cornejo y Vilma Onque López por sus grandes aportes, experiencias
compartidas, sabios consejos, gran desprendimiento y comprensión sobretodo en
depositar su confianza plena en mi, gracias aunque ya no sea parte del programa.




Al Dr. Gabriel Vela Quico, por su capacidad, conocimiento y experiencia científica muy
fundamental para la concreción de este informe final del proyecto de investigación acción.




A todos mis compañeros y      personas que valoran mi esfuerzo, tanto personal como
profesional siendo un aliciente para mi, en busca de mi desarrollo personal y profesional
con el afán de superación en bienestar de nuestros estudiantes




Gracias
ÍNDICE

  PORTADA

  DEDICATORIA

  EPÍGRAFE

  AGRADECIMIENTO

  ÍNDICE

  INTRODUCCIÓN



  I.    PLANTEAMIENTO METODOLÓGICO
          1.1 Justificación
          1.2 Planteamiento del Problema
          1.3 Objetivos
          1.4 Aspectos Metodológicos
          1.5 Programación


  II.    MARCO TEORICO CONCEPTUAL
          2.1 Antecedentes
          2.2 Saberes Teóricos Conceptuales
          2.3 Definición de Términos Claves


  III. DIAGNÓSTICO DEL PROBLEMA
          3.1 Análisis del Problema.
              3.1.1 Análisis del Problema Principal
              3.1.2 Análisis de las Causas
              3.1.3 Análisis de las Consecuencias
          3.2 Análisis de los Actores Involucrados
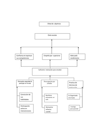
          3.3 Esquema del Árbol de Problemas (Anexo 01)


  IV. PLAN DE ACCIÓN
          4.1 Población Objetivo
          4.2 Objetivos:
              4.2.1 Finalidad / Fin
              4.2.2 Objetivo General
4.2.3 Objetivos Específicos
       4.3 Hipótesis de Acción
       4.4 Descripción de Acciones:
           4.4.1 Instrumentos de Aplicación (Anexo 02)
           4.4.2 Sesiones de Aprendizaje (Anexo 03)
           4.4.3 Matriz del Plan de Acción


  V. EJECUCIÓN DEL PLAN DE ACCIÓN
       5.1 Objetivo Específico 1 / Hipótesis de Acción 1
           5.1.1 Actividad     uno:     Taller   “Técnica   ´para   la   motivación”   (
                     diagnóstico)
           5.1.2 Actividad dos: Taller “Decálogo motivador”


       5.2 Objetivo Específico 2 / Hipótesis de Acción 2
           5.2.1 Actividad uno: “Generando confianza”
           5.2.2 Actividad dos: “Reconociendo nuestras fortalezas”
       5.3 Objetivo Específico 3 / Hipótesis de Acción 3
         Actividad      uno:   Taller      :     “ESTRATEGIAS       METODOLOGICAS:
         SUBRAYADO”
           5.3.1 Actividad dos: “Fichas de resúmen”
           5.3.2 Actividad de tres en raya
           5.3.3 Actividad del tríptico




  VI. ANÁLISIS DE LOS RESULTADOS
       6.1 Objetivo Específico 1 / Hipótesis de Acción 1
       6.2 Objetivo Específico 2 / Hipótesis de Acción 2
       6.3 Objetivo Específico 3 / Hipótesis de Acción 3
       6.4 Objetivo General
       6.5 Autoreflexión: Análisis, Reflexión y Articulación del Marco Teórico con los
          Resultados Obtenidos.



CONCLUSIONES

BIBLIOGRAFIA
ANEXOS

    Esquema del Árbol de Problemas (Anexo 01)
    Esquema del Árbol de Objetivos (Anexo 02)
    Instrumentos de aplicación (Anexo 03)
    Sesiones de aprendizaje (Anexo 04)
    Archivo digital: video, fotos
INTRODUCCIÓN

Se ha observado que más de la mitad de estudiantes de Quinto grado de Secundaria de
la sección B” de I.E “Everardo Zapata Santillana” del año 2011, tienen limitaciones en la
motivación,    tienen    poca disponibilidad por aprender haciendo, construyendo,
escribiendo, diseñando, creando actividades propuestas, ósea en la participación de su
aprendizaje. Asimismo, existe poca participación activa, el comportamiento              es
conformista, se nota cierto desinterés en su autorrealización, hay poco interés por evaluar
sus progresos, hay poca valoración de su autoestima .Del mismo modo se ha observado
limitado entusiasmo en el aprendizajes del área de Historia Geografía y Economía,
además otras como: Matemática, CTA, Comunicación, Formación Ciudadana y Cívica,
Educación para el trabajo, Educación Artística, ante esta realidad del aula se propone
determinar:

   1. ¿ Cual es el predominio de seguridad con relación a su Rendimiento Académico
        de los Estudiantes de Quinto A – B de la IE 40121 “ Everardo Zapata Santillana””
        año 2010 – Urb. Casa pía, J.L.B. y Rivero?
   2. ¿Cuál es el grado de fuerza de identidad grupal con relación a su rendimiento
        académico de los Estudiantes de Quinto A – B de la IE 40121 “ Everardo Zapata
        Santillana”” año 2010 – Urb Casapía, J.L.B. y Rivero?



   3. ¿Cuál es la influencia de la Autoestima con relación a su rendimiento académico
        de los Estudiantes de Quinto A – B de la IE 40121 “ Everardo Zapata Santillana””
        año 2010 – Urb Casapía, J.L.B. y Rivero?



   4.    ¿Cuál es el nivel de preponderancia para su autorrealización con relación a su
        rendimiento académico de los Estudiantes de Quinto A – B de la IE 40121 “
        Everardo Zapata Santillana”” año 2010 – Urb Casapía, J.L.B. y Rivero?



        En la práctica diaria podemos observar que hay estudiantes que si tienen todas
        las características deseadas y organizando un proyecto de motivación, si se
        puede lograr con el otro grupo una motivación por el estudio, el trabajo y el
        aprendizaje, especialmente en el área de Historia, Geografía y Economía

        El haber desarrollado este proyecto con los estudiantes de 5to. B de secundaria
        del Colegio Everardo Zapata Santillana, he podido observar, el cambio de los
        estudiantes: una actitud de trabajo, una disposición a querer cumplir con todas
las estrategias propuestas, que hay mayor interés por el estudio, y mayor deseo
de concluir satisfactoriamente su secundaria, esto me motiva y compromete a
seguir trabajando con más    esfuerzo, entusiasmo, profesionalismo y a seguir
capacitándome para que mi trabajo sea siempre motivador y que los estudiantes
como hoy sientan que HGE es un área donde hay mucho que aprender e
investigar.
CAPITULO I

PLANTEAMIENTOS METODOLÓGICOS

1.1 JUSTIFICACIÓN



La solución de este problema posibilitara la mejor disposición para su rendimiento
académico, y una mejor relación con sus Compañeros(as) y Docentes.

Nuestra educación tiene deficiencias y dentro de ella ¿Cómo puedo motivar a los
Alumnos?, que no necesariamente tiene que ser una motivación externa sino también
interna. (Motivación intrínseca).

Esta es una de las preguntas más frecuentes que los profesores pensamos
continuamente.
Algunos estudiantes parecen entusiasmarse de forma natural por el estudio, pero muchos
necesitan o esperan que sus padres o maestros les inspiren, reten o estimulen. Algunos
especialistas en la materia sostienen que el aprendizaje efectivo en el aula depende en
gran medida de la habilidad del profesor para mantener interés de los alumnos. De
hecho, cualquier nivel inicial de motivación que los estudiantes tengan antes de entrar en
clase será transformado favorable o desfavorablemente dependiendo de lo que ocurra en
clase.

Desafortunadamente, no hay una fórmula mágica para motivar a los estudiantes. Hay
además diversos factores que afectan a la motivación de un estudiante dado, a la hora de
trabajar y aprender:




         Interés en la materia de la Asignatura
         El desempeño del profesor en el aula
         Deseo general para lograr la meta de superar la asignatura
         Auto-confianza y auto-estima.
         Paciencia y persistencia..

Y, claro, no todos los estudiantes se motivan a través de los mismos valores,
necesidades o deseos. Algunos serán motivarles por la aprobación de terceros, otros por
desafíos o retos
1.2 PLANTEAMIENTO DEL PROBLEMA



La presente investigación se realiza en la Institución Educativa “Everardo Zapata
Santillana” en la sección del 5to B” del distrito de José Luis Bustamante y Rivero.
Después de una larga observación y de un diagnóstico podemos señalar que los
Estudiantes tienen poca motivación por el estudio, por que se ocupan de diferentes
actividades, en nuestra I.E. un buen porcentaje trabaja por las mañanas y muchos son el
sostén de su hogar.
Algunos que se dedican a la micro empresa, no tienen una aspiración profesional,
piensan que logrando quinto de secundaria, ya han logrado un techo, sobre estudios y
más si bien piensan trabajar o quizás lograr una carrera técnica.
A partir de estas observaciones vamos a delimitar nuestros problemas:


Problema Principal .- Los Estudiantes de 5to de Secundaria, sección B, de la I:;E:
Everardo Zapata Santillana, tienen escasa motivación para estudiar, lo que afecta a su
rendimiento académico.

Problema específicos .-

       1.-Desinterés por elaborar su proyecto de vida.
       2.-Escasa participación en la construcción de sus aprendizajes
       3.- Desconocimientos de técnicas de motivación



Esperamos que el presente trabajo aporte los elementos necesarios para una mejor
comprensión, desarrollo y optimización de la Motivación por el estudio en el área de
HGE.



1.3 OBJETIVOS


   1.3.1   OBJETIVO GENERAL
           Aplicar técnicas individuales y grupales de motivación        para    mejorar el
           rendimiento académico de los estudiantes de 5° B de Secundaria


   1.3.2   OBJETIVOS ESPECÍFICOS


        Determinar la influencia de la motivación en el rendimiento académico.
           (diagnóstico)
 Desarrollar estrategias metodológicas para el logro de la motivación en los
             estudiantes del quinto grado ( Aplicación)

           Verificar si las estrategias aplicadas dieron los resultados esperados.
             ( Resultados)


 1.4 ASPECTOS METODOLÓGICOS


          1.4.1 POBLACIÓN, UNIVERSO DE ESTUDIO

                  34 estudiantes

             1.4.2   VARIABLES A TRABAJARSE

                 Variable Independiente o Estimulo: Escasa motivación para estudiar

                 Indicadores:
                     Porcentaje de estudiantes que aplican Técnica de motivación
                     Identifica el Nivel de porcentaje de espíritu de superación
                     Identificar el Nivel de confianza personal de los estudiantes


                 Variable dependiente Respuesta: Rendimiento académico de los

                 estudiantes

                 Indicadores:
                     Rendimiento académico a partir de estrategias metodológicas que
                     generen motivación en el estudiante.


 1.4.2.1 TIPO DE INVESTIGACIÓN

     Adecuándolo a nuestro trabajo        realizaremos la Investigación Acción donde se
     combina dos tipos de conocimientos: el conocimiento teórico y el conocimiento de un
     contexto determinado que         tiene como objetivo resolver un problema en un
     determinado contexto aplicando el método científico que implica el uso de mútiples
     métodos en el recojo de la información y en el análisis de los resultados.

 1.4.3 TÉCNICAS E INSTRUMENTOS DE RECOLECCIÓN DE DATOS


1.4.3.1    TECNICAS :
                     Cuestionarios
Encuesta
                         Observación
                         Talleres




     1.4.3.2 INSTRUMENTOS:

         Cuestionario:


         Entrevista


         Ficha de seguimiento


         Escala descriptiva de la satisfacción


         Diario del docente


         Registro de actividades en grupo


         Registro de resultados de evaluación


         Evaluación de los resultados


1.5 PROGRAMACIÓN
1.5.1    CRONOGRAMA DE ACTIVIDADES:


CRONOGRAMA DE ACTIVIDADES

                                    2010           2011

Actividades/Tareas                                                 Julio
                                                   Marzo           Agosto     Noviembr
                                    Nov-    Dic.           Mayo
                                                   Abril           Setiembr   e
                                                           Junio
                                                                   e          Diciembr
                                                                   Octubre    e

I.      Diseño del Proyecto: X              X
II.     Diagnóstico       del      X
         Problema
         Árbol de Problemas
         Árbol de Objetivos


 III.    Diseño                 e       X
         implementación del
         Plan de Acción

 IV.     Elaboración           de
         Materiales


  V.     Ejecución del Plan                 X   X
         de Acción

 VI.     Talleres              de
         aplicación


VII.     Evaluación             (           X   X
         recopilación          de
         instrumentos)

VIII.     y     Análisis   de
         Resultados:
          - Redacción          de
              Informe


 IX.     Difusión          del                  X
         Proyecto              de
         Investigación
         Acción
CAPITULO II

MARCO TEÓRICO CONCEPTUAL

2.1 ANTECEDENTES DE LAS HABILIDADES SOCIALES

 Tesis para optar el Grado de Magíster en Educación BRIGITTE IVONNE BARREDA
 COLÁN “La motivación para estudiar en la Facultad de Educación de la Universidad
 Nacional de Cajamarca. Quien llega a las siguientes conclusiones:

    Que la motivación influye significativamente en la Calidad Académica con lo cual
      se acepta la Hipótesis General
    Existe una relación positiva considerable que permite señalar que a mayor motivación
      , mayor nivel de Calidad Académica
    El nivel de motivación en la Facultad de Educación de la Universidad Nacional de
      Cajamarca es de un nivel bajo ya que el puntaje obtenido es de 22.91 y se
      encuentra en el rango de 20-26 correspondiente al nivel bajo.

  En el marco de Investigación Acción, hemos elegido buscar el mejoramiento de la
 motivación para estudiar su relación con el rendimiento académico llegando a las
 siguientes conclusiones:

    Que la motivación influye significativamente en la Calidad Académica del
      rendimiento de los estudiantes.

    Existe una relación positiva considerable que permite señalar que a mayor motivación
      , mayor nivel en el Rendimiento escolar.

    El nivel de motivación en los Educandos de la         I.E. 40121 “Everardo Zapata
      Santillana”.

 De quinto grado de Secundaria es bajo ya que el puntaje máximo obtenido es de 13.

BASES TEORICAS O TEORIA SUSTANTIVA

   ESTUDIO


      DEFINICIÓN

              El estudio es un proceso complejo, ya que se trata de una actividad que
              siendo eminente mental, compromete a todo nuestro organismo. Por eso
              estudiar significa poner en actividad todas nuestras capacidades físicas y
              mentales para lograr un objetivo determinado.
De otro lado, se puede afirmar también, que el estudio es complejo por que
                   es una actividad que consiste en cuestionar la situación que se desea
                   conocer y    problematizar algo, significa indagar por origen, evolución,
                   estructura, relaciones, leyes, principios, aplicaciones, etc.; es decir tratar
                   una situación determinada, con amplitud, y profundidad, y no, de manera
                   superficial. Por lo tanto, no puede confundirse el estudio con la lectura, por
                   muy inteligente que ésta fuese. La lectura favorece solamente, un aspecto
                   del estudio, el aspecto informativo.

                   Al respecto, es muy claro Arthur Kornhauser cuando expresa: “El estudio
                   no sólo incluye lo que obtenemos de los libros y de la clase, sino que
                   involucra también nuestras adquisiciones a        través de la observación
                   directa y de la experiencia”.



                  “Saber como se estudia, significa saber cómo pensar, observar,
concentrarse, organizar y analizar, en una palabra, ser mentalmente eficiente. En
general, el estudio incluye toda investigación y búsqueda. Es la aplicación de la
inteligencia a la tarea de comprender y controlar el mundo que nos rodea. Aprendiendo a
                                                 (1)
estudiar, aprendemos a pensar y a vivir”.


           LA MOTIVACIÓN.


              Podemos definir la motivación como el conjunto de procesos implicados en la
              activación, dirección y mantenimiento de la conducta, como los motivos o
              intereses que nos mueven para hacer algo.




              Cualquier actividad que emprendamos se sustenta en el tipo de motivación que
              posee el sujeto, que está delimitada por diversas variables: los intereses,
              objetivos y finalidades que le conducen a realizar esa acción, la actitud positiva
              o negativa, el hacerlo por voluntad propia u obligado por otras personas, etc.;
              en el contexto de la escuela, el aprendizaje de los alumnos, que es la función
              prioritaria y fundamental de la institución, depende sobre todo de que estos
              tengan una actitud positiva frente al aprendizaje y el estudio, de que estén
              favorablemente motivados para aprender ya que sin la motivación el

(1)
      PERALTILLA ROGELIO El estudio, pág. 3- 4
aprendizaje será mucho más difícil y costoso de conseguir, simplemente, no
 llegaría a darse.

 De aquí la necesidad de desarrollar estrategias y acciones que ayuden a
 fomentar actitudes positivas hacia el aprendizaje por parte de los alumnos,
 tarea que corre a cargo del profesor del aula, a partir de una disposición
 favorable por parte de los alumnos, que si no se da habrá que conseguir, ya
 que sin ella todo esfuerzo puede resultar inútil. Estas estrategias de acción
 para desarrollar una motivación positiva en los alumnos están fundamentadas
 en cuatro principios; interés, relevancia, expectativas y resultados o
 consecuencias.



INTERÉS.

 Esta condición hace referencia a si la curiosidad del alumno es activada y si
 dicha activación es mantenida adecuadamente en el tiempo a fin de que tenga
 lugar el aprendizaje. Los intereses previos del alumno juegan un papel
 fundamental, pero no puede olvidarse el desarrollo de otros nuevos. En este
 desarrollo juega una función importante el rol del profesor que constituye un
 ejemplo para los alumnos.

 Estrategias para activar el interés en el aprendizaje.




       a) El contenido a estudiar debe ser presentado en relación con una
           serie de acontecimientos o actividades novedosas, que presenten
           una conflictividad capaz de provocar desequilibrio cognitivo en el
           estado actual del alumno.
       b) El uso de anécdotas y de otros elementos que permitan introducir
           aspectos personales y emocionales eleva el nivel de motivación
           inicial. La concreción de determinadas ideas, juicios o valores en
           personas y situaciones reales, (enmarcadas en una historia),
           constituye una forma de aproximar el contenido a aprender a la
           realidad vital del alumno
       c) El alumno debe tener una posibilidad de ampliar lo que ya conoce, y
           el uso de analogías para hacer familiar lo extraño y lo próximo, lo
           nuevo contribuye a activar la curiosidad por conocer.
d) Facilitar a los alumnos un proceso de generación de cuestiones y de
                  indagación personal y grupal promueve la motivación inicial para el
                  aprendizaje.


     RELEVANCIA.


        Keller considera tres necesidades prioritarias que han de tomarse en
        consideración y que constituye los valores o motivos personales del alumno: la
        necesidad de logro o rendimiento, la necesidad de afiliación o pertenencia y la
        necesidad de poder.
        Formas para elevar el aprendizaje.


   Para desarrollar una conducta de esfuerzo por el rendimiento es necesario ofrecer
     oportunidades de lograr niveles de excelencia, (éxito) bajo condiciones de
     moderado riesgo.
   Para que el proceso de aprendizaje pueda satisfacer la necesidad o motivo de
     poder, se deben ofrecer oportunidades para la elección, responsabilidad e
     influencia interpersonal.
   Para satisfacer la necesidad de afiliación o pertenencia, es necesario establecer
     un clima de confianza y ofrecer oportunidades para el no - riesgo y la interacción
     cooperativa. “Es necesario establecer actividades cooperativas de grupo. El
     carácter no evaluativo de tales actividades favorece la cooperación”.


EXPECTATIVAS.

        Un doble tipo de expectativas han de ser tenidas en cuenta: las expectativas
        individuales hacia la conducta de otros y las expectativas que cada persona
        tiene acerca de sí misma.

        Formas para desarrollar expectativas positivas de aprendizaje:



                a) Para incrementar las expectativas de éxito es necesario que el
                    alumno tenga continuadas oportunidades de lograr el éxito

                b) Para incrementar las expectativas de éxito es necesario que en el
                    diseño de instrucción aparezcan con especificidad y claridad los
                    requisitos para lograr los objetivos propuestos.
c) Se eleva el nivel de expectativas en la medida que se permite un
              autocontrol de los resultados y se usan refuerzos de atribución que
              permitan al alumno relacionar el éxito con su habilidad y esfuerzo
              personal.


AUTO CONCEPTO/ AUTOESTIMA.

 Podemos definir el auto concepto y/o la autoestima como: “Un conjunto
 organizado y cambiante de percepciones que se refieren al sujeto: las
 características, atributos, cualidades y defectos, capacidades y límites, valores y
 relaciones que el sujeto reconoce como descriptivos de sí y que él percibe como
 datos de su identidad” (C. Rogers, 1967). “Un dinámico y complejo sistema de
 creencias que el individuo mantiene acerca de sí mismo y en el que cada
 creencia aparece con un valor positivo o negativo” (Purkey, 1970). Podemos
 decir que el auto concepto es la percepción o visión que tenemos sobre todos
 los atributos y cualidades que constituyen nuestra persona individual y diferente
 de los demás, y la autoestima hace referencia a la valoración positiva o negativa
 que nosotros mismos hacemos de nuestras cualidades y atributos y por tanto de
 nuestra persona global.

 La autoestima y el auto concepto son propios de cada persona individual, pero
 también es cierto que éstos se desarrollan y evolucionan dentro de los contextos
 en los cuales el individuo vive, convive y se relaciona. ¿Cómo se hace?

 El desarrollo de una autoestima positiva en el marco familiar está asociado a: Un
 clima afectivo familiar capaz de generar una atmósfera de equilibrio emocional
 donde la intensidad y calidad del afecto prevalezca sobre la cantidad del mismo.
 Una conducta basada en el respeto y la democracia que haga posible el
 desarrollo de una independencia responsable que conduzca a la continua
 búsqueda de alternativas personales. Una clara delimitación de los límites
 naturales en los que ha de moverse la conducta de los hijos y una explicación de
 las expectativas que el propio seno familiar tiene con respecto a ellos.

 Por otra parte, en el contexto escolar, en el que los niños pasan gran parte de su
 tiempo diario, ciertas características del profesor y de su conducta docente están
 asociadas a un mayor desarrollo del auto concepto de los alumnos:

         Un auto concepto positivo del propio profesor como persona y como
         docente.
Una percepción positiva del alumno como persona por parte del
                       profesor.
                       Un liderazgo del profesor basado en una autoridad democrática y
                       razonada.
                       Una capacidad de escucha y atención a las necesidades y demandas
                       del alumno.
                       Potenciar una comunicación privada o semi-privada con el alumno.
                       Un bajo nivel de evaluación negativa con los alumnos.
                       El trabajo sistemático y organizado.
             El trabajo creativo e imaginativo frente a la tarea rutinaria.

             El profesor se constituye en el primer agente del marco escolar capaz de facilitar
             un mejor desarrollo del auto concepto del alumno, por medio de una serie de
             estrategias que están a su alcance. “La clave de cualquier cambio, tanto en el
             ámbito cognitivo como en el afectivo o del comportamiento, consiste en conocer
             con la mayor precisión posible la específica realidad o situación de cada alumno
             en particular”.(3)

             Para finalizar, como consecuencia de todo lo dicho anteriormente, se hace
             necesario fomentar y desarrollar determinadas estrategias de intervención que
             tengan como objetivo prioritario el logro, mantenimiento y potenciación de un
             auto concepto positivo en los alumnos. Estas estrategias pueden ser las
             siguientes:

             Dedicar a los alumnos una atención específica como personas únicas y
             diferentes que son. La comunicación establecida debe basarse en una escucha
             sin previos juicios de intenciones.

             Se ha de conocer la identidad concreta de los agentes personales (padres,
             hermanos, amigos, compañeros, etc.), que conforman su marco de referencia
             más próximo.

             Los alumnos han de tener la ocasión de vivir experiencias singulares valiosas
             que constituyen una fuente de referencia de sí mismo con los demás.Se debe
             generar en los alumnos un sentimiento positivo a partir del hecho de que sus
             aportaciones personales (ideas u objetivos) son tenidas en cuenta por el
             profesor.

(3)
      RODRÍGUEZ ESPINAR ALBERTO, Psicología del Desarrollo Evolutivo, pág. 15.
ATENCIÓN Y CONCENTRACIÓN

La atención se puede definir como un estado de vigilancia y alerta que va de la
simple receptividad abierta a una disponibilidad aguda y dirigida sobre un objeto,
un ser, una preocupación, un acontecimiento futuro, una acción, etc.

La atención se caracteriza por la disposición en que uno se encuentra o que uno
adopta para oír, para ver o para actuar. La escucha es una función de sostén de
la atención. Esta escucha está condicionada por dos factores fundamentales:

a) La intención que uno tenga de escuchar y que depende de una decisión
   personal, de la voluntad, de la idea que uno se hace de un resultado o del
   provecho que puede obtener.

b) La motivación que nos impulsa a escuchar, y que depende de un deseo o del
   grado de satisfacción que se espera sacar de la situación. Si se está
   envuelto por una aprehensión (temor al fracaso, a no comprender...), nuestra
   motivación nos impulsa entonces a no escuchar, aun cuando en ese
   momento hagamos el esfuerzo por estar atentos.

c) Existen dos grandes grupos de factores que influyen en la atención: los
   factores internos y los factores externos.

        Los factores externos, son independientes de nosotros, pero a los que
        podemos     adaptarnos     son,    por   ejemplo:    Las    actitudes,    los
        comportamientos y el aspecto de los docentes. La forma misma del
        curso que seguimos (carácter más o menos inteligible y atrayente de los
        conocimientos,     pedagogía      más     o   menos      activa,   soportes
        visualizados...). El medio, el entorno (reacción a los ruidos, a la luz, a la
        temperatura...).

        Los factores internos son nuestras propias motivaciones para
        perfeccionarnos. Ejemplos de éstas pueden ser: Los problemas
        personales, preocupaciones, conflictos emocionales diversos en positivo
        o en negativo, el interés por la asignatura enseñada, nuestras mismas
        capacidades, que influyen sobre la facilidad que tenemos para mantener
        una atención sostenida, capacidad de comprender, de adaptarse a las
        novedades, de soportar el no comprender nada en algunos momentos,
        de trabajar con prisas, de vivir en un estado de competición.
Nuestra tenacidad, algunos perseveran, otros abandonan a las primeras
            dificultades.

EL ENEMIGO DE LA ATENCIÓN: LA DISTRACCIÓN.

      Varias suelen ser las causas que provocan la distracción de los alumnos y que
      son fácilmente         detectables en clase. Entre otras pueden comprobarse las
      siguientes:

           a) Lagunas en contenidos básicos.- A lo largo de los años de escolaridad
                se van formando y consolidando las lagunas en aspectos importantes,
                destacando, sobre todo, Lenguaje y Matemáticas, haciendo casi
                imposible su recuperación si no se dispone de una adecuada
                orientación y de una firme voluntad.
           b)   Desconocimiento de las técnicas de estudio.- Los alumnos no saben
                estudiar y no pueden saberlo si no se les enseña y se les hace
                practicar.
           c)   Problemas familiares.- El hijo que no es aceptado; padres que no se
                entienden bien entre sí o el hijo que pasa demasiadas horas solo y en la
                calle, porque los padres trabajan y no tienen a nadie para atender al
                hijo.
           d)   Incapacidad para realizar un esfuerzo continuado.- El estudio supone
                método y constancia. Es más fácil dejarse llevar por la pereza. En el
                ambiente se respira un culto a lo fácil, a la satisfacción de los deseos y
                a la consecución inmediata de los mismos, en lugar del interés por el
                trabajo bien hecho, del amor a la propia superación y de la satisfacción
                profunda que deriva de lo logrado gracias al esfuerzo personal y sin
                esperar a que todo se nos dé en bandeja.

      ¿CÓMO SE HACE?

      Teniendo la seguridad de que la puedes mejorar. Disponiendo adecuadamente
      tu ambiente de estudio, de acuerdo con las condiciones óptimas, practicando.
      Centrándote todos los días un rato en pequeños detalles: de una película, de un
      libro, de casa, del colegio. Comentándolos con tu familia. Leyendo todos los
      días. Realizando, si lo precisas, ejercicios específicos con materiales para ello.

    PLANIFICACIÓN DEL TRABAJO Y DEL ESTUDIO.
Un plan de trabajo es un programa de actuaciones del alumno a lo largo del
         curso escolar, subdividido en acciones a realizar de forma periódica
         (bimestrales, mensuales...), hasta concretarlas en planes de menor duración
         semanales y diarios, con objeto de distribuir los tiempos dedicados al estudio,
         al ocio y a las actividades personales, de la manera más conveniente para
         sacar el mayor provecho de la actividad estudiantil.

CONDICIONES DE TRABAJO Y ESTUDIO

  Son las condiciones de nuestro lugar de estudio habitación, materiales, mobiliario, etc.,
  que nos facilitan o perjudican a la hora de ponernos a estudiar y que han de ser
  modificadas de manera positiva para que nos faciliten en todo lo posible y nos hagan
  más cómodo y fácil el aprendizaje.

  El lugar de estudio, para que nos facilite el aprendizaje, ha de tener las siguientes
  características:

        a) Debe ser siempre el mismo: Lo que facilitará la adquisición de nuestros
             hábitos de estudio y nos ahorrará muchos esfuerzos innecesarios.
        b) Tranquilo: Que no haya reuniones ni sea lugar de paso a otras habitaciones.
        c) Silencioso: Que esté lo más alejado posible de la radio, televisión, tampoco
             es conveniente poner música si realmente pretendemos concentrarnos en el
             estudio.
        d) Perfectamente iluminado a través de luz natural o artificial, ha de estar bien
             distribuida, que no sea ni débil ni intensa. Debe entrar la luz por el lado
             contrario al que escribimos para evitar sombras.
        e) Con temperatura adecuada Entre 17 y 20 grados centígrados: Que no exista
             frío, que nos invita a la actividad física, ni calor, que nos agobia invitándonos
             al sueño.
        f)   Bien ventilado: Ventilar de vez en cuando la zona de estudio abriendo
             puertas o ventanas.
                        g) Con mobiliario idóneo para el estudio.
                     LA MESA: Debe ser amplia, no debe brillar, ya que los reflejos
                     producen cansancio en los ojos. Su altura dependerá de la del
                     estudiante y de la silla.

                     LA SILLA: Debe tener respaldo y su altura estará en relación con la
                     de la mesa y el estudiante, éste deberá poder apoyar los pies en el
suelo, mantener la espalda recta en el respaldo y de modo que las
                       rodillas no queden levantadas.

                       ESTANTERÍAS: Colocadas próximas a la mesa de estudio que
                       permitirán tener todos los libros y material necesario al alcance de la
                       mano, evitando la necesidad de levantarse, con la consiguiente
                       pérdida de tiempo y concentración.

                       TABLÓN DE CORCHO: Puede sernos de gran utilidad para colocar
                       la   programación,    fechas     de   exámenes,     trabajos,   avisos,
                       recordatorios.

                       ORGANIZADO Y LIMPIO: Que no haya juguetes ni cosas superfluas
                       que nos distraigan. El orden contribuye a la eficacia.

       h) La colocación del libro será a unos 30 cm de los ojos y perpendicular a la
             visual.

       i)    Descanso: Hay que descansar suficientemente todos los días. Procurar
             levantarse y acostarse todos los días a la misma hora. Las horas de sueño
             necesarias desde los 8 a los 20 años oscilan entre 8 y 10 horas. Debes
             descansar y relajarte cuando lleves concentrado mucho tiempo sobre la
             misma tarea. “El estudio resulta más eficaz cuando se realiza en períodos
             de tiempo no muy largos”.

CARACTERÍSTICAS: CÓMO HA DE SER UN PLAN DE ESTUDIO.

   ADAPTADO a la personalidad del estudiante, es decir; adecuado a su manera de
     ser, a sus capacidades, a su ritmo de aprendizaje y a sus necesidades.

            Partiendo del conocimiento de las propias actitudes frente a las materias:
            Podremos tener conocimiento de esto dando respuesta personal a las
            siguientes preguntas: ¿Qué asignaturas me resultan más fáciles y/o
            agradables de estudiar? ¿Cuáles más difíciles o desagradables?
            De los propios intereses: ¿Qué materias me interesan más o tienen más valor
            para mí?
            Considerando la dificultad de cada materia y la preparación con que se
            cuenta para abordarla.
            Del ritmo de trabajo personal: Cada alumno tiene su propio ritmo de
            aprendizaje (los hay más lentos, más rápidos, memoristas, los que
comprenden enseguida...). ¿Te cuesta mucho o poco estudiar un tema, o
        hacer un problema?.
        Analizando el tiempo de mayor rendimiento: ¿Cuáles son las horas del día en
        que rindes más y mejor? Hay alumnos que prefieren estudiar por la noche;
        otros prefieren hacerlo por la mañana.



REALISTA, es decir, realizable. Para ello has de considerar las siguientes cuestiones:

        Parte siempre de lo que ahora haces y eres capaz de hacer.
        Calcula bien tus necesidades y fuerzas.
        No te dejes llevar de entusiasmos excesivos.
        No te desanimes.

 FLEXIBLE, es decir, que pueda modificarse sin que por eso se venga abajo todo el
    plan. Flexibilidad no significa incumplimiento, sino adecuación a las circunstancias
    e imprevistos.

 EQUILIBRADO, con tiempo para el estudio y tiempo para el descanso, y dedicando
    todos los días el mismo número de horas al estudio.

 DIARIO, que permita adquirir el hábito de estudio. Si todos los días se comienza a
 estudiar a la misma hora, llegarán un momento en que ponerse a estudiar no costará
 un excesivo esfuerzo.

    ¿CÓMO SE HACE?

            Determina el tiempo de que dispones cada semana para estudiar, y
    calcula el tiempo máximo diario para cada asignatura.
            Valora tus propias capacidades y conocimientos respecto a cada
    asignatura.
            Estudia al menos cinco días a la semana.
            Distribuye tu tiempo y esfuerzo de acuerdo con:
        o    La dificultad de cada materia.
            El tipo de ejercicios y tareas que hay que realizar.

            La fatiga o cansancio que te produce cada uno.
            La necesidad de cambiar de actividad y de descansar.
            Divide el tiempo de estudio en varios períodos, separados por otros
    períodos de descanso.
                Establece tu orden de estudio de acuerdo con el grado de dificultad de
     las asignaturas: primero las más difíciles, luego las más fáciles.
                Comienza       por   pequeños   tiempos   de    trabajo,   y   auméntalos
     progresivamente hasta que alcances el límite necesario para cada materia.
                Sé constante. Mantén un horario fijo de trabajo, estudiando el mismo
     número de horas cada día. Utiliza el horario hasta que hayas adquirido el hábito
     de trabajo.
                Evita las distracciones e interferencias que obstaculicen el cumplimiento
     del plan.

                Fíjate metas concretas y bien definidas y cumple los objetivos que te
    hayas propuesto para cada día y termina lo que hayas previsto realizar.

     PLANIFICACION DEL TRABAJO Y ESTUDIO

        Un plan de trabajo es un programa de actuaciones del alumno a lo largo del
        curso escolar, subdividido en acciones a realizar de forma periódica
        (bimestrales, mensuales...), hasta concretarlas en planes de menor duración
        semanales y diarios, con objeto de distribuir los tiempos dedicados al estudio,
        al ocio y a las actividades personales, de la manera más conveniente para
        sacar el mayor provecho de la actividad estudiantil.

      CONDICIONES DE TRABAJO Y ESTUDIO

                 Son las condiciones de nuestro lugar de estudio habitación, materiales,
                 mobiliario, etc., que nos facilitan o perjudican a la hora de ponernos a
                 estudiar y que han de ser modificadas de manera positiva para que nos
                 faciliten en todo lo posible y nos hagan más cómodo y fácil el
                 aprendizaje.

                 El lugar de estudio, para que nos facilite el aprendizaje, ha de tener las
                 siguientes características:

                 j)   Debe ser siempre el mismo: Lo que facilitará la adquisición de
                      nuestros hábitos de estudio y nos ahorrará muchos esfuerzos
                      innecesarios.

                 k) Tranquilo: Que no haya reuniones ni sea lugar de paso a otras
                      habitaciones.
l)   Silencioso: Que esté lo más alejado posible de la radio, televisión,
     tampoco es conveniente poner música si realmente pretendemos
     concentrarnos en el estudio.

m) Perfectamente iluminado a través de luz natural o artificial, ha de
     estar bien distribuida, que no sea ni débil ni intensa. Debe entrar la luz
     por el lado contrario al que escribimos para evitar sombras.

n) Con temperatura adecuada Entre 17 y 20 grados centígrados: Que no
     exista frío, que nos invita a la actividad física, ni calor, que nos agobia
     invitándonos al sueño.

o) Bien ventilado: Ventilar de vez en cuando la zona de estudio abriendo
     puertas o ventanas.

p) Con mobiliario idóneo para el estudio.

     LA MESA: Debe ser amplia, no debe brillar, ya que los reflejos
     producen cansancio en los ojos. Su altura dependerá de la del
     estudiante y de la silla.

     LA SILLA: Debe tener respaldo y su altura estará en relación con la
     de la mesa y el estudiante, éste deberá poder apoyar los pies en el
     suelo, mantener la espalda recta en el respaldo y de modo que las
     rodillas no queden levantadas.

     ESTANTERÍAS: Colocadas próximas a la mesa de estudio que
     permitirán tener todos los libros y material necesario al alcance de la
     mano, evitando la necesidad de levantarse, con la consiguiente
     pérdida de tiempo y concentración.

     TABLÓN DE CORCHO: Puede sernos de gran utilidad para colocar
     la    programación,      fechas   de    exámenes,      trabajos,   avisos,
     recordatorios.

     ORGANIZADO Y LIMPIO: Que no haya juguetes ni cosas superfluas
     que nos distraigan. El orden contribuye a la eficacia.

q) La colocación del libro será a unos 30 cm de los ojos y perpendicular
     a la visual.
r) Descanso: Hay que descansar suficientemente todos los días.
                          Procurar levantarse y acostarse todos los días a la misma hora. Las
                          horas de sueño necesarias desde los 8 a los 20 años oscilan entre 8 y
                          10 horas. Debes descansar y relajarte cuando lleves concentrado
                          mucho tiempo sobre la misma tarea. “El estudio resulta más eficaz
                          cuando se realiza en períodos de tiempo no muy largos”. (5)

             3.7.2. Características: Cómo ha de ser un plan de estudio.

                   a) ADAPTADO a la personalidad del estudiante, es decir; adecuado a su
                        manera de ser, a sus capacidades, a su ritmo de aprendizaje y a sus
                        necesidades.

                           Partiendo del conocimiento de las propias actitudes frente a las
                           materias: Podremos tener conocimiento de esto dando respuesta
                           personal a las siguientes preguntas: ¿Qué asignaturas me resultan
                           más fáciles y/o agradables de estudiar? ¿Cuáles más difíciles o
                           desagradables?

                           De los propios intereses: ¿Qué materias me interesan más o tienen
                           más valor para mí?

                           Considerando la dificultad de cada materia y la preparación con que
                           se cuenta para abordarla.
                           Del ritmo de trabajo personal: Cada alumno tiene su propio ritmo de
                           aprendizaje (los hay más lentos, más rápidos, memoristas, los que
                           comprenden enseguida...). ¿Te cuesta mucho o poco estudiar un
                           tema, o hacer un problema?.

                           Analizando el tiempo de mayor rendimiento: ¿Cuáles son las horas
                           del día en que rindes más y mejor? Hay alumnos que prefieren
                           estudiar por la noche; otros prefieren hacerlo por la mañana.

                   c)    REALISTA, es decir, realizable. Para ello has de considerar las
                         siguientes cuestiones:
                               Parte siempre de lo que ahora haces y eres capaz de hacer.
                               Calcula bien tus necesidades y fuerzas.
                               No te dejes llevar de entusiasmos excesivos.

(5)
      ADAPTADO POR LOS AUTORES DE JIMÉNEZ, J.: Método práctico de técnicas de estudio, pág. 18.
No te desanimes.

c) FLEXIBLE, es decir, que pueda modificarse sin que por eso se
  venga abajo todo el plan. Flexibilidad no significa incumplimiento,
  sino adecuación a las circunstancias e imprevistos.

d) EQUILIBRADO, con tiempo para el estudio y tiempo para el
  descanso, y dedicando todos los días el mismo número de horas al
  estudio.

e) DIARIO, que permita adquirir el hábito de estudio. Si todos los días
   se comienza a estudiar a la misma hora, llegarán un momento en
   que ponerse a estudiar no costará un excesivo esfuerzo.
¿Cómo se hace?

   Determina el tiempo de que dispones cada semana para estudiar, y
   calcula el tiempo máximo diario para cada asignatura.
   Valora tus propias capacidades y conocimientos respecto a cada
   asignatura.
   Estudia al menos cinco días a la semana.
   Distribuye tu tiempo y esfuerzo de acuerdo con:
       * La dificultad de cada materia.

       * El tipo de ejercicios y tareas que hay que realizar.

   La fatiga o cansancio que te produce cada uno.
   La necesidad de cambiar de actividad y de descansar.
   Divide el tiempo de estudio en varios períodos, separados por otros
   períodos de descanso.
   Establece tu orden de estudio de acuerdo con el grado de dificultad
   de las asignaturas: primero las más difíciles, luego las más fáciles.
   Comienza por pequeños tiempos de trabajo, y auméntalos
   progresivamente hasta que alcances el límite necesario para cada
   materia.
   Sé constante. Mantén un horario fijo de trabajo, estudiando el
   mismo número de horas cada día. Utiliza el horario hasta que
   hayas adquirido el hábito de trabajo.
   Evita las distracciones e interferencias que obstaculicen el
   cumplimiento del plan.
Fíjate metas concretas y bien definidas y cumple los objetivos que
                 te hayas propuesto para cada día y termina lo que hayas previsto
                 realizar.



    VENTAJAS

:          Un plan de trabajo:

               Facilita el estudio.
               Ayuda a no perder el tiempo.
               Ayuda a no perder el tiempo.
               Evita el trabajo descontrolado.
               Programa tiempos de diversión y descanso, al propio tiempo que los de
               trabajo.
               Compromete a la realización y revisión de las tareas y objetivos.
               Evita indecisiones.
               Racionaliza el estudio.
CAPITULO III

DIAGNÓSTICO DEL PROBLEMA

3.1    ANÁLISIS DEL PROBLEMA


      3.1.1 ANÁLISIS DEL PROBLEMA PRINCIPAL


      El problema principal de los estudiantes del quinto año B del nivel secundario de la
      I:E. Everardo Zapata Santillana, es la falta de motivación para el aprendizaje.
      Nosotros como profesores enseñamos a todos los estudiantes por igual, pero el
      resultado no siempre responde a nuestras expectativas y esfuerzo.
      ¿Qué es lo que hace que exista tantas diferencias entre unos alumnos y otros?
      ¿Qué diferencia a los buenos estudiantes de los que no lo son?, no estamos
      teniendo en cuenta las inteligencias múltiples.
      Además son varias las causas de estas diferencias: Inteligencia, personalidad,
      conocimientos previos, motivación, sin embargo, está demostrado que una de las
      causas más importantes es la falta de motivación que se observa a menudo en los
      estudiantes, puede deberse en parte a una carencia de alimentación, timidez,
      miedo a un sentimiento de rechazo o a una autoimagen pobre.
      Los problemas que afronta nuestros estudiantes en las diferentes Instituciones
      Educativas es la falta de motivación por el estudio por algunos estudiantes, debido
      a los diferentes distractores que ofrece la sociedad, esto afecta directamente con el
      rendimiento académico, además se nota en los estudiantes, que hay una falta de
      motivación por que la mayoría de los estudiantes trabaja medio tiempo y en la otra
      mitad del día trabaja, además algunos ya contribuyen económicamente con la
      manutención de su hogar, todos estos indicadores nos dice que la autoestima y la
      valoración que tienen los estudiantes por si mismos no es la misma de aquellos
      estudiantes que lo tienen todo.
      Ante esta realidad el objetivo principal de nuestro proyecto es trabajar la autoestima
      de los estudiantes, la motivación por el estudio, y aplicar estrategias que lleven a
      los estudiantes a lograr una mejor autoestima, trazar y cumplir metas de superación
      personal y todo esto redunde en su rendimiento académico, mejora en los estudios
      especialmente en el área de HGE.


      En   el aula del 5º “B”   esta problemática presenta un      índice considerable de
      estudiantes tanto hombres como mujeres que trabajan, especialmente en el hogar y
los varones en talleres de mecánica automotriz o talleres de carpintería, otros lo
hacen en pequeños negocios especialmente en el sector de Avelino Cáceres.


Nuestro proyecto tiene la finalidad de que este problema de autoestima, de
superación personal y de motivación por los estudios, sea minimizado y tal vez
erradicado así como la de proveer del programa a los demás docentes y tutores de
la   Institución Educativa de tal forma que podamos crear un ambiente y clima
adecuado de trabajo dando seguridad y confianza a nuestros estudiantes para que
puedan enfrentar y adaptarse a los cambios dados en nuestra sociedad.

3.1.2 ANÁLISIS DE LAS CAUSAS


Siendo el problema fundamental de los estudiantes del Quinto grado “B” de
educación secundaria la escasa motivación por el estudio, que afecta en el
planteamiento de metas , baja autoestima, bajo rendimiento, todos estos problemas
se dan por las siguientes causas:



      Demuestra inseguridad al participar en el aula

      Poca      disponibilidad     para   aprender   por   motivos       de   trabajo
        (autosostenimiento)

      Es conformista, se nota cierto desinteres en su autorealización.

      Poco interés por evaluar sus progresos

      Poca valoración por su autoestima

      Carecen de un proyecto de vida

      Duda de sus habilidades

      Pocas intervenciones orales

      Desinterés por estudiar
      Manifiesta flojera en aula

      Demuestra Desanimo cuando participa en aula
      Desconocimiento de técnicas de estudio

      Desorganizado en el aula
 Poca curiosidad para aprender

3.1.3 ANÁLISIS DE LAS CONSECUENCIAS


 Esta problemática trae consigo en los estudiantes:


    Desinterés por elaborar su proyecto de vida, piensan que terminan su
       secundaria y alcanzaron todo lo que deseaban y luego para ellos sigue
       trabajando.
    No logra un rendimiento optimo en los estudios por falta de tiempo (trabajo)
    La mayoría quiere terminar sus estudios secundarios rápidamente, para
       dedicarse a actividades laborales.
    No tienen aspiraciones para seguir estudios superiores (universidades)
    Estudiantes con baja autoestima y carecen de un proyecto de vida, lo cual,
       ocasiona un bajo rendimiento escolar .

    Muestra conformismo y poco deseo de superación cree que con lo que
       tiene es suficiente y no aspira a nada más

    Escasa participación en la construcción de sus aprendizajes, no hay
       intervenciones en clase, hay poca participación en las diferentes estrategias.
       Bajo logro de competencias, a pesar de que se trabajan capacidades no hay
       competencias logradas debido a los problemas anteriores.
      Desconocimientos de técnicas de motivación, los profesores hacen poca
       aplicación, y si lo hacen es de pasada, y no se logran productos
       significativos con los estudiantes.

    Bajo rendimiento académico, esto es consecuencia de los problemas
       anteriores, muchos estudiantes sólo estudian para aprobar y no para lograr
       aprendizaje significativos.

       Fracaso escolar , muchos estudiantes desertan del colegio, porque no
       tienen para las necesidades mínimas y prefieren lograr bienes efectivos que
       estudiar, debido también porque ya están llegando a la mayoría de edad y
       las necesidades son otras, y la necesidad de educarse se convierte en
       secundaria.

  Puede originar inseguridad, falta de confianza en sin mismo donde no se
    acepta ni se reconoce como una persona valiosa influyendo en su rendimiento
    escolar.
Y     en general se reflejaría en las malas notas, bajo rendimiento y finalmente hasta
aparecen las bandas de los jóvenes, en las aulas e Institución Educativa generando un
clima desfavorable para trabajar repercutiendo negativamente en el proceso enseñanza
aprendizaje.


3.2      ANÁLISIS DE LOS ACTORES INVOLUCRADOS


      3.2.1   Profesor Investigador

      Con la gran intención e inspiración en nuestros estudiantes y mejorar nuestra labor
      pedagógica, consiente de nuestro papel se desea            contribuir y aminorar la
      problemática que se presenta en la Institución Educativa y sobre todo asumiendo el
      compromiso de continuar y garantizar la implementación del proyecto investigación
      acción en forma general. La idea es despertar el interés en el estudiante, llamar su
      atención, estimular el deseo de aprender que implica esfuerzo para que logre sus
      metas y objetivos y que se sientan comprometidos consigo mismo con la sociedad y
      con el país, hacia su bienestar personal y social en concordancia con el desarrollo de
      la patria .

      3.2.2   Estudiantes
      El presente trabajo de investigación comprende a los estudiantes del 5º B de
      educación secundaria con un total de 34 estudiantes, de los cuales 18 son mujeres y
      16 varones, sus edades fluctúan entre los 16 a 18 años, la mayoría trabaja en
      Avelino y provienen de diferentes distritos. Tienen las características propias de los
      adolescentes, ligeramente inquietos, y con muestras de actitudes por el cambio
      comprometiéndose a poner todo de si por mejorar esta problemática beneficiándoles
      a nivel personal, de aula y promoción.
CAPITULO IV

PLAN DE ACCIÓN

4.1 POBLACIÓN OBJETIVO


 El presente Proyecto de Investigación Acción será desarrollado con los estudiantes del
5º grado, sección “B” de educación secundaria de la Institución Educativa “Everardo
Zapata Santillana de la Urb. Casapia en el distrito de José Luis Bustamante y Rivero, la
cual cuenta con una población de 34 estudiantes, de los cuales son 18 mujeres y 16
varones. Cuyas edades fluctúan entre los 16 a 18 años de edad. Su lugar de residencia
es en las diferentes urbanizaciones y distritos de la localidad lo que los acerca a la I:E:,
es su centro de trabajo Avelino Cáceres.
 La mayoría son de familias migrantes e incompletas, de escasos recursos económicos,
no cuentan con los servicios básicos, sus padres o tutores tienen educación primaria y
secundaria incompleta, las ocupaciones de los padres son de obreros de construcción,
comerciantes, trabajadores de la chacra, y sus madres se dedican al comercio o son
amas de casa. Un número considerable de estudiantes se quedan solos en casa o con
sus hermanos mayores o menores por que sus padres o tutores salen a trabajar y
muestran carencia de afecto por parte de ellos. También algunos de nuestros
estudiantes    trabajan para apoyar en el sostenimiento de su hogar y satisfacer
necesidades propias.


4.2 OBJETIVOS


   4.2.1   FINALIDAD / FIN

   Contribuir al mejoramiento de motivación para el estudio en el área de rendimiento
   académico en los estudiantes de quinto grado “B” de educación secundaria de la
   I.E. “Everardo Zapata Santillana”

   4.2.2   OBJETIVO GENERAL

   Aplicar técnica individuales y grupales de motivación para mejorar el rendimiento
   académico de los estudiantes del 5to año B de educación Secundaria.

   4.2.3   OBJETIVOS ESPECÍFICOS


       Mejorar el espíritu de superación personal
 Mejorar el nivel de confianza del estudiante para que participe activamente en
        y fuera del aula
      Desarrollar estrategias metodológicas para el logro de la motivación en los
        estudiantes del quinto grado
4.3 HIPÓTESIS DE ACCIÓN


      Utilizar   estrategias     participativas   en el desarrollo   de las sesiones de
        aprendizaje     que permitirá mejorar el nivel de confianza personal y en
        consecuencia motivado a cumplir sus metas.
      Seleccionar y Jerarquizar dinámicas que permitan elevar su autoestima.
      Aplicando      estrategias participativas   en el desarrollo   de las sesiones de
        aprendizaje permitirá elevar su rendimiento académico.
4.4 DESCRIPCIÓN DE ACCIONES

Titulo: influencia de la motivación por estudiar con relación al rendimiento académico

Plan de acción general del proyecto de investigación acción (consolidación)

AUTOR: RENE DORIAN GUZMAN ESPEZUA




Campos                   de Hipótesis de acción                                                 ACCIONES                      RESULTADOS                             Recursos          TIEMPO
acción                                                                                                                        ESPERADOS


Conocimiento     de      las   El estudiante conozca y aplique            Incorporación y aplicar los conocimientos de
fundamentos              de    las   técnicas         individuales   y    técnicas     individual   y    grupales   de   la
                                                                                                                              Los     estudiantes   mejoran    su
motivación     escolar    y    grupales     de        la     motivación   motivación escolar en las sesiones y talleres
                                                                                                                              nivel    de   motivación    escolar
sus técnicas                   escolar      con la finalidad de           de aprendizaje
                                                                                                                              influyendo directamente en su
                               fortalecer       su          rendimiento
                                                                                                                              rendimiento académico                                    4 secciones
                               académico

                                                                                                                                                                     Papelotes


Conocimiento       sobre                                                                                                      Los estudiantes mejoran          su    Lecturas
espíritu de superación,                                                                                                       nivel de interés y satisfacción
                               El estudiante reflexionan sobre                Elaboración de un cuadro comparativo                                                   Videos
emprendedor                                                                                                                   por      superarse        incidiendo
                               el    espíritu        de     superación,       individual y grupal          de ventajas y
                                                                                                                              directamente en alcanzar metas         DVD               4 secciones
                               emprendedor            que       permita       desventajas           de     motivación     y
                                                                                                                              de su proyecto de vida
                               hacerlo un triunfador                          relacionarlo      con       resultados     de                                          Computadora
                                                                              cuestionario
                                                                                                                                                                     TV
Actitudes y formas de          El    estudiante           analiza    y                                                        Los     estudiantes   mejoran    su
mejoramiento             de    reflexiona sobre los factores de                      Elaboración individual y grupal de       nivel de confianza         personal    Radio grabadora
                                                                                                                                                                                       4 secciones
confianza personal             seguridad de su “YO” para que                         decálogo de la motivación escolar        incidiendo directamente en la
                               le permita mejorar el nivel de                        Realizar un Taller de aplicación de      participación    activa     en    la
                               confianza personal               que le               técnicas de estudio                      experiencia dentro y fuera del
                                                                                     Realizar “Taller “ confianza en mi
permita cumplir con su metas                       “yo”· “ Si se puede”                           aula




4.5 MATRIZ DEL PLAN DE ACCIÓN

AUTOR: RENE DORIAN DUZMAN ESPEZUA

                                                                                Titulo: Escasa motivación para estudiar

                                                                                        Matriz de consistencia

AUTOR:              Prof. Fulgencia Yanque             Surco
Problema            Objetivos               Hipótesis                    / Variables       Indicador           Instrume            Items/reactivo                                                   Campo
                                            Subhipótesis                                   es                  ntos                                                                                  de acción

                    Objetivo General        Hipótesis                                                                              Porque sin terminar mis estudios no encontrare un trabajo o
                                                                                                                                   estudios superiores
                    Aplicar     técnicas    Es probable que la                             Motivación:
                    individuales        y   aplicación        de      las                                                          Porque encuentro satisfacción y me gusta aprender cosas
                    grupales         de     técnicas de motivación                                                                 nuevas
                    motivación     para     individuales y grupales
                    mejorar           el    influyan                                                                               Porque la educación me prepara mejor para hacer carrera

                    rendimiento             decididamente en el                                                                    después

                    académico de los        mejorar      el          nivel
                                                                                                                                   Porque me permite comunicar mis ideas, los logros, y me gusta
                    estudiantes de 5°       rendimiento                                    Porcentaje de
                    de secundaria”          académico                                      estudiantes                             Porque me agrada ver que me supero a mi mismo en mis
                                                                                           que    aplican      Cuestionario:
                                                                                                                                   estudios
                    Objetivo                Subhipótesis                                   Técnica        de
                                                                                                                                                                                                   Conocimiento de
                    Principal                                                              motivación                              Porque quiero llevar una vida cómoda mas adelante
                                            Es probable que al                                                                                                                                     las fundamentos
                                                                                                               Entrevista                                                                          de técnicas de
                    Mejorar           la    mejorar      la    práctica                                                            Por que me ayudara a realizar mejor la elección de carrera o
                    Motivación de los       de    las técnicas de                                                                  profesión                                                       motivación
                                            estudio                influya                                                                                                                         escolar
                    estudiantes de 5°       positivamente          en su                                                           Para demostrarme a mi mismo que soy unas persona inteligente
Los Estudiantes                                                                                                Ficha         de
                    “A” de secundaria”      aprendizaje
de       5º   de                                                                                               seguimiento
                                                                                                                                   Para ganar una salario mejor en el futuro
secundaria de la
I.E.     Everardo                                                                                                                  Por que los estudios me permitirán continuar aprendiendo
Zapata
Santillana            Objetivo                Subhipótesis                 INDEPENDIENTE                          Escala             muchas cosa que me interesan                                                       Conocimiento de
tienen     escasa     Especifico                                                                                  descriptiva de                                                                                        sobre       espíritu
motivación para                               Es probable que al           Escasa motivación   Identifica    el   la satisfacción    Por que creo que más años de estudios aumentan mi                                  de   superación,
estudiar     lo que                           mejorar      espíritu de     para estudiar       Nivel         de                      preparación profesional                                                            emprendedor
afecta        a su                            superación         influya                       porcentaje de
                                              positivamente      en su                         espíritu      de                      Por que estudiar me da satisfacción personal cuando intento
rendimiento
                                              aprendizaje                                      superación         Diario       del   sacar buenas notas en mis estudios
académico             Mejorar el espíritu                                                                         docente
                                                                                                                                                                                                                        Actitudes         y
                      de     superación                                                                                              16. Me gusta ser yo mismo y me acepto tal como soy
                                                                                                                                                                                                                        formas           de
                      personal                                                                                                       siempre (        )       casi siempre (       )       a veces (      )      casi
                                                                                                                                                                                                                        mejoramiento de
                                                                                                                                     nunca (      )                                          17.- Cuando veo una
                                                                                                                  Registro     de                                                                                       confianza
                                                                                                                                     buena        oportunidad            la       reconozco         y     aprovecho
                                                                                                                  actividades en                                                                                        personal
                                                                                                                                     siempre (        )       casi siempre (       )       a veces (      )      casi
                                                                                                                  grupo              nunca (      )                                                18.- Yo merezco

                      Objetivo                Subhipótesis                                                                           ser                  amado(a)                     y                respetado(a)

                      Especifico                                                                                                     Totalmente en desacuerdo( ) en desacuerdo( ) no lo sé (                        )
                                              Es problema que al                                                  Registro     de    de acuerdo (         )     totalmente de acuerdo (        )
                      Mejorar el nivel de     mejorar el nivel de                                                 resultados de
                      confianza         del   confianza             del                        Identificar   el                      19.- Si alguien se enamora de mi, debo esforzarme para
                                                                                                                  evaluación
                      estudiante       para   estudiante         influya                       Nivel         de                      demostrar que lo merezco, por que tal vez nunca vuelva a

                      que         participe   decididamente en su                              confianza                             suceder.

                      activamente en y        participación activa en                          personal      de                      Totalmente en desacuerdo ( ) en desacuerdo ( ) no lo sé (
                                                                                               los                Evaluación de      )     de acuerdo (              )            totalmente de acuerdo (           )
                      fuera del aula          y fuera del aula
                                                                                               estudiantes        los resultados     20.- No me siento seguro(a) de haber hecho un buen trabajo a
                                                                                                                                     menos             que          alguien            me          lo         comente
                                                                                                                                     siempre (        )       casi siempre (       )       a veces (      )      casi
                                                                                                                                     nunca (      )                                    21.- En caso de necesitarlo
                                                                                                                                     conozco personas que me aprecian lo suficiente como para
                      Objetivo
                                                                                                                                     ayudarme
                      especifico
                                                                                                                                     Totalmente en des acuerdo ( ) en desacuerdo ( ) no lo sé (
                      Desarrollar                                                                                                    )     de acuerdo (              )            totalmente de acuerdo (           )
                      estrategias                                                                                                    22.- Siento que puedo equivocarme sin perder el amor y respeto
                      metodologicas                                                                                                  de quienes me rodean                  Totalmente en desacuerdo (            ) en
                      para el logro de la                                                                                            desacuerdo ( ) no lo sé (                )   de acuerdo (      )     totalmente
                      motivación en los                                                                                              de           acuerdo                (                                          )
                      estudiantes       del                                                                                          23.- No necesito la aprobación de otros para sentirme feliz y
                      quinto grado “A”                                                                                               satisfecho conmigo mismo(a)                  Totalmente de acuerdo ( ) en
                      de secundaria                                                                                                  desacuerdo ( ) no lo sé (                )   de acuerdo (      )     totalmente
                                                                                                                                     en          des             acuerdo           (                                )
                                                                                                                                     24.- Tengo todo lo necesario para socializar con otras personas
Totalmente en desacuerdo (             ) en desacuerdo (          )   no lo sé (
                                         )       de acuerdo (           )          totalmente de acuerdo (              )
                                         25.- Alguien que me enfrenta o discrepa, puedo aún después de
                                         esto       respetarme          o       percibirme      como           agradable
DEPENDIENTE
                                         Totalmente en desacuerdo (             ) en desacuerdo (          )   no lo sé (

Rendimiento           Rendimiento        )       de acuerdo (           )          totalmente de acuerdo (              )

académico de los      académico          26.- Me veo a mi mismo(a) como alguien especial y merecedor

estudiantes                              de la atención y afecto de las demás personas                    siempre (     )
                                         casi siempre (            )        a veces (     )          casi nunca (       )
                                         27.- Como me siento conmigo mismo(a) es más importante que
                      Área          de
                                         las       opiniones           que        otros       tengan           de     mi
                      aprendizaje
                                         Totalmente en desacuerdo (             ) en desacuerdo (          )   no lo sé (
                                         )       de acuerdo (           )          totalmente de acuerdo (              )
                      Cs. Sociales
                                         28.-     Nunca       seré       tan     capaz        como        podría    serlo
                                         Totalmente en desacuerdo (             ) en desacuerdo (          )   no lo sé (
                                         )     de acuerdo (    )       totalmente de acuerdo (        )
                      FF       PP    y
                      RRHH




                      Cívica
INTERVINIENTES


    Directivos
    Docentes
    Estudiantes
    Padres       de
    Familia
    Especialistas
Cuadro de Análisis

MEJORAMIENTO DE LA MOTIVACIÓN PARA EL ESTUDIO DE LOS ESTUDIANTES                                                                 DE QUINTO SECUNDARIA SECCION “B” DE LA I.E. 40121
EVERARDO ZAPATA SANTILLANA DEL AÑO 2011- URB. CASAPIA, J.L.B. Y RIVERO




Campos de Acción               Indicadores            Acciones                          Hipótesis                           Resultados

                                                                                                                            Relación con las acciones.

  Acción 1                     1. Estrategias de                                                                            -Los estudiantes muestran claro progreso en su nivel de
                               aprendizaje                                                                                  participación durante el desarrollo de la sesión de
Planificar y organizar                                -Elaborar      sesiones     de    1.    La    utilización       de
                               Motivacional       (                                                                         aprendizaje .
                                                      aprendizaje,    considerando
estrategias       en     las                                                            estrategias participativas en
                               que   le    permita
sesiones y talleres de                                estrategias      participativas   el   desarrollo       de      las
                               mejorar el nivel
                                                      donde    el    estudiante   se
aprendizaje,      que     le                                                            sesiones    de     aprendizaje
                               de         confianza
                                                      sienta motivado a lograr                                              - Los estudiantes opinan, preguntan, exponen, atienden,
permita        mejorar    el                                                            permitirá mejorar el nivel de
                               personal     y   por                                                                         lo cual les permite lograr aprendizajes significativos y
nivel     de     confianza                            aprendizajes significativos.      confianza   personal      y   en
                               ende cumplir con                                                                             mejorar en su rendimiento académico.
personal y por ende                                                                     consecuencia      motivado     a
                               sus metas)
cumplir con sus metas                                                                   cumplir sus metas.


                                                                                                                            Los estudiantes muestran interés en la elaboración de su
                                                                                                                            material de exposición, en la presentación de sus
                                                                                                                            cuadernos,      en   elaborar   los   diferentes   trabajos
                                                                                                                            programados en los talleres, especialmente utilizando su
                                                                                                                            creatividad.




                                                                                                                            Relación con la hipótesis:

                                                                                                                            * Es evidente que el uso y la aplicación de estrategias
                                                                                                                            participativas hace que el estudiante cada vez gane
mayor confianza y seguridad en su desenvolvimiento y
                                                                                                                        en el logro de mejor rendimiento académico.




Acción 2.                                                                                                               Relación con las acciones.

                                               * Se aplican las fichas de         2.   La utilización de las            - La metacognición se está realizando en todas las
                                               reflexión en forma individual,     fichas de reflexión como              sesiones de aprendizaje, a través fichas de reflexión en
La utilización de las   2. Estrategias de
                                               donde        se        da     la   estrategia        para           la   la cual se nota un claro avance           en el objetivo
fichas de reflexión     reflexión   y   test
                                               metacognición, acerca de el        metacognición              y    la    programado.
                        focalizados
                                               logro   de       la   capacidad    autoevaluación,                  la
Y el test focalizado
                                               programada.                        coevaluación      y    los     test
                                                                                  focalizados           en       los    -En cada sesión, se trabaja un ficha valorativa ( para
                                               .
                                                                                  estudiantes del 5to grado B
                                                                                                                        evaluar actitud ante el área), lo cual permite identificar
                                               *Se aplica la coevaluación         en el área de HGE.                    estudiantes con problemas y asumir una atención
                                               grupal para promover la                                                  inmediata
                                               autorreflexión de su proceso
                                               cognitivo

                                                                                                                        Relación con la hipótesis:

                                                                                                                        * El 90% de los estudiantes responden en su test
                                               Se      aplica        los   test
                                                                                                                        focalizado la satisfacción de esta nueva etapa donde
                                               focalizados, para evaluar el
                                                                                                                        pueden tener mayor participación y también son
                                               desarrollo de la sesión.
                                                                                                                        protagonistas de su evaluación individual y grupal, con la
                                                                                                                        seguridad de poder lograr el objetivo.
-     Desarrollo de”                                        Relación con las acciones
                                                                                       3.-       Seleccionan    y
Acción 3-                                                “Taller   Vivencial     de                                 - Los estudiantes asumen      una actitud de autoestima
                                                                                       Jerarquizan los valores
                                                        Valores”                                                    más notoria, reflejado en su comportamiento y en su
                                                                                       de     acuerdo     a    su
                                                                                                                    rendimiento escolar.
                                                                                       vivencia cotidiana.
.- Programar y aplicar      3.   Decálogo de
                                                   - Visualización de          video
dinámicas,            que   autoestima                                                 - Elaboran su decálogo
                                                   motivador de Miguel Ángel
permitan      elevar su                                                                de autoestima a partir       - Al realizarse los talleres los estudiantes participan en
                            Dinámica     si   se   Cornejo sobre Autoestima.
autoestima              y                                                              de su nombre.                forma activa, donde nadie se siente relegado y todos
                            puede
reconocer que cada                                 - Comentan e intercambian                                        tienen las mismas oportunidades.
uno   puede     ser    un                          opiniones al respecto.              -     Participan   en   la
triunfador.                                                                            dinámica     del   si   se
                                                   -En forma individual hacen
                                                                                       puede, para motivarse        - Se observa el respeto y la tolerancia que se da entre
                                                   la   jerarquización   de     sus
                                                                                       en      el logro de sus      compañeros del salón.
                                                   valores.
                                                                                       objetivos

                                                   -Elaboran su decálogo de
                                                   autoestima.
                                                                                                                    Relación con la Hipótesis

                                                   -Participan en la dinámica
                                                   del si se puede.
                                                                                                                    * Se evidencia un porcentaje mayoritario de participación
                                                                                                                    de los estudiantes con respeto y tolerancia, en las
                                                                                                                    dinámicas y talleres programados.
Resultado por Objetivo Específico 1

Objetivo      Indicadores               Resultados                                                          Logro de objetivo
Especifico
1

Mejorar    el . Muestra mejora en Se aplico un cuestionario para diagnosticar cómo los estudiantes
espíritu de sus          aprendizaje llevan su sentido de superación, el 52% dijo que sus estudios
                                                                                                            Es evidente que el uso y la
superación    significativos a partir   eran importantes para lograr un estudio superior o un posterior
                                                                                                            aplicación          de      estrategias
personal      de   su   espíritu   de trabajo. El 84% dice que estudia por que le gusta aprender
                                                                                                            participativas       hace     que    el
              superación                nuevas cosas y hace saber su sentido de superación.
                                                                                                            estudiante cada vez gane mayor
                                                                                                            confianza y seguridad en su
                                                                                                            desenvolvimiento y en el logro
                                        A partir de este resultado, se aplico estrategias de motivación y
                                                                                                            de       mejor             rendimiento
                                        los estudiantes muestran claro progreso en su nivel de
                                                                                                            académico
                                        participación durante el desarrollo de la sesión de aprendizaje .
                                                                                                            Según         los         instrumentos
                                                                                                            aplicados, el 85% tiene una
                                        Con la orientación a través de Charlas sobre Orientación            participación permanente, y por
                                        Vocacional, los estudiantes, se sienten motivados a concluir sus ende       elevan       su    rendimiento
                                        estudios, cumplir sus metas y lograr su realización personal en     académico, que tiene que ver
                                        forma satisfactoria.                                                directamente con su superación
                                                                                                            personal y el cumplimiento de
                                                                                                            sus metas teniendo en cuenta
                                        - Los estudiantes opinan, preguntan, exponen, atienden, lo cual     que son estudiantes de 5to de
                                        les permite lograr aprendizajes significativos y mejorar en su      secundaria.
                                        rendimiento académico.
Los estudiantes muestran interés en la elaboración de su material
                                          de exposición, en la presentación de sus cuadernos, en elaborar
                                          los   diferentes   trabajos     programados     en   los   talleres,
                                          especialmente utilizando su creatividad.




Resultado por objetivo específico 2




Objetivo          Indicadores             Resultados                                                               Logro de objetivo
especifico
2

                                          A partir de la aplicación de las fichas de Metacognición, de las         Es    evidente      que   los
                                          Fichas de Reflexión y de los Test Focalizados, se concluye que los       estudiantes      tienen   una
Mejorar      el
                                          estudiantes tienen mayor confianza y seguridad en su participación       mejor participación activa
nivel       de
                  Muestra mejora en su dentro del aula a través de las exposiciones, opiniones, preguntas,         dentro y fuera del aula,
confianza
                  participación    activa debates, a través de la técnica de tres en raya donde exponen sus esto se deduce a partir de
del
                  dentro y fuera          opiniones.                                                               los              instrumentos
estudiante
                                                                                                                   aplicados.
para      que                             En porcentajes decimos que el 90% de estudiantes el 90% afirma
participe                                 que si participan en clase, preguntan, realizan su trabajo grupal, con
activamente                               interacción e interrelación éntrelos estudiantes.
en y fuera
                                          El 85% de los estudiantes afirman que las clases les parece
del aula
                                          interesantes, dinámicas, ilustrativas, activas y siempre esperan una
                                          novedad en el desarrollo de la sesión.

                                          El 80 % de los estudiantes,      desarrollan   opiniones a través de
pequeños ensayo como actividad de extensión.




Resultado por objetivo específico 3




Objetivo           INDICADORES           Resultados                                                            Logro de objetivo
especifico 3

                   Muestra mejora en su El 82% de los estudiantes logran salir invictos en el área de HGE, El El 82% de los estudiantes,
                   rendimiento           50% tiene promedios por encima de 15 lo cual es considerado como      han logrado el objetivo a
Desarrollar
                   académico a partir de optimo, y el    32% con un promedio regular, El 18% que están         partir de la aplicación de
estrategias
                   la   aplicación   de desaprobados son estudiantes que faltan ñpor diversos motivos: de      estrategias activas, donde
metodológicas
                   estrategias       de salud, laborales, y casi no hay estudiantes quie asistioendo salgan ellos son protagonistas de
para el logro
                   motivación.           desaprobados.                                                         la   construcción   de   su
de            la
                                                                                                               propio    aprendizaje     y
motivación en                            A partir de estrategias motivacionales de participación permanente,
                                                                                                               además en el logro de las
los                                      los estudiantes mejoran su rendimiento académico, además
                                                                                                               capacidades    planteadas,
estudiantes                              evidencian, un cambio de actitud frente al área que es totalmente
                                                                                                               esto se evidencia en su
del      quinto                          positiva y eso redunda en el logro de aprendizajes significativos y
                                                                                                               rendimiento académico.
grado.                                   mejor rendimiento

                                         Sólo el 18% de estudiantes necesitan un trabajo más personalizado,
                                         que es la tarea que falta por cumplir para lograr el objetivo
                                         planteado.
CAPITULO V

EJECUCIÓN DEL PLAN DE ACCIÓN

1.1.     OBJETIVO ESPECIFICO 1

Mejorar el espíritu de superación personal

          HIPÓTESIS DE ACCIÓN 1
      . La utilización de estrategias participativas en el desarrollo de las sesiones de
      aprendizaje permitirá mejorar el nivel de confianza personal y en consecuencia
      motivado a cumplir sus metas.

ACTIVIDAD UNO

TECNICA PARA LA MOTIVACIÓN

TECNICA DE FRASES INCOMPLETAS

Los Alumnos en forma individual completan las frases que se les presenta con la palabra,
termino, adjetivo, verbo etc. Lo que mas pronto le venga a la mente sobre e contenido de
las siguientes afirmaciones:

1.-                  Para                   mi                         estudiar                   es
…………………………………………………………………………………………..
2.-         Creo          que         a          través          del            estudio         podre
conseguir…………………………………………………………………….                                                              3.-
……………………..me                    gusta       ……………………………………..                                estudiar
4.- Si me dejasen hacer lo que yo quisiera, pienso que………………………. Estudiaría
5.-                  Yo                    estudio                        por                    que
…………………………………………………………………………………………….
6.-                            Yo                            estudio                             para
………………………………………………………………………………………………………
7.-                 Estudiar                    significa                  para                   mi
……………………………………………………………………………………………..
8.-           A           través          del               estudio             me          gustaría
……………………………………………………………………………………….                                                        9.-     Me
gustaría                  que               estudiar                      fuese                  más
…………………………………………………………………………………… 10.- Me gustaría
que                                       estudiar                                              fuese
menos…………………………………………………………………………….
ACTIVIDAD DOS: JUGANDO CON EL CEREBRO

Juegos para el cerebro
Son los que más de moda están ahora mismo, y son muy buenos para mejorar memoria
y rapidez mental. Algunos ejemplos de sitios donde puedes encontrar juegos para el
cerebro.

2. Entrena tu cerebro

Entrenar el cerebro es una de las mejores cosas para mantenerse 'en forma' a todos los
niveles. Hay varias formas y aspectos que tienes que tener en cuenta a la hora de
entrenar tu cerebro:

        Memoria - Intenta recordar cualquier lista o esquema que te propongas. Otras
opciones son, por ejemplo, recordar cada cigarro que has fumado durante el día o en
cada post que has leído en cada blog.
        Visualiza - Visualiza cada cosa que quieras recordar. Por ejemplo, si quieres
recordar el nombre de un perro, visualiza cómo es, cómo ladra, cómo huele, etc.

                Razona - Razonar e intentar entender algo es la mejor manera de recordar
        y fijar ideas para retenerlas mejor y posteriormente recordarlas.



1.2.    OBJETIVO ESPECIFICO 2
        .- Mejorar el nivel de confianza del estudiante para que participe activamente en y
        fuera del aula
        HIPÓTESIS DE ACCIÓN 2
        .- Seleccionar y Jerarquizar dinámicas que permitan elevar su autoestima.
             ACTIVIDAD UNO

2. DECALOGO                                                                       MOTIVADOR
   1.- Los Alumnos construyen un decálogo, a partir del decálogo motivador entregado
   pro la Docente, utilizando su nombre.

3. a)      No         veas    el      estudio        como       obligación        o     castigo
   b) Intenta ver las soluciones a los problemas: busca ayuda en las personas que
   tengas mas confianza (padres, hermanos, amigos) ¡Un Profesor puede ser también
   tu amigo!                                    c) Piensa en positivo: No veas los problemas
   como         una      barrera     insuperable,        sino      todo      lo       contrario.
   d) No siempre las cosas te saldrán bien; de tus propios errores también puedes
aprender.                     e) Recompénsate de vez en cuando después de un trabajo
       bien hecho, cuando hayas sido capaz de cumplir tu horario de estudio, etc. F) Piensa
       que las tareas que sabes realizar puede capacitarte para que pueda resolver nuevas
       tareas de mayor dificultad.                                     g) Tus éxitos harán que
       puedas                         proponerte          metas            mas             altas
       h) Intenta que los temas tengan un significado personal, relacionándolos con las
       experiencias       personales         y      con       tus       propios        intereses
       i) Intenta ver la posible aplicación en la practica de aquello que estas estudiando, para
       que así te pueda ser útil. J) Intenta comprender bien él por qué y los objetivos de
       cada cosa que aprendes y haz lo posible por utilizar las técnicas y estrategias más
       adecuadas para saber lo que realmente haz aprendido (autoevaluación)

    4. Aprovecha bien tu tiempo: planifícate haciéndote tu propio horario de estudio, de
       manera que tengas siempre horas libres para realizar tus aficiones favoritas.

           ACTIVIDAD DOS
    ACENTUAR LO POSITIVO


    OBJETIVO: Lograr que las personas puedan derribar las barreras impuestas por ellas
    mismas debido a que no les permiten tener un buen concepto propio; mejorar la imagen
    de ellas mismas mediante el intercambio de comentarios y cualidades personales.

    TAMAÑO DE GRUPO: 20 participantes.

    TIEMPO REQUERIDO: 10 minutos.

    LUGAR: Un salón amplio que permita a los participantes estar sentados y comentar.

    DESARROLLO:

    I. Muchos hemos crecido con la idea de que no es "correcto" el autoelogio o, para el caso,
    elogiar a otros. Con este ejercicio se intenta cambiar esa actitud al hacer que equipos de
    dos personas compartan algunas cualidades personales entre sí. En este ejercicio, cada
    persona le da a su compañero la respuesta a una, dos o las tres dimensiones siguientes
    sugeridas:

·     Dos atributos físicos que me agradan de mí mismo.

·     Dos cualidades de personalidad que me agradan de mí mismo.

·     Una capacidad o pericia que me agradan de mí mismo.

    II. Explique que cada comentario debe ser positivo. No se permiten comentarios
    negativos. (Dado que la mayor parte de las personas no ha experimentado este
encuentro positivo, quizá necesiten un ligero empujón de parte de usted para que puedan
    iniciar el ejercicio).

    III. Se les aplicará unas preguntas para su reflexión:

¿Cuántos de ustedes, al oír el trabajo asignado, se sonrió ligeramente, miró a su compañero
    y le dijo, "Tú primero"?

·      ¿Fue difícil señalar una cualidad al iniciar el ejercicio?

·      ¿Cómo considera ahora el ejercicio?

    4.1.     OBJETIVO ESPECIFICO 3

    Desarrollar estrategias metodológicas para el logro de la motivación en los estudiantes
    del quinto grado.

             HIPÓTESIS DE ACCIÓN 3
             Aplicando        estrategias participativas   en el desarrollo   de las sesiones de
             aprendizaje permitirá elevar su rendimiento académico.
            ACTIVIDAD UNO

    ESTRATEGIAS                   METODOLOGICAS:                                   SUBRAYADO
    En este caso los Alumnos utilizan preferentemente el Texto Guía y otros libros o
    materiales para trabajar. Para la enseñanza del subrayado procedemos con la siguiente
    secuencia:               1.- Enseñanza directa por parte del Profesor sobre qué es subrayar,
    como se hace, sus características y las ventajas que tiene su uso en el estudio.
    2.- Para la practica guiada, los alumnos serán divididos por grupos y a todos los grupos
    se les entregara el mismo texto. En dinámica grupal los Alumnos realizaran la practica del
    subrayado mediante la participación y colaboración de todos los miembros del grupo.
    3.- A continuación se socializa los trabajos y analizan el trabajo realizado de los otros
    grupos, con objeto de que entre todos puedan llegar a la elaboración del subrayado más
    correcto 4.- Con la ayuda del Profesor verifican y establecen el subrayado final.

    Técnica del tres en raya.- Al terminar el desarrollo de la sesión una forma de sistematizar
    es colocar en la pizarra un trazado de tres en raya, los estudiantes:

    1.- Dan una idea sobre lo entendido y se coloca en un rrecuadro, deben darse 9 ideas
    que completen los recuadros.

    2.- No deben ser ideas repetidas.
3.- El profesor puede dirigir las respuestas dando preguntas sobre lo que le interesa que
sepan los estudiantes.

4,. Una vez lleno los recuadros, se traza un tres en raya.

5.- Los estudiantes desarrollan el tres en raya escogida, con lo que entendieronj y al final
con su opinión o su propuesta.

6.- En lugar de ideas se puede también colocar dibujos.



CAPITULO VI
ANÁLISIS DE LOS RESULTADOS




9.1 OBJETIVOS ESPECIFICOS / HIPÓTESIS DE ACCIÓN

        OBJETIVO ESPECIFICO 1

                 Mejorar el espíritu de superación personal


        HIPÓTESIS DE ACCIÓN 1
   Utilizar       estrategias participativas   en el desarrollo     de las sesiones de
   aprendizaje        que permitirá mejorar el nivel de confianza personal y en
   consecuencia motivado a cumplir sus metas.




Se aplico un cuestionario para diagnosticar cómo los estudiantes llevan su sentido de
superación, el 52% dijo que sus estudios eran importantes para lograr un estudio superior
o un posterior trabajo. El 84% dice que estudia por que le gusta aprender nuevas cosas y
hace saber su sentido de superación.

A partir de este resultado, se aplico estrategias de motivación y los estudiantes muestran
claro progreso en su nivel de participación durante el desarrollo de la sesión de
aprendizaje .

Con la orientación a través de Charlas sobre Orientación Vocacional, los estudiantes, se
sienten motivados a concluir sus estudios, cumplir sus metas y lograr su realización
personal en forma satisfactoria.
- Los estudiantes opinan, preguntan, exponen, atienden, lo cual les permite lograr
aprendizajes significativos y mejorar en su rendimiento académico.

       Los estudiantes muestran interés en la elaboración de su material de exposición,
       en la presentación de sus cuadernos, en elaborar los diferentes trabajos
       programados en los talleres, especialmente utilizando su creatividad.

Es evidente que el uso y la aplicación de estrategias participativas hace que el estudiante
cada vez gane mayor confianza y seguridad en su desenvolvimiento y en el logro de
mejor rendimiento académico

       Según los instrumentos aplicados, el 85% tiene una participación permanente, y
       por ende elevan su rendimiento académico, que tiene que ver directamente con su
       superación personal y el cumplimiento de sus metas teniendo en cuenta que son
       estudiantes de 5to de secundaria.



    OBJETIVO ESPECIFICO 2

        .- Mejorar el nivel de confianza del estudiante para que participe activamente en y
        fuera del aula


        HIPÓTESIS DE ACCIÓN 2

A partir de la aplicación de las fichas de Metacognición, de las Fichas de Reflexión y de
los Test Focalizados, se concluye que los estudiantes tienen mayor confianza y seguridad
en su participación dentro del aula a través de las exposiciones, opiniones, preguntas,
debates, a través de la técnica de tres en raya donde exponen sus opiniones.

En porcentajes decimos que el 90% de estudiantes el 90% afirma que si participan en
clase, preguntan, realizan su trabajo grupal, con interacción     e interrelación éntrelos
estudiantes.

El 85% de los estudiantes afirman que las clases les parece interesantes, dinámicas,
ilustrativas, activas y siempre esperan una novedad en el desarrollo de la sesión.

        El 80 % de los estudiantes, desarrollan opiniones a través de pequeños ensayo
        como actividad de extensión.
        Es evidente que los estudiantes tienen una mejor participación               activa
        dentro y fuera del aula, esto se deduce a partir de los instrumentos
        aplicados.
OBJETIVO ESPECIFICO 3

       Desarrollar estrategias metodológicas para el logro de la motivación en los
       estudiantes del quinto grado

        .
        HIPÓTESIS DE ACCIÓN 3
        La utilización de las fichas de reflexión como estrategia para la metacognición y
        la autoevaluación, la coevaluación y los test focalizados en los estudiantes del
        5to grado B en el área de HGE

El 82% de los estudiantes logran salir invictos en el área de HGE, El 50% tiene
promedios por encima de 15 lo cual es considerado como optimo, y el 32% con un
promedio regular, El 18% que están desaprobados son estudiantes que faltan ñpor
diversos motivos: de salud, laborales, y casi no hay estudiantes que asistiendo salgan
desaprobados.

A partir de estrategias motivacionales de participación permanente, los estudiantes
mejoran su rendimiento académico, además evidencian, un cambio de actitud frente al
área que es totalmente positiva y eso redunda en el logro de aprendizajes significativos y
mejor rendimiento

Sólo el 18% de estudiantes necesitan un trabajo más personalizado, que es la tarea que
falta por cumplir para lograr el objetivo planteado.

El 82% de los estudiantes, han logrado el objetivo a partir de la aplicación de estrategias
activas, donde ellos son protagonistas de la construcción de su propio aprendizaje y
además en el logro de las capacidades planteadas, esto se evidencia en su rendimiento
académico

9.2 OBJETIVO GENERAL
        Aplicar técnicas individuales y grupales de motivación         para    mejorar el
    rendimiento académico de los estudiantes de 5° B de Secundaria
        Es evidente que el uso y la aplicación de estrategias participativas hace que el
    estudiante cada vez gane mayor confianza y seguridad en su desenvolvimiento y en
    el logro de mejor rendimiento académico
        Según los instrumentos aplicados, el 85% tiene una participación permanente, y
    por ende elevan su rendimiento académico, que tiene que ver directamente con su
superación personal y el cumplimiento de sus metas teniendo en cuenta que son
    Estudiantes de 5to de secundaria.
        2..- El 82% de los estudiantes, han logrado mayor confianza, autoestima, a partir
    de la aplicación de estrategias activas, donde ellos son protagonistas de la
    construcción de su propio aprendizaje y además en el logro de las capacidades
    planteadas, esto se evidencia en su rendimiento académico
        3.- En porcentajes decimos que el 90% de estudiantes el 90% afirma que si
    participan en clase, preguntan, realizan su trabajo grupal, con interacción           e
    interrelación éntrelos estudiantes. El 85% de los estudiantes afirman que las clases
    les parece interesantes, dinámicas, ilustrativas, activas y siempre esperan una
    novedad en el desarrollo de la sesión. El 80 % de los estudiantes,           desarrollan
    opiniones a través de pequeños ensayo como actividad de extensión.


9.3 AUTOREFLEXIÓN: ANÁLISIS, REFLEXIÓN Y ARTICULACIÓN DEL MARCO
    TEÓRICO CON LOS RESULTADOS OBTENIDOS

En el presente proponemos una alternativa de investigación enmarcada en una visión
crítica y reflexiva, planteando una serie de estrategias que permitan la solución a la
problemática planteada, relacionando la teoría-práctica, por lo que la reflexión y la
consideración por el otro nos ayuda dentro del ámbito de nuestra práctica pedagógica.

La experiencia investigativa ha sido todo un proceso que se inicio con la identificación de
una área problemática que se pretende resolver, determinando las posibles causas y
consecuencias realizando el diagnostico; se desarrolló e implementó el plan de acción;
reflexionando en todo momento como base para reformular las acciones; implicó el uso
de múltiples instrumentos en la recolección de la información, así como el análisis de los
resultados y su validez se comprueba si son relevantes para los participantes.

Este trabajo implicó un   esfuerzo, dedicación constante de los estudiantes y profesores
durante todo el proceso de la investigación.

Podemos estar seguros que se ha dado un cambio en los mismos estudiantes que los
beneficiara en su MOTIVACION POR EL ESTUDIO en la sociedad, por lo cual hay el
compromiso de seguir trabajando en este proceso de cambio en relación a los otros
agentes o en otras áreas.



El trabajar esta problemática en relación a enseñarle a trazarse metas y cumplirlas, a
elevar su autoestima y conozca estrategias para mejorar su estudio de los estudiantes,
se emplearon variadas estrategias como: Talleres, charla, dinámicas, análisis de casos,
afiches de valores y diseños de reflexión activas y participativas que contribuyeron a
mejorar la problemática planteada, es decir optimizar la motivación por el estudio en
nuestros estudiantes no solo dentro del aula sino también fuera de ella para un buen
desenvolvimiento en la sociedad.

Las buena motivación son el pilar de toda sociedad y elemento fundamental en el
proceso educativo el cual contribuye a una mejor convivencia y a conseguir un mejor
rendimiento escolar.
CONCLUSIONES

PRIMERA

Es evidente que el uso y la aplicación de estrategias participativas hace que el estudiante
cada vez gane mayor confianza y seguridad en su desenvolvimiento y en el logro de
mejor rendimiento académico

Según los instrumentos aplicados, el 85% tiene una participación permanente, y por ende
elevan su rendimiento académico, que tiene que ver directamente con su superación
personal y el cumplimiento de sus metas teniendo en cuenta que son Estudiantes de 5to
de secundaria.

SEGUNDA

2..- El 82% de los estudiantes, han logrado mayor confianza, autoestima, a partir de la
aplicación de estrategias activas, donde ellos son protagonistas de la construcción de su
propio aprendizaje y además en el logro de las capacidades planteadas, esto se
evidencia en su rendimiento académico

TERCERA

3.- En porcentajes decimos que el 90% de estudiantes el 90% afirma que si participan en
clase, preguntan, realizan su trabajo grupal, con interacción     e interrelación éntrelos
estudiantes. El 85% de los estudiantes afirman que las clases les parece interesantes,
dinámicas, ilustrativas, activas y siempre esperan una novedad en el desarrollo de la
sesión. El 80 % de los estudiantes, desarrollan opiniones a través de pequeños ensayo
como actividad de extensión.
BIBLIOGRAFÍA

)
    PERALTILLA ROGELIO El estudio



2)
     ROBLES, S. (1995): Tú puedes. Manual de automotivación y estrategias de aprendizaje



)
    RODRÍGUEZ ESPINAR ALBERTO, Psicología del Desarrollo Evolutivo




EL SEGUI, J. Claves del éxito escolar




ADAPTADO POR LOS AUTORES DE JIMÉNEZ, J.: Método práctico de técnicas de
estudio




CARRASCO BERNARDO, J. Cómo aprender mejor. Estrategias de aprendizaje




TAPIA ARESTEGUI ISAAC. Evaluación del rendimiento




ALVES DE MATTOS, LUIZ. “Compendio de Didáctica General
ANEXOS
ARBOL DE PROBLEMAS



                                                     Árbol de problemas




                                                     Fracaso escolar




                                               Indiferente por
        Desconfianza de sus                                                          Bajo rendimiento
                                               superarse
        competencias                                                                 académico




                                         Escasa motivación para estudiar

                                     De los Estudiantes de Quinto “B” de la I.E.
                                            “Everardo Zapata Santillana”


          Demuestra inseguridad                   Desinterés por
          al participar en el aula                  estudiar                       Desconocimiento
                                                                                   de técnicas de
                                                                                   motivación



              Duda de sus                          Manifiesta flojera              Desorganizado
              habilidades                          en aula                         en el aula




              Pocas                                                                  Poca
                                                   Demuestra
              intervenciones                       Desanimo cuando                   curiosidad
              orales                               participa en aula
                                                                                     para aprender
Árbol de objetivos




                                        Éxito escolar




Confianza en expresar            Empeño por superarse             Adecuado
sus competencias                                                  rendimiento
                                                                  académico




                          Suficiente motivación para estudiar




 Demuestra seguridad al           Preocupación por
  participar en el aula               estudiar                  Practica de
                                                                técnicas de
                                                                motivación



     Convicción de                  Manifiesta                  Es Organizado
     sus                            entusiasmo en               en el aula
     habilidades                    aula



     Participación                                                Investiga
                                     Demuestra
     activa en                       esfuerzo                     para aprender
     intervenciones                  cuando
     orales                          participa
INSTRUMENTO DE DIAGNOSTICO


        ESCALA DE MOTIVACIÓN Y AUTOESTIMA ACADEMICA

                    ¿POR QUÉ VENGO A LA INSTITUCIÓN EDUCATIVA?

Cada una de las siguientes preguntas describe una razón que puede servir para explicar por que los
estudiantes asisten a la Institución Educativa. Por favor, para cada una de ellas indica el grado en que
corresponde con tus razones personales de venir a la Institución Educativa. (señala el número apropiado)

SIGNIFICADO DE LOS NUMEROS

1. Nada en absoluto 2.- Muy poco 3.- Poco 4.- Medio 5.- Bastante 6.-Mucho 7.- totalmente

YO VOY A LA INSTITUCIÓN EDUCATIVA

1     Por que sin terminar mis estudios no encontrare un trabajo o estudios    1 2 3 4 5 6 7
      superiores

2     Por que encuentro satisfacción y me gusta aprender cosas nuevas

3     Por que la educación me prepara mejor para hacer carrera después

4     Por que permite comunicar mis ideas a los otros, y me gusta

5     Por que me agrada ver que me supero a mi mismo en mis estudios

6     Por que quiero llevar una vida cómoda mas adelante

7     Por que me ayudara a realizar mejor la elección de carrera o profesión

8     Para demostrarme a mi mismo que soy unas persona inteligente

9     Para ganar una salario mejor en el futuro

10 Por que los estudios me permitirán continuar aprendiendo muchas
      cosa que me interesan

11 Por que creo que más años de estudios aumentan mi preparación
      profesional

12 Por que estudiar me da satisfacción personal cuando intento sacar
      buenas notas en mis estudios

13 Por que quiero demostrar que puedo aprobar y tener éxito en mis
      estudios
14 Por que quiero lograr un liderazgo en mi comunidad

15 Para demostrar a mi mismo que puedo ser capaz de concluir mis
    estudios secundarios
MARQUE CON UNA (X) LO QUE CREA QUE ES CONVENIENTE:

16. Me gusta ser yo mismo y me acepto tal como soy

siempre (        )           casi siempre (       )       a veces (       )       casi nunca (          )

 17.- Cuando veo una buena oportunidad la reconozco y aprovecho

  siempre (          )           casi siempre (       )    a veces (          )    casi nunca (             )

 18.- Yo merezco ser amado(a) y respetado(a)

  Totalmente en desacuerdo( ) en desacuerdo( ) no lo sé (                                   )       de acuerdo (   )

totalmente de acuerdo (                 )

19.- Si alguien se enamora de mi, debo esforzarme para demostrar

que lo merezco, por que tal vez nunca vuelva a suceder.

 Totalmente en desacuerdo ( ) en desacuerdo ( )

no lo sé (   )       de acuerdo (           )     totalmente de acuerdo (           )

   20.- No me siento seguro(a) de haber hecho un buen

Trabajo a menos que

alguien me lo comente

siempre (        )           casi siempre (       )       a veces (       )       casi nunca (          )

  21.- En caso de necesitarlo conozco personas que me

aprecian lo suficiente como para ayudarme

 Totalmente en des acuerdo ( ) en desacuerdo ( ) no lo sé (                                     )

 de acuerdo (                )     totalmente de acuerdo (       )

 22.- Siento que puedo equivocarme sin perder el amor y respeto de quienes me rodean

 Totalmente en desacuerdo ( ) en desacuerdo ( ) no lo sé (                                  )

 de acuerdo (                )     totalmente de acuerdo (       )

 23.- No necesito la aprobación de otros para sentirme feliz y satisfecho conmigo mismo(a)

 Totalmente de acuerdo ( ) en desacuerdo ( ) no lo sé (                                 )

de acuerdo (             )        totalmente en des acuerdo (         )
24.- Tengo todo lo necesario para socializar con otras personas

 Totalmente en desacuerdo ( ) en desacuerdo ( ) no lo sé (         )

de acuerdo (    )       totalmente de acuerdo (    )

 25.- Alguien que me enfrenta o discrepa, puedo aún después de

esto respetarme o percibirme como agradable

   Totalmente en desacuerdo ( ) en desacuerdo ( ) no lo sé (               )

 de acuerdo (       )    totalmente de acuerdo (       )

 26.- Me veo a mi mismo(a) como alguien especial y merecedor de la atención y afecto

de las demás personas        siempre (    )   casi siempre (   )   a veces (          )       casi nunca (   )

  27.- Como me siento conmigo mismo(a) es más importante que

las opiniones que otros tengan de mi

Totalmente en desacuerdo ( ) en desacuerdo ( ) no lo sé (          )

de acuerdo (    )       totalmente de acuerdo (    )

       28.- Nunca seré tan capaz como podría serlo

  Totalmente en desacuerdo ( ) en desacuerdo ( ) no lo sé (            )       de acuerdo (    )

 totalmente de acuerdo (       )
8.4 MATRIZ DE VARIABLES E INDICADORES DEL DIAGNÒSTICO

PROBLEMA         OBJETIVO      OBJETIVOS          INDICADORES INSTRUMENTOS CAMPO DE ACCIÒN
                 GENERAL       ESPECIFICOS DE
                                                  EVALUACIÒN

Los              -     Aplicar 1. Mejorar el Motivación              - Cuestionario         -   Conocimiento de los
Estudiantes      técnica       espíritu      de                                             fundamentos          de
                                                                     - Entrevista
de Quinto de individuales      superación                                                   técnicas de motivación
Secundaria       y    grupales personal.          -Porcentaje de -        Ficha       de escolar.
de     la   I.E de                                estudiantes        seguimiento
40201            motivación,                      que     aplican
“Everardo        para mejorar 2. Mejorar el técnicas            de                          - Conocimiento sobre el
Zapata           el            nivel         de motivación           -             Escala espíritu de superación
Santillana”      rendimiento   confianza    del                      descriptiva      de emprendedora
tiene escaza académico         Estudiante                            satisfacción
motivación       de        los para         que - Identificar el
para             estudiantes   participe          nivel         de                          - Actitudes y formas de
estudiar      lo de 5º “B” de activamente         porcentaje    de                          mejoramiento         de
que afecta a Secundaria        en y fuera del espíritu          de                          confianza personal
su                             Aula.              superación
rendimiento                                                          -    Diario      del
académico                                                            Docente
                                                  - Identificar en
                                                  nivel         de
                                                  confianza
                                                  personal de los
                                                  estudiantes

                                                                     -   Registro     de
                                                                     resultados       de
                                                                     evaluación
APLICACIÓN DE LA ENCUESTA




                   1                  2                3               4              5              6                   7             8            9             10                 11           12           13      14     15   16
            Sin terminar       Satisfacción       Educación    Educación me       Me supero llevar una vida       Elegir mejor   Soy         Ganar buen       Aprender         Más años de   Satisf. Por   Aprobar   Lider   Soy PUNT
            estudios no        por aprender       me           prepara p´         en mis est. comoda              la carrera     inteligente salario          en la vida       est. Aum.     sacar         y tener   en mi   cap AJE
            encontrare                            prepara p´   carrera                                                                                                         Prep. Prof.   buenas        éxito     comu    az
            wjo ó estud.                          carrera                                                                                                                                    notas                   nidad   de
                                                                                                                                                                                                                             final
                                                                                                                                                                                                                             izar
estudiant                                                                                                                                                                                                                    estu
e                                                                                                                                                                                                                            dios
    A                      6                  6            5                  6           5                   6              4           5                5                6             6             6         5       4     5   80
    B                      6                  5            6                  4           5                   5              6           6                6                6             5             4         6       6     5   81
    C                      6                  6            5                  4           6                   6              5           4                6                6             5             4         6       6     5   80
    D                      5                  6            5                  6           4                   5              5           6                4                5             6             4         6       4     5   76
    E                      6                  4            5                  5           6                   6              6           5                6                5             5             6         5       6     6   82
    F                      5                  4            6                  6           5                   4              6           6                5                6             6             5         6       5     4   79
    G                      5                  6            5                  6           4                   5              5           5                5                4             5             5         5       5     6   76
    H                      6                  4            5                  5           6                   6              6           6                6                6             6             6         6       6     5   85
    I
    J                      5                  6            4                  5           6                   4              6           5                5                4             5             6         5       5     5   76
    K                      5                  5            6                  5           5                   6              5           6                6                6             6             6         6       6     6   85
    L                      6                  6            5                  6           6                   5              6           4                6                5             4             4         4       6     4   77
   LL                      4                  5            5                  4           5                   5              5           5                4                5             5             6         4       6     5   73
   M                       6                  6            6                  6           6                   6              6           6                6                6             6             5         6       5     6   88
   N                       5                  4            6                  5           4                   6              4           6                5                4             6             4         5       6     4   74
   Ñ                       4                  5            5                  4           5                   5              5           5                4                5             5             6         5       5     5   73
   O                       6                  6            6                  6           6                   6              6           6                6                6             6             5         6       6     6   89
    P                      5                  4            6                  5           4                   6              4           6                5                4             6             6         6       4     6   77
   Q                       5                  6            5                  6           5                   6              4           5                6                4             5             5         5       5     5   77
    R                      6                  4            5                  5           5                   5              6           6                5                6             5             5         6       6     6   81
    S                      5                  4            6                  6           6                   6              5           4                6                5             6             6         6       4     6   81
    T                      5                  6            4                  5           4                   5              6           4                5                5             4             5         6       4     5   73
    V                      5                  5            6                  6           6                   5              5           6                6                6             6             6         5       6     6   85
   W                       6                  6            5                  4           5                   6              6           5                4                6             5             4         6       5     4   77
X        5     6     4     5     6     4     5     6     5     5     4     5     5     6    4   75
   Y        5     5     6     6     5     6     5     5     6     6     6     6     5     5    6   83
   Z
  AA        4     5     6     4     5     5     5     5     6     6     5     6     5     5    6   78
  AB        6     5     5     6     6     6     6     6     5     4     6     5     6     6    5   83
  AC
  AD        5     4     5     5     5     5     6     5     5     6     6     6     6     6    5   80
  AE        6     6     6     6     6     6     5     6     6     5     4     6     5     4    6   83
  AF        6     5     4     6     4     6     6     4     5     6     5     5     4     5    4   75
  AG        5     4     5     5     4     5     6     4     5     5     5     5     6     6    5   75
  AH        6     6     6     6     4     5     6     4     5     5     5     5     6     6    6   81
  AI        6     5     4     6     2     4     3     5     7     5     2     3     6     5    4   67
   AJ       3     5     7     5     2     3     6     3     5     7     5     2     3     6    3    65
PROMEDI                                                                                           74.16
   O      180   175   180   180   168   180   181   175   182   181   177   173   183   181   174 66667
PROMEDI
   O      16    15    16    16    15    16    16    15    16    16    15    15    16    16    15   15.6
NOTAS DE LAS TRES AREAS PARA CONTRASTAR SU NOTA OBTENIDA EN MOTIVACION EN EL
                                            DIAGNOSTICO-
                  Persona      Formacion       Historia      Ciencia    PROMEDIO
                  familia y   Ciudadana y    Geografía y   Tecnologia y
      estudiante    RRHH        Civismo       Económia          A.
           A       13         15         15                   13             14
           B        7         13         15                   12            11.75
           C       14         15         17                   15            15.25
           D       11         12         12                    9             11
           E       16         14         16                   10             14
           F       12         13         11                   12             12
           G       15         16         15                   12            14.5
           H       14         11         16                   14            13.75
           I                                                                  0
           J       14         13         15                   10             13
           K       20         20         20                   19            19.75
           L        9         11         13                    9            10.5
          LL       11         15         15                   15             14
          M        11         11         11                   12            11.25
          N         7         10         12                    8            9.25
          Ñ        11         14         15                   12             13
          O        16         15         16                   15            15.5
           P        9         14         15                   14             13
          Q        11         12         14                   10            11.75
           R       18         18         20                   17            18.25
           S       14         14         15                   15            14.5
           T       11         10         12                   12            11.25
           V        9         14          9                   10            10.5
          W         9         12         12                    9            10.5
           X       16         15         16                   14            15.25
           Y       10         14         15                   12            12.75
           Z                                                                  0
          AA       16         12         15                   15            14.5
          AB       12         11         12                    7            10.5
          AC                                                                       0
          AD           12         13         16                      12        13.25
          AE           10          9          9                       9         9.25
          AF           11         12         13                      10         11.5
          AG            9         12         13                      11        11.25
          AH           11         12         14                      18        13.75
          AI           10         12         13                      11         11.5
          AJ           10         12         13                      11         11.5
      PROMEDIO 11.3611111 12.3888889 13.3333333                    11.5   12.145833
TALLER DE MOTIVACIÓN: DECALOGO DE MOTIVACIÓN



           estudiante        1          2             3              4               5            6               7            8
                        Practica   Organiza su   Muestra       Tiene Voluntad   muestra       Muestra        Tiene         cumple con
                        valores    tiempo        disposición   y                autonomia     disposicion    disposicion y las normas
                                                 por           automotivacion   para actuar y emprendedora   confianza en de seguridad
                                                 aprender      por aprender     tomar                        si mismo
                                                                                decisiones
                A            4          4             4              2               2            2               2            2          2.75
                B            3          2             4              4               4            2               4            2         3.125
                C            2          4             4              3               3            4               3            4         3.375
                D            4          3             4              4               2            4               2            4         3.375
                E            3          4             4              3               3            2               3            2             3
                F            4          4             4              2               2            2               2            2          2.75
                G            4          3             2              3               2            2               2            2           2.5
                H            3          2             4              2               4            3               4            3         3.125
                 I                                                                                                                           0
                 J           2          4             4              3               4            3               4            3         3.375
                K            3          3             4              4               3            3               3            3          3.25
                L            3          4             4              3               4            3               2            3          3.25
                LL           4          4             2              4               3            3               2            3         3.125
                M            3          3             4              3               2            3               3            4         3.125
                N            4          2             4              3               2            3               3            3             3
                Ñ            3          3             2              3               4            3               3            4         3.125
                O            2          2             2              3               3            2               3            3           2.5
                P            3          2             2              3               4            2               2            2           2.5
                Q            2          4             3              3               3            2               3            2          2.75
                R            2          3             4              2               2            2               2            4         2.625
                S            3          4             3              3               2            2               2            3          2.75
                T            4          3             3              2               4            3               3            4          3.25
                V            3          2             3              2               3            4               3            3         2.875
                W            3          2             3              3               4            3               3            4         3.125
                X            3          4             3              4               3            3               3            3          3.25
                Y            3          3             2              3               2            3               2            2           2.5
Z
   AA                                         3               3         4        3        2        4         2.375
   AB          4             3                4               3         3        2        2        3             3
   AC                                                                                                            0
   AD           4            2                3               2         3        3        4        2         2.875
   AE           4            4                3               4         3        4        3        4         3.625
   AF           4            3                3               3         2        3        2        3         2.875
   AG           2            4                3               3         3        2        4        2         2.875
   AH           2            3                2               2         3        2        3        3           2.5
   AI           3            3                4               2         3        3        4        2             3
   AJ           3            3                4               4         3        4        3             2     3.25
PROMEDIO      103                99               107              98       99       92       93       97
               15                15                16              15       15       14       14       15   14.875




           nunca        casi nunca       casi siem       siempre
                    1                2               3              4
FICHA DE OBSERVACIÓN: Organizador Visual

       Nro.                                                                                     NOTA
                                                                                                FINAL
       De                    APELLIDOS Y NOMBRES               CRITE   CRITE   CRITE    CRITE

       Or                                                      RIO 1   RIO 2   RIO 3    RIO 3
                                                                                                ( ).
       den                                                     ()      ()      ()       ()

       01

       02

       03

       04

       05

       06

       07

       08

       09

       10

       11

       12

       13

       14

       16

CRITERIOS DE EVALUACIÓN

1.- Lectura individual y subrayado de ideas principales ( )

1.- Elabora su organizador visual individual ()

3.- Contenido adecuado ( )

3.- Creatividad ( )
FICHA DE OBSERVACIÓN GRUPAL

Nro.                                                         CRI   CRI   CRI

De                      APELLIDOS Y NOMBRES                  TE    TE    TE      NOTA
                                                                                 FINAL.
Grupó                                                        RIO 1 RIO 2 RIO 3
                                                                                 ()
                                                             ()    ( )   ()

01




02




03




CRITERIOS DE EVALUACIÓN:

1.- Elabora organizador visual individual ( )

2.- Dicción ( )

3.- Informan adecuadamente sus ideas, sustentando sus conclusiones ( )
FICHA DE OBSERVACIÓN: EXPOSICIÓN

Nro.                                                       CRI     CRI   CRI   CRI

De                     APELLIDOS Y NOMBRES                 TE      TE    TE    TE      NOTA
                                                                                       FINAL.
Grupó                                                      RIO 1   RIO 2 RIO 3 RIO 4
                                                                                       ( )
                                                           ()      ()    ()    ()

01




02




03




CRITERIOS DE EVALUACIÓN:

1.- Elaboran organizador visual individual (2)

2.- Presentación (1)
3.- Dicción (2)

4.- Dominio temático (3)




                           ESCALA DE VALORES PARA EVALUAR ACTITUDES




         N

                                       puntualmente




                                                      sus tareas en




                                                                                      SEMANA


                                                                                               SEMANA


                                                                                                        SEMANA


                                                                                                                 SEMANA
                                                                      sus trabajos.
     r




                                                                        rancia en
                                                        Presenta




                                                        Muestra
             APELLIDOS Y NOMBRES
                                       a clases




                                                                        1RA


                                                                                                2DA


                                                                                                         3RA
                                                      perseve
                                                      la fecha


                                                        da.(1)
     o




                                                                                                                  4TA
                                         Llega




                                                      indica




                                                                                       (2)
     .



                                       S A N S A N S A N 1 2 3 1 2 3 1 2 3 1 2 3

01

02

03

04

05

06

07

08

09

10

11

12

13

22

23

24

30
LEYENDA: S: Siempre (5)      A: A veces (3)                             N: Nunca (0)




                      LISTA DE COTEJOS PARA EVALUAR LAS ACTITUDES



Nro.




                                                                                            Cumple con la tarea en
                                                                Respeta las opiniones
                                                                de sus compañeros
       APELLIDOS Y NOMBRES




                                                                                            la fecha indicada



                                                                                                                         Respeta la
                                       Persevera




                                                                                                                                      Propiedad
                                                   ncia en la




                                                                                                                                                   ajena
                                                                tarea
                                                                                                                                                  OBSERVACIONES

                                       S           N            S                       N   S                        N   S            N

01

02

03

04

05

06

07

08

09

10

11

12

13

14

15

16

23
LEYENDA: S: Siempre                  N: Nunca




                             FICHA DE AUTOEVALUACIÓN Y COEVALUACIÓN INDIVIDUAL

NOMBRE DEL ESTUDIANTE:...................................................................

GRADO:………………..                          SECCIÓN : …………………….

                                                                            AUTOEVAL                COEVAL
 INDICADORES                                                                 UACIÓN                 UACIÓN              OBSERVACIONE
                                                                                                                        S

    Participé activamente

    Cumplí a tiempo con la responsabilidad
    asignada
    Colaboré con mis compañeros de equipo
    cuando presentaron dificultades en la
    comprensión de las tareas asignadas
    Tengo claridad sobre las estrategias a utilizar
    para desarrollar capacidades y actitudes


                             FICHA DE AUTOEVALUACIÓN Y COEVALUACIÓN INDIVIDUAL

NOMBRE DEL ESTUDIANTE:...................................................................

GRADO:………………..                          SECCIÓN : …………………….

                                                                            AUTOEVAL                COEVAL
 INDICADORES                                                                 UACIÓN                 UACIÓN              OBSERVACIONE
                                                                                                                        S

    Participé activamente

    Cumplí a tiempo con la responsabilidad
    asignada
    Colaboré con mis compañeros de equipo
    cuando presentaron dificultades en la
    comprensión de las tareas asignadas
    Tengo claridad sobre las estrategias a utilizar
    para desarrollar capacidades y actitudes
                                    FICHA DE COEVALUACIÓN GRUPAL

GRUPO EVALUADOR                       : .......................................................................................

GRUPO EVALUADO : .......................................................................................

                                                  Muy                                                                                Muy
     DESEMPEÑO GRUPAL                                                 Bueno               Regular             Deficiente
                                                 bueno                                                                            deficiente
ORGANIZACIÓN DEL GRUPO

PARTICIPACIÓN ACTIVA

RESPETA LAS NORMAS

ACEPTAN SUS ERRORES



                                                 FICHA DE COEVALUACIÓN GRUPAL

GRUPO EVALUADOR                        : .........................................................................................

GRUPO EVALUADO : .........................................................................................

                                                   Muy                                                                                  Muy
     DESEMPEÑO GRUPAL                                                  Bueno               Regular             Deficiente
                                                  bueno                                                                              deficiente

ORGANIZACIÓN DEL GRUPO

PARTICIPACIÓN ACTIVA

RESPETA LAS NORMAS

ACEPTAN SUS ERRORES



                                                 FICHA DE COEVALUACIÓN GRUPAL

GRUPO EVALUADOR                        : .........................................................................................

GRUPO EVALUADO : .........................................................................................

                                                   Muy                                                                                  Muy
     DESEMPEÑO GRUPAL                                                  Bueno               Regular             Deficiente
                                                  bueno                                                                              deficiente

ORGANIZACIÓN DEL GRUPO

PARTICIPACIÓN ACTIVA

RESPETA LAS NORMAS

ACEPTAN SUS ERRORES



                                                 FICHA DE COEVALUACIÓN GRUPAL

GRUPO EVALUADOR                        : ...................................................................................

GRUPO EVALUADO : .......................................................................................

                                                   Muy                                                                                  Muy
     DESEMPEÑO GRUPAL                                                  Bueno               Regular             Deficiente
                                                  bueno                                                                              deficiente

ORGANIZACIÓN DEL GRUPO
PARTICIPACIÓN ACTIVA

RESPETA LAS NORMAS

ACEPTAN SUS ERRORES




                                    FICHA DE METACOGNICIÓN

NOMBRE DEL ESTUDIANTE:…………………………………………………………….

TEMA TRATADO   ¿Qué sabía del   ¿Qué he        ¿Cómo lo he   ¿Para qué me sirve?
               tema?            aprendido?     aprendido?
                                                             ¿Cómo lo usaré?




                                    FICHA DE METACOGNICIÓN

NOMBRE DEL ESTUDIANTE:…………………………………………………………….

TEMA TRATADO   ¿Qué sabía del   ¿Qué he        ¿Cómo lo he   ¿Para qué me sirve?
               tema?            aprendido?     aprendido?
                                                             ¿Cómo lo usaré?




                                    FICHA DE METACOGNICIÓN

NOMBRE DEL ESTUDIANTE:…………………………………………………………….

TEMA TRATADO   ¿Qué sabía del   ¿Qué he        ¿Cómo lo he   ¿Para qué me sirve?
               tema?            aprendido?     aprendido?
                                                             ¿Cómo lo usaré?
TESTIMONIO FOCALIZADO

NOMBRE; ………………………………………………………….FECHA…………………………………………….
1.- Has participado en el desarrollo de la sesión? Si No Porque?
…………………………………………………………………………………………………………………………………………………………………………………………………………
…………………………………………………………
2.- El desarrollo de la clase fue diferente? Porque?
…………………………………………………………………………………………………………………………………………………………………………………………………………
…………………………………………………………
3.- Crees que puedes desarrollar tu pensamiento crítico en la sesión? Si No Cómo?
…………………………………………………………………………………………………………………………………………………………………………………………………………
…………………………………………………………
4.- Qué sugieres para mejorar la sesión de aprendizaje?
…………………………………………………………………………………………………………………………………………………………………………………………………………
…………………………………………………………

                                  TESTIMONIO FOCALIZADO

NOMBRE; ………………………………………………………….FECHA…………………………………………….
1.- Has participado en el desarrollo de la sesión? Si No Porque?
…………………………………………………………………………………………………………………………………………………………………………………………………………
…………………………………………………………
2.- El desarrollo de la clase fue diferente? Porque?
…………………………………………………………………………………………………………………………………………………………………………………………………………
…………………………………………………………
3.- Crees que puedes desarrollar tu pensamiento crítico en la sesión? Si No Cómo?
…………………………………………………………………………………………………………………………………………………………………………………………………………
…………………………………………………………
4.- Qué sugieres para mejorar la sesión de aprendizaje?
…………………………………………………………………………………………………………………………………………………………………………………………………………
…………………………………………………………


                                  TESTIMONIO FOCALIZADO

NOMBRE; ………………………………………………………….FECHA…………………………………………….
1.- Has participado en el desarrollo de la sesión? Si No Porque?
…………………………………………………………………………………………………………………………………………………………………………………………………………
…………………………………………………………
2.- El desarrollo de la clase fue diferente? Porque?
…………………………………………………………………………………………………………………………………………………………………………………………………………
…………………………………………………………
3.- Crees que puedes desarrollar tu pensamiento crítico en la sesión? Si No Cómo?
…………………………………………………………………………………………………………………………………………………………………………………………………………
…………………………………………………………
4.- Qué sugieres para mejorar la sesión de aprendizaje?
…………………………………………………………………………………………………………………………………………………………………………………………………………
…………………………………………………………


                                  TESTIMONIO FOCALIZADO

NOMBRE; ………………………………………………………….FECHA…………………………………………….
1.- Has participado en el desarrollo de la sesión? Si No Porque?
…………………………………………………………………………………………………………………………………………………………………………………………………………
…………………………………………………………
2.- El desarrollo de la clase fue diferente? Porque?
…………………………………………………………………………………………………………………………………………………………………………………………………………
…………………………………………………………
3.- Crees que puedes desarrollar tu pensamiento crítico en la sesión? Si No Cómo?
…………………………………………………………………………………………………………………………………………………………………………………………………………
…………………………………………………………
4.- Qué sugieres para mejorar la sesión de aprendizaje?
…………………………………………………………………………………………………………………………………………………………………………………………………………
…………………………………………………………

Hge reneguzman-doc

  • 1.
    UNIVERSIDAD NACIONAL DESAN AGUSTÍN PROGRAMAS NACIONAL DE FORMACIÓN Y CAPACITACIÓN PERMANENTE CURSO: INVESTIGACION ACCION PROYECTO DE TESIS: MEJORAMIENTO DE LA MOTIVACION PARA EL ESTUDIO EN EL AREA DE H.G.y E. EN EL 5TO “B “DE SECUNDARIA DE LA I,E, EVERARDO ZAPATA SANTILLANA. DR. GABRIEL VELA QUICO PPRESENTANDO POR: Lic. RENE DORIAN GUZMAN ESPEZUA AREQUIPA – PERÚ 2011
  • 2.
    DEDICATORIA: "A Dios, pordarnos la vida, y ser la luz que guía nuestros pasos, fortaleciéndonos en los momentos mas difíciles de nuestro existir." A Amid mi esposa y a mis hijos Samir, Kevin, Eduardo y Alexandra, por su paciencias y comprensión. Constituyen alicientes para el cumplimiento de mis metas. "A mis estudiantes por ser mi fuente de inspiración y que siempre me hacen sentir joven.”
  • 3.
    "Solo es posibleavanzar por el sendero del progreso humano cuando nos apoyamos en una enseñanza correcta y eficiente. La civilización progresa en la medida en que se perfecciona la calidad de la enseñanza dadas a las nuevas generaciones, la influencia del buen profesor se propaga a través de generaciones , presta de un relevante servicio a la humanidad mas allá de los limites de su vida física.
  • 4.
    AGRADECIMENTO Un agradecimiento yreconocimiento a los docentes y monitores del Programa Nacional de Formación y Capacitación permanente en Especialización en Historia, Geografía y Economía de la Facultad de Ciencias de la Educación, en especial a las Profesoras: Teresa Carpio Cornejo y Vilma Onque López por sus grandes aportes, experiencias compartidas, sabios consejos, gran desprendimiento y comprensión sobretodo en depositar su confianza plena en mi, gracias aunque ya no sea parte del programa. Al Dr. Gabriel Vela Quico, por su capacidad, conocimiento y experiencia científica muy fundamental para la concreción de este informe final del proyecto de investigación acción. A todos mis compañeros y personas que valoran mi esfuerzo, tanto personal como profesional siendo un aliciente para mi, en busca de mi desarrollo personal y profesional con el afán de superación en bienestar de nuestros estudiantes Gracias
  • 5.
    ÍNDICE PORTADA DEDICATORIA EPÍGRAFE AGRADECIMIENTO ÍNDICE INTRODUCCIÓN I. PLANTEAMIENTO METODOLÓGICO 1.1 Justificación 1.2 Planteamiento del Problema 1.3 Objetivos 1.4 Aspectos Metodológicos 1.5 Programación II. MARCO TEORICO CONCEPTUAL 2.1 Antecedentes 2.2 Saberes Teóricos Conceptuales 2.3 Definición de Términos Claves III. DIAGNÓSTICO DEL PROBLEMA 3.1 Análisis del Problema. 3.1.1 Análisis del Problema Principal 3.1.2 Análisis de las Causas 3.1.3 Análisis de las Consecuencias 3.2 Análisis de los Actores Involucrados 3.3 Esquema del Árbol de Problemas (Anexo 01) IV. PLAN DE ACCIÓN 4.1 Población Objetivo 4.2 Objetivos: 4.2.1 Finalidad / Fin 4.2.2 Objetivo General
  • 6.
    4.2.3 Objetivos Específicos 4.3 Hipótesis de Acción 4.4 Descripción de Acciones: 4.4.1 Instrumentos de Aplicación (Anexo 02) 4.4.2 Sesiones de Aprendizaje (Anexo 03) 4.4.3 Matriz del Plan de Acción V. EJECUCIÓN DEL PLAN DE ACCIÓN 5.1 Objetivo Específico 1 / Hipótesis de Acción 1 5.1.1 Actividad uno: Taller “Técnica ´para la motivación” ( diagnóstico) 5.1.2 Actividad dos: Taller “Decálogo motivador” 5.2 Objetivo Específico 2 / Hipótesis de Acción 2 5.2.1 Actividad uno: “Generando confianza” 5.2.2 Actividad dos: “Reconociendo nuestras fortalezas” 5.3 Objetivo Específico 3 / Hipótesis de Acción 3 Actividad uno: Taller : “ESTRATEGIAS METODOLOGICAS: SUBRAYADO” 5.3.1 Actividad dos: “Fichas de resúmen” 5.3.2 Actividad de tres en raya 5.3.3 Actividad del tríptico VI. ANÁLISIS DE LOS RESULTADOS 6.1 Objetivo Específico 1 / Hipótesis de Acción 1 6.2 Objetivo Específico 2 / Hipótesis de Acción 2 6.3 Objetivo Específico 3 / Hipótesis de Acción 3 6.4 Objetivo General 6.5 Autoreflexión: Análisis, Reflexión y Articulación del Marco Teórico con los Resultados Obtenidos. CONCLUSIONES BIBLIOGRAFIA
  • 7.
    ANEXOS  Esquema del Árbol de Problemas (Anexo 01)  Esquema del Árbol de Objetivos (Anexo 02)  Instrumentos de aplicación (Anexo 03)  Sesiones de aprendizaje (Anexo 04)  Archivo digital: video, fotos
  • 8.
    INTRODUCCIÓN Se ha observadoque más de la mitad de estudiantes de Quinto grado de Secundaria de la sección B” de I.E “Everardo Zapata Santillana” del año 2011, tienen limitaciones en la motivación, tienen poca disponibilidad por aprender haciendo, construyendo, escribiendo, diseñando, creando actividades propuestas, ósea en la participación de su aprendizaje. Asimismo, existe poca participación activa, el comportamiento es conformista, se nota cierto desinterés en su autorrealización, hay poco interés por evaluar sus progresos, hay poca valoración de su autoestima .Del mismo modo se ha observado limitado entusiasmo en el aprendizajes del área de Historia Geografía y Economía, además otras como: Matemática, CTA, Comunicación, Formación Ciudadana y Cívica, Educación para el trabajo, Educación Artística, ante esta realidad del aula se propone determinar: 1. ¿ Cual es el predominio de seguridad con relación a su Rendimiento Académico de los Estudiantes de Quinto A – B de la IE 40121 “ Everardo Zapata Santillana”” año 2010 – Urb. Casa pía, J.L.B. y Rivero? 2. ¿Cuál es el grado de fuerza de identidad grupal con relación a su rendimiento académico de los Estudiantes de Quinto A – B de la IE 40121 “ Everardo Zapata Santillana”” año 2010 – Urb Casapía, J.L.B. y Rivero? 3. ¿Cuál es la influencia de la Autoestima con relación a su rendimiento académico de los Estudiantes de Quinto A – B de la IE 40121 “ Everardo Zapata Santillana”” año 2010 – Urb Casapía, J.L.B. y Rivero? 4. ¿Cuál es el nivel de preponderancia para su autorrealización con relación a su rendimiento académico de los Estudiantes de Quinto A – B de la IE 40121 “ Everardo Zapata Santillana”” año 2010 – Urb Casapía, J.L.B. y Rivero? En la práctica diaria podemos observar que hay estudiantes que si tienen todas las características deseadas y organizando un proyecto de motivación, si se puede lograr con el otro grupo una motivación por el estudio, el trabajo y el aprendizaje, especialmente en el área de Historia, Geografía y Economía El haber desarrollado este proyecto con los estudiantes de 5to. B de secundaria del Colegio Everardo Zapata Santillana, he podido observar, el cambio de los estudiantes: una actitud de trabajo, una disposición a querer cumplir con todas
  • 9.
    las estrategias propuestas,que hay mayor interés por el estudio, y mayor deseo de concluir satisfactoriamente su secundaria, esto me motiva y compromete a seguir trabajando con más esfuerzo, entusiasmo, profesionalismo y a seguir capacitándome para que mi trabajo sea siempre motivador y que los estudiantes como hoy sientan que HGE es un área donde hay mucho que aprender e investigar.
  • 10.
    CAPITULO I PLANTEAMIENTOS METODOLÓGICOS 1.1JUSTIFICACIÓN La solución de este problema posibilitara la mejor disposición para su rendimiento académico, y una mejor relación con sus Compañeros(as) y Docentes. Nuestra educación tiene deficiencias y dentro de ella ¿Cómo puedo motivar a los Alumnos?, que no necesariamente tiene que ser una motivación externa sino también interna. (Motivación intrínseca). Esta es una de las preguntas más frecuentes que los profesores pensamos continuamente. Algunos estudiantes parecen entusiasmarse de forma natural por el estudio, pero muchos necesitan o esperan que sus padres o maestros les inspiren, reten o estimulen. Algunos especialistas en la materia sostienen que el aprendizaje efectivo en el aula depende en gran medida de la habilidad del profesor para mantener interés de los alumnos. De hecho, cualquier nivel inicial de motivación que los estudiantes tengan antes de entrar en clase será transformado favorable o desfavorablemente dependiendo de lo que ocurra en clase. Desafortunadamente, no hay una fórmula mágica para motivar a los estudiantes. Hay además diversos factores que afectan a la motivación de un estudiante dado, a la hora de trabajar y aprender: Interés en la materia de la Asignatura El desempeño del profesor en el aula Deseo general para lograr la meta de superar la asignatura Auto-confianza y auto-estima. Paciencia y persistencia.. Y, claro, no todos los estudiantes se motivan a través de los mismos valores, necesidades o deseos. Algunos serán motivarles por la aprobación de terceros, otros por desafíos o retos
  • 11.
    1.2 PLANTEAMIENTO DELPROBLEMA La presente investigación se realiza en la Institución Educativa “Everardo Zapata Santillana” en la sección del 5to B” del distrito de José Luis Bustamante y Rivero. Después de una larga observación y de un diagnóstico podemos señalar que los Estudiantes tienen poca motivación por el estudio, por que se ocupan de diferentes actividades, en nuestra I.E. un buen porcentaje trabaja por las mañanas y muchos son el sostén de su hogar. Algunos que se dedican a la micro empresa, no tienen una aspiración profesional, piensan que logrando quinto de secundaria, ya han logrado un techo, sobre estudios y más si bien piensan trabajar o quizás lograr una carrera técnica. A partir de estas observaciones vamos a delimitar nuestros problemas: Problema Principal .- Los Estudiantes de 5to de Secundaria, sección B, de la I:;E: Everardo Zapata Santillana, tienen escasa motivación para estudiar, lo que afecta a su rendimiento académico. Problema específicos .- 1.-Desinterés por elaborar su proyecto de vida. 2.-Escasa participación en la construcción de sus aprendizajes 3.- Desconocimientos de técnicas de motivación Esperamos que el presente trabajo aporte los elementos necesarios para una mejor comprensión, desarrollo y optimización de la Motivación por el estudio en el área de HGE. 1.3 OBJETIVOS 1.3.1 OBJETIVO GENERAL Aplicar técnicas individuales y grupales de motivación para mejorar el rendimiento académico de los estudiantes de 5° B de Secundaria 1.3.2 OBJETIVOS ESPECÍFICOS  Determinar la influencia de la motivación en el rendimiento académico. (diagnóstico)
  • 12.
     Desarrollar estrategiasmetodológicas para el logro de la motivación en los estudiantes del quinto grado ( Aplicación)  Verificar si las estrategias aplicadas dieron los resultados esperados. ( Resultados) 1.4 ASPECTOS METODOLÓGICOS 1.4.1 POBLACIÓN, UNIVERSO DE ESTUDIO 34 estudiantes 1.4.2 VARIABLES A TRABAJARSE Variable Independiente o Estimulo: Escasa motivación para estudiar Indicadores: Porcentaje de estudiantes que aplican Técnica de motivación Identifica el Nivel de porcentaje de espíritu de superación Identificar el Nivel de confianza personal de los estudiantes Variable dependiente Respuesta: Rendimiento académico de los estudiantes Indicadores: Rendimiento académico a partir de estrategias metodológicas que generen motivación en el estudiante. 1.4.2.1 TIPO DE INVESTIGACIÓN Adecuándolo a nuestro trabajo realizaremos la Investigación Acción donde se combina dos tipos de conocimientos: el conocimiento teórico y el conocimiento de un contexto determinado que tiene como objetivo resolver un problema en un determinado contexto aplicando el método científico que implica el uso de mútiples métodos en el recojo de la información y en el análisis de los resultados. 1.4.3 TÉCNICAS E INSTRUMENTOS DE RECOLECCIÓN DE DATOS 1.4.3.1 TECNICAS : Cuestionarios
  • 13.
    Encuesta Observación Talleres 1.4.3.2 INSTRUMENTOS: Cuestionario: Entrevista Ficha de seguimiento Escala descriptiva de la satisfacción Diario del docente Registro de actividades en grupo Registro de resultados de evaluación Evaluación de los resultados 1.5 PROGRAMACIÓN 1.5.1 CRONOGRAMA DE ACTIVIDADES: CRONOGRAMA DE ACTIVIDADES 2010 2011 Actividades/Tareas Julio Marzo Agosto Noviembr Nov- Dic. Mayo Abril Setiembr e Junio e Diciembr Octubre e I. Diseño del Proyecto: X X
  • 14.
    II. Diagnóstico del X Problema  Árbol de Problemas  Árbol de Objetivos III. Diseño e X implementación del Plan de Acción IV. Elaboración de Materiales V. Ejecución del Plan X X de Acción VI. Talleres de aplicación VII. Evaluación ( X X recopilación de instrumentos) VIII. y Análisis de Resultados: - Redacción de Informe IX. Difusión del X Proyecto de Investigación Acción
  • 15.
    CAPITULO II MARCO TEÓRICOCONCEPTUAL 2.1 ANTECEDENTES DE LAS HABILIDADES SOCIALES Tesis para optar el Grado de Magíster en Educación BRIGITTE IVONNE BARREDA COLÁN “La motivación para estudiar en la Facultad de Educación de la Universidad Nacional de Cajamarca. Quien llega a las siguientes conclusiones:  Que la motivación influye significativamente en la Calidad Académica con lo cual se acepta la Hipótesis General  Existe una relación positiva considerable que permite señalar que a mayor motivación , mayor nivel de Calidad Académica  El nivel de motivación en la Facultad de Educación de la Universidad Nacional de Cajamarca es de un nivel bajo ya que el puntaje obtenido es de 22.91 y se encuentra en el rango de 20-26 correspondiente al nivel bajo. En el marco de Investigación Acción, hemos elegido buscar el mejoramiento de la motivación para estudiar su relación con el rendimiento académico llegando a las siguientes conclusiones:  Que la motivación influye significativamente en la Calidad Académica del rendimiento de los estudiantes.  Existe una relación positiva considerable que permite señalar que a mayor motivación , mayor nivel en el Rendimiento escolar.  El nivel de motivación en los Educandos de la I.E. 40121 “Everardo Zapata Santillana”. De quinto grado de Secundaria es bajo ya que el puntaje máximo obtenido es de 13. BASES TEORICAS O TEORIA SUSTANTIVA ESTUDIO DEFINICIÓN El estudio es un proceso complejo, ya que se trata de una actividad que siendo eminente mental, compromete a todo nuestro organismo. Por eso estudiar significa poner en actividad todas nuestras capacidades físicas y mentales para lograr un objetivo determinado.
  • 16.
    De otro lado,se puede afirmar también, que el estudio es complejo por que es una actividad que consiste en cuestionar la situación que se desea conocer y problematizar algo, significa indagar por origen, evolución, estructura, relaciones, leyes, principios, aplicaciones, etc.; es decir tratar una situación determinada, con amplitud, y profundidad, y no, de manera superficial. Por lo tanto, no puede confundirse el estudio con la lectura, por muy inteligente que ésta fuese. La lectura favorece solamente, un aspecto del estudio, el aspecto informativo. Al respecto, es muy claro Arthur Kornhauser cuando expresa: “El estudio no sólo incluye lo que obtenemos de los libros y de la clase, sino que involucra también nuestras adquisiciones a través de la observación directa y de la experiencia”. “Saber como se estudia, significa saber cómo pensar, observar, concentrarse, organizar y analizar, en una palabra, ser mentalmente eficiente. En general, el estudio incluye toda investigación y búsqueda. Es la aplicación de la inteligencia a la tarea de comprender y controlar el mundo que nos rodea. Aprendiendo a (1) estudiar, aprendemos a pensar y a vivir”. LA MOTIVACIÓN. Podemos definir la motivación como el conjunto de procesos implicados en la activación, dirección y mantenimiento de la conducta, como los motivos o intereses que nos mueven para hacer algo. Cualquier actividad que emprendamos se sustenta en el tipo de motivación que posee el sujeto, que está delimitada por diversas variables: los intereses, objetivos y finalidades que le conducen a realizar esa acción, la actitud positiva o negativa, el hacerlo por voluntad propia u obligado por otras personas, etc.; en el contexto de la escuela, el aprendizaje de los alumnos, que es la función prioritaria y fundamental de la institución, depende sobre todo de que estos tengan una actitud positiva frente al aprendizaje y el estudio, de que estén favorablemente motivados para aprender ya que sin la motivación el (1) PERALTILLA ROGELIO El estudio, pág. 3- 4
  • 17.
    aprendizaje será muchomás difícil y costoso de conseguir, simplemente, no llegaría a darse. De aquí la necesidad de desarrollar estrategias y acciones que ayuden a fomentar actitudes positivas hacia el aprendizaje por parte de los alumnos, tarea que corre a cargo del profesor del aula, a partir de una disposición favorable por parte de los alumnos, que si no se da habrá que conseguir, ya que sin ella todo esfuerzo puede resultar inútil. Estas estrategias de acción para desarrollar una motivación positiva en los alumnos están fundamentadas en cuatro principios; interés, relevancia, expectativas y resultados o consecuencias. INTERÉS. Esta condición hace referencia a si la curiosidad del alumno es activada y si dicha activación es mantenida adecuadamente en el tiempo a fin de que tenga lugar el aprendizaje. Los intereses previos del alumno juegan un papel fundamental, pero no puede olvidarse el desarrollo de otros nuevos. En este desarrollo juega una función importante el rol del profesor que constituye un ejemplo para los alumnos. Estrategias para activar el interés en el aprendizaje. a) El contenido a estudiar debe ser presentado en relación con una serie de acontecimientos o actividades novedosas, que presenten una conflictividad capaz de provocar desequilibrio cognitivo en el estado actual del alumno. b) El uso de anécdotas y de otros elementos que permitan introducir aspectos personales y emocionales eleva el nivel de motivación inicial. La concreción de determinadas ideas, juicios o valores en personas y situaciones reales, (enmarcadas en una historia), constituye una forma de aproximar el contenido a aprender a la realidad vital del alumno c) El alumno debe tener una posibilidad de ampliar lo que ya conoce, y el uso de analogías para hacer familiar lo extraño y lo próximo, lo nuevo contribuye a activar la curiosidad por conocer.
  • 18.
    d) Facilitar alos alumnos un proceso de generación de cuestiones y de indagación personal y grupal promueve la motivación inicial para el aprendizaje. RELEVANCIA. Keller considera tres necesidades prioritarias que han de tomarse en consideración y que constituye los valores o motivos personales del alumno: la necesidad de logro o rendimiento, la necesidad de afiliación o pertenencia y la necesidad de poder. Formas para elevar el aprendizaje.  Para desarrollar una conducta de esfuerzo por el rendimiento es necesario ofrecer oportunidades de lograr niveles de excelencia, (éxito) bajo condiciones de moderado riesgo.  Para que el proceso de aprendizaje pueda satisfacer la necesidad o motivo de poder, se deben ofrecer oportunidades para la elección, responsabilidad e influencia interpersonal.  Para satisfacer la necesidad de afiliación o pertenencia, es necesario establecer un clima de confianza y ofrecer oportunidades para el no - riesgo y la interacción cooperativa. “Es necesario establecer actividades cooperativas de grupo. El carácter no evaluativo de tales actividades favorece la cooperación”. EXPECTATIVAS. Un doble tipo de expectativas han de ser tenidas en cuenta: las expectativas individuales hacia la conducta de otros y las expectativas que cada persona tiene acerca de sí misma. Formas para desarrollar expectativas positivas de aprendizaje: a) Para incrementar las expectativas de éxito es necesario que el alumno tenga continuadas oportunidades de lograr el éxito b) Para incrementar las expectativas de éxito es necesario que en el diseño de instrucción aparezcan con especificidad y claridad los requisitos para lograr los objetivos propuestos.
  • 19.
    c) Se elevael nivel de expectativas en la medida que se permite un autocontrol de los resultados y se usan refuerzos de atribución que permitan al alumno relacionar el éxito con su habilidad y esfuerzo personal. AUTO CONCEPTO/ AUTOESTIMA. Podemos definir el auto concepto y/o la autoestima como: “Un conjunto organizado y cambiante de percepciones que se refieren al sujeto: las características, atributos, cualidades y defectos, capacidades y límites, valores y relaciones que el sujeto reconoce como descriptivos de sí y que él percibe como datos de su identidad” (C. Rogers, 1967). “Un dinámico y complejo sistema de creencias que el individuo mantiene acerca de sí mismo y en el que cada creencia aparece con un valor positivo o negativo” (Purkey, 1970). Podemos decir que el auto concepto es la percepción o visión que tenemos sobre todos los atributos y cualidades que constituyen nuestra persona individual y diferente de los demás, y la autoestima hace referencia a la valoración positiva o negativa que nosotros mismos hacemos de nuestras cualidades y atributos y por tanto de nuestra persona global. La autoestima y el auto concepto son propios de cada persona individual, pero también es cierto que éstos se desarrollan y evolucionan dentro de los contextos en los cuales el individuo vive, convive y se relaciona. ¿Cómo se hace? El desarrollo de una autoestima positiva en el marco familiar está asociado a: Un clima afectivo familiar capaz de generar una atmósfera de equilibrio emocional donde la intensidad y calidad del afecto prevalezca sobre la cantidad del mismo. Una conducta basada en el respeto y la democracia que haga posible el desarrollo de una independencia responsable que conduzca a la continua búsqueda de alternativas personales. Una clara delimitación de los límites naturales en los que ha de moverse la conducta de los hijos y una explicación de las expectativas que el propio seno familiar tiene con respecto a ellos. Por otra parte, en el contexto escolar, en el que los niños pasan gran parte de su tiempo diario, ciertas características del profesor y de su conducta docente están asociadas a un mayor desarrollo del auto concepto de los alumnos: Un auto concepto positivo del propio profesor como persona y como docente.
  • 20.
    Una percepción positivadel alumno como persona por parte del profesor. Un liderazgo del profesor basado en una autoridad democrática y razonada. Una capacidad de escucha y atención a las necesidades y demandas del alumno. Potenciar una comunicación privada o semi-privada con el alumno. Un bajo nivel de evaluación negativa con los alumnos. El trabajo sistemático y organizado. El trabajo creativo e imaginativo frente a la tarea rutinaria. El profesor se constituye en el primer agente del marco escolar capaz de facilitar un mejor desarrollo del auto concepto del alumno, por medio de una serie de estrategias que están a su alcance. “La clave de cualquier cambio, tanto en el ámbito cognitivo como en el afectivo o del comportamiento, consiste en conocer con la mayor precisión posible la específica realidad o situación de cada alumno en particular”.(3) Para finalizar, como consecuencia de todo lo dicho anteriormente, se hace necesario fomentar y desarrollar determinadas estrategias de intervención que tengan como objetivo prioritario el logro, mantenimiento y potenciación de un auto concepto positivo en los alumnos. Estas estrategias pueden ser las siguientes: Dedicar a los alumnos una atención específica como personas únicas y diferentes que son. La comunicación establecida debe basarse en una escucha sin previos juicios de intenciones. Se ha de conocer la identidad concreta de los agentes personales (padres, hermanos, amigos, compañeros, etc.), que conforman su marco de referencia más próximo. Los alumnos han de tener la ocasión de vivir experiencias singulares valiosas que constituyen una fuente de referencia de sí mismo con los demás.Se debe generar en los alumnos un sentimiento positivo a partir del hecho de que sus aportaciones personales (ideas u objetivos) son tenidas en cuenta por el profesor. (3) RODRÍGUEZ ESPINAR ALBERTO, Psicología del Desarrollo Evolutivo, pág. 15.
  • 21.
    ATENCIÓN Y CONCENTRACIÓN Laatención se puede definir como un estado de vigilancia y alerta que va de la simple receptividad abierta a una disponibilidad aguda y dirigida sobre un objeto, un ser, una preocupación, un acontecimiento futuro, una acción, etc. La atención se caracteriza por la disposición en que uno se encuentra o que uno adopta para oír, para ver o para actuar. La escucha es una función de sostén de la atención. Esta escucha está condicionada por dos factores fundamentales: a) La intención que uno tenga de escuchar y que depende de una decisión personal, de la voluntad, de la idea que uno se hace de un resultado o del provecho que puede obtener. b) La motivación que nos impulsa a escuchar, y que depende de un deseo o del grado de satisfacción que se espera sacar de la situación. Si se está envuelto por una aprehensión (temor al fracaso, a no comprender...), nuestra motivación nos impulsa entonces a no escuchar, aun cuando en ese momento hagamos el esfuerzo por estar atentos. c) Existen dos grandes grupos de factores que influyen en la atención: los factores internos y los factores externos. Los factores externos, son independientes de nosotros, pero a los que podemos adaptarnos son, por ejemplo: Las actitudes, los comportamientos y el aspecto de los docentes. La forma misma del curso que seguimos (carácter más o menos inteligible y atrayente de los conocimientos, pedagogía más o menos activa, soportes visualizados...). El medio, el entorno (reacción a los ruidos, a la luz, a la temperatura...). Los factores internos son nuestras propias motivaciones para perfeccionarnos. Ejemplos de éstas pueden ser: Los problemas personales, preocupaciones, conflictos emocionales diversos en positivo o en negativo, el interés por la asignatura enseñada, nuestras mismas capacidades, que influyen sobre la facilidad que tenemos para mantener una atención sostenida, capacidad de comprender, de adaptarse a las novedades, de soportar el no comprender nada en algunos momentos, de trabajar con prisas, de vivir en un estado de competición.
  • 22.
    Nuestra tenacidad, algunosperseveran, otros abandonan a las primeras dificultades. EL ENEMIGO DE LA ATENCIÓN: LA DISTRACCIÓN. Varias suelen ser las causas que provocan la distracción de los alumnos y que son fácilmente detectables en clase. Entre otras pueden comprobarse las siguientes: a) Lagunas en contenidos básicos.- A lo largo de los años de escolaridad se van formando y consolidando las lagunas en aspectos importantes, destacando, sobre todo, Lenguaje y Matemáticas, haciendo casi imposible su recuperación si no se dispone de una adecuada orientación y de una firme voluntad. b) Desconocimiento de las técnicas de estudio.- Los alumnos no saben estudiar y no pueden saberlo si no se les enseña y se les hace practicar. c) Problemas familiares.- El hijo que no es aceptado; padres que no se entienden bien entre sí o el hijo que pasa demasiadas horas solo y en la calle, porque los padres trabajan y no tienen a nadie para atender al hijo. d) Incapacidad para realizar un esfuerzo continuado.- El estudio supone método y constancia. Es más fácil dejarse llevar por la pereza. En el ambiente se respira un culto a lo fácil, a la satisfacción de los deseos y a la consecución inmediata de los mismos, en lugar del interés por el trabajo bien hecho, del amor a la propia superación y de la satisfacción profunda que deriva de lo logrado gracias al esfuerzo personal y sin esperar a que todo se nos dé en bandeja. ¿CÓMO SE HACE? Teniendo la seguridad de que la puedes mejorar. Disponiendo adecuadamente tu ambiente de estudio, de acuerdo con las condiciones óptimas, practicando. Centrándote todos los días un rato en pequeños detalles: de una película, de un libro, de casa, del colegio. Comentándolos con tu familia. Leyendo todos los días. Realizando, si lo precisas, ejercicios específicos con materiales para ello. PLANIFICACIÓN DEL TRABAJO Y DEL ESTUDIO.
  • 23.
    Un plan detrabajo es un programa de actuaciones del alumno a lo largo del curso escolar, subdividido en acciones a realizar de forma periódica (bimestrales, mensuales...), hasta concretarlas en planes de menor duración semanales y diarios, con objeto de distribuir los tiempos dedicados al estudio, al ocio y a las actividades personales, de la manera más conveniente para sacar el mayor provecho de la actividad estudiantil. CONDICIONES DE TRABAJO Y ESTUDIO Son las condiciones de nuestro lugar de estudio habitación, materiales, mobiliario, etc., que nos facilitan o perjudican a la hora de ponernos a estudiar y que han de ser modificadas de manera positiva para que nos faciliten en todo lo posible y nos hagan más cómodo y fácil el aprendizaje. El lugar de estudio, para que nos facilite el aprendizaje, ha de tener las siguientes características: a) Debe ser siempre el mismo: Lo que facilitará la adquisición de nuestros hábitos de estudio y nos ahorrará muchos esfuerzos innecesarios. b) Tranquilo: Que no haya reuniones ni sea lugar de paso a otras habitaciones. c) Silencioso: Que esté lo más alejado posible de la radio, televisión, tampoco es conveniente poner música si realmente pretendemos concentrarnos en el estudio. d) Perfectamente iluminado a través de luz natural o artificial, ha de estar bien distribuida, que no sea ni débil ni intensa. Debe entrar la luz por el lado contrario al que escribimos para evitar sombras. e) Con temperatura adecuada Entre 17 y 20 grados centígrados: Que no exista frío, que nos invita a la actividad física, ni calor, que nos agobia invitándonos al sueño. f) Bien ventilado: Ventilar de vez en cuando la zona de estudio abriendo puertas o ventanas. g) Con mobiliario idóneo para el estudio. LA MESA: Debe ser amplia, no debe brillar, ya que los reflejos producen cansancio en los ojos. Su altura dependerá de la del estudiante y de la silla. LA SILLA: Debe tener respaldo y su altura estará en relación con la de la mesa y el estudiante, éste deberá poder apoyar los pies en el
  • 24.
    suelo, mantener laespalda recta en el respaldo y de modo que las rodillas no queden levantadas. ESTANTERÍAS: Colocadas próximas a la mesa de estudio que permitirán tener todos los libros y material necesario al alcance de la mano, evitando la necesidad de levantarse, con la consiguiente pérdida de tiempo y concentración. TABLÓN DE CORCHO: Puede sernos de gran utilidad para colocar la programación, fechas de exámenes, trabajos, avisos, recordatorios. ORGANIZADO Y LIMPIO: Que no haya juguetes ni cosas superfluas que nos distraigan. El orden contribuye a la eficacia. h) La colocación del libro será a unos 30 cm de los ojos y perpendicular a la visual. i) Descanso: Hay que descansar suficientemente todos los días. Procurar levantarse y acostarse todos los días a la misma hora. Las horas de sueño necesarias desde los 8 a los 20 años oscilan entre 8 y 10 horas. Debes descansar y relajarte cuando lleves concentrado mucho tiempo sobre la misma tarea. “El estudio resulta más eficaz cuando se realiza en períodos de tiempo no muy largos”. CARACTERÍSTICAS: CÓMO HA DE SER UN PLAN DE ESTUDIO. ADAPTADO a la personalidad del estudiante, es decir; adecuado a su manera de ser, a sus capacidades, a su ritmo de aprendizaje y a sus necesidades. Partiendo del conocimiento de las propias actitudes frente a las materias: Podremos tener conocimiento de esto dando respuesta personal a las siguientes preguntas: ¿Qué asignaturas me resultan más fáciles y/o agradables de estudiar? ¿Cuáles más difíciles o desagradables? De los propios intereses: ¿Qué materias me interesan más o tienen más valor para mí? Considerando la dificultad de cada materia y la preparación con que se cuenta para abordarla. Del ritmo de trabajo personal: Cada alumno tiene su propio ritmo de aprendizaje (los hay más lentos, más rápidos, memoristas, los que
  • 25.
    comprenden enseguida...). ¿Tecuesta mucho o poco estudiar un tema, o hacer un problema?. Analizando el tiempo de mayor rendimiento: ¿Cuáles son las horas del día en que rindes más y mejor? Hay alumnos que prefieren estudiar por la noche; otros prefieren hacerlo por la mañana. REALISTA, es decir, realizable. Para ello has de considerar las siguientes cuestiones: Parte siempre de lo que ahora haces y eres capaz de hacer. Calcula bien tus necesidades y fuerzas. No te dejes llevar de entusiasmos excesivos. No te desanimes. FLEXIBLE, es decir, que pueda modificarse sin que por eso se venga abajo todo el plan. Flexibilidad no significa incumplimiento, sino adecuación a las circunstancias e imprevistos. EQUILIBRADO, con tiempo para el estudio y tiempo para el descanso, y dedicando todos los días el mismo número de horas al estudio. DIARIO, que permita adquirir el hábito de estudio. Si todos los días se comienza a estudiar a la misma hora, llegarán un momento en que ponerse a estudiar no costará un excesivo esfuerzo. ¿CÓMO SE HACE?  Determina el tiempo de que dispones cada semana para estudiar, y calcula el tiempo máximo diario para cada asignatura.  Valora tus propias capacidades y conocimientos respecto a cada asignatura.  Estudia al menos cinco días a la semana.  Distribuye tu tiempo y esfuerzo de acuerdo con: o La dificultad de cada materia.  El tipo de ejercicios y tareas que hay que realizar.  La fatiga o cansancio que te produce cada uno.  La necesidad de cambiar de actividad y de descansar.  Divide el tiempo de estudio en varios períodos, separados por otros períodos de descanso.
  • 26.
    Establece tu orden de estudio de acuerdo con el grado de dificultad de las asignaturas: primero las más difíciles, luego las más fáciles.  Comienza por pequeños tiempos de trabajo, y auméntalos progresivamente hasta que alcances el límite necesario para cada materia.  Sé constante. Mantén un horario fijo de trabajo, estudiando el mismo número de horas cada día. Utiliza el horario hasta que hayas adquirido el hábito de trabajo.  Evita las distracciones e interferencias que obstaculicen el cumplimiento del plan.  Fíjate metas concretas y bien definidas y cumple los objetivos que te hayas propuesto para cada día y termina lo que hayas previsto realizar. PLANIFICACION DEL TRABAJO Y ESTUDIO Un plan de trabajo es un programa de actuaciones del alumno a lo largo del curso escolar, subdividido en acciones a realizar de forma periódica (bimestrales, mensuales...), hasta concretarlas en planes de menor duración semanales y diarios, con objeto de distribuir los tiempos dedicados al estudio, al ocio y a las actividades personales, de la manera más conveniente para sacar el mayor provecho de la actividad estudiantil. CONDICIONES DE TRABAJO Y ESTUDIO Son las condiciones de nuestro lugar de estudio habitación, materiales, mobiliario, etc., que nos facilitan o perjudican a la hora de ponernos a estudiar y que han de ser modificadas de manera positiva para que nos faciliten en todo lo posible y nos hagan más cómodo y fácil el aprendizaje. El lugar de estudio, para que nos facilite el aprendizaje, ha de tener las siguientes características: j) Debe ser siempre el mismo: Lo que facilitará la adquisición de nuestros hábitos de estudio y nos ahorrará muchos esfuerzos innecesarios. k) Tranquilo: Que no haya reuniones ni sea lugar de paso a otras habitaciones.
  • 27.
    l) Silencioso: Que esté lo más alejado posible de la radio, televisión, tampoco es conveniente poner música si realmente pretendemos concentrarnos en el estudio. m) Perfectamente iluminado a través de luz natural o artificial, ha de estar bien distribuida, que no sea ni débil ni intensa. Debe entrar la luz por el lado contrario al que escribimos para evitar sombras. n) Con temperatura adecuada Entre 17 y 20 grados centígrados: Que no exista frío, que nos invita a la actividad física, ni calor, que nos agobia invitándonos al sueño. o) Bien ventilado: Ventilar de vez en cuando la zona de estudio abriendo puertas o ventanas. p) Con mobiliario idóneo para el estudio. LA MESA: Debe ser amplia, no debe brillar, ya que los reflejos producen cansancio en los ojos. Su altura dependerá de la del estudiante y de la silla. LA SILLA: Debe tener respaldo y su altura estará en relación con la de la mesa y el estudiante, éste deberá poder apoyar los pies en el suelo, mantener la espalda recta en el respaldo y de modo que las rodillas no queden levantadas. ESTANTERÍAS: Colocadas próximas a la mesa de estudio que permitirán tener todos los libros y material necesario al alcance de la mano, evitando la necesidad de levantarse, con la consiguiente pérdida de tiempo y concentración. TABLÓN DE CORCHO: Puede sernos de gran utilidad para colocar la programación, fechas de exámenes, trabajos, avisos, recordatorios. ORGANIZADO Y LIMPIO: Que no haya juguetes ni cosas superfluas que nos distraigan. El orden contribuye a la eficacia. q) La colocación del libro será a unos 30 cm de los ojos y perpendicular a la visual.
  • 28.
    r) Descanso: Hayque descansar suficientemente todos los días. Procurar levantarse y acostarse todos los días a la misma hora. Las horas de sueño necesarias desde los 8 a los 20 años oscilan entre 8 y 10 horas. Debes descansar y relajarte cuando lleves concentrado mucho tiempo sobre la misma tarea. “El estudio resulta más eficaz cuando se realiza en períodos de tiempo no muy largos”. (5) 3.7.2. Características: Cómo ha de ser un plan de estudio. a) ADAPTADO a la personalidad del estudiante, es decir; adecuado a su manera de ser, a sus capacidades, a su ritmo de aprendizaje y a sus necesidades. Partiendo del conocimiento de las propias actitudes frente a las materias: Podremos tener conocimiento de esto dando respuesta personal a las siguientes preguntas: ¿Qué asignaturas me resultan más fáciles y/o agradables de estudiar? ¿Cuáles más difíciles o desagradables? De los propios intereses: ¿Qué materias me interesan más o tienen más valor para mí? Considerando la dificultad de cada materia y la preparación con que se cuenta para abordarla. Del ritmo de trabajo personal: Cada alumno tiene su propio ritmo de aprendizaje (los hay más lentos, más rápidos, memoristas, los que comprenden enseguida...). ¿Te cuesta mucho o poco estudiar un tema, o hacer un problema?. Analizando el tiempo de mayor rendimiento: ¿Cuáles son las horas del día en que rindes más y mejor? Hay alumnos que prefieren estudiar por la noche; otros prefieren hacerlo por la mañana. c) REALISTA, es decir, realizable. Para ello has de considerar las siguientes cuestiones: Parte siempre de lo que ahora haces y eres capaz de hacer. Calcula bien tus necesidades y fuerzas. No te dejes llevar de entusiasmos excesivos. (5) ADAPTADO POR LOS AUTORES DE JIMÉNEZ, J.: Método práctico de técnicas de estudio, pág. 18.
  • 29.
    No te desanimes. c)FLEXIBLE, es decir, que pueda modificarse sin que por eso se venga abajo todo el plan. Flexibilidad no significa incumplimiento, sino adecuación a las circunstancias e imprevistos. d) EQUILIBRADO, con tiempo para el estudio y tiempo para el descanso, y dedicando todos los días el mismo número de horas al estudio. e) DIARIO, que permita adquirir el hábito de estudio. Si todos los días se comienza a estudiar a la misma hora, llegarán un momento en que ponerse a estudiar no costará un excesivo esfuerzo. ¿Cómo se hace? Determina el tiempo de que dispones cada semana para estudiar, y calcula el tiempo máximo diario para cada asignatura. Valora tus propias capacidades y conocimientos respecto a cada asignatura. Estudia al menos cinco días a la semana. Distribuye tu tiempo y esfuerzo de acuerdo con: * La dificultad de cada materia. * El tipo de ejercicios y tareas que hay que realizar. La fatiga o cansancio que te produce cada uno. La necesidad de cambiar de actividad y de descansar. Divide el tiempo de estudio en varios períodos, separados por otros períodos de descanso. Establece tu orden de estudio de acuerdo con el grado de dificultad de las asignaturas: primero las más difíciles, luego las más fáciles. Comienza por pequeños tiempos de trabajo, y auméntalos progresivamente hasta que alcances el límite necesario para cada materia. Sé constante. Mantén un horario fijo de trabajo, estudiando el mismo número de horas cada día. Utiliza el horario hasta que hayas adquirido el hábito de trabajo. Evita las distracciones e interferencias que obstaculicen el cumplimiento del plan.
  • 30.
    Fíjate metas concretasy bien definidas y cumple los objetivos que te hayas propuesto para cada día y termina lo que hayas previsto realizar. VENTAJAS : Un plan de trabajo: Facilita el estudio. Ayuda a no perder el tiempo. Ayuda a no perder el tiempo. Evita el trabajo descontrolado. Programa tiempos de diversión y descanso, al propio tiempo que los de trabajo. Compromete a la realización y revisión de las tareas y objetivos. Evita indecisiones. Racionaliza el estudio.
  • 31.
    CAPITULO III DIAGNÓSTICO DELPROBLEMA 3.1 ANÁLISIS DEL PROBLEMA 3.1.1 ANÁLISIS DEL PROBLEMA PRINCIPAL El problema principal de los estudiantes del quinto año B del nivel secundario de la I:E. Everardo Zapata Santillana, es la falta de motivación para el aprendizaje. Nosotros como profesores enseñamos a todos los estudiantes por igual, pero el resultado no siempre responde a nuestras expectativas y esfuerzo. ¿Qué es lo que hace que exista tantas diferencias entre unos alumnos y otros? ¿Qué diferencia a los buenos estudiantes de los que no lo son?, no estamos teniendo en cuenta las inteligencias múltiples. Además son varias las causas de estas diferencias: Inteligencia, personalidad, conocimientos previos, motivación, sin embargo, está demostrado que una de las causas más importantes es la falta de motivación que se observa a menudo en los estudiantes, puede deberse en parte a una carencia de alimentación, timidez, miedo a un sentimiento de rechazo o a una autoimagen pobre. Los problemas que afronta nuestros estudiantes en las diferentes Instituciones Educativas es la falta de motivación por el estudio por algunos estudiantes, debido a los diferentes distractores que ofrece la sociedad, esto afecta directamente con el rendimiento académico, además se nota en los estudiantes, que hay una falta de motivación por que la mayoría de los estudiantes trabaja medio tiempo y en la otra mitad del día trabaja, además algunos ya contribuyen económicamente con la manutención de su hogar, todos estos indicadores nos dice que la autoestima y la valoración que tienen los estudiantes por si mismos no es la misma de aquellos estudiantes que lo tienen todo. Ante esta realidad el objetivo principal de nuestro proyecto es trabajar la autoestima de los estudiantes, la motivación por el estudio, y aplicar estrategias que lleven a los estudiantes a lograr una mejor autoestima, trazar y cumplir metas de superación personal y todo esto redunde en su rendimiento académico, mejora en los estudios especialmente en el área de HGE. En el aula del 5º “B” esta problemática presenta un índice considerable de estudiantes tanto hombres como mujeres que trabajan, especialmente en el hogar y
  • 32.
    los varones entalleres de mecánica automotriz o talleres de carpintería, otros lo hacen en pequeños negocios especialmente en el sector de Avelino Cáceres. Nuestro proyecto tiene la finalidad de que este problema de autoestima, de superación personal y de motivación por los estudios, sea minimizado y tal vez erradicado así como la de proveer del programa a los demás docentes y tutores de la Institución Educativa de tal forma que podamos crear un ambiente y clima adecuado de trabajo dando seguridad y confianza a nuestros estudiantes para que puedan enfrentar y adaptarse a los cambios dados en nuestra sociedad. 3.1.2 ANÁLISIS DE LAS CAUSAS Siendo el problema fundamental de los estudiantes del Quinto grado “B” de educación secundaria la escasa motivación por el estudio, que afecta en el planteamiento de metas , baja autoestima, bajo rendimiento, todos estos problemas se dan por las siguientes causas:  Demuestra inseguridad al participar en el aula  Poca disponibilidad para aprender por motivos de trabajo (autosostenimiento)  Es conformista, se nota cierto desinteres en su autorealización.  Poco interés por evaluar sus progresos  Poca valoración por su autoestima  Carecen de un proyecto de vida  Duda de sus habilidades  Pocas intervenciones orales  Desinterés por estudiar  Manifiesta flojera en aula  Demuestra Desanimo cuando participa en aula  Desconocimiento de técnicas de estudio  Desorganizado en el aula
  • 33.
     Poca curiosidadpara aprender 3.1.3 ANÁLISIS DE LAS CONSECUENCIAS Esta problemática trae consigo en los estudiantes:  Desinterés por elaborar su proyecto de vida, piensan que terminan su secundaria y alcanzaron todo lo que deseaban y luego para ellos sigue trabajando.  No logra un rendimiento optimo en los estudios por falta de tiempo (trabajo)  La mayoría quiere terminar sus estudios secundarios rápidamente, para dedicarse a actividades laborales.  No tienen aspiraciones para seguir estudios superiores (universidades)  Estudiantes con baja autoestima y carecen de un proyecto de vida, lo cual, ocasiona un bajo rendimiento escolar .  Muestra conformismo y poco deseo de superación cree que con lo que tiene es suficiente y no aspira a nada más  Escasa participación en la construcción de sus aprendizajes, no hay intervenciones en clase, hay poca participación en las diferentes estrategias. Bajo logro de competencias, a pesar de que se trabajan capacidades no hay competencias logradas debido a los problemas anteriores.  Desconocimientos de técnicas de motivación, los profesores hacen poca aplicación, y si lo hacen es de pasada, y no se logran productos significativos con los estudiantes.  Bajo rendimiento académico, esto es consecuencia de los problemas anteriores, muchos estudiantes sólo estudian para aprobar y no para lograr aprendizaje significativos. Fracaso escolar , muchos estudiantes desertan del colegio, porque no tienen para las necesidades mínimas y prefieren lograr bienes efectivos que estudiar, debido también porque ya están llegando a la mayoría de edad y las necesidades son otras, y la necesidad de educarse se convierte en secundaria.  Puede originar inseguridad, falta de confianza en sin mismo donde no se acepta ni se reconoce como una persona valiosa influyendo en su rendimiento escolar.
  • 34.
    Y en general se reflejaría en las malas notas, bajo rendimiento y finalmente hasta aparecen las bandas de los jóvenes, en las aulas e Institución Educativa generando un clima desfavorable para trabajar repercutiendo negativamente en el proceso enseñanza aprendizaje. 3.2 ANÁLISIS DE LOS ACTORES INVOLUCRADOS 3.2.1 Profesor Investigador Con la gran intención e inspiración en nuestros estudiantes y mejorar nuestra labor pedagógica, consiente de nuestro papel se desea contribuir y aminorar la problemática que se presenta en la Institución Educativa y sobre todo asumiendo el compromiso de continuar y garantizar la implementación del proyecto investigación acción en forma general. La idea es despertar el interés en el estudiante, llamar su atención, estimular el deseo de aprender que implica esfuerzo para que logre sus metas y objetivos y que se sientan comprometidos consigo mismo con la sociedad y con el país, hacia su bienestar personal y social en concordancia con el desarrollo de la patria . 3.2.2 Estudiantes El presente trabajo de investigación comprende a los estudiantes del 5º B de educación secundaria con un total de 34 estudiantes, de los cuales 18 son mujeres y 16 varones, sus edades fluctúan entre los 16 a 18 años, la mayoría trabaja en Avelino y provienen de diferentes distritos. Tienen las características propias de los adolescentes, ligeramente inquietos, y con muestras de actitudes por el cambio comprometiéndose a poner todo de si por mejorar esta problemática beneficiándoles a nivel personal, de aula y promoción.
  • 35.
    CAPITULO IV PLAN DEACCIÓN 4.1 POBLACIÓN OBJETIVO El presente Proyecto de Investigación Acción será desarrollado con los estudiantes del 5º grado, sección “B” de educación secundaria de la Institución Educativa “Everardo Zapata Santillana de la Urb. Casapia en el distrito de José Luis Bustamante y Rivero, la cual cuenta con una población de 34 estudiantes, de los cuales son 18 mujeres y 16 varones. Cuyas edades fluctúan entre los 16 a 18 años de edad. Su lugar de residencia es en las diferentes urbanizaciones y distritos de la localidad lo que los acerca a la I:E:, es su centro de trabajo Avelino Cáceres. La mayoría son de familias migrantes e incompletas, de escasos recursos económicos, no cuentan con los servicios básicos, sus padres o tutores tienen educación primaria y secundaria incompleta, las ocupaciones de los padres son de obreros de construcción, comerciantes, trabajadores de la chacra, y sus madres se dedican al comercio o son amas de casa. Un número considerable de estudiantes se quedan solos en casa o con sus hermanos mayores o menores por que sus padres o tutores salen a trabajar y muestran carencia de afecto por parte de ellos. También algunos de nuestros estudiantes trabajan para apoyar en el sostenimiento de su hogar y satisfacer necesidades propias. 4.2 OBJETIVOS 4.2.1 FINALIDAD / FIN Contribuir al mejoramiento de motivación para el estudio en el área de rendimiento académico en los estudiantes de quinto grado “B” de educación secundaria de la I.E. “Everardo Zapata Santillana” 4.2.2 OBJETIVO GENERAL Aplicar técnica individuales y grupales de motivación para mejorar el rendimiento académico de los estudiantes del 5to año B de educación Secundaria. 4.2.3 OBJETIVOS ESPECÍFICOS  Mejorar el espíritu de superación personal
  • 36.
     Mejorar elnivel de confianza del estudiante para que participe activamente en y fuera del aula  Desarrollar estrategias metodológicas para el logro de la motivación en los estudiantes del quinto grado 4.3 HIPÓTESIS DE ACCIÓN  Utilizar estrategias participativas en el desarrollo de las sesiones de aprendizaje que permitirá mejorar el nivel de confianza personal y en consecuencia motivado a cumplir sus metas.  Seleccionar y Jerarquizar dinámicas que permitan elevar su autoestima.  Aplicando estrategias participativas en el desarrollo de las sesiones de aprendizaje permitirá elevar su rendimiento académico.
  • 37.
    4.4 DESCRIPCIÓN DEACCIONES Titulo: influencia de la motivación por estudiar con relación al rendimiento académico Plan de acción general del proyecto de investigación acción (consolidación) AUTOR: RENE DORIAN GUZMAN ESPEZUA Campos de Hipótesis de acción ACCIONES RESULTADOS Recursos TIEMPO acción ESPERADOS Conocimiento de las El estudiante conozca y aplique Incorporación y aplicar los conocimientos de fundamentos de las técnicas individuales y técnicas individual y grupales de la Los estudiantes mejoran su motivación escolar y grupales de la motivación motivación escolar en las sesiones y talleres nivel de motivación escolar sus técnicas escolar con la finalidad de de aprendizaje influyendo directamente en su fortalecer su rendimiento rendimiento académico 4 secciones académico Papelotes Conocimiento sobre Los estudiantes mejoran su Lecturas espíritu de superación, nivel de interés y satisfacción El estudiante reflexionan sobre Elaboración de un cuadro comparativo Videos emprendedor por superarse incidiendo el espíritu de superación, individual y grupal de ventajas y directamente en alcanzar metas DVD 4 secciones emprendedor que permita desventajas de motivación y de su proyecto de vida hacerlo un triunfador relacionarlo con resultados de Computadora cuestionario TV Actitudes y formas de El estudiante analiza y Los estudiantes mejoran su mejoramiento de reflexiona sobre los factores de Elaboración individual y grupal de nivel de confianza personal Radio grabadora 4 secciones confianza personal seguridad de su “YO” para que decálogo de la motivación escolar incidiendo directamente en la le permita mejorar el nivel de Realizar un Taller de aplicación de participación activa en la confianza personal que le técnicas de estudio experiencia dentro y fuera del Realizar “Taller “ confianza en mi
  • 38.
    permita cumplir consu metas “yo”· “ Si se puede” aula 4.5 MATRIZ DEL PLAN DE ACCIÓN AUTOR: RENE DORIAN DUZMAN ESPEZUA Titulo: Escasa motivación para estudiar Matriz de consistencia AUTOR: Prof. Fulgencia Yanque Surco Problema Objetivos Hipótesis / Variables Indicador Instrume Items/reactivo Campo Subhipótesis es ntos de acción Objetivo General Hipótesis Porque sin terminar mis estudios no encontrare un trabajo o estudios superiores Aplicar técnicas Es probable que la Motivación: individuales y aplicación de las Porque encuentro satisfacción y me gusta aprender cosas grupales de técnicas de motivación nuevas motivación para individuales y grupales mejorar el influyan Porque la educación me prepara mejor para hacer carrera rendimiento decididamente en el después académico de los mejorar el nivel Porque me permite comunicar mis ideas, los logros, y me gusta estudiantes de 5° rendimiento Porcentaje de de secundaria” académico estudiantes Porque me agrada ver que me supero a mi mismo en mis que aplican Cuestionario: estudios Objetivo Subhipótesis Técnica de Conocimiento de Principal motivación Porque quiero llevar una vida cómoda mas adelante Es probable que al las fundamentos Entrevista de técnicas de Mejorar la mejorar la práctica Por que me ayudara a realizar mejor la elección de carrera o Motivación de los de las técnicas de profesión motivación estudio influya escolar estudiantes de 5° positivamente en su Para demostrarme a mi mismo que soy unas persona inteligente Los Estudiantes Ficha de “A” de secundaria” aprendizaje de 5º de seguimiento Para ganar una salario mejor en el futuro secundaria de la I.E. Everardo Por que los estudios me permitirán continuar aprendiendo Zapata
  • 39.
    Santillana Objetivo Subhipótesis INDEPENDIENTE Escala muchas cosa que me interesan Conocimiento de tienen escasa Especifico descriptiva de sobre espíritu motivación para Es probable que al Escasa motivación Identifica el la satisfacción Por que creo que más años de estudios aumentan mi de superación, estudiar lo que mejorar espíritu de para estudiar Nivel de preparación profesional emprendedor afecta a su superación influya porcentaje de positivamente en su espíritu de Por que estudiar me da satisfacción personal cuando intento rendimiento aprendizaje superación Diario del sacar buenas notas en mis estudios académico Mejorar el espíritu docente Actitudes y de superación 16. Me gusta ser yo mismo y me acepto tal como soy formas de personal siempre ( ) casi siempre ( ) a veces ( ) casi mejoramiento de nunca ( ) 17.- Cuando veo una Registro de confianza buena oportunidad la reconozco y aprovecho actividades en personal siempre ( ) casi siempre ( ) a veces ( ) casi grupo nunca ( ) 18.- Yo merezco Objetivo Subhipótesis ser amado(a) y respetado(a) Especifico Totalmente en desacuerdo( ) en desacuerdo( ) no lo sé ( ) Es problema que al Registro de de acuerdo ( ) totalmente de acuerdo ( ) Mejorar el nivel de mejorar el nivel de resultados de confianza del confianza del Identificar el 19.- Si alguien se enamora de mi, debo esforzarme para evaluación estudiante para estudiante influya Nivel de demostrar que lo merezco, por que tal vez nunca vuelva a que participe decididamente en su confianza suceder. activamente en y participación activa en personal de Totalmente en desacuerdo ( ) en desacuerdo ( ) no lo sé ( los Evaluación de ) de acuerdo ( ) totalmente de acuerdo ( ) fuera del aula y fuera del aula estudiantes los resultados 20.- No me siento seguro(a) de haber hecho un buen trabajo a menos que alguien me lo comente siempre ( ) casi siempre ( ) a veces ( ) casi nunca ( ) 21.- En caso de necesitarlo conozco personas que me aprecian lo suficiente como para Objetivo ayudarme especifico Totalmente en des acuerdo ( ) en desacuerdo ( ) no lo sé ( Desarrollar ) de acuerdo ( ) totalmente de acuerdo ( ) estrategias 22.- Siento que puedo equivocarme sin perder el amor y respeto metodologicas de quienes me rodean Totalmente en desacuerdo ( ) en para el logro de la desacuerdo ( ) no lo sé ( ) de acuerdo ( ) totalmente motivación en los de acuerdo ( ) estudiantes del 23.- No necesito la aprobación de otros para sentirme feliz y quinto grado “A” satisfecho conmigo mismo(a) Totalmente de acuerdo ( ) en de secundaria desacuerdo ( ) no lo sé ( ) de acuerdo ( ) totalmente en des acuerdo ( ) 24.- Tengo todo lo necesario para socializar con otras personas
  • 40.
    Totalmente en desacuerdo( ) en desacuerdo ( ) no lo sé ( ) de acuerdo ( ) totalmente de acuerdo ( ) 25.- Alguien que me enfrenta o discrepa, puedo aún después de esto respetarme o percibirme como agradable DEPENDIENTE Totalmente en desacuerdo ( ) en desacuerdo ( ) no lo sé ( Rendimiento Rendimiento ) de acuerdo ( ) totalmente de acuerdo ( ) académico de los académico 26.- Me veo a mi mismo(a) como alguien especial y merecedor estudiantes de la atención y afecto de las demás personas siempre ( ) casi siempre ( ) a veces ( ) casi nunca ( ) 27.- Como me siento conmigo mismo(a) es más importante que Área de las opiniones que otros tengan de mi aprendizaje Totalmente en desacuerdo ( ) en desacuerdo ( ) no lo sé ( ) de acuerdo ( ) totalmente de acuerdo ( ) Cs. Sociales 28.- Nunca seré tan capaz como podría serlo Totalmente en desacuerdo ( ) en desacuerdo ( ) no lo sé ( ) de acuerdo ( ) totalmente de acuerdo ( ) FF PP y RRHH Cívica INTERVINIENTES Directivos Docentes Estudiantes Padres de Familia Especialistas
  • 41.
    Cuadro de Análisis MEJORAMIENTODE LA MOTIVACIÓN PARA EL ESTUDIO DE LOS ESTUDIANTES DE QUINTO SECUNDARIA SECCION “B” DE LA I.E. 40121 EVERARDO ZAPATA SANTILLANA DEL AÑO 2011- URB. CASAPIA, J.L.B. Y RIVERO Campos de Acción Indicadores Acciones Hipótesis Resultados Relación con las acciones. Acción 1 1. Estrategias de -Los estudiantes muestran claro progreso en su nivel de aprendizaje participación durante el desarrollo de la sesión de Planificar y organizar -Elaborar sesiones de 1. La utilización de Motivacional ( aprendizaje . aprendizaje, considerando estrategias en las estrategias participativas en que le permita sesiones y talleres de estrategias participativas el desarrollo de las mejorar el nivel donde el estudiante se aprendizaje, que le sesiones de aprendizaje de confianza sienta motivado a lograr - Los estudiantes opinan, preguntan, exponen, atienden, permita mejorar el permitirá mejorar el nivel de personal y por lo cual les permite lograr aprendizajes significativos y nivel de confianza aprendizajes significativos. confianza personal y en ende cumplir con mejorar en su rendimiento académico. personal y por ende consecuencia motivado a sus metas) cumplir con sus metas cumplir sus metas. Los estudiantes muestran interés en la elaboración de su material de exposición, en la presentación de sus cuadernos, en elaborar los diferentes trabajos programados en los talleres, especialmente utilizando su creatividad. Relación con la hipótesis: * Es evidente que el uso y la aplicación de estrategias participativas hace que el estudiante cada vez gane
  • 42.
    mayor confianza yseguridad en su desenvolvimiento y en el logro de mejor rendimiento académico. Acción 2. Relación con las acciones. * Se aplican las fichas de 2. La utilización de las - La metacognición se está realizando en todas las reflexión en forma individual, fichas de reflexión como sesiones de aprendizaje, a través fichas de reflexión en La utilización de las 2. Estrategias de donde se da la estrategia para la la cual se nota un claro avance en el objetivo fichas de reflexión reflexión y test metacognición, acerca de el metacognición y la programado. focalizados logro de la capacidad autoevaluación, la Y el test focalizado programada. coevaluación y los test focalizados en los -En cada sesión, se trabaja un ficha valorativa ( para . estudiantes del 5to grado B evaluar actitud ante el área), lo cual permite identificar *Se aplica la coevaluación en el área de HGE. estudiantes con problemas y asumir una atención grupal para promover la inmediata autorreflexión de su proceso cognitivo Relación con la hipótesis: * El 90% de los estudiantes responden en su test Se aplica los test focalizado la satisfacción de esta nueva etapa donde focalizados, para evaluar el pueden tener mayor participación y también son desarrollo de la sesión. protagonistas de su evaluación individual y grupal, con la seguridad de poder lograr el objetivo.
  • 43.
    - Desarrollo de” Relación con las acciones 3.- Seleccionan y Acción 3- “Taller Vivencial de - Los estudiantes asumen una actitud de autoestima Jerarquizan los valores Valores” más notoria, reflejado en su comportamiento y en su de acuerdo a su rendimiento escolar. vivencia cotidiana. .- Programar y aplicar 3. Decálogo de - Visualización de video dinámicas, que autoestima - Elaboran su decálogo motivador de Miguel Ángel permitan elevar su de autoestima a partir - Al realizarse los talleres los estudiantes participan en Dinámica si se Cornejo sobre Autoestima. autoestima y de su nombre. forma activa, donde nadie se siente relegado y todos puede reconocer que cada - Comentan e intercambian tienen las mismas oportunidades. uno puede ser un opiniones al respecto. - Participan en la triunfador. dinámica del si se -En forma individual hacen puede, para motivarse - Se observa el respeto y la tolerancia que se da entre la jerarquización de sus en el logro de sus compañeros del salón. valores. objetivos -Elaboran su decálogo de autoestima. Relación con la Hipótesis -Participan en la dinámica del si se puede. * Se evidencia un porcentaje mayoritario de participación de los estudiantes con respeto y tolerancia, en las dinámicas y talleres programados.
  • 44.
    Resultado por ObjetivoEspecífico 1 Objetivo Indicadores Resultados Logro de objetivo Especifico 1 Mejorar el . Muestra mejora en Se aplico un cuestionario para diagnosticar cómo los estudiantes espíritu de sus aprendizaje llevan su sentido de superación, el 52% dijo que sus estudios Es evidente que el uso y la superación significativos a partir eran importantes para lograr un estudio superior o un posterior aplicación de estrategias personal de su espíritu de trabajo. El 84% dice que estudia por que le gusta aprender participativas hace que el superación nuevas cosas y hace saber su sentido de superación. estudiante cada vez gane mayor confianza y seguridad en su desenvolvimiento y en el logro A partir de este resultado, se aplico estrategias de motivación y de mejor rendimiento los estudiantes muestran claro progreso en su nivel de académico participación durante el desarrollo de la sesión de aprendizaje . Según los instrumentos aplicados, el 85% tiene una Con la orientación a través de Charlas sobre Orientación participación permanente, y por Vocacional, los estudiantes, se sienten motivados a concluir sus ende elevan su rendimiento estudios, cumplir sus metas y lograr su realización personal en académico, que tiene que ver forma satisfactoria. directamente con su superación personal y el cumplimiento de sus metas teniendo en cuenta - Los estudiantes opinan, preguntan, exponen, atienden, lo cual que son estudiantes de 5to de les permite lograr aprendizajes significativos y mejorar en su secundaria. rendimiento académico.
  • 45.
    Los estudiantes muestraninterés en la elaboración de su material de exposición, en la presentación de sus cuadernos, en elaborar los diferentes trabajos programados en los talleres, especialmente utilizando su creatividad. Resultado por objetivo específico 2 Objetivo Indicadores Resultados Logro de objetivo especifico 2 A partir de la aplicación de las fichas de Metacognición, de las Es evidente que los Fichas de Reflexión y de los Test Focalizados, se concluye que los estudiantes tienen una Mejorar el estudiantes tienen mayor confianza y seguridad en su participación mejor participación activa nivel de Muestra mejora en su dentro del aula a través de las exposiciones, opiniones, preguntas, dentro y fuera del aula, confianza participación activa debates, a través de la técnica de tres en raya donde exponen sus esto se deduce a partir de del dentro y fuera opiniones. los instrumentos estudiante aplicados. para que En porcentajes decimos que el 90% de estudiantes el 90% afirma participe que si participan en clase, preguntan, realizan su trabajo grupal, con activamente interacción e interrelación éntrelos estudiantes. en y fuera El 85% de los estudiantes afirman que las clases les parece del aula interesantes, dinámicas, ilustrativas, activas y siempre esperan una novedad en el desarrollo de la sesión. El 80 % de los estudiantes, desarrollan opiniones a través de
  • 46.
    pequeños ensayo comoactividad de extensión. Resultado por objetivo específico 3 Objetivo INDICADORES Resultados Logro de objetivo especifico 3 Muestra mejora en su El 82% de los estudiantes logran salir invictos en el área de HGE, El El 82% de los estudiantes, rendimiento 50% tiene promedios por encima de 15 lo cual es considerado como han logrado el objetivo a Desarrollar académico a partir de optimo, y el 32% con un promedio regular, El 18% que están partir de la aplicación de estrategias la aplicación de desaprobados son estudiantes que faltan ñpor diversos motivos: de estrategias activas, donde metodológicas estrategias de salud, laborales, y casi no hay estudiantes quie asistioendo salgan ellos son protagonistas de para el logro motivación. desaprobados. la construcción de su de la propio aprendizaje y motivación en A partir de estrategias motivacionales de participación permanente, además en el logro de las los los estudiantes mejoran su rendimiento académico, además capacidades planteadas, estudiantes evidencian, un cambio de actitud frente al área que es totalmente esto se evidencia en su del quinto positiva y eso redunda en el logro de aprendizajes significativos y rendimiento académico. grado. mejor rendimiento Sólo el 18% de estudiantes necesitan un trabajo más personalizado, que es la tarea que falta por cumplir para lograr el objetivo planteado.
  • 47.
    CAPITULO V EJECUCIÓN DELPLAN DE ACCIÓN 1.1. OBJETIVO ESPECIFICO 1 Mejorar el espíritu de superación personal HIPÓTESIS DE ACCIÓN 1 . La utilización de estrategias participativas en el desarrollo de las sesiones de aprendizaje permitirá mejorar el nivel de confianza personal y en consecuencia motivado a cumplir sus metas. ACTIVIDAD UNO TECNICA PARA LA MOTIVACIÓN TECNICA DE FRASES INCOMPLETAS Los Alumnos en forma individual completan las frases que se les presenta con la palabra, termino, adjetivo, verbo etc. Lo que mas pronto le venga a la mente sobre e contenido de las siguientes afirmaciones: 1.- Para mi estudiar es ………………………………………………………………………………………….. 2.- Creo que a través del estudio podre conseguir……………………………………………………………………. 3.- ……………………..me gusta …………………………………….. estudiar 4.- Si me dejasen hacer lo que yo quisiera, pienso que………………………. Estudiaría 5.- Yo estudio por que ……………………………………………………………………………………………. 6.- Yo estudio para ……………………………………………………………………………………………………… 7.- Estudiar significa para mi …………………………………………………………………………………………….. 8.- A través del estudio me gustaría ………………………………………………………………………………………. 9.- Me gustaría que estudiar fuese más …………………………………………………………………………………… 10.- Me gustaría que estudiar fuese menos…………………………………………………………………………….
  • 48.
    ACTIVIDAD DOS: JUGANDOCON EL CEREBRO Juegos para el cerebro Son los que más de moda están ahora mismo, y son muy buenos para mejorar memoria y rapidez mental. Algunos ejemplos de sitios donde puedes encontrar juegos para el cerebro. 2. Entrena tu cerebro Entrenar el cerebro es una de las mejores cosas para mantenerse 'en forma' a todos los niveles. Hay varias formas y aspectos que tienes que tener en cuenta a la hora de entrenar tu cerebro: Memoria - Intenta recordar cualquier lista o esquema que te propongas. Otras opciones son, por ejemplo, recordar cada cigarro que has fumado durante el día o en cada post que has leído en cada blog. Visualiza - Visualiza cada cosa que quieras recordar. Por ejemplo, si quieres recordar el nombre de un perro, visualiza cómo es, cómo ladra, cómo huele, etc. Razona - Razonar e intentar entender algo es la mejor manera de recordar y fijar ideas para retenerlas mejor y posteriormente recordarlas. 1.2. OBJETIVO ESPECIFICO 2 .- Mejorar el nivel de confianza del estudiante para que participe activamente en y fuera del aula HIPÓTESIS DE ACCIÓN 2 .- Seleccionar y Jerarquizar dinámicas que permitan elevar su autoestima. ACTIVIDAD UNO 2. DECALOGO MOTIVADOR 1.- Los Alumnos construyen un decálogo, a partir del decálogo motivador entregado pro la Docente, utilizando su nombre. 3. a) No veas el estudio como obligación o castigo b) Intenta ver las soluciones a los problemas: busca ayuda en las personas que tengas mas confianza (padres, hermanos, amigos) ¡Un Profesor puede ser también tu amigo! c) Piensa en positivo: No veas los problemas como una barrera insuperable, sino todo lo contrario. d) No siempre las cosas te saldrán bien; de tus propios errores también puedes
  • 49.
    aprender. e) Recompénsate de vez en cuando después de un trabajo bien hecho, cuando hayas sido capaz de cumplir tu horario de estudio, etc. F) Piensa que las tareas que sabes realizar puede capacitarte para que pueda resolver nuevas tareas de mayor dificultad. g) Tus éxitos harán que puedas proponerte metas mas altas h) Intenta que los temas tengan un significado personal, relacionándolos con las experiencias personales y con tus propios intereses i) Intenta ver la posible aplicación en la practica de aquello que estas estudiando, para que así te pueda ser útil. J) Intenta comprender bien él por qué y los objetivos de cada cosa que aprendes y haz lo posible por utilizar las técnicas y estrategias más adecuadas para saber lo que realmente haz aprendido (autoevaluación) 4. Aprovecha bien tu tiempo: planifícate haciéndote tu propio horario de estudio, de manera que tengas siempre horas libres para realizar tus aficiones favoritas. ACTIVIDAD DOS ACENTUAR LO POSITIVO OBJETIVO: Lograr que las personas puedan derribar las barreras impuestas por ellas mismas debido a que no les permiten tener un buen concepto propio; mejorar la imagen de ellas mismas mediante el intercambio de comentarios y cualidades personales. TAMAÑO DE GRUPO: 20 participantes. TIEMPO REQUERIDO: 10 minutos. LUGAR: Un salón amplio que permita a los participantes estar sentados y comentar. DESARROLLO: I. Muchos hemos crecido con la idea de que no es "correcto" el autoelogio o, para el caso, elogiar a otros. Con este ejercicio se intenta cambiar esa actitud al hacer que equipos de dos personas compartan algunas cualidades personales entre sí. En este ejercicio, cada persona le da a su compañero la respuesta a una, dos o las tres dimensiones siguientes sugeridas: · Dos atributos físicos que me agradan de mí mismo. · Dos cualidades de personalidad que me agradan de mí mismo. · Una capacidad o pericia que me agradan de mí mismo. II. Explique que cada comentario debe ser positivo. No se permiten comentarios negativos. (Dado que la mayor parte de las personas no ha experimentado este
  • 50.
    encuentro positivo, quizánecesiten un ligero empujón de parte de usted para que puedan iniciar el ejercicio). III. Se les aplicará unas preguntas para su reflexión: ¿Cuántos de ustedes, al oír el trabajo asignado, se sonrió ligeramente, miró a su compañero y le dijo, "Tú primero"? · ¿Fue difícil señalar una cualidad al iniciar el ejercicio? · ¿Cómo considera ahora el ejercicio? 4.1. OBJETIVO ESPECIFICO 3 Desarrollar estrategias metodológicas para el logro de la motivación en los estudiantes del quinto grado. HIPÓTESIS DE ACCIÓN 3 Aplicando estrategias participativas en el desarrollo de las sesiones de aprendizaje permitirá elevar su rendimiento académico. ACTIVIDAD UNO ESTRATEGIAS METODOLOGICAS: SUBRAYADO En este caso los Alumnos utilizan preferentemente el Texto Guía y otros libros o materiales para trabajar. Para la enseñanza del subrayado procedemos con la siguiente secuencia: 1.- Enseñanza directa por parte del Profesor sobre qué es subrayar, como se hace, sus características y las ventajas que tiene su uso en el estudio. 2.- Para la practica guiada, los alumnos serán divididos por grupos y a todos los grupos se les entregara el mismo texto. En dinámica grupal los Alumnos realizaran la practica del subrayado mediante la participación y colaboración de todos los miembros del grupo. 3.- A continuación se socializa los trabajos y analizan el trabajo realizado de los otros grupos, con objeto de que entre todos puedan llegar a la elaboración del subrayado más correcto 4.- Con la ayuda del Profesor verifican y establecen el subrayado final. Técnica del tres en raya.- Al terminar el desarrollo de la sesión una forma de sistematizar es colocar en la pizarra un trazado de tres en raya, los estudiantes: 1.- Dan una idea sobre lo entendido y se coloca en un rrecuadro, deben darse 9 ideas que completen los recuadros. 2.- No deben ser ideas repetidas.
  • 51.
    3.- El profesorpuede dirigir las respuestas dando preguntas sobre lo que le interesa que sepan los estudiantes. 4,. Una vez lleno los recuadros, se traza un tres en raya. 5.- Los estudiantes desarrollan el tres en raya escogida, con lo que entendieronj y al final con su opinión o su propuesta. 6.- En lugar de ideas se puede también colocar dibujos. CAPITULO VI ANÁLISIS DE LOS RESULTADOS 9.1 OBJETIVOS ESPECIFICOS / HIPÓTESIS DE ACCIÓN OBJETIVO ESPECIFICO 1  Mejorar el espíritu de superación personal HIPÓTESIS DE ACCIÓN 1 Utilizar estrategias participativas en el desarrollo de las sesiones de aprendizaje que permitirá mejorar el nivel de confianza personal y en consecuencia motivado a cumplir sus metas. Se aplico un cuestionario para diagnosticar cómo los estudiantes llevan su sentido de superación, el 52% dijo que sus estudios eran importantes para lograr un estudio superior o un posterior trabajo. El 84% dice que estudia por que le gusta aprender nuevas cosas y hace saber su sentido de superación. A partir de este resultado, se aplico estrategias de motivación y los estudiantes muestran claro progreso en su nivel de participación durante el desarrollo de la sesión de aprendizaje . Con la orientación a través de Charlas sobre Orientación Vocacional, los estudiantes, se sienten motivados a concluir sus estudios, cumplir sus metas y lograr su realización personal en forma satisfactoria.
  • 52.
    - Los estudiantesopinan, preguntan, exponen, atienden, lo cual les permite lograr aprendizajes significativos y mejorar en su rendimiento académico. Los estudiantes muestran interés en la elaboración de su material de exposición, en la presentación de sus cuadernos, en elaborar los diferentes trabajos programados en los talleres, especialmente utilizando su creatividad. Es evidente que el uso y la aplicación de estrategias participativas hace que el estudiante cada vez gane mayor confianza y seguridad en su desenvolvimiento y en el logro de mejor rendimiento académico Según los instrumentos aplicados, el 85% tiene una participación permanente, y por ende elevan su rendimiento académico, que tiene que ver directamente con su superación personal y el cumplimiento de sus metas teniendo en cuenta que son estudiantes de 5to de secundaria. OBJETIVO ESPECIFICO 2 .- Mejorar el nivel de confianza del estudiante para que participe activamente en y fuera del aula HIPÓTESIS DE ACCIÓN 2 A partir de la aplicación de las fichas de Metacognición, de las Fichas de Reflexión y de los Test Focalizados, se concluye que los estudiantes tienen mayor confianza y seguridad en su participación dentro del aula a través de las exposiciones, opiniones, preguntas, debates, a través de la técnica de tres en raya donde exponen sus opiniones. En porcentajes decimos que el 90% de estudiantes el 90% afirma que si participan en clase, preguntan, realizan su trabajo grupal, con interacción e interrelación éntrelos estudiantes. El 85% de los estudiantes afirman que las clases les parece interesantes, dinámicas, ilustrativas, activas y siempre esperan una novedad en el desarrollo de la sesión. El 80 % de los estudiantes, desarrollan opiniones a través de pequeños ensayo como actividad de extensión. Es evidente que los estudiantes tienen una mejor participación activa dentro y fuera del aula, esto se deduce a partir de los instrumentos aplicados.
  • 53.
    OBJETIVO ESPECIFICO 3 Desarrollar estrategias metodológicas para el logro de la motivación en los estudiantes del quinto grado . HIPÓTESIS DE ACCIÓN 3 La utilización de las fichas de reflexión como estrategia para la metacognición y la autoevaluación, la coevaluación y los test focalizados en los estudiantes del 5to grado B en el área de HGE El 82% de los estudiantes logran salir invictos en el área de HGE, El 50% tiene promedios por encima de 15 lo cual es considerado como optimo, y el 32% con un promedio regular, El 18% que están desaprobados son estudiantes que faltan ñpor diversos motivos: de salud, laborales, y casi no hay estudiantes que asistiendo salgan desaprobados. A partir de estrategias motivacionales de participación permanente, los estudiantes mejoran su rendimiento académico, además evidencian, un cambio de actitud frente al área que es totalmente positiva y eso redunda en el logro de aprendizajes significativos y mejor rendimiento Sólo el 18% de estudiantes necesitan un trabajo más personalizado, que es la tarea que falta por cumplir para lograr el objetivo planteado. El 82% de los estudiantes, han logrado el objetivo a partir de la aplicación de estrategias activas, donde ellos son protagonistas de la construcción de su propio aprendizaje y además en el logro de las capacidades planteadas, esto se evidencia en su rendimiento académico 9.2 OBJETIVO GENERAL Aplicar técnicas individuales y grupales de motivación para mejorar el rendimiento académico de los estudiantes de 5° B de Secundaria Es evidente que el uso y la aplicación de estrategias participativas hace que el estudiante cada vez gane mayor confianza y seguridad en su desenvolvimiento y en el logro de mejor rendimiento académico Según los instrumentos aplicados, el 85% tiene una participación permanente, y por ende elevan su rendimiento académico, que tiene que ver directamente con su
  • 54.
    superación personal yel cumplimiento de sus metas teniendo en cuenta que son Estudiantes de 5to de secundaria. 2..- El 82% de los estudiantes, han logrado mayor confianza, autoestima, a partir de la aplicación de estrategias activas, donde ellos son protagonistas de la construcción de su propio aprendizaje y además en el logro de las capacidades planteadas, esto se evidencia en su rendimiento académico 3.- En porcentajes decimos que el 90% de estudiantes el 90% afirma que si participan en clase, preguntan, realizan su trabajo grupal, con interacción e interrelación éntrelos estudiantes. El 85% de los estudiantes afirman que las clases les parece interesantes, dinámicas, ilustrativas, activas y siempre esperan una novedad en el desarrollo de la sesión. El 80 % de los estudiantes, desarrollan opiniones a través de pequeños ensayo como actividad de extensión. 9.3 AUTOREFLEXIÓN: ANÁLISIS, REFLEXIÓN Y ARTICULACIÓN DEL MARCO TEÓRICO CON LOS RESULTADOS OBTENIDOS En el presente proponemos una alternativa de investigación enmarcada en una visión crítica y reflexiva, planteando una serie de estrategias que permitan la solución a la problemática planteada, relacionando la teoría-práctica, por lo que la reflexión y la consideración por el otro nos ayuda dentro del ámbito de nuestra práctica pedagógica. La experiencia investigativa ha sido todo un proceso que se inicio con la identificación de una área problemática que se pretende resolver, determinando las posibles causas y consecuencias realizando el diagnostico; se desarrolló e implementó el plan de acción; reflexionando en todo momento como base para reformular las acciones; implicó el uso de múltiples instrumentos en la recolección de la información, así como el análisis de los resultados y su validez se comprueba si son relevantes para los participantes. Este trabajo implicó un esfuerzo, dedicación constante de los estudiantes y profesores durante todo el proceso de la investigación. Podemos estar seguros que se ha dado un cambio en los mismos estudiantes que los beneficiara en su MOTIVACION POR EL ESTUDIO en la sociedad, por lo cual hay el compromiso de seguir trabajando en este proceso de cambio en relación a los otros agentes o en otras áreas. El trabajar esta problemática en relación a enseñarle a trazarse metas y cumplirlas, a elevar su autoestima y conozca estrategias para mejorar su estudio de los estudiantes,
  • 55.
    se emplearon variadasestrategias como: Talleres, charla, dinámicas, análisis de casos, afiches de valores y diseños de reflexión activas y participativas que contribuyeron a mejorar la problemática planteada, es decir optimizar la motivación por el estudio en nuestros estudiantes no solo dentro del aula sino también fuera de ella para un buen desenvolvimiento en la sociedad. Las buena motivación son el pilar de toda sociedad y elemento fundamental en el proceso educativo el cual contribuye a una mejor convivencia y a conseguir un mejor rendimiento escolar.
  • 56.
    CONCLUSIONES PRIMERA Es evidente queel uso y la aplicación de estrategias participativas hace que el estudiante cada vez gane mayor confianza y seguridad en su desenvolvimiento y en el logro de mejor rendimiento académico Según los instrumentos aplicados, el 85% tiene una participación permanente, y por ende elevan su rendimiento académico, que tiene que ver directamente con su superación personal y el cumplimiento de sus metas teniendo en cuenta que son Estudiantes de 5to de secundaria. SEGUNDA 2..- El 82% de los estudiantes, han logrado mayor confianza, autoestima, a partir de la aplicación de estrategias activas, donde ellos son protagonistas de la construcción de su propio aprendizaje y además en el logro de las capacidades planteadas, esto se evidencia en su rendimiento académico TERCERA 3.- En porcentajes decimos que el 90% de estudiantes el 90% afirma que si participan en clase, preguntan, realizan su trabajo grupal, con interacción e interrelación éntrelos estudiantes. El 85% de los estudiantes afirman que las clases les parece interesantes, dinámicas, ilustrativas, activas y siempre esperan una novedad en el desarrollo de la sesión. El 80 % de los estudiantes, desarrollan opiniones a través de pequeños ensayo como actividad de extensión.
  • 57.
    BIBLIOGRAFÍA ) PERALTILLA ROGELIO El estudio 2) ROBLES, S. (1995): Tú puedes. Manual de automotivación y estrategias de aprendizaje ) RODRÍGUEZ ESPINAR ALBERTO, Psicología del Desarrollo Evolutivo EL SEGUI, J. Claves del éxito escolar ADAPTADO POR LOS AUTORES DE JIMÉNEZ, J.: Método práctico de técnicas de estudio CARRASCO BERNARDO, J. Cómo aprender mejor. Estrategias de aprendizaje TAPIA ARESTEGUI ISAAC. Evaluación del rendimiento ALVES DE MATTOS, LUIZ. “Compendio de Didáctica General
  • 58.
  • 59.
    ARBOL DE PROBLEMAS Árbol de problemas Fracaso escolar Indiferente por Desconfianza de sus Bajo rendimiento superarse competencias académico Escasa motivación para estudiar De los Estudiantes de Quinto “B” de la I.E. “Everardo Zapata Santillana” Demuestra inseguridad Desinterés por al participar en el aula estudiar Desconocimiento de técnicas de motivación Duda de sus Manifiesta flojera Desorganizado habilidades en aula en el aula Pocas Poca Demuestra intervenciones Desanimo cuando curiosidad orales participa en aula para aprender
  • 60.
    Árbol de objetivos Éxito escolar Confianza en expresar Empeño por superarse Adecuado sus competencias rendimiento académico Suficiente motivación para estudiar Demuestra seguridad al Preocupación por participar en el aula estudiar Practica de técnicas de motivación Convicción de Manifiesta Es Organizado sus entusiasmo en en el aula habilidades aula Participación Investiga Demuestra activa en esfuerzo para aprender intervenciones cuando orales participa
  • 61.
    INSTRUMENTO DE DIAGNOSTICO ESCALA DE MOTIVACIÓN Y AUTOESTIMA ACADEMICA ¿POR QUÉ VENGO A LA INSTITUCIÓN EDUCATIVA? Cada una de las siguientes preguntas describe una razón que puede servir para explicar por que los estudiantes asisten a la Institución Educativa. Por favor, para cada una de ellas indica el grado en que corresponde con tus razones personales de venir a la Institución Educativa. (señala el número apropiado) SIGNIFICADO DE LOS NUMEROS 1. Nada en absoluto 2.- Muy poco 3.- Poco 4.- Medio 5.- Bastante 6.-Mucho 7.- totalmente YO VOY A LA INSTITUCIÓN EDUCATIVA 1 Por que sin terminar mis estudios no encontrare un trabajo o estudios 1 2 3 4 5 6 7 superiores 2 Por que encuentro satisfacción y me gusta aprender cosas nuevas 3 Por que la educación me prepara mejor para hacer carrera después 4 Por que permite comunicar mis ideas a los otros, y me gusta 5 Por que me agrada ver que me supero a mi mismo en mis estudios 6 Por que quiero llevar una vida cómoda mas adelante 7 Por que me ayudara a realizar mejor la elección de carrera o profesión 8 Para demostrarme a mi mismo que soy unas persona inteligente 9 Para ganar una salario mejor en el futuro 10 Por que los estudios me permitirán continuar aprendiendo muchas cosa que me interesan 11 Por que creo que más años de estudios aumentan mi preparación profesional 12 Por que estudiar me da satisfacción personal cuando intento sacar buenas notas en mis estudios 13 Por que quiero demostrar que puedo aprobar y tener éxito en mis estudios
  • 62.
    14 Por quequiero lograr un liderazgo en mi comunidad 15 Para demostrar a mi mismo que puedo ser capaz de concluir mis estudios secundarios
  • 63.
    MARQUE CON UNA(X) LO QUE CREA QUE ES CONVENIENTE: 16. Me gusta ser yo mismo y me acepto tal como soy siempre ( ) casi siempre ( ) a veces ( ) casi nunca ( ) 17.- Cuando veo una buena oportunidad la reconozco y aprovecho siempre ( ) casi siempre ( ) a veces ( ) casi nunca ( ) 18.- Yo merezco ser amado(a) y respetado(a) Totalmente en desacuerdo( ) en desacuerdo( ) no lo sé ( ) de acuerdo ( ) totalmente de acuerdo ( ) 19.- Si alguien se enamora de mi, debo esforzarme para demostrar que lo merezco, por que tal vez nunca vuelva a suceder. Totalmente en desacuerdo ( ) en desacuerdo ( ) no lo sé ( ) de acuerdo ( ) totalmente de acuerdo ( ) 20.- No me siento seguro(a) de haber hecho un buen Trabajo a menos que alguien me lo comente siempre ( ) casi siempre ( ) a veces ( ) casi nunca ( ) 21.- En caso de necesitarlo conozco personas que me aprecian lo suficiente como para ayudarme Totalmente en des acuerdo ( ) en desacuerdo ( ) no lo sé ( ) de acuerdo ( ) totalmente de acuerdo ( ) 22.- Siento que puedo equivocarme sin perder el amor y respeto de quienes me rodean Totalmente en desacuerdo ( ) en desacuerdo ( ) no lo sé ( ) de acuerdo ( ) totalmente de acuerdo ( ) 23.- No necesito la aprobación de otros para sentirme feliz y satisfecho conmigo mismo(a) Totalmente de acuerdo ( ) en desacuerdo ( ) no lo sé ( ) de acuerdo ( ) totalmente en des acuerdo ( )
  • 64.
    24.- Tengo todolo necesario para socializar con otras personas Totalmente en desacuerdo ( ) en desacuerdo ( ) no lo sé ( ) de acuerdo ( ) totalmente de acuerdo ( ) 25.- Alguien que me enfrenta o discrepa, puedo aún después de esto respetarme o percibirme como agradable Totalmente en desacuerdo ( ) en desacuerdo ( ) no lo sé ( ) de acuerdo ( ) totalmente de acuerdo ( ) 26.- Me veo a mi mismo(a) como alguien especial y merecedor de la atención y afecto de las demás personas siempre ( ) casi siempre ( ) a veces ( ) casi nunca ( ) 27.- Como me siento conmigo mismo(a) es más importante que las opiniones que otros tengan de mi Totalmente en desacuerdo ( ) en desacuerdo ( ) no lo sé ( ) de acuerdo ( ) totalmente de acuerdo ( ) 28.- Nunca seré tan capaz como podría serlo Totalmente en desacuerdo ( ) en desacuerdo ( ) no lo sé ( ) de acuerdo ( ) totalmente de acuerdo ( )
  • 65.
    8.4 MATRIZ DEVARIABLES E INDICADORES DEL DIAGNÒSTICO PROBLEMA OBJETIVO OBJETIVOS INDICADORES INSTRUMENTOS CAMPO DE ACCIÒN GENERAL ESPECIFICOS DE EVALUACIÒN Los - Aplicar 1. Mejorar el Motivación - Cuestionario - Conocimiento de los Estudiantes técnica espíritu de fundamentos de - Entrevista de Quinto de individuales superación técnicas de motivación Secundaria y grupales personal. -Porcentaje de - Ficha de escolar. de la I.E de estudiantes seguimiento 40201 motivación, que aplican “Everardo para mejorar 2. Mejorar el técnicas de - Conocimiento sobre el Zapata el nivel de motivación - Escala espíritu de superación Santillana” rendimiento confianza del descriptiva de emprendedora tiene escaza académico Estudiante satisfacción motivación de los para que - Identificar el para estudiantes participe nivel de - Actitudes y formas de estudiar lo de 5º “B” de activamente porcentaje de mejoramiento de que afecta a Secundaria en y fuera del espíritu de confianza personal su Aula. superación rendimiento - Diario del académico Docente - Identificar en nivel de confianza personal de los estudiantes - Registro de resultados de evaluación
  • 67.
    APLICACIÓN DE LAENCUESTA 1 2 3 4 5 6 7 8 9 10 11 12 13 14 15 16 Sin terminar Satisfacción Educación Educación me Me supero llevar una vida Elegir mejor Soy Ganar buen Aprender Más años de Satisf. Por Aprobar Lider Soy PUNT estudios no por aprender me prepara p´ en mis est. comoda la carrera inteligente salario en la vida est. Aum. sacar y tener en mi cap AJE encontrare prepara p´ carrera Prep. Prof. buenas éxito comu az wjo ó estud. carrera notas nidad de final izar estudiant estu e dios A 6 6 5 6 5 6 4 5 5 6 6 6 5 4 5 80 B 6 5 6 4 5 5 6 6 6 6 5 4 6 6 5 81 C 6 6 5 4 6 6 5 4 6 6 5 4 6 6 5 80 D 5 6 5 6 4 5 5 6 4 5 6 4 6 4 5 76 E 6 4 5 5 6 6 6 5 6 5 5 6 5 6 6 82 F 5 4 6 6 5 4 6 6 5 6 6 5 6 5 4 79 G 5 6 5 6 4 5 5 5 5 4 5 5 5 5 6 76 H 6 4 5 5 6 6 6 6 6 6 6 6 6 6 5 85 I J 5 6 4 5 6 4 6 5 5 4 5 6 5 5 5 76 K 5 5 6 5 5 6 5 6 6 6 6 6 6 6 6 85 L 6 6 5 6 6 5 6 4 6 5 4 4 4 6 4 77 LL 4 5 5 4 5 5 5 5 4 5 5 6 4 6 5 73 M 6 6 6 6 6 6 6 6 6 6 6 5 6 5 6 88 N 5 4 6 5 4 6 4 6 5 4 6 4 5 6 4 74 Ñ 4 5 5 4 5 5 5 5 4 5 5 6 5 5 5 73 O 6 6 6 6 6 6 6 6 6 6 6 5 6 6 6 89 P 5 4 6 5 4 6 4 6 5 4 6 6 6 4 6 77 Q 5 6 5 6 5 6 4 5 6 4 5 5 5 5 5 77 R 6 4 5 5 5 5 6 6 5 6 5 5 6 6 6 81 S 5 4 6 6 6 6 5 4 6 5 6 6 6 4 6 81 T 5 6 4 5 4 5 6 4 5 5 4 5 6 4 5 73 V 5 5 6 6 6 5 5 6 6 6 6 6 5 6 6 85 W 6 6 5 4 5 6 6 5 4 6 5 4 6 5 4 77
  • 68.
    X 5 6 4 5 6 4 5 6 5 5 4 5 5 6 4 75 Y 5 5 6 6 5 6 5 5 6 6 6 6 5 5 6 83 Z AA 4 5 6 4 5 5 5 5 6 6 5 6 5 5 6 78 AB 6 5 5 6 6 6 6 6 5 4 6 5 6 6 5 83 AC AD 5 4 5 5 5 5 6 5 5 6 6 6 6 6 5 80 AE 6 6 6 6 6 6 5 6 6 5 4 6 5 4 6 83 AF 6 5 4 6 4 6 6 4 5 6 5 5 4 5 4 75 AG 5 4 5 5 4 5 6 4 5 5 5 5 6 6 5 75 AH 6 6 6 6 4 5 6 4 5 5 5 5 6 6 6 81 AI 6 5 4 6 2 4 3 5 7 5 2 3 6 5 4 67 AJ 3 5 7 5 2 3 6 3 5 7 5 2 3 6 3 65 PROMEDI 74.16 O 180 175 180 180 168 180 181 175 182 181 177 173 183 181 174 66667 PROMEDI O 16 15 16 16 15 16 16 15 16 16 15 15 16 16 15 15.6
  • 69.
    NOTAS DE LASTRES AREAS PARA CONTRASTAR SU NOTA OBTENIDA EN MOTIVACION EN EL DIAGNOSTICO- Persona Formacion Historia Ciencia PROMEDIO familia y Ciudadana y Geografía y Tecnologia y estudiante RRHH Civismo Económia A. A 13 15 15 13 14 B 7 13 15 12 11.75 C 14 15 17 15 15.25 D 11 12 12 9 11 E 16 14 16 10 14 F 12 13 11 12 12 G 15 16 15 12 14.5 H 14 11 16 14 13.75 I 0 J 14 13 15 10 13 K 20 20 20 19 19.75 L 9 11 13 9 10.5 LL 11 15 15 15 14 M 11 11 11 12 11.25 N 7 10 12 8 9.25 Ñ 11 14 15 12 13 O 16 15 16 15 15.5 P 9 14 15 14 13 Q 11 12 14 10 11.75 R 18 18 20 17 18.25 S 14 14 15 15 14.5 T 11 10 12 12 11.25 V 9 14 9 10 10.5 W 9 12 12 9 10.5 X 16 15 16 14 15.25 Y 10 14 15 12 12.75 Z 0 AA 16 12 15 15 14.5 AB 12 11 12 7 10.5 AC 0 AD 12 13 16 12 13.25 AE 10 9 9 9 9.25 AF 11 12 13 10 11.5 AG 9 12 13 11 11.25 AH 11 12 14 18 13.75 AI 10 12 13 11 11.5 AJ 10 12 13 11 11.5 PROMEDIO 11.3611111 12.3888889 13.3333333 11.5 12.145833
  • 71.
    TALLER DE MOTIVACIÓN:DECALOGO DE MOTIVACIÓN estudiante 1 2 3 4 5 6 7 8 Practica Organiza su Muestra Tiene Voluntad muestra Muestra Tiene cumple con valores tiempo disposición y autonomia disposicion disposicion y las normas por automotivacion para actuar y emprendedora confianza en de seguridad aprender por aprender tomar si mismo decisiones A 4 4 4 2 2 2 2 2 2.75 B 3 2 4 4 4 2 4 2 3.125 C 2 4 4 3 3 4 3 4 3.375 D 4 3 4 4 2 4 2 4 3.375 E 3 4 4 3 3 2 3 2 3 F 4 4 4 2 2 2 2 2 2.75 G 4 3 2 3 2 2 2 2 2.5 H 3 2 4 2 4 3 4 3 3.125 I 0 J 2 4 4 3 4 3 4 3 3.375 K 3 3 4 4 3 3 3 3 3.25 L 3 4 4 3 4 3 2 3 3.25 LL 4 4 2 4 3 3 2 3 3.125 M 3 3 4 3 2 3 3 4 3.125 N 4 2 4 3 2 3 3 3 3 Ñ 3 3 2 3 4 3 3 4 3.125 O 2 2 2 3 3 2 3 3 2.5 P 3 2 2 3 4 2 2 2 2.5 Q 2 4 3 3 3 2 3 2 2.75 R 2 3 4 2 2 2 2 4 2.625 S 3 4 3 3 2 2 2 3 2.75 T 4 3 3 2 4 3 3 4 3.25 V 3 2 3 2 3 4 3 3 2.875 W 3 2 3 3 4 3 3 4 3.125 X 3 4 3 4 3 3 3 3 3.25 Y 3 3 2 3 2 3 2 2 2.5
  • 72.
    Z AA 3 3 4 3 2 4 2.375 AB 4 3 4 3 3 2 2 3 3 AC 0 AD 4 2 3 2 3 3 4 2 2.875 AE 4 4 3 4 3 4 3 4 3.625 AF 4 3 3 3 2 3 2 3 2.875 AG 2 4 3 3 3 2 4 2 2.875 AH 2 3 2 2 3 2 3 3 2.5 AI 3 3 4 2 3 3 4 2 3 AJ 3 3 4 4 3 4 3 2 3.25 PROMEDIO 103 99 107 98 99 92 93 97 15 15 16 15 15 14 14 15 14.875 nunca casi nunca casi siem siempre 1 2 3 4
  • 74.
    FICHA DE OBSERVACIÓN:Organizador Visual Nro. NOTA FINAL De APELLIDOS Y NOMBRES CRITE CRITE CRITE CRITE Or RIO 1 RIO 2 RIO 3 RIO 3 ( ). den () () () () 01 02 03 04 05 06 07 08 09 10 11 12 13 14 16 CRITERIOS DE EVALUACIÓN 1.- Lectura individual y subrayado de ideas principales ( ) 1.- Elabora su organizador visual individual () 3.- Contenido adecuado ( ) 3.- Creatividad ( )
  • 75.
    FICHA DE OBSERVACIÓNGRUPAL Nro. CRI CRI CRI De APELLIDOS Y NOMBRES TE TE TE NOTA FINAL. Grupó RIO 1 RIO 2 RIO 3 () () ( ) () 01 02 03 CRITERIOS DE EVALUACIÓN: 1.- Elabora organizador visual individual ( ) 2.- Dicción ( ) 3.- Informan adecuadamente sus ideas, sustentando sus conclusiones ( )
  • 76.
    FICHA DE OBSERVACIÓN:EXPOSICIÓN Nro. CRI CRI CRI CRI De APELLIDOS Y NOMBRES TE TE TE TE NOTA FINAL. Grupó RIO 1 RIO 2 RIO 3 RIO 4 ( ) () () () () 01 02 03 CRITERIOS DE EVALUACIÓN: 1.- Elaboran organizador visual individual (2) 2.- Presentación (1)
  • 77.
    3.- Dicción (2) 4.-Dominio temático (3) ESCALA DE VALORES PARA EVALUAR ACTITUDES N puntualmente sus tareas en SEMANA SEMANA SEMANA SEMANA sus trabajos. r rancia en Presenta Muestra APELLIDOS Y NOMBRES a clases 1RA 2DA 3RA perseve la fecha da.(1) o 4TA Llega indica (2) . S A N S A N S A N 1 2 3 1 2 3 1 2 3 1 2 3 01 02 03 04 05 06 07 08 09 10 11 12 13 22 23 24 30
  • 78.
    LEYENDA: S: Siempre(5) A: A veces (3) N: Nunca (0) LISTA DE COTEJOS PARA EVALUAR LAS ACTITUDES Nro. Cumple con la tarea en Respeta las opiniones de sus compañeros APELLIDOS Y NOMBRES la fecha indicada Respeta la Persevera Propiedad ncia en la ajena tarea OBSERVACIONES S N S N S N S N 01 02 03 04 05 06 07 08 09 10 11 12 13 14 15 16 23
  • 79.
    LEYENDA: S: Siempre N: Nunca FICHA DE AUTOEVALUACIÓN Y COEVALUACIÓN INDIVIDUAL NOMBRE DEL ESTUDIANTE:................................................................... GRADO:……………….. SECCIÓN : ……………………. AUTOEVAL COEVAL INDICADORES UACIÓN UACIÓN OBSERVACIONE S Participé activamente Cumplí a tiempo con la responsabilidad asignada Colaboré con mis compañeros de equipo cuando presentaron dificultades en la comprensión de las tareas asignadas Tengo claridad sobre las estrategias a utilizar para desarrollar capacidades y actitudes FICHA DE AUTOEVALUACIÓN Y COEVALUACIÓN INDIVIDUAL NOMBRE DEL ESTUDIANTE:................................................................... GRADO:……………….. SECCIÓN : ……………………. AUTOEVAL COEVAL INDICADORES UACIÓN UACIÓN OBSERVACIONE S Participé activamente Cumplí a tiempo con la responsabilidad asignada Colaboré con mis compañeros de equipo cuando presentaron dificultades en la comprensión de las tareas asignadas Tengo claridad sobre las estrategias a utilizar para desarrollar capacidades y actitudes FICHA DE COEVALUACIÓN GRUPAL GRUPO EVALUADOR : ....................................................................................... GRUPO EVALUADO : ....................................................................................... Muy Muy DESEMPEÑO GRUPAL Bueno Regular Deficiente bueno deficiente
  • 80.
    ORGANIZACIÓN DEL GRUPO PARTICIPACIÓNACTIVA RESPETA LAS NORMAS ACEPTAN SUS ERRORES FICHA DE COEVALUACIÓN GRUPAL GRUPO EVALUADOR : ......................................................................................... GRUPO EVALUADO : ......................................................................................... Muy Muy DESEMPEÑO GRUPAL Bueno Regular Deficiente bueno deficiente ORGANIZACIÓN DEL GRUPO PARTICIPACIÓN ACTIVA RESPETA LAS NORMAS ACEPTAN SUS ERRORES FICHA DE COEVALUACIÓN GRUPAL GRUPO EVALUADOR : ......................................................................................... GRUPO EVALUADO : ......................................................................................... Muy Muy DESEMPEÑO GRUPAL Bueno Regular Deficiente bueno deficiente ORGANIZACIÓN DEL GRUPO PARTICIPACIÓN ACTIVA RESPETA LAS NORMAS ACEPTAN SUS ERRORES FICHA DE COEVALUACIÓN GRUPAL GRUPO EVALUADOR : ................................................................................... GRUPO EVALUADO : ....................................................................................... Muy Muy DESEMPEÑO GRUPAL Bueno Regular Deficiente bueno deficiente ORGANIZACIÓN DEL GRUPO
  • 81.
    PARTICIPACIÓN ACTIVA RESPETA LASNORMAS ACEPTAN SUS ERRORES FICHA DE METACOGNICIÓN NOMBRE DEL ESTUDIANTE:……………………………………………………………. TEMA TRATADO ¿Qué sabía del ¿Qué he ¿Cómo lo he ¿Para qué me sirve? tema? aprendido? aprendido? ¿Cómo lo usaré? FICHA DE METACOGNICIÓN NOMBRE DEL ESTUDIANTE:……………………………………………………………. TEMA TRATADO ¿Qué sabía del ¿Qué he ¿Cómo lo he ¿Para qué me sirve? tema? aprendido? aprendido? ¿Cómo lo usaré? FICHA DE METACOGNICIÓN NOMBRE DEL ESTUDIANTE:……………………………………………………………. TEMA TRATADO ¿Qué sabía del ¿Qué he ¿Cómo lo he ¿Para qué me sirve? tema? aprendido? aprendido? ¿Cómo lo usaré?
  • 82.
    TESTIMONIO FOCALIZADO NOMBRE; ………………………………………………………….FECHA……………………………………………. 1.-Has participado en el desarrollo de la sesión? Si No Porque? ………………………………………………………………………………………………………………………………………………………………………………………………………… ………………………………………………………… 2.- El desarrollo de la clase fue diferente? Porque? ………………………………………………………………………………………………………………………………………………………………………………………………………… ………………………………………………………… 3.- Crees que puedes desarrollar tu pensamiento crítico en la sesión? Si No Cómo? ………………………………………………………………………………………………………………………………………………………………………………………………………… ………………………………………………………… 4.- Qué sugieres para mejorar la sesión de aprendizaje? ………………………………………………………………………………………………………………………………………………………………………………………………………… ………………………………………………………… TESTIMONIO FOCALIZADO NOMBRE; ………………………………………………………….FECHA……………………………………………. 1.- Has participado en el desarrollo de la sesión? Si No Porque? ………………………………………………………………………………………………………………………………………………………………………………………………………… ………………………………………………………… 2.- El desarrollo de la clase fue diferente? Porque? ………………………………………………………………………………………………………………………………………………………………………………………………………… ………………………………………………………… 3.- Crees que puedes desarrollar tu pensamiento crítico en la sesión? Si No Cómo? ………………………………………………………………………………………………………………………………………………………………………………………………………… ………………………………………………………… 4.- Qué sugieres para mejorar la sesión de aprendizaje? ………………………………………………………………………………………………………………………………………………………………………………………………………… ………………………………………………………… TESTIMONIO FOCALIZADO NOMBRE; ………………………………………………………….FECHA……………………………………………. 1.- Has participado en el desarrollo de la sesión? Si No Porque? ………………………………………………………………………………………………………………………………………………………………………………………………………… ………………………………………………………… 2.- El desarrollo de la clase fue diferente? Porque? ………………………………………………………………………………………………………………………………………………………………………………………………………… ………………………………………………………… 3.- Crees que puedes desarrollar tu pensamiento crítico en la sesión? Si No Cómo? ………………………………………………………………………………………………………………………………………………………………………………………………………… ………………………………………………………… 4.- Qué sugieres para mejorar la sesión de aprendizaje? ………………………………………………………………………………………………………………………………………………………………………………………………………… ………………………………………………………… TESTIMONIO FOCALIZADO NOMBRE; ………………………………………………………….FECHA……………………………………………. 1.- Has participado en el desarrollo de la sesión? Si No Porque? ………………………………………………………………………………………………………………………………………………………………………………………………………… ………………………………………………………… 2.- El desarrollo de la clase fue diferente? Porque? ………………………………………………………………………………………………………………………………………………………………………………………………………… ………………………………………………………… 3.- Crees que puedes desarrollar tu pensamiento crítico en la sesión? Si No Cómo? ………………………………………………………………………………………………………………………………………………………………………………………………………… ………………………………………………………… 4.- Qué sugieres para mejorar la sesión de aprendizaje? ………………………………………………………………………………………………………………………………………………………………………………………………………… …………………………………………………………