COLEGIO DE BACHILLERATO “REMIGIO GEO
GOMEZ GUERRERO”
Nombre:
Carlos Daniel Gualán Carreño
Especialidad:
Aplicaciones Informáticas
Empresa Colaboradora:
Almacén Anthony
Tutor Empresarial:
Fabián José Apolo aponte
Docente Tutor:
Maura Angélica Anchundia Castro
Duración del Módulo FCT:
160 Horas
INFORME DEL MÓDULO
FORMACIÓN EN CENTROS DE
TRABAJO “FCT”
HUAQUILLAS – EL ORO - ECUADOR
COLEGIO DE BACHILLERATO “REMIGIO GEO GOMEZ GUERRERO”
Fundado el 08 de Julio de 1976. Según Acuerdo Ministerial N° 1387
Dirección: Av. La República y Asaad Bucaram
e-mail: colegioremigiogeogomez_2462@hotmail.es
Telf.: 072-510370
-2-
FormaciónDeCentrosDeTrabajo
Informe
Índice
CARATULA.......................................................................................................................1
ÍNDICE............................................................................... Error! Bookmark not defined.
DEDICATORIA.................................................................................................................4
AGRADECIMIENTO........................................................................................................5
CERTIFICADO DEL FCT.................................................................................................6
CERTIFICADO DEL TUTOR DEL PLANTEL................................................................7
CALIFICACIÓN DEL INFORME.....................................................................................8
JUSTIFICACIÓN ..............................................................................................................9
INTRODUCCIÓN............................................................................................................10
CAPITULO 1: LA FORMACION DE CENTROS DE TRABAJO YSU IMPORTANCIA
PARA LA FORMACIÓN PROFESIONAL .....................................................................11
1.1 MARCO NORMATIVO .........................................................................................11
1.2 IMPORTANCIA....................................................................................................13
1.3 OBJETIVO GENERAL..........................................................................................13
1.4 OBJETIVO ESPECIFICO......................................................................................13
CAPITULO 2: LA TEORÍA FRENTE AL FCT...............................................................14
2.1 EXPECTATIVAS Y VIALIDADES........................................................................14
2.2 DIFICULTADES....................................................................................................14
2.3 PROBLEMAS Y TOMAS DE DECISIONES ........................................................14
CAPITULO 3: DESCRIPCIÓN GENERAL DE LA INSTITUCIÓN O EMPRESA........15
3.1 RESEÑA HISTÓRICA ...........................................................................................15
3.2 ACTIVIDDES DE LA EMPRESA..........................................................................15
3.3 MISIÓN ..................................................................................................................15
3.4 VISIÓN...................................................................................................................16
3.5 OBJETIVO GENERALES Y ESPECIFICOS.........................................................16
OBJETIVO GENERAL...............................................................................................16
OBJETIVOS ESPECIFICOS.......................................................................................16
3.6 ORGANIGRAMA...................................................................................................17
CAPITULO 4: EXPERIENCIAS YACTIVIDADES DESARROLLADAS EN EL FCT .18
COLEGIO DE BACHILLERATO “REMIGIO GEO GOMEZ GUERRERO”
Fundado el 08 de Julio de 1976. Según Acuerdo Ministerial N° 1387
Dirección: Av. La República y Asaad Bucaram
e-mail: colegioremigiogeogomez_2462@hotmail.es
Telf.: 072-510370
-3-
FormaciónDeCentrosDeTrabajo
Informe
4.1 EL FCT ESTUDIANTIL COMO LA MEJOR EXPERIENCIA LABORAL..........18
4.2 DESCRIPCIÓN DE LAS ACTIVIDADES REALIZADAS.....................................18
CONCLUSIONES............................................................................................................20
RECOMENDACIONES...................................................................................................20
BIBLIOGRAFÍA..............................................................................................................21
GLOSARIO DE TÉRMINOS...........................................................................................22
ANEXOS..........................................................................................................................23
COLEGIO DE BACHILLERATO “REMIGIO GEO GOMEZ GUERRERO”
Fundado el 08 de Julio de 1976. Según Acuerdo Ministerial N° 1387
Dirección: Av. La República y Asaad Bucaram
e-mail: colegioremigiogeogomez_2462@hotmail.es
Telf.: 072-510370
-4-
FormaciónDeCentrosDeTrabajo
Informe
DEDICATORIA
A mis padres, por estar conmigo, por enseñarme a crecer y a que si caigo debo
levantarme, por apoyarme y guiarme, por ser las bases que me ayudaron a llegar hasta
aquí.
El presente trabajo es dedicado a mi familia, mis profesores, mis amigos quienes han sido
parte fundamental para escribir este informe, ellos son quienes me dieron grandes
enseñanzas y los principales protagonistas de este “sueño alcanzado”.
CARLOS DANIEL GUALÁN CARREÑO
COLEGIO DE BACHILLERATO “REMIGIO GEO GOMEZ GUERRERO”
Fundado el 08 de Julio de 1976. Según Acuerdo Ministerial N° 1387
Dirección: Av. La República y Asaad Bucaram
e-mail: colegioremigiogeogomez_2462@hotmail.es
Telf.: 072-510370
-5-
FormaciónDeCentrosDeTrabajo
Informe
AGRADECIMIENTO
Quiero agradecer en primer lugar a Dios, por guiarme en el camino y fortalecerme
espiritualmente para empezar un camino lleno de éxito.
Así, quiero mostrar mi gratitud a todas aquellas personas que estuvieron presentes en la
realización de este informe, agradecer todas sus ayudas, sus palabras motivadoras, sus
conocimientos, sus consejos y su dedicación.
Muestro mis más sinceros agradecimientos a mi tutor de proyecto, quien con su
conocimiento y su guía fue una pieza clave para que pudiera desarrollar una clave
de hechos que fueron imprescindibles para cada etapa de desarrollo del trabajo.
A mis compañeros, quienes a través de tiempo fuimos fortaleciendo una amistad y
creando una familia, muchas gracias por toda su colaboración, por convivir todo este
tiempo conmigo, por compartir experiencias, alegrías, frustraciones, llantos, tristezas,
peleas, celebraciones y múltiples factores que ayudaron a que hoy seamos como una
familia, por aportarme confianza y por crecer juntos en este proyecto, muchas gracias.
Por último, quiero agradecer a la base de todo, a mi familia, en especial a mis padres, que
quienes con sus consejos fueron el motor de arranque y mi constante motivación, muchas
gracias por su paciencia y comprensión, y sobre todo por su amor.
¡Muchas gracias por todo!
COLEGIO DE BACHILLERATO “REMIGIO GEO GOMEZ GUERRERO”
Fundado el 08 de Julio de 1976. Según Acuerdo Ministerial N° 1387
Dirección: Av. La República y Asaad Bucaram
e-mail: colegioremigiogeogomez_2462@hotmail.es
Telf.: 072-510370
-6-
FormaciónDeCentrosDeTrabajo
Informe
CERTIFICADO DELFCT
Av. La República entre 19 de octubre y santa rosa
Tel: 2996104
Huaquillas, 09 de Diciembre de 2016
CERTIFICO:
Que el señor CARLOS DANIEL GUALÁN CARREÑO con documento de identidad
070706537-1, estudiante del Colegio de Bachillerato “Remigio Geo Gómez Guerrero”,
como parte del Módulo Formación en Centros de Trabajo, laboró 160 horas en esta
Empresa , durante el periodo comprendido desde 14/11/2016 hasta 02/12/2016.
En el cumplimiento de sus labores ha demostrado durante su permanencia ser una
persona honorable, responsable y cumplidora con las labores que le fueron
encomendadas.
Es todo lo que puedo decir en honor a la verdad. El señor puede hacer uso del presente
como a bien tuviere, sin uso jurídico.
Atentamente,
FABIAN JOSÉ APOLO APONTE
COLEGIO DE BACHILLERATO “REMIGIO GEO GOMEZ GUERRERO”
Fundado el 08 de Julio de 1976. Según Acuerdo Ministerial N° 1387
Dirección: Av. La República y Asaad Bucaram
e-mail: colegioremigiogeogomez_2462@hotmail.es
Telf.: 072-510370
-7-
FormaciónDeCentrosDeTrabajo
Informe
CERTIFICADO DELTUTOR DEL PLANTEL
Huaquillas, 09 de Diciembre del 2016
QUE EL PRESENTE HA SIDO
PROLIJAMENTE REVISADO POR LO
TANTO AUTORIZO SU PRESENTACION.
MAURA ANGELICA ANCHUNDIA CASTRO
COLEGIO DE BACHILLERATO “REMIGIO GEO GOMEZ GUERRERO”
Fundado el 08 de Julio de 1976. Según Acuerdo Ministerial N° 1387
Dirección: Av. La República y Asaad Bucaram
e-mail: colegioremigiogeogomez_2462@hotmail.es
Telf.: 072-510370
-8-
FormaciónDeCentrosDeTrabajo
Informe
CALIFICACIÓN DEL INFORME
Calificación del informe Presentado Por
CARLOS DANIEL GUALÁN CARREÑO
Profesor Tutor: MAURA ANGELICA ANCHUNDIA CASTRO
CALIFICACIÓN
____________ ___________
NUMERO LETRAS
COLEGIO DE BACHILLERATO “REMIGIO GEO GOMEZ GUERRERO”
Fundado el 08 de Julio de 1976. Según Acuerdo Ministerial N° 1387
Dirección: Av. La República y Asaad Bucaram
e-mail: colegioremigiogeogomez_2462@hotmail.es
Telf.: 072-510370
-9-
FormaciónDeCentrosDeTrabajo
Informe
JUSTIFICACIÓN
Las pasantías son todas las cualidades, destrezas y conocimientos adquiridos por un
estudiante durante su proceso de aprendizaje y enseñanza, por lo cual demuestra en un
área de trabajo poniendo en práctica lo aprendido ayudando a obtener experiencia en el
campo laboral ya que no es necesario solo el conocimiento académico si no la práctica
dentro del ámbito en el que se desempeña el área de aplicaciones informáticas. Es
importante participar día a día en el desarrollo de cada actividad propia de Almacén
Anthony, ya que fomenta tanto la formación académica como personalmente, y de esta
manera brinda una relación propia y estrictamente de trabajo con las personas que
laboran en la misma.
Poniendo en práctica los conocimientos adquiridos como base para enfrentar situaciones
diarias a mejorar el desempeño y la habilidad como pasante, ayudando a mejorar en el
ámbito de Aplicaciones Informáticas; constituyendo de manera relevante un pilar en la
formación como futuro-profesional.
A medida que se he trabajado dentro de Almacén Anthony se hace familiar la labor y he
obtenido nuevos conocimientos más amplios sobre la misma; tratándose de un periodo
de nuevas enseñanzas y experiencias que se basan en los conocimientos adquiridos
anteriormente y con la posibilidad de absorber muchos nuevos. Es conveniente
mencionar que más que el conocimiento adquirido en cada aula de clase no es suficiente
para contribuir al desarrollo tanto intelectual como personal en el campo laboral ya que
ayuda a despejar dudas que quizá no hay mejor respuesta que experimentarlo en un
lugar de trabajo, ayudando a demostrar las habilidades que cada estudiante posee,
habilidades que solo nacen en el momento adecuado para dar solución de forma
positiva.
Se asume que los conocimientos que posee el estudiante adquiridos por la enseñanza del
docente van a ser utilizados en el mismo periodo, de lo contrario se tiene la satisfacción
de engrandecer lo aprendido y forma parte del crecimiento personal e intelectual de una
persona.
COLEGIO DE BACHILLERATO “REMIGIO GEO GOMEZ GUERRERO”
Fundado el 08 de Julio de 1976. Según Acuerdo Ministerial N° 1387
Dirección: Av. La República y Asaad Bucaram
e-mail: colegioremigiogeogomez_2462@hotmail.es
Telf.: 072-510370
-10-
FormaciónDeCentrosDeTrabajo
Informe
INTRODUCCIÓN
Hoy en día la innovación tecnológica es necesaria mantenerla al tanto de las TIC
(Tecnologías de la información y la comunicación), pues a medida que el tiempo avanza
la tecnología incrementa creando nuevas fuentes de información que contribuyen al
desarrollo en distintos ámbitos de forma que contribuye de cierta forma al crecimiento
económico.
Cabe recalcar que estas prácticas permitirán al estudiante obtener un cúmulo de
experiencias vivenciales de cada una de lo aprendido en el aula de clases y que las pondrá
en práctica de manera responsable, de manera que le ayuda a ser una persona mejorando
sus aptitudes personales eficacia y efectividad, apreciación estética imagen y apariencia
personal, le otorga las herramientas necesarias para proyectarse como imagen exitosa,
positiva y segura, con modales adecuados y conocimientos
Es por ello que es muy importante la aplicación de los conocimientos adquiridos por
medio de la práctica ya que conlleva al estudiante a un mejor rendimiento y formación
académica que a futuro le ayudara en el ámbito laboral.
El presente informe contiene los siguientes capítulos:
Capítulo 1: La formación de centros de trabajo y su importancia para la formación
profesional, en este capítulo se menciona el marco normativo, la importancia, objetivo
general y objetivos específicos.
Capítulo 2: Este capítulo contiene la teoría frente al FCT, expectativas, dificultades,
problemas y tomas de decisiones.
Capítulo 3: Este capítulo posee la descripción general de la empresa, actividad de la
empresa, misión, visión, objetivo general y específicos, organigrama.
Capítulo 4: En este capítulo el pasante describe detalladamente cada una delas labores
realizadas en el FCT, el FCT como mejor experiencia laboral.
COLEGIO DE BACHILLERATO “REMIGIO GEO GOMEZ GUERRERO”
Fundado el 08 de Julio de 1976. Según Acuerdo Ministerial N° 1387
Dirección: Av. La República y Asaad Bucaram
e-mail: colegioremigiogeogomez_2462@hotmail.es
Telf.: 072-510370
-11-
FormaciónDeCentrosDeTrabajo
Informe
CAPITULO 1: LA FORMACION DE CENTROSDE TRABAJO Y
SU IMPORTANCIAPARA LA FORMACIÓN PROFESIONAL
1.1 MARCO NORMATIVO
ტ El marco legal que sustente la planificación, puesta en marcha y evaluación de
la Reforma de educación técnica en todo el territorio nacional. Otorgando
directrices generales sobre su aplicación, por ende el desarrollo de la FCT, es
la siguiente:
ტ La constitución del ecuador en junio de 1988, en la sección octava de la
educación, articulo 66, establece entre otros aspectos que: “la Educación
proporcionara destre para la eficiencia en el trabajo y la producción, estimulara
la creatividad y el pleno desarrollo de la personalidad y las especiales
habilidades de cada personas. La educación preparara para el trabajo y para
producir conocimientos “…”
ტ En todos los niveles del sistema educativo se procuraran prácticas que
estimulen el ejercicio y la producción de artesanías, oficios e industrias.
ტ El artículo 1º, literal f) del reglamento general de la ley orgánica de educación,
determina: “integrar la educación con el trabajo y el proceso productivo,
especialmente en los campos agropecuarios, industrial y artesanal, de acuerdo
con los requerimientos del país”.
ტ El derecho ejecutivo Nº 1786, publicado en el registro oficial 400, del 29 de
agosto de 2001, mediante el cual el presidente constitucional de la república,
establece un marco normativo general con lineamientos administrativos
curriculares para reformar y ordenar el bachillerato en el ecuador, con especial
estasis el bachillerato técnico.
ტ El acuerdo ministerial Nº3425 de agosto del 2004, establece la nueva estructura
organizativa y académica de los veinte y seis bachilleratos técnicos, n esta se
incorpora en periodo obligatorio de formación en la empresas.
COLEGIO DE BACHILLERATO “REMIGIO GEO GOMEZ GUERRERO”
Fundado el 08 de Julio de 1976. Según Acuerdo Ministerial N° 1387
Dirección: Av. La República y Asaad Bucaram
e-mail: colegioremigiogeogomez_2462@hotmail.es
Telf.: 072-510370
-12-
FormaciónDeCentrosDeTrabajo
Informeტ El acuerdo Nº 334 del 18 de agosto de 2005, se reforma el articulo2 del acuerdo
3425, que hace referencia a la aprobación de los bachilleratos técnicos con sus
respectivas especializaciones, y se dispone reordenar estos bachilleratos
conforme a las modalidades establecida en el artículo 91 del reglamento general
de la ley orgánica de educación
ტ El acuerdo ministerial Nº384 del 3 de Agosto de 2006, dispone que las
autorizaciones de funcionamiento de modalidades, tipo de bachillerato,
especializaciones, ciclos y cursos deben basarse en un detenido estudio
socioeconómico del sector de influencia y de mercado, en donde se evidencie
claramente la oferta y demanda formativa. Tiene el propósito de limitar la
creación irracional de instituciones educativas técnicas que no mantienen
correspondencia con la actividad económica de la zona y no cuenta con los
recursos mínimos para ofertar formación técnica
ტ Acuerdo Nº 468 del 29 de septiembre de 2006, se constituye en marco regulador
de la administración, organización y funcionamiento de las instituciones
educativas que ofertan el bachillerato técnico.
ტ Y el acuerdo Nº 539 del 30 de octubre del 2006, el cual contiene el reglamento
de unidades educativas de producción “UEP”.
ტ EL CONVENIO-MARCO de la colaboración entre el ministerio de educación y
las cámaras de: Comercio, industria, construcción agricultura y ganadería del
ecuador
ტ Los convenios de colaboración firmados entre las diferentes direcciones
provincias del ministerio de educación y las cámaras de comercio, dentro de su
ámbito de funcionamiento
ტ Otros convenios firmados con virtualidad por las instituciones educativas que
imparten educación técnica
COLEGIO DE BACHILLERATO “REMIGIO GEO GOMEZ GUERRERO”
Fundado el 08 de Julio de 1976. Según Acuerdo Ministerial N° 1387
Dirección: Av. La República y Asaad Bucaram
e-mail: colegioremigiogeogomez_2462@hotmail.es
Telf.: 072-510370
-13-
FormaciónDeCentrosDeTrabajo
Informe
1.2 IMPORTANCIA
La formación en centros de trabajo para mi es fundamental porque así voy
mejorando en mis conocimientos teóricos y prácticos, y principalmente me ayuda
para irme desenvolviendo en un lugar de trabajo.
1.3 OBJETIVO GENERAL
Vincular al estudiante en el mundo laboral, a través de una experiencia concreta en
una empresa; constituyéndose en un mecanismo significativo para su formación en
el desarrollo de competencias productivas, favoreciendo la coparticipación de la
industria y/o empresa en la formación de los estudiantes.
Desarrollo de aplicaciones informáticas realizando la programación, pruebas y
documentación de las mismas de conformidad con los requisitos funcionales,
especificaciones aprobadas y normativas vigentes. Colaboración en el diseño bajo la
supervisión general de responsables de categoría superior.
1.4 OBJETIVO ESPECIFICO
ტ Obtener conocimientos sobre la especialidad, ya que favorecen en mi futuro
y así poder desempeñar en el campo laboral.
ტ Establecer una relación directa entre el estudiante y la empresa o industria, a
fin de involucrarse adecuadamente en las diferentes operaciones del sistema
productivo.
ტ Desarrollar una retroalimentación de los conocimientos adquiridos en el
colegio con relación a la realidad de la empresa.
COLEGIO DE BACHILLERATO “REMIGIO GEO GOMEZ GUERRERO”
Fundado el 08 de Julio de 1976. Según Acuerdo Ministerial N° 1387
Dirección: Av. La República y Asaad Bucaram
e-mail: colegioremigiogeogomez_2462@hotmail.es
Telf.: 072-510370
-14-
FormaciónDeCentrosDeTrabajo
Informe
CAPITULO 2: LA TEORÍAFRENTE AL FCT
2.1 EXPECTATIVAS Y VIALIDADES
Mi expectativa propuesta a alcanzar fue aplicar los conocimientos adquiridos en
clase aportando en la labor de Almacén Anthony con responsabilidad dispuesto a
aprender más con el fin de cumplir una meta concreta para recibir una buena
evaluación por parte del tutor empresarial como del profesor tutor.
La combinación de fortalezas y debilidades ayudaron a formar parte de mis
expectativas ya que al realizar una tarea fueron motivo para proponerme llevar a
cabo poniendo en práctica mis conocimientos y destrezas aprendidas desarrollando
actitudes que me ayudar en el futuro profesional en el campo laboral en el que hoy
en día cada persona se enfrenta
El logro de mis objetivos se basaron en:
ტ La planificación de un buen programa trabajo.
ტ Utilizar la metodología correcta de aprendizaje.
ტ La orientación y el seguimiento del tutor de la empresa.
2.2 DIFICULTADES
ტ Desarmar y armar portátiles.
ტ Darle mantenimiento a las impresoras.
2.3 PROBLEMAS Y TOMAS DE DECISIONES
ტ Al iniciar de las prácticas del FCT me pude encontrar con pequeños
problemas, que poco a poco los solucione con la ayuda del tutor empresarial,
los cuales detallo a continuación las situaciones y lo que hice para mejorar:
Uno de los problemas que se me presento es armar un CPU por lo cual el tutor
me instruyo para hacerlo de forma correcta de modo que en otra ocasión lo
pueda hacer sin ningún problema.
COLEGIO DE BACHILLERATO “REMIGIO GEO GOMEZ GUERRERO”
Fundado el 08 de Julio de 1976. Según Acuerdo Ministerial N° 1387
Dirección: Av. La República y Asaad Bucaram
e-mail: colegioremigiogeogomez_2462@hotmail.es
Telf.: 072-510370
-15-
FormaciónDeCentrosDeTrabajo
Informe
CAPITULO 3: DESCRIPCIÓNGENERALDE LA INSTITUCIÓN O
EMPRESA
3.1 RESEÑA HISTÓRICA
El Almacén Anthony, es una empresa privada que fue creada 20 de
febrero del 2009 e inicia sus actividades 29 de Marzo 2009, con el
aporte único de la Sra. Jessica Castillo.
Mismo que invirtió un pequeño capital para la comercialización de
electrodomésticos en las calles Av. La República y Santa Rosa, la
misma que se ha dedicado a la comercialización al por menor y mayor
de gran variedad de electrodomésticos, artículos del hogar,
computadoras, a fin de satisfacer las necesidades de muchos clientes.
Desde sus inicios el local se especializó en la comercialización y venta
de electrodomésticos de las mejores marcas, ofreciendo como
diferencia y ventaja por sus electrodomésticos.
Con esfuerzo y tenacidad, la empresa ha logrado alcanzar el liderazgo
y competitivo ambiente, siendo reconocida su mercadería y por contar
con las mejores ofertas y precios.
3.2 ACTIVIDDES DE LA EMPRESA
ტ Venta de electrodomésticos, al mayor y menor.
ტ Venta productos electrónicos al por mayor y menor.
ტ Venta de motos al por mayor y menor.
ტ Venta de accesorios para el hogar.
ტ Venta de muebles y equipamiento de oficina.
3.3 MISIÓN
ALMACENES ANTHONY tiene como misión: “Satisfacer al cliente con una
atención adecuada y productos de alta calidad a precios cómodos”.
COLEGIO DE BACHILLERATO “REMIGIO GEO GOMEZ GUERRERO”
Fundado el 08 de Julio de 1976. Según Acuerdo Ministerial N° 1387
Dirección: Av. La República y Asaad Bucaram
e-mail: colegioremigiogeogomez_2462@hotmail.es
Telf.: 072-510370
-16-
FormaciónDeCentrosDeTrabajo
Informe
3.4 VISIÓN
ALMACENES ANTHONY tiene como visión: “Llegar a ser reconocidos
Nacionalmente como una empresa transparente y confiable.
3.5 OBJETIVO GENERALES Y ESPECIFICOS
OBJETIVO GENERAL
Compra y venta de electrodomésticos para ser comercializados en el cantón
Huaquillas, con la finalidad de brindar bienestar a la ciudadanía de bajos recursos
económicos, otorgando créditos y vendiendo a precios económicos productos de alta
calidad.
OBJETIVOS ESPECIFICOS
ტ Ofrecer productos de marcas reconocidas y de prestigio mundial.
ტ Brindar créditos hasta un plazo no mayor de 18 meses.
ტ Otorgar servicios antes durante y después de la comercialización Prever con
anticipación las probabilidades futuras del negocio.
COLEGIO DE BACHILLERATO “REMIGIO GEO GOMEZ GUERRERO”
Fundado el 08 de Julio de 1976. Según Acuerdo Ministerial N° 1387
Dirección: Av. La República y Asaad Bucaram
e-mail: colegioremigiogeogomez_2462@hotmail.es
Telf.: 072-510370
-17-
FormaciónDeCentrosDeTrabajo
Informe
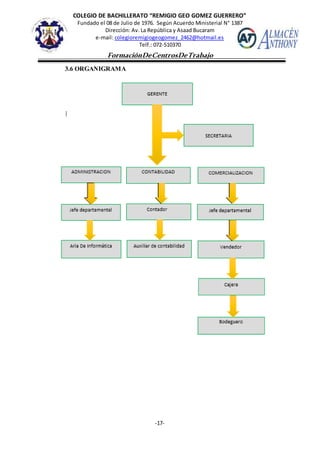
3.6 ORGANIGRAMA
COLEGIO DE BACHILLERATO “REMIGIO GEO GOMEZ GUERRERO”
Fundado el 08 de Julio de 1976. Según Acuerdo Ministerial N° 1387
Dirección: Av. La República y Asaad Bucaram
e-mail: colegioremigiogeogomez_2462@hotmail.es
Telf.: 072-510370
-18-
FormaciónDeCentrosDeTrabajo
Informe
CAPITULO 4: EXPERIENCIAS Y ACTIVIDADES
DESARROLLADAS EN EL FCT
4.1 EL FCT ESTUDIANTIL COMO LA MEJOR EXPERIENCIA LABORAL
Las experiencias que adquirí dentro de la empresa donde realice las prácticas fue
algo nuevo y bonito ya que ingresar en el campo laboral es poner en practica
conocimientos adquiridos más que todo hacer frente a la realidad dentro del mundo
de la tecnología aplicando técnicas y enseñanzas aprendidas para dar solución a los
problemas que se enfrentan dentro del campo laboral adquiriendo nuevas
responsabilidades siendo aprendices directos para forjar un nuevo futuro
emprendedor en mi carrera.
Dentro de la empresa me ofrecieron una gran acogida, siempre dispuestos a guiarme
enseñándome e indicándome como debería desempeñarme dando confianza en cada
actividad que realizaba en su empresa es por ello que al indicarme paso a paso
enriquecían mis conocimientos cada día en la empresa.
4.2 DESCRIPCIÓN DE LAS ACTIVIDADES REALIZADAS
SEMANA 1
En esta semana recibimos charlas previo a las prácticas en donde Psicóloga Melva
Blacio, fue la encargada de inculcarnos los valores, que debíamos tener presente en la
empresa en la cual íbamos a trabajar y para ello se basó en videos reflexivos en donde
nos mostraba lo importante que era la puntualidad, la honradez, la amabilidad, la
responsabilidad, entre otros.
Después de ello él Lic. Elvis Loayza nos explicó de lo importante que iban hacer las
practicas a realizar en las empresas, ya que por ello era fundamental para que nosotros
los estudiantes obtengamos experiencia, técnica laboral y de esta manera irnos
familiarizando poco a poco en lo que compete a la área técnica.
COLEGIO DE BACHILLERATO “REMIGIO GEO GOMEZ GUERRERO”
Fundado el 08 de Julio de 1976. Según Acuerdo Ministerial N° 1387
Dirección: Av. La República y Asaad Bucaram
e-mail: colegioremigiogeogomez_2462@hotmail.es
Telf.: 072-510370
-19-
FormaciónDeCentrosDeTrabajo
Informe
SEMANA 2
En esta primera semana realice las prácticas en el Almacén Anthony donde iba a
desarrollar las actividades del Módulo Formación en Centros de Trabajo (MFCT); me
presente ante la GERENTA AIDEE GUERRERO, ella amablemente me dijo que iba a
trabajar conjuntamente con el técnico Fabian José Apolo ya estando trabajando con el
me dio algunas indicaciones acerca lo que iba a realizar tales como: limpiar
computadoras, darles mantenimiento, formatearlas, armar nuevas computadoras entre
otras actividades.
SEMANA 3
En la segunda semana fue mejor, porque ya cogí confianza con todos los de la empresa y
así trabajábamos mucho mejor nos comprendíamos de la mejor manera tanto con los
trabajadores, del gerente y de la secretaria, desarrolle mis conocimientos aprendidos en el
Colegio de Bachillerato REMIGIO GEO GOMEZ GUERRERO, aprendí un sinnúmero
de cosas con ayuda de el técnico, cosas que no sabía pero a poco a poco me fui
afianzando a ellas facilitándose así lo que iba a realizar en el transcurso del tiempo que
tenía que estar en la empresa y asi ir aprendiendo muchas cosas más.
SEMANA 4
En esta semana el técnico me enseñó a desarmar portátiles, impresoras, y luego lo puse
en práctica en un trabajo y luego en casa para cerciorarme de haber aprendido
correctamente y hacer los pasos correctos y tomar las debidas precauciones.
Finalmente el día viernes 2/12/2016 finalice mis prácticas en el Almacén Anthony fue
triste despedirme de todos, ya que en tan solo poco tiempo me había familiarizado con
todos y cada uno de ellos pero sin embargo les di las gracias a todos por brindarme sus
conocimientos y haber tenido paciencia para enseñarme todo lo aprendido en el almacén.
COLEGIO DE BACHILLERATO “REMIGIO GEO GOMEZ GUERRERO”
Fundado el 08 de Julio de 1976. Según Acuerdo Ministerial N° 1387
Dirección: Av. La República y Asaad Bucaram
e-mail: colegioremigiogeogomez_2462@hotmail.es
Telf.: 072-510370
-20-
FormaciónDeCentrosDeTrabajo
Informe
CONCLUSIONES
El realizar las prácticas ha contribuido en gran manera el aprender y enriquecer nuestro
conocimiento como estudiante al experimentar dentro del campo laboral actividades que
contribuyen una mejor metodología de aprendizaje.
ტ Los conocimientos adquiridos en las aulas son la base fundamental para nuestro
desempeño como futuros profesionales, motivo por el cual los estudiantes
debemos aprovechar los conocimientos que los docentes imparten en clases.
ტ Me ofrecieron el ambiente de compañerismo, lo cual es importante en una
organización y me enseñaron lo importante que es el trabajo en equipo.
ტ Mediante el proceso de prácticas las empresas pueden conocer el nivel de
educación que brinda el Colegio de Bachillerato “Remigio Geo Gómez
Guerrero”, los pasantes deben demostrar su mayor destreza y habilidad en las
actividades que vayan a desempeñar, dejando en alto el nombre de la institución.
RECOMENDACIONES
ტ Que el Colegio de Bachillerato “Remigio Geo Gómez Guerrero” continúe con el
proceso de las Pasantías para la vinculación de los estudiantes en el ámbito
laboral.
ტ Se recomienda a los futuros pasantes ser eficientes en la realización de los
trabajos encomendados por el tutor empresarial, mostrando sus destrezas y
habilidades para dejar una buena imagen de nuestro desempeño como
profesional y de calidad educativa de nuestra institución.
ტ El Extender las facilidades necesarias a los estudiantes para que realicen
pasantías en la Institución, como hasta ahora lo han hecho.
COLEGIO DE BACHILLERATO “REMIGIO GEO GOMEZ GUERRERO”
Fundado el 08 de Julio de 1976. Según Acuerdo Ministerial N° 1387
Dirección: Av. La República y Asaad Bucaram
e-mail: colegioremigiogeogomez_2462@hotmail.es
Telf.: 072-510370
-21-
FormaciónDeCentrosDeTrabajo
Informe
BIBLIOGRAFÍA
ტ http://www.anjatega.com/old/attachments/article/134/GUIA%20_FCT.pdf
ტ http://cedecomsa.webcindario.com/cpu.html
ტ http://www.monografias.com/trabajos99/formacion-centros-trabajo/formacion-
centros-trabajo.shtml
ტ http://www.importancia.org/practica-profesional.php
ტ http://www.monografias.com/trabajos27/diccionario-informatica/diccionario-
informatica.shtml
ტ http://www.fac.org.ar/fec/cursofac/glosario.htm
ტ http://moheweb.galeon.com/diccinformatic.htm
ტ http://www.informatica-hoy.com.ar/hardware-pc-desktop/Armar-una-PC-
Ensamblaje.php
ტ https://www.taringa.net/post/imagenes/15240128/Desarma-y-limpia-tu-
notebook-PROPIO.html
ტ http://www.taringa.net/post/noticias/18584279/Limpieza-Manual-de-Cabezales-
EPSON-L355.html
COLEGIO DE BACHILLERATO “REMIGIO GEO GOMEZ GUERRERO”
Fundado el 08 de Julio de 1976. Según Acuerdo Ministerial N° 1387
Dirección: Av. La República y Asaad Bucaram
e-mail: colegioremigiogeogomez_2462@hotmail.es
Telf.: 072-510370
-22-
FormaciónDeCentrosDeTrabajo
Informe
GLOSARIO DE TÉRMINOS
BOLSA DE VALORES. Institución económica en la que se produce la contratación
pública o mercantil de toda clase de títulos valores: acciones, obligaciones, fondos
públicos, etc. Diariamente al final de la sesión se publican las cotizaciones y el índice
bursátil del día. Edificio público donde se realizan las operaciones financieras relativas
a mercancías, valores mobiliarios, etc. La bolsa es el mercado donde los agentes de
cambio se reúnen periódicamente, en el parqué (espacio físico determinado y delimitado
dentro del edificio de la bolsa), para efectuar la negociación pública de los valores.
LIDERAZGO: incentivamos a nuestro personal a trabajar con Entusiasmo, dedicación,
capacidad e iniciativa en el logro de Objetivos comunes.
ACTIVEX: Tecnología creada por la empresa Microsoft que brinda un entorno
de programación para permitir la interacción y la personalización de los sitios Web.
ACCESO DIRECTO: es un ícono que permite abrir más fácilmente un
determinado programa o archivo.
ACROBAT READER: programa de Adobe que permite capturar documentos y verlos
en su apariencia original. Acrobat trabaja con archivos PDF.
ADJUNTO: Se llama así a un archivo de datos (por ejemplo una planilla de cálculo o
una carta de procesador de textos) enviado junto a un mensaje de correo electrónico.
AGENTE (AGENT): Pequeño programa "inteligente" creado para efectuar ciertas
tareas, facilitando la operatoria del usuario. Un ejemplo muy conocido de agente son los
Asistentes (wizards) que existen en la mayoría de los softwares modernos.
ADSL: Asymmetric Digital Subscriber Line. Tecnología para
transmitir información digital a elevados anchos de banda. A diferencia del servicio dial
up, ADSL provee una conexión permanente y de gran velocidad. Esta tecnología utiliza
la mayor parte del canal para enviar información al usuario, y sólo una pequeña parte
para recibir información del usuario.
AGP: puerto acelerador de gráficos. Permite correr velozmente archivos gráficos
tridimensionales.
ALGORITMO: conjunto de reglas bien definidas para la resolución de un problema.
Un programa de software es la transcripción, en lenguaje de programación, de
un algoritmo.
COLEGIO DE BACHILLERATO “REMIGIO GEO GOMEZ GUERRERO”
Fundado el 08 de Julio de 1976. Según Acuerdo Ministerial N° 1387
Dirección: Av. La República y Asaad Bucaram
e-mail: colegioremigiogeogomez_2462@hotmail.es
Telf.: 072-510370
-23-
FormaciónDeCentrosDeTrabajo
Informe
ANEXOS
Anexo 2.: En esta foto fuimos
a la casa de un señor a instalar
una impresora Epson L-375 de
tal modo que quede lista para
imprimir.
Anexo 1.: En esta foto
formateamos una portátil y le
instalamos otro sistema
operativo y le instalamos los
programas básicos y pedidos
por el cliente.
COLEGIO DE BACHILLERATO “REMIGIO GEO GOMEZ GUERRERO”
Fundado el 08 de Julio de 1976. Según Acuerdo Ministerial N° 1387
Dirección: Av. La República y Asaad Bucaram
e-mail: colegioremigiogeogomez_2462@hotmail.es
Telf.: 072-510370
-24-
FormaciónDeCentrosDeTrabajo
Informe
Anexo 3.: En esta foto
desarmamos una portátil para darle
una limpieza verificar por qué
razón la pantalla no prendía luego
de verificar encontramos el error y
lo arreglamos y la volvimos armar
adecuadamente.
Anexo 4.: En esta foto
desarmamos una computadora
para darle una limpieza e
instalarle el nuevo sistema
operativo e instalarle nuevos
programas.

Informe fct

  • 1.
    COLEGIO DE BACHILLERATO“REMIGIO GEO GOMEZ GUERRERO” Nombre: Carlos Daniel Gualán Carreño Especialidad: Aplicaciones Informáticas Empresa Colaboradora: Almacén Anthony Tutor Empresarial: Fabián José Apolo aponte Docente Tutor: Maura Angélica Anchundia Castro Duración del Módulo FCT: 160 Horas INFORME DEL MÓDULO FORMACIÓN EN CENTROS DE TRABAJO “FCT” HUAQUILLAS – EL ORO - ECUADOR
  • 2.
    COLEGIO DE BACHILLERATO“REMIGIO GEO GOMEZ GUERRERO” Fundado el 08 de Julio de 1976. Según Acuerdo Ministerial N° 1387 Dirección: Av. La República y Asaad Bucaram e-mail: colegioremigiogeogomez_2462@hotmail.es Telf.: 072-510370 -2- FormaciónDeCentrosDeTrabajo Informe Índice CARATULA.......................................................................................................................1 ÍNDICE............................................................................... Error! Bookmark not defined. DEDICATORIA.................................................................................................................4 AGRADECIMIENTO........................................................................................................5 CERTIFICADO DEL FCT.................................................................................................6 CERTIFICADO DEL TUTOR DEL PLANTEL................................................................7 CALIFICACIÓN DEL INFORME.....................................................................................8 JUSTIFICACIÓN ..............................................................................................................9 INTRODUCCIÓN............................................................................................................10 CAPITULO 1: LA FORMACION DE CENTROS DE TRABAJO YSU IMPORTANCIA PARA LA FORMACIÓN PROFESIONAL .....................................................................11 1.1 MARCO NORMATIVO .........................................................................................11 1.2 IMPORTANCIA....................................................................................................13 1.3 OBJETIVO GENERAL..........................................................................................13 1.4 OBJETIVO ESPECIFICO......................................................................................13 CAPITULO 2: LA TEORÍA FRENTE AL FCT...............................................................14 2.1 EXPECTATIVAS Y VIALIDADES........................................................................14 2.2 DIFICULTADES....................................................................................................14 2.3 PROBLEMAS Y TOMAS DE DECISIONES ........................................................14 CAPITULO 3: DESCRIPCIÓN GENERAL DE LA INSTITUCIÓN O EMPRESA........15 3.1 RESEÑA HISTÓRICA ...........................................................................................15 3.2 ACTIVIDDES DE LA EMPRESA..........................................................................15 3.3 MISIÓN ..................................................................................................................15 3.4 VISIÓN...................................................................................................................16 3.5 OBJETIVO GENERALES Y ESPECIFICOS.........................................................16 OBJETIVO GENERAL...............................................................................................16 OBJETIVOS ESPECIFICOS.......................................................................................16 3.6 ORGANIGRAMA...................................................................................................17 CAPITULO 4: EXPERIENCIAS YACTIVIDADES DESARROLLADAS EN EL FCT .18
  • 3.
    COLEGIO DE BACHILLERATO“REMIGIO GEO GOMEZ GUERRERO” Fundado el 08 de Julio de 1976. Según Acuerdo Ministerial N° 1387 Dirección: Av. La República y Asaad Bucaram e-mail: colegioremigiogeogomez_2462@hotmail.es Telf.: 072-510370 -3- FormaciónDeCentrosDeTrabajo Informe 4.1 EL FCT ESTUDIANTIL COMO LA MEJOR EXPERIENCIA LABORAL..........18 4.2 DESCRIPCIÓN DE LAS ACTIVIDADES REALIZADAS.....................................18 CONCLUSIONES............................................................................................................20 RECOMENDACIONES...................................................................................................20 BIBLIOGRAFÍA..............................................................................................................21 GLOSARIO DE TÉRMINOS...........................................................................................22 ANEXOS..........................................................................................................................23
  • 4.
    COLEGIO DE BACHILLERATO“REMIGIO GEO GOMEZ GUERRERO” Fundado el 08 de Julio de 1976. Según Acuerdo Ministerial N° 1387 Dirección: Av. La República y Asaad Bucaram e-mail: colegioremigiogeogomez_2462@hotmail.es Telf.: 072-510370 -4- FormaciónDeCentrosDeTrabajo Informe DEDICATORIA A mis padres, por estar conmigo, por enseñarme a crecer y a que si caigo debo levantarme, por apoyarme y guiarme, por ser las bases que me ayudaron a llegar hasta aquí. El presente trabajo es dedicado a mi familia, mis profesores, mis amigos quienes han sido parte fundamental para escribir este informe, ellos son quienes me dieron grandes enseñanzas y los principales protagonistas de este “sueño alcanzado”. CARLOS DANIEL GUALÁN CARREÑO
  • 5.
    COLEGIO DE BACHILLERATO“REMIGIO GEO GOMEZ GUERRERO” Fundado el 08 de Julio de 1976. Según Acuerdo Ministerial N° 1387 Dirección: Av. La República y Asaad Bucaram e-mail: colegioremigiogeogomez_2462@hotmail.es Telf.: 072-510370 -5- FormaciónDeCentrosDeTrabajo Informe AGRADECIMIENTO Quiero agradecer en primer lugar a Dios, por guiarme en el camino y fortalecerme espiritualmente para empezar un camino lleno de éxito. Así, quiero mostrar mi gratitud a todas aquellas personas que estuvieron presentes en la realización de este informe, agradecer todas sus ayudas, sus palabras motivadoras, sus conocimientos, sus consejos y su dedicación. Muestro mis más sinceros agradecimientos a mi tutor de proyecto, quien con su conocimiento y su guía fue una pieza clave para que pudiera desarrollar una clave de hechos que fueron imprescindibles para cada etapa de desarrollo del trabajo. A mis compañeros, quienes a través de tiempo fuimos fortaleciendo una amistad y creando una familia, muchas gracias por toda su colaboración, por convivir todo este tiempo conmigo, por compartir experiencias, alegrías, frustraciones, llantos, tristezas, peleas, celebraciones y múltiples factores que ayudaron a que hoy seamos como una familia, por aportarme confianza y por crecer juntos en este proyecto, muchas gracias. Por último, quiero agradecer a la base de todo, a mi familia, en especial a mis padres, que quienes con sus consejos fueron el motor de arranque y mi constante motivación, muchas gracias por su paciencia y comprensión, y sobre todo por su amor. ¡Muchas gracias por todo!
  • 6.
    COLEGIO DE BACHILLERATO“REMIGIO GEO GOMEZ GUERRERO” Fundado el 08 de Julio de 1976. Según Acuerdo Ministerial N° 1387 Dirección: Av. La República y Asaad Bucaram e-mail: colegioremigiogeogomez_2462@hotmail.es Telf.: 072-510370 -6- FormaciónDeCentrosDeTrabajo Informe CERTIFICADO DELFCT Av. La República entre 19 de octubre y santa rosa Tel: 2996104 Huaquillas, 09 de Diciembre de 2016 CERTIFICO: Que el señor CARLOS DANIEL GUALÁN CARREÑO con documento de identidad 070706537-1, estudiante del Colegio de Bachillerato “Remigio Geo Gómez Guerrero”, como parte del Módulo Formación en Centros de Trabajo, laboró 160 horas en esta Empresa , durante el periodo comprendido desde 14/11/2016 hasta 02/12/2016. En el cumplimiento de sus labores ha demostrado durante su permanencia ser una persona honorable, responsable y cumplidora con las labores que le fueron encomendadas. Es todo lo que puedo decir en honor a la verdad. El señor puede hacer uso del presente como a bien tuviere, sin uso jurídico. Atentamente, FABIAN JOSÉ APOLO APONTE
  • 7.
    COLEGIO DE BACHILLERATO“REMIGIO GEO GOMEZ GUERRERO” Fundado el 08 de Julio de 1976. Según Acuerdo Ministerial N° 1387 Dirección: Av. La República y Asaad Bucaram e-mail: colegioremigiogeogomez_2462@hotmail.es Telf.: 072-510370 -7- FormaciónDeCentrosDeTrabajo Informe CERTIFICADO DELTUTOR DEL PLANTEL Huaquillas, 09 de Diciembre del 2016 QUE EL PRESENTE HA SIDO PROLIJAMENTE REVISADO POR LO TANTO AUTORIZO SU PRESENTACION. MAURA ANGELICA ANCHUNDIA CASTRO
  • 8.
    COLEGIO DE BACHILLERATO“REMIGIO GEO GOMEZ GUERRERO” Fundado el 08 de Julio de 1976. Según Acuerdo Ministerial N° 1387 Dirección: Av. La República y Asaad Bucaram e-mail: colegioremigiogeogomez_2462@hotmail.es Telf.: 072-510370 -8- FormaciónDeCentrosDeTrabajo Informe CALIFICACIÓN DEL INFORME Calificación del informe Presentado Por CARLOS DANIEL GUALÁN CARREÑO Profesor Tutor: MAURA ANGELICA ANCHUNDIA CASTRO CALIFICACIÓN ____________ ___________ NUMERO LETRAS
  • 9.
    COLEGIO DE BACHILLERATO“REMIGIO GEO GOMEZ GUERRERO” Fundado el 08 de Julio de 1976. Según Acuerdo Ministerial N° 1387 Dirección: Av. La República y Asaad Bucaram e-mail: colegioremigiogeogomez_2462@hotmail.es Telf.: 072-510370 -9- FormaciónDeCentrosDeTrabajo Informe JUSTIFICACIÓN Las pasantías son todas las cualidades, destrezas y conocimientos adquiridos por un estudiante durante su proceso de aprendizaje y enseñanza, por lo cual demuestra en un área de trabajo poniendo en práctica lo aprendido ayudando a obtener experiencia en el campo laboral ya que no es necesario solo el conocimiento académico si no la práctica dentro del ámbito en el que se desempeña el área de aplicaciones informáticas. Es importante participar día a día en el desarrollo de cada actividad propia de Almacén Anthony, ya que fomenta tanto la formación académica como personalmente, y de esta manera brinda una relación propia y estrictamente de trabajo con las personas que laboran en la misma. Poniendo en práctica los conocimientos adquiridos como base para enfrentar situaciones diarias a mejorar el desempeño y la habilidad como pasante, ayudando a mejorar en el ámbito de Aplicaciones Informáticas; constituyendo de manera relevante un pilar en la formación como futuro-profesional. A medida que se he trabajado dentro de Almacén Anthony se hace familiar la labor y he obtenido nuevos conocimientos más amplios sobre la misma; tratándose de un periodo de nuevas enseñanzas y experiencias que se basan en los conocimientos adquiridos anteriormente y con la posibilidad de absorber muchos nuevos. Es conveniente mencionar que más que el conocimiento adquirido en cada aula de clase no es suficiente para contribuir al desarrollo tanto intelectual como personal en el campo laboral ya que ayuda a despejar dudas que quizá no hay mejor respuesta que experimentarlo en un lugar de trabajo, ayudando a demostrar las habilidades que cada estudiante posee, habilidades que solo nacen en el momento adecuado para dar solución de forma positiva. Se asume que los conocimientos que posee el estudiante adquiridos por la enseñanza del docente van a ser utilizados en el mismo periodo, de lo contrario se tiene la satisfacción de engrandecer lo aprendido y forma parte del crecimiento personal e intelectual de una persona.
  • 10.
    COLEGIO DE BACHILLERATO“REMIGIO GEO GOMEZ GUERRERO” Fundado el 08 de Julio de 1976. Según Acuerdo Ministerial N° 1387 Dirección: Av. La República y Asaad Bucaram e-mail: colegioremigiogeogomez_2462@hotmail.es Telf.: 072-510370 -10- FormaciónDeCentrosDeTrabajo Informe INTRODUCCIÓN Hoy en día la innovación tecnológica es necesaria mantenerla al tanto de las TIC (Tecnologías de la información y la comunicación), pues a medida que el tiempo avanza la tecnología incrementa creando nuevas fuentes de información que contribuyen al desarrollo en distintos ámbitos de forma que contribuye de cierta forma al crecimiento económico. Cabe recalcar que estas prácticas permitirán al estudiante obtener un cúmulo de experiencias vivenciales de cada una de lo aprendido en el aula de clases y que las pondrá en práctica de manera responsable, de manera que le ayuda a ser una persona mejorando sus aptitudes personales eficacia y efectividad, apreciación estética imagen y apariencia personal, le otorga las herramientas necesarias para proyectarse como imagen exitosa, positiva y segura, con modales adecuados y conocimientos Es por ello que es muy importante la aplicación de los conocimientos adquiridos por medio de la práctica ya que conlleva al estudiante a un mejor rendimiento y formación académica que a futuro le ayudara en el ámbito laboral. El presente informe contiene los siguientes capítulos: Capítulo 1: La formación de centros de trabajo y su importancia para la formación profesional, en este capítulo se menciona el marco normativo, la importancia, objetivo general y objetivos específicos. Capítulo 2: Este capítulo contiene la teoría frente al FCT, expectativas, dificultades, problemas y tomas de decisiones. Capítulo 3: Este capítulo posee la descripción general de la empresa, actividad de la empresa, misión, visión, objetivo general y específicos, organigrama. Capítulo 4: En este capítulo el pasante describe detalladamente cada una delas labores realizadas en el FCT, el FCT como mejor experiencia laboral.
  • 11.
    COLEGIO DE BACHILLERATO“REMIGIO GEO GOMEZ GUERRERO” Fundado el 08 de Julio de 1976. Según Acuerdo Ministerial N° 1387 Dirección: Av. La República y Asaad Bucaram e-mail: colegioremigiogeogomez_2462@hotmail.es Telf.: 072-510370 -11- FormaciónDeCentrosDeTrabajo Informe CAPITULO 1: LA FORMACION DE CENTROSDE TRABAJO Y SU IMPORTANCIAPARA LA FORMACIÓN PROFESIONAL 1.1 MARCO NORMATIVO ტ El marco legal que sustente la planificación, puesta en marcha y evaluación de la Reforma de educación técnica en todo el territorio nacional. Otorgando directrices generales sobre su aplicación, por ende el desarrollo de la FCT, es la siguiente: ტ La constitución del ecuador en junio de 1988, en la sección octava de la educación, articulo 66, establece entre otros aspectos que: “la Educación proporcionara destre para la eficiencia en el trabajo y la producción, estimulara la creatividad y el pleno desarrollo de la personalidad y las especiales habilidades de cada personas. La educación preparara para el trabajo y para producir conocimientos “…” ტ En todos los niveles del sistema educativo se procuraran prácticas que estimulen el ejercicio y la producción de artesanías, oficios e industrias. ტ El artículo 1º, literal f) del reglamento general de la ley orgánica de educación, determina: “integrar la educación con el trabajo y el proceso productivo, especialmente en los campos agropecuarios, industrial y artesanal, de acuerdo con los requerimientos del país”. ტ El derecho ejecutivo Nº 1786, publicado en el registro oficial 400, del 29 de agosto de 2001, mediante el cual el presidente constitucional de la república, establece un marco normativo general con lineamientos administrativos curriculares para reformar y ordenar el bachillerato en el ecuador, con especial estasis el bachillerato técnico. ტ El acuerdo ministerial Nº3425 de agosto del 2004, establece la nueva estructura organizativa y académica de los veinte y seis bachilleratos técnicos, n esta se incorpora en periodo obligatorio de formación en la empresas.
  • 12.
    COLEGIO DE BACHILLERATO“REMIGIO GEO GOMEZ GUERRERO” Fundado el 08 de Julio de 1976. Según Acuerdo Ministerial N° 1387 Dirección: Av. La República y Asaad Bucaram e-mail: colegioremigiogeogomez_2462@hotmail.es Telf.: 072-510370 -12- FormaciónDeCentrosDeTrabajo Informeტ El acuerdo Nº 334 del 18 de agosto de 2005, se reforma el articulo2 del acuerdo 3425, que hace referencia a la aprobación de los bachilleratos técnicos con sus respectivas especializaciones, y se dispone reordenar estos bachilleratos conforme a las modalidades establecida en el artículo 91 del reglamento general de la ley orgánica de educación ტ El acuerdo ministerial Nº384 del 3 de Agosto de 2006, dispone que las autorizaciones de funcionamiento de modalidades, tipo de bachillerato, especializaciones, ciclos y cursos deben basarse en un detenido estudio socioeconómico del sector de influencia y de mercado, en donde se evidencie claramente la oferta y demanda formativa. Tiene el propósito de limitar la creación irracional de instituciones educativas técnicas que no mantienen correspondencia con la actividad económica de la zona y no cuenta con los recursos mínimos para ofertar formación técnica ტ Acuerdo Nº 468 del 29 de septiembre de 2006, se constituye en marco regulador de la administración, organización y funcionamiento de las instituciones educativas que ofertan el bachillerato técnico. ტ Y el acuerdo Nº 539 del 30 de octubre del 2006, el cual contiene el reglamento de unidades educativas de producción “UEP”. ტ EL CONVENIO-MARCO de la colaboración entre el ministerio de educación y las cámaras de: Comercio, industria, construcción agricultura y ganadería del ecuador ტ Los convenios de colaboración firmados entre las diferentes direcciones provincias del ministerio de educación y las cámaras de comercio, dentro de su ámbito de funcionamiento ტ Otros convenios firmados con virtualidad por las instituciones educativas que imparten educación técnica
  • 13.
    COLEGIO DE BACHILLERATO“REMIGIO GEO GOMEZ GUERRERO” Fundado el 08 de Julio de 1976. Según Acuerdo Ministerial N° 1387 Dirección: Av. La República y Asaad Bucaram e-mail: colegioremigiogeogomez_2462@hotmail.es Telf.: 072-510370 -13- FormaciónDeCentrosDeTrabajo Informe 1.2 IMPORTANCIA La formación en centros de trabajo para mi es fundamental porque así voy mejorando en mis conocimientos teóricos y prácticos, y principalmente me ayuda para irme desenvolviendo en un lugar de trabajo. 1.3 OBJETIVO GENERAL Vincular al estudiante en el mundo laboral, a través de una experiencia concreta en una empresa; constituyéndose en un mecanismo significativo para su formación en el desarrollo de competencias productivas, favoreciendo la coparticipación de la industria y/o empresa en la formación de los estudiantes. Desarrollo de aplicaciones informáticas realizando la programación, pruebas y documentación de las mismas de conformidad con los requisitos funcionales, especificaciones aprobadas y normativas vigentes. Colaboración en el diseño bajo la supervisión general de responsables de categoría superior. 1.4 OBJETIVO ESPECIFICO ტ Obtener conocimientos sobre la especialidad, ya que favorecen en mi futuro y así poder desempeñar en el campo laboral. ტ Establecer una relación directa entre el estudiante y la empresa o industria, a fin de involucrarse adecuadamente en las diferentes operaciones del sistema productivo. ტ Desarrollar una retroalimentación de los conocimientos adquiridos en el colegio con relación a la realidad de la empresa.
  • 14.
    COLEGIO DE BACHILLERATO“REMIGIO GEO GOMEZ GUERRERO” Fundado el 08 de Julio de 1976. Según Acuerdo Ministerial N° 1387 Dirección: Av. La República y Asaad Bucaram e-mail: colegioremigiogeogomez_2462@hotmail.es Telf.: 072-510370 -14- FormaciónDeCentrosDeTrabajo Informe CAPITULO 2: LA TEORÍAFRENTE AL FCT 2.1 EXPECTATIVAS Y VIALIDADES Mi expectativa propuesta a alcanzar fue aplicar los conocimientos adquiridos en clase aportando en la labor de Almacén Anthony con responsabilidad dispuesto a aprender más con el fin de cumplir una meta concreta para recibir una buena evaluación por parte del tutor empresarial como del profesor tutor. La combinación de fortalezas y debilidades ayudaron a formar parte de mis expectativas ya que al realizar una tarea fueron motivo para proponerme llevar a cabo poniendo en práctica mis conocimientos y destrezas aprendidas desarrollando actitudes que me ayudar en el futuro profesional en el campo laboral en el que hoy en día cada persona se enfrenta El logro de mis objetivos se basaron en: ტ La planificación de un buen programa trabajo. ტ Utilizar la metodología correcta de aprendizaje. ტ La orientación y el seguimiento del tutor de la empresa. 2.2 DIFICULTADES ტ Desarmar y armar portátiles. ტ Darle mantenimiento a las impresoras. 2.3 PROBLEMAS Y TOMAS DE DECISIONES ტ Al iniciar de las prácticas del FCT me pude encontrar con pequeños problemas, que poco a poco los solucione con la ayuda del tutor empresarial, los cuales detallo a continuación las situaciones y lo que hice para mejorar: Uno de los problemas que se me presento es armar un CPU por lo cual el tutor me instruyo para hacerlo de forma correcta de modo que en otra ocasión lo pueda hacer sin ningún problema.
  • 15.
    COLEGIO DE BACHILLERATO“REMIGIO GEO GOMEZ GUERRERO” Fundado el 08 de Julio de 1976. Según Acuerdo Ministerial N° 1387 Dirección: Av. La República y Asaad Bucaram e-mail: colegioremigiogeogomez_2462@hotmail.es Telf.: 072-510370 -15- FormaciónDeCentrosDeTrabajo Informe CAPITULO 3: DESCRIPCIÓNGENERALDE LA INSTITUCIÓN O EMPRESA 3.1 RESEÑA HISTÓRICA El Almacén Anthony, es una empresa privada que fue creada 20 de febrero del 2009 e inicia sus actividades 29 de Marzo 2009, con el aporte único de la Sra. Jessica Castillo. Mismo que invirtió un pequeño capital para la comercialización de electrodomésticos en las calles Av. La República y Santa Rosa, la misma que se ha dedicado a la comercialización al por menor y mayor de gran variedad de electrodomésticos, artículos del hogar, computadoras, a fin de satisfacer las necesidades de muchos clientes. Desde sus inicios el local se especializó en la comercialización y venta de electrodomésticos de las mejores marcas, ofreciendo como diferencia y ventaja por sus electrodomésticos. Con esfuerzo y tenacidad, la empresa ha logrado alcanzar el liderazgo y competitivo ambiente, siendo reconocida su mercadería y por contar con las mejores ofertas y precios. 3.2 ACTIVIDDES DE LA EMPRESA ტ Venta de electrodomésticos, al mayor y menor. ტ Venta productos electrónicos al por mayor y menor. ტ Venta de motos al por mayor y menor. ტ Venta de accesorios para el hogar. ტ Venta de muebles y equipamiento de oficina. 3.3 MISIÓN ALMACENES ANTHONY tiene como misión: “Satisfacer al cliente con una atención adecuada y productos de alta calidad a precios cómodos”.
  • 16.
    COLEGIO DE BACHILLERATO“REMIGIO GEO GOMEZ GUERRERO” Fundado el 08 de Julio de 1976. Según Acuerdo Ministerial N° 1387 Dirección: Av. La República y Asaad Bucaram e-mail: colegioremigiogeogomez_2462@hotmail.es Telf.: 072-510370 -16- FormaciónDeCentrosDeTrabajo Informe 3.4 VISIÓN ALMACENES ANTHONY tiene como visión: “Llegar a ser reconocidos Nacionalmente como una empresa transparente y confiable. 3.5 OBJETIVO GENERALES Y ESPECIFICOS OBJETIVO GENERAL Compra y venta de electrodomésticos para ser comercializados en el cantón Huaquillas, con la finalidad de brindar bienestar a la ciudadanía de bajos recursos económicos, otorgando créditos y vendiendo a precios económicos productos de alta calidad. OBJETIVOS ESPECIFICOS ტ Ofrecer productos de marcas reconocidas y de prestigio mundial. ტ Brindar créditos hasta un plazo no mayor de 18 meses. ტ Otorgar servicios antes durante y después de la comercialización Prever con anticipación las probabilidades futuras del negocio.
  • 17.
    COLEGIO DE BACHILLERATO“REMIGIO GEO GOMEZ GUERRERO” Fundado el 08 de Julio de 1976. Según Acuerdo Ministerial N° 1387 Dirección: Av. La República y Asaad Bucaram e-mail: colegioremigiogeogomez_2462@hotmail.es Telf.: 072-510370 -17- FormaciónDeCentrosDeTrabajo Informe 3.6 ORGANIGRAMA
  • 18.
    COLEGIO DE BACHILLERATO“REMIGIO GEO GOMEZ GUERRERO” Fundado el 08 de Julio de 1976. Según Acuerdo Ministerial N° 1387 Dirección: Av. La República y Asaad Bucaram e-mail: colegioremigiogeogomez_2462@hotmail.es Telf.: 072-510370 -18- FormaciónDeCentrosDeTrabajo Informe CAPITULO 4: EXPERIENCIAS Y ACTIVIDADES DESARROLLADAS EN EL FCT 4.1 EL FCT ESTUDIANTIL COMO LA MEJOR EXPERIENCIA LABORAL Las experiencias que adquirí dentro de la empresa donde realice las prácticas fue algo nuevo y bonito ya que ingresar en el campo laboral es poner en practica conocimientos adquiridos más que todo hacer frente a la realidad dentro del mundo de la tecnología aplicando técnicas y enseñanzas aprendidas para dar solución a los problemas que se enfrentan dentro del campo laboral adquiriendo nuevas responsabilidades siendo aprendices directos para forjar un nuevo futuro emprendedor en mi carrera. Dentro de la empresa me ofrecieron una gran acogida, siempre dispuestos a guiarme enseñándome e indicándome como debería desempeñarme dando confianza en cada actividad que realizaba en su empresa es por ello que al indicarme paso a paso enriquecían mis conocimientos cada día en la empresa. 4.2 DESCRIPCIÓN DE LAS ACTIVIDADES REALIZADAS SEMANA 1 En esta semana recibimos charlas previo a las prácticas en donde Psicóloga Melva Blacio, fue la encargada de inculcarnos los valores, que debíamos tener presente en la empresa en la cual íbamos a trabajar y para ello se basó en videos reflexivos en donde nos mostraba lo importante que era la puntualidad, la honradez, la amabilidad, la responsabilidad, entre otros. Después de ello él Lic. Elvis Loayza nos explicó de lo importante que iban hacer las practicas a realizar en las empresas, ya que por ello era fundamental para que nosotros los estudiantes obtengamos experiencia, técnica laboral y de esta manera irnos familiarizando poco a poco en lo que compete a la área técnica.
  • 19.
    COLEGIO DE BACHILLERATO“REMIGIO GEO GOMEZ GUERRERO” Fundado el 08 de Julio de 1976. Según Acuerdo Ministerial N° 1387 Dirección: Av. La República y Asaad Bucaram e-mail: colegioremigiogeogomez_2462@hotmail.es Telf.: 072-510370 -19- FormaciónDeCentrosDeTrabajo Informe SEMANA 2 En esta primera semana realice las prácticas en el Almacén Anthony donde iba a desarrollar las actividades del Módulo Formación en Centros de Trabajo (MFCT); me presente ante la GERENTA AIDEE GUERRERO, ella amablemente me dijo que iba a trabajar conjuntamente con el técnico Fabian José Apolo ya estando trabajando con el me dio algunas indicaciones acerca lo que iba a realizar tales como: limpiar computadoras, darles mantenimiento, formatearlas, armar nuevas computadoras entre otras actividades. SEMANA 3 En la segunda semana fue mejor, porque ya cogí confianza con todos los de la empresa y así trabajábamos mucho mejor nos comprendíamos de la mejor manera tanto con los trabajadores, del gerente y de la secretaria, desarrolle mis conocimientos aprendidos en el Colegio de Bachillerato REMIGIO GEO GOMEZ GUERRERO, aprendí un sinnúmero de cosas con ayuda de el técnico, cosas que no sabía pero a poco a poco me fui afianzando a ellas facilitándose así lo que iba a realizar en el transcurso del tiempo que tenía que estar en la empresa y asi ir aprendiendo muchas cosas más. SEMANA 4 En esta semana el técnico me enseñó a desarmar portátiles, impresoras, y luego lo puse en práctica en un trabajo y luego en casa para cerciorarme de haber aprendido correctamente y hacer los pasos correctos y tomar las debidas precauciones. Finalmente el día viernes 2/12/2016 finalice mis prácticas en el Almacén Anthony fue triste despedirme de todos, ya que en tan solo poco tiempo me había familiarizado con todos y cada uno de ellos pero sin embargo les di las gracias a todos por brindarme sus conocimientos y haber tenido paciencia para enseñarme todo lo aprendido en el almacén.
  • 20.
    COLEGIO DE BACHILLERATO“REMIGIO GEO GOMEZ GUERRERO” Fundado el 08 de Julio de 1976. Según Acuerdo Ministerial N° 1387 Dirección: Av. La República y Asaad Bucaram e-mail: colegioremigiogeogomez_2462@hotmail.es Telf.: 072-510370 -20- FormaciónDeCentrosDeTrabajo Informe CONCLUSIONES El realizar las prácticas ha contribuido en gran manera el aprender y enriquecer nuestro conocimiento como estudiante al experimentar dentro del campo laboral actividades que contribuyen una mejor metodología de aprendizaje. ტ Los conocimientos adquiridos en las aulas son la base fundamental para nuestro desempeño como futuros profesionales, motivo por el cual los estudiantes debemos aprovechar los conocimientos que los docentes imparten en clases. ტ Me ofrecieron el ambiente de compañerismo, lo cual es importante en una organización y me enseñaron lo importante que es el trabajo en equipo. ტ Mediante el proceso de prácticas las empresas pueden conocer el nivel de educación que brinda el Colegio de Bachillerato “Remigio Geo Gómez Guerrero”, los pasantes deben demostrar su mayor destreza y habilidad en las actividades que vayan a desempeñar, dejando en alto el nombre de la institución. RECOMENDACIONES ტ Que el Colegio de Bachillerato “Remigio Geo Gómez Guerrero” continúe con el proceso de las Pasantías para la vinculación de los estudiantes en el ámbito laboral. ტ Se recomienda a los futuros pasantes ser eficientes en la realización de los trabajos encomendados por el tutor empresarial, mostrando sus destrezas y habilidades para dejar una buena imagen de nuestro desempeño como profesional y de calidad educativa de nuestra institución. ტ El Extender las facilidades necesarias a los estudiantes para que realicen pasantías en la Institución, como hasta ahora lo han hecho.
  • 21.
    COLEGIO DE BACHILLERATO“REMIGIO GEO GOMEZ GUERRERO” Fundado el 08 de Julio de 1976. Según Acuerdo Ministerial N° 1387 Dirección: Av. La República y Asaad Bucaram e-mail: colegioremigiogeogomez_2462@hotmail.es Telf.: 072-510370 -21- FormaciónDeCentrosDeTrabajo Informe BIBLIOGRAFÍA ტ http://www.anjatega.com/old/attachments/article/134/GUIA%20_FCT.pdf ტ http://cedecomsa.webcindario.com/cpu.html ტ http://www.monografias.com/trabajos99/formacion-centros-trabajo/formacion- centros-trabajo.shtml ტ http://www.importancia.org/practica-profesional.php ტ http://www.monografias.com/trabajos27/diccionario-informatica/diccionario- informatica.shtml ტ http://www.fac.org.ar/fec/cursofac/glosario.htm ტ http://moheweb.galeon.com/diccinformatic.htm ტ http://www.informatica-hoy.com.ar/hardware-pc-desktop/Armar-una-PC- Ensamblaje.php ტ https://www.taringa.net/post/imagenes/15240128/Desarma-y-limpia-tu- notebook-PROPIO.html ტ http://www.taringa.net/post/noticias/18584279/Limpieza-Manual-de-Cabezales- EPSON-L355.html
  • 22.
    COLEGIO DE BACHILLERATO“REMIGIO GEO GOMEZ GUERRERO” Fundado el 08 de Julio de 1976. Según Acuerdo Ministerial N° 1387 Dirección: Av. La República y Asaad Bucaram e-mail: colegioremigiogeogomez_2462@hotmail.es Telf.: 072-510370 -22- FormaciónDeCentrosDeTrabajo Informe GLOSARIO DE TÉRMINOS BOLSA DE VALORES. Institución económica en la que se produce la contratación pública o mercantil de toda clase de títulos valores: acciones, obligaciones, fondos públicos, etc. Diariamente al final de la sesión se publican las cotizaciones y el índice bursátil del día. Edificio público donde se realizan las operaciones financieras relativas a mercancías, valores mobiliarios, etc. La bolsa es el mercado donde los agentes de cambio se reúnen periódicamente, en el parqué (espacio físico determinado y delimitado dentro del edificio de la bolsa), para efectuar la negociación pública de los valores. LIDERAZGO: incentivamos a nuestro personal a trabajar con Entusiasmo, dedicación, capacidad e iniciativa en el logro de Objetivos comunes. ACTIVEX: Tecnología creada por la empresa Microsoft que brinda un entorno de programación para permitir la interacción y la personalización de los sitios Web. ACCESO DIRECTO: es un ícono que permite abrir más fácilmente un determinado programa o archivo. ACROBAT READER: programa de Adobe que permite capturar documentos y verlos en su apariencia original. Acrobat trabaja con archivos PDF. ADJUNTO: Se llama así a un archivo de datos (por ejemplo una planilla de cálculo o una carta de procesador de textos) enviado junto a un mensaje de correo electrónico. AGENTE (AGENT): Pequeño programa "inteligente" creado para efectuar ciertas tareas, facilitando la operatoria del usuario. Un ejemplo muy conocido de agente son los Asistentes (wizards) que existen en la mayoría de los softwares modernos. ADSL: Asymmetric Digital Subscriber Line. Tecnología para transmitir información digital a elevados anchos de banda. A diferencia del servicio dial up, ADSL provee una conexión permanente y de gran velocidad. Esta tecnología utiliza la mayor parte del canal para enviar información al usuario, y sólo una pequeña parte para recibir información del usuario. AGP: puerto acelerador de gráficos. Permite correr velozmente archivos gráficos tridimensionales. ALGORITMO: conjunto de reglas bien definidas para la resolución de un problema. Un programa de software es la transcripción, en lenguaje de programación, de un algoritmo.
  • 23.
    COLEGIO DE BACHILLERATO“REMIGIO GEO GOMEZ GUERRERO” Fundado el 08 de Julio de 1976. Según Acuerdo Ministerial N° 1387 Dirección: Av. La República y Asaad Bucaram e-mail: colegioremigiogeogomez_2462@hotmail.es Telf.: 072-510370 -23- FormaciónDeCentrosDeTrabajo Informe ANEXOS Anexo 2.: En esta foto fuimos a la casa de un señor a instalar una impresora Epson L-375 de tal modo que quede lista para imprimir. Anexo 1.: En esta foto formateamos una portátil y le instalamos otro sistema operativo y le instalamos los programas básicos y pedidos por el cliente.
  • 24.
    COLEGIO DE BACHILLERATO“REMIGIO GEO GOMEZ GUERRERO” Fundado el 08 de Julio de 1976. Según Acuerdo Ministerial N° 1387 Dirección: Av. La República y Asaad Bucaram e-mail: colegioremigiogeogomez_2462@hotmail.es Telf.: 072-510370 -24- FormaciónDeCentrosDeTrabajo Informe Anexo 3.: En esta foto desarmamos una portátil para darle una limpieza verificar por qué razón la pantalla no prendía luego de verificar encontramos el error y lo arreglamos y la volvimos armar adecuadamente. Anexo 4.: En esta foto desarmamos una computadora para darle una limpieza e instalarle el nuevo sistema operativo e instalarle nuevos programas.