Curso: Lenguaje y Comunicación
Material Nº 41
EL GÉNERO NARRATIVO II
MANIFESTACIONES DEL NARRADOR
Juan A. Castillo: “Quijote”
2
MANIFESTACIONES DEL NARRADOR
1. TIPOS DE NARRADOR SEGÚN SU PARTICIPACIÓN EN LOS ACONTECIMIENTOS.
1.1. Narrador personaje. También se le conoce con el nombre de narrador
homodiegético (ubicado dentro de la diégesis, o historia). En este caso, un personaje
asume el papel de narrador y narra desde su perspectiva, por lo cual conoce los hechos
desde su propia experiencia como participante en ellos. De esta manera, su grado de
conocimiento del mundo narrativo es parcial.
1.1.1. Narrador protagonista y secundario.
• El narrador protagonista es un narrador personaje que desempeña el rol principal del
relato.
• El narrador secundario es un narrador personaje sin la relevancia del protagonista. Tiene
una importancia secundaria.
1.1.2. Narrador testigo: El narrador testigo es un narrador pasivo, observador de los hechos,
que se abstiene de emitir juicios y comentarios. Puede ser un personaje que no participa
de la acción o que narra los hechos luego de ocurridos, según lo que ve, escucha o le
han contado. Su conocimiento de los hechos es limitado. Puede narrar utilizando una
tercera persona gramatical, sin que desaparezca la primera, que lo posiciona como
personaje.
1.2. Narrador no personaje. También se conoce con el nombre de narrador
heterodiegético (ubicado fuera de la diégesis, o historia). Narra en tercera persona
gramatical. Está fuera del relato, no participa en los hechos ni se compromete, lo que
valida su condición de narrador objetivo. Se reconocen dos tipos: narrador omnisciente
y narrador objetivo.
2. TIPOS DE NARRADOR SEGÚN LA PERSONA GRAMATICAL UTILIZADA.
2.1. Primera persona: El narrador ocupa la primera persona gramatical, el yo, y habla de
sí mismo.
Ejemplo:
“No es nada fácil para mí, desde la cama metálica reluciente de la clínica y bajo la doble
vigilancia de la mirilla y del ojo de Bruno, reconstruir la humareda perezosa de los
fuegos de hojarasca cachubas y los rayos oblicuos de una lluvia de octubre. Si no
tuviera mi tambor, que, tratado con paciencia y habilidad, me va dictando todos los
pormenores necesarios para verter al papel lo esencial, y si no contara además con la
autorización del establecimiento para tocarlo de tres a cuatro horas diarias, sería yo
ahora un pobre hombre sin abuelos conocidos.”
(Günter Grass: El tambor de hojalata)
2.2. Segunda persona: El narrador se refiere a una segunda persona, tú, vosotros, usted,
ustedes.
Ejemplo:
“Y mirá que apenas nos conocíamos y ya la vida urdía lo necesario para desencontrarnos
minuciosamente. Como no sabías disimular me di cuenta enseguida de que para verte
como yo quería era necesario empezar por cerrar los ojos,...” (Julio Cortázar: Rayuela)
3
2.3. Tercera persona: El narrador alude a la tercera persona, él o ella, ellos o ellas.
Ejemplo:
“Nadie lo vio desembarcar en la unánime noche, nadie vio la canoa de bambú
sumiéndose en el fango sagrado, pero a los pocos días nadie ignoraba que el hombre
taciturno venía del Sur y que su patria era una de las infinitas aldeas que están aguas
arriba, en el flanco violento de la montaña, donde el idioma zend no está contaminado
de griego y donde es infrecuente la lepra.”
(Jorge Luis Borges: Las ruinas circulares)
3. EL NARRADOR SEGÚN SU FOCALIZACIÓN O PERSPECTIVA
se caracteriza por
tener
lo cual permite un
y un
EL
NARRADOR
PUNTO DE VISTA,
PERSPECTIVA O
FOCALIZACIÓN
GRADO DE
PARTICIPACIÓN EN LOS
HECHOS
GRADO DE
CONOCIMIENTO DE LOS
HECHOS
TOTAL PARCIALCERO INTERNA EXTERNA
que puede
ser
que puede
ser
Fij a Múltiple
Las características de un relato están condicionadas, entre otros factores, por la
perspectiva o focalización escogida por el narrador para contar los hechos, esto es, el lugar
en que se ubica con respecto a los acontecimientos que va a narrar, su foco, o ángulo de
visión. De acuerdo con esto, el narrador tendrá o no, participación en los hechos y conocerá
mucho o poco de ellos. Los puntos de vista, o focalizaciones, usados por el hablante
narrativo pueden ser:
4
3.1. Focalización cero: Se identifica con el narrador omnisciente. El narrador se sitúa fuera
de los acontecimientos, con el objeto de tener una visión directa de ellos y un
conocimiento acabado de los personajes. El narrador que tiene este punto de vista es
objetivo, pues, independientemente del grado de conocimiento que posee, narra la
historia sin comprometerse con ella.
Cabe destacar que durante el siglo XIX se presenta también un narrador de focalización
cero, de carácter omnisciente y personal, que emite juicios acerca de la realidad que
está narrando.
Ejemplo:
"Para siempre habría de recordar el instante en que hubo de abandonarla. Cada vez que la
recordaba, sentía que su mundo interior se desplomaba y la angustia inundaba su ser".
3.2. Focalización interna: Es la perspectiva que adopta el narrador que, para relatar la
historia, lo hace desde dentro de un personaje, adoptando ambos roles: narrador y
personaje, el cual puede ser protagonista o secundario. Cualquiera que sea el personaje
a través del cual hace su relato el narrador, es a partir de él que vemos a los otros
personajes, los acontecimientos y espacios donde se desarrolla la acción. Por todo esto,
este narrador de focalización interna es subjetivo, es decir, está comprometido con el
relato y con la visión del personaje.
3.2.1. Focalización fija: La focalización interna puede corresponder a la ubicación de un único
personaje.
Ejemplo:
“Pues siendo yo niño de ocho años, achacaron a mi padre ciertas sangrías mal hechas en
los costales de los que allí a moler venían, por lo cual fue preso, y confesó y no negó, y
padeció persecución por justicia.”
(Anónimo: El Lazarillo de Tormes)
3.2.2. Focalización múltiple: Varios personajes describen, desde sus particulares
perspectivas, el mismo acontecimiento.
Ejemplo:
“Por primera vez he visto un cadáver. Es miércoles, pero siento como si fuera domingo
porque no he ido a la escuela y me han puesto este vestido de pana verde que me
aprieta en alguna parte. (...) No he debido traer al niño. No le conviene este espectáculo.
A mí misma, que voy a cumplir treinta años, me perjudica este ambiente enrarecido por
la presencia del cadáver. (...) Vine. Llamé a los cuatro guajiros que se han criado en mi
casa. Obligué a mi hija Isabel a que me acompañara. Así el acto se convierte en algo
más familiar, más humano, menos personalista y desafiante que si yo mismo hubiera
arrastrado el cadáver por las calles del pueblo hasta el cementerio.”
(Gabriel García Márquez: La hojarasca)
5
3.3. Focalización externa: El narrador de focalización externa se ubica fuera de los hechos
y personajes en un sentido limitado. Con respecto a las focalizaciones cero e interna,
está en el medio de ambas. Es externa con respecto a los personajes, por eso, no
puede penetrar sus conciencias, y en lo restante se limita a percibir el ambiente, el
aspecto físico y conducta de los personajes, en la medida de lo observable. Es un
narrador que no se compromete con lo narrado. Es objetivo en este aspecto.
Ejemplo:
"– Ven acá, Héctor, que aquí te espero – gritó, rojo de furor, Aquiles.
– Ya voy, por los dioses que ya voy – replicó Héctor mientras retrocedía velozmente.
Entonces Aquiles arrojó su broncínea lanza, la cual atravesó el escudo y la armadura del
troyano, el cual cayó de rodillas en el campo, arrojando lejos de sí su espada."
4. TIPOS DE NARRADOR SEGÚN SU GRADO DE CONOCIMIENTO DEL MUNDO
4.1. Omnisciente: Asume la posición de un dios que todo lo sabe y, por ello, es capaz de
dar a conocer lo que los personajes sienten, ven, oyen, piensan o desean, y aun lo que
ellos como personajes ignoran sentir o desear. Conoce simultáneamente los
pensamientos de varios personajes. La superioridad del narrador omnisciente se
manifiesta también en el conocimiento que posee del pasado y del futuro de los
personajes.
Ejemplo:
“Se miró las manos llenas de arañazos. Se miró las piernas flacuchentas y los pies
enormes en los zapatos de tenis, (...) y se avergonzó de sí misma. Un impulso la hizo
correr a la casa, con el corazón aturdiéndola por el golpeteo sordo de la emoción. Llegó
a su pieza anhelante (...), ardiendo las mejillas, deslumbrados los ojos.”
(Marta Brunet: Francina)
4.2. De conocimiento parcial o limitado: Este narrador describe los actos de los
personajes, pero ignora sus pensamientos y la historia previa a los hechos. Tiene un
conocimiento limitado de éstos, sólo es capaz de informar aquello que ve o escucha. Es
un narrador objetivo con conocimiento parcial del mundo representado.
Ejemplo:
“Ya de regreso en la casa de la abuela, Lucas se tiende cerca del seto del jardín, a la
sombra de los zarzales. Espera. Un vehículo del ejército se detiene delante de la
casamata de los guardias fronterizos. Unos militares descienden de él y depositan en el
suelo un cuerpo envuelto en un toldo de camuflaje. Un sargento sale del barracón, hace
una señal y los soldados desenvuelven el toldo.”
(Agota Kristof: La prueba)
6
5. MODOS O ESTILOS NARRATIVOS
Corresponden a las formas en que el narrador da a conocer el decir de los personajes
entrega el
a través de
NARRADOR
RELATO
MODOS O ESTILOS
NARRATIVOS
DIRECTO INDIRECTO
INDIRECTO
LIBRE
5.1. Modo o estilo directo: El narrador introduce el diálogo de los personajes dejando que
ellos mismos sean los que "hablen", cediéndoles la palabra, de manera que sus
parlamentos aparecen reproducidos directamente. Sus palabras se pueden expresar
gráficamente por medio de comillas o guiones.
Ejemplo:
El sujeto se acercó titubeante a la mujer y le dijo: "Sabes bien que te he querido siempre.
Sabes bien además que jamás te dejaría. Pero algo me impide abandonar a mi esposa y a
mis hijos. Es mejor que nos despidamos para siempre.
5.2. Modo o estilo indirecto: El narrador domina el relato. En este caso el diálogo de los
personajes es incorporado a la narración y dado a conocer a través de la voz del
narrador. Para hacer esta referencia al diálogo de los personajes, el narrador usa la
conjunción "que" como conexión entre su palabra y la palabra del personaje.
Ejemplo:
"El sujeto se acercó vacilante a ella y le dijo que siempre la había querido y que jamás la
había dejado. Agregó que, sin embargo, no podía dejar a su familia y que, por lo tanto,
debían separarse para siempre."
7
5.3. Modo o estilo indirecto libre: En el discurso del narrador aparece, tanto lo que
piensan o sienten los personajes como lo que hablan, con su peculiar forma de
expresión. Para ello, se fusionan las palabras del narrador con las de los personajes,
suprimiéndose los signos gramaticales de subordinación (conjunción “que”), por tanto,
el discurso del personaje aparece fundido con el del narrador.
Ejemplo:
"Él se acercó a ella, lleno de incertidumbre. Sabía que la amaba y que jamás la habría
dejado. Pero su corazón también se desgarraba por su esposa, por sus hijos. Su decisión
era inquebrantable: tenía que abandonarla para siempre".
6. DISPOSICIÓN DE LA NARRACIÓN
El orden de la presentación de los acontecimientos es variable según la opción que
asuma el narrador: puede relatar los hechos desde sus inicios, en sucesión cronológica
lineal, o en forma discontinua, o en retrospectiva. Estas opciones por ordenar la historia
dan lugar a tres diferentes disposiciones de la narración.
6.1. Narración “ab ovo”: Significa “desde el huevo”. El narrador sitúa como punto de
partida del relato el momento del inicio cronológico de la acción. La narración “ab ovo”
sigue linealmente la secuencia narrativa desde el principio hasta su desenlace.
Ejemplo:
“Pues sepa vuestra merced, ante todas cosas, que a mí llaman Lázaro de Tormes, hijo de
Tomé González y de Antona Pérez, naturales de Tejares, aldea de Salamanca. Mi
nacimiento fue dentro del río Tormes, por la cual causa tomé el sobrenombre, y fue de esta
manera: Mi padre, que Dios perdone, tenía cargo de proveer una molienda de una azeña
que está ribera de aquel río, en la cual fue molinero más de quince años y, estando mi
madre una noche en la azeña, preñada de mí, tomóle el parto y parióme allí; de manera
que con verdad me puedo decir nacido en el río.”
(Anónimo: El Lazarillo de Tormes)
6.2. Narración “in medias res”: Significa “en el medio de la cosa”. El punto de partida del
relato es un momento ya avanzado de la historia. Desde ahí el narrador avanza o
retrocede en la narración. Esta es la disposición narrativa más frecuente en las novelas
contemporáneas: hay saltos, tanto al pasado distante como al inmediato, que alteran la
linealidad temporal.
Ejemplo:
“Sobre el techo de la casa, recortados contra la luz del amanecer, los jotes semejan un par
de viejitos acurrucados, vestidos de frac y con las manos en los bolsillos. (...)
Fue un helado día de julio que Olegario Santana se halló a los jotes en el interior de su
calichera, cuando eran apenas un par de polluelos feos y enclenques. Por hacerle una
broma, los calicheros más viejos se los dejaron dentro de una caja de zapatos, como regalo
de onomástico. Era día de Santa Ana. Él, un poco por seguirles la broma y otro tanto
llevado por las morriñas de su soledad penitenciaria, se los llevó a su casa. Primero les hizo
un nido en el patio y comenzó a darles de comer con la mano. A contar por su exiguo
plumaje, las crías no tendrían entonces más de dos meses de vida. Después, ya un tanto
creciditas, las instaló en el techo,...” (Hernán Rivera Letelier: Santa María de las flores
negras)
8
6.3. Narración “in extremas res”: Significa “en el extremo o final de la cosa”. El punto de
partida es el final de la historia y desde ese momento hay una mirada retrospectiva que
retoma la situación con la que comienza el relato y que implica sucesivos cambios
temporales.
Ejemplo:
“Artemio Cruz vivió. Vivió durante algunos años... Años no añoró: años no no. Vivió
durante algunos días. Su gemelo. Artemio Cruz. Su doble. Ayer Artemio Cruz, el que sólo
vivió algunos días antes de morir, ayer Artemio Cruz... que soy yo... y es otro... ayer...
Tú, ayer, hiciste lo mismo de todos los días. No sabes si vale la pena recordarlo. Sólo
quisieras recordar, recostado allí, en la penumbra de tu recámara, lo que va a suceder: no
quieres prever lo que ya sucedió. En tu penumbra, los ojos ven hacia delante; no saben
adivinar el pasado.
(Carlos Fuentes: La muerte de Artemio Cruz)
En La muerte de Artemio Cruz, la agonía del personaje, instancia final de la historia, da
inicio al relato para establecer una regresión temporal que narra la vida del moribundo.
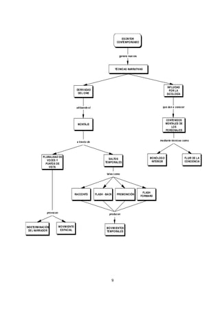
7. TÉCNICAS NARRATIVAS CONTEMPORÁNEAS
En los albores del siglo XX, el narrador incorpora nuevas técnicas narrativas. Hechos
trascendentales y aparentemente tan dispares como la aparición del psicoanálisis, como
método curativo en la psiquiatría (Freud), el nacimiento del cine (la primera exhibición de
una película fue en 1895) y la sensación de desamparo que provocó en la sociedad
occidental la mortandad producto de la Primera Guerra Mundial (1914–1918), repercutieron
en la forma de narrar.
Del psicoanálisis freudiano, la novela en particular, toma la posibilidad de narrar a partir del
sueño y del ensueño, del subconsciente. Del cine, la factibilidad de hacerlo a través de la
pluralidad de voces y puntos de vista, alterando el orden cronológico de la narración (saltos
temporales y espaciales). Surgieron así el "Racconto" y el "Flash – back".
Y tras una conflagración que significó millones de muertos y la casi completa extinción de
una generación de jóvenes varones (Inglaterra, Francia, Alemania), ¿podría concebirse un
narrador que ordenara los hechos metódicamente y soberanamente, como un dios
omnipotente, cuando la realidad caía hecha pedazos por los fusiles y la muerte,
fragmentándose para siempre?.
Aparecieron así nuevas técnicas narrativas, básicamente influidas por la psicología,
particularmente el monólogo interior y la corriente de la conciencia. Ambas técnicas, ya
prefiguradas por Marcel Proust, adquieren rasgos de universalidad con James Joyce y su
obra Ulyses.
El llamado "Boom" de la novela hispanoamericana elevó esta forma de narrar a su máxima
categoría. Basta recordar a Juan Rulfo ("Pedro Páramo"), Julio Cortázar ("Rayuela"), Gabriel
García Márquez (“Cien años de soledad”) y Carlos Fuentes ("La muerte de Artemio Cruz"),
entre otros.
9
genera nuevas
utilizando el que dan a conocer
ESCRITOR
CONTEMPORÁNEO
TÉCNICAS NARRATIVAS
DERIVADAS
DEL CINE
INFLUIDAS
POR LA
SICOLOGÍA
MONTAJE
CONTENIDOS
MENTALES DE
LOS
PERSONAJES
PLURALIDAD DE
VOCES Y
PUNTOS DE
VISTA
SALTOS
TEMPORALES
a través de
PREMONICIÓNFLASH - BACKRACCONTO
tales como
FLASH
FORWARD
FLUIR DE LA
CONCIENCIA
MONÓLOGO
INTERIOR
mediante técnicas como
provocan
producen
INDETERMINACIÓN
DEL NARRADOR
MOVIMIENTO
ESPACIAL
MOVIMIENTOS
TEMPORALES
10
7.1. Montaje.
En cine el montaje es usado para representar el movimiento espacial y temporal. En
literatura adquiere el carácter de recurso estético. Consiste en yuxtaponer los planos
narrativos, mostrando como simultáneos momentos narrativos distintos.
Ejemplo:
– “Te voy a hacer una pregunta –dice Santiago–. ¿Tengo cara de desgraciado?
– Y yo te voy a decir una cosa –dijo Popeye–. ¿Tú no crees que nos fue a comprar las
Coca–colas de puro sapa? Como descolgándose, a ver si repetíamos lo de la otra noche.
– Tienes la mente podrida, pecoso –dijo Santiago.
– Pero qué pregunta –dice Ambrosio–. Claro que no, niño.
–
– Está bien, la chola es una santa y yo tengo la mente podrida –dijo Popeye–. Vamos a tu
casa a oír discos, entonces.
– ¿Lo hiciste por mí? –dijo don Fermín–. ¿Por mí, negro? Pobre infeliz, pobre loco.
– Le juro que no, niño –se ríe Ambrosio–. ¿Se está haciendo la burla de mí?
– La Teté no está en la casa –dijo Santiago–. Se fue a la vermouth con amigas.
– Oye, no seas desgraciado, flaco –dijo Popeye–. ¿Me estás mintiendo, no? Tú me
prometiste, flaco.
– Quiere decir que los desgraciados no tienen cara de desgraciados, Ambrosio –dice
Santiago.”
(Mario Vargas Llosa: Conversación en La Catedral)
La superposición de diálogos incluye tres planos narrativos distintos:
1. Diálogo entre Santiago y Ambrosio en el tiempo presente (La Catedral) “dice”.
2. Diálogo entre Santiago y Popeye en el pasado (“dijo Popeye”).
3. Diálogo entre Fermín y Ambrosio (“dijo don Fermín”).
7.2. Racconto.
El narrador hace un extenso retroceso en el tiempo, recordando hechos directamente o a
través de los personajes.
Ejemplo:
“En el mostrador, como todas las noches, emborrachándose, los hombres discutían de
máquinas y carrocerías; tomadas del brazo, las mujeres habían atravesado, lentas y
susurrantes, el gran salón oscurecido que separaba el bar de los tocadores. Díaz Grey
pensó en el sueño o el insomnio del boticario y concejal Barthé, con el dormitorio encima
del negocio, en aquella noche de mansa lluvia, justo en el principio de la realización de su
viaje ideal civilizador, gordo y horizontal, con blanduras femeninas que rodeaban y
suavizaban la cabeza calva en reposo, próximo a la respiración del muchacho empleado. La
hora del triunfo, el sí que venía a quebrar doce años de negativas, a cubrir el recuerdo de
doce sesiones inaugurales del Concejo con sus monótonos, previstos seis votos en contra,
le llegó a Barthé en el sótano de la farmacia, meses atrás, mientras vestido con un largo
guardapolvo recién lavado aspiraba el olor de la bolsa de tilo que sostenía abierta el
peoncito.”
(Juan Carlos Onetti: Juntacadáveres)
11
7.3. Flash–back: Recuerdo muy breve, hecho por el narrador o por un personaje.
Ejemplo:
“Irresoluto, el hombre lanzó un suspiro largo y agrio, y dirigió luego una mirada al
Escorpión, que estaba sentado junto a Cayetano, al otro lado del escritorio. Ambos
investigadores habían ingresado a La Moneda a través del subterráneo, evitando así que los
vieran los periodistas que aguardan noticias en el primer piso del palacio.”
(Roberto Ampuero: Cita en el azul profundo)
7.4. Flash–forward: Proyección hacia el futuro en forma breve.
Ejemplo:
“Clara, inmóvil sobre el cajón, no pudo dejar de mirar hasta el final. (...) Se quedó hasta
que la rellenaron con emplastos de embalsamador y la cosieron con una aguja curva de
colchonero. Se quedó hasta que el doctor Cuevas se lavó en el fregadero y se enjuagó las
lágrimas, mientras el otro limpiaba la sangre y las vísceras. (...) El silencio la ocupó
enteramente y no volvió a hablar hasta nueve años después, cuando sacó la voz para
anunciar que se iba a casar.”
(Isabel Allende: La casa de los espíritus)
7.5. Premonición: El narrador, en forma directa o a través del personaje, efectúa una vasta
incursión en el tiempo futuro de la historia, salto prospectivo, para regresar
posteriormente al momento de la narración inicial.
Ejemplo:
“Después de ese viaje temporal y espacial, que lo llevó a conocer distintas inteligencias
entre las galaxias que poblaban el universo, algunas extraordinariamente distintas al ser
humano, Olaf llegó a conocer quién era realmente Dios, el Hacedor de Estrellas: eran
justamente estas mismas, las estrellas, que poseían una inteligencia fabulosa: con el correr
de millones de siglos, había llegado a comprender el sentido de la vida, del Universo: la
maravillosa comunicación que se establecía entre los seres que poblaban los mundos del
universo y las estrellas.
Ahora, sentado en el risco de la playa cercana a su pueblo natal, Olaf pensaba si realmente
ese viaje lo había efectuado o era fruto de su imaginación.”
(Olaf Stapleton: El hacedor de estrellas)
7.6. Monólogo interior: Es la verbalización de los contenidos mentales del personaje, los
que aparecen ordenados, tanto en su sentido lógico como sintáctico.
Ejemplo:
“Ahora envolveré mi angustia en el pañuelo que siempre llevo en el bolsillo. Y la angustia
quedará prietamente apretujada, en una pelota. Sola iré al bosque de hayas, antes de
clase. No me sentaré a la mesa para hacer sumas. No me sentaré al lado de Jinny, no me
sentaré al lado de Louis. Cogeré mi angustia, y la dejaré sobre las raíces, bajo las copas de
las hayas. La examinaré y la cogeré con las puntas de los dedos. No me descubrirán.
Comeré nueces y buscaré huevos entre las zarzas, se me amazacotará el cabello, dormiré
bajo un arbusto, beberé agua de charca y allí moriré.”
(Virginia Woolf: Las olas)
12
7.7. Corriente de la conciencia: El descubrimiento del subconsciente por parte del
psicoanálisis influyó en exponer narrativamente procesos mentales de la conciencia
donde los pensamientos fluyen sin orden ni coherencia. No se reconocen estructuras
lógicas y la organización sintáctica es caótica. Se omiten los signos de puntuación.
Ejemplo:
“...yo le hice que se declarara sí primero le di el pedazo de galleta de anís sacándomelo de
la boca y era año bisiesto como ahora sí ahora hace 16 años Dios mío después de ese beso
largo casi perdí el aliento sí dijo que yo era una flor de la montaña sí eso somos todas...”
(James Joyce: Ulises)
EJERCICIOS:
¿Qué persona(s) gramaticales utiliza el narrador en los siguientes textos?
1. “¿Cómo y por qué llegué hasta allí? Por los motivos por los que he llegado a tantas partes.
Es una historia larga y, lo que es peor, confusa. La culpa es mía: nunca he podido pensar
como pudiera hacerlo un metro, línea tras línea, centímetro tras centímetro, hasta llegar a
ciento o a mil; y mi memoria no es mucho mejor: salta de un hecho a otro y toma a veces
los que aparecen primero, volviendo sobre sus pasos sólo cuando los otros, más perezosos
o más densos, empiezan a surgir a su vez desde el fondo de la vida pasada.” (Manuel
Rojas: Hijo de ladrón)
I. Primera persona.
II. Segunda persona.
III. Tercera persona.
A) Sólo I.
B) Sólo II.
C) Sólo III.
D) I y II.
E) I y III.
2. “Hace mucho tiempo vivían un rey y una reina que aunque exclamaban todos los días “¡Ay,
si tuviésemos un niño!”, no lograban tenerlo. En cierta ocasión, estando la reina
bañándose, salió una rana del agua, se arrastró hasta ella y le dijo:
–Tus deseos se cumplirán: antes de que pase un año traerás una niña al mundo.”
Jacob y Wilhelm Grimm (recopiladores): La bella durmiente del bosque)
A) Primera persona.
B) Segunda persona.
C) Tercera persona.
13
¿Cómo se caracteriza la focalización del narrador en los siguientes textos?
3. “Lucio salió al camino y orinó interminablemente, a la luz de la luna, que ya casi tocaba el
horizonte sobre las lomas de Coslada. A sus espaldas oía cerrarse la puerta de Mauricio, y
cuando echó a andar de nuevo ya había desaparecido el rectángulo de luz que salía de la
venta.” (Rafael Sánchez Ferlosio: El jarama)
A) Focalización cero.
B) Focalización fija.
C) Focalización múltiple.
D) Focalización externa.
E) Focalización ambigua.
4. “La llegada de Agustín y algunos buenos negocios habían predispuesto el ánimo de don
Dámaso hacia la benevolencia con que hemos visto acoger a Martín Rivas y hospedarle en
su casa. Estas circunstancias le habían hecho también olvidar su constante preocupación de
la higiene, con la que pretendía conservar su salud, y entregarse con entera libertad de
espíritu a las ideas de política que, bajo la forma de un vehemente deseo de ocupar un
lugar en el Senado, inflamaban el patriotismo de este capitalista.” (Alberto Blest Gana:
Martín Rivas)
A) Focalización cero.
B) Focalización parcial.
C) Focalización interna.
D) Focalización externa.
E) Focalización inmediata.
Califique el grado de conocimiento del narrador en los siguientes textos:
5. “Igualmente, se declaró exenta de toda culpa y complicidad en los pecados de Eva, a quien,
por otra parte, dijo no haber visto nunca.” (Federico Andahazi: El anatomista)
A) Narrador omnisciente.
B) Narrador de conocimiento parcial.
6. “Aquello le pareció a la vez tan sencillo y prodigioso, que de la noche a la mañana perdió
todo interés en las investigaciones de alquimia.” (Gabriel García Márquez: Cien años de
soledad)
A) Narrador omnisciente.
B) Narrador de conocimiento parcial.
7. “Él la contempló un momento a través de la penumbra, y en el acto ella sintió que sus
brazos la estrechaban y que sus labios oprimían los suyos. Aquel beso fue como un blanco
relámpago que se extendía cada vez más y permanecía fijo.” (Henry James: Retrato de una
dama)
A) Narrador omnisciente.
B) Narrador de conocimiento parcial.
14
Marque la alternativa correspondiente al modo o estilo del narrador en cada texto.
8. “Antonio José Bolívar Proaño leía novelas de amor, y en cada uno de sus viajes el dentista
le proveía de lectura.
–¿Son tristes? –preguntaba el viejo.
–Para llorar a mares –aseguraba el dentista.” (Luis Sepúlveda: Un viejo que leía novelas de
amor)
A) Modo directo.
B) Modo indirecto.
C) Modo indirecto libre.
9. “El oficial sonríe como un autómata y la lluvia ha impregnado la habitación de ruidos: los
goterones caen como pedradas sobre la calamina del techo, el viento silba en los resquicios
del tabique. ¿Cuándo había tenido el cabo la última licencia?, ¿el año pasado? Ah, bueno,
ese era otro cantar y el rostro del capitán se crispa.” (Mario Vargas Llosa: La Casa Verde)
A) Modo directo.
B) Modo indirecto.
C) Modo indirecto libre.
10. “Al entrar en el coche, alcanzó a oír cuando el locutor anunciaba que las tropas habían
ocupado la editorial “Quimantú”, y habían procedido a secuestrar la edición de varias
revistas subversivas, tales como “Nosotros los chilenos”, “Paloma” y “La Quinta Rueda”.
(Antonio Skármeta: Ardiente paciencia)
A) Modo directo.
B) Modo indirecto.
C) Modo indirecto libre.
11. “Mamá Elena le ordenó a Tita que fuera a la cocina por unos bocadillos para repartir entre
todos los presentes.” (Laura Esquivel: Como agua para chocolate)
A) Modo directo.
B) Modo indirecto.
C) Modo indirecto libre.
¿Cómo se califica la disposición del narrador en los siguientes textos?
12. “Álvaro Vives sale temprano todos los domingos para ir a buscar las empanadas a la casa
de la Violeta. Le gusta el lento viaje siempre por las mismas calles hasta el otro extremo de
la ciudad, no sólo por la paz que proporciona lo habitual no interrumpido, sino también
porque las empanadas de la Violeta son verdaderamente magistrales (...).
Claro, quién se va a extrañar: todos recuerdan que la mesa de la madre de Alvaro fue en
sus tiempos una verdadera maravilla de guisos criollos, y la Violeta entró jovencita a su
casa como ayudante de cocina. Después, con los años, cuando misiá Elena se tuvo que
reducir igual que todo el mundo, la Violeta siguió con ella como cocinera hasta el día de su
muerte: treinta años de servicio.” (José Donoso: Este domingo)
A) Ab ovo.
B) In medias res.
C) In extremas res
15
13. “Yo, señor, soy de Segovia. Mi padre se llamó Clemente, natural del mismo pueblo; Dios le
tenga en el cielo. Fue, tal como todos dicen, de oficio barbero; aunque eran tan altos sus
pensamientos, que se corría de que le llamasen así, diciendo que él era tundidor de mejillas
y sastre de barbas.”
(Francisco de Quevedo: La vida del buscón llamado don Pablos)
A) Ab ovo.
B) In medias res.
C) In extremas res.
14. “Y luego que hubo anochecido, se le entreabrieron los ojos. Oh, un poco, muy poco. Era
como si quisiera mirar escondida detrás de sus largas pestañas.
A la llama de los altos cirios, cuantos la velaban se inclinaron, entonces, para observar la
limpieza y la transparencia de aquella franja de pupila que la muerte no había logrado
empañar. Respetuosamente maravillados se inclinaban, sin saber que Ella los veía.
Es él, él.
Allí estaba de pie y mirándola. Su presencia anula de golpe los largos años baldíos, las
horas, los días, que el destino interpuso entre ellos dos, lento, oscuro, tenaz.
–Te recuerdo, te recuerdo adolescente. Recuerdo tu pupila clara, tu tez de rubio curtida por
el sol de la hacienda, tu cuerpo entonces, afilado y nervioso.”
(María Luisa Bombal: La amortajada)
A) Ab ovo.
B) In medias res.
C) In extremas res.
¿Qué técnica narrativa aplica el narrador en los siguientes textos?
15. “Todo estaba tranquilo, casi no pasaba nadie con olor a madreselva mezclada con ella Ella
me habría dicho que no me dejaba estar allí sentado en la escalera oyendo su puerta del
crepúsculo cerrándose de golpe oyendo a Benjy todavía llorando La cena tendría que bajar
entonces con olor a madreselva mezclada con ella.” (William Faulkner: El sonido y la furia)
A) Flash–back.
B) Racconto.
C) Corriente de la conciencia.
D) Flash–forward.
E) Monólogo interior.
16. “Contraigo los músculos de la cara, abro el ojo derecho y lo veo reflejado en las
incrustaciones de vidrio de una bolsa de mujer. Soy esto. Soy esto. Soy este viejo con las
facciones partidas por los cuadros desiguales del vidrio. Soy este ojo. Soy este ojo. Soy
este ojo surcado por las raíces de una cólera acumulada, vieja, olvidada, siempre actual.”
(Carlos Fuentes: La muerte de Artemio Cruz)
A) Corriente de la conciencia.
B) Monólogo interior.
C) Racconto.
D) Flash–back.
E) Flash–forward.
16
17. “– Hay que dar de comer a esos hambrientos, Pantoja –lo mira solemne a los ojos el Tigre
Collazos–. Ahí entra usted, ahí es donde va a aplicar su cerebro organizador.
– ¿Por qué te quedas todo atontado y calladito, Panta? –guarda el pasaje en su cartera y
pregunta ¿por dónde la salida al avión? Pochita–. Tendremos un gran río, podremos
bañarnos, hacer paseos a las tribus. Anímate, zonzo.”
(Mario Vargas Llosa: Pantaleón y las visitadoras)
A) Monólogo interior.
B) Corriente de la conciencia.
C) Racconto.
D) Flash–back.
E) Montaje.
18. “Sethe se cosió un vestido a hurtadillas y Halle colgó su cuerda de atar a las bestias en un
clavo de la pared de la choza de ella. Allí, encima de un colchón puesto en el suelo de tierra
de la choza, copularon por tercera vez; las dos anteriores se habían unido en un pequeño
maizal que Mr. Garner conservaba pues era un cultivo aprovechable tanto por los animales
como por los seres humanos. Halle y Sethe tenían la impresión de estar ocultos.”
(Toni Morrison: Beloved)
A) Montaje.
B) Flash–forward.
C) Flash–back.
D) Monólogo interior.
E) Corriente de la conciencia.
DMSE LyC 41
Puedes complementar los contenidos de esta guía visitando nuestra web.
http://clases.e-pedrodevaldivia.cl/

Le 41 2006

  • 1.
    Curso: Lenguaje yComunicación Material Nº 41 EL GÉNERO NARRATIVO II MANIFESTACIONES DEL NARRADOR Juan A. Castillo: “Quijote”
  • 2.
    2 MANIFESTACIONES DEL NARRADOR 1.TIPOS DE NARRADOR SEGÚN SU PARTICIPACIÓN EN LOS ACONTECIMIENTOS. 1.1. Narrador personaje. También se le conoce con el nombre de narrador homodiegético (ubicado dentro de la diégesis, o historia). En este caso, un personaje asume el papel de narrador y narra desde su perspectiva, por lo cual conoce los hechos desde su propia experiencia como participante en ellos. De esta manera, su grado de conocimiento del mundo narrativo es parcial. 1.1.1. Narrador protagonista y secundario. • El narrador protagonista es un narrador personaje que desempeña el rol principal del relato. • El narrador secundario es un narrador personaje sin la relevancia del protagonista. Tiene una importancia secundaria. 1.1.2. Narrador testigo: El narrador testigo es un narrador pasivo, observador de los hechos, que se abstiene de emitir juicios y comentarios. Puede ser un personaje que no participa de la acción o que narra los hechos luego de ocurridos, según lo que ve, escucha o le han contado. Su conocimiento de los hechos es limitado. Puede narrar utilizando una tercera persona gramatical, sin que desaparezca la primera, que lo posiciona como personaje. 1.2. Narrador no personaje. También se conoce con el nombre de narrador heterodiegético (ubicado fuera de la diégesis, o historia). Narra en tercera persona gramatical. Está fuera del relato, no participa en los hechos ni se compromete, lo que valida su condición de narrador objetivo. Se reconocen dos tipos: narrador omnisciente y narrador objetivo. 2. TIPOS DE NARRADOR SEGÚN LA PERSONA GRAMATICAL UTILIZADA. 2.1. Primera persona: El narrador ocupa la primera persona gramatical, el yo, y habla de sí mismo. Ejemplo: “No es nada fácil para mí, desde la cama metálica reluciente de la clínica y bajo la doble vigilancia de la mirilla y del ojo de Bruno, reconstruir la humareda perezosa de los fuegos de hojarasca cachubas y los rayos oblicuos de una lluvia de octubre. Si no tuviera mi tambor, que, tratado con paciencia y habilidad, me va dictando todos los pormenores necesarios para verter al papel lo esencial, y si no contara además con la autorización del establecimiento para tocarlo de tres a cuatro horas diarias, sería yo ahora un pobre hombre sin abuelos conocidos.” (Günter Grass: El tambor de hojalata) 2.2. Segunda persona: El narrador se refiere a una segunda persona, tú, vosotros, usted, ustedes. Ejemplo: “Y mirá que apenas nos conocíamos y ya la vida urdía lo necesario para desencontrarnos minuciosamente. Como no sabías disimular me di cuenta enseguida de que para verte como yo quería era necesario empezar por cerrar los ojos,...” (Julio Cortázar: Rayuela)
  • 3.
    3 2.3. Tercera persona:El narrador alude a la tercera persona, él o ella, ellos o ellas. Ejemplo: “Nadie lo vio desembarcar en la unánime noche, nadie vio la canoa de bambú sumiéndose en el fango sagrado, pero a los pocos días nadie ignoraba que el hombre taciturno venía del Sur y que su patria era una de las infinitas aldeas que están aguas arriba, en el flanco violento de la montaña, donde el idioma zend no está contaminado de griego y donde es infrecuente la lepra.” (Jorge Luis Borges: Las ruinas circulares) 3. EL NARRADOR SEGÚN SU FOCALIZACIÓN O PERSPECTIVA se caracteriza por tener lo cual permite un y un EL NARRADOR PUNTO DE VISTA, PERSPECTIVA O FOCALIZACIÓN GRADO DE PARTICIPACIÓN EN LOS HECHOS GRADO DE CONOCIMIENTO DE LOS HECHOS TOTAL PARCIALCERO INTERNA EXTERNA que puede ser que puede ser Fij a Múltiple Las características de un relato están condicionadas, entre otros factores, por la perspectiva o focalización escogida por el narrador para contar los hechos, esto es, el lugar en que se ubica con respecto a los acontecimientos que va a narrar, su foco, o ángulo de visión. De acuerdo con esto, el narrador tendrá o no, participación en los hechos y conocerá mucho o poco de ellos. Los puntos de vista, o focalizaciones, usados por el hablante narrativo pueden ser:
  • 4.
    4 3.1. Focalización cero:Se identifica con el narrador omnisciente. El narrador se sitúa fuera de los acontecimientos, con el objeto de tener una visión directa de ellos y un conocimiento acabado de los personajes. El narrador que tiene este punto de vista es objetivo, pues, independientemente del grado de conocimiento que posee, narra la historia sin comprometerse con ella. Cabe destacar que durante el siglo XIX se presenta también un narrador de focalización cero, de carácter omnisciente y personal, que emite juicios acerca de la realidad que está narrando. Ejemplo: "Para siempre habría de recordar el instante en que hubo de abandonarla. Cada vez que la recordaba, sentía que su mundo interior se desplomaba y la angustia inundaba su ser". 3.2. Focalización interna: Es la perspectiva que adopta el narrador que, para relatar la historia, lo hace desde dentro de un personaje, adoptando ambos roles: narrador y personaje, el cual puede ser protagonista o secundario. Cualquiera que sea el personaje a través del cual hace su relato el narrador, es a partir de él que vemos a los otros personajes, los acontecimientos y espacios donde se desarrolla la acción. Por todo esto, este narrador de focalización interna es subjetivo, es decir, está comprometido con el relato y con la visión del personaje. 3.2.1. Focalización fija: La focalización interna puede corresponder a la ubicación de un único personaje. Ejemplo: “Pues siendo yo niño de ocho años, achacaron a mi padre ciertas sangrías mal hechas en los costales de los que allí a moler venían, por lo cual fue preso, y confesó y no negó, y padeció persecución por justicia.” (Anónimo: El Lazarillo de Tormes) 3.2.2. Focalización múltiple: Varios personajes describen, desde sus particulares perspectivas, el mismo acontecimiento. Ejemplo: “Por primera vez he visto un cadáver. Es miércoles, pero siento como si fuera domingo porque no he ido a la escuela y me han puesto este vestido de pana verde que me aprieta en alguna parte. (...) No he debido traer al niño. No le conviene este espectáculo. A mí misma, que voy a cumplir treinta años, me perjudica este ambiente enrarecido por la presencia del cadáver. (...) Vine. Llamé a los cuatro guajiros que se han criado en mi casa. Obligué a mi hija Isabel a que me acompañara. Así el acto se convierte en algo más familiar, más humano, menos personalista y desafiante que si yo mismo hubiera arrastrado el cadáver por las calles del pueblo hasta el cementerio.” (Gabriel García Márquez: La hojarasca)
  • 5.
    5 3.3. Focalización externa:El narrador de focalización externa se ubica fuera de los hechos y personajes en un sentido limitado. Con respecto a las focalizaciones cero e interna, está en el medio de ambas. Es externa con respecto a los personajes, por eso, no puede penetrar sus conciencias, y en lo restante se limita a percibir el ambiente, el aspecto físico y conducta de los personajes, en la medida de lo observable. Es un narrador que no se compromete con lo narrado. Es objetivo en este aspecto. Ejemplo: "– Ven acá, Héctor, que aquí te espero – gritó, rojo de furor, Aquiles. – Ya voy, por los dioses que ya voy – replicó Héctor mientras retrocedía velozmente. Entonces Aquiles arrojó su broncínea lanza, la cual atravesó el escudo y la armadura del troyano, el cual cayó de rodillas en el campo, arrojando lejos de sí su espada." 4. TIPOS DE NARRADOR SEGÚN SU GRADO DE CONOCIMIENTO DEL MUNDO 4.1. Omnisciente: Asume la posición de un dios que todo lo sabe y, por ello, es capaz de dar a conocer lo que los personajes sienten, ven, oyen, piensan o desean, y aun lo que ellos como personajes ignoran sentir o desear. Conoce simultáneamente los pensamientos de varios personajes. La superioridad del narrador omnisciente se manifiesta también en el conocimiento que posee del pasado y del futuro de los personajes. Ejemplo: “Se miró las manos llenas de arañazos. Se miró las piernas flacuchentas y los pies enormes en los zapatos de tenis, (...) y se avergonzó de sí misma. Un impulso la hizo correr a la casa, con el corazón aturdiéndola por el golpeteo sordo de la emoción. Llegó a su pieza anhelante (...), ardiendo las mejillas, deslumbrados los ojos.” (Marta Brunet: Francina) 4.2. De conocimiento parcial o limitado: Este narrador describe los actos de los personajes, pero ignora sus pensamientos y la historia previa a los hechos. Tiene un conocimiento limitado de éstos, sólo es capaz de informar aquello que ve o escucha. Es un narrador objetivo con conocimiento parcial del mundo representado. Ejemplo: “Ya de regreso en la casa de la abuela, Lucas se tiende cerca del seto del jardín, a la sombra de los zarzales. Espera. Un vehículo del ejército se detiene delante de la casamata de los guardias fronterizos. Unos militares descienden de él y depositan en el suelo un cuerpo envuelto en un toldo de camuflaje. Un sargento sale del barracón, hace una señal y los soldados desenvuelven el toldo.” (Agota Kristof: La prueba)
  • 6.
    6 5. MODOS OESTILOS NARRATIVOS Corresponden a las formas en que el narrador da a conocer el decir de los personajes entrega el a través de NARRADOR RELATO MODOS O ESTILOS NARRATIVOS DIRECTO INDIRECTO INDIRECTO LIBRE 5.1. Modo o estilo directo: El narrador introduce el diálogo de los personajes dejando que ellos mismos sean los que "hablen", cediéndoles la palabra, de manera que sus parlamentos aparecen reproducidos directamente. Sus palabras se pueden expresar gráficamente por medio de comillas o guiones. Ejemplo: El sujeto se acercó titubeante a la mujer y le dijo: "Sabes bien que te he querido siempre. Sabes bien además que jamás te dejaría. Pero algo me impide abandonar a mi esposa y a mis hijos. Es mejor que nos despidamos para siempre. 5.2. Modo o estilo indirecto: El narrador domina el relato. En este caso el diálogo de los personajes es incorporado a la narración y dado a conocer a través de la voz del narrador. Para hacer esta referencia al diálogo de los personajes, el narrador usa la conjunción "que" como conexión entre su palabra y la palabra del personaje. Ejemplo: "El sujeto se acercó vacilante a ella y le dijo que siempre la había querido y que jamás la había dejado. Agregó que, sin embargo, no podía dejar a su familia y que, por lo tanto, debían separarse para siempre."
  • 7.
    7 5.3. Modo oestilo indirecto libre: En el discurso del narrador aparece, tanto lo que piensan o sienten los personajes como lo que hablan, con su peculiar forma de expresión. Para ello, se fusionan las palabras del narrador con las de los personajes, suprimiéndose los signos gramaticales de subordinación (conjunción “que”), por tanto, el discurso del personaje aparece fundido con el del narrador. Ejemplo: "Él se acercó a ella, lleno de incertidumbre. Sabía que la amaba y que jamás la habría dejado. Pero su corazón también se desgarraba por su esposa, por sus hijos. Su decisión era inquebrantable: tenía que abandonarla para siempre". 6. DISPOSICIÓN DE LA NARRACIÓN El orden de la presentación de los acontecimientos es variable según la opción que asuma el narrador: puede relatar los hechos desde sus inicios, en sucesión cronológica lineal, o en forma discontinua, o en retrospectiva. Estas opciones por ordenar la historia dan lugar a tres diferentes disposiciones de la narración. 6.1. Narración “ab ovo”: Significa “desde el huevo”. El narrador sitúa como punto de partida del relato el momento del inicio cronológico de la acción. La narración “ab ovo” sigue linealmente la secuencia narrativa desde el principio hasta su desenlace. Ejemplo: “Pues sepa vuestra merced, ante todas cosas, que a mí llaman Lázaro de Tormes, hijo de Tomé González y de Antona Pérez, naturales de Tejares, aldea de Salamanca. Mi nacimiento fue dentro del río Tormes, por la cual causa tomé el sobrenombre, y fue de esta manera: Mi padre, que Dios perdone, tenía cargo de proveer una molienda de una azeña que está ribera de aquel río, en la cual fue molinero más de quince años y, estando mi madre una noche en la azeña, preñada de mí, tomóle el parto y parióme allí; de manera que con verdad me puedo decir nacido en el río.” (Anónimo: El Lazarillo de Tormes) 6.2. Narración “in medias res”: Significa “en el medio de la cosa”. El punto de partida del relato es un momento ya avanzado de la historia. Desde ahí el narrador avanza o retrocede en la narración. Esta es la disposición narrativa más frecuente en las novelas contemporáneas: hay saltos, tanto al pasado distante como al inmediato, que alteran la linealidad temporal. Ejemplo: “Sobre el techo de la casa, recortados contra la luz del amanecer, los jotes semejan un par de viejitos acurrucados, vestidos de frac y con las manos en los bolsillos. (...) Fue un helado día de julio que Olegario Santana se halló a los jotes en el interior de su calichera, cuando eran apenas un par de polluelos feos y enclenques. Por hacerle una broma, los calicheros más viejos se los dejaron dentro de una caja de zapatos, como regalo de onomástico. Era día de Santa Ana. Él, un poco por seguirles la broma y otro tanto llevado por las morriñas de su soledad penitenciaria, se los llevó a su casa. Primero les hizo un nido en el patio y comenzó a darles de comer con la mano. A contar por su exiguo plumaje, las crías no tendrían entonces más de dos meses de vida. Después, ya un tanto creciditas, las instaló en el techo,...” (Hernán Rivera Letelier: Santa María de las flores negras)
  • 8.
    8 6.3. Narración “inextremas res”: Significa “en el extremo o final de la cosa”. El punto de partida es el final de la historia y desde ese momento hay una mirada retrospectiva que retoma la situación con la que comienza el relato y que implica sucesivos cambios temporales. Ejemplo: “Artemio Cruz vivió. Vivió durante algunos años... Años no añoró: años no no. Vivió durante algunos días. Su gemelo. Artemio Cruz. Su doble. Ayer Artemio Cruz, el que sólo vivió algunos días antes de morir, ayer Artemio Cruz... que soy yo... y es otro... ayer... Tú, ayer, hiciste lo mismo de todos los días. No sabes si vale la pena recordarlo. Sólo quisieras recordar, recostado allí, en la penumbra de tu recámara, lo que va a suceder: no quieres prever lo que ya sucedió. En tu penumbra, los ojos ven hacia delante; no saben adivinar el pasado. (Carlos Fuentes: La muerte de Artemio Cruz) En La muerte de Artemio Cruz, la agonía del personaje, instancia final de la historia, da inicio al relato para establecer una regresión temporal que narra la vida del moribundo. 7. TÉCNICAS NARRATIVAS CONTEMPORÁNEAS En los albores del siglo XX, el narrador incorpora nuevas técnicas narrativas. Hechos trascendentales y aparentemente tan dispares como la aparición del psicoanálisis, como método curativo en la psiquiatría (Freud), el nacimiento del cine (la primera exhibición de una película fue en 1895) y la sensación de desamparo que provocó en la sociedad occidental la mortandad producto de la Primera Guerra Mundial (1914–1918), repercutieron en la forma de narrar. Del psicoanálisis freudiano, la novela en particular, toma la posibilidad de narrar a partir del sueño y del ensueño, del subconsciente. Del cine, la factibilidad de hacerlo a través de la pluralidad de voces y puntos de vista, alterando el orden cronológico de la narración (saltos temporales y espaciales). Surgieron así el "Racconto" y el "Flash – back". Y tras una conflagración que significó millones de muertos y la casi completa extinción de una generación de jóvenes varones (Inglaterra, Francia, Alemania), ¿podría concebirse un narrador que ordenara los hechos metódicamente y soberanamente, como un dios omnipotente, cuando la realidad caía hecha pedazos por los fusiles y la muerte, fragmentándose para siempre?. Aparecieron así nuevas técnicas narrativas, básicamente influidas por la psicología, particularmente el monólogo interior y la corriente de la conciencia. Ambas técnicas, ya prefiguradas por Marcel Proust, adquieren rasgos de universalidad con James Joyce y su obra Ulyses. El llamado "Boom" de la novela hispanoamericana elevó esta forma de narrar a su máxima categoría. Basta recordar a Juan Rulfo ("Pedro Páramo"), Julio Cortázar ("Rayuela"), Gabriel García Márquez (“Cien años de soledad”) y Carlos Fuentes ("La muerte de Artemio Cruz"), entre otros.
  • 9.
    9 genera nuevas utilizando elque dan a conocer ESCRITOR CONTEMPORÁNEO TÉCNICAS NARRATIVAS DERIVADAS DEL CINE INFLUIDAS POR LA SICOLOGÍA MONTAJE CONTENIDOS MENTALES DE LOS PERSONAJES PLURALIDAD DE VOCES Y PUNTOS DE VISTA SALTOS TEMPORALES a través de PREMONICIÓNFLASH - BACKRACCONTO tales como FLASH FORWARD FLUIR DE LA CONCIENCIA MONÓLOGO INTERIOR mediante técnicas como provocan producen INDETERMINACIÓN DEL NARRADOR MOVIMIENTO ESPACIAL MOVIMIENTOS TEMPORALES
  • 10.
    10 7.1. Montaje. En cineel montaje es usado para representar el movimiento espacial y temporal. En literatura adquiere el carácter de recurso estético. Consiste en yuxtaponer los planos narrativos, mostrando como simultáneos momentos narrativos distintos. Ejemplo: – “Te voy a hacer una pregunta –dice Santiago–. ¿Tengo cara de desgraciado? – Y yo te voy a decir una cosa –dijo Popeye–. ¿Tú no crees que nos fue a comprar las Coca–colas de puro sapa? Como descolgándose, a ver si repetíamos lo de la otra noche. – Tienes la mente podrida, pecoso –dijo Santiago. – Pero qué pregunta –dice Ambrosio–. Claro que no, niño. – – Está bien, la chola es una santa y yo tengo la mente podrida –dijo Popeye–. Vamos a tu casa a oír discos, entonces. – ¿Lo hiciste por mí? –dijo don Fermín–. ¿Por mí, negro? Pobre infeliz, pobre loco. – Le juro que no, niño –se ríe Ambrosio–. ¿Se está haciendo la burla de mí? – La Teté no está en la casa –dijo Santiago–. Se fue a la vermouth con amigas. – Oye, no seas desgraciado, flaco –dijo Popeye–. ¿Me estás mintiendo, no? Tú me prometiste, flaco. – Quiere decir que los desgraciados no tienen cara de desgraciados, Ambrosio –dice Santiago.” (Mario Vargas Llosa: Conversación en La Catedral) La superposición de diálogos incluye tres planos narrativos distintos: 1. Diálogo entre Santiago y Ambrosio en el tiempo presente (La Catedral) “dice”. 2. Diálogo entre Santiago y Popeye en el pasado (“dijo Popeye”). 3. Diálogo entre Fermín y Ambrosio (“dijo don Fermín”). 7.2. Racconto. El narrador hace un extenso retroceso en el tiempo, recordando hechos directamente o a través de los personajes. Ejemplo: “En el mostrador, como todas las noches, emborrachándose, los hombres discutían de máquinas y carrocerías; tomadas del brazo, las mujeres habían atravesado, lentas y susurrantes, el gran salón oscurecido que separaba el bar de los tocadores. Díaz Grey pensó en el sueño o el insomnio del boticario y concejal Barthé, con el dormitorio encima del negocio, en aquella noche de mansa lluvia, justo en el principio de la realización de su viaje ideal civilizador, gordo y horizontal, con blanduras femeninas que rodeaban y suavizaban la cabeza calva en reposo, próximo a la respiración del muchacho empleado. La hora del triunfo, el sí que venía a quebrar doce años de negativas, a cubrir el recuerdo de doce sesiones inaugurales del Concejo con sus monótonos, previstos seis votos en contra, le llegó a Barthé en el sótano de la farmacia, meses atrás, mientras vestido con un largo guardapolvo recién lavado aspiraba el olor de la bolsa de tilo que sostenía abierta el peoncito.” (Juan Carlos Onetti: Juntacadáveres)
  • 11.
    11 7.3. Flash–back: Recuerdomuy breve, hecho por el narrador o por un personaje. Ejemplo: “Irresoluto, el hombre lanzó un suspiro largo y agrio, y dirigió luego una mirada al Escorpión, que estaba sentado junto a Cayetano, al otro lado del escritorio. Ambos investigadores habían ingresado a La Moneda a través del subterráneo, evitando así que los vieran los periodistas que aguardan noticias en el primer piso del palacio.” (Roberto Ampuero: Cita en el azul profundo) 7.4. Flash–forward: Proyección hacia el futuro en forma breve. Ejemplo: “Clara, inmóvil sobre el cajón, no pudo dejar de mirar hasta el final. (...) Se quedó hasta que la rellenaron con emplastos de embalsamador y la cosieron con una aguja curva de colchonero. Se quedó hasta que el doctor Cuevas se lavó en el fregadero y se enjuagó las lágrimas, mientras el otro limpiaba la sangre y las vísceras. (...) El silencio la ocupó enteramente y no volvió a hablar hasta nueve años después, cuando sacó la voz para anunciar que se iba a casar.” (Isabel Allende: La casa de los espíritus) 7.5. Premonición: El narrador, en forma directa o a través del personaje, efectúa una vasta incursión en el tiempo futuro de la historia, salto prospectivo, para regresar posteriormente al momento de la narración inicial. Ejemplo: “Después de ese viaje temporal y espacial, que lo llevó a conocer distintas inteligencias entre las galaxias que poblaban el universo, algunas extraordinariamente distintas al ser humano, Olaf llegó a conocer quién era realmente Dios, el Hacedor de Estrellas: eran justamente estas mismas, las estrellas, que poseían una inteligencia fabulosa: con el correr de millones de siglos, había llegado a comprender el sentido de la vida, del Universo: la maravillosa comunicación que se establecía entre los seres que poblaban los mundos del universo y las estrellas. Ahora, sentado en el risco de la playa cercana a su pueblo natal, Olaf pensaba si realmente ese viaje lo había efectuado o era fruto de su imaginación.” (Olaf Stapleton: El hacedor de estrellas) 7.6. Monólogo interior: Es la verbalización de los contenidos mentales del personaje, los que aparecen ordenados, tanto en su sentido lógico como sintáctico. Ejemplo: “Ahora envolveré mi angustia en el pañuelo que siempre llevo en el bolsillo. Y la angustia quedará prietamente apretujada, en una pelota. Sola iré al bosque de hayas, antes de clase. No me sentaré a la mesa para hacer sumas. No me sentaré al lado de Jinny, no me sentaré al lado de Louis. Cogeré mi angustia, y la dejaré sobre las raíces, bajo las copas de las hayas. La examinaré y la cogeré con las puntas de los dedos. No me descubrirán. Comeré nueces y buscaré huevos entre las zarzas, se me amazacotará el cabello, dormiré bajo un arbusto, beberé agua de charca y allí moriré.” (Virginia Woolf: Las olas)
  • 12.
    12 7.7. Corriente dela conciencia: El descubrimiento del subconsciente por parte del psicoanálisis influyó en exponer narrativamente procesos mentales de la conciencia donde los pensamientos fluyen sin orden ni coherencia. No se reconocen estructuras lógicas y la organización sintáctica es caótica. Se omiten los signos de puntuación. Ejemplo: “...yo le hice que se declarara sí primero le di el pedazo de galleta de anís sacándomelo de la boca y era año bisiesto como ahora sí ahora hace 16 años Dios mío después de ese beso largo casi perdí el aliento sí dijo que yo era una flor de la montaña sí eso somos todas...” (James Joyce: Ulises) EJERCICIOS: ¿Qué persona(s) gramaticales utiliza el narrador en los siguientes textos? 1. “¿Cómo y por qué llegué hasta allí? Por los motivos por los que he llegado a tantas partes. Es una historia larga y, lo que es peor, confusa. La culpa es mía: nunca he podido pensar como pudiera hacerlo un metro, línea tras línea, centímetro tras centímetro, hasta llegar a ciento o a mil; y mi memoria no es mucho mejor: salta de un hecho a otro y toma a veces los que aparecen primero, volviendo sobre sus pasos sólo cuando los otros, más perezosos o más densos, empiezan a surgir a su vez desde el fondo de la vida pasada.” (Manuel Rojas: Hijo de ladrón) I. Primera persona. II. Segunda persona. III. Tercera persona. A) Sólo I. B) Sólo II. C) Sólo III. D) I y II. E) I y III. 2. “Hace mucho tiempo vivían un rey y una reina que aunque exclamaban todos los días “¡Ay, si tuviésemos un niño!”, no lograban tenerlo. En cierta ocasión, estando la reina bañándose, salió una rana del agua, se arrastró hasta ella y le dijo: –Tus deseos se cumplirán: antes de que pase un año traerás una niña al mundo.” Jacob y Wilhelm Grimm (recopiladores): La bella durmiente del bosque) A) Primera persona. B) Segunda persona. C) Tercera persona.
  • 13.
    13 ¿Cómo se caracterizala focalización del narrador en los siguientes textos? 3. “Lucio salió al camino y orinó interminablemente, a la luz de la luna, que ya casi tocaba el horizonte sobre las lomas de Coslada. A sus espaldas oía cerrarse la puerta de Mauricio, y cuando echó a andar de nuevo ya había desaparecido el rectángulo de luz que salía de la venta.” (Rafael Sánchez Ferlosio: El jarama) A) Focalización cero. B) Focalización fija. C) Focalización múltiple. D) Focalización externa. E) Focalización ambigua. 4. “La llegada de Agustín y algunos buenos negocios habían predispuesto el ánimo de don Dámaso hacia la benevolencia con que hemos visto acoger a Martín Rivas y hospedarle en su casa. Estas circunstancias le habían hecho también olvidar su constante preocupación de la higiene, con la que pretendía conservar su salud, y entregarse con entera libertad de espíritu a las ideas de política que, bajo la forma de un vehemente deseo de ocupar un lugar en el Senado, inflamaban el patriotismo de este capitalista.” (Alberto Blest Gana: Martín Rivas) A) Focalización cero. B) Focalización parcial. C) Focalización interna. D) Focalización externa. E) Focalización inmediata. Califique el grado de conocimiento del narrador en los siguientes textos: 5. “Igualmente, se declaró exenta de toda culpa y complicidad en los pecados de Eva, a quien, por otra parte, dijo no haber visto nunca.” (Federico Andahazi: El anatomista) A) Narrador omnisciente. B) Narrador de conocimiento parcial. 6. “Aquello le pareció a la vez tan sencillo y prodigioso, que de la noche a la mañana perdió todo interés en las investigaciones de alquimia.” (Gabriel García Márquez: Cien años de soledad) A) Narrador omnisciente. B) Narrador de conocimiento parcial. 7. “Él la contempló un momento a través de la penumbra, y en el acto ella sintió que sus brazos la estrechaban y que sus labios oprimían los suyos. Aquel beso fue como un blanco relámpago que se extendía cada vez más y permanecía fijo.” (Henry James: Retrato de una dama) A) Narrador omnisciente. B) Narrador de conocimiento parcial.
  • 14.
    14 Marque la alternativacorrespondiente al modo o estilo del narrador en cada texto. 8. “Antonio José Bolívar Proaño leía novelas de amor, y en cada uno de sus viajes el dentista le proveía de lectura. –¿Son tristes? –preguntaba el viejo. –Para llorar a mares –aseguraba el dentista.” (Luis Sepúlveda: Un viejo que leía novelas de amor) A) Modo directo. B) Modo indirecto. C) Modo indirecto libre. 9. “El oficial sonríe como un autómata y la lluvia ha impregnado la habitación de ruidos: los goterones caen como pedradas sobre la calamina del techo, el viento silba en los resquicios del tabique. ¿Cuándo había tenido el cabo la última licencia?, ¿el año pasado? Ah, bueno, ese era otro cantar y el rostro del capitán se crispa.” (Mario Vargas Llosa: La Casa Verde) A) Modo directo. B) Modo indirecto. C) Modo indirecto libre. 10. “Al entrar en el coche, alcanzó a oír cuando el locutor anunciaba que las tropas habían ocupado la editorial “Quimantú”, y habían procedido a secuestrar la edición de varias revistas subversivas, tales como “Nosotros los chilenos”, “Paloma” y “La Quinta Rueda”. (Antonio Skármeta: Ardiente paciencia) A) Modo directo. B) Modo indirecto. C) Modo indirecto libre. 11. “Mamá Elena le ordenó a Tita que fuera a la cocina por unos bocadillos para repartir entre todos los presentes.” (Laura Esquivel: Como agua para chocolate) A) Modo directo. B) Modo indirecto. C) Modo indirecto libre. ¿Cómo se califica la disposición del narrador en los siguientes textos? 12. “Álvaro Vives sale temprano todos los domingos para ir a buscar las empanadas a la casa de la Violeta. Le gusta el lento viaje siempre por las mismas calles hasta el otro extremo de la ciudad, no sólo por la paz que proporciona lo habitual no interrumpido, sino también porque las empanadas de la Violeta son verdaderamente magistrales (...). Claro, quién se va a extrañar: todos recuerdan que la mesa de la madre de Alvaro fue en sus tiempos una verdadera maravilla de guisos criollos, y la Violeta entró jovencita a su casa como ayudante de cocina. Después, con los años, cuando misiá Elena se tuvo que reducir igual que todo el mundo, la Violeta siguió con ella como cocinera hasta el día de su muerte: treinta años de servicio.” (José Donoso: Este domingo) A) Ab ovo. B) In medias res. C) In extremas res
  • 15.
    15 13. “Yo, señor,soy de Segovia. Mi padre se llamó Clemente, natural del mismo pueblo; Dios le tenga en el cielo. Fue, tal como todos dicen, de oficio barbero; aunque eran tan altos sus pensamientos, que se corría de que le llamasen así, diciendo que él era tundidor de mejillas y sastre de barbas.” (Francisco de Quevedo: La vida del buscón llamado don Pablos) A) Ab ovo. B) In medias res. C) In extremas res. 14. “Y luego que hubo anochecido, se le entreabrieron los ojos. Oh, un poco, muy poco. Era como si quisiera mirar escondida detrás de sus largas pestañas. A la llama de los altos cirios, cuantos la velaban se inclinaron, entonces, para observar la limpieza y la transparencia de aquella franja de pupila que la muerte no había logrado empañar. Respetuosamente maravillados se inclinaban, sin saber que Ella los veía. Es él, él. Allí estaba de pie y mirándola. Su presencia anula de golpe los largos años baldíos, las horas, los días, que el destino interpuso entre ellos dos, lento, oscuro, tenaz. –Te recuerdo, te recuerdo adolescente. Recuerdo tu pupila clara, tu tez de rubio curtida por el sol de la hacienda, tu cuerpo entonces, afilado y nervioso.” (María Luisa Bombal: La amortajada) A) Ab ovo. B) In medias res. C) In extremas res. ¿Qué técnica narrativa aplica el narrador en los siguientes textos? 15. “Todo estaba tranquilo, casi no pasaba nadie con olor a madreselva mezclada con ella Ella me habría dicho que no me dejaba estar allí sentado en la escalera oyendo su puerta del crepúsculo cerrándose de golpe oyendo a Benjy todavía llorando La cena tendría que bajar entonces con olor a madreselva mezclada con ella.” (William Faulkner: El sonido y la furia) A) Flash–back. B) Racconto. C) Corriente de la conciencia. D) Flash–forward. E) Monólogo interior. 16. “Contraigo los músculos de la cara, abro el ojo derecho y lo veo reflejado en las incrustaciones de vidrio de una bolsa de mujer. Soy esto. Soy esto. Soy este viejo con las facciones partidas por los cuadros desiguales del vidrio. Soy este ojo. Soy este ojo. Soy este ojo surcado por las raíces de una cólera acumulada, vieja, olvidada, siempre actual.” (Carlos Fuentes: La muerte de Artemio Cruz) A) Corriente de la conciencia. B) Monólogo interior. C) Racconto. D) Flash–back. E) Flash–forward.
  • 16.
    16 17. “– Hayque dar de comer a esos hambrientos, Pantoja –lo mira solemne a los ojos el Tigre Collazos–. Ahí entra usted, ahí es donde va a aplicar su cerebro organizador. – ¿Por qué te quedas todo atontado y calladito, Panta? –guarda el pasaje en su cartera y pregunta ¿por dónde la salida al avión? Pochita–. Tendremos un gran río, podremos bañarnos, hacer paseos a las tribus. Anímate, zonzo.” (Mario Vargas Llosa: Pantaleón y las visitadoras) A) Monólogo interior. B) Corriente de la conciencia. C) Racconto. D) Flash–back. E) Montaje. 18. “Sethe se cosió un vestido a hurtadillas y Halle colgó su cuerda de atar a las bestias en un clavo de la pared de la choza de ella. Allí, encima de un colchón puesto en el suelo de tierra de la choza, copularon por tercera vez; las dos anteriores se habían unido en un pequeño maizal que Mr. Garner conservaba pues era un cultivo aprovechable tanto por los animales como por los seres humanos. Halle y Sethe tenían la impresión de estar ocultos.” (Toni Morrison: Beloved) A) Montaje. B) Flash–forward. C) Flash–back. D) Monólogo interior. E) Corriente de la conciencia. DMSE LyC 41 Puedes complementar los contenidos de esta guía visitando nuestra web. http://clases.e-pedrodevaldivia.cl/