••••••••••••••••••••••••••• ••••
•••••••••..,•••.••••••.••••••••
Indice 

UCCIÓN 5 

7 

7 

81.2. riterios de aproximación al texto
1.3. odelo interadivo de comprensión ledora 8 

1.4. Mapas de progreso del aprendizaje y niveles de logro 10 

1.5, ~abilidades de comprensión lectora: Pisa y Ledores en Red 14 

11. CARACTERíSTICAS DEL PROGRAMA 20 

' t
1, Objetivos 20 

2, Composición y estructura 20 

3, Característicasy estructura de los libros y actividades 21 

111. SUGERENCIAS METODOLÓGICAS 25 

1, Recomendaciones para las lecturasy as actividades 25 

2, Preselfltación del proyecto a los alumnos 25 

3, S uge~encias para organizar una sesión de trabajo 27 

IV. CUADROS GENERALES 28 

Características de los textos por niveles 

Lista de títulos, género textual, habilidades trabajadas y modalidad de trabajo 

Propuesta desarrollo de programa clase a clase 

Cuadro 1: 28 

Cuadro 2: 28 

Cuadro
I
3: 31 

Cuadro 
 : 33
Sugeren ias Plan Ledor Alfaguara
••• •••••••• ••••••••••••••••
V.	EVALUACIONES y REMEDIALES
VI. S UdERENCIAS METODOLÓGICAS POR LIBRO
• Presentación del libro
• eLladro de habilidades trabajadas
• Actividades remediales
- Propuestas de nuevas actividades para desarrollar con el texto
• Actividades de ampliación o profundización
- Propuestas de nuevas actividadespara desarrollar con el texto
- ;f..ctividades de ampliaCión Lectoresen Red
• So ucionario
VII. Cu DRO PARA EL REGISTRO DE RESU LTADOS: EVALUACIONES
VIII. SO~UCIONARIOS
- SolGcionarios Fichas Remediales
- Sol~ciona rios Evaluaciones
IX. 	BIBLIOGRAFíA PARA El PROFESOR
X.	AN~XO : MATERIAL FOTOCOPIABlE
- Fichas remediales I
- Fichas remediales 11
- Fichas remediales I11
- Evqluación diagnóstica
- Ev~luaClón de proceso 

- Evaluación final 

I
34
36
128
132
132
140
146
147
147
153
159
165
170
175
I
•••••••••••••••••••••••••••••••• •
1. Introd 

"iNOme gusta leerl ¡Qué ~burndo el libro! ¡No entiendo nada de lo que leol..." son algunos
de los comentariosy reclaros que a diario escuchamos decir a nuestros estudiantes.
Esta frustración y desánim tiene causas diversas y muy complejas, que Involucran tanto a la
familia como a la socieda en su conjunto. En medio del dilema, el docente sigue pensando
en lasestrategias que pue an hacer de sus alumnosy alumnas lectores competentes que
encuentren en la lectura u momento de aprendizaje y disfrute. El "Programa de Comprensión
Lectora: 7:a ~. Í1 nace con I propósito de ser el mejor aliado para uno de losdesafíos mayoresu
que debemos enfrentar lo docentes en el aula.
Tradicionalmente la ledurJ ha sido asumida como una tarea de simple decodificación,
descontextualizada del myndo de los nlllOSy niñas, entrenada de manera mecánica y
superficial. Como resultado tenemos estudiantes desmotivados e ineficientes que fracasan enI
el ejercicio de esta competencia fundamental para la adquisición autónoma del conocimiento.
Los débiles r'esultados que el país ha obtenido en las mediciones internacionales (en la prueba
PISA muestran que estamos muy por debajo del promedio de los países evaluados, arrojando
solo un 5% de alumnos capaces de inferir información y evaluar críticamente lo leído)',
son la evidencia de que nd estamos cumpliendo losestándaresaceptables para un país en
desarrollo, No obstante, Ids docentes no debemos centrar nuestras energías en mejorar
estadísticas, sino que en trabajar para inyectar en nuestros métodos de enseñanza mayor
eficacia y en especial, entLlsiasmo y encanto por la lectura, Transmitir a nuestros estudiantes
el valor y la riqueza de la Jxperiencra lectora, no es una aventura fácil, requiere creatividad,
compromiso, perseverancia y método.
Un niño o niña que no comprende lo que lee se ve afectado en todos 105 ámbitosde su
desarrollo personal, por lo tanto, mejorar la comprensión lectora requiere de un esfuerzo de
la sociedad en su conjunto, esto incluye a la familia y la escuela. De este modo es un desafío
que debe comprometer a todas las áreasde la enseñanza y no centrarse exclusivamente en
"Lenguaje yComunicación", ya que sus defiCIencias y logros afectan a todas las disciplinas.
Esclaro que el aprendizaj1 está estrechamente vinculado con la comprensión, por lo tanto,
que un niño(a) comprenda lo que lee significa que está en mejores condiciones de resolver
I
un problema matemático o cualquier desafío que se le presente en el desarrollo de todas lasI
asignaturas. Por esta razó , el programa quiere ser una invitación a todos los integrantes de
la comunidad educativa, a nque el eje esté pensado para la clase de "Lenguaje y
Comunicación". Sabemos que existe una enorme necesidad por parte de losdocentes de
contar con materiales did'cticos de calidad, Que sean motivadores, novedososy diversos.
El "Programa de Compre sión Lectora: ?:.- ", ha sido creado con la idea de que cada
lectura sea un viaje pilotea o por los mejores exploradores, nuestros alumnos y alumnas.
Así, cada libro se transfor a en una travesía para explorar los miles de universos que la
lectura nos abre y que jun o a la interacción con el nrño se ve infinitamente enriquecida y
mejorada.
Esperamos entonces, que stas travesías faciliten el complejo recorrido de nuestros
estudiantes por e camino de la comprensión lectora.
, 1 .. Evaluaciones
I Inter acionales PISA
(Programme tor
International Student
Assessment)" en el portal
del Mineduc- Simee:
http/lwww.simee.cl1ndex.
php?ld-100. Para mayo'
información ver
Competencias para la
vida,Resultados de los
estudiantes chilenos en el
estudio PISA 2000
Unidad de ( , meulO y
Evaluación, Inrsteno dP
Edueacion, le
••••••• ••••••••••••••••••• •
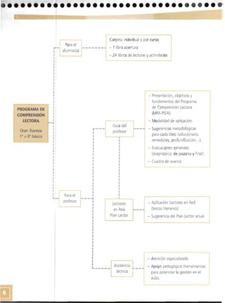
PROGRAMA DE

COMPRENSiÓN 

LECTORA

Gran Travesía
1 a 8° básico
r-iaPara el
i alumno(a)
I
I
I
J I
I
I
I
I
¡
I
!
¡
(
I
I
¡
I
I
I
I
I
-1
I
I
I
I
: I
I
I
I
I
I
~
I
I
I
I
I
I
I
Para el
profesor
Carpeta individual y por curso: l!______ _ - 1 libro apertura IM
- 24 libros de lecturas yactividades
.-­
- Presentación, objetivos y
fundamentos del Programa
de Comprensión Lectora
(MPA-PISA).
- Modalidad de aplicación.
Guía del
- Sugerencias metodológicas
profesorr---[ para cada libro (solucionaria,
r
I remediales, profundización...).
I
I
- Evaluaciones generales
,•I
(diagnóstica, de proceso y final).
I
I - Cuadro de avance.
t
LI
J 

1 

I 

I 

I 

I 

I 

I 

----1
I
r
1Lectores
en Re
Plan Lector
L ____ _ Asistencia
técnica
- Aplicación Lectores en Red
(textos literarios)
- SugerenCIa del Plan Lector anual
I
J
- Atención especializada.
- Apoyo pedagógico (herramientas
para potenciar la gestión en el
aula).
_ JI
'-' ..
1. FUNDAMENTOS TEÓRICOS
-,
En este capítulo se presentan algunas definiciones y explicaciones previas necesarias para
comprender los fundamentos del programa ~a
1.1 TEXTO y PARATEXTO
¿Qué es un texto?
El texto (del latín textus: tejido o entramado de distintos elementos relacionadosentre sí),
esuna unidad de comunicación codificada mediante un sistema de signos lingüísticos o icónicos,
coherente y cohesionada, producida por uno o varios enunciadores, con significado unitario,
extensión variable y concebida dentro de una situación comunicativa determinada.
¿Qué es un paratexto?
El paratexto (del griego pará: aliado de) y del latín textus - tejido, corresponden a todos
aquellos elementos de tipO verbal y gráfiCo que rodean y sirven para opti mizar
la decodificación del texto, ya que tienen la función de complementar su significado.
Entre estos elementos es posible distingUir:
PARATEXTO DE AUTOR:
SU nombre, pseudónimo
prólogo, título, dedicato
1 negritasy cursivas, subre
! explicativa, etc.
¡
epígrafe, pl·efacio,
ia, ilustración,
vado, nota
PARATEXTO EDITORIAL:
Editor, ilustrador, imágenes, tapa, catálogo,
el uso de negritas y cursivas, cuadros,
tablas, subrayado, esquemas, mapas, etc.
TIPOS DE TEXTOS Y PARATE rOS:
Lingüísticos: el mensaje E sentregado con palabras.
Iconográficos: el mensajEesentregado a través de imágenes, ilustraciones, infografías,
esquemas, mapas, etc.
La indagación no solo en lostextos, sino que también en los paratextos, es fundamental
en la construcción del sentido durante el proceso lector. Es por esta razón que el corpus
de textos seleccionados para el proyecto abarca textos tanto lingüísticos, iconográficos como
mixtos.
- - - - - - - - -~ 	 ~
1.2 CRITERIOS DE APROXIMACiÓN AL TEXTO
El Programa 4~~'!a., de 1° a 4°, básico plantea una aproximación funcional a la categoría
de texto, es decir, se focaliza en el propósito comunicativo general del texto, más que en su
estructura o rasgos internos. Considerando que no hay unanimidad en el tema y que varian
lasclasificaciones textuales de un autor a otro, hay que indicar que la siguiente propuesta
busca simplemente clarificar los criterios utilizadosen la selección de las lecturas.
1. Textos que cumplen una función estética o literaria: son aquellos textos cuyo propósito
comunicativo esencial es transmitir una creación estética para el placer y entretenimiento
del lector.
Ejemplos: cuentos, poemas, fotografías artísticas, pinturas, ilustraciones, etc.
2. Textos que cumplen una función informativa o explicativa: son aquellos textos cuyo
propósito comunicativo esencial es entregar informaciones, datos, explicaciones o
descripciones sobre distintos aspectos de la realidad.
Ejemplos: noticias, entrevistas, artículos científicos, explicaciones de enciclopedias, cuadros
estadísticos, esquemas conceptuales, infografías, etc.
3. 	Textosque cumplen una función normativa o instruccional: son aquellostextos cuyo
propósito comunicativo esencial es entregar indicaciones para ejecutar una tarea o normas
que deben cumplirse y respetarse. Estos textos podrían incluirse dentro de los informativos
o explicativos, ya que también, básicamente, informan al lector. Sin embargo, asumiendo 

la especificidad de estos textos, Gran Travesía propone trabajarlos de manera 

independiente. 

Ejemplos: recetas, leyes, reglamentos, manuales de instrucción, etc. 

4. Textos que cumplen una función argumentativa o persuasiva: textos cuyo propósito
comunicatiVO esencial es convencer al receptor sobre la validez de una opinión o punto
de vista o persuadir para obtener un resultado de parte del lector.
Ejemplos: defensas, cartas al director, críticas, columnas de opinión, textos e imágenes
publicitarias, etc.
1.3 MODELO INTERACTIVO DE COMPRENSiÓN LECTORA
¿Qué entenderemos por lectura?
Ciertamente el concepto de la lectura ha ido evolucionando rápidamente en las últimas
décadas. Actualmente existe bastante consenso en entenderla como un proceso de
construcción del Significado a partir de la interacción entre el texto, el lector y el contexto.
A la luz de este modelo explicativo, cada uno de los elementos anteriormente mencionados
cumple una función fundamental en el proceso de construir la comprensión del texto.
- El lector participa activamente en la construcción del significado del texto, basándose en
sus experiencias y conocimientos prevIos, pues estos le sirven para dar sentido a lo que lee.
- El texto y el potencial de información (textual y paratextual) que puede entregar a modo
de claves de interpretación, son utilizadas por el lector en la medida en que son necesarias
para construir el significado.
- El contexto, por último, se debe entender como las circunstancias socioculturales en las
que se desarrolla la activi·dad de lectura, y que también interactúa con el lector y el texto
Parte del contexto es el propósito por el cual se lee.
En el contexto de este modelo interactivo de la lectura, el conOCimiento previo relevante,
adecuadamente activado, cumple un rol fundamental en el proceso de construcción del
significado por parte del·sujeto. Estos conocimientos constituyen esquemas cognitivos que
son actualizados por el lector y que facilitan la comprensión mediante la reconstrucción del
contenido esencial del texto y la realización de inferencias e interpretaciones.
¿Qué es el conocimiento previo?
Es una construcción multidimensional que incluye distintas modalidades del conocimiento
(.general, específico, sobre la estructura textual y metacognitivo). Este tIpO de conocim iento
puede ser parcial o total; sin embargo, cuando es erróneo se habla de preconceptos yes
necesario generar un cambio conceptual para poder dar inicio al proceso lector.
La teoría de los esquemas explica de qué manera la información contenida en el texto se
integra a los conocimientos previos del lector e influyen en la forma en que comprende lo
que lee. De este modo se entiende la lectura como el proceso a tt-avés del cual el lector trata
de encontrar la configuración de esquemas o redes, en las que se almacena en el cerebro lo
que se aprende, apropiadas para explicar el texto en cuestión.
Tipos de conocimientos que se pueden activar durante el proceso de lectura
CONOCIMIENTO GENERAL o DEL MUNDO. Se refiere al conocimiento o saberes (competencia
enCiclopédica) del mundo fíSICO y social en que vive el lector y que condicionan la comprensión
de los textos que lee.
CONOCIMIENTO ESPECiFICO. Se refiere al área o campo concreto que trata un texto. Por ejemplo,
una persona que tiene conOCimientos sobre un área determinada activará sus esquemas
mentales sobre dicho tema apenas se enfrente al texto. Esto favorecerá la tarea de la
comprensión, debido a la facilidad con que la información nueva se relaciona e integra con
la preexistente.
CONOCIMIENTO SOBRE LA ESTRUCTURA TEXTUAL. Este tipo de conocimiento actúa de la misma
manera que el conocimiento específico, pues en la medida en que el lector tiene manejo de
la estructura (forma: superestructura y contenido: macroestructura) del texto, sabe qué tipo
de información puede encontrar en él. De esta manera, pone en marcha las estt-ategias
lectoras más adecuadas a las características del tipo de texto que enfrenta.
CONOCIMIENTO METACOGNITIVO. La metacognición es la regulación que una persona tiene de su
propio conocimiento. En el contexto del proceso lector, la metacognlclón está orientada
hacia trescategorías o variables: el lector y sus potencialidades, las tareas o análisis de las
actividadescognitivas que se deben realizar durante el desarrollo del proceso y las estrategias
que se pueden poner en práctica para optimizar la eficacia de la lectura.
ReCURSOS COGNITIVOS. Son lasestrategias cognitivas que puede poner en juego el lector con el
fin de optimizar la eficacia en la construcción del significado del texto; como, por ejemplo,
crear imágenes mentaleso asociar, identificar ideas importantes, inferir, anticipar, sintetizar.
formular preguntas.
Cuando leemos un texto debemos poner atención a todos los elementos portadores de
significado que pueden contribuir a la construcción de sentido. Por esta razón, especial
cuidado debe tener la revisión o exploración de elementos textuales y paratextuales, ya que
se vinculan con los esquemasde conocimientos del lector.
El enfoque psicolingüístico plantea que el sentido del texto no se encuentra en las palabras u
oracionesque conforman el mensaje escrito. sino más bien en la mente del autor y en la del
lector cuando reconstruye el texto en forma significativa para él. De la misma forma, quienes
componen el significado son específicamente los lectores. A partir de lo anterior, podríamos
decir que no hay significado en el texto hasta que el lector se lo otorga.
Es así como, este proceso de dar sentido al texto será posible solo SI el lector escapaz de
encontrar en su memoria la configuración de esquemasque le permitan explicar el texto
en forma adecuada, es decir, va agregando cada una de estasexperienciasa su esquema
de lo que lee. Una persona que se enfrenta por primera vez a una experiencia de lectura,
no dispone de esquemas para activar un conocimiento determinado y la comprensión será
muy difícil, si no impOSible.
L ! MAPAS PE _~~OGRESO DEl APRENDIZ~JE_y NIVELES DE LOG~O
¿Qué son los MAPAS DE PROGRESO del aprendizaje?
Los mapas de progreso (MPA) son una descripCión concisa de la secuencia de aprendizaje de
un eje determinado del currículum, en este caso de la comprensión lectora, desde Primer
Ano Básico hasta Cuarto Año Medio.
La secuencia de aprendizaje de los mapas de progreso está organizada en siete niveles.
• 	Cada nivel expresa determinadas expectativas de aprendizaje o lo que las niñas y los niños
deben haber aprendido en el transcurso de dos años escolares.
Los mapas de progreso ofrecen un marco de referenCia compartido a nivel naCional para
evaluar los aprendizajes.
(';3	 Permiten vincular la evaluación del aula con los resultados del SIMCE y los niveles de logro.
MAPAS DE PROGRESO DE LECTURA
NIVEL 7
SOBRES.A.LlENTE
Lee comprensivamente variados tipos de texto de carácter analítico yreflexivo. Interpreta y
relnterpreta, a partir de énfasisy matices, sentidos globales del texto o de partessignificativas
del mismo, que expresan ambigüedades, contradiccioneso posturas poco claras. Evalúa la
calidad del texto y la pertinencia de su estructura textual, estilo ycoherencia interna.
NIVEL 6
Lee comprensivamente variados tipOS de texto que le permiten construir diferentes visiones
de mundo. Interpreta yrelilterpreta sentidos globales del texto a partir de inferencias
complejas e información del contexto sociocultural de su producción. Identifica recursos
expresivos que potencian el sentido general de la obra. Evalúa la validez de 105 argumentos
o planteamientos presentes en los textos
NIVEL 5
Lee comprensivamente textos con variadas estructuras convencionales y no convencionales,
que abordan temas de diversos ámbitos. Interpreta el sentido global del texto según
las posibles perspectivas dél emisor o del receptor. Evalúa lo leído, comparándolo con su
postura o la de otros, frente al tema.
NIVEL 4
Lee comprensivamente textos con estructurasvariadas, con elementos compleJos, que abordan
temas de diversosámbitos. Extrae información explícita de elementos complementarios que
precisan o amplían la información central. Interpreta sentidos de detalles y de partesdel
texto y los relaciona con su sentido global. Opina sobre lo leído, comparando el contexto
sociocultural presentado en el texto con el propio o con la actualidad.
NiVEL 3
Lee comprensivamente textosde estructurasvariadas, con algunoselementos complejos,
que abordan temas de diversosámbitos. Extrae información explícita relevante distingUiéndola
de la accesoria. Infiere relaciones de causa, efecto y secuencia, integrando detalles relevantes
del texto. Comprende el sentido global del texto, Integrando la información extraída. Opina
sobre variados aspectos del texto, apoyándose en información explícita e implícita,
e integrando susconocimientosespecíficos sobre el tema.
NIVEL 2
Lee comprensivamente textos de estrudura Simple que abordan contenidos reales o
imaginarios, algunos de los cualespueden ser poco familiares. Extrae información explícita,
distinguiéndola de otras próximas y semejantes. Infiere relaciones de causa, efecto y
secuencia referidasa informaCión central del texto.
__J"--. _ __ _ • _ 	 _ _. __ _~ . --,, ~ ~ 	 .~ ~ _
~~·I~ 

Comprende el sentido global del texto integrando información explícita e implícita. Opina
sobre contenidosde lo leído, apoyándose en la ínformación extraída.
N IVEL 1
Lee comprensivamente textos breves ysimples, que abordan contenidos reales o imaginarios
que le son familiares. Extrae información explícita evidente. Realiza inferencias claramente
sugeridas por el texto. Comprende el sentido global a partir de información destacada en el
texto. Da sus opinionessobre lo leído, apoyándose en información explícita y en inferencias
realizadas.
¿Qué son los Niveles de logro?
• A partir del año 2007, los resultados del SIMCE serán entregados indicando 105 niveles de
logro de los alumnos. El SIMCE es un instrumento de medición nacional que evalúa los
conocimientos y habilidades decla"ados en 105 OF YCMO de los planes y programas.
• 	Los nivelesde logro muestran cómo estosobjetivos y contenidos son alcanzados con
distintos grados de dominio por los alumnos(as). Lo anterior permite establecer metas
de aprendizaje mucho más significativas, al poder visualtzar grupos de estudiantes que
demuestran aprendizajescualitativamente diferentes.
¿Cómo se relacionan los mapas de progreso y los niveles de logro con el Programa
de Comprensión Lectora?
Los mapas de progreso nos entregan las competenciasclaves de la comprensión lectora
que debemos formar en nuestros alumnos(as). Este programa se hace cargo de dichas
competenciasdesarrollando 24 niveles de comprensión lectora, que abarcan desde
1° a 8° básico Dentro de cada curso se encuentran distribuidos en niveles de logro (inicial,
intermedio y avanzado). De este modo, los docentestienen una herramienta para enfrentar
la diversidad de aprendizajes que se dan en el aula.
1---1 20. Intermedio
21. Avanzado
22. Inicial
L--­S-----,O r­23. Intermedio
24. Avanzado
Ni~el3
Ni~el 4 r
NIVELES DE LOGRO MPA - GRAN TRAVESÍA
1, Inicial
2. Intermedio
3. Avanzado
Ni~el 1 f 4 Inicíal
I
5. Intermedio
6. Avanzado
7. Inicial
8. Intermedio
9. Avanzado
Nijel2
10. Inicial
11. Intermedio
12. Avanzado
13. Inicial
14. Intermedio
15. Avanzado
16. Inicial
17. Intermedio
18. Avanzado
19. Inicial
Distintas
tipologías
textuales
(según su función):
- Estética o literaria,
- Informativa o 

explicativa, 

- Normativa o 

instruccional, 

- Argumentativa o 

persuasiva.
- - - - - - - -~ ~ ~
DEFINICiÓN NIVELES DE LOGRO: G RAN TRAVESíA
En este nivel, los alumnos(as) no han alcanzado las metasde
aprendizaje del nivel intermedio, o las han alcanzado de manera
poco consistente o con menos frecuencia en el tiempo.
En este nivel, los alumnos(as) han alcanzado un nivel de
comprensión lectora básica y superficial. Son capaces,
por ejemplo, de extraer información explícita y hacer inferencias
evidentes.
En este nivel. los a!umhOs(as) han alcanzado un nivel avanzado
respecto a la media. Son capaces por ejemplo, de extraer
información implícita más compleja yformular opiniones
elaboradassobre la lectura.
1.5 HABILIDADES DE COMPRENSiÓN LECTORA
Pisa y Lectores en Red
Lectores en Red es un proyecto de Alfaguara Infantil y Juvenil que ofrece, junto con su
catálogo de lecturas, actiVidades y evaluacionescomplementarias en línea para apoyar la
labor pedagógica de los docentes. La propuesta de actividades apunta a desarrollar las
habilidades que mide PISA
PISA es un instrumento internacional de evaluación de las habilidades de comprensión
lectora, que busca medir las competenCias lectoras en cinco destrezas fundamentales:
1. Comprensión global.
2. Obtención de información.
3. Elaboración de una interpretación
4. Reflexión sobre el contenido.
5. Reflexión sobre la forma.
DESTREZAS DE COMPRENSiÓN LECTORA
Capacidad de entender la idea global de un
texto, requiere que el lector juzgue el texto
desde una perspectiva amplia.
"-=--='-----=c'-omp _______EL...,...;:_-'-_rensíón glo a1==--=:=:Jt­
1I Obtención de inforrr aCIón
11- - •.!-~~--
Requiere del lector explorar el texto y extraer
IL- información específica que aparece explícita
I, en el texto.
!~ Reflexión sobre el con enido ft..
, ~ ~~I~~~.~_ ________~~,_~t~~~r--
Ir Reflexión sobre la f4rma r_LI1 ~~ ~~~~~~~~~~~I~___..__ . '
Capacidad de hacer inferencias, comparar y
contrastar la información.
Requiere que el ledor relacione la información
con conocimientos procedentes de otras
fuentes; y la contraste con su propio
conocimiento del mundo.
Implica que el lector se distancie del texto,
lo juzgue objetivamente yevalúe su calidad y
relevancia, desde su estructura y aspedos
formales.
--- --
Para el desarrollo de este programa nos pareció importante basarnosen 105 descriptores que
Lectores en Red tiene establecidos, ya que el desglose detallado de habilidades con que
consta este programa, nos permitió diseñar variadas actividades que apuntan a las cinco
habilidades ya mencionadas.
A modo de ejemplo señalamos algunos de los descriptores utilizados para la propuesta de
actividades, por habilidad.
I ~
• Anticipa el contenido del texto basándose en la lectura, con mayor 

l' 
 Com~rensión
independencia de la imagen.
1: globa • Comprende el significado global del texto sin apoyo de la imagen.
1:
• Identifica 10 5 hechosde la narración y los retiene en la memoria.I
:1
I • Identifica personajes, acciones, pasos, circunstancias.Obter cióni
Identifica rasgoscaracterísticos de los personajes.de intormación
• Identifica conceptos centralesy sus características.
• Reconstruye historias sencillasexplicitando información sugerida.
ElabJ aciónINICIAL
• Anticipa el significado del texto y contrasta su hipótesis después de leerlo.
I de u1a
I • Justifica sencillamente las emociones que le despiertan loseventos y
inter~ retación
personajes de un cuento. 

Opina sencillamente sobre el contenido (en qué está de acuerdo con la 

li I
RetJ ión sobre historia y en qué no lo está).
el cor tenido • Identifica lo que ya sabe del tema.
I
Conoce la estructura básica de un texto narrativo canónico.
Refle I ión sobre Descubre claves textuales con ayuda externa.
la forma _
, • Reconstruye la idea global de la historia con mayor independencia de la
rensión imagen.Com~I
globé l .-:.I • Explica para los demás textos sencillos sin apoyo de la imagen.
• Establece redes léxicassencillascon andamiaje.
!INTERMEDIO
• Recupera las marcas espacialesy temporales que determinan el marco.Obterón
de in ormación • Vincula a personajesy acciones.
I
ElabO[ ciÓn
de un
inter/). etación
Reflex ón sobre
el con enido
Reflexión sobre
la forma
. ¡
• Caracterjza a los personajes o acciones.
• Infiere las emociones y motivaciones de los personajes en historias sendllas
a partir..'de acciones prominentes.
• Infiere el significado de palabras a partir del contexto.
• Juzga las acciones realizadas por los personajes.
• Reconoce distintostiposde textos, partir de su estructura o silueta.
• Renarra la historia leída manteniendo el orden temporal yreponiendo
relaciones básicas de causa y consecuencia,
• Reconoce el conHicto central de la historia.
• Reconoce las partes de un texto con estructura canónica (marco,
complicación, resolución o introducción, desarrollo, conclusión; materiales,
procedimiento).
• Jerarquiza personajes a partir de sus acciones.
• Reconoce los efectos más notorios de las acciones realizadas por los
personajes.
• Identifica los sentimientos / motivaciones de los personajes en relación con
los sucesosplanteados en el texto.
• Compara personajes.
• Deduce relaciones temporales de causa efecto a partir de pistas lectoras
prominentes.
• Identifica loserroresque puede cometer al leer un texto (deor una palabra
por otra, saltearse un renglón), a partrr de los problemas de coherencia que
esto ocasiona.
• Distingue algunostipos de textos narrativos(por ejemplo, cuento, fábula,
leyenda).
¿Cómo se relaciona PISA y los MPA en nuestro proyecto?
Las competencias propuestas por el MPA de Comprensión lectora, se desglosan en habilidades
que se desprenden de los planesyprogramas del Ministerio de Educación, yque tienen
correspondencia con las categorías planteadas por PISA
En el cuadro siguiente se muestra esta correspondencia .
MPA - PISA
NIVEL 4
Lee comprenSivamente textos con estructuras variadas con algunos elementos complejos, que abordan temas de
diversos ámbitos.
• Extrae informaCión explícita de elementos complementarios que preCisan o amplían la información central.
I
(ObtenCIón de información) 

Interpreta sentidos de detallesy de partesdel texto y los relaciona con su sentido global 

(Elaboración de una intkrpretación y Comprensión global) 

NIVEL 3 I
Lee comprensivamente textos de estructura simple. (on algunos elementos complejos, que abordan temas
de diversos ámbitos.
Distingue entre informaCión relevante y accesoria. (Obtención de información)
• Infiere relaCiones de cat!Jsa, efecto y secuencia, integrando detalles relevantes del texto. (Elaboración de una interpretación)
Comprende el sentido $Iobal del texto, jerarquizando información relevante. (Comprensión global)
• Opina sobrevariados a~pectos del texto, apoyándose en Información explícita e implícita e integrando sus conocimientos
específicos sobre el te1a. (Reflexión sobre el contenido)
NIVel 2
• Lee comprensivamente textos de estructura simple que abordan contenidos reales o imaginarios, algunos de los
cuales pueden ser poco familiares.
• Extrae información explícita distinguiéndola de otras próximas y semejantes. (Obtención de información)
• Infiere relaciones de cawsa, efecto y secuencia referidasa información central del texto. (Elaboración de una interpretación)
• Comprende el sentido global del texto integrando información explícita e implícita (Comprensión global)
• Opina sobre contenidos de lo leído apoyé'lndose en información explícita e implícita. (Reflexión sobre el contenido)
I
NIVEL 1 I
Lee comprensivamente textos breves y simples. que abordan contenidos reales o imaginarios que le son familiares.
• Extrae información explícita evidente. (Obtención de información)
Realiza inferenCias claramente sugeridas por el texto. (Elaboración de una interpretación)
Comprende el sentido global a partir de información destacada en el texto. (Comprensión global)
Da susopiniones sobre lo leído apoyándose en información explícita y en inferencias (ealizadas. (RefleXión sobre el contenido)
NIVELES DE LOGRO Y HABILIDADES SEGÚN lOS MPA LECTURA
r----f Comprensión global
t---I Obtención de información
.J--.....--I Elaboración de una interpretación
t-~ Reflexión sobre el contenido
a..-~ Reflexión sobre la forma
r-----i Comprensión global
1---1 Obtención de información
1--t---1 Elaboración de una interpretación
t--~ Reflexión sobre el contenido
""'----1 Reflexión sobre la forma
__---i Comprensión global
I-~ Obtención de información
---It---I Elaboración de una interpretación
t--.......¡ Reflexión sobre el contenido
""'--"""¡ Reflexión sobre la forma
1. OBJETIVOS
El presente Programa de Comprensión Lectora busca entregar una propuesta de calidad ante
los nuevosdesafíos que el Ministerio de Educación le ha planteado a los docentes y al país,
El Mapa de Progreso del Aprendizaje (MPA) de lectura es una invitación a hacernos cargo de
las metas de aprendizaje que se esperan alcanzar en el ámbito nacional. Este programa de
comprensión lectora asume plenamente la tarea, puesto que ha sido diseñado para
desarrollar las competencias declaradas en el MPA, a través de lecturasespecialmente
I seleccionadas y actividadescreativas y motivadoras.
I Objetivos generales
• 	Despertar el interéspor la lectu ra con textosvariados y de temas significativos.
Desarrollar las competencias fundamentales declaradas en el MPA de lectura ,
Promover la lectura a travésde actividades breves, diversas y lúdicas,
• 	Estimular la lectura de diversos tipos de textos en situaciones realesde lectura,
() 	Acrecentar ydesarrollar de manera sistemática yprogresiva las habilidades fundamentales
de comprensión lectora expuestas en PISA
• 	Atender a la diversidad a través de una propuesta que respeta ritmosy niveles de 

aprendizaje, Interesesy estilos cognitivos. 

• 	Apoyar y acompañar a los estudiantes en el proceso de lectura.
• 	Estimular la formación de lectorescompetentes y autónomos.
• 	Generar satisfacción inmediata a travésde los logros obtenidos en la realización de las 

lecturasy tareas propuestas. 

12. COMPOSICiÓN y ESTRUCTURA
El programa contempla una propuesta de aplicación en 34 sesiones de trabajOque son
traducibles a 34 semanasde las 40 que comprende el año escolar. El detalle de la propuesta
lo puede encontrar en el cuadro 3 de la página 31.
Este programa de comprensión lectora contiene
• 	Un libro de presentación del programa.
• 	24 libroscon lecturas y actividades variadas de comprensión lectora (individualesy 

grupales), distribuidasen tres niveles de dificultad: inicial, intermedio, avanzado.
-- - -
- Tres libros para trabajar con el profesor: inicial, intermedio y avanzado. 

- Un autoejecutable, sin actividades. 

• 	Una actividad de model·aje de las estrategias de comprensión lectora para comenzar con el
programa.
~) 	 Actividades remediales por libro para estudiantes con más dificultades.
1) Actividades de ampliación y profundización de las lecturas para los estudiantes más 

adelantados. 

• Un instrumento de evalUación diagnóstica para ubicar a los estudiantes en cada nivel.
• 	Un instrumento de evaluación de proceso para medir el desarrollo del programa.
• 	Un instrumento de evallJación final.
Actividades remediales por habilidad, para reforzar las habilidades más débiles advertidas
en las evaluaciones.
D Una propuesta de aplicación del programa por sesiones.
Cuadro sinóptico con el título de los libros por nivel, lastipologías textuales ylas habilidades
de comprensión lectora trabajadasen las actividades.
• 	Una hoja de registro de' las lecturas realizadas por los alumnos(as).
3. CARACTERíSTICAS y ESTRUCTURA DE LOS LIBROS
Y ACTIVIDADES
3.1. DIVERSIDAD DE TEXTOS
El programa contiene variifdad de textos tanto lingüísticos como iconográficos, para cubrir
la diversidad de tipologías, textualesque el estudiante enfrenta en su mundo cotidiano
(textos literarios, informativos, normativos, instruccionales ypersuasivos). Los textos han sido
seleccionados pensando en los interesesde los alumnos(as), abarcando temáticas tanto
familiarescomo del entorno social y cultural.
3.2. NIVELES DE DIFICULTAD
Los 24 libros de comprensión lectora se distribuyen en tres nivelesde dificultad: inicial,
intermedio y avanzado. La descripción de estos niveles se encuentra en el cuadro 1 la página 28.
3.3. ELEGIBILIDAD
A excepción de las lecturas que se trabajan con el profesor. losestudiantes tienen la libertad
de elegir el texto que más les motive, indagando en los paratextos (títulos e imágenes)
que despierten su interés o curiosidad. Este proceso se ve facilitado al estar organizadas
las lecturas en libros independientes entre sí. Cada libro debe ser planteado como un desafío
a resolver, por lo tanto, si un alumno(al ubicado por su desempeño en el nivel inicial, eligiese
un cuadernillo del nivel avanzado, la opción es estimularlo a que lo desarrolle, con un mayor
acompañamiento del docente y respetando sus tiempos; también es importante recomendar
releer los textos que le resuIten difíciles. Lo anterior no impide que en ciertos casos, según
el criterio del docente, se recomiende al estudiante cambiar su elección. Por el contrario,
si el estudiante está ubicado en un nivel avanzado, se le recomendará realizar las actiVidades
de profundización de cada lectura. No se considera relevante que el estudiante sepa en qué
nivel está, para no generar un estrés innecesario, prejuicios en el grupo-curso o imágenes
faisas que puedan danar su autoestlma.
También buscamos simular lo mejor pOSIble una situación real de lectura: cuando lee
para informarse en el diario, cuando lee una publiCidad en la calle, cuando busca información
para realizar una tarea, etc. Esto significa que no siempre los textos estarán destinados
a lectores de su edad o interés particular. Considere que al final del proceso y en distinto
orden, todos los estudiantesdeben haber realizado las 24 lecturas
3.4. MAPA DE PROGRESO DE LECTURA
Como se mencionó anteriormente, los libros están diseñados para desarrollar las competencias
lectoras declaradas en el MPA
3.5. HABILIDADES
La propuesta del programa Gran Travesía desglosa habilidadesde la comprensión lectora para
cada nivel de dificultad, considerando la clasificación hecha en la evaluación internacional
PISA A su vez, las actividades de cada nivel han sido diseñadas para ejercitar justamente
dichas habilidades. El cuadro resumen de las habilidades propuestas por nivel y los libros que
las desarrollan, lo encuentra en las páginas 28, 29 Y30.
ª-.6. TR~BAJq 1~_TERDISCJPlI NARIO
Las lecturas permiten establecer relaciones con otras asignaturas o áreas del saber para que
los profesores de otros subsectores también puedan trabajar la comprensión lectora
3.7. ESTRUCTURA
Cada libro de comprensión lectora se estructura en tres momentos:
Portada: título de fantasía del libro, imagen motivadora, curso, color indicativo de nivel.
Elpint.or Tun Gil
I
Página inicial de presentación:
• 	Datospersonales:
• 	Relación con subsectores:
• 	Modalidad de trabajo: ifldividual,
grupal, con todo el curso y profesor(a).
• 	Preguntas para"Antesde leer": propone actividades
para apelar a experiencias personales,
activar los conocimientosprevios, indagar en 105 paratextos
y formular predicciones de lectura.
Texto: puede estar compuesta
::=-_.::--­: ­
~~~~~~::'~~.~...'..~" ..,
 .7..:.~:::.- ......-.._..
I
por uno o mástextos. Buscan simular
en su diseño )' diagramación
una situación real de lectura.
Es decir que SI es una noticia,
el diseño será el de un diario impreso
I 	 (Que es l1n~
pl,ntar
.. ....... .h _ . _ . 

----_..-.... ....._... _ ..... -.... .... _',.- ....J
_ ,_ ...r--••
~
,
.
.
.
.
.
.
.
.
-
-
-- .. ·4......... ~· ..... '-. ~ 

-_., ......- ..................,... ­,-. _.""•... _......-­
¡ Por qué casi
loda.§: las plant.n
son v(:rd~(
-,.....-'1"'.- _.._ .. . . . . . --'10_.~
,..... -" ...,........... ....-.t_,.....­
o electrónico. 	 ¡Por qué hay
-	* ­
p1.1ntalo ",in f'lorcs,l
~ ....~ ..-,....~
_ _ J_.c...-. ..... .l,.1>.
'-- "-- -" -- '---'" "'-- "_...-'
Actividades:
• Para después de leer: se proponen actividades que apuntan a desarrollar
sistemáticamente las diferentes habilidades. En algunos libros se trabajan solo dos
habilidades y en otros pueden encontrarse las cinco, el foco está en que el estudiante
conozca los tipos de preguntas y desarrolle las estrategias para resolverlas.
• Sugerencias de lectura: propuesta de textos que se relacionan con el libro leído, ya sea
por su temática o tipología. Es básicamente una invitación a leer más.
-­ -­ - - ~
'---__~III. Sugerencias metodológicas
1. RECOMENDACIONES PARA LAS LECTURAS Y
LAS ACTIVIDADES
• 	Establezca el ritual semana! de la lectura, propiciando un clima motivador y favorable a la
actividad. eonversen y compartan en el grupo las experiencias gratificantesyentretenidas
que hayan tenido como lectores. Escuchar la experiencia positiva del otro puede despertar
la curiosidad y el interéspor leer.
• 	Permita a sus estudianteselegir libremente la lectura que deseen según sus intereses,
sin restringirlos a un nivel de dificultad específico. Esto los motivará ya que podrán trabajar
con los textos que más les llamen la atención. Un alumno(a) cuya comprensión lectora
está en un nivel inicial, tendrá un buen desafío al desarrollar un cuadernillo del nivel
avanzado. A su vez, un alumno(a) del nivel avanzado, pod rá profundizar mucho más en
las actividades, trabajando con un cuadernillo del nivel inicial.
• 	 A partir de las evaluaCiones propuestas, podrá identificar las dificultades de sus estudiantes.
En ese contexto, cada cierto tiempo, usted puede recomendar o exigir a sus estudiantes
que trabajen con algún cuadernillo específico para reforzar las habilidades débiles. Otro
elemento de apoyo para este proPÓSito son las fichas con actividades remediales que podrá
encontraren las páginas 147 a 164.
Las actividades de comprensión lectora requieren un tiempo estimado para desarroilarse
de entre 20 y 45 minutos, dependiendo del libro. Respete el ritmo de cada alumno(a).
SI tiene estudiantes que son muchísimo más rápidos que el resto, invítelos a desarrollar las
actividades de ampliación y de profundización propuestas.
Solicite a sus estudiante'! que a medida que vayan avanzando, completen el registro de
lecturas. Esto le permitirá visualizar los libros completados por sus alumnos(as), como
también los niveles de dificultad que han trabajado hasta el momento.
2. P RESENTACiÓN DEL PROYECTO A LOS ALUMNOS
• 	Invite a sus alumnos yal~mnas a vivir esta Gran Travesía, leyendo la invitación que
encontrarán en la página n° 3 del libro de presentación.
• 	Muéstreles la información que compone el libro de presentación:
- Páginas 4 y 5: listado ~on los títulos del Programa, que deberán ir completando clase a
clase. 1
- Página 6: autoevaluaclón, que debe ser completada la última clase del Programa.
• Pídales que observen los libros que componen el archivador'.
• 	Cuénteles que en la pagina 3 de cada libro deben fijarse en la modalidad de trabajo, que
puede ser:
-	 Trabaja en forma individual: el estudiante debe trabajar 5010(a).
- Trabaja en pareja: el estudiante debe ponerse de acuerdo con un compañero o 

compañera para trabajar el mismo texto 

- Trabaja en grupo: el estudiante debe ponerse de acuerdo con dos o más 

compañeros(as) para trabajar el mismo texto. 

- Trabaja en grupo, cuando el profesor(a) te lo Indique: este texto debe ser trabajarlo
cuando el profesor(a) lo Indique.
- El propósito de esta modalidad es que el profesor(a) tenga la posibilidad de monitorear
las dificultades que puedan tener losestudiantes frente a las actividades.
NOMBRE: 

CURSO: ___ FECHA: _ FIRMA: _ , _
o
·: En esta travesía encontrarás un texto que te permitirá trabajar en
: lOSsiguientes subsectores:
·: - Lenguaje y ComunicaciÓn.
: - Educación Artística.
..•.•••.•......•...............•................· 

· 
: Trabaja con el resto de tu curso. siguiendo las indicaciones de tu
: profesor(a).
·....................................................................

1. ¿Te guStil leer?
2. ¿Qué diferencias Ilay entre un poema y un cuento o una fábula?
3. ¿Cómo está escrito un poema?
3
- - -- '- .......... ...... - -­
3. S UGERENCIAS PARA ORGANIZAR UNA SESiÓN DE TRAB O. .,._------.
I,
1,
Il
1I
I!
I¡
l INICIO
!
1
I
01 . . ,
rganlzaClon:
A partir del calendario sugerido de actividades (cuadro 3), explique
a f:>us alumnos(as) la modalidad de trabajo de la sesión: con todo el
Cl rso, grupal o individual; trabajo con remediales, evaluación, etc.
Si la actividad es con todo el curso, pida que tomen el libro
ce rrespondiente y se dispongan a leer. 

Si el texto es a elección, pida que se organicen los gruposcuando 

cerresponda y procure que los integrantes se sienten juntos y 

a ~artados de quienestrabajarán individualmente. 

l a a sus alumnoslas) que guarden silencio para la actividad de
otivación.
otivación:
IT te a los estudiantes a compartiren voz alta algunas experiencias
le toras positivas ya realizadasy, a medida que avance en el
I grama, que recomienden los libros que les han gustado a sus
c mpañeros, justificando su elección. 

1 mbién puede comenzar motivando con un poema o una 

alécdota de lectura. 

C5~rantice un clima de trabajo respetuoso que facilite la
DESARROllO c ncentración.
¡
Eté disponible para atender dudas y preguntas de sus estudiantes.
.... '-'--'
1:
1
'
CIERRE
¡
i
I
,--, - -= ..
P ra las lecturas grupales, realice retroalimentaciones colectivasde
la respuestas, Esto le permite al estudiante contrastar y enriquecer
Sl s propias reflexiones.
Eiel caso de las lecturas indiViduales, inVite a sus estudiantes a
cImpartir en voz alta su experiencia de trabajo, respondiendo
al unas preguntas tales como: ¿me gustó la lectura?,
¿I recomendaría a un compañero(a)?, ¿tuve muchas dificultades
t a resolver las actividades'
l ite a sus alumnos(as) a completar el cuadro de registro de las
le1cturas realizadas que estará ubicado en un lugar visible de la sala
df clases, así como también a completar el mismo registro en el
It o de presentación,
'-....
'1. C:uadrosgenerales
CUADRO 1: Características de los textos por niveles
~___N_IV_E_LE_S__~I LI~==~__C_A_R_A_CT_E_R_íS_TI_CA_S__DE__LO_S_T_E_X_TO_S__~__-=~
• Textos breves y simples.
• Vocabulario de uso.
tnicíaf • Textos con estructuras sintácticas simples.
• Temáticas familiares o informativas de interés.
• Narracionesde complejidad interpretativa moderada.
• Textos de mayor extensión ycomplejidad estructural.
• Vocabulario de uso y en menor proporción vocabulario pasivo.
• Textos con estructuras sintácticas más complejas.
• Temáticas de su entorno sOCIal y cultural inmediato y de
narrativa tradiciona l.
• Narraciones de complejidad interpretativa moderada.
• Textos de mayor extensión y complejidad estructural.
• Vocabulario de uso y pasivo.
• Textos con estructuras sintácticas más complejas (presencia de
Avanzado algunos elementos deícticos yanafóricos).
• Temáticas famil iares y relacionadas con el entorno social,
cultural y de narrativa tradicional.
• Narraciones de mayor complejidad interpretativa.
i
i
I
C UADRO 2: Cuadro que describe el género textual, las habilidadestrabajadas en las
actividadesyla modalidad de trabajo propuesta en cada libro.
-
1
-
2
¡--­
3
' - ­
GÉNERO
TEXTUAL
HABILIDADESTRABAJADAS
MODALIDAD
DE TRABAJO
i
Me gusta leer Poema
Obtención de información.
Elaboración de una interpretación.
Todo el curso
Calvin and Hobo~es Cómic
Obtención de información.
Elaboración de una interpretación.
Individual
¿Sabes quién ct strUYá
el primer avión~re motor?
Informativo
Obtención de información.
Elaboración de una interpretación.
Reflexión sobre el contenido.
Individual
-­ - _-.....--­
4
S
6 

7 

8 

9 

10 

11 

12 

13 

14 

15 

Comprensión global.
Las plantas Informativo Obtención de información. Individual
• Reflexión sobre el contenido.
Saludos girartor+ Juego
Comprensión global. Individual
Elaboración de una interpretación. o en parejas
Obtención de información.
Pizza de atún ya eitunas Receta Elaboración de una interpretación. Individual
Reflexión sobre el contenido.
Comprensión global.
jVen a conocern sr Afiche Obtención de información.
Individual
Parque Nacional l onguillío publicitario Elaboración de una interpretación.
Reflexión sobre el contenido.
Prevenir... iNo cJ sta nada!
Comprensión global.
Individual
Afiche Elaboración de una interpretación.
Reflexión sobre el contenido.
o en pareja
• Comprensión global.
Obtención de información. Todo el curso
• Elaboración de una interpretación.
• Obtención de información.
Comedia
Elaboración de una interpretación. Individual
• Reflexión sobre el contenido. o en pareja
• Reflexión sobre la forma.
Informativo
• Obtención de información.
Individual
• Elaboración de una interpretación.
Informativo • Obtención de información. Individual
.. Comprensión global.
• Obtención de información.
prevención • Elaboración de una ínterpretación.
• Reflexión sobre el contenido,
Normas de seguri­
• Obtención de información. Individual
dad
Comprensión global.
Ades. Soya + sabor
Afiche • Obtención de información.
Individual
publicitario • Reflexión sobre el contenido.
• Reflexión sobre la forma.
El asalto
23
Lucas
16
17
18
19
20
21
Los antioxidante
A a la Té
a un monstruo
,,"...><a·N;r.·,'1.'i~!, '
• Comprensión global.
Afiche
Individual• Obtención de información,
publicitario
• Elaboración de una interpretación.
..ce. e/' :' ~,
• Comprensión global.
• Obtención de información.
Ind¡vidualCuento
• Elaboración de una interpretación.
• Reflexión sobre el contenido.
Lectura
Cuento modelada,
todo el curso
Descubrimientos por • Comprensión global.
IndividualInformativo
• Obtención de información,
.. Obtención de información,
Todo el cursoInformativo
• Elaboración de una Interpretación,
Instrucciones
Autoejecutable,
parafabricar un
todo el curso
instrumento
• Obtención de información.
En parejaJuego
• Elaboración de una interpretación.
.,
"'IJ
• Comprensión global.I
IndividualCrítica de cine • Elaboración de una interpretación.
• Reflexión sobre el contenido.
..
".
Ficción prehistór.i a .. Obtención de información.
IndividualCrítica de libros
y el cartero de ¡ stein • Reflexión sobre el contenido.
accidente
24
- ~ -
CUADRO 3: Propuesta desaírollo del programa Gran Travesía clase a clase
ISESiÓN IL-1....:.:.=.::::.:::..-_ A.;...-fT_IV_I_DA_D_SU_G_E_R_ID_A-----..:::= ==------.J11 MODALIDAD DE TRABAJO
1
2
3
4
5
6
7
8
9
10
11
12
13
14
15
1. Introducción o Presentación al Programa
Gran Travesia: Leer invitación, pág. 3
libro de presentación
2. 	Lectura modelada 

Texto: Instrucciones para tratar a un 

monstruo 

(Indicaciones en la págs. 98 - 105)
Actividades de ampliación o profundizaCión
del texto de Lectura modelada:
I Instrucciones para tratar a un monstruo.
Evaluación diagnóstica. Anexo, págs. 165 - 169.
Texto Gran Travesía a elección.
Texto Gran Travesía a eleCCIón.
Trabajo con fichas de remediales 1.
Anexo págs. 147 - 152
Texto Gran Travesía a elección
Texto Gran Travesía a elección.
Texto Gran Travesía a elección.
Texto Gran Travesía a eleCCIón.
Texto Gran Travesía a elección.
Texto Gran Travesía a elección.
Texto Gran Travesía a elección.
Texto Gran Travesía a elección
Lectura de texto: Me gusta leer
¡
Todo el curso_
Todo el curso.
Todo el curso 

Según texto elegido. 

Según texto elegido. 
 !
Todo el curso.
Según texto elegido.
Según texto elegido_
Según texto elegido.
Según texto elegido_
Según texto elegido.
Según texto elegido.
Según texto elegido.
Según texto elegido.
Todo el curso.
16
17
18
19
Actividadesde ampliación o profundización
del texto Me gusta leer.
Evaluación de proceso. Anexo págs. 170 - 174.
Texto Gran Travesia a elección.
Texto Gran Travesía a elección
20
Trabajo con fichas de remediales 11.
Anexo págs. 153 - 158.
21 Texto Gran Travesía a elección.
22 ITexto Gran Travesía a elección.
23 I Texto Gran Travesía a elección.
24 Lectura de texto: El palo de lluvia.
25 Texto Gran Travesía a elección.
26 Texto Gran Travesía a elección.
27 Texto Gran Travesía a elección.
28 Lectura de texto: Historias de castiJ/os.
Trabajo con actividades de ampliación y
29 profundizaCión del texto Historias de
castillos.
30 I Evaluación final. Anexo pág. 175 - 178.
31 1 Texto Gran Travesía a elección.
32 Texto Gran Travesía a elección.
TrabajOcon fichas de remediales 111.
33
Anexo págs. 159 - 164. 

Cierre del Programa. 

- Evaluación del Programa Gran Travesía . 

34
(Página 6, libro de presentación)
- Entrega de diploma. Anexo pág. 179.
odo el curso.
odo el curso.
Según texto elegido.
Según texto elegido.
oda el curso.
Según texto elegido. 

Según texto elegido. 

Según texto elegido. 

Todo el curso. 

Según texto elegido. 

Según texto elegido. 

1 Según texto elegido.
I
Todo el curso. 

Todo el curso. 

Todo el curso 

Según texto elegido. 

Según texto elegido. 

Todo el curso. 

Todo el curso.
._' --­ - -­ --'
C UADRO 4: Sugerencia Plan Lector Alfaguara.
__ ____ __A-'- A __'I I'-----_TEXT_OS GRA_N T,R_~E_S_I_ 	 PLAN LECTOR
Me gusta leer
I 	 I l~--------------~----~
I
¡
1
Calvin y Hobbes ,1
,t
, 

El pintor Tuo Lan 

..

I 	 í
· 	Rimas de Sol y Sal, de Aramis Quintero.
Santiago de Chile: Alfaguara, 2002.
Los teatropellos de Pepito, de Pepe Pelayo.
Santiago de Chile: Alfaguara, 2007.
El secuestro de la bibliotecaria, de Margaret Mahay.
Santiago de Chile: Alfaguara, 1994.
E/lugar más bonito del mundo, de Ann (ameron.
Santiago de Chile: Alfaguara, 2003.
• De carta en carta, de Ana María Machado.
Santiago de Chile: Alfaguara, 2003.
• La historia de Manu, de Ana María del Río.
Santiago de Chile: Alfaguara, 2004.
• Lossueños mágicos de Bartolo, de Mauricio
Paredes. Santiago de Chile: Alfaguara, 2006.
Perico y el Viajero
• l a bruja bella yel solitario, de Ana María del Río.
Santiago de Chile: Alfaguara, 2007.
Instruccionespara tratar 1un Franny K. 5tein: el monstruo de la calabaza,
de Jim Benton. Santiago de Chile: Alfaguara. 2003.monstruo I
El trébol de las cuatro vir
iI
udes
El que no corre vuela, de Floridor Peréz. Santiago
de Chile: Alfaguara, 2003.
La vuelta de Pedro Urdemales, de Floridor Peréz.
Santiago de Chile: Alfaguara, 1999.
• Siri y Mateo, de Andrea Maturana. Santiago
de Chile: Alfaguara, 2006.
---..- -./ ..--- ...- ...-- """-'
El programa propone tres evaluaciones:
• 	Evaluación diagnóstica.
Evaluación de proceso.
• 	Evaluación final.
Cada uno de estos instrumentos le permitirá obtener una radiografía de la situación iniCial y
la evolución de sus alumnos. La nformación obtenida de cada una de las evaluaciones debe
ser trabajada por el profesor en las sesionesseñaladas para este fin. Esto significa que el
profesor definirá cuáles son las habilidades que tiene más descendidas cada alumno yde
acuerdo a esto losagrupará en las clases de remediales. Para este trabajo utilizará el material
Fichas remediales del anexo, págs. 147 - 164.
Es importante destacar que las actividades remedleles están diseñadas para cada habilidad,
por lo que usted debe determinar qué alumnos(as) requieren remediales para cada una de
las habilidades y fotocopiar el material necesario.
Es importante que forme los grupos, les entregue el material, los oriente en el trabajo,
responda las dudas que surjan ypueda entregar las claves para responder correcta 'llente
cada actiVidad.
De acuerdo a lo señalado usted encontrará 3 set de fichas de remediales:
• 	Fichas de remediales 1: se utilizarán en tres sesiones posteriores al diagnóstico (sesión 6).
• 	Fichas de remediales 11: se utilizarán en tres sesiones posteriores a la evaluación de proceso
(sesión 20).
o 	Fichas de remedlales 111. se utilizarán en tres sesiones posterioresa la evaluación final
(sesión 33)
NOTAS
VI. Sugere, ógicas por libro 

Poema
Inicial
Con todo el curso y el profesor(a)
Lenguaje y Comunicación - Educación Artística
15 ­ 16
1I
..a. I
1III ~[m1!lI- -11111111]
;I
- ,
11
Género textual
1I Nivel
,1
,
Modalidad de tra~ajo
Subsectores '"
•
Sesión
j
A. PRESENTACiÓN
El poema Me gusta leer del educador y poeta Heriberto Tejo, nosofrece un breve texto
lírico de gran musicalidad y resonancia afectiva para el lector infantil; características que lo
hacen propicio para aprender a gustar de la poesía y comprenderla,
Se sugiere realizar la lectu ra y trabajo en torno a este texto con la clase completa,
respetando algunas sugerencias que permitan, en primer lugar, apreciar el poema y luego
descubrir nuevos elementos en una segunda y tercera lectura.
En el siguiente cuadro detallamos las habilidades trabajadas en cada una de las actividades
propuestas,
ACTIVIDAD IL..1_1~-----,-,~___-=--_H_A_BI_lI_D_A_D___ :.--_ _ _ _ -,
2
3
4
5
Elaboración de una interpretación_
Obtención de información,
ObtenCión Je información,
Elaboración de una interpretación,
Elaboración de una interpretación,
B 

1. Realizar una primera lectura del poema en voz alta, cuidando el volumen, la entonación y
la expresividad (es muy importante que conozca el poema y lo haya leído con anterioridad
para preparar esta lectura),
VI. Sugerencias metodológicas por libro
·~
C. A CTIVIDADES REMEDIALES
• Obtención de información
1. Según el poema, ¿que se puede encontrar en las páginas de un libro?
2. Completa.
Atrapar un ____~ ___ , 

deshojar sus _~-_~_ 

y encontrar adentro 

o tal vez un_ _____ 

haciendo _____. 

o tal vez un niño 

buscando a su___~_.._~_ .

3. Busca en el diccionario el significado de las palabras: retamas ymonadas.
D. ACTIVIDADES DE AMPLIACiÓN
Invitar a los niños(as) a unirse a usted en una lectura colectiva en voz alta, a coro, es deCIr
cuidando que todas las voces se escuchen al mismo tiempo. Señalar que es importante,
además de leer, ir escuchando las demás voces para que todas concuerden.
Incorporar variantesa este coro poético: en grupos de tres, de cinco, profesor/a) y niños(as), etc.
Dividir al curso en cinco grupos, a cada uno de los cuales le corresponderá leer un verso o
una parte del poema.
Esta modalidad, atrae la atención de los estudiantes, ya que deben estar atentos para entrar
cuando es su turno.
El poema se distribuye de la Siguiente manera:
T.	 Me gusta leer
1. 	 Atrapar un libro,
2. 	 deshojar sus páginas
3. 	 y encontrar adentro
príncipes y hadas.
4. 	 O tal vez un mono
haciendo monadas,
5. 	 o tal vez un niño
buscando a su hermana.
T.	 Me gusta leer
VI. Sugerencias metodológicas por libro
1. 	 Atrapar el aire 

pleno de retamas 

2. 	 Atrapar la risa,
atrapar la magia.
3. 	 O tal vez el sueño
del grillo que canta,
4. 	 o tal vez el canto
de la niña rana.
1 	 Me gusta leer
S. 	 ¡Nunca olvidaré
la sonrisa del agua! 1
1 Tomado de: Taller de poesía para niños, de Heriberto Tejo, educador ypoeta peruano.
E. 	ACTIVIDADES DE PROFUNDIZACiÓN
1. ¿Cuál es la función principal que cumple el poema Me gusta leer!
2. Inventa una nueva estrofa para este poema. considerando las razones por las que a ti te
gusta leer.
3. DibuJa la parte del poema que más te gustó.
4. 	Completa la siguiente tabla. clasificando los siguientes versos del poema, según sean
posibles en la realidad o fantasía.
5. 	Es posible encontrar en un libro:
a. príncipes y hadas.
b. 	un mono haciendo monadas.
6. 	¿Conoces algún cuento que se trate de un niño buscando a su hermana, o que se trate
de dos hermanos) Cuéntalo.
7. 	¿A qué crees que se refiere el poeta con el verso: ¡Nunca olvidaré la sonrisa del agua!?
8. 	Relaciona las Siguientes palabras con un sentimiento: lluvia, noche, sol.
F.	ACTIVIDADES DE AMPLIACiÓN LECTO RES EN RED
- Leer el texto Otto es un rinoceronte, de Ole Lund Kirkegaard, y realizar las actividades
propuestas.
G. SOLUCIONARlO
1. ¿Cómo te imaginas a Quien
expresa sus sentimientbs en el
poema l ¿Por qué? I
2. Marca el camrno que e lleva a las
imágenes descritas enlel poema.
Solo un camino esel correcto.
3. Escribe el verso que se repite en el
poema, luego léelo y fíjate en el
tono que lo dices.
4. Completa la siguiente tabla.
5. ¿Qué idea está presente en estos
versoSI
"Atrapar un libro,
deshojar sus páginas... "
VI. Sugerencias metodológicas por libro
~r=_______A_C_T_IV_IDADI I ~___________________UESTA__~__~=-~ I RE_S_P_ _ _ _ ______~~________~
Respuesta abierta de acuerdo a la imaginación del alumno(a).
Me gusta leer.
- Para desholillJ_us_páglna=s,-,--. __ Res uesta abierta en cuanto a
=_Enümtrdlbada5...Y-Plíodp-5 QQinión Y-illlstqs del alumno(a).
n _uo..m.QflQbaci.endo IDOoadas.•
-LJn niño buS(aDdo~uJl.ermana.
~a-llicaparJa~a_(n.agid.....-
rapar el sueño del griJlo.-Q.u.e._ 

canta o el.CQotQdeuna niña 

rana_o__._____ _ _ 

b. que le gusta recorrer las páginasde un libro, leyéndolo.
_ , _...... , • • • ' L ¡''''''',
.;;:::<:;':,;,.";':"! ..... ,':l;.,,-'1:,1:rr?f • t ...
:/:;~ "/,~ITUlO.zJ:·idlt ~l/: ,:i;/'/¡~'!' I
/ ":-;,', ·'d.:. ":.1 ,fr' o,, Ir :1'/ ,:,"íd ;~!I/fI!/I.·!i..
VI. Sugerencias metodológicas por libro
Género textual il
Nivel ,;j
Modalidad de trabajo
Subsectores
It
Sesión
~. ­
Cómic
Inicial
Individual
Lenguaje yComunicación
Libre
A. PRESENTACiÓN
La historieta de Calvin y Hobbes Incluidaen esta travesía está tomada del libro El Gran Calvin
y Hobbes ilustrado del ndrteamericano Sill Watterson. Nos presenta una situación familiar en
el lago, con la que los ninos(as) probablemente sentirán alguna identificación. Destaca el
humor y la expresión de ~enti mientos o estadosde ánimo fácilmente identificables, gracias a
los expresIvos dibujos que nos ofrece.
I
Por rned io de este texto narrativo, los niños(as) podrán identificar los tipos de personajes,
hechos de la narración y opinar acerca de las actitudes de los personajes, entre otras cosas.
A partir de lasactividade$ propuestas, este texto invita a los niños(as) a reflexionar en torno a
las relaciones familiares ysobre su actitud a favor de la armonía familiar; por lo tanto,
estamostrabajando el objetivo transversal relacionado con la persona y su entorno.
En el siguiente cuad ro d tallamos las habilidadestrabajadas en cada una de las actividades
propuestas. I
ACTIVIDAD !I
I
I HABILIDAD
I
2
3
r---------I f-------­
4
5L--­_ _ --'
L
Elaboración de una interpretación.
a. Elaboración de una interpretación.
b. Elaboración de una interpretación.
c. Obtención de información.
Obtención de informaCión.
I Elaboración de una Interpretación.
- - - - - - - - - !
Elaboración de una interpretación._ _ _ _ _ _ __ _ _ __ _ ----.J
VI. Sugerencias metodológicas por libro 

B. ACTIVIDADES REMEDIALES
I
• 	 Elaboracíón de una interpretación.
1. ¿Cómo se ven los papás del niño?Describe.
• 	 Obtención de información.
2. Escribe un listado de losreclamos que hizo el niño
3. 	Observa atentamente las ilustraciones y señala qué hace la mamá del niño mientrasestán
en la playa.
c. ACTIVIDADES DE AMPLIACiÓN O PROFUNDIZACiÓN
1. ¿Crees que el padre del niño al final opina que ha tenido un día genial?, ¿por quél
2. 	Resume la historieta en tres momentos principales.
3. Escribe tres preguntas Que le haríasa ese nino.
4. 	¿Qué hubieras hecho tú en el lugar de los padresdel niño?
S. 	¿Por qué crees que el niño se comporta de esa forma l
6. ¿Te hassentido alguna vez como ese niño?, ¿por qué?
7. 	¿Te gusta salir de paseo con tu familia? Describe la experiencia másentretenida que hayas
vivido.
D. ACTIVIDADES DE AMPLIACiÓN LECTORES EN RED
-	 Leer el texto Juan, Julia y Jericó, de Christine Nbstlinger, y realizar las actividades propuestas.
E. 	SOLUCIONARlO
~_________ID_D~____~I 1 =================R==P EST=A================~AcrIV_A_I ~	 ES=U==
1. Escribe debajo de cada personaje, Papá: Protagonista.
según corresponda: Mamá: Personaje secundario.
Protagonista o Personaje CaIvin (el niño): Protagonista.
secundario.
VI. Sugerencias metodológicas por tibro
__ _DA? ~II~__________________ _ _	 ~~______A(T_'V' _~______ 	 RESPU_E_S_TA__________________
2. Encierra.
a. ¿Cuál de estas palabras describe
mejor al niño"
alegre gruñón
cariñoso cuidadoso
b. 	¿Cuál de lassiguu?ntes
característicasdeflne mejor a
los padres del nino?
gruñones pacjen~es divertidos
c.	 Los padresde Calvin (el niño)
decidieron ir a pasar un día a:
la playa el río el lago
3. 	Marca con un cruz los casilleros
que no correspondan a lo que
pasa en la historieta.
D Al llegar aliaga el papá estaba
muy contento.
[J El viento les botó el quitasol.
D El papá le puso bloqueador
solar al niño.
L:; Un cangrejo mordió un dedo
del niño.
La mamá leyó mientras
estuvieron en el lago.
el El papá salió a caminar con
su hijo.
D El niño quería quedarse en
casa viendo la televisión.
a.
b.
(.
[ZJ El viento les botó el quitasol. 

[ZJ El niño quería quedarse en casa viendo la televisión. 

[X] Un ca ngrejo mordió un dedo del niño.
-
-
-----
VI. Sugerencias metodológicas por libro
4. 	Escribe, ¿qué hizo el p~pá ante losI
siguientes reclamos de su hijo?
a. ¡Hace demasiado S~I! iVoy a
quedar todo quem, do!
b. ¡No quiero sentarmb a la
I
sombra l ¡Me aburr0'
e 	¡No quiero estar en la playa !
5. 	Escribe en losglobos
correspondientes lo que estarán
pensando la mamá y el papá del
niño.
a.
I
b. 	
I
c. 1
Esta pregunta tiene múltiples posibles respuestas. Evaluar que las escritas
por los niños(as) sean coherentes.
L-_____________ _ _
~
_
i
NOTAS
- --_. _------~- -- -_... ,~----- --- -_. ~---
.~--- ----~-~--- -j----~------
-~-_.~ -'-'~---
. ~------ ---
'---- - -_.. _-	 - -- -" - ------­
--- ._ -~-~_ ... - ._.- - ­
-- --- ---- - " ...._---- - _.".". .- - - - ------- - -" _._. _.----­
- - -_._._- ---­
_ __ _ _ o _ _ _ _ " . _
----- ... - '- -- ---_._--- -------­
----------,,- -..._- _ .---­
- _. . .- _ _ _ _ o ~_ _ _ _ _ _ _ _ _ _ _ _ - _ _ _ _ _ __
----- ,,­ . _~---
-_._-- ._---_.~ --"._------------_._. - ---- - _.__. " . " .- - - ­
VI. Sugerencias metodológicas por libro 

Género textual
Nivel
Subsectores
Informativo
Inicial
Individual
Lenguaje y Comunicación - Comprensión del Medio Natural,
Social y Cultural - Educación Matemática
Sesión Libre
A. PRESENTACiÓN
¿Sabes quién construyó el primer avión de motor? está tomado de la Enciclopedia ¿Sabes
Ouién'? de Editorial Océano, Por medio del texto yfotografías informa sobre losprincipales
acontecimientosque se slIcedieron en la vida de los hermanos Wright para lograr construir
el primer biplano propulsado a motor de la historia.
En el siguiente cuadro detallamos las habilidades trabajadasen cada una de las actividades
propuestas.
ACTIVIDAD I L-I----'-L1--=--_ ___-=---__H_A_BI_Ll_D_A_D___ _ _ ___ -'
2 

3 

4 

5 

6
7
8
9
Obtención de información,
Elaboración de una interpretación,
Elaboración de una interpretación,
Obtención de información,
Obtención de información.
Reflexión sobre el contenido.
Obtención de información.
Elaboración de una interpretación,
Reflexión sobre el contenido,
~$fj?/!!!Eii!1fjjjji/iJ~~VVtt. Sugerencias metodológicas por libro
B. ACTIVIDADES REMIEDIALES
• 	 Obtención de información.
1. Relee párrafo a párrafo el texto y subrayar la información relevante.
a. 	¿Cuál es el nombre de loshermanos Wright7
b. 	¿Qué importancia tienen estos hermanos?
2. 	Busca en el diccionario el significado de las siguientes palabras.
Autopropulsado, afición, serraban, encolaban, coterráneos, hazaña, cesó.
- Luego reescribe lasoraciones del texto en que aparecen estaspalabras, utilizando un
sinónimo para cada una.
C. ACTIVIDADES DE AMPLIACiÓN O PROFUNDIZACiÓN
1. ¿Por qué los hermanos Wright escogieron las dunas para realizar su primera prueba de
vueloi
2. Investiga qué otras personas contribuyeron al desarrollo de los aviones o la aviación.
D. SOLUCIONARlO
L -______A_T_ID_ I__ __~I~	 =ES=P=U=S!=C_IV_ A_D~ __ I ==================R E=A================~
1. eompleta el sigulente crucigrama.
RESPUESTA

VI. Sugerencias metodologicas por libro
c.
b.
(g¡ Era un biplano. 

0' Tenía un motor muy ligero.
VI. Sugerencias metodológicas por libro
S. Completa las siguient~s oraciones:
I 

6. Dibuja, lo que máste ~ustó de este 

texto. I 

7. Ordena en la línea de tiempo los
siguientes hechos relacionados con
los hermanosWright:
a. Nace ONille Wright.
b. Les piden un biplano para el
Ejército.
c.	 Muere Wilbur Wright.
a. 	l os hermanosWright construyeron el primer avión de motor.
b. Siendo Jóvenes trabajaron en un taller de reparación de bicicletas.
c. 	 Desde niños les gustaban los volantines y los planeadores.
d. 	Su descubrimiento logró fama después de una demostración de vuelo en
Francia. (También puede considerarse correcto si un niño responde en 1908)
e. la hazaña de los hermanos Wright se realizó a comienzos del siglo veinte.
Dibuja de acuerdo a sus preferencias.
e a 	 d b eI I • 

I I I

i ; ~ I I I

11'-_._­'
d. 	Orville consigue volar 40 metros
en 12 segundos.
e. 	Nace Wllbur Wright
8. ¿Qué edad tenía Wilbur el año
que realizaron la haza~al
9. 	los hermanosWright, desde
pequeños, mostraron Su afición
por los cometas y plarleadores.
- ¿Qué cosas te gusta haceO
¿Tienes alguna afidón')
! I I I 1 I I 
1870 1880 1890 1900 1910 1920 

I 

Wilbur tenía 36 años cuando realizaron la hazaña.
Respuesta abierta de acuerdo a sus gustos y preferencias.
VI. Sugerencias metodológicas por libro
Género textual
Nivel
Modalidad de tra~~jo
II
Subsectores
:~
It Sesión
jt.~
Informativo
Inicial
Individual
Lenguaje y Comunicación - Comprensión del Medio Natural,
Social yCultural
Libre
A. PRESENTACiÓN
Este texto informativo, tomado de la Enciclopedia de los Por Qué, de Icarito, explica de una
manera sintética, mediante textos breves e ilustraciones, qué son las plantas y cuálesson sus
principales características. Por sus particularidades, tanto de contenido como formales, es un
texto propicio para ejercitlar en los niños(as) la capacidad de extraer información relevante,
identificar características, funciones, procesos y establecer comparaciones.
Destacamos, además, la posibilidad de establecer un cruce curricular con el sector de
Comprensión del Medio Natural, Social y Cultural.
En el siguiente cuadro detallamos las habilidades trabajadas en cada una de las actividades
propuestas.
ACTIVIDAD 11L------LI __~___ __HA_B_I_lI_D_A_D_ ______ __'
2
3
4
5
6
7
8
Obtención de información.
Obtención de infor-maoón.
Obtención de información.
Obtención de información.
Reflexión sobre el contenido.
Reflexión sobre el cortenido.
Obtención de información.
Comprensión global.
VI. Sugerencias me odológicas por Jibro 

B. ACTIVIDADES REMEDIAlES
• Obtención de información.
I
1. Subraya en el texto la respuesta a las siguientes preguntas.
a. ¿Qué son las plantas?
I
b. (A qué reino pertenecen las r;antas)
c. t..Qué son los hongos,)
d. ¿Por qué casi todas l21s plantas son verdes)
e. ¿Cuáles son las partes de una planta ?
• Comprensión global.
2. Escribe un título para cada párrafo del texto.
Pán'afo 1:
Párrafo 2: 

Párrafo 3 ___ _ 

Párrafo 4: _ ___~ 

Párrafo 5: ____ ....._ .______ _ ____ _ 

- ¿Crees que cada título resume bien el contenido del párrafo?, ¿por qué? 

C. ACTIVIDADES DE AMPLIACiÓN O PROFUNDIZACiÓN
1. ¿A qué reinO pertenecell los hongos)
2. ¿Por qué se mencionan 10 5 hongos en el texto)
3. ¿Es posible afirmar que todas las plantas son verdes?, ¿por qué?
4. Haz un mapa conceptual sobre las plantas.
5. Busca el significado de las sigUientes palabrasy escribe una oración con cada una.
- pigmentos
- botánicos 

- esporas 

6. Lee el texto: "El cara y sello de los hongos ":
http://www.lcarito.cI/medio/articulo/0.O.38035857_152308961 _148999206_1.OO. html
VI. Sugerencias metodológicas por libro
D. SOLUCIONARlO
~______ACT_IV_IDAp __~!~1__________________ES_P ESTA ____ ______ _~____ R_ _U__ _ __ ____ __~
1. Escribe una V para las afirmaciones
verdaderas y una Fpara lasfalsas.
En el caso de lasfalsas, justifica tu
respuesta.
b. ...l
J: Los hongos no son plantas, sino seresvivos que se al imentan de
vegetales y animales muertos.
J: Losvegetales mássimples que existen son las algas.
e JI.....
J: Las partes principales de una planta son: raíz. tallo, ramasy hOJas.
(Muchas también tienen floresy frutos).
J: Las algas pueden flotar porque tienen aire en su interior.
2. Completa las siguientes oraciones: a. Las plantasque viven bajo el agua se llaman algas.
b. El óvulo de la planta se une con el polen y se forma el fruto.
c. El tallo sostiene a las hojas yflores.
d. En cualquier lugar de la Tierra las plantas necesitan agua y luz.
3. Une con una línea cada parte de
la planta con la función que
realiza:
1. Raíz: absorbe agua y minerales de la tierra.
2. Tallo: transporta agua y sustancias nutritivas.
3. Hoja: realiza la fotosínteSIS.
4. Flor: guarda las semillas.
5. Fruto: guarda el polen.
4. ¿Qué otra función cumplen las
raíces?
Las raíces hacen posible que la planta se afirme al suelo.
5. Escribe dos preguntas sobre lo que
te interesa saber de las plantas.
Respuesta abierta.
6. ¿Dónde podrías averiguar las
respuestas"/
I
i
Esta pregunta tiene varias repuestas posibles. Lo importante es que la
fuente que indique sea coherente con el tipo de texto. Ej: en una
enciclopedia, °podría responder en la página x de internet.
- - - - - - - ---
VI. Sugerencias metodológicas por libro
7. ¿En qué se parecen yJ n qué se
diferenCian las plantas Ide los
animales)
I
8. Completa el siguiente bsquema.
I
NOTAS 

Se parecen Se diferencian 

- No tienen órganossensitivos. 

r Reino Animal , e-Reino Vegetal
-'
Plantas
[
r--CoCon semillas ~ es~oras
' - - ­
- ---- -----------;-------~------._-----
----_ ._-- _.~._----
- - -- -- ---- - _.- ­
------~--- ---~--- -------_._-- . ._--­
VI. Sugerenc~as metodológicas por libro
I~ - ,; 1
1I f
............ .. ..11111111]
~; ~1:trmr.J:l¡L' Itac'I~1 ':¡'1
'..,
-­
Género textual Juego
Nivel ·tl Inicial
Modalidad de tra~ajo Individual o en pareja
Subsectores :1 Lenguaje y Comunicación - Educación Física
Sesión
'J
Libre
A . P RESENTACiÓN
En este texto instructivo I~s niños y niñas aprenderán las reglas para jugar a un simple y
divertido juego colectivo de expresión llamado Saludos giratorios. Por medio de las
actividades propuestas, ejercitarán su habilidad para realizar inferencias sencillas y demostrar
su comprensión, aportando nuevos ejemplos de saludos. Saludos giratorios apunta a
intereses propios de los niños(as), como son jugar y moverse.
La propuesta de este tipo de juegos, en este programa, pretende además dei desarrollo de
las habilidades específicas de área, incentivar nuevas actividades de los niFios yniñas y
promover el juego como una actiVidad necesaria para su desarrollo sano.
En el siguiente cuadro de'tallamos las habilidades trabajadas en cada una de las actividades
propuestas.
ACTIVIDAD 11 I HABILIDAD
~~- ~~=== ~-== .-L -__________~ ~=l -===~==== ...==============.~ =========.. ====~
Comprensión global.
Elaboración de una interpretación.2
B. ACTIVIDADES REMEDIALES
• Comprensión globall•
1. ¿Cuál es el propósito de este texto-;>
2. Dibuja lo que explica el paso 1
3. ¿Qué otro titulo le pondrías a este texto?
- -
--
VI. Sugerencias metodológicas por rbro 

C. A CTIVIDADES DE t MPlIACIÓN o PROFUNDIZACiÓN
1. Haz un listado de los ti¿os de saludos que podrían hacerse para que estejuego sea muy
divertldo_
2. 	¿Qué rol te gusta asumir en los juegos), ¿prefieres ser el que dirige el/uego), ¿por qué?
3. ¿Cómo reaccionas cua~do pierdes en un juegoI
4. Haz un listado de los p~oblemas más frecuentes que suceden a la hora de jugar con tus
amigos o compañeros, Luego señala de qué manera crees que podrían superarse dichas
dificultades
5. 	Busca en el diccionariO el significado de la palabra"concéntrico ",
6. Escribe las instrucciones para un juego, Completa la tabla,
; Nombre del juego
,----­ -	 - - - - - - - - - - - _ . ------!
; N° de jugadores o pa icipantes
~ -	 _.
Edad 

I Materiales
I ___.__ _
I Instrucciones
D. SOLUCIONARlO
~____________~__ ~I IL=============~~_R__ __ACTIVIDADI ____ 	 ESP_U_ESTA~=====--=~==~~
1. Marca el dibUJO que corresponde 

al Juego "Saludos giratorios". 

2. 	Completa el cuadro con dos 

nuevos tipos de saludo que 

,
propondrías para este juego:
- - -~
Lassiguientes son solo ejemplos de respuestasposibles; debe considerarse
que esta es una pregunta que apunta a la creatividad de los niños(as),
Descripción de saludo Número I
¡
Saludo dando la mano, muy formal. Uno
I
Abrazo efusivo. Dos
Saludo obligado, leve inclinación de cabeza. Tres
Reverencia profunda. Cuatro
Beso en la mejilla y una vuelta. Cinco
-
.--­
VI. Sugerencias metodológicas por libro
1
I
Género textual Receta
Nivel • Inicial
Modalidad de trat ajo Individual
Subsectores :J
Lenguaje y Comunicación ­ Educación Matemática
IL
Sesión
J Libre
A . PRESENTACiÓN
Por medio de este texto instructivo los estudiantes pod rán familiarizarse con la estructura de
una receta de cocina, motivadospor el hecho de tratarse de una comida que suele ser de
gusto infantil, como es la pizza. Tendrán oportunidad de desarrollar su capacidad de clasificar
palabras de acuerdo a categorías, a la vez que desarrollan el pensamiento, además de extraer
los datos necesarios para prepararla y el vocabulario relacionado con el tema . Destacamos,
asimIsmo, la posibilidad de establecer un cruce curricular con el sedar de Educación
Matemática.
En el siguiente cuadro deltallamos las habilidades trabajadas en cada una de las actividades
propuestas.
ACTIVIDAD HABILIDAD
1 1 I
1 Obtención de información.
2 Elaboración de una interpretación.
3 Obtención de información.
4
'----o -'­
Reflexión sobre el contenido.
B. ACTIVIDADES REMEDIALES
• Obtención de información.
1. ¿A qué temperatura se aconseja en esta receta cocinar la pizza?
2. ¿Cuánta salsa de tomate se necesita para esta receta?
VI. Sugerencias metodológicas por libro 

• Reflexión sobre el cohtenido.
3. ¿Qué información debe ir necesariamente en una receta?
4. ¿Qué te parecen las ilustraCiones de este texto7, ¿ayudan a comprenderlo7
C. ACTIVIDADES DE AMPLIACiÓN O PROFUNDIZACiÓN
1. Explica con tus palabras los pasos necesariospara cocinar la pizza de atún yaceitunas,
después de que has reunido los ingredientes:
Primero _____ .__ _____ _ 

Luego_..

A continuación _____ ~_.~~________ 

Después __.__.___. 

Por último -~_.._______ _ _ 

2. ¿Qué subtítulo le pondrías al texto de la página 37
3. Escnbe la receta de tu ~omida favorita. Nombra platos típicosde la comida italiana.
4. Entérate de las equivalencias de las medidas en:
http://wvwv.pilosos.comvweb/diver/cocina/conversiones/equivalencias.htmI
D. SOLUCIONARlO
~________V_IDA_I ____~I~I====================UEACTI_ _D~ RESP==ST.=A================~
-1. Clasifica en esta tabla las siguientes
palabras, según correspondan a
ingredientes o acciones para
cocinar la pizza.
I
<
I
Ingredientes Acciones
salsa extender
orégano abrir
queso cortar
aceitunas cubrir
atún colocar
Nota:
trocitos - horno; no pertenecen a ninguna de las categorías propuestas
I
I
¡
!
I
I
I
I
I
._----- - --- -­
- ---- -- - - - - - -
VI. Sugerencias metodológicas por libro 

1 1
RESPUESTA

agregar a esta pizzaI 
I 	 !i
NOTAS
~------~ _._ ---------
I
- ------ - ."
._ - --- ---- - _ .-­
-_._------­
2. 	¿De qué otra manera podemos
decir "una pizca"?
a. 	una cucharada .
b. un poquito.
c. 	 un montón
d. l;n puñado.
I
I3. Escribe la cantidad que se necesita
I
i
de cada Ingrediente.
4. ¿Qué ingredienteste gustaría I
b.
I
I¡
¡
IQueso: 100 g. 

ISalsa de tomate: 6 cucharadas. 

I Orégano: una pizca. 

1I
!
Respuesta libre de acuerdo a preferencia del alumno(a). I
- -~_._------
VI. Sugerencias metodologicas por lí ro
111
tf,!mJml .. ...­ ......• • (I(tlli'l~:;'¡ 1I1'~~I~1 ~ r·Llllt1l1 ;IU!l..tlllt lllID
Género textual Afiche publicitario
Nivel Inidal
Individual
Lenguaje y Comunicación - Comprensión del Medio Natural.
Social yCultural
Subsectores
Sesión Libre
._'.
A. PRESENTACiÓN
El texto presentado en esta travesía, corresponde a uno de los afiches promocionales que la
CONAF (Corporación Nacional Forestal) ha desarrollado para invitar a conocer los parques
nacionales de Chile. Se trata de un afiche sencillo, con poca cantidad de información en el
cual destacan las fotografías del paisaje y de un simpático pudú (pequeño ciervo).
A través de este póster, los niños(as) podrán reconocer algunas características propias de un
afiche, atendiendo tanto a sus rasgos formales como de contenido y tendrán oportunidad
de diseñar un afiche origi nal que cumpla una finalidad similar al presentado.
La temática ofrece una posibilidad al docente para trabajar o reforzar objetivos transversales
del currículo, relacionados con la persona ysu entorno, particularmente en cuanto a proteger
el entorno natural. Además, se presta para hacer una conexión con Comprensión del Medio
Natural, Social y Cultural, en especial en la clasifIcación e interacción entre seres vivos y su
medio ambiente (ver sugerencias de extensión).
En el siguiente cuadro detallamos las habilidades trabajadas en cada una de las actividades
propuestas.
L-_A____A_ I LI~~______~~_______________~________CTIVID_D~ HABIlIDAD ~
I
2
3 

Comprensión global.
Elaboración de una interpretación.
Reflexión sobre el contenido.
Obtención de información.
Obtención de información.
Comprensión global.
4 

5 

6
VI. Sugerencias metodologicas por lib o
B. ACTIVIDADES RErE DIALES
• 	 Comprensión global.
1. ¿Qué característica dellos parques nacionales y áreas protegidas de Chile aparece
destacada en el texto del afiche?
• 	 Elaboración de una ~nterpretación.
2. 	¿Quién dice: "Mi hog1r es tuyo, es nuestro"i
I
C. ACTIVIDADES DE 	AMPLIACiÓN O PROFUNDIZACiÓN
1. 	¿Que atractivos turísticos hay en el lugar en que vives?
2. SI tuvieras la oportunidad de viajar a conocer un lugar del mundo, ¿qué lugar elegirías?,
¿por qué)
3. 	Investiga cuál es la tarea de la CONAF.
4. Busca datos curiOsos sobre nuestro país, por ejemplo:
- la ciudad más pequeña,
- la más grande,
- el río más largo, 

- el puente más alto, etc. 

S. 	¿Qué imagen o fotografía destaca en el afiche?, ¿por qué crees que se escogió)
D. SOLUCIONARlO
~________IVIDAp ~II~~~~=-~~==~_ __EST_A________________~ACT___~______ 	 R_ESPU__
1. La intención principal del afiche es: c.
a. 	mostrar las especiesque se 

encuentran en el Parque 

Nacional Conguillío. 

b. servir para adornar las oficinas 

de los guardabosques. 

c.	 invitar a visitar el Parque 

Nacional Conguillío.
VI. Sugerencias metodológicas por ibro
I
d. invitar a las person~s a vivir
en el Pa rq ue Nacional
Conguillío.
2. La frase: "Mi hogar ~~jUYO'
es nuestro", tiene co o finalidad
que las personas com rendan que:
a. hay que proteger al pudú.
b. el Parque Nacional ([onguillío
es de todos. I
c.	 que se debe proteger a las
araucarias y lagos de Chile.
d. la CONAF es una institución de
b.
Chile.
3. 	Las araucarias y el pudú, aparecen i
en la imagen porque son: I
a. 	especies en extinción.
Ib. especiesconocidas en todo el
mundo.
c. 	 lasespecies más representativas
de Chile.
d. especies que están el Parque
Nacional Conguillío.
4. 	¿Quién o quiénes son los autores
del afiche?
5. 	¿Qué muestran las sigllJientes
imágenesdel afiche? Nombra 3.
6. 	Diseña un afiche para invitar a
d.
CONAF - Gobierno de Chile.
Lugares, fauna yflora protegida a lo largo de Chile.
Mensaje debe ser breve, claro y destacado, llamativo y sugerente (tamaño
conocer tu ciudad o el lugar donde
vives, incluyendo sus principales
atractivos. Incluye un eslogan o
frase sugerente.
de la letra, colores, diagramación). Seleccionar lasimágenes que acompañen 

al texto: estas deben ser representativasdel lugar. 

Definir el espacio que ocupará cada información, ya sea el texto o frase, 

la imagen, los logos, etc. Esta decisión tiene que ver con lo que se quiere 

destacar. 

II Definir el tipo y color de la letra. Tiene que verse claro, llamativo, pero 

también armonioso.

I
VI. Sugerencias metodológicas por libro
1I
.­ :l111I1J(']
-=
1I
Género textual Afiche
Nivel Inicial
Modalidad de tra~ajo Individual o en pareja
Subsectores {I Lenguaje y Comunicación ­ Educación A'"tística
IL
Sesión
.:1
Libre
A. PRESENTACiÓN
El afiche Prevenir. .. ¡No cuesta nada', de la Comisión Nacional de Seguridad del Tránsito y el
Ministerio de Salud, nos ofrece un texto argumentativo auténtico, cuya finalidad es influir en
la conducta de los ciudadanos para prevenir los accidentes de tránsito, por medio del uso del
cinturón de seguridad. Con una amigable y sencilla ilustración, entrega un elocuente y
directo mensaje de autocuidado.
Por intermedio de este texto, los niños podrán identificar el mensaje transmitido tanto por
las palabras como por la ilustración, reconocerán partes del texto que cumplen ya sea una
función informativa o persuasiva y analizarán aspectos formales de su diseño, lo cual les
presenta una ocasión propicia para un cruce curricular con Educación Artística.
A continuaCión presentamos un cuadro descriptivo de las habilidades trabajadas en este
texto:
ACTIVIDAD ILI _t~I __--.C--.C"---_ _H_A_B_IL_ID_A_D_...:....-_ _ -,-,,-_ _ ~
1
2
3
4
5
6
7
8
Elaboración de una interpretación.
Elaboración de una interpretación.
I Comprensión global.
Elaboración de una interpretación.
Reflexión sobre el contendido.
Reflexión sobre el contendido.
Reflexión sobre el contendido.
¡ Comprensión global.
VI. Sugerencias metodológicas por libro
B. ACTIVIDADES REMiEDIAlES
• 	 Elaboración de una interpretación.
1. Busca en el diccionario el significado de la palabra prevenir. Escribe una oración usándola.
2. 	¿Qué institución aparece como responsable de este afiche?
• 	 Reflexión sobre el contenido.
3. 	Los afiches: ¿nos informan?, ¿nos persuaden o intentan convence(:>
4. 	Al leer este afiche, ¿qué es lo que más te llama la atención?
c. ACTIVIDADES DE AMPLIACiÓN O PROFUNDIZACiÓN
1. Reflexiona en torno a las conductas de riesgo que afectan a losintegrantes de tu colegio.
Crea un afiche que ten9a como finalidad prevenir dicha conducta de riesgo.
2. 	¿Qué crees que causa más impacto en un afiche')
a. 	Una ilustración como en este afiche.
b. 	Una fotografía.
D. SOLUCIONARlO
A	_ ID_A_D~ E =L -_______al_v_ I ____~I~1=================R==SP=U=EST.=A================~
1. 	¿Qué representan lospersonajes b.
del afiche?
a. Un grupo de amigos.
b. 	Una familia.
c. 	 Un grupo de trabajadores.
2. 	¿Con cuál de las siguientes caritas
se identifican los ocupantes del
vehículo?
VI. Sugerencias me odologicas por libro 

~______ACT___ __==__~ I~~~~~~==~~___ ESTA__IVIDA_~f I	 RES_P_U_ _ _ __~~=-________~
3. ¿Qué se pretende prevenir con
este aficheI Pinta el letrero que
másse relacione con el mensaje.
- No conduzca a exceso de
velocidad.
- Cambie con frecuencia los neu­
mátiCOSde su auto.
-	 Use cinturón de seguridad.
¡4. ¿Por qué crees que van tan
I contentos los personajes?
5. ¿Qué significan estos dos logos en
el afiche?
6. ¿Qué le dirías a un niño que no i
quiere usar el cinturón de seguridad? I
7. 	¿Crees que es claro el mensaje de
este afiche? ¿por qué? ¿Qué le
cambiarías?
8. Dibuja en tu cuaderno un afiche
que tenga como obj~tivo incentivar
a los niños y niñas alusar siempre
el cinturón de seguridad.
- Use Cinturón de seguridad.
Porque van seguros usando el cinturón de seguridad.
Son 105 lagos que identifican a las instituciones responsables del mensaje
que entrega afiche.
Respuesta abierta.
Respuesta abierta.
Es importante que el alumno(a) dibuje un afiche que entregue un mensaje
clam. con texto e imagen yque tenga claro el destinatario.
OBSERVACIONES 

-	 - - - -.­ . _~--
-----------
NOTAS 

VI. Sugerencias metodológicas por libro
'· I-'-~--~------~~--------~
,
------ -------~--~-~----------------
~-----_ ..- - -- - - -- _ --­
- - ---.__._----- ­
._---- --_ . ',.~.-----------
---_._.,------------­
~ ----_._----._,- ------------------
----------+--------------------------­
--_._-_.----------­
---_._- - ----- ----------­
~_ __ _ o _ _• _ _ _ • • _ _
.~------------------- --------------
_ _ _ _ 0 _ _ 0 _ , - _ _ _ _ _ _ _ _ _ _ _ _ __ _____.0 ••__ _ _ _ _ _ __ _
----'----0-_._ - - - - - .___ ._----------,------------------------­
,-----,-----,-------,---------------- ­
___ '0,_,_'_.0' _ __ _ _ _ _ _ _ _ _ _ ,
- - _ . _ _ _ .0._ _ _ _ _ -,,- - - - - - - ­
--------~ ---_._._---_._-- -------------------
VI. Sugerencias metodológicas por libro 

TíTULO : . El pintor Tuo lan . '
Género textual
Nivel
Modalidad de trabajo
Subsectores
I Sesión t
Cuento
Intermedio
Todo el curso
Lenguaje y Comunicación - Educación Artística - Comprensión
del Medro Natural, Social y Cultural
Libre
A. PRESENTACiÓN
El pintor Tua Lan es una leyenda proveniente de la China milenaria y está narrado en versión
moderna por el cuenta-cuentos CarlosGenovese. Ofrece a los nlños(as) un acercamiento
natural y sencillo al tema de la muerte y nos propone una hermosa, casi poética explicación
del origen de los rostros humanos.
El tema de esta narración, ofrece al profesor la oportunidad de trabajar con susalumnos(as)
los objetivostransversalesdel currículo, en especial en lo referido a la formación ética. el
crecimiento y la autoafirmación personal.
En el siguiente cuadro detallamos las habilidades trabajadas en cada una de las actividades
propuestas.
ACTIVIDAD HABILIDAD
ILI
1 Obtención de información.
2 Obtención de información.
3 Obtención de información.
4 Elaboración de una interpretación.
5 Obtención de información.
6 Comprensión global.
7 Elaboración de una interpretaCión.
VI. Sugerencias metodológicas por libro
B. ACTIVIDADES REMEDIALES
• 	 Obtención de información
1. 	Subraya en el texto donde se nombran los siguientes lugares: China, una modesta cabaña
y las afuera del mercado,
2. 	¿A qué salía de su casa el pintor?
3. ¿Qué ocurrió una noche que cambió la vida de Tuo Lan?
4. Nombra los personajes ~ue participan en esta narración,
• 	 Elaboración de una interpretación
5. 	¿Por qué se nombra el mercado?
6. 	Nombra dos características de la muerte.
C. ACTIVIDADES DE AMPLIACiÓN O PROFUNDIZACiÓN
1. 	Subraya en el texto el lugar donde se describe al pintor Tuo Lan.
2. ¿Por qué Tuo Lan pintaba solo rostros'
3. Describe brevemente los acontecimientos pnncipales de esta narración.
4. 	¿Qué te pareció esta narración")
5. 	Busca 2 sinónimos para lassigUientes palabras: andrajoso, perpleja, milenaria, aguda,
rauda, manar, provisiones. Escribe una oración con cada una, de acuerdo al contexto en
que son utilizadas en el.cuento.
D. ACTIVIDADES DE AMPLIACiÓN LECTORES EN RED
-	 Leer el texto La abuela, de Peter Hartling, y realizar las actividades propuestas,
VI. Sugerencias metodológicas por Jibro
E. SOlUCIONARlO
~______A_CT__IV_ID_A~f~____~ILI___________________RE_S_P_U_ES_T._A________________~
1::
1. ¿Dónde vivía el pintor Tuo Lan) I
1M
c. I
I
a. En La India. I,..'.
'. I
[
b. En un lugar imaginario.
I C. En China.
I ¡
[' 2. El anciano vivía en: I a.
l. i
a. una cabaña de bambú. i
b. un palacio antiguo.
r
c. una enorme y lujosa cabana.
L':[1
3. La historia que se relata ocurrió: b.
a. hace un siglo.
b. en la antigüedad.
c. no hay información para saberlo. I
4. Dibuja el lugar en el que se
!
Dibujo de acuerdo a la imaginación y a las referencias que parecen en elI
I
encuentran el Rey de los Cielosy I texto.
Tuo Lan.
5. ¿Quién lo dijo) Une con una línea. a. ¿Por qué vuelves solo? - El Rey de los Cielos
b. ¡Qué mal momento para venir a buscarme! - Tuo Lan
,'o e. iHace rato que te espero! - Tuo Lan
:. d. Los rostros humanosson los paisajes más bellos del mundo. - Tuo Lan
..
e. No quise molestarlo hasta que terminara. - La Muerte
f. Esta será tu morada eterna. - El Rey de los cielos
6. Vuelve a leer el primer párrafo de b.
la lectura y marca la idea principal:
......•
a. Tuo Lan compraba muchas
provisiones cada semana.
b. Tuo Lan era un anciano y
modesto pintor de la China. !
i
e. En la China antigua los ancianos Irara vez salían de sus casas. I
I
d. La gente más modesta vivía en
I¿~ .~
cabañas
~I
VI. Sugerencías metodológicas por libro 

7. En la página 9, se utíli~a la
expresión: "a boca de jarro"
¿Qué significa esta expresión?
- De improviso o de manera brusca y sin preparación.
- Repentinamente o de repente.
- De sopetón, de súbito, súbitamente.
Se considerará correcto si el niño(a) es capaz de expresar con sus palabras
esta idea. Esta instancia puede ser de utilidad también para enriquecer su
vocabulario.
NOTAS
VI. Sugerencias metodológicas por libro
;
I
I
TírUlO I
...
_
~
Género textual
Nivel
Modalidad de trat
Subsectores
Sesión
ajo
Comedia 

Intermedio 

Individual o en pareja 

, ',',' "
I Lenguaje y Comunicación
Libre
A. P RESENTACiÓN
Esta breve obra deteatro esprotagonizada por dos personajesque sostienen un sencillo diálogo
a travésdel cual no logran entenderse. Abunda el sentido del humor en el que destacan las
respuestas del niño, quien siendo absolutamente literal al interpretar las preguntas de su
interlocutor, hará reír al lector, aunque también lo puede llevar a la exasperación,
Creemos que se trata de un texto que no dejará indiferentes a los niñosy niñas. Por medio
de él podrán reconocer características formales de las obras teatrales, tales como el diálogo,
lasacotaciones, o la manera de Intervenir de lospersonajes, a la vez que desarrollarán
habilidades dejuzgar las acciones realizadas por lospersonajesy tendrán la oportunidad de
reflexionar sobre lo importante que es expresarse claramente.
En el siguiente cuadro detallamos las habilidadestrabajadas en cada una de lasactividades
propuestas.
ACTIVIDAD I L- _ ____ ____ _ _ _ _ _ _ ____ __-------'1_i HABILlDAD
1
2
3
!
4
5 

Elaboración de una interpretación.
Reflexión sobre la forma.
Obtención de información.
Elaboración de una interpretación.
Elaboración de una interpretación.
Elaboración de una interpretación.
Reflexión sobre el contenido.
Elaboración de una interpretación.
6 

7 

8
ti:1WJ§~~~~vV!.l.- Sugerencias metodológicas por libro
B. 	ACTIVIDADES REMIEDIAlES
• 	 Obtención de información
1. ¿Cuáles son los personajes de esta obra?
2. Describe a Pel'ico y al Vilajero.
• 	 Reflexión sobre la fo~ma
3. Relee la primera página de la obra y describe cuáles son los cambios que se observan en
el tamaño y forma de la letra. ¿Por qué habrá diferencias?
4. Subraya todas las indicaciones que hay entre paréntesis en el texto.
5. Observa que en el texto aparecen algunas palabras o acotaciones entre paréntesis.
Por ejemplo:
VIAJERO: (Con voz amable.) Por favor. niño. ¿qué debo tomar para ir a la estación?
- Subráyalas en el texto. 

- ¿Para qué sirven esas palabras? 

• 	 Elaboración de una interpretación
6. 	Cuando Perico responde al viajem:
"Si toma algo, en lugar de ir a la estación se va a ir a la cárcel".
¿A qué crees que se refiere?
7. 	Dibuja cómo imaginas el lugar donde dialogan Perico y el ViaJero.
8. 	¿Por qué el Viajero termina mordiéndose los dedosl
C. ACTIVIDADES DE AMPLIACiÓN O PROFUNDIZACiÓN
1. ¿Qué información entrega el primer fragmento del texto?
2. Inventa un final diferente para esta obra.
3. Diseña un afiche para promocionar esta obra de teatm. Tu afiche debe responder a las
siguientes preguntas:
a. ¿A qué público va dirigida esta obra l
b. ¿Qué imagen pondrías en el afiche?
c. ¿Dónde se exhibirá la! obra?
d. ¿Cómo se llama la compañia de teatro que la presenta')
e. 	¿A qué hora es la función?
VI. Sugerencias metodológicas por libro
I
II
f. ¿Cuánto cuesta la entrada?
g. ¿Qué frase crearías para que el público se motive a ver la obra?
h. ¿En qué lugaresexhibirías este afiche?
D. ACTIVIDADES DE AMPLIACiÓN LECTORES EN RED
- Leer el texto ¿Seguiremos siendo amigos,?, de Paula Danziger, y realizar las actividades
propuestas.
E. SOLUCIONARlO
~________IVI ~______~1 _ UEST.A __________~ACT__D_Af RES_P__ _ _ ______L I_ _ _ __ __ __ _ _ _ _ _ _ __ __
1. Encierra los elementósque
utilizarías para representar esta
obra:
2. ¿Qué información está entre
paréntesis en el texto? Marca las
que correspondan.
~ La descripción dél lugar en
que ocurre la acción,
J Los diálogos de los personajes,
~ Los gestos que hacen los per­
sonajes.
El tono de voz que utiliza el
personaje.
¡3. ¿A qué lugar iba el viajerol
i a. Al terminal de buses.
b. A la estación de trenes.
c. A una calle cualquiera.
d. A un pueblo que Penco no
conocía.
Maleta y letrero de calles.
7] Los gestos que hacen los personajes.
XIEl tono de voz que utiliza el personaje.
b.
VI. Sugerencias metodológicas por libro 

i
Esta pregunta tiene varias posiblesrespuestas.
Respuesta abierta.
I
4. Encierra la palabra que significa lo
mismo que el términO subrayado.
VIAJERO: (Con voz amable.) Por
favor, niño, ¿qué debo tomar para
ir a la estación)
a. abordar
b. beber
c.	 sujetar
d. entender
PERICO: No debe tomar nada. Si
toma algo, en lugar de ir a la
estación se va a ir a la cárcel.
a. subir
b. beber
c.	 sacar
d. entender
Ir ------------------------~
5. 	Reescribe la siguiente pregunta, de
tal manera que Perico no pueda
contestar nada equivocado.
VIAJERO: (un poco nervioso) Mira:
si tú tuvieras que ir a la estación
par'a salir de viaje, ¿qué harías'
6. 	Escribe una respuesta divertida
para las siguientes preguntas que
le hace el Viajero a Pe ico, sin
repetir las respuestas de Perico.
Preguntasdel Respuesta
Viajero divertida
Por favor, niño,
¿qué debo tomar
para ir a la
estación?
a. abordar
b. beber
VI. Sugerencias metodológicas por libro 

~________I _ __~ ~__________________RESPUESTA ________________ACT_VID_A_~~__ l i ________ ~
I
Mira: si tú 

tuvieras que ir a 

la estación para 

salir de viaje, 

¿qué harías? 

¡Por fm! ¿Y qué 

decía el letrero 

del bus' 

7. ¿Qué te parece la actitud del niño 

con el Viajero? ¿por qué' 

I 8. ¿Recuerdas alguna situación
I parecida que hayasvivido?
~------------~ ~----------------------------~
NOTAS
Respuesta abierta.
1 Respuesta abierta de acuerdo a experiencia personal del alumno(a).
I
----------~ ------------------------------------------ -----------
vt. Sugerencias metodológicas por libro
TíTULO ' ¿Por qué leer las etiquetas de los alimentos?
Género textual 
 Informativo 

Nivel 
 Intermedio 

Modalidad de trabajo Individual
Subsectores 

Sesión 
 Libre
Lenguaje yComunicación - Educación Matemática
A. PRESENTACiÓN
Este texto informativo forma parte de un material desarrollado por el Instituto de Nutrición y
Tecnología de los Alimentos(lNTA), orientado a presentar y explicar la información contenida
en las etiquetas de los alimentos,
Mediante este texto los niños y niñas podrán comprender la importancia de leer la
información nutricional ya comparar el aporte nutricional de diversos alimentos.
En el sig uiente cuadro detallamos las habilidades trabajadas en cada una de lasactividades
propuestas,
ACTIVIDAD 11L--_ L--I ___ ---'-"--_ _ _H_A_BI_lI_D_A_D_ _ _ _ ----'-_ _ ----'
1
2
3
4
5
6 I
7
8
Obtención de información,
Obtención de información.
Obtención de información.
ObtenCión de información.
Obtención de información,
Obtención de información.
Obtención de Información,
Obtención de informaCión.
Elaboración de una interpretación,9
VI. Sugerencias metodológicas por libro
B. ACTIVIDADES REMEDIALES
I
• Obtención de información
1. Escribe en una hoja las razones por qué hay que leer las etiquetas de losalimentos.
2. ¿En qué orden apare~en los ingredientes presentes en un alimento?
C. ACTIVIDADES D§ AMPLIACiÓN O PROFUNDIZACiÓN
1. ¿Por qué crees que e9 importante fijarse en el contenido de energía y nutrientes de una
porción
'
2. Investiga para qué sirven los siguientes minerales: Sodio, potasio, calcio, fósforo,
magnesio, yodo, zinc.
3. Investiga sobre la vitamina 812, ¿qué alimentos la contienen), ¿qué problemas podrían
producirse si no se consume?
4. Nombra los alimentos que más te gustan yel que menos te gusta. Investiga qué
nutrientes tienen esos alimentosy que beneficios tiene su consumo adecuado.
5. Escribe las palabras del texto cuyo sig nificado desconozcas.
6. Analiza las preguntas que contestaste erróneamente y detecta qué leíste mal, no leíste o
no comprendiste. Si lá respuesta es que no comprendiste, define dónde está el problema.
¿hay palabras que no comprendes/ , ¿al leer no respetas lossignos de puntacion?, etc.
D. SOLUCIONARlO
ACTIVIDAp RESPUESTA
1. Une con una línea la parte de la
etiqueta que te entrega la respuesta
a las sigUientes preg untas:
Vitamina 82 (mg)
Vitamina 8 12 (ug)
Calcio (mg)
Fósforo (mg)
Magnesio (mg) I
I
Yodo (mg)
Zinc (mg)
¿Qué vitaminas y
mineralescontiene
este alimento?
c.
a. 144 Kcal
(72 Kcal = Energía aportada por 1 porción; 72 Kcal x 2= 144 Kcal).
I
VI. Sugerencias metodológicas por libro
¿Cuánta energía1
I Energía (kcal) 36 72
I aporta?J
I
I¿Qué cantidad de I
l[ 1 porción
nutrientes me
aporta cada porción?
I
¿Cuánto es unaII Porción: 1 vaso 200 mi
! porción?
,
2. ¿Qué cantidad de proteínas aporta d.
el alimento por cada porCión?
a. 200 mi
b. 165 mi
c. 3,5 g
d. 7,0 9 
3. ¿Cuántas porciones por envase b. I
Itrae el producto! I
I
a. 1
b. 5
c. 200
d. 36
. 4. ¿Qué información no es posible

i
conocer o no contiene el alimento'
a. Grasa total.
b. Calcio.
c. Hierro.
d. Sodio.
iI
5. ¿Cuánta energía aportan dos
porciones de este alimento?
a. 144 Kcal
b. 72 Kcal
c. 36 Kcal
d. 100 Kcal
VI. Sugerencias metodológicas por libro
L-~~__A_CTIVIDAp I 1	 _ESPUESlA____~______~ ~__________~~____R______________________~
6. 	¿A cuánto equivale media porción
de este alimento?
a. 200 mi
I
b. l00 ml
c. 	 1 cucharada
l d. 2 vasos
r 7. 	En cuanto a la vitamina B1 2,
podemos rié:'ci r que l,Ina porción
de este alimento aporta:
a. el 24% de lo que una persona
necesita al día.
b. el 0,3 % de lo que una persona
necesita al día.
c.	el 50% de lo que una persona
necesita al día.
d. todo lo que una persona
necesita al día.
8. Une, según corresponda. I
I
I
¡
II
9. 	Observa el siguiente cuadro que
describe dosalimentos, y responde
la actividad propuesta.
b.l00 mi
(1	 porción =200ml; 1/2 porción = 100 mi).
(.
( 	 " ~1 taza
. Medídas caseras]r-- - - -- - - • 2cucharadas
'--- / • 1 vaso
calciO
l Nutrientes )r---- - -------j •proteínas
. ,hidratos de carbono
~( 	 ,
-t
200ml
lMedidas exactas }--- -- . 20 9
• 	15 mi
B Este alimento no puede ser pan o galletas.
BAporta una mayor cantidad de energía por cada 100 g.
A En este alimento la porción es menor que en el otro.
B Aporta menos de 50 9 de hidratos de carbono por cada 100 g.
A Aporta la mayor cantidad de proteínas por cada 100 g.
B 	Aporta mayor cantidad de grasa total que el otro.
••••••
VI. Sugerencias metodológicas por libro
TíTULO Un joven con mucho genio
Género textual Informativo
Nivel Intermedio
Modalidad de traba'·o Individual
Subsectores Lenguaje y Comunicación - Educación Artística
Sesión Libre
A. PRESENTACiÓN
El texto Un Joven con mucho genio corresponde a la primera página del libro Dafí para niños
de Marina García. En él, el propio Dalí, en primera persona, cuenta momentos
relevantes de su vida a modo de autobiografía. Este texto informativo está muy bien
complementado con ilustraciones de algunas de susobras pictóricas más representativas y
comentarios que las contextualizan.
Se trata de una lectura breve que, sin embargo, aporta gran cantidad de información con un
estilo directo y cercano. Por estascaracterísticas es un texto adecuado para identificar y
extraer datos,
Por su contenido se presta para un cruce curricular con el sector de Educación Artística, por
ejemplo, para conocer al artista por medio de su pintura o analizar lasdiferentesetapas y
estilos por las que pasó la obra de Dalí hasta inscribirse en la corriente surrealista.
En el siguiente cuadro detallamos las habilidadestrabajadas en cada una de las actividades
propuestas.
ACTIVIDAD 11L-----+-I_______H_A_BI_Ll_D_A_D_ ___ ___ ---'
1 I IL____________o_b_te_n_ci_ó_n_d_e_in_for__m_a_c_ió_n_,______________~
B. ACTIVIDADES REMEDIAlES
• Obtención de información
1. ¿Dónde nació Dalí?
2. ¿Cuántos años tenía Dalí cuando pintó el barco en la bahía de Cadaqués?
Vi. Sugerencias metodológicas por libro 

C. ACTIVIDADES DE MPLlACIÓN o PROFUNDIZACiÓN
1. Busca en Internet alguna de las obras de Salvador Dalí, elige una, imprímela yexponla en
el diario mural del cur$O Escribe el nombre de la obra.
Para realizar esta actividad recomendar la siguiente dirección electrónica'
http://www.salvador-dali.org/dali/coleccio/es_50obres.htmI
2. 	Busca una obra de un pintor(a) chileno(a) en la siguiente página web:
http://www.artistasplasticoschilenas.e1/
3. Plantear lassiguientes preguntas a sus alumnos(as):
a. ¿Qué te parecen las 3 obras de Dalí que se muestran en el textoI
b. ¿En qué lugar de la ciudad en que vives puedes ver obras de arte?
c.	¿Has ido alguna vez a un museo de arte?
4. 	¿Qué te gustaría ser cuando seas grandeI
5. Salvador Dalí murió en el año 1989, sin embargo imagina que pudieras hacerle tres
preguntas. Escríbelas.
6. Dalí nos dice acerca de los paisajesyrecuerdos de verano: "aparecerán una yotra vez en
mi obra" . ¿A qué se refiere con "mi obra "?
7. Describe el lugar donde Dalí veraneaba cuando era niño. Dibújalo con muchos colores
Dalí tenía un carácter difícil. Copia una parte del texto donde esto se demuestre.
D. SOLUCIONARlO
ACTIVIDA~ 	 RESPUESTA 

1. Completa el siguiente puzzle, de
acuerdo a información del texto.
A. Personaje mitológico de un
cuadro de Dali.
B. Hermana de Dalí.
C. Cuando niño, Daií quiso ser...
D. Fueron lo mejor de su infancia.
E. 	La costa que aparece en 

muchosde sus cuadros. 

F.	 Ciudad en donde estudió 

durante dosaños. 

A. Venus.
B. Ana María.
C. Napoleón.
D. Veranos.
E. Catalana.
F.	 Madrid.
- ---'- ­
VI. Sugerencias metodológicas por libro
G. Pintor que influyó f UChO en
Dalí.
H. A los diez años conoció el
estilo...
I
Lee la palabra en amarIllo y escribe
el nombre de Oalí: I
G. Picasso.
H. Impresionista.
Salvador
NOTAS
VI. Sugerencias metodológicas por libro 

TíTULO Cuidados en el uso de la energía
Género textual Normas de prevención
Nivel Intermedio
Modalidad de tra~ajo Individual
Subsectores
Lenguaje y Comunicación - Comprensión del Medio Natural,
Social y Cultural
Sesión Libre
A. PRESENTACiÓN
Cuidados en el uso de la energía es un texto tomado de Sernac Niños cuyo propósito es
normar para prevenir acciones de riesgo en el uso de la energía eléctrica en los hogares.
Por medio de sencillas ilustraciones acompañadas de un texto breve, los niños(as) conocerán
losprincipales peligros Que acarrea el mal uso de artefactos eléctricos en situaciones de la
vida cotidiana.
A través de la lectura, las ilustracionesy las actividades de comprensión, podrán identificar el
propósito del texto, analizar información entregada por medio de imágenes, responder
preguntas, inferir relaciones de causa - efecto y relacionar el texto con su experiencia
inmediata.
En el siguiente cuadro detallamos las habilidades trabajadas en cada una de las actividades
propuestas.
ACTIVIDAD HABILIDAD
..i 'o'
1 Obtención de información.
2 Comprensión global.
3
4
I
!
Comprensión global.
., . ,
ObtenClon de mformaClon.
Elaboración de una interpretación.5
6 Reflexión sobre el contenido.
VI. Sugerencias metodológicas por tibro
B. ACTIVIDADES REMEDIALES
• Obtención de información
1. Numera cada una de las viñetas y escribe el nombre del lugar de la casa que se muestra
en cada una.
• Elaboración de una interpretación
2. Completa una tabla como la siguiente, de acuerdo a la información del texto:
lo que no ha~ que hacer Lo que se debe hacer
Ej: No usar la radio en el baño
Dile a tus papásque existen tapasy placas
de enchufes para que los niños no metan
los dedos y se eviten accidentes.
C. ACTIVIDADES DE AMPLIACiÓN O PROFUNDIZACiÓN
1. ¿A qué tipo de energía se refieren losejemplos que encuentras en este texto?
2. ¿Por qué no se debe uSqr la radio en el baño?
3. ¿Qué solución se te ocurre para poder usar varios artefactos en forma segura')
4. Escribe dos nuevos consejos para usar la energía en forma segura estando en la cocina.
D. SOLUCIONARlO
~________IVID_A_D_~~____~I ~___________________ _ _ _ _ _ ____________ACT__ I I RESPUEST.A ____~
1. ¿En qué lugar de la casa debes
evitar tener una radio?
VI. Sugerencias metodológicas por libro
L -______A_CT__IV_ID_A~~__~__~' LI __________________R_ES_P_U_E_ST_A______~________~
2. Las ilustraciones de la página 4, 5,
6 Y7, en general, muestran:
3. Clara y Sernaky nos previenen de:
a. las bajas de voltaje en nuestras
casas.
b. los riesgos del mal uso de la
energía.
c. el gasto excesivo .31 consumir
energía.
d. los efectosde escuchar mucha
radio o ver televisión.
~ lo que no se debe hacer porque resulta peligroso.
b.
4. ¿Qué puede ocurrir al enchufar b.
I varios aparatos eléctricos en un
solo alar'gador?
a. Se gasta mucha energía.
b. Se puede producir una
sobrecarga.
c. Se pueden enredar los cables.
d. Aumentan los gastos en
electricidad.
S. Identifica una secuencia yuna
solución para las situaciones que
se muestran en las imágenes.
Escribe en el O el número que
corresponda.
Un niño puede meter los
dedos.
Cambiar la ampolleta por
una de menor voltaje.
Se puede provocar un
incendio.
Poner tapas protectoras.
Te puede dar la corriente.
Secarse bien las manos.
í ----,
I 3
J
í21I I
,. J
r211__ J
r-­
: 3
,­
1
,. -,
: 1
I
I
__ _ J
VI. Sugerencias metodológicas por libro
6. Completa la siguiente tabla, Respuesta abierta, de acuerdo a la realidad de su casa,
observando atentame~te tu casa,
a. De acuerdo al instructivo del 

Senaky y Clara, ¿qué conductas 

de riesgo observaste en tu casa? 

b. ¿Qué soluciones propones para 

estos problemas? I 

NOTAS
VI. Sugerencias metodológicas por libro 

TíTULO ¡Conoce el Plan Deyse!
Género textual Normas de seguridad
Nivel Intermedio
Individual
Subsectores
Lenguaje y Comunicación
Social yCultural
Sesión Libre
- Comprensión del Medio Natural,
A. PRESENTACiÓN
¡Conoce El Plan Deyse! es un texto desarrollado por la Asociación Chilena de Seguridad,
cuyo propósito es presentar a los niños(as) el Plan Integral de Seguridad Escolar o Plan Deyse,
Ofrece una descripción del plan en su totalidad, dentro de lo cual se detallan las normas que
se deben seguir para realizar una evacuación en situación de emergencia en el colegio,
Por medio de ilustraciones y textos dirigidos a los niños(as), conocerán la importancia de
formar una cultura de prevención escolar de emergenciasy un plan para enfrentarlas. Todo
ello, teniendo en cuenta las características particulares de cada establecimiento.
A partir de la lectura y las actividades de comprensión, podrán distinguir entre acciones
correctase incorrectas de acuerdo a lo propuesto en el texto normativo, extraer información
explícita y poder comprender su sentido global.
Por suscontenidos, este texto se presta para realizar un cruce curricular con el sector de
Comprensión del Medio Natural, Social yCultural, en especial en lo referido a realización de
mapaso planos del colegio, del patio o sala de clases, utilizando una simbología adecuada al
propósito, orientándose en dichos planoso dando instrucciones a otros para orientarse.
En el siguiente cuadro detallamos las habilidades trabajadas en cada una de las actividades
propuestas.
ACTIVIDAD 1 I I HABILIDAD I
~======================~
Obtención de información. I1
Obtención de información.2
Obtención de información,3
VI. Sugerencias metodológicas por libro
B. ACTIVIDADES REMEDIAlES
• Obtención de información
1. ¿Qué hay que hacer cuando suena la alarma)
2. ¿Qu ién debe abrir la puerta de la sala?
3. Escribe un listado de lascosas que no hay que hacer en un momento de emergencia
4. ¿Qué es el Plan Deyse)
C. ACTIVIDADES DE AMPLIACiÓN O PROFUNDIZACiÓN
1. Investiga si en tu colegio existe un Plan de Seguridad Escolar.
2. Conversa con tu familia, ¿cómo deberían actuar en caso de emergencia)
- Escribe un listado de las cosas que deben hacer en caso de incendio y de temblor.
3. En tu curso, ¿a quién le correspondería abrir la puerta?
D. SOLUCIONARlO
~_______ I r______~I~!____________~~__ESPUESTA ____________~AC_T_IV_D_A_D_~ R__ _ _ _ _ ____
1. Marca con una X, las acciones
incorrectas que ocurren al
momento de escuchar la alarma.
----
VI. Sugerencias metodológicas por libro 

L--=~__A_C_T_IV_ID_A~r______~I~1__________________R_E_S_PU_E_S_TA__________________~ 

NOTAS 

2. Sopa de letras
Encuentra 10 palabras relacionadas
con la lectura en esta sopa de
letras.
3. Usa las palabras de Id actividad 2
para completar el siguiente texto:
A E D I A G N o S T I e o A A P
T A M S L A S E G U R I o A o R
o A R A A T A P E L I G R o S E
A M I e R o Z o N A S A R R A V
E o S E M E R G E N e I A A U E
A A A A A A E V A e u A e I o N
P L A N o E y S f A X S T U A I
F Z A P E R A U A S A N S T A R
-'
El plan de seguridad escolar conocido con el nombre de Plan Deyse
nos permite aprender cómo prevenir y reaccionar ante una situación de
emergencia en nuestro colegio o escuela.
Es importante realizar primero un diagnóstico en el colegio. Para
esto, se divide el lugar en varias zonas más pequeñas llamadas microzonas
y luego deben identificarse los peligros y recursos que existen.
Si ocurre una emergencia y tenemos que salir de la sala o el lugar
en que estemos, es decir, realizar una evacuación debemos saber cómo
reaccionar al sentir la alarma.
VI. Sugerencias metodológicas por libro 

Ades. Soya+sabor
Género textual
Nivel
Modalidad de trabafo
Subsectores
Sesión
Afiche publicitario
Intermedio
Individual
Lenguaje y Comunicación - Educación Artística
Libre
A. PRESENTACiÓN
Este texto publicitario promociona un producto a través de imágenes sencillas y un texto que
las complementa. Por sus características, el afiche se presta para desarrollar en los niños(as)
la capacidad de leer e interpretar un mensaje publicitario, identificar y comprender el
propósito de este tipo de texto y responder a preguntas de carácter explícito e inferencial.
Destacamosademás, el potencial que ofrece para un eventual cruce curricular con el sector
de Educación Artística (analizar colores, contrastes, composición, etc.)
En el siguiente cuadro detallamos las habilidades trabajadas en cada una de las actividades
propuestas
ACTIVIDAD IL-1_1_______H_A_BI_lI_D_A_D_ _ _ ___ --'-----'------'
1
2
3
4
Obtención de información.
Obtención de información.
Comprensión global.
Reflexión sobre la forma.
Reflexión sobre el contenido.
Comprensión global.
5
i 6
I
I
B. ACTIVIDADES RErEDIALES
• Comprensión global
VI. Sugerencias metodológicas por libro
1. Completa una ficha como la siguiente'
Tipo de producto que se anuncia
Marca
Características del!producto
¿Qué beneficiostiene su consumo?
• Reflexión sobre el contenido
2. ¿Qué información del afiche no entiendes) Escríbela y piensa qué podrías hacer para
entenderla.
c.ACTIVI DADES DE AMPLIACiÓN O PROFUNDIZACiÓN
1. ¿Qué sensación te transmite el afiche?
2. ¿Cómo dirías que se logra este efecto?
3. ¿Cómo sabes de qué producto se trata)
4. ¿Cuálesson los dos colores predominantes?, ¿con qué los relacionas)
5. El afiche nos dice que ADES es 100% natural porque:
- es rico ynutritivo.
- no contiene colesterol.
- una de sus variedades es ADES Natural. 

- está hecho sin ingredientes artificiales. 

6. Investiga:
- ¿Para qué le sirven las proteínas y los minerales a tu cuerpo) 

- ¿Qué son losalimentos transgénicos? 

7. Si tuvieras la oportunidad de cambiar este afiche, ¿qué cambios le harías?
8. Diseña un nuevo afiche para este producto. Para esto puedes usar fotos, recortesde
revistas, dibujar, etc.
VI. Sugerencias metodológicas por libro
D. SOLUCIONARlO
~______A_CT__IV_ID_A_D_~____~I ~I__________~~_____RE_S_PU_E_S_TA__________________~
ADESes un alimento de soya, 100% natural. rico y nutritivo que
aporta a tu cuerpo, las vitaminas, proteínas y minerales que contribuyen
(ayudan. colaboran, benefician) al natural desarrollo del organismo (cuerpo)
humano.
~ Hay jugos de distintossabores.
rx Aporta calcio y hierro.
b.
El nombre del producto (AOES) se repite 12 veces en el afiche. (Permita a
los niños(as) opinar acerca de la utilidad que esto puede tener). Luego,
usted puede ayudarlos a converger respecto de la idea de que este recurso
esútil para fijar el producto en la memoria del lector, ya que la mayoría de
laspersonas aprendemos o memorizamos a través de la vista.
c.
1. Completa el siguiente texto:
2. Marca con una X la información
que te entrega el afiche.
3. El propósito del afiche es:
a. anunciar una campana de salud.
b. influir para vendernos un
producto.
c. informar sobre los pel ig(os de
los conservantes artificiales.
d. influir en las personaSpara que
tengan una alimentación
equili brada.
4. ¿Cuántas veces se repite el
nombre del producto en el afiche?
¿Qué utilidad puede tener esto?
5. La frase "Fuerza para la Vida " se
ha puesto para
a. ocupar bien el espacio del
afiche.
b. que lo consuman quienes
deseen tener más fuerza.
c. convencernosde que el producto
da energía yes saludable.
d. dar un mensaje de alegría a los
consumidores
I!!
I
I
- -----
VI. Sugerencias metodológicas por libro
L-__~__A_C_T__ID ~p RESP_UE_STAIV _A ______~ILI~___________________ ___________________~
- ...... - .- - - ... - - ... -- - ..6. Completa el esquema con la rI - . "cüñs"ervañtes ., r , r r rcolesterol

lactosa

.información del afiche. .9rtificiales" - . ~ " .
I "r -­I uuTI 

I
r--" proteínas I
,no contiene -. - - - - -"
-
"
vitaminas- - -- I r-., " - " ­semillas de soya I .. - - ­es 100% vegetal
I-
I
....- minerales
t 
 - - - . .. "

----l I....elaborado con aporta
~~
t
~
es un alimento de soya...
I - -- - - I _J"_- r
-,
i 100% natural ri CO nutritivo, [
, :I 
I
"- " - - - - - - - -­
NOTAS
VI. Sugerencias metodológicas por libro
· TíTÚlO t los antioxidantes de la A a la Té
Género textual
Nivel
Modalidad de trabaj
Subsectores
Sesión
Afiche publicitario
Intermedio 

Individual 

Lenguaje y Comunicación
Libre
- Educación Artística
A. PRESENTACiÓN
Losantioxidantes de la A a la Té es el título de un afiche publicitario que promociona una
marca de té, recurriendo a información visual y a sus beneficios para la salud.
A partir del afiche y las actividadesasociadas, losniñospodrán responder a preguntas de
carácter explícito e inferencial, analizar algunos recursosgráficos utilizados por el leng uaje
publicitario y enriquecer su vocabulario.
Por suscaracterísticas, este texto se presta para un cruce curricular con el sector de
Educación Artística.
En el siguiente cuadro detallamos las habilidadestrabajadas en cada una de las actividades
propuestas.
~_A_CTIVID_D~ ~I==~============A=lI=A=D==============~
___A_ I H=BI=D=
I
1
2
3
I
Elaboración de una interpretación.
Elaboración de una interpretación.
Comprensión global.
Obtención de información.
Comprensión global.
B. ACTIVIDADES REM~DIAlES
I 

., d . I .,
• I b e una ln~erpretaClon.E a oraclOn
1. ¿Por qué se eligieron esos alimentos para poner en el afiche?
VI. Sugerencias metodológicas por libro 

2. ¿Qué caracterísitcas ~el té se destacan en el afiche?
3. ¿Qué información te ~ntrega el párrafo que aparece?
4. ¿Por qué se afirma que tomar té es una forma cotidiana, simple y sabrosa de ayudar a
nuestra salud?
C. ACTIVIDADES D~ AMPLIACiÓN O PROFUNDIZACiÓN
1. ¿Cuántas veces aparete la palabra té en el afiche?
2. ¿Por qué crees que se escogió el amarillo como color de fondo para este afiche?
3. ¿Qué aprendiste al leer este afiche?
4. ¿Consumirías este té? ¿Por qué?
5. Compara esta publicidad con otras de té de otras marcas. ¿Qué razonesdan pal'a
preferirlos?
6. ¿Cuándo eliges un jugo para comprar en qué te fijas!
7. ¿Por qué crees que se eligió el color del afiche"l
8. ¿Qué son los flavonoides'
D. SOLUCIONARlO
~________ __~~ __~ RES_PU_EST_A________________ACT_IVIDA ____ I ~I____________________ __ ~
1. Une las imágenes del afiche y
descubre la letra que representan:
- ¿Qué letra descubriste'
Se forma una gran letra T.
I
II
!
VI. Sugerencias metodológicas por libro
NOTAS 

2. Subraya la respuesta ct rrecta:
a. ¿Por qué se presenta la imagen
de una taza de té junto a frutas
y verduras'
b. ¿Qué característica 8el té es la
que másse destaca rn el afiche?
3. Pinta los círculos, segúh
I
corresponda:
I
a. Porque todos son antioxidantesI
b. Sus beneficios para la salud.i
Las imágenes se presentan en orden alfabético. Sí
Se promociona el té Lipton. Sí
Se recomienda el consumo de frutas. No
Se invita a consumir losantioxidantes. No 

Se aconseja el consumo diario de frutas y verduras. No 

I Los chinosdescubrieron que el té contiene antioxidantes. No
VI. Sugerencias metodológicas por libro
TíTULO El trébol de cuatro virtudes
Cuento
Nivel
Lenguaje y Comunicación - Comprensión del Medio Natural,
Social y Cultural
Sesión Libre
A. PRESENTACiÓN
El trébol de cuatro virtudéSes una leyenda del folclor chilote tomada de El que no corre
vuela y otros cuentosdel mismo Diablo, de Floridor Pérez. A través de una sencilla y hermosa
historia que entremezcla realidad y fan'tasía, los niños(as) podrán conocer algo de las
costumbres en la isla del Sur de Chile, por lo que es posible conectarla con Comprensión del
Medio Natural, Social y Cultural. A su vez, tendrán ocasión de opinar respecto de las
actitudes y decisiones de los personajes frente a la oportunidad que se les presenta al tener
en su poder el trébol de cuatro virtudes.
Creemosque este relato no los dejará indiferentes y que será propicio para desarrollar no
solo la comprensión lectora, sino también para trabajar objetivos transversales en relación
con la persona y su entorno (apreciar la importancia social y afectiva de la familia y valorar
las basesde la identidad Iflacional).
En el siguiente cuadro detallamos las habilidades trabajadas en cada una de las actividades
propuestas.
1" ACTIVIDAD HAsrUDAD
1
2
3
4
a. Obtención de información.
b. Elaboración de una interpretación.
c. ObtenCión de información.
Elaboración de una interpretación.
Comprensión global.
Elaboración de una interpretación.
VI. Sugerencias metodológicas por libro
5
6
7
8
Reflexión sobre el contenido.
Reflexión sobre el contenido.
Reflexión sobre el contenido.
Reflexión sobre el contenido.
B. ACTIVIDADES REMt:DIALES!
• 	 Obtención de información
1. ¿Qué personajes hay en este relato'
2. ¿Dónde vivían'
3. 	¿Quién llega a casa de 16s ancianos? ¿Qué regalo les da en agradecimiento'
4. 	¿Qué ocurre con el regalo recibido por los ancianos)
5. 	¿Cuál era el verdadero y más Importante deseo de los ancianos?, ¿se les cump::) este
deseo?
C. ACTIVIDADES DE AMPLIACiÓN O PROFU NDIZACiÓN
1. La actitud de la viejita con su comadre fue fingida o ROCO sincera.
Copia una parte del texto que lo demuestre.
2. ¿Cuándo hassentido Ql:Je lascosas no han salido como tú lo esperabasl
3. 	Si encontraras el trébol de lascuatro virtudes, ¿qué deseos le pedirías?
D. A CTIVIDADES DE +MPLlACIÓN LECTORES EN RED
I
• 	 Leer el texto ludy Moo~y, de Megan McDonald, yrealizar las actividades propuestas.
VI. Sugerencias metodológicas por libro
E. SOLUCIONARlO
1. Marca con una X, el casillero que
corresponde a la respuesta
correcta_
a. ¿Por qué llamaban a menudo
a la puerta de losancianos?
b, Lo contrario de vil,jir
"holgadamente" esVivir:
c. El primer deseo lo pidió:
2, Relaciona 105 siguienles hechos
con sus consecuencias.
3. ¿A qué momento de la narración
corresponden los siguientes
hechos? Escribe iniCIO, desarrollo o
final, según corresponda.
RESPUESTA
a, Porque vivían a orillasdel camino
b. sin necesidades.
c. la anciana.
Hecho Consecuencia
La anciana dice: ¡Ojalá se vaya La comadre le da unos huevitos
lueguitol frescos y se va de inmediato.
El anciano dice: "Qué ganas de La anciana le sirve un par de
comer un par de huevitos a la huevos revueltos como a él le
paila". gustan.
Los ancianos invitan a comer al El forastero les obsequia un trébol
forastero. de cuatro hojas.
El hijo regresa inmediato a la
La anciana pide el último deseo.
tierra de sus padres.
Llega su comadre a regalarle unos huevitosfrescos. DESARROLLO
El hijo regresa a casa de suspadres. FINAL
Llegó a casa de los ancianos un forastero. INICIO
El forastero, en agradecim¡ento, les dijo que bajo
INICIO
el manzano encontrarían un trébol de cuatro hojas.
El anciano quería ir de inmediato a buscar el trébol. DESARROLLO
El hijo de los ancianos cuenta cómo regresó de la
FINAL
Patagonia.
- ­_ _ _w,.,v¡¡,'11}J;¡f;;1f-k
~..~M1I<{J,.~~~fJ,i~7ff1tJ~~~v~II¡--. Sugerencias metodológicas por libro
4. Une las palabras que s~ relacionan
de acuerdo a su significado.
- Escribe en tu cuader~o una
oración con las parejas de
Ipalabras que formas~e. ,
I
I
5. ¿Qué te parece la actlr del
anciano al darse cuent de que
habían perdído tres de*eos?
¿Cómo te hubieras sen1ido tú en
su lugar?
6. ¿Qué opinas de la actitud de la
anciana frente a su comadre?
7. ¿Crees que fue bueno para el hijo
de estos ancianosvolver a casa de
sus padres?, ¿por qué!
S. Si encontraras el trébol de las
cuatro virtudes, ¿qué deseos le
pedirías?
I
i
brasero .. mate
afuerino • forastero
piño .. ovejas
ovejero .. pampa
- En la construcción de las oraciones revise que el alumno(a) utilice
correctamente el término.
I Respuesta abierta.
Respuesta abierta.
Se espera que los níños y niñas se identifiquen con los sentimientos de
Ilos personajes y sean capaces de emitir una opinión personal a partir de
!
Ii
la lectura.
Respuesta abierta.
Se espera que los niños y niñas se identifiquen con los sentimientos de
los personajes ysean capaces de emitir una opinión personal a partir de
la lectura.
Respuesta abierta.
I Se espera que los niños y niñasse identifiquen con los sentimientos de
I los personajes ysean capaces de emitir una opinión personal a partir de
, la lectura.
i
NOTAS
VI. Sugerencias metodológicas por libro
TíTULO Instrucciones para tratar a un monstruo
Cuento
Nivel Avanzado
Todo el curso con el profesor(a). Lectura modelada.
Lenguaje y Comunicación
Sesión 1- 2. Lectura modelada.
A. PRESENTACiÓN
El cuento Instrucciones para tratar a un monstruo de Carlos Rodrigues Gesualdi narra, en la
voz de una niña, una historia de miedos y el triunfo sobre ellos por medio de la creación
literaria. Se ha escogido este cuento para que el profesor(a) realice una lectura modelada
con la clase completa, introduciendo el Proyecto Comprensión Lectora y motivando a los
niños(as) a continuar ley'endo. Se trata de un cuento moderno, que nos presenta a una
protagonista con la cual el niño(a) podrá fáCilmente identificarse y a través del cual podrá
sentirse motivado para continuar leyendo por sí mismo.
• ¿Cómo realizar una lectura modelada?
Antes de realizar la lectuta es imprescindible que usted conozca el cuento y lo haya leído
más de una vez, de manera que esté familiarizado con los acontecimientos, personajes y
ambiente que presenta. ~uego, prepare su lectura en voz alta, cuidando su volumen,I
entonación y expresividad, la cual debe ser acorde al texto.
En primer lugar procure que la disposición de los niños(as) en la sala sea adecuada para
permitirlesa todos ver y escuchar activamente. Si cuenta con una biblioteca espaciosa, puede
disponer a los niños(as) en semicírculo, cómodamente sentados en el suelo y donde todos
puedan ver y escuchar, sería lo ideal.
En segundo lugar, es importante crear un ambiente propicio para la lectura, logrando que los
niños(as) estén en silencib yen disposición de escuchar. Para concitar su atención, puede
usted comenzar a hablar en voz muy baja a medida que les presenta la portada o el título
del cuento.
Procure que el tiempo destinado a esta lectura se desarrolle sin interrupciones ajenas a la
clase.
VI. Sugerencias metodológicas por libro
En la lectura modelada usted lee el cuento en voz alta al curso completo, sirviendo de
modelo de un lector avezado, que lee fluidamente, con entusiasmo y claridad, usando
inflexiones de voz, si n exagerar, cuando el texto lo requiera.
A medida que lee, puede detenerse cada cierto trecho pat"a "compartir su pensamiento en
voz alta" y modelar así cómo construye significado a partir de lo que lee. Para ello, puede
formular preguntas acerca del contenido, predecir lo que vendrá a continuación, señalar
cómo descubrir el significa~o de una palabra desconocida por contexto u opinar sobre una
parte o acontecimiento pu tual. Así, usted brindará a sus estudiantes un modelo importante
del tipo de actividad ment I o estrategias de comprensión que ellos luego podrán usar al leer
en forma independiente.
Además, puede invitar a lo niños(as) a conjeturar en la mitad de la lectura acerca de lo
que sucederá más adelant , a emitir opiniones acerca de lo que escuchan, a formularse
preguntas o relacionar lo I ído con sus propias experienciasy sentimientos.
Estas son algunasde las estrategias que usted puede emplear al momento de realizar la
lectura modelada.
I
1. Cuénteles que usted leSiva a leer un cuento.
2. Dígales que antes de empezar a leer debe preguntarse: ¿Para qué voy a leer?
3. 	Léales el título del texto, y plantéeles la siguiente pregunta: ¿Qué saben de este tema ),
o ¿qué se imaginan? Escuche atentamente las ideas y prediCCIones de los niños y niñasy
anótelas en la pizarra.
A modo de ejemplo sugerimos las sigUientes:
- ¿De qué crees que se tratará esta lectura?
- ¿Conoces alguna historia o película en que haya un monstruo?
- ¿Quién crees que será el protagonista?
un fantasma
una niña
un profesor
un monstruo
- ¿Qué cosas te dan miedo?
Permita que los niñosy niñasse expresen
4. 	Acto seguido dígales que les leerá un cuento y que deben estar muy atentos. Siga nuestra
propuesta, deteniendo la lectura cada vez que se indique y formule las preguntas
propuestas.
¿Qué significará la pal8bra¡esteJar7
¿Cómo podemos saberlo7
Comentario: Es important enseñar o guiar a los
niños(as) en la comprensio de nuevas palabras.
1uéstreles cómo hace ust d para deduCIr el
significado de una palabra RepIta esto cada vez que
aparezca una palabra cuyo significado usted crea que
puede ofrecerles dificultada sus alumnos(as)
I ntente. <.'fa{1J esta. doro)Jr t:Jl otr(l lado; p('rl.) Ino: !)lg~UO. y a......¡ SU~ qll~
110 vive -=n mi '::J~_ Slnu deb~j; , d.i." ~.:u3 I qLlt.'r lugar ~n qU( yo duc:rma.
P l'ro yo llU(lC:l 11 " j. ~'1!: JIJ ¡¡nto miedo. LJUC n~) me atl't'....u :í. .t..L1·
l1l~trlnr: bajo I ~ c,am:l.
A¡l.11,·éC cu~odo me "('¡y J donlHr. n<.l~I,.l. tj lK' :>ub;,¡ a In 1 ~UMto, rn-=
dl..·~"'bttl )' apae:,ue la h17. pnr.:l qVl":i C'sk~ ahí. ':~',no q hutll?J".l ~Iadl) l'S(X'TiJ ll ­
do que la hahlwClón CJul'dnr:l a v~·u.r:c.~
A "'l'C('~ ~ uc:lvo a prender lp hlmp:.trn: p<-TÚ me tia tamo ml~do a.'t(·
1n,.1nm.' p~ra ~omJ'robar 51 :;;e h~ ido, qUl: 1lI~ cuntbrrno coo no ~cut.'hdrhl
mi ... ) al f UHlIl)le duermo con 1" lUl f"lH.:etdiJH, L(l malo.::-; qut:' m~1I1;i ,)
par..i en algun fl)On1.'nhl p3.,:m pór mi l,;ujr1o '/ ür~giln IJ IUI En m.'dic- J.'
1:' !HJChe me d~srien'-' .'7l la ()S'U(H.l:.ld OJ;:i~ r~lmplet.t.. ~...cuch.:'Utd(. los rui·
dos del m(lmtruo~""
I/ '
, 5
VI. Sugerencias metodológicas por libro
1111..:'11[6 nlQ~trár~ll' n marnil una noche qu.." !'alimn... n fcs("jar ,,1
I,"strenco de ~u nuc"'~ obra M :un~1 ...e a.'i(lt1W baJo (J. ":iJf(l3 'i me dIJo que [1( 
tl~L'ta !Coflta. ¡lIe no h~bla naJa Ahi.
Pam probtlr 'jI al,guien m,b; f'l<'I(J IQ v('rJo. lIl"ltt! :) una ami~ra a dClntur
.1.·a~a, PC(u cu;md(1 d mor!~lrtiv .'<'roelllO :) sonar su k-ngua 'j 3fil~11 su:'
!;.l1rra~ . JHj Jtnig<.l cSI:tb:t JI..1rmlda ',,' no po.lde de.;;pertarb.
' ntCl1k' grohar ;-.u'" rulJ.O!' en d f!r.!b:.¡dor que pJpa us.:"1 pam 'u", K'por­
(.1IC,'i, Por b inAI1.ana, la cml" ~n Id qu(' t('l~ 11(1bl;' gmbad...) solo rcpn,H..tu..:ía
I:J ...den("lo, (:(lI111) :'11 mides hub1(,f'a ~)(:trndn dur:lIltl" la n<..~~H! . ';fIlHO ~I Iju
e-:xi:;"!Jt:"m TIIIlf't¡n mOllslruo,
.0
Deténgase en esta págIna y pida a los nlños(as)
que observen la ilustraCIón, ¿qué muestra?
¿Te imaginabas asi al monstruo?
Comentario: las IlustraCiones pueden complementar o
entregar Información que no se dice con palabras por
lo que ellas también ayudan a entender el texto.
S(o- quC" th:-'L'H..' ser 1ll.1S, fuc-ric qllt él : uc~, ('W.:üntnu algo COI) QU(' ;;,11h­
b:~ll r(u ~n It~ ()!':..;und:lCl de mI habdi.H'Hlll, ~)Ia Sin J;lId:¡, P<lrqUt~ nLlclic
pueúe iJyJd1rmc NI llH ... padre!) nI IlW~ ¡'lrn¡~()~ ni nildit:: El un1cc' p(.)~k,
qll~ m.:: pucut:.a~ tldar l,' .... l"l 111)0, rC~~) y,) no l'pn~).l("tl J.ún mI pLxil:r ú ~~
....iqUlcra ;I¡ 1en~o ¡llg.ÚJJ p0Jer.
P(lf' (":,0 1~ll0 de '1(1 dormir co ~irtt.:-(anl(:llte '11.... suoo ~ llll I.:uann : !ll.'
tjut..:'tlO en 1.1 $al;1mmillúo [.::[c..,,¡t.H.111 y ~lll tLJrm.: l'ucnta me quedo d(r1lu­
da ~ pe ro :11 rato m-: (k'sr1C:'tJ d f~n$trll' ) ql1(.' Jhuril CSIJ. baJo d 'S~IIÓll
h;'b..:icnuo Sl1,~ rUlLlI,.)~ JI.! :::,lernl're,
Cu~nt.lo hl n(uc,:h...., ..lpá~O kl tek. p..:rn. el1 ~rl~l'lcil)_ !us nJldo,=, del
mons1rllU Lambtéu!>t: J~lieo~n S,)lq l,.'UiJ11UO cnclt"ndo la le!.;- J~ nuc'o, IflS
ru ldo_.... 'uC'heLll ('~11ne-nlar,
EnIOIKt:"~. y tdl",e7 por prln1C';"a.I  C/.. d('sOC qu~ lo ~";(1t'107.:CO, rre.O;;:h-¡ aten­
o bn.i e f;orlidn MI::: J,)y (:u.'nfa d~ que- ..::unbta ah(lr:1 p3rL:'c,:: tina n,a
¿Qué tipo de peliculas te gjtan?
Comentario: conectar el te Ito con sus intereses.
I
Pr~guntar en esta parte ¿Qué personaje
lo ~ijo?
c lmentarío: Respetar,los signos de
p,ltuaclon y entonaClon es muy
Importante, porque estos le dan sentido
aljexto. Destaque los signos de
en onación en este ejemplo y lo que
in ,ican los guiones de diálogo.
VI. Sugerencias metodológicas por Ubro
¿Te has sentido alguna vez así? ¿Crees que
en verdad nadie pueda ayudar a la niña?
Comentario: conectar la lectura con la
experiencia de los niño(as) es muy
Importante para involucrarlos con el texto.
¿Quién será Chaplin)
Comentario: Preguntarse cada vez que no
entienda algo.
Es importante que se pregunten a cada
Instante sobre lo que dice el texto. Si algo no
se entiende, deben tratar de deducirlo por el
contexto, si no simplemente preguntar.
M im la panudJa, p~:,.al1 ur"ta pcH::ula muda. ("¡] blancn )' nc~ro,
Ch¡'Jplrn. ~n el nu:dl('1 dl~ unil pista di:! patinaJe. <'" {.(~ ~n('irn<l el!.:' un hom­
hrc muy got.)n!o.
Es LlI'lit pt!lkub muy graciosa y cadJ ....C'7, qu!.:' Chaplm ha¡;~ 1m Chl~ll..',
(:.l m011.;;tmo repite- el IOhlllü SOllldn.
'--__-,,_Q_u_é_hac('s'? - le pccgll nh)---, (,Te n~'!>"
EnIQJlCCIO ..::omj"Jn'llUO que es la primer.¡, t~.l 4.UC me a~rt:'O II h:tbbrk ,
y $1e:llfO un i:tcvnfL2nJibll! otguflo de- m¡ mi:.-;mi.1 y ~lO.:l ro('t;¡!I~7_1: m:mJrt..t Por
primt::r.1 'el, sj¡,,'nlo alg,Q par{.'(¡(jú ¡j un podt;"r ill j"Jut'du dL"("Jf dónJe t..'SIÚ
mI rxxir.:r_ r<"ro yo $(''''Pl'C~l{i yuc JlO} Lm~ m¡H1Cr3. Jc IT31~r ti !':1e 1ll01l~1ru~I,
- Ya ~t: - le di~n..-, le: gm,t3n 'Ins p<liculu~ oivC'r(¡d.t~
Elmonstruu nu Ille' (nnte.)la. pcm ~'ú l'stOY se.~Uríl de que me e~tá
c'S'l~'h"nJfl,
E nIV))(Y'" rongn de  ut:lta 1;;1tdt: - :lhnfa :,ln ",oIUnl("J)-. me LlL.COmO­
do ~n 1!1 ";.ll1on y uUt'nl:10 IOOd l:l nc ,che ~on t:~ lul' ,1I.uklda. tdi/ <1.: que d
Ol{'t,":,lnIO .::sl~ C"ltn~!"l~nld0
7 j
VI. Sugerencias metodológicas por libro 

l¿Qué había entendido la ni.a?
¿Qué le pasaba al monstru ?
Comentario: Detenerse ca a Ciertos tramos de la lectura
y plantearse preguntas par ver si van comprendiendo
L'f.. lr:mquiJiL.i::luorn 0'7 de papá 1.:.u~nla una his10ria d..."CrtiJiJ. L{ue en
rcalid3d ha {"SCTlW lín amJ@.l) suyo y que a el )e t:ncanta. E:~ una l~jStOI'Hl
E !Iltoy lan contema por haber entendido lo que le r:J~a a mI J'nOlls1ruo.
C-orl el mismo ahvin me !cv'JnUt p<.T la: U18nana p<JfCl Ir al cColegie:.
dJ ~pararada . sohrc un hombre que hlpní)ll7a tnmflle-~ .  ú ~(lJOl,n 10 hlsto'
qLIC' dUJ"tlntc ei día n(l ~;)g.o má5 que pClL~r en Jo 'tIC Vl.,t)' a h.:lcer esa r]o. pero ahora up<:::n3S ~ sigu el rd;ato. ';;"']0 prc"lo alcnclón ¿¡ k):;) ruido,
noche. que- put"tlc haber bflJO mi cama.
Altin H("~J, t'J mun)cntO, Cuando mi p<1J1;l ctiC"e que suba a ilC'o~tnrml:. Al Jj¡[0 SIr!!HO ~I mt'n~tnIO. Lo ~scu..:'hn cm a!cnción. oh01'a 'In
k pioo que me acompañe }' me cuente- alguna ¡"n:-.torit c..IiH."I1ida ~n la leml"rtc-. y compHlcho que eS1á SJgui(,TlJo la hlstonl,
L: ama.
A1pri.nciplO ~uch(l cnmfl un zumbIdo suavc, dcsruc~ una :;crl~ <k
P apá ~'Jbe L.:"omn lgp. me arrop.:& y cotnlen7,J J ('QntJr su hls:~(}úa. Yo ~ruJidús)- CloqUCL..h.. l ln stlcnclo. [k Iluc'n un zumbido
;¡ p:l~() la tU7.
¿Cómo sabe la niña
que el monstruo está siguiendo
la histOria7
Comentario: detenerse ypreguntar,
permite verificar si se entiende lo leído.
¿eómo se siente la niña7
VI. Sugerencias metodológicas por libro
P or ItI rnaiana me dcspie-no tranqurla y de~ci.tm,ada, El dÚJ. ha
aml;l1lccido d-esPC'.Hldo .... lunlinoSl"'l. y yo ::;¿. lo que tengo q l ~ h(ll..~",r tOn mL
m~)m1ruo : s~ que he corm:·nL:1do a encontrJ,r mis poderes,
A h!..'l,! sé que nll palabro puede hhramle U~ su poder. Abonl :se que
nll ....n7 pucdQ- snt'arfllc )'a no I! !hAS una amen:V....l: C':oi alguren ,"un ~Ulcn
COn VL"'nI3r.
f& ror C!'o>O qu': ohor:1, cada .'t~ qut me meto en la cama y apago 1;!J
lul.. lo ~Iudo ('"on atectn )' le cuento una historia. la prtmera que se me
OL.urr('.
Medoy cuen1a de que' mi mdnSlrW) lrt:flC cnmo un lcng~Laje, " al
men0~ que hace rLlid~ de arcgtlR C(l las pnrte... Jrvertidas de ,., IH~tori~ y
de emoción t"fI las. r.:tr1 :-. emocion.11ltes.
Con alivio compruebo, cuaDd~pre~1[) i¡tu:ncu)" a la ltistorül dd hQm·
~re que hipnvtizaba [Omatcs. que el monSlruO lambi¿:tl tiene un lenguaj~:
J .....ilberlo mé lib~r.[] del horror: aSI )mú me- hahía d~1I,.10 cut"nta de que 'In
fK)dí<i hJNarle-. me doy cuenta ::Jhor de que a su man~ra el también 'l"":s!n
di....icndo algo CuandQ entl(>ndo <jUl; t'SO$ roidos rh:Hen Wl ..:cntldo. Sicn1tl
qU(' m~ he libmdll d~ el. u dl mCJlo, de lo que m nlt!ffiOnz.1ba de ~I.
Nu l'S[Oy as ustada: le doy la ~l;lno a papá y me quedo dorrrnda pr('­
fUJ1JUntenl e
¿Qué comprueba la niña?
VI. Sugerencias metodológicas por libro
N u L';" delll~Lad() d¡~l¡;il Iml.'nlar tilla !11::'[4Jna . y.ll mi. :.lllcmth. tnl.:'
(d:ómo le ayudan los rUIdos
--------------+-~
Ipara crear la histona?
y a~i. muy JI.:' .J ptlC<' Lscl·j~lendo un:,!; Il Jos p:Jgma... p.;-.r di,t.. {.'....h'y
t:lllllpl...·1~ndo <:ümo Ui'l IIhro de hl.~tnn:.Js dellTH.)J),St(tJtJ
Nplo h3~c) para nH f:,P'l"( l('nnll'}:Irlo t~ilr:., deprlo tilla nOl..' ht: baJO
i(I (aml1 y qUl' ~w·_ __él Jo h:ot.
~
1. 1 'l,
')
A C'Cl1O se sii'/1t..1. h:llogado. 'p!orqut" es tU pfunec k'lor f la cauSo. d.:
qu"'ln5 C::oicrih;t. In cual es mu)' g,~linC"UHI.: paw una "hlcn qu~ ((lIlH) Y'l ':-,
niJ3 de una l:H.'trlJ. 'j un pcj')ooislo1
v(1:1 ; IL1.n.ul~l~ 1Jl.""'Ul..'l·II.)JJI.·~ p¡J;:l lrJrOf a Uf) mOIl...tnh). y '-1uarin
que el mon.",;t¡uo sepa l~T y 1:1$ 2l.tumda Que I:u. dhfTlIlt> y que tlitl ..:'ll
~lc~3p;,trt·Lca .
13
ayuda ~;}b-=r qué le pJ'il: :1 ~In;) p:tra: k gu~t;i. le p.1rece diHrtiJa o h..' U:.1
rnll~~·dl. hnce uJlll~ rUIJo... .·~{X'('Id:l~s. ~OtlO ~i m~ cnm  ·í.l. Y J.....i. ~rJ"::I::h
;1 h1 ljue .)u-- rUIJo~ mC'" dK'~n, ruedo Ir {':lmhlanoo la fH.~rorJit 11l1t"nrr.l~ 1;1
clIl'nh'_
p~m nl' m..-cnh,l hts JU:;101'1tl.5 en In cam3' voy pcnSllndola=:, dor:-t111c C'1
ch-l y cuando llega la noche ya sé ln que!' le ...·oy a tomar
Tambt.!o me p...1S3 que a vct.:c~. r.;l¡tndc.., b hi:'h)ria qut:' in ~nté In.:
~u.sta ba.~I~nu:, 13 c'1;j,,:nl:x' l:'n hJ l'ompuwdora .Ie rapl _
¿Qué creesque sentIrá el monstruo
cuando lea ellibro7
Comentario: interrogar el texto.
~~""""';'-......!L.u¡d:t/rIIIb.'!.l'UI!."....;';:!fIfú'itt-n--,VJíJj~~~~vñL~sUgerencias metodológicas por libro
M ieo(t"3::' t'lnf'. y~" h....' publl CO,j(1U''CS hl:;tonE'laS en (,JdlHriü del C:0Je­
gin y les gLL..,t.:mm t,l n[O 3 todos qut::. me h::ln pc<.hJo t]ue [oda~ la.s 5e1l1(ln:1::­
l"XribJ. unt!. In.:-Iuso me d h.~rO I1 un premio ~n el ultimo CQnL'UFS' litc:r:::t.flü
¡JI:' la "-'3C l~(' l a , Mis padIes c !,~j n mu)'torguJlo~n:;. de mí PilP¿ ha h.:fJo lIf)Ú
J~ JlU" ~ ll~tJlO S: ~n la raJio y !-oc 1{1:: III rnoslratlo J ~lI ..'lmig(" ('scnlOr
l o ({lle IlJlhe puede cn1cndt'f c:sJpor quéen nH.. IU'lt.)f1a~ :,ir.::rnprt" ha)'
ml1S1rulIS F~l~ c ~ mi ",~c rct(), o ml~ (.r. el ,C'cre{n que 5.l)k.. mi JJlomMUO y
yo C Lloo~emQ'.
( ;¡¡ ricl).. ¡": l~nfúl'''lo rx.'suaiJ( " Jm l111l:C1Ones p31'll. {fatiJ' a .1[1 1'l-")O[1~"1roo",
.;:n (rl'{'!I(('~ C(I,'I '-lIJ1-1:('~J." 111••1 '·•.,r('fktJ.;,J'......~.. aU~1'I1 1~ ] r0:-5. S.l.I'l II!-AnJ. ~()t.)4 .
Estrategia: Pedirles la opinión ycambiar el final . 

¿Qué te pareció este relato? ¿Te gustó el final? ¿Por qué? 

Comentario: pedir la opinión a los ninos(as) respecto a lo 

leído exige de ellos la capaCidad de entender el texto en 

su totalidad y además reflexionar sobre lo que le gusta o 

no de un texto. 

¿Qué problema tenia la niña? 

¿De qué forma lo resolvió7 

¿Qué habrías hecho tú en su lugar? 

Comentario: Interrogar el texto.
B. ACTIVIDAD DE AMPLIACiÓN O PROFUNDIZACiÓN - LECTURA MODELADA
• Presentación
En la segunda clase, model1e frente a los estudiantes las estrategias fundamentales para
la comprensión lectora, pero esta vez enfocándonos directamente en las habilidades que se
trabajan en nuestro programa.
• Modelaje de la habili<!lad de obtención de información
Indicación
Lea la primera oración del cuento: "Había una vez un monstruo que vivía bajo mi cama ". 

Ejemplo de pregunta: ¿Dónde vivía el monstruo) 

Explique a sus estudiantes que obtener información es una estrategia que requiere 

atención y solo necesitará volver al texto y buscar la respuesta a io que se le pregunta. I
- - j
¿Qué cosas hizo la protagonista para demostrar que el monstruo eXistía? 

¿Cómo supo la niña que el monstruo no vivía en su casa?
VI. Sugerencias metodológicas por libro 

• 	 Modelaje de la habilidad de elaboración de una interpretación
Indicación
Lea el primer fragment~ del cuento y pregunte a sus alumnos(as) ¿En qué podría trabajar
la mamá de la niña)
· Si bien en el mismo cuento está la respuesta, pero solo lo sabremos más adelante. Los 

: niños(as) pueden, a partir de lo dicho, inferir una respuesta. 

: ¿Quiénes estrenan obras! Los actoresy las actrices; un director de teatro o un autor, etc. 

: Pídales que deben fijarse en las pistas que les entrega el texto. 

: Explique a sus estudiantes que elaborar una interpretación es una habilidad esenciaI en 

: la comprensión profunda de los textos. Nospermite establecer relaciones, elaborar 

: conclusiones o desprender información implícita en los textos, es decir, que no está 

: expresada directamente. 

· Reléales el siguiente fragmento:
¿En qué trabajará el papá? ¿En qué te basas para afirmarlo)
Pídalesque se fijen en las pistas que da el texto para saberlo.
Formule algunas de las siguientes preguntas:
1. ¿Quién esel protagonista del cuento? ¿Por qué?
2. ¿Cuándo te has sentido asustado o asustada )
3. 	¿Crees que el monstruo existía realmente? ¿Por qué?
4. ¿Por qué crees que el monstruo no aparecía de día?
5. 	Crea un personaje imaginario a partir de una situación de la vida diaria y cuéntale por
escrito lo que te sucede.
6. 	Escribe un instructivo cuyo tema sea Cómo tratar a un monstruo.
• 	 Modelaje de la habilidad de comprensión global
Indicación
l a habilidad de comprensión global nos permite recuperar la información relevante de un
texto y construir así el contenido de lo que leímos.
Vi. Sugerencias metodológicas por libro 

.Para desarrollar e'sta'habllidad en sus estudiantes es necesario plantear actividades o
preguntas que requieran entender la idea general del texto:
Por ejemplo:
, - ¿Cuál es el mejor título para este textol
- ¿Cuál esel tema de este relato?
: - ¿Cuál es la idea principal?
Para trabajar esta habilidqd pídalesa sus alumnos(as} que contesten las siguientes
preguntas:
1. ¿Cuál de estos títulos le pondrías a este cuento?
a. La niña escritora.
b. Los monstruos.
c.	 La imaginación.
d. Una niña y su monstruo.
· Explíquelesque losdistractores para este tipO de preguntas son de dos tipos: las ideas muy
· generales, esdeCIr las qué abarcan mucho más allá de lo que contiene el texto (Ej. c. La
imaginación); o distractores que apuntan solo a una parte del texto (Ej. Los monstruos).
2. ¿De qué se trata este texto?
Para modelar la aplicación de la habilidad de comprensión global en el relato, puede seguir
· el siguiente guión de preguntas y respuestas que ayudará al alumno(a) a focalizar su
: atención en los momentos relevantes de la historia.
De esta manera podrá describir los pasos básicos para realizar el resumen de un cuento.
P: ¿En qué lugar ocurrep los hechos?
P: ¿Quiénes son los protagOnistaS)
P:	¿Qué hecho cambió a rutina de la
niña?
P:	¿Cómo reaccionó la fiña cuando se
dio cuenta de que e istía este
monstruo?
P: ¿Cómo le empezó a ~erder el miedo
al monstruo? I
P: ¿eómo terminó la hij toria finalmente'
R: En la casa de una niña.
R: La niña y el monstruo.
R:	Se le aparecía un monstruo cada vez
que se iba a dormir.
R:	Intentó mostrárselo a su mamá y a
una amiga, pero se dio cuenta de que
nadie más lo podía ver.
R: Porque comprendió su lenguaje y se
dio cuenta de que le gustaban las
historias divertidas.
R:	Escribió un libro que se llama
"Instrucóones para tratar a un
monstruo" .
VI. Sugerencias metodológicas por libro 

Indicación
Para asegurar la comprensión de los eventos más significativos del relato, pida a sus
· estudiantes que completen a partir de lo conversado, el siguiente esquema:
· Anota en el siguiente'esquema los acontecimientos más importantes del relato:
Los principales sucesos que se Eldesenlace de
desarrollaron fueron... la historia fue.. .
Recuérdeles a sus estudiantes que las narraciones se centran en acciones y sucesos
protagonizados por personajes. Para reconocer los sucesos más importantes de un relato
· debo centrar mi atenciéJn en los siguientes aspectos que están dados por la estructura
, báSica de un relato.
: - ¿Dónde y cuándo (SI es pertinente) ocurren los sucesos?
· - ¿Quiénes son los protagonistas de los acontecimientos)
· - ¿Cuál es la situaCión inicial?
- ¿Qué sucesos rompen el equilibrio de la situación inicial?
- ¿Qué peripecias o acontecimientos importantes ocurren)
- ¿euál es el desenlace o fin de la historia?
• Modelaje de la habilidad de reflexión sobre la forma
Indicación
Todos los textostienen una estructura y ciertos elementos. Como un título, el nombre del 

autor En el caso de una carta un saludo, cuerpo, firma, ~echa. etc. 

¿Qué tipO de texto es este? 

a. Un poema.
b. Una carta.
C. Una receta.
d. Un cuento
VI. Sugerencias metodológicas por líbro
• Modelaje de la habilitfad de reflexión sobre el contendido
I
Indicación
1__ - __ _
Explíquele a los niños(as) pue hay preguntas que requieren que opinen sobre el texto, 

(Qué te pareció este texto")

_ l__ __ __
Requiere que el alumno(~) haya leído todo el cuento y sea capaz de juzgarlo de acuerdo a
sus intereses y preferencils,
¿Qué habrías hecho tú e el lugar de la niña?
C. ACTIVIDADES DE AMPLIACiÓN LECTORES EN RED
• Leer el texto Piruleta, de Christine Nóstlinger, y realizar las actividadespropuestas,
N OTAS
VI. Sugerencias metodológicas por libro
TíTULO Descubrimientos por accidente
Género textual Informativo
Nivel Avanzado
Modalidad de tra Individual
Subsectores
Lengtlaje y Comunicación ­ Comprensión del Medio Natural,
Social yCultural
Sesión libre
A. PRESENTACiÓN
Este texto informativo, extraído del Boletín Explora y Diviértete de Conicyt, describe dos
casosde descubrimientos; uno en el área de la ciencia y otro en producción de materiales
que fueron realizados en forma accidental o fortuita, sin un plan deliberado de investigación
prevIo.
El artículo destaca la importancia de la curiosidad y la capacidad de observación para avanzar
en el desarrollo científico y posibilitar el hallazgo u obtención de nuevosmateriales y productos.
Sus contenidosse prestan para enlazar la comprensión de la lectu ra con el sector de
Comprensión del Medio Natural, Social y Cultural.
En el siguiente cuadro detallamoslas habilidades trabajadas en cada una de las actividades
propuestas.
AalVIDAD HABILIDAD
1
2
3
Comprensión global.
Obtención de información .
Comprensión global.
VI. Sugerencias metodológicas por libro
B. ACTIVIDADES REMEDIALES
• Comprensión global
1. ¿Cuántos párrafos tiene' el texto? Numéralos,
2. ¿Para qué te sirve esta lectura?
• Obtención de információn
3. 1.Quién descubrió la penicilina)
4. ¿Cómo se produjo el descubrimiento de la penicilina)
5. ¿Cómo descubrieron el post-ltI
6. ¿Cuál es el tema del articulo')
C. ACTIVIDADES DE AMPLIACiÓN O PROFUNDIZACiÓN
1. ¿Por qué en cienCia son muy Importantes la curiosidad y la capacidad de observación?
2. Busca la biografía de Alexander Fleming, ¿Escribe 5 preguntas sobre el texto?
3. ¿Qué inventoste parecen más sorprendentes) ¿Quién fue su creador')
4. Marca las inferencias correctas en relación con el párrafo 1 del texto.
- Las personas de ciencias han realizado la mayoría de los descubrimientos importantes.
- Alexander Flemig es un científico.
- Graciasa Fleming hoy podemos usar los post-it.
- No todos los descublimientos han sido producto de un plan de investigación.
5. ¿Por qué creesque esteldescubrimiento "revolucionó la medicina"?
VI. Sugerencias metodológicas por libro
E. SOLUCIONARlO
1. Este texto tiene como propósito:
a. dar a conocer la vida del
científico Alexander Fleming.
b. Informarnos sobre importantes
descubrimientosque han sido
producto de un accidente.
c. explicar cómo se realizó el
experimento que diO origen al
post-it.
d. expresar una opinión respecto
al inventor del post-it.
2. ¿Qué descubrimiento se produjo a
partir de lossiguientes hechos'
a. Un empleado olvidó echar un
ingrediente.
b. Un hongo contaminó por
accidente un cultivo de
laboratorio.
3. Une el párrafo con la idea que
mejor lo resume.
~--------------~------~
ACTIVIDAf RESPUESTA
b.
a. Post-it.
b. Penicilina.
- Características del post-it. .. Párrafo 4 

- Cómo se descubrió la penicilina. .. Párrafo 2 

- Cómo se descubrieron los antibióticos. ,. DISTRACTOR 

- Origen del post-lt. .. Párrafo 3 

- Usos del post-it. ~ Párrafo 4 

- La utilidad de un error. ... Párrafo 3 

l
VI. Sugerencias metodológicas por libro
TíTULO Historias de castillos
Género textual Informativo
Nivel Avanzado
Modalidad de trabato Todo el curso, guiado por el profesor(a)
Subsectores
Lenguaje y Comunicación ­ Comprensión del Medio Natural,
Social y Cultural
Sesión 28 - 29
A. PRESENTACiÓN
Historias de castillos forma parte del libro Vuelta al Mundo, libro de historias de viajes
narradas a nlnos por Verónica Zuckaser. Se trata de un texto informativo para lectores algo
avezados, a':--:wés del cual conocerán acerca de la historia de los castillos, cómo es un
castillo por dentro o qUiénes trabajan en él.
Se ha propuesto para este texto un trabajo de clase completa guiado por el profesor(a),
A través de las actividades, los niños y niñas tendrán oportunidad de buscar información y
realizar inferencias para responder a diversostipos de preguntas, Por otra parte, aprenderán
- guiados por el docente-- a identificar relaciones de causa-consecuenCia en un texto
informativo,
Con el fin de evitar que algunas palabras incluidas en la lectura constituyan una traba para
la comprensión de su contenido, se adjunta en esta guía un vocabulario de aquellas que
consideramos podrían dificultar la lectura a algunosestudiantes.
En el siguiente cuadro detallamos las habilidades trabajadas en cada una de las actividades
propuestas.
AGIVIDAD
1
2
3
4
5
 HABILIDAD
Obtención de información.
Obtención de información,
Obtención de información.
Elaboración de una interpretación.
Elaboración de una interpretación,
VI. Sugerencias metodológicas por libro
B. ACTIVIDADES RE~EDIAlES
• 	 Obtención de inforr!nación
1. Subraya en el texto la~ siguientes palabras: conceder, alquiler, cimientos, ocaso; busca su 

significado y escribe una oración con cada una. 

2. ¿Quién ordenó Que 10.5 castillos fueran construidos de piedra?
3. ¿Cuánto podría demdrar la construcción de un castillo")
4. ¿Cuál era la manera ~áS astuta de conquistar un castillo? 

I 

C. A CTIVIDADES DE AMPLIACiÓN O PROFUN DIZACiÓN
1. ¿Qué sabías de loscastillos antes de leer este texto")
2. ¿Qué has aprendido después de leerlo?
3. ¿Por qué se nombra en el texto a Guillermo el Conquistador?
4. Haz una representación de un castillo, de acuerdo a los datos que contiene el texto.
Podría ser un dibujo o una maqueta.
5. Inventa dos nuevaspreguntas acerca de esta lectura.
6. Intercámbialascon un compañero o compañera. Léela en voz alta e intenta responderlas.
7. ¿Qué sabes de los castillos?
8. 	Subraya en cada párrClfo la idea más importante y anota algunas palabrasclave que
ayuden a recordar su idea central.
9. Escribe un cues .onario con las preguntasque harías sobre este texto.
• 	 Vocabulario:
Sin embargo: no obstante, sin que Slrv,,: de impedimento. 

Mirador: observatorio, atalaya, torre. 

Fuerte: lugar fortificado, fortaleza. 

Concedidos: otorgados, dados, entregados, cedidos. 

Alquiler: arriendo, renta 

Poleas: rueda acanalada y móvil alrededor de un eje, en la que se apoya una cuerda para 

elevar objetos con más facilidad.
VI. Sugerencias metodológicas por libro 

Fosas: cavidades, hoyos, dépresiones,
I
Franquearla: pasarla, transitarla.
Blanco: objetivo, objeto haCia el cual se dispara.
Capellán: sacerdote que ejerce sus funciones en una casa o comunidad particular.
Poder judicial: poder para
I
administrar la justicia.
Poder político: poder para gobernar,
!
Poder fiscal: poder para a~ministrar el dinero o los bienes.
Cimiento: base
Custodiaban: vigilaban, cuidaban,
Ocaso: decadencia, declinación .
Es posible que sea necesario aclarar el significado de algunas palabras al momento de la
lectura. Si es que los niños(as) no logran descubrir su significado a partir del contexto, el
docente podrá explicarlas ~ partir de la lectura. Las palabras sugeridasson: conceder,
franquear, blanco, cimiento y ocaso,
I
En caso de trabajar con las'palabras de vocabulario propuestas con los alu mnos(as), ya sea
durante la actividad de comprensión lectora o a modo de extensión, se sugiere aprovechar
esta instancia para recordar. a los niños(as) la forma gramatical en que podemos encontrar las
palabras en el diccionario, por ejemplo:
Custodiar (nombre del verbo o infinitivo), en lugar de custodiaban (verbo conjugado),
E. SOLUCIONARlO
L-'::':-"~~~~_--L--==--lrI RESPUESTA 

1. ¿Qué o quiénes nuncaIfaltan en
los cuentos de hadas? I
2. Escribe un V para las oraciones
verdaderas y una F, para las falsas,
Justifica tu respuesta eh el caso
de las falsas.
Castillos
F a. En Inglaterra, los primeros castillos fueron hechos de piedra,
J: Los primeros castillos fueron hechos de madera.
b. Aún existen algunos castillos sin destruir.
c. Los castillos son parte de las fantasías.
J: Los castillos existieron,
d. Un castillo bien completo se demoraba en construir entre cuatro y
ocho años.I
VI. Sugerencias metodológicas por libro
ACTIVIDAp
3. ¿En qué consistía "minar un
castillo"?
4. Encuentra en el texto una causa
para cada una de las siguientes
consecuencias:
5. Clasifica laspalabras del recuadro
según correspondan a:
RESPUESTA
Minar un castillo consistía en cavar un túnel que llegara hasta la base o los
cimientos de las torres (debajo de ellas), y allí prender fuego que, si tenían
suerte, se extendía por todo el castillo. A veces les salía mal y la torre caía
sobre el Que lo estaba minando, pero el castillo se salvaba.
Sugerencia metodológica: Permitir a los niños(as) expresar sus
explicaciones en voz alta y a partir de loselementos por ellos expuestos, el
profesor(a) realiza una síntesis escrita que puede ir acompañada de un
dibujo simple en la pizarra.
1 k Consecuencia
"""""-­
El rey concedía castillos a los
nobles o caballeros.
Los enemigos no se atrevían a
pasar por las fosas de agua,
Los hombres del castillo debían
preocuparse de defenderlo.
Vino el ocaso de los castillos.
(Explicar el significado de la
palabra ocaso, si es necesario).
Armas 

de defensa 

ballesta
espada
hacha
Causa11
Los nobles o caballeros habían
sido leales o valientes en el
campo de batalla.
Tenían miedo a ahogarse o ser un
blanco fácil.
Siempre había un enemigo del i
caballero, un pueblo descontento I
o alguien que deseaba más II
tierras, listo para atacar.
I
Se inventaron las armas de fuego
Iylas paredes de piedra ya no
Isirvieron para detener los cañones I
del enemigo. I
I
I
Mecanismos de
defensa de un castillo
fosa 

túnel 

puente levadizo 

Personajes relacionados
con la vida en un castillo
capellán
médico
caballero
VI. Sugerencias metodológicas por libro
TíTULO El palo de lluvia
Educación Artística
A . PRESENTACiÓN
El palo de lluvia es un texto instructivo para la confección de un instrumento de la familia
de los idlófonos1. Se ha escogido este texto para que los niños(as), guiados(as) por su
profesor(a), lo ejecuten o fabriquen, demostrando así su comprensión del texto.
Es importante preparar esta actividad con antelación a la clase en que se realizará, la que
debe contar con el tiempo suficiente. Para ello, deberá presentar con anticipación los
materiales que requerirán los niños(as) con el fin de tenerlos disponibles el día
presupuestado.
Este texto se presta para un cruce curricular con los sectores de EducaCIón Artística e
Incidentalmente con Educación Matemática (puede solicitar a los niños Que midan con una
regla los distintos materiaies para verificar que las medidas se ajusten a lo pedido, también
reforzar los conceptos de proporcionalidad, diámetro y cilindro).
B. ACTIVIDADES REMEDIALES
1. Si usted detecta a un estudiante que comete erroresen la elaboración de este objeto,
pídale que relea las instrucciones yobserve qué información no consideró, no entendió
Género textual
Nivel
Modalidad de
Subsectores
Sesión
~ Instrucciones para elaborar un objeto
Avanzado
Todo el curso
Lenguaje y Comunicación -
24. AutoejeCL.¡table
o simplemente entendi6 mal. La idea es que el alumno(a) detecte por si solo(a) la
importancia de leer detenida ycuidadosamente las instrUCCIones, porque un error en la
lectura seguramente acarreará problemas en la elaboración del objeto.
1. Idiófonos Instrumentoscuyo sonido es prodUCido por la vibración del propio (Jerpa del i.1strumento
(de ¡dios =propio y fono ~ sonido).
VI. Sugerencias metodológicas por libro
c. ACTIVIDADES DE AMPLIACiÓN o PROFUNDIZACiÓN
1. ¿Cuál de los material~s propuestos podría faltar sin afectar la funCión de este instrumento musical)
2. ¿Qué otros instrumentos musicales crees que se podrían elaborar con materiales que tienes en casa? Explica.
3. Busca un folleto de in~trucciones de distintos tipos de objetos, aparatos, etc.
NOTAS
VI. Sugerencias metodológicas por libro
El asalto
Sesión Libre
A . PRESENTACiÓN
El asalto corresponde a un antiguo Juego de mesa para dosjugadores que fue popular en
Francia durante el siglo XI~, Su descripción e instrucciones han sido tomadas del Gran Libro
de los Juegos, Ademásde ser una fuente de entretención para los niños(as), constituye un
desafío estratégico, para el cual deberán desplegar su capacidad de razonamiento y
planificación en posde ir resolviendo problemas a medida que avanzan en el Juego. El asalto
alude a un interés propio de la infancia, como esjugar y por sus características
permite un cruce curricular con el sector de Educación Matemática. A través de las
actividades propuestas, los niños(as) podrán desarrollar su capacidad de seguir instrucciones
escritas para comprender ¡as reglas y modo de proceder del juego.
En el siguiente cuadro detallamos las habilidades trabajadas en cada una de lasactividades
propuestas.
ACTIVIDAD HABILIDAD
1
2
3
Obtención de información,
Obtención de información.
Elaboración de una interpretación.
B. ACTIVIDADES REMEDIALES
• Obtención de información
1. ¿Qué materiales necesitas para poder jugar al asalto?
2. ¿Cuántos jugadores participan?
VI. Sugerencias metodológicas por libro 

c. ACTIVIDADES DE AMPLIACiÓN o PROFUNDIZACiÓN
1. 	Explícale un juego él ty compañero o compañera, de modo que él lo entienda. Luego este
eScribe las instruccion$s yel que tú revisas si están claras.
2. 	Explica a tu compañe~o o compañera cómo se juega a El asalto
Guíate por las siguientes preguntas:
10¿Cómo nos preparamos para jugar? 

2° ¿Cómo se juegaJ 

3° ¿Quién gana" 

E. 	SOLUCIONARlO
ACTIVI 	 RESPUESTA
1. Completa los recuadros en blanco.
2. ¿Qué oración no corresponde a
una instrucción para jugar a este
juego?
a. Las fichas negras tratarán de
inmovilizar' a las r'ójas.
b. Lasfrchas rojas tratarán de
capturar a las negras.
c. Las fichas rojas solo pueden
moverse en diagonal.
d. Lasfichas rojas no pueden salir
de la fortaleza.
!
3. Cuenta las fichas del tablero de la i
página 5. ¿Qué crees que ocurrió
con las fichas de faltan')
1er recuadro: soldados.
20
recuadro: fortaleza.
3° recuadro: oficiales.
c.
Las demás fichas negras (soldados) fueron capturadas por las fichas rojas
(oficiales).
VI. Sugerencias metodológicas por libro
TíTULO Ant Bully. las aventuras de lucas
Género textual
Nivel
Modalidad de traba o
Subsectores
Sesión
Crítica de cine
Avanzado
Individuat
Libre
A. PRESENTACiÓN
Ant Bully, las aventuras de Lueas corresponde a una crítica de la película del mismo nombre
publicada en la revista Hacer familia. En ella los niños(as) se enfrentarán a un texto de
carácter argumentativo que ofrece una breve descripción y una va loración (positiva en este
caso) de la película de Wamer Bros Pictures.
Por intermedio de la lectura y el desarrollo de las actividades de comprensión, los niños(as) se
familiarizarán con un texto de opinión, Identificando la función que cumple, ejerCl:d¿~n SL
capacidad de distinguir hec;hos de opi niones, desarrollarán su creatividad y enriquecerán su
vocabulario.
En el siguiente cuadro detallamos las habilidades trabajadas en cada una de las actividades
propuestas.
ACTIVIDAD HABILIDAD 

1
2
3
4
5
Comprensión globa l.
Elaboración de una interpretación.
!
Elaboración de una interpretación.
:
Reflexión sobre el contenido.
Reflexión sobre el contenido.
VI. Sugerencias metodológicas por libro
B. ACTIVIDADES RErEDIAlES
• Reflexión sobre el ebntenido
1. ¿Qué sabías de esta pklícula?
2. Subraya con rojo lo qJe corresponde a un resumen de la película.
3. Subraya con azul lo qwe corresponde a lo que opina el autor del texto sobre la película.
4. En el segundo párraf del texto subraya con verde las palabras o frase que describan a la
oelícula.
c. A CTIVIDADES DE AMPLIACiÓN O PROFUNDIZACiÓN
1. Escribe un sinónimo de las palabras subrayadas.
a. Los matones del barriO lo molestan.
b. Lucas tenía ganas de desquitarse.
c. Las hormigas están desesperadas.
d. El hech icero de la colonia decide intervenir.
e. Le administra a Lucas una pócima que lo achica.
2. Escribe una crítica de una película que hayas visto. Completa el siguiente modelo.
I Título de la película:
Datos generales
Recomendación:
. I
Dirigida por:
I
Violencia:
I
Género:
I
Resumen:
IValoración:
VI. Sugerencias metodológicas por libro
E. SOLUCIONARlO
VI. Sugerencias metodológicas por libro
RESPUESTA
4. 	Al momento de elegif una película,
¿cuál de estos datos te parece
más importante?, ¿por qué?
Dirigida por : John A. Davis
Recomendación : todo espectador.
Violencia : moderada,
propia de dibUJOS
animados,
Género : cine infantil,
5. Subraya con verde los hechos y
con azul, las opiniones,
Respuesta abierta de acuerdo a criterio de elección del alumno(a),
a. Sus papás se van por el fin de semana, (HECHO)
b. Esta entretenida película animada no solo divierte sino que además
entrega varios mensajes. (OPI  IÓN)
c. Dirigida por John A. Davl$ (HECHO)
d. Violencia moderada, propia de dibUJOS animados. (OPINiÓN)
e. Revaloriza su familia, (OPINiÓN)
f. Le administra a Lucas una pócima, (HECHO)
g. Lucas tenía ganas de desquitarse. (HECHO)
h. Las hormigas están desesperadas, (HECHO)
NOTAS
VI. Sugerencias metodológicas por libro 

TíTULO Ficción prehistórica y el cartero de Einstein
Género textual
N;vel
Modalidad de traba o
Subsectores
Sesión
( dtica de libros
Avanzado
Individual
Libre
A. PRESENTACiÓN
Ficción prehistórica y el cartero de Einstein corresponde a una crítica de los libros Hermano
lobo y Querido profesor Einstein, publicada por la revista "Timón" del diario El Mercurio,
Ofrece a los niños(as) un texto de carácter argumentativo que incl uye una breve descripción
de ambos libros yuna valoración de sus fortalezas,
Por intermedio de la lectura yel desarrollo de las actividades de comprensión, los niños(as)
se adentrarán en un texto de opinión, identificando información explícita e inferencial,
desarrollarán su capaCidad de distinguir hechos de opiniones y ejercitarán su habilidad para
establecer comparaciones en términos de semejanzas y diferencias.
En el siguiente cuadro detallamos las habilidades trabajadas en cada una de las actividades
propuestas.
ACTIVIDAD HABILIDAD 

1 Reflexión sobre el contenido,
2
Obtención de información,
Reflexión sobre el contenido.
Lenguaje y Comunicación
VI. Sugerencias metodológicas por libro
B. ACTIVIDADES RErEDIAlES
I
• 	 Reflexión sobre el contenido
1. Escribe dos hechos qu¡ ocurrieron hoy en tu colegio o en el país.
2. Escribe tu opinión de o que OCUrrió.
3. Observa aquellas palabras que usamos para dar opiniones, tales como: "me parece
buena ", "entretenidaj'. "aburrida" , etc. Son palabras que no son objetivas, sino que
dependen de la persona que las emite. En cambio si decimos: es el primero de ocho
libros, esta es una aflr~ación, objetiva, la podemos comprobar.
C. ACTIVIDADES DE AMPLIACiÓN O PROFUNDIZACiÓN
1. 	Escribe una V delante 'de las oraciones verdaderas y una Fdelante de las falsas. En el caso
de las falsas, justifica ~u respuesta:
a. __ El autor de esta crítica de libros es Michelle Pavero
b. _ _ 	 Querido profesor Einstein es un libro de ficción.
c.	 _ _ El crítico nos dice que Hermano lobo es un libro entretenido y de lectura 

rápida. 

d. _ _ 	 Hermano lobo es el segundo de una saga de ocho libros,
e. __ Querido profesor Einstein incluye una biografía de este personaje.
2. Busca en el texto una frase u oración que describa un hecho ficticio.
3. Busca en el texto una frase u oración que describa un hecho real.
4. Investiga sobre la vida y obra de Einstein.
5. Con lo que averiguaste en la actividad anterior, escribe una carta a Einsten. En tu carta le
debes plantear al menos dos preguntas,
6. ¿Cuál de los dos libros te pa rece más interesante para leer? ¿Por qué?
7. 	EScribe 2 semejanzas y2 diferenCias entre los libros comentados. Haz una tabla como la
siguiente:
sem~anzas
D. SOLUCIONARlO
1. 	Escribe H si las siguientes
afirmaciones corresponden a un
hecho y O si corresponden a una
opinión:
2. 	Completa la siguiente 1abla.
VI. Sugerencias metodológicas por libro 

RESPUESTA
1. El padre de Torak es asesinado por un oso gigante. H
2. 	Es un libro con personajes queribles y pocas latas descriptivas O
3. Aquí hay sentimientos y hechizos fuertes. 	 O
4. La primera parte del libro trae una cronología, 	 H
5. Esel primero de ocho libros. 	 H
6. Este primero ya vale la pena. 	 O
7. Querido profesor Einstein es una buena forma de acercarse
a un genio de la ciencia. o
8. Los niños le preguntan por el espacio curvo. 	 H
libro
Autor
Protagonista
Palabras o frases
que describen al
libro.
¿Leerías este libro?
Hermano Lobo
Michelle Paver 

Torak 

(niño prehistórico) 

- Historia mágica.
- Rápido.
- Entretenido.
- Con personajes
queribles.
- Pocas latas
descriptivas.
- Tiene menos de
crónicas de la
prehistoria que de
una historia de
magia y espíritus.
Respuesta abierta.
El alumno(a) debe
decir si a partir de este
comentario o crítica se
motiva a leer este libro.
Querido profesor 

Einstein 

Evelyn Einstein
Einstein
- Una buena forma
de acercarse al
genio de la ciencia.
- La primera parte
tiene una
cronología, una
biografía y un
pequeño ensayo
sobre Einstein.
- La segunda mitad,
contiene una
selección de cartas
dirigidas a este
genio despeinado,
Respuesta abierta.
El alumno(a} debe
decir si a partir de este
comentario o crítica se
motiva a leer este libro.
ACTIVIDAD'¡
- -
3
. _ .. - - - J ,_ 0- ,--",, "---" ___ '-"
W•Cuadro pa a el registro 	de resultados: evalua iones -----"
Nombre Pje. Nivel Habilidades Pje. Nivel
% 	 %
alumn9(a) EV. l obtenido 	 descendidas EV.2 obtenido
I 	 I
, 1 '
r---, -J-. t- ­
2!
- - - -- - -, - - - ~
-, ----.- . --f----.--+-- - - ­
4 

, .
S
--t- ----- 1.
6 :
-1- -1­
7
-- -- ------_._--.......,-+­
8
9 	 : 

- --t----­
10
, 11 I'
I 12
-
--.--~._--
13 ,
--+-­
14
- - .- ¡ - - - - ­
15 , 

16 

"
17
--~-......, ­
18
26
,-- -	 i~
,I
27
19
, 20
21
22
23
24
25
- - - - 1 ­
I I
-,'
,
- r
I--.- ~ ---t----­
Habilidades EvolJción Pje. Nivel Habilidades Evolución
%
descendidas NiJ¡el Ev. 3 obtenido descendidas Nivel
Nom';re - Pje, Nivel Habilidades Pje. Nivel
% %
alumn (a) EV.1 obtenido descendidas EV. 2 obtenido-¡";""---~
28
-- - 1 - - -i' - -.--1­
29 I
- - ..- . ~ --I.---- -+­
30 I
, -----4--- - - t - ­
31
- - - - -- -T- - ~ ' - .-----+­
32
1--.---.-------- ---+­
33
'-- - - - ---.-~---
34
r-­
35
36
---l-.----+-­
37
----------4----
_--- +-__-'-__
-1-------- L-0----- ------.--1­
38
-~- .--- ------'-,--- ~ . -+- --­
39
.1 .>----­
40 

-------+--­
41
---- -+--1---­
42
43
-I-------~-
,----­44 ,
-'----'-, -- - - - ---~ -- -----­
45
PROMEDIOS CURSO
Pje. Habilidades Pje. Habilidade!
Nivel Nivel% '. %
Ev. 1 descendidas EV. 2 descendida:
---+I---~--+- --il-----+---­
I
-- -+--- - - - - l - - - ­
, ------¡-
Ev. 1: Evaluación diagnóstica.
Ev. 2: EvaluaCión de proceso.
Ev, 3; Evaluación final.
Evolución Nivel: positiva-negativa_
Habilidades EvolJción Pje. Nivel Habilidades Evolución
%
descendidas ____Ni~el EV.3 obtenido descendidas Nivel
---+---- +-.---._­
-+-._-­
- -,-- -¡­
j . --~
- ¡ - - - ­
¡-­
-r---­
.---'f---- ..1 - ­
1----_-
- - - ..1
I
-+-- - - - ­
-, t-- .
l-___ _
Evolución je. Habilidades Evolución
% Nivel
Nivel v.3 descendidas Nivel
I 

- - - - - ~ - - - ~ ~
I
~ . Soluciorlarios
~------------~-----
FICHAS REMEDIALES I
TEXTO: LAs DOS VASIJAS
HABILIDAD: COMPRENSiÓN GLOBAL
CLAVE DERESPUESTAI PREGUNTA ILI
2
3
a.
3 - 4 - 2-5 ­ 6 -1
,
Una vasija perfecta
I
que sentía
J
orgullo
I
por su
I
perfección
Un aguador
tenía
y
I
Una vasija rota
1
que sentía
vergüenza
por su
imperfección
HABILIDAD: OBTENCiÓN DE INFORMACiÓN
PREGUNTA I L__~_ _ ____ ___ ___ ___ RESPUESTA _ _ _ ___ _ _ _I CLAVE DE__ _ _ _ _ _ - . J
1
2
3
4
c.
- El aguador - La vasija perfecta - La vasija agrietada
1 Inclia 4 hombros 7 mitad 10 logros 13 propia
2 COlgaba 5 escapaba 8 perfecta 11 fines 14 poder
3 palo 6 final 9 vasija 12 pobre
- Estoy avergonzada y me quiero disculpar contigo, porque debido a mis grietas solo obtienes la
mitad del valor que deberías recibir por tu trabajo.
- Cuando regresemos a casa quiero que notes las bellísimas floresque crecen a lo largo del camino.
-­ ---~-- -~~
HABILIDAD: ELABORACiÓN DE UNA INTERPRETACiÓN
! PREGUNTA I~____~____________________D_E_RES_PUES ______________________~I CLAVE __ ___TA
1
2
3
4
5
grieta :labertura
intacta: entero
logros: resultados
Respuesta abierta que debe basarse en información del texto para justificarse.
El estudiante podría mencionar algunas de estas dos opciones: sabio- generoso. Sabio porque el
aguador sabe entender y reconocer la cualidades; ygeneroso, porque no piensa en él, si no en el
bien del otro.
generosa, porque se preocupa de lo que le pasa al aguador.
c.
HABILIDAD: REflEXiÓN SOBRE El CONTENIDO- , ­
PREGUNTA II'----__.....:.-_______________C_LA_V_E_ D_E_ _ER_S_PU_E_S_TA_______ _ _____ ___ 

2
I 3
¡
4
Respuesta abierta.
Respuesta abierta.
Respuesta abierta.
I 
I
I
REAL FANTÁSTICO
Un I guador tenía dos vasijas. X
La ~Sija sin grietasestaba muy orgullosa. X
... ~-~
X
cre9ían flores a la orilla del camino. X
La If sija agrietada se disculpó con el aguador. "1
J
El a~uador sembró semillas de flores. X
La  t siia rota seguía apenada. X
5 
 Respuesta abierta. Debe ser coherente con la historia
i
' - ,
HABILIDAD: REFLEXiÓN SOBRE LA FORMA
- - ---." I
PREGUNTA CLAVE DE RESPUESTA
I II I
1 - Estoy avergonzada y me quiero disculpar contigo, porque debido a misgrietas solo obtienes la
mitad del valor que deberías recibir por tu trabajo,
El aguador le contestó:
- Cuando regresemosacasa quiero que notes las bellísimas flores que crecen a lo largo del camino.
- ¿Te diste cuenta de que las floressolo crecen en tu lado del caminol
Es p05ible identificar los diálogos por los guiones.
2 a, literario,
b, párrafos,
c. cuento.
d, prosa.
3 Así que al cabo de dos años le dijo al aguador:
El aguador le contestó:
El agl¡Jador le dijo entonces:
Se usan dos puntos antes de una frase textual que va a decir uno de los personajes,
4 Porque es un nombre o sustantivo propio (nombre de un país),
5
i
Las palabras subrayadas nos indican momentos del cuento o el tiempo, esdecir nos indican la
secuencia o el orden con que suceden los hechos
- -----------
_ _
"- - - --- ~
[ 
 FICHAS REMEDIALES 11

TEXTO~ AFICHE JORNADA DE IDENTIFICACiÓN DE AVES
- - I - _.- - - - - ._- - -------'
HABILIDAD: C OM PRENSiÓN GLOBAL- - -- .- .. ~ ~- ..... I
PREGUNTA CLAVE DE RESPUESTA1I
1
2
3
4
c.
- ¿Que sucederá? Se realizará una jornada de identificación de Aves del Sur de Chile.
- ¿Cuándo sucederá? Entre el sábado 11 y el domingo 12 de noviembre de 2006.
- ¿Dónde sucederá' En el Campus Isla Teja de la Universidad Austral de Chile.
Identificación Jornadas Aves
~_. ______________________________~
HABILIDAD: OBTENCiÓN DE INFORMACiÓN
-- ---........_ ­
PREGUNTA I,-I_~,--_ _____C_L_A_VE_ DE_ RE_S_PU_E_S_TA_ _ _ ___ _ _ _ _ ------...J
1
2
3
I
I
I
I
i
4
c.
patrocina auspicia
a. No
b. Sí
c. Sí
d. No
e. Sí
f. No
g. Sí
h. No
Ornitologosdelsur@gmail.com
3
4
5
HABILIDAD: ELABO~ACIÓN DE UNA INTERPRETACiÓN
,- - --- - ­
PREGUNTA 1 1 CLAVEDE RESPUESTA
~~================================~
c.
2 Jornadasde Reconocimiento de Pájaros del Sur de Chile.
. Programa: 

sábado 11 de 9 a19 hrs. 

domingo 12 de 9 a 15 hrs, 

I
!
Relatores:I
I
I
,- Luis Espinosa, 

! 
 ,- Dr. Jaime Jiménez
Costo: 

$12.000 general 

b.
Porque en la jornadas aprenderán sobre especies de aves que probablemente podrán intentar ver
en la salida a terreno,
El estudiante debe entender las pistas que entrega el texto para responder esta pregunta,
una respuesta podría ser que la mayoría de losexpositores pertenecen a la UACh de Valdivia,
HABILIDAD: REFLEXiÓN SOBRE EL CONTENIDO
1
2
3
4
5
I PREGUNTA I L-I__'l-I _________C_L_AV_E_D_E_R_E_S_PU_E_S_TA__________-----'
I
i
Respuesta abierta.
II
Podrían mencionar lo siguiente:
- Título de los expositores,
- Teléfono de contacto.
I
, b,
Respuesta personal,
Respuesta personal,
I
I
HABILIDAD: REFlEXION SOBRE LA FORMA
I
2
3
4
CLAVE DE RESPUESTAI PREGUNTA I1
I
~====~=======================================================~
letras grandes
ilustracIón grande
frasesqortas
I
ITítulo
, Fecha
! Lugar
Programa
Expositores
Inscripción
b. I
Auspicia
Patrocina
Organiza
FICHAS REMEDIALES 111
[
'-------1 TEXTO: UNA _SITU~CIé>.~__COMPROMETIDA
-- -~
HABILIDAD: COMPRENSiÓN GLOBAL_ 4 0 --... _ _ _ _ _ _ ,
PREGUNTA 1 1 I CLAVE DE RESPUESTA
. ~~~~~~~~~~~~. '
1 I Respuesta abierta: debe tener relación con el tema o conflicto de la narración.
I!--- -----i
2 [2 - 4 - 1- 3 

3 i Dibujos coherentes, de acuerdo a la parte del texto a la que se están refiriendo. 

H ABILIDAD: OBTENCiÓN DE INFORMACiÓN
I PREGUNTA 11 CLAVE DE RESPUESTA
2
3
4
a. H
b. P
c. H e. H
d. P f P
Entró y salió con el mismo pollo.
a. .Y
b. í
c. í e. .Y
d.'y f.í
VERDE
Entrar en un negocio.
Hacer una pregunta.
Invitar a comer
ROJO
Estar preocupado.
Agradarle un producto.
Sentir temor por no lograr vender la mercancfa.
HABILIDAD: ELABORACiÓN DE UNA INTERPRETACiÓN
--. - ­
CLAVE DE RESPUESTAI PREGUNTA 1I
~~============================~
~ a. A b. A c. JL d. ---º-­
~ !--R-es-p-ue-s-ta-a-b-ie-rta- :-o-ra-ci-o-ne-s-d-eb-e-n-s-er-c-oh- e-re-n-te-s-co- n-I-a-p-al-ab-ra--ut-ili-za-d-a-. ------------~
3
4
5
I CONSECUENCIAS
El ppllo no alcanzó para todos.
El ppllero dijo que el primer pollo
I h b' d d ·
se ra la que a o su mUJer.
El s,ñor se enojó mucho con el pollero.
CAUSAS J
--.. El señor compró el primer pollo que vio.
_ .. ,
--.. El senor diJo que quena llevar los dos pollos.
--.. El comprador se dio cuenta del engaño.
Abiertai, de acuerdo a opinión del alumno
I
b. oficina.a. carne. c. avión. d. vestido.
HABILIDAD: REFlEXld N SOBRE El CONTENIDO
" 1 -~-----
, PREGUNTA 1I I CLAVEDE RESPUESTA 

1
I
2
3
4
5
6
Respuesta abierta.
Respuesta abierta.
L
Respuesta abierta.
Respuesta abierta.
i
I
Respuesta abierta.
I
i
Respuesta personal, acorde al texto.
HABILIDAD: REFLEXiÓN SOBRE LA FORMA
- - - - - -->-,j-- - - - .
CLAVEDE RESPUESTAI PREGUNTA 1I
2
3
4
5
b.
c. I
D - 1- F
Este: Se escribe con mayúscula porque está al comienzo de una oración.
El: Se escribe con mayúscula porque está después de un punto seguido.
l l l l l
I
_ _ -.; ___ _ _ _ "__ __ '-- .'_ '" '-.... 4 ,,-_ ~ _~ ____ ............. "-. _ __ _ ____ _
~
J EVALUACiÓN DIAGNÓSTICA 3° BÁsIco_____ ________________~J
1. PAUTA DECO~__ ~I:_C_IO_'NRR_~~ ______________~~
PREGUNTA 11 . CLAVE DE RESPUESTA 1'"""[-P-U-NT-A-J-E-,IIL-_______H_A_B_IL_ID_A_D___ __---'
2
3
4
5
6
7
8
9
10
11
12
b. I
b.
I
a.
c.
b. I
d.
c.
C. I
a. F.
J: se trata de un texto explicativo.
b. F.
J: el texto tiene tres párrafos.
c.V
d. F.
J: según el texto el león fue emblema
Ide muchascasas reales. !
Respuesta abierta de acuerdo a criterio
del alumno.
c.
1. Dibujar.
2. Pintar la goma.
3. Estampar.
4. Hacer los detalles.
2
2
!
I
i
I
I
2
2
2
, 2
iI
2
2
4
2
2
2 I 
I
i
Reflexión sobre la forma . 

Obtención de información. 

Elaboración de una interpretación. 

Elaboración de una interpretaCión. 

Elaboración de una interpretación. 

Elaboración de una interpretación. 

Comprensión global. 

Obtención de información. 

a. Reflexión sobre la forma.
b. Reflexión sobre la forma.
c. Obtención de información.
d. Obtención de información.
I
I
Reflexión sobre el contenido.
Comprensión global.
Comprensión global.
I
I
13 Podría quitar el 20
paso, porque 2 ¡ Reflexión sobre el contenido.
sin él puedo seguir las instrucciones,
'
Podría quitar el 80
paso, porque sin él
puedo seguir las instrucciones,
i Podría quitar el 7° paso, porque
d14
es opc¡pna ,
.1 1
f--R-ev-is-ta-+I-de-m­an-u-a­lid-a-d-es-.­ - - ---1 ~-2---I r---R-e-fl­ex-io­'n-s-o­br-e-Ia- f-o-rm-a-,- - -----l
PUNTAJE TOTAl: 30 purtos
I
11. BALANCE DE PREGUNTAS DE LA PRUEBA. ,
DIMENSIÓNIEVALUADA I CA_N_T_IDAD_D_E_P_R_EG_U_N_TA_S_ _ -----'L - I_ __ _ _ _
Comprensión global. 

Obtención de una información. 

Elaboración de uma interpretación. 

Reflexión sobre el contenido. 

¡
I
Reflexión sobre la forma.
Total
I
3
4
4
2
4
17 preguntas
111. D ISTRIBUCiÓN DE lOS ALUMNOS...... 1­
100cial
~ _- ~"CC .
I
0- 17 puntos!~enos del60% de logro
-~
-'" ...~,-,_.
18 - 23 puntosI~, IEnlr. 60% y el 79% de logro
' ...._.
.",
IL , 80% de logro o más 24 - 30 puntos
-= 1
I
-_ - - - -' J
EVALUACiÓN DE PROCESO 3° BÁsICO
' -_ _ _ _ _ _ __ o.~---
--_._--­
l. PAUTA DE CORRECCiÓN
PREGUNTA II-/_-'-_ _ _ _ _ _ _ _ _ _ _ _ __----'I/ PUNTAJE I _A_B_ll_ID_AD __----JCLAVE DERESPUEST.A 	 H _ _LI _ _ _ _
2
3
4
5
6
7
8
II
!
9
!
¡
I 10
III
I
II
¡I
I
i
II 	
11
!
I
12
I
13
14
15
16
b_
c.
d,
c.
!
I
C. I
d.
Cuidadosamente
Porq ue no tenía a nadie que lo cuidara en
el futuro, en cambio él tenía una esposa e
hijos,
Respuesta abierta, debe ser coherente con
los valores que se muestran en la lectura.
a.L
b· L
c. .JL
d.jL
e.L
f,L
b.
d.
d,
c.
c.
c.
2
2
2
2
; 	 2
2
2
2
2
3
(0.5 c/u),
2
2
2
2
2
2
Reflexión sobre la forma. 

Obtención de información, 

Elaboración de una interpretación. 

Elaboración de una interpretación. 

Reflexión sobre la forma, 

Comprensión global. 

Elaboración de una interpretaCión. 

Obtención de información. 

Reflexión sobre el contenido. 

Obtención de información. 

Comprensión global. 

Reflexión sobre la forma, 

Obtención de información, 

Elaboración de una interpretación. 

Obtención de información, 

Comprensión global.
- -­ - "'"-"
17
18
19
a. 3
b. 5
c. 1
d. 4
f. 2
I
Respuesta abierta. Debe tener una
opiniM ysu fundamento.
I
I
El alu~no(a) podría dar algunas de las
si guie~es características:
Shah Jahan: cariñoso, bondadoso.
El hijo: egoista, autoritario.
2
2
2
Comprensión global.
Reflexión sobre el contenido.
Elaboración de una interpretación.
i
PUNTAJE TOTAL: 39 p+tos
11. BALANCE DE PREGUNTAS DE LA PRUEBA
~______DIM_E_N_S_IÓ_N~E_VA_ ______~ LI______C_ _ _ _AD DE_PREGUNT_A_S____~__ I _lU_A_D_A I _ANTID _ ___ _ _ _ _ _
Comprensión global.
Obtención de información.
Elaboración de una interpretación.
Reflexión sobre el contenido.
Reflexión sobre la:forma.
Total
I
4
5
5
2
3
19 preguntas
111.	DISTRIBUCiÓN DE LOS ALUMNOS
Nivel
inioal
'1
It
ti
0 - 23 puntos
[ ntre 60% yel 79% de logro 24 - 30 puntos
180% de logro o más 31 - 39 puntos
enos del 60% de logro
-	 - - - - - ~ - - ~ ~ ~ - - ~ - ­~ ~ ~ ~ 	 ­
c---- EVALUACiÓN FINAL 3° BÁsICO
1.	PAUTA DE CORRE(CIÓN
PREGUNTA I ,-1_~_ __ R_ESPUES_lA----,,--------,1 PUNTAJECL_A_V_E DE_ ___ _ 1
2 

3 

4 

5 

6 

7 

8 

9 

!
!
I
10
11
12
a.
b.
I
a.
d.
c.
a.
b.
I
I
Son q:orrectas letra c, d, g, h.
Posible respuesta: Era necesario que
Ankatu estuviera con otroscóndores
de su misma edad antes de ser liberado
para que aprendiera a socializar, a
relacionarse, a ser aceptado por el grupo,
a defenderse y a valerse por sí mismo.
Posible respuesta: Creo que el autor se
sintió motivado a escribir este texto por la
emoción que le produjo saber de Ankatu
yverificar que su rehabilitación estaba
I resultando. También para crear conciencia
I acerca del cuidado de nuestras aves.
El estudiante para dar la respuesta debe
debe hacer mención a la labor que realiza
el Centro de Rehabilitación de Aves
rapaces y su importancia en la protección
de los cóndores.
5 -1- 6- 2 -4- 3 

2 

2 

1 

1 

1 

1 

2
2
2
¡ 2
2
6
J 

I L-I____H_A_B_IL_ID_A_D___----'
Ii
¡
!
I,
I,
I
i
I
Reflexión sobre la forma. 

Comprensión global. 

Obtención de información. 

Obtención de información. 

Obtención de información. 

Obtención de información. 

Elaboración de una interpretación. 

Elaboración de una interpretación.
(a-b-c-d-e-f-g-h).
Obtención de información.
Reflexión sobre el contenido.
Reflexión sobre el contenido.
Comprensión global.
6
3
3
I
I
2
I 16 preguntas
I
!
¡
i
13
14
15
. I bCnanza!: Liberación: d
Preparación : c Avistamiento: a
I
a. HecHo c. Hecho e. Opinión
b. Opinión d. Opinión f. Opinión
CÓN'oORES EN
CA~TIVERIO
Recibt n alimento.
Tiene¡ unavida
tranq ila.
CÓNDORES EN
LIBERTAD
Deben buscar su
alimento.
Tienen una vida
peligrosa.
a. informativo c. noticia
4
6
2
4
Elaboración de una interpretación.
I
i
Reflexión sobre el contenido. I!
Obtención de información.
Reflexión sobre la forma.
(a - b - c - d)
16
, b. pros? d. párrafo
I
PUNTAJE TOTAL: 42 puntos ..I
Comprensión global.
Obtención de una información.
Elaboración de una interpretación.
Reflexión sobre el contenido.
i Reflexión sobre la forma.
Total
I
L -______D_'M__EN_S_'O_'N_~IEV-A-l-U-A-DA------~I ~1______C_A_N_T_'D_A_D_D_E_P_R_EG_U_N_T_A_S____~
2
I!I
111. DISTRIBUCiÓN DE lOS ALUMNOS
Nivel I Menos del 60% de logro 0 - 24 puntos
Entre 60% Yel 79% de logro 25 ­ 33 puntos
80% de logro o más 34 ­ 42 puntos
IX. Ii g afía para el profesor 

• 	ALLENDE, F, CONDfNARíA~I, M., MUCIC, N. La lectura: Teoría, evaluación y desarrollo. Santiago:
Andrés Bello, 2000.
• 	BEUCHAT, C. MALDONADO, C. Empezando a redactar Santiago: Andrés Bello, 2000
o COOPER, J. DAVID. Cómo mejorar la comprensión lectora. Madrid: Visor, 1990.
{:' CAIRNEY, T. Enseiianza de la comprensión lectora. Madrid: IVlorata, ,992.
COLOMER, 1, CAMPS, A. Ensenar a leer, enseñar a comprender. Barcelona: Celeste, 1993.
(; DUBOIS, M. E. El proceso de la lectura: de la teoría a la práctica. Buenos Aires: Aique, 1997.
• FOUCAMBERT, J. Cómo ser lector Barcelona: Laia, 1989.
• 	GRAS, D., LEW:S, M. Aprender a leer y escribir textos informativos. Madrid: Morata, 2000.
• 	LERNER, DELIA. Leer y escribir en la escuela: lo real, lo posible y lo necesario. México D.F.:
Fondo de cultura económica, 2001.
C' 	 MARINA, JOSt. La magia de leer Barcelona: Random House Mondadori, 2005.
~_ _~_""I_ _~_x. Anexo: mate -a,.------.toco iable
FICHA REM EflALES I 

TíTULO: las dos vasijas

Un aguador de la India tenía dos grandes vasijas que colgabaenlosextremos de un palo, que
llevaba sobre los hombros. Una tenía va"'¡as grietas por las queseescapabael agua, de modo queal final
del camino solo conservabala mitad, mientras que la otra era perfectay mantenía intacto su contenido.
Esto sucedía diariamente. La vasijasin grietas estaba muy rJrgullosa desus logrospues sesabía útil
para los fines que fue creada. Pero la pobre vasija agrietada estaba avergonzadadesu propia imperfección
yde no poder cumplir correctamente suobligación.
Así que al cabo de dos años le dijo al aguador: 

- Estoy avergonzada y mequiero disculpar contigo, porque debido amis grietas solo obtienes la

mitad del valor que deberías recibir por tu trabajo.
El aguador I~ contestó:
-Cuando regresemosacasaquiero quenotes lasbellísimas flores que crecen alo largo del camino.
Así lo hizo lavasija y, enefecto, vio muchísimas flores hermosas alo largo de la vereda; pero siguió
sintiéndose apenada porque al final solo guardaba dentro de sí la mitad del agua del principio.
El aguador ledijo entonces:
- ¿Je diste cuenta de que las flores solo crecen en tu lado del camino?
Quisesacar el lado positivo de tus grietas y sembré semillas de flores. Todoslos días las has regado
y durante dos años yo hepodido recogerlas.
Si no fueras exactamente como eres, con tu capacidad y tuslimitaciones, no hubierasido posible
crear esa belleza. Todos somos vasijasagrietadaspor alguna parte, pero siempre existe la posibilidad de
aprovechar las grietas para obtener buenos resultados.
Anónimo hindú
FICHAS REMEDIALES I
HABILIDAD: COMPRENSiÓN GLOBAL
NOMBRE : 

CURSO: FECHA: 

- -------·r-----------------------------­
I
1. La Idea central de est~ párrafo es:
a. Un aguador tenía dos vasijas: una entera y otra rota que perdía la mitad del agua.
b. Un aguador tenía ~os vasijas enormes para regar.
c. Un aguador tenía 0 0S vasijas perfectas, pero se le rompieron y tuvo que trabajar el doble.
d. Un aguador llevaba dosvasijas en un palo sobre sus hombros.
2. Ordena Jos hechos de este texto, anteponiendo el número que corresponda.
, La vasija rota se disculpa con el aguador.
,.
I 

: I 
 El aguador le hace vel' a la vasIJa rota las flores en el camino.
La vasija entera lestá muy orgullosa de su trabajo.
r
:___: La vasija rota ve las flores, pero sigue apenada.
El aguador ayuda a la vasija rota a ver el lado positivo de su desventaja.
Un aguador de la India tenía dos vasijas.
3. Completa el siguiente esquema:
Un aguador
I tenía
UnaIvasija perfecta y
que sentía que sentía
I orgullo
por su por su
FICHAS REMEDIAlES I 

HABILIDAD: OBTENCiÓN DE INFORMACiÓN 

NOMBRE:
CURSO: FECHA
-----_ ...... ... ... _ ..... ­
1. ¿Cuántos personaJe9 encontramos en este texto)
a. Solo uno. b. Dos. c. Tres. d. Cuatro.
2. Nombra los personajes del cuento.
----_.. _ ---~._._..._----­
3. Completa el siguiente texto de acuerdo a lo que leíste:
Un aguador de la .___..,. _...___...._..._. '._._ tenía dosgrandesvasijas que..__________ .. .__ en 105
1 2
extremos de un ___ ..__....___......._.__. . que llevaba sobre 105._ _ . ____..___. Una tenía variasgrietas
3 4
por las que se ...._...__ ._ ........ _ el agua. de modo que al....._ . ..._.-:::--___ del camino solo 

5 6
conservaba la ......... __......0._ .. _.. . _ _ . mientras que la otra era._._.___._.. __...._ . ._._ y mantenía intacto su
7 8
contenido.
Esto sucedía diariamente. La ... ___ ......_._..____ sin grietasestaba muy orgullosa de sus. _...o, ••
9 10
pues se sabía útil para 105._.. .._.. ___.........___ . que fue creada. Pero la ......".._._____......__ ...... vasija 

11 12
agrietada estaba avergonzada de su __o imperfección y de no ...
13 14
cumplir correctamente su obligación.
4. ¿Qué le dijo la vasija con grietas al aguador) ¿Qué le respondió el aguador?
- - -
FICHAS REM EDIALES I
HABILIDAD: ELABORACiÓN DE UNA INTERPRETACIÓN
-_..-.....
NOMBRE:
CURSO: FECHA:
1. Subraya las palabraso expresiones que podrían reemplazar a la que aparece en el texto, sin cambiar el significado:
grieta: abertura envase rendija vasija quebradura
intacto: claro sano y salvo invisible entero suave
logros: realizaciones intenCiones ensayos intentos resultados
2. ¿En qué época crees que ocurre esta historia? ¿Por qué)
.. ....._-----_._~--- . _ . ~ -_ ..._.. __. __. __._...... ....._. - - -_._--_.. _.
-- ------~--_ . . _._... .. _._._...... ..... ------_."--_.-..._....----~-------_.--_ ...--._--­
3. Encierra las características que corresponden al aguador:
egoísta generoso sabio divertido
Fundamenta tu elección: _". _". ___
4. Encierra una característica para la vasija rota:
vanidosa perfecta generosa alegre
Fundamenta tu elección: . .... ___o.
5. ¿A qué se refiere la p~labra subrayada en el siguiente fragmento?
Todos somos vasijas agrietadas por alguna parte, pero siempre existe la posibilidad 

de aprovechar las grietas para obtener buenos resultados. 

a_Heridas 

b. Dolores.
c. Defectos.
d. Valores.
-----
FICHAS REMEDIALES I
HABILIDAD: REflEXiÓN SOBRE El CONTENIDO
~ _ _ _ _ _ _ _ _ _ _ _ _ _ _ _ _ _ _ L __ .~~ _ _ • • ' _ _ _ _ • • _ _ _ _ _ _ _ _ _ _ _ _ _ _ _ _ _ _ _ _ _ _ _ _ _ _ _ _ _ _ • • • _______ _ _ _ _ _ _ _ _____ •
,
NOMBRE: 

CURSO: FECHA: 

1. ¿Qué opinas acerca de la actitud de la vasija rota? ¿Por qué?
_ _ _ _ _ _ _ _ _ _ _ __ _ • • _ _ _ _ o. _ _ _ _ _ _ _ _ _ • _ _ _ __
-----------~-- - - -----------_.- ~._------
---. ---------- ,-.-_.__. __ .-. .' -----------------..._- ,, - .­ ---~-----
2. ¿Qué creesque habrías hecho tú en el caso del aguador al notar que tenías una vasija rota?
---------------- - ------_ . _---~- --- . ---- - ~----- •. - _._----------­
. _ - -...- --- _. _ - - ----- - -------_._-------~. .._.-----~--- - -,- ---------------­ -
3. ¿Cómo poddas buscar el lado positivo de algún defecto tuyo que te haga sentir apenado'1
-- - ----~------_ ._- - - ..._------ ..... - -- . - . _ -~--- - ------------ _.-. --------------­
- _ _ _ _ • _ ___ _ _ __ • _o. _ o. _ . _ _ ~ _ _. .___• __ ... _ _ _ _ _ _ _ • • • •_ _ .. ... . _ _ _ _ _ __
4. Marca con una cruz, según corresponda, los hechos que pueden ser reales o fantásticos.
REAL FANTÁSTICO
Un aguado Itenía dos vasijas. 

La vasija si grietas estaba muy orgullosa . 

La vasija ag etada se disculpó con el aguador. 

Crecían fIOr,~s a la orilla del camino. 

El aguador t mbró semillas de flores. 

La vasija ro kseguía apenada.

I
5. Inventa un final diferente para esta historia
.. .vio muchísimas flores hermosas a lo largo de la vereda; pero siguió sintiéndose apenada porque al final solo
guardaba dentro de sí la mitad del agua del principIo.
Entonces.. ._______________._._...__. '- - ~----_ . -.----_.--_ . _ . _._ --- .-----.._
. _.__.-- . _. _ ------------- -- _._-_ .~ _. _
FICHAS REMEDIAlES I
HABILIDAD: REFLEXiÓN SOBRE LA FORMA
NOMBRE: 

CURSO: FECHA 

1. Subraya las partes del texto en donde encuentres diálogos entre dos personajes.
- LCómo pudiste identificarlas7
----_.__._.... _,-, .. - " - ..'- - ­
2. Pinta la palabra correba para completar cada oración, relacionada con la lectura de Las dos vasijas.
a. 	Es un texto __ .,_.__.-._..___.__.________.__.____ __ ._ ._._. . 

(informativo- literario - instructivo) 

b. Está formado por _1____ ".~.____. _ _ 	 .., __________."., ._ _ _ •
(estrofas - párrafos - capítulos)
c. 	 Corresponde a un ,.._____ ~.....".__________.....__.­

(cuento - artículo - aviso) 

d. Está escrito en _, ., ._~ ." 

(verso - prosa)

I
3. Busca en la lectura y copia las oraciones que terminan en dos puntos (:),
Explica por qué se usan los dos puntos en todas ellas,
- - ---..,....----_.__..,~-~ , ~------
...._-....... -------_.¡..--.._- - -- '-' '-'-~ -------
4. En esta lectura la pal~bra "India" se escribe con mayúscula porque
I
5. ¿Qué indican en el texto las expresiones subrayadas?
Esto sucedía diariamente,
Así que al cabo de das años.. . 

El aguador le diJO entonces:
FICHA REM Eo/lALES 11
AFICHl· Jornada de Identificación de Aves.
Jornadas de 

11 y 12de Noviembre
2006
Sala Paraninfo
Campus Isla Teja
UACh Valdivia
Sáb. 11 (9:00-19:00) jornada de charlas
Expositores Tem <lS
Dr. Roberto Schlalter experiencia OnitológlCiJ Regional
Dr. Jaime Jiméoez Aves de Bosaue
Eduardo Silva Aves en Agroecosistemas
Dr. Roberto Schlatter Aves de Humedales
LuiS Espinosa Aves Costeras
Ronnie Reyes Avas Marinas
~Iarcos 5epúlveoCl Aves del CJmpU5 Isla Teja UACh
DgO. 12 (9:00-15 :00) salida a terreno
Inscripción
$ 7.000 esto/ $ 12.000 gral.
iofo e inscripciones en
ornltólogosdelsur@gmaíl.com
Palrocina Auspicia
Fatultad 00 Clenaas UACh Celllro de Extell$lÓlI UACh
Facultad do C,eocia$ UACh
FICHAS REMEDIAlES 11
H ABILIDAD: COMPRENSiÓN GLOBAL
NOMBRE:
: CURSO: FEC H.I:
I
:. _________________ .L_ ... __ ____ . ________ . ____ _____ _______________________ .... _. _______ __ I
-------- .....
1. El afiche sirve para:
a. Conocer 'os tipos ~e aves que habitan en el sur de nuestro país.
b. Invitar a un viaje d~ tunsmo de naturaleza en la ciudad de Valdivia.
c. Informar acerca dJ un curso de identificación de aves del sur de Chile
d. Informar de una jqrnada de reflexión acerca de lasaves en extinción .
2. A partir de la información del afiche, señala:
¿Qué Se realizará .. . 

sucederá? 

¿Cuándo 

sucederá? 

¿Dónde 

sucederá? 

3. ¿Cuáles de las siguientes palabras del afiche son las más Importantes? Encuentra dos.
---_ ...... _..... ­,." ,I .Id~ntificación Inscripción Sur
Chile Jornadas Noviembre
UACh Aves
, ,I
, _ _ _ _ _ _ 101 ... __
----.---------------------------------~"~-- -------------~
4. El propósito de este texto es:
a. entretener c. opinar
b. informar d. explicar
FICHAS REMEDIAlES 11
HABILIDAD: OBTENCiÓN DE INFORMACIÓN
NOMBRE: _ 

CURSO: FECHA: _ 

-	 -----------. - - · 1-·
1. ¿Qué información no puedes conocer por medio del afiche")
a. 	Personas que exponen.
b. Horario de las actividades.
c.	 Aves nocturnas del sur de Chile.
d. Tema de las jornadas.
2. 	¿Qué función cumple la Universidad Austral de Chile en estasjornadas?
• 	organiza 

patrocina 

• 	auspicia
3. 	Pinta los círculossegún corresponda:
a. 	Expone Eduardo Silva de Puerto Varas.
b. 	Patrocina la Unión de Ornitólogos de Chile.
c.	 El valor de la inscripción general es de $1 2.000.
d. 	El curso dura do~ semanas.
e. 	El día domingo la jornada termina a las 3 de la tarde.
f. 	 El curso es solo sobre el búho.
g. La mayoría de los expositores es de Valdivia.
h. 	El valor total del curso es de $14.000.
r.:-'
I Noie8 -'"~
_ _ _ _ o
I Sí (Ñ~
Sí IN.9)
(Sí 'Noj....."
-
Sí N~~
_/
(Sí
- 'No
--'l
-;;:0 (N-........
¡; .
'5í ) (No)
---" -~
4. Subraya la respuesta correcta. Para inscribirse en este curso los interesados deben dirigirse a:
Ornitologosdelsur@gmail.com Centro de estudios ambientales Universidad de Los Lagos
FICHAS REMEDIAlES 11
H ABILIDAD: ELABORACiÓN DE UNA INTERPRETACiÓN
- - --- --- -- ---- - ---- - - ..
I
,
NOMBRE: 

CURSO: FECHA 

_..... --_ ... _-_·· t -- ............... . 

1. Pedro, Miguel y Claudia estudian en la Universidad Austral y quieren participar en las jornadas de identificación
de aves. ¿Cuánto deberán pagar en total?
a. $7.000 b. $12.000 c. $21.000 d. $24.000
2. Completa el siguiente texto con las palabras presentadas, de manera que se mantenga el significado del afiche
Costo - Relatores- Pájaros - Reconocimiento
Jornadas de ..._.. _____.._._.......... de
del Sur de Chile.
Programa:
sábado 11 de 9 a19 hrs.
Domingo 12 de 9 a 15 hrs
- Luis Espinosa,
- Dr. Jaime Jiménez
$1 2.000 general
3. Las jornadas presentadas en el afiche tienen una duraCión de:
a. un día. b. un día ymedio. c. dos días. d. dos díasy medio.
4. Explica por qué creesque la salida a terreno está programada después de las charlas de los expositores.
~~~'-~~-...,..-------- ...._-_._-_...~ --_..._---._._-­
5. ¿Por qué crees que las jornadasde identificación de aves del sur se han realizado en la ciudad de ValdiviaI
_ __ o _ . _ _ . . . . . . . . _ _ _ _ _ _ _ _ _ _ _ _ _ _ , • • _ _ _ _ . . . . . . . . . . . . . . _ _ _ • _ " ' " " - . , . . . . . _ _ . _ . ___• • • . _ . . . . . . . . . . ._ _ . . . . . . . . . . . .
- - - - --
FICHAS REMEDIALES 11
HABILIDAD: REFLEXiÓN SOBRE El CONTENIDO
~.-.--_.-- ------------.
··NOMBRE: _ ····CURSO: FECHA:
1. ¿Qué te parece la imagen del afiche? ¿Qué otra imagen crees que sería adecuada?
- ------, - . -~- -- ---
-------------,- - --..----­
2. ¿Qué Información falta en el afiche)
3. En el afiche se ha pyesto la imagen de un búho porque es un ave:
a. sabia.
b. del sur de Chile.
c. en exti nciÓn.
d. salvaje.
4. Marca laspalabras cuyo significado conocías antes de leer este afiche:
I jornadas
, UACh
, Ornitólogos
Auspicia
Patrocina
Programa
5. ¿Qué te gustaría aprender sobre este temaI
_______ ________ ______
FICHAS REMEDIALES 11

HABILIDAD: REFLEXiÓN SOBRE LA FORMA 

NOMBRE: ___ __ .1--.- _ _._ _ __
CURSO : ..__ .__._._._~___ _ FECHA:
~ ___________ M. ___ .. _' •_______________ _~ ____________________________ a - - - - - . ~ ~
1. Pinta los recursos que se usan en el afIChe para atraer la atención del lector.
letras grandes letras pequeñas ilustración grande
textos largos frasescortas
2. Marca el cuadro que representa la estructura del afiche:
_o ,, , --,
, . I' ,,
.•
,
I
. . t___)... ... ' T-'
Tít410
I
Título Título
Programa Fecha Fecha
Lugar
Lugar Lugar
Fecha
Programa Expositores
E positores
11scriPción
Expositores
Inscripción
Programa
Inscripción
3. Los siguientes términos: UACh - ULa, se escriben con mayúscula porque son:
a. nombres de equiposdeportivos.
b. abreviacionesde los nombres de universidades (siglas)_
c. abreviaciones de los nombres de los expositores.
d. nombres de especialidades médicas.
4. ¿Qué palabrasson características de este tipo de texto? Encierra.
auspicia patrocina Identificación
Chile Valdivia organiza
FICHA REME~IAlES 111
I
TíTULO: Una situación comprometida
He aquí que un hombre entró en una pollería. Vio un pollo colgado y, dirigiéndose al pollero, le dijo:
-Buen hombre, tengo esta noche en casa una cena para unos amigos y necesito un pollo. ¿Cuánto pesa 

este? 

El pollera repuso: 

-Dos kilos, señor. 

El cliente meció ligeramente la cabeza en un gesto dubitativo y dijo: 

-Este no me vale entonces. Sin duda, necesito uno más grande. 

Era el único pollo que quedaba en la tienda. El resto de los pollos se habían vendido. El pollero, empero, 

no estaba dispuesto adejar pasar la ocasión. Cogió el pollo y se retiró ala trastienda, mientras iba
explicando al cliente:
-No se preocupe, señor, enseguida le traeré un pollo mayor. 

Permaneció unos segundos en la trastienda. Acto seguido apareció con el mismo pollo entre las manos, y 

dijo: 

-Este es mayor, señor. Espero que sea de su agrado. 

-¿Cuánto pesa este? -preguntó el cliente. 

-Tres kilos -contestó el pollero sin dudarlo un instante. 

y entonces el cliente dijo: 

-Bueno, me quedo con los dos. 

Adaptación de un anónimo hindú
FICHAS REMEDIAl ES 111

HABILIDAD: COMPRENSiÓN GLOBAL 

NOMBRE: 

CURSO: FECHA: 

. ~.~h~_. ___._____ ._~ ___. _ ~ ________________________~
1. ¿Qué otro título le pondrías a esta historia7
2. 	El hombre hizo varias cosasdespués de entrar al negocio. Ordénalas, poniendo un número a la izquierda de cada
una:
!
I
__ .' Preguntó cuánto pesaba el pollo que estaba ca gado. 

,- . 

I
l 	 !Dijo que quería comprar los dos pollos. 

; Vio un pollo qUé estaba para la venta. 

, Pidió un pollo ~ás grande. 

3. Dibuja la historia en tres escenas, siguiendo el orden de los hechos:
---r------- -------.,
I 	 I I
INICI~ _ DESARROllO 	 FINALI 	 I I
1"-------I
------,----	 r------- -------..,1
___________ , ________ ~ _____________________ L _______________ . ____ ~
FICHAS REMEDIAlES II1
H ABILIDAD: OBTENCIÓN DE INFORMACiÓN
NOMBRE: 

CURSO: FECHA: . 

1. ¿Quién lo dice?
Encierra en un círculo la Psi corresponde al pollera y la H, si corresponde al hombre:
a. ¿Cuánto pesa este pollo) P H
b. No se preocupe. P H
c. Tengo invitados a comer esta noche. P H
d. Tres kilos. P H
e. Quiero los dos. P H
f. Le traeré un pollo másgrande. P H
2. ¿Qué hizo el pollero cuando el hombre le dijo que necesitaba un pollo más grande)
___1.___. ~-~--------~ --~------- - - -_..__.., ..----­
3. Escribe verdadero (V} o falso (F) cC'lante de las siguientesoraciones:
a. __.. ___.. Solo quedaba un pollo sin vender.
b. _ ._ El hombre meció la cabeza porque no le creyó al pollera.
I
C. ____..~_ El pollera se llevó el pollo a la trastienda para cambiarlo por otro.
d. ....._ El pollera hizo pasar el primer pollo por uno más grande.
e. _ .... El pollo que estaba colgado pesaba dos kilos.
f. ___... El hombre decidió comprar verduras.
4. Pinta de rojo las oraciones que expresan sentimientosy de verde las que expresan aCCIones:
Entrar en un negocio. Agradarle un producto. Hacer una pregunta.
Estar preocupado. Sentir temor por no lograr vender la mercancía. Invitar a comer.
FICHAS REMEDIAlES 111
HABILIDAD: ELABORACiÓN DE UNA INTERPRETACiÓN
NOMBRE: 

CURSO: FECHA: _ .__ 

1. Escribe una A delant€;' de las oraCiones que pueden suceder Antes y una Ddelante de las que pueden suceder
Después de que: El señor pide un pollo para llevar
__ El señor pasa .;JI banco a buscar plata. _._.__~ El pollero cierra la pollería. 

.__._El pollera faena los pollos. __~. El señor decide no comprar pollos. 

2. Encuentra y subraya en la lectura las siguientes palabras: meció ydudarlo. Escribe una oración con cada una:
Meció: ____...•...._...............
Dudarlo: _~_. __.•__........................._....
3. Relaciona, uniendo cOn una línea, cada consecuencia con su posible causa:
FONSECUENCIAS CAUSAS
El pollo no r lcanzó para todos. El señor compró el primer pollo que vio.
El pollera d~o que el primer pollo
El comprador se dio cuenta del engano.
se lo había 8uedado su mujer. 

El señor se ~nojó mucho con el pollera. El señor dijo que quería llevar los dos pollos.

I
4. ¿Quién crees que fue más astuto, el señor o el pollera' ¿Por qué?
- - - - - - _._....__._.•...- ___.. .____._.. - _·_----_....... 4.- _.__

~
~
.
~
5. Completa las siguientes frases:
a. El pollera es al pollo como el carnicero es a IL........~.____ 

b. El campesino es al campo como el oficinista es a I......____a
c. El doctor es al hospital como el piloto es al .._ _ _ - -___
d. El carpintero es al mueble como la costurera es aLLLI__
FICHAS REMEDIALES 111
HABILIDAD: REFLEXiÓN SOBRE El CONTENIDO
NOMBRE :
CURSO: FECHA: _
1. Imagina qué respuesta da el pollero al final de la historia, Escríbela.
... -.......______..L.__" ", _.____.. _______.__._ ,,_ _,_,_,, _ 0.·______. __.•_._ ___". .•._ . -_ _
2. ¿Crees que el pollero te habría engañado si hubieras sido tú el comprador? ¿Por qué?
• _ - ~ _ _ _ ______ _ - , •• '_ " . ___. ~_ ~ _ _ _ _ ~ __ __ • _ _ _ _ , ...... _ _ ~ _ _ _ _ _ _ _ _ _ _ _ • __ - ' "_ _ •• h ~_~ _ _ _ ' _ ' _______ - - _ _ _ _ _ _ _ _ _ _ _ _ • _ _ - _ . . , . . . . - - - - ­
I
3. ¿Cuál crees que debió ser la respuesta adecuada del pollero cuando el comprador le dijo que necesitaba un pollo
másgrande?¿Por qué?
--_._--....~ -_._...-.-_._._ ...-...--_._---..---- -,_._-----------._---- ----_.---­
---_...__....- ...
4. ¿Qué te parece la actitud del pollero con el comprador?
----------"... --_. . .. _ -_.------­_------~-_._,,------
--.... ---- ...-..- ---'-t-.-...- " ...---- - - -......- - - ,, - - - - ----" ...- - - - -...- - - -- ."-- ­
5. ¿Qué te pareció la respuesta que le da el comprador al pollero? ¿Cómo te sentirías tú en su lugar?
6. Relata brevemente Ulna historia parecida a la de "Una Situación comprometida " que suceda en otra tienda y con
otros personajes,
_. __ ._ ••_. __________I, __ _____ _____._ • •__ ~~ ____________ __ _ _ _ _ _ ...-.- ____ _______ -' ~ ____________ _....... F--._ _ _ __ _ _ ___ ;..._ --.........
_~..-. ~
FICHAS REMEDIAlES 111
HABILIDAD: REFLEXiÓN SOBRE LA FORMA
, .
NOMBRE:
.: CURSO: FECHA: __
,, ,
~.- --------------------- --_. ~_._---.~.
1. La historia que leíste corresponde a.
a. una fábula. b. un cuento. c. una leyenda. d. una nOLIL,a.
2. Encontramosalgunos guiones H en el texto porque:
a. hay una pregunta. c. hay un diálogo entre los personajes_
b. se separa una palabra al final del renglón. d. se debe leer en voz alta.
3. Ordena, anteponiendo la letra correspondiente (1: Inicio. D: Desarrollo y F: Final), los tres momentos claves de la
narración'
____ El vendedor qwiere engañar al cliente para ganar más dinero.
__ Un cliente entra en un negocio y pide lo que necesita.
_ __ El vendedor se mete en un problema a causa de su propio engaño.
4. Encuentra las siguientes oraciones en el texto y subráyalas.
Este no me vale entonces. El resto de 105 pollos se habían vendido.
Luego explica, debajo de cada una, por qué la palabra destacada se escribe con mayúscula:
Este no me vale entonces.
Se escribe con mayúscula porque __ _._._.....______ ____._ ___..._.___ . ......______________....__ 

El resto de 105 pollos se habían vendido.
_ _ _ 00 _ _ _ _ _ _ __ • __" . . __ _ .. __ _ _ __ _ _ _ __ ____ _
Se escribe con mayúscula porque __....__________
5. En relación al texto que leíste, escribe una V cuando la afirmación sea Verdadera y una Fcuando sea Falsa:
Está escrito en verso. ____.______ Intervienen dos personajes.
_.Está formado por varios capítulos. .._.. _.. _No se sabe quién es el autor.
___Está escrito en prosa.
_ ... _ o ' ' '
EVALUACiÓN DIAGNÓSTICA - 3° BÁsICO
NOMBRE: CURSO: 

FECHA: PUNTAJE: PORC ENTAJE: 

A. lee con atención el siguiente texto y responde las preguntas 1 a la 8.
El león y la zorra
Un león fingía que estaba enfermo: con este engaño hacíavenir asu cueva atodos los animales, y cuando los
tenía allí los mataba.
Llegó también [azorra; pero, no fiándose, dijo desde afuera al león que sentía mucho su enfermedad. El león,
viendo que no entraba, dijo:
¿Por quéno entras? LDesconfías de mí, cuando estoy tan débil que, aunque quisiera, no me sería posible
hacerte daño?Entra, pues, como los demás.
Entonces la zorra respondió -Esto es lo queme infunde desconfianza: que veo aquí seguramente las huellas
de losque han entrado, pero no veo las de los que han salido.
Esopo
1. El león y la zorra es el ítulo de'
a. una leyenda. c. una anécdota.
b. una fábula. d. una poesía .
2. ¿Qué personaje dice que' "sentía mucho su enfermedad" ?
a. El león. c. Esopo.
b. La zorra. d. Ninguna de las anteriores.
3. Podemos decir que la zorra era:
a. astuta y desconfiada. c. débil Ytemerosa.
b. amistosa e ingenua. d. ninguna de las anteriores.
4. 	¿Qué palabra es sinónimo de "fiándose "?
a. 	Sospechando.
b. Asustándose.
c.	 Confiándose.
d. 	Asomándose.
5. El león fingía que estaba enfermo para:
a. 	demostrar que era más débil de lo que todos creían
b. atraer a los animalesy comérselos.
c.	 atraer a los demás leonespara que lo acompañasen
d. 	atraer a los animales y dejarlos encerrados.
6. ¿Cómo se habrá sentido el león después de la respuesta de la zorra?
a. 	Contento.
b. Aliviado.
c. Cansado.
d. Frustrado.
7. 	¿Cuál es el mensaje pnncipal que nos deja este texto'
a. Loszorros son muy ingenrosos. 

b, No hay que fingir estar enfermo porque no noscreerán. 

c.	 No hay que fiarse tanto en lo que otros dicen, sino más bien en lo que hacen.
d. Al mentiroso nunca se le cree, aunque drga la verdad.
8. 	¿Por' qué la zorra desconfió del león?
a, Porque VIO en sus ojos mucha maldad.
b. Porque su tono de voz era extraño.
c. 	 Por'que ViO las huellas de animales que habían entrado a la cueva, pero no de salida.
d. Porque conocía al león y era su costumbre fingir enfermedades.
--
B. Lee el siguiente texto y responde las preguntas 9 y 10.
¿Por qué al león lo llaman "El Rey de la Selva"?
Al león con frecuencia lo llaman "el rey de la selva". Algunos afirman que es por la melena del macho.
Otros, opinan que debe este nombre asu comportamiento indiferente o de aparentar no importarle mucho lo
que pasa asu alrededor, excepto ala hora de comer. También hay quienes dicen que debe su apodo aque es capaz
de vencer acualquier otro animal y no le teme anada.
Quienes lo han visto u oído rugir señalan que no hay duda de que es un animal verdaderamente majestuoso.
Por último, otra explicación sería que desde la Edad Media este animal se tomó como emblema de muchas
casas reales y ejércitos debido asu fuerza y poder.
En fin explicaci~nes hay variasy probablemente habrán más. pero la verdadera razón probablemente la sabrá
él mismo.
9. Escribe una V si la oraCión es verdadera o una Fsi es falsa. Justifica tu respuesta en el caso de las falsas.
a. 	 __..__ .Este texto es un cuento.
- - " ---~-- ' -'- --- ._-_._----------_._.._._. ._ -----­
b. ___o El texto es1á formado por cinco párrafos
c. ._."..._En el primer párrafo se indican tres pOSibles razones para que el león sea llamado "rey de la selva".
,,---~~. ,,--
d. 	___.... EI texto concluye con que la mejor explicación es que el león fue emblema de casas reales en la
Edad Media.
10. ¿Cuál de las tres explicaciones te parece mejor?¿Por qué;
- ---_._----- - -_.__.__._------­
C. Lee el siguiente texto:
León - Mosaico
• Para hacer tu león mosaico necesitarás:
- 1 hoja de bloc. 

- lápiz mina. I 

- lápices escriptas de varios colores. 

- 4 gomas de borrar pequeñas. 

• ¿Cómo se hace?
!
1° Dibuja un león en la hoja de bloc, usando el lápiz mina. No le hagas demasiados detalles.

2° Decide los colores con que lo pintarás.

I
7
3° Pinta en uno de los ladosde la goma, con el lápiz escripto, del color que elijas (por ejemplo: café para la melena
del león).
4° "Estampa" varias veces sobre el león, usando la goma por el lado pintado. Trata de no dejar espacios grandes en
blanco.
5° Escoge otro color de escripto (ejemplo: naranja para la cara) y repite los pasos 3° y 4°.
6° Continúa estampando de este modo hasta que tengas todo el león decolores.
0
Para terminar puedesdibujarle los detalles, como los bigotes o las garras, con un escripta negro o café y... 

8° ¡Tendrás listo tu león - mosaico! 

11. El propósito de este ~exto es:
a. contar una historia divertida.
b. explicar cómo ocurrió un hecho.
c. explicar cómo se elabora un objeto.
d. opinar sobre los mosaicos.
12. 	Escribe las siguientes acciones en el orden correcto:
Pintar la goma - hacer los detalles - dibUjar - estampar.
1. '- __"" ""'_"_ .._.~_. _.. ______ 2... 

3 ....... ___..__.__._~_.______.___. ______._...... __ 4. _ _..____ ...,.,___...... .. "..._... ..____..___
13. ¿Cuál de los ocho pasos podrías quitar? ¿Por qué?
------------- -- ------- -- ------------------ -- - ----,,,- .--- ,._- -------------- - -- ----------- -----------------------------..",,-­
------,-----_ . -----.------------ ---- ---------------- --, ._----------------- ,------ - ­-- - ~-------
14. ¿En cuál de los siguientes libros podrías encontrar un texto como este'
Enciclopedia
Recetas
de las
de cocina ciencias
Revista Consejos
de
para pintarmanualidades
EVALUACiÓN DE PROCESO - 3° BÁsICO
~~_· _________________· ~ ___________ . __ M_~_. _______ . _______________ .~ _ _____ . .. __________ ~. ________ .
NOMBRE : CURSO: ___ _
FECHA: _ ,____ _______ _ PUNTAJE:__ PORCENTAJE:
A. lee con atención este texto.
Dos hermanos, uno solteroy el otro casado, tenían una granja cuyo fértil suelo producía abundantegrano,
que los dos hermanos Se repartían apartesiguales.
Al principio todo iba perfectamente. Pero llegó un momento en queel hermano casado empezó adespertarse
sobresaltado todas las IhOches, pensando:
"No es justo. Milhermano no está casado y se lleva la mitad de la cosecha; pero yo tengo mujer ycinco hijos,
de modo que en mi ancianidad tendré todo cuanto necesite. ¿Quién cuidará de mi pobre hermano cuando sea viejo?
Necesita ahorrar para el futuro más de lo que actualmente ahorra, porque su necesidad es, evidentemente, mayor que
la mía".
Entonces se levantaba de la cama, iba sigilosamenteadonde su hermano y vertía en el granero de este un saco
de grano.
También su hermano soltero comenzó adespertarse por las noches ya decirse así mismo: "Esto esuna
injusticia. Mi hermano ~iene mujer y cinco hijos y selleva la mitad de la cosecha. Pero yo no tengo que mantener a
nadie más que amí mismo. ¿Esjusto, acaso, que mi pobre hermano, cuya necesidad es mayor que la mía, reciba lo
mismo que yo?"
Entonces se levantaba de la cama yllevaba un saco de grano al granero de su hermano.
Un día, se levantaron de la cama al mismo tiempo ytropezaron uno con otro, cada cual con un saco de grano a
laespalda.
Muchosaños más tarde, cuando ya habían muerto los dos, el hecho se divulgó. Ycuando los ciudadanos
decidieron construir un templo, escogieron para ello el lugar en el que amboshermanos se habían encontrado,
porque no creían que hubiera en toda la ciudad un lugar más santo que aquél.
Anónimo europeo.
--~-- ..
1. El texto que leíste co~responde a:
a. una fábula. b. un cuento. c. una biografía. d. una noticia.
2. ¿Qué le preocupaba al hermano casado?
a. Que su hermano óbtuviera la mayor parte de la cosecha.
b. No poder ahorrar porque tenía una familia numerosa.
c. Que su hermano, teniendo más necesidad. recibiera lo mismo que él.
d. Que su hermano no quisiera casarse.
3. ¿Qué cualidad desCíibe mejor a los hermanos de este relato?
a. Optimistas. b. Alegres. e. Madrugadores. d. Generosos.
4. ¿Qué palabra no es sinónimo de "abundante"7
a. Mucho. b. Numeroso e. Pesado. d. Bastante.
5. Algunas partes del texto aparecen entre comillas (" n) porque:
a. son nombres propios.
b. son citastextuales,tomadasde un libro.
c. son las palabras textuales que piensan o dicen los hermanos.
d. ninguna de las anteriores.
6. ¿Cuál de las siguientes ideas resume mejor el texto?
a. El origen de lostemplos musulmanes.
b. La vida de dos hermanos.
e. La generosidad: un valor muy importante.
d. El origen de un templo.
,
7. En el siguiente fragmento: "Entonces se levantaba de la cama, iba sigilosamente adonde su hermano y vertía
en el granero de este un saco de grano".
¿Qué significa la palabra destacada?
..._ . _ -- ~ -~. ---
_ __ o • _ _ _ __
8. ¿Por qué el hermano casado pensaba que su hermano soltero necesitaría ahorrar más para el futuro?
------.-------- - - - ------­
- -. - - ~-...-~_. _-- ------------- - - - ----- ---~---.-.- --- - -- ---- - -------- --_._- - ~ - -.-----­
9. ¿Cómo crees que debería ser el reparto Justo de la cosecha entre loshermanos? ¿Por qué?
- ------ - - - ------------ ---------" -----------------_ ._- '" -- - ~- -- " --
10. ESCrIbe una V si es verdadero y una F, si es falso. Justifica tu respuesta en el caso de que sea falso.
a. __ _ _Los hermanos tenían un campo productivo.
b. _ ___ Los hermanos se ponían de acuerdo para reunirse en la noche. 

e __ Los hermanosse repartían en partes iguales las ganancias de la granja. 

d. __ Uno de los hermanos formaba una familia de siete personas.
e. __ El hermano soltero debía mantener al abuelo.
f. ___ Decidiero~ construir un templo en el lugar del granero del hermano mayor.
B. Lee el siguiente texto.
En India, en la ciudad de Agra, se encuentra el Taj Mahal - un enormemausoleo blanco- construido bajo las
órdenes del emperador musulmán ShahJahan, enrecuerdo de su amada esposa. Su construcción se realizó entrelos
años 1631 y 1654 Yse estima que trabajaron en ella cerca de 20.000 obreros.
Este imponente monumento se levanta en medio de extensos jardinesyfrente aun estanque en el cual se
refleja. Está cubiertopor una cúpula de mármol blanco que es la parte más conocida, aunqueen realidad el Taj Mahal
es un conjunto de edificios integrados.
Cuenta la historia que Mumtaz Mahal - la esposa de! emperador- murió al dar aluzasu hijo número catorce y
que el emperador, desconsolado, mandó construir este hermoso monumento para darleentierro y rememorarla.
También se cuentaqu~ ShahJahan queríaconstruir otro edificio idéntico, pero de mármol negro dondedescansar
después desu muerte. El emperador no pudo hacerlo, yaque uno de sus hijos tomó el poder ylo envió aprisión.
Desde allí se pasaba horas mirando el mausoleo desde unapequeña ventana. Hoy sus restos se encuentran aliado de
la mujer que amaba.
be__....J
11. ¿Cual es el tema central de este texto"l
a. La tristeza del emperador Shah Jahan.
b. La historia del Taj Mahal.
c. Las características de la arquitectura musulmana.
d. Los sepulcros de los emperadoresen la India.
12. Podrías encontrar este texto en:
a. un libro de poemas.
b. un libro de cuentos modernos.
c. un libro de adivinanzas.
d. un libro de viaJes.
13. La construcción del Taj Mahal demoró:
a. tresaños. c. veinte años.
b. trece años. d. veintitrés años.
14. El Taj Mahal es:
a. un palacio imperial
b. un templo hindú.
c. un mausoleo muwlmán.
d. una estatua conmemorativa.
15. El emperador no pudo construir otro mausoleo porque:
a. estaba demasiado apenado por la muerte de su esposa.
b. no había suficientes obreros.
c. fue arrestado por uno de sus hijos.
d. no le quedaba dinero.
16. ¿Cuál es el mejor título para este texto?
a. Las obras de Shah Vahan.
b. El amor.
e. Monumento al amor.
d. La traición de un hijo.
17. Numera de acuerdo al orden en que suceden las sigUientes oraciones.
a. __ El hijo de Shah Jahan toma el poder.
b. ___ _Muere el emperador.
c. __ Muere Mumtaz Mahal.
d. _ _._ El emperador es tomado prisionero.
e. __ Comienza la construcción del Taj Mahal.
18. ¿Qué te pareció este texto? ¿Por qué')
----------------_._-_..,," _ ..
19. Señala una caracteríl;ticas de:
a. Shah Jahan:_______________ - ----------- .. -- ....--..-._--"'------------..
b. El hijo: ~_. __~.~._____._________________ .________""_.• ._ ~______
EVALUACiÓN FINAL - 3° BÁsICO
_ _ _ _ _ _ _ _ _ _ _ _ _ _ • _ _ _ _ _ _ _ _ _ _ _ _ _ _ _ _ _ M_~ _ _ _ _ _ _ _ _ _ _ _ _ _ _ _ ~~ • __ _ ~ _ _ _ _ _ _ _ _ _ • _ _ _ _ ~~ _ _ _ _ _ _ _ _ • _ _ _ •
. 

NOMBRE: CURSO: __
FECHA: PUNTAJE: __ PORCENTAJE:
A. Lee (on atención este texto.
Ankatu, aun año desu liberación
El 29 de Febrero del 2005, Ankatu ("Señor de los cie·
los" en mapudungunl un macho de cóndor andino, fue
liberado junto a otros ejemplares hembras de la misma
especie (Rayén y Guacolda). Ankatu, al igual que los
demás, es un ejemplar nacido en cautiverio en el Centro
de Rehabilitación deAves Rapaces y criado por sus pro·
pios padres, ejemplares adultos que están imposibilitados
de volar producto de lesiones de caza yla tenencia ilegal
por parte del hombre.
La vida deAnkatu comienza aforjarse el6 deEnero del
2003 en la tranquilidad del recinto y caja de nidificación
de la pareja reproduct0radel Centro.
Los cuidados que le brindan los padres son diarios y
están lejos de las dificultades que deben enfrentar los
cóndores de vida libre para alimentar y criar a sus pollue·
los. Durante losprimeros meses de crianza, a los padres
se les alimentaba con una gran variedad y cantidad de
carroñapara queel crecimientodel polluelo se desarrolla·
ra sin dificultad.
A los sietemeses de edad, cuando Ankatu había como
pletado su plumajede vuelo, fue trasladado aotro recinto,
donde pudiera socializar con ejemplares de su misma
edad y con otros ejemplares adultos. Ya a los 2 años,
Ankatuestaba listo parainiciar suviaje final hacialas mon°
tañas de la cordillera andina; ahí iniciaría la verdadera vida
de un cóndor en su hábitat natural. Antes, sin embargo,
debió completar su aprendizaje einsertarse ala población
de cóndores salvajes. Sus témicas de vuelo y socializa·
ción, necesarias para encontrar alimento, se desarrollaron
rápidamente y él los dos meses de su liberación yexte·
nuante seguimiento por parte de nuestro equipo, lo divisa·
mos volando. El último avistamiento de Ankatu, fue en
Abril del 2005, cuando fue rastreado mediante radiotele·
metría y observado junto aun grupo de cóndores volando
en lasinmediaciones del Río Colorado (Cajón del Maipo).
Apesar del seguimiento durante los meses siguientes,
no se obtuvo ninguna señal de Ankatu hasta Febrero del
2006, cuando recibimos la emocionante noticia de que
Ankatu, nuestro cóndor, sigue surcando los cielos andi·
nos. Dos personas nos contactaron para contamos que
divisaron aun cóndor marcado con una etiqueta numera·
da con el número 28, en las inmediaciones de Farellones
yValle Nevado comiendo junto acóndores silvestres.
El acierto fotografico es de nuestro amigo Jorge
Giuliano, aquien con muchísima emoción hemos recibido
para conocer los detallesde este encuentro tan importante
y que en este relato hemos querido compartir con ustedes.
jjiQueel cóndor de los Andes sigadeleitándonos con
su belleza!!!
Adaptación del artículo escrito por: Víctor Escobar.
Publicado 5 de marzo de2006
http://www.unroch.cI
1. Marca la opción que corresponda:
1. El texto que acabas de leer lo podrías encontrar en:
a. una revista acerca de aves de Chile. c. un libro de mitosy leyendas.
b. un libro de cuentos de aves de rapiña. d. una revista de cómic.
2. El texto se trata de:
a. la historia de la crianza de una familia de cóndorescomo mascotas.
b. la historia de un 'cóndor nacido en cautiverio y su liberación.
c. los avistamientas de cóndores salvajesen los faldeos de Valle Nevado.
d. las técnicas para el rastreo de aves silvestres.
I
i
3. Ankatu fue liberadq:
a. A la edad de do1años. c. En enero del 2003.
I
b. A los siete meseg de edad. d. En febrero del 2006.I
4. (Qué Significa el nombre Ankatu?
a. macho de cóndor. c. nuestro cóndor.
b. cóndor andino. d. señor de los cielos.
5. Rayén y Guacolda son.
a. dos cóndoressi Ivestres. c. dos cóndores hembra.
b. los padres de Ankatu d. trabajadores del Centro de Rehabilitación de Aves Rapaces.
6. Los padres de Ankatu no pueden volar porque:
a. fueron heridosppr cazadores. c. nacieron en cautiverio.
b. fueron recogidos para ser rehabilitados. d. no conocieron a sus padres.
7. El título del texto se escogió porque:
a. Ankatu sería liberado a la edad de un año.
b. se cuenta la historia de Ankatu despuéSde un año de que ha sido liberado.
c. se cuenta la historia de Ankatu cuando falta un año para que pueda ser liberado
d. ninguna de las anteriores.
-----
8. Encierra las afirmacionescorrectas, en relación al texto.
a. Ankatu es el único ejemplar nacido en cautiverio que ha sido liberado.
b. Un cóndor nacido en cautiverio, nunca podrá adquirir las técnicas para sobrevivir en libertad.
c. El autor de este artículo es amante de los cóndores.
d. Ankatu aprendió rápidamente las técnicas de vuelo y socialización necesarias para encontrar su alimento_
e. Un cóndor nacido en cautiverio siempre necesitará que lo ayuden a obtener su alimento_
f. El apr-endizaje con los pares fue muy importante para la adaptación de Ankatu a su hábitat natural.
g. En el año 2006, el autor de este artículo pudo ver a Ankatu liberado.
h. El hombre le ha hecho daño a los cóndores.
9. ¿Por qué fue necesario que Ankatu estuviera con otros cóndores de su edad antes de ser liberado')
--~- - -----
_-_0-- _ ,___
10. ¿Por qué crees quelel autor se sintió motivado a escribir este texto')
.._--------------- -- -------­
11. ¿Qué te parece la dbra que realiza el Centro de rehabilitación de Aves Rapaces? Fundamenta tu respuesta.
-------______0----- . __________•______ _ _ __~
-------------- --..
. ._ _ _ _ _ _ _ _ • _ _ _ _ _ _ - . - . - -_ _ _ _ _ _ _ _ _ _ _ _ _ _ _ . . . 0 ' _ _ _ __ __ _ _ _ _ _ _ _ _ _ _ _ • __ . " • • - _ _ _ _ _ _ _ • _ _ __ -- - - - - - - - - -- - - - - . _ _ _ __
12. Ordena temporal mente, anteponiendo un número delante de cada uno de estos hechos.
_____ Es vrsto volando y comiendo con cóndoressilvestres.
____ El 6 de enero de 2003, nace Ankatu.
____.__Giuliano fotografía a Ankatu .
.... ____ Ankatu es trasladado a un nuevo lugar para socializar con ejemplares de su misma edad ycon otros
ejemplaresadultos. 

________ Ankatu es avistado en el cajón del Maipo. 

..___.. ___29 de febrero de 2005, fue liberado Ankatu.
13. Ubica la siguiente inlformación en loscasillerosque correspondan
a. Nuestro cóndor sigue surcando los cielos andinos.
b. Sus padres le brindan cuidados diarios.
c. A los siete meses es llevado a socializar con otros ejemplares.
d. 29 de febrero de 2005.
,---.., ,---, 	 ". .... .... ,--­
¡ :Crianza l
I
___) Preparación : Liberación :
I
Avistamiento
'-- ._' 	 ....... , ..' '-- ...' 

14. Subraya con color azul los Hechosy con rojo las Opiniones.
a. Ankatu nace en cautiverio_ 	 d. El seguimiento de aves es agotador.
b. El recinto de criat:lza es muy tranquilo. 	 e. La fotografía de Ankatu fue un acierto.
I
c. Ankatu aprendió técnicas de vuelo. 	 f.El cóndor es un ave hermosa.
15. Compara y señala dos diferencias entre los cóndores que crecen en cautiverio ylos que crecen en libertad.
CÓNDWRES EN CAUTIVERIO 	 CÓNDORESEN LIBERTAD
16. Encierra en una cuerda la palabra correcta para completar cada oración.
a. El texto "Ankatu, a un año de su liberación" es un texto _ ..........____ ___ .._.-- ,
(dramático - informativo - literario)
b. El texto está escrito en._____ ____
I
(verso - prosa - diálogo)
c.	 El texto corresponde a una._..__.__ 

(noticia - fábula - leyenda) 

d. El texto está formado por varios____.___ _________ ___... 

(versos - párrafos - capítulos)
Jf!GJ
LC:1~~
DIPLOMA DE HONOR
El Programa Gran Travesía iite;.)ade 3° Básico le otorga el presente Diploma
a _ ___ - - _ _____.
Por haber realizado con entusiasmo este viaje de 24 lecturas.
Profesor(a)Director del colegío
(
Programa de
Comprensión Lectora
Me gusta leer
calvinland Hobbes
I
¿sabt qUién construyó
el pri'J,er avión de motor?
las Plr ntas
Saludos giratorios
I
Pizza deI
atún y aceitunas
¡Ven ~ conocernos! Parque
NaC¡+ al conguillío
Prevenir... ¡NO cuesta nada!
I
El 	Pintor Tuo lan
Perico y el Viajero
I
¿Por Qué leer las etiquetas de
I
los ali¡mentos?
Un jOXlen con mucho genio
Cuidados en el uso de la energía
¡Conoce el Plan Deyse!
Ades. Soya+sabor
los antioxidantes de la A
a la Té
El trébol de cuatro virtudes
Instrucciones para tratar
a un monstruo
Descubrimientos por accidente
• 	Historias de castillos
• 	El palo de lluvia
El asalto
• Ant Bully, las aventuras de lucas
Ficción prehistórica y el cartero
de Einstein
Santillana

Manual del docente

  • 1.
  • 2.
    •••••••••..,•••.••••••.•••••••• Indice UCCIÓN 5 7 7 81.2. riterios de aproximación al texto 1.3. odelo interadivo de comprensión ledora 8 1.4. Mapas de progreso del aprendizaje y niveles de logro 10 1.5, ~abilidades de comprensión lectora: Pisa y Ledores en Red 14 11. CARACTERíSTICAS DEL PROGRAMA 20 ' t 1, Objetivos 20 2, Composición y estructura 20 3, Característicasy estructura de los libros y actividades 21 111. SUGERENCIAS METODOLÓGICAS 25 1, Recomendaciones para las lecturasy as actividades 25 2, Preselfltación del proyecto a los alumnos 25 3, S uge~encias para organizar una sesión de trabajo 27 IV. CUADROS GENERALES 28 Características de los textos por niveles Lista de títulos, género textual, habilidades trabajadas y modalidad de trabajo Propuesta desarrollo de programa clase a clase Cuadro 1: 28 Cuadro 2: 28 Cuadro I 3: 31 Cuadro : 33 Sugeren ias Plan Ledor Alfaguara
  • 3.
    ••• •••••••• •••••••••••••••• V. EVALUACIONESy REMEDIALES VI. S UdERENCIAS METODOLÓGICAS POR LIBRO • Presentación del libro • eLladro de habilidades trabajadas • Actividades remediales - Propuestas de nuevas actividades para desarrollar con el texto • Actividades de ampliación o profundización - Propuestas de nuevas actividadespara desarrollar con el texto - ;f..ctividades de ampliaCión Lectoresen Red • So ucionario VII. Cu DRO PARA EL REGISTRO DE RESU LTADOS: EVALUACIONES VIII. SO~UCIONARIOS - SolGcionarios Fichas Remediales - Sol~ciona rios Evaluaciones IX. BIBLIOGRAFíA PARA El PROFESOR X. AN~XO : MATERIAL FOTOCOPIABlE - Fichas remediales I - Fichas remediales 11 - Fichas remediales I11 - Evqluación diagnóstica - Ev~luaClón de proceso - Evaluación final I 34 36 128 132 132 140 146 147 147 153 159 165 170 175
  • 4.
    I •••••••••••••••••••••••••••••••• • 1. Introd "iNOme gusta leerl ¡Qué ~burndo el libro! ¡No entiendo nada de lo que leol..." son algunos de los comentariosy reclaros que a diario escuchamos decir a nuestros estudiantes. Esta frustración y desánim tiene causas diversas y muy complejas, que Involucran tanto a la familia como a la socieda en su conjunto. En medio del dilema, el docente sigue pensando en lasestrategias que pue an hacer de sus alumnosy alumnas lectores competentes que encuentren en la lectura u momento de aprendizaje y disfrute. El "Programa de Comprensión Lectora: 7:a ~. Í1 nace con I propósito de ser el mejor aliado para uno de losdesafíos mayoresu que debemos enfrentar lo docentes en el aula. Tradicionalmente la ledurJ ha sido asumida como una tarea de simple decodificación, descontextualizada del myndo de los nlllOSy niñas, entrenada de manera mecánica y superficial. Como resultado tenemos estudiantes desmotivados e ineficientes que fracasan enI el ejercicio de esta competencia fundamental para la adquisición autónoma del conocimiento. Los débiles r'esultados que el país ha obtenido en las mediciones internacionales (en la prueba PISA muestran que estamos muy por debajo del promedio de los países evaluados, arrojando solo un 5% de alumnos capaces de inferir información y evaluar críticamente lo leído)', son la evidencia de que nd estamos cumpliendo losestándaresaceptables para un país en desarrollo, No obstante, Ids docentes no debemos centrar nuestras energías en mejorar estadísticas, sino que en trabajar para inyectar en nuestros métodos de enseñanza mayor eficacia y en especial, entLlsiasmo y encanto por la lectura, Transmitir a nuestros estudiantes el valor y la riqueza de la Jxperiencra lectora, no es una aventura fácil, requiere creatividad, compromiso, perseverancia y método. Un niño o niña que no comprende lo que lee se ve afectado en todos 105 ámbitosde su desarrollo personal, por lo tanto, mejorar la comprensión lectora requiere de un esfuerzo de la sociedad en su conjunto, esto incluye a la familia y la escuela. De este modo es un desafío que debe comprometer a todas las áreasde la enseñanza y no centrarse exclusivamente en "Lenguaje yComunicación", ya que sus defiCIencias y logros afectan a todas las disciplinas. Esclaro que el aprendizaj1 está estrechamente vinculado con la comprensión, por lo tanto, que un niño(a) comprenda lo que lee significa que está en mejores condiciones de resolver I un problema matemático o cualquier desafío que se le presente en el desarrollo de todas lasI asignaturas. Por esta razó , el programa quiere ser una invitación a todos los integrantes de la comunidad educativa, a nque el eje esté pensado para la clase de "Lenguaje y Comunicación". Sabemos que existe una enorme necesidad por parte de losdocentes de contar con materiales did'cticos de calidad, Que sean motivadores, novedososy diversos. El "Programa de Compre sión Lectora: ?:.- ", ha sido creado con la idea de que cada lectura sea un viaje pilotea o por los mejores exploradores, nuestros alumnos y alumnas. Así, cada libro se transfor a en una travesía para explorar los miles de universos que la lectura nos abre y que jun o a la interacción con el nrño se ve infinitamente enriquecida y mejorada. Esperamos entonces, que stas travesías faciliten el complejo recorrido de nuestros estudiantes por e camino de la comprensión lectora. , 1 .. Evaluaciones I Inter acionales PISA (Programme tor International Student Assessment)" en el portal del Mineduc- Simee: http/lwww.simee.cl1ndex. php?ld-100. Para mayo' información ver Competencias para la vida,Resultados de los estudiantes chilenos en el estudio PISA 2000 Unidad de ( , meulO y Evaluación, Inrsteno dP Edueacion, le
  • 5.
    ••••••• ••••••••••••••••••• • PROGRAMADE COMPRENSiÓN LECTORA Gran Travesía 1 a 8° básico r-iaPara el i alumno(a) I I I J I I I I I ¡ I ! ¡ ( I I ¡ I I I I I -1 I I I I : I I I I I I ~ I I I I I I I Para el profesor Carpeta individual y por curso: l!______ _ - 1 libro apertura IM - 24 libros de lecturas yactividades .-­ - Presentación, objetivos y fundamentos del Programa de Comprensión Lectora (MPA-PISA). - Modalidad de aplicación. Guía del - Sugerencias metodológicas profesorr---[ para cada libro (solucionaria, r I remediales, profundización...). I I - Evaluaciones generales ,•I (diagnóstica, de proceso y final). I I - Cuadro de avance. t LI J 1 I I I I I I ----1 I r 1Lectores en Re Plan Lector L ____ _ Asistencia técnica - Aplicación Lectores en Red (textos literarios) - SugerenCIa del Plan Lector anual I J - Atención especializada. - Apoyo pedagógico (herramientas para potenciar la gestión en el aula). _ JI
  • 6.
    '-' .. 1. FUNDAMENTOSTEÓRICOS -, En este capítulo se presentan algunas definiciones y explicaciones previas necesarias para comprender los fundamentos del programa ~a 1.1 TEXTO y PARATEXTO ¿Qué es un texto? El texto (del latín textus: tejido o entramado de distintos elementos relacionadosentre sí), esuna unidad de comunicación codificada mediante un sistema de signos lingüísticos o icónicos, coherente y cohesionada, producida por uno o varios enunciadores, con significado unitario, extensión variable y concebida dentro de una situación comunicativa determinada. ¿Qué es un paratexto? El paratexto (del griego pará: aliado de) y del latín textus - tejido, corresponden a todos aquellos elementos de tipO verbal y gráfiCo que rodean y sirven para opti mizar la decodificación del texto, ya que tienen la función de complementar su significado. Entre estos elementos es posible distingUir: PARATEXTO DE AUTOR: SU nombre, pseudónimo prólogo, título, dedicato 1 negritasy cursivas, subre ! explicativa, etc. ¡ epígrafe, pl·efacio, ia, ilustración, vado, nota PARATEXTO EDITORIAL: Editor, ilustrador, imágenes, tapa, catálogo, el uso de negritas y cursivas, cuadros, tablas, subrayado, esquemas, mapas, etc. TIPOS DE TEXTOS Y PARATE rOS: Lingüísticos: el mensaje E sentregado con palabras. Iconográficos: el mensajEesentregado a través de imágenes, ilustraciones, infografías, esquemas, mapas, etc. La indagación no solo en lostextos, sino que también en los paratextos, es fundamental en la construcción del sentido durante el proceso lector. Es por esta razón que el corpus de textos seleccionados para el proyecto abarca textos tanto lingüísticos, iconográficos como mixtos.
  • 7.
    - - -- - - - - -~ ~ 1.2 CRITERIOS DE APROXIMACiÓN AL TEXTO El Programa 4~~'!a., de 1° a 4°, básico plantea una aproximación funcional a la categoría de texto, es decir, se focaliza en el propósito comunicativo general del texto, más que en su estructura o rasgos internos. Considerando que no hay unanimidad en el tema y que varian lasclasificaciones textuales de un autor a otro, hay que indicar que la siguiente propuesta busca simplemente clarificar los criterios utilizadosen la selección de las lecturas. 1. Textos que cumplen una función estética o literaria: son aquellos textos cuyo propósito comunicativo esencial es transmitir una creación estética para el placer y entretenimiento del lector. Ejemplos: cuentos, poemas, fotografías artísticas, pinturas, ilustraciones, etc. 2. Textos que cumplen una función informativa o explicativa: son aquellos textos cuyo propósito comunicativo esencial es entregar informaciones, datos, explicaciones o descripciones sobre distintos aspectos de la realidad. Ejemplos: noticias, entrevistas, artículos científicos, explicaciones de enciclopedias, cuadros estadísticos, esquemas conceptuales, infografías, etc. 3. Textosque cumplen una función normativa o instruccional: son aquellostextos cuyo propósito comunicativo esencial es entregar indicaciones para ejecutar una tarea o normas que deben cumplirse y respetarse. Estos textos podrían incluirse dentro de los informativos o explicativos, ya que también, básicamente, informan al lector. Sin embargo, asumiendo la especificidad de estos textos, Gran Travesía propone trabajarlos de manera independiente. Ejemplos: recetas, leyes, reglamentos, manuales de instrucción, etc. 4. Textos que cumplen una función argumentativa o persuasiva: textos cuyo propósito comunicatiVO esencial es convencer al receptor sobre la validez de una opinión o punto de vista o persuadir para obtener un resultado de parte del lector. Ejemplos: defensas, cartas al director, críticas, columnas de opinión, textos e imágenes publicitarias, etc. 1.3 MODELO INTERACTIVO DE COMPRENSiÓN LECTORA ¿Qué entenderemos por lectura? Ciertamente el concepto de la lectura ha ido evolucionando rápidamente en las últimas décadas. Actualmente existe bastante consenso en entenderla como un proceso de construcción del Significado a partir de la interacción entre el texto, el lector y el contexto. A la luz de este modelo explicativo, cada uno de los elementos anteriormente mencionados cumple una función fundamental en el proceso de construir la comprensión del texto.
  • 8.
    - El lectorparticipa activamente en la construcción del significado del texto, basándose en sus experiencias y conocimientos prevIos, pues estos le sirven para dar sentido a lo que lee. - El texto y el potencial de información (textual y paratextual) que puede entregar a modo de claves de interpretación, son utilizadas por el lector en la medida en que son necesarias para construir el significado. - El contexto, por último, se debe entender como las circunstancias socioculturales en las que se desarrolla la activi·dad de lectura, y que también interactúa con el lector y el texto Parte del contexto es el propósito por el cual se lee. En el contexto de este modelo interactivo de la lectura, el conOCimiento previo relevante, adecuadamente activado, cumple un rol fundamental en el proceso de construcción del significado por parte del·sujeto. Estos conocimientos constituyen esquemas cognitivos que son actualizados por el lector y que facilitan la comprensión mediante la reconstrucción del contenido esencial del texto y la realización de inferencias e interpretaciones. ¿Qué es el conocimiento previo? Es una construcción multidimensional que incluye distintas modalidades del conocimiento (.general, específico, sobre la estructura textual y metacognitivo). Este tIpO de conocim iento puede ser parcial o total; sin embargo, cuando es erróneo se habla de preconceptos yes necesario generar un cambio conceptual para poder dar inicio al proceso lector. La teoría de los esquemas explica de qué manera la información contenida en el texto se integra a los conocimientos previos del lector e influyen en la forma en que comprende lo que lee. De este modo se entiende la lectura como el proceso a tt-avés del cual el lector trata de encontrar la configuración de esquemas o redes, en las que se almacena en el cerebro lo que se aprende, apropiadas para explicar el texto en cuestión. Tipos de conocimientos que se pueden activar durante el proceso de lectura CONOCIMIENTO GENERAL o DEL MUNDO. Se refiere al conocimiento o saberes (competencia enCiclopédica) del mundo fíSICO y social en que vive el lector y que condicionan la comprensión de los textos que lee. CONOCIMIENTO ESPECiFICO. Se refiere al área o campo concreto que trata un texto. Por ejemplo, una persona que tiene conOCimientos sobre un área determinada activará sus esquemas mentales sobre dicho tema apenas se enfrente al texto. Esto favorecerá la tarea de la comprensión, debido a la facilidad con que la información nueva se relaciona e integra con la preexistente. CONOCIMIENTO SOBRE LA ESTRUCTURA TEXTUAL. Este tipo de conocimiento actúa de la misma manera que el conocimiento específico, pues en la medida en que el lector tiene manejo de la estructura (forma: superestructura y contenido: macroestructura) del texto, sabe qué tipo de información puede encontrar en él. De esta manera, pone en marcha las estt-ategias lectoras más adecuadas a las características del tipo de texto que enfrenta.
  • 9.
    CONOCIMIENTO METACOGNITIVO. Lametacognición es la regulación que una persona tiene de su propio conocimiento. En el contexto del proceso lector, la metacognlclón está orientada hacia trescategorías o variables: el lector y sus potencialidades, las tareas o análisis de las actividadescognitivas que se deben realizar durante el desarrollo del proceso y las estrategias que se pueden poner en práctica para optimizar la eficacia de la lectura. ReCURSOS COGNITIVOS. Son lasestrategias cognitivas que puede poner en juego el lector con el fin de optimizar la eficacia en la construcción del significado del texto; como, por ejemplo, crear imágenes mentaleso asociar, identificar ideas importantes, inferir, anticipar, sintetizar. formular preguntas. Cuando leemos un texto debemos poner atención a todos los elementos portadores de significado que pueden contribuir a la construcción de sentido. Por esta razón, especial cuidado debe tener la revisión o exploración de elementos textuales y paratextuales, ya que se vinculan con los esquemasde conocimientos del lector. El enfoque psicolingüístico plantea que el sentido del texto no se encuentra en las palabras u oracionesque conforman el mensaje escrito. sino más bien en la mente del autor y en la del lector cuando reconstruye el texto en forma significativa para él. De la misma forma, quienes componen el significado son específicamente los lectores. A partir de lo anterior, podríamos decir que no hay significado en el texto hasta que el lector se lo otorga. Es así como, este proceso de dar sentido al texto será posible solo SI el lector escapaz de encontrar en su memoria la configuración de esquemasque le permitan explicar el texto en forma adecuada, es decir, va agregando cada una de estasexperienciasa su esquema de lo que lee. Una persona que se enfrenta por primera vez a una experiencia de lectura, no dispone de esquemas para activar un conocimiento determinado y la comprensión será muy difícil, si no impOSible. L ! MAPAS PE _~~OGRESO DEl APRENDIZ~JE_y NIVELES DE LOG~O ¿Qué son los MAPAS DE PROGRESO del aprendizaje? Los mapas de progreso (MPA) son una descripCión concisa de la secuencia de aprendizaje de un eje determinado del currículum, en este caso de la comprensión lectora, desde Primer Ano Básico hasta Cuarto Año Medio. La secuencia de aprendizaje de los mapas de progreso está organizada en siete niveles. • Cada nivel expresa determinadas expectativas de aprendizaje o lo que las niñas y los niños deben haber aprendido en el transcurso de dos años escolares. Los mapas de progreso ofrecen un marco de referenCia compartido a nivel naCional para evaluar los aprendizajes. (';3 Permiten vincular la evaluación del aula con los resultados del SIMCE y los niveles de logro.
  • 10.
    MAPAS DE PROGRESODE LECTURA NIVEL 7 SOBRES.A.LlENTE Lee comprensivamente variados tipos de texto de carácter analítico yreflexivo. Interpreta y relnterpreta, a partir de énfasisy matices, sentidos globales del texto o de partessignificativas del mismo, que expresan ambigüedades, contradiccioneso posturas poco claras. Evalúa la calidad del texto y la pertinencia de su estructura textual, estilo ycoherencia interna. NIVEL 6 Lee comprensivamente variados tipOS de texto que le permiten construir diferentes visiones de mundo. Interpreta yrelilterpreta sentidos globales del texto a partir de inferencias complejas e información del contexto sociocultural de su producción. Identifica recursos expresivos que potencian el sentido general de la obra. Evalúa la validez de 105 argumentos o planteamientos presentes en los textos NIVEL 5 Lee comprensivamente textos con variadas estructuras convencionales y no convencionales, que abordan temas de diversos ámbitos. Interpreta el sentido global del texto según las posibles perspectivas dél emisor o del receptor. Evalúa lo leído, comparándolo con su postura o la de otros, frente al tema. NIVEL 4 Lee comprensivamente textos con estructurasvariadas, con elementos compleJos, que abordan temas de diversosámbitos. Extrae información explícita de elementos complementarios que precisan o amplían la información central. Interpreta sentidos de detalles y de partesdel texto y los relaciona con su sentido global. Opina sobre lo leído, comparando el contexto sociocultural presentado en el texto con el propio o con la actualidad. NiVEL 3 Lee comprensivamente textosde estructurasvariadas, con algunoselementos complejos, que abordan temas de diversosámbitos. Extrae información explícita relevante distingUiéndola de la accesoria. Infiere relaciones de causa, efecto y secuencia, integrando detalles relevantes del texto. Comprende el sentido global del texto, Integrando la información extraída. Opina sobre variados aspectos del texto, apoyándose en información explícita e implícita, e integrando susconocimientosespecíficos sobre el tema. NIVEL 2 Lee comprensivamente textos de estrudura Simple que abordan contenidos reales o imaginarios, algunos de los cualespueden ser poco familiares. Extrae información explícita, distinguiéndola de otras próximas y semejantes. Infiere relaciones de causa, efecto y secuencia referidasa informaCión central del texto.
  • 11.
    __J"--. _ ___ • _ _ _. __ _~ . --,, ~ ~ .~ ~ _ ~~·I~ Comprende el sentido global del texto integrando información explícita e implícita. Opina sobre contenidosde lo leído, apoyándose en la ínformación extraída. N IVEL 1 Lee comprensivamente textos breves ysimples, que abordan contenidos reales o imaginarios que le son familiares. Extrae información explícita evidente. Realiza inferencias claramente sugeridas por el texto. Comprende el sentido global a partir de información destacada en el texto. Da sus opinionessobre lo leído, apoyándose en información explícita y en inferencias realizadas. ¿Qué son los Niveles de logro? • A partir del año 2007, los resultados del SIMCE serán entregados indicando 105 niveles de logro de los alumnos. El SIMCE es un instrumento de medición nacional que evalúa los conocimientos y habilidades decla"ados en 105 OF YCMO de los planes y programas. • Los nivelesde logro muestran cómo estosobjetivos y contenidos son alcanzados con distintos grados de dominio por los alumnos(as). Lo anterior permite establecer metas de aprendizaje mucho más significativas, al poder visualtzar grupos de estudiantes que demuestran aprendizajescualitativamente diferentes. ¿Cómo se relacionan los mapas de progreso y los niveles de logro con el Programa de Comprensión Lectora? Los mapas de progreso nos entregan las competenciasclaves de la comprensión lectora que debemos formar en nuestros alumnos(as). Este programa se hace cargo de dichas competenciasdesarrollando 24 niveles de comprensión lectora, que abarcan desde 1° a 8° básico Dentro de cada curso se encuentran distribuidos en niveles de logro (inicial, intermedio y avanzado). De este modo, los docentestienen una herramienta para enfrentar la diversidad de aprendizajes que se dan en el aula.
  • 12.
    1---1 20. Intermedio 21.Avanzado 22. Inicial L--­S-----,O r­23. Intermedio 24. Avanzado Ni~el3 Ni~el 4 r NIVELES DE LOGRO MPA - GRAN TRAVESÍA 1, Inicial 2. Intermedio 3. Avanzado Ni~el 1 f 4 Inicíal I 5. Intermedio 6. Avanzado 7. Inicial 8. Intermedio 9. Avanzado Nijel2 10. Inicial 11. Intermedio 12. Avanzado 13. Inicial 14. Intermedio 15. Avanzado 16. Inicial 17. Intermedio 18. Avanzado 19. Inicial Distintas tipologías textuales (según su función): - Estética o literaria, - Informativa o explicativa, - Normativa o instruccional, - Argumentativa o persuasiva.
  • 13.
    - - -- - - - -~ ~ ~ DEFINICiÓN NIVELES DE LOGRO: G RAN TRAVESíA En este nivel, los alumnos(as) no han alcanzado las metasde aprendizaje del nivel intermedio, o las han alcanzado de manera poco consistente o con menos frecuencia en el tiempo. En este nivel, los alumnos(as) han alcanzado un nivel de comprensión lectora básica y superficial. Son capaces, por ejemplo, de extraer información explícita y hacer inferencias evidentes. En este nivel. los a!umhOs(as) han alcanzado un nivel avanzado respecto a la media. Son capaces por ejemplo, de extraer información implícita más compleja yformular opiniones elaboradassobre la lectura. 1.5 HABILIDADES DE COMPRENSiÓN LECTORA Pisa y Lectores en Red Lectores en Red es un proyecto de Alfaguara Infantil y Juvenil que ofrece, junto con su catálogo de lecturas, actiVidades y evaluacionescomplementarias en línea para apoyar la labor pedagógica de los docentes. La propuesta de actividades apunta a desarrollar las habilidades que mide PISA PISA es un instrumento internacional de evaluación de las habilidades de comprensión lectora, que busca medir las competenCias lectoras en cinco destrezas fundamentales: 1. Comprensión global. 2. Obtención de información. 3. Elaboración de una interpretación 4. Reflexión sobre el contenido. 5. Reflexión sobre la forma.
  • 14.
    DESTREZAS DE COMPRENSiÓNLECTORA Capacidad de entender la idea global de un texto, requiere que el lector juzgue el texto desde una perspectiva amplia. "-=--='-----=c'-omp _______EL...,...;:_-'-_rensíón glo a1==--=:=:Jt­ 1I Obtención de inforrr aCIón 11- - •.!-~~-- Requiere del lector explorar el texto y extraer IL- información específica que aparece explícita I, en el texto. !~ Reflexión sobre el con enido ft.. , ~ ~~I~~~.~_ ________~~,_~t~~~r-- Ir Reflexión sobre la f4rma r_LI1 ~~ ~~~~~~~~~~~I~___..__ . ' Capacidad de hacer inferencias, comparar y contrastar la información. Requiere que el ledor relacione la información con conocimientos procedentes de otras fuentes; y la contraste con su propio conocimiento del mundo. Implica que el lector se distancie del texto, lo juzgue objetivamente yevalúe su calidad y relevancia, desde su estructura y aspedos formales.
  • 15.
    --- -- Para eldesarrollo de este programa nos pareció importante basarnosen 105 descriptores que Lectores en Red tiene establecidos, ya que el desglose detallado de habilidades con que consta este programa, nos permitió diseñar variadas actividades que apuntan a las cinco habilidades ya mencionadas. A modo de ejemplo señalamos algunos de los descriptores utilizados para la propuesta de actividades, por habilidad. I ~ • Anticipa el contenido del texto basándose en la lectura, con mayor l' Com~rensión independencia de la imagen. 1: globa • Comprende el significado global del texto sin apoyo de la imagen. 1: • Identifica 10 5 hechosde la narración y los retiene en la memoria.I :1 I • Identifica personajes, acciones, pasos, circunstancias.Obter cióni Identifica rasgoscaracterísticos de los personajes.de intormación • Identifica conceptos centralesy sus características. • Reconstruye historias sencillasexplicitando información sugerida. ElabJ aciónINICIAL • Anticipa el significado del texto y contrasta su hipótesis después de leerlo. I de u1a I • Justifica sencillamente las emociones que le despiertan loseventos y inter~ retación personajes de un cuento. Opina sencillamente sobre el contenido (en qué está de acuerdo con la li I RetJ ión sobre historia y en qué no lo está). el cor tenido • Identifica lo que ya sabe del tema. I Conoce la estructura básica de un texto narrativo canónico. Refle I ión sobre Descubre claves textuales con ayuda externa. la forma _ , • Reconstruye la idea global de la historia con mayor independencia de la rensión imagen.Com~I globé l .-:.I • Explica para los demás textos sencillos sin apoyo de la imagen. • Establece redes léxicassencillascon andamiaje. !INTERMEDIO • Recupera las marcas espacialesy temporales que determinan el marco.Obterón de in ormación • Vincula a personajesy acciones. I
  • 16.
    ElabO[ ciÓn de un inter/).etación Reflex ón sobre el con enido Reflexión sobre la forma . ¡ • Caracterjza a los personajes o acciones. • Infiere las emociones y motivaciones de los personajes en historias sendllas a partir..'de acciones prominentes. • Infiere el significado de palabras a partir del contexto. • Juzga las acciones realizadas por los personajes. • Reconoce distintostiposde textos, partir de su estructura o silueta. • Renarra la historia leída manteniendo el orden temporal yreponiendo relaciones básicas de causa y consecuencia, • Reconoce el conHicto central de la historia. • Reconoce las partes de un texto con estructura canónica (marco, complicación, resolución o introducción, desarrollo, conclusión; materiales, procedimiento). • Jerarquiza personajes a partir de sus acciones. • Reconoce los efectos más notorios de las acciones realizadas por los personajes. • Identifica los sentimientos / motivaciones de los personajes en relación con los sucesosplanteados en el texto. • Compara personajes. • Deduce relaciones temporales de causa efecto a partir de pistas lectoras prominentes. • Identifica loserroresque puede cometer al leer un texto (deor una palabra por otra, saltearse un renglón), a partrr de los problemas de coherencia que esto ocasiona. • Distingue algunostipos de textos narrativos(por ejemplo, cuento, fábula, leyenda).
  • 17.
    ¿Cómo se relacionaPISA y los MPA en nuestro proyecto? Las competencias propuestas por el MPA de Comprensión lectora, se desglosan en habilidades que se desprenden de los planesyprogramas del Ministerio de Educación, yque tienen correspondencia con las categorías planteadas por PISA En el cuadro siguiente se muestra esta correspondencia . MPA - PISA NIVEL 4 Lee comprenSivamente textos con estructuras variadas con algunos elementos complejos, que abordan temas de diversos ámbitos. • Extrae informaCión explícita de elementos complementarios que preCisan o amplían la información central. I (ObtenCIón de información) Interpreta sentidos de detallesy de partesdel texto y los relaciona con su sentido global (Elaboración de una intkrpretación y Comprensión global) NIVEL 3 I Lee comprensivamente textos de estructura simple. (on algunos elementos complejos, que abordan temas de diversos ámbitos. Distingue entre informaCión relevante y accesoria. (Obtención de información) • Infiere relaCiones de cat!Jsa, efecto y secuencia, integrando detalles relevantes del texto. (Elaboración de una interpretación) Comprende el sentido $Iobal del texto, jerarquizando información relevante. (Comprensión global) • Opina sobrevariados a~pectos del texto, apoyándose en Información explícita e implícita e integrando sus conocimientos específicos sobre el te1a. (Reflexión sobre el contenido) NIVel 2 • Lee comprensivamente textos de estructura simple que abordan contenidos reales o imaginarios, algunos de los cuales pueden ser poco familiares. • Extrae información explícita distinguiéndola de otras próximas y semejantes. (Obtención de información) • Infiere relaciones de cawsa, efecto y secuencia referidasa información central del texto. (Elaboración de una interpretación) • Comprende el sentido global del texto integrando información explícita e implícita (Comprensión global) • Opina sobre contenidos de lo leído apoyé'lndose en información explícita e implícita. (Reflexión sobre el contenido) I NIVEL 1 I Lee comprensivamente textos breves y simples. que abordan contenidos reales o imaginarios que le son familiares. • Extrae información explícita evidente. (Obtención de información) Realiza inferenCias claramente sugeridas por el texto. (Elaboración de una interpretación) Comprende el sentido global a partir de información destacada en el texto. (Comprensión global) Da susopiniones sobre lo leído apoyándose en información explícita y en inferencias (ealizadas. (RefleXión sobre el contenido)
  • 18.
    NIVELES DE LOGROY HABILIDADES SEGÚN lOS MPA LECTURA r----f Comprensión global t---I Obtención de información .J--.....--I Elaboración de una interpretación t-~ Reflexión sobre el contenido a..-~ Reflexión sobre la forma r-----i Comprensión global 1---1 Obtención de información 1--t---1 Elaboración de una interpretación t--~ Reflexión sobre el contenido ""'----1 Reflexión sobre la forma __---i Comprensión global I-~ Obtención de información ---It---I Elaboración de una interpretación t--.......¡ Reflexión sobre el contenido ""'--"""¡ Reflexión sobre la forma
  • 19.
    1. OBJETIVOS El presentePrograma de Comprensión Lectora busca entregar una propuesta de calidad ante los nuevosdesafíos que el Ministerio de Educación le ha planteado a los docentes y al país, El Mapa de Progreso del Aprendizaje (MPA) de lectura es una invitación a hacernos cargo de las metas de aprendizaje que se esperan alcanzar en el ámbito nacional. Este programa de comprensión lectora asume plenamente la tarea, puesto que ha sido diseñado para desarrollar las competencias declaradas en el MPA, a través de lecturasespecialmente I seleccionadas y actividadescreativas y motivadoras. I Objetivos generales • Despertar el interéspor la lectu ra con textosvariados y de temas significativos. Desarrollar las competencias fundamentales declaradas en el MPA de lectura , Promover la lectura a travésde actividades breves, diversas y lúdicas, • Estimular la lectura de diversos tipos de textos en situaciones realesde lectura, () Acrecentar ydesarrollar de manera sistemática yprogresiva las habilidades fundamentales de comprensión lectora expuestas en PISA • Atender a la diversidad a través de una propuesta que respeta ritmosy niveles de aprendizaje, Interesesy estilos cognitivos. • Apoyar y acompañar a los estudiantes en el proceso de lectura. • Estimular la formación de lectorescompetentes y autónomos. • Generar satisfacción inmediata a travésde los logros obtenidos en la realización de las lecturasy tareas propuestas. 12. COMPOSICiÓN y ESTRUCTURA El programa contempla una propuesta de aplicación en 34 sesiones de trabajOque son traducibles a 34 semanasde las 40 que comprende el año escolar. El detalle de la propuesta lo puede encontrar en el cuadro 3 de la página 31. Este programa de comprensión lectora contiene • Un libro de presentación del programa. • 24 libroscon lecturas y actividades variadas de comprensión lectora (individualesy grupales), distribuidasen tres niveles de dificultad: inicial, intermedio, avanzado.
  • 20.
    -- - - -Tres libros para trabajar con el profesor: inicial, intermedio y avanzado. - Un autoejecutable, sin actividades. • Una actividad de model·aje de las estrategias de comprensión lectora para comenzar con el programa. ~) Actividades remediales por libro para estudiantes con más dificultades. 1) Actividades de ampliación y profundización de las lecturas para los estudiantes más adelantados. • Un instrumento de evalUación diagnóstica para ubicar a los estudiantes en cada nivel. • Un instrumento de evaluación de proceso para medir el desarrollo del programa. • Un instrumento de evallJación final. Actividades remediales por habilidad, para reforzar las habilidades más débiles advertidas en las evaluaciones. D Una propuesta de aplicación del programa por sesiones. Cuadro sinóptico con el título de los libros por nivel, lastipologías textuales ylas habilidades de comprensión lectora trabajadasen las actividades. • Una hoja de registro de' las lecturas realizadas por los alumnos(as). 3. CARACTERíSTICAS y ESTRUCTURA DE LOS LIBROS Y ACTIVIDADES 3.1. DIVERSIDAD DE TEXTOS El programa contiene variifdad de textos tanto lingüísticos como iconográficos, para cubrir la diversidad de tipologías, textualesque el estudiante enfrenta en su mundo cotidiano (textos literarios, informativos, normativos, instruccionales ypersuasivos). Los textos han sido seleccionados pensando en los interesesde los alumnos(as), abarcando temáticas tanto familiarescomo del entorno social y cultural. 3.2. NIVELES DE DIFICULTAD Los 24 libros de comprensión lectora se distribuyen en tres nivelesde dificultad: inicial, intermedio y avanzado. La descripción de estos niveles se encuentra en el cuadro 1 la página 28.
  • 21.
    3.3. ELEGIBILIDAD A excepciónde las lecturas que se trabajan con el profesor. losestudiantes tienen la libertad de elegir el texto que más les motive, indagando en los paratextos (títulos e imágenes) que despierten su interés o curiosidad. Este proceso se ve facilitado al estar organizadas las lecturas en libros independientes entre sí. Cada libro debe ser planteado como un desafío a resolver, por lo tanto, si un alumno(al ubicado por su desempeño en el nivel inicial, eligiese un cuadernillo del nivel avanzado, la opción es estimularlo a que lo desarrolle, con un mayor acompañamiento del docente y respetando sus tiempos; también es importante recomendar releer los textos que le resuIten difíciles. Lo anterior no impide que en ciertos casos, según el criterio del docente, se recomiende al estudiante cambiar su elección. Por el contrario, si el estudiante está ubicado en un nivel avanzado, se le recomendará realizar las actiVidades de profundización de cada lectura. No se considera relevante que el estudiante sepa en qué nivel está, para no generar un estrés innecesario, prejuicios en el grupo-curso o imágenes faisas que puedan danar su autoestlma. También buscamos simular lo mejor pOSIble una situación real de lectura: cuando lee para informarse en el diario, cuando lee una publiCidad en la calle, cuando busca información para realizar una tarea, etc. Esto significa que no siempre los textos estarán destinados a lectores de su edad o interés particular. Considere que al final del proceso y en distinto orden, todos los estudiantesdeben haber realizado las 24 lecturas 3.4. MAPA DE PROGRESO DE LECTURA Como se mencionó anteriormente, los libros están diseñados para desarrollar las competencias lectoras declaradas en el MPA 3.5. HABILIDADES La propuesta del programa Gran Travesía desglosa habilidadesde la comprensión lectora para cada nivel de dificultad, considerando la clasificación hecha en la evaluación internacional PISA A su vez, las actividades de cada nivel han sido diseñadas para ejercitar justamente dichas habilidades. El cuadro resumen de las habilidades propuestas por nivel y los libros que las desarrollan, lo encuentra en las páginas 28, 29 Y30. ª-.6. TR~BAJq 1~_TERDISCJPlI NARIO Las lecturas permiten establecer relaciones con otras asignaturas o áreas del saber para que los profesores de otros subsectores también puedan trabajar la comprensión lectora
  • 22.
    3.7. ESTRUCTURA Cada librode comprensión lectora se estructura en tres momentos: Portada: título de fantasía del libro, imagen motivadora, curso, color indicativo de nivel. Elpint.or Tun Gil I Página inicial de presentación: • Datospersonales: • Relación con subsectores: • Modalidad de trabajo: ifldividual, grupal, con todo el curso y profesor(a). • Preguntas para"Antesde leer": propone actividades para apelar a experiencias personales, activar los conocimientosprevios, indagar en 105 paratextos y formular predicciones de lectura. Texto: puede estar compuesta ::=-_.::--­: ­ ~~~~~~::'~~.~...'..~" .., .7..:.~:::.- ......-.._.. I por uno o mástextos. Buscan simular en su diseño )' diagramación una situación real de lectura. Es decir que SI es una noticia, el diseño será el de un diario impreso I (Que es l1n~ pl,ntar .. ....... .h _ . _ . ----_..-.... ....._... _ ..... -.... .... _',.- ....J _ ,_ ...r--•• ~ , . . . . . . . . - - -- .. ·4......... ~· ..... '-. ~ -_., ......- ..................,... ­,-. _.""•... _......-­ ¡ Por qué casi loda.§: las plant.n son v(:rd~( -,.....-'1"'.- _.._ .. . . . . . --'10_.~ ,..... -" ...,........... ....-.t_,.....­ o electrónico. ¡Por qué hay - * ­ p1.1ntalo ",in f'lorcs,l ~ ....~ ..-,....~ _ _ J_.c...-. ..... .l,.1>.
  • 23.
    '-- "-- -"-- '---'" "'-- "_...-' Actividades: • Para después de leer: se proponen actividades que apuntan a desarrollar sistemáticamente las diferentes habilidades. En algunos libros se trabajan solo dos habilidades y en otros pueden encontrarse las cinco, el foco está en que el estudiante conozca los tipos de preguntas y desarrolle las estrategias para resolverlas. • Sugerencias de lectura: propuesta de textos que se relacionan con el libro leído, ya sea por su temática o tipología. Es básicamente una invitación a leer más.
  • 24.
    -­ -­ -- ~ '---__~III. Sugerencias metodológicas 1. RECOMENDACIONES PARA LAS LECTURAS Y LAS ACTIVIDADES • Establezca el ritual semana! de la lectura, propiciando un clima motivador y favorable a la actividad. eonversen y compartan en el grupo las experiencias gratificantesyentretenidas que hayan tenido como lectores. Escuchar la experiencia positiva del otro puede despertar la curiosidad y el interéspor leer. • Permita a sus estudianteselegir libremente la lectura que deseen según sus intereses, sin restringirlos a un nivel de dificultad específico. Esto los motivará ya que podrán trabajar con los textos que más les llamen la atención. Un alumno(a) cuya comprensión lectora está en un nivel inicial, tendrá un buen desafío al desarrollar un cuadernillo del nivel avanzado. A su vez, un alumno(a) del nivel avanzado, pod rá profundizar mucho más en las actividades, trabajando con un cuadernillo del nivel inicial. • A partir de las evaluaCiones propuestas, podrá identificar las dificultades de sus estudiantes. En ese contexto, cada cierto tiempo, usted puede recomendar o exigir a sus estudiantes que trabajen con algún cuadernillo específico para reforzar las habilidades débiles. Otro elemento de apoyo para este proPÓSito son las fichas con actividades remediales que podrá encontraren las páginas 147 a 164. Las actividades de comprensión lectora requieren un tiempo estimado para desarroilarse de entre 20 y 45 minutos, dependiendo del libro. Respete el ritmo de cada alumno(a). SI tiene estudiantes que son muchísimo más rápidos que el resto, invítelos a desarrollar las actividades de ampliación y de profundización propuestas. Solicite a sus estudiante'! que a medida que vayan avanzando, completen el registro de lecturas. Esto le permitirá visualizar los libros completados por sus alumnos(as), como también los niveles de dificultad que han trabajado hasta el momento. 2. P RESENTACiÓN DEL PROYECTO A LOS ALUMNOS • Invite a sus alumnos yal~mnas a vivir esta Gran Travesía, leyendo la invitación que encontrarán en la página n° 3 del libro de presentación. • Muéstreles la información que compone el libro de presentación: - Páginas 4 y 5: listado ~on los títulos del Programa, que deberán ir completando clase a clase. 1 - Página 6: autoevaluaclón, que debe ser completada la última clase del Programa. • Pídales que observen los libros que componen el archivador'.
  • 25.
    • Cuénteles queen la pagina 3 de cada libro deben fijarse en la modalidad de trabajo, que puede ser: - Trabaja en forma individual: el estudiante debe trabajar 5010(a). - Trabaja en pareja: el estudiante debe ponerse de acuerdo con un compañero o compañera para trabajar el mismo texto - Trabaja en grupo: el estudiante debe ponerse de acuerdo con dos o más compañeros(as) para trabajar el mismo texto. - Trabaja en grupo, cuando el profesor(a) te lo Indique: este texto debe ser trabajarlo cuando el profesor(a) lo Indique. - El propósito de esta modalidad es que el profesor(a) tenga la posibilidad de monitorear las dificultades que puedan tener losestudiantes frente a las actividades. NOMBRE: CURSO: ___ FECHA: _ FIRMA: _ , _ o ·: En esta travesía encontrarás un texto que te permitirá trabajar en : lOSsiguientes subsectores: ·: - Lenguaje y ComunicaciÓn. : - Educación Artística. ..•.•••.•......•...............•................· · : Trabaja con el resto de tu curso. siguiendo las indicaciones de tu : profesor(a). ·.................................................................... 1. ¿Te guStil leer? 2. ¿Qué diferencias Ilay entre un poema y un cuento o una fábula? 3. ¿Cómo está escrito un poema? 3
  • 26.
    - - --'- .......... ...... - -­ 3. S UGERENCIAS PARA ORGANIZAR UNA SESiÓN DE TRAB O. .,._------. I, 1, Il 1I I! I¡ l INICIO ! 1 I 01 . . , rganlzaClon: A partir del calendario sugerido de actividades (cuadro 3), explique a f:>us alumnos(as) la modalidad de trabajo de la sesión: con todo el Cl rso, grupal o individual; trabajo con remediales, evaluación, etc. Si la actividad es con todo el curso, pida que tomen el libro ce rrespondiente y se dispongan a leer. Si el texto es a elección, pida que se organicen los gruposcuando cerresponda y procure que los integrantes se sienten juntos y a ~artados de quienestrabajarán individualmente. l a a sus alumnoslas) que guarden silencio para la actividad de otivación. otivación: IT te a los estudiantes a compartiren voz alta algunas experiencias le toras positivas ya realizadasy, a medida que avance en el I grama, que recomienden los libros que les han gustado a sus c mpañeros, justificando su elección. 1 mbién puede comenzar motivando con un poema o una alécdota de lectura. C5~rantice un clima de trabajo respetuoso que facilite la DESARROllO c ncentración. ¡ Eté disponible para atender dudas y preguntas de sus estudiantes. .... '-'--' 1: 1 ' CIERRE ¡ i I ,--, - -= .. P ra las lecturas grupales, realice retroalimentaciones colectivasde la respuestas, Esto le permite al estudiante contrastar y enriquecer Sl s propias reflexiones. Eiel caso de las lecturas indiViduales, inVite a sus estudiantes a cImpartir en voz alta su experiencia de trabajo, respondiendo al unas preguntas tales como: ¿me gustó la lectura?, ¿I recomendaría a un compañero(a)?, ¿tuve muchas dificultades t a resolver las actividades' l ite a sus alumnos(as) a completar el cuadro de registro de las le1cturas realizadas que estará ubicado en un lugar visible de la sala df clases, así como también a completar el mismo registro en el It o de presentación,
  • 27.
    '-.... '1. C:uadrosgenerales CUADRO 1:Características de los textos por niveles ~___N_IV_E_LE_S__~I LI~==~__C_A_R_A_CT_E_R_íS_TI_CA_S__DE__LO_S_T_E_X_TO_S__~__-=~ • Textos breves y simples. • Vocabulario de uso. tnicíaf • Textos con estructuras sintácticas simples. • Temáticas familiares o informativas de interés. • Narracionesde complejidad interpretativa moderada. • Textos de mayor extensión ycomplejidad estructural. • Vocabulario de uso y en menor proporción vocabulario pasivo. • Textos con estructuras sintácticas más complejas. • Temáticas de su entorno sOCIal y cultural inmediato y de narrativa tradiciona l. • Narraciones de complejidad interpretativa moderada. • Textos de mayor extensión y complejidad estructural. • Vocabulario de uso y pasivo. • Textos con estructuras sintácticas más complejas (presencia de Avanzado algunos elementos deícticos yanafóricos). • Temáticas famil iares y relacionadas con el entorno social, cultural y de narrativa tradicional. • Narraciones de mayor complejidad interpretativa. i i I C UADRO 2: Cuadro que describe el género textual, las habilidadestrabajadas en las actividadesyla modalidad de trabajo propuesta en cada libro. - 1 - 2 ¡--­ 3 ' - ­ GÉNERO TEXTUAL HABILIDADESTRABAJADAS MODALIDAD DE TRABAJO i Me gusta leer Poema Obtención de información. Elaboración de una interpretación. Todo el curso Calvin and Hobo~es Cómic Obtención de información. Elaboración de una interpretación. Individual ¿Sabes quién ct strUYá el primer avión~re motor? Informativo Obtención de información. Elaboración de una interpretación. Reflexión sobre el contenido. Individual
  • 28.
    -­ - _-.....--­ 4 S 6 7 8 9 10 11 12 13 14 15 Comprensión global. Las plantas Informativo Obtención de información. Individual • Reflexión sobre el contenido. Saludos girartor+ Juego Comprensión global. Individual Elaboración de una interpretación. o en parejas Obtención de información. Pizza de atún ya eitunas Receta Elaboración de una interpretación. Individual Reflexión sobre el contenido. Comprensión global. jVen a conocern sr Afiche Obtención de información. Individual Parque Nacional l onguillío publicitario Elaboración de una interpretación. Reflexión sobre el contenido. Prevenir... iNo cJ sta nada! Comprensión global. Individual Afiche Elaboración de una interpretación. Reflexión sobre el contenido. o en pareja • Comprensión global. Obtención de información. Todo el curso • Elaboración de una interpretación. • Obtención de información. Comedia Elaboración de una interpretación. Individual • Reflexión sobre el contenido. o en pareja • Reflexión sobre la forma. Informativo • Obtención de información. Individual • Elaboración de una interpretación. Informativo • Obtención de información. Individual .. Comprensión global. • Obtención de información. prevención • Elaboración de una ínterpretación. • Reflexión sobre el contenido, Normas de seguri­ • Obtención de información. Individual dad Comprensión global. Ades. Soya + sabor Afiche • Obtención de información. Individual publicitario • Reflexión sobre el contenido. • Reflexión sobre la forma.
  • 29.
    El asalto 23 Lucas 16 17 18 19 20 21 Los antioxidante Aa la Té a un monstruo ,,"...><a·N;r.·,'1.'i~!, ' • Comprensión global. Afiche Individual• Obtención de información, publicitario • Elaboración de una interpretación. ..ce. e/' :' ~, • Comprensión global. • Obtención de información. Ind¡vidualCuento • Elaboración de una interpretación. • Reflexión sobre el contenido. Lectura Cuento modelada, todo el curso Descubrimientos por • Comprensión global. IndividualInformativo • Obtención de información, .. Obtención de información, Todo el cursoInformativo • Elaboración de una Interpretación, Instrucciones Autoejecutable, parafabricar un todo el curso instrumento • Obtención de información. En parejaJuego • Elaboración de una interpretación. ., "'IJ • Comprensión global.I IndividualCrítica de cine • Elaboración de una interpretación. • Reflexión sobre el contenido. .. ". Ficción prehistór.i a .. Obtención de información. IndividualCrítica de libros y el cartero de ¡ stein • Reflexión sobre el contenido. accidente 24
  • 30.
    - ~ - CUADRO3: Propuesta desaírollo del programa Gran Travesía clase a clase ISESiÓN IL-1....:.:.=.::::.:::..-_ A.;...-fT_IV_I_DA_D_SU_G_E_R_ID_A-----..:::= ==------.J11 MODALIDAD DE TRABAJO 1 2 3 4 5 6 7 8 9 10 11 12 13 14 15 1. Introducción o Presentación al Programa Gran Travesia: Leer invitación, pág. 3 libro de presentación 2. Lectura modelada Texto: Instrucciones para tratar a un monstruo (Indicaciones en la págs. 98 - 105) Actividades de ampliación o profundizaCión del texto de Lectura modelada: I Instrucciones para tratar a un monstruo. Evaluación diagnóstica. Anexo, págs. 165 - 169. Texto Gran Travesía a elección. Texto Gran Travesía a eleCCIón. Trabajo con fichas de remediales 1. Anexo págs. 147 - 152 Texto Gran Travesía a elección Texto Gran Travesía a elección. Texto Gran Travesía a elección. Texto Gran Travesía a eleCCIón. Texto Gran Travesía a elección. Texto Gran Travesía a elección. Texto Gran Travesía a elección. Texto Gran Travesía a elección Lectura de texto: Me gusta leer ¡ Todo el curso_ Todo el curso. Todo el curso Según texto elegido. Según texto elegido. ! Todo el curso. Según texto elegido. Según texto elegido_ Según texto elegido. Según texto elegido_ Según texto elegido. Según texto elegido. Según texto elegido. Según texto elegido. Todo el curso.
  • 31.
    16 17 18 19 Actividadesde ampliación oprofundización del texto Me gusta leer. Evaluación de proceso. Anexo págs. 170 - 174. Texto Gran Travesia a elección. Texto Gran Travesía a elección 20 Trabajo con fichas de remediales 11. Anexo págs. 153 - 158. 21 Texto Gran Travesía a elección. 22 ITexto Gran Travesía a elección. 23 I Texto Gran Travesía a elección. 24 Lectura de texto: El palo de lluvia. 25 Texto Gran Travesía a elección. 26 Texto Gran Travesía a elección. 27 Texto Gran Travesía a elección. 28 Lectura de texto: Historias de castiJ/os. Trabajo con actividades de ampliación y 29 profundizaCión del texto Historias de castillos. 30 I Evaluación final. Anexo pág. 175 - 178. 31 1 Texto Gran Travesía a elección. 32 Texto Gran Travesía a elección. TrabajOcon fichas de remediales 111. 33 Anexo págs. 159 - 164. Cierre del Programa. - Evaluación del Programa Gran Travesía . 34 (Página 6, libro de presentación) - Entrega de diploma. Anexo pág. 179. odo el curso. odo el curso. Según texto elegido. Según texto elegido. oda el curso. Según texto elegido. Según texto elegido. Según texto elegido. Todo el curso. Según texto elegido. Según texto elegido. 1 Según texto elegido. I Todo el curso. Todo el curso. Todo el curso Según texto elegido. Según texto elegido. Todo el curso. Todo el curso.
  • 32.
    ._' --­ --­ --' C UADRO 4: Sugerencia Plan Lector Alfaguara. __ ____ __A-'- A __'I I'-----_TEXT_OS GRA_N T,R_~E_S_I_ PLAN LECTOR Me gusta leer I I l~--------------~----~ I ¡ 1 Calvin y Hobbes ,1 ,t , El pintor Tuo Lan .. I í · Rimas de Sol y Sal, de Aramis Quintero. Santiago de Chile: Alfaguara, 2002. Los teatropellos de Pepito, de Pepe Pelayo. Santiago de Chile: Alfaguara, 2007. El secuestro de la bibliotecaria, de Margaret Mahay. Santiago de Chile: Alfaguara, 1994. E/lugar más bonito del mundo, de Ann (ameron. Santiago de Chile: Alfaguara, 2003. • De carta en carta, de Ana María Machado. Santiago de Chile: Alfaguara, 2003. • La historia de Manu, de Ana María del Río. Santiago de Chile: Alfaguara, 2004. • Lossueños mágicos de Bartolo, de Mauricio Paredes. Santiago de Chile: Alfaguara, 2006. Perico y el Viajero • l a bruja bella yel solitario, de Ana María del Río. Santiago de Chile: Alfaguara, 2007. Instruccionespara tratar 1un Franny K. 5tein: el monstruo de la calabaza, de Jim Benton. Santiago de Chile: Alfaguara. 2003.monstruo I El trébol de las cuatro vir iI udes El que no corre vuela, de Floridor Peréz. Santiago de Chile: Alfaguara, 2003. La vuelta de Pedro Urdemales, de Floridor Peréz. Santiago de Chile: Alfaguara, 1999. • Siri y Mateo, de Andrea Maturana. Santiago de Chile: Alfaguara, 2006.
  • 33.
    ---..- -./ ..---...- ...-- """-' El programa propone tres evaluaciones: • Evaluación diagnóstica. Evaluación de proceso. • Evaluación final. Cada uno de estos instrumentos le permitirá obtener una radiografía de la situación iniCial y la evolución de sus alumnos. La nformación obtenida de cada una de las evaluaciones debe ser trabajada por el profesor en las sesionesseñaladas para este fin. Esto significa que el profesor definirá cuáles son las habilidades que tiene más descendidas cada alumno yde acuerdo a esto losagrupará en las clases de remediales. Para este trabajo utilizará el material Fichas remediales del anexo, págs. 147 - 164. Es importante destacar que las actividades remedleles están diseñadas para cada habilidad, por lo que usted debe determinar qué alumnos(as) requieren remediales para cada una de las habilidades y fotocopiar el material necesario. Es importante que forme los grupos, les entregue el material, los oriente en el trabajo, responda las dudas que surjan ypueda entregar las claves para responder correcta 'llente cada actiVidad. De acuerdo a lo señalado usted encontrará 3 set de fichas de remediales: • Fichas de remediales 1: se utilizarán en tres sesiones posteriores al diagnóstico (sesión 6). • Fichas de remediales 11: se utilizarán en tres sesiones posteriores a la evaluación de proceso (sesión 20). o Fichas de remedlales 111. se utilizarán en tres sesiones posterioresa la evaluación final (sesión 33)
  • 34.
  • 35.
    VI. Sugere, ógicaspor libro Poema Inicial Con todo el curso y el profesor(a) Lenguaje y Comunicación - Educación Artística 15 ­ 16 1I ..a. I 1III ~[m1!lI- -11111111] ;I - , 11 Género textual 1I Nivel ,1 , Modalidad de tra~ajo Subsectores '" • Sesión j A. PRESENTACiÓN El poema Me gusta leer del educador y poeta Heriberto Tejo, nosofrece un breve texto lírico de gran musicalidad y resonancia afectiva para el lector infantil; características que lo hacen propicio para aprender a gustar de la poesía y comprenderla, Se sugiere realizar la lectu ra y trabajo en torno a este texto con la clase completa, respetando algunas sugerencias que permitan, en primer lugar, apreciar el poema y luego descubrir nuevos elementos en una segunda y tercera lectura. En el siguiente cuadro detallamos las habilidades trabajadas en cada una de las actividades propuestas, ACTIVIDAD IL..1_1~-----,-,~___-=--_H_A_BI_lI_D_A_D___ :.--_ _ _ _ -, 2 3 4 5 Elaboración de una interpretación_ Obtención de información, ObtenCión Je información, Elaboración de una interpretación, Elaboración de una interpretación, B 1. Realizar una primera lectura del poema en voz alta, cuidando el volumen, la entonación y la expresividad (es muy importante que conozca el poema y lo haya leído con anterioridad para preparar esta lectura),
  • 36.
    VI. Sugerencias metodológicaspor libro ·~ C. A CTIVIDADES REMEDIALES • Obtención de información 1. Según el poema, ¿que se puede encontrar en las páginas de un libro? 2. Completa. Atrapar un ____~ ___ , deshojar sus _~-_~_ y encontrar adentro o tal vez un_ _____ haciendo _____. o tal vez un niño buscando a su___~_.._~_ . 3. Busca en el diccionario el significado de las palabras: retamas ymonadas. D. ACTIVIDADES DE AMPLIACiÓN Invitar a los niños(as) a unirse a usted en una lectura colectiva en voz alta, a coro, es deCIr cuidando que todas las voces se escuchen al mismo tiempo. Señalar que es importante, además de leer, ir escuchando las demás voces para que todas concuerden. Incorporar variantesa este coro poético: en grupos de tres, de cinco, profesor/a) y niños(as), etc. Dividir al curso en cinco grupos, a cada uno de los cuales le corresponderá leer un verso o una parte del poema. Esta modalidad, atrae la atención de los estudiantes, ya que deben estar atentos para entrar cuando es su turno. El poema se distribuye de la Siguiente manera: T. Me gusta leer 1. Atrapar un libro, 2. deshojar sus páginas 3. y encontrar adentro príncipes y hadas. 4. O tal vez un mono haciendo monadas, 5. o tal vez un niño buscando a su hermana. T. Me gusta leer
  • 37.
    VI. Sugerencias metodológicaspor libro 1. Atrapar el aire pleno de retamas 2. Atrapar la risa, atrapar la magia. 3. O tal vez el sueño del grillo que canta, 4. o tal vez el canto de la niña rana. 1 Me gusta leer S. ¡Nunca olvidaré la sonrisa del agua! 1 1 Tomado de: Taller de poesía para niños, de Heriberto Tejo, educador ypoeta peruano. E. ACTIVIDADES DE PROFUNDIZACiÓN 1. ¿Cuál es la función principal que cumple el poema Me gusta leer! 2. Inventa una nueva estrofa para este poema. considerando las razones por las que a ti te gusta leer. 3. DibuJa la parte del poema que más te gustó. 4. Completa la siguiente tabla. clasificando los siguientes versos del poema, según sean posibles en la realidad o fantasía. 5. Es posible encontrar en un libro: a. príncipes y hadas. b. un mono haciendo monadas. 6. ¿Conoces algún cuento que se trate de un niño buscando a su hermana, o que se trate de dos hermanos) Cuéntalo. 7. ¿A qué crees que se refiere el poeta con el verso: ¡Nunca olvidaré la sonrisa del agua!? 8. Relaciona las Siguientes palabras con un sentimiento: lluvia, noche, sol. F. ACTIVIDADES DE AMPLIACiÓN LECTO RES EN RED - Leer el texto Otto es un rinoceronte, de Ole Lund Kirkegaard, y realizar las actividades propuestas.
  • 38.
    G. SOLUCIONARlO 1. ¿Cómote imaginas a Quien expresa sus sentimientbs en el poema l ¿Por qué? I 2. Marca el camrno que e lleva a las imágenes descritas enlel poema. Solo un camino esel correcto. 3. Escribe el verso que se repite en el poema, luego léelo y fíjate en el tono que lo dices. 4. Completa la siguiente tabla. 5. ¿Qué idea está presente en estos versoSI "Atrapar un libro, deshojar sus páginas... " VI. Sugerencias metodológicas por libro ~r=_______A_C_T_IV_IDADI I ~___________________UESTA__~__~=-~ I RE_S_P_ _ _ _ ______~~________~ Respuesta abierta de acuerdo a la imaginación del alumno(a). Me gusta leer. - Para desholillJ_us_páglna=s,-,--. __ Res uesta abierta en cuanto a =_Enümtrdlbada5...Y-Plíodp-5 QQinión Y-illlstqs del alumno(a). n _uo..m.QflQbaci.endo IDOoadas.• -LJn niño buS(aDdo~uJl.ermana. ~a-llicaparJa~a_(n.agid.....- rapar el sueño del griJlo.-Q.u.e._ canta o el.CQotQdeuna niña rana_o__._____ _ _ b. que le gusta recorrer las páginasde un libro, leyéndolo.
  • 39.
    _ , _......, • • • ' L ¡''''''', .;;:::<:;':,;,.";':"! ..... ,':l;.,,-'1:,1:rr?f • t ... :/:;~ "/,~ITUlO.zJ:·idlt ~l/: ,:i;/'/¡~'!' I / ":-;,', ·'d.:. ":.1 ,fr' o,, Ir :1'/ ,:,"íd ;~!I/fI!/I.·!i.. VI. Sugerencias metodológicas por libro Género textual il Nivel ,;j Modalidad de trabajo Subsectores It Sesión ~. ­ Cómic Inicial Individual Lenguaje yComunicación Libre A. PRESENTACiÓN La historieta de Calvin y Hobbes Incluidaen esta travesía está tomada del libro El Gran Calvin y Hobbes ilustrado del ndrteamericano Sill Watterson. Nos presenta una situación familiar en el lago, con la que los ninos(as) probablemente sentirán alguna identificación. Destaca el humor y la expresión de ~enti mientos o estadosde ánimo fácilmente identificables, gracias a los expresIvos dibujos que nos ofrece. I Por rned io de este texto narrativo, los niños(as) podrán identificar los tipos de personajes, hechos de la narración y opinar acerca de las actitudes de los personajes, entre otras cosas. A partir de lasactividade$ propuestas, este texto invita a los niños(as) a reflexionar en torno a las relaciones familiares ysobre su actitud a favor de la armonía familiar; por lo tanto, estamostrabajando el objetivo transversal relacionado con la persona y su entorno. En el siguiente cuad ro d tallamos las habilidadestrabajadas en cada una de las actividades propuestas. I ACTIVIDAD !I I I HABILIDAD I 2 3 r---------I f-------­ 4 5L--­_ _ --' L Elaboración de una interpretación. a. Elaboración de una interpretación. b. Elaboración de una interpretación. c. Obtención de información. Obtención de informaCión. I Elaboración de una Interpretación. - - - - - - - - - ! Elaboración de una interpretación._ _ _ _ _ _ __ _ _ __ _ ----.J
  • 40.
    VI. Sugerencias metodológicaspor libro B. ACTIVIDADES REMEDIALES I • Elaboracíón de una interpretación. 1. ¿Cómo se ven los papás del niño?Describe. • Obtención de información. 2. Escribe un listado de losreclamos que hizo el niño 3. Observa atentamente las ilustraciones y señala qué hace la mamá del niño mientrasestán en la playa. c. ACTIVIDADES DE AMPLIACiÓN O PROFUNDIZACiÓN 1. ¿Crees que el padre del niño al final opina que ha tenido un día genial?, ¿por quél 2. Resume la historieta en tres momentos principales. 3. Escribe tres preguntas Que le haríasa ese nino. 4. ¿Qué hubieras hecho tú en el lugar de los padresdel niño? S. ¿Por qué crees que el niño se comporta de esa forma l 6. ¿Te hassentido alguna vez como ese niño?, ¿por qué? 7. ¿Te gusta salir de paseo con tu familia? Describe la experiencia másentretenida que hayas vivido. D. ACTIVIDADES DE AMPLIACiÓN LECTORES EN RED - Leer el texto Juan, Julia y Jericó, de Christine Nbstlinger, y realizar las actividades propuestas. E. SOLUCIONARlO ~_________ID_D~____~I 1 =================R==P EST=A================~AcrIV_A_I ~ ES=U== 1. Escribe debajo de cada personaje, Papá: Protagonista. según corresponda: Mamá: Personaje secundario. Protagonista o Personaje CaIvin (el niño): Protagonista. secundario.
  • 41.
    VI. Sugerencias metodológicaspor tibro __ _DA? ~II~__________________ _ _ ~~______A(T_'V' _~______ RESPU_E_S_TA__________________ 2. Encierra. a. ¿Cuál de estas palabras describe mejor al niño" alegre gruñón cariñoso cuidadoso b. ¿Cuál de lassiguu?ntes característicasdeflne mejor a los padres del nino? gruñones pacjen~es divertidos c. Los padresde Calvin (el niño) decidieron ir a pasar un día a: la playa el río el lago 3. Marca con un cruz los casilleros que no correspondan a lo que pasa en la historieta. D Al llegar aliaga el papá estaba muy contento. [J El viento les botó el quitasol. D El papá le puso bloqueador solar al niño. L:; Un cangrejo mordió un dedo del niño. La mamá leyó mientras estuvieron en el lago. el El papá salió a caminar con su hijo. D El niño quería quedarse en casa viendo la televisión. a. b. (. [ZJ El viento les botó el quitasol. [ZJ El niño quería quedarse en casa viendo la televisión. [X] Un ca ngrejo mordió un dedo del niño.
  • 42.
    - - ----- VI. Sugerencias metodológicaspor libro 4. Escribe, ¿qué hizo el p~pá ante losI siguientes reclamos de su hijo? a. ¡Hace demasiado S~I! iVoy a quedar todo quem, do! b. ¡No quiero sentarmb a la I sombra l ¡Me aburr0' e ¡No quiero estar en la playa ! 5. Escribe en losglobos correspondientes lo que estarán pensando la mamá y el papá del niño. a. I b. I c. 1 Esta pregunta tiene múltiples posibles respuestas. Evaluar que las escritas por los niños(as) sean coherentes. L-_____________ _ _ ~ _ i NOTAS - --_. _------~- -- -_... ,~----- --- -_. ~--- .~--- ----~-~--- -j----~------ -~-_.~ -'-'~--- . ~------ --- '---- - -_.. _- - -- -" - ------­ --- ._ -~-~_ ... - ._.- - ­ -- --- ---- - " ...._---- - _.".". .- - - - ------- - -" _._. _.----­ - - -_._._- ---­ _ __ _ _ o _ _ _ _ " . _ ----- ... - '- -- ---_._--- -------­ ----------,,- -..._- _ .---­ - _. . .- _ _ _ _ o ~_ _ _ _ _ _ _ _ _ _ _ _ - _ _ _ _ _ __ ----- ,,­ . _~--- -_._-- ._---_.~ --"._------------_._. - ---- - _.__. " . " .- - - ­
  • 43.
    VI. Sugerencias metodológicaspor libro Género textual Nivel Subsectores Informativo Inicial Individual Lenguaje y Comunicación - Comprensión del Medio Natural, Social y Cultural - Educación Matemática Sesión Libre A. PRESENTACiÓN ¿Sabes quién construyó el primer avión de motor? está tomado de la Enciclopedia ¿Sabes Ouién'? de Editorial Océano, Por medio del texto yfotografías informa sobre losprincipales acontecimientosque se slIcedieron en la vida de los hermanos Wright para lograr construir el primer biplano propulsado a motor de la historia. En el siguiente cuadro detallamos las habilidades trabajadasen cada una de las actividades propuestas. ACTIVIDAD I L-I----'-L1--=--_ ___-=---__H_A_BI_Ll_D_A_D___ _ _ ___ -' 2 3 4 5 6 7 8 9 Obtención de información, Elaboración de una interpretación, Elaboración de una interpretación, Obtención de información, Obtención de información. Reflexión sobre el contenido. Obtención de información. Elaboración de una interpretación, Reflexión sobre el contenido,
  • 44.
    ~$fj?/!!!Eii!1fjjjji/iJ~~VVtt. Sugerencias metodológicaspor libro B. ACTIVIDADES REMIEDIALES • Obtención de información. 1. Relee párrafo a párrafo el texto y subrayar la información relevante. a. ¿Cuál es el nombre de loshermanos Wright7 b. ¿Qué importancia tienen estos hermanos? 2. Busca en el diccionario el significado de las siguientes palabras. Autopropulsado, afición, serraban, encolaban, coterráneos, hazaña, cesó. - Luego reescribe lasoraciones del texto en que aparecen estaspalabras, utilizando un sinónimo para cada una. C. ACTIVIDADES DE AMPLIACiÓN O PROFUNDIZACiÓN 1. ¿Por qué los hermanos Wright escogieron las dunas para realizar su primera prueba de vueloi 2. Investiga qué otras personas contribuyeron al desarrollo de los aviones o la aviación. D. SOLUCIONARlO L -______A_T_ID_ I__ __~I~ =ES=P=U=S!=C_IV_ A_D~ __ I ==================R E=A================~ 1. eompleta el sigulente crucigrama.
  • 45.
    RESPUESTA VI. Sugerencias metodologicaspor libro c. b. (g¡ Era un biplano. 0' Tenía un motor muy ligero.
  • 46.
    VI. Sugerencias metodológicaspor libro S. Completa las siguient~s oraciones: I 6. Dibuja, lo que máste ~ustó de este texto. I 7. Ordena en la línea de tiempo los siguientes hechos relacionados con los hermanosWright: a. Nace ONille Wright. b. Les piden un biplano para el Ejército. c. Muere Wilbur Wright. a. l os hermanosWright construyeron el primer avión de motor. b. Siendo Jóvenes trabajaron en un taller de reparación de bicicletas. c. Desde niños les gustaban los volantines y los planeadores. d. Su descubrimiento logró fama después de una demostración de vuelo en Francia. (También puede considerarse correcto si un niño responde en 1908) e. la hazaña de los hermanos Wright se realizó a comienzos del siglo veinte. Dibuja de acuerdo a sus preferencias. e a d b eI I • I I I i ; ~ I I I 11'-_._­' d. Orville consigue volar 40 metros en 12 segundos. e. Nace Wllbur Wright 8. ¿Qué edad tenía Wilbur el año que realizaron la haza~al 9. los hermanosWright, desde pequeños, mostraron Su afición por los cometas y plarleadores. - ¿Qué cosas te gusta haceO ¿Tienes alguna afidón') ! I I I 1 I I 1870 1880 1890 1900 1910 1920 I Wilbur tenía 36 años cuando realizaron la hazaña. Respuesta abierta de acuerdo a sus gustos y preferencias.
  • 47.
    VI. Sugerencias metodológicaspor libro Género textual Nivel Modalidad de tra~~jo II Subsectores :~ It Sesión jt.~ Informativo Inicial Individual Lenguaje y Comunicación - Comprensión del Medio Natural, Social yCultural Libre A. PRESENTACiÓN Este texto informativo, tomado de la Enciclopedia de los Por Qué, de Icarito, explica de una manera sintética, mediante textos breves e ilustraciones, qué son las plantas y cuálesson sus principales características. Por sus particularidades, tanto de contenido como formales, es un texto propicio para ejercitlar en los niños(as) la capacidad de extraer información relevante, identificar características, funciones, procesos y establecer comparaciones. Destacamos, además, la posibilidad de establecer un cruce curricular con el sector de Comprensión del Medio Natural, Social y Cultural. En el siguiente cuadro detallamos las habilidades trabajadas en cada una de las actividades propuestas. ACTIVIDAD 11L------LI __~___ __HA_B_I_lI_D_A_D_ ______ __' 2 3 4 5 6 7 8 Obtención de información. Obtención de infor-maoón. Obtención de información. Obtención de información. Reflexión sobre el contenido. Reflexión sobre el cortenido. Obtención de información. Comprensión global.
  • 48.
    VI. Sugerencias meodológicas por Jibro B. ACTIVIDADES REMEDIAlES • Obtención de información. I 1. Subraya en el texto la respuesta a las siguientes preguntas. a. ¿Qué son las plantas? I b. (A qué reino pertenecen las r;antas) c. t..Qué son los hongos,) d. ¿Por qué casi todas l21s plantas son verdes) e. ¿Cuáles son las partes de una planta ? • Comprensión global. 2. Escribe un título para cada párrafo del texto. Pán'afo 1: Párrafo 2: Párrafo 3 ___ _ Párrafo 4: _ ___~ Párrafo 5: ____ ....._ .______ _ ____ _ - ¿Crees que cada título resume bien el contenido del párrafo?, ¿por qué? C. ACTIVIDADES DE AMPLIACiÓN O PROFUNDIZACiÓN 1. ¿A qué reinO pertenecell los hongos) 2. ¿Por qué se mencionan 10 5 hongos en el texto) 3. ¿Es posible afirmar que todas las plantas son verdes?, ¿por qué? 4. Haz un mapa conceptual sobre las plantas. 5. Busca el significado de las sigUientes palabrasy escribe una oración con cada una. - pigmentos - botánicos - esporas 6. Lee el texto: "El cara y sello de los hongos ": http://www.lcarito.cI/medio/articulo/0.O.38035857_152308961 _148999206_1.OO. html
  • 49.
    VI. Sugerencias metodológicaspor libro D. SOLUCIONARlO ~______ACT_IV_IDAp __~!~1__________________ES_P ESTA ____ ______ _~____ R_ _U__ _ __ ____ __~ 1. Escribe una V para las afirmaciones verdaderas y una Fpara lasfalsas. En el caso de lasfalsas, justifica tu respuesta. b. ...l J: Los hongos no son plantas, sino seresvivos que se al imentan de vegetales y animales muertos. J: Losvegetales mássimples que existen son las algas. e JI..... J: Las partes principales de una planta son: raíz. tallo, ramasy hOJas. (Muchas también tienen floresy frutos). J: Las algas pueden flotar porque tienen aire en su interior. 2. Completa las siguientes oraciones: a. Las plantasque viven bajo el agua se llaman algas. b. El óvulo de la planta se une con el polen y se forma el fruto. c. El tallo sostiene a las hojas yflores. d. En cualquier lugar de la Tierra las plantas necesitan agua y luz. 3. Une con una línea cada parte de la planta con la función que realiza: 1. Raíz: absorbe agua y minerales de la tierra. 2. Tallo: transporta agua y sustancias nutritivas. 3. Hoja: realiza la fotosínteSIS. 4. Flor: guarda las semillas. 5. Fruto: guarda el polen. 4. ¿Qué otra función cumplen las raíces? Las raíces hacen posible que la planta se afirme al suelo. 5. Escribe dos preguntas sobre lo que te interesa saber de las plantas. Respuesta abierta. 6. ¿Dónde podrías averiguar las respuestas"/ I i Esta pregunta tiene varias repuestas posibles. Lo importante es que la fuente que indique sea coherente con el tipo de texto. Ej: en una enciclopedia, °podría responder en la página x de internet.
  • 50.
    - - -- - - - --- VI. Sugerencias metodológicas por libro 7. ¿En qué se parecen yJ n qué se diferenCian las plantas Ide los animales) I 8. Completa el siguiente bsquema. I NOTAS Se parecen Se diferencian - No tienen órganossensitivos. r Reino Animal , e-Reino Vegetal -' Plantas [ r--CoCon semillas ~ es~oras ' - - ­ - ---- -----------;-------~------._----- ----_ ._-- _.~._---- - - -- -- ---- - _.- ­ ------~--- ---~--- -------_._-- . ._--­
  • 51.
    VI. Sugerenc~as metodológicaspor libro I~ - ,; 1 1I f ............ .. ..11111111] ~; ~1:trmr.J:l¡L' Itac'I~1 ':¡'1 '.., -­ Género textual Juego Nivel ·tl Inicial Modalidad de tra~ajo Individual o en pareja Subsectores :1 Lenguaje y Comunicación - Educación Física Sesión 'J Libre A . P RESENTACiÓN En este texto instructivo I~s niños y niñas aprenderán las reglas para jugar a un simple y divertido juego colectivo de expresión llamado Saludos giratorios. Por medio de las actividades propuestas, ejercitarán su habilidad para realizar inferencias sencillas y demostrar su comprensión, aportando nuevos ejemplos de saludos. Saludos giratorios apunta a intereses propios de los niños(as), como son jugar y moverse. La propuesta de este tipo de juegos, en este programa, pretende además dei desarrollo de las habilidades específicas de área, incentivar nuevas actividades de los niFios yniñas y promover el juego como una actiVidad necesaria para su desarrollo sano. En el siguiente cuadro de'tallamos las habilidades trabajadas en cada una de las actividades propuestas. ACTIVIDAD 11 I HABILIDAD ~~- ~~=== ~-== .-L -__________~ ~=l -===~==== ...==============.~ =========.. ====~ Comprensión global. Elaboración de una interpretación.2 B. ACTIVIDADES REMEDIALES • Comprensión globall• 1. ¿Cuál es el propósito de este texto-;> 2. Dibuja lo que explica el paso 1 3. ¿Qué otro titulo le pondrías a este texto?
  • 52.
    - - -- VI. Sugerenciasmetodológicas por rbro C. A CTIVIDADES DE t MPlIACIÓN o PROFUNDIZACiÓN 1. Haz un listado de los ti¿os de saludos que podrían hacerse para que estejuego sea muy divertldo_ 2. ¿Qué rol te gusta asumir en los juegos), ¿prefieres ser el que dirige el/uego), ¿por qué? 3. ¿Cómo reaccionas cua~do pierdes en un juegoI 4. Haz un listado de los p~oblemas más frecuentes que suceden a la hora de jugar con tus amigos o compañeros, Luego señala de qué manera crees que podrían superarse dichas dificultades 5. Busca en el diccionariO el significado de la palabra"concéntrico ", 6. Escribe las instrucciones para un juego, Completa la tabla, ; Nombre del juego ,----­ - - - - - - - - - - - - _ . ------! ; N° de jugadores o pa icipantes ~ - _. Edad I Materiales I ___.__ _ I Instrucciones D. SOLUCIONARlO ~____________~__ ~I IL=============~~_R__ __ACTIVIDADI ____ ESP_U_ESTA~=====--=~==~~ 1. Marca el dibUJO que corresponde al Juego "Saludos giratorios". 2. Completa el cuadro con dos nuevos tipos de saludo que , propondrías para este juego: - - -~ Lassiguientes son solo ejemplos de respuestasposibles; debe considerarse que esta es una pregunta que apunta a la creatividad de los niños(as), Descripción de saludo Número I ¡ Saludo dando la mano, muy formal. Uno I Abrazo efusivo. Dos Saludo obligado, leve inclinación de cabeza. Tres Reverencia profunda. Cuatro Beso en la mejilla y una vuelta. Cinco -
  • 53.
    .--­ VI. Sugerencias metodológicaspor libro 1 I Género textual Receta Nivel • Inicial Modalidad de trat ajo Individual Subsectores :J Lenguaje y Comunicación ­ Educación Matemática IL Sesión J Libre A . PRESENTACiÓN Por medio de este texto instructivo los estudiantes pod rán familiarizarse con la estructura de una receta de cocina, motivadospor el hecho de tratarse de una comida que suele ser de gusto infantil, como es la pizza. Tendrán oportunidad de desarrollar su capacidad de clasificar palabras de acuerdo a categorías, a la vez que desarrollan el pensamiento, además de extraer los datos necesarios para prepararla y el vocabulario relacionado con el tema . Destacamos, asimIsmo, la posibilidad de establecer un cruce curricular con el sedar de Educación Matemática. En el siguiente cuadro deltallamos las habilidades trabajadas en cada una de las actividades propuestas. ACTIVIDAD HABILIDAD 1 1 I 1 Obtención de información. 2 Elaboración de una interpretación. 3 Obtención de información. 4 '----o -'­ Reflexión sobre el contenido. B. ACTIVIDADES REMEDIALES • Obtención de información. 1. ¿A qué temperatura se aconseja en esta receta cocinar la pizza? 2. ¿Cuánta salsa de tomate se necesita para esta receta?
  • 54.
    VI. Sugerencias metodológicaspor libro • Reflexión sobre el cohtenido. 3. ¿Qué información debe ir necesariamente en una receta? 4. ¿Qué te parecen las ilustraCiones de este texto7, ¿ayudan a comprenderlo7 C. ACTIVIDADES DE AMPLIACiÓN O PROFUNDIZACiÓN 1. Explica con tus palabras los pasos necesariospara cocinar la pizza de atún yaceitunas, después de que has reunido los ingredientes: Primero _____ .__ _____ _ Luego_.. A continuación _____ ~_.~~________ Después __.__.___. Por último -~_.._______ _ _ 2. ¿Qué subtítulo le pondrías al texto de la página 37 3. Escnbe la receta de tu ~omida favorita. Nombra platos típicosde la comida italiana. 4. Entérate de las equivalencias de las medidas en: http://wvwv.pilosos.comvweb/diver/cocina/conversiones/equivalencias.htmI D. SOLUCIONARlO ~________V_IDA_I ____~I~I====================UEACTI_ _D~ RESP==ST.=A================~ -1. Clasifica en esta tabla las siguientes palabras, según correspondan a ingredientes o acciones para cocinar la pizza. I < I Ingredientes Acciones salsa extender orégano abrir queso cortar aceitunas cubrir atún colocar Nota: trocitos - horno; no pertenecen a ninguna de las categorías propuestas I I ¡ ! I I I I I ._----- - --- -­
  • 55.
    - ---- --- - - - - - VI. Sugerencias metodológicas por libro 1 1 RESPUESTA agregar a esta pizzaI I !i NOTAS ~------~ _._ --------- I - ------ - ." ._ - --- ---- - _ .-­ -_._------­ 2. ¿De qué otra manera podemos decir "una pizca"? a. una cucharada . b. un poquito. c. un montón d. l;n puñado. I I3. Escribe la cantidad que se necesita I i de cada Ingrediente. 4. ¿Qué ingredienteste gustaría I b. I I¡ ¡ IQueso: 100 g. ISalsa de tomate: 6 cucharadas. I Orégano: una pizca. 1I ! Respuesta libre de acuerdo a preferencia del alumno(a). I - -~_._------
  • 56.
    VI. Sugerencias metodologicaspor lí ro 111 tf,!mJml .. ...­ ......• • (I(tlli'l~:;'¡ 1I1'~~I~1 ~ r·Llllt1l1 ;IU!l..tlllt lllID Género textual Afiche publicitario Nivel Inidal Individual Lenguaje y Comunicación - Comprensión del Medio Natural. Social yCultural Subsectores Sesión Libre ._'. A. PRESENTACiÓN El texto presentado en esta travesía, corresponde a uno de los afiches promocionales que la CONAF (Corporación Nacional Forestal) ha desarrollado para invitar a conocer los parques nacionales de Chile. Se trata de un afiche sencillo, con poca cantidad de información en el cual destacan las fotografías del paisaje y de un simpático pudú (pequeño ciervo). A través de este póster, los niños(as) podrán reconocer algunas características propias de un afiche, atendiendo tanto a sus rasgos formales como de contenido y tendrán oportunidad de diseñar un afiche origi nal que cumpla una finalidad similar al presentado. La temática ofrece una posibilidad al docente para trabajar o reforzar objetivos transversales del currículo, relacionados con la persona ysu entorno, particularmente en cuanto a proteger el entorno natural. Además, se presta para hacer una conexión con Comprensión del Medio Natural, Social y Cultural, en especial en la clasifIcación e interacción entre seres vivos y su medio ambiente (ver sugerencias de extensión). En el siguiente cuadro detallamos las habilidades trabajadas en cada una de las actividades propuestas. L-_A____A_ I LI~~______~~_______________~________CTIVID_D~ HABIlIDAD ~ I 2 3 Comprensión global. Elaboración de una interpretación. Reflexión sobre el contenido. Obtención de información. Obtención de información. Comprensión global. 4 5 6
  • 57.
    VI. Sugerencias metodologicaspor lib o B. ACTIVIDADES RErE DIALES • Comprensión global. 1. ¿Qué característica dellos parques nacionales y áreas protegidas de Chile aparece destacada en el texto del afiche? • Elaboración de una ~nterpretación. 2. ¿Quién dice: "Mi hog1r es tuyo, es nuestro"i I C. ACTIVIDADES DE AMPLIACiÓN O PROFUNDIZACiÓN 1. ¿Que atractivos turísticos hay en el lugar en que vives? 2. SI tuvieras la oportunidad de viajar a conocer un lugar del mundo, ¿qué lugar elegirías?, ¿por qué) 3. Investiga cuál es la tarea de la CONAF. 4. Busca datos curiOsos sobre nuestro país, por ejemplo: - la ciudad más pequeña, - la más grande, - el río más largo, - el puente más alto, etc. S. ¿Qué imagen o fotografía destaca en el afiche?, ¿por qué crees que se escogió) D. SOLUCIONARlO ~________IVIDAp ~II~~~~=-~~==~_ __EST_A________________~ACT___~______ R_ESPU__ 1. La intención principal del afiche es: c. a. mostrar las especiesque se encuentran en el Parque Nacional Conguillío. b. servir para adornar las oficinas de los guardabosques. c. invitar a visitar el Parque Nacional Conguillío.
  • 58.
    VI. Sugerencias metodológicaspor ibro I d. invitar a las person~s a vivir en el Pa rq ue Nacional Conguillío. 2. La frase: "Mi hogar ~~jUYO' es nuestro", tiene co o finalidad que las personas com rendan que: a. hay que proteger al pudú. b. el Parque Nacional ([onguillío es de todos. I c. que se debe proteger a las araucarias y lagos de Chile. d. la CONAF es una institución de b. Chile. 3. Las araucarias y el pudú, aparecen i en la imagen porque son: I a. especies en extinción. Ib. especiesconocidas en todo el mundo. c. lasespecies más representativas de Chile. d. especies que están el Parque Nacional Conguillío. 4. ¿Quién o quiénes son los autores del afiche? 5. ¿Qué muestran las sigllJientes imágenesdel afiche? Nombra 3. 6. Diseña un afiche para invitar a d. CONAF - Gobierno de Chile. Lugares, fauna yflora protegida a lo largo de Chile. Mensaje debe ser breve, claro y destacado, llamativo y sugerente (tamaño conocer tu ciudad o el lugar donde vives, incluyendo sus principales atractivos. Incluye un eslogan o frase sugerente. de la letra, colores, diagramación). Seleccionar lasimágenes que acompañen al texto: estas deben ser representativasdel lugar. Definir el espacio que ocupará cada información, ya sea el texto o frase, la imagen, los logos, etc. Esta decisión tiene que ver con lo que se quiere destacar. II Definir el tipo y color de la letra. Tiene que verse claro, llamativo, pero también armonioso. I
  • 59.
    VI. Sugerencias metodológicaspor libro 1I .­ :l111I1J('] -= 1I Género textual Afiche Nivel Inicial Modalidad de tra~ajo Individual o en pareja Subsectores {I Lenguaje y Comunicación ­ Educación A'"tística IL Sesión .:1 Libre A. PRESENTACiÓN El afiche Prevenir. .. ¡No cuesta nada', de la Comisión Nacional de Seguridad del Tránsito y el Ministerio de Salud, nos ofrece un texto argumentativo auténtico, cuya finalidad es influir en la conducta de los ciudadanos para prevenir los accidentes de tránsito, por medio del uso del cinturón de seguridad. Con una amigable y sencilla ilustración, entrega un elocuente y directo mensaje de autocuidado. Por intermedio de este texto, los niños podrán identificar el mensaje transmitido tanto por las palabras como por la ilustración, reconocerán partes del texto que cumplen ya sea una función informativa o persuasiva y analizarán aspectos formales de su diseño, lo cual les presenta una ocasión propicia para un cruce curricular con Educación Artística. A continuaCión presentamos un cuadro descriptivo de las habilidades trabajadas en este texto: ACTIVIDAD ILI _t~I __--.C--.C"---_ _H_A_B_IL_ID_A_D_...:....-_ _ -,-,,-_ _ ~ 1 2 3 4 5 6 7 8 Elaboración de una interpretación. Elaboración de una interpretación. I Comprensión global. Elaboración de una interpretación. Reflexión sobre el contendido. Reflexión sobre el contendido. Reflexión sobre el contendido. ¡ Comprensión global.
  • 60.
    VI. Sugerencias metodológicaspor libro B. ACTIVIDADES REMiEDIAlES • Elaboración de una interpretación. 1. Busca en el diccionario el significado de la palabra prevenir. Escribe una oración usándola. 2. ¿Qué institución aparece como responsable de este afiche? • Reflexión sobre el contenido. 3. Los afiches: ¿nos informan?, ¿nos persuaden o intentan convence(:> 4. Al leer este afiche, ¿qué es lo que más te llama la atención? c. ACTIVIDADES DE AMPLIACiÓN O PROFUNDIZACiÓN 1. Reflexiona en torno a las conductas de riesgo que afectan a losintegrantes de tu colegio. Crea un afiche que ten9a como finalidad prevenir dicha conducta de riesgo. 2. ¿Qué crees que causa más impacto en un afiche') a. Una ilustración como en este afiche. b. Una fotografía. D. SOLUCIONARlO A _ ID_A_D~ E =L -_______al_v_ I ____~I~1=================R==SP=U=EST.=A================~ 1. ¿Qué representan lospersonajes b. del afiche? a. Un grupo de amigos. b. Una familia. c. Un grupo de trabajadores. 2. ¿Con cuál de las siguientes caritas se identifican los ocupantes del vehículo?
  • 61.
    VI. Sugerencias meodologicas por libro ~______ACT___ __==__~ I~~~~~~==~~___ ESTA__IVIDA_~f I RES_P_U_ _ _ __~~=-________~ 3. ¿Qué se pretende prevenir con este aficheI Pinta el letrero que másse relacione con el mensaje. - No conduzca a exceso de velocidad. - Cambie con frecuencia los neu­ mátiCOSde su auto. - Use cinturón de seguridad. ¡4. ¿Por qué crees que van tan I contentos los personajes? 5. ¿Qué significan estos dos logos en el afiche? 6. ¿Qué le dirías a un niño que no i quiere usar el cinturón de seguridad? I 7. ¿Crees que es claro el mensaje de este afiche? ¿por qué? ¿Qué le cambiarías? 8. Dibuja en tu cuaderno un afiche que tenga como obj~tivo incentivar a los niños y niñas alusar siempre el cinturón de seguridad. - Use Cinturón de seguridad. Porque van seguros usando el cinturón de seguridad. Son 105 lagos que identifican a las instituciones responsables del mensaje que entrega afiche. Respuesta abierta. Respuesta abierta. Es importante que el alumno(a) dibuje un afiche que entregue un mensaje clam. con texto e imagen yque tenga claro el destinatario. OBSERVACIONES - - - - -.­ . _~--
  • 62.
    ----------- NOTAS VI. Sugerenciasmetodológicas por libro '· I-'-~--~------~~--------~ , ------ -------~--~-~---------------- ~-----_ ..- - -- - - -- _ --­ - - ---.__._----- ­ ._---- --_ . ',.~.----------- ---_._.,------------­ ~ ----_._----._,- ------------------ ----------+--------------------------­ --_._-_.----------­ ---_._- - ----- ----------­ ~_ __ _ o _ _• _ _ _ • • _ _ .~------------------- -------------- _ _ _ _ 0 _ _ 0 _ , - _ _ _ _ _ _ _ _ _ _ _ _ __ _____.0 ••__ _ _ _ _ _ __ _ ----'----0-_._ - - - - - .___ ._----------,------------------------­ ,-----,-----,-------,---------------- ­ ___ '0,_,_'_.0' _ __ _ _ _ _ _ _ _ _ _ , - - _ . _ _ _ .0._ _ _ _ _ -,,- - - - - - - ­ --------~ ---_._._---_._-- -------------------
  • 63.
    VI. Sugerencias metodológicaspor libro TíTULO : . El pintor Tuo lan . ' Género textual Nivel Modalidad de trabajo Subsectores I Sesión t Cuento Intermedio Todo el curso Lenguaje y Comunicación - Educación Artística - Comprensión del Medro Natural, Social y Cultural Libre A. PRESENTACiÓN El pintor Tua Lan es una leyenda proveniente de la China milenaria y está narrado en versión moderna por el cuenta-cuentos CarlosGenovese. Ofrece a los nlños(as) un acercamiento natural y sencillo al tema de la muerte y nos propone una hermosa, casi poética explicación del origen de los rostros humanos. El tema de esta narración, ofrece al profesor la oportunidad de trabajar con susalumnos(as) los objetivostransversalesdel currículo, en especial en lo referido a la formación ética. el crecimiento y la autoafirmación personal. En el siguiente cuadro detallamos las habilidades trabajadas en cada una de las actividades propuestas. ACTIVIDAD HABILIDAD ILI 1 Obtención de información. 2 Obtención de información. 3 Obtención de información. 4 Elaboración de una interpretación. 5 Obtención de información. 6 Comprensión global. 7 Elaboración de una interpretaCión.
  • 64.
    VI. Sugerencias metodológicaspor libro B. ACTIVIDADES REMEDIALES • Obtención de información 1. Subraya en el texto donde se nombran los siguientes lugares: China, una modesta cabaña y las afuera del mercado, 2. ¿A qué salía de su casa el pintor? 3. ¿Qué ocurrió una noche que cambió la vida de Tuo Lan? 4. Nombra los personajes ~ue participan en esta narración, • Elaboración de una interpretación 5. ¿Por qué se nombra el mercado? 6. Nombra dos características de la muerte. C. ACTIVIDADES DE AMPLIACiÓN O PROFUNDIZACiÓN 1. Subraya en el texto el lugar donde se describe al pintor Tuo Lan. 2. ¿Por qué Tuo Lan pintaba solo rostros' 3. Describe brevemente los acontecimientos pnncipales de esta narración. 4. ¿Qué te pareció esta narración") 5. Busca 2 sinónimos para lassigUientes palabras: andrajoso, perpleja, milenaria, aguda, rauda, manar, provisiones. Escribe una oración con cada una, de acuerdo al contexto en que son utilizadas en el.cuento. D. ACTIVIDADES DE AMPLIACiÓN LECTORES EN RED - Leer el texto La abuela, de Peter Hartling, y realizar las actividades propuestas,
  • 65.
    VI. Sugerencias metodológicaspor Jibro E. SOlUCIONARlO ~______A_CT__IV_ID_A~f~____~ILI___________________RE_S_P_U_ES_T._A________________~ 1:: 1. ¿Dónde vivía el pintor Tuo Lan) I 1M c. I I a. En La India. I,..'. '. I [ b. En un lugar imaginario. I C. En China. I ¡ [' 2. El anciano vivía en: I a. l. i a. una cabaña de bambú. i b. un palacio antiguo. r c. una enorme y lujosa cabana. L':[1 3. La historia que se relata ocurrió: b. a. hace un siglo. b. en la antigüedad. c. no hay información para saberlo. I 4. Dibuja el lugar en el que se ! Dibujo de acuerdo a la imaginación y a las referencias que parecen en elI I encuentran el Rey de los Cielosy I texto. Tuo Lan. 5. ¿Quién lo dijo) Une con una línea. a. ¿Por qué vuelves solo? - El Rey de los Cielos b. ¡Qué mal momento para venir a buscarme! - Tuo Lan ,'o e. iHace rato que te espero! - Tuo Lan :. d. Los rostros humanosson los paisajes más bellos del mundo. - Tuo Lan .. e. No quise molestarlo hasta que terminara. - La Muerte f. Esta será tu morada eterna. - El Rey de los cielos 6. Vuelve a leer el primer párrafo de b. la lectura y marca la idea principal: ......• a. Tuo Lan compraba muchas provisiones cada semana. b. Tuo Lan era un anciano y modesto pintor de la China. ! i e. En la China antigua los ancianos Irara vez salían de sus casas. I I d. La gente más modesta vivía en I¿~ .~ cabañas ~I
  • 66.
    VI. Sugerencías metodológicaspor libro 7. En la página 9, se utíli~a la expresión: "a boca de jarro" ¿Qué significa esta expresión? - De improviso o de manera brusca y sin preparación. - Repentinamente o de repente. - De sopetón, de súbito, súbitamente. Se considerará correcto si el niño(a) es capaz de expresar con sus palabras esta idea. Esta instancia puede ser de utilidad también para enriquecer su vocabulario. NOTAS
  • 67.
    VI. Sugerencias metodológicaspor libro ; I I TírUlO I ... _ ~ Género textual Nivel Modalidad de trat Subsectores Sesión ajo Comedia Intermedio Individual o en pareja , ',',' " I Lenguaje y Comunicación Libre A. P RESENTACiÓN Esta breve obra deteatro esprotagonizada por dos personajesque sostienen un sencillo diálogo a travésdel cual no logran entenderse. Abunda el sentido del humor en el que destacan las respuestas del niño, quien siendo absolutamente literal al interpretar las preguntas de su interlocutor, hará reír al lector, aunque también lo puede llevar a la exasperación, Creemos que se trata de un texto que no dejará indiferentes a los niñosy niñas. Por medio de él podrán reconocer características formales de las obras teatrales, tales como el diálogo, lasacotaciones, o la manera de Intervenir de lospersonajes, a la vez que desarrollarán habilidades dejuzgar las acciones realizadas por lospersonajesy tendrán la oportunidad de reflexionar sobre lo importante que es expresarse claramente. En el siguiente cuadro detallamos las habilidadestrabajadas en cada una de lasactividades propuestas. ACTIVIDAD I L- _ ____ ____ _ _ _ _ _ _ ____ __-------'1_i HABILlDAD 1 2 3 ! 4 5 Elaboración de una interpretación. Reflexión sobre la forma. Obtención de información. Elaboración de una interpretación. Elaboración de una interpretación. Elaboración de una interpretación. Reflexión sobre el contenido. Elaboración de una interpretación. 6 7 8
  • 68.
    ti:1WJ§~~~~vV!.l.- Sugerencias metodológicaspor libro B. ACTIVIDADES REMIEDIAlES • Obtención de información 1. ¿Cuáles son los personajes de esta obra? 2. Describe a Pel'ico y al Vilajero. • Reflexión sobre la fo~ma 3. Relee la primera página de la obra y describe cuáles son los cambios que se observan en el tamaño y forma de la letra. ¿Por qué habrá diferencias? 4. Subraya todas las indicaciones que hay entre paréntesis en el texto. 5. Observa que en el texto aparecen algunas palabras o acotaciones entre paréntesis. Por ejemplo: VIAJERO: (Con voz amable.) Por favor. niño. ¿qué debo tomar para ir a la estación? - Subráyalas en el texto. - ¿Para qué sirven esas palabras? • Elaboración de una interpretación 6. Cuando Perico responde al viajem: "Si toma algo, en lugar de ir a la estación se va a ir a la cárcel". ¿A qué crees que se refiere? 7. Dibuja cómo imaginas el lugar donde dialogan Perico y el ViaJero. 8. ¿Por qué el Viajero termina mordiéndose los dedosl C. ACTIVIDADES DE AMPLIACiÓN O PROFUNDIZACiÓN 1. ¿Qué información entrega el primer fragmento del texto? 2. Inventa un final diferente para esta obra. 3. Diseña un afiche para promocionar esta obra de teatm. Tu afiche debe responder a las siguientes preguntas: a. ¿A qué público va dirigida esta obra l b. ¿Qué imagen pondrías en el afiche? c. ¿Dónde se exhibirá la! obra? d. ¿Cómo se llama la compañia de teatro que la presenta') e. ¿A qué hora es la función?
  • 69.
    VI. Sugerencias metodológicaspor libro I II f. ¿Cuánto cuesta la entrada? g. ¿Qué frase crearías para que el público se motive a ver la obra? h. ¿En qué lugaresexhibirías este afiche? D. ACTIVIDADES DE AMPLIACiÓN LECTORES EN RED - Leer el texto ¿Seguiremos siendo amigos,?, de Paula Danziger, y realizar las actividades propuestas. E. SOLUCIONARlO ~________IVI ~______~1 _ UEST.A __________~ACT__D_Af RES_P__ _ _ ______L I_ _ _ __ __ __ _ _ _ _ _ _ __ __ 1. Encierra los elementósque utilizarías para representar esta obra: 2. ¿Qué información está entre paréntesis en el texto? Marca las que correspondan. ~ La descripción dél lugar en que ocurre la acción, J Los diálogos de los personajes, ~ Los gestos que hacen los per­ sonajes. El tono de voz que utiliza el personaje. ¡3. ¿A qué lugar iba el viajerol i a. Al terminal de buses. b. A la estación de trenes. c. A una calle cualquiera. d. A un pueblo que Penco no conocía. Maleta y letrero de calles. 7] Los gestos que hacen los personajes. XIEl tono de voz que utiliza el personaje. b.
  • 70.
    VI. Sugerencias metodológicaspor libro i Esta pregunta tiene varias posiblesrespuestas. Respuesta abierta. I 4. Encierra la palabra que significa lo mismo que el términO subrayado. VIAJERO: (Con voz amable.) Por favor, niño, ¿qué debo tomar para ir a la estación) a. abordar b. beber c. sujetar d. entender PERICO: No debe tomar nada. Si toma algo, en lugar de ir a la estación se va a ir a la cárcel. a. subir b. beber c. sacar d. entender Ir ------------------------~ 5. Reescribe la siguiente pregunta, de tal manera que Perico no pueda contestar nada equivocado. VIAJERO: (un poco nervioso) Mira: si tú tuvieras que ir a la estación par'a salir de viaje, ¿qué harías' 6. Escribe una respuesta divertida para las siguientes preguntas que le hace el Viajero a Pe ico, sin repetir las respuestas de Perico. Preguntasdel Respuesta Viajero divertida Por favor, niño, ¿qué debo tomar para ir a la estación? a. abordar b. beber
  • 71.
    VI. Sugerencias metodológicaspor libro ~________I _ __~ ~__________________RESPUESTA ________________ACT_VID_A_~~__ l i ________ ~ I Mira: si tú tuvieras que ir a la estación para salir de viaje, ¿qué harías? ¡Por fm! ¿Y qué decía el letrero del bus' 7. ¿Qué te parece la actitud del niño con el Viajero? ¿por qué' I 8. ¿Recuerdas alguna situación I parecida que hayasvivido? ~------------~ ~----------------------------~ NOTAS Respuesta abierta. 1 Respuesta abierta de acuerdo a experiencia personal del alumno(a). I ----------~ ------------------------------------------ -----------
  • 72.
    vt. Sugerencias metodológicaspor libro TíTULO ' ¿Por qué leer las etiquetas de los alimentos? Género textual Informativo Nivel Intermedio Modalidad de trabajo Individual Subsectores Sesión Libre Lenguaje yComunicación - Educación Matemática A. PRESENTACiÓN Este texto informativo forma parte de un material desarrollado por el Instituto de Nutrición y Tecnología de los Alimentos(lNTA), orientado a presentar y explicar la información contenida en las etiquetas de los alimentos, Mediante este texto los niños y niñas podrán comprender la importancia de leer la información nutricional ya comparar el aporte nutricional de diversos alimentos. En el sig uiente cuadro detallamos las habilidades trabajadas en cada una de lasactividades propuestas, ACTIVIDAD 11L--_ L--I ___ ---'-"--_ _ _H_A_BI_lI_D_A_D_ _ _ _ ----'-_ _ ----' 1 2 3 4 5 6 I 7 8 Obtención de información, Obtención de información. Obtención de información. ObtenCión de información. Obtención de información, Obtención de información. Obtención de Información, Obtención de informaCión. Elaboración de una interpretación,9
  • 73.
    VI. Sugerencias metodológicaspor libro B. ACTIVIDADES REMEDIALES I • Obtención de información 1. Escribe en una hoja las razones por qué hay que leer las etiquetas de losalimentos. 2. ¿En qué orden apare~en los ingredientes presentes en un alimento? C. ACTIVIDADES D§ AMPLIACiÓN O PROFUNDIZACiÓN 1. ¿Por qué crees que e9 importante fijarse en el contenido de energía y nutrientes de una porción ' 2. Investiga para qué sirven los siguientes minerales: Sodio, potasio, calcio, fósforo, magnesio, yodo, zinc. 3. Investiga sobre la vitamina 812, ¿qué alimentos la contienen), ¿qué problemas podrían producirse si no se consume? 4. Nombra los alimentos que más te gustan yel que menos te gusta. Investiga qué nutrientes tienen esos alimentosy que beneficios tiene su consumo adecuado. 5. Escribe las palabras del texto cuyo sig nificado desconozcas. 6. Analiza las preguntas que contestaste erróneamente y detecta qué leíste mal, no leíste o no comprendiste. Si lá respuesta es que no comprendiste, define dónde está el problema. ¿hay palabras que no comprendes/ , ¿al leer no respetas lossignos de puntacion?, etc. D. SOLUCIONARlO ACTIVIDAp RESPUESTA 1. Une con una línea la parte de la etiqueta que te entrega la respuesta a las sigUientes preg untas: Vitamina 82 (mg) Vitamina 8 12 (ug) Calcio (mg) Fósforo (mg) Magnesio (mg) I I Yodo (mg) Zinc (mg) ¿Qué vitaminas y mineralescontiene este alimento?
  • 74.
    c. a. 144 Kcal (72Kcal = Energía aportada por 1 porción; 72 Kcal x 2= 144 Kcal). I VI. Sugerencias metodológicas por libro ¿Cuánta energía1 I Energía (kcal) 36 72 I aporta?J I I¿Qué cantidad de I l[ 1 porción nutrientes me aporta cada porción? I ¿Cuánto es unaII Porción: 1 vaso 200 mi ! porción? , 2. ¿Qué cantidad de proteínas aporta d. el alimento por cada porCión? a. 200 mi b. 165 mi c. 3,5 g d. 7,0 9 3. ¿Cuántas porciones por envase b. I Itrae el producto! I I a. 1 b. 5 c. 200 d. 36 . 4. ¿Qué información no es posible i conocer o no contiene el alimento' a. Grasa total. b. Calcio. c. Hierro. d. Sodio. iI 5. ¿Cuánta energía aportan dos porciones de este alimento? a. 144 Kcal b. 72 Kcal c. 36 Kcal d. 100 Kcal
  • 75.
    VI. Sugerencias metodológicaspor libro L-~~__A_CTIVIDAp I 1 _ESPUESlA____~______~ ~__________~~____R______________________~ 6. ¿A cuánto equivale media porción de este alimento? a. 200 mi I b. l00 ml c. 1 cucharada l d. 2 vasos r 7. En cuanto a la vitamina B1 2, podemos rié:'ci r que l,Ina porción de este alimento aporta: a. el 24% de lo que una persona necesita al día. b. el 0,3 % de lo que una persona necesita al día. c. el 50% de lo que una persona necesita al día. d. todo lo que una persona necesita al día. 8. Une, según corresponda. I I I ¡ II 9. Observa el siguiente cuadro que describe dosalimentos, y responde la actividad propuesta. b.l00 mi (1 porción =200ml; 1/2 porción = 100 mi). (. ( " ~1 taza . Medídas caseras]r-- - - -- - - • 2cucharadas '--- / • 1 vaso calciO l Nutrientes )r---- - -------j •proteínas . ,hidratos de carbono ~( , -t 200ml lMedidas exactas }--- -- . 20 9 • 15 mi B Este alimento no puede ser pan o galletas. BAporta una mayor cantidad de energía por cada 100 g. A En este alimento la porción es menor que en el otro. B Aporta menos de 50 9 de hidratos de carbono por cada 100 g. A Aporta la mayor cantidad de proteínas por cada 100 g. B Aporta mayor cantidad de grasa total que el otro.
  • 76.
    •••••• VI. Sugerencias metodológicaspor libro TíTULO Un joven con mucho genio Género textual Informativo Nivel Intermedio Modalidad de traba'·o Individual Subsectores Lenguaje y Comunicación - Educación Artística Sesión Libre A. PRESENTACiÓN El texto Un Joven con mucho genio corresponde a la primera página del libro Dafí para niños de Marina García. En él, el propio Dalí, en primera persona, cuenta momentos relevantes de su vida a modo de autobiografía. Este texto informativo está muy bien complementado con ilustraciones de algunas de susobras pictóricas más representativas y comentarios que las contextualizan. Se trata de una lectura breve que, sin embargo, aporta gran cantidad de información con un estilo directo y cercano. Por estascaracterísticas es un texto adecuado para identificar y extraer datos, Por su contenido se presta para un cruce curricular con el sector de Educación Artística, por ejemplo, para conocer al artista por medio de su pintura o analizar lasdiferentesetapas y estilos por las que pasó la obra de Dalí hasta inscribirse en la corriente surrealista. En el siguiente cuadro detallamos las habilidadestrabajadas en cada una de las actividades propuestas. ACTIVIDAD 11L-----+-I_______H_A_BI_Ll_D_A_D_ ___ ___ ---' 1 I IL____________o_b_te_n_ci_ó_n_d_e_in_for__m_a_c_ió_n_,______________~ B. ACTIVIDADES REMEDIAlES • Obtención de información 1. ¿Dónde nació Dalí? 2. ¿Cuántos años tenía Dalí cuando pintó el barco en la bahía de Cadaqués?
  • 77.
    Vi. Sugerencias metodológicaspor libro C. ACTIVIDADES DE MPLlACIÓN o PROFUNDIZACiÓN 1. Busca en Internet alguna de las obras de Salvador Dalí, elige una, imprímela yexponla en el diario mural del cur$O Escribe el nombre de la obra. Para realizar esta actividad recomendar la siguiente dirección electrónica' http://www.salvador-dali.org/dali/coleccio/es_50obres.htmI 2. Busca una obra de un pintor(a) chileno(a) en la siguiente página web: http://www.artistasplasticoschilenas.e1/ 3. Plantear lassiguientes preguntas a sus alumnos(as): a. ¿Qué te parecen las 3 obras de Dalí que se muestran en el textoI b. ¿En qué lugar de la ciudad en que vives puedes ver obras de arte? c. ¿Has ido alguna vez a un museo de arte? 4. ¿Qué te gustaría ser cuando seas grandeI 5. Salvador Dalí murió en el año 1989, sin embargo imagina que pudieras hacerle tres preguntas. Escríbelas. 6. Dalí nos dice acerca de los paisajesyrecuerdos de verano: "aparecerán una yotra vez en mi obra" . ¿A qué se refiere con "mi obra "? 7. Describe el lugar donde Dalí veraneaba cuando era niño. Dibújalo con muchos colores Dalí tenía un carácter difícil. Copia una parte del texto donde esto se demuestre. D. SOLUCIONARlO ACTIVIDA~ RESPUESTA 1. Completa el siguiente puzzle, de acuerdo a información del texto. A. Personaje mitológico de un cuadro de Dali. B. Hermana de Dalí. C. Cuando niño, Daií quiso ser... D. Fueron lo mejor de su infancia. E. La costa que aparece en muchosde sus cuadros. F. Ciudad en donde estudió durante dosaños. A. Venus. B. Ana María. C. Napoleón. D. Veranos. E. Catalana. F. Madrid.
  • 78.
    - ---'- ­ VI.Sugerencias metodológicas por libro G. Pintor que influyó f UChO en Dalí. H. A los diez años conoció el estilo... I Lee la palabra en amarIllo y escribe el nombre de Oalí: I G. Picasso. H. Impresionista. Salvador NOTAS
  • 79.
    VI. Sugerencias metodológicaspor libro TíTULO Cuidados en el uso de la energía Género textual Normas de prevención Nivel Intermedio Modalidad de tra~ajo Individual Subsectores Lenguaje y Comunicación - Comprensión del Medio Natural, Social y Cultural Sesión Libre A. PRESENTACiÓN Cuidados en el uso de la energía es un texto tomado de Sernac Niños cuyo propósito es normar para prevenir acciones de riesgo en el uso de la energía eléctrica en los hogares. Por medio de sencillas ilustraciones acompañadas de un texto breve, los niños(as) conocerán losprincipales peligros Que acarrea el mal uso de artefactos eléctricos en situaciones de la vida cotidiana. A través de la lectura, las ilustracionesy las actividades de comprensión, podrán identificar el propósito del texto, analizar información entregada por medio de imágenes, responder preguntas, inferir relaciones de causa - efecto y relacionar el texto con su experiencia inmediata. En el siguiente cuadro detallamos las habilidades trabajadas en cada una de las actividades propuestas. ACTIVIDAD HABILIDAD ..i 'o' 1 Obtención de información. 2 Comprensión global. 3 4 I ! Comprensión global. ., . , ObtenClon de mformaClon. Elaboración de una interpretación.5 6 Reflexión sobre el contenido.
  • 80.
    VI. Sugerencias metodológicaspor tibro B. ACTIVIDADES REMEDIALES • Obtención de información 1. Numera cada una de las viñetas y escribe el nombre del lugar de la casa que se muestra en cada una. • Elaboración de una interpretación 2. Completa una tabla como la siguiente, de acuerdo a la información del texto: lo que no ha~ que hacer Lo que se debe hacer Ej: No usar la radio en el baño Dile a tus papásque existen tapasy placas de enchufes para que los niños no metan los dedos y se eviten accidentes. C. ACTIVIDADES DE AMPLIACiÓN O PROFUNDIZACiÓN 1. ¿A qué tipo de energía se refieren losejemplos que encuentras en este texto? 2. ¿Por qué no se debe uSqr la radio en el baño? 3. ¿Qué solución se te ocurre para poder usar varios artefactos en forma segura') 4. Escribe dos nuevos consejos para usar la energía en forma segura estando en la cocina. D. SOLUCIONARlO ~________IVID_A_D_~~____~I ~___________________ _ _ _ _ _ ____________ACT__ I I RESPUEST.A ____~ 1. ¿En qué lugar de la casa debes evitar tener una radio?
  • 81.
    VI. Sugerencias metodológicaspor libro L -______A_CT__IV_ID_A~~__~__~' LI __________________R_ES_P_U_E_ST_A______~________~ 2. Las ilustraciones de la página 4, 5, 6 Y7, en general, muestran: 3. Clara y Sernaky nos previenen de: a. las bajas de voltaje en nuestras casas. b. los riesgos del mal uso de la energía. c. el gasto excesivo .31 consumir energía. d. los efectosde escuchar mucha radio o ver televisión. ~ lo que no se debe hacer porque resulta peligroso. b. 4. ¿Qué puede ocurrir al enchufar b. I varios aparatos eléctricos en un solo alar'gador? a. Se gasta mucha energía. b. Se puede producir una sobrecarga. c. Se pueden enredar los cables. d. Aumentan los gastos en electricidad. S. Identifica una secuencia yuna solución para las situaciones que se muestran en las imágenes. Escribe en el O el número que corresponda. Un niño puede meter los dedos. Cambiar la ampolleta por una de menor voltaje. Se puede provocar un incendio. Poner tapas protectoras. Te puede dar la corriente. Secarse bien las manos. í ----, I 3 J í21I I ,. J r211__ J r-­ : 3 ,­ 1 ,. -, : 1 I I __ _ J
  • 82.
    VI. Sugerencias metodológicaspor libro 6. Completa la siguiente tabla, Respuesta abierta, de acuerdo a la realidad de su casa, observando atentame~te tu casa, a. De acuerdo al instructivo del Senaky y Clara, ¿qué conductas de riesgo observaste en tu casa? b. ¿Qué soluciones propones para estos problemas? I NOTAS
  • 83.
    VI. Sugerencias metodológicaspor libro TíTULO ¡Conoce el Plan Deyse! Género textual Normas de seguridad Nivel Intermedio Individual Subsectores Lenguaje y Comunicación Social yCultural Sesión Libre - Comprensión del Medio Natural, A. PRESENTACiÓN ¡Conoce El Plan Deyse! es un texto desarrollado por la Asociación Chilena de Seguridad, cuyo propósito es presentar a los niños(as) el Plan Integral de Seguridad Escolar o Plan Deyse, Ofrece una descripción del plan en su totalidad, dentro de lo cual se detallan las normas que se deben seguir para realizar una evacuación en situación de emergencia en el colegio, Por medio de ilustraciones y textos dirigidos a los niños(as), conocerán la importancia de formar una cultura de prevención escolar de emergenciasy un plan para enfrentarlas. Todo ello, teniendo en cuenta las características particulares de cada establecimiento. A partir de la lectura y las actividades de comprensión, podrán distinguir entre acciones correctase incorrectas de acuerdo a lo propuesto en el texto normativo, extraer información explícita y poder comprender su sentido global. Por suscontenidos, este texto se presta para realizar un cruce curricular con el sector de Comprensión del Medio Natural, Social yCultural, en especial en lo referido a realización de mapaso planos del colegio, del patio o sala de clases, utilizando una simbología adecuada al propósito, orientándose en dichos planoso dando instrucciones a otros para orientarse. En el siguiente cuadro detallamos las habilidades trabajadas en cada una de las actividades propuestas. ACTIVIDAD 1 I I HABILIDAD I ~======================~ Obtención de información. I1 Obtención de información.2 Obtención de información,3
  • 84.
    VI. Sugerencias metodológicaspor libro B. ACTIVIDADES REMEDIAlES • Obtención de información 1. ¿Qué hay que hacer cuando suena la alarma) 2. ¿Qu ién debe abrir la puerta de la sala? 3. Escribe un listado de lascosas que no hay que hacer en un momento de emergencia 4. ¿Qué es el Plan Deyse) C. ACTIVIDADES DE AMPLIACiÓN O PROFUNDIZACiÓN 1. Investiga si en tu colegio existe un Plan de Seguridad Escolar. 2. Conversa con tu familia, ¿cómo deberían actuar en caso de emergencia) - Escribe un listado de las cosas que deben hacer en caso de incendio y de temblor. 3. En tu curso, ¿a quién le correspondería abrir la puerta? D. SOLUCIONARlO ~_______ I r______~I~!____________~~__ESPUESTA ____________~AC_T_IV_D_A_D_~ R__ _ _ _ _ ____ 1. Marca con una X, las acciones incorrectas que ocurren al momento de escuchar la alarma.
  • 85.
    ---- VI. Sugerencias metodológicaspor libro L--=~__A_C_T_IV_ID_A~r______~I~1__________________R_E_S_PU_E_S_TA__________________~ NOTAS 2. Sopa de letras Encuentra 10 palabras relacionadas con la lectura en esta sopa de letras. 3. Usa las palabras de Id actividad 2 para completar el siguiente texto: A E D I A G N o S T I e o A A P T A M S L A S E G U R I o A o R o A R A A T A P E L I G R o S E A M I e R o Z o N A S A R R A V E o S E M E R G E N e I A A U E A A A A A A E V A e u A e I o N P L A N o E y S f A X S T U A I F Z A P E R A U A S A N S T A R -' El plan de seguridad escolar conocido con el nombre de Plan Deyse nos permite aprender cómo prevenir y reaccionar ante una situación de emergencia en nuestro colegio o escuela. Es importante realizar primero un diagnóstico en el colegio. Para esto, se divide el lugar en varias zonas más pequeñas llamadas microzonas y luego deben identificarse los peligros y recursos que existen. Si ocurre una emergencia y tenemos que salir de la sala o el lugar en que estemos, es decir, realizar una evacuación debemos saber cómo reaccionar al sentir la alarma.
  • 86.
    VI. Sugerencias metodológicaspor libro Ades. Soya+sabor Género textual Nivel Modalidad de trabafo Subsectores Sesión Afiche publicitario Intermedio Individual Lenguaje y Comunicación - Educación Artística Libre A. PRESENTACiÓN Este texto publicitario promociona un producto a través de imágenes sencillas y un texto que las complementa. Por sus características, el afiche se presta para desarrollar en los niños(as) la capacidad de leer e interpretar un mensaje publicitario, identificar y comprender el propósito de este tipo de texto y responder a preguntas de carácter explícito e inferencial. Destacamosademás, el potencial que ofrece para un eventual cruce curricular con el sector de Educación Artística (analizar colores, contrastes, composición, etc.) En el siguiente cuadro detallamos las habilidades trabajadas en cada una de las actividades propuestas ACTIVIDAD IL-1_1_______H_A_BI_lI_D_A_D_ _ _ ___ --'-----'------' 1 2 3 4 Obtención de información. Obtención de información. Comprensión global. Reflexión sobre la forma. Reflexión sobre el contenido. Comprensión global. 5 i 6 I I
  • 87.
    B. ACTIVIDADES RErEDIALES •Comprensión global VI. Sugerencias metodológicas por libro 1. Completa una ficha como la siguiente' Tipo de producto que se anuncia Marca Características del!producto ¿Qué beneficiostiene su consumo? • Reflexión sobre el contenido 2. ¿Qué información del afiche no entiendes) Escríbela y piensa qué podrías hacer para entenderla. c.ACTIVI DADES DE AMPLIACiÓN O PROFUNDIZACiÓN 1. ¿Qué sensación te transmite el afiche? 2. ¿Cómo dirías que se logra este efecto? 3. ¿Cómo sabes de qué producto se trata) 4. ¿Cuálesson los dos colores predominantes?, ¿con qué los relacionas) 5. El afiche nos dice que ADES es 100% natural porque: - es rico ynutritivo. - no contiene colesterol. - una de sus variedades es ADES Natural. - está hecho sin ingredientes artificiales. 6. Investiga: - ¿Para qué le sirven las proteínas y los minerales a tu cuerpo) - ¿Qué son losalimentos transgénicos? 7. Si tuvieras la oportunidad de cambiar este afiche, ¿qué cambios le harías? 8. Diseña un nuevo afiche para este producto. Para esto puedes usar fotos, recortesde revistas, dibujar, etc.
  • 88.
    VI. Sugerencias metodológicaspor libro D. SOLUCIONARlO ~______A_CT__IV_ID_A_D_~____~I ~I__________~~_____RE_S_PU_E_S_TA__________________~ ADESes un alimento de soya, 100% natural. rico y nutritivo que aporta a tu cuerpo, las vitaminas, proteínas y minerales que contribuyen (ayudan. colaboran, benefician) al natural desarrollo del organismo (cuerpo) humano. ~ Hay jugos de distintossabores. rx Aporta calcio y hierro. b. El nombre del producto (AOES) se repite 12 veces en el afiche. (Permita a los niños(as) opinar acerca de la utilidad que esto puede tener). Luego, usted puede ayudarlos a converger respecto de la idea de que este recurso esútil para fijar el producto en la memoria del lector, ya que la mayoría de laspersonas aprendemos o memorizamos a través de la vista. c. 1. Completa el siguiente texto: 2. Marca con una X la información que te entrega el afiche. 3. El propósito del afiche es: a. anunciar una campana de salud. b. influir para vendernos un producto. c. informar sobre los pel ig(os de los conservantes artificiales. d. influir en las personaSpara que tengan una alimentación equili brada. 4. ¿Cuántas veces se repite el nombre del producto en el afiche? ¿Qué utilidad puede tener esto? 5. La frase "Fuerza para la Vida " se ha puesto para a. ocupar bien el espacio del afiche. b. que lo consuman quienes deseen tener más fuerza. c. convencernosde que el producto da energía yes saludable. d. dar un mensaje de alegría a los consumidores I!! I I
  • 89.
    - ----- VI. Sugerenciasmetodológicas por libro L-__~__A_C_T__ID ~p RESP_UE_STAIV _A ______~ILI~___________________ ___________________~ - ...... - .- - - ... - - ... -- - ..6. Completa el esquema con la rI - . "cüñs"ervañtes ., r , r r rcolesterol lactosa .información del afiche. .9rtificiales" - . ~ " . I "r -­I uuTI I r--" proteínas I ,no contiene -. - - - - -" - " vitaminas- - -- I r-., " - " ­semillas de soya I .. - - ­es 100% vegetal I- I ....- minerales t - - - . .. " ----l I....elaborado con aporta ~~ t ~ es un alimento de soya... I - -- - - I _J"_- r -, i 100% natural ri CO nutritivo, [ , :I I "- " - - - - - - - -­ NOTAS
  • 90.
    VI. Sugerencias metodológicaspor libro · TíTÚlO t los antioxidantes de la A a la Té Género textual Nivel Modalidad de trabaj Subsectores Sesión Afiche publicitario Intermedio Individual Lenguaje y Comunicación Libre - Educación Artística A. PRESENTACiÓN Losantioxidantes de la A a la Té es el título de un afiche publicitario que promociona una marca de té, recurriendo a información visual y a sus beneficios para la salud. A partir del afiche y las actividadesasociadas, losniñospodrán responder a preguntas de carácter explícito e inferencial, analizar algunos recursosgráficos utilizados por el leng uaje publicitario y enriquecer su vocabulario. Por suscaracterísticas, este texto se presta para un cruce curricular con el sector de Educación Artística. En el siguiente cuadro detallamos las habilidadestrabajadas en cada una de las actividades propuestas. ~_A_CTIVID_D~ ~I==~============A=lI=A=D==============~ ___A_ I H=BI=D= I 1 2 3 I Elaboración de una interpretación. Elaboración de una interpretación. Comprensión global. Obtención de información. Comprensión global. B. ACTIVIDADES REM~DIAlES I ., d . I ., • I b e una ln~erpretaClon.E a oraclOn 1. ¿Por qué se eligieron esos alimentos para poner en el afiche?
  • 91.
    VI. Sugerencias metodológicaspor libro 2. ¿Qué caracterísitcas ~el té se destacan en el afiche? 3. ¿Qué información te ~ntrega el párrafo que aparece? 4. ¿Por qué se afirma que tomar té es una forma cotidiana, simple y sabrosa de ayudar a nuestra salud? C. ACTIVIDADES D~ AMPLIACiÓN O PROFUNDIZACiÓN 1. ¿Cuántas veces aparete la palabra té en el afiche? 2. ¿Por qué crees que se escogió el amarillo como color de fondo para este afiche? 3. ¿Qué aprendiste al leer este afiche? 4. ¿Consumirías este té? ¿Por qué? 5. Compara esta publicidad con otras de té de otras marcas. ¿Qué razonesdan pal'a preferirlos? 6. ¿Cuándo eliges un jugo para comprar en qué te fijas! 7. ¿Por qué crees que se eligió el color del afiche"l 8. ¿Qué son los flavonoides' D. SOLUCIONARlO ~________ __~~ __~ RES_PU_EST_A________________ACT_IVIDA ____ I ~I____________________ __ ~ 1. Une las imágenes del afiche y descubre la letra que representan: - ¿Qué letra descubriste' Se forma una gran letra T.
  • 92.
    I II ! VI. Sugerencias metodológicaspor libro NOTAS 2. Subraya la respuesta ct rrecta: a. ¿Por qué se presenta la imagen de una taza de té junto a frutas y verduras' b. ¿Qué característica 8el té es la que másse destaca rn el afiche? 3. Pinta los círculos, segúh I corresponda: I a. Porque todos son antioxidantesI b. Sus beneficios para la salud.i Las imágenes se presentan en orden alfabético. Sí Se promociona el té Lipton. Sí Se recomienda el consumo de frutas. No Se invita a consumir losantioxidantes. No Se aconseja el consumo diario de frutas y verduras. No I Los chinosdescubrieron que el té contiene antioxidantes. No
  • 93.
    VI. Sugerencias metodológicaspor libro TíTULO El trébol de cuatro virtudes Cuento Nivel Lenguaje y Comunicación - Comprensión del Medio Natural, Social y Cultural Sesión Libre A. PRESENTACiÓN El trébol de cuatro virtudéSes una leyenda del folclor chilote tomada de El que no corre vuela y otros cuentosdel mismo Diablo, de Floridor Pérez. A través de una sencilla y hermosa historia que entremezcla realidad y fan'tasía, los niños(as) podrán conocer algo de las costumbres en la isla del Sur de Chile, por lo que es posible conectarla con Comprensión del Medio Natural, Social y Cultural. A su vez, tendrán ocasión de opinar respecto de las actitudes y decisiones de los personajes frente a la oportunidad que se les presenta al tener en su poder el trébol de cuatro virtudes. Creemosque este relato no los dejará indiferentes y que será propicio para desarrollar no solo la comprensión lectora, sino también para trabajar objetivos transversales en relación con la persona y su entorno (apreciar la importancia social y afectiva de la familia y valorar las basesde la identidad Iflacional). En el siguiente cuadro detallamos las habilidades trabajadas en cada una de las actividades propuestas. 1" ACTIVIDAD HAsrUDAD 1 2 3 4 a. Obtención de información. b. Elaboración de una interpretación. c. ObtenCión de información. Elaboración de una interpretación. Comprensión global. Elaboración de una interpretación.
  • 94.
    VI. Sugerencias metodológicaspor libro 5 6 7 8 Reflexión sobre el contenido. Reflexión sobre el contenido. Reflexión sobre el contenido. Reflexión sobre el contenido. B. ACTIVIDADES REMt:DIALES! • Obtención de información 1. ¿Qué personajes hay en este relato' 2. ¿Dónde vivían' 3. ¿Quién llega a casa de 16s ancianos? ¿Qué regalo les da en agradecimiento' 4. ¿Qué ocurre con el regalo recibido por los ancianos) 5. ¿Cuál era el verdadero y más Importante deseo de los ancianos?, ¿se les cump::) este deseo? C. ACTIVIDADES DE AMPLIACiÓN O PROFU NDIZACiÓN 1. La actitud de la viejita con su comadre fue fingida o ROCO sincera. Copia una parte del texto que lo demuestre. 2. ¿Cuándo hassentido Ql:Je lascosas no han salido como tú lo esperabasl 3. Si encontraras el trébol de lascuatro virtudes, ¿qué deseos le pedirías? D. A CTIVIDADES DE +MPLlACIÓN LECTORES EN RED I • Leer el texto ludy Moo~y, de Megan McDonald, yrealizar las actividades propuestas.
  • 95.
    VI. Sugerencias metodológicaspor libro E. SOLUCIONARlO 1. Marca con una X, el casillero que corresponde a la respuesta correcta_ a. ¿Por qué llamaban a menudo a la puerta de losancianos? b, Lo contrario de vil,jir "holgadamente" esVivir: c. El primer deseo lo pidió: 2, Relaciona 105 siguienles hechos con sus consecuencias. 3. ¿A qué momento de la narración corresponden los siguientes hechos? Escribe iniCIO, desarrollo o final, según corresponda. RESPUESTA a, Porque vivían a orillasdel camino b. sin necesidades. c. la anciana. Hecho Consecuencia La anciana dice: ¡Ojalá se vaya La comadre le da unos huevitos lueguitol frescos y se va de inmediato. El anciano dice: "Qué ganas de La anciana le sirve un par de comer un par de huevitos a la huevos revueltos como a él le paila". gustan. Los ancianos invitan a comer al El forastero les obsequia un trébol forastero. de cuatro hojas. El hijo regresa inmediato a la La anciana pide el último deseo. tierra de sus padres. Llega su comadre a regalarle unos huevitosfrescos. DESARROLLO El hijo regresa a casa de suspadres. FINAL Llegó a casa de los ancianos un forastero. INICIO El forastero, en agradecim¡ento, les dijo que bajo INICIO el manzano encontrarían un trébol de cuatro hojas. El anciano quería ir de inmediato a buscar el trébol. DESARROLLO El hijo de los ancianos cuenta cómo regresó de la FINAL Patagonia.
  • 96.
    - ­_ __w,.,v¡¡,'11}J;¡f;;1f-k ~..~M1I<{J,.~~~fJ,i~7ff1tJ~~~v~II¡--. Sugerencias metodológicas por libro 4. Une las palabras que s~ relacionan de acuerdo a su significado. - Escribe en tu cuader~o una oración con las parejas de Ipalabras que formas~e. , I I 5. ¿Qué te parece la actlr del anciano al darse cuent de que habían perdído tres de*eos? ¿Cómo te hubieras sen1ido tú en su lugar? 6. ¿Qué opinas de la actitud de la anciana frente a su comadre? 7. ¿Crees que fue bueno para el hijo de estos ancianosvolver a casa de sus padres?, ¿por qué! S. Si encontraras el trébol de las cuatro virtudes, ¿qué deseos le pedirías? I i brasero .. mate afuerino • forastero piño .. ovejas ovejero .. pampa - En la construcción de las oraciones revise que el alumno(a) utilice correctamente el término. I Respuesta abierta. Respuesta abierta. Se espera que los níños y niñas se identifiquen con los sentimientos de Ilos personajes y sean capaces de emitir una opinión personal a partir de ! Ii la lectura. Respuesta abierta. Se espera que los niños y niñas se identifiquen con los sentimientos de los personajes ysean capaces de emitir una opinión personal a partir de la lectura. Respuesta abierta. I Se espera que los niños y niñasse identifiquen con los sentimientos de I los personajes ysean capaces de emitir una opinión personal a partir de , la lectura. i NOTAS
  • 97.
    VI. Sugerencias metodológicaspor libro TíTULO Instrucciones para tratar a un monstruo Cuento Nivel Avanzado Todo el curso con el profesor(a). Lectura modelada. Lenguaje y Comunicación Sesión 1- 2. Lectura modelada. A. PRESENTACiÓN El cuento Instrucciones para tratar a un monstruo de Carlos Rodrigues Gesualdi narra, en la voz de una niña, una historia de miedos y el triunfo sobre ellos por medio de la creación literaria. Se ha escogido este cuento para que el profesor(a) realice una lectura modelada con la clase completa, introduciendo el Proyecto Comprensión Lectora y motivando a los niños(as) a continuar ley'endo. Se trata de un cuento moderno, que nos presenta a una protagonista con la cual el niño(a) podrá fáCilmente identificarse y a través del cual podrá sentirse motivado para continuar leyendo por sí mismo. • ¿Cómo realizar una lectura modelada? Antes de realizar la lectuta es imprescindible que usted conozca el cuento y lo haya leído más de una vez, de manera que esté familiarizado con los acontecimientos, personajes y ambiente que presenta. ~uego, prepare su lectura en voz alta, cuidando su volumen,I entonación y expresividad, la cual debe ser acorde al texto. En primer lugar procure que la disposición de los niños(as) en la sala sea adecuada para permitirlesa todos ver y escuchar activamente. Si cuenta con una biblioteca espaciosa, puede disponer a los niños(as) en semicírculo, cómodamente sentados en el suelo y donde todos puedan ver y escuchar, sería lo ideal. En segundo lugar, es importante crear un ambiente propicio para la lectura, logrando que los niños(as) estén en silencib yen disposición de escuchar. Para concitar su atención, puede usted comenzar a hablar en voz muy baja a medida que les presenta la portada o el título del cuento. Procure que el tiempo destinado a esta lectura se desarrolle sin interrupciones ajenas a la clase.
  • 98.
    VI. Sugerencias metodológicaspor libro En la lectura modelada usted lee el cuento en voz alta al curso completo, sirviendo de modelo de un lector avezado, que lee fluidamente, con entusiasmo y claridad, usando inflexiones de voz, si n exagerar, cuando el texto lo requiera. A medida que lee, puede detenerse cada cierto trecho pat"a "compartir su pensamiento en voz alta" y modelar así cómo construye significado a partir de lo que lee. Para ello, puede formular preguntas acerca del contenido, predecir lo que vendrá a continuación, señalar cómo descubrir el significa~o de una palabra desconocida por contexto u opinar sobre una parte o acontecimiento pu tual. Así, usted brindará a sus estudiantes un modelo importante del tipo de actividad ment I o estrategias de comprensión que ellos luego podrán usar al leer en forma independiente. Además, puede invitar a lo niños(as) a conjeturar en la mitad de la lectura acerca de lo que sucederá más adelant , a emitir opiniones acerca de lo que escuchan, a formularse preguntas o relacionar lo I ído con sus propias experienciasy sentimientos. Estas son algunasde las estrategias que usted puede emplear al momento de realizar la lectura modelada. I 1. Cuénteles que usted leSiva a leer un cuento. 2. Dígales que antes de empezar a leer debe preguntarse: ¿Para qué voy a leer? 3. Léales el título del texto, y plantéeles la siguiente pregunta: ¿Qué saben de este tema ), o ¿qué se imaginan? Escuche atentamente las ideas y prediCCIones de los niños y niñasy anótelas en la pizarra. A modo de ejemplo sugerimos las sigUientes: - ¿De qué crees que se tratará esta lectura? - ¿Conoces alguna historia o película en que haya un monstruo? - ¿Quién crees que será el protagonista? un fantasma una niña un profesor un monstruo - ¿Qué cosas te dan miedo? Permita que los niñosy niñasse expresen 4. Acto seguido dígales que les leerá un cuento y que deben estar muy atentos. Siga nuestra propuesta, deteniendo la lectura cada vez que se indique y formule las preguntas propuestas.
  • 99.
    ¿Qué significará lapal8bra¡esteJar7 ¿Cómo podemos saberlo7 Comentario: Es important enseñar o guiar a los niños(as) en la comprensio de nuevas palabras. 1uéstreles cómo hace ust d para deduCIr el significado de una palabra RepIta esto cada vez que aparezca una palabra cuyo significado usted crea que puede ofrecerles dificultada sus alumnos(as) I ntente. <.'fa{1J esta. doro)Jr t:Jl otr(l lado; p('rl.) Ino: !)lg~UO. y a......¡ SU~ qll~ 110 vive -=n mi '::J~_ Slnu deb~j; , d.i." ~.:u3 I qLlt.'r lugar ~n qU( yo duc:rma. P l'ro yo llU(lC:l 11 " j. ~'1!: JIJ ¡¡nto miedo. LJUC n~) me atl't'....u :í. .t..L1· l1l~trlnr: bajo I ~ c,am:l. A¡l.11,·éC cu~odo me "('¡y J donlHr. n<.l~I,.l. tj lK' :>ub;,¡ a In 1 ~UMto, rn-= dl..·~"'bttl )' apae:,ue la h17. pnr.:l qVl":i C'sk~ ahí. ':~',no q hutll?J".l ~Iadl) l'S(X'TiJ ll ­ do que la hahlwClón CJul'dnr:l a v~·u.r:c.~ A "'l'C('~ ~ uc:lvo a prender lp hlmp:.trn: p<-TÚ me tia tamo ml~do a.'t(· 1n,.1nm.' p~ra ~omJ'robar 51 :;;e h~ ido, qUl: 1lI~ cuntbrrno coo no ~cut.'hdrhl mi ... ) al f UHlIl)le duermo con 1" lUl f"lH.:etdiJH, L(l malo.::-; qut:' m~1I1;i ,) par..i en algun fl)On1.'nhl p3.,:m pór mi l,;ujr1o '/ ür~giln IJ IUI En m.'dic- J.' 1:' !HJChe me d~srien'-' .'7l la ()S'U(H.l:.ld OJ;:i~ r~lmplet.t.. ~...cuch.:'Utd(. los rui· dos del m(lmtruo~"" I/ ' , 5 VI. Sugerencias metodológicas por libro 1111..:'11[6 nlQ~trár~ll' n marnil una noche qu.." !'alimn... n fcs("jar ,,1 I,"strenco de ~u nuc"'~ obra M :un~1 ...e a.'i(lt1W baJo (J. ":iJf(l3 'i me dIJo que [1( tl~L'ta !Coflta. ¡lIe no h~bla naJa Ahi. Pam probtlr 'jI al,guien m,b; f'l<'I(J IQ v('rJo. lIl"ltt! :) una ami~ra a dClntur .1.·a~a, PC(u cu;md(1 d mor!~lrtiv .'<'roelllO :) sonar su k-ngua 'j 3fil~11 su:' !;.l1rra~ . JHj Jtnig<.l cSI:tb:t JI..1rmlda ',,' no po.lde de.;;pertarb. ' ntCl1k' grohar ;-.u'" rulJ.O!' en d f!r.!b:.¡dor que pJpa us.:"1 pam 'u", K'por­ (.1IC,'i, Por b inAI1.ana, la cml" ~n Id qu(' t('l~ 11(1bl;' gmbad...) solo rcpn,H..tu..:ía I:J ...den("lo, (:(lI111) :'11 mides hub1(,f'a ~)(:trndn dur:lIltl" la n<..~~H! . ';fIlHO ~I Iju e-:xi:;"!Jt:"m TIIIlf't¡n mOllslruo, .0 Deténgase en esta págIna y pida a los nlños(as) que observen la ilustraCIón, ¿qué muestra? ¿Te imaginabas asi al monstruo? Comentario: las IlustraCiones pueden complementar o entregar Información que no se dice con palabras por lo que ellas también ayudan a entender el texto.
  • 100.
    S(o- quC" th:-'L'H..'ser 1ll.1S, fuc-ric qllt él : uc~, ('W.:üntnu algo COI) QU(' ;;,11h­ b:~ll r(u ~n It~ ()!':..;und:lCl de mI habdi.H'Hlll, ~)Ia Sin J;lId:¡, P<lrqUt~ nLlclic pueúe iJyJd1rmc NI llH ... padre!) nI IlW~ ¡'lrn¡~()~ ni nildit:: El un1cc' p(.)~k, qll~ m.:: pucut:.a~ tldar l,' .... l"l 111)0, rC~~) y,) no l'pn~).l("tl J.ún mI pLxil:r ú ~~ ....iqUlcra ;I¡ 1en~o ¡llg.ÚJJ p0Jer. P(lf' (":,0 1~ll0 de '1(1 dormir co ~irtt.:-(anl(:llte '11.... suoo ~ llll I.:uann : !ll.' tjut..:'tlO en 1.1 $al;1mmillúo [.::[c..,,¡t.H.111 y ~lll tLJrm.: l'ucnta me quedo d(r1lu­ da ~ pe ro :11 rato m-: (k'sr1C:'tJ d f~n$trll' ) ql1(.' Jhuril CSIJ. baJo d 'S~IIÓll h;'b..:icnuo Sl1,~ rUlLlI,.)~ JI.! :::,lernl're, Cu~nt.lo hl n(uc,:h...., ..lpá~O kl tek. p..:rn. el1 ~rl~l'lcil)_ !us nJldo,=, del mons1rllU Lambtéu!>t: J~lieo~n S,)lq l,.'UiJ11UO cnclt"ndo la le!.;- J~ nuc'o, IflS ru ldo_.... 'uC'heLll ('~11ne-nlar, EnIOIKt:"~. y tdl",e7 por prln1C';"a.I C/.. d('sOC qu~ lo ~";(1t'107.:CO, rre.O;;:h-¡ aten­ o bn.i e f;orlidn MI::: J,)y (:u.'nfa d~ que- ..::unbta ah(lr:1 p3rL:'c,:: tina n,a ¿Qué tipo de peliculas te gjtan? Comentario: conectar el te Ito con sus intereses. I Pr~guntar en esta parte ¿Qué personaje lo ~ijo? c lmentarío: Respetar,los signos de p,ltuaclon y entonaClon es muy Importante, porque estos le dan sentido aljexto. Destaque los signos de en onación en este ejemplo y lo que in ,ican los guiones de diálogo. VI. Sugerencias metodológicas por Ubro ¿Te has sentido alguna vez así? ¿Crees que en verdad nadie pueda ayudar a la niña? Comentario: conectar la lectura con la experiencia de los niño(as) es muy Importante para involucrarlos con el texto. ¿Quién será Chaplin) Comentario: Preguntarse cada vez que no entienda algo. Es importante que se pregunten a cada Instante sobre lo que dice el texto. Si algo no se entiende, deben tratar de deducirlo por el contexto, si no simplemente preguntar. M im la panudJa, p~:,.al1 ur"ta pcH::ula muda. ("¡] blancn )' nc~ro, Ch¡'Jplrn. ~n el nu:dl('1 dl~ unil pista di:! patinaJe. <'" {.(~ ~n('irn<l el!.:' un hom­ hrc muy got.)n!o. Es LlI'lit pt!lkub muy graciosa y cadJ ....C'7, qu!.:' Chaplm ha¡;~ 1m Chl~ll..', (:.l m011.;;tmo repite- el IOhlllü SOllldn. '--__-,,_Q_u_é_hac('s'? - le pccgll nh)---, (,Te n~'!>" EnIQJlCCIO ..::omj"Jn'llUO que es la primer.¡, t~.l 4.UC me a~rt:'O II h:tbbrk , y $1e:llfO un i:tcvnfL2nJibll! otguflo de- m¡ mi:.-;mi.1 y ~lO.:l ro('t;¡!I~7_1: m:mJrt..t Por primt::r.1 'el, sj¡,,'nlo alg,Q par{.'(¡(jú ¡j un podt;"r ill j"Jut'du dL"("Jf dónJe t..'SIÚ mI rxxir.:r_ r<"ro yo $(''''Pl'C~l{i yuc JlO} Lm~ m¡H1Cr3. Jc IT31~r ti !':1e 1ll01l~1ru~I, - Ya ~t: - le di~n..-, le: gm,t3n 'Ins p<liculu~ oivC'r(¡d.t~ Elmonstruu nu Ille' (nnte.)la. pcm ~'ú l'stOY se.~Uríl de que me e~tá c'S'l~'h"nJfl, E nIV))(Y'" rongn de ut:lta 1;;1tdt: - :lhnfa :,ln ",oIUnl("J)-. me LlL.COmO­ do ~n 1!1 ";.ll1on y uUt'nl:10 IOOd l:l nc ,che ~on t:~ lul' ,1I.uklda. tdi/ <1.: que d Ol{'t,":,lnIO .::sl~ C"ltn~!"l~nld0 7 j
  • 101.
    VI. Sugerencias metodológicaspor libro l¿Qué había entendido la ni.a? ¿Qué le pasaba al monstru ? Comentario: Detenerse ca a Ciertos tramos de la lectura y plantearse preguntas par ver si van comprendiendo L'f.. lr:mquiJiL.i::luorn 0'7 de papá 1.:.u~nla una his10ria d..."CrtiJiJ. L{ue en rcalid3d ha {"SCTlW lín amJ@.l) suyo y que a el )e t:ncanta. E:~ una l~jStOI'Hl E !Iltoy lan contema por haber entendido lo que le r:J~a a mI J'nOlls1ruo. C-orl el mismo ahvin me !cv'JnUt p<.T la: U18nana p<JfCl Ir al cColegie:. dJ ~pararada . sohrc un hombre que hlpní)ll7a tnmflle-~ . ú ~(lJOl,n 10 hlsto' qLIC' dUJ"tlntc ei día n(l ~;)g.o má5 que pClL~r en Jo 'tIC Vl.,t)' a h.:lcer esa r]o. pero ahora up<:::n3S ~ sigu el rd;ato. ';;"']0 prc"lo alcnclón ¿¡ k):;) ruido, noche. que- put"tlc haber bflJO mi cama. Altin H("~J, t'J mun)cntO, Cuando mi p<1J1;l ctiC"e que suba a ilC'o~tnrml:. Al Jj¡[0 SIr!!HO ~I mt'n~tnIO. Lo ~scu..:'hn cm a!cnción. oh01'a 'In k pioo que me acompañe }' me cuente- alguna ¡"n:-.torit c..IiH."I1ida ~n la leml"rtc-. y compHlcho que eS1á SJgui(,TlJo la hlstonl, L: ama. A1pri.nciplO ~uch(l cnmfl un zumbIdo suavc, dcsruc~ una :;crl~ <k P apá ~'Jbe L.:"omn lgp. me arrop.:& y cotnlen7,J J ('QntJr su hls:~(}úa. Yo ~ruJidús)- CloqUCL..h.. l ln stlcnclo. [k Iluc'n un zumbido ;¡ p:l~() la tU7. ¿Cómo sabe la niña que el monstruo está siguiendo la histOria7 Comentario: detenerse ypreguntar, permite verificar si se entiende lo leído.
  • 102.
    ¿eómo se sientela niña7 VI. Sugerencias metodológicas por libro P or ItI rnaiana me dcspie-no tranqurla y de~ci.tm,ada, El dÚJ. ha aml;l1lccido d-esPC'.Hldo .... lunlinoSl"'l. y yo ::;¿. lo que tengo q l ~ h(ll..~",r tOn mL m~)m1ruo : s~ que he corm:·nL:1do a encontrJ,r mis poderes, A h!..'l,! sé que nll palabro puede hhramle U~ su poder. Abonl :se que nll ....n7 pucdQ- snt'arfllc )'a no I! !hAS una amen:V....l: C':oi alguren ,"un ~Ulcn COn VL"'nI3r. f& ror C!'o>O qu': ohor:1, cada .'t~ qut me meto en la cama y apago 1;!J lul.. lo ~Iudo ('"on atectn )' le cuento una historia. la prtmera que se me OL.urr('. Medoy cuen1a de que' mi mdnSlrW) lrt:flC cnmo un lcng~Laje, " al men0~ que hace rLlid~ de arcgtlR C(l las pnrte... Jrvertidas de ,., IH~tori~ y de emoción t"fI las. r.:tr1 :-. emocion.11ltes. Con alivio compruebo, cuaDd~pre~1[) i¡tu:ncu)" a la ltistorül dd hQm· ~re que hipnvtizaba [Omatcs. que el monSlruO lambi¿:tl tiene un lenguaj~: J .....ilberlo mé lib~r.[] del horror: aSI )mú me- hahía d~1I,.10 cut"nta de que 'In fK)dí<i hJNarle-. me doy cuenta ::Jhor de que a su man~ra el también 'l"":s!n di....icndo algo CuandQ entl(>ndo <jUl; t'SO$ roidos rh:Hen Wl ..:cntldo. Sicn1tl qU(' m~ he libmdll d~ el. u dl mCJlo, de lo que m nlt!ffiOnz.1ba de ~I. Nu l'S[Oy as ustada: le doy la ~l;lno a papá y me quedo dorrrnda pr('­ fUJ1JUntenl e ¿Qué comprueba la niña?
  • 103.
    VI. Sugerencias metodológicaspor libro N u L';" delll~Lad() d¡~l¡;il Iml.'nlar tilla !11::'[4Jna . y.ll mi. :.lllcmth. tnl.:' (d:ómo le ayudan los rUIdos --------------+-~ Ipara crear la histona? y a~i. muy JI.:' .J ptlC<' Lscl·j~lendo un:,!; Il Jos p:Jgma... p.;-.r di,t.. {.'....h'y t:lllllpl...·1~ndo <:ümo Ui'l IIhro de hl.~tnn:.Js dellTH.)J),St(tJtJ Nplo h3~c) para nH f:,P'l"( l('nnll'}:Irlo t~ilr:., deprlo tilla nOl..' ht: baJO i(I (aml1 y qUl' ~w·_ __él Jo h:ot. ~ 1. 1 'l, ') A C'Cl1O se sii'/1t..1. h:llogado. 'p!orqut" es tU pfunec k'lor f la cauSo. d.: qu"'ln5 C::oicrih;t. In cual es mu)' g,~linC"UHI.: paw una "hlcn qu~ ((lIlH) Y'l ':-, niJ3 de una l:H.'trlJ. 'j un pcj')ooislo1 v(1:1 ; IL1.n.ul~l~ 1Jl.""'Ul..'l·II.)JJI.·~ p¡J;:l lrJrOf a Uf) mOIl...tnh). y '-1uarin que el mon.",;t¡uo sepa l~T y 1:1$ 2l.tumda Que I:u. dhfTlIlt> y que tlitl ..:'ll ~lc~3p;,trt·Lca . 13 ayuda ~;}b-=r qué le pJ'il: :1 ~In;) p:tra: k gu~t;i. le p.1rece diHrtiJa o h..' U:.1 rnll~~·dl. hnce uJlll~ rUIJo... .·~{X'('Id:l~s. ~OtlO ~i m~ cnm ·í.l. Y J.....i. ~rJ"::I::h ;1 h1 ljue .)u-- rUIJo~ mC'" dK'~n, ruedo Ir {':lmhlanoo la fH.~rorJit 11l1t"nrr.l~ 1;1 clIl'nh'_ p~m nl' m..-cnh,l hts JU:;101'1tl.5 en In cam3' voy pcnSllndola=:, dor:-t111c C'1 ch-l y cuando llega la noche ya sé ln que!' le ...·oy a tomar Tambt.!o me p...1S3 que a vct.:c~. r.;l¡tndc.., b hi:'h)ria qut:' in ~nté In.: ~u.sta ba.~I~nu:, 13 c'1;j,,:nl:x' l:'n hJ l'ompuwdora .Ie rapl _ ¿Qué creesque sentIrá el monstruo cuando lea ellibro7 Comentario: interrogar el texto.
  • 104.
    ~~""""';'-......!L.u¡d:t/rIIIb.'!.l'UI!."....;';:!fIfú'itt-n--,VJíJj~~~~vñL~sUgerencias metodológicas porlibro M ieo(t"3::' t'lnf'. y~" h....' publl CO,j(1U''CS hl:;tonE'laS en (,JdlHriü del C:0Je­ gin y les gLL..,t.:mm t,l n[O 3 todos qut::. me h::ln pc<.hJo t]ue [oda~ la.s 5e1l1(ln:1::­ l"XribJ. unt!. In.:-Iuso me d h.~rO I1 un premio ~n el ultimo CQnL'UFS' litc:r:::t.flü ¡JI:' la "-'3C l~(' l a , Mis padIes c !,~j n mu)'torguJlo~n:;. de mí PilP¿ ha h.:fJo lIf)Ú J~ JlU" ~ ll~tJlO S: ~n la raJio y !-oc 1{1:: III rnoslratlo J ~lI ..'lmig(" ('scnlOr l o ({lle IlJlhe puede cn1cndt'f c:sJpor quéen nH.. IU'lt.)f1a~ :,ir.::rnprt" ha)' ml1S1rulIS F~l~ c ~ mi ",~c rct(), o ml~ (.r. el ,C'cre{n que 5.l)k.. mi JJlomMUO y yo C Lloo~emQ'. ( ;¡¡ ricl).. ¡": l~nfúl'''lo rx.'suaiJ( " Jm l111l:C1Ones p31'll. {fatiJ' a .1[1 1'l-")O[1~"1roo", .;:n (rl'{'!I(('~ C(I,'I '-lIJ1-1:('~J." 111••1 '·•.,r('fktJ.;,J'......~.. aU~1'I1 1~ ] r0:-5. S.l.I'l II!-AnJ. ~()t.)4 . Estrategia: Pedirles la opinión ycambiar el final . ¿Qué te pareció este relato? ¿Te gustó el final? ¿Por qué? Comentario: pedir la opinión a los ninos(as) respecto a lo leído exige de ellos la capaCidad de entender el texto en su totalidad y además reflexionar sobre lo que le gusta o no de un texto. ¿Qué problema tenia la niña? ¿De qué forma lo resolvió7 ¿Qué habrías hecho tú en su lugar? Comentario: Interrogar el texto. B. ACTIVIDAD DE AMPLIACiÓN O PROFUNDIZACiÓN - LECTURA MODELADA • Presentación En la segunda clase, model1e frente a los estudiantes las estrategias fundamentales para la comprensión lectora, pero esta vez enfocándonos directamente en las habilidades que se trabajan en nuestro programa. • Modelaje de la habili<!lad de obtención de información Indicación Lea la primera oración del cuento: "Había una vez un monstruo que vivía bajo mi cama ". Ejemplo de pregunta: ¿Dónde vivía el monstruo) Explique a sus estudiantes que obtener información es una estrategia que requiere atención y solo necesitará volver al texto y buscar la respuesta a io que se le pregunta. I - - j ¿Qué cosas hizo la protagonista para demostrar que el monstruo eXistía? ¿Cómo supo la niña que el monstruo no vivía en su casa?
  • 105.
    VI. Sugerencias metodológicaspor libro • Modelaje de la habilidad de elaboración de una interpretación Indicación Lea el primer fragment~ del cuento y pregunte a sus alumnos(as) ¿En qué podría trabajar la mamá de la niña) · Si bien en el mismo cuento está la respuesta, pero solo lo sabremos más adelante. Los : niños(as) pueden, a partir de lo dicho, inferir una respuesta. : ¿Quiénes estrenan obras! Los actoresy las actrices; un director de teatro o un autor, etc. : Pídales que deben fijarse en las pistas que les entrega el texto. : Explique a sus estudiantes que elaborar una interpretación es una habilidad esenciaI en : la comprensión profunda de los textos. Nospermite establecer relaciones, elaborar : conclusiones o desprender información implícita en los textos, es decir, que no está : expresada directamente. · Reléales el siguiente fragmento: ¿En qué trabajará el papá? ¿En qué te basas para afirmarlo) Pídalesque se fijen en las pistas que da el texto para saberlo. Formule algunas de las siguientes preguntas: 1. ¿Quién esel protagonista del cuento? ¿Por qué? 2. ¿Cuándo te has sentido asustado o asustada ) 3. ¿Crees que el monstruo existía realmente? ¿Por qué? 4. ¿Por qué crees que el monstruo no aparecía de día? 5. Crea un personaje imaginario a partir de una situación de la vida diaria y cuéntale por escrito lo que te sucede. 6. Escribe un instructivo cuyo tema sea Cómo tratar a un monstruo. • Modelaje de la habilidad de comprensión global Indicación l a habilidad de comprensión global nos permite recuperar la información relevante de un texto y construir así el contenido de lo que leímos.
  • 106.
    Vi. Sugerencias metodológicaspor libro .Para desarrollar e'sta'habllidad en sus estudiantes es necesario plantear actividades o preguntas que requieran entender la idea general del texto: Por ejemplo: , - ¿Cuál es el mejor título para este textol - ¿Cuál esel tema de este relato? : - ¿Cuál es la idea principal? Para trabajar esta habilidqd pídalesa sus alumnos(as} que contesten las siguientes preguntas: 1. ¿Cuál de estos títulos le pondrías a este cuento? a. La niña escritora. b. Los monstruos. c. La imaginación. d. Una niña y su monstruo. · Explíquelesque losdistractores para este tipO de preguntas son de dos tipos: las ideas muy · generales, esdeCIr las qué abarcan mucho más allá de lo que contiene el texto (Ej. c. La imaginación); o distractores que apuntan solo a una parte del texto (Ej. Los monstruos). 2. ¿De qué se trata este texto? Para modelar la aplicación de la habilidad de comprensión global en el relato, puede seguir · el siguiente guión de preguntas y respuestas que ayudará al alumno(a) a focalizar su : atención en los momentos relevantes de la historia. De esta manera podrá describir los pasos básicos para realizar el resumen de un cuento. P: ¿En qué lugar ocurrep los hechos? P: ¿Quiénes son los protagOnistaS) P: ¿Qué hecho cambió a rutina de la niña? P: ¿Cómo reaccionó la fiña cuando se dio cuenta de que e istía este monstruo? P: ¿Cómo le empezó a ~erder el miedo al monstruo? I P: ¿eómo terminó la hij toria finalmente' R: En la casa de una niña. R: La niña y el monstruo. R: Se le aparecía un monstruo cada vez que se iba a dormir. R: Intentó mostrárselo a su mamá y a una amiga, pero se dio cuenta de que nadie más lo podía ver. R: Porque comprendió su lenguaje y se dio cuenta de que le gustaban las historias divertidas. R: Escribió un libro que se llama "Instrucóones para tratar a un monstruo" .
  • 107.
    VI. Sugerencias metodológicaspor libro Indicación Para asegurar la comprensión de los eventos más significativos del relato, pida a sus · estudiantes que completen a partir de lo conversado, el siguiente esquema: · Anota en el siguiente'esquema los acontecimientos más importantes del relato: Los principales sucesos que se Eldesenlace de desarrollaron fueron... la historia fue.. . Recuérdeles a sus estudiantes que las narraciones se centran en acciones y sucesos protagonizados por personajes. Para reconocer los sucesos más importantes de un relato · debo centrar mi atenciéJn en los siguientes aspectos que están dados por la estructura , báSica de un relato. : - ¿Dónde y cuándo (SI es pertinente) ocurren los sucesos? · - ¿Quiénes son los protagonistas de los acontecimientos) · - ¿Cuál es la situaCión inicial? - ¿Qué sucesos rompen el equilibrio de la situación inicial? - ¿Qué peripecias o acontecimientos importantes ocurren) - ¿euál es el desenlace o fin de la historia? • Modelaje de la habilidad de reflexión sobre la forma Indicación Todos los textostienen una estructura y ciertos elementos. Como un título, el nombre del autor En el caso de una carta un saludo, cuerpo, firma, ~echa. etc. ¿Qué tipO de texto es este? a. Un poema. b. Una carta. C. Una receta. d. Un cuento
  • 108.
    VI. Sugerencias metodológicaspor líbro • Modelaje de la habilitfad de reflexión sobre el contendido I Indicación 1__ - __ _ Explíquele a los niños(as) pue hay preguntas que requieren que opinen sobre el texto, (Qué te pareció este texto") _ l__ __ __ Requiere que el alumno(~) haya leído todo el cuento y sea capaz de juzgarlo de acuerdo a sus intereses y preferencils, ¿Qué habrías hecho tú e el lugar de la niña? C. ACTIVIDADES DE AMPLIACiÓN LECTORES EN RED • Leer el texto Piruleta, de Christine Nóstlinger, y realizar las actividadespropuestas, N OTAS
  • 109.
    VI. Sugerencias metodológicaspor libro TíTULO Descubrimientos por accidente Género textual Informativo Nivel Avanzado Modalidad de tra Individual Subsectores Lengtlaje y Comunicación ­ Comprensión del Medio Natural, Social yCultural Sesión libre A. PRESENTACiÓN Este texto informativo, extraído del Boletín Explora y Diviértete de Conicyt, describe dos casosde descubrimientos; uno en el área de la ciencia y otro en producción de materiales que fueron realizados en forma accidental o fortuita, sin un plan deliberado de investigación prevIo. El artículo destaca la importancia de la curiosidad y la capacidad de observación para avanzar en el desarrollo científico y posibilitar el hallazgo u obtención de nuevosmateriales y productos. Sus contenidosse prestan para enlazar la comprensión de la lectu ra con el sector de Comprensión del Medio Natural, Social y Cultural. En el siguiente cuadro detallamoslas habilidades trabajadas en cada una de las actividades propuestas. AalVIDAD HABILIDAD 1 2 3 Comprensión global. Obtención de información . Comprensión global.
  • 110.
    VI. Sugerencias metodológicaspor libro B. ACTIVIDADES REMEDIALES • Comprensión global 1. ¿Cuántos párrafos tiene' el texto? Numéralos, 2. ¿Para qué te sirve esta lectura? • Obtención de információn 3. 1.Quién descubrió la penicilina) 4. ¿Cómo se produjo el descubrimiento de la penicilina) 5. ¿Cómo descubrieron el post-ltI 6. ¿Cuál es el tema del articulo') C. ACTIVIDADES DE AMPLIACiÓN O PROFUNDIZACiÓN 1. ¿Por qué en cienCia son muy Importantes la curiosidad y la capacidad de observación? 2. Busca la biografía de Alexander Fleming, ¿Escribe 5 preguntas sobre el texto? 3. ¿Qué inventoste parecen más sorprendentes) ¿Quién fue su creador') 4. Marca las inferencias correctas en relación con el párrafo 1 del texto. - Las personas de ciencias han realizado la mayoría de los descubrimientos importantes. - Alexander Flemig es un científico. - Graciasa Fleming hoy podemos usar los post-it. - No todos los descublimientos han sido producto de un plan de investigación. 5. ¿Por qué creesque esteldescubrimiento "revolucionó la medicina"?
  • 111.
    VI. Sugerencias metodológicaspor libro E. SOLUCIONARlO 1. Este texto tiene como propósito: a. dar a conocer la vida del científico Alexander Fleming. b. Informarnos sobre importantes descubrimientosque han sido producto de un accidente. c. explicar cómo se realizó el experimento que diO origen al post-it. d. expresar una opinión respecto al inventor del post-it. 2. ¿Qué descubrimiento se produjo a partir de lossiguientes hechos' a. Un empleado olvidó echar un ingrediente. b. Un hongo contaminó por accidente un cultivo de laboratorio. 3. Une el párrafo con la idea que mejor lo resume. ~--------------~------~ ACTIVIDAf RESPUESTA b. a. Post-it. b. Penicilina. - Características del post-it. .. Párrafo 4 - Cómo se descubrió la penicilina. .. Párrafo 2 - Cómo se descubrieron los antibióticos. ,. DISTRACTOR - Origen del post-lt. .. Párrafo 3 - Usos del post-it. ~ Párrafo 4 - La utilidad de un error. ... Párrafo 3 l
  • 112.
    VI. Sugerencias metodológicaspor libro TíTULO Historias de castillos Género textual Informativo Nivel Avanzado Modalidad de trabato Todo el curso, guiado por el profesor(a) Subsectores Lenguaje y Comunicación ­ Comprensión del Medio Natural, Social y Cultural Sesión 28 - 29 A. PRESENTACiÓN Historias de castillos forma parte del libro Vuelta al Mundo, libro de historias de viajes narradas a nlnos por Verónica Zuckaser. Se trata de un texto informativo para lectores algo avezados, a':--:wés del cual conocerán acerca de la historia de los castillos, cómo es un castillo por dentro o qUiénes trabajan en él. Se ha propuesto para este texto un trabajo de clase completa guiado por el profesor(a), A través de las actividades, los niños y niñas tendrán oportunidad de buscar información y realizar inferencias para responder a diversostipos de preguntas, Por otra parte, aprenderán - guiados por el docente-- a identificar relaciones de causa-consecuenCia en un texto informativo, Con el fin de evitar que algunas palabras incluidas en la lectura constituyan una traba para la comprensión de su contenido, se adjunta en esta guía un vocabulario de aquellas que consideramos podrían dificultar la lectura a algunosestudiantes. En el siguiente cuadro detallamos las habilidades trabajadas en cada una de las actividades propuestas. AGIVIDAD 1 2 3 4 5 HABILIDAD Obtención de información. Obtención de información, Obtención de información. Elaboración de una interpretación. Elaboración de una interpretación,
  • 113.
    VI. Sugerencias metodológicaspor libro B. ACTIVIDADES RE~EDIAlES • Obtención de inforr!nación 1. Subraya en el texto la~ siguientes palabras: conceder, alquiler, cimientos, ocaso; busca su significado y escribe una oración con cada una. 2. ¿Quién ordenó Que 10.5 castillos fueran construidos de piedra? 3. ¿Cuánto podría demdrar la construcción de un castillo") 4. ¿Cuál era la manera ~áS astuta de conquistar un castillo? I C. A CTIVIDADES DE AMPLIACiÓN O PROFUN DIZACiÓN 1. ¿Qué sabías de loscastillos antes de leer este texto") 2. ¿Qué has aprendido después de leerlo? 3. ¿Por qué se nombra en el texto a Guillermo el Conquistador? 4. Haz una representación de un castillo, de acuerdo a los datos que contiene el texto. Podría ser un dibujo o una maqueta. 5. Inventa dos nuevaspreguntas acerca de esta lectura. 6. Intercámbialascon un compañero o compañera. Léela en voz alta e intenta responderlas. 7. ¿Qué sabes de los castillos? 8. Subraya en cada párrClfo la idea más importante y anota algunas palabrasclave que ayuden a recordar su idea central. 9. Escribe un cues .onario con las preguntasque harías sobre este texto. • Vocabulario: Sin embargo: no obstante, sin que Slrv,,: de impedimento. Mirador: observatorio, atalaya, torre. Fuerte: lugar fortificado, fortaleza. Concedidos: otorgados, dados, entregados, cedidos. Alquiler: arriendo, renta Poleas: rueda acanalada y móvil alrededor de un eje, en la que se apoya una cuerda para elevar objetos con más facilidad.
  • 114.
    VI. Sugerencias metodológicaspor libro Fosas: cavidades, hoyos, dépresiones, I Franquearla: pasarla, transitarla. Blanco: objetivo, objeto haCia el cual se dispara. Capellán: sacerdote que ejerce sus funciones en una casa o comunidad particular. Poder judicial: poder para I administrar la justicia. Poder político: poder para gobernar, ! Poder fiscal: poder para a~ministrar el dinero o los bienes. Cimiento: base Custodiaban: vigilaban, cuidaban, Ocaso: decadencia, declinación . Es posible que sea necesario aclarar el significado de algunas palabras al momento de la lectura. Si es que los niños(as) no logran descubrir su significado a partir del contexto, el docente podrá explicarlas ~ partir de la lectura. Las palabras sugeridasson: conceder, franquear, blanco, cimiento y ocaso, I En caso de trabajar con las'palabras de vocabulario propuestas con los alu mnos(as), ya sea durante la actividad de comprensión lectora o a modo de extensión, se sugiere aprovechar esta instancia para recordar. a los niños(as) la forma gramatical en que podemos encontrar las palabras en el diccionario, por ejemplo: Custodiar (nombre del verbo o infinitivo), en lugar de custodiaban (verbo conjugado), E. SOLUCIONARlO L-'::':-"~~~~_--L--==--lrI RESPUESTA 1. ¿Qué o quiénes nuncaIfaltan en los cuentos de hadas? I 2. Escribe un V para las oraciones verdaderas y una F, para las falsas, Justifica tu respuesta eh el caso de las falsas. Castillos F a. En Inglaterra, los primeros castillos fueron hechos de piedra, J: Los primeros castillos fueron hechos de madera. b. Aún existen algunos castillos sin destruir. c. Los castillos son parte de las fantasías. J: Los castillos existieron, d. Un castillo bien completo se demoraba en construir entre cuatro y ocho años.I
  • 115.
    VI. Sugerencias metodológicaspor libro ACTIVIDAp 3. ¿En qué consistía "minar un castillo"? 4. Encuentra en el texto una causa para cada una de las siguientes consecuencias: 5. Clasifica laspalabras del recuadro según correspondan a: RESPUESTA Minar un castillo consistía en cavar un túnel que llegara hasta la base o los cimientos de las torres (debajo de ellas), y allí prender fuego que, si tenían suerte, se extendía por todo el castillo. A veces les salía mal y la torre caía sobre el Que lo estaba minando, pero el castillo se salvaba. Sugerencia metodológica: Permitir a los niños(as) expresar sus explicaciones en voz alta y a partir de loselementos por ellos expuestos, el profesor(a) realiza una síntesis escrita que puede ir acompañada de un dibujo simple en la pizarra. 1 k Consecuencia """""-­ El rey concedía castillos a los nobles o caballeros. Los enemigos no se atrevían a pasar por las fosas de agua, Los hombres del castillo debían preocuparse de defenderlo. Vino el ocaso de los castillos. (Explicar el significado de la palabra ocaso, si es necesario). Armas de defensa ballesta espada hacha Causa11 Los nobles o caballeros habían sido leales o valientes en el campo de batalla. Tenían miedo a ahogarse o ser un blanco fácil. Siempre había un enemigo del i caballero, un pueblo descontento I o alguien que deseaba más II tierras, listo para atacar. I Se inventaron las armas de fuego Iylas paredes de piedra ya no Isirvieron para detener los cañones I del enemigo. I I I Mecanismos de defensa de un castillo fosa túnel puente levadizo Personajes relacionados con la vida en un castillo capellán médico caballero
  • 116.
    VI. Sugerencias metodológicaspor libro TíTULO El palo de lluvia Educación Artística A . PRESENTACiÓN El palo de lluvia es un texto instructivo para la confección de un instrumento de la familia de los idlófonos1. Se ha escogido este texto para que los niños(as), guiados(as) por su profesor(a), lo ejecuten o fabriquen, demostrando así su comprensión del texto. Es importante preparar esta actividad con antelación a la clase en que se realizará, la que debe contar con el tiempo suficiente. Para ello, deberá presentar con anticipación los materiales que requerirán los niños(as) con el fin de tenerlos disponibles el día presupuestado. Este texto se presta para un cruce curricular con los sectores de EducaCIón Artística e Incidentalmente con Educación Matemática (puede solicitar a los niños Que midan con una regla los distintos materiaies para verificar que las medidas se ajusten a lo pedido, también reforzar los conceptos de proporcionalidad, diámetro y cilindro). B. ACTIVIDADES REMEDIALES 1. Si usted detecta a un estudiante que comete erroresen la elaboración de este objeto, pídale que relea las instrucciones yobserve qué información no consideró, no entendió Género textual Nivel Modalidad de Subsectores Sesión ~ Instrucciones para elaborar un objeto Avanzado Todo el curso Lenguaje y Comunicación - 24. AutoejeCL.¡table o simplemente entendi6 mal. La idea es que el alumno(a) detecte por si solo(a) la importancia de leer detenida ycuidadosamente las instrUCCIones, porque un error en la lectura seguramente acarreará problemas en la elaboración del objeto. 1. Idiófonos Instrumentoscuyo sonido es prodUCido por la vibración del propio (Jerpa del i.1strumento (de ¡dios =propio y fono ~ sonido).
  • 117.
    VI. Sugerencias metodológicaspor libro c. ACTIVIDADES DE AMPLIACiÓN o PROFUNDIZACiÓN 1. ¿Cuál de los material~s propuestos podría faltar sin afectar la funCión de este instrumento musical) 2. ¿Qué otros instrumentos musicales crees que se podrían elaborar con materiales que tienes en casa? Explica. 3. Busca un folleto de in~trucciones de distintos tipos de objetos, aparatos, etc. NOTAS
  • 118.
    VI. Sugerencias metodológicaspor libro El asalto Sesión Libre A . PRESENTACiÓN El asalto corresponde a un antiguo Juego de mesa para dosjugadores que fue popular en Francia durante el siglo XI~, Su descripción e instrucciones han sido tomadas del Gran Libro de los Juegos, Ademásde ser una fuente de entretención para los niños(as), constituye un desafío estratégico, para el cual deberán desplegar su capacidad de razonamiento y planificación en posde ir resolviendo problemas a medida que avanzan en el Juego. El asalto alude a un interés propio de la infancia, como esjugar y por sus características permite un cruce curricular con el sector de Educación Matemática. A través de las actividades propuestas, los niños(as) podrán desarrollar su capacidad de seguir instrucciones escritas para comprender ¡as reglas y modo de proceder del juego. En el siguiente cuadro detallamos las habilidades trabajadas en cada una de lasactividades propuestas. ACTIVIDAD HABILIDAD 1 2 3 Obtención de información, Obtención de información. Elaboración de una interpretación. B. ACTIVIDADES REMEDIALES • Obtención de información 1. ¿Qué materiales necesitas para poder jugar al asalto? 2. ¿Cuántos jugadores participan?
  • 119.
    VI. Sugerencias metodológicaspor libro c. ACTIVIDADES DE AMPLIACiÓN o PROFUNDIZACiÓN 1. Explícale un juego él ty compañero o compañera, de modo que él lo entienda. Luego este eScribe las instruccion$s yel que tú revisas si están claras. 2. Explica a tu compañe~o o compañera cómo se juega a El asalto Guíate por las siguientes preguntas: 10¿Cómo nos preparamos para jugar? 2° ¿Cómo se juegaJ 3° ¿Quién gana" E. SOLUCIONARlO ACTIVI RESPUESTA 1. Completa los recuadros en blanco. 2. ¿Qué oración no corresponde a una instrucción para jugar a este juego? a. Las fichas negras tratarán de inmovilizar' a las r'ójas. b. Lasfrchas rojas tratarán de capturar a las negras. c. Las fichas rojas solo pueden moverse en diagonal. d. Lasfichas rojas no pueden salir de la fortaleza. ! 3. Cuenta las fichas del tablero de la i página 5. ¿Qué crees que ocurrió con las fichas de faltan') 1er recuadro: soldados. 20 recuadro: fortaleza. 3° recuadro: oficiales. c. Las demás fichas negras (soldados) fueron capturadas por las fichas rojas (oficiales).
  • 120.
    VI. Sugerencias metodológicaspor libro TíTULO Ant Bully. las aventuras de lucas Género textual Nivel Modalidad de traba o Subsectores Sesión Crítica de cine Avanzado Individuat Libre A. PRESENTACiÓN Ant Bully, las aventuras de Lueas corresponde a una crítica de la película del mismo nombre publicada en la revista Hacer familia. En ella los niños(as) se enfrentarán a un texto de carácter argumentativo que ofrece una breve descripción y una va loración (positiva en este caso) de la película de Wamer Bros Pictures. Por intermedio de la lectura y el desarrollo de las actividades de comprensión, los niños(as) se familiarizarán con un texto de opinión, Identificando la función que cumple, ejerCl:d¿~n SL capacidad de distinguir hec;hos de opi niones, desarrollarán su creatividad y enriquecerán su vocabulario. En el siguiente cuadro detallamos las habilidades trabajadas en cada una de las actividades propuestas. ACTIVIDAD HABILIDAD 1 2 3 4 5 Comprensión globa l. Elaboración de una interpretación. ! Elaboración de una interpretación. : Reflexión sobre el contenido. Reflexión sobre el contenido.
  • 121.
    VI. Sugerencias metodológicaspor libro B. ACTIVIDADES RErEDIAlES • Reflexión sobre el ebntenido 1. ¿Qué sabías de esta pklícula? 2. Subraya con rojo lo qJe corresponde a un resumen de la película. 3. Subraya con azul lo qwe corresponde a lo que opina el autor del texto sobre la película. 4. En el segundo párraf del texto subraya con verde las palabras o frase que describan a la oelícula. c. A CTIVIDADES DE AMPLIACiÓN O PROFUNDIZACiÓN 1. Escribe un sinónimo de las palabras subrayadas. a. Los matones del barriO lo molestan. b. Lucas tenía ganas de desquitarse. c. Las hormigas están desesperadas. d. El hech icero de la colonia decide intervenir. e. Le administra a Lucas una pócima que lo achica. 2. Escribe una crítica de una película que hayas visto. Completa el siguiente modelo. I Título de la película: Datos generales Recomendación: . I Dirigida por: I Violencia: I Género: I Resumen: IValoración:
  • 122.
    VI. Sugerencias metodológicaspor libro E. SOLUCIONARlO
  • 123.
    VI. Sugerencias metodológicaspor libro RESPUESTA 4. Al momento de elegif una película, ¿cuál de estos datos te parece más importante?, ¿por qué? Dirigida por : John A. Davis Recomendación : todo espectador. Violencia : moderada, propia de dibUJOS animados, Género : cine infantil, 5. Subraya con verde los hechos y con azul, las opiniones, Respuesta abierta de acuerdo a criterio de elección del alumno(a), a. Sus papás se van por el fin de semana, (HECHO) b. Esta entretenida película animada no solo divierte sino que además entrega varios mensajes. (OPI IÓN) c. Dirigida por John A. Davl$ (HECHO) d. Violencia moderada, propia de dibUJOS animados. (OPINiÓN) e. Revaloriza su familia, (OPINiÓN) f. Le administra a Lucas una pócima, (HECHO) g. Lucas tenía ganas de desquitarse. (HECHO) h. Las hormigas están desesperadas, (HECHO) NOTAS
  • 124.
    VI. Sugerencias metodológicaspor libro TíTULO Ficción prehistórica y el cartero de Einstein Género textual N;vel Modalidad de traba o Subsectores Sesión ( dtica de libros Avanzado Individual Libre A. PRESENTACiÓN Ficción prehistórica y el cartero de Einstein corresponde a una crítica de los libros Hermano lobo y Querido profesor Einstein, publicada por la revista "Timón" del diario El Mercurio, Ofrece a los niños(as) un texto de carácter argumentativo que incl uye una breve descripción de ambos libros yuna valoración de sus fortalezas, Por intermedio de la lectura yel desarrollo de las actividades de comprensión, los niños(as) se adentrarán en un texto de opinión, identificando información explícita e inferencial, desarrollarán su capaCidad de distinguir hechos de opiniones y ejercitarán su habilidad para establecer comparaciones en términos de semejanzas y diferencias. En el siguiente cuadro detallamos las habilidades trabajadas en cada una de las actividades propuestas. ACTIVIDAD HABILIDAD 1 Reflexión sobre el contenido, 2 Obtención de información, Reflexión sobre el contenido. Lenguaje y Comunicación
  • 125.
    VI. Sugerencias metodológicaspor libro B. ACTIVIDADES RErEDIAlES I • Reflexión sobre el contenido 1. Escribe dos hechos qu¡ ocurrieron hoy en tu colegio o en el país. 2. Escribe tu opinión de o que OCUrrió. 3. Observa aquellas palabras que usamos para dar opiniones, tales como: "me parece buena ", "entretenidaj'. "aburrida" , etc. Son palabras que no son objetivas, sino que dependen de la persona que las emite. En cambio si decimos: es el primero de ocho libros, esta es una aflr~ación, objetiva, la podemos comprobar. C. ACTIVIDADES DE AMPLIACiÓN O PROFUNDIZACiÓN 1. Escribe una V delante 'de las oraciones verdaderas y una Fdelante de las falsas. En el caso de las falsas, justifica ~u respuesta: a. __ El autor de esta crítica de libros es Michelle Pavero b. _ _ Querido profesor Einstein es un libro de ficción. c. _ _ El crítico nos dice que Hermano lobo es un libro entretenido y de lectura rápida. d. _ _ Hermano lobo es el segundo de una saga de ocho libros, e. __ Querido profesor Einstein incluye una biografía de este personaje. 2. Busca en el texto una frase u oración que describa un hecho ficticio. 3. Busca en el texto una frase u oración que describa un hecho real. 4. Investiga sobre la vida y obra de Einstein. 5. Con lo que averiguaste en la actividad anterior, escribe una carta a Einsten. En tu carta le debes plantear al menos dos preguntas, 6. ¿Cuál de los dos libros te pa rece más interesante para leer? ¿Por qué? 7. EScribe 2 semejanzas y2 diferenCias entre los libros comentados. Haz una tabla como la siguiente: sem~anzas
  • 126.
    D. SOLUCIONARlO 1. EscribeH si las siguientes afirmaciones corresponden a un hecho y O si corresponden a una opinión: 2. Completa la siguiente 1abla. VI. Sugerencias metodológicas por libro RESPUESTA 1. El padre de Torak es asesinado por un oso gigante. H 2. Es un libro con personajes queribles y pocas latas descriptivas O 3. Aquí hay sentimientos y hechizos fuertes. O 4. La primera parte del libro trae una cronología, H 5. Esel primero de ocho libros. H 6. Este primero ya vale la pena. O 7. Querido profesor Einstein es una buena forma de acercarse a un genio de la ciencia. o 8. Los niños le preguntan por el espacio curvo. H libro Autor Protagonista Palabras o frases que describen al libro. ¿Leerías este libro? Hermano Lobo Michelle Paver Torak (niño prehistórico) - Historia mágica. - Rápido. - Entretenido. - Con personajes queribles. - Pocas latas descriptivas. - Tiene menos de crónicas de la prehistoria que de una historia de magia y espíritus. Respuesta abierta. El alumno(a) debe decir si a partir de este comentario o crítica se motiva a leer este libro. Querido profesor Einstein Evelyn Einstein Einstein - Una buena forma de acercarse al genio de la ciencia. - La primera parte tiene una cronología, una biografía y un pequeño ensayo sobre Einstein. - La segunda mitad, contiene una selección de cartas dirigidas a este genio despeinado, Respuesta abierta. El alumno(a} debe decir si a partir de este comentario o crítica se motiva a leer este libro. ACTIVIDAD'¡
  • 127.
    - - 3 . _.. - - - J ,_ 0- ,--",, "---" ___ '-" W•Cuadro pa a el registro de resultados: evalua iones -----" Nombre Pje. Nivel Habilidades Pje. Nivel % % alumn9(a) EV. l obtenido descendidas EV.2 obtenido I I , 1 ' r---, -J-. t- ­ 2! - - - -- - -, - - - ~ -, ----.- . --f----.--+-- - - ­ 4 , . S --t- ----- 1. 6 : -1- -1­ 7 -- -- ------_._--.......,-+­ 8 9 : - --t----­ 10 , 11 I' I 12 - --.--~._-- 13 , --+-­ 14 - - .- ¡ - - - - ­ 15 , 16 " 17 --~-......, ­ 18 26 ,-- - i~ ,I 27 19 , 20 21 22 23 24 25 - - - - 1 ­ I I -,' , - r I--.- ~ ---t----­
  • 128.
    Habilidades EvolJción Pje.Nivel Habilidades Evolución % descendidas NiJ¡el Ev. 3 obtenido descendidas Nivel
  • 129.
    Nom';re - Pje,Nivel Habilidades Pje. Nivel % % alumn (a) EV.1 obtenido descendidas EV. 2 obtenido-¡";""---~ 28 -- - 1 - - -i' - -.--1­ 29 I - - ..- . ~ --I.---- -+­ 30 I , -----4--- - - t - ­ 31 - - - - -- -T- - ~ ' - .-----+­ 32 1--.---.-------- ---+­ 33 '-- - - - ---.-~--- 34 r-­ 35 36 ---l-.----+-­ 37 ----------4---- _--- +-__-'-__ -1-------- L-0----- ------.--1­ 38 -~- .--- ------'-,--- ~ . -+- --­ 39 .1 .>----­ 40 -------+--­ 41 ---- -+--1---­ 42 43 -I-------~- ,----­44 , -'----'-, -- - - - ---~ -- -----­ 45 PROMEDIOS CURSO Pje. Habilidades Pje. Habilidade! Nivel Nivel% '. % Ev. 1 descendidas EV. 2 descendida: ---+I---~--+- --il-----+---­ I -- -+--- - - - - l - - - ­ , ------¡- Ev. 1: Evaluación diagnóstica. Ev. 2: EvaluaCión de proceso. Ev, 3; Evaluación final. Evolución Nivel: positiva-negativa_
  • 130.
    Habilidades EvolJción Pje.Nivel Habilidades Evolución % descendidas ____Ni~el EV.3 obtenido descendidas Nivel ---+---- +-.---._­ -+-._-­ - -,-- -¡­ j . --~ - ¡ - - - ­ ¡-­ -r---­ .---'f---- ..1 - ­ 1----_- - - - ..1 I -+-- - - - ­ -, t-- . l-___ _ Evolución je. Habilidades Evolución % Nivel Nivel v.3 descendidas Nivel
  • 131.
    I - -- - - ~ - - - ~ ~ I ~ . Soluciorlarios ~------------~----- FICHAS REMEDIALES I TEXTO: LAs DOS VASIJAS HABILIDAD: COMPRENSiÓN GLOBAL CLAVE DERESPUESTAI PREGUNTA ILI 2 3 a. 3 - 4 - 2-5 ­ 6 -1 , Una vasija perfecta I que sentía J orgullo I por su I perfección Un aguador tenía y I Una vasija rota 1 que sentía vergüenza por su imperfección HABILIDAD: OBTENCiÓN DE INFORMACiÓN PREGUNTA I L__~_ _ ____ ___ ___ ___ RESPUESTA _ _ _ ___ _ _ _I CLAVE DE__ _ _ _ _ _ - . J 1 2 3 4 c. - El aguador - La vasija perfecta - La vasija agrietada 1 Inclia 4 hombros 7 mitad 10 logros 13 propia 2 COlgaba 5 escapaba 8 perfecta 11 fines 14 poder 3 palo 6 final 9 vasija 12 pobre - Estoy avergonzada y me quiero disculpar contigo, porque debido a mis grietas solo obtienes la mitad del valor que deberías recibir por tu trabajo. - Cuando regresemos a casa quiero que notes las bellísimas floresque crecen a lo largo del camino.
  • 132.
    -­ ---~-- -~~ HABILIDAD:ELABORACiÓN DE UNA INTERPRETACiÓN ! PREGUNTA I~____~____________________D_E_RES_PUES ______________________~I CLAVE __ ___TA 1 2 3 4 5 grieta :labertura intacta: entero logros: resultados Respuesta abierta que debe basarse en información del texto para justificarse. El estudiante podría mencionar algunas de estas dos opciones: sabio- generoso. Sabio porque el aguador sabe entender y reconocer la cualidades; ygeneroso, porque no piensa en él, si no en el bien del otro. generosa, porque se preocupa de lo que le pasa al aguador. c. HABILIDAD: REflEXiÓN SOBRE El CONTENIDO- , ­ PREGUNTA II'----__.....:.-_______________C_LA_V_E_ D_E_ _ER_S_PU_E_S_TA_______ _ _____ ___ 2 I 3 ¡ 4 Respuesta abierta. Respuesta abierta. Respuesta abierta. I I I REAL FANTÁSTICO Un I guador tenía dos vasijas. X La ~Sija sin grietasestaba muy orgullosa. X ... ~-~ X cre9ían flores a la orilla del camino. X La If sija agrietada se disculpó con el aguador. "1 J El a~uador sembró semillas de flores. X La t siia rota seguía apenada. X 5 Respuesta abierta. Debe ser coherente con la historia i
  • 133.
    ' - , HABILIDAD:REFLEXiÓN SOBRE LA FORMA - - ---." I PREGUNTA CLAVE DE RESPUESTA I II I 1 - Estoy avergonzada y me quiero disculpar contigo, porque debido a misgrietas solo obtienes la mitad del valor que deberías recibir por tu trabajo, El aguador le contestó: - Cuando regresemosacasa quiero que notes las bellísimas flores que crecen a lo largo del camino. - ¿Te diste cuenta de que las floressolo crecen en tu lado del caminol Es p05ible identificar los diálogos por los guiones. 2 a, literario, b, párrafos, c. cuento. d, prosa. 3 Así que al cabo de dos años le dijo al aguador: El aguador le contestó: El agl¡Jador le dijo entonces: Se usan dos puntos antes de una frase textual que va a decir uno de los personajes, 4 Porque es un nombre o sustantivo propio (nombre de un país), 5 i Las palabras subrayadas nos indican momentos del cuento o el tiempo, esdecir nos indican la secuencia o el orden con que suceden los hechos
  • 134.
    - ----------- _ _ "-- - --- ~ [ FICHAS REMEDIALES 11 TEXTO~ AFICHE JORNADA DE IDENTIFICACiÓN DE AVES - - I - _.- - - - - ._- - -------' HABILIDAD: C OM PRENSiÓN GLOBAL- - -- .- .. ~ ~- ..... I PREGUNTA CLAVE DE RESPUESTA1I 1 2 3 4 c. - ¿Que sucederá? Se realizará una jornada de identificación de Aves del Sur de Chile. - ¿Cuándo sucederá? Entre el sábado 11 y el domingo 12 de noviembre de 2006. - ¿Dónde sucederá' En el Campus Isla Teja de la Universidad Austral de Chile. Identificación Jornadas Aves ~_. ______________________________~ HABILIDAD: OBTENCiÓN DE INFORMACiÓN -- ---........_ ­ PREGUNTA I,-I_~,--_ _____C_L_A_VE_ DE_ RE_S_PU_E_S_TA_ _ _ ___ _ _ _ _ ------...J 1 2 3 I I I I i 4 c. patrocina auspicia a. No b. Sí c. Sí d. No e. Sí f. No g. Sí h. No Ornitologosdelsur@gmail.com
  • 135.
    3 4 5 HABILIDAD: ELABO~ACIÓN DEUNA INTERPRETACiÓN ,- - --- - ­ PREGUNTA 1 1 CLAVEDE RESPUESTA ~~================================~ c. 2 Jornadasde Reconocimiento de Pájaros del Sur de Chile. . Programa: sábado 11 de 9 a19 hrs. domingo 12 de 9 a 15 hrs, I ! Relatores:I I I ,- Luis Espinosa, ! ,- Dr. Jaime Jiménez Costo: $12.000 general b. Porque en la jornadas aprenderán sobre especies de aves que probablemente podrán intentar ver en la salida a terreno, El estudiante debe entender las pistas que entrega el texto para responder esta pregunta, una respuesta podría ser que la mayoría de losexpositores pertenecen a la UACh de Valdivia, HABILIDAD: REFLEXiÓN SOBRE EL CONTENIDO 1 2 3 4 5 I PREGUNTA I L-I__'l-I _________C_L_AV_E_D_E_R_E_S_PU_E_S_TA__________-----' I i Respuesta abierta. II Podrían mencionar lo siguiente: - Título de los expositores, - Teléfono de contacto. I , b, Respuesta personal, Respuesta personal, I I
  • 136.
    HABILIDAD: REFlEXION SOBRELA FORMA I 2 3 4 CLAVE DE RESPUESTAI PREGUNTA I1 I ~====~=======================================================~ letras grandes ilustracIón grande frasesqortas I ITítulo , Fecha ! Lugar Programa Expositores Inscripción b. I Auspicia Patrocina Organiza
  • 137.
    FICHAS REMEDIALES 111 [ '-------1TEXTO: UNA _SITU~CIé>.~__COMPROMETIDA -- -~ HABILIDAD: COMPRENSiÓN GLOBAL_ 4 0 --... _ _ _ _ _ _ , PREGUNTA 1 1 I CLAVE DE RESPUESTA . ~~~~~~~~~~~~. ' 1 I Respuesta abierta: debe tener relación con el tema o conflicto de la narración. I!--- -----i 2 [2 - 4 - 1- 3 3 i Dibujos coherentes, de acuerdo a la parte del texto a la que se están refiriendo. H ABILIDAD: OBTENCiÓN DE INFORMACiÓN I PREGUNTA 11 CLAVE DE RESPUESTA 2 3 4 a. H b. P c. H e. H d. P f P Entró y salió con el mismo pollo. a. .Y b. í c. í e. .Y d.'y f.í VERDE Entrar en un negocio. Hacer una pregunta. Invitar a comer ROJO Estar preocupado. Agradarle un producto. Sentir temor por no lograr vender la mercancfa. HABILIDAD: ELABORACiÓN DE UNA INTERPRETACiÓN --. - ­ CLAVE DE RESPUESTAI PREGUNTA 1I ~~============================~ ~ a. A b. A c. JL d. ---º-­ ~ !--R-es-p-ue-s-ta-a-b-ie-rta- :-o-ra-ci-o-ne-s-d-eb-e-n-s-er-c-oh- e-re-n-te-s-co- n-I-a-p-al-ab-ra--ut-ili-za-d-a-. ------------~
  • 138.
    3 4 5 I CONSECUENCIAS El ppllono alcanzó para todos. El ppllero dijo que el primer pollo I h b' d d · se ra la que a o su mUJer. El s,ñor se enojó mucho con el pollero. CAUSAS J --.. El señor compró el primer pollo que vio. _ .. , --.. El senor diJo que quena llevar los dos pollos. --.. El comprador se dio cuenta del engaño. Abiertai, de acuerdo a opinión del alumno I b. oficina.a. carne. c. avión. d. vestido. HABILIDAD: REFlEXld N SOBRE El CONTENIDO " 1 -~----- , PREGUNTA 1I I CLAVEDE RESPUESTA 1 I 2 3 4 5 6 Respuesta abierta. Respuesta abierta. L Respuesta abierta. Respuesta abierta. i I Respuesta abierta. I i Respuesta personal, acorde al texto. HABILIDAD: REFLEXiÓN SOBRE LA FORMA - - - - - -->-,j-- - - - . CLAVEDE RESPUESTAI PREGUNTA 1I 2 3 4 5 b. c. I D - 1- F Este: Se escribe con mayúscula porque está al comienzo de una oración. El: Se escribe con mayúscula porque está después de un punto seguido. l l l l l
  • 139.
    I _ _ -.;___ _ _ _ "__ __ '-- .'_ '" '-.... 4 ,,-_ ~ _~ ____ ............. "-. _ __ _ ____ _ ~ J EVALUACiÓN DIAGNÓSTICA 3° BÁsIco_____ ________________~J 1. PAUTA DECO~__ ~I:_C_IO_'NRR_~~ ______________~~ PREGUNTA 11 . CLAVE DE RESPUESTA 1'"""[-P-U-NT-A-J-E-,IIL-_______H_A_B_IL_ID_A_D___ __---' 2 3 4 5 6 7 8 9 10 11 12 b. I b. I a. c. b. I d. c. C. I a. F. J: se trata de un texto explicativo. b. F. J: el texto tiene tres párrafos. c.V d. F. J: según el texto el león fue emblema Ide muchascasas reales. ! Respuesta abierta de acuerdo a criterio del alumno. c. 1. Dibujar. 2. Pintar la goma. 3. Estampar. 4. Hacer los detalles. 2 2 ! I i I I 2 2 2 , 2 iI 2 2 4 2 2 2 I I i Reflexión sobre la forma . Obtención de información. Elaboración de una interpretación. Elaboración de una interpretaCión. Elaboración de una interpretación. Elaboración de una interpretación. Comprensión global. Obtención de información. a. Reflexión sobre la forma. b. Reflexión sobre la forma. c. Obtención de información. d. Obtención de información. I I Reflexión sobre el contenido. Comprensión global. Comprensión global. I I
  • 140.
    13 Podría quitarel 20 paso, porque 2 ¡ Reflexión sobre el contenido. sin él puedo seguir las instrucciones, ' Podría quitar el 80 paso, porque sin él puedo seguir las instrucciones, i Podría quitar el 7° paso, porque d14 es opc¡pna , .1 1 f--R-ev-is-ta-+I-de-m­an-u-a­lid-a-d-es-.­ - - ---1 ~-2---I r---R-e-fl­ex-io­'n-s-o­br-e-Ia- f-o-rm-a-,- - -----l PUNTAJE TOTAl: 30 purtos I 11. BALANCE DE PREGUNTAS DE LA PRUEBA. , DIMENSIÓNIEVALUADA I CA_N_T_IDAD_D_E_P_R_EG_U_N_TA_S_ _ -----'L - I_ __ _ _ _ Comprensión global. Obtención de una información. Elaboración de uma interpretación. Reflexión sobre el contenido. ¡ I Reflexión sobre la forma. Total I 3 4 4 2 4 17 preguntas 111. D ISTRIBUCiÓN DE lOS ALUMNOS...... 1­ 100cial ~ _- ~"CC . I 0- 17 puntos!~enos del60% de logro -~ -'" ...~,-,_. 18 - 23 puntosI~, IEnlr. 60% y el 79% de logro ' ...._. .", IL , 80% de logro o más 24 - 30 puntos -= 1
  • 141.
    I -_ - -- -' J EVALUACiÓN DE PROCESO 3° BÁsICO ' -_ _ _ _ _ _ __ o.~--- --_._--­ l. PAUTA DE CORRECCiÓN PREGUNTA II-/_-'-_ _ _ _ _ _ _ _ _ _ _ _ __----'I/ PUNTAJE I _A_B_ll_ID_AD __----JCLAVE DERESPUEST.A H _ _LI _ _ _ _ 2 3 4 5 6 7 8 II ! 9 ! ¡ I 10 III I II ¡I I i II 11 ! I 12 I 13 14 15 16 b_ c. d, c. ! I C. I d. Cuidadosamente Porq ue no tenía a nadie que lo cuidara en el futuro, en cambio él tenía una esposa e hijos, Respuesta abierta, debe ser coherente con los valores que se muestran en la lectura. a.L b· L c. .JL d.jL e.L f,L b. d. d, c. c. c. 2 2 2 2 ; 2 2 2 2 2 3 (0.5 c/u), 2 2 2 2 2 2 Reflexión sobre la forma. Obtención de información, Elaboración de una interpretación. Elaboración de una interpretación. Reflexión sobre la forma, Comprensión global. Elaboración de una interpretaCión. Obtención de información. Reflexión sobre el contenido. Obtención de información. Comprensión global. Reflexión sobre la forma, Obtención de información, Elaboración de una interpretación. Obtención de información, Comprensión global.
  • 142.
    - -­ -"'"-" 17 18 19 a. 3 b. 5 c. 1 d. 4 f. 2 I Respuesta abierta. Debe tener una opiniM ysu fundamento. I I El alu~no(a) podría dar algunas de las si guie~es características: Shah Jahan: cariñoso, bondadoso. El hijo: egoista, autoritario. 2 2 2 Comprensión global. Reflexión sobre el contenido. Elaboración de una interpretación. i PUNTAJE TOTAL: 39 p+tos 11. BALANCE DE PREGUNTAS DE LA PRUEBA ~______DIM_E_N_S_IÓ_N~E_VA_ ______~ LI______C_ _ _ _AD DE_PREGUNT_A_S____~__ I _lU_A_D_A I _ANTID _ ___ _ _ _ _ _ Comprensión global. Obtención de información. Elaboración de una interpretación. Reflexión sobre el contenido. Reflexión sobre la:forma. Total I 4 5 5 2 3 19 preguntas 111. DISTRIBUCiÓN DE LOS ALUMNOS Nivel inioal '1 It ti 0 - 23 puntos [ ntre 60% yel 79% de logro 24 - 30 puntos 180% de logro o más 31 - 39 puntos enos del 60% de logro
  • 143.
    - - -- - - ~ - - ~ ~ ~ - - ~ - ­~ ~ ~ ~ ­ c---- EVALUACiÓN FINAL 3° BÁsICO 1. PAUTA DE CORRE(CIÓN PREGUNTA I ,-1_~_ __ R_ESPUES_lA----,,--------,1 PUNTAJECL_A_V_E DE_ ___ _ 1 2 3 4 5 6 7 8 9 ! ! I 10 11 12 a. b. I a. d. c. a. b. I I Son q:orrectas letra c, d, g, h. Posible respuesta: Era necesario que Ankatu estuviera con otroscóndores de su misma edad antes de ser liberado para que aprendiera a socializar, a relacionarse, a ser aceptado por el grupo, a defenderse y a valerse por sí mismo. Posible respuesta: Creo que el autor se sintió motivado a escribir este texto por la emoción que le produjo saber de Ankatu yverificar que su rehabilitación estaba I resultando. También para crear conciencia I acerca del cuidado de nuestras aves. El estudiante para dar la respuesta debe debe hacer mención a la labor que realiza el Centro de Rehabilitación de Aves rapaces y su importancia en la protección de los cóndores. 5 -1- 6- 2 -4- 3 2 2 1 1 1 1 2 2 2 ¡ 2 2 6 J I L-I____H_A_B_IL_ID_A_D___----' Ii ¡ ! I, I, I i I Reflexión sobre la forma. Comprensión global. Obtención de información. Obtención de información. Obtención de información. Obtención de información. Elaboración de una interpretación. Elaboración de una interpretación. (a-b-c-d-e-f-g-h). Obtención de información. Reflexión sobre el contenido. Reflexión sobre el contenido. Comprensión global.
  • 144.
    6 3 3 I I 2 I 16 preguntas I ! ¡ i 13 14 15 .I bCnanza!: Liberación: d Preparación : c Avistamiento: a I a. HecHo c. Hecho e. Opinión b. Opinión d. Opinión f. Opinión CÓN'oORES EN CA~TIVERIO Recibt n alimento. Tiene¡ unavida tranq ila. CÓNDORES EN LIBERTAD Deben buscar su alimento. Tienen una vida peligrosa. a. informativo c. noticia 4 6 2 4 Elaboración de una interpretación. I i Reflexión sobre el contenido. I! Obtención de información. Reflexión sobre la forma. (a - b - c - d) 16 , b. pros? d. párrafo I PUNTAJE TOTAL: 42 puntos ..I Comprensión global. Obtención de una información. Elaboración de una interpretación. Reflexión sobre el contenido. i Reflexión sobre la forma. Total I L -______D_'M__EN_S_'O_'N_~IEV-A-l-U-A-DA------~I ~1______C_A_N_T_'D_A_D_D_E_P_R_EG_U_N_T_A_S____~ 2 I!I 111. DISTRIBUCiÓN DE lOS ALUMNOS Nivel I Menos del 60% de logro 0 - 24 puntos Entre 60% Yel 79% de logro 25 ­ 33 puntos 80% de logro o más 34 ­ 42 puntos
  • 145.
    IX. Ii gafía para el profesor • ALLENDE, F, CONDfNARíA~I, M., MUCIC, N. La lectura: Teoría, evaluación y desarrollo. Santiago: Andrés Bello, 2000. • BEUCHAT, C. MALDONADO, C. Empezando a redactar Santiago: Andrés Bello, 2000 o COOPER, J. DAVID. Cómo mejorar la comprensión lectora. Madrid: Visor, 1990. {:' CAIRNEY, T. Enseiianza de la comprensión lectora. Madrid: IVlorata, ,992. COLOMER, 1, CAMPS, A. Ensenar a leer, enseñar a comprender. Barcelona: Celeste, 1993. (; DUBOIS, M. E. El proceso de la lectura: de la teoría a la práctica. Buenos Aires: Aique, 1997. • FOUCAMBERT, J. Cómo ser lector Barcelona: Laia, 1989. • GRAS, D., LEW:S, M. Aprender a leer y escribir textos informativos. Madrid: Morata, 2000. • LERNER, DELIA. Leer y escribir en la escuela: lo real, lo posible y lo necesario. México D.F.: Fondo de cultura económica, 2001. C' MARINA, JOSt. La magia de leer Barcelona: Random House Mondadori, 2005.
  • 146.
    ~_ _~_""I_ _~_x.Anexo: mate -a,.------.toco iable FICHA REM EflALES I TíTULO: las dos vasijas Un aguador de la India tenía dos grandes vasijas que colgabaenlosextremos de un palo, que llevaba sobre los hombros. Una tenía va"'¡as grietas por las queseescapabael agua, de modo queal final del camino solo conservabala mitad, mientras que la otra era perfectay mantenía intacto su contenido. Esto sucedía diariamente. La vasijasin grietas estaba muy rJrgullosa desus logrospues sesabía útil para los fines que fue creada. Pero la pobre vasija agrietada estaba avergonzadadesu propia imperfección yde no poder cumplir correctamente suobligación. Así que al cabo de dos años le dijo al aguador: - Estoy avergonzada y mequiero disculpar contigo, porque debido amis grietas solo obtienes la mitad del valor que deberías recibir por tu trabajo. El aguador I~ contestó: -Cuando regresemosacasaquiero quenotes lasbellísimas flores que crecen alo largo del camino. Así lo hizo lavasija y, enefecto, vio muchísimas flores hermosas alo largo de la vereda; pero siguió sintiéndose apenada porque al final solo guardaba dentro de sí la mitad del agua del principio. El aguador ledijo entonces: - ¿Je diste cuenta de que las flores solo crecen en tu lado del camino? Quisesacar el lado positivo de tus grietas y sembré semillas de flores. Todoslos días las has regado y durante dos años yo hepodido recogerlas. Si no fueras exactamente como eres, con tu capacidad y tuslimitaciones, no hubierasido posible crear esa belleza. Todos somos vasijasagrietadaspor alguna parte, pero siempre existe la posibilidad de aprovechar las grietas para obtener buenos resultados. Anónimo hindú
  • 147.
    FICHAS REMEDIALES I HABILIDAD:COMPRENSiÓN GLOBAL NOMBRE : CURSO: FECHA: - -------·r-----------------------------­ I 1. La Idea central de est~ párrafo es: a. Un aguador tenía dos vasijas: una entera y otra rota que perdía la mitad del agua. b. Un aguador tenía ~os vasijas enormes para regar. c. Un aguador tenía 0 0S vasijas perfectas, pero se le rompieron y tuvo que trabajar el doble. d. Un aguador llevaba dosvasijas en un palo sobre sus hombros. 2. Ordena Jos hechos de este texto, anteponiendo el número que corresponda. , La vasija rota se disculpa con el aguador. ,. I : I El aguador le hace vel' a la vasIJa rota las flores en el camino. La vasija entera lestá muy orgullosa de su trabajo. r :___: La vasija rota ve las flores, pero sigue apenada. El aguador ayuda a la vasija rota a ver el lado positivo de su desventaja. Un aguador de la India tenía dos vasijas. 3. Completa el siguiente esquema: Un aguador I tenía UnaIvasija perfecta y que sentía que sentía I orgullo por su por su
  • 148.
    FICHAS REMEDIAlES I HABILIDAD: OBTENCiÓN DE INFORMACiÓN NOMBRE: CURSO: FECHA -----_ ...... ... ... _ ..... ­ 1. ¿Cuántos personaJe9 encontramos en este texto) a. Solo uno. b. Dos. c. Tres. d. Cuatro. 2. Nombra los personajes del cuento. ----_.. _ ---~._._..._----­ 3. Completa el siguiente texto de acuerdo a lo que leíste: Un aguador de la .___..,. _...___...._..._. '._._ tenía dosgrandesvasijas que..__________ .. .__ en 105 1 2 extremos de un ___ ..__....___......._.__. . que llevaba sobre 105._ _ . ____..___. Una tenía variasgrietas 3 4 por las que se ...._...__ ._ ........ _ el agua. de modo que al....._ . ..._.-:::--___ del camino solo 5 6 conservaba la ......... __......0._ .. _.. . _ _ . mientras que la otra era._._.___._.. __...._ . ._._ y mantenía intacto su 7 8 contenido. Esto sucedía diariamente. La ... ___ ......_._..____ sin grietasestaba muy orgullosa de sus. _...o, •• 9 10 pues se sabía útil para 105._.. .._.. ___.........___ . que fue creada. Pero la ......".._._____......__ ...... vasija 11 12 agrietada estaba avergonzada de su __o imperfección y de no ... 13 14 cumplir correctamente su obligación. 4. ¿Qué le dijo la vasija con grietas al aguador) ¿Qué le respondió el aguador?
  • 149.
    - - - FICHASREM EDIALES I HABILIDAD: ELABORACiÓN DE UNA INTERPRETACIÓN -_..-..... NOMBRE: CURSO: FECHA: 1. Subraya las palabraso expresiones que podrían reemplazar a la que aparece en el texto, sin cambiar el significado: grieta: abertura envase rendija vasija quebradura intacto: claro sano y salvo invisible entero suave logros: realizaciones intenCiones ensayos intentos resultados 2. ¿En qué época crees que ocurre esta historia? ¿Por qué) .. ....._-----_._~--- . _ . ~ -_ ..._.. __. __. __._...... ....._. - - -_._--_.. _. -- ------~--_ . . _._... .. _._._...... ..... ------_."--_.-..._....----~-------_.--_ ...--._--­ 3. Encierra las características que corresponden al aguador: egoísta generoso sabio divertido Fundamenta tu elección: _". _". ___ 4. Encierra una característica para la vasija rota: vanidosa perfecta generosa alegre Fundamenta tu elección: . .... ___o. 5. ¿A qué se refiere la p~labra subrayada en el siguiente fragmento? Todos somos vasijas agrietadas por alguna parte, pero siempre existe la posibilidad de aprovechar las grietas para obtener buenos resultados. a_Heridas b. Dolores. c. Defectos. d. Valores.
  • 150.
    ----- FICHAS REMEDIALES I HABILIDAD:REflEXiÓN SOBRE El CONTENIDO ~ _ _ _ _ _ _ _ _ _ _ _ _ _ _ _ _ _ _ L __ .~~ _ _ • • ' _ _ _ _ • • _ _ _ _ _ _ _ _ _ _ _ _ _ _ _ _ _ _ _ _ _ _ _ _ _ _ _ _ _ _ • • • _______ _ _ _ _ _ _ _ _____ • , NOMBRE: CURSO: FECHA: 1. ¿Qué opinas acerca de la actitud de la vasija rota? ¿Por qué? _ _ _ _ _ _ _ _ _ _ _ __ _ • • _ _ _ _ o. _ _ _ _ _ _ _ _ _ • _ _ _ __ -----------~-- - - -----------_.- ~._------ ---. ---------- ,-.-_.__. __ .-. .' -----------------..._- ,, - .­ ---~----- 2. ¿Qué creesque habrías hecho tú en el caso del aguador al notar que tenías una vasija rota? ---------------- - ------_ . _---~- --- . ---- - ~----- •. - _._----------­ . _ - -...- --- _. _ - - ----- - -------_._-------~. .._.-----~--- - -,- ---------------­ - 3. ¿Cómo poddas buscar el lado positivo de algún defecto tuyo que te haga sentir apenado'1 -- - ----~------_ ._- - - ..._------ ..... - -- . - . _ -~--- - ------------ _.-. --------------­ - _ _ _ _ • _ ___ _ _ __ • _o. _ o. _ . _ _ ~ _ _. .___• __ ... _ _ _ _ _ _ _ • • • •_ _ .. ... . _ _ _ _ _ __ 4. Marca con una cruz, según corresponda, los hechos que pueden ser reales o fantásticos. REAL FANTÁSTICO Un aguado Itenía dos vasijas. La vasija si grietas estaba muy orgullosa . La vasija ag etada se disculpó con el aguador. Crecían fIOr,~s a la orilla del camino. El aguador t mbró semillas de flores. La vasija ro kseguía apenada. I 5. Inventa un final diferente para esta historia .. .vio muchísimas flores hermosas a lo largo de la vereda; pero siguió sintiéndose apenada porque al final solo guardaba dentro de sí la mitad del agua del principIo. Entonces.. ._______________._._...__. '- - ~----_ . -.----_.--_ . _ . _._ --- .-----.._ . _.__.-- . _. _ ------------- -- _._-_ .~ _. _
  • 151.
    FICHAS REMEDIAlES I HABILIDAD:REFLEXiÓN SOBRE LA FORMA NOMBRE: CURSO: FECHA 1. Subraya las partes del texto en donde encuentres diálogos entre dos personajes. - LCómo pudiste identificarlas7 ----_.__._.... _,-, .. - " - ..'- - ­ 2. Pinta la palabra correba para completar cada oración, relacionada con la lectura de Las dos vasijas. a. Es un texto __ .,_.__.-._..___.__.________.__.____ __ ._ ._._. . (informativo- literario - instructivo) b. Está formado por _1____ ".~.____. _ _ .., __________."., ._ _ _ • (estrofas - párrafos - capítulos) c. Corresponde a un ,.._____ ~.....".__________.....__.­ (cuento - artículo - aviso) d. Está escrito en _, ., ._~ ." (verso - prosa) I 3. Busca en la lectura y copia las oraciones que terminan en dos puntos (:), Explica por qué se usan los dos puntos en todas ellas, - - ---..,....----_.__..,~-~ , ~------ ...._-....... -------_.¡..--.._- - -- '-' '-'-~ ------- 4. En esta lectura la pal~bra "India" se escribe con mayúscula porque I 5. ¿Qué indican en el texto las expresiones subrayadas? Esto sucedía diariamente, Así que al cabo de das años.. . El aguador le diJO entonces:
  • 152.
    FICHA REM Eo/lALES11 AFICHl· Jornada de Identificación de Aves. Jornadas de 11 y 12de Noviembre 2006 Sala Paraninfo Campus Isla Teja UACh Valdivia Sáb. 11 (9:00-19:00) jornada de charlas Expositores Tem <lS Dr. Roberto Schlalter experiencia OnitológlCiJ Regional Dr. Jaime Jiméoez Aves de Bosaue Eduardo Silva Aves en Agroecosistemas Dr. Roberto Schlatter Aves de Humedales LuiS Espinosa Aves Costeras Ronnie Reyes Avas Marinas ~Iarcos 5epúlveoCl Aves del CJmpU5 Isla Teja UACh DgO. 12 (9:00-15 :00) salida a terreno Inscripción $ 7.000 esto/ $ 12.000 gral. iofo e inscripciones en ornltólogosdelsur@gmaíl.com Palrocina Auspicia Fatultad 00 Clenaas UACh Celllro de Extell$lÓlI UACh Facultad do C,eocia$ UACh
  • 153.
    FICHAS REMEDIAlES 11 HABILIDAD: COMPRENSiÓN GLOBAL NOMBRE: : CURSO: FEC H.I: I :. _________________ .L_ ... __ ____ . ________ . ____ _____ _______________________ .... _. _______ __ I -------- ..... 1. El afiche sirve para: a. Conocer 'os tipos ~e aves que habitan en el sur de nuestro país. b. Invitar a un viaje d~ tunsmo de naturaleza en la ciudad de Valdivia. c. Informar acerca dJ un curso de identificación de aves del sur de Chile d. Informar de una jqrnada de reflexión acerca de lasaves en extinción . 2. A partir de la información del afiche, señala: ¿Qué Se realizará .. . sucederá? ¿Cuándo sucederá? ¿Dónde sucederá? 3. ¿Cuáles de las siguientes palabras del afiche son las más Importantes? Encuentra dos. ---_ ...... _..... ­,." ,I .Id~ntificación Inscripción Sur Chile Jornadas Noviembre UACh Aves , ,I , _ _ _ _ _ _ 101 ... __ ----.---------------------------------~"~-- -------------~ 4. El propósito de este texto es: a. entretener c. opinar b. informar d. explicar
  • 154.
    FICHAS REMEDIAlES 11 HABILIDAD:OBTENCiÓN DE INFORMACIÓN NOMBRE: _ CURSO: FECHA: _ - -----------. - - · 1-· 1. ¿Qué información no puedes conocer por medio del afiche") a. Personas que exponen. b. Horario de las actividades. c. Aves nocturnas del sur de Chile. d. Tema de las jornadas. 2. ¿Qué función cumple la Universidad Austral de Chile en estasjornadas? • organiza patrocina • auspicia 3. Pinta los círculossegún corresponda: a. Expone Eduardo Silva de Puerto Varas. b. Patrocina la Unión de Ornitólogos de Chile. c. El valor de la inscripción general es de $1 2.000. d. El curso dura do~ semanas. e. El día domingo la jornada termina a las 3 de la tarde. f. El curso es solo sobre el búho. g. La mayoría de los expositores es de Valdivia. h. El valor total del curso es de $14.000. r.:-' I Noie8 -'"~ _ _ _ _ o I Sí (Ñ~ Sí IN.9) (Sí 'Noj....." - Sí N~~ _/ (Sí - 'No --'l -;;:0 (N-........ ¡; . '5í ) (No) ---" -~ 4. Subraya la respuesta correcta. Para inscribirse en este curso los interesados deben dirigirse a: Ornitologosdelsur@gmail.com Centro de estudios ambientales Universidad de Los Lagos
  • 155.
    FICHAS REMEDIAlES 11 HABILIDAD: ELABORACiÓN DE UNA INTERPRETACiÓN - - --- --- -- ---- - ---- - - .. I , NOMBRE: CURSO: FECHA _..... --_ ... _-_·· t -- ............... . 1. Pedro, Miguel y Claudia estudian en la Universidad Austral y quieren participar en las jornadas de identificación de aves. ¿Cuánto deberán pagar en total? a. $7.000 b. $12.000 c. $21.000 d. $24.000 2. Completa el siguiente texto con las palabras presentadas, de manera que se mantenga el significado del afiche Costo - Relatores- Pájaros - Reconocimiento Jornadas de ..._.. _____.._._.......... de del Sur de Chile. Programa: sábado 11 de 9 a19 hrs. Domingo 12 de 9 a 15 hrs - Luis Espinosa, - Dr. Jaime Jiménez $1 2.000 general 3. Las jornadas presentadas en el afiche tienen una duraCión de: a. un día. b. un día ymedio. c. dos días. d. dos díasy medio. 4. Explica por qué creesque la salida a terreno está programada después de las charlas de los expositores. ~~~'-~~-...,..-------- ...._-_._-_...~ --_..._---._._-­ 5. ¿Por qué crees que las jornadasde identificación de aves del sur se han realizado en la ciudad de ValdiviaI _ __ o _ . _ _ . . . . . . . . _ _ _ _ _ _ _ _ _ _ _ _ _ _ , • • _ _ _ _ . . . . . . . . . . . . . . _ _ _ • _ " ' " " - . , . . . . . _ _ . _ . ___• • • . _ . . . . . . . . . . ._ _ . . . . . . . . . . . .
  • 156.
    - - -- -- FICHAS REMEDIALES 11 HABILIDAD: REFLEXiÓN SOBRE El CONTENIDO ~.-.--_.-- ------------. ··NOMBRE: _ ····CURSO: FECHA: 1. ¿Qué te parece la imagen del afiche? ¿Qué otra imagen crees que sería adecuada? - ------, - . -~- -- --- -------------,- - --..----­ 2. ¿Qué Información falta en el afiche) 3. En el afiche se ha pyesto la imagen de un búho porque es un ave: a. sabia. b. del sur de Chile. c. en exti nciÓn. d. salvaje. 4. Marca laspalabras cuyo significado conocías antes de leer este afiche: I jornadas , UACh , Ornitólogos Auspicia Patrocina Programa 5. ¿Qué te gustaría aprender sobre este temaI
  • 157.
    _______ ________ ______ FICHASREMEDIALES 11 HABILIDAD: REFLEXiÓN SOBRE LA FORMA NOMBRE: ___ __ .1--.- _ _._ _ __ CURSO : ..__ .__._._._~___ _ FECHA: ~ ___________ M. ___ .. _' •_______________ _~ ____________________________ a - - - - - . ~ ~ 1. Pinta los recursos que se usan en el afIChe para atraer la atención del lector. letras grandes letras pequeñas ilustración grande textos largos frasescortas 2. Marca el cuadro que representa la estructura del afiche: _o ,, , --, , . I' ,, .• , I . . t___)... ... ' T-' Tít410 I Título Título Programa Fecha Fecha Lugar Lugar Lugar Fecha Programa Expositores E positores 11scriPción Expositores Inscripción Programa Inscripción 3. Los siguientes términos: UACh - ULa, se escriben con mayúscula porque son: a. nombres de equiposdeportivos. b. abreviacionesde los nombres de universidades (siglas)_ c. abreviaciones de los nombres de los expositores. d. nombres de especialidades médicas. 4. ¿Qué palabrasson características de este tipo de texto? Encierra. auspicia patrocina Identificación Chile Valdivia organiza
  • 158.
    FICHA REME~IAlES 111 I TíTULO:Una situación comprometida He aquí que un hombre entró en una pollería. Vio un pollo colgado y, dirigiéndose al pollero, le dijo: -Buen hombre, tengo esta noche en casa una cena para unos amigos y necesito un pollo. ¿Cuánto pesa este? El pollera repuso: -Dos kilos, señor. El cliente meció ligeramente la cabeza en un gesto dubitativo y dijo: -Este no me vale entonces. Sin duda, necesito uno más grande. Era el único pollo que quedaba en la tienda. El resto de los pollos se habían vendido. El pollero, empero, no estaba dispuesto adejar pasar la ocasión. Cogió el pollo y se retiró ala trastienda, mientras iba explicando al cliente: -No se preocupe, señor, enseguida le traeré un pollo mayor. Permaneció unos segundos en la trastienda. Acto seguido apareció con el mismo pollo entre las manos, y dijo: -Este es mayor, señor. Espero que sea de su agrado. -¿Cuánto pesa este? -preguntó el cliente. -Tres kilos -contestó el pollero sin dudarlo un instante. y entonces el cliente dijo: -Bueno, me quedo con los dos. Adaptación de un anónimo hindú
  • 159.
    FICHAS REMEDIAl ES111 HABILIDAD: COMPRENSiÓN GLOBAL NOMBRE: CURSO: FECHA: . ~.~h~_. ___._____ ._~ ___. _ ~ ________________________~ 1. ¿Qué otro título le pondrías a esta historia7 2. El hombre hizo varias cosasdespués de entrar al negocio. Ordénalas, poniendo un número a la izquierda de cada una: ! I __ .' Preguntó cuánto pesaba el pollo que estaba ca gado. ,- . I l !Dijo que quería comprar los dos pollos. ; Vio un pollo qUé estaba para la venta. , Pidió un pollo ~ás grande. 3. Dibuja la historia en tres escenas, siguiendo el orden de los hechos: ---r------- -------., I I I INICI~ _ DESARROllO FINALI I I 1"-------I ------,---- r------- -------..,1 ___________ , ________ ~ _____________________ L _______________ . ____ ~
  • 160.
    FICHAS REMEDIAlES II1 HABILIDAD: OBTENCIÓN DE INFORMACiÓN NOMBRE: CURSO: FECHA: . 1. ¿Quién lo dice? Encierra en un círculo la Psi corresponde al pollera y la H, si corresponde al hombre: a. ¿Cuánto pesa este pollo) P H b. No se preocupe. P H c. Tengo invitados a comer esta noche. P H d. Tres kilos. P H e. Quiero los dos. P H f. Le traeré un pollo másgrande. P H 2. ¿Qué hizo el pollero cuando el hombre le dijo que necesitaba un pollo más grande) ___1.___. ~-~--------~ --~------- - - -_..__.., ..----­ 3. Escribe verdadero (V} o falso (F) cC'lante de las siguientesoraciones: a. __.. ___.. Solo quedaba un pollo sin vender. b. _ ._ El hombre meció la cabeza porque no le creyó al pollera. I C. ____..~_ El pollera se llevó el pollo a la trastienda para cambiarlo por otro. d. ....._ El pollera hizo pasar el primer pollo por uno más grande. e. _ .... El pollo que estaba colgado pesaba dos kilos. f. ___... El hombre decidió comprar verduras. 4. Pinta de rojo las oraciones que expresan sentimientosy de verde las que expresan aCCIones: Entrar en un negocio. Agradarle un producto. Hacer una pregunta. Estar preocupado. Sentir temor por no lograr vender la mercancía. Invitar a comer.
  • 161.
    FICHAS REMEDIAlES 111 HABILIDAD:ELABORACiÓN DE UNA INTERPRETACiÓN NOMBRE: CURSO: FECHA: _ .__ 1. Escribe una A delant€;' de las oraCiones que pueden suceder Antes y una Ddelante de las que pueden suceder Después de que: El señor pide un pollo para llevar __ El señor pasa .;JI banco a buscar plata. _._.__~ El pollero cierra la pollería. .__._El pollera faena los pollos. __~. El señor decide no comprar pollos. 2. Encuentra y subraya en la lectura las siguientes palabras: meció ydudarlo. Escribe una oración con cada una: Meció: ____...•...._............... Dudarlo: _~_. __.•__........................._.... 3. Relaciona, uniendo cOn una línea, cada consecuencia con su posible causa: FONSECUENCIAS CAUSAS El pollo no r lcanzó para todos. El señor compró el primer pollo que vio. El pollera d~o que el primer pollo El comprador se dio cuenta del engano. se lo había 8uedado su mujer. El señor se ~nojó mucho con el pollera. El señor dijo que quería llevar los dos pollos. I 4. ¿Quién crees que fue más astuto, el señor o el pollera' ¿Por qué? - - - - - - _._....__._.•...- ___.. .____._.. - _·_----_....... 4.- _.__ ~ ~ . ~ 5. Completa las siguientes frases: a. El pollera es al pollo como el carnicero es a IL........~.____ b. El campesino es al campo como el oficinista es a I......____a c. El doctor es al hospital como el piloto es al .._ _ _ - -___ d. El carpintero es al mueble como la costurera es aLLLI__
  • 162.
    FICHAS REMEDIALES 111 HABILIDAD:REFLEXiÓN SOBRE El CONTENIDO NOMBRE : CURSO: FECHA: _ 1. Imagina qué respuesta da el pollero al final de la historia, Escríbela. ... -.......______..L.__" ", _.____.. _______.__._ ,,_ _,_,_,, _ 0.·______. __.•_._ ___". .•._ . -_ _ 2. ¿Crees que el pollero te habría engañado si hubieras sido tú el comprador? ¿Por qué? • _ - ~ _ _ _ ______ _ - , •• '_ " . ___. ~_ ~ _ _ _ _ ~ __ __ • _ _ _ _ , ...... _ _ ~ _ _ _ _ _ _ _ _ _ _ _ • __ - ' "_ _ •• h ~_~ _ _ _ ' _ ' _______ - - _ _ _ _ _ _ _ _ _ _ _ _ • _ _ - _ . . , . . . . - - - - ­ I 3. ¿Cuál crees que debió ser la respuesta adecuada del pollero cuando el comprador le dijo que necesitaba un pollo másgrande?¿Por qué? --_._--....~ -_._...-.-_._._ ...-...--_._---..---- -,_._-----------._---- ----_.---­ ---_...__....- ... 4. ¿Qué te parece la actitud del pollero con el comprador? ----------"... --_. . .. _ -_.------­_------~-_._,,------ --.... ---- ...-..- ---'-t-.-...- " ...---- - - -......- - - ,, - - - - ----" ...- - - - -...- - - -- ."-- ­ 5. ¿Qué te pareció la respuesta que le da el comprador al pollero? ¿Cómo te sentirías tú en su lugar? 6. Relata brevemente Ulna historia parecida a la de "Una Situación comprometida " que suceda en otra tienda y con otros personajes, _. __ ._ ••_. __________I, __ _____ _____._ • •__ ~~ ____________ __ _ _ _ _ _ ...-.- ____ _______ -' ~ ____________ _....... F--._ _ _ __ _ _ ___ ;..._ --......... _~..-. ~
  • 163.
    FICHAS REMEDIAlES 111 HABILIDAD:REFLEXiÓN SOBRE LA FORMA , . NOMBRE: .: CURSO: FECHA: __ ,, , ~.- --------------------- --_. ~_._---.~. 1. La historia que leíste corresponde a. a. una fábula. b. un cuento. c. una leyenda. d. una nOLIL,a. 2. Encontramosalgunos guiones H en el texto porque: a. hay una pregunta. c. hay un diálogo entre los personajes_ b. se separa una palabra al final del renglón. d. se debe leer en voz alta. 3. Ordena, anteponiendo la letra correspondiente (1: Inicio. D: Desarrollo y F: Final), los tres momentos claves de la narración' ____ El vendedor qwiere engañar al cliente para ganar más dinero. __ Un cliente entra en un negocio y pide lo que necesita. _ __ El vendedor se mete en un problema a causa de su propio engaño. 4. Encuentra las siguientes oraciones en el texto y subráyalas. Este no me vale entonces. El resto de 105 pollos se habían vendido. Luego explica, debajo de cada una, por qué la palabra destacada se escribe con mayúscula: Este no me vale entonces. Se escribe con mayúscula porque __ _._._.....______ ____._ ___..._.___ . ......______________....__ El resto de 105 pollos se habían vendido. _ _ _ 00 _ _ _ _ _ _ __ • __" . . __ _ .. __ _ _ __ _ _ _ __ ____ _ Se escribe con mayúscula porque __....__________ 5. En relación al texto que leíste, escribe una V cuando la afirmación sea Verdadera y una Fcuando sea Falsa: Está escrito en verso. ____.______ Intervienen dos personajes. _.Está formado por varios capítulos. .._.. _.. _No se sabe quién es el autor. ___Está escrito en prosa. _ ... _ o ' ' '
  • 164.
    EVALUACiÓN DIAGNÓSTICA -3° BÁsICO NOMBRE: CURSO: FECHA: PUNTAJE: PORC ENTAJE: A. lee con atención el siguiente texto y responde las preguntas 1 a la 8. El león y la zorra Un león fingía que estaba enfermo: con este engaño hacíavenir asu cueva atodos los animales, y cuando los tenía allí los mataba. Llegó también [azorra; pero, no fiándose, dijo desde afuera al león que sentía mucho su enfermedad. El león, viendo que no entraba, dijo: ¿Por quéno entras? LDesconfías de mí, cuando estoy tan débil que, aunque quisiera, no me sería posible hacerte daño?Entra, pues, como los demás. Entonces la zorra respondió -Esto es lo queme infunde desconfianza: que veo aquí seguramente las huellas de losque han entrado, pero no veo las de los que han salido. Esopo 1. El león y la zorra es el ítulo de' a. una leyenda. c. una anécdota. b. una fábula. d. una poesía . 2. ¿Qué personaje dice que' "sentía mucho su enfermedad" ? a. El león. c. Esopo. b. La zorra. d. Ninguna de las anteriores. 3. Podemos decir que la zorra era: a. astuta y desconfiada. c. débil Ytemerosa. b. amistosa e ingenua. d. ninguna de las anteriores.
  • 165.
    4. ¿Qué palabraes sinónimo de "fiándose "? a. Sospechando. b. Asustándose. c. Confiándose. d. Asomándose. 5. El león fingía que estaba enfermo para: a. demostrar que era más débil de lo que todos creían b. atraer a los animalesy comérselos. c. atraer a los demás leonespara que lo acompañasen d. atraer a los animales y dejarlos encerrados. 6. ¿Cómo se habrá sentido el león después de la respuesta de la zorra? a. Contento. b. Aliviado. c. Cansado. d. Frustrado. 7. ¿Cuál es el mensaje pnncipal que nos deja este texto' a. Loszorros son muy ingenrosos. b, No hay que fingir estar enfermo porque no noscreerán. c. No hay que fiarse tanto en lo que otros dicen, sino más bien en lo que hacen. d. Al mentiroso nunca se le cree, aunque drga la verdad. 8. ¿Por' qué la zorra desconfió del león? a, Porque VIO en sus ojos mucha maldad. b. Porque su tono de voz era extraño. c. Por'que ViO las huellas de animales que habían entrado a la cueva, pero no de salida. d. Porque conocía al león y era su costumbre fingir enfermedades.
  • 166.
    -- B. Lee elsiguiente texto y responde las preguntas 9 y 10. ¿Por qué al león lo llaman "El Rey de la Selva"? Al león con frecuencia lo llaman "el rey de la selva". Algunos afirman que es por la melena del macho. Otros, opinan que debe este nombre asu comportamiento indiferente o de aparentar no importarle mucho lo que pasa asu alrededor, excepto ala hora de comer. También hay quienes dicen que debe su apodo aque es capaz de vencer acualquier otro animal y no le teme anada. Quienes lo han visto u oído rugir señalan que no hay duda de que es un animal verdaderamente majestuoso. Por último, otra explicación sería que desde la Edad Media este animal se tomó como emblema de muchas casas reales y ejércitos debido asu fuerza y poder. En fin explicaci~nes hay variasy probablemente habrán más. pero la verdadera razón probablemente la sabrá él mismo. 9. Escribe una V si la oraCión es verdadera o una Fsi es falsa. Justifica tu respuesta en el caso de las falsas. a. __..__ .Este texto es un cuento. - - " ---~-- ' -'- --- ._-_._----------_._.._._. ._ -----­ b. ___o El texto es1á formado por cinco párrafos c. ._."..._En el primer párrafo se indican tres pOSibles razones para que el león sea llamado "rey de la selva". ,,---~~. ,,-- d. ___.... EI texto concluye con que la mejor explicación es que el león fue emblema de casas reales en la Edad Media. 10. ¿Cuál de las tres explicaciones te parece mejor?¿Por qué; - ---_._----- - -_.__.__._------­
  • 167.
    C. Lee elsiguiente texto: León - Mosaico • Para hacer tu león mosaico necesitarás: - 1 hoja de bloc. - lápiz mina. I - lápices escriptas de varios colores. - 4 gomas de borrar pequeñas. • ¿Cómo se hace? ! 1° Dibuja un león en la hoja de bloc, usando el lápiz mina. No le hagas demasiados detalles. 2° Decide los colores con que lo pintarás. I 7 3° Pinta en uno de los ladosde la goma, con el lápiz escripto, del color que elijas (por ejemplo: café para la melena del león). 4° "Estampa" varias veces sobre el león, usando la goma por el lado pintado. Trata de no dejar espacios grandes en blanco. 5° Escoge otro color de escripto (ejemplo: naranja para la cara) y repite los pasos 3° y 4°. 6° Continúa estampando de este modo hasta que tengas todo el león decolores. 0 Para terminar puedesdibujarle los detalles, como los bigotes o las garras, con un escripta negro o café y... 8° ¡Tendrás listo tu león - mosaico! 11. El propósito de este ~exto es: a. contar una historia divertida. b. explicar cómo ocurrió un hecho. c. explicar cómo se elabora un objeto. d. opinar sobre los mosaicos. 12. Escribe las siguientes acciones en el orden correcto: Pintar la goma - hacer los detalles - dibUjar - estampar. 1. '- __"" ""'_"_ .._.~_. _.. ______ 2... 3 ....... ___..__.__._~_.______.___. ______._...... __ 4. _ _..____ ...,.,___...... .. "..._... ..____..___
  • 168.
    13. ¿Cuál delos ocho pasos podrías quitar? ¿Por qué? ------------- -- ------- -- ------------------ -- - ----,,,- .--- ,._- -------------- - -- ----------- -----------------------------..",,-­ ------,-----_ . -----.------------ ---- ---------------- --, ._----------------- ,------ - ­-- - ~------- 14. ¿En cuál de los siguientes libros podrías encontrar un texto como este' Enciclopedia Recetas de las de cocina ciencias Revista Consejos de para pintarmanualidades
  • 169.
    EVALUACiÓN DE PROCESO- 3° BÁsICO ~~_· _________________· ~ ___________ . __ M_~_. _______ . _______________ .~ _ _____ . .. __________ ~. ________ . NOMBRE : CURSO: ___ _ FECHA: _ ,____ _______ _ PUNTAJE:__ PORCENTAJE: A. lee con atención este texto. Dos hermanos, uno solteroy el otro casado, tenían una granja cuyo fértil suelo producía abundantegrano, que los dos hermanos Se repartían apartesiguales. Al principio todo iba perfectamente. Pero llegó un momento en queel hermano casado empezó adespertarse sobresaltado todas las IhOches, pensando: "No es justo. Milhermano no está casado y se lleva la mitad de la cosecha; pero yo tengo mujer ycinco hijos, de modo que en mi ancianidad tendré todo cuanto necesite. ¿Quién cuidará de mi pobre hermano cuando sea viejo? Necesita ahorrar para el futuro más de lo que actualmente ahorra, porque su necesidad es, evidentemente, mayor que la mía". Entonces se levantaba de la cama, iba sigilosamenteadonde su hermano y vertía en el granero de este un saco de grano. También su hermano soltero comenzó adespertarse por las noches ya decirse así mismo: "Esto esuna injusticia. Mi hermano ~iene mujer y cinco hijos y selleva la mitad de la cosecha. Pero yo no tengo que mantener a nadie más que amí mismo. ¿Esjusto, acaso, que mi pobre hermano, cuya necesidad es mayor que la mía, reciba lo mismo que yo?" Entonces se levantaba de la cama yllevaba un saco de grano al granero de su hermano. Un día, se levantaron de la cama al mismo tiempo ytropezaron uno con otro, cada cual con un saco de grano a laespalda. Muchosaños más tarde, cuando ya habían muerto los dos, el hecho se divulgó. Ycuando los ciudadanos decidieron construir un templo, escogieron para ello el lugar en el que amboshermanos se habían encontrado, porque no creían que hubiera en toda la ciudad un lugar más santo que aquél. Anónimo europeo. --~-- ..
  • 170.
    1. El textoque leíste co~responde a: a. una fábula. b. un cuento. c. una biografía. d. una noticia. 2. ¿Qué le preocupaba al hermano casado? a. Que su hermano óbtuviera la mayor parte de la cosecha. b. No poder ahorrar porque tenía una familia numerosa. c. Que su hermano, teniendo más necesidad. recibiera lo mismo que él. d. Que su hermano no quisiera casarse. 3. ¿Qué cualidad desCíibe mejor a los hermanos de este relato? a. Optimistas. b. Alegres. e. Madrugadores. d. Generosos. 4. ¿Qué palabra no es sinónimo de "abundante"7 a. Mucho. b. Numeroso e. Pesado. d. Bastante. 5. Algunas partes del texto aparecen entre comillas (" n) porque: a. son nombres propios. b. son citastextuales,tomadasde un libro. c. son las palabras textuales que piensan o dicen los hermanos. d. ninguna de las anteriores. 6. ¿Cuál de las siguientes ideas resume mejor el texto? a. El origen de lostemplos musulmanes. b. La vida de dos hermanos. e. La generosidad: un valor muy importante. d. El origen de un templo. , 7. En el siguiente fragmento: "Entonces se levantaba de la cama, iba sigilosamente adonde su hermano y vertía en el granero de este un saco de grano". ¿Qué significa la palabra destacada? ..._ . _ -- ~ -~. --- _ __ o • _ _ _ __
  • 171.
    8. ¿Por quéel hermano casado pensaba que su hermano soltero necesitaría ahorrar más para el futuro? ------.-------- - - - ------­ - -. - - ~-...-~_. _-- ------------- - - - ----- ---~---.-.- --- - -- ---- - -------- --_._- - ~ - -.-----­ 9. ¿Cómo crees que debería ser el reparto Justo de la cosecha entre loshermanos? ¿Por qué? - ------ - - - ------------ ---------" -----------------_ ._- '" -- - ~- -- " -- 10. ESCrIbe una V si es verdadero y una F, si es falso. Justifica tu respuesta en el caso de que sea falso. a. __ _ _Los hermanos tenían un campo productivo. b. _ ___ Los hermanos se ponían de acuerdo para reunirse en la noche. e __ Los hermanosse repartían en partes iguales las ganancias de la granja. d. __ Uno de los hermanos formaba una familia de siete personas. e. __ El hermano soltero debía mantener al abuelo. f. ___ Decidiero~ construir un templo en el lugar del granero del hermano mayor. B. Lee el siguiente texto. En India, en la ciudad de Agra, se encuentra el Taj Mahal - un enormemausoleo blanco- construido bajo las órdenes del emperador musulmán ShahJahan, enrecuerdo de su amada esposa. Su construcción se realizó entrelos años 1631 y 1654 Yse estima que trabajaron en ella cerca de 20.000 obreros. Este imponente monumento se levanta en medio de extensos jardinesyfrente aun estanque en el cual se refleja. Está cubiertopor una cúpula de mármol blanco que es la parte más conocida, aunqueen realidad el Taj Mahal es un conjunto de edificios integrados. Cuenta la historia que Mumtaz Mahal - la esposa de! emperador- murió al dar aluzasu hijo número catorce y que el emperador, desconsolado, mandó construir este hermoso monumento para darleentierro y rememorarla. También se cuentaqu~ ShahJahan queríaconstruir otro edificio idéntico, pero de mármol negro dondedescansar después desu muerte. El emperador no pudo hacerlo, yaque uno de sus hijos tomó el poder ylo envió aprisión. Desde allí se pasaba horas mirando el mausoleo desde unapequeña ventana. Hoy sus restos se encuentran aliado de la mujer que amaba.
  • 172.
    be__....J 11. ¿Cual esel tema central de este texto"l a. La tristeza del emperador Shah Jahan. b. La historia del Taj Mahal. c. Las características de la arquitectura musulmana. d. Los sepulcros de los emperadoresen la India. 12. Podrías encontrar este texto en: a. un libro de poemas. b. un libro de cuentos modernos. c. un libro de adivinanzas. d. un libro de viaJes. 13. La construcción del Taj Mahal demoró: a. tresaños. c. veinte años. b. trece años. d. veintitrés años. 14. El Taj Mahal es: a. un palacio imperial b. un templo hindú. c. un mausoleo muwlmán. d. una estatua conmemorativa. 15. El emperador no pudo construir otro mausoleo porque: a. estaba demasiado apenado por la muerte de su esposa. b. no había suficientes obreros. c. fue arrestado por uno de sus hijos. d. no le quedaba dinero. 16. ¿Cuál es el mejor título para este texto? a. Las obras de Shah Vahan. b. El amor. e. Monumento al amor. d. La traición de un hijo.
  • 173.
    17. Numera deacuerdo al orden en que suceden las sigUientes oraciones. a. __ El hijo de Shah Jahan toma el poder. b. ___ _Muere el emperador. c. __ Muere Mumtaz Mahal. d. _ _._ El emperador es tomado prisionero. e. __ Comienza la construcción del Taj Mahal. 18. ¿Qué te pareció este texto? ¿Por qué') ----------------_._-_..,," _ .. 19. Señala una caracteríl;ticas de: a. Shah Jahan:_______________ - ----------- .. -- ....--..-._--"'------------.. b. El hijo: ~_. __~.~._____._________________ .________""_.• ._ ~______
  • 174.
    EVALUACiÓN FINAL -3° BÁsICO _ _ _ _ _ _ _ _ _ _ _ _ _ _ • _ _ _ _ _ _ _ _ _ _ _ _ _ _ _ _ _ M_~ _ _ _ _ _ _ _ _ _ _ _ _ _ _ _ ~~ • __ _ ~ _ _ _ _ _ _ _ _ _ • _ _ _ _ ~~ _ _ _ _ _ _ _ _ • _ _ _ • . NOMBRE: CURSO: __ FECHA: PUNTAJE: __ PORCENTAJE: A. Lee (on atención este texto. Ankatu, aun año desu liberación El 29 de Febrero del 2005, Ankatu ("Señor de los cie· los" en mapudungunl un macho de cóndor andino, fue liberado junto a otros ejemplares hembras de la misma especie (Rayén y Guacolda). Ankatu, al igual que los demás, es un ejemplar nacido en cautiverio en el Centro de Rehabilitación deAves Rapaces y criado por sus pro· pios padres, ejemplares adultos que están imposibilitados de volar producto de lesiones de caza yla tenencia ilegal por parte del hombre. La vida deAnkatu comienza aforjarse el6 deEnero del 2003 en la tranquilidad del recinto y caja de nidificación de la pareja reproduct0radel Centro. Los cuidados que le brindan los padres son diarios y están lejos de las dificultades que deben enfrentar los cóndores de vida libre para alimentar y criar a sus pollue· los. Durante losprimeros meses de crianza, a los padres se les alimentaba con una gran variedad y cantidad de carroñapara queel crecimientodel polluelo se desarrolla· ra sin dificultad. A los sietemeses de edad, cuando Ankatu había como pletado su plumajede vuelo, fue trasladado aotro recinto, donde pudiera socializar con ejemplares de su misma edad y con otros ejemplares adultos. Ya a los 2 años, Ankatuestaba listo parainiciar suviaje final hacialas mon° tañas de la cordillera andina; ahí iniciaría la verdadera vida de un cóndor en su hábitat natural. Antes, sin embargo, debió completar su aprendizaje einsertarse ala población de cóndores salvajes. Sus témicas de vuelo y socializa· ción, necesarias para encontrar alimento, se desarrollaron rápidamente y él los dos meses de su liberación yexte· nuante seguimiento por parte de nuestro equipo, lo divisa· mos volando. El último avistamiento de Ankatu, fue en Abril del 2005, cuando fue rastreado mediante radiotele· metría y observado junto aun grupo de cóndores volando en lasinmediaciones del Río Colorado (Cajón del Maipo). Apesar del seguimiento durante los meses siguientes, no se obtuvo ninguna señal de Ankatu hasta Febrero del 2006, cuando recibimos la emocionante noticia de que Ankatu, nuestro cóndor, sigue surcando los cielos andi· nos. Dos personas nos contactaron para contamos que divisaron aun cóndor marcado con una etiqueta numera· da con el número 28, en las inmediaciones de Farellones yValle Nevado comiendo junto acóndores silvestres. El acierto fotografico es de nuestro amigo Jorge Giuliano, aquien con muchísima emoción hemos recibido para conocer los detallesde este encuentro tan importante y que en este relato hemos querido compartir con ustedes. jjiQueel cóndor de los Andes sigadeleitándonos con su belleza!!! Adaptación del artículo escrito por: Víctor Escobar. Publicado 5 de marzo de2006 http://www.unroch.cI
  • 175.
    1. Marca laopción que corresponda: 1. El texto que acabas de leer lo podrías encontrar en: a. una revista acerca de aves de Chile. c. un libro de mitosy leyendas. b. un libro de cuentos de aves de rapiña. d. una revista de cómic. 2. El texto se trata de: a. la historia de la crianza de una familia de cóndorescomo mascotas. b. la historia de un 'cóndor nacido en cautiverio y su liberación. c. los avistamientas de cóndores salvajesen los faldeos de Valle Nevado. d. las técnicas para el rastreo de aves silvestres. I i 3. Ankatu fue liberadq: a. A la edad de do1años. c. En enero del 2003. I b. A los siete meseg de edad. d. En febrero del 2006.I 4. (Qué Significa el nombre Ankatu? a. macho de cóndor. c. nuestro cóndor. b. cóndor andino. d. señor de los cielos. 5. Rayén y Guacolda son. a. dos cóndoressi Ivestres. c. dos cóndores hembra. b. los padres de Ankatu d. trabajadores del Centro de Rehabilitación de Aves Rapaces. 6. Los padres de Ankatu no pueden volar porque: a. fueron heridosppr cazadores. c. nacieron en cautiverio. b. fueron recogidos para ser rehabilitados. d. no conocieron a sus padres. 7. El título del texto se escogió porque: a. Ankatu sería liberado a la edad de un año. b. se cuenta la historia de Ankatu despuéSde un año de que ha sido liberado. c. se cuenta la historia de Ankatu cuando falta un año para que pueda ser liberado d. ninguna de las anteriores.
  • 176.
    ----- 8. Encierra lasafirmacionescorrectas, en relación al texto. a. Ankatu es el único ejemplar nacido en cautiverio que ha sido liberado. b. Un cóndor nacido en cautiverio, nunca podrá adquirir las técnicas para sobrevivir en libertad. c. El autor de este artículo es amante de los cóndores. d. Ankatu aprendió rápidamente las técnicas de vuelo y socialización necesarias para encontrar su alimento_ e. Un cóndor nacido en cautiverio siempre necesitará que lo ayuden a obtener su alimento_ f. El apr-endizaje con los pares fue muy importante para la adaptación de Ankatu a su hábitat natural. g. En el año 2006, el autor de este artículo pudo ver a Ankatu liberado. h. El hombre le ha hecho daño a los cóndores. 9. ¿Por qué fue necesario que Ankatu estuviera con otros cóndores de su edad antes de ser liberado') --~- - ----- _-_0-- _ ,___ 10. ¿Por qué crees quelel autor se sintió motivado a escribir este texto') .._--------------- -- -------­ 11. ¿Qué te parece la dbra que realiza el Centro de rehabilitación de Aves Rapaces? Fundamenta tu respuesta. -------______0----- . __________•______ _ _ __~ -------------- --.. . ._ _ _ _ _ _ _ _ • _ _ _ _ _ _ - . - . - -_ _ _ _ _ _ _ _ _ _ _ _ _ _ _ . . . 0 ' _ _ _ __ __ _ _ _ _ _ _ _ _ _ _ _ • __ . " • • - _ _ _ _ _ _ _ • _ _ __ -- - - - - - - - - -- - - - - . _ _ _ __ 12. Ordena temporal mente, anteponiendo un número delante de cada uno de estos hechos. _____ Es vrsto volando y comiendo con cóndoressilvestres. ____ El 6 de enero de 2003, nace Ankatu. ____.__Giuliano fotografía a Ankatu . .... ____ Ankatu es trasladado a un nuevo lugar para socializar con ejemplares de su misma edad ycon otros ejemplaresadultos. ________ Ankatu es avistado en el cajón del Maipo. ..___.. ___29 de febrero de 2005, fue liberado Ankatu.
  • 177.
    13. Ubica lasiguiente inlformación en loscasillerosque correspondan a. Nuestro cóndor sigue surcando los cielos andinos. b. Sus padres le brindan cuidados diarios. c. A los siete meses es llevado a socializar con otros ejemplares. d. 29 de febrero de 2005. ,---.., ,---, ". .... .... ,--­ ¡ :Crianza l I ___) Preparación : Liberación : I Avistamiento '-- ._' ....... , ..' '-- ...' 14. Subraya con color azul los Hechosy con rojo las Opiniones. a. Ankatu nace en cautiverio_ d. El seguimiento de aves es agotador. b. El recinto de criat:lza es muy tranquilo. e. La fotografía de Ankatu fue un acierto. I c. Ankatu aprendió técnicas de vuelo. f.El cóndor es un ave hermosa. 15. Compara y señala dos diferencias entre los cóndores que crecen en cautiverio ylos que crecen en libertad. CÓNDWRES EN CAUTIVERIO CÓNDORESEN LIBERTAD 16. Encierra en una cuerda la palabra correcta para completar cada oración. a. El texto "Ankatu, a un año de su liberación" es un texto _ ..........____ ___ .._.-- , (dramático - informativo - literario) b. El texto está escrito en._____ ____ I (verso - prosa - diálogo) c. El texto corresponde a una._..__.__ (noticia - fábula - leyenda) d. El texto está formado por varios____.___ _________ ___... (versos - párrafos - capítulos)
  • 178.
    Jf!GJ LC:1~~ DIPLOMA DE HONOR ElPrograma Gran Travesía iite;.)ade 3° Básico le otorga el presente Diploma a _ ___ - - _ _____. Por haber realizado con entusiasmo este viaje de 24 lecturas. Profesor(a)Director del colegío (
  • 179.
    Programa de Comprensión Lectora Megusta leer calvinland Hobbes I ¿sabt qUién construyó el pri'J,er avión de motor? las Plr ntas Saludos giratorios I Pizza deI atún y aceitunas ¡Ven ~ conocernos! Parque NaC¡+ al conguillío Prevenir... ¡NO cuesta nada! I El Pintor Tuo lan Perico y el Viajero I ¿Por Qué leer las etiquetas de I los ali¡mentos? Un jOXlen con mucho genio Cuidados en el uso de la energía ¡Conoce el Plan Deyse! Ades. Soya+sabor los antioxidantes de la A a la Té El trébol de cuatro virtudes Instrucciones para tratar a un monstruo Descubrimientos por accidente • Historias de castillos • El palo de lluvia El asalto • Ant Bully, las aventuras de lucas Ficción prehistórica y el cartero de Einstein Santillana