Importancia del proyecto                               ASPECTOS GENERALES DEL PROY




                    Busca la viabilidad de una
                            necesidad




                                     Procesos creativos




             OBJETIVIDAD                                           CLARIDAD



Necesidad de conocer hechos sin escuchar           Se define que se quiere lograr mostrando las         Inicia con la ej
           opiniones a juicios                             aspiraciones y motivaciones                  proyecto y se i
                                                                                                            ejecucion d



                                                                                         Operación
         Principio de realidad                                     Flexibilidad


                                                                                         Es la produccion y
                                                                                   comercializacion orientadas
                                                                                  hacia la producion o prestacion
                                                                                             de servicio.




                                                                 se realizan las actividades de
                                                                         aprovamiento
Un proyecto consiste en organizar
GENERALES DEL PROYECTO                                                acciones y actitudes utilizando.




                                                        Recursos Humanos.               Financiera.                   Tecnicos



                                                                                   Que definen metas u
                                                     Ciclos del Proyecto                objetivos




                                                                                                                    Ideas Logicas.



              Inicia con la ejecucion del       Son las partes de las cuales se       Son estudios que permiten
              proyecto y se inicia con la         quiere y se compran los              tomar deciciones para la
                  ejecucion de este.                 inmuebles y equipos                      invercion.



                                        Evaluacion                                Liquidacion



s la produccion y
                             Se analizan los resultados, se hacen      Es el corte que sele hace a un proyecto
cializacion orientadas
                                apartir de los indicadores de            para evaluarlo, para asi determinar
 producion o prestacion
                              costos, cumplimiento y eficiencia.             planeando bien su ejecucion.
   de servicio.
                                                                                                                 Las posibilidades alternativ
                                                                                                                              solucion
Tecnicos




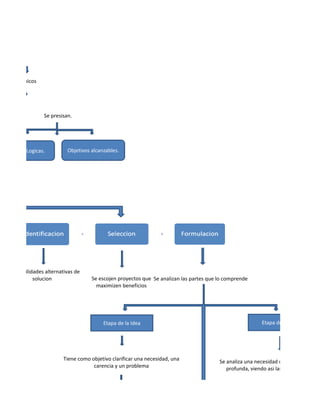
                 Se presisan.




   Ideas Logicas.          Objetivos alcanzables.




Las posibilidades alternativas de
             solucion                Se escojen proyectos que Se analizan las partes que lo comprende
                                       maximizen beneficios




                                          Etapa de la Idea                                                 Etapa del Perfel




                         Tiene como objetivo clarificar una necesidad, una               Se analiza una necesidad u oportunidad de
                                     carencia y un problema                                 profunda, viendo asi las viabilidades tec
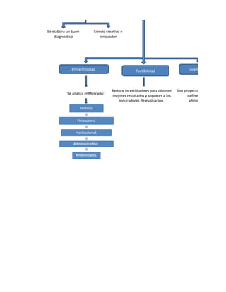
Se elabora un buen         Siendo creativo e
    diagnostico               innovador




             Prefactivilidad                       Factibilidad                  Diseño Definitivo




                                     Reduce incertidunbres para obtener    Son proyectos de alta complej
           Se analiza el Mercado:
                                     mejores resultados y soportes a los         define con claridadel en
                                        inducadores de evaluacion.               administrativo y genera
Etapa del Perfel




 necesidad u oportunidad de manera
iendo asi las viabilidades tecnicas.
Diseño Definitivo




on proyectos de alta complejidad que
     define con claridadel ente
     administrativo y general.
Informe de compatibilidad para mapa conceptual.xls
Ejecutar el 14/02/2011 12:43

Las siguientes características de este libro no son compatibles con versiones
anteriores de Excel. Estas características podrían perderse o degradarse si
guarda el libro con un formato de archivo anterior.

Pérdida significativa de funcionalidad                                          Nº de apariciones

Este objeto ya no podrá modificarse.                                                    2
                                                                                 'Hoja1'!A1:O40

Mapa conceptual aspectos generales de un proyecto.

  • 1.
    Importancia del proyecto ASPECTOS GENERALES DEL PROY Busca la viabilidad de una necesidad Procesos creativos OBJETIVIDAD CLARIDAD Necesidad de conocer hechos sin escuchar Se define que se quiere lograr mostrando las Inicia con la ej opiniones a juicios aspiraciones y motivaciones proyecto y se i ejecucion d Operación Principio de realidad Flexibilidad Es la produccion y comercializacion orientadas hacia la producion o prestacion de servicio. se realizan las actividades de aprovamiento
  • 3.
    Un proyecto consisteen organizar GENERALES DEL PROYECTO acciones y actitudes utilizando. Recursos Humanos. Financiera. Tecnicos Que definen metas u Ciclos del Proyecto objetivos Ideas Logicas. Inicia con la ejecucion del Son las partes de las cuales se Son estudios que permiten proyecto y se inicia con la quiere y se compran los tomar deciciones para la ejecucion de este. inmuebles y equipos invercion. Evaluacion Liquidacion s la produccion y Se analizan los resultados, se hacen Es el corte que sele hace a un proyecto cializacion orientadas apartir de los indicadores de para evaluarlo, para asi determinar producion o prestacion costos, cumplimiento y eficiencia. planeando bien su ejecucion. de servicio. Las posibilidades alternativ solucion
  • 5.
    Tecnicos Se presisan. Ideas Logicas. Objetivos alcanzables. Las posibilidades alternativas de solucion Se escojen proyectos que Se analizan las partes que lo comprende maximizen beneficios Etapa de la Idea Etapa del Perfel Tiene como objetivo clarificar una necesidad, una Se analiza una necesidad u oportunidad de carencia y un problema profunda, viendo asi las viabilidades tec
  • 6.
    Se elabora unbuen Siendo creativo e diagnostico innovador Prefactivilidad Factibilidad Diseño Definitivo Reduce incertidunbres para obtener Son proyectos de alta complej Se analiza el Mercado: mejores resultados y soportes a los define con claridadel en inducadores de evaluacion. administrativo y genera
  • 7.
    Etapa del Perfel necesidad u oportunidad de manera iendo asi las viabilidades tecnicas.
  • 8.
    Diseño Definitivo on proyectosde alta complejidad que define con claridadel ente administrativo y general.
  • 9.
    Informe de compatibilidadpara mapa conceptual.xls Ejecutar el 14/02/2011 12:43 Las siguientes características de este libro no son compatibles con versiones anteriores de Excel. Estas características podrían perderse o degradarse si guarda el libro con un formato de archivo anterior. Pérdida significativa de funcionalidad Nº de apariciones Este objeto ya no podrá modificarse. 2 'Hoja1'!A1:O40