Incrustar presentación
Descargar para leer sin conexión

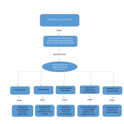
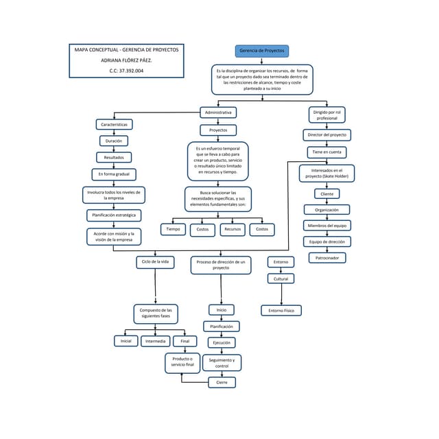
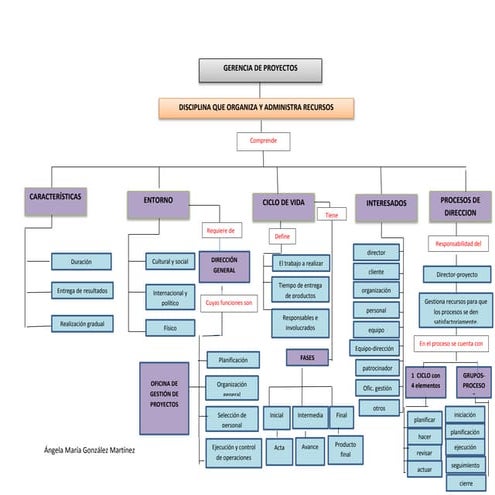
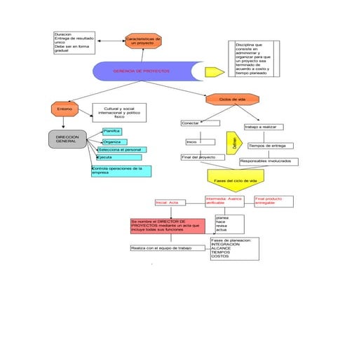
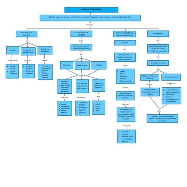
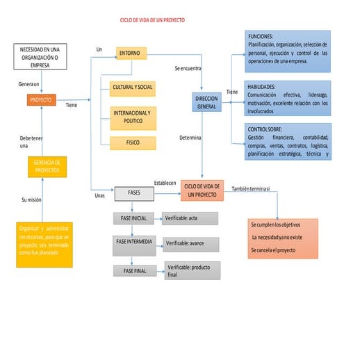
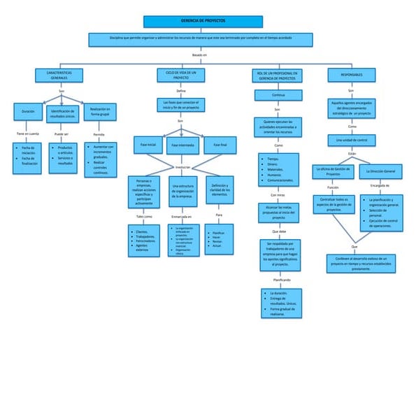
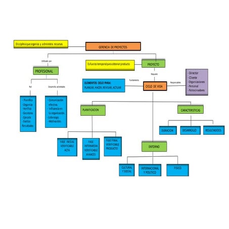
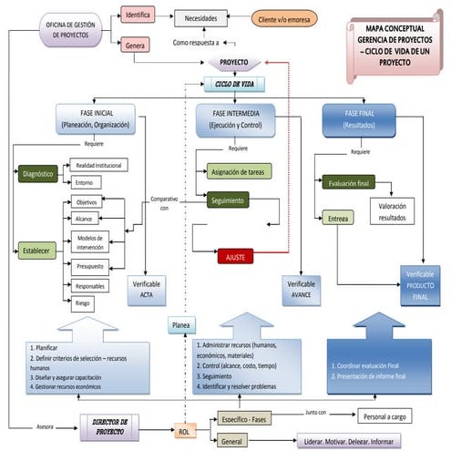
Hilda María Parra gestiona proyectos organizando y administrando recursos para cumplir con plazos y costos establecidos. Su enfoque se centra en la planificación estratégica, la selección de personal y el control financiero a lo largo de un ciclo de vida que comprende fases específicas y entregables medibles. El profesional actúa éticamente, planificando, ejecutando y revisando responsabilidades dentro del desarrollo del proyecto.
