Universidad Yacambú
Asignatura Comunicación Oral y Escrita
Profesora Cira Marianella Orta González
Trabajo Grupal
Realizado por
Bermúdez Caldera Olga Pastora C12434287I
Expósito Carrillo Ángela Lizbeth CI 6463284
Fereira Silva Iriam Yuliana CI 15976835
Fernández Trejo Emilva Rebeca CI 27229825
Plaza Mora Luis Enrique CI 22987340
Barquisimeto, 28 de febrero 2016
Formación y composición de
las palabras
Composición
Derivación
Parasíntesis
Acronimia
Formación de
nuevas unidades
léxicas
Libertad de
procedimiento
Frente a otras lenguas
románticas
Mecanismos utilizados
para crear nuevos
significantes ante
realidades inéditas.
«Vías lexicogénesicas»
La composición
y derivación
El cambio de sentido
El préstamo
onomatopeya
Recursos
Unión: nuevas palabras
Hispano + América =
Hispanoamérica
Añadir: prefijos o sufijos
Combinación:
Composición + derivación
Iniciales de palabras = una nueva
palabra. UNY (Universidad Yacambú
PALABRAS
HOMÓFONAS
Agito la botella
Ajito
Se pronuncian igual pero diferente
ortografía y significado
HOMÓGRAFAS
Compré un gato nuevo
HOMÓNIMAS
Una misma palabra con
diferentes significados
Es necesario que se vaya
Valla
Se pronuncian y se escriben igual
o parecido , pero significado y
origen distinto
Pablara con igual
significado
Equivalentes en muchos
contextos lingüísticos
TOTALES
Mismo significado en
todos los contextos
DIFERENCIA DE
GRADO
Mismo significado pero
varía la intensidad
PARCIALES
Micrón Micra
Mi padre subió
a un automóvil
Mi padre subió a un
coche
Menos
intenso
Más intenso
Risa Carcajada
SON
CON
PALABRAS
SE
EN
QUE TIENEN
ENTRE SI
ANTONIMOS
RECIPROCOS ANTONIMOS
GRADUALES
ANTONIMOS
COMPLEMENTARIOS
Las dos palabras se
oponen de forma gradual
No se puede dar uno
sin el otro.
El significado de una
elimina el de la otra
Para que alguien venda
una cosa otro tiene que
comprarla
SINTAXIS
ESTUDIO DE LA
ESTRUCTURA DE LA
LENGUA.
Elementos principalesSe define como
combinación de las palabras para
formar estructuras
en cuanto a
El sintagma La oraciónLa palabra
Unidad
sintáctica
pequeña
Unidad
intermedia Unidad mayor
Proyección
UNIDADES DE
ANÁLISIS
Categorías léxicas
El nombre
El verbo
El adjetivo
La preposición
posee
Partes
Clasificación
Según Predicado
Según Actitud de
Hablante
1.A partir del segundo párrafo se
coloca sangría
2. Se debe expresar idea
principal apoyada por ideas
complementarias y al final del
párrafo una idea concluyente.
3.Incluir marcadores textuales.
Idea central
Ideas secundaria.
Idea fina o concluyente.
1. La pagina y el párrafo deberá
ofrecer buena imagen.
2. Cada pagina deberá tener tres
párrafos mínimos.
3. Cada párrafo lleva tres líneas
como mínimo y como máximo
veinte líneas.
Compara
elementos
del tema.
Amplia la
temática.
Presenta un
hecho y su
causa.
La idea principal se
coloca al inicio, para
después construirla con
casos específicos.
Estructura
RecomendaciónCaracterísticas
Tipos
Comparativos Explicativo Causa - Efecto
Deductivo
Expone los
hechos.
Contiene una idea
para convencer al
lector.
Narra un
hecho lugar
o tiempo.
Describe con
detalle tema
tiempo, lugar.
Expositivos
Argumentativos
Narrativos Descriptivos
Se especifica el pensamiento de
un actor o la definición de un
termino principal.
Ordena
una serie
de sucesos
Compuesto por serie de
características de un
hecho.
Cronológico
De Enunciado
Conceptual
Oraciones.
Formado por
Posee
Presenta
Posee
Como
Por
Conclusiones
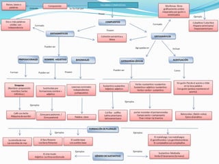
En el idioma español encontramos palabras simples (morfemas) y
compuestas (dos o más raíces o palabras) . La formación de éstas se origina
por ejemplo mediante la composición (Dos o más raíces o palabras = palabra
compuesta) o parasíntesis (Prefijo raíz sufijo/ Palabra compuesta + sufijo) .
La formación de nuevas palabras obtenidas por composición, donde se
incluyen compuestos sintagmáticos ( preposicionales, nombre-adjetivo,
binomiales) y ortográficos así como la combinación de categorías
gramaticales (verbo-sustantivo, adverbio-verbo…….) es una valiosa
herramienta para su aplicación en terminologías técnicas y científicas . En
este mismo orden de ideas, permiten designar nuevos nombres a personas
basándose en sus profesiones o caracteres. De igual manera, designan
instrumentos de uso, máquinas, animales, plantas, productos químicos, entre
otros.
La gran riqueza metonímica representada en la sinonimia y polisemia
(palabras homónimas y antónimas) del idioma castellano, conduce a un
conjunto de significados. En el presente trabajo se incluyó los sinónimos
(palabras diferentes con igual significado), antónimos (palabras diferentes con
significado contrario) y palabras homónimas que se pronuncian iguales, se
pueden escribir igual o diferente pero en todos los casos tienen diferentes
significados. Este conjunto de palabras con diversos significados constituyen
un recurso de gran utilidad, ya que permiten una mejor expresión oral y
escrita y a la vez enriquecen el vocabulario con nuevas palabras.
En el lenguaje las palabras se encuentran organizadas por jerarquías
(párrafos, oraciones, frases, palabras….). Mediante la sintaxis se organiza el
orden y la estructura de las palabras para formar oraciones y éstas a su vez
en párrafos. Desde el punto de vista de la importancia orienta la construcción
adecuada de las oraciones, dando como resultado una expresión oral y
escrita coherente. La oración es la expresión lingüística que nos permite
comunicarnos fluida y adecuadamente, en distintos contextos. Tanto las
oraciones como los párrafos
permitan la expresión de las ideas de forma clara y estructurada.
Conclusiones
Aké, L (2013) El párrafo. Disponible:
https://redaccionprof.wordpress.com/category/parrafos/ [Consulta: 2016, Febrero 27].
Arias, M (2015). Clase de oraciones. Disponible:
https://luisamariaarias.wordpress.com/lengua-espanola/tema-14/. [Consulta: 2016,
Febrero 27]
Carrazco, L. (2014). Mapas conceptuales, sinónimos, antónimos y abreviaturas.
Disponible: http://es.slideshare.net/lizbethmua/mapas-conceptuales-sinnimos-
antnimos-y-abreviaturas [Consulta: 2016, Febrero 27].
Castellano, Actual. (2012, Junio 14). Las palabras compuestas Disponible:
http://udep.edu.pe/castellanoactual/las-palabras-compuestas/ [Consulta: 2016,
Febrero 27].
Definición. de (2008) Definición de sinónimo. Disponible:
http://definicion.de/sinonimo [Consulta: 2016, Febrero 27].
Frías, X. (2002) Introducción a la Sintaxis del Español. Ianua. [Revista en línea].
Disponible: http://www.romaniaminor.net/ianua/sup/sup07.pdf [Consulta: 2016,
Febrero 26].
Bibliografía
.
García, J. (1998). Consideraciones Sobre La Formación De Palabras En Español.
E.L.U.A., Disponible:
http://rua.ua.es/dspace/bitstream/10045/6328/1/ELUA_12_04.pdf [Consulta: 2016,
Febrero 29].
Gutiérrez, S. (1994). Sintaxis Y Enseñanza Del Español Como Lengua Extranjera.
ASELE. Actas V, Centro virtual Cervantes. Disponible:
http://cvc.cervantes.es/ensenanza/biblioteca_ele/asele/pdf/05/05_0003.pdf
[Consulta: 2016, Febrero 29]
Hernando, L. 1996.Sobre la formación de palabras en español. ASELE. Actas VII, Centro
virtual cervantes, Disponible en:
http://cvc.cervantes.es/ensenanza/biblioteca_ele/asele/pdf/07/07_0255.pdf [Consulta:
2016, Febrero 29].
Karasová, M. (2007, Junio 18). Las palabras compuestas en español [Tesis en línea]
Disponible: https://is.muni.cz/th/145940/ff_b/diplomova_prace.pdf [Consulta: 2016,
Febrero 27].
Marín, J. (2006). Palabras homófonas. Disponible:
http://reglasdeortografia.com/homofonas.html [Consulta: 2016, Febrero 28].
Soto, Camilo. (2013, Enero 23). Composición: compuestos de nombre y adjetivo.
Disponible: http://mimemoriaampliada.blogspot.com/2013/01/composicion-
compuestos-de-nombre-y.htm [Consulta: 2016, Febrero 27].
Wikilengua. (2014) .Sinónimo. Disponible:
http://www.wikilengua.org/index.php/Sin%C3%B3nimo [Consulta: 2016, Febrero 27].
Wikilengua. (2016) .Antónimo Disponible:
https://es.wikipedia.org/wiki/Ant%C3%B3nimo [Consulta: 2016, Febrero 27].

Mapas conceptuales y mentales

  • 1.
    Universidad Yacambú Asignatura ComunicaciónOral y Escrita Profesora Cira Marianella Orta González Trabajo Grupal Realizado por Bermúdez Caldera Olga Pastora C12434287I Expósito Carrillo Ángela Lizbeth CI 6463284 Fereira Silva Iriam Yuliana CI 15976835 Fernández Trejo Emilva Rebeca CI 27229825 Plaza Mora Luis Enrique CI 22987340 Barquisimeto, 28 de febrero 2016
  • 2.
    Formación y composiciónde las palabras Composición Derivación Parasíntesis Acronimia Formación de nuevas unidades léxicas Libertad de procedimiento Frente a otras lenguas románticas Mecanismos utilizados para crear nuevos significantes ante realidades inéditas. «Vías lexicogénesicas» La composición y derivación El cambio de sentido El préstamo onomatopeya Recursos Unión: nuevas palabras Hispano + América = Hispanoamérica Añadir: prefijos o sufijos Combinación: Composición + derivación Iniciales de palabras = una nueva palabra. UNY (Universidad Yacambú
  • 4.
    PALABRAS HOMÓFONAS Agito la botella Ajito Sepronuncian igual pero diferente ortografía y significado HOMÓGRAFAS Compré un gato nuevo HOMÓNIMAS Una misma palabra con diferentes significados Es necesario que se vaya Valla Se pronuncian y se escriben igual o parecido , pero significado y origen distinto
  • 5.
    Pablara con igual significado Equivalentesen muchos contextos lingüísticos TOTALES Mismo significado en todos los contextos DIFERENCIA DE GRADO Mismo significado pero varía la intensidad PARCIALES Micrón Micra Mi padre subió a un automóvil Mi padre subió a un coche Menos intenso Más intenso Risa Carcajada SON CON PALABRAS SE EN
  • 6.
    QUE TIENEN ENTRE SI ANTONIMOS RECIPROCOSANTONIMOS GRADUALES ANTONIMOS COMPLEMENTARIOS Las dos palabras se oponen de forma gradual No se puede dar uno sin el otro. El significado de una elimina el de la otra Para que alguien venda una cosa otro tiene que comprarla
  • 7.
    SINTAXIS ESTUDIO DE LA ESTRUCTURADE LA LENGUA. Elementos principalesSe define como combinación de las palabras para formar estructuras en cuanto a El sintagma La oraciónLa palabra Unidad sintáctica pequeña Unidad intermedia Unidad mayor Proyección UNIDADES DE ANÁLISIS Categorías léxicas El nombre El verbo El adjetivo La preposición posee
  • 8.
  • 9.
    1.A partir delsegundo párrafo se coloca sangría 2. Se debe expresar idea principal apoyada por ideas complementarias y al final del párrafo una idea concluyente. 3.Incluir marcadores textuales. Idea central Ideas secundaria. Idea fina o concluyente. 1. La pagina y el párrafo deberá ofrecer buena imagen. 2. Cada pagina deberá tener tres párrafos mínimos. 3. Cada párrafo lleva tres líneas como mínimo y como máximo veinte líneas. Compara elementos del tema. Amplia la temática. Presenta un hecho y su causa. La idea principal se coloca al inicio, para después construirla con casos específicos. Estructura RecomendaciónCaracterísticas Tipos Comparativos Explicativo Causa - Efecto Deductivo Expone los hechos. Contiene una idea para convencer al lector. Narra un hecho lugar o tiempo. Describe con detalle tema tiempo, lugar. Expositivos Argumentativos Narrativos Descriptivos Se especifica el pensamiento de un actor o la definición de un termino principal. Ordena una serie de sucesos Compuesto por serie de características de un hecho. Cronológico De Enunciado Conceptual Oraciones. Formado por Posee Presenta Posee Como Por
  • 10.
    Conclusiones En el idiomaespañol encontramos palabras simples (morfemas) y compuestas (dos o más raíces o palabras) . La formación de éstas se origina por ejemplo mediante la composición (Dos o más raíces o palabras = palabra compuesta) o parasíntesis (Prefijo raíz sufijo/ Palabra compuesta + sufijo) . La formación de nuevas palabras obtenidas por composición, donde se incluyen compuestos sintagmáticos ( preposicionales, nombre-adjetivo, binomiales) y ortográficos así como la combinación de categorías gramaticales (verbo-sustantivo, adverbio-verbo…….) es una valiosa herramienta para su aplicación en terminologías técnicas y científicas . En este mismo orden de ideas, permiten designar nuevos nombres a personas basándose en sus profesiones o caracteres. De igual manera, designan instrumentos de uso, máquinas, animales, plantas, productos químicos, entre otros.
  • 11.
    La gran riquezametonímica representada en la sinonimia y polisemia (palabras homónimas y antónimas) del idioma castellano, conduce a un conjunto de significados. En el presente trabajo se incluyó los sinónimos (palabras diferentes con igual significado), antónimos (palabras diferentes con significado contrario) y palabras homónimas que se pronuncian iguales, se pueden escribir igual o diferente pero en todos los casos tienen diferentes significados. Este conjunto de palabras con diversos significados constituyen un recurso de gran utilidad, ya que permiten una mejor expresión oral y escrita y a la vez enriquecen el vocabulario con nuevas palabras. En el lenguaje las palabras se encuentran organizadas por jerarquías (párrafos, oraciones, frases, palabras….). Mediante la sintaxis se organiza el orden y la estructura de las palabras para formar oraciones y éstas a su vez en párrafos. Desde el punto de vista de la importancia orienta la construcción adecuada de las oraciones, dando como resultado una expresión oral y escrita coherente. La oración es la expresión lingüística que nos permite comunicarnos fluida y adecuadamente, en distintos contextos. Tanto las oraciones como los párrafos permitan la expresión de las ideas de forma clara y estructurada. Conclusiones
  • 12.
    Aké, L (2013)El párrafo. Disponible: https://redaccionprof.wordpress.com/category/parrafos/ [Consulta: 2016, Febrero 27]. Arias, M (2015). Clase de oraciones. Disponible: https://luisamariaarias.wordpress.com/lengua-espanola/tema-14/. [Consulta: 2016, Febrero 27] Carrazco, L. (2014). Mapas conceptuales, sinónimos, antónimos y abreviaturas. Disponible: http://es.slideshare.net/lizbethmua/mapas-conceptuales-sinnimos- antnimos-y-abreviaturas [Consulta: 2016, Febrero 27]. Castellano, Actual. (2012, Junio 14). Las palabras compuestas Disponible: http://udep.edu.pe/castellanoactual/las-palabras-compuestas/ [Consulta: 2016, Febrero 27]. Definición. de (2008) Definición de sinónimo. Disponible: http://definicion.de/sinonimo [Consulta: 2016, Febrero 27]. Frías, X. (2002) Introducción a la Sintaxis del Español. Ianua. [Revista en línea]. Disponible: http://www.romaniaminor.net/ianua/sup/sup07.pdf [Consulta: 2016, Febrero 26]. Bibliografía
  • 13.
    . García, J. (1998).Consideraciones Sobre La Formación De Palabras En Español. E.L.U.A., Disponible: http://rua.ua.es/dspace/bitstream/10045/6328/1/ELUA_12_04.pdf [Consulta: 2016, Febrero 29]. Gutiérrez, S. (1994). Sintaxis Y Enseñanza Del Español Como Lengua Extranjera. ASELE. Actas V, Centro virtual Cervantes. Disponible: http://cvc.cervantes.es/ensenanza/biblioteca_ele/asele/pdf/05/05_0003.pdf [Consulta: 2016, Febrero 29] Hernando, L. 1996.Sobre la formación de palabras en español. ASELE. Actas VII, Centro virtual cervantes, Disponible en: http://cvc.cervantes.es/ensenanza/biblioteca_ele/asele/pdf/07/07_0255.pdf [Consulta: 2016, Febrero 29]. Karasová, M. (2007, Junio 18). Las palabras compuestas en español [Tesis en línea] Disponible: https://is.muni.cz/th/145940/ff_b/diplomova_prace.pdf [Consulta: 2016, Febrero 27]. Marín, J. (2006). Palabras homófonas. Disponible: http://reglasdeortografia.com/homofonas.html [Consulta: 2016, Febrero 28].
  • 14.
    Soto, Camilo. (2013,Enero 23). Composición: compuestos de nombre y adjetivo. Disponible: http://mimemoriaampliada.blogspot.com/2013/01/composicion- compuestos-de-nombre-y.htm [Consulta: 2016, Febrero 27]. Wikilengua. (2014) .Sinónimo. Disponible: http://www.wikilengua.org/index.php/Sin%C3%B3nimo [Consulta: 2016, Febrero 27]. Wikilengua. (2016) .Antónimo Disponible: https://es.wikipedia.org/wiki/Ant%C3%B3nimo [Consulta: 2016, Febrero 27].