MENINGITIS
BENEMÉRITA UNIVERSIDAD AUTÓNOMA
DE PUEBLA
NEUROLOGÍA
GRUPO DE FORMACIÓN CLÍNICA
INTEGRAL ISSSTE
PRESENTA:
CORTEZ LÓPEZ PABLO
OTOÑO 2016
Definición
• Infección poco frecuente de las
leptomeninges.
• Presencia de bacterias en el
espacio subaracnoideo, con una
consecuente reacción inflamatoria,
que comprende a su vez el
parénquima cerebral y las
meninges.
Diagnostico, Tratamiento y Prevención de la Meningitis Bacteriana Aguda en Adultos Inmunocompetentes, México: Secretaria de Salud, 2010.
Ropper, A., & Samuels, M. (2011). Adams y Victor Principios de neurología. México, DF: McGRAW-HILL INTERAMERICANA EDITORES, S.A. de C.V.
Etiología
Ropper, A., & Samuels, M. (2011). Adams y Victor Principios de neurología. México, DF: McGRAW-HILL INTERAMERICANA EDITORES, S.A. de C.V.
Epidemiología
• Dentro de las 10 principales causas de muerte por enfermedades
infecciosas, con uno a dos millones de casos anuales y 135,000
muertes.
• Incidencia anual de 4-6 casos por 100, 000 habitantes
• Un 80% ocurre en la infancia, especialmente en niños menores de 10
años.
Ropper, A., & Samuels, M. (2011). Adams y Victor Principios de neurología. México, DF: McGRAW-HILL INTERAMERICANA EDITORES, S.A. de C.V.
En México….
• Neisseria meningitidis es la causa más común de meningitis
bacteriana en el mundo occidental, más significativamente en
aquellos países que han introducido la inmunización universal contra
Haemophilus influenzae tipo b.
• En 1945 y hasta el 31 de agosto de 1949 en San Luis Potosí se registró
la última epidemia a nivel nacional de meningococo.
Epidemiología
Ropper, A., & Samuels, M. (2011). Adams y Victor Principios de neurología. México, DF: McGRAW-HILL INTERAMERICANA EDITORES, S.A. de C.V.
Almeida-González, Lourdes, Franco-Paredes Carlos, Pérez, Luis Fernando, & Santos-Preciado, José Ignacio. (2013). Enfermedades por meningococo, Neisseria meningitidis: perspectiva
epidemiológica, clínica y preventiva. Salud Publica de México, 46 (5), 438-450. Recuperado el 03 de octubre de 2016, de http://www.scielo.org.mx/scielo.php?script=sci_artextt&pid=
S0036-36342004000500010Ing=es&tLng=es.
Epidemiología
Ropper, A., & Samuels, M. (2011). Adams y Victor Principios de neurología. México, DF: McGRAW-HILL INTERAMERICANA EDITORES, S.A. de C.V.
Almeida-González, Lourdes, Franco-Paredes Carlos, Pérez, Luis Fernando, & Santos-Preciado, José Ignacio. (2013). Enfermedades por meningococo, Neisseria meningitidis: perspectiva
epidemiológica, clínica y preventiva. Salud Publica de México, 46 (5), 438-450. Recuperado el 03 de octubre de 2016, de http://www.scielo.org.mx/scielo.php?script=sci_artextt&pid=
S0036-36342004000500010Ing=es&tLng=es.
Epidemiología
Neumocócica Meningocócica Gripal Otras
Distribución Mundial Mundial Mundial Nosocomiales
Estación Invierno-Primavera-
Otoño
Invierno- Primavera-
Otoño
Invierno-Primavera
Sexo Varones Varones Varones
Edad Adultos jóvenes y
>50 años
Niños, adolescentes,
adultos <50 años
Niños Neonatos
Notas Epidemias c/10 años Casi erradicada
Ropper, A., & Samuels, M. (2011). Adams y Victor Principios de neurología. México, DF: McGRAW-HILL INTERAMERICANA EDITORES, S.A. de C.V.
Epidemiología
Ropper, A., & Samuels, M. (2011). Adams y Victor Principios de neurología. México, DF: McGRAW-HILL INTERAMERICANA EDITORES, S.A. de C.V.
Almeida-González, Lourdes, Franco-Paredes Carlos, Pérez, Luis Fernando, & Santos-Preciado, José Ignacio. (2013). Enfermedades por meningococo, Neisseria meningitidis: perspectiva
epidemiológica, clínica y preventiva. Salud Publica de México, 46 (5), 438-450. Recuperado el 03 de octubre de 2016, de http://www.scielo.org.mx/scielo.php?script=sci_artextt&pid=
S0036-36342004000500010Ing=es&tLng=es.
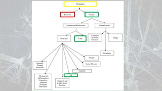
Edad Microorganismo
<1 mes
Estreptococo del grupo
B, Escherichia coli, Listeria
monocytogenes, Klebsiella sp
1-23 meses
Streptococcus pneumoniae,
Neisseria meningitidis, Estreptococo
del grupo B, Haemophilus
influenzae, Escherichia coli
2-50 años
Neisseria meningitidis,
Streptococcus pneumoniae
>50 años
Streptococcus pneumoniae,
Neisseria meningitidis, Listeria
monocytogenes
Epidemiología
• H. influenzae casi se erradica por completo. 99% países desarrollados
Vacuna
conjugada
2-4-6 meses
Neumocócica
conjugada
2-4-12 meses
• Infecciones nosocomiales 40% de los casos en grandes hospitales
urbanos. GRAM- y estafilococos.
Ropper, A., & Samuels, M. (2011). Adams y Victor Principios de neurología. México, DF: McGRAW-HILL INTERAMERICANA EDITORES, S.A. de C.V.
Ropper, A., & Samuels, M. (2011). Adams y Victor Principios de neurología. México, DF: McGRAW-HILL INTERAMERICANA EDITORES, S.A. de C.V.
Fisiopatología
Streptococcus
penumoniae
Neisseria
Meningitidis
Haemophilus influenzae
Neumolisina
Antígeno F
Polisacárido C
Lípido A
Fosfato de polirrobitol
Proteasas de lG A
OPA
OPA
OPA
OPA
Ropper, A., & Samuels, M. (2011). Adams y Victor Principios de neurología. México, DF: McGRAW-HILL INTERAMERICANA EDITORES, S.A. de C.V.
Fisiopatología
Vías de contagio
Hematógena
Directa
Contigüidad Enfermedad de oído medio y senos
paranasales (fistulas perilinfaticas)
Traumas, fracturas, ruptura de abscesos
cerebrales  Bacteriodes o actinomyces
Vía principal
Ropper, A., & Samuels, M. (2011). Adams y Victor Principios de neurología. México, DF: McGRAW-HILL INTERAMERICANA EDITORES, S.A. de C.V.
Fisiopatología
Ropper, A., & Samuels, M. (2011). Adams y Victor Principios de neurología. México, DF: McGRAW-HILL INTERAMERICANA EDITORES, S.A. de C.V.
Fisiopatología
Ropper, A., & Samuels, M. (2011). Adams y Victor Principios de neurología. México, DF: McGRAW-HILL INTERAMERICANA EDITORES, S.A. de C.V.
Fisiopatología
Endocitosis Destrucción de
uniones celulares
Ropper, A., & Samuels, M. (2011). Adams y Victor Principios de neurología. México, DF: McGRAW-HILL INTERAMERICANA EDITORES, S.A. de C.V.
Fisiopatología
Reclutamiento de
leucocitos
Agresión a capilares
Inflamación Edema
Distribución de O2 y
glucosa
Signos y
síntomas
Ropper, A., & Samuels, M. (2011). Adams y Victor Principios de neurología. México, DF: McGRAW-HILL INTERAMERICANA EDITORES, S.A. de C.V.
Anatomía patológica
Opacidades pardo-amarillentos que borran los surcos
y corresponden al exudado inflamatorio
Infiltrado de neutrófilos, vasos dilatados, edema
cerebral
Klatt, E. (2007). Robbins y Cotran ATLAS DE ANATOMIA PATOLOGICA. Madrid, España: Elsevier.
• Adultos y niños
• Crisis convulsivas generalizadas y rigidez de cuello.
• El diagnostico se hace mas difícil cuando solo hay fiebre o
cefalea.
Cuadro clínico
Fiebre Cefalea
Alteraciones del
estado de conciencia
Ropper, A., & Samuels, M. (2011). Adams y Victor Principios de neurología. México, DF: McGRAW-HILL INTERAMERICANA EDITORES, S.A. de C.V.
Cuadro clínico
Forma Meningocócica
• Evolución rápida; el
delirio y el estupor
pueden venir en horas.
• Al inicio hay erupción
petequial o purpúrica.
Forma Neumocócica
• Hay antecedentes
pulmonares, oídos, senos
paranasales, válvulas
cardiacas, ancianos,
alcohólicos,
esplenectomizados y
fracturas de base de
cráneo.
Forma Gripal
• Antecedente de
infección de vías aéreas
superiores y oído en
niños.
Ropper, A., & Samuels, M. (2011). Adams y Victor Principios de neurología. México, DF: McGRAW-HILL INTERAMERICANA EDITORES, S.A. de C.V.
Cuadro clínico
Características Porcentaje
Síntomas más de 24 horas 48%
Condiciones predisponentes
Otitis media 25%
Inmunocomprometidos 16%
Neumonía 12%
Manifestaciones clínicas
Cefalea y Fiebre 87%
Rigidez nucal 83%
Nausea y vómito 74%
Alteraciones mentales 44%
Déficits neurológicos focales 33%
Afasia 23%
Hemiparesia 7%
Datos de 696 casos reportados en van de Beek D, de Gans J, Spanjaard L, et al. «Clinical features and prognostic factors in adults with bacterial meningitis.» N Engl J Med.
2004;351:1849-1859.
Lactantes
• Más frecuente durante el primer mes de vida extrauterina.
• Signos inespecíficos:
• Hay que tener un alto índice de sospecha.
• Varones 3:1
• Se relaciona con factores obstétricos, prematuros, trabajo de parto
prolongado, rotura prematura de membranas, infección materna, etc.
Cuadro clínico
Fiebre Irritabilidad Somnolencia Convulsiones
Fontanela
abombada
Ropper, A., & Samuels, M. (2011). Adams y Victor Principios de neurología. México, DF: McGRAW-HILL INTERAMERICANA EDITORES, S.A. de C.V.
Diagnostico
Clínico Laboratorio Imagen
Ropper, A., & Samuels, M. (2011). Adams y Victor Principios de neurología. México, DF: McGRAW-HILL INTERAMERICANA EDITORES, S.A. de C.V.
• EXPLORACIÓN FISICA
Diagnostico
Rigidez nucal
Ropper, A., & Samuels, M. (2011). Adams y Victor Principios de neurología. México, DF: McGRAW-HILL INTERAMERICANA EDITORES, S.A. de C.V.
• EXPLORACIÓN FISICA
Diagnostico
Ropper, A., & Samuels, M. (2011). Adams y Victor Principios de neurología. México, DF: McGRAW-HILL INTERAMERICANA EDITORES, S.A. de C.V.
• PUNCIÓN LUMBAR
Estudio de confirmación para pacientes con sospecha de meningitis.
Diagnostico
Ropper, A., & Samuels, M. (2011). Adams y Victor Principios de neurología. México, DF: McGRAW-HILL INTERAMERICANA EDITORES, S.A. de C.V.
• Procedimiento no quirúrgico, invasivo, mínimamente traumático, que
se lleva a cabo con fines diagnósticos y terapéuticos, utilizado para la
obtención de LCR o administración de fármacos.
Punción lumbar
Indicaciones diagnosticas
• Sospecha de infecciones del
SNC
• Enfermedades desmielinzantes
• Hemorragia subaracnoidea
• Neoplasias
Indicaciones terapéuticas
• Administración de antibióticos
• Administración de
quimioterapéuticos
• Anestesia
Contraindicaciones
• HIC
• Infección local
• Coagulopatias
• Inestabilidad hemodinámica
Ropper, A., & Samuels, M. (2011). Adams y Victor Principios de neurología. México, DF: McGRAW-HILL INTERAMERICANA EDITORES, S.A. de C.V.
Equipo necesario
Preparación de la piel.
• Gasas estériles.
• Solución de povidona
yodada.
• Solución de alcohol-
acetona o alcohol de 900.
Material estéril.
• Mascarilla y guantes.
Punción lumbar
Ropper, A., & Samuels, M. (2011). Adams y Victor Principios de neurología. México, DF: McGRAW-HILL INTERAMERICANA EDITORES, S.A. de C.V.
Anestesia local.
• Agujas de 25-de 4 cm.
• Agujas de 22-de 1,5 cm.
• Jeringa de 3 ml.
• Lidocaína de 1 %, 10 ml.
Punción lumbar.
• Trócares de punción lumbar calibre
18-de 8 cm y 20-de 8 cm.
• Conexión con llave de 3 pasos.
• Manómetro.
• Tres tubos estériles para recoger las
muestras.
Apósitos.
• Gasas estériles.
Punción lumbar
Ropper, A., & Samuels, M. (2011). Adams y Victor Principios de neurología. México, DF: McGRAW-HILL INTERAMERICANA EDITORES, S.A. de C.V.
Decúbito lateral, con la espalda en el borde
de la cama y rodillas, caderas, espalda y
cuello flexionados al máximo. Posición fetal
o genupectoral . Espalda y pelvis
perpendiculares al plano de la cama.
Soporte bajo la cabeza y, si es necesario,
entre la cresta ilíaca y el reborde costal
inferior, para mantener la espina dorsal
paralela al plano horizontal.
Posición alternativa. Para localización más
exacta de la línea media en los pacientes con
obesidad, espondilosis lumbar, artritis
anquilosante: Sentado en el borde de la
cama, con la cabeza apoyada sobre dos
almohadas voluminosas colocadas em un
soporte que sobrepase el borde de la cama
Punción lumbar
Ropper, A., & Samuels, M. (2011). Adams y Victor Principios de neurología. México, DF: McGRAW-HILL INTERAMERICANA EDITORES, S.A. de C.V.
1. Usar máscara y guantes.
2. Preparación de la piel y
colocación de campo estéril en
el sitio de la punción.
• Utilizar la línea media.
• Punción entre L3 y L4 o entre
L4 y L5 ( la cresta ilíaca queda
a nivel de la apófisis espinosa
de la L4).
Punción lumbar
Ropper, A., & Samuels, M. (2011). Adams y Victor Principios de neurología. México, DF: McGRAW-HILL INTERAMERICANA EDITORES, S.A. de C.V.
Punción lumbar
Ropper, A., & Samuels, M. (2011). Adams y Victor Principios de neurología. México, DF: McGRAW-HILL INTERAMERICANA EDITORES, S.A. de C.V.
3. Infiltrar anestesia local.
• Hacer un pequeño habón en la
piel y en el tejido celular
subcutáneo con la aguja calibre 25
e infiltrar con lidocaína al 1 % el
área intervertebral con la aguja
calibre 22, a mitad de distancia
entre las dos vértebras que se
hayan elegido, inyectando
aproximadamente 3 cm3.
4. Introducir el trócar de punción
en el tejido
subcutáneo
• Se introduce en el punto medio
entre las apófisis espinosas.
Punción lumbar
Ropper, A., & Samuels, M. (2011). Adams y Victor Principios de neurología. México, DF: McGRAW-HILL INTERAMERICANA EDITORES, S.A. de C.V.
5. Avanzar el trócar hasta dentro del espacio subaracnoideo
• Introducir el trócar calibre 20 con el bisel paralelo al eje de la
vértebra.
• En pacientes artríticos u obesos, utilizar el trócar calibre 18; lo
puntos de referencia se encuentran más rápidamente con agujas
mayores.
• Ángulo de la aguja, 10 grados en el plano horizontal (ligera
inclinación cefálica), manteniéndose perpendicular en el plano
sagital.
• Avanzar lentamente hasta que se produzca un pequeño chasquido
(o una disminución brusca de la resistencia) cuando el trócar
atraviese el ligamento amarillo. Al llegar a este punto (o a una
profundidad de 4 cm en un adulto), hasta que produzca expulsión
de LCR, retirar el fiador y avanzar a intervalos de 2 mm en 2 mm
hasta lograr la salida de líquido cefalorraquídeo.
• Puede producirse una segunda sensación cuando el trócar pase a
través de la duramadre; 1 mm después ya se alcanza el fondo de
saco dural.
• Si se encuentra resistencia ósea, retirar el trócar hasta el tejido
subcutáneo, cambiar de ángulo y volver a avanzar.
Ropper, A., & Samuels, M. (2011). Adams y Victor Principios de neurología. México, DF: McGRAW-HILL INTERAMERICANA EDITORES, S.A. de C.V.
6. Si el paciente está en decúbito lateral, debe
enderezar las piernas y el cuello.
7. Medir la presión de apertura
• Conectar la válvula, con llave de 3 pasos, al
manómetro. El valor normal de presión de
apertura para líquido cefalorraquídeo es de 70 a
180 mm de H2O.
• Comprobar que no existen bloqueos espinales
mediante las maniobras de Valsalva), en ambos
casos debe subir la presión.
8. Recoger el líquido cefalorraquídeo (figura 6).
• Obtener tres muestras separadas de 5 cm3 cada
una para: recuento celular; determinación de
proteínas, glucosa y serología; examen
bacteriológico, cultivo y antibiograma; estudios
especiales, si se requieren.
Punción lumbar
Ropper, A., & Samuels, M. (2011). Adams y Victor Principios de neurología. México, DF: McGRAW-HILL INTERAMERICANA EDITORES, S.A. de C.V.
Punción lumbar
Ropper, A., & Samuels, M. (2011). Adams y Victor Principios de neurología. México, DF: McGRAW-HILL INTERAMERICANA EDITORES, S.A. de C.V.
9. Medir la presión final.
10. Retirar el trócar
Presionando suavemente la
zona de punción con
compresa estéril.
11. Aplicar apósito.
12. Aconsejar al paciente
para que permanezca
decúbito prono por 3 a 6
horas.
Punción lumbar
Ropper, A., & Samuels, M. (2011). Adams y Victor Principios de neurología. México, DF: McGRAW-HILL INTERAMERICANA EDITORES, S.A. de C.V.
Valor Normalidad en LCR
Presión 70-180 mmH2O
Aspecto Agua de roca (claro, similar, sin detritos celulares)
Proteínas 15-45 mg/ dl
Glucosa 50-80 mg/ dl, es decir el 60-70 % de la concentración
sanguínea.
Punción lumbar
Ropper, A., & Samuels, M. (2011). Adams y Victor Principios de neurología. México, DF: McGRAW-HILL INTERAMERICANA EDITORES, S.A. de C.V.
Complicaciones
Reacción alérgica
local a la solución
antiséptica
empleada.
Sepsis local
Sangramiento local
en el sitio de la
punción
Cefalea post
punción (10-
15 %)
Meningitis
química
Meningoencefalitis
purulenta e infección
iatrogénica del disco
intervertebral
Herniaciones
cerebrales
Punción lumbar
Ropper, A., & Samuels, M. (2011). Adams y Victor Principios de neurología. México, DF: McGRAW-HILL INTERAMERICANA EDITORES, S.A. de C.V.
• Datos del LCR que orientan a meningitis bacteriana
Diagnostico
85-95%
Ropper, A., & Samuels, M. (2011). Adams y Victor Principios de neurología. México, DF: McGRAW-HILL INTERAMERICANA EDITORES, S.A. de C.V.
• Con el LCR obtener 
Diagnostico
Tinción de GRAM
Cultivo de LCR
70-90%
Placas sangre
Chocolate
MacConkey
Tubos de tioglucolato
Y al menos un cultivo
más
Ropper, A., & Samuels, M. (2011). Adams y Victor Principios de neurología. México, DF: McGRAW-HILL INTERAMERICANA EDITORES, S.A. de C.V.
Técnicas especiales de laboratorio
• Contrainmunoelectroforesis
• Radioinmunoanálisis
• Aglutinación de partículas de la látex
• ELISA
• PCR
Diagnostico
Pacientes con
tinción de GRAM
difícil
Pacientes con
cultivos de LCR
negativo
Pacientes que ya
recibieron
antibióticoterapia
Ropper, A., & Samuels, M. (2011). Adams y Victor Principios de neurología. México, DF: McGRAW-HILL INTERAMERICANA EDITORES, S.A. de C.V.
Hemocultivos
• Positivos en 40-60%
• A veces proporcionan el único indicio definitivo del agente causal.
• No se recomienda hacer cultivos de la bucofaringe
• Solo se tomaran en cuenta los cultivos de la nasofaringe si:
• H. influenzae encapsulado
• Meningococo después del tratamiento antibiótico
Diagnostico
Ropper, A., & Samuels, M. (2011). Adams y Victor Principios de neurología. México, DF: McGRAW-HILL INTERAMERICANA EDITORES, S.A. de C.V.
IMAGEN
• Rx de tórax  neumonía o absceso
• TAC: puede mostrar la presencia de un
absceso o empiema subdural
• Dilatación meníngea y de los ventrículos
• Edema cerebral
• Infarto cerebral
• RM con gadolinio: exudado meníngeo y
la reacción cortical
Diagnostico
Corte sagital donde se aprecia una acentuación
brillante de las meninges.
Indicaciones de estudios de imagen antes
de la punción lumbar:
• Edad mayor de 60 años
• Crisis convulsivas en los 7 días
previos
• Inmunocompromiso
• Historia de patología de SNC
• Alteración del estado de alerta
• Datos de focalización
• No se debe retrasar la antibioterapia
Ropper, A., & Samuels, M. (2011). Adams y Victor Principios de neurología. México, DF: McGRAW-HILL INTERAMERICANA EDITORES, S.A. de C.V.
Diagnostico
Ropper, A., & Samuels, M. (2011). Adams y Victor Principios de neurología. México, DF: McGRAW-HILL INTERAMERICANA EDITORES, S.A. de C.V.
Diagnostico diferencial
Características
(Normal)
Bacteriana Viral Tuberculosa Micótica
Aspecto
(claro)
Turbio Claro Turbio Turbio
Leucocitos
(0-5 células/
mm3)
1000- 20000 <300 50-300 50-300
Predominio
celular
(linfocitos)
>80%
neutrófilos
>50% linfocitos Linfocitos Linfocitos
Proteínas
(15-40 mg/dL)
100-1000 40-100 50-300 50-500
Glucosa
(50 -70 mg/dL)
N
Cultivo y
tinción de
GRAM
(negativo)
Positivos Negativos Positivos Variable
Quintanar Trejo, L. E., Rodríguez Lobato, L. G., Cavazos Quero, M. M., & Valente Acosta, B. (2016). Manual del Médico Interno de Pregrado. Ciudad de México: Intersistemas, S.A de C. V.
Diagnostico
Pruebas complementarias Liquido cefalorraquídeo. Manual NORMON. Octava edición. Guía farmacológica
Ropper, A., & Samuels, M. (2011). Adams y Victor Principios de neurología. México, DF: McGRAW-HILL INTERAMERICANA EDITORES, S.A. de C.V.
• Urgencia medica
• Medidas generales
• Mantener la PA
• Tratar el choque séptico
• Antibioterapia
• El tx debe iniciarse mientras se esperan los resultados de las pruebas
y se debe modificar mas tarde de acuerdo a los hallazgos.
Tratamiento
Ropper, A., & Samuels, M. (2011). Adams y Victor Principios de neurología. México, DF: McGRAW-HILL INTERAMERICANA EDITORES, S.A. de C.V.
Tratamiento
Cefalosporina
de 3ra
generación
Vancomicina
Tx IV 10-14
días
Cloranfenicol
si hay alergia
a penicilina
Ropper, A., & Samuels, M. (2011). Adams y Victor Principios de neurología. México, DF: McGRAW-HILL INTERAMERICANA EDITORES, S.A. de C.V.
Tratamiento
Ropper, A., & Samuels, M. (2011). Adams y Victor Principios de neurología. México, DF: McGRAW-HILL INTERAMERICANA EDITORES, S.A. de C.V.
USO DE DEXAMETAZONA
Disminuye la inflamación cerebral.
En niños no se modifica la cifra de mortalidad, pero la fiebre cedió con
mayor rapidez y disminuye la incidencia de sordera neurosensorial y
otras secuelas.
En adultos si disminuye la mortalidad; disminuye la probabilidad de
convulsiones y coma pero no se afectan las secuelas neurológicas.
Tratamiento
Ropper, A., & Samuels, M. (2011). Adams y Victor Principios de neurología. México, DF: McGRAW-HILL INTERAMERICANA EDITORES, S.A. de C.V.
USO DE DEXAMETAZONA
Dosis
Niños  0.15 mg/kg c/8 horas 4 días
Adultos  10 mg antes de la primera dosis de antibiótico, después dar
10 mg c/6 horas por 4 días
Indicaciones  Niños con meningitis por H. influenzae y casos de
meningitis por S. pneumoniae, encefalitis herpética, tuberculosis
meníngea.
Tratamiento
Ropper, A., & Samuels, M. (2011). Adams y Victor Principios de neurología. México, DF: McGRAW-HILL INTERAMERICANA EDITORES, S.A. de C.V.
• Drenaje repetido del LCR  No hay evidencia
Casos graves: manitol/ urea
• Antiepilépticos: solo si hay convulsiones
Tratamiento
Ropper, A., & Samuels, M. (2011). Adams y Victor Principios de neurología. México, DF: McGRAW-HILL INTERAMERICANA EDITORES, S.A. de C.V.
¿Inmunocompromiso,
enfermedad del SNC, crisis
convulsivas, papiledema,
focalización, disminución estado
de alerta, nervios craneales?
NO SI
Obtener
hemocultivos y
punción lumbar
Obtener
hemocultivos de
inmediato
Antibioterapia
empírica y
esteroide
Realizar tomografía
de cráneo,
antibioterapia
empírica, esteroide
LCR con GRAM + LCR negativo
Dirigir esquema
antimicrobiano
Continuar tx
empírico
Si tomografía
negativa realizar
punción lumbar
Quintanar Trejo, L. E., Rodríguez Lobato, L. G., Cavazos Quero, M. M., & Valente Acosta, B. (2016). Manual del Médico Interno de Pregrado. Ciudad de México: Intersistemas, S.A de C. V.
Sospecha clínica de meningitis
Proteger con antibioterapia a todos los contactos domiciliarios de
meningococo.
Riesgo de casos secundarios: 1-4%
Cuando no dar profilaxis  después de 2 semanas del reconocimiento
del caso
Profilaxis
Ciprofloxacino 500 mg
DU
Rifampicina 600 mg c/12
horas VO 2 días
10 mg/ kg  niños
Ceftriaxona 150 mg IM
DU
Ropper, A., & Samuels, M. (2011). Adams y Victor Principios de neurología. México, DF: McGRAW-HILL INTERAMERICANA EDITORES, S.A. de C.V.
• Mortalidad neumococo  20-30%
• Mortalidad meningococo  50%
• Mortalidad H. influenzae 10%
• La tasa de mortalidad es mas elevada en lactantes y ancianos.
• En los RN la mortalidad es de 40-75% y la mitad de los sobrevivientes
manifiestan secuelas neurológicas graves.
Pronostico
Ropper, A., & Samuels, M. (2011). Adams y Victor Principios de neurología. México, DF: McGRAW-HILL INTERAMERICANA EDITORES, S.A. de C.V.
• 25% niños y el 30% de los adultos tienen secuelas
• — Crisis convulsivas (20-30%)
• — Déficit focal (10-24%)
• — Perdida de la audición neurosensorial (22%)
• — Hidrocefalia
• — Hemiparesia
• — Cuadriparesia
• — Ceguera
• — Hipoacusia profunda bilateral
• Algunos como la sordera o la parálisis de los pares craneales pueden desaparecer en
semanas o meses.
Secuelas
Ropper, A., & Samuels, M. (2011). Adams y Victor Principios de neurología. México, DF: McGRAW-HILL INTERAMERICANA EDITORES, S.A. de C.V.
Secuelas
Clemente, D., Valerio , A., Gallegos, B., Secreto , L., & Ibarra, L. (2012). Secuelas neurológicas postmeningitis y su relación con los diferentes agentes etiológicos. Revista Argentina de Epidemiologia, 89-96.
• Segunda guerra mundial
• 1985  Epidemia del SIDA
Puede ser la
primera
manifestación
Incidencia >500
veces
Epidemiologia
Meningitis tuberculosa
Ropper, A., & Samuels, M. (2011). Adams y Victor Principios de neurología. México, DF: McGRAW-HILL INTERAMERICANA EDITORES, S.A. de C.V.
Es la complicación mas grave de la tuberculosis primaria y la
causa mas frecuente de muerte por tuberculosis en niños.
• Mycobacterium tuberculosis, m. bovis, m.fortuitum
Patogenia
Siembra de meninges
y encéfalo
Formación de
tubérculos
Rotura de tubérculos
Infección del espacio
subaracnoideo
Proceso final de la tuberculosis miliar
Ropper, A., & Samuels, M. (2011). Adams y Victor Principios de neurología. México, DF: McGRAW-HILL INTERAMERICANA EDITORES, S.A. de C.V.
FISIOPATOGENIA DE LA MENINGITIS TBC
M.
tuberculosis
Aparato respiratorio
Aparato digestivo
Piel
Otros
95%
Diseminación
Linfohematógena
Meningitis serosa
Tuberculoma
Absceso cerebral
Leptomeninges
Meningitis TB
Foco
caseoso
Predilección exudado
en la base
Afección de pares
craneales
Espacio
subaracnoideoAlteración
del flujo
Hidrocefalia
Arterias
meníngeas
Infartos
Ropper, A., & Samuels, M. (2011). Adams y Victor Principios de neurología. México, DF: McGRAW-HILL INTERAMERICANA EDITORES, S.A. de C.V.
• El exudado gelatinoso
de las cisternas esta
formado por fibrina,
linfocitos, histiocitos y
células plasmáticas y
por los tubérculos con
necrosis caseosa
central rodeada de
células petaloides y de
celular de Langhans,
que contienen bacilos
tuberculosos.
Datos patológicos
Ropper, A., & Samuels, M. (2011). Adams y Victor Principios de neurología. México, DF: McGRAW-HILL INTERAMERICANA EDITORES, S.A. de C.V.
• Comienzan de forma insidiosa, con aumento gradual de la
sintomatología.
• En niños menores de 2 años los signos pueden aparecer de forma
brusca con crisis convulsivas.
Cuadro clínico
Ropper, A., & Samuels, M. (2011). Adams y Victor Principios de neurología. México, DF: McGRAW-HILL INTERAMERICANA EDITORES, S.A. de C.V.
• PRIMER ESTADIO O TEMPRANO:
• Fiebre moderada continua
• Irritabilidad
• Anorexia
• Estreñimiento
• Vomito ocasional
• No hay signos evidentes de ataque al SNC
Cuadro clínico
Ropper, A., & Samuels, M. (2011). Adams y Victor Principios de neurología. México, DF: McGRAW-HILL INTERAMERICANA EDITORES, S.A. de C.V.
• SEGUNDO ESTADIO O INTERMEDIO:
• Aparecen signos de irritación meníngea o de hipertensión
intracraneana
• Crisis convulsivas
• Cefalea
• Vomito en proyectil
• Somnolencia
• Signos neurológicos de localización debidos a la aracnoiditis basal
(parálisis de los nervios II, III, IV y VI) o lesiones cerebrovasculares
(parálisis de extremidades)
Cuadro clínico
Ropper, A., & Samuels, M. (2011). Adams y Victor Principios de neurología. México, DF: McGRAW-HILL INTERAMERICANA EDITORES, S.A. de C.V.
• TERCER ESTADIO O TARDIO:
• Además de lo anterior, perdida de la conciencia
• Débil respuesta a estímulos
• Movimientos involuntarios
• Acentuación de los signos neurológicos de localización
Cuadro clínico
Ropper, A., & Samuels, M. (2011). Adams y Victor Principios de neurología. México, DF: McGRAW-HILL INTERAMERICANA EDITORES, S.A. de C.V.
• Biopsia del cerebro o las meninges
• Hemocultivo
• Radiografía de tórax
• Análisis del LCR para conteo de células, glucosa y proteín
• Tinción de Gram, otras tinciones especiales y cultivo de LCR
• Reacción en cadena de la polimerasa (RCP) del LCR
• Prueba cutánea para tuberculosis (PPD)
• Cultivo de M. tuberculosis en el LCR, lo cual se logra en el 80% de los casos.
• ELISA
• LCR:
• Cristalino, xantocromico, con aumento de las proteínas, disminución de la
glucosa y de los cloruros
• Pleocitosis variable de 20 a 500 células/mm3 con predominio de linfocitos
Diagnostico
Ropper, A., & Samuels, M. (2011). Adams y Victor Principios de neurología. México, DF: McGRAW-HILL INTERAMERICANA EDITORES, S.A. de C.V.
• La prueba de tuberculina resulta positiva en 75% de los casos, cuando
es negativa constituye un signo de mal pronostico. En 80% hay
anormalidades en la Rx de tórax, fundamentalmente infiltrado de tipo
miliar en los lactantes.
• En 50% hay separación de las suturas en las Rx de cráneo.
• También pueden verse tubérculos en las coroides al explorar fondo de
ojo.
• En la tomografía computada observaremos bloqueo de LCR ya que la
hidrocefalia es de las complicaciones mas frecuentes.
Diagnostico
Ropper, A., & Samuels, M. (2011). Adams y Victor Principios de neurología. México, DF: McGRAW-HILL INTERAMERICANA EDITORES, S.A. de C.V.
Diagnostico
Ropper, A., & Samuels, M. (2011). Adams y Victor Principios de neurología. México, DF: McGRAW-HILL INTERAMERICANA EDITORES, S.A. de C.V.
Diagnostico
Ropper, A., & Samuels, M. (2011). Adams y Victor Principios de neurología. México, DF: McGRAW-HILL INTERAMERICANA EDITORES, S.A. de C.V.
• Es el mismo que para tuberculosis en general, sin embargo su inicio se
debe considerar como una urgencia, pues el pronostico depende
fundamentalmente de su oportunidad
• Ante la simple sospecha, se debe iniciar uno de los esquemas
recomendados.
• Para evitar el bloqueo basal se administra prednisona 1 a 2 mg/kg/día
durante 45 a 60 días.
Tratamiento
Ropper, A., & Samuels, M. (2011). Adams y Victor Principios de neurología. México, DF: McGRAW-HILL INTERAMERICANA EDITORES, S.A. de C.V.
La terapia antituberculosa debe iniciarse ante la sospecha diagnostica
de MTB en forma INMEDIATA aún sin confirmación bacteriológica.
Tratamiento
Ropper, A., & Samuels, M. (2011). Adams y Victor Principios de neurología. México, DF: McGRAW-HILL INTERAMERICANA EDITORES, S.A. de C.V.
18-24
meses
Amado, S., Arellano, I., & Peniche, A. (2012). LECCIONES DE DERMATOLOGÍA DE SAÚL. México: DF: Mendez Editoriales.
Farmaco Dosis diaria
adulto/ dosis
diaria niño
Efectos
secundarios
Observaciones
Isoniazida 5 mg/ kg
10 mg/kg
Neuropatía,
hepatitis
50 mg de
piridoxina diarios
RMP 600 mg
15 mg/kg
Etionamida 15 a 25 mg/ Irritación gástrica/
neuropatía óptica
Dos dosis, después
de las comidas
Etambutol 20 mg/kg Neuropatía óptica
Pirazinamida 20 a 35 mg/ kg Erupcion cutánea,
trastornos
gastrointestinales y
hepatitis
Tratamiento
Ropper, A., & Samuels, M. (2011). Adams y Victor Principios de neurología. México, DF: McGRAW-HILL INTERAMERICANA EDITORES, S.A. de C.V.
Fase intensiva
10 semanas
4 grageas diarias L-S
75 mg isoniazida
150 mg rifampicina
400 mg pirazinamida
Fase de sostén
15 semanas
4 grageas juntas 2 veces
por semana
200 mg isonizadia
150 mg de rifampicina
Amado, S., Arellano, I., & Peniche, A. (2012). LECCIONES DE DERMATOLOGÍA DE SAÚL. México: DF: Mendez Editoriales.
• Dexametasona a dosis d 0.25 mg/kg/dosis cada 8 h luego prednisona
de 0.5 a 1 mg/kg/día a completar de 3 a 6 semanas.
• Dexametasona (0.4 mg/kg diarios IV por una semana. Ir
disminuyendo gradualmente por tres semanas) disminuyó mortalidad
en 41 a 32%.
• Derivación quirúrgica de LCR al peritoneo
• Tratamiento sintomático y general que incluye desequilibrio
hidroelectrolítico, control del edema cerebral con diuréticos tipo
manitol y furosemida y tratamiento de las convulsiones con
diacepam.
Tratamiento
Ropper, A., & Samuels, M. (2011). Adams y Victor Principios de neurología. México, DF: McGRAW-HILL INTERAMERICANA EDITORES, S.A. de C.V.
• Tuberculomas  Pueden disminuir de
tamaño, desaparecer o calcificarse.
• Extirpación quirúrgica
• Mortalidad global 10%-21%
• 20-30%  Secuelas: retraso menta,
trastornos psiquiátricos, convulsiones
recurrentes, trastornos visuales y
oculomotores, sordera y hemiparesia.
Pronostico
Ropper, A., & Samuels, M. (2011). Adams y Victor Principios de neurología. México, DF: McGRAW-HILL INTERAMERICANA EDITORES, S.A. de C.V.
Generalidades
Son secundarias
¿Hay infección pulmonar, piel u otros
órganos?
Cuadro encefálico multifocal o
meníngeo subagudo
Ropper, A., & Samuels, M. (2011). Adams y Victor Principios de neurología. México, DF: McGRAW-HILL INTERAMERICANA EDITORES, S.A. de C.V.
Bonifaz Trujillo, A. J. (2012). Micología médica básica. Ciudad de México, México: McGRAW-HILL INTERAMERICANA EDITORES, S.A. de C.V.
Según Walsh et al.
Etiología
Agente causal Numero de casos
Candidosis 27
Aspergilosis 16
Criptococosis 14
Total 57
SIDA
Ropper, A., & Samuels, M. (2011). Adams y Victor Principios de neurología. México, DF: McGRAW-HILL INTERAMERICANA EDITORES, S.A. de C.V.
Bonifaz Trujillo, A. J. (2012). Micología médica básica. Ciudad de México, México: McGRAW-HILL INTERAMERICANA EDITORES, S.A. de C.V.
• SIDA
• Trasplantados
• Quemaduras graves
• Leucemia
• Linfoma
• DM
• Conjuntivopatías
• Corticopatías duraderas
Factores predisponentes
Leucopenia
Ropper, A., & Samuels, M. (2011). Adams y Victor Principios de neurología. México, DF: McGRAW-HILL INTERAMERICANA EDITORES, S.A. de C.V.
Bonifaz Trujillo, A. J. (2012). Micología médica básica. Ciudad de México, México: McGRAW-HILL INTERAMERICANA EDITORES, S.A. de C.V.
Criptococosis
Crytococcus neoformans
• Criptococomas
Clínica:
• No hay cefalea, fiebre, ni rigidez de cuello
• Al inicio hay síntomas de tensión
intracreaneal, por la hidrocefalia
• Papiledema
• Estado confucional
• Ataxia cerebelosa
• Paraparesia espástica
Ropper, A., & Samuels, M. (2011). Adams y Victor Principios de neurología. México, DF: McGRAW-HILL INTERAMERICANA EDITORES, S.A. de C.V.
Bonifaz Trujillo, A. J. (2012). Micología médica básica. Ciudad de México, México: McGRAW-HILL INTERAMERICANA EDITORES, S.A. de C.V.
Criptococosis
Diagnostico: Detección de antígenos en el LCR
Tincion Gram
Tinción con tinta china
Tratamiento
Anfotericina B 0.3 a 0.5 mg/kg/día +
flucitosina (150 mg/kg/día
6 semanas
SIDA: mismo tratamiento por 2 semanas
+ fluconazol 400 mg/dia >1 año
40%
MUERTE
Ropper, A., & Samuels, M. (2011). Adams y Victor Principios de neurología. México, DF: McGRAW-HILL INTERAMERICANA EDITORES, S.A. de C.V.
Bonifaz Trujillo, A. J. (2012). Micología médica básica. Ciudad de México, México: McGRAW-HILL INTERAMERICANA EDITORES, S.A. de C.V.
Monialiasis (candidosis)
Infección primaria: orina, sangre, piel, corazón y pulmones
50%  Examen directo se puede ver la levadura
Tx: Anfotericina B
Pronostico muy malo
Ropper, A., & Samuels, M. (2011). Adams y Victor Principios de neurología. México, DF: McGRAW-HILL INTERAMERICANA EDITORES, S.A. de C.V.
Bonifaz Trujillo, A. J. (2012). Micología médica básica. Ciudad de México, México: McGRAW-HILL INTERAMERICANA EDITORES, S.A. de C.V.
Aspergilosis
Relacionado a sinusitis crónica con osteomielitis de la
base del cráneo.
Complicación de la otitis y la mastoiditis
Puede ser nosocomial
Dx: biopsia o cultivo de la lesión, detección de
anticuerpos específicos en sangre
Tx: anfotericina B +5 fluorocitosina e imidazol
Se recomienda añadir 200 mg de itraconazol 2/ día
Remoción quirúrgica
Ropper, A., & Samuels, M. (2011). Adams y Victor Principios de neurología. México, DF: McGRAW-HILL INTERAMERICANA EDITORES, S.A. de C.V.
Bonifaz Trujillo, A. J. (2012). Micología médica básica. Ciudad de México, México: McGRAW-HILL INTERAMERICANA EDITORES, S.A. de C.V.
MARIUSHI, WAGNER MUNEMORI, ARRUDA, WALTER OLESCHKO, TSUBOUCHI, MÁRIO HENRIQUE, & RAMINA, RICARDO. (1999). Chronic Aspergillus sp. meningitis successfully treated with fluconazole: case report. Arquivos de Neuro-Psiquiatria,
Diagnostico diferencial
Quintanar Trejo, L. E., Rodríguez Lobato, L. G., Cavazos Quero, M. M., & Valente Acosta, B. (2016). Manual del Médico Interno de Pregrado. Ciudad de México: Intersistemas, S.A de C. V.
Características
(Normal)
Bacteriana Viral Tuberculosa Micótica
Aspecto
(claro)
Turbio Claro Turbio Turbio
Leucocitos
(0-5 células/
mm3)
1000- 20000 <300 50-300 50-300
Predominio
celular
(linfocitos)
>80%
neutrófilos
>50% linfocitos Linfocitos Linfocitos
Proteínas
(15-40 mg/dL)
100-1000 40-100 50-300 50-500
Glucosa
(50 -70 mg/dL)
N
Cultivo y
tinción de
GRAM
(negativo)
Positivos Negativos Positivos Variable
Inflamación meníngea producida por la
invasión viral del espacio subaracnoideo.
Meningitis a Líquido Claro
Meningitis Aséptica
Definición
Ropper, A., & Samuels, M. (2011). Adams y Victor Principios de neurología. México, DF: McGRAW-HILL INTERAMERICANA EDITORES, S.A. de C.V.
Enterovirus
Virus Parotiditis
Virus Herpes simplex 1 y 2
Sarampion, varicela
Arbovirus
Etiología
ECHOVIRUS
COXSACKIEVIRUS
Ropper, A., & Samuels, M. (2011). Adams y Victor Principios de neurología. México, DF: McGRAW-HILL INTERAMERICANA EDITORES, S.A. de C.V.
(2010). Aproximación al diagnóstico y tratamiento de meningitis por microorganismos poco frecuentes. Archivos Venezolanos de Puericultura y Pediatría, 73(4), 067-076. Recuperado en 06
de octubre de 2016, de http://www.scielo.org.ve/scielo.php?script=sci_arttext&pid=S0004-06492010000400012&lng=es&tlng=es.
Fisiopatología
Vías de entrada:
Vía respiratoria
Boca
Mucosas
Inoculación por
animales
Barrera hematoencefalica
Virus  Capilares cerebrales y
plexos coroideos
Linfocitos migratorios
Trayectos nerviosos
Herpes simple
VZV
Neuronas olfatorias  lamina
cribosa- bulbo olfatorio
Nervio trigémino  Ganglio de
Gasser
Ropper, A., & Samuels, M. (2011). Adams y Victor Principios de neurología. México, DF: McGRAW-HILL INTERAMERICANA EDITORES, S.A. de C.V.
(2010). Aproximación al diagnóstico y tratamiento de meningitis por microorganismos poco frecuentes. Archivos Venezolanos de Puericultura y Pediatría, 73(4), 067-076. Recuperado en 06
de octubre de 2016, de http://www.scielo.org.ve/scielo.php?script=sci_arttext&pid=S0004-06492010000400012&lng=es&tlng=es.
Fisiopatología
Infección en el SNC Susceptibilidad
Enterovirus
Otros virus
Meninges
Meningo- encefalitis
Ropper, A., & Samuels, M. (2011). Adams y Victor Principios de neurología. México, DF: McGRAW-HILL INTERAMERICANA EDITORES, S.A. de C.V.
(2010). Aproximación al diagnóstico y tratamiento de meningitis por microorganismos poco frecuentes. Archivos Venezolanos de Puericultura y Pediatría, 73(4), 067-076. Recuperado en 06
de octubre de 2016, de http://www.scielo.org.ve/scielo.php?script=sci_arttext&pid=S0004-06492010000400012&lng=es&tlng=es.
Fisiopatología
Infección en el SNC
Neuronas
susceptibles
Reacción
inflamatoria
Neurofagia
Síntomas
clínicos
VZV, VHS
LATENCIA
Ropper, A., & Samuels, M. (2011). Adams y Victor Principios de neurología. México, DF: McGRAW-HILL INTERAMERICANA EDITORES, S.A. de C.V.
(2010). Aproximación al diagnóstico y tratamiento de meningitis por microorganismos poco frecuentes. Archivos Venezolanos de Puericultura y Pediatría, 73(4), 067-076. Recuperado en 06
de octubre de 2016, de http://www.scielo.org.ve/scielo.php?script=sci_arttext&pid=S0004-06492010000400012&lng=es&tlng=es.
• Se presenta en todas las edades
• Incidencia 11 a 27 casos por 100,000 hab
• Enterovirus: transmisión fecal-oral,
• predominio verano-invierno.
• Parotiditis en franca disminución por
vacuna
Epidemiologia
Fernandez Ruiz, M., Lopez Medrano Francisco, Rios Blanco, J., Garrote Martinez, J. J., & Écola Vergé, L. (2014). Manual CTO de Medicina y Cirugía Enfermedades Infeccciosas. Madrid, España: CTO Editorial.
Ropper, A., & Samuels, M. (2011). Adams y Victor Principios de neurología. México, DF: McGRAW-HILL INTERAMERICANA EDITORES, S.A. de C.V.
(2010). Aproximación al diagnóstico y tratamiento de meningitis por microorganismos poco frecuentes. Archivos Venezolanos de Puericultura y Pediatría, 73(4), 067-076. Recuperado en 06
de octubre de 2016, de http://www.scielo.org.ve/scielo.php?script=sci_arttext&pid=S0004-06492010000400012&lng=es&tlng=es.
• Fiebre 38 a 40 grados
• cefalea, vómitos, somnolencia
• Signos meníngeos
• Exantema
• Pródromos: diarrea , síntomas respiratorios
Cuadro clínico
Ropper, A., & Samuels, M. (2011). Adams y Victor Principios de neurología. México, DF: McGRAW-HILL INTERAMERICANA EDITORES, S.A. de C.V.
(2010). Aproximación al diagnóstico y tratamiento de meningitis por microorganismos poco frecuentes. Archivos Venezolanos de Puericultura y Pediatría, 73(4), 067-076. Recuperado en 06
de octubre de 2016, de http://www.scielo.org.ve/scielo.php?script=sci_arttext&pid=S0004-06492010000400012&lng=es&tlng=es.
• Estudio de LCR:
pleocitosis moderada < 1000 cél/mm3
predominio mononuclear
proteínas < 100 mg/dl
glucorraquia normal
Diagnostico
Ropper, A., & Samuels, M. (2011). Adams y Victor Principios de neurología. México, DF: McGRAW-HILL INTERAMERICANA EDITORES, S.A. de C.V.
(2010). Aproximación al diagnóstico y tratamiento de meningitis por microorganismos poco frecuentes. Archivos Venezolanos de Puericultura y Pediatría, 73(4), 067-076. Recuperado en 06
de octubre de 2016, de http://www.scielo.org.ve/scielo.php?script=sci_arttext&pid=S0004-06492010000400012&lng=es&tlng=es.
Tratamiento: Sintomático
Reposo
Antipiréticos - Analgésicos
Hidratación Parenteral
Tratamiento
Ropper, A., & Samuels, M. (2011). Adams y Victor Principios de neurología. México, DF: McGRAW-HILL INTERAMERICANA EDITORES, S.A. de C.V.
(2010). Aproximación al diagnóstico y tratamiento de meningitis por microorganismos poco frecuentes. Archivos Venezolanos de Puericultura y Pediatría, 73(4), 067-076. Recuperado en 06
de octubre de 2016, de http://www.scielo.org.ve/scielo.php?script=sci_arttext&pid=S0004-06492010000400012&lng=es&tlng=es.
• FOMENTAR EL LAVADO DE MANOS Y DE OBJETOS DE QUE SE HALLAN
MANIPULADO A LOS PACIENTES
• EVITAR ZONAS HUMEDAS Y FRIAS
Medidas generales
Ropper, A., & Samuels, M. (2011). Adams y Victor Principios de neurología. México, DF: McGRAW-HILL INTERAMERICANA EDITORES, S.A. de C.V.
(2010). Aproximación al diagnóstico y tratamiento de meningitis por microorganismos poco frecuentes. Archivos Venezolanos de Puericultura y Pediatría, 73(4), 067-076. Recuperado en 06
de octubre de 2016, de http://www.scielo.org.ve/scielo.php?script=sci_arttext&pid=S0004-06492010000400012&lng=es&tlng=es.
• Pronóstico: Bueno
Pronostico
Ropper, A., & Samuels, M. (2011). Adams y Victor Principios de neurología. México, DF: McGRAW-HILL INTERAMERICANA EDITORES, S.A. de C.V.
(2010). Aproximación al diagnóstico y tratamiento de meningitis por microorganismos poco frecuentes. Archivos Venezolanos de Puericultura y Pediatría, 73(4), 067-076. Recuperado en 06
de octubre de 2016, de http://www.scielo.org.ve/scielo.php?script=sci_arttext&pid=S0004-06492010000400012&lng=es&tlng=es.
• Encefalitis más frecuente en adultos inmuncompetentes
• VHS 1
• VHS 2  neonatos
Cuadro clínico: cefalea, fiebre, alteración del nivel de conciencia,
estupor a coma profundo.
Signos de focalización  Temporal
Fiebre + focalización temporal  Encefalitis herpética
Encefalitis herpética
Los síntomas y signos incluyen
alucinaciones olfativas
o gustativas, anosmia, crisis convulsivas
originadas en el
lóbulo temporal, cambios de la
personalidad, comportamiento
irregular o psicótico o delirio, afasia y
hemiparesia.
Amosa Delgado, M. (2014). Manual CTO de medicina y cirguía Neurología y neurocirugía. Madrid, España: CTO EDITORIAL.
Fernandez Ruiz, M., Lopez Medrano Francisco, Rios Blanco, J., Garrote Martinez, J. J., & Écola Vergé, L. (2014). Manual CTO de Medicina y Cirugía Enfermedades Infeccciosas. Madrid, España: CTO Editorial.
(2010). Aproximación al diagnóstico y tratamiento de meningitis por microorganismos poco frecuentes. Archivos Venezolanos de Puericultura y Pediatría, 73(4), 067-076. Recuperado en 06
de octubre de 2016, de http://www.scielo.org.ve/scielo.php?script=sci_arttext&pid=S0004-06492010000400012&lng=es&tlng=es.
• Dx  TC / RM hipodensidades bilaterales a nivel temporal
• LCR  hematíes 20%
• PCR
• TX : Aciclovir IV 30 mg/ kg/ día 10 a 14 días
Dexametasona  10 mg antes de la primera dosis de antibiótico, después
dar 10 mg c/6 horas por 4 días
• Mortalidad 30-70%
Encefalitis herpética
Amosa Delgado, M. (2014). Manual CTO de medicina y cirguía Neurología y neurocirugía. Madrid, España: CTO EDITORIAL.
Fernandez Ruiz, M., Lopez Medrano Francisco, Rios Blanco, J., Garrote Martinez, J. J., & Écola Vergé, L. (2014). Manual CTO de Medicina y Cirugía Enfermedades Infeccciosas. Madrid, España: CTO Editorial.
(2010). Aproximación al diagnóstico y tratamiento de meningitis por microorganismos poco frecuentes. Archivos Venezolanos de Puericultura y Pediatría, 73(4), 067-076. Recuperado en 06
de octubre de 2016, de http://www.scielo.org.ve/scielo.php?script=sci_arttext&pid=S0004-06492010000400012&lng=es&tlng=es.
Ropper, A., & Samuels, M. (2011). Adams y Victor Principios de neurología. México, DF: McGRAW-HILL INTERAMERICANA EDITORES, S.A. de C.V.
Casos clínicos
• Se presenta a urgencias un paciente masculino de 64 años, con
antecedentes de DM II. Hace dos semanas curso con un cuadro de sinusitis
bacteriana aguda. Ingresa con cuadro de fiebre, cefalea, nausea, fotofobia
y desorientación. EF taquicardia, fiebre de 38 grados, rigidez de nuca sin
datos de focalización.
1) ¿Cuáles son los pasos siguientes?
a) Tac de cráneo, punción lumbar, hemocultivos, antibioterapia
b) Punción lumbar, hemocultivos, antibioterapia,
c) Punción lumbar, hemocultivos, esperar resultados y dar antibioterapia
d) Antibioterapia, punción lumbar, hemocultivos,
Amosa Delgado, M. (2014). Manual CTO de medicina y cirguía Neurología y neurocirugía. Madrid, España: CTO EDITORIAL.
Fernandez Ruiz, M., Lopez Medrano Francisco, Rios Blanco, J., Garrote Martinez, J. J., & Écola Vergé, L. (2014). Manual CTO de Medicina y Cirugía Enfermedades Infeccciosas. Madrid, España: CTO Editorial.
• ¿Cual es la etiología más probable?
a) Streptococcus pneumoniae
b) Neisseria meningitidis
c) H. influenzae
d) Mycobacterium tuberculosis
• ¿En qué consiste la terapia antibiótica empírica que el va a administrar?
a) Ceftriaxona + vancomicina
b) Ceftriaxona + vancomicina + ampicilina
c) Rifampicina
d) Cloranfenicol
Amosa Delgado, M. (2014). Manual CTO de medicina y cirguía Neurología y neurocirugía. Madrid, España: CTO EDITORIAL.
Fernandez Ruiz, M., Lopez Medrano Francisco, Rios Blanco, J., Garrote Martinez, J. J., & Écola Vergé, L. (2014). Manual CTO de Medicina y Cirugía Enfermedades Infeccciosas. Madrid, España: CTO Editorial.
Amosa Delgado, M. (2014). Manual CTO de medicina y cirguía Neurología y neurocirugía. Madrid, España: CTO EDITORIAL.
Fernandez Ruiz, M., Lopez Medrano Francisco, Rios Blanco, J., Garrote Martinez, J. J., & Écola Vergé, L. (2014). Manual CTO de Medicina y Cirugía Enfermedades Infeccciosas. Madrid, España: CTO Editorial.
Amosa Delgado, M. (2014). Manual CTO de medicina y cirguía Neurología y neurocirugía. Madrid, España: CTO EDITORIAL.
Fernandez Ruiz, M., Lopez Medrano Francisco, Rios Blanco, J., Garrote Martinez, J. J., & Écola Vergé, L. (2014). Manual CTO de Medicina y Cirugía Enfermedades Infeccciosas. Madrid, España: CTO Editorial.
Amosa Delgado, M. (2014). Manual CTO de medicina y cirguía Neurología y neurocirugía. Madrid, España: CTO EDITORIAL.
Fernandez Ruiz, M., Lopez Medrano Francisco, Rios Blanco, J., Garrote Martinez, J. J., & Écola Vergé, L. (2014). Manual CTO de Medicina y Cirugía Enfermedades Infeccciosas. Madrid, España: CTO Editorial.
Meningitis

Meningitis

  • 1.
    MENINGITIS BENEMÉRITA UNIVERSIDAD AUTÓNOMA DEPUEBLA NEUROLOGÍA GRUPO DE FORMACIÓN CLÍNICA INTEGRAL ISSSTE PRESENTA: CORTEZ LÓPEZ PABLO OTOÑO 2016
  • 4.
    Definición • Infección pocofrecuente de las leptomeninges. • Presencia de bacterias en el espacio subaracnoideo, con una consecuente reacción inflamatoria, que comprende a su vez el parénquima cerebral y las meninges. Diagnostico, Tratamiento y Prevención de la Meningitis Bacteriana Aguda en Adultos Inmunocompetentes, México: Secretaria de Salud, 2010. Ropper, A., & Samuels, M. (2011). Adams y Victor Principios de neurología. México, DF: McGRAW-HILL INTERAMERICANA EDITORES, S.A. de C.V.
  • 5.
    Etiología Ropper, A., &Samuels, M. (2011). Adams y Victor Principios de neurología. México, DF: McGRAW-HILL INTERAMERICANA EDITORES, S.A. de C.V.
  • 6.
    Epidemiología • Dentro delas 10 principales causas de muerte por enfermedades infecciosas, con uno a dos millones de casos anuales y 135,000 muertes. • Incidencia anual de 4-6 casos por 100, 000 habitantes • Un 80% ocurre en la infancia, especialmente en niños menores de 10 años. Ropper, A., & Samuels, M. (2011). Adams y Victor Principios de neurología. México, DF: McGRAW-HILL INTERAMERICANA EDITORES, S.A. de C.V.
  • 7.
    En México…. • Neisseriameningitidis es la causa más común de meningitis bacteriana en el mundo occidental, más significativamente en aquellos países que han introducido la inmunización universal contra Haemophilus influenzae tipo b. • En 1945 y hasta el 31 de agosto de 1949 en San Luis Potosí se registró la última epidemia a nivel nacional de meningococo. Epidemiología Ropper, A., & Samuels, M. (2011). Adams y Victor Principios de neurología. México, DF: McGRAW-HILL INTERAMERICANA EDITORES, S.A. de C.V. Almeida-González, Lourdes, Franco-Paredes Carlos, Pérez, Luis Fernando, & Santos-Preciado, José Ignacio. (2013). Enfermedades por meningococo, Neisseria meningitidis: perspectiva epidemiológica, clínica y preventiva. Salud Publica de México, 46 (5), 438-450. Recuperado el 03 de octubre de 2016, de http://www.scielo.org.mx/scielo.php?script=sci_artextt&pid= S0036-36342004000500010Ing=es&tLng=es.
  • 8.
    Epidemiología Ropper, A., &Samuels, M. (2011). Adams y Victor Principios de neurología. México, DF: McGRAW-HILL INTERAMERICANA EDITORES, S.A. de C.V. Almeida-González, Lourdes, Franco-Paredes Carlos, Pérez, Luis Fernando, & Santos-Preciado, José Ignacio. (2013). Enfermedades por meningococo, Neisseria meningitidis: perspectiva epidemiológica, clínica y preventiva. Salud Publica de México, 46 (5), 438-450. Recuperado el 03 de octubre de 2016, de http://www.scielo.org.mx/scielo.php?script=sci_artextt&pid= S0036-36342004000500010Ing=es&tLng=es.
  • 9.
    Epidemiología Neumocócica Meningocócica GripalOtras Distribución Mundial Mundial Mundial Nosocomiales Estación Invierno-Primavera- Otoño Invierno- Primavera- Otoño Invierno-Primavera Sexo Varones Varones Varones Edad Adultos jóvenes y >50 años Niños, adolescentes, adultos <50 años Niños Neonatos Notas Epidemias c/10 años Casi erradicada Ropper, A., & Samuels, M. (2011). Adams y Victor Principios de neurología. México, DF: McGRAW-HILL INTERAMERICANA EDITORES, S.A. de C.V.
  • 10.
    Epidemiología Ropper, A., &Samuels, M. (2011). Adams y Victor Principios de neurología. México, DF: McGRAW-HILL INTERAMERICANA EDITORES, S.A. de C.V. Almeida-González, Lourdes, Franco-Paredes Carlos, Pérez, Luis Fernando, & Santos-Preciado, José Ignacio. (2013). Enfermedades por meningococo, Neisseria meningitidis: perspectiva epidemiológica, clínica y preventiva. Salud Publica de México, 46 (5), 438-450. Recuperado el 03 de octubre de 2016, de http://www.scielo.org.mx/scielo.php?script=sci_artextt&pid= S0036-36342004000500010Ing=es&tLng=es. Edad Microorganismo <1 mes Estreptococo del grupo B, Escherichia coli, Listeria monocytogenes, Klebsiella sp 1-23 meses Streptococcus pneumoniae, Neisseria meningitidis, Estreptococo del grupo B, Haemophilus influenzae, Escherichia coli 2-50 años Neisseria meningitidis, Streptococcus pneumoniae >50 años Streptococcus pneumoniae, Neisseria meningitidis, Listeria monocytogenes
  • 11.
    Epidemiología • H. influenzaecasi se erradica por completo. 99% países desarrollados Vacuna conjugada 2-4-6 meses Neumocócica conjugada 2-4-12 meses • Infecciones nosocomiales 40% de los casos en grandes hospitales urbanos. GRAM- y estafilococos. Ropper, A., & Samuels, M. (2011). Adams y Victor Principios de neurología. México, DF: McGRAW-HILL INTERAMERICANA EDITORES, S.A. de C.V.
  • 12.
    Ropper, A., &Samuels, M. (2011). Adams y Victor Principios de neurología. México, DF: McGRAW-HILL INTERAMERICANA EDITORES, S.A. de C.V.
  • 13.
    Fisiopatología Streptococcus penumoniae Neisseria Meningitidis Haemophilus influenzae Neumolisina Antígeno F PolisacáridoC Lípido A Fosfato de polirrobitol Proteasas de lG A OPA OPA OPA OPA Ropper, A., & Samuels, M. (2011). Adams y Victor Principios de neurología. México, DF: McGRAW-HILL INTERAMERICANA EDITORES, S.A. de C.V.
  • 14.
    Fisiopatología Vías de contagio Hematógena Directa ContigüidadEnfermedad de oído medio y senos paranasales (fistulas perilinfaticas) Traumas, fracturas, ruptura de abscesos cerebrales  Bacteriodes o actinomyces Vía principal Ropper, A., & Samuels, M. (2011). Adams y Victor Principios de neurología. México, DF: McGRAW-HILL INTERAMERICANA EDITORES, S.A. de C.V.
  • 15.
    Fisiopatología Ropper, A., &Samuels, M. (2011). Adams y Victor Principios de neurología. México, DF: McGRAW-HILL INTERAMERICANA EDITORES, S.A. de C.V.
  • 16.
    Fisiopatología Ropper, A., &Samuels, M. (2011). Adams y Victor Principios de neurología. México, DF: McGRAW-HILL INTERAMERICANA EDITORES, S.A. de C.V.
  • 17.
    Fisiopatología Endocitosis Destrucción de unionescelulares Ropper, A., & Samuels, M. (2011). Adams y Victor Principios de neurología. México, DF: McGRAW-HILL INTERAMERICANA EDITORES, S.A. de C.V.
  • 18.
    Fisiopatología Reclutamiento de leucocitos Agresión acapilares Inflamación Edema Distribución de O2 y glucosa Signos y síntomas Ropper, A., & Samuels, M. (2011). Adams y Victor Principios de neurología. México, DF: McGRAW-HILL INTERAMERICANA EDITORES, S.A. de C.V.
  • 19.
    Anatomía patológica Opacidades pardo-amarillentosque borran los surcos y corresponden al exudado inflamatorio Infiltrado de neutrófilos, vasos dilatados, edema cerebral Klatt, E. (2007). Robbins y Cotran ATLAS DE ANATOMIA PATOLOGICA. Madrid, España: Elsevier.
  • 20.
    • Adultos yniños • Crisis convulsivas generalizadas y rigidez de cuello. • El diagnostico se hace mas difícil cuando solo hay fiebre o cefalea. Cuadro clínico Fiebre Cefalea Alteraciones del estado de conciencia Ropper, A., & Samuels, M. (2011). Adams y Victor Principios de neurología. México, DF: McGRAW-HILL INTERAMERICANA EDITORES, S.A. de C.V.
  • 21.
    Cuadro clínico Forma Meningocócica •Evolución rápida; el delirio y el estupor pueden venir en horas. • Al inicio hay erupción petequial o purpúrica. Forma Neumocócica • Hay antecedentes pulmonares, oídos, senos paranasales, válvulas cardiacas, ancianos, alcohólicos, esplenectomizados y fracturas de base de cráneo. Forma Gripal • Antecedente de infección de vías aéreas superiores y oído en niños. Ropper, A., & Samuels, M. (2011). Adams y Victor Principios de neurología. México, DF: McGRAW-HILL INTERAMERICANA EDITORES, S.A. de C.V.
  • 22.
    Cuadro clínico Características Porcentaje Síntomasmás de 24 horas 48% Condiciones predisponentes Otitis media 25% Inmunocomprometidos 16% Neumonía 12% Manifestaciones clínicas Cefalea y Fiebre 87% Rigidez nucal 83% Nausea y vómito 74% Alteraciones mentales 44% Déficits neurológicos focales 33% Afasia 23% Hemiparesia 7% Datos de 696 casos reportados en van de Beek D, de Gans J, Spanjaard L, et al. «Clinical features and prognostic factors in adults with bacterial meningitis.» N Engl J Med. 2004;351:1849-1859.
  • 23.
    Lactantes • Más frecuentedurante el primer mes de vida extrauterina. • Signos inespecíficos: • Hay que tener un alto índice de sospecha. • Varones 3:1 • Se relaciona con factores obstétricos, prematuros, trabajo de parto prolongado, rotura prematura de membranas, infección materna, etc. Cuadro clínico Fiebre Irritabilidad Somnolencia Convulsiones Fontanela abombada Ropper, A., & Samuels, M. (2011). Adams y Victor Principios de neurología. México, DF: McGRAW-HILL INTERAMERICANA EDITORES, S.A. de C.V.
  • 24.
    Diagnostico Clínico Laboratorio Imagen Ropper,A., & Samuels, M. (2011). Adams y Victor Principios de neurología. México, DF: McGRAW-HILL INTERAMERICANA EDITORES, S.A. de C.V.
  • 25.
    • EXPLORACIÓN FISICA Diagnostico Rigideznucal Ropper, A., & Samuels, M. (2011). Adams y Victor Principios de neurología. México, DF: McGRAW-HILL INTERAMERICANA EDITORES, S.A. de C.V.
  • 26.
    • EXPLORACIÓN FISICA Diagnostico Ropper,A., & Samuels, M. (2011). Adams y Victor Principios de neurología. México, DF: McGRAW-HILL INTERAMERICANA EDITORES, S.A. de C.V.
  • 27.
    • PUNCIÓN LUMBAR Estudiode confirmación para pacientes con sospecha de meningitis. Diagnostico Ropper, A., & Samuels, M. (2011). Adams y Victor Principios de neurología. México, DF: McGRAW-HILL INTERAMERICANA EDITORES, S.A. de C.V.
  • 28.
    • Procedimiento noquirúrgico, invasivo, mínimamente traumático, que se lleva a cabo con fines diagnósticos y terapéuticos, utilizado para la obtención de LCR o administración de fármacos. Punción lumbar Indicaciones diagnosticas • Sospecha de infecciones del SNC • Enfermedades desmielinzantes • Hemorragia subaracnoidea • Neoplasias Indicaciones terapéuticas • Administración de antibióticos • Administración de quimioterapéuticos • Anestesia Contraindicaciones • HIC • Infección local • Coagulopatias • Inestabilidad hemodinámica Ropper, A., & Samuels, M. (2011). Adams y Victor Principios de neurología. México, DF: McGRAW-HILL INTERAMERICANA EDITORES, S.A. de C.V.
  • 29.
    Equipo necesario Preparación dela piel. • Gasas estériles. • Solución de povidona yodada. • Solución de alcohol- acetona o alcohol de 900. Material estéril. • Mascarilla y guantes. Punción lumbar Ropper, A., & Samuels, M. (2011). Adams y Victor Principios de neurología. México, DF: McGRAW-HILL INTERAMERICANA EDITORES, S.A. de C.V.
  • 30.
    Anestesia local. • Agujasde 25-de 4 cm. • Agujas de 22-de 1,5 cm. • Jeringa de 3 ml. • Lidocaína de 1 %, 10 ml. Punción lumbar. • Trócares de punción lumbar calibre 18-de 8 cm y 20-de 8 cm. • Conexión con llave de 3 pasos. • Manómetro. • Tres tubos estériles para recoger las muestras. Apósitos. • Gasas estériles. Punción lumbar Ropper, A., & Samuels, M. (2011). Adams y Victor Principios de neurología. México, DF: McGRAW-HILL INTERAMERICANA EDITORES, S.A. de C.V.
  • 31.
    Decúbito lateral, conla espalda en el borde de la cama y rodillas, caderas, espalda y cuello flexionados al máximo. Posición fetal o genupectoral . Espalda y pelvis perpendiculares al plano de la cama. Soporte bajo la cabeza y, si es necesario, entre la cresta ilíaca y el reborde costal inferior, para mantener la espina dorsal paralela al plano horizontal. Posición alternativa. Para localización más exacta de la línea media en los pacientes con obesidad, espondilosis lumbar, artritis anquilosante: Sentado en el borde de la cama, con la cabeza apoyada sobre dos almohadas voluminosas colocadas em un soporte que sobrepase el borde de la cama Punción lumbar Ropper, A., & Samuels, M. (2011). Adams y Victor Principios de neurología. México, DF: McGRAW-HILL INTERAMERICANA EDITORES, S.A. de C.V.
  • 32.
    1. Usar máscaray guantes. 2. Preparación de la piel y colocación de campo estéril en el sitio de la punción. • Utilizar la línea media. • Punción entre L3 y L4 o entre L4 y L5 ( la cresta ilíaca queda a nivel de la apófisis espinosa de la L4). Punción lumbar Ropper, A., & Samuels, M. (2011). Adams y Victor Principios de neurología. México, DF: McGRAW-HILL INTERAMERICANA EDITORES, S.A. de C.V.
  • 33.
    Punción lumbar Ropper, A.,& Samuels, M. (2011). Adams y Victor Principios de neurología. México, DF: McGRAW-HILL INTERAMERICANA EDITORES, S.A. de C.V.
  • 34.
    3. Infiltrar anestesialocal. • Hacer un pequeño habón en la piel y en el tejido celular subcutáneo con la aguja calibre 25 e infiltrar con lidocaína al 1 % el área intervertebral con la aguja calibre 22, a mitad de distancia entre las dos vértebras que se hayan elegido, inyectando aproximadamente 3 cm3. 4. Introducir el trócar de punción en el tejido subcutáneo • Se introduce en el punto medio entre las apófisis espinosas. Punción lumbar Ropper, A., & Samuels, M. (2011). Adams y Victor Principios de neurología. México, DF: McGRAW-HILL INTERAMERICANA EDITORES, S.A. de C.V.
  • 35.
    5. Avanzar eltrócar hasta dentro del espacio subaracnoideo • Introducir el trócar calibre 20 con el bisel paralelo al eje de la vértebra. • En pacientes artríticos u obesos, utilizar el trócar calibre 18; lo puntos de referencia se encuentran más rápidamente con agujas mayores. • Ángulo de la aguja, 10 grados en el plano horizontal (ligera inclinación cefálica), manteniéndose perpendicular en el plano sagital. • Avanzar lentamente hasta que se produzca un pequeño chasquido (o una disminución brusca de la resistencia) cuando el trócar atraviese el ligamento amarillo. Al llegar a este punto (o a una profundidad de 4 cm en un adulto), hasta que produzca expulsión de LCR, retirar el fiador y avanzar a intervalos de 2 mm en 2 mm hasta lograr la salida de líquido cefalorraquídeo. • Puede producirse una segunda sensación cuando el trócar pase a través de la duramadre; 1 mm después ya se alcanza el fondo de saco dural. • Si se encuentra resistencia ósea, retirar el trócar hasta el tejido subcutáneo, cambiar de ángulo y volver a avanzar. Ropper, A., & Samuels, M. (2011). Adams y Victor Principios de neurología. México, DF: McGRAW-HILL INTERAMERICANA EDITORES, S.A. de C.V.
  • 36.
    6. Si elpaciente está en decúbito lateral, debe enderezar las piernas y el cuello. 7. Medir la presión de apertura • Conectar la válvula, con llave de 3 pasos, al manómetro. El valor normal de presión de apertura para líquido cefalorraquídeo es de 70 a 180 mm de H2O. • Comprobar que no existen bloqueos espinales mediante las maniobras de Valsalva), en ambos casos debe subir la presión. 8. Recoger el líquido cefalorraquídeo (figura 6). • Obtener tres muestras separadas de 5 cm3 cada una para: recuento celular; determinación de proteínas, glucosa y serología; examen bacteriológico, cultivo y antibiograma; estudios especiales, si se requieren. Punción lumbar Ropper, A., & Samuels, M. (2011). Adams y Victor Principios de neurología. México, DF: McGRAW-HILL INTERAMERICANA EDITORES, S.A. de C.V.
  • 37.
    Punción lumbar Ropper, A.,& Samuels, M. (2011). Adams y Victor Principios de neurología. México, DF: McGRAW-HILL INTERAMERICANA EDITORES, S.A. de C.V.
  • 38.
    9. Medir lapresión final. 10. Retirar el trócar Presionando suavemente la zona de punción con compresa estéril. 11. Aplicar apósito. 12. Aconsejar al paciente para que permanezca decúbito prono por 3 a 6 horas. Punción lumbar Ropper, A., & Samuels, M. (2011). Adams y Victor Principios de neurología. México, DF: McGRAW-HILL INTERAMERICANA EDITORES, S.A. de C.V.
  • 39.
    Valor Normalidad enLCR Presión 70-180 mmH2O Aspecto Agua de roca (claro, similar, sin detritos celulares) Proteínas 15-45 mg/ dl Glucosa 50-80 mg/ dl, es decir el 60-70 % de la concentración sanguínea. Punción lumbar Ropper, A., & Samuels, M. (2011). Adams y Victor Principios de neurología. México, DF: McGRAW-HILL INTERAMERICANA EDITORES, S.A. de C.V.
  • 40.
    Complicaciones Reacción alérgica local ala solución antiséptica empleada. Sepsis local Sangramiento local en el sitio de la punción Cefalea post punción (10- 15 %) Meningitis química Meningoencefalitis purulenta e infección iatrogénica del disco intervertebral Herniaciones cerebrales Punción lumbar Ropper, A., & Samuels, M. (2011). Adams y Victor Principios de neurología. México, DF: McGRAW-HILL INTERAMERICANA EDITORES, S.A. de C.V.
  • 41.
    • Datos delLCR que orientan a meningitis bacteriana Diagnostico 85-95% Ropper, A., & Samuels, M. (2011). Adams y Victor Principios de neurología. México, DF: McGRAW-HILL INTERAMERICANA EDITORES, S.A. de C.V.
  • 42.
    • Con elLCR obtener  Diagnostico Tinción de GRAM Cultivo de LCR 70-90% Placas sangre Chocolate MacConkey Tubos de tioglucolato Y al menos un cultivo más Ropper, A., & Samuels, M. (2011). Adams y Victor Principios de neurología. México, DF: McGRAW-HILL INTERAMERICANA EDITORES, S.A. de C.V.
  • 43.
    Técnicas especiales delaboratorio • Contrainmunoelectroforesis • Radioinmunoanálisis • Aglutinación de partículas de la látex • ELISA • PCR Diagnostico Pacientes con tinción de GRAM difícil Pacientes con cultivos de LCR negativo Pacientes que ya recibieron antibióticoterapia Ropper, A., & Samuels, M. (2011). Adams y Victor Principios de neurología. México, DF: McGRAW-HILL INTERAMERICANA EDITORES, S.A. de C.V.
  • 44.
    Hemocultivos • Positivos en40-60% • A veces proporcionan el único indicio definitivo del agente causal. • No se recomienda hacer cultivos de la bucofaringe • Solo se tomaran en cuenta los cultivos de la nasofaringe si: • H. influenzae encapsulado • Meningococo después del tratamiento antibiótico Diagnostico Ropper, A., & Samuels, M. (2011). Adams y Victor Principios de neurología. México, DF: McGRAW-HILL INTERAMERICANA EDITORES, S.A. de C.V.
  • 45.
    IMAGEN • Rx detórax  neumonía o absceso • TAC: puede mostrar la presencia de un absceso o empiema subdural • Dilatación meníngea y de los ventrículos • Edema cerebral • Infarto cerebral • RM con gadolinio: exudado meníngeo y la reacción cortical Diagnostico Corte sagital donde se aprecia una acentuación brillante de las meninges. Indicaciones de estudios de imagen antes de la punción lumbar: • Edad mayor de 60 años • Crisis convulsivas en los 7 días previos • Inmunocompromiso • Historia de patología de SNC • Alteración del estado de alerta • Datos de focalización • No se debe retrasar la antibioterapia Ropper, A., & Samuels, M. (2011). Adams y Victor Principios de neurología. México, DF: McGRAW-HILL INTERAMERICANA EDITORES, S.A. de C.V.
  • 46.
    Diagnostico Ropper, A., &Samuels, M. (2011). Adams y Victor Principios de neurología. México, DF: McGRAW-HILL INTERAMERICANA EDITORES, S.A. de C.V.
  • 47.
    Diagnostico diferencial Características (Normal) Bacteriana ViralTuberculosa Micótica Aspecto (claro) Turbio Claro Turbio Turbio Leucocitos (0-5 células/ mm3) 1000- 20000 <300 50-300 50-300 Predominio celular (linfocitos) >80% neutrófilos >50% linfocitos Linfocitos Linfocitos Proteínas (15-40 mg/dL) 100-1000 40-100 50-300 50-500 Glucosa (50 -70 mg/dL) N Cultivo y tinción de GRAM (negativo) Positivos Negativos Positivos Variable Quintanar Trejo, L. E., Rodríguez Lobato, L. G., Cavazos Quero, M. M., & Valente Acosta, B. (2016). Manual del Médico Interno de Pregrado. Ciudad de México: Intersistemas, S.A de C. V.
  • 48.
    Diagnostico Pruebas complementarias Liquidocefalorraquídeo. Manual NORMON. Octava edición. Guía farmacológica Ropper, A., & Samuels, M. (2011). Adams y Victor Principios de neurología. México, DF: McGRAW-HILL INTERAMERICANA EDITORES, S.A. de C.V.
  • 49.
    • Urgencia medica •Medidas generales • Mantener la PA • Tratar el choque séptico • Antibioterapia • El tx debe iniciarse mientras se esperan los resultados de las pruebas y se debe modificar mas tarde de acuerdo a los hallazgos. Tratamiento Ropper, A., & Samuels, M. (2011). Adams y Victor Principios de neurología. México, DF: McGRAW-HILL INTERAMERICANA EDITORES, S.A. de C.V.
  • 50.
    Tratamiento Cefalosporina de 3ra generación Vancomicina Tx IV10-14 días Cloranfenicol si hay alergia a penicilina Ropper, A., & Samuels, M. (2011). Adams y Victor Principios de neurología. México, DF: McGRAW-HILL INTERAMERICANA EDITORES, S.A. de C.V.
  • 51.
    Tratamiento Ropper, A., &Samuels, M. (2011). Adams y Victor Principios de neurología. México, DF: McGRAW-HILL INTERAMERICANA EDITORES, S.A. de C.V.
  • 52.
    USO DE DEXAMETAZONA Disminuyela inflamación cerebral. En niños no se modifica la cifra de mortalidad, pero la fiebre cedió con mayor rapidez y disminuye la incidencia de sordera neurosensorial y otras secuelas. En adultos si disminuye la mortalidad; disminuye la probabilidad de convulsiones y coma pero no se afectan las secuelas neurológicas. Tratamiento Ropper, A., & Samuels, M. (2011). Adams y Victor Principios de neurología. México, DF: McGRAW-HILL INTERAMERICANA EDITORES, S.A. de C.V.
  • 53.
    USO DE DEXAMETAZONA Dosis Niños 0.15 mg/kg c/8 horas 4 días Adultos  10 mg antes de la primera dosis de antibiótico, después dar 10 mg c/6 horas por 4 días Indicaciones  Niños con meningitis por H. influenzae y casos de meningitis por S. pneumoniae, encefalitis herpética, tuberculosis meníngea. Tratamiento Ropper, A., & Samuels, M. (2011). Adams y Victor Principios de neurología. México, DF: McGRAW-HILL INTERAMERICANA EDITORES, S.A. de C.V.
  • 54.
    • Drenaje repetidodel LCR  No hay evidencia Casos graves: manitol/ urea • Antiepilépticos: solo si hay convulsiones Tratamiento Ropper, A., & Samuels, M. (2011). Adams y Victor Principios de neurología. México, DF: McGRAW-HILL INTERAMERICANA EDITORES, S.A. de C.V.
  • 55.
    ¿Inmunocompromiso, enfermedad del SNC,crisis convulsivas, papiledema, focalización, disminución estado de alerta, nervios craneales? NO SI Obtener hemocultivos y punción lumbar Obtener hemocultivos de inmediato Antibioterapia empírica y esteroide Realizar tomografía de cráneo, antibioterapia empírica, esteroide LCR con GRAM + LCR negativo Dirigir esquema antimicrobiano Continuar tx empírico Si tomografía negativa realizar punción lumbar Quintanar Trejo, L. E., Rodríguez Lobato, L. G., Cavazos Quero, M. M., & Valente Acosta, B. (2016). Manual del Médico Interno de Pregrado. Ciudad de México: Intersistemas, S.A de C. V. Sospecha clínica de meningitis
  • 56.
    Proteger con antibioterapiaa todos los contactos domiciliarios de meningococo. Riesgo de casos secundarios: 1-4% Cuando no dar profilaxis  después de 2 semanas del reconocimiento del caso Profilaxis Ciprofloxacino 500 mg DU Rifampicina 600 mg c/12 horas VO 2 días 10 mg/ kg  niños Ceftriaxona 150 mg IM DU Ropper, A., & Samuels, M. (2011). Adams y Victor Principios de neurología. México, DF: McGRAW-HILL INTERAMERICANA EDITORES, S.A. de C.V.
  • 57.
    • Mortalidad neumococo 20-30% • Mortalidad meningococo  50% • Mortalidad H. influenzae 10% • La tasa de mortalidad es mas elevada en lactantes y ancianos. • En los RN la mortalidad es de 40-75% y la mitad de los sobrevivientes manifiestan secuelas neurológicas graves. Pronostico Ropper, A., & Samuels, M. (2011). Adams y Victor Principios de neurología. México, DF: McGRAW-HILL INTERAMERICANA EDITORES, S.A. de C.V.
  • 58.
    • 25% niñosy el 30% de los adultos tienen secuelas • — Crisis convulsivas (20-30%) • — Déficit focal (10-24%) • — Perdida de la audición neurosensorial (22%) • — Hidrocefalia • — Hemiparesia • — Cuadriparesia • — Ceguera • — Hipoacusia profunda bilateral • Algunos como la sordera o la parálisis de los pares craneales pueden desaparecer en semanas o meses. Secuelas Ropper, A., & Samuels, M. (2011). Adams y Victor Principios de neurología. México, DF: McGRAW-HILL INTERAMERICANA EDITORES, S.A. de C.V.
  • 59.
    Secuelas Clemente, D., Valerio, A., Gallegos, B., Secreto , L., & Ibarra, L. (2012). Secuelas neurológicas postmeningitis y su relación con los diferentes agentes etiológicos. Revista Argentina de Epidemiologia, 89-96.
  • 61.
    • Segunda guerramundial • 1985  Epidemia del SIDA Puede ser la primera manifestación Incidencia >500 veces Epidemiologia Meningitis tuberculosa Ropper, A., & Samuels, M. (2011). Adams y Victor Principios de neurología. México, DF: McGRAW-HILL INTERAMERICANA EDITORES, S.A. de C.V. Es la complicación mas grave de la tuberculosis primaria y la causa mas frecuente de muerte por tuberculosis en niños.
  • 62.
    • Mycobacterium tuberculosis,m. bovis, m.fortuitum Patogenia Siembra de meninges y encéfalo Formación de tubérculos Rotura de tubérculos Infección del espacio subaracnoideo Proceso final de la tuberculosis miliar Ropper, A., & Samuels, M. (2011). Adams y Victor Principios de neurología. México, DF: McGRAW-HILL INTERAMERICANA EDITORES, S.A. de C.V.
  • 63.
    FISIOPATOGENIA DE LAMENINGITIS TBC M. tuberculosis Aparato respiratorio Aparato digestivo Piel Otros 95% Diseminación Linfohematógena Meningitis serosa Tuberculoma Absceso cerebral Leptomeninges Meningitis TB Foco caseoso Predilección exudado en la base Afección de pares craneales Espacio subaracnoideoAlteración del flujo Hidrocefalia Arterias meníngeas Infartos Ropper, A., & Samuels, M. (2011). Adams y Victor Principios de neurología. México, DF: McGRAW-HILL INTERAMERICANA EDITORES, S.A. de C.V.
  • 64.
    • El exudadogelatinoso de las cisternas esta formado por fibrina, linfocitos, histiocitos y células plasmáticas y por los tubérculos con necrosis caseosa central rodeada de células petaloides y de celular de Langhans, que contienen bacilos tuberculosos. Datos patológicos Ropper, A., & Samuels, M. (2011). Adams y Victor Principios de neurología. México, DF: McGRAW-HILL INTERAMERICANA EDITORES, S.A. de C.V.
  • 65.
    • Comienzan deforma insidiosa, con aumento gradual de la sintomatología. • En niños menores de 2 años los signos pueden aparecer de forma brusca con crisis convulsivas. Cuadro clínico Ropper, A., & Samuels, M. (2011). Adams y Victor Principios de neurología. México, DF: McGRAW-HILL INTERAMERICANA EDITORES, S.A. de C.V.
  • 66.
    • PRIMER ESTADIOO TEMPRANO: • Fiebre moderada continua • Irritabilidad • Anorexia • Estreñimiento • Vomito ocasional • No hay signos evidentes de ataque al SNC Cuadro clínico Ropper, A., & Samuels, M. (2011). Adams y Victor Principios de neurología. México, DF: McGRAW-HILL INTERAMERICANA EDITORES, S.A. de C.V.
  • 67.
    • SEGUNDO ESTADIOO INTERMEDIO: • Aparecen signos de irritación meníngea o de hipertensión intracraneana • Crisis convulsivas • Cefalea • Vomito en proyectil • Somnolencia • Signos neurológicos de localización debidos a la aracnoiditis basal (parálisis de los nervios II, III, IV y VI) o lesiones cerebrovasculares (parálisis de extremidades) Cuadro clínico Ropper, A., & Samuels, M. (2011). Adams y Victor Principios de neurología. México, DF: McGRAW-HILL INTERAMERICANA EDITORES, S.A. de C.V.
  • 68.
    • TERCER ESTADIOO TARDIO: • Además de lo anterior, perdida de la conciencia • Débil respuesta a estímulos • Movimientos involuntarios • Acentuación de los signos neurológicos de localización Cuadro clínico Ropper, A., & Samuels, M. (2011). Adams y Victor Principios de neurología. México, DF: McGRAW-HILL INTERAMERICANA EDITORES, S.A. de C.V.
  • 69.
    • Biopsia delcerebro o las meninges • Hemocultivo • Radiografía de tórax • Análisis del LCR para conteo de células, glucosa y proteín • Tinción de Gram, otras tinciones especiales y cultivo de LCR • Reacción en cadena de la polimerasa (RCP) del LCR • Prueba cutánea para tuberculosis (PPD) • Cultivo de M. tuberculosis en el LCR, lo cual se logra en el 80% de los casos. • ELISA • LCR: • Cristalino, xantocromico, con aumento de las proteínas, disminución de la glucosa y de los cloruros • Pleocitosis variable de 20 a 500 células/mm3 con predominio de linfocitos Diagnostico Ropper, A., & Samuels, M. (2011). Adams y Victor Principios de neurología. México, DF: McGRAW-HILL INTERAMERICANA EDITORES, S.A. de C.V.
  • 70.
    • La pruebade tuberculina resulta positiva en 75% de los casos, cuando es negativa constituye un signo de mal pronostico. En 80% hay anormalidades en la Rx de tórax, fundamentalmente infiltrado de tipo miliar en los lactantes. • En 50% hay separación de las suturas en las Rx de cráneo. • También pueden verse tubérculos en las coroides al explorar fondo de ojo. • En la tomografía computada observaremos bloqueo de LCR ya que la hidrocefalia es de las complicaciones mas frecuentes. Diagnostico Ropper, A., & Samuels, M. (2011). Adams y Victor Principios de neurología. México, DF: McGRAW-HILL INTERAMERICANA EDITORES, S.A. de C.V.
  • 71.
    Diagnostico Ropper, A., &Samuels, M. (2011). Adams y Victor Principios de neurología. México, DF: McGRAW-HILL INTERAMERICANA EDITORES, S.A. de C.V.
  • 72.
    Diagnostico Ropper, A., &Samuels, M. (2011). Adams y Victor Principios de neurología. México, DF: McGRAW-HILL INTERAMERICANA EDITORES, S.A. de C.V.
  • 73.
    • Es elmismo que para tuberculosis en general, sin embargo su inicio se debe considerar como una urgencia, pues el pronostico depende fundamentalmente de su oportunidad • Ante la simple sospecha, se debe iniciar uno de los esquemas recomendados. • Para evitar el bloqueo basal se administra prednisona 1 a 2 mg/kg/día durante 45 a 60 días. Tratamiento Ropper, A., & Samuels, M. (2011). Adams y Victor Principios de neurología. México, DF: McGRAW-HILL INTERAMERICANA EDITORES, S.A. de C.V.
  • 74.
    La terapia antituberculosadebe iniciarse ante la sospecha diagnostica de MTB en forma INMEDIATA aún sin confirmación bacteriológica. Tratamiento Ropper, A., & Samuels, M. (2011). Adams y Victor Principios de neurología. México, DF: McGRAW-HILL INTERAMERICANA EDITORES, S.A. de C.V. 18-24 meses Amado, S., Arellano, I., & Peniche, A. (2012). LECCIONES DE DERMATOLOGÍA DE SAÚL. México: DF: Mendez Editoriales. Farmaco Dosis diaria adulto/ dosis diaria niño Efectos secundarios Observaciones Isoniazida 5 mg/ kg 10 mg/kg Neuropatía, hepatitis 50 mg de piridoxina diarios RMP 600 mg 15 mg/kg Etionamida 15 a 25 mg/ Irritación gástrica/ neuropatía óptica Dos dosis, después de las comidas Etambutol 20 mg/kg Neuropatía óptica Pirazinamida 20 a 35 mg/ kg Erupcion cutánea, trastornos gastrointestinales y hepatitis
  • 75.
    Tratamiento Ropper, A., &Samuels, M. (2011). Adams y Victor Principios de neurología. México, DF: McGRAW-HILL INTERAMERICANA EDITORES, S.A. de C.V. Fase intensiva 10 semanas 4 grageas diarias L-S 75 mg isoniazida 150 mg rifampicina 400 mg pirazinamida Fase de sostén 15 semanas 4 grageas juntas 2 veces por semana 200 mg isonizadia 150 mg de rifampicina Amado, S., Arellano, I., & Peniche, A. (2012). LECCIONES DE DERMATOLOGÍA DE SAÚL. México: DF: Mendez Editoriales.
  • 76.
    • Dexametasona adosis d 0.25 mg/kg/dosis cada 8 h luego prednisona de 0.5 a 1 mg/kg/día a completar de 3 a 6 semanas. • Dexametasona (0.4 mg/kg diarios IV por una semana. Ir disminuyendo gradualmente por tres semanas) disminuyó mortalidad en 41 a 32%. • Derivación quirúrgica de LCR al peritoneo • Tratamiento sintomático y general que incluye desequilibrio hidroelectrolítico, control del edema cerebral con diuréticos tipo manitol y furosemida y tratamiento de las convulsiones con diacepam. Tratamiento Ropper, A., & Samuels, M. (2011). Adams y Victor Principios de neurología. México, DF: McGRAW-HILL INTERAMERICANA EDITORES, S.A. de C.V.
  • 77.
    • Tuberculomas Pueden disminuir de tamaño, desaparecer o calcificarse. • Extirpación quirúrgica • Mortalidad global 10%-21% • 20-30%  Secuelas: retraso menta, trastornos psiquiátricos, convulsiones recurrentes, trastornos visuales y oculomotores, sordera y hemiparesia. Pronostico Ropper, A., & Samuels, M. (2011). Adams y Victor Principios de neurología. México, DF: McGRAW-HILL INTERAMERICANA EDITORES, S.A. de C.V.
  • 79.
    Generalidades Son secundarias ¿Hay infecciónpulmonar, piel u otros órganos? Cuadro encefálico multifocal o meníngeo subagudo Ropper, A., & Samuels, M. (2011). Adams y Victor Principios de neurología. México, DF: McGRAW-HILL INTERAMERICANA EDITORES, S.A. de C.V. Bonifaz Trujillo, A. J. (2012). Micología médica básica. Ciudad de México, México: McGRAW-HILL INTERAMERICANA EDITORES, S.A. de C.V.
  • 80.
    Según Walsh etal. Etiología Agente causal Numero de casos Candidosis 27 Aspergilosis 16 Criptococosis 14 Total 57 SIDA Ropper, A., & Samuels, M. (2011). Adams y Victor Principios de neurología. México, DF: McGRAW-HILL INTERAMERICANA EDITORES, S.A. de C.V. Bonifaz Trujillo, A. J. (2012). Micología médica básica. Ciudad de México, México: McGRAW-HILL INTERAMERICANA EDITORES, S.A. de C.V.
  • 81.
    • SIDA • Trasplantados •Quemaduras graves • Leucemia • Linfoma • DM • Conjuntivopatías • Corticopatías duraderas Factores predisponentes Leucopenia Ropper, A., & Samuels, M. (2011). Adams y Victor Principios de neurología. México, DF: McGRAW-HILL INTERAMERICANA EDITORES, S.A. de C.V. Bonifaz Trujillo, A. J. (2012). Micología médica básica. Ciudad de México, México: McGRAW-HILL INTERAMERICANA EDITORES, S.A. de C.V.
  • 82.
    Criptococosis Crytococcus neoformans • Criptococomas Clínica: •No hay cefalea, fiebre, ni rigidez de cuello • Al inicio hay síntomas de tensión intracreaneal, por la hidrocefalia • Papiledema • Estado confucional • Ataxia cerebelosa • Paraparesia espástica Ropper, A., & Samuels, M. (2011). Adams y Victor Principios de neurología. México, DF: McGRAW-HILL INTERAMERICANA EDITORES, S.A. de C.V. Bonifaz Trujillo, A. J. (2012). Micología médica básica. Ciudad de México, México: McGRAW-HILL INTERAMERICANA EDITORES, S.A. de C.V.
  • 83.
    Criptococosis Diagnostico: Detección deantígenos en el LCR Tincion Gram Tinción con tinta china Tratamiento Anfotericina B 0.3 a 0.5 mg/kg/día + flucitosina (150 mg/kg/día 6 semanas SIDA: mismo tratamiento por 2 semanas + fluconazol 400 mg/dia >1 año 40% MUERTE Ropper, A., & Samuels, M. (2011). Adams y Victor Principios de neurología. México, DF: McGRAW-HILL INTERAMERICANA EDITORES, S.A. de C.V. Bonifaz Trujillo, A. J. (2012). Micología médica básica. Ciudad de México, México: McGRAW-HILL INTERAMERICANA EDITORES, S.A. de C.V.
  • 84.
    Monialiasis (candidosis) Infección primaria:orina, sangre, piel, corazón y pulmones 50%  Examen directo se puede ver la levadura Tx: Anfotericina B Pronostico muy malo Ropper, A., & Samuels, M. (2011). Adams y Victor Principios de neurología. México, DF: McGRAW-HILL INTERAMERICANA EDITORES, S.A. de C.V. Bonifaz Trujillo, A. J. (2012). Micología médica básica. Ciudad de México, México: McGRAW-HILL INTERAMERICANA EDITORES, S.A. de C.V.
  • 85.
    Aspergilosis Relacionado a sinusitiscrónica con osteomielitis de la base del cráneo. Complicación de la otitis y la mastoiditis Puede ser nosocomial Dx: biopsia o cultivo de la lesión, detección de anticuerpos específicos en sangre Tx: anfotericina B +5 fluorocitosina e imidazol Se recomienda añadir 200 mg de itraconazol 2/ día Remoción quirúrgica Ropper, A., & Samuels, M. (2011). Adams y Victor Principios de neurología. México, DF: McGRAW-HILL INTERAMERICANA EDITORES, S.A. de C.V. Bonifaz Trujillo, A. J. (2012). Micología médica básica. Ciudad de México, México: McGRAW-HILL INTERAMERICANA EDITORES, S.A. de C.V. MARIUSHI, WAGNER MUNEMORI, ARRUDA, WALTER OLESCHKO, TSUBOUCHI, MÁRIO HENRIQUE, & RAMINA, RICARDO. (1999). Chronic Aspergillus sp. meningitis successfully treated with fluconazole: case report. Arquivos de Neuro-Psiquiatria,
  • 86.
    Diagnostico diferencial Quintanar Trejo,L. E., Rodríguez Lobato, L. G., Cavazos Quero, M. M., & Valente Acosta, B. (2016). Manual del Médico Interno de Pregrado. Ciudad de México: Intersistemas, S.A de C. V. Características (Normal) Bacteriana Viral Tuberculosa Micótica Aspecto (claro) Turbio Claro Turbio Turbio Leucocitos (0-5 células/ mm3) 1000- 20000 <300 50-300 50-300 Predominio celular (linfocitos) >80% neutrófilos >50% linfocitos Linfocitos Linfocitos Proteínas (15-40 mg/dL) 100-1000 40-100 50-300 50-500 Glucosa (50 -70 mg/dL) N Cultivo y tinción de GRAM (negativo) Positivos Negativos Positivos Variable
  • 88.
    Inflamación meníngea producidapor la invasión viral del espacio subaracnoideo. Meningitis a Líquido Claro Meningitis Aséptica Definición Ropper, A., & Samuels, M. (2011). Adams y Victor Principios de neurología. México, DF: McGRAW-HILL INTERAMERICANA EDITORES, S.A. de C.V.
  • 89.
    Enterovirus Virus Parotiditis Virus Herpessimplex 1 y 2 Sarampion, varicela Arbovirus Etiología ECHOVIRUS COXSACKIEVIRUS Ropper, A., & Samuels, M. (2011). Adams y Victor Principios de neurología. México, DF: McGRAW-HILL INTERAMERICANA EDITORES, S.A. de C.V. (2010). Aproximación al diagnóstico y tratamiento de meningitis por microorganismos poco frecuentes. Archivos Venezolanos de Puericultura y Pediatría, 73(4), 067-076. Recuperado en 06 de octubre de 2016, de http://www.scielo.org.ve/scielo.php?script=sci_arttext&pid=S0004-06492010000400012&lng=es&tlng=es.
  • 90.
    Fisiopatología Vías de entrada: Víarespiratoria Boca Mucosas Inoculación por animales Barrera hematoencefalica Virus  Capilares cerebrales y plexos coroideos Linfocitos migratorios Trayectos nerviosos Herpes simple VZV Neuronas olfatorias  lamina cribosa- bulbo olfatorio Nervio trigémino  Ganglio de Gasser Ropper, A., & Samuels, M. (2011). Adams y Victor Principios de neurología. México, DF: McGRAW-HILL INTERAMERICANA EDITORES, S.A. de C.V. (2010). Aproximación al diagnóstico y tratamiento de meningitis por microorganismos poco frecuentes. Archivos Venezolanos de Puericultura y Pediatría, 73(4), 067-076. Recuperado en 06 de octubre de 2016, de http://www.scielo.org.ve/scielo.php?script=sci_arttext&pid=S0004-06492010000400012&lng=es&tlng=es.
  • 91.
    Fisiopatología Infección en elSNC Susceptibilidad Enterovirus Otros virus Meninges Meningo- encefalitis Ropper, A., & Samuels, M. (2011). Adams y Victor Principios de neurología. México, DF: McGRAW-HILL INTERAMERICANA EDITORES, S.A. de C.V. (2010). Aproximación al diagnóstico y tratamiento de meningitis por microorganismos poco frecuentes. Archivos Venezolanos de Puericultura y Pediatría, 73(4), 067-076. Recuperado en 06 de octubre de 2016, de http://www.scielo.org.ve/scielo.php?script=sci_arttext&pid=S0004-06492010000400012&lng=es&tlng=es.
  • 92.
    Fisiopatología Infección en elSNC Neuronas susceptibles Reacción inflamatoria Neurofagia Síntomas clínicos VZV, VHS LATENCIA Ropper, A., & Samuels, M. (2011). Adams y Victor Principios de neurología. México, DF: McGRAW-HILL INTERAMERICANA EDITORES, S.A. de C.V. (2010). Aproximación al diagnóstico y tratamiento de meningitis por microorganismos poco frecuentes. Archivos Venezolanos de Puericultura y Pediatría, 73(4), 067-076. Recuperado en 06 de octubre de 2016, de http://www.scielo.org.ve/scielo.php?script=sci_arttext&pid=S0004-06492010000400012&lng=es&tlng=es.
  • 93.
    • Se presentaen todas las edades • Incidencia 11 a 27 casos por 100,000 hab • Enterovirus: transmisión fecal-oral, • predominio verano-invierno. • Parotiditis en franca disminución por vacuna Epidemiologia Fernandez Ruiz, M., Lopez Medrano Francisco, Rios Blanco, J., Garrote Martinez, J. J., & Écola Vergé, L. (2014). Manual CTO de Medicina y Cirugía Enfermedades Infeccciosas. Madrid, España: CTO Editorial. Ropper, A., & Samuels, M. (2011). Adams y Victor Principios de neurología. México, DF: McGRAW-HILL INTERAMERICANA EDITORES, S.A. de C.V. (2010). Aproximación al diagnóstico y tratamiento de meningitis por microorganismos poco frecuentes. Archivos Venezolanos de Puericultura y Pediatría, 73(4), 067-076. Recuperado en 06 de octubre de 2016, de http://www.scielo.org.ve/scielo.php?script=sci_arttext&pid=S0004-06492010000400012&lng=es&tlng=es.
  • 94.
    • Fiebre 38a 40 grados • cefalea, vómitos, somnolencia • Signos meníngeos • Exantema • Pródromos: diarrea , síntomas respiratorios Cuadro clínico Ropper, A., & Samuels, M. (2011). Adams y Victor Principios de neurología. México, DF: McGRAW-HILL INTERAMERICANA EDITORES, S.A. de C.V. (2010). Aproximación al diagnóstico y tratamiento de meningitis por microorganismos poco frecuentes. Archivos Venezolanos de Puericultura y Pediatría, 73(4), 067-076. Recuperado en 06 de octubre de 2016, de http://www.scielo.org.ve/scielo.php?script=sci_arttext&pid=S0004-06492010000400012&lng=es&tlng=es.
  • 95.
    • Estudio deLCR: pleocitosis moderada < 1000 cél/mm3 predominio mononuclear proteínas < 100 mg/dl glucorraquia normal Diagnostico Ropper, A., & Samuels, M. (2011). Adams y Victor Principios de neurología. México, DF: McGRAW-HILL INTERAMERICANA EDITORES, S.A. de C.V. (2010). Aproximación al diagnóstico y tratamiento de meningitis por microorganismos poco frecuentes. Archivos Venezolanos de Puericultura y Pediatría, 73(4), 067-076. Recuperado en 06 de octubre de 2016, de http://www.scielo.org.ve/scielo.php?script=sci_arttext&pid=S0004-06492010000400012&lng=es&tlng=es.
  • 96.
    Tratamiento: Sintomático Reposo Antipiréticos -Analgésicos Hidratación Parenteral Tratamiento Ropper, A., & Samuels, M. (2011). Adams y Victor Principios de neurología. México, DF: McGRAW-HILL INTERAMERICANA EDITORES, S.A. de C.V. (2010). Aproximación al diagnóstico y tratamiento de meningitis por microorganismos poco frecuentes. Archivos Venezolanos de Puericultura y Pediatría, 73(4), 067-076. Recuperado en 06 de octubre de 2016, de http://www.scielo.org.ve/scielo.php?script=sci_arttext&pid=S0004-06492010000400012&lng=es&tlng=es.
  • 97.
    • FOMENTAR ELLAVADO DE MANOS Y DE OBJETOS DE QUE SE HALLAN MANIPULADO A LOS PACIENTES • EVITAR ZONAS HUMEDAS Y FRIAS Medidas generales Ropper, A., & Samuels, M. (2011). Adams y Victor Principios de neurología. México, DF: McGRAW-HILL INTERAMERICANA EDITORES, S.A. de C.V. (2010). Aproximación al diagnóstico y tratamiento de meningitis por microorganismos poco frecuentes. Archivos Venezolanos de Puericultura y Pediatría, 73(4), 067-076. Recuperado en 06 de octubre de 2016, de http://www.scielo.org.ve/scielo.php?script=sci_arttext&pid=S0004-06492010000400012&lng=es&tlng=es.
  • 98.
    • Pronóstico: Bueno Pronostico Ropper,A., & Samuels, M. (2011). Adams y Victor Principios de neurología. México, DF: McGRAW-HILL INTERAMERICANA EDITORES, S.A. de C.V. (2010). Aproximación al diagnóstico y tratamiento de meningitis por microorganismos poco frecuentes. Archivos Venezolanos de Puericultura y Pediatría, 73(4), 067-076. Recuperado en 06 de octubre de 2016, de http://www.scielo.org.ve/scielo.php?script=sci_arttext&pid=S0004-06492010000400012&lng=es&tlng=es.
  • 99.
    • Encefalitis másfrecuente en adultos inmuncompetentes • VHS 1 • VHS 2  neonatos Cuadro clínico: cefalea, fiebre, alteración del nivel de conciencia, estupor a coma profundo. Signos de focalización  Temporal Fiebre + focalización temporal  Encefalitis herpética Encefalitis herpética Los síntomas y signos incluyen alucinaciones olfativas o gustativas, anosmia, crisis convulsivas originadas en el lóbulo temporal, cambios de la personalidad, comportamiento irregular o psicótico o delirio, afasia y hemiparesia. Amosa Delgado, M. (2014). Manual CTO de medicina y cirguía Neurología y neurocirugía. Madrid, España: CTO EDITORIAL. Fernandez Ruiz, M., Lopez Medrano Francisco, Rios Blanco, J., Garrote Martinez, J. J., & Écola Vergé, L. (2014). Manual CTO de Medicina y Cirugía Enfermedades Infeccciosas. Madrid, España: CTO Editorial. (2010). Aproximación al diagnóstico y tratamiento de meningitis por microorganismos poco frecuentes. Archivos Venezolanos de Puericultura y Pediatría, 73(4), 067-076. Recuperado en 06 de octubre de 2016, de http://www.scielo.org.ve/scielo.php?script=sci_arttext&pid=S0004-06492010000400012&lng=es&tlng=es.
  • 100.
    • Dx TC / RM hipodensidades bilaterales a nivel temporal • LCR  hematíes 20% • PCR • TX : Aciclovir IV 30 mg/ kg/ día 10 a 14 días Dexametasona  10 mg antes de la primera dosis de antibiótico, después dar 10 mg c/6 horas por 4 días • Mortalidad 30-70% Encefalitis herpética Amosa Delgado, M. (2014). Manual CTO de medicina y cirguía Neurología y neurocirugía. Madrid, España: CTO EDITORIAL. Fernandez Ruiz, M., Lopez Medrano Francisco, Rios Blanco, J., Garrote Martinez, J. J., & Écola Vergé, L. (2014). Manual CTO de Medicina y Cirugía Enfermedades Infeccciosas. Madrid, España: CTO Editorial. (2010). Aproximación al diagnóstico y tratamiento de meningitis por microorganismos poco frecuentes. Archivos Venezolanos de Puericultura y Pediatría, 73(4), 067-076. Recuperado en 06 de octubre de 2016, de http://www.scielo.org.ve/scielo.php?script=sci_arttext&pid=S0004-06492010000400012&lng=es&tlng=es.
  • 101.
    Ropper, A., &Samuels, M. (2011). Adams y Victor Principios de neurología. México, DF: McGRAW-HILL INTERAMERICANA EDITORES, S.A. de C.V.
  • 102.
    Casos clínicos • Sepresenta a urgencias un paciente masculino de 64 años, con antecedentes de DM II. Hace dos semanas curso con un cuadro de sinusitis bacteriana aguda. Ingresa con cuadro de fiebre, cefalea, nausea, fotofobia y desorientación. EF taquicardia, fiebre de 38 grados, rigidez de nuca sin datos de focalización. 1) ¿Cuáles son los pasos siguientes? a) Tac de cráneo, punción lumbar, hemocultivos, antibioterapia b) Punción lumbar, hemocultivos, antibioterapia, c) Punción lumbar, hemocultivos, esperar resultados y dar antibioterapia d) Antibioterapia, punción lumbar, hemocultivos, Amosa Delgado, M. (2014). Manual CTO de medicina y cirguía Neurología y neurocirugía. Madrid, España: CTO EDITORIAL. Fernandez Ruiz, M., Lopez Medrano Francisco, Rios Blanco, J., Garrote Martinez, J. J., & Écola Vergé, L. (2014). Manual CTO de Medicina y Cirugía Enfermedades Infeccciosas. Madrid, España: CTO Editorial.
  • 103.
    • ¿Cual esla etiología más probable? a) Streptococcus pneumoniae b) Neisseria meningitidis c) H. influenzae d) Mycobacterium tuberculosis • ¿En qué consiste la terapia antibiótica empírica que el va a administrar? a) Ceftriaxona + vancomicina b) Ceftriaxona + vancomicina + ampicilina c) Rifampicina d) Cloranfenicol Amosa Delgado, M. (2014). Manual CTO de medicina y cirguía Neurología y neurocirugía. Madrid, España: CTO EDITORIAL. Fernandez Ruiz, M., Lopez Medrano Francisco, Rios Blanco, J., Garrote Martinez, J. J., & Écola Vergé, L. (2014). Manual CTO de Medicina y Cirugía Enfermedades Infeccciosas. Madrid, España: CTO Editorial.
  • 104.
    Amosa Delgado, M.(2014). Manual CTO de medicina y cirguía Neurología y neurocirugía. Madrid, España: CTO EDITORIAL. Fernandez Ruiz, M., Lopez Medrano Francisco, Rios Blanco, J., Garrote Martinez, J. J., & Écola Vergé, L. (2014). Manual CTO de Medicina y Cirugía Enfermedades Infeccciosas. Madrid, España: CTO Editorial.
  • 105.
    Amosa Delgado, M.(2014). Manual CTO de medicina y cirguía Neurología y neurocirugía. Madrid, España: CTO EDITORIAL. Fernandez Ruiz, M., Lopez Medrano Francisco, Rios Blanco, J., Garrote Martinez, J. J., & Écola Vergé, L. (2014). Manual CTO de Medicina y Cirugía Enfermedades Infeccciosas. Madrid, España: CTO Editorial.
  • 106.
    Amosa Delgado, M.(2014). Manual CTO de medicina y cirguía Neurología y neurocirugía. Madrid, España: CTO EDITORIAL. Fernandez Ruiz, M., Lopez Medrano Francisco, Rios Blanco, J., Garrote Martinez, J. J., & Écola Vergé, L. (2014). Manual CTO de Medicina y Cirugía Enfermedades Infeccciosas. Madrid, España: CTO Editorial.