MÓDULO DE APRENDIZAJE AUTODIRIGIDO
PLAN DE FORMACIÓN DE LA RAMA JUDICIAL
P L A N D E F O R M A C I Ó N
D E L A R A M A J U D I C I A L
C O N S E J O S U P E R I O R D E L A J U D I C A T U R A
S A L A A D M I N I S T R A T I V A
Presidente
PEDRO OCTAVIO MUNAR CADENA
Vicepresidente
NÉSTOR RAÚL CORREA HEANO
Magistrados
RICARDO MONROY CHURCH
FRANCISCO JAVIER RICAURTE GÓMEZ
EDGAR SANABRIA MELO
JOSÉ AUGUSTÍN SUAREZ ALBA
ESCUELA JUDICIAL
“RODRIGO LARA BONILLA”
MARÍA MYRIAM ÁVILA DE ÁRDILA
Directora
ALEJANDRO PASTRANA ORTIZ
JUAN FERNANDO BARRERA PEÑARANDA
Coordinadores Académicos del Programa de Formación en el Código General del Proceso
2
ESCUELA JUDICIAL
“RODRIGO LARA BONILLA”
AROLDO WILSON QUIROZ MONSALVO
NUEVO MODELO DE GESTIÓN DE LOS JUECES Y JUEZAS EN EL SISTEMA DE
ORALIDAD EN EL ÁREA DE FAMILIA EN COLOMBIA
ISBN
NOMBRE DEL AUTOR: AROLDO WILSON QUIROZ MONSALVO
CONSEJO SUPERIOR DE LA JUDICATURA, 2014
Derechos exclusivos de publicación y distribución de la obra
Calle 11 No 9 A -24 piso 4
www.ramajudicial.gov.co
Con un tiraje de 2000 ejemplares
Asesoría Pedagógica y Metodológica: Carmen Lucía Gordillo Guerrero
Diseño editorial:
Impresión:
Impreso en Colombia
Printed in Colombia
3
NUEVO MODELO DE GESTIÓN DE LOS JUECES Y JUEZAS EN EL SISTEMA DE
ORALIDAD EN EL ÁREA DE FAMILIA EN COLOMBIA
TABLA DE CONTENIDO
Presentación 12
Sinopsis laboral y profesional del autor 13
Justificación 14
Resumen del Módulo 14
Problema 15
Hipótesis 16
Marco teórico 16
Contenidos programáticos 21
UNIDAD 1
EL CÓDIGO GENERAL DEL PROCESO COMO HERRAMIENTA DE LA
ACTIVIDAD PROCESAL
1. Contenidos del Código 24
1.1. Partes procesales 25
1.1.1. Derechos 29
1.1.1.1. Derechos fundamentales 30
1.1.1.2. Derechos prestacionales 31
1.1.2. Técnicas de la inmediación y concentración 40
1.1.3. Objeto del Código 42
1.2. Estructura filosófica 44
1.2.1. Principios constitucionales 46
1.2.2. Principios procesales 48
1.2.2.1. Concentración e inmediación 49
1.2.2.2. Acceso a la administración de justicia 53
1.2.2.3. Gratuidad 55
1.2.2.4. Legalidad 57
1.2.2.5. Igualdad de las partes 58
1.2.2.6. Género 59
1.3. Sistema procesal 61
1.3.1. Dispositivo e inquisitivo 62
4
1.3.2. Instancias 65
1.3.3. Debido proceso
1.3.4. Vacíos de las normas procesales 66
1.4. Aplicación temporal de las normas del Código
1.5. Principios generales 68
1.6. Vigencia de la ley 70
UNIDAD 2
MODELO DE GESTIÓN POR AUDIENCIA PARA LA JURISDICCÍON DE
FAMILIA EN COLOMBIA
2.1. Entre dos modelos de gestión judicial 91
2.1.2. Rol del Juez en el nuevo sistema procesal 91
2.2. Esquema del nuevo proceso de gestión por audiencias 98
2.2.1. Principios del proceso de familia 99
2.2.1.1. Defensa en las actuaciones judiciales 99
2.2.1.2. Actuación Positiva 100
2.2.1.3. Actuaciones de oficio 100
2.2.1.4. Protección Integral de la familia 100
2.2.1.5. Libre desarrollo de la personalidad 101
2.2.1.6. Carga dinámica de la prueba 101
2.2.1.7. Des-informalidad 101
2.2.1.8. Economía procesal 101
2.2.1.9. Humanización del proceso 102
2.2.1.10. De ser oído el niño o niña 102
2.3. Carpeta digital 103
2.4. Actuación judicial por audiencias 104
2.4.1. Etapa Escrita 107
2.4.1. Etapa Oral 107
2.5. Modelo de gestión y solución de litigios 110
2.6. Teoría del caso para el Juez o Jueza 113
2.6.1. Hechos y preposiciones fácticas 114
2.6.2. Pruebas 119
2.6.3. Problema jurídico a resolver 120
2.6.4. Hipótesis de trabajo 121
2.6.5. Fijación del litigio 122
2.6.6. Control de legalidad 125
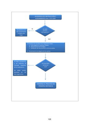
2.6.7. Audiencia de instrucción y juzgamiento 125
2.6.8. Acta de acuerdo o sentencia 126
UNIDAD 3
5
RUTAS DE LAS ACTUACIONES JUDICIALES
3.1. Tipos de procesos 130
3.2. El proceso declarativo
130
3.3. Verbal 131
3.4. Verbal sumario
137
3.5. Liquidatorio 139
3.6. Proceso ejecutivo 142
3.7. Jurisdicción voluntaria 144
UNIDAD 4
MODELOS DE GESTIÓN AL INTERIOR DE LOS DESPACHOS JUDICIALES
4.1. Actitud de cambio 150
4.2. Nuevos criterios en la gestión 150
4.2.1. Tipos de procesos 151
4.2.2. Horas y días 154
4.2.3. Organización de las audiencias 156
4.2.4. Grado de adversidad 157
4.2.5. Complejidad probatoria 157
4.3. Medición de las actuaciones 157
4.4. Desafíos pendientes de la gestión 158
Bibliografía 161
6
LISTADO DE TABLAS
Tabla N° 1. Inventario de procesos por jurisdicción en Colombia, año 2009
Tabla N° 2. Inventario de procesos por jurisdicción en Colombia, año 2010
Tabla N° 3. Inventario de procesos por jurisdicción en Colombia, año 2011
Protocolo de Información.
LISTADO DE FLUJOGRAMAS
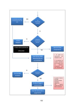
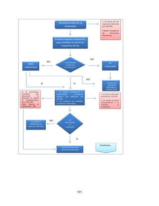
1. Flujograma de la actuación judicial en el nuevo Código General del Proceso (primera
etapa escrita)
2. Flujograma de trabajo de análisis de la teoría del caso
3. Flujograma del Proceso verbal
4. Flujograma del Proceso verbal sumario
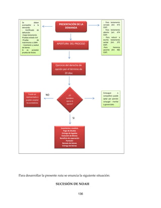
5. Flujograma del Proceso de Sucesión
6. Flujograma del Proceso Ejecutivo de alimentos
7. Flujograma del Proceso de Jurisdicción voluntaria
7
CONVENCIONES
Og Objetivo general
Oe Objetivo específico
Co Contenidos
Ap Actividades pedagógicas
Ae Autoevaluación
J Jurisprudencia
B Bibliografía
CPG Código General del Proceso
CP Constitución Política
CC Código Civil
CIA Código de la Infancia y la Adolescencia
8
NUEVO MODELO DE GESTIÓN DE LOS JUECES Y JUEZAS EN EL
SISTEMA DE ORALIDAD EN EL ÁREA DE FAMILIA EN COLOMBIA
PRESENTACIÓN
El presente Módulo pretende suscitar la promoción del rol del Juez o Jueza de Familia y
su equipo de trabajo en el nuevo sistema de la oralidad y por audiencias1 en los trámites
de las relaciones familiares e infancia que conocen, es decir, cual es el papel en la
dirección del proceso, partiendo de la base que la oralidad se convierte en una
herramienta que permite a los jueces un diálogo democrático entre las partes y sus
abogados, tendiente a un mejoramiento de la prestación del servicio de la
administración de justicia en Colombia, teniendo como base los principios de la
inmediación, concentración, eficacia, oportunidad, trasparencia y publicidad en el
desarrollo del proceso; por lo tanto, a través de esta herramienta se busca el
fortalecimiento de la práctica diaria del administrador de justicia y su capacidad
gerencial por una parte y por la otra fortalecer el diálogo de los involucrados en el
proceso, en la solución de los conflictos familiares que se presentan en una sociedad
multicultural y pluriétnica2 como la colombiana.
Para llevar a cabo el desarrollo del presente módulo, el coordinador, junto con su equipo
de trabajo, levantó la información siguiendo los parámetros señalados por la Escuela
Judicial “Rodrigo Lara Bonilla”, en conjunto con la preparación de una encuesta
elaborada previamente por el grupo de trabajo3
que acompaña la coordinación del
módulo, que se aplicó en las ciudades de Bogotá, Barranquilla (con las presencia de los
jueces de la Costa Caribe), Armenia (con la presencia de los jueces del Eje Cafetero) y
Medellín, en un diálogo directo con los magistrados, magistradas, jueces y juezas,
escuchando sus inquietudes, sugerencias y aciertos de este nuevo sistema. En
consecuencia, este contacto directo es fuente material para el desarrollo del presente
módulo.
En este levantamiento de la información participaron sesenta y cinco (65) servidores
públicos discriminados así: En Armenia 20, en Barraquilla 20, en Bogotá 10 y en
1 Colombia, Código General del Proceso, artículo 3.
2 Colombia, Corte Constitucional (2011), Sentencia C-577, Bogotá.
3 El grupo de trabajo está compuesto por: AROLDO QUIROZ MONSALVO, coordinador del módulo; JULIE
MARCELA DAZA, abogada e investigadora asistente, y Gladys Álvarez Gaviria, persona de apoyo en la
corrección de estilo.
9
Medellín 15. Esta muestra es significativa en la elaboración del taller de necesidades,
prerrequisito para dar inicio al presente módulo de oralidad en la jurisdicción de familia
desde el enfoque de las necesidades que tienen los jueces y juezas del país en la
implementación de esta herramienta, y su equipo de trabajo en la entrada en vigencia de
dicho sistema. Por estas razones, esta muestra sirve de derrotero del presente trabajo.
En la toma de esta muestra es interesante destacar las inquietudes sustanciales que
surgieron de los jueces en el rol de su trabajo, como en los medios físicos necesarios para
llevar a cabo su labor como administrador de justicia; se observa una actitud positiva en
la implementación del Código General del Proceso (CGP) en adelante; condicionada a
las capacitaciones, ejercicios prácticos y la elaboración de protocolos que guíe la gestión
en la toma de decisiones judiciales; de donde se concluye que, el presente módulo debe
ser la carta de navegación que apoye la implementación del sistema de oralidad por
audiencias4
en la jurisdicción de familia.
SINOPSIS PROFESIONAL Y LABORAL DEL AUTOR
Abogado y Especializado en Derecho de Instituciones Jurídicas Familiares. Candidato a
Magíster en Derecho de Familia de la Universidad Nacional, con 25 años de experiencia
en los campos del Litigio, Académico y Gerencia Administrativa. Investigador con
énfasis en Derecho Privado, Derechos Humanos de la infancia y la adolescencia, y
Género. Fundador de la Estrategia Municipios y Departamentos por la Infancia y la
Adolescencia en el año 2005, liderada en la actualidad por la Procuraduría General de la
Nación, UNICEF y la Federación Nacional de Departamentos.
Ex Decano de la Facultad de Derecho de la Universidad Autónoma de Colombia-
Bogotá, 2001-2003. Fundador y miembro honorífico de la Asociación de Facultades de
Derecho “AFOCADE”. Miembro investigador de COLCIENCIAS. Ex conjuez de la Sala
Civil, Familia y Agraria del Tribunal Superior del Distrito Judicial de Cundinamarca.
Tratadista en Derecho Civil y Derechos Fundamentales de la Infancia y la Adolescencia
y Género. Ex Catedrático de pregrado y postgrado de la Facultad de Derecho de las
Universidades, Autónoma, Católica, Libre, Rosario, Sergio Arboleda y Santo Tomás-
Colombia. Correlator e impulsador del nuevo Código de la Infancia y la Adolescencia, e
igualmente Correlator de la nueva Ley de los derechos de las personas con discapacidad
mental y régimen de representación legal de incapaces emancipados. Conferencista
nacional e internacional en temas de Infancia y Familia. Ex Procurador Delegado para la
4 ÁLVAREZ GÓMEZ Marco Antonio (2013), Ensayos sobre el Código General del Proceso, Volumen I, Colección
debates serie reflexiones normativas, Editorial Temis Pontificia Universidad Javeriana, Bogotá, P, 5.
10
Defensa de la Infancia, la Adolescencia y la Familia (2003-2008), exaltado en el 2010 con
la máxima distinción que otorga la Procuraduría General de la Nación con la medalla
Carlos Mauro Hoyos por los trabajos de infancia, y exaltado en el 2008 por UNICEF-
Colombia como fundador de la estrategia “Hechos y derechos”. Ex director del
Postgrado de Familia de la Facultad de Derecho, Ciencias Sociales y Políticas de la
Universidad Nacional de Colombia (2007-2010). Actualmente director del Departamento
de Derecho Privado de la Universidad Santo Tomás y Profesor de la Facultad de
Derecho de la Universidad Libre y de los Andes.
JUSTIFICACIÓN
Este Módulo está proporcionado por la necesidad de fortalecer la capacidad gerencial de
los magistrados, magistradas, jueces, juezas, servidores y servidoras de la rama judicial,
con el propósito de mejorar el servicio de la administración de justicia, mostrando
eficiencia ante el ciudadano o ciudadana, teniendo como herramienta el sistema del
procedimiento de oralidad y por audiencias señaladas en el nuevo CGP; de ahí que, con
él se busca un cambio de cultural y robustecer a los servidores judiciales en sus
competencias conceptuales, como en sus habilidades en la práctica judicial en el campo
de familia e infancia, dentro del modelo del proceso por oralidad y audiencias.
Por lo anterior la implementación debe ir acompañada con un cambio de cultura,
habilidades y competencias, para lograr los objetivos propuestos por el legislador al
reglamentar un nuevo sistema procesal. Por lo tanto, si no se acompañan tales adjetivos
no es posible avanzar en tales fines.
RESUMEN DEL MÓDULO
El módulo está estructurado en dos partes: un capítulo introductorio que explica cómo
se construyó el modulo, su justificación, el problema que plantea, la hipótesis y el marco
teórico; la segunda parte está compuesta por cuatro unidades las cuales contienen la
parte sustancial del presente módulo.
La unidad uno describe la parte filosófica del CGP y el sistema que adopta, como los
derechos que protege; por lo tanto en esta unidad se presenta el CGP como una
herramienta de la actividad procesal para los jueces; la unidad segunda muestra el
modelo de gestión que desarrolla el CGP el cual está encausado por la oralidad y por
audiencias, el rol del operador jurídico en esté sistema y el esquema del trabajo
destacando la construcción de la teoría del caso.
11
En la unidad tercera se presentan las diferentes rutas de las actuaciones judiciales que
desarrolla el CGP, en la cual se describen los procesos que contiene esté; para terminar
con la unidad cuarta donde se plantean los modelos de gestión al interior de los
despachos judiciales señalando algunos indicadores de gestión; en consecuencia, el
módulo esta estructurado en lo sustancial y técnico para llevar acabo la implementación
del sistema de oralidad en Colombia.
PROBLEMA
El Estado colombiano, en materia procedimental con aras de hacer efectivos los
derechos fundamentales y prestacionales del ciudadano cuando han sido vulnerados
por otro ciudadano o por el Estado; ha puesto en marcha una política pública para llevar
los procedimientos judiciales en: Penal5
, administrativo6
, laboral7
, y últimamente en lo
civil, agrario, comercial y familia8
al modelo procesal oral, para cual ha puesto en
marcha las reformas necesarias tendiente a cambiar la actual estructura procesal de
resolver los litigios en Colombia; lo que muestra que, el Estado colombiano ha querido
poner a tono su sistema procesal de aplicación de justicia, con los ordenamientos
jurídicos contemporáneos en esta materia9
.
A raíz entonces de la expedición del nuevo CGP se plantea el problema ¿Sí la
jurisdicción de familia en Colombia está en capacidad de asimilar el sistema de oralidad
y por audiencias prescripto en el Código General del Proceso, como herramienta de
diálogo democrático entre jueces o juezas con las partes y abogados, que acceden a la
administración de justicia en la búsqueda de una solución pronta y eficaz en el
restablecimiento de sus derechos fundamentales o prestacionales?
El nuevo sistema procesal está fundamentado en garantizar al ciudadano el acceso a la
administración de justicia, el nuevo CGP se constituye en una herramienta judicial para
el ciudadano, código que le permite al Juez o Jueza agilizar la toma de decisiones, en la
solución de la vulneración o reclamos de derechos fundamentales y prestacionales por
parte del ciudadano en materia de familia e infancia. Por lo tanto, el CGP tiende hacer
una herramienta que permite agilizar el desarrollo de los procesos en la administración
de justicia de familia.
5 Colombia, Código de Procedimiento Penal (Ley 906 de 2004).
6 Colombia, Código de lo Contencioso Administrativo (Ley 1437 de 2011).
7 Colombia, Código de Procedimiento Laboral (Ley 1149 de 2007).
8 Colombia, Código General del Proceso (Ley1564 de 2012).
9 PÉREZ RAGONE, ÁLVARO y PALOMO VÉLEZ, DIEGO (2009). “Oralidad y prueba: comparación y análisis
crítico de las experiencias reformadoras del proceso civil en Alemania y España”. En: Revista del Derecho.
N° XXXII. Chile: Pontifica Universidad Católica de Valparaíso. Primer semestre, pp. 363-406.
12
HIPÓTESIS
Para dar respuesta al problema planteado, se parte de la base que: La jurisdicción de
familia en Colombia sí está en capacidad de adoptar e implementar el modelo de
Oralidad y por audiencias, como una herramienta de diálogo entre jueces o juezas y las
partes; como instrumento en la aplicación de una justicia pronta y eficaz, siempre y
cuando el Estado colombiano aporte los recursos presupuestales necesarios para la
adecuación de los despachos judiciales; y prepare académica y administrativamente a
los operadores jurídicos, para que asimilen culturalmente el cambio que exige el modelo
adoptado por Código General del Proceso, el cual contiene como fin una pronta y
oportuna justicia en Colombia.
MARCO TEÓRICO
Siguiendo las dos tendencias en que se mueve el derecho procesal contemporáneo, entre
la corriente publicista y la garantista10
, es necesario establecer en cual se matricula el
presente CGP, la primera tiende a una intervención más decidida del estado
otorgándole al juez los poderes necesarios para la dirección de proceso, la segunda
tiende a que el Estado intervenga menos y se le da más protagonismo a las partes, en
esta disputa el actual CGP se inscribe en la corriente publicista, partiendo de la base que
el juez es el director del proceso. Por lo tanto el CGP se inscribe entonces en la corriente
publicista.
Bajo la tutela de la corriente publicista el CGP se estructura en un modelo mixto en el
desarrollo de las etapas procesales, al predominar la oralidad y por audiencias así se
desprende de la exposición de motivos:
“por expreso mandato de la Ley 1285 de 2009 que reformó la Ley 270 de 1996
Estatutaria de la Administración de Justicia, los textos procesales en todas las áreas, lo
que incluye lo civil, lo comercial, lo agrario y lo de familia, deben estar inmersos dentro
de procedimientos mixtos en donde predomine la oralidad, como sistema más
conveniente para el adelantamiento de los procesos judiciales, con miras a prohijar una
justicia no sólo más célere (sic) y eficaz sino más cerca al ciudadano, bondades
10 MONTERO AROCA Juan coordinador y otros (2012), Proceso civil e ideología un prefacio, una
sentencia, dos cartas, quince ensayos, moción de valencia y declaración de azul, Ediciones tirant lo
blanch y ediciones nueva jurídica, segunda edición, Bogotá, P, 33.
13
indiscutibles de los sistemas orales en virtud del predominio del principio de la
inmediación”11.
Entonces este Código va estar edificado en el sobre el modelo por oralidad y por
audiencias, en donde se destaca el principio de inmediación; siguiendo para el caso
Colombiano las tendencias que han predominado en las reformas procesales de países
como Uruguay12, Chile13, Brasil14 y España15, las cuales están presididas por el modelo
procesal por oralidad. El ordenamiento procesal colombiano se va enmarca en estas
tendencias no solo en lo civil, sino en lo que respecta a todos sus procedimientos
internos por mandato axiológico del legislador16; por lo tanto, el modelo procesal
colombiano va adoptar el procedimiento oral y por audiencias.
Es así, como el Código General del Proceso, se fundamenta en tres enfoques:
a) Primero, un enfoque multicultural, en su aplicación se tendrá en cuenta el entorno
espacial o territorial, partiendo de la base que la sociedad colombiana es una
sociedad es multicultural y pluri-étnica17
.
b) Segundo un enfoque constitucional, donde el derecho procesal esta
constitucionalizado, convirtiendo el procedimiento en un derecho fundamental
para el ciudadano.
c) Tercero un enfoque integrador, partiendo de la base que va a ser el referente de la
jurisdicción administrativa y laboral por mandato axiológico18, en cuanto a los
vacíos que puedan tener estas.
Así se desprende de la exposición de motivos al señalar:
“de la misma manera, este estatuto procesal debe garantizar la primacía y protección de
los derechos constitucionales fundamentales, así como reconocer la prevalencia del
11 Colombia, Gaceta del Congreso N° 119 (2011). Bogotá: Imprenta Nacional, p. 93.
12 PALOMO VÉLEZ, DIEGO IVÁN (2009). “El procedimiento civil ordinario por audiencias. La experiencia uruguaya
en la reforma procesal civil. Modelo teórico y re levantamiento empírico. En: SANTIAGO PEREIRA. Ius et Praxis. Vol.
15. N° 1. Tácala, Chile: Universidad de Tácala, pp. 437-442.
13 PALOMO VÉLEZ, DIEGO IVÁN (2009). “Las marcas del proceso oral y escrito diseñado en el proyecto del nuevo
CPC Chileno”. En: Revista Chilena de Derecho. Vol. 36. N° 3. Chile. pp. 621-661.
14 CRUZ ARENCHART, SERGIO (2008). “La oralidad en la justicia. El caso brasileño”. En: Revista Ius et Praxis. Vol.
14. N° 2. Tácala, Chile: Universidad de Tácala, pp. 127-145.
15 RAMOS MÉNDEZ, FRANCISCO (2005). El sistema procesal español. Barcelona: Atelier Libros Jurídicos, pp. 223
y ss.
16 Colombia, Ley 1285 de 2009.
17 Colombia, Corte Constitucional (2011), Sentencia C-577, Bogotá.
18 Colombia, Código General del Proceso, art. 1°.
14
derecho sustancial sobre el procesal y la diversidad cultural y étnica. Este Código regula
unos procesos que permiten tutelar en forma suficiente los derechos subjetivos de los
individuos, pero tiene en gran valía el impacto que las decisiones van a tener sobre la
comunidad. Regula la materia civil, comercial, de familia, agraria, ya sea ante jueces o
ante autoridades administrativas y es referente para los procesos laborales,
administrativos y de cualquier otra naturaleza. En esa medida es un Código General del
Proceso19
”.
Por otra parte, en lo referente a su aplicación como herramienta en la solución de los
litigios de los ciudadanos ventilados en la jurisdicción civil, comercial, agraria, de
familia e infancia; parte de una etapa escrita y se concluye con una etapa oral por
audiencias, veamos:
(i) Una etapa inicial de demanda y contestación esencialmente escrita; (ii) Una etapa
oral intermedia de audiencia de conciliación, saneamiento y control de legalidad,
interrogatorio de las partes, fijación de hechos y decreto de pruebas; y (iii) Una etapa oral
final de práctica de pruebas, alegaciones y sentencia20
.
En consecuencia, esta delineado en un sistema escrito en su etapa inicial y se desarrolla
posteriormente por una etapa oral por audiencia, lo cual por supuesto no lo hace en
marcase en un sistema oralidad puro.
Por otra parte, este nuevo estatuto procesal tiende a erradicar el formalismo contenido
en el actual Código de Procedimiento Civil y para cual establece, entonces:
“Este estatuto procesal flexibiliza y simplifica los procedimientos y acaba con numerosos
obstáculos que impiden el acceso a la justicia y la materialización de los derechos de los
ciudadanos. Así por ejemplo, se prevé la presentación de la demanda en formatos, con
menos requisitos formales y se consagra una amplia presunción de autenticidad de
documentos, pruebas y memoriales, ritualismos que solo trámites innecesarios han
generado y muchas veces, injusticias al momento de adoptarse las decisiones finales de
los proceso (sentencias)”21
.
Esto refuerza el enfoque el constitucional, que consiste en que el derecho procesal esta
para garantizar la tutela de los derechos del ciudadano; reitera el principio de reconocer
19 Colombia, Gaceta del Congreso N° 119 (2011). Bogotá: Imprenta Nacional, p. 93.
20 Ibídem.
21 Ibídem.
15
la prevalencia del derecho sustancial sobre el procesal, de donde se concluye que, el
operador jurídico deberá tener en cuenta esta bitácora.
Es importante destacar las innovaciones que ofrece este estatuto:
“Trae nuevas instituciones y procedimientos verdaderamente novedosos en Colombia.
Hay muchos ejemplos: proceso monitorio para facilitar el acceso a la justicia a quienes no
tienen un título ejecutivo, notificaciones y emplazamientos más agiles y con menos
trámites, carga dinámica de la prueba, pruebas de oficio, medidas cautelares
innominadas, amplias y según las necesidades del proceso, expediente electrónico
(subrayo nuestro), prueba pericial sustentada en audiencia por el perito, juramento
estimatorio para valorar las pretensiones y con las consecuencias procesales que ello
acarrea, inspección judicial, pruebas anticipadas, ejecución provisional de sentencias de
primera instancia (efecto devolutivo en la apelación de los fallos judiciales), entre otras
instituciones que sufren un giro significativo en esta nueva concepción del
procedimiento civil en Colombia, muy a tono con las tendencias a nivel internacional”22
.
Por último, siguiendo la corriente publicista es importante resaltar que el CGP tiene
como base fomentar el principio de la paz con justicia social:
“Este Código fomentará la paz y la justicia social, porque sólo con procesos judiciales
accesibles y eficaces y con decisiones oportunas se fomenta la paz social y la justicia. El
acceso a la justicia no puede ser considerado simplemente como un ingreso, que sería un
criterio parasitario y burocrático, sino entendido como la acción de llegar a gozar de una
justicia que tenga calidad y se concrete en una sentencia justa y pronta. Es justa, cuando
se le da la razón a quien la tiene desde el punto de vista del derecho y es pronta cuando la
decisión se adopta en un término razonable para que pueda ser efectiva.
”Como desarrollo de lo anterior, se consagran causales muy precisas que permiten
rechazar e inadmitir la demanda, pero ese pronunciamiento debe ser proferido dentro
de un término que debe ser cumplido. Desde el primer momento el Estado debe ejercer,
a través del órgano judicial, una tutela racional, que jalonada hacía el acceso a la
justicia le permita inmediatamente y sólo por las causales indicadas y nada más que
por ellas, adoptar las conductas ya señaladas”23
.
22 Ibídem.
23 Ibídem.
16
En conclusión en el derecho procesal contemporáneo se destacan varias teorías a tener
en cuenta la garantista y la publicista; y por otra parte se van a dar dos modelos el
adversarial y el inquisitivo24, en los cuales necesariamente hay que encausar el actual
CGP. En consecuencia, entendiendo estos sistemas se sabrá cómo aplicar el CGP.
MAPA DEL MODULO
24 TAFUR Michele (2005), Evidencia en el litigio civil: tradiciones culturales y tendencias teóricas, Señal editorial,
Medellín-Colombia, P, 11 y ss.
17
18
OBJETIVOS
Og
Objetivo general
Fortalecer la capacidad de diálogo y el acercamiento con las
partes, en el marco de la oralidad establecida por el Código
General del Proceso.
Oe
Objetivos específicos
 Potenciar las habilidades y destrezas comunicativas de la
Jurisdicción de Familia.
 Conceptualizar los saberes requeridos para cualificar y
alcanzar la aplicación del Código General del Proceso
expedido para que el ciudadano tenga una herramienta
que le permita acceder a la jurisdicción de familia.
 Fortalecer una postura comportamental y actitudinal que
facilite la práctica de la mediación y concentración, de las
actuaciones judiciales que se cumplirán en forma oral y
por audiencias.
19
Unidad 1
EL CÓDIGO GENERAL DEL PROCESO
COMO HERRAMIENTA DE LA
ACTIVIDAD PROCESAL
Og
Objetivo general
Identificar el contenido filosófico y orgánico de la estructura
del Código General del Proceso y su aplicabilidad, al igual
que reconocerlo como herramienta del poder judicial para
hacer de la administración de justicia, un servicio más cerca,
eficaz y oportuna para el ciudadano.
Oe
Objetivos específicos
 Analizar los principios que rigen el Código General del
Proceso, así como su vigencia en el tiempo.
20
 Contrastar el sistema procesal que adopta y el rol del juez
o jueza en la dirección del proceso.
 Conceptualizar los esquemas procesales descritos para
que el ciudadano acceda a la administración de justicia en
el área de familia.
 Adquirir las herramientas indispensables para gestionar
las actuaciones judiciales en forma oral y por audiencias
1. CONTENIDOS DEL CÓDIGO
Cuando se plantea los contenidos del Código, se hace referencia a las instituciones
jurídicas que lo soportan en su construcción esto es, lo que el cuerpo jurídico procesal va
a regular:
a) Los sujetos de derecho con capacidad de comparecer ante la administración de
justicia.
b) Los derechos a tutelar.
c) El modelo procesal adoptado para hacer efectivo el proceso oral y por audiencia.
d) Está sustentado en las técnicas de la inmediación y concentración.
e) Tiene como objeto restablecer los llamados derechos subjetivos que han sido
vulnerado a las personas; en este caso, los derechos consagrados en la Carta
Política, el Código Civil, Comercial, el derecho Agrario, de Familia e Infancia.
Por lo tanto, cuando se hace referencia a los contenidos, ellos hacen referencia a la
columna vertebral del cuerpo jurídico25
procesal. Para dar inicio a esta unidad es
importante presentar el siguiente caso para que a partir de él se pueda explicar, desde lo
práctico, los contenidos teóricos que se quieren exponer en la presente unidad, y se da
inicio con el siguiente problema que es un fragmento de la novela Caín26
del premio
nobel de literatura, el portugués JOSÉ SARAMAGO.
NOAH VS. LILITH
25 HERNÁNDEZ MARÍN, RAFAEL (2002). Introducción a la teoría de la norma jurídica. 2ª ed. Madrid: Marcial
Pons.
26 SARAMAGO, JOSÉ (2009). Caín. Trad. de Pilar del Rio. Bogotá: Edit. Alfaguara.
21
NOAH está casado con LILITH, viven en la ciudad de NOD, ciudad donde llegó el errante CAÍN
después de haber causado la muerte a su hermano ABEL con sus propias manos, a golpes, con
una quijada de burro que había escondido antes en un matorral, o sea, con alevosa premeditación,
y haber huido del jardín del Edén a trabajar en el Palacio donde habitaba LILITH. Allí se
conocieron y enamoraron; inician unas relaciones sexuales extramatrimoniales, dicha situación la
conocía NOAH por uno de los empleado de su confianza que le había contado. De tales relaciones
sexuales extramatrimoniales LILITH queda embarazada de CAÍN, quien la abandona por más de
diez (10) años. Sin embargo NOAH que es un “…marido consentidor como los que más lo
han sido, NOAH, en todo el tiempo de vida en común, como suele decirse, fue incapaz de
hacerle un hijo a la mujer, y era justamente la conciencia de ese continuo desaire, y tal
vez también la esperanza de que LILITH acabase quedándose embarazada de un amante
ocasional y le diese finalmente un hijo al que poder llamar heredero, lo que le hizo
adoptar, casi sin darse cuenta, esa actitud de condescendencia conyugal que, con el
tiempo, acabaría convirtiéndose en una cómoda manera de vivir (…)”27
. NOAH, diez (10)
años después de haber nacido ENOC a quien reconociera voluntariamente, quiere desconocer su
paternidad con fundamento que padece una impotencia (generan di, que consiste en la falta de
capacidad para poder engendrar); y parte de la base que LILITH le ha dicho la verdad a CAÍN
quien ha regresado a la ciudad después de diez años de estar perdido. El caso lo conocen ustedes
por demanda de impugnación interpuesta por NOAH.
¿Cómo se resolvería esta situación familiar a la luz del nuevo ordenamiento procesal
colombiano?
Para explicar los contenidos temáticos del cuerpo jurídico del Código General del
Proceso, se parte de los sujetos procesales, para luego desarrollar los derechos, para
continuar por el camino de la ritualidad que adoptó para resolver las controversias
llevadas a la administración de justicia y darle paso a la inmediación y concentración; y
concluir con las metas propuestas por el estatuto procesal. Serán estas las cinco
columnas que dimensionan los contenidos del actual CGP.
En la medida que se describen los contenidos del nuevo CGP, se van esbozando los
interrogantes en relación al caso relatado, lo que permite metodológicamente llevar el
hilo conductor de la situación fáctica señalada; por lo tanto, esto permitirá una primera
prueba y es que tanto percepción tiene el juez o jueza en el dominio de los principios de
inmediación y concentración. En consecuencia el caso permitirá desarrollar la presente
unidad.
1.1. PARTES PROCESALES
27 SARAMAGO (2009). Ob. cit., pp. 68 y ss.
22
Por lo general se tiende a confundir sujetos de derechos, sujetos procesales y partes de
un proceso; cuando de derecho procesal se trata son diferentes. De ahí que se haga
necesario diferenciar cada uno de estos sujetos.
Son sujetos de derechos las personas naturales y jurídicas a las que el legislador ha
concedido la capacidad de goce para adquirir derechos y disponer de estos; a contrario
sensu, son sujetos procesales las personas entre las cuales se teje la relación jurídica
procesal como, por ejemplo: las partes, el juez, el Ministerio Público, defensor se familia,
entre otros, mientras que son partes procesales, las personas que debaten entre ellas el
derecho o los derechos tutelados; de donde se concluye que, en este último binomio el
sujeto procesal es el género y las partes son la especie.
El estatuto procesal hace referencia desde un concepto restringido a las partes y desde
un concepto amplio a los sujetos procesales, en este caso cuando señala que tienen
capacidad para comparecer ante un proceso. De donde se concluye que, desde el punto
de vista del derecho procesal partes y sujeto procesales son dos instituciones diferentes.
Según el CGP son partes:
a) Toda persona natural o jurídica.
b) Los patrimonios autónomos y los concebidos a quienes se le anticipa su
personalidad en defensa de sus derechos.
De lo anterior se concluye que para el CGP son partes procesales, todas aquellas
personas que pueden adquirir y disponer de derechos subjetivos, y por supuesto se les
has vulnerado tales derechos; ellas entonces si esto ha pasado podrán acudir ante la
administración de justicia personalmente o por intermedio de sus representantes
tendiente a que se les restablezcan sus derechos; de ahí que, para el CGP son partes
procesales todo sujeto de derecho civil o comercial que el Estado ha otorgado capacidad
para adquirir o disponer de derechos fundamentales o prestacionales y estos han sido
vulnerados.
¿Qué es lo que el CGP denomina parte en un proceso? A la persona natural o jurídica
que accede a la administración de justicia para que se le tutele un derecho fundamental
o prestacional, consagrado en la Constitución Política o Códigos, llámese Civil,
Comercial, de Infancia y Adolescencia, Laboral etc., en los cuales se encuentran
glorificados tales derechos. Por tales razones, solo podrán ser parte en un proceso
judicial, la persona que se presenta ante la administración de justicia a que se le tutele
un derecho que le ha sido vulnerado.
23
Por lo tanto es parte procesal, la persona que la ley procesal habilita por tener aptitud
para llevar actos procesales, sea por sí misma o por representación, aptitud procesal en
la que se funde la capacidad de goce y ejercicio, condicionada esta última a la capacidad
material y formal; la primera hace referencia a la mental, y la segunda se centra en las
personas naturales y consiste en que han llegado a la mayoría de edad. En lo que tiene
que ver con las personas jurídicas y los patrimonios autónomos, están sujetas a que sean
siempre representadas.
Las partes acudirán ante la administración de justicia a:
a) Exigir ante los jueces y juezas el amparo o restablecimiento de sus derechos
fundamentales y prestacionales, motivo por el cual los derechos fundamentales
de las partes procesales se erigen como un límite necesario para el correcto
desempeño de la actividad judicial28
.
b) A recibir de los jueces y juezas la atención oportuna y humana de sus
pretensiones en condiciones de igualdad y dentro de un diálogo democrático.
c) A gozar, en condiciones de igualdad, del tratamiento procesal adecuado con
sujeción a la ritualidad preestablecida y con plena observancia de las garantías
sustanciales y procesales previstas en la Constitución y en las leyes.
d) A obtener, en un tiempo razonable, un pronunciamiento judicial que resuelva su
reclamación.
e) La de alcanzar, en cuanto sea posible, el cumplimiento efectivo de la decisión
judicial29.
De lo anterior nace el siguiente interrogante teniendo en cuenta el caso narrado: Según
los hechos facticos relatados en el caso y continuando con los contenidos del actual CGP
¿Es Lilith, sí o no, parte en el presente proceso que adelanta Noah?
Si las partes concurren a la administración de justicia, lo ideal es contar con un
procedimiento que oriente sus pretensiones, este procedimiento debe ser oportuno,
ágil y eficaz; situación que prescribe el actual CGP dentro del modelo de la oralidad y
por audiencias, propuesta que según el código debe garantizar una solución pronta de
las controversias presentadas ante el poder judicial. De ahí entonces que, el CGP
28 Colombia, Corte Constitucional (2012), Sentencia T-656, Bogotá.
29 Colombia, Gaceta del Congreso N° 261 (2012). Bogotá: Imprenta Nacional.
24
proponga que el proceso oral y por audiencias30
agilice los procedimientos en tiempo
real para las partes31
.
Uno de los presupuestos esenciales de todo Estado social de derecho es que debe contar
con una administración de justicia eficaz y oportuna, que el ciudadano o ciudadana
sientan que se protegen y se hacen efectivos sus derechos, libertades y garantías. Lo cual
implica, que el ciudadano tenga plena confianza en el servicio que presta la
administración de justicia.
Por otra parte se debe definir igualmente las obligaciones y los deberes que le asisten a
la administración y a cada una de las partes32
. De ahí que, en un Estado social de
derecho los ciudadanos deben contar con una administración de justicia dónde dirimir
sus conflictos con prontitud.
Si las partes cuenta con tal confianza procesal, concurren al poder judicial a exponer y
controvertir con plenas garantías las tesis que suscitaron el litigio judicial, con aras a
lograr la razón, de donde se puede señalar que el propósito esencial de las partes en
todo proceso judicial; es que este proceso le pueda garantizar sus derechos y pueda
lograr la razón; en consecuencia, las actuaciones judiciales deben estar en capacidad de
garantizar al ciudadano las posibilidades de que a estas, puedan direccionar el
reconocimiento de sus derechos fundamentales o prestacionales debatidos en el litigio.
Por lo anterior surge un segundo interrogante: ¿Puede, sí o no, Caín ser parte en el
proceso iniciado por Noah según lo contemplado en el estatuto procesal?
El siguiente esquema distingue partes y sujetos procesales:
PARTES SUJETOS DEL PROCESO
Personas naturales Órgano judicial
Personas jurídicas Ministerio público
Patrimonios autónomos Defensor de Familia
Litisconsortes facultativos Auxiliares de la justicia
Litisconsortes necesarios
Litisconsortes cuasi-necesarios
Representantes de personas Natural o Jurídica
30 Colombia, Código General del Proceso, art. 3°.
31 Colombia, Gaceta del Congreso N° 119 (2011). Bogotá: Imprenta Nacional.
32 Colombia, Corte Constitucional (1996), Sentencia C-037, Bogotá.
25
Concebido o el que está por nacer
Terceros en coadyuvancia y de oficio
Fuente: El CGP.
A continuación se indagará que derechos de las partes, pueden ser objeto de un litigio, y
que el CGP regula, partiendo de la base que a un ciudadano o ciudadana le asistan el
derecho fundamental o prestacional. Por lo tanto entre estos dos derechos se identificara
cuál de los dos está consagrado en el actual Código General.
1.1.1. DERECHOS
Se explicarán los derechos subjetivos desde el marco de la Constitución Política,
partiendo de la base que hoy existen dos corrientes contradictorias en cuanto hace
referencia a este tipo de derechos: la primera, que es la corriente tradicional que pregona
por la existencia de los llamados derechos subjetivos y defendida por la dogmática
civilista colombiana33
; la segunda, que niega la existencia de tales derechos y es
defendida por una corriente sociológica34. El CGP reseña la primera35, pero esto no será
la discusión en el presente texto.
La Constitución Política de Colombia establece que es un fin esencial del Estado (art. 2°)
servir a la comunidad y garantizar la efectividad de los principios, derechos y deberes
establecidos en ella, así como también la convivencia pacífica y un orden social justo,
siendo deber de las autoridades el cumplimiento de dichos fines; por estas razones,
nace para el Estado una obligación de hacer, que consiste en garantizar un sistema de
administración de justicia eficiente.
A partir de lo afirmado, se debe entender que existe un catálogo de deberes que debe
cumplir el Estado entre ellos el acceso que debe tener el ciudadano a la administración
de justicia y dentro de un esquema procesal, dándole entonces este acceso a la
administración la categoría de derecho fundamental de toda persona a un debido
proceso, el cual le sirve de guía al Estado, para garantizar los derechos fundamentales36
,
derechos desarrollados en los cuerpos jurídicos sustanciales.
Lo anterior da lugar al siguiente interrogante ¿Qué derechos fundamentales se le están
violando a Noah? ¿Cuáles derechos fundamentales y prestacionales se le violan a Enoc?
33 VALENCIA ZEA, ARTURO y ORTIZ MONSALVE, ÁLVARO (2006). Derecho Civil. T. I. Parte General y Personas.
16ª ed. Bogotá: Edit. Temis, pp. 266 y ss.
34 ROSS, ALF (1997). Sobre el derecho y la justicia. 2ª ed. Buenos Aires: Edit. Universidad de Buenos Aires, pp.
216 y ss.
35 Colombia, Gaceta del Congreso N° 119 (2011). Bogotá: Imprenta Nacional.
36 Colombia, Código General del Proceso, art. 11.
26
1.1.1.1. Derechos fundamentales
El Código General del Proceso se centra en reglar la pretensión de los derechos
fundamentales de las partes procesales, cuando estos han sido vulnerados; establece los
dispositivos para que el ciudadano acuda al Estado para que le tutele el derecho
subjetivo. De donde se concluye que, el CGP establece los lineamientos por los cuales el
ciudadano o ciudadana estén en aptitud para realizar actos procesales en el reclamo de
tales derechos.
Si bien es cierto el CGP no hace una relación exhaustiva de los llamados derechos
subjetivos y no está en capacidad de hacerlo; partiendo de la base, que éstos están
garantizados en las normas sustanciales, lo que si presenta el CGP es el diseño de los
lineamientos para que el ciudadano acceda a la administración de justicia y se le tutele
sus derechos subjetivos, señalando las autoridades competentes, la forma de presentar
las peticiones, los anexos que deben contener y cuáles son las etapas procesales a seguir,
con lo cual el Estado organiza la estructura jurisdiccional37
para administrar justicia. Por
lo tanto, se establece una herramienta procedimental que oriente la forma en que el
ciudadano de acudir a la administración de justicia hacer efectiva sus pretensiones.
La pretensión de tutela del derecho del ciudadano debe encausarse en los parámetros
del debido proceso (art. 29 de la norma superior), entendiendo que debe seguirse el
procedimiento establecido en la ley procesal, garantizando su estabilidad y permanencia
hasta tanto el proceso que se inició en virtud de dicha ley termine. En consecuencia, el
CGP consagra para el ciudadano el derecho fundamental de acceder a la administración
de justicia garantizado por el Estado.
A esta altura del desarrollo del presente texto nace el siguiente interrogante desde el
ámbito procesal: ¿Cuál será el derecho subjetivo que tendrá Enoc en el litigio
adelantado por Noah?
Por otra parte, el CGP establece el derecho al ciudadano de conocer su juez natural que
debe tramitar su proceso cuando aquel accede a la administración de justicia, servidor
público que hará el recaudo probatorio, teniendo en cuenta el tramite autorizado y el
cual garantizara su derecho de contradicción y tomara la decisión en sentencia judicial.
De ahí que, la exigencia del juez natural hace del proceso por oralidad y por audiencias
intuito personae; partiendo de la base que será el juez o jueza que conoce de la audiencia
de instrucción y juzgamiento el que tendrá que decidir el litigio.
37 Colombia, Estatuto de la administración de justicia Ley 1285 de 2009.
27
Lo anterior da lugar al siguiente interrogante: ¿En una situación hipotética se violara sí
o no el derecho al debido proceso de Noah o Enoc si en la etapa de la audiencia de
juzgamiento, una vez practicado el recaudo probatorio, se presentó la calamidad de que
a uno de los apoderados le da un infarto, situación que obliga al juez a suspender la
audiencia y por circunstancias ajenas al poder judicial se reanuda la audiencia con otro
juez o jueza diferente al que conoció el proceso?
En el desarrollo del debido proceso debe observarse que los derechos objeto de tutela
jurisdiccional estén dentro de los parámetros de la protección, siguiendo los siguientes
postulados:
a) Principio de buena fe (CP., art. 83).
b) Prohibición a las autoridades de exigir requisitos no establecidos en la Ley (ibídem, art.
84).
c) Aplicación inmediata de los derechos fundamentales (ibídem, art. 85).
d) Garantía de recursos, acciones y procedimientos para la protección de los derechos de las
personas (ibídem, art. 89).
e) Bloque de constitucionalidad (ibídem, art. 93).
f) Administración de justicia como función pública (ibídem, art. 228).
g) Acceso a la justicia (ibídem, art. 229).
h) Obligatoriedad de la ley y establecimiento de criterios auxiliares de interpretación
(ibídem, art. 230).
i) Jurisdicción ordinaria (ibídem, arts. 234 y 235).
Concluido el estudio de los derechos subjetivos, se dará paso en el próximo subcapítulo
a la disertación de los Derechos Económicos, Sociales y Culturales, denominados
también derechos prestacionales. Lo que sigue será explorar que caminos tendrán la
exigencia de tales derechos partiendo de la base que el CGP no se consagro un proceso
espacial para estos.
1.1.1.2. Derechos prestacionales
Se sabe de antemano que entre los derechos civiles y políticos; y los derechos
económicos, sociales y culturales existen algunas diferencias de grado, que muchas
veces se ven reflejadas en algunas obligaciones del Estado, en especial cuando se tratan
de las obligaciones de hacer y se describen rasgos característicos de un derecho; sobre
todo cuando se presenta reclamo por parte de un sujeto de derecho, lo cual prueba que
la diferencia es de matiz; lo cual nos permite inferir que, sus diferencias están entonces
28
cuando nace la obligación para una persona y en el sujeto a quien hay que reclamar el
derecho, que en la mayoría de los asuntos se trata del Estado.
Tenemos entonces que cuanto se trata de los derechos civiles, las partes tienen el
procedimiento reglado para tal pretensión; mientras que cuando se refieren a los
derechos prestacionales, no hay un proceso reglado en el nuevo CGP. De donde se
concluye que, el CGP no establece un procedimiento para los derechos prestacionales.
Lo que muestra que en lo referente a los derechos prestacionales su tutela, está ausente
de la estructura del Código General del Proceso, en tal sentido no hay un desarrollo
procesal para su trámite, como sí existe para los derechos subjetivos. Lo cual significa
que, el CGP tiene establecido la ritualidad procesal para los derechos subjetivos, no así
para los derechos prestacionales.
En ese orden de ideas nace el presente interrogante: ¿Podrá sí o no el Juez o Jueza, si
observa que existe un derecho prestacional no tutelado a Enoc, proceder de oficio a
tutelar dicho derecho?
Sin embargo los profesores ABRAMOVICH y COURTIS han señalado:
“(…) el poder judicial, por sus características institucionales y por el lugar que ocupa en
la distribución de funciones dentro del Estado, no está llamado a ser el principal
protagonista a la hora de hacer efectivos de los derechos económicos, sociales y
culturales, tarea que corresponde primeramente a los denominados poderes políticos. Sin
embargo, si resulta provocado adecuadamente, puede ser un poderoso
instrumento de formación y al mismo tiempo de desarticulación de algunas
políticas en el área social, con impacto directo en la vigencia de aquellos
derechos”38
(subrayado fuera del texto).
La falta de estructurar y garantizar procesalmente dichos derechos prestacionales en el
nuevo Código General del Proceso, no impide que los jueces puedan hacer justiciables
tales derechos. Como lo señalan los autores citados39
, se necesita entonces de jueces
creadores e imaginativos, aptos para llevar a cabo la tutela judicial de dichos derechos.
38 ABRAMOVICH, VÍCTOR y COURTIS, CHRISTIAN (2004). Los derechos sociales como derechos exigibles. 2ª ed.
Madrid: Editorial Trotta, p. 118.
39 ABRAMOVICH y COURTIS (2004). Ob. cit., p. 46.
29
A raíz de lo señalado nace el presente interrogante ¿Podrá sí o no un juez o jueza, si se
presenta la siguiente hipótesis en la cual se palpa la violación de un derecho
prestacional de Lilith, Noah, Enoc o Caín, tutelar tal derecho, verbigracia, el derecho a
la educación de Enoc?
Sin embargo el derecho procesal contemporáneo tiende a garantizar el reclamo de tales
derechos; de hecho en Colombia existe la acción de tutela, la acción de
inconstitucionalidad y las acciones de cumplimiento, entre otras, lo que demuestra que
lejos de la omisión que hace el nuevo Código General del Proceso, los ciudadanos y
jueces seguirán contando con estas acciones como mecanismos procesales, para hacer
que el Estado cumpla con los derechos prestacionales por vía judicial y por supuesto
también se requiere de un esfuerzo imaginativo40
que involucre nuevas formas de
utilizar los mecanismos procesales tradicionales; por lo tanto, se necesitara de un cierto
activismo judicial que incluya creatividad y que permitan encauzar los reclamos de los
ciudadanos frente a los poderes públicos de los citados derechos.
Ejemplo de esto encontramos como los jueces han logrado que el Estado suministre
medicamentos a los enfermos41
, derecho a la vivienda digna42
, proveer agua potable a la
comunidad43
, extender la cobertura de un beneficio educativo44
o asistencial a un grupo
excluido45
, obligar al Estado a conceder la pensión a una persona como mínimo vital46
, a
modificar la estructura del transporte para que puedan beneficiarse los discapacitados,
entre otros derechos relevantes.
En conclusión, las acciones judiciales tipificadas en el Código General del Proceso
fueron pensadas más para la protección de los derechos subjetivos e individuales y
civiles, dejando a un lado los derechos sociales, económicos y culturales; de donde se
infiere que le corresponde al juez o jueza, ante los reclamos de los derechos
prestacionales por los ciudadanos, ser un juez activo47
e imaginativo, para conceder o
negar tales derechos.
40 Ibídem.
41 Colombia, Corte Constitucional (1998), Sentencia T-304, Bogotá.
42 Colombia, Corte Constitucional (1995), Sentencia T-251, Bogotá.
43 Colombia, Corte Constitucional (2012), Sentencia T-312, Bogotá.
44 Colombia, Corte Constitucional (1994), Sentencia T-236, Bogotá.
45 Colombia, Corte Constitucional (1992), Sentencia T-533, Bogotá.
46 Colombia, Corte Constitucional (1999), Sentencia T-606, Bogotá.
47 VARGAS HERNÁNDEZ, CLARA INÉS (2003). La garantía de la dimensión objetiva de los derechos fundamentales y
la labor del juez constitucional colombiano en sede de acción de tutela: El llamado «Estado de cosas
inconstitucional»”. En: Revista del Centro de Estudios Constitucionales. Año 1. Nº 1. Santiago de Chile:
Universidad de Talca, pp. 203 a 228.
30
De todas maneras se puede afirmar que todo derecho vulnerado, sea un derecho
subjetivo o prestacional, cuando el ciudadano acuda ante el juez o jueza, exhorta una
obligación positiva o negativa para el Estado, de lo cual nacen cuatro niveles de
obligaciones48 que son:
a) La obligación de respetar, la cual se define por el deber del Estado de no ingerir,
obstaculizar o impedir el acceso al goce de los bienes que constituyen el objeto
goce del derecho.
b) La obligación de proteger, que va encaminada a impedir que terceros interfieran,
obstaculicen o impidan el acceso a los bienes objeto del derecho.
c) La obligación asegurar, que consiste en que el titular del derecho acceda al bien
cuando no puede hacerlo por sí mismo.
d) La obligación de promover, que consiste en el deber de generar condiciones para
que los titulares del derecho accedan al bien49
.
1.1.2. MODELO PROCESAL MIXTO
El Estado colombiano, con fundamento en una visión sociológica de su administración
de justicia, donde muestra que cuando un ciudadano presenta una petición ante el
poder judicial para que sea resuelta la vulneración de un derecho subjetivo, éste tarda
para resolver la controversia (1.346) días, lo cual equivale al doble del tiempo promedio
que tardan esta misma situación en los demás países de América Latina y del Caribe y
África Subsahariana que se encuentran en (708) días.
La administración de justicia colombiana en la resolución de los conflictos solo es
superada por la administración de justicia India la cual tarda (1.420) días, Bangladesh
(1.442), Guatemala (1.459), Afganistán (1.642), Guinea-Bissau (1.715) y Suriname
(1.715)50
; de donde se concluye que, la administración de justicia colombiana es una de
las más demoradas del mundo en la solución de las controversias que los ciudadanos
presentan.
Este panorama está acompañado por un informe del Banco Mundial:
48 ABRAMOVICH, VÍCTOR y COURTIS, CHRISTIAN (2009). “La exigibilidad de los derechos”. En: La protección
judicial de los derechos sociales. Serie Justicia y Derechos Humanos, Neo constitucionalismo y Sociedad,
COURTIS CHRISTIAN y SANTAMARÍA RAMIRO (eds.). Quito, Ecuador: Ministerio de Justicia y Derechos
Humanos, pp. 6 y ss.
49 Ibídem.
50 Colombia, Gaceta del Congreso N° 261 (2012). Bogotá: Imprenta Nacional.
31
“lo más preocupante son los resultados en relación con el (…) de ¿celeridad? que
tiene que ver con el tiempo que se demora una persona en el país para resolver
judicialmente la disputa tipo o modelo del Doing Business, calculado desde la
presentación de la demanda en el juzgado hasta el momento del pago efectivo al
acreedor. En efecto, según el mismo estudio Doing Business 2011, Colombia ocupa
en el contexto mundial el puesto 178 entre 183 países, siendo entonces la justicia
colombiana, la sexta más lenta del mundo y la tercera más lenta en América y el
Caribe. Dicha posición fue confirmada en el estudio Doing Business 2012, según el
cual Colombia se encuentra en el puesto 177 entre 183 países (séptima justicia más
lenta del mundo y la tercera más lenta en América y el Caribe)”51
.
Según el Consejo Superior de la Judicatura en sus informes señala que la congestión
judicial presenta indicadores muy preocupantes y así se reflejó en la exposición de
motivos que sustentan la necesidad de un nuevo procedimiento judicial para el
ciudadano al describir que:
...de acuerdo con los datos publicados por la Sala Administrativa del Consejo Superior de la
Judicatura, son los siguientes:
TABLA N° 1
Inventario de procesos por jurisdicción en Colombia
Año 2009
Jurisdicción
Inventario inicial
a 1° de enero de 2009
Inventario final
a 31 de diciembre de 2009
N° de Procesos N° de Procesos
Administrativa 243.444 243.699
Constitucional 266 386
Disciplinaria 28.160 30.953
Ordinaria 2.788.175 2.641.710
Total 3.060.045 2.916.748
Fuente: Consejo Superior de la Judicatura.
TABLA N° 2
51 Ibídem.
32
Inventario de procesos por jurisdicción en Colombia
Año 2010
Jurisdicción
Inventario Inicial
a 1° de enero de 2010
Inventario Final
a 31 de diciembre de 2010
N° de Procesos N° de Procesos
Administrativa 228.218 229.333
Constitucional 289 341
Disciplinaria 32.135 36.346
Ordinaria 2.625.237 2.626.242
Total 2.885.879 2.892.262
Fuente: Consejo Superior de la Judicatura.
TABLA N° 3
Inventario de procesos por jurisdicción en Colombia
Año 2011
Jurisdicción
Inventario Inicial
a 1° de enero de 2011
Inventario Final
a 30 de septiembre de 2011
N° de Procesos N° de Procesos
Administrativa 228.256 184.481
Constitucional 408 433
Disciplinaria 35.739 36.461
Ordinaria 2.412.388 2.118.236
Total 2.676.791 2.339.611
Fuente: Consejo Superior de la Judicatura.
Según la lectura que se hacen de los anteriores datos son: primero, que las jurisdicciones
administrativa, constitucional, disciplinaria y ordinaria cuenta con un inventario a
septiembre 30 de 2011 de (2.339.611.00) procesos pendientes de decisión; segundo, que la
jurisdicción ordinaria es la que más procesos pendientes tiene para la toma de
decisiones, con un inventario de (2.118.236) procesos; lo que muestra que en Colombia
no existe una cultura de solución de conflicto extrajudicial, originando una demanda
33
mayor en el poder judicial, lo cual genera congestión y demora en la tramitación de los
litigios.
Situación que tienen en cuenta los ponentes del proyecto del Código General del
Proceso, para justificar entonces su trámite:
“(…) claro que la provisión de una justicia ágil, cuyo acceso sea garantizado para todos,
y que sea efectiva en la solución de la controversia mediante un proceso judicial de
duración razonable es un clamor ciudadano legítimo. No se trata solamente de
garantizar el acceso a la justicia sino el derecho a que, como resultado de este, se obtenga
una decisión judicial en un término prudencial y a través de un proceso de duración
razonable, como bien lo establece el artículo 2° de este proyecto de ley de Código General
del Proceso.
”Tanto para el ciudadano como para la plena realización del Estado Social de Derecho, es
de gran importancia la existencia de un conjunto de reglas que no solo regulen la forma
como deben conducirse los procedimientos judiciales, sino que también establezcan
procedimientos que hagan efectiva la solución de controversias bajo una óptica
garantista de derechos y en un tiempo de duración razonable”52
.
Para alcanzar un procedimiento judicial más efectivo en la solución de las controversias,
por la cual acuden los ciudadanos a la justicia ordinaria y que las controversias se
solucionen en un menor tiempo posible, era necesario reformar el actual sistema
procesal civil y enfocarse en siete estrategias fundaméntales53
:
a) Adoptar un nuevo código procesal que condense el mejoramiento de la
administración de justicia teniendo en cuenta la experiencia de la justicia procesal
en otros países.
b) Que con él se logre erradicar los factores normativos y administrativos que
dificultan la eficacia y pronta función jurisdiccional, teniendo en cuenta la
experiencia de los juzgados pilotos en oralidad que se encuentran bajo el marco
del régimen procesal vigente.
c) Que la estrategia apunte a “corregir las prácticas indebidas, enquistadas en las
estructuras procesales actuales, que entorpecen el avance adecuado de la actividad
procesal”54
.
52 Ibídem.
53 Ibídem.
54 Ibídem.
34
d) Que se tendiera a unificar los procedimientos en los asuntos declarativos y
ejecutivos para lograr hacer más sencillos los trámites judiciales.
e) Modernizar el procedimiento teniendo en cuenta los adelantos tecnológicos para
la ejecución de la actividad judicial.
f) Aprovechar los desarrollos jurisprudenciales en procesal que han adoptado la
Corte Constitucional, la Corte Suprema de Justicia y el Consejo de Estado, e
incorporarlos a la nueva normatividad procesal.
g) Integrar la legislación que en materia de procedimiento se encuentra dispersa,
que ha sucedido a la expedición del Código de Procedimiento Civil desde 1970.
Lo que muestra que la actual reforma está fundamentada en siete retos que la justifican,
por lo tanto, será estos retos lo que espera los ciudadanos de la prestación del servicio
de la administración de justicia.
Lo anterior bajo el ropaje del principio de paz con justicia social, en el cual se quiere
alcanzar un juicio civil más humano y acorde con los postulados que gobiernan las
legislaciones procesales modernas, inspirado en un procedimiento mixto55
, el cual inicia
con una etapa escrita; pero en su desarrollo las actuaciones debe predominar la oralidad
como sistema más conveniente para el adelantamiento de los procesos judiciales, con
miras a prohijar una justicia más pronta y eficaz, en la cual prevalece la inmediación y la
concentración en el proceso por audiencias; lo que permite inferir que, con la oralidad
los ciudadanos o ciudadanas van a ver reflejada la pronta solución de sus peticiones
ante la jurisdicción ordinaria y de familia.
Por otra parte, está inspirado en el mandato axiológico plasmado en la Ley 1285 de 2009,
que reformó la Ley Estatutaria de la Administración de Justicia 270 de 1996, en la cual el
principio la oralidad se proyecta como una norma cuyo alcance puntual debe ser
definido por el Legislador de acuerdo con las características y necesidades de cada
procedimiento en particular56
.
De ahí que tal principio haya inspirado al legislador a expedir el actual Código General
del Proceso, en donde predomina la oralidad, lo que obedece a que todo ciudadano o
ciudadana tiene como derecho fundamental tener un proceso ágil y sin retrasos
indebidos57
, lo cual se plasma en
55 Colombia, Gaceta del Congreso N° 119 (2011), Bogotá: Imprenta Nacional, p. 93.
56 Colombia, Corte Constitucional (2008), Sentencia C-713, Bogotá.
57 Ibídem.
35
“(…) los postulados de una justicia pronta, cumplida y eficaz en la solución de fondo de
todos los asuntos que se someten a su conocimiento, armonizan con la Constitución en
cuanto se orientan a hacer efectivo el derecho de acceso a la administración de justicia, al
punto que dispone que los términos procesales serán perentorios y de estricto
cumplimiento por parte de los funcionarios judiciales”58.
Esta circunstancia hace constitucionalmente legítimo que los servidores públicos que
tienen a su cargo el ejercicio de administrar justicia asuman el compromiso de resolver
los asuntos de naturaleza conflictiva en forma pronta, cumplida y eficaz, razón por la
que el juez o jueza necesita de unas herramientas procesales que le permitan cumplir
con dicha labor, qué mejor que estableciendo un procedimiento donde impere la
oralidad.
Para concluir, así lo avaló la Corte Constitucional al hacer el estudio de la actual reforma
a la Ley Estatura de la Administración de Justicia59
:
“Oralidad en las actuaciones judiciales (…) con ella se pretende propiciar condiciones
indispensables para imprimir celeridad al trámite de las actuaciones propias de los
diferentes procesos, con miras a superar la congestión judicial que constituye uno de los
más graves problemas de la administración de justicia, y garantizar con ello la
protección y efectividad de los derechos de los asociados, en cuanto concierne a la
convivencia social, al orden justo y más específicamente al acceso a la administración de
justicia, consagrado como derecho fundamental en el artículo 229 Superior.
”La implementación de la oralidad constituye un mecanismo razonablemente
encaminado al logro de la pretendida celeridad en la administración de justicia,
favoreciendo la inmediación, acercando el juez a las partes y generando condiciones que
propicien la simplificación de los procedimientos, (…) Además, pone en evidencia la
necesidad de adoptar nuevos estatutos legales para ajustar los actuales, que consagran
procedimientos prevalentemente escritos, para señalar la forma como habrán de llevarse
a cabo, en cada especialidad, las audiencias y demás diligencias dentro de un nuevo
esquema (…)”.
En conclusión el CGP establece un modelo procesal mixto donde se inicia con una etapa
escrita, pero en las actuaciones posteriores predomina la oralidad y por audiencias. Lo
que significa que no es un procedimiento ciento por ciento oral, se encuentra
58 Ibídem.
59 Ibídem.
36
estructurado entre una parte escrita y otra oral, esta última como predominante en la
estructura procesal.
1.1.2. TECNICAS DE LA INMEDIACIÓN Y CONCETRACIÓN
Parte el Código General del Proceso que “el juez deberá practicar personalmente todas las
pruebas y las demás actuaciones judiciales que le correspondan60
”, es decir que es el juez o
jueza los responsables directos de la dirección del proceso una vez se inicien las etapas
procesales, lo cual significa que el modelo implementado es el de la racionalidad del
trabajo del juez o jueza para satisfacer la necesidad de estructurar el trabajo
jurisdiccional, de tal modo que cada proceso asumido por el juez o jueza, en lo referente
a las etapas procesales, sean asumidas por ellos cambiando así la imagen de un juez
lejano y distante de las partes, aparentemente situado al final de los dilatados trámites
procesales, tras los cuales en muchas ocasiones resulta difícil que se perciba el real
interés y esfuerzo de los jueces, lo que el Código General del Proceso denomina reglas
de la inmediación y concentración, materializadas por un proceso oral y por audiencias,
que consiste en:
“(…) un diseño formal oral y concentrado del proceso civil, sostenido efectivamente en
esta implicación inicial y permanente del juez con la causa, sin intermediarios, ha de
constituir un importante reto para los jueces al imponerles un profundo cambio de
hábitos, viéndose éstos forzados a abandonar su habitual distancia generada y
fomentada, no caben dudas, por un modelo escrito reconocido multiplicador de la
intermediación y de la dispersión procesal (…)”61.
La inmediación y la concentración acompañan un nuevo modelo de juez o jueza,
asumiendo la posición mucho más cercana al proceso, a las partes y a la práctica de las
pruebas, desterrando el pretérito rol de juez o jueza lector, presentándose entonces una
metamorfosis en la actividad judicial al convertir al juez o jueza en un servidor de
justicia visible y partícipe en el proceso, mutación que viene impuesta por las
concepciones más racionales del Derecho Procesal contemporáneo, recogido en las tres
últimas décadas en los ordenamientos procesales civiles de América Latina como de
Europa.
Así quedo ratificado en la exposición de motivos, al señalarse que con la expedición del
Código General se apostaba a una mayor visibilidad del juez o jueza frente a la
60 Colombia, Código General de Proceso, art. 6°.
61 PALOMO VÉLEZ, DIEGO (2005). “Proceso civil oral: ¿qué modelo de juez requiere?”. En: Revista de Derecho.
Vol. XVIII. Nº 1. Valdivia. pp. 171-197.
37
comunidad jurídica, tendiendo a la inmediación especialmente en la conducción de las
diligencias y práctica de pruebas62
. Por lo tanto, se tiene como fin robustecer el rol del
juez o jueza como directores del proceso.
Esto no significa que las partes se transformen en sujetos pasivos en las etapas
procesales; es conocido que en los procesos civiles se persigue la tutela de derechos e
intereses legítimos de determinados sujetos de derechos, por lo que le asiste a ellos la
iniciativa procesal, la configuración y determinación del objeto del juicio procesal o
impulso de la teoría del caso63
, en donde las cargas atribuidas a ellos, y su lógica
diligencia para obtener la tutela solicitada debe configurar, razonablemente, el trabajo
de los jueces o juezas. Como lo señala PALOMO VÉLEZ: “no aparece razonable ni conveniente
que al órgano jurisdiccional le corresponda o incumba sustituir la labor de las partes a través de
la investigación y comprobación oficiosa de la veracidad de los hechos”64
.
En este orden de ideas el CGP ¿Consagró un juez o jueza activista judicial? Se parte de
la base de que la reforma que le da tales poderes al juez o jueza hay que mirarlo
moderadamente, en el sentido de distinguir ese poder en dos aspectos: uno formal, que
va orientado con respecto al control del proceso en la práctica y conducción del recaudo
probatorio, con respecto a este recaudo hay que aclarar que el Código no ha aumentado
de manera considerable los poderes del Juez o Jueza para acordar pruebas de oficio que
puedan servir para determinar el contenido del fallo sino para equilibrar la igualdad de
las partes según la filosofía del CGP . La otra sustancial, que consiste en que se
cumplan las reglas elementales del debido proceso. En consecuencia, se parte de la base
entonces que el Código no introduce un aumento considerable de los poderes y deberes
del juez en materia de iniciativa probatoria65
y procesal.
En relación con el caso en estudio, surge el siguiente interrogante: ¿Qué pruebas de
oficio podrá practicar el juez o jueza en situación de Noah y Lilith?
Tiene razón PALOMO VÉLEZ al señalar que este entusiasmo en que ha caído la doctrina
con la adopción el modelo de oralidad, regido por las reglas de la inmediación y
concentración hay que bajarle a la adrenalina procesalista, en el sentido:
62 Colombia, Gaceta del Congreso N° 114 (2012). Bogotá: Imprenta Nacional, marzo 28.
63 GONZÀLEZ OBREGÒN Diana Cristina (2011), Manual práctico del Juicio Oral, audiencias preliminares
juicio oral técnicas de litigación caso práctico, Editorial ubijus, segunda edición, México, p. 228.
64 PALOMO VÉLEZ. Ob. cit., pp. 171-197.
65 Ibídem.
38
“Los principios dispositivo y de aportación de parte deben continuar rigiendo en el
proceso civil, sin contradicciones. Y, sobre todo, con un prudente y práctico criterio,
apoyados en la sabia experiencia, se debe saber estructurar el proceso civil de modo tal
que las facultades procesales de dirección que se contemplen para el juez sean
efectivamente utilizadas por éste. La experiencia acumulada en la implementación de
regímenes procesales civiles orales ha demostrado que su principal fuente de problemas –
y por tanto de objeciones– viene dado por su efectivo nivel de practicabilidad, disminuido
de manera importante en aquellos casos en donde concepciones doctrinarias
bienintencionadas, pero alejadas de la realidad, se han logrado imponer”66.
Lo anterior muestra que la inmediación especialmente, tiene que manejarse con
moderación y razonabilidad por parte del juez o jueza sin caer en excesos y
protagonismos. Así, con este principio se debe mostrar a un juez o jueza fomentando la
paz y la justicia social, porque el ciudadano ve en la conducción de los procesos un
sujeto accesible, actuando eficazmente y tomando decisiones oportunas.
En conclusión, con la implementación de las reglas de la inmediación y concentración el
ciudadano tiene que sentir que el acceso a la administración de justicia no consiste en un
ingreso parasitario y burocrático; sino que el ciudadano va a sentir que goza de una
justicia con calidad y humana, la cual se materializa en una decisión justa y pronta. Es
una sentencia justa, porque el ciudadano siente que se le dio la razón a quien la tiene
desde el punto de vista del derecho sustancial; y pronta, porque la decisión la está
dictando un juez o jueza en un término razonable para que pueda ser efectiva.
1.1.3. OBJETO DEL CÓDIGO
El nuevo Código General del Proceso (Ley 1546 de 2012) se ha convertido en una n
propuesta, destinada agilizar el servicio de justicia y garantizar, entre otros, el derecho
de acceso a la administración de justicia67
por parte de los de los ciudadanos y
ciudadanas colombianas, cumpliendo con los principios de celeridad,68
eficiencia69
y
66 Ibídem.
67 La Constitución Política de Colombia, en el artículo 229, regula el derecho de acceso a la justicia de
todos los colombianos. Así mismo la Ley 270 de 1996, establece en su artículo 2°: “El Estado garantiza el
acceso de todos los asociados a la administración de justicia. Será de su cargo el amparo de pobreza y el servicio de
defensoría pública. En cada municipio habrá como mínimo un defensor público”.
68 La Ley 270 de 1996 establece en su artículo 4°, modificado por el artículo 1° de la Ley 1285 de 2009: “La
administración de justicia debe ser pronta, cumplida y eficaz en la solución de fondo de los asuntos que se sometan a
su conocimiento. Los términos procesales serán perentorios y de estricto cumplimiento por parte de los funcionarios
judiciales. Su violación injustificada constituye causal de mala conducta, sin perjuicio de las sanciones penales a que
haya lugar. Lo mismo se aplicará respecto de los titulares de la función disciplinaria (…)”.
39
respeto de los derechos70
; de donde se sigue que, la meta a lograr es tener una
administración de justicia que sea oportuna y eficaz al momento de resolver los litigios
puesto a su conocimiento.
La administración de justicia, siendo una de las principales funciones a cargo del Estado
(Const. Pol., art. 228) busca el cumplimiento de sus fines esenciales, en especial el
respeto por los derechos consagrados en la Constitución Política y en los demás
estatutos normativos, concepto tomado de forma amplia, que se concibe como “un
conjunto de instituciones, procedimientos y actores a los que corresponde, dada una situación de
conflicto, regular los comportamientos legítimos que han de tener tanto los sujetos implicados
como su entorno inmediato”71
.
Por lo tanto, el Código General del Proceso regulará lo concerniente a tutelar los
derechos subjetivos contenidos en los cuerpos jurídicos civil, comercial, de familia y
agrario. En consecuencia, el objeto del CGP son los asuntos civiles, comerciales, de
familia, infancia y agrarios.
Por otra parte, también se aplicará a todos los asuntos de cualquier jurisdicción en
cuanto no estén regulados expresamente en dichos cuerpos jurídicos, los cuales se
regirán por los contenidos en el CGP, como por ejemplo lo concerniente a la práctica de
las pruebas señaladas en el trámite de restitución de derechos consagrados en el Código
de la Infancia y la Adolescencia. Siguiendo la regla de la remisión.
Al respecto surge el presente interrogante en relación con el caso de Noah y Lilith: ¿En
qué situación en concreto, según lo expuesto en el caso en estudio, podrá el Juez o Jueza
tener presente el Código de la Infancia y la Adolescencia según lo señalado por el
Código General del Proceso?
No hay que olvidar que las disposiciones procesales civiles se aplican obligatoriamente a
todos los asuntos que no estén regulados expresamente por otra disposición, conforme a
la Cláusula General o residual de Competencia (art. 15):
69 La Ley 270 de 1996 establece en su artículo 7°: “La administración de justicia debe ser eficiente. Los
funcionarios y empleados judiciales deben ser diligentes en la sustanciación de los asuntos a su cargo, sin perjuicio de
la calidad de los fallos que deban proferir conforme a la competencia que les fije la ley”.
70 La Ley 270 de 1996 establece en su artículo 9°: ”Es deber de los funcionarios judiciales respetar, garantizar y
velar por la salvaguarda de los derechos de quienes intervienen en el proceso”.
71 ARDILA AMAYA, ÉDGAR et al, (2006). ¿A dónde va la justicia en equidad en Colombia? Medellín: Corporación
Región, P. 335.
40
“Corresponde a la jurisdicción ordinaria, el conocimiento de todo asunto que no esté
atribuido expresamente por la ley a otra jurisdicción.
”Corresponde a la jurisdicción ordinaria en su especialidad civil, el conocimiento de todo
asunto que no esté atribuido expresamente por la ley a otra especialidad jurisdiccional
ordinaria.
”Corresponde a los jueces civiles del circuito todo asunto que no esté atribuido
expresamente por la ley a otro juez civil”.
Establece a su vez que si la función no se asignó especialmente a otro Juez Civil el
asunto será conocido por un Juez Civil del Circuito, por lo tanto el Código General del
Proceso será como las cartas de Póker, el comodín en aquellos asuntos que no están
atribuidos a otra jurisdicción. Pero esto no lo hace que sea un estatuto general del
proceso, contradiciendo algunos doctrinantes que lo califican como tal72
.
1.2. ESTRUCTURA FILOSÓFICA
El CGP no hace referencia en forma expresa a los principios, sino que se refiere a ellos en
forma tácita, siendo así se hace necesario construirlos a partir de la parte preliminar del
CGP, que tiene como fin el deber ser de este estatuto procesal. De ahí que, a partir de los
contenidos de este título sea posible construir implícitamente los principios procesales.
Señala ROBERT ALEXY que hay que distinguir entre reglas y principios, entendiendo por
reglas las normas que “cuando se cumple el tipo de hecho, ordenan una consecuencia
jurídica definitivamente o autorizan definitivamente hacer algo. Por lo tanto, pueden ser
llamadas mandatos definitivos. Su forma de aplicación característica es la subsunción”73
.
Por el contrario, los principios son mandatos de optimización74
. Son normas que ordenan
que algo se realice en la mayor medida posible según las posibilidades fácticas y
jurídicas, lo que significa que pueden ser realizadas en diferentes grados, por lo tanto los
principios se desenvuelven en el mundo del deber ser.
Igual sentido lo ha hecho la Corte Constitucional al diferenciar entre principio y reglas.
Al respecto ha señalado:
72 ÀLVAREZ GÒMEZ, Ob., Cit., p. 3.
73 ALEXY ROBERT (1994). El concepto y la validez del derecho, 1ª ed. Barcelona: Edit. Gedisa, p. 75.
74 Ibídem.
41
“La principal diferencia entre ambos tipos de normas radica en la especificidad de sus
órdenes o preceptos, pues mientras los principios son típicas normas de organización,
mediante los cuales se unifica o estructura cada una de las instituciones jurídicas que
dan fundamento o valor al derecho, a través de la condensación de valores éticos y de
justicia; las reglas constituyen normas de conducta que consagran imperativos
categóricos o hipotéticos que deben ser exactamente cumplidos en cuanto a lo que ellas
exigen, sin importar el ámbito fáctico o jurídico en el que se producen. Así las cosas,
mientras las reglas se limitan a exigir un comportamiento concreto y determinado, los
principios trascienden a la mera descripción de una conducta prevista en un precepto
jurídico, para darle valor y sentido a muchos de ellos, a través de la unificación de los
distintos pilares que soportan una institución jurídica”
75
.
En el mismo sentido RONAL DWORKIN diferencia entre principios y normas jurídicas, al
señalar que:
“ambos conjunto de estándares apuntan a decisiones particulares referentes a la
obligación jurídica en determinadas circunstancias, pero difieren en el carácter de la
orientación que dan. Las normas son aplicadas a la manera de disyuntivas. Si los hechos
que estipula una norma están dados, entonces o bien la norma es válida, en cuyo caso la
respuesta que da debe ser aceptada, o bien no lo es, y entonces no aporta nada a la
decisión”76.
Por lo anterior el autor citado prescribe que los principios son una exigencia de la
justicia, la equidad o alguna otra dimensión de moralidad77. Lo que no sucede con las
reglas que se subsumen en una hipótesis que dada es necesario aplicar la norma dada.
El Código General por mandato axiológico señala que los jueces deben tener en cuenta
los principios constitucionales y generales del derecho procesal, aunque no los enumera
si remite a los que han sido construidos por la jurisprudencia78
y la doctrina.
Por lo anterior el tratadista italiano RICCARDO GUASTINI señala dos tipos de principios:
uno que denomina expresos y otro implícitos. Los primeros son aquellos que están
explícitamente formulados en una expresa disposición constitucional o legislativa, que
75 Colombia, Corte Constitucional, Sentencias: C-818 de 2005, T-406 de 1992, C-574 de 1992, C-027 de 1993,
C-276 de 1993, C-1287 de 2001, SU-1122 de 2001 y C-1041 de 2007.
76 DWORKIN, RONALD (1999). Los derechos en serio. 4ª reimp. Trad. de Martha Guastavino. Barcelona:
Editorial Ariel Derecho, p. 74.
77 DWORKIN. Ob. cit., p. 72.
78 Colombia, Corte Constitucional (1996), Sentencia C-037, Bogotá.
42
se puede obtener (como cualquier otra norma) mediante la interpretación79
, verbigracia,
los descritos en el Código de la Infancia como el de la protección integral, interés
superior, prevalencia, inmediación, entre otros, por lo tanto están definidos por una
disposición legal; los segundos, son principios implícitos, que son objeto de
construcción por la jurisprudencia y la doctrina. Éstos, como lo expresa GUASTINI, “(…)
no están explícitamente formulados en ninguna disposición constitucional o legislativa, pero son
elaborados o «construidos» por los intérpretes”80. De ahí que le corresponderá al intérprete
acudir a la elaboración de estos principios, sin que se asuma el papel del legislador.
Se parte de la base entonces que el CGP hace referencia a los principios señalados en la
carta superior y los desarrollados por la jurisprudencia; lo que permite señalar entonces
que estos principios a los que remite el CGP81
, no pueden constituir un ente abstracto, el
juez o jueza no los puede interpretar alejados de la realidad o cotidianidad colombiana,
en relación con los derechos de los ciudadanos o ciudadanas; el contenido de dichos
principios son de naturaleza real, van dirigidos a casos concretos, individuales y únicos
de cada ciudadano o ciudadana en particular, como sujetos de derechos fundamentales
y prestacionales cuando el derecho ha sido vulnerado por otro ciudadano, la sociedad o
Estado, de donde se concluye que, los principios solo se pueden materializar prestando
la debida consideración a las circunstancias particulares y únicas que se presenten en
cada caso en particular en la aplicación del derecho procesal.
1.2.1. PRINCIPIOS CONSTITUCIONALES
Centremos entonces en primer lugar en los principios constitucionales a los que remite
el CGP, y comprender al respecto que ha señalado la Corte Constitucional en relación
con las normas que los contienen en la Constitución Política (CP) de aquí en adelante.
Al respecto ha destacado la Corte Constitucional82
, en relación con disposiciones
contenidas en la CP, que ellas tienen una vocación irrevocable hacia la
individualización, partiendo de la base que de ordinario pasan por una fase previa
consistente en su desarrollo legal, pero no todas las veces alcanzan el desarrollo legal, ya
sea porque no lo requieren, o requiriéndolas el legislador lo omite, verbigracia, la
omisión de desarrollo legal del numeral séptimo del artículo 42 de la Norma Superior,
que prescribe que los hijos por asistencia científica tiene iguales derechos. Pero tal
79 GUASTINI, RICARDO (1999). Distinguiendo estudios de teoría y metateoría del Derecho. Barcelona: Editorial
Gedisa, p. 155.
80 GUASTINI. Ob. cit., p. 156.
81 Colombia, Código General del Proceso, art. 11.
82 Colombia, Corte Constitucional (1995), Sentencia C-083, Bogotá.
43
omisión no desvirtúa su carácter normativo, si ya lo tienen. Pueden, entonces, ser
aplicadas a situaciones específicas subsumibles83
en ellas, que no están explícitamente
contempladas en la ley.
Pero cuando la individualización de las normas legales, dada muchas veces su
generalidad que a menudo deviene en ambigüedad, antinomias e incoherencias, aparece
problemática y generadora de inseguridad jurídica, se puede acudir a la actuación
directa de las normas constitucionales para aplicarlas a los casos particulares por
concurrir en ellas, superlativamente, las mismas notas distintivas advertidas en la ley84.
Esta aplicación de las normas constitucionales la pueden hacer solo los jueces, quienes
están autorizados para ello, como lo establece el estatuto procesal. Advierte la Corte:
“Parece razonable, entonces, que al señalar a las normas constitucionales como
fundamento de los fallos, a falta de ley, se agregue una cualificación adicional,
consistente en que el sentido de dichas normas, su alcance y pertinencia, hayan sido
fijados por quien haga las veces de intérprete autorizado de la Constitución. Que, de ese
modo, la aplicación de las normas superiores esté tamizada por la elaboración doctrinaria
que de ellas haya hecho su intérprete supremo”85
.
En consecuencia, la CP es derecho legislado por excelencia; quien aplica el estatuto
superior aplica la ley, en su expresión más primigenia y genuina. Esto en concordancia
con la disposición, artículo 4° de la Ley 69 de 1896, para erigirla en pauta meramente
optativa a fin de ilustrar, en ciertos casos, el criterio de los jueces al señalar que: “Tres
decisiones uniformes dadas por la Corte Suprema de Justicia como Tribunal de Casación sobre un
mismo punto de derecho, constituyen doctrina probable, y los jueces podrán aplicarla en casos
análogos (...)”. Es claro entonces que la norma transcrita resulta armónica con lo
dispuesto en el artículo 230 de la CP de 199186
.
Entonces, siguiendo los parámetros establecidos en el actual Código General del
Proceso, por mandato axiológico del legislador, cuando se encuentren contradicciones o
vacíos en el estatuto procesal el juez o jueza puede acudir a la norma superior y aplicar
los principios en ella contenidos para resolver el caso en concreto. Por lo tanto, la CP es
fuente directa en la aplicación del derecho procesal en causado en unos de los enfoque
señalados al inicio de esta unidad.
83 HERNÁNDEZ MARÍN RAFAEL (1999). Interpretación, subsunción y aplicación del derecho. Madrid: Marcial
Pons, Ediciones Jurídicas y Sociales, S.A., pp. 122 y ss.
84 Colombia, Corte Constitucional (1995), Sentencia C-083, Bogotá.
85 Ibídem.
86 Ibídem.
44
En este orden de ideas, en lo concerniente a la oralidad como bastión del Código
General del Proceso, la Corte ha partido de la base que él se constituye en un principio
cuando señala que la oralidad en la administración de justicia se concibe como una
norma que tiene la estructura de principio:
“Concebida a la manera de principio, la oralidad se proyecta entonces como una norma
cuyo alcance puntual debe ser definido por el Legislador de acuerdo con las
características y necesidades de cada procedimiento en particular, lo que permite que su
desarrollo e implementación pueda hacerse en forma gradual” 872.
Para concluir se puede señalar que otro principio de estirpe constitucional es el debido
proceso desarrollado en todos los tratados y convenios internacionales88
, que va de la
mano con los principios de acceso a la justicia, la gratuidad, celeridad; lo quiere decir
que ellos inspiran a los jueces a resolver en forma diligente y oportuna los conflictos a
ello sometidos dentro de los plazos que define el legislador.
Por lo anterior la Corte ha calificado, como parte integrante del derecho al debido
proceso y de acceder a la administración de justicia, el derecho fundamental de las
personas a tener un proceso ágil y sin retrasos indebidos, generando en el estatuto
procesal un derecho fundamental para los ciudadanos y no un simple código frío; CGP,
que tiene como fin último alcanzar un justicia más humana, donde predomine el diálogo
democrático entre las partes y el juez o jueza.
Para el caso en estudio: ¿Tendrá sí o no Caín el derecho de acceder a la administración
de justicia para impugnar la paternidad de Noah, y al debido proceso, a pesar que él no
ha sido demandado en el presente caso?
1.2.2. PRINCIPIOS PROCESALES
Señala el profesor AZULA CAMACHO, que los principios procesales son criterios u
orientaciones generales que inspiran el ordenamiento procesal89
. De ahí que el astuto
87 Colombia, Corte Constitucional (2008), Sentencia C-713, Bogotá.
88 Declaración Universal de Derechos Humanos (1948), Convención americana sobre derechos humanos
“Pacto de San José de Costa Rica” (1969), Pacto internacional de derechos civiles y políticos (1966), Pacto
internacional de derechos económicos, sociales y culturales (1966), entre otros.
89 AZULA CAMACHO, JAIME (2000). Manual de Derecho Procesal. T. I. Teoría General del Proceso. 7ª ed. Bogotá:
Edit. Temis, p. 23.
45
procesal advierta que las dudas que surjan en la interpretación de la aplicación de una
disposición procesal beban aclararse mediante la aplicación de los principios. En
consecuencia, los principios son herramientas de la actividad procesal cuando se
presentan vacíos, incoherencia o contradicción de una disposición con otra en su
aplicación.
De ahí que se insista en diferenciar los principios de las reglas
“Si bien tanto las reglas como los principios constituyen normas jurídicas, su grado de
vinculación y eficacia varía en uno u otro caso. Así, mientras las reglas son normas que
ordenan una consecuencia jurídica definitiva, los principios son mandatos de
optimización que ordenan que algo se realice en la mayor medida posible según las
posibilidades fácticas y jurídicas”90
.
A continuación se explicarán aquellos principios contenidos en el actual Estatuto
General del Proceso.
1.2.2.1. Concentración e inmediación
Si bien es cierto que la concentración e inmediación se trató en el capítulo anterior como
técnica del proceso, estas a su vez también constituyen un deber ser en el nuevo derecho
procesal. En consecuencia, la inmediación y concentración son reglas cuando de
herramienta procesal se trata, por una parte; y principios, cuando se utilizan como
herramienta de interpretación que tiendan a resolver una controversia que de otra
manera no sea posible resolverá sino utilizados como principios partiendo de la base del
fin que se quiere alcanzar, el deber ser que se quiere del servicio que presta la
administración de justicia.
El principio de la concentración, como bien lo ha señalado la Corte Suprema de Justicia,
va de la mano con el de inmediación, en el sentido de que en ellos es donde el juez o
jueza tiene contacto directo con los medios de pruebas y con los sujetos procesales que
participan en el proceso, sin alteración alguna, sin interferencia y desde su propia
fuente.
90 Colombia, Corte Constitucional (2008), Sentencia C-713, Bogotá.
46
Para que el principio de la inmediación sea efectivo, se hace necesario que el debate sea
concentrado y que no se prolongue para que la memoria no se pierda en el tiempo91
,
para lo cual se desarrollan dos enfoques:
a) El de la inmediación, en que se comporta la percepción directa del juez sobre cada
una de las actuaciones de las partes y sus abogados, entre ellas los dichos,
solicitudes, comportamientos, prácticas de pruebas y presentación de alegatos.
b) El de la concentración, que implica que se pueden valorar todos aquellos
comportamientos y etapas procesales, incluida la probatoria, en un espacio y
lapso temporal razonable, que de ser alterado o suspendido podrían verse
afectados y desdibujados por otros acontecimientos que del día a día conocen los
operadores judiciales.
En el desarrollo del caso de Noah y Lilith nace el presente interrogante: ¿Se verá
afectado el proceso en los principio de inmediación y concentración si a la prueba de
ADN que practique el Instituto de Medicina Legal el perito no asiste y una de las partes
solicita ampliación, lo que hace que la audiencia de juzgamiento sea suspendida por el
juez o jueza?
Como la advierte la Corte Constitucional, el principio de inmediación:
“(…) significa que debe existir una inmediata comunicación entre el juez y las personas
que obran en el proceso, los hechos que en el deban hacerse constar y los medios de
prueba que utilicen. Según este principio, en el proceso debe existir una comunicación
directa entre las partes y el juez; pero básica y fundamentalmente esa comunicación
directa se presenta entre el juez y la producción de la prueba, y es el juez quien en forma
inmediata las practica, pues por medio de esa percepción directa puede formarse un
mejor concepto sobre el valor y eficacia de la prueba, en orden a demostrar un
determinado hecho”92
.
Como lo señala la misma Corte Suprema de Justicia93
, los principios de inmediación y
concentración son inspiradores de un sistema que conforma una estructura y finalidad
claramente determinados, los cuales solo cobran sentido a través de la participación
activa, directa, ineludible y permanente del juez o jueza en la dirección y gerencia del
91 Colombia, Corte Suprema de Justicia, Sala de Casación Penal (2012), Sentencia de diciembre 12, Acta Nº
458, Bogotá.
92 Colombia, Corte Constitucional (2008), Sentencia C- 713, Bogotá.
93 Colombia, Corte Suprema de Justicia, Sala de Casación Penal (2012), Sentencia 12 de diciembre, Acta Nº
458, Bogotá.
47
proceso. Razones suficiente para señalar que, la inmediación y la concentración deben
ser el espacio y tiempo que tiene el juez o jueza para llevar a cabo un diálogo
democrático con las partes y conocer de primera mano sus pretensiones.
Es por esto que el Código General del Proceso prescribe que las audiencias deben
cumplirse sin solución de continuidad94
, no podrán aplazarse ni suspenderse sino solo
por motivos expresos en el estatuto procesal. De ahí que el Juez o Jueza deba estar
personalmente en la audiencia y asumir su dirección95
, y por supuesto llevar a cabo la
audiencia sin interrupción de continuidad.
¿Podrá suspenderse la audiencia?, solo podrá ser por las situaciones señaladas por CGP
como son por ejemplo:
a) Cuando lo hacen las partes, solicitan la suspensión del proceso antes de que se
emita sentencia de primera instancia (art. 161-2).
b) Cuando la sentencia que deba dictarse dependa necesariamente de lo que se
decida en otro proceso judicial, que verse sobre cuestión que sea imposible de
ventilar en aquel como excepción o mediante demanda de reconvención (art. 161-
1).
c) Cuando el perito no comparezca al proceso por fuerza mayor o caso fortuito (art.
228-2).
d) Si no pudiere convocarse al testigo para la misma audiencia, y se considere
fundamental su declaración, el juez suspenderá la audiencia y ordenará su
citación (art. 218-2).
e) En el interrogatorio de parte (art. 198 inc. 5).
f) Suspensión por impedimento o recusación (art. 165).
g) La inspección judicial se realizará en fecha diferente a cualquiera de las dos
audiencias (art. 237).
h) Se puede aplazar la emisión de la sentencia indicando el sentido del fallo (373-5).
i) Se puede aplazar la apelación (art. 323).
En cuanto a la inmediación implica la observancia del juez o jueza, por lo que tiene que
ser él o ella el que inicia la audiencia, son los jueces los encargados de enunciar el
sentido de la decisión cualquiera que sea; el deber ser que lo inspira es que debe ser el
94 Colombia, Código General del Proceso, art. 5°, Bogotá.
95 Colombia, Código General del Proceso, art. 6°, Bogotá.
48
mismo funcionario, es el que ha intervenido en la totalidad de la práctica probatoria, ha
escuchado los alegatos de conclusión de la partes y tiene retenida en su memoria todo el
mapa cartográfico del proceso, y su decisión se materializa en una sentencia.
Entonces los principios de la mediación y la concentración personalice el proceso, se
aleje de la concepción escrita que lo que decide es el cargo de juez o jueza. Por lo
anterior en el sistema escrito podía conocer un juez y fallar otro; el sistema de oralidad
por audiencias personaliza la decisión en el juez que conoce el proceso y lo ha dirigido
(subrayo).
Por otra parte, los principios de concentración e inmediación posen una clara
connotación netamente procedimental, teniendo en cuenta lo señalado en el Código
General de Proceso, tendiente a mejorar el desarrollo de los procesos en las etapas de
investigación y juzgamiento, por lo tanto su importancia están dados en el ámbito
procesal.
Sin embargo estos principios no son absoluto, destacamos como el principio de
concentración puede suspenderse en casos excepcionales; en lo que tiene que ver con la
inmediación en el plano constitucional se establece una limitación, en el sentido que él
forma parte del procedimiento, pues se contempla por el mismo Código General en el
desarrollo del debido proceso, el derecho en algunos procesos de interponer recursos de
impugnación ante un superior del juez, en caso que el ciudadano no se sienta conforme
con la decisión de primera o segunda instancia. En consecuencia, no cabe duda de que
se establece una ineludible habilitación para que el ciudadano impugne ante un juez
superior la sentencia que él considera negatoria a su derecho solicitado.
Así lo reiteró la Corte al señalar:
“(…) es claro que estos principios no deben tomarse como absolutos, según lo reiterado
en esta providencia, bajo el entendido que la repetición de un juicio oral para
nominalmente preservar los principios de inmediación y concentración, debe ser
excepcional y estar fundada en motivos muy serios y razonables”96
.
Tiene razón la Corte Suprema de Justicia cuando señala:
“El principio de inmediación no hace parte del núcleo fuerte del debido proceso que en
Colombia se instituye constitucionalmente en el artículo 29 de la Carta Política, aunque,
ya instituido el tramite consagrado en el artículo 250 de la misma, su eliminación o
96 Colombia, Corte Constitucional (2011), Sentencia T-205, Bogotá.
49
afectación del núcleo básico sí conduce a estimar violado el debido proceso y,
consecuencialmente, los dictados de la constitución (…) El pacto Internacional de
Derechos Civiles y Políticos, la Declaración Universal de los Derechos del Hombre y La
Convención Americana de Derechos Humanos, referentes ineludibles para nuestro país,
no consideran el principio de inmediación como uno basilar u obligado de preservar por
los Estados partes (…) Tanto la posibilidad de impugnar los fallos ante otra instancia,
como los institutos de la prueba anticipada, la prueba de referencia y el recurso
extraordinario de casación, representan limitado principio de inmediación”97.
Para concluir, estos principios no son principios absolutos sino relativos, la ley procesal
establece como causal de nulidad del proceso solo en aquellos casos en que el juez que
profiera la sentencia es distinto del que escuchó los alegatos de conclusión o la
sustentación del recurso de apelación98
, más no opera la nulidad procesal en las
prácticas de las pruebas que inclusive puede ser un juez distinto, de donde se concluye
que los principios de inmediación y concentración nos son principios absolutos sino
relativos.
1.2.2.2. ACCESO A LA ADMINISTRACIÓN DE JUSTICIA
La Carta Política establece que “se garantiza el derecho de toda persona para acceder a la
administración de justicia”99, garantía señalada en el Código General al postular que “toda
persona o grupo de personas tiene derecho a la tutela jurisdiccional efectiva para el ejercicio de
sus derechos y la defensa de sus intereses, con sujeción a un debido proceso de duración
razonable”100.
Respecto a los alcances de las normas anteriores, desarrollando el concepto de acceder a
la justicia por los ciudadanos, la Corte Constitucional101
ha señalado:
“El acceso a la administración de justicia implica, entonces, la posibilidad de que
cualquier persona solicite a los jueces competentes la protección o el restablecimiento de
los derechos que consagran la Constitución y la ley. Sin embargo, la función en comento
no se entiende concluida con la simple solicitud o el planteamiento de las pretensiones
procesales ante las respectivas instancias judiciales; por el contrario, el acceso a la
97 Colombia, Corte Suprema de Justicia, Sala de Casación Penal (2012), Sentencia de diciembre 12, Acta Nº
458, Bogotá.
98 Colombia, Código General del Proceso, art. 133-7. Bogotá.
99 Colombia, Constitución Política, art. 229.
100 Colombia, Código General del Proceso, art. 2°.
101 Colombia, Corte Constitucional (1996), Sentencia C-037, Bogotá.
50
administración de justicia debe ser efectivo, lo cual se logra cuando, dentro de
determinadas circunstancias y con arreglo a la ley, el juez garantiza una igualdad a las
partes, analiza las pruebas, llega a un libre convencimiento, aplica la Constitución y la
ley y, si es el caso, proclama la vigencia y la realización de los derechos amenazados o
vulnerados. Es dentro de este marco que la Corte Constitucional no ha vacilado en
calificar al derecho a que hace alusión la norma que se revisa –que está contenido en los
artículos 29 y 229 de la Carta Política– como uno de los derechos fundamentales,
susceptible de protección jurídica inmediata a través de mecanismos como la acción de
tutela prevista en el artículo 86 superior”.
En este orden de ideas, la Corte Constitucional102
teje una línea indisoluble entre el
principio de acceso a la administración de justicia con el de celeridad, al advertir:
“(…) El derecho fundamental de acceder a la administración de justicia implica
necesariamente que el juez resuelva en forma imparcial, efectiva y prudente las diversas
situaciones que las personas someten a su conocimiento. Para lograr lo anterior, es
requisito indispensable que el juez propugne la vigencia del principio de la seguridad
jurídica, es decir, que asuma el compromiso de resolver en forma diligente y oportuna los
conflictos a él sometidos dentro de los plazos que define el legislador. Por ello, esta
Corporación ha calificado, como parte integrante del derecho al debido proceso y de
acceder a la administración de justicia, el «derecho fundamental de las personas a tener
un proceso ágil y sin retrasos indebidos»”.
La Corte Constitucional ha extendido los efectos del derecho de acceso a una justicia
pronta, en una finalidad constitucional, haciendo parte de un derecho fundamental del
ciudadano103
:
“El derecho de acceso a la justicia (CP, art 229) ha sido cualificado como derecho a una
justicia pronta. La propia Constitución, en relación con las actuaciones judiciales, alude
a «a un debido proceso público sin dilaciones injustificadas» (CP, 29); y la Ley
Estatutaria de la Administración de Justicia consagra los principios de «celeridad» y
«eficiencia» (L 270/96, arts. 4 y 7), según los cuales la administración de justicia debe
ser «pronta y cumplida» como «eficiente» o «diligente en la sustanciación de los asuntos
a su cargo», respectivamente. La oportunidad de la función pública de administración de
justicia, se concreta en el cumplimiento perentorio y estricto de los «términos
procesales» por los funcionarios judiciales (CP, 228; L 270/96, art 7)”.
102 Ibídem.
103 Colombia, Corte Constitucional (2012), Sentencia C-334, Bogotá.
51
Lo anterior lleva a identificar que la Constitución Política consagra como fundamental el
“derecho de toda persona para acceder a la administración de justicia104”, lo cual establece
cuatro condiciones:
a) La no discriminación, es decir que la justicia debe ser accesibles a todos, lo cual
implica una obligación para el Estado de garantizar el acceso de todos los
ciudadanos en condiciones de igualdad a la administración de justicia lo que
supone la remoción de barreras culturales, económicas o administrativas para el
ejercicio del derecho de acción ante la organización judicial.
b) Accesibilidad material; la administración de justicia ha de ser asequible
materialmente, por su localización geográfica de acceso razonable, por ejemplo
un juzgado vecinal105
, o por medio de la tecnología moderna (mediante el acceso a
la tecnología).
c) La realización del derecho a la resolución justa y oportuna de conflictos de
intereses jurídicamente tutelados.
d) Accesibilidad económica; la administración de justicia debe estar al alcance de
todos los ciudadanos. Esta dimensión de accesibilidad está condicionada en el
sentido que el servicio de justicia que presta el Estado debe ser gratuita106
.
En conclusión, el Estado debe adoptar todas las medidas necesarias para proporcionar
una justicia pronta y oportuna en los conflictos de intereses jurídicamente tutelados, por
lo tanto nace un principio de corresponsabilidad, en el cual las partes, la sociedad y el
Estado acatan las formas y términos del proceso, porque se tienen la certeza de que la
justicia se administra debidamente, con fundamento real de un Estado social de
derecho107
.
En consecuencia, la relación tripartita queda conforme a lo resuelto por la
administración de justicia.
1.2.2.3. GRATUIDAD
Plantea el Código General de Proceso que “el servicio a la justicia que presta el Estado será
gratuito (…)”, principio que va de la mano con el de acceso a la justicia, bastante
debatido en el aparte anterior.
104 Colombia, Constitución Política, art. 229, Bogotá.
105 Colombia, Corte Constitucional (2008), Sentencia C-713, Bogotá.
106 Colombia, Código General del Proceso, art. 10, Bogotá.
107 Colombia, Corte Constitucional (2001), Sentencia C-100, Bogotá.
52
Al respecto ha señalado la Corte Constitucional:
“La gratuidad es, en esencia, la condición para hacer realidad el acceso a la justicia en
condiciones de igualdad, pues la situación económica de las partes no puede colocar a
una de ellas en situación de privilegio frente a la otra ni propiciar, por consiguiente, la
discriminación”108.
Anteriormente se había señalado que uno de los pilares del presente Código es la
búsqueda de la paz y la justicia social, la cual se subsume en la posibilidad de acceder a
la justicia; que el Estado preste el servicio gratuito al ciudadano de allí que109
:
“De la Constitución se puede inferir el principio de gratuidad de la circunstancia de que
la justicia constituye uno de los pilares o fundamentos esenciales para lograr la
convivencia, la paz y un orden justo que haga realidad la igualdad jurídica y material,
enmarcado dentro de la filosofía y el realismo del Estado Social de Derecho, justicia cuya
aplicación, operatividad y eficacia se hace efectiva cuando las instituciones procesales
creadas como instrumentos para asegurar su vigencia, arbitran los mecanismos idóneos
para que puedan acceder a ellas todas las personas en condiciones de igualdad”110
.
La gratuidad hay que diferenciarla de los gastos o agencias en derecho, que son los
gastos en que pueden incurrir las partes, al respecto advirtió la Corte Constitucional111:
“El principio de gratuidad apunta, pues, a hacer efectivo el derecho constitucional
fundamental a la igualdad. Con ello no quiere la Corte significar que aquellos gastos que
originó el funcionamiento o la puesta en marcha del aparato judicial, debido a la
reclamación de una de las partes, tengan igualmente que someterse al principio de
gratuidad. Por el contrario, si bien toda persona tiene el derecho de acceder sin costo
alguno ante la administración de justicia, no sucede lo mismo con los gastos necesarios
para obtener la declaración de un derecho. Por tal razón, la mayoría de las legislaciones
del mundo contemplan la condena en costas -usualmente a quien ha sido vencido en el
juicio-, así como las agencias en derecho, esto es, los gastos en que incurrió la parte
favorecida o su apoderado (a través de escritos, diligencias, vigilancia, revisión de
expedientes) durante todo el trámite judicial. Se trata, pues, de restituir los desembolsos
108 Colombia, Corte Constitucional (1994), Sentencia T-522, Bogotá.
109 Ibídem.
110 Ibídem.
111 Colombia, Corte Constitucional (1996), Sentencia C-037, Bogotá.
53
realizados por quienes presentaron una demanda o fueron llamados a juicio y salieron
favorecidos del debate procesal”.
Para concluir que el principio de la gratuidad se instituye como principio constitucional
y procesal, por existir en la ley estatutaria que expresamente consagra la gratuidad del
servicio de justicia que presta el Estado; por vía legislativa aparece reconocida en el
Código General del Proceso112.
1.2.2.4. LEGALIDAD
Se parte de la base que los jueces en sus providencias están sometidos al imperio de la
ley y la jurisprudencia, sin desconocer por supuesto los principios de género, equidad y
la doctrina113
. Para lograr lo anterior es requisito indispensable que el juez o jueza
propugne, fomente, la vigencia del principio de seguridad jurídica, es decir, que asuma
el compromiso de resolver en forma diligente y oportuna los conflictos a él sometidos
dentro de los plazos114
y ritualidades sustanciales y procesales definidas por el legislador
o la doctrina probable.
De ahí que el juez o la jueza debe observar, para lo cual las leyes y los precedentes115
establecen y orientan los procedimientos que apuntan a propender por hacer efectivos
los derechos de defensa y contradicción, que muestran la imparcialidad del juez o jueza,
actuando dentro de la ritualidad, de la publicidad de las actuaciones y la noción del
debido proceso116. Por lo tanto, el juez o jueza está sometido al principio de legalidad
procesal y sustancial.
De lo anterior se desprende que el principio de legalidad procesal tiene como fin hacer
efectivos varios principios superiores:
a) la seguridad jurídica;
b) la celeridad y eficacia, y
c) garantizar los derechos de acceso a la justicia y al debido proceso.
De ahí que el juez o jueza, dentro de la amplia potestad en la dirección del proceso, están
limitados a los principios de razonabilidad y proporcionalidad; y el fin que en general
112 Colombia, Código General del Proceso, art. 10, Bogotá.
113 Colombia, Código General del Proceso, art. 7°, Bogotá.
114 Colombia, Corte Constitucional (1996), Sentencia C-037, Bogotá.
115 ITURRALDE SESMA, VICTORIA (1995). El Precedente en el Common Law. Madrid: Editorial Civitas, S.A., p.
81.
116 Colombia, Corte Constitucional (2011), Sentencia C-371, Bogotá.
54
persiguen las formas procesales, cual es permitir la realización del derecho sustancial
dentro del marco del derecho procesal.
1.2.2.5. IGUALDAD DE LA PARTES
Señala el CGP que el juez debe hacer uso de los poderes que el mismo le brinda para
lograr la igualdad real de las partes117
, principio que va en tres vías:
a) Una procedimental, que consiste en que los actos y decisiones de los jueces deben
estar sometidos a las prescripciones normativas o jurisprudenciales definidas
previa y objetivamente por el legislador o las Cortes, con el objeto de impedir la
arbitrariedad y el abuso en el ejercicio del poder, principio de igualdad que tiene
origen constitucional, hoy garantizado de manera explícita en el artículo 13 de la
Carta118
como uno de los fundamentos del Estado Social de Derecho, de donde se
concluye que el fin buscado por el legislador, con la expedición del presente
Código, consiste en fomentar la paz y la justicia social119; de su vigencia depende
en buena parte la realización del orden justo, pretendido por el legislador, al
sancionar las normas contenidas en él.
b) La otra sustancial, al señalar la Corte que:
“(…) con arreglo al principio de igualdad, desaparecen los motivos de discriminación o
preferencia entre las personas. Basta la condición de ser humano para merecer del Estado
y de sus autoridades el pleno reconocimiento de la dignidad personal y la misma atención
e igual protección que la otorgada a los demás”120
.
En conclusión el juez o jueza están obligados a dirigir el proceso oral y por audiencias
con criterios objetivos en la aplicación de las leyes a los ciudadanos, sin concebir criterios
de distinción que representen concesiones inmerecidas a favor de algunos o trato
peyorativo respecto de otros. Las diferencias que se introduzcan deben estar inspiradas,
117 Colombia, Código General del Proceso, art. 7°, Bogotá.
118 Colombia, Corte Constitucional (1992), Sentencia C-588, Bogotá.
119 Colombia, Gaceta del Congreso N° 119 (2011), Bogotá.
120 Colombia, Corte Constitucional (1992), Sentencia C-588, Bogotá.
55
bien en la realización del propósito constitucional de la igualdad real (C.N., art. 13), o en
el desarrollo de los postulados de la justicia procesal121
.
1.2.2.6. GÉNERO
Esta última tiene que ver con el principio de género122, al tener en cuenta que:
“Hombre y mujer gozan de los mismos derechos y prerrogativas y están obligados por sus
deberes en igual forma a la luz de la Constitución, pues ninguno de los dos sexos puede
ser calificado de débil o subalterno para el ejercicio de los primeros ni para el
cumplimiento de los segundos, ni implica «per se» una posición de desventaja frente al
otro. La pertenencia al sexo masculino o al femenino tampoco debe implicar, por sí misma,
una razón para obtener beneficios de la ley o para hallarse ante sus normas en
inferioridad de condiciones. De allí que sean inconstitucionales las disposiciones que
plasman distinciones soportadas única y exclusivamente en ese factor. El concepto de la
igualdad debe ser comprendido y aplicado en el contexto de la realidad, razón por la que,
su alcance no puede obedecer a criterios absolutos que desconozcan el ámbito dentro del
cual están llamadas a operar las normas jurídicas”123
.
1.2.2.7. DEBIDO PROCESO
Señala el Código que el debido proceso se aplicará a todas las actuaciones regaladas en
él124, por lo tanto se erige como un principio constitucional y de estirpe procesal, tal
como está establecido en el artículo 29 de la Carta Superior.
Al respecto ha señalado la Corte:
“El artículo 29 de la Carta Política prevé el derecho al debido proceso, como una serie de
garantías que tienen por fin sujetar las actuaciones de las autoridades judiciales y
administrativas a reglas específicas de orden sustantivo y procedimental, con el fin de
proteger los derechos e intereses de las personas en ellas involucrados”125.
Dentro de las mencionadas salvaguardas se encuentra el respeto a las formas propias de
cada juicio, entendidas como “(...) el conjunto de reglas señaladas en la ley que, según la
121 Ibídem.
122 Colombia, Consejo Superior de la Judicatura y la Escuela Judicial Rodrigo Lara Bonilla (2009), Género y
Justicia, Fondo para el logro de los ODM.
123 Ibídem.
124 Colombia, Código General del Proceso, art. 14.
125 Colombia, Corte Constitucional (2000), Sentencia C-1512, Bogotá.
56
naturaleza del juicio, determinan los procedimientos o trámites que deben surtirse ante las
diversas instancias judiciales o administrativas”126
.
Por lo tanto dicho presupuesto se erige en garantía del principio de legalidad que
gobierna el debido proceso, el cual “(...) se ajusta al principio de juridicidad propio del estado
de derecho y excluye, por consiguiente, cualquier acción contra legem o praeter legem”127
.
En consecuencia, la Corte ha señalado que la legitimidad de las normas procesales está
dada en la medida de su proporcionalidad y razonabilidad, “pues sólo la coherencia y
equilibrio del engranaje procesal permite la efectiva aplicación del concepto de justicia y, por
contera, hace posible el amparo de los intereses en conflicto”128
.
De ahí que la violación del debido proceso ocurriría no sólo bajo el presupuesto de la
omisión de la respectiva regla procesal o de la ineficacia de la misma para alcanzar el
propósito para el cual fue diseñada, sino especialmente en el evento de que ésta
aparezca excesiva y desproporcionada frente al resultado que se pretende obtener con
su utilización.
Para terminar, se ha señalado por la Corte:
“La obligación de los funcionarios -y empleados- judiciales de respetar, garantizar y
velar por la salvaguardia de los derechos de las personas que intervienen en el proceso,
tiene, como se ha señalado, pleno sustento constitucional. En efecto, a lo largo de todo el
trámite judicial es obligación de los administradores de justicia el garantizar la vigencia
plena del debido proceso, es decir, no sólo el respeto a las formas propias de cada juicio
sino, igualmente, la aplicación de la presunción de inocencia, el ejercicio permanente del
derecho de defensa, la posibilidad de controvertir las pruebas, el atender oportunamente
los escritos o memoriales que se presenten, el procurar una mayor celeridad, el ser
eficiente, y el fundamentar en forma seria y adecuada el fallo, entre otras.
”Pero, además, es deber esencial de los funcionarios judiciales garantizar igualmente los
demás derechos de rango superior o legal, en particular los constitucionales
fundamentales, que de una forma u otra deban ser protegidos a lo largo del proceso. Es
así como, por ejemplo, el juez debe abstenerse de divulgar la información reservada
contenida en un expediente, o de opinar públicamente acerca de ella. En estos eventos se
126 Colombia, Corte Constitucional (1997), Sentencia C-562, Bogotá.
127 Colombia, Corte Constitucional (1993), Sentencia T-001, Bogotá.
128 Colombia, Corte Constitucional (1999), Sentencia C-925, Bogotá.
57
encontrarían comprometidos derechos de altísimo rango constitucional, como la
dignidad, la intimidad, la honra y el buen nombre, cuya protección debe ser integral y
permanente”129
.
1.3. SISTEMA PROCESAL
Desde la estructura de los modelos procesal, corresponde indagar en el actual Código
General del Proceso qué sistema procesal adopta130
, para la solución de los litigios, esto
es, si se trata de un modelo adversarial en el cual el proceso va a ser de connotación
dispositiva y los protagonistas serán las partes, o por el contrario, va a estar regido por
un modelo de mediación en el cual el proceso va a ser de connotación inquisitiva, donde
el protagonista será el Juez, quien establecerá los parámetros de la actividad judicial. De
ahí que, será bueno indagar qué sistema procesal se inscribe el presente estatuto
procesal.
El CGP solo atina a señalar que en él, se regula la actividad procesal en asuntos civiles,
comerciales, de familia y agrarios131
. Tales procesos sólo podrán iniciarse a petición de
parte, excepcionalmente lo podrán adelantar los jueces132
; las actuaciones se cumplirán
en forma oral, pública y por audiencias133
, sin centrarse a señalar qué sistema adopta y
cuál es su técnica procesal, porque al establecer que las actuaciones se cumplirán en
forma oral y por audiencias, no está circunscribiéndose en un sistema específico.
La primera reflexión que deja esta primera parte es que ante un proceso ordenado en
forma oral y por audiencias134
, dirigidas por el juez o jueza como eje central del proceso
lo inscribe dentro de la corriente inquisitiva. Sin que esto permita que se aleje del
sistema adversarial, en la cual las partes son el eje del proceso e impulsadora del mismo.
Como no se trata de un sistema oral puro, el cual implica una comunicación directa, por
medio de la palabra, entre las partes, juez, participantes y órganos de prueba, donde se
permite que la primera parte del proceso es escrita y las partes puedan controvertir las
129 Colombia, Corte Constitucional (1996), Sentencia C-037, Bogotá.
130 TARUFO, Evidencia en el litigio civil, P, 11.
131 Colombia, Código General del Proceso, art. 1°.
132 Ibídem, art. 8°.
133 Ibídem, art. 3°.
134 SILVA JOSÉ PEDRO y otros (2007). Estudio exploratorio sobre el funcionamiento de la oralidad en los tribunales
de familia de la Región Metropolitana. Disponible en:
http://cejamericas.org/especiales/CD_JusticiaCivil2008/documentos/AnexosInformeTribunalesDeFamilia0
8-10-2007.pdf
58
pruebas presentadas al responder la demanda o demanda de reconvención lo inscribe
en la corriente adversarial. Por otra parte en la audiencia de instrucción y juzgamiento
se pueden contradecir las pruebas confirmando este modelo.
De donde se concluye que el CGP en lo que tiene que ver con la estructura del
desarrollo de los procesos sometidos a su regulación, adopta también en esta parte un
sistema mixto, entre lo adversarial y lo inquisitivo.
Con una primera etapa escrita que consiste en la presentación de la demanda135 como en
su contestación (principio dispositivo). Suplida esta etapa las siguientes actuaciones
estarán impulsadas por el juez o jueza (principio inquisitivo) y se desarrollan en forma
oral y por audiencias.
En consecuencia, se concluye que el CGP en lo que tiene que ver con la estructura del
desarrollo de los procesos sometidos a su ritualidad, adopta también un sistema mixto,
donde las actuaciones judiciales se inician a petición de parte y excepcionalmente de
oficio; una vez el juez o jueza asumen el conocimiento es este el director del proceso,
facultado a impulsar las actuaciones judiciales, extinguiendo la posibilidad que el CGP
establezca un sistema adversarial puro.
1.3.1. DISPOSITIVO E INQUISITIVO
En cuanto al desarrollo del proceso el CGP asume una postura mixta, al establecer que
los procesos sólo podrán iniciase a petición de parte; excepcionalmente se promoverán
de oficio, esto cuando la ley procesal lo señale136
. Es decir que en lo que tiene que ver con
el desarrollo del proceso igualmente se toma una postura mixta.
En cuanto a la noticia civil o de familia, que se pone en conocimiento por parte del
ciudadano para reclamar la tutela jurídica de un derecho, ante la administración de
justicia; esta noticia civil o de familia tienen que ser por postulación de parte; le
corresponde al ciudadano poner en marcha la administración de justicia, principio
dispositivo. Excepcionalmente lo hace el juez.
135 Ibídem.
136 Colombia, Código General del Proceso, art. 8°, Bogotá.
59
Una vez que el proceso se ha iniciado, en las etapas procesales por mandato axiológico
del legislador el juez debe impulsar el desarrollo de las actuaciones judiciales, para no
incurrir en omisión, actuación que los hace responsables de incurrir en mora137. Por lo
tanto, nace para la administración de justicia una obligación de hacer, que consiste en
impulsar los procesos por parte del juez para no incurrir en sanción disciplinaria, al no
concluir el trámite procesal dentro del término señalado de un año138, principio
inquisitivo.
Siendo de esa manera surge el presente interrogante: ¿Podrá el juez o jueza en el
proceso iniciado por Noah solicitar que Caín reconozca a Enoc?
El principio inquisitivo, va de la mano entonces con el principio de inmediación,
herramienta innovadora en el actual CGP, en el cual el proceso se promueve con la
oralidad y por audiencias139
, en el cual se permitirá un diálogo democrático entre el juez
o jueza y las partes para lograr una justicia pronta y eficaz.
Al respecto ha señalado el legislador en la exposición de motivos que con esta estructura
el CGP de establecer una ritualidad en forma oral y por audiencias:
“(…) el código general del proceso garantiza una verdadera tutela efectiva de los
derechos. Este Código persigue que los procesos tengan una duración razonable, sin
detrimento de las garantías de los justiciables. Pero no se trata de acelerar por la rapidez
misma, sino de lograr una cercanía real entre la incoación de la demanda y la sentencia
que permita evitar el lógico desgano y la razonable pérdida de la confianza de los
ciudadanos en su órgano judicial y evitar que, como consecuencia de ello, se erosione la
democracia. Como la justicia tardía no es verdadera justicia, el nuevo Código fija un
término máximo de duración del proceso y proscribe las sentencias inhibitorias y evita
las nulidades innecesarias, permitiendo que en cada etapa del proceso exista un
saneamiento de los vicios no alegados, lo que genera la imposibilidad de alegar esos
hechos como causal de nulidad en etapa posterior del proceso. Se consagran medidas de
saneamiento, para que el justiciable tenga la seguridad que el proceso donde se involucra
terminará con sentencia que resuelva el asunto y no con una gran frustración: la
sentencia inhibitoria o la declaratoria de nulidad de lo actuado. Esta contradice la
aptitud y disponibilidad abarcadora que debe tener la jurisdicción para resolver, de una
vez por todas, el asunto sometido a ella”140
.
137 Ibídem.
138 Colombia, Código General del Proceso, art. 121, Bogotá.
139 Colombia, Código General del Proceso, art. 3°.
140 Colombia, Gaceta del Congreso N° 119 (2011), Bogotá: Imprenta Nacional.
60
Entonces con un sistema procesal montado en el modelo de la oralidad, esta141
:
“(…) constituye un mecanismo razonablemente encaminado al logro de la pretendida
celeridad en la administración de justicia, favoreciendo la inmediación, acercando el juez
a las partes y generando condiciones que propicien la simplificación de los
procedimientos, razones todas estas que avalan la constitucionalidad de la reforma en
este aspecto puntual. Además, pone en evidencia la necesidad de adoptar nuevos
estatutos legales para ajustar los actuales, que consagran procedimientos
prevalentemente escritos, para señalar la forma como habrán de llevarse a cabo, en cada
especialidad, las audiencias y demás diligencias dentro de un nuevo esquema”.
Por lo tanto se necesitan unos jueces activos, impulsadores del esquema procesal
adoptado, de ahí que cuente con poderes que se le confieren, para la dirección,
ordenación e instrucción del proceso142
.
Al respecto advirtió la Corte143
:
“(…) la labor del juez no puede circunscribirse únicamente a la observancia de los
términos procesales, dejando de lado el deber esencial de administrar justicia en forma
independiente, autónoma e imparcial. Es, pues, en el fallo en el que se plasma en toda su
intensidad la pronta y cumplida justicia, como conclusión de todo un proceso, donde el
acatamiento de las formas y los términos, así como la celeridad en el desarrollo del litigio,
permitirán a las partes involucradas, a la sociedad y al Estado tener la certeza de que la
justicia se ha administrado debidamente como fundamento real del Estado social de
derecho”.
Esto no quiere decir que las partes, se transformen en sujetos pasivos; es sabido que en
los procesos civiles se persigue la tutela de derechos e intereses legítimos de
determinados sujetos de derechos (principio dispositivo), por lo que a ellos a quienes
corresponden la iniciativa procesal y la configuración y determinación del objeto del
juicio procesal es decir presentar la teoría del caso144
, en donde las cargas atribuidas a
ellos y su lógica diligencia para obtener la tutela solicitada debe configurar,
razonablemente, el trabajo de los jueces o juezas.
141 Colombia, Corte Constitucional (2008), Sentencia C-713, Bogotá.
142 LÓPEZ BLANCO, HERNÁN FABIO (1997). Instituciones de Derecho Procesal Civil Colombiano. T. I. Parte
General. 7ª ed. Bogotá: Dupré Editores, p. 77.
143 Colombia, Corte Constitucional (2008), Sentencia C-713, Bogotá.
144 GONZÀLEZ OBREGÒN, Ob., Cit., p. 229.
61
Como lo señala PALOMO VÉLEZ: “no aparece razonable ni conveniente que al órgano
jurisdiccional le corresponda o incumba sustituir la labor de las partes a través de la
investigación y comprobación oficiosa de la veracidad de los hechos”145.
En consecuencia la implementación de las actuaciones judiciales en forma oral y por
audiencias constituye un herramienta razonable y proporcional, encaminada a lograr la
pretendida celeridad en la administración de justicia en Colombia (fin del actual Código
General del Proceso) favoreciendo la inmediación y concentración; acercando el juez y a
las partes creando un binomio que genere condiciones que propicien la simplificación de
los procedimientos, que originen la conciliación o sentencia del proceso en una sola
audiencia.
El Código General del Proceso adopta un sistema mixto146
, en el cual es el ciudadano el
que está obligado a dar inicio al proceso, principio dispositivo; pero le corresponde al
juez el impulso dialéctico del proceso una vez puesta la demanda por el ciudadano,
principio inquisitivo. De donde se concluye que, se combina el sistema dispositivo
desde lo formal, con el inquisitivo dirigido por el juez desde lo sustancial.
1.3.2. INSTANCIAS
Advierte el Código que los procesos tendrán dos instancias, salvo que la ley procesal
establezca una sola147
, lo que por supuesto rompe con el principio de inmediación; esto
es una fractura que trae el actual estatuto, partiendo de la base, como lo señala el
profesor LÓPEZ BLANCO, que la
“(…) inmediación pretende que en todo proceso exista una comunicación directa entre
las partes y el juez pero, básica y fundamentalmente, entre el juez y la producción de la
prueba dado que esa percepción directa del fallador le permita formase un mejor concepto
sobre el poder demostrativo de aquella, lo que teóricamente es indiscutible y necio sería
cuestionar su bondad en este campo ideal (…)”148
.
Ese ideal al que se refiere el profesor LÓPEZ BLANCO es que los procesos fueran de única
instancia, porque le asiste razón al advertir que:
145 PALOMO VÉLEZ. Ob. cit., pp. 171-197.
146 LÓPEZ BLANCO. Ob. cit., pp. 74-75.
147 Colombia, Código General del Proceso, art. 9.
148 LÓPEZ BLANCO. Ob. cit., p. 82.
62
“Lo más grave, todo ese ingente esfuerzo dedicado a cumplir las normas que desarrollan
la inmediación, poco es la utilidad que tiene, pues como también se cumple otra regla
táctica, la de las dos instancias, usualmente quien tiene la última palabra es el juez de
segunda instancia, etapa donde informa por excelencia la regla técnica de la mediación
(…) parqué, entonces, tanta inmediación en primera, si quien decide en últimas es la
instancia superior, donde lo que se aplica es la mediación”149.
Por lo tanto será uno de los aspectos a tener en cuenta para sugerir que la inmediación
se prolongue a la segunda instancia para no romper con este principio en aquellos
procesos que tienen la doble instancia.
1.4. VACÍOS DE LAS NORMAS PROCESALES
Ha querido destacar el estatuto procesal que cuando se presenten vacíos en las
disposiciones contenidas en él deben llenarse con las normas que regulen casos
análogos; establece una jerarquía al señalar que puede acudir a la analogía, los
principios constitucionales, y por último a los principios generales del derecho
procesal150
, cuando debería ser: primero, los principios constitucionales; segundo, los
principios generales y por último, la analogía, para hacerla coherente con el artículo 11
ibídem, que se refiere a la interpretación de la ley procesal. Ante la duda se establece el
presente orden jerárquico, acudiendo a lo establecido en el artículo 4° de la Norma
Superior.
Lo que hace el estatuto procesal en esta disposición es reconstruir el artículo 8° de la Ley
153 de 1887; estudiado por la Corte Constitucional, quien al respecto señaló:
“El juez no puede menos que fallar, halle o no en el ordenamiento elementos que le
permitan justificar su decisión. No es correcto pensar, como a menudo se piensa –
verbigracia–, que el juez colombiano se encuentra constreñido al fallo porque así lo
dispone el artículo 48 de la ley 153 de 1887, cuyo texto dice: Los jueces o magistrados
que rehusaren juzgar pretextando silencio, oscuridad o insuficiencia de la ley, incurrirán
en responsabilidad por denegación de justicia.
”Lo que de la norma transcrita se desprende es el deber jurídico de no observar ese tipo
de conducta. Pero aun observándola, el juez habrá decidido y de su decisión se seguirán,
149 LÓPEZ BLANCO. Ob. cit., p. 85.
150 Colombia, Código General del Proceso, art. 12.
63
inexorablemente, consecuencias jurídicas. A título de ejemplo: Si A demanda a B y el
juez arguye que no encuentra en su legislación artículo alguno que le permita fundar un
pronunciamiento, y en consecuencia se abstiene de decidir, simplemente, habrá absuelto
a B de los cargos formulados en la demanda.
”Porque ontológicamente el juez es el que falla, y no puede dejar de hacerlo aunque su
voluntad se empeñe en lo contrario. El caso extremo de alguien que asumiera el cargo de
juez y nunca asistiera a su despacho ni firmara una providencia, es concluyente: de su
conducta o misiva se estarían siguiendo diariamente consecuencias jurídicas inevitables,
jurídicamente imputables a la inacción del juez y precisamente originadas en ella”151.
Sin embargo, el Código General estableció el principio analógico como herramienta que
tiene el juez o jueza para resolver los casos presentados a su conocimiento, y que por
vacío de estatuto procesal no se encuentra regulado, teniendo que acudir entonces a
aquel principio, el cual según la Corte152
:
”Es la aplicación de la ley a situaciones no contempladas expresamente en ella, pero que
sólo difieren de las que sí lo están en aspectos jurídicamente irrelevantes, es decir, ajenos
a aquéllos que explican y fundamentan la ratio juris o razón de ser de la norma. La
consagración positiva de la analogía halla su justificación en el principio de igualdad,
base a la vez de la justicia, pues, en función de ésta, los seres y las situaciones iguales
deben recibir un tratamiento igual. Discernir los aspectos relevantes de los irrelevantes
implica, desde luego, un esfuerzo interpretativo que en nada difiere del que
ordinariamente tiene que realizar el juez para determinar si un caso particular es o no
subsumible en una norma de carácter general.
”Aunque el razonamiento se cumple, en apariencia, de lo particular a lo particular, es
inevitable la referencia previa a lo general, pues los casos análogos tienen en común,
justamente, el dejarse reducir a la norma que los comprende a ambos, explícitamente a
uno de ellos y de modo implícito al otro153
.
Por lo anterior se sostiene en la doctrina que en la aplicación de la analogía se le brinda
al juez o jueza un fundamento para crear derecho, fundamento que se identifica con
la ley misma que debe aplicar; en consecuencia el juez que apela al razonamiento per
151 Colombia, Corte Constitucional (1995), Sentencia C-083, Bogotá.
152 Ibídem.
153 Ibìdem.
64
analogía no hace, pues, otra cosa que decidir que en una determinada situación, es el
caso de aplicar la ley.
La Corte ha sostenido que:
”Por ende, la analogía no constituye una fuente autónoma, diferente de la legislación. El
juez que acude a ella no hace nada distinto de atenerse al imperio de la ley. Su
consagración en la disposición que se examina resulta, pues, a tono con el artículo 230 de
la Constitución.
”Se dijo un poco más arriba que cuando el juez razona por analogía, aplica la ley a una
situación no contemplada explícitamente en ella, pero esencialmente igual, para los
efectos de su regulación jurídica, a la que sí lo está. Esta modalidad se conoce en doctrina
como analogía legis, y se la contrasta con la analogía juris en la cual, a partir de diversas
disposiciones del ordenamiento, se extraen los principios generales que las informan, por
una suerte de inducción, y se aplican a casos o situaciones no previstas de modo expreso
en una norma determinada154
”.
1.5. PRINCIPIOS GENERALES
En cuanto a los principios generales, se ha señalado que como el juez tiene que fallar, y
partiendo de la base que en el ordenamiento jurídico colombiano, como se vio, tiene que
hacerlo, y en un Estado Social de derecho, como exigencia de la filosofía del sistema,
debe edificarse la sentencia sobre los fundamentos que el mismo derecho señala.
Surge el siguiente interrogante para el caso en estudio: ¿Qué debe hacer el juez o jueza si
los elementos contingentes del derecho positivo se le han agotado sin encontrar en ellos
respaldo para su decisión?
Ha señalado la Corte al respecto155
que el ordenamiento jurídico colombiano lo autoriza
a recurrir a contenidos extra sistemáticos, a los que el propio sistema se refiere
formalmente como el derecho natural, la equidad, los principios generales del derecho,
expresiones todas que claman por una concreción material que sólo el juez puede y debe
llevar a término.
154 Ibìdem.
155 Ibídem.
65
Se trata entonces de principios que no satisfagan las condiciones de la regla de
reconocimiento156
, que por ende no hacen parte del ordenamiento jurídico, pues no son
materialmente reductibles a la Constitución, que según la Corte, citando a CARRIÓ:
“pueden ser llamados «principios jurídicos» en cuanto se refieren a aquél (el derecho)
pero no en cuanto partes de él”. Y añade: "el uso judicial de ellos puede conferirles, en el
mejor de los supuestos, el rango de candidatos a integrar el sistema, una vez que ese uso
adquiera consistencia, regularidad y carácter normativo suficientes como para considerar
que las pautas aplicadas son normas jurisprudenciales en vigor, o se incorporen al
ordenamiento –agrega la Corte– por disposición del legislador”157.
Este juego jurídico, en el cual se trata no de integrar el ordenamiento sino de optar por
una entre varias interpretaciones posibles de una norma que se juzga aplicable, entran a
jugar un importante rol las fuentes jurídicas permisivas (en el sentido de que no es
obligatorio para el juez observar las pautas que de ellas se desprenden), tales como las
enunciadas por el artículo 230 Superior como “criterios auxiliares de la actividad
judicial”.
Según la Corte158
:
“(…) si un juez, en la situación límite antes descrita, recurre a la equidad como
fundamento de su fallo, no habrá hecho nada diferente de proyectar al caso sub judice su
concepción de lo que es la justicia, construyendo a partir de ella un principio que
materialmente no hace parte del sistema pero que encuentra en él su fundamento formal.
El juez en cuestión deberá entonces esmerarse en mostrar que su decisión está justificada
por un principio ético o político (en todo caso extrajurídico), al que él adhiere y a cuya
invocación lo autoriza expresamente el derecho positivo. No será, pues, su determinación
arbitraria la que informe el fallo, sino las ideas, genéricamente mentadas por el
ordenamiento como derecho natural o equidad, esta última en el más riguroso sentido
aristotélico del término. Uno y otra sirven pues al propósito de que el fallo resulte
siempre razonable y proporcionado. Los artículos 4° y 5° de la ley 153 de 1887 resultan,
así, corroborados por la nueva Carta”.
En conclusión las orientaciones así trazadas no son vinculantes, sino optativas para los
jueces.
156 HART HERBERT, L.A. (1961). El concepto de derecho. Trad. de Genaro R. Carrió. Buenos Aires: Abeledo-
Perrot, p. 125.
157 Colombia, Corte Constitucional (1995), Sentencia C-083, Bogotá.
158 Ibídem.
66
1.6. VIGENCIA DE LA LEY
Previo a desarrollar el establecimiento de la Ley, debe concretarse el momento a partir
del cual ésta produce efectos jurídicos y de qué forma los produce. Estos criterios se
encuentran desarrollados por el Código Civil en sus artículos 12 a 19, y en especial en la
Ley 153 de 1887.
De acuerdo con los preceptos establecidos en el Código del Régimen Político y
Municipal, una ley se considera vigente cuando se cumplen dos momentos: el primero
sanción presidencial, y el segundo publicación en el Diario Oficial.
Según el Código de Régimen Político y Municipal (Ley 4ª de 1913) establece que:
“Artículo 52. La ley no obliga sino en virtud de su promulgación, y su observancia
principia dos meses después de promulgada.
”La promulgación consiste en insertar la ley en el periódico oficial, y se entiende
consumada en la fecha del número en que termine la inserción.
”Artículo 53. Se exceptúan de lo dispuesto en el artículo anterior los casos siguientes:
”1. Cuando la ley fije el día en que deba principiar a regir, o autorice al Gobierno para
fijarlo, en cuyo caso principiará a regir la ley el día señalado.
”2. Cuando por causa de guerra de guerra u otra inevitable estén interrumpidas las
comunicaciones de algunos o algunos Municipios con la capital, y suspendido el curso
ordinario de los correos, en cuyo caso los dos meses se contarán desde que cese la
incomunicación y se restablezcan los comunicaciones”.
“La Ley 153 de 1887 determina que las leyes procesales (de sustanciación y ritualidad de
los juicios) rigen desde su vigencia y por tanto prevalecen sobre las anteriores, es decir
que son de aplicación inmediata excepto cuando se trate de términos que hubieren
empezado a correr, actuaciones y diligencias que ya estuvieren iniciadas, pues se rigen
por la ley vigente al tiempo de su iniciación (art. 40).
Tal previsión ha permitido concluir que a las situaciones reguladas en leyes no
procedimentales (sustanciales) debe aplicárseles la ley vigente al momento del
acaecimiento del hecho que la ley sanciona, coligiéndose entonces que la regla general
predominante es la de irretroactividad de la ley y que la excepción nace de la indicación
67
expresa del legislador sobre retroactividad o cuando en materia penal y disciplinaria
aparece el principio de favorabilidad. Dicho principio general de irretroactividad de las
leyes no procedimentales, como regla general, permite hacer efectivos otros principios
como son los de la seguridad jurídica y del juzgamiento con base en la legalidad
preexistente al hecho que se imputa (art. 29 Constitución Política)”159
Efectos de la Ley:
En el tiempo:
 Irretroactividad,
 Retroactividad,
 Ultractividad,
 Retrospectividad.
En el espacio:
 Territorialidad,
 Extraterritorialidad.
El nuevo Código General del Proceso establece como efectos los siguientes:
irretroactividad, dividida en las cuatro fases y retroactividad, especialmente para
aquellos procesos donde se ha realizado la admisión de la demanda pero sin que al 1° de
enero de 2014 se haya completado la realización de las pruebas –bien sea completo o
incompleto–, deberán ser acogidos a lo establecido en el nuevo Código.
 Fase 1. Julio 12 de 2012.
 Fase 2. Octubre 1° de 2012.
 Fase 3. Enero 1° de 2013.
 Fase 4. Enero 1° de 2014.
159 Colombia, Consejo de Estado, Sala de lo Contencioso Administrativo, Sección Tercera, Consejera
Ponente: María Elena Giraldo Gómez, Bogotá D.C., septiembre 2 de 2004, Rad. 73001-23-31-000-1996-4029-
01(14578).
68
VIGENCIA CÓDIGO GENERAL DEL PROCESO
Primera etapa
julio 12 de 2012
Artículo
vigencia
expresa
Temática
Vigencia
táctica
24
Funciones jurisdiccionales desarrolladas por autoridades administrativas.
A. Superintendencia de sociedades por vulneración de:
 Derechos consumidores
 Competencia desleal
 Cumplimiento de acuerdos de accionistas
 Resolución de conflictos societarios
 Impugnación de actos de asambleas u órganos de dirección.
 Nulidad de actos defraudatorios e indemnización
 Nulidad de decisiones que abusen del derecho o de mayorías
B. Superintendencia financiera:
 Derecho de los consumidores financieros
C. Superintendencia de Industria y Comercio
 Propiedad intelectual
D. Dirección Nacional de Derechos de Autor
 Propiedad Intelectual
C. ICA
 Derechos de obtentor
E. Ministerio de Justicia y del Derecho
 Todos los asuntos sobre descongestión, eficiencia y acceso a la justicia
(Ley 446 de 1998)
 Insolvencia de personas naturales no comerciantes.
 Asuntos definidos en la Ley 1098 de 2006 a comisarios y defensores
 Asesorar y representar declaraciones de pertenencia por saneamiento
Art. 82 y
siguientes,
debido a que la
función
administrativa
se sigue por la
misma vía
procesal que la
de los jueces.
30, N° 8
Competencia de la sala de casación de la Corte Suprema de justicia
N° 8. Peticiones de cambio de radicación de un proceso civil, comercial,
agrario o de familia cuando deba ser cambiado de distrito judicial.
 Es excepcional, por razones de orden público; se vulnere la
imparcialidad o independencia en la administración de justicia, o se
afecte la gestión y celeridad.
 Se deben adjuntar las pruebas
 No tiene recursos
 No se otorga en él efecto suspensivo
Está legitimado:
 Partes en el proceso
 El procurador general de la nación
 El director de la Agencia Nacional de Defensoría Jurídica del Estado
Para lo
relacionado
con la ANDJE
ver Ley 1444
de 2011, art. 5°
31, N° 2
Competencia de las salas civiles de los tribunales superiores
Inc. 2. Segunda instancia de los procesos que conocen en primera instancia las
autoridades administrativas (cuando quien debía conocer del asunto era juez
civil del circuito)
Relacionado
con el artículo
24 del CGP
33, N° 2
Competencia de los jueces civiles del circuito
Inc. 2. Segunda instancia de los procesos atribuidos en primera instancia a
autoridades administrativas (cuando quien debió conocer el asunto era el juez
Relacionado
con el artículo
24 del CGP
69
civil municipal)
206
Juramento estimatorio
En todos los procesos en que se pretende el reconocimiento de indemnización,
compensación, mejoras, pago de frutos, deberá presentarse el estimativo de
dichos valores
Relacionado
con los
artículos 82 del
CGP, porque
se incluye
como un
requisito más
de la demanda,
y el 90, que lo
tiene como
causal de
inadmisión.
Entra en
vigencia
tácitamente el
artículo 207
467
Proceso de adjudicación o realización especial de la garantía real.
Para los bienes hipotecados o dados en prenda se solicita automáticamente la
adjudicación del bien para el pago de las obligaciones
Tácitamente
entre en
vigencia el
artículo 468,
sobre reglas de
procedimiento
en este
proceso.
610
Intervención de la Agencia Nacional de Defensa Jurídica del Estado
 Para asuntos en que sea parte una entidad pública
 Se discutan intereses patrimoniales del Estado
 Apoderada de entidades públicas (debe tener poder de la respectiva
entidad)
Interviene con iguales facultades que la entidad pública vinculada, resaltando:
 Proponer excepciones
 Aportar y solicitar pruebas
 Interponer recursos
 Recurrir providencias que aprueban acuerdo conciliatorio o terminación
del proceso
 Solicitar medidas cautelares o su levantamiento
 Llamamiento en garantía
Podrá interponer tutelas en nombre de las entidades
611
Suspensión del proceso por intervención de la ANDJE
Treinta 30 días, siempre y cuando se vincule por escrito, cuando no haya
actuado en el proceso y una vez se haya vencido el término del traslado de la
demanda
612
Notificación personal del auto admisorio y mandamiento de pago a entidades
públicas o privadas que ejerzan funciones públicas
Art. 291, inc. 2,
Dirección
Electrónica en
Cámara de
Comercio
Nota: el
artículo 612
habla del
artículo 197,
70
haciendo
referencia al
medio
electrónico
para
notificación;
esta referencia
es errónea ya
que el artículo
197 habla de
información de
la confesión
613
Conciliación extrajudicial en procesos administrativos
Se debe vincular a la ANDJE para que esta decida si interviene o no, salvo en:
 Procesos ejecutivos
 O en los cuales se soliciten medidas cautelares
614
Cuando una entidad pública requiere extensión (uniformidad de ley y
jurisprudencia en especial SU del Consejo de Estado) de la jurisprudencia,
debe solicitar concepto previo a la ANDJE
Concordante
con artículo 10
de la Ley 1437
de 2011
Lo puede
solicitar un
interesado en
los efectos de
dichas
sentencias, Ley
1437 de 20122,
art. 102
615
Competencia del Consejo de Estado en segunda instancia y cambio de
radicación de un proceso.
Conocerá de:
 Segunda instancia de apelaciones de sentencias y autos de tribunales
administrativos
 Recursos de queja cuando no se concede apelación en el Tribunal o se
concede en efecto diferente al solicitado
 No se conceda revisión
 No se conceda unificación de jurisprudencia
 Cambio de radicación del proceso por falta de gestión y celeridad, previo
concepto de la Sala Administrativa del C.S. de la J.
Modificó el
artículo 150 de
la Ley 1437 de
2011.
616
Procedimiento ante el Consejo de Estado por negativa de unificación de
jurisprudencia. Se presenta demanda por parte del afectado y se corre traslado
a la ANDJE por 30 días
Tácitamente
entra en
vigencia el
artículo 102 del
CGP, sobre no
alegación de
nulidad ni
excepciones
previas cuando
no se
interpusieron
en la
oportunidad
procesal
617
Competencia de notarios para asuntos por mutuo acuerdo: Tácitamente
artículo 583.
71
 Autorización de enajenación de bienes de incapaces (no importa edad)
 Declaración de ausencia
 Inventario solemne de bienes de hijos menores de edad o discapacitados
previo a matrimonio o de declaración de unión marital o sociedad
patrimonial de uno de los padres
 Declaración de inexistencia de bienes propios del niño o discapacitado
 Custodia del niño o discapacitado y regulación
 Declaraciones de constitución, disolución y liquidación de SPH.
 Existencia y cesación de efectos civiles de UMH
 Cancelación hipotecas en mayor extensión en subrogación
 Solicitud de copias sustitutivas de primeras copias que prestan mérito
ejecutivo
 Correcciones de errores registros civiles
 Cancelación y sustitución voluntaria de patrimonio de familia
No muerte
presunta.
618
Plan de implementación del Código
A más tardar enero de 2013 (término de 6 meses después de promulgación) la
Sala Administrativa del C.S de la J. deberá crear el plan de acción para la
implementación del CGP con apoyo del Ministerio de Justicia y del Derecho
619
Comisión de seguimiento al plan de implementación del CGP
620
Posibilidad de que puedan las partes asistir a la audiencia junto a su
apoderado; si es en otro municipio el apoderado podrá asistir debidamente
facultado para ello
Modificó el
parágrafo 2 del
artículo 1 de la
Ley 640 de
2001
621
Requisito de procedibilidad en asuntos civiles
Debe cumplirse en:
 Declarativos (excepto divisorios)
 Expropiación
 Donde existan demandados indeterminados
Modificó el
artículo 38 de
la Ley 640 de
2001.
622
Sobre disposiciones de seguridad social, en especial las relativas a
controversias sobre la prestación de los servicios y entre usuarios y la empresa
prestadora, salvo responsabilidad médica
Modifico el
numeral 4 del
artículo 2° del
C.S. del T.
623
Para apelación contra sentencias en procesos administrativos. Traslado al
Ministerio Público después de 10 días luego de alegatos de las partes, sin
retiro del expediente
Ley 1437 de
2010, art. 247
624
Prevalencia de las leyes procesales, retroactividad, salvo cuando ya se surtió la
actuación o corre el término, se regirán por las leyes en que se surtió el
trámite, traslado, recurso, decretaron pruebas, iniciaron audiencias o
diligencias, incidentes o notificaciones
Competencia seguirá de acuerdo con la norma vigente al momento de
formulación del proceso
Modificó el
artículo 40 de
la Ley 153 de
1887
625
Normas sobre tránsito de legislación
Si es un proceso ordinario y abreviado se deben partir de los siguientes
supuestos:
 No se hubiere proferido auto de pruebas se tramitará con la ley anterior
hasta que el juez las decrete, luego de hecho instrucción y juzgamiento
conforme al CGP.
 Si ya hay auto de pruebas se practicarán conforme al procedimiento
anterior y luego se convoca a instrucción y juzgamiento conforme al
CGP
 Si ya se presentaron alegatos y está pendiente fallo se sigue la legislación
anterior. Luego de sentencia CGP.
626 Entran en vigencia las derogaciones del C.P.C.
72
627 Vigente las normas aquí enunciadas
Segunda etapa
octubre 1° de
2013
17, N° 1
Competencia de los jueces civiles municipales en primera instancia
En cuanto a los procesos contenciosos de mínima cuantía, incluso los de
naturaleza agraria cuando:
 no correspondan a la jurisdicción contencioso administrativa
Responsabilidad médica
18, N° 1
Competencia de los jueces civiles municipales en primera instancia
Procesos contenciosos de menor cuantía:
 No correspondan a la jurisdicción contencioso administrativa
 Responsabilidad médica
20, N° 1
Competencia de los jueces civiles del circuito en primera instancia
Procesos contenciosos de mayor cuantía:
 No correspondan a la jurisdicción contencioso administrativa
 Responsabilidad médica
25
Cuantías:
 Mínima: de 0 a 40 SMLMV
 Menor: 40 a 150 SMLMV
 Mayor: superior a 150 SMLMV
30, N° 8 y
parágrafo
Competencia de la Corte Suprema de Justicia, Sala de Casación Civil
N° 8. Solicitud de cambio de radicación del proceso cuando se realiza de un
distrito judicial a otro.
Pueden solicitarlo además de las partes:
 Procurador General de la Nación
 Director ANDJE
31, N° 6 y
parágrafo
Competencia de las salas civiles de los tribunales superiores
N° 6. Solicitud de cambio de radicación del proceso que implique remisión en
un mismo distrito judicial
Pueden solicitarlo además de las partes:
 Procurador General de la Nación
 Director ANDJE
32, N° 5 y
parágrafo
Competencia de las salas de familia de los Tribunales Superiores
N° 5. Solicitud de cambio de radicación del proceso que implique remisión en
un mismo distrito judicial.
Pueden solicitarlo además de las partes:
 Procurador General de la Nación.
 Director ANDJE
94
Interrupción de la prescripción, desde la presentación de la demanda, así
como también impide que se dé la caducidad, siempre que se haya notificado
el auto admisorio de la demanda o mandamiento ejecutivo, dentro del año
siguiente a la notificación de estas providencias al demandante.
Efectos:
 Sirve para constitución en mora
 Notifica la cesión del crédito
 En sucesiones, para determinar si se acepta o no la herencia o asignación
73
 En litisconsorcio facultativo se toma el término separadamente
 En litisconsorcio necesario debe haberse notificado a todos
También puede interrumpirse el término por el requerimiento escrito
realizado al deudor directamente por el acreedor
95
No se interrumpe la prescripción y no opera la caducidad cuando:
 Se desiste de la demanda
 Cuando se termine el proceso por:
 Inexistencia del demandante o demandado
 Por falta de capacidad
 Por indebida representación
 Falta de prueba de la calidad en general y por la de heredero,
cónyuge, compañero permanente, curador, administrador de la
comunidad, albacea.
 Por pleito pendiente entre las partes por el mismo asunto
 Cuando termina el proceso por sentencia absolutoria
 Prospera la acción de compromiso o cláusula compromisoria, salvo que
se promueva proceso arbitral a los 20 días siguientes a la ejecutoria del
auto que da por terminado el proceso.
 Nulidad del proceso por notificación del auto admisorio de la demanda
o mandamiento ejecutivo
 Por desistimiento tácito.
 Cuando no se justifique la inasistencia a audiencia inicial
317
Desistimiento tácito
Se estipuló que opera cuando:
 Se requiera cumplimiento de una carga procesal o acto de parte y este no
lo cumple dentro de los 30 días siguientes a la orden del Juez. En caso de:
 Trámite de la demanda
 Llamamiento en garantía
 Incidente
 Cualesquiera otra actuación
No se impone cuando se iniciaron acciones de notificación y tramite de
medidas cautelares.
 En cualquiera de sus etapas cuando:
 El proceso permanezca inactivo en secretaria por un año, contados
desde el día siguiente a la última notificación. Puede ser a petición
de parte u oficio y no se requiere requerimiento previo a las partes.
Vencido el término si no se ha realizado el trámite se tiene por desistida la
actuación y se condena en costas.
No se cuentan los períodos de suspensión del proceso
Cualquier actuación interrumpe los términos para el cómputo del
desistimiento.
Cuando se decreta el desistimiento:
 Se da por terminado el proceso
 Se debe ordenar el levantamiento de las medidas cautelares
351
Acumulación de fallos
La Corte Suprema de Justicia, Sala de Casación, podrá acumular varios
asuntos para ser fallados en un mismo proceso
Deberá dejarse constancia y anexarse al respectivo proceso el texto de la
sentencia
74
398
Títulos Valores; reposición, cancelación y reivindicación (no aplica para títulos
al portador)
Se solicita por escrito ante el juez comunicando al:
 Girador
 Emisor
 Aceptante
Con las pruebas pertinentes. Debe publicarse un aviso en un diario de amplia
circulación nacional informando los hechos y la petición hecha al juez, con los
datos precisos del título, dirección de notificaciones y datos del girador,
emisor o aceptante.
Cuando el título valor se:
 Pierde
 Hurto
 Deterioro
 Extravío
 Pérdida
 Destrucción total o parcial
Después de la publicación del aviso y durante 10 días se computa el término
para que los terceros puedan oponerse; si no lo hacen procede la reposición,
cancelación o pago del título
Vencido el término ya no es posible oponerse sino ante la persona que
promovió el proceso
Si se dio oposición o se da negativa de reposición el demandado o interesado
deberá iniciar otro proceso.
 De su auto admisorio debe darse aviso en un diario de amplia
circulación nacional y se concede un traslado de 10 días
 Si no hay oposición se dicta sentencia
 El juez puede decretar pruebas de oficio
 Se puede ordenar prestar caución
 Este proceso interrumpe la prescripción y previene la caducidad
 Puede solicitarse el pago por vía de depósito judicial
 Si los signatarios no firman el título lo podrá hacer el juez
 El nuevo título vence 30 días siguientes después del vencimiento del
título cancelado
487
parágrafo
Tramite de la sucesión, partición del patrimonio en vida:
 Se solicita licencia judicial
 Se realiza por escritura pública
 Se deben respetar las asignaciones forzosas, derechos de terceros y
gananciales
 Se requiere el conocimiento del cónyuge o compañero
Si se tiene interés legítimo puede solicitarse rescisión dentro de los 2 años
siguientes a la fecha en que se tuvo o debió tener conocimiento de la partición
No es necesario promover sucesión
531
Insolvencia de persona natural no comerciante
Autorización procesal para:
75
 Negociar sus deudas con los acreedores
 Convalidar acuerdos privados con los acreedores
 Liquidar el patrimonio.
532
Insolvencia. No aplica para:
 Personas con calidad de controlantes de sociedades mercantiles
 Que formen parte de un grupo de empresas
 A quienes aplica la Ley 116 de 2006
533
Pueden conocer este proceso los:
 Centros de conciliación avalados por Min justicia
 Notarias del lugar del domicilio del deudor
 Si no los hay, residualmente, cualquier centro así no esté avalado o
notaria
534
Conoce de la insolvencia el juez civil municipal en única instancia del
domicilio del deudor o en donde se adelante la negociación de las deudas
Así mismo el juez que adelante el primer proceso, conocerá los demás sobre el
mismo asunto.
535
Gratuidad de la insolvencia en:
 Centros de conciliación y consultorios jurídicos de las universidades.
 Entidades públicas.
En los demás deberán pagarse los gastos y expensas del proceso so pena de
que si no se hace se entiende desistida
536
Tarifas de los centros de conciliación y notarias deberán ser reglamentadas por
el gobierno nacional
537
En conciliador en el proceso de insolvencia podrá:
 Citar a las partes, deudor y acreedores conforme al CGP
 Citar por escrito a todo el que considere debe asistir a la audiencia
 Informar sobre el alcance del procedimiento y los acuerdos de pago
 Verificar los hechos en que se basa la petición de insolvencia y solicitar al
deudor la información que considere pertinente
 Solicitar información para orientar el proceso
 Actuar como conciliador
 Motivar para que se presenten fórmulas de arreglo
 Propiciar que los acuerdos de pago se realicen conforme a la ley y dejar
constancia de ello
 Realizar el acta de la audiencia
 Registrar el acta de la audiencia
 Certificar la aceptación de la negociación de las deudas o fracaso,
acuerdo y declaratoria de incumplimiento o cumplimiento
 Elaborar un escrito sobre el orden en que se cancelarán las acreencias –
prelación de créditos–
538
Se inicia o promueve cuando el deudor ha cesado en su obligación de realizar
pagos de:
 Dos o más obligaciones
 A dos o más acreedores
 Por un período superior a 90días
O cuando cursen dos o más procesos en su contra. El valor de las obligaciones
debe ser al menos del 50% de su pasivo total
76
Para ello solo se requiere prestar juramento
539
Requisitos para el trámite de insolvencia:
 Informe sobre los motivos de cesación de pagos
 Propuesta de negociación de deudas –clara, expresa y objetiva–
 Relación de todos los acreedores en orden de prelación de créditos,
indicando su:
 Nombre
 Domicilio
 Dirección
 Correo electrónico
 Cuantía distinguiendo capital e intereses
 Documentos donde consten los créditos
 Fecha de vigencia y terminación del crédito
 Información de codeudores:
 Nombre
 Domicilio
 Dirección de oficina o residencia
 Relación completa y detallada de los bienes en el territorio nacional o
extranjero. Discriminando:
 Identificación
 Gravámenes
 Afectaciones al dominio
 Medidas cautelares
 Valor
 Relación de procesos judiciales o administrativos en su contra con:
 Número de radicado
 Estado actual
 Certificación de ingresos del empleador o declaración como
independiente
 Monto de recursos disponibles para realizar el pago discriminando:
 Los gastos necesarios para su subsistencia
 Gastos relativos a las personas a su cargo, con discriminación de las
obligaciones alimentarias.
 Gastos de conservación de sus bienes
 Gastos y costos del proceso
 Información sobre su situación familiar, sociedad conyugal o patrimonial
vigente.
Debe:
 Prestarse juramento
 Hacer corte de la información al último día calendario del mes anterior a
la solicitud.
540
El deudor podrá incluir una propuesta de dación de pago de sus bienes,
identificando a que deudas se imputará
541
Una vez realizada la solicitud de conciliación el centro tiene un término de 3
días para designar conciliador y esto últimos 2 días para aceptar (forzosa
aceptación salvo impedimento o recusación)
542
El conciliador cuenta con 5 días para verificar si se cumplen los requisitos de
la solicitud.
Si existen defectos se da la oportunidad de que el solicitante los corrija dentro
de los 5 días siguientes, so pena de rechazo.
Solo procede reposición.
543
Se debe citar a audiencia de negociación de deudas dentro de los 20 días
siguientes a la aceptación de la solicitud.
544
El procedimiento tiene una duración máxima de 60 días contados a partir de
la aceptación
Las partes podrán solicitar prorroga por 30 días.
77
545
Si se acepta la negociación:
 Aceptado el trámite se debe actualizar dentro de los 5 días siguientes la
relación de obligaciones, bienes y procesos judiciales.
 No se podrán tramitar ningún tipo de procesos.
 Se suspenden los procesos en contra del deudor.
 Se puede alegar nulidad allegando copia de la negociación.
 No se pueden suspender servicios públicos de los inmuebles.
 Pago de:
 Impuesto predial
 Servicios públicos
 Cualquier tasa o contribución
Para obtener paz y salvo para enajenación de bien inmueble solo podrá
exigirse respecto de las acreencias causadas con posterioridad a la aceptación
de la solicitud de la conciliación.
Las anteriores quedan sujetas al acuerdo o al resultado del proceso de
insolvencia (popter rem)
546
Procesos ejecutivos de alimentos en curso al momento de la solicitud de
insolvencia
Seguirán su curso y no se hará necesario su suspensión ni el levantamiento de
las medidas cautelares que se hubieren decretado
Si quedan remanentes de los embargos o subastas se dejan a disposición del
deudor o conciliador según sea el caso
547
Codeudores o terceros garantes de las obligaciones.
Frente a ellos:
 Los procesos iniciados continuarán.
 Si no se han iniciado proceso los acreedores podrán iniciar las acciones
que consideren pertinentes.
Es deber del acreedor informar al juez del acuerdo que realice con el deudor,
así como con los terceros
548
Una vez aceptada la solicitud y actualizada con la relación de acreedores,
valores del crédito y prelación se debe dar a conocer a los acreedores previa a
la audiencia
El conciliador también debe informar al juez sobre el inicio del proceso de
negociación
El juez por este hecho suspende el proceso
549 Tienen preferencia en los procesos de insolvencia los gastos
550
Audiencia de negociación de deudas. Durante ella se debe:
 Informar a los acreedores sobre todas las deudas, (naturaleza, existencia,
cuantía)
 Los acreedores pueden:
 Manifestar su oposición o aclaraciones a las mismas, si no lo hacen
se dan todas por aceptadas.
 Si se da oposición, el conciliador puede:
 Promover fórmulas de arreglo
 Suspender la audiencia hasta por 10 días.
 Durante los 5 días siguientes a la oposición los acreedores deberán
presentar escrito que la sustente
 Surtido el trámite de la objeción se continuará con la propuesta del
deudor
 Una vez establecidas las propuestas se propiciara la conciliación y el
arreglo entre las partes
78
Se suscribe acta, suscrita por conciliador y deudor y se deja en el archivo del
centro o notaria
551
Por oposición opera la suspensión de la audiencia hasta por el término de 10
días
Puede suspenderse las veces que sea necesario
Las suspensiones no podrán superar el término máximo de duración del
proceso o este se dará por fracasado
552
Cuando se presenta una oposición y se suspende la audiencia, con el objeto de
decidir puede suspenderse hasta por días dentro de los cuales y durante los
primeros 5 días los acreedores deberán sustentarla por escrito
El deudor o los demás acreedores podrán pronunciarse frente al escrito de
oposición por el término de 5 días, estos se remiten al juez, quien debe
resolver de plano por auto que no admite recursos
Una vez recibido el auto del juez se ordenará la continuación del trámite en el
término respectivo
553
Acuerdo de pago deberá realizarse en un término de 60 días, prorrogables
máximo por 30 días más, y tener en cuenta las siguientes reglas:
 Ser aprobado por dos o más acreedores, siempre y cuando representen el
50% del monto total de las deudas (solo capital)
 Ser aceptado expresamente por el deudor
 Debe realizarse teniendo en cuenta todos los acreedores
 Puede tenerse en cuenta cualquier obligación, incluso las contraídas con
el Estado
 Si el acuerdo involucra bienes sujetos a registro debe inscribirse el acta,
sin que se requiera Escritura Pública
 Pueden enajenarse bienes embargados y el acta debe hacerse llegar al
respectivo proceso.
 Las acreencias con el Estado podrán regirse por el acuerdo, salvo las de
contenido fiscal
 Se respetará el régimen de prelación de créditos
 El acuerdo no implica novación de la obligación
 No se podrá acordar un término de cumplimiento más allá de 4 años,
salvo que los acreedores que represente el (60%) de capital lo apruebe
554
El acuerdo debe contener:
 Forma en que serán pagadas las obligaciones
 Plazos con fechas exactas de pago
 Régimen de intereses de cada obligación o su condonación
 Dación en pago, si las hay (relación correcta de bienes)
 Acreedores que aceptaron dación en pago y su aceptan sustitución o
disminución de garantías
 Término máximo de cumplimiento de las obligaciones
555
El acuerdo suspende los procesos judiciales iniciados hasta que no se verifique
el cumplimiento del mismo
556
El acuerdo podrá reformarse a solicitud del deudor o los acreedores (que
represente una cuarta parte de los créditos)
Se solicita ante el centro o notaria que conoció el asunto.
El conciliador dentro de los 10 días siguientes citará a audiencia, en la cual no
se admiten suspensiones
557
El acuerdo podrá ser impugnado por:
 Se viole el orden de prelación legal de créditos
 Contenga cláusulas que establecen privilegios a uno o algunos créditos
79
 No comprende a todos los acreedores anteriores a la solicitud
 Cláusulas que vulneren la constitución y la ley
Se puede impugnar en audiencia, y se sustentará por escrito dentro de los 5
días siguientes. Corre traslado a los demás
Se envían estos escritos al Juez, quien debe resolverla de plano, si se acepta la
impugnación el Juez remite al conciliador para que en el término de 10 días lo
corrija y se lo remita para su confirmación
Si no se corrige se informa a el Juez para que este decrete la apertura del
proceso de liquidación patrimonial
También se inicia el proceso de liquidación si el juez encuentra falencias en la
corrección
558
Una vez se ha vencido el termino establecido en el acuerdo el deudor debe
presentar al conciliador la forma en que cumplió sus obligaciones, con los
soportes
De este informe corre traslado el conciliador para que en el término de los 5
días siguientes manifiesten si están de acuerdo o no con él
El silencio se entiende como aceptación tácita del informe
Si se opone al informe se inicia el trámite por incumplimiento
El conciliador debe expedir certificación con destino a los jueces que conocen
de los procesos ejecutivos que se siguen en contra del deudor para que los den
por terminados en caso de que se verifique el cumplimiento del acuerdo
Deudor solo podrá iniciar otro proceso de negociación de deudas luego de 5
años desde el cumplimiento del anterior acuerdo, los cuales se contarán desde
la expedición de la certificación
559
Al vencimiento del término para la negociación, si no se realiza la negociación
de las deudas el conciliador debe remitir constancia de fracaso y remitir las
diligencias al juez de conocimiento para que se inicie el proceso de liquidación
patrimonial
560
Cualquiera de los acreedores o deudor podrá informar por escrito al
conciliador sobre el incumplimiento del acuerdo y los hechos que sustentan el
incumplimiento
Una vez recibido el informe y dentro de los 10 días hábiles siguientes el
conciliador citará a audiencia de conciliación a fin de revisar y estudiar por
una sola vez la reforma al acuerdo de pago
La audiencia podrá suspenderse para que en el término de 5 días quien haya
alegado el incumplimiento formule por escrito nuevamente los hechos o
eventos que crea configuraron el incumplimiento y las pruebas que pretenda
hacer valer. De este escrito se corre traslado a los demás por 5 días para que
estos se pronuncien y soliciten pruebas
Estos escritos se remiten al juez para que este decida mediante auto, quien
podrá ordenar en caso de considerar probado el incumplimiento lo remitirá al
conciliador para que continúe con la reforma al acuerdo
Si no se encuentra probado el incumplimiento, este se continúa ejecutando
como se había previsto
Si se encuentra que no se cumple la reforma y se incumplen las obligaciones se
remite al juez para que inicie el proceso de liquidación patrimonial
80
561
El fracaso del acuerdo, su incumplimiento o su declaratoria de nulidad da
lugar a que se inicie el proceso de liquidación patrimonial
562
Puede realizarse acuerdo privado con los acreedores. Podrán hacerlo las
personas naturales no comerciantes que:
 Hayan perdido su empleo
 Por la disolución de la sociedad conyugal
Siempre que haya cesado en los pagos de sus pasivos por un término de 120
días siguientes a estos hechos
El acuerdo debe celebrarse al menos con los acreedores que representen el
60% del capital adeudado
Para ello deberá:
Seguir los pasos de la negociación de deudas:
 Informe sobre los motivos de cesación de pagos
 Anexar el acuerdo privado de negociación de deudas –clara, expresa y
objetiva–
 Relación de todos los acreedores en orden de prelación de créditos,
indicando su:
 Nombre
 Domicilio
 Dirección
 Correo electrónico
 Cuantía distinguiendo capital e intereses.
 Documentos donde consten los créditos
 Fecha de vigencia y terminación del crédito
 Información de codeudores:
 Nombre
 Domicilio
 Dirección de oficina o residencia
 Relación completa y detallada de los bienes en el territorio nacional o
extranjero. Discriminando:
 Identificación
 Gravámenes
 Afectaciones al dominio
 Medidas cautelares
 Valor
 Relación de procesos judiciales o administrativos en su contra con:
 Número de radicado
 Estado actual
81
 Certificación de ingresos del empleador o declaración como
independiente
 Monto de recursos disponibles para realizar el pago discriminando:
 Los gastos necesarios para su subsistencia
 Gastos relativos a las personas a su cargo, con discriminación de las
obligaciones alimentarias.
 Gastos de conservación de sus bienes
 Gastos y costos del proceso
 Información sobre su situación familiar, sociedad conyugal o patrimonial
vigente
Así como también:
 Estar contenido en escrito protocolizado o reconocido ante juez
 No interrumpe el término de prescripción, ni caducidad
 No impide que se puedan iniciar nuevos procesos ejecutivos
 No impide la suspensión de los servicios públicos domiciliarios
 No podrá objetarse el acuerdo por quien hubiere consentido en él
 Es oponible y obliga a todos los acreedores que lo suscribieron
 No puede solicitarse luego de haberse negado otra vez convalidación,
pero si podrá iniciarse un proceso de negociación de deudas
563
Proceso de liquidación patrimonial.
Se inicia por:
 Fracaso de la negociación para llegar a acuerdo de pago
 Por nulidad del acuerdo de pago o su reforma
 Por incumplimiento del acuerdo
Si es por causal 2, el juez en el mismo auto deberá declarar abierto el proceso
de liquidación.
564
En el auto de apertura del proceso se debe:
 Nombrar liquidador y fijar sus honorarios provisionales
 Conceder 5 días para que el liquidador, luego de su posesión notifique
por aviso a los acreedores y al cónyuge o compañero permanente
 Publique un aviso en un diario de amplia circulación nacional para
convocar a los acreedores
 Conceder un término de 20 días luego de la posesión para que se
actualice el inventario de bienes del deudor
 Oficiar a los jueces que adelanten procesos ejecutivos para que los
remitan a la liquidación, incluidos los de alimentos
 Informar a los deudores del concursado para que solo paguen al
liquidador
565
El auto que declara la apertura del proceso genera:
 La prohibición al deudor para que realice arreglos u otros acuerdos con
los acreedores anteriores a su apertura Salvo deudas alimentarias
 Los bienes del deudor se destinan exclusivamente para el pago de sus
deudas
 Se incorporan todas las deudas hasta la fecha de la apertura del proceso.
Tienen prelación las deudas alimentarias
 Se constituye una integración de todos los activos del deudor. Salvo
bienes propios de los cónyuges o compañeros permanentes
82
 Interrupción del término de prescripción e inoperancia de caducidad
 Exigibilidad de todas las obligaciones a plazo
 Remisión de todos los procesos ejecutivos al juez que conoce la
liquidación
 Terminación de los contratos de trabajo donde el deudor es patrono. Se
genera indemnización por terminación
 Se prefieren las normas de la liquidación por encima de cualquier otra
 Continúan los procesos de restitución de tenencia en contra del deudor
566
Publicado el aviso de prensa quien pretenda hacerse parte del proceso deberá
hacerlo dentro de los 20 días siguientes a la publicación del aviso en prensa
De los escritos y solicitudes hechas durante ese término se corre traslado por 5
días a las partes del proceso para que se pronuncien
567
El liquidador debe presentar los inventarios y avalúos de los bienes del
deudor, de este se da traslado a las partes por el término de 10 días para que
se presenten observaciones
De las observaciones se corre traslado a los demás por el término de 5 días
568
El juez de conocimiento debe resolver las objeciones y observaciones
presentadas
Se citará a audiencia dentro de los 20 días siguientes y ordenará al liquidador
a presentar un proyecto de adjudicación de bienes dentro de los 10 días
siguientes previos a la audiencia, para que las partes puedan consultarlo
previamente
569
Se puede realizar por el deudor y los acreedores que representen el 50% del
monto total de las obligaciones un acuerdo resolutorio, para que el juez
declare la suspensión de la liquidación
570
En la audiencia de adjudicación se:
 Escuchan las alegaciones de las partes
 Se determinará como se pagan las obligaciones con los bienes del
causante
 Se tendrá en cuenta la prelación de créditos
 Se realizará una distribución equitativa y proporcional al crédito de los
bienes del deudor a los acreedores
 Primero se distribuye el dinero, luego inmuebles y luego los muebles
 Se deberán adjudicar los bienes en bloque preferiblemente
 Si se adjudica un bien a varios acreedores se otorga derecho común y
proindiviso
 Si no se quiere aceptar la adjudicación se debe informar en la audiencia
 Los remanentes se adjudican al deudor
571
La adjudicación produce los siguientes efectos:
 Los saldos de las obligaciones se convierten en obligaciones naturales,
salvo que el deudor no haya relacionado bienes o créditos o simulado
deudas
 Para la transferencia de bienes sujetos a registro basta con la inscripción
de la sentencia en el registro, no se requiere otro documento
 La tradición de bienes muebles debe llevarse a cabo al día siguiente de la
ejecutoria de la providencia
 El liquidador debe entregar los bienes durante los 30 días siguientes a la
ejecutoria de la providencia
 Una vez entregados los bienes el liquidador debe rendir cuentas al juez,
da la cual se corre traslado a las partes por 3 días
Los beneficiarios de este proceso solo podrán hacer una nueva solicitud de
liquidación luego de 10 años de terminado el proceso
572 Acciones de revocatoria y simulación
573
Se puede reportar a las centrales crediticias estos procesos y tendrán un
período máximo de publicidad del dato de 1 año
83
Para concluir según el profesor FORERO160
el artículo 625 desarrolla lo concerniente al
tránsito de legislación, del cual se desprende que no habrán Códigos de Procedimiento
simultáneos, es decir, no concurrirán esquemas procesales distintos, pues los procesos
que se hayan iniciado bajo el imperio del Código de Procedimiento Civil, o con el
esquema de oralidad previsto con la Ley 1395 del año 2.010 y que se encuentren en curso
al momento en que entra en vigencia el Código General del Proceso, continuarán hasta
su terminación con las normas previstas en el Código General del Proceso, conservando
validez las actuaciones ya agotadas.
Teniendo en cuenta que de conformidad con el Código de Procedimiento Civil, los
procesos declarativos pueden estar tramitándose con el procedimiento ordinario,
abreviado, verbal de mayor y menor cuantía, y verbal sumario, y que de acuerdo con el
Código General del Proceso los procesos declarativos se reducen a dos procedimientos
que son el verbal y verbal sumario, cuando aquellos están en curso y entra en vigencia
en el correspondiente distrito territorial el nuevo Código General de Proceso, el proceso
se ajustará al nuevo esquema.
160 FORERO
574
Se puede solicitar un nuevo proceso de insolvencia luego de 5 años de
transcurrido el primero siempre que se haya cumplido
575
Estos procedimientos deben darse a conocer en medios de comunicación
institucionales
576
Las normas sobre insolvencia prevalecen sobre cualquiera, incluso las
tributarias
590 Medidas cautelares en procesos declarativos
Tercera etapa
julio 1° de 2013
Decreto 196
de 1971
Licencias provisionales y temporales
Cuarta etapa
enero 1° de 2014
Resto del Código
Es necesario
verificar el
plan de
implementació
n del CGP
84
Ap Actividades pedagógicas
Como parte del estudio de la Unidad, considera:
1. Como juez o jueza contribuyo a mitigar el conflicto de
intereses que se presenta ente las partes.
2. Las herramientas procesales son apropiadas para
resolver el conflicto de intereses que se presenta en el
caso.
3. Valoro la importancia de la inmediación y la
concentración en el proceso.
-
Ae Autoevaluación
ANDRES y CAMILA tienen una unión marital de hecho por más de 5
años, producto de dicha unión procrearon a LUCAS de 8 años y que se
encuentra estudiando en 3 de primaria, FEDERICO de 6 y quien se
encuentra en transición y MARIA de 3 años quien se encuentra al
cuidado permanente de sus padres. Desde hace un año ANDRES se
quedó sin trabajo debido a la quiebra de la empresa de vigilancia en la
que trabajaba, por esta razón se vio obligado a iniciar la venta callejera
de todo tipo de flores acompañado de su compañera y su hija María.
Todas las mañanas luego de enviar los niños a la escuela salen Andrés,
Camila y María y se ubican en una esquina e de la Ciudad, el 12 de
agosto del año 2013, Andrés y Camila fueron abordados por la Policía
de Infancia y Adolescencia, quienes les aclararon que la niña no podía
estar sometida a las inclemencias del clima ni dejarse en un coche en el
andén mientras ellos vendían las flores y las ofrecían en cada cambio del
semáforo. Andrés intento salir solo pero los ingresos que generaba no
eran suficientes para mantener a toda su familia, por lo tanto a la
siguiente semana continúo acompañándose de su compañera y la niña y
cada vez que veían a la policía Camila se retiraba con la niña hasta que
se fueran. Este hecho fue informado por un tendero y ante ello la niña
fue retirada temporalmente por el defensor de familia de Bienestar
Familiar y ubicada en un hogar sustituto. Héctor y Camila alegan que
así quisieran no tienen como garantizar el cuidado de la niña por un
tercero mientras ellos trabajan.
85
De acuerdo con el caso planteado:
- 1. Determine los hechos del caso.
- 2. Identifique cuales podrían ser los mecanismos más adecuados
para garantizar los derechos de las partes en este caso
3. Si se encuentra con un conflicto de derechos, ¿cómo podrían
conciliarse?
4. ¿Cómo podría relacionarse con otras disciplinas para resolver
el caso?
J Jurisprudencia
Colombia, Corte Constitucional (1992), Sentencia C-588, Bogotá.
Colombia, Corte Constitucional (1992), Sentencia T-533, Bogotá.
Colombia, Corte Constitucional (1993), Sentencia T-001, Bogotá.
Colombia, Corte Constitucional (1994), Sentencia T-236, Bogotá.
Colombia, Corte Constitucional (1994), Sentencia T-522, Bogotá
Colombia, Corte Constitucional (1995), Sentencia C-083, Bogotá
Colombia, Corte Constitucional (1995), Sentencia T-251, Bogotá.
Colombia, Corte Constitucional (1996), Sentencia C-037, Bogotá.
Colombia, Corte Constitucional (1997), Sentencia C-562, Bogotá.
Colombia, Corte Constitucional (1999), Sentencia C-925, Bogotá.
Colombia, Corte Constitucional (1998), Sentencia T-304, Bogotá.
Colombia, Corte Constitucional (1999), Sentencia T-606, Bogotá.
Colombia, Corte Constitucional (2001), Sentencia C-100, Bogotá.
Colombia, Corte Constitucional (2008), Sentencia C-713, Bogotá.
Colombia, Corte Constitucional (2011), Sentencia C-371, Bogotá.
Colombia, Corte Constitucional (2011), Sentencia C-577, Bogotá.
Colombia, Corte Constitucional (2012), Sentencia T-312, Bogotá.
Colombia, Corte Constitucional (2012), Sentencia C-334, Bogotá.
Colombia, Corte Constitucional (2012), Sentencia T-656, Bogotá.
Colombia, Corte Constitucional (2000), Sentencia C-1512, Bogotá.
86
Unidad 2
MODELO DE GESTIÓN POR AUDIENCIA
PARA LA JURISDICCIÓN DE FAMILIA EN
COLOMBIA
Og
Objetivo general
Estudiar y profundizar en la gestión que realizan los
despachos judiciales, previa implementación definitiva del
principio de la oralidad.
Objetivo específico
87
Oe
Identificar el papel que los magistrados, magistradas, jueces,
juezas, empleados y empleadas que laboran en la Jurisdicción
de Familia desarrollarán en los despachos judiciales a partir
de la implementación definitiva de la oralidad en el área de
familia.
2.1. ENTRE DOS MODELOS DE GESTIÓN JUDICIAL
El CGP prescribe que el juez será el director del proceso, pero se hace necesario indagar
qué rol tendrá el juez o jueza, partiendo de la base que éste adopta un sistema procesal
mixto, entro lo adversarial y lo inquisitivo, esto último partiendo de la base que el juez
es el director del proceso.
Como se señaló anteriormente si se está ente un modelo adversarial los protagonistas
serán las partes, o por el contrario, si va a estar regido por un modelo de mediación en el
que el proceso va a ser de connotación inquisitiva el protagonista será el Juez, quien
tendrá la responsabilidad de establecer los parámetros de la actividad judicial. De ahí la
importante indagar cuál será el rol del juez o jueza en el modelo de gestión judicial
adoptado por el CGP.
2.1.2. ROL DEL JUEZ EN EL NUEVO SISTEMA PROCESAL
El Código prescribe que regula la actividad procesal en los asuntos civiles, comerciales,
de familia y agrarios161
; tales asuntos sólo podrán iniciarse a petición de parte;
excepcionalmente, lo podrán adelantar los jueces162
, eso sí, las actuaciones cualquiera
que las inicie siempre serán en forma oral, pública y por audiencias163
.
La regla general es que toda actuación o noticia civil, comercial, agraria o de familia
debe postularse a petición de parte y por escrito; presentada la petición ante la
autoridad judicial competente esta asume la actuación y el proceso es dirigido por esta,
la cual lo llevara en forma oral y por audiencias164
, por lo tanto, son el juez o jueza el
máximo director del proceso convirtiéndole en el eje central del proceso.
161 Colombia, Código General del Proceso, art. 1°.
162 Ibídem, art. 8°.
163 Ibídem, art. 3°.
164 SILVA, JOSÉ PEDRO y otros (2007). Estudio exploratorio sobre el funcionamiento de la oralidad en Los Tribunales
de Familia de la Región Metropolitana. Disponible:
http://cejamericas.org/especiales/CD_JusticiaCivil2008/documentos/AnexosInformeTribunalesDeFamilia0
8-10-2007.pdf
88
¿Qué significa entonces que el juez o jueza se constituya en el eje central del desarrollo
del proceso? ¿Qué significado tiene entonces para las partes que tengan la postulación
del proceso?
Para responder a estos interrogantes y dar inicio a esta unidad es importante presentar
el siguiente caso, para que a partir de él se pueda indagar desde lo práctico ¿cuál será el
rol del juez o jueza en el modelo de gestión adoptado por el CGP?
Es perfecto arrancar con el siguiente caso, que ilustrará el objetivo que se pretende con
esta unidad el cual consiste en un fragmento del Texto Justicia ¿Hacemos lo que debemos?,
del filósofo norteamericano MICHEL SANDEL, quien nos recrea con este caso de una
pareja norteamericana:
WILLIAM y ELIZABETH STERN manifiestan que son una pareja (Compañeros
permanentes por más de dos años) de profesionales que vivía en tal ciudad, él es
bioquímico, ella pediatra. Querían tener un hijo, pero por sí mismos no podían, al menos
no sin que la salud de Elizabeth corriese peligro, porque ella padecía de esclerosis
múltiple. Por lo tanto, acudieron a un centro de fertilidad que “subrogaba” embarazos.
El centro publicaba anuncios en busca de “madres sustitutas”, mujeres dispuestas a
quedarse embarazadas y dar a luz en lugar de otra mujer, a cambio de una retribución en
dinero165
.
Una de las mujeres respondió al anuncio fue MARY BETH, de 29 años de edad, que
tenía dos hijos; era esposa de un trabajador de la empresa municipal de basuras. En junio
del 2011 WILLIAM y MARY BETH firmaron un contrato de arrendamiento, para que
MARY preste el servicio de madre sustituta; MARY BETH acepta el proceso que la
inseminase artificialmente con el esperma de WILLIAM, proseguir el embarazo y
entregar el niño a WILLIAM una vez nazca. Acepta además ceder sus derechos
maternos para que ELIZABETH STERN pueda registrar el niño o niña; partiendo de la
base que ELIZABETH le es imposible llevar un estado de gravidez normal. Para lo
anterior, la pareja WILLIAM y ELIZABETH se comprometen a cancelar los gastos del
preparto, parto y posparto; por otra parte, se comprometen a cancelaran una prima de
éxito por ($5.000.000), si el parto sale bien y por supuesto si él bebe nace en condiciones
sana; oferta que es aceptada por MARY BETH y se procede entonces a la suscripción de
un contrato de arrendamiento.
165 Caso tomado del texto De SANDEL, MICHEL J. (2011), Justicia ¿Hacemos lo que debemos? Bogotá: Edit.
Debate, pp. 108 y ss.
89
En julio del (2011) la pareja, y MARY se acercan al laboratorio de Infertilidad, para
proceder a los tramites de los examen médicos requeridos. Se inician las pruebas; después
de tantas pruebas MARY BETH queda embarazada.
En mayo de este año (2012) nace una precisa niña, los STERN anticipándose a la
inminente entrega de la que va a ser su hija, la llaman MELISSA. Sin embargo, MARY
BETH ve que es incapaz de separarse de la niña y decide quedarse con ella. Huyo a otra
ciudad con ella, pero los STERN consiguen que un Defensor de Familia que obligue a
entregar la niña, lo cual origino que los STERN y MARY BETH terminaran
tramitando un proceso por la custodia en los Juzgados de Familia. A luz del
Ordenamiento Jurídico colombiano, cómo se resuelve la situación que se ha presentado.
De este caso nace el siguiente interrogante: ¿Puede el juez o jueza iniciar de oficio, sí o
no, el proceso de investigación de paternidad y maternidad de Melissa?
Según el Código General del Proceso los procesos solo podrá iniciarse a petición de
parte ¿Cuál será el rol del juez o jueza? ¿Será el que cumple de un juez o jueza en un sistema
adversarial? A nivel del derecho comparado el sistema procesal adversarial, su estructura
se apoya según los expertos166
en la igualdad formal de las partes, en la cual el rol del
juez o jueza es de ser un árbitro neutral y pasivo del encuentro judicial, lo que quiere
decir que el verdadero corolario clave del modelo adversarial es que la iniciativa en el
proceso la tienen las partes, el juez o jueza está relegado a cumplir un papel de
espectador pasivo de la contienda judicial, atribuyéndole en esencia solo la función de
control sobre la corrección del proceso y la de la decisión final de la litis167. En
consecuencia, la iniciativa procesal está reservada a las partes.
Tal carácter, según los expertos168
, se traduce en dos aspectos fundamentales: el primero,
que consiste en la tendencial imposibilidad de que el juez influya en la búsqueda de la
verdad de los hechos de la Litis, y el segundo, en la incapacidad del juez para controlar la
dinámica de la dialéctica de las partes eliminando las degeneraciones que derivan de la
lógica de la desigualdad en el plano de sus posiciones procesales. Por lo tanto, el juez es
un árbitro pasivo del encuentro judicial, constituyéndose en el punto del modelo
estructural adversarial169
.
166 TARUFFO, MICHELE (2008). El proceso civil adversarial en la experiencia americana, el modelo americano del
proceso de connotación dispositiva. Trad. de Beatriz Quintero. Bogotá: Edit. Temis, pp. 112 y ss.
167 Ibídem.
168 TARUFFO. Ob. cit., p. 107.
169 Ibídem.
90
El profesor ÁLVAREZ señala en su obra Ensayos sobre el CGP, que este nuevo estatuto
procesal acoge el sistema adversarial, pero solo en materia probatoria170
, lo cual dejas
más duda que certezas; partiendo de la base que no establece elementos que puedan
inferir el rol del juez o jueza.
Bajo el sistema adversarial el juez o jueza no podrá dar inicio de oficio del proceso de
investigación de paternidad o maternidad de Melissa. Serán las partes las legitimadas
para dar inicio al proceso judicial; en consecuencia, bajo las reglas del sistema
adversarial son las partes las llamadas a dar inicio al proceso.
La anterior estructura hace parte del sistema del common law, donde el rol del juez se
caracteriza por su pasividad en el interior del proceso, pero este papel ha venido siendo
cuestionado por la doctrina171
en los últimos años, en el sentido si es cierto que la
pasividad del juez o jueza en el curso del proceso le da más fuerza moral, partiendo de
la base que un juez activo puede inclinar la balanza a favor de una de ellas. Sin embargo
esta pasividad ha sido cuestionada por la doctrina, poniendo en duda tal fuerza moral.
Siguiendo los lineamientos del CGP establecen que solo las partes podrán iniciar el
proceso172
; convocada la primera audiencia el juez requiere a las partes a conciliar sus
diferencias y a determinar los hechos y objeto del litigio, precisando los hechos que
consideran demostrados y los que requieran ser probados173; y establece que el juez hará
control de legalidad; dando a entender entonces que el rol del juez será el de control de
legalidad, que consiste en evitar irregularidades o nulidades en las actuaciones
judiciales. En consecuencia, bajo estos parámetros, serán las partes las llamadas a
impulsar el proceso y no el juez.
Según lo anterior, el Código nos da a pensar que adopta el sistema procesal adversarial,
y en este caso tendría razón el profesor ÁLVAREZ174
; en esta etapa el rol del juez o jueza
será arbitral en la solución del conflicto entre las partes; y acomoda a las partes como las
protagonistas del desarrollo del proceso.
Sin embargo el mismo CGP prescribe en igual forma, en el desarrollo del proceso, que el
juez convocará a una audiencia inicial en la que desde el inicio exhortará diligentemente
a las partes a conciliar sus diferencias, para lo cual éste tendrá la facultad de proponer
170 ÀLVAREZ GÒMEZ, Ob., Cit., p. 9.
171 TARUFFO. Ob. cit., p. 113.
172 Colombia, Código General del Proceso, art. 8.
173 Ibídem, art. 372-7.
174 ÀLVAREZ GÒMEZ, Ob., Cit., p. 9.
91
fórmulas de arreglo175
; tendrá la dirección total del proceso176
, lo que da a entender
ahora, entonces, en este aspecto que el CGP no estructura un sistema adversarial, por lo
que su rol no será de un juez árbitro, neutro o pasivo; bajo esta premisa, coloca al juez o
jueza como creador de políticas de solución de conflictos, es decir como solucionador de
numerosos y variados conflictos económicos, sociales y familiares.
Que según los expertos177 es típico de la evolución de la estructura del proceso en la
sociedad actual, la cual tiende a producir profundos cambios con respecto al papel
tradicional del juez o jueza como convidado de piedra, y el rol del juez será entonces el
de entablar un diálogo democrático con las partes en conflicto, tendiente a revelar
fórmulas de arreglo.
Si el juez o jueza tiene el rol de exhortar diligentemente a las partes a que concilien sus
diferencias, como la facultad de proponer fórmulas de arreglo, el Código lo está dotando
de poderes activos y creativos en la toma de decisión. La pregunta que nace entonces es:
¿Será que el Código enmarca al juez o jueza en la concepción de garante de la legalidad
y de los derechos de cada parte alejándolo de la postura de juez o jueza en el papel de
árbitro?
Al respecto señala el estatuto procesal que el juez o jueza debe hacer uso de los poderes
que le confiere la ley procesal para lograr la igualdad real de las partes178; o sea que su
papel no es solo el de resolver el conflicto, sino que está investido como órgano
fundamental de tutela, contra toda violación de los derechos179 individuales y de las
minorías, desde un enfoque de las garantías constitucionales en contra de todo abuso e
interferencias que se puedan presentar por una las partes dominantes o sujetos
procesales, llámese Ministerio Público180
o defensor de familia, lo que sitúa al juez o
jueza entonces en un papel primario de asegurar que el juego procesal181
se desarrolle
con el pleno respeto, probidad, buena fe y dignidad de la justicia, principios que
orientan las reglas procedimentales.
En ese orden de ideas le corresponde al juez evitar que los derechos de las partes sean
violados, asegurar que cada una de las audiencias se desenvuelva en un contradictorio
175 Colombia, Código General del Proceso, art. 372-6.
176 Ibídem, art. 42-1.
177 TARUFFO. Ob. cit., p. 112.
178 Colombia, Código General del Proceso, art. 4°.
179 TARUFFO. Ob. cit., p. 156.
180 El Ministerio Público comprende a la Procuraduría General de la Nación, Defensoría del Pueblo y los
Personeros Distritales y Municipales.
181 TARUFFO. Ob. cit., p. 160.
92
correcto, perfil en el que el juez o jueza muestre como contralor de los principios
constitucionales y de los derechos de las partes182
. Situación que es criticada por la nueva
corriente procesal garantista.
Se destaca entonces que le corresponde al juez o jueza dirigir el proceso183, velar por la
pronta solución del conflicto e impedir la paralización y dilación del proceso.
Lo que muestra que el Código establece una redimensión del juez o jueza, como el
único a cargo de juzgar y ejecutar lo juzgado, por lo tanto el juez se constituye en el
protagonista del proceso y tiene como desafío remover las prácticas judiciales que
dilatan, paralizan y retardan los procesos en contra la ley procesal y la administración
de justicia, por lo que le corresponde al juez o jueza impulsar la pronta y eficaz justicia
para el ciudadano o ciudadana; en este caso el rol del juez será el de ejercer un control
legal de los derechos constitucionales y procesales.
Si le corresponde al juez o jueza impulsar las actuaciones judiciales, en tal rol
necesariamente los jueces tienen como fin delinear un método que le permita resolver
los conflictos, porque en tal esquema, que los enmarca en el papel de proponer fórmulas
de arreglo en búsqueda de la solución pacífica de los conflictos, cada parte tendrá que
ceder en sus intereses, y en este ceder se presentan sacrificios en la tutela de derechos
fundamentales de las mismas partes, en la cual el rol de garante del juez se ve también
sacrificado.
En esa exploración por parte del juez en la solución del conflicto tienen que hacer uso de
los poderes que le da el estatuto procesal para lograr la igualdad de partes; sin embargo
en ese encuentro de partes, que por lo general se presenta entre partes desiguales; es
posible que una de las partes cuente con los mejores abogados, surge entonces la
pregunta: ¿Será que en estos casos tenemos el rol de un juez o jueza garante de
derechos? En tal hipótesis el juez o jueza tendrá que acudir al principio de equidad y
género para dar la razón a la parte débil dentro del juego litigioso, en este caso se viene
a menos la tarea de garante de los derechos; donde se concluye que el juez garante hace
crisis y deja ver su contradicción184
.
Cuando el Código parte de la base que el juez o jueza debe hacer uso de los poderes que
le da la ley para lograr la igualdad real de las partes, no está en función de garante del
encuentro judicial, sino en función del proceso como instrumento de justicia social,
182 Ibídem.
183 Colombia, Código General del Proceso art. 42-1.
184 TARUFFO. Ob. cit., p. 166.
93
llevando a una visión más amplia de los conflictos de intereses y de las exigencias de
tutela.
Tiene razón el tratadista TARUFFO, en que a la inadecuada realización del principio de la
equidad en el plano procesal se suman una serie de fenómenos atinente a la
estratificación socioeconómica y cultural de las partes, que provoca en efecto numerosas
y graves situaciones de desigualdad real de las partes en el plano de su concreta
capacidad defensiva185. En consecuencia esa estratificación socioeconómica y cultural de
las partes solo puede ser equilibrada por el poder judicial, de ahí que el Código señale
que los jueces en sus providencias deban tener en cuenta la equidad, que en el fondo es
aplicando el principio de género, como una herramienta de derechos humanos que
tiende a reducir los desequilibrios sociales, étnicos, biológicos, entre otros.
Por lo anterior, en la exposición de motivos se resalta:
“El Código fomentará la paz y la justicia social, porque sólo con procesos judiciales
accesibles y eficaces y con decisiones oportunas se fomenta la paz social y la justicia. El
acceso a la justicia no puede ser considerado simplemente como un ingreso, que sería un
criterio parasitario y burocrático, sino entendido como la acción de llegar a gozar de una
justicia que tenga calidad y se concrete en una sentencia justa y pronta”186
.
Así mismo:
“(…) de la misma manera, este estatuto procesal debe garantizar la primacía y
protección de los derechos constitucionales fundamentales, así como reconocer la
prevalencia del derecho sustancial sobre el procesal y la diversidad cultural y étnica”187
.
Por lo tanto el sistema procesal que diseña el actual CGP, en lo concerniente a la
jurisdicción de familia e infancia, no es el rol de un juez o jueza neutral o árbitro del
proceso, sino el rol de un juez o jueza solucionador de conflictos con justicia social, por
lo tanto su naturaleza es conciliatoria (subrayo).
Lo anterior, permite que en cualquier etapa pueda el juez o jueza exhortar
diligentemente a las partes a conciliar sus diferencias, lo que significa que debe haber un
diálogo democrático, por medio de la palabra, entre las partes, los sujetos procesales,
dirigido por el juez o jueza, tendiente a la solución del conflicto presentado.
185 Ibídem.
186 Colombia, Gaceta del Congreso N° 119 (2011), Bogotá: Imprenta Nacional.
187 Ibídem.
94
Esto no significa que la jurisdicción de familia se convierta en centros de conciliación,
sino que el Código tiende a que el juez como director del proceso diseñe mecanismos
que busquen la solución de los conflictos que lleguen a su conocimiento, lo que implica
entonces un juez o jueza protagonista, que tiene iniciativa para llevar a cabo la
conciliación, el impulso probatorio, que interrogue a las partes y abogados, en
conclusión, que dirija a todos los sujetos procesales; por lo tanto, el juez no es un mero
testigo del desarrollo del proceso, sino el máximo responsable de su ejecución; de donde
se concluye que, al juez le están dados todos los poderes para que tienda a la solución
del conflicto.
Dentro del contexto del rol que le da el Código General del Proceso al juez o jueza como
director del proceso, ¿tendrán facultades para actuar de oficio? Promovido el proceso y
en cualquier estado del mismo el juez o jueza podrá de oficio adoptar todas las medidas
necesarias que le permitan llevar a cabo con mayor celeridad el desarrollo del mismo, y
podrá entonces decretar medidas cautelares como las económicas o personales
pertinentes, ordenar que se acompañen todos los medios de prueba que a su juicio
resulten necesarios o prescindir de ellas si nada aportan al proceso; citar si es necesario
algunos sujetos procesales, si son del caso, como los defensores de familia o ministerio
público; notificar a un tercero que aparezca involucrado en el proceso, verbigracia, como
en los casos de impugnación de la paternidad o la maternidad se trata.
Establecido el rol del juez o jueza en el esquema procesal que desarrolla el actual Código
General, nos centramos ahora en cómo opera este nuevo esquema de gestión procesal,
como herramienta judicial para solucionar los conflictos y tender a la descongestión
judicial fin del este.
2.2. ESQUEMA DEL NUEVO PROCESO DE GESTIÓN POR AUDIENCIAS
Una vez promovido el proceso de parte o de oficio188
, se hace necesario ajustar la
práctica judicial a las disposiciones del Nuevo Código Procesal, tornándose operativas, a
la vez, las garantías constitucionales y procesales, descriptas en la unidad primera.
Es aquí entonces donde entra el modelo de redimensionamiento del juez o jueza como
el único a cargo de solucionar los conflictos puestos a su conocimiento, convirtiéndose
en el eje central del sistema judicial. Los ojos de la sociedad en su contexto van estar
puesto en él para ver cómo se desenvuelve el sistema judicial propuesto por el nuevo
estatuto procesal.
188 Colombia, Código General del Proceso, art. 8°.
95
El modelo está diseñado en una tensión bastante interesante, en donde se va a mostrar el
enfrentamiento tácito entre dos lógicas diferentes originadas en dos sistemas distintos:
por una parte, tenemos lo nuevo que impone el Código General del Proceso, el cual
busca instalar el sistema de oralidad y por audiencias como eje central de los procesos
contenciosos; por otra opera la lógica tradicional en la que se han desenvuelto la
jurisdicción ordinaria y especialmente la de familia, creada en 1989 como una justicia
escrita189, lo que por supuesto genera tensión.
Ahora, si lo que se quiere es volver más oral el proceso, es necesario distinguir qué cosas
siguen la lógica de la escritura y tratar de ir desatando los nudos gordianos donde las
dos lógicas se encuentran; colisión que puede enredar y paralizar el sistema, entonces
para avanzar en un sistema que pueda desempeñarse con su propia dinámica y
desformalizar un poco el proceso, se propone un modelo de gestión por audiencias,
donde prima la oralidad y la des-formalizar, que el profesor ÁLVAREZ llama un
proceso dúctil190
, sin llegar a violar el debido proceso de las partes, columna vertebral de
un Estado social de derecho.
2.1. Principios del Proceso de Familia
Aunque se había hechos referencias a los principios en la primera unidad, estos van
unidos con la señalados para los tramites de familia, partiendo de la base que en el fuero
de familia se conjugan como particularidad la coexistencia de dos tipos de instituciones
jurídicas191; por un lado las del derecho privado, como la autonomía de celebrar o
disolver un vínculo matrimonial; por el otro, las de orden público como la observancia
de las normas en la celebración de matrimonio que tienen que ser ante autoridad
competente y las solemnidades exigida por la ley civil; en consecuencia, estas
instituciones permiten observar unos principios especiales para las relaciones familiares.
2.2.1.1. Defensa en las actuaciones judiciales
Todo titular de derechos tiene por si o a través de su representante la facultad de ejercer
el derecho de defensa y poder realizar todas las manifestaciones necesarias para hacer
189 MARTÍNEZ, MARÍA JOSEFINA (2004). “Expedientes”. En: Revista Sistemas Judiciales. Buenos Aires: Centro
de Estudios de las Américas; Instituto de Estudios Comparado en Ciencias Penales y Sociales, INECIP,
Impreso en Verlap S.A., Producciones Gráficas, p. 6.
190 ÀLVAREZ GÒMEZ., Ob., Cit., p. 3.
191 FEDE Claudio H., (2009), Audiencias en el proceso de familia en la provincia de Buenos Aires, en el
texto: Las audiencias judiciales su desarrollo. Pautas para un desempeño eficaz del abogado, trabajo
coordinado por DÌAZ Eduardo A., Editorial Hammurabi, Buenos Aires-Argentina, p. 445.
96
valer todos sus derechos192
; es así como la ley procesal permite que la persona que ha
sido demanda en un proceso de divorcio193
, pueda responder la demanda y presentar
incluso demanda de reconvención194; en consecuencia, la defensa es un requisito
indispensable en cualquier litigio.
2.2.1.2. Actuación Dispositiva
Es la regla general en los procesos de familia, en la que destacamos la actuación de las
partes, tanto en la etapa escrita como en las audiencias por oralidad, llamase de
conciliación o de instrucción y juzgamiento, hasta llegar a la sentencia. No podemos
olvidar que en los procesos de familia van imbuidos por los principios de autonomía y
la dignidad humana.
2.2.1.3. Actuaciones de Oficio
Esta es una prerrogativa que le brinda la ley195
sustancial y procesal al juez o jueza, para
que pueda actuar de oficio en algunas circunstancias, por ejemplo, en las nulidades de
matrimonio civil196
, en los procesos de impugnación de paternidad o maternidad197
, en
defensa de los derechos del niño198 entre otros; como en el impulso de los procesos de
familia; esto quiere decir que el juez o jueza esta investido para intervenir de oficio en
las relaciones familiares en aquellas situaciones que lo permitan los cuerpos jurídicos
señalados.
2.2.1.4. Protección integral de la familia
En el desarrollo del marco de la protección constitucional de familia; como de la
promoción de la unidad y permanencia familiar; como finalidades de un Estado social
de derecho, este tiene como obligación su protección integral199
; como la organización
básica de la estructura socio-política del Estado que es la familia, pues es el espacio
donde los valores y las enseñanzas cívicas, de tolerancia y respeto –principios esenciales
192 FEDE, Ob., Cit., p. 444.
193 Colombia, Código General del Proceso, art. 388.
194 Ibìdem.
195 Colombia, Código Civil, el Código de la Infancia y la Adolescencia; Código General del Proceso.
196 Colombia, Ley 57 de 1887, artículo 15.
197 Colombia, Código Civil, artículo 218.
198 Colombia, Código de la Infancia y la Adolescencia, artículo 41.
199 Colombia, Ley 1361 del 2009.
97
del Estado social de derecho- se aprenden y difunden200
; por lo tanto, el Estado tiene
interés en promover la convivencia y estabilidad familiar.
2.2.1.5. Libre desarrollo de la personalidad
El principio del libre desarrollo de la personalidad y la inalienabilidad de los derechos
de las personas que integran la institución familiar, deben ser criterios a tener en cuenta
en la interpretación, cuando en un proceso los afecta; como por ejemplo, en un proceso
de divorcio, no se les puede obligar a los cónyuges a mantener el vínculo matrimonial
en contra de su voluntad e interés, por las mismas razones por las cuales resulta
imposible coaccionarlos para que lo contraigan201
; igualmente cuando un padre ejercer la
acción de impugnación, tampoco se le puede coaccionar a mantener la paternidad so
pretexto que la acción ha caducado, cuando se ha legitimado por la práctica de una
prueba de ADN. Por lo tanto, no se puede imponer el imperativo constitucional de
propender por la armonía familiar.
2.2.1.6. Carga dinámica de la prueba
Se señala por la doctrina “…que en algunas causas, como por ejemplo, en aquellas donde se
encuentra comprometido el orden público, cae el principios de que debe probar aquel que invoca
un derecho y, por el contrario, todos deben probar el objeto del juicio, exigiéndosele tal
cumplimiento a quienes se encuentre en una mejor posición fáctica para ello”202.
2.2.1.7. Des-informalidad
Es clamor en la doctrina del derecho de familia que el procedimiento debe ser menos
formalista203
; esto no quiere indicar que no se deba seguir ciertas ritualidades exigidas
por la norma procesal; sino que debe inobservase ciertas normas procesales para no
frustrar el derecho de fondo plasmado, por ejemplo, la autenticación de ciertos
documentos como los registros civiles; testigos como los familiares entre otros.
2.2.1.8. Economía procesal
200 Colombia, Corte Constitucional (2010), Sentencia C-955, Bogotá.
201Ibìdem.
202 FEDE, Ob., Cit., p. 447.
203 Ibìdem.
98
Este principio se encuentra destinado a reducir o evitar el excesivo desarrollo del litigo,
más allá de lo que las circunstancias del caso lo requieran; por ello es importante que el
juez o jueza fuerce la audiencia de conciliación con buenas fórmulas de arreglo, para que
llegue a la audiencia de instrucción lo estrictamente necesario.
2.2.1.9. Humanización del proceso
Señala el profesor MARCEL SILVA con respecto a este principio204
que con la
escrituralidad desaparece el ser humano en el proceso para dar a abstracciones como las
‘partes’ iguales o el ‘juez’ poseedor del derecho y dentro de esa dinámica se
estructuraron conceptos como iura novit curia, se presume el conocimiento de las
normas por parte del ciudadano, dadme los hechos que yo te daré el derecho, el juez
debe ser imparcial que inciden fuertemente en el proceso.
El significado de humanizar el proceso es tener en cuenta en todo momento de la
actividad que quienes actúan como partes y sus apoderados, al igual que los jueces son
seres humanos, y no abstracciones a las que se les puede atribuir irrealmente supuestos
o presupuestos para lograr los objetivos del proceso.
“Pero también debe hacerse notar, que los derechos humanos traen a escena al hombre concreto,
con sus aspiraciones y necesidades. Es éste el que es portador del valor de la dignidad y titular de
esos derechos fundamentales, nunca un ser ideal o abstracto. Los derechos humanos introducen
así un punto de conexión entre el sistema jurídico y la realidad humana a la que éste debe servir
(48), provocando así el deber de humanizar el derecho por medio de la valoración, no del hombre
abstracto, sino del ser humano de carne y hueso, en las situaciones en que éste se encuentre. En lo
que toca a las situaciones procesales se sigue de lo anterior el deber de regular y conducir el
proceso en un estilo humano, interpretando las normas, cuando ello sea necesario, de conformidad
con lo que convenga a la humanización del proceso”.
2.2.1.10. De ser oído el niño o niña
En toda actuación administrativa o judicial, en que estén involucrados, los niños, niñas y
adolescentes, tienen derecho a ser escuchados y sus opiniones deberán ser tenidas en
cuenta205
. Por estas razones, en todo proceso de tipo judicial es necesaria la versión del
niño o niña.
204 SILVA Marcel…..
205 Colombia, Código de la Infancia y la Adolescencia, artículo 26-2; Convención de los derechos del niño,
artículo 12.
99
Esto lo ha ratificado la Corte206
“…el derecho de todo niño, niña o adolescente a ser escuchado y a que sus opiniones sean tenidas
en cuenta, conlleva la obligación del Estado de garantizar espacios dentro de los procesos
judiciales y administrativos para que puedan ejercer su derecho de forma libre, así como la
obligación de las autoridades de efectivamente oír las opiniones y preocupaciones de los niños,
valorarlas según su grado de madurez y tenerlas en cuenta a la hora de tomar decisiones que les
conciernan”.
2.2. CARPETA DIGITAL
Aunque el Código General del Proceso desafortunadamente hace referencia en que de
cada proceso en curso se formará un expediente207
, se sugiere como cambio de cultura,
fin último de este Código, referirse a carpetas digitales que contengan las diferentes
actuaciones; solo dejar por escrito las actuaciones iniciales que dejó el Código, como el
resumen de las audiencias; es lo llamado a construir208
. Por lo tanto, el expediente debe
ser una herramienta para registrar lo que va sucediendo en el proceso con el fin de
mantener un control y seguimiento netamente secretarial de lo realizado, lo cual no
constituye un obstáculo para el desarrollo del sistema por audiencias209
.
Señalan los expertos que esto de los expedientes viene, de una parte, de la organización
vertical de la estructura judicial, y por otra parte con una arraigada tradición en la cual
las formas se imponen sobre el conflicto210. Esto entonces parece asociarse más con el
tener del control del proceso y el consecuente control de respeto de las garantías con las
formas escritas, partiendo de la base que las mismas permiten constatar el cumplimiento
de todas las formalidades.
Por otra parte, señalan los expertos que “si el expediente se transforma en una herramienta
legal para la toma de decisiones jurisdiccionales, entonces su existencia pone en grave peligro la
centralidad de la audiencia desplazándola hacia el expediente. Cuando esto ocurra, proceso, juicio
y expediente termina siendo sinónimos, como ocurría en el sistema escrito”211
, por esta razón se
206 Colombia, Corte Constitucional (2012), Sentencia T- 276, Bogotá.
207 Colombia, Código General del Proceso, art. 122.
208 Ibídem, art. 122, inc. 2.
209 DUCE, MAURICIO; MARÍN, FELIPE y RIEGO, CRISTIÁN (2008). “Reformas a los Procesos Civiles Orales:
Consideraciones desde el debido proceso y calidad de la información”. En: Justicia civil: perspectivas para
una reforma en América Latina. Santiago de Chile: Centro de Estudio de Justicia de las Américas, p. 72.
210 MARTÍNEZ. Ob. cit., p. 6.
211 DUCE, MAURICIO; MARÍN, FELIPE y RIEGO, CRISTIÁN (2008). Ob. cit., p. 72.
100
hace necesario erradicar de nuestra cultura jurídica el expediente como herramienta
para la toma de decisiones.
2.3. ACTUACIÓN JUDICIAL POR AUDIENCIA
Según la ley procesal audiencia es el acto procesal mediante el cual el órgano judicial
recibe las declaraciones de partes o terceros; y se adelanta sin solución de continuidad,
ella se relaciona con los principios de oralidad, publicidad y contradicción.
FLUJOGRAMA DE LA ACTUCIÓN JUDICIAL EN EL NUEVO CÓDIGO GENERAL
DEL PROCESO
PRIMERA ETAPA ESCRITA
101
PRESENTACIÓN DE LA
DEMANDA
1. Se anexa CD con
copia de la demanda
(art. 89 CGP)
2.Deben consignarse
las direcciones
electrónicas
Proceso ingresa al despacho
para resolver si reúne los
requisitos de ley
¿La demanda
cumple con
los requisitos?
Debe
subsanarse
Es
rechazada
NO
SI
1. Se ordena notificación al
demandado, ministerio
público y/o defensor de
familia.
2. Se ordenan las medidas
cautelares solicitadas.
¿El
demandado
es
notificado?
SI
Se realiza la
notificación por
aviso (art. 292 CGP)
1. Se envía la notificación
personal (Art. 291 CGP).
2. Se expiden los oficios
correspondientes o se
comisiona al
competente.
Corre el término para
contestar la demanda
Si el demandado
manifestó que
desconoce la
dirección se ordena
el emplazamiento.
(Art. 293 CGP)
Debe hacerse el
registro (Art. 108)
Continúa…
NO
RETIRO Y/O
ARCHIVO o
REMISIÓN AL
COMPETENTE
SI
NO
NO
102
¿El
demandado
contestó?
Se entiende que opera
el allanamiento (Art. 98
CGP)
NO
¿Interpuso
excepciones
previas?
NO
SI
SE DA
TRÁMITE
FIJA FECHA PARA
REALIZACIÓN DE
LA AUDIENCIA
¿Las partes
concilian?
NO
SI
Se suscribe
acuerdo
1. Se puede dar
intervención del
trabajador social.
2. Se practican las
pruebas solicitadas
por las partes que
no requieren
inmediación del
Juez. (Excepcional)
SI
ETAPA POR AUDIENCIAS
ORALIDAD
Opcional fase
preparatoria
Fase de instrucción y
juzgamiento
Se realiza la fijación
del litigio
Practican pruebas
Presentan
alegaciones
Juez expone
sentido del fallo y/o
dicte la sentencia
Se fija el litigio y
saneamiento
103
2.3.1. Etapa Escrita
Siguiendo el sistema procesal propuesto por el Código, en el cual no se hace referencia a
juicio sino a actuación judicial212, por el cual se da origen al procedimiento, que tiene
como base de la noticia civil, comercial, agraria, de familia o infancia, que parte con una
etapa escrita213, con la presentación de la demanda214 (en la oficina de reparto), que se
encarga de recibirla y por sorteo da traslado al juzgado que corresponda. Por secretaría
entra al juzgado que correspondió por sorteo, éste determina si es el competente o da
traslado al juzgado competente.
Si es competente puede rechazar o inadmitir la demanda215
, en este caso se corre
término para subsanar; rechaza o admite; se admite en este caso, se notifica y corre
traslado216
de ley. En esta etapa del traslado pueden presentarse excepciones previas217
por la parte demanda, excepciones que debieron deponerse para resolver en la primera
audiencia, contestación de la demanda218
y excepciones de fondo, de las cuales se le
corren traslado al demandante. Por otra parte, la parte demanda puede presentar
demanda de reconvención219
en aquellos procesos que lo permiten; la parte demandada
en reconvención puede presentar también excepciones previas y se corre traslado; se
contesta la demanda de reconvención, se propone excepciones de fondo y se corre
traslado de ellas.
2.3.2. Etapa Oral
Una segunda etapa de actuaciones judiciales está estructurada por audiencias orales.
Pueden presentarse las siguientes situaciones: Se puede partir con una audiencia
opcional, que se denomina fase preparatoria del proceso, que algunos sistemas
procesales llaman audiencia preparatoria220
, que en nuestro Código General no está
212 Colombia, Código General del Proceso, Libro Segundo, Actos Procesales.
213 Ibìdem, art. 82.
214 Ibìdem, art. 89.
215 Ibìdem, art. 90.
216 Ibìdem, art. 91.
217 Ibìdem, art. 100.
218 Ibìdem, art. 96.
219 Ibìdem, art. 371.
220 FUENTES MAUREIRA Claudio, MARÌN VERDIGO Felipe y RIOS LEIVA Erick (2010),
Funcionamiento de los tribunales de familia de Santiago, en el texto Reformas de la Justicia en América
Latina, Experiencias de Innovación, Centro de estudio de Justicia de las Américas, Santiago de Chile, p.
376.
104
señalada expresamente, pero tampoco está prohibida, por lo que el juez o jueza la puede
celebrar opcionalmente si él o ella lo cree pertinente.
Esta fase preparatoria que se propone, la cual parte de una invitación que hace juez a las
partes y sus abogados, que para que comparezcan voluntariamente, una vez agotada la
etapa escrita, tiene como fin último un acto de acompañamiento en la gestión del
proceso con el propósito de racionalizar y depurar el procedimiento y asegurar que
realmente van a la audiencia de instrucción y juzgamiento solo los asuntos de familia o
infancia que realmente lo requieran, por su complejidad o porque realmente las partes
no fueron capaces de tajar sus diferencias, evitando así la congestión judicial.
Por supuesto, deberá ser provocada mediante invitación a comparecer al juzgado,
tendrá como fundamento legal la buena fe de las partes221
y los abogados, el deber del
juez de velar por la rápida solución del conflicto y procurar mayor economía procesal222
,
tendrá entonces como único objetivo el de acelerar el trámite procesal colaborando con
la administración de justicia.
Como uno de los fines del Código no se trata, se repite, de una fase obligatoria sino
opcional, con el propósito de racionalizar el procedimiento y asegurar que vayan a la
audiencia de instrucción y juzgamiento solo los asuntos que realmente lo requieren.
Se resalta, en primer lugar, las facultades que el Código le otorga al juez o jueza para
que pueda realizar su labor con mayor flexibilidad. Éstas deben ser aprovechadas en la
gestión del estudio del caso, que consiste en que el juez o jueza, a través del rol
proactivo antes de las audiencias obligatorias como la de conciliación y juzgamiento,
pueda asegurar que solo en aquéllos casos en que las partes definitivamente no llegan a
un acuerdo son las que van a audiencia de instrucción y juzgamiento, con reglas claras
para el desarrollo de ésta.
En esta fase el juez o jueza podrá alentar a las partes a resolver el conflicto mediante
acuerdo; se precisarán tanto los hechos de la demanda como los de la contestación de la
demanda, igual que los de la demanda de reconvención; se explora con qué pruebas
cuentan las partes y se analizarán las pretensiones; se insistirá en que las partes
propongan solución a su conflicto; decidir de manera rápida qué aspectos relevantes del
conflicto deben ser objeto de prueba, asegurar que ninguna de las partes tenga una
ventaja injusta y se pueda lograr la igualdad real de las partes; brindar lineamientos
221 Colombia, Código General del Proceso, art. 78-1.
222 Colombia, Código General del Proceso, art. 42-1 y 4.
105
para asegurar que la audiencia de juzgamiento proceda de manera rápida y eficiente,
utilizar de manera apropiada los desarrollos tecnológicos, entre otros.
Esta fase preparatoria ayuda a cuatro cosas:
a) Un arreglo amistoso en el cual cada una de las partes ha cedido en parte de sus
pretensiones.
b) Depurar la información que se usará en la audiencia de juzgamiento.
c) Tener claras las pruebas a aportar, materia prima223 con la que el juez o jueza
toma la decisión final.
d) Conocidas las cartas, la posibilidad de avanzar en una solución conciliada si las
partes saben con qué cuentan para sacar adelante sus pretensiones. Se parte de la
base que hay que intentarla como experiencia, por supuesto armar un indicador
de seguimiento.
En esta fase se está ante el principio de la inmediación, el contacto personal del juez con
las partes, los abogados, el material probatorio que se aporta en el proceso y el inicio de
un diálogo democrático con aras de solucionar las controversias. Por lo tanto, se pone en
marcha el principio de inmediación.
La siguiente etapa es la audiencia de conciliación, obligatoria, que tiene por naturaleza
tratar de evitar el inicio de la audiencia de juzgamiento y poner fin al proceso iniciado,
por acuerdo o convenio entre las partes; en consecuencia es una herramienta de arreglo
de las diferencias, es autónoma como una fórmula de dar salida al litigio promovido
judicialmente224 por las partes. Esta audiencia es obligatoria.
La conciliación debe ser un diálogo entre las partes, el juez y los abogados; las técnicas
sugieren que ella dependerá del caso, se podrá hacer en conjunto con las partes o por
separado. La labor del juez o jueza se inicia escuchando a cada interesado e
identificando los puntos que le separan a los oponentes, cuáles son más relevantes y
cuáles menos, las consecuencias que se seguirían de aceptar unos y otros, cuáles son más
beneficiosos y cuáles son perjudiciales para las partes; trata de conseguir un equilibrio
entre los oponentes para que no saquen ventajas sin que esto signifique que no se pueda
ceder.
Uno de los fines del código es que los procesos contenciosos terminen con arreglos
conciliatorios. Señala el Código, que desde el inicio de la audiencia el juez o jueza
223 DUCE, MAURICIO; MARÍN, FELIPE y RIEGO, CRISTIÁN (2008). Ob. cit., p. 48.
224 RAMOS. Ob. cit., p. 43.
106
exhortará diligentemente a las partes para que concilien sus diferencias, es decir, exige
del juez o jueza que estos puedan persuadir a las partes, alentar y ayudar activamente a
las partes a resolver en su totalidad o en parte el litigio mediante un acuerdo.
Fracasada la conciliación el juez o jueza de inmediato requerirá a las partes y a sus
abogados para que determinen los hechos en los que están de acuerdo y las pruebas que
ameriten confesión; fijará el objeto del litigio precisando los hechos que consideren
demostrados y los que requieran ser probados; por otra parte, el juez o jueza hará el
control de legalidad para asegurar la sentencia de fondo y sanar los vicios que puedan
acarrear nulidades y otras irregularidades del proceso225; en consecuencia, se sigue con
el inicio de la etapa probatoria (ver Flujograma 1).
De no realizarse la audiencia opcional ¿podrá el juez o jueza en la audiencia de
conciliación utilizar las facultades otorgadas por el artículo 372-7 del CGP, de diseñar un
sistema efectivo y oportuno para depurar la información que se usará en la audiencia de
instrucción y juzgamiento, partiendo de la base del papel que juegan las pruebas dentro
del proceso? Se parte de la base que sí, que el juez o jueza tendrá que tener
necesariamente una metodología para enfrentar la audiencia de instrucción y
juzgamiento, la cual se expondrá en el siguiente aparte.
2.4. MODELO DE GESTIÓN Y SOLUCIÓN DE LITIGIOS
Partiendo de la base que las actuaciones se cumplirán en audiencias forma oral,
pública226
y contradictoria227
; según los expertos228
esto significa en el contexto cultural
moderno que las actuaciones procesales tienen que ajustarse a lo consagrado en los
instrumentos o convenciones internacionales, en la cual las partes involucradas en un
juicio tienen el derecho a ejercer su defensa y controvertir las pruebas en su contra
tendiente a persuadir al juez para que pueda tomar la decisión. Por estas razones, todo
proceso moderno, debe estar diseñado dentro del modelo de la oralidad, la publicidad y
el carácter contradictorio.
225 Colombia, Código General del Proceso, art. 372-7 y 8.
226 Ibídem, art. 3°.
227 Ibídem, art. 167-inciso 4.
228 DUCE, MAURICIO; MARÍN, FELIPE y RIEGO, CRISTIÁN (2008). Ob. cit., p. 35.
107
La exigencia de la publicidad de la audiencia está consagrada en normas internacionales
como lo señala el artículo 14-1 del Pacto Internacional de Derechos Civiles y Políticos, en
la cual
“Todas las personas son iguales ante los tribunales y cortes de justicia. Toda persona
tendrá derecho a ser oída públicamente y con las debidas garantías por un tribunal
competente, independiente e imparcial, establecido por la ley, en la sustanciación de
cualquier acusación de carácter penal formulada contra ella o para la determinación de
sus derechos u obligaciones de carácter civil”.
Por lo tanto, la publicidad significa que las audiencias deben realizarse a puertas
abiertas, es decir, que cualquier ciudadano debe poder ingresar a las sala de audiencias
y observar cómo se lleva a cabo la actuaciones por parte del juez o jueza229
. Así, la
audiencia pública es un mecanismo de control ciudadano, como de las partes y los
sujetos procesales, para fiscalizar el comportamiento idóneo del juez o jueza y que las
audiencias se desarrollen dentro del marco que dispone el CGP.
Podrá la audiencia restringirse al público: primero, cuando las actuaciones estén
amparadas bajo reservas, verbigracia porque existen niños; segundo, por consideraciones
morales, orden público o seguridad nacional; tercero, cuando se exige proteger la
intimidad o el interés de la vida privada de las partes; cuarto, cuando en opinión del juez
o jueza en circunstancias especiales del asunto la publicidad pudiera perjudicar a los
intereses de la justicia o partes artículo 14-1 del Pacto Internacional de Derechos Civiles
y Políticos. De donde se infiere que, existen excepciones para que las audiencias no sean
públicas.
Por otra parte, la contradicción se encuentra señalada en instrumentos internacionales;
se destacan los artículos 8-2-f, de la Convención Americana sobre Derechos Humanos,
“Pacto de San José de Costa Rica”, en el cual se plantea el “derecho de la defensa de
interrogar a los testigos presentes en el tribunal y de obtener la comparecencia, como testigos o
peritos, de otras personas que puedan arrojar luz sobre los hechos”; el artículo 14-3-e, del
Pacto Internacional de Derechos Civiles y Políticos, que establece que toda persona
durante el proceso podrá “interrogar o hacer interrogar a los testigos de cargo y a obtener la
comparecencia de los testigos de descargo y que éstos sean interrogados en las mismas condiciones
que los testigos de cargo”.
Esta garantía de estándar internacional impone entonces la seguridad a las partes de
controvertir toda la información que presente la contra parte en el proceso, lo cual
229 Ibídem.
108
muestra que las partes en el proceso tienen la oportunidad de exponer su punto de vista
e intervenir en la formación de convicción de los jueces que tienen que resolver sobre los
derechos y obligaciones que se debaten en la audiencia de conciliación o juzgamiento230.
Por lo tanto, estas dos características tienen arraigo en los instrumentos internacionales,
lo que no sucede con la oralidad que es de extirpe procesal y consiste entonces en un
diálogo entre las partes, por un lado, y por otro entre las partes y los jueces:
“Esta metodología supone el uso de la palabra en contraposición al uso de la escritura. A
diferencia de la publicidad y contradicción, la oralidad no es una característica que
aparezca explícitamente mencionada en los tratados internacionales, pero sí constituye
una derivación directa de los mismos. Tanto los organismos encargados de la aplicación
de los tratados internacionales de Derechos Humanos, como la doctrina procesal, han
entendido que la oralidad constituye el único mecanismo idóneo para asegurar la
inmediación y la publicidad en el proceso. En la medida en que las pruebas y argumentos
de las partes no se presenten en forma oral y directa frente a los jueces que van a decidir
el asunto, se corre el riesgo de la delegación de funciones y que el proceso se transforme
en el intercambio de papeles entre abogados y el tribunal, al cual ni las partes ni el
público tienen acceso, a lo menos, expedito231
”.
Estas características se enmarcan dentro del debido proceso elevado a rango
constitucional, al establecer que “Nadie podrá ser juzgado sino conforme a leyes preexistentes
al acto que se le imputa, ante juez o tribunal competente y con observancia de la plenitud de las
formas propias de cada juicio”232, principio desarrollado en el estatuto procesal al consagrar
que “el debido proceso se aplicará a todas las actuaciones previstas en este Código. Es nula de
pleno derecho la prueba obtenida con violación del debido proceso”233.
Siguiendo la anterior pirámide jerárquica se demuestra que en el sistema procesal
adoptado por el Código General por audiencia oral, pública y contradictoria, está
edificado sobre la base del debido proceso, de ahí que las actuaciones judiciales se
desarrollarán en forma oral, pública y por audiencias.
En este orden de ideas el sistema procesal oral debe ser el centro del proceso, y dentro
de tal marco el debido proceso debe ser entendido como una garantía individual, un
derecho fundamental que tiene toda persona para acceder a la administración de
justicia, éste debe regirse por las reglas señaladas en el estatuto procesal, razón por la
230 Ibídem.
231 DUCE, MAURICIO; MARÍN, FELIPE y RIEGO, CRISTIÁN (2008). Ob. cit., p. 37.
232 Colombia, Constitución Política, art. 29, inc. 2.
233 Colombia, Código General del Proceso, art. 14.
109
cual los mecanismos establecidos en el estatuto procesal deben estar diseñados al
servicio entonces de los derechos de las partes234
.
Por lo tanto, el diseño de las actuaciones judiciales no pueden ser normas procesales
pensadas en guiar a las instituciones judiciales para actuar de una manera determinada,
como si tratara de un conjunto de principios y reglas organizados para su buen
funcionamiento235, de donde se concluye que el procedimiento no puede estar pensado
en la lógica institucional, es decir acorde a los intereses de la administración de justicia,
sino que debe entenderse que están diseñados y edificados como una herramienta al
servicio de los derechos fundamentales y prestacionales de las partes.
Siendo así, debe entretejerse el debido proceso, por una parte, y las actuaciones orales
como herramienta eficaz para depurar la información que ingresara a la audiencia de
instrucción y juzgamiento, y el diálogo entre las partes y el juez, por la otra, siendo los
dos elementos centrales como metodología para llevar a cabo el paso de tal audiencia.
2.6. TEORIA DEL CASO PARA EL JUEZ O JUEZA
El juez o jueza director del proceso está obligado a estructurar un marco metodológico236
para preparar el estudio del caso y poder dirigir la audiencia de instrucción y
juzgamiento.
La teoría del caso237 es la explicación de un caso determinado a través de los hechos, sus
medios probatorios y sus fundamentos jurídicos, los cuales se relacionan entre sí; por lo
tanto la teoría del caso nace de la relación tripartita entre la situación fáctica, los medios
de pruebas y su relación con las subestructuras del derecho.
La teoría del caso es el motor o corazón del proceso, de ella dependen todo lo que se
haga en las audiencias y desarrollo de las actuaciones judiciales. Es por esto entonces
que la teoría del caso es la representación básica y subyacente del proceso, el cual
explica la teoría legal y los hechos de la causa y vincula las pruebas cómo es posible
dentro de un todo coherente y creíble; en consecuencia, se trata como si se estuviera
armando un rompecabezas para mostrar la imagen que lo representa al final, se puede
ver reflejado en el presente flujograma.
234 DUCE, MAURICIO; MARÍN, FELIPE y RIEGO, CRISTIÁN (2008). Ob. cit., p. 45.
235 Ibídem.
236 RAMELLI ARTEAGA, ALEJANDRO y PATIÑO GONZÁLEZ, MARÍA CRISTINA (2010). Las reglas de la disertación
jurídica: Entre la duda y el Método. Bogotá: Universidad de los Andes, pp. 51 y ss.
237 GONZALEZ OBREGÒN, Ob., Cit., p. 229.
110
FLUJOGRAMA DE TRABAJO DE ANÁLISIS DE LA TEORÍA DEL CASO
(FLUJOGRAMA N° DOS)
2.4.1. Hechos y preposiciones fácticas
El juez o jueza tendrá que identificar la teoría del caso238
planteada por las partes
teniendo como base el análisis de los contenidos fácticos descritos en la demanda,
contestación y demanda de reconvención, por eso es importante montar una
metodología que le permita estructurar el estudio del caso; para lo anterior se propone
238 BAYTELMAN A., ANDRÉS y DUCE J., MAURICIO (2005). Litigación penal juicio oral y prueba. México, D.F.:
Fondo de Cultura Económica, p. 95.
111
el siguiente protocolo, que consiste en clasificar los hechos litigiosos239
: Primero,
identifica los hechos principales o relevantes, luego los secundarios240
; segundo, en
hechos admitidos, no admitidos, y tercero, en hechos que no constan las partes. Esta
clasificación se hace con el objeto de poder identificar las controversias jurídicas
presentadas a su despacho, acerca de la exigencia de derechos fundamentales o
prestacionales en disputa por las partes, lo que constituirá el presupuesto para
seleccionar las pruebas y la aplicación de la ley o jurisprudencia al caso en concreto241. Se
trabaja la presente propuesta metodológica con el caso de: WILLIAM y ELIZABETH
STERN.
PROTOCOLO
HECHOS PRINCIPALES242
- WILLIAM y ELIZABETH STERN querían tener un hijo, pero por sí mismos no podían, al
menos no sin que la salud de Elizabeth corriese peligro, porque ella padecía de esclerosis múltiple.
Por lo tanto, acudieron a un centro de infertilidad que “subrogaba” embarazos.
- El centro publicaba anuncios en busca de “madres sustitutas”, mujeres dispuestas a quedarse
embarazadas y dar a luz en lugar de otra mujer, a cambio de una retribución en dinero. Una de
las mujeres respondió al anuncio fue MARY BETH, de 29 años de edad. En junio del 2011
WILLIAM y MARY BETH firmaron un contrato de arrendamiento, para que MARY preste el
servicio de madre sustituta.
- MARY BETH acepta el proceso que la inseminase artificialmente con el esperma de WILLIAM,
proseguir el embarazo y entregar el niño a WILLIAM una vez nazca. Acepta además ceder sus
derechos maternos para que ELIZABETH STERN pueda registrar el niño o niña; partiendo de la
base que ELIZABETH le es imposible llevar un estado de gravidez normal.
- Para lo anterior, la pareja WILLIAM y ELIZABETH se comprometen a cancelar los gastos del
preparto, parto y posparto; por otra parte, se comprometen a cancelaran una prima de éxito por
($5.000.000), si el parto sale bien y por supuesto si él bebe nace en condiciones sana; oferta que es
aceptada por MARY BETH y se procede entonces a la suscripción de un contrato de
arrendamiento.
239 OSSORIO, MANUEL (1981). Diccionario de Ciencias Jurídicas, Políticas y Sociales. Buenos Aires: Editorial
Heliasta S.R.L., p. 44, en el cual se define como hechos litigiosos los establecidos en la demanda, han de ser
objeto de contestación y sobre los cuales ha de recaer la prueba para ser considerados en la sentencia.
240 TARUFFO, MICHELE (2002). La Prueba de los Hechos. Trad. de Jordi Ferrer Beltrán. Madrid: Editorial
Trotta, p. 119.
241 TARUFFO, MICHELE (2002). Ob. cit., p. 90.
242 Nota: Según TARUFFO son los que cumplen la función jurídica de las circunstancias que se indican en la
prótasis de la norma aplicable y que, por lo tanto, representan la condición o el presupuesto para la verificación de los
efectos jurídicos previstos por la norma (ob. cit., p. 119).
112
- En mayo de este año (2012) nace una precisa niña, los STERN anticipándose a la inminente
entrega de la que va a ser su hija, la llaman MELISSA. Sin embargo, MARY BETH ve que es
incapaz de separarse de la niña y decide quedarse con ella.
HECHOS SECUNDARIOS243
- WILLIAM y ELIZABETH STERN manifiestan que son una pareja (Compañeros permanentes
por más de dos años) de profesionales que vivía en tal ciudad, él es bioquímico, ella pediatra.
- MARY BETH, de 29 años de edad, que tiene dos hijos; era esposa de un trabajador de la
empresa municipal de basuras.
HECHOS ADMITIDOS244
-El centro publicaba anuncios en busca de “madres sustitutas”, mujeres dispuestas a quedarse
embarazadas y dar a luz en lugar de otra mujer, a cambio de una retribución en dinero. Una de
las mujeres respondió al anuncio fue MARY BETH, de 29 años de edad. En junio del 2011
WILLIAM y MARY BETH firmaron un contrato de arrendamiento, para que MARY preste el
servicio de madre sustituta.
HECHOS NO ADMITIDOS245
- MARY BETH acepta el proceso que la inseminase artificialmente con el esperma de WILLIAM,
proseguir el embarazo y entregar el niño a WILLIAM una vez nazca. Acepta además ceder sus
derechos maternos para que ELIZABETH STERN pueda registrar el niño o niña; partiendo de la
base que ELIZABETH le es imposible llevar un estado de gravidez normal.
- Para lo anterior, la pareja WILLIAM y ELIZABETH se comprometen a cancelar los gastos del
preparto, parto y posparto; por otra parte, se comprometen a cancelaran una prima de éxito por
($5.000.000), si el parto sale bien y por supuesto si él bebe nace en condiciones sana; oferta que es
aceptada por MARY BETH y se procede entonces a la suscripción de un contrato de
arrendamiento.
- En mayo de este año (2012) nace una precisa niña, los STERN anticipándose a la inminente
entrega de la que va a ser su hija, la llaman MELISSA. Sin embargo, MARY BETH ve que es
incapaz de separarse de la niña y decide quedarse con ella.
243 Según TARUFFO se distinguen de los hechos principales en la medida en que no reciben calificación jurídica
alguna. Estos hechos adquieren significado en el proceso sólo si de ellos se puede extraer algún argumento acerca de
la verdad o falsedad de un enunciado sobre un hecho principal (ob. cit., p. 120).
244 Son los hechos litigiosos de la demanda que, según el artículo 96-2 del Código General del Proceso, son
admitidos por las partes.
245 Son los hechos litigiosos de la demanda que son objeto de controversia, no son admitidos por una de
las partes, según el artículo 96-2 del Código General del Proceso.
113
HECHOS QUE NO LE CONSTAN A LAS PARTES
- WILLIAM y ELIZABETH STERN manifiestan que son una pareja (Compañeros permanentes
por más de dos años) de profesionales que vivía en tal ciudad, él es bioquímico, ella pediatra.
- MARY BETH, de 29 años de edad, que tiene dos hijos; era esposa de un trabajador de la
empresa municipal de basuras.
PROTOCOLO
FECHA DD MM AÑO RADICADO
TIPO DE PROCESO
DEMANDANTE
Nombres:
___________________
DEMANDANTE
Nombres:
________________
Apellidos:
__________________
Apellidos:
________________
HECHOS
DEMANDANTE DEMANDADO
PRINCIPALES
SECUNDARIOS
ADMITIDOS
NO ADMITIDOS
MEDIOSDEPRUEBA
POR EL
DEMANDANTE
ALLEGADOS AL
PROCESO
SOLICITADOS AL
DESPACHO Y/O DE
OFICIO
Documentales:__________
_______________________
_______________________
__
Testimoniales:__________
_______________________
_______________________
___
Dictamen:______________
_______________________
_______________________
_______________________
___
Documentales:__________
________________________
________________________
_
Testimoniales:___________
________________________
________________________
_
Dictamen:_______________
________________________
________________________
________________________
POR EL
DEMANDADO
ALLEGADOS AL
PROCESO
SOLICITADOS AL
DESPACHO Y/O DE
114
OFICIO
Documentales:__________
_______________________
_______________________
___
Testimoniales:__________
_______________________
_______________________
___
Dictamen:______________
_______________________
_______________________
_______________________
___
Documentales:__________
________________________
________________________
_
Testimoniales:___________
________________________
________________________
_
Dictamen:_______________
________________________
________________________
________________________
PRETENSIONES DEMANDANTE
EXCEPCIONES DEMANDADO
FUNDAMENTOS DE
DERECHO
INVOCADOS
POR EL
DEMANDANTE
POR EL
DEMANDADO
CONCLUSIONES
RESULTANTES DEL
ESTUDIO DEL CASO
Clasificados los hechos, en la cual se a caracterizada por la construcción de un relato, en
la cual cada uno de las partes ha aportado un trozo de la historia; a esta altura del
analices el juez o jueza a clasificado las proposiciones fácticas, en donde estos, sí lo creen
tiende a satisfacer un elemento de la teoría jurídica; dicho de otro modo, estas
proposiciones fácticas son un elemento legal reformulado en un lenguaje normal, que se
remite a experiencias concretas del caso y que serán objeto de pruebas246.
Sobre estas proposiciones fácticas recaen las pruebas, ellas no recaen sobre los elementos
legales de las teorías jurídicas247
; en la declaración de parte WILLIAM y ELIZABETH
STERN no podrán decir “queremos tener un hijo de acuerdo a lo señalado en la ley 721
del 2001 o la ley 1060 del 2006”, sino que declararan la proposición fáctica “que
acudieron a un centro de infertilidad que “subroga embarazos”.
En ese orden de ideas el juez o jueza tendrá que clasificar las proposiciones en fuertes o
débiles; serán más fuertes en la medida en que más satisfacen el elemento legal para lo
que fueron ofrecidas248
; por ejemplo, “en junio del 2011 WILLIAM y MARY BETH
246 BAYTELMAN A., Ob., Cit., p. 88.
247 Ibìdem.
248 BAYTELMAN A., Ob., Cit., p. 90.
115
firmaron un contrato de arrendamiento, para que MARY preste el servicio de madre
sustituta”; esto puede satisfacer el elemento filiación.
La debilidad de una proposición fáctica tiene que ver con su ineptitud para satisfacer el
elemento legal para que fue ofrecida249; “MARY BETH acepta además ceder sus
derechos maternos para que ELIZABETH STERN pueda registrar el niño o niña;
partiendo de la base que ELIZABETH le es imposible llevar un estado de gravidez
normal”, esta proposición fáctica parece ser débil para satisfacer el elemento filiación.
Por lo tanto, la fortaleza o debilidad de una proposición fáctica250 no podrá evaluarse
respecto de cada una de ellas individualmente, sino de todas las proposiciones
confrontadas unas con otras, tanto la de las demanda como la de las contestación o
demanda de reconvención. Por lo que, proposiciones fácticas que pueden parecer en un
principio fuertes, pueden ir tornándose débiles bajo la prueba de la confrontación que
va haciendo el juez o jueza, cuando encuentra en los relatos otras proposiciones fácticas
que ofrecen versiones igualmente razonables; por ejemplo, la presente proposición
parece vigorosa para determinar que MARY BETH ha renunciado a la filiación materna
cuando “ella acepta el proceso que la inseminase artificialmente con el esperma de
WILLIAM, proseguir el embarazo y entregar el niño a WILLIAM una vez nazca”.
Sin embargo digamos que MARY representa la siguiente preposición fáctica “En mayo
de este año (2012) nace una precisa niña, que la llaman MELISSA. Sin embargo, MARY
BETH ve que es incapaz de separarse de la niña y decide quedarse con ella”. Si esta
proposición fáctica si puede ser sustentada puede hacer débil la proposición fáctica
presentada por los STERN; la interpretación de este hecho, puede variar
sustancialmente, como podrá ser reafirma la filiación materna de MARY con MELISSA
como un derecho fundamental.
2.4.2. Pruebas
El paso siguiente será clasificar los medios de pruebas251
soporte de la demanda,
contestación y demanda de reconvención. Seguimos tomando como ejemplo el caso de
WILLIAM y ELIZABETH STERN.
La prueba va a recaer sobre las proposiciones fácticas; el juez o jueza tendrá que
reconstruir con precisión y claridad los medios probatorios que se necesitan para cada
249 Ibídem.
250 Ibìdem.
251 Colombia, Código General del Proceso, art. 165.
116
una de las proposiciones fácticas, por ejemplo: si MARY representa la siguiente
preposición fáctica “En mayo de este año (2012) nace una precisa niña, que la llaman
MELISSA. Sin embargo, MARY BETH ve que es incapaz de separarse de la niña y
decide quedarse con ella”, elemento la filiación, como la satisface si se quiere presentar
como fuerte dentro del proceso, será lo que inga el juez o jueza.
O esta otra proposición fáctica “la pareja WILLIAM y ELIZABETH se comprometen a
cancelar los gastos del preparto, parto y posparto; por otra parte, se comprometen a
cancelaran una prima de éxito por ($5.000.000), si el parto sale bien y por supuesto si él
bebe nace en condiciones sana; oferta que es aceptada por MARY BETH y se procede
entonces a la suscripción de un contrato de arrendamiento”. Elemento filiación para
WILLIAM y ELIZABETH, tan válida como la anterior.
Nace para el juez o jueza ¿Qué pruebas tendré para acreditar cuales proposiciones
fácticas, que satisfagan el objeto del litigio? Esto demuestra lo estratégico que tiene que
ser los jueces a la hora de tomar una decisión.
Esta parte de los medios probatorios se profundizará más adelante cuando se trate la
fijación del litigio.
DESCRIPCIÓN DE LOS MEDIOS PROBATORIOS APORTADOS
DOCUMENTOS, TESTIMONIOS, DICTAMEN PERICIAL
 Registro civil de (describir los nombres). Describir clase de nacimiento de Melissa.
Dictamen.
 Contrato de Arrendamiento.
 Historia Clínica del Centro de Reproducción.
 Publicación del anuncio en El periódico.
DESCRIPCIÓN DE MEDIOS PROBATORIOS SOLICITADOS O DE OFICIO
DOCUMENTALES, INTERROGATORIOS, DICTAMEN PERICIAL
 Oficiar y describir a las partes. Prueba de ADN.
 Qué entidad, pública o privada.
INSPECCIÓN JUDICIAL
 Visita al Centro de Reproducción.
OTROS MEDIOS DE PRUEBAS
117
 Se describen.
2.4.3. Problema jurídico a resolver
Clasificados los medios de pruebas el paso a seguir en la ruta; es determinar las
pretensiones de las partes, confrontarlas con los hechos litigiosos clasificados y las
pruebas; el juez o jueza estarán en capacidad de armar la teoría del caso.
Para lo anterior tendrá que plantearse uno o varios problemas jurídicos; éstos permitirán
armar la hipótesis de trabajo que será la respuesta al problema o problemas jurídicos, la
cual estará ilustrada con la reconstrucción de los hechos a través del acervo probatorio
aportado por las partes, que serán las encargadas de demostrar la hipótesis planteada
por el juez o jueza.
Para lo anterior el juez o jueza contará, previo al desarrollo de la audiencia, haber
consultado por anticipado el estado del arte, que en este asunto consiste en haber
examinados las fuentes formales del derecho, esto es la ley, la jurisprudencia, los
principios constitucionales, los procesales, la doctrina entre otras.
El problema jurídico o jurídicos van a estar ligados con la identificación que el juez o
jueza descubra la teoría del caso, presentada por las partes, si se trata de una custodia, el
cumplimiento de una obligación emanada del contrato, o una impugnación e
investigación maternidad.
Se podrían señalar los siguientes:
1) ¿El problema jurídico en el caso de WILLIAM y ELIZABETH STERN contra
MARY BETH será determinar quién de los padres tiene derecho a la custodia de
MELISSA?
2) ¿O puede ser el de si podemos hacer exigible la obligación de hacer emanada del
contrato de arrendamiento suscrito entre WILLIAM y ELIZABETH STERN con
MARY BETH?
3) ¿Podrá el juez o jueza iniciar de oficio, con fundamento en el interés superior del
niño, el proceso de impugnación e investigación de maternidad de MELISSA?
2.4.4. Hipótesis de trabajo
El juez o jueza como director del proceso, con la metodología con la que se está
trabajando, que consiste en una metodología empírica que tiene como base la percepción
118
directa del objeto (el proceso que se tramita ante su despacho) que implica el control
directo de la investigación, tendrá que plantear su hipótesis252
.
La hipótesis que se plante constituirá para el juez o jueza, el eje transversal del proceso
y articulará todas las actuaciones judiciales, de manera que esta permitirá corroborar o
desestimar provisionalmente las proposiciones fácticas presentadas por las partes en sus
demandas.
Las hipótesis no deben ser necesariamente verdaderas253 cuando se trata de la
confirmatoria, por lo que en procesos judiciales se cuenta: primero, con unidades de
observación (sujetos u objetos); segundo, con variables (propiedad que puede variar y
cuya variación es susceptible de ser medida); y tercero, con la correlación entre estas254
.
En consecuencia, puede resultar una hipótesis falsa.
Entonces la hipótesis de trabajo será una aproximación a la respuesta, explicación o
predicción tentativa que tenga el juez o jueza en relación con uno de los tres problemas
que se formularon, de manera que si la pregunta contiene una incertidumbre la
hipótesis será su respuesta. Por lo tanto, la hipótesis será una proposición tentativa
acerca de las relaciones entre dos o más variables, que tendrá su apoyo en un
conocimiento organizado y sistematizado del juez o jueza.
¿Cuál creen ustedes que puede ser la hipótesis de trabajo para el caso que está en
desarrollo en esta unidad?
2.4.5. Fijación del litigio255
Con la posible hipótesis de trabajo trazada por el juez o jueza, en la presente etapa de la
actuación judicial debe diseñarse un sistema efectivo que permita a los jueces depurar la
información que será usada en la audiencia de instrucción y juzgamiento, teniendo en
cuenta el papel que juegan las pruebas en el proceso, las cuales apuntan a las
preposiciones fácticas clasificadas por servidor judicial. No hay que olvidar que la
252 PATIÑO GONZÁLEZ, MARÍA CRISTINA, PhD. y MEJÍA QUINTANA, OSCAR EDUARDO, PhD. (2012). Manual
para la elaboración del proyecto de investigación de maestrías y doctorados. Bogotá: Universidad Nacional de
Colombia (inédito).
253 HERNÁNDEZ SAMPIERI, ROBERTO; FERNÁNDEZ COLLADO, CARLOS y BAPTISTA LUCIO, PILAR (1991).
Metodología de la investigación. México: Mc Graw Hill, p. 74.
254 PATIÑO GONZÁLEZ, MARÍA CRISTINA, PhD. y MEJÍA QUINTANA, OSCAR EDUARDO, PhD. (2012). Manual
para la elaboración del proyecto de investigación de maestrías y doctorados. Bogotá: Universidad Nacional de
Colombia (inédito).
255 Colombia, Código General del Proceso, art. 372-7.
119
información que se entrega es la materia prima con la cual el juez o jueza construirá su
decisión final256
.
El Código señala que el juez o jueza precisará los preposiciones fácticas que considera
demostradas, y las que requieran ser probadas257; en consecuencia, con la información
aportada por los medios de prueba, los jueces determinarán qué proposiciones fácticas
se darán por ciertas (valoración) y cuáles no; las proposiciones fácticas, dadas por ciertas
configuran la versión de los hechos acreditados sobre los cuales se aplicará el derecho en
la sentencia (calificación jurídica de los hechos)258.
Sobre las reglas que se establezcan para la prueba, materia prima del litigio y sobre la
cual se aplicará el derecho en esta etapa de la fijación del litigio, es importante que el
juez o jueza deba tender a conseguir su calidad, para fortalecer la información
probatoria.
De esta información de calidad derivan varias consecuencias según los expertos259
: la
primera, la reconstrucción de los hechos que han ocurrido en tiempo pasado y en los
cuales el señor juez no estuvo presente; la segunda, la información con la que se cuenta
que permite intentar averiguar lo que pasó, que supone pudo existir un incumplimiento
o una situación problemática que posiblemente vulnera un derecho fundamental o
prestacional; esta información por lo general suele ser incompleta y no plenamente
confiable; tercera, se necesita esclarecer las circunstancias de ciertos hechos ocurridos, de
los cuales solo se tienen informaciones que están constituidas por versiones, de las que
cada persona tendrá para aportar solo fragmentos de la totalidad de los hechos
ocurridos, con sus limitaciones, subjetividad, prejuicios e incompetencias; por otra parte,
los documentos recogerán otros fragmentos, y los expertos ilustrarán sobre alguna
conexión entre diversos elementos; de donde se concluye que, todos ellos formarán
parte de los relatos parciales que se entregan por personas vinculadas a los hechos de
muy diversas maneras.
La importancia de la prueba entonces en el proceso es cómo es posible tomar una buena
decisión, debe ser relevante para garantizar el derecho fundamental o prestacional de la
persona parte del proceso, por ejemplo, la filiación de MELISSA, para establecer quiénes
son sus verdaderos padres y la obligación de éstos con ella, como es el derecho a darle
una buena educación y garantizar, por otra parte, su derecho a la salud, lo que puede
256 DUCE, MAURICIO; MARÍN, FELIPE y RIEGO, CRISTIÁN. Ob. cit., p. 48.
257 Colombia, Código General del Proceso, art. 372-7.
258 Ibídem.
259 Ibídem.
120
materializarse con la mínima confianza de haber establecido los hechos correctamente y
aportado las pruebas pertinentes.
Esta etapa procesal debe ser el escenario que responda eficazmente al objeto del litigio;
como lo señalan los expertos260, en ésta no debe permitirse separar la información de
calidad contenida en las versiones, por un lado, de los elementos de distorsión que
provienen de las partes que la sustentan o que de algún modo las han producidos por el
otro. De ahí que una buena clasificación de los hechos permitirá al juez o jueza depurar
y recaudar el material probatorio de calidad.
¿Cuáles serán entonces estas reglas que permitan depurar y recaudar de calidad el
material probatorio materia prima de la decisión judicial?
Las reglas261
pueden girar: Primero, en la forma en que los medios de prueba deben ser
presentados; segundo, que se establezca una metodología para extraer y controlar la
información que las partes contengan, y tercero, la forma en que el juez o jueza valora
sus contenidos. En consecuencia, estas serán las reglas acordadas por las partes y el juez
o jueza, y sustentada en el artículo 372-7, inc. 4 del CGP.
En relación con la primera regla, que sean las partes las que determinen si los medios de
pruebas por ejemplo si son documentales se presentan en original o copias auténticas o
simples y su aceptación; si son testimonios, establecer linimentos sobre lo que van
informar que le consta, para que la contra parte pueda preparar las contra preguntas.
En relación con la segunda regla, partiendo del deber de lealtad262 que se le exige a las
partes en ley procesal, éstas están obligadas a exponer sus argumentos, sus pruebas, así
como a definir el porqué de su derecho, condición necesaria para hacer efectivo de
verdad el principio de contradicción en la audiencia de instrucción y juzgamiento; antes
de tal audiencia una de las partes está mostrando a la otra qué es lo que tiene para
sustentar su caso, poniendo de presente a la contra parte cuáles son los medios de
prueba específicos con los que intenta hacer valer sus pretensiones263
, situación recíproca
que hará la contra parte para defenderse obligada a aportar las pruebas que tenga. Lo
anterior bajo los parámetros de deber que tienen las partes264
.
260 Ibídem.
261 DUCE, MAURICIO; MARÍN, FELIPE y RIEGO, CRISTIÁN. Ob. cit., p. 47.
262 Colombia, Código General del Proceso, art. 78-1.
263 DUCE, MAURICIO; MARÍN, FELIPE y RIEGO, CRISTIÁN. Ob. cit., p. 52.
264 Colombia, Código General del Proceso, art. 78.
121
Esta actividad es la que se denomina descubrimiento o discovery en el derecho
anglosajón, explicado en el capítulo anterior; es lo que le permitirá al juez o jueza
evaluar si hay mérito para seguir adelante hasta la audiencia de instrucción y
juzgamiento, desestimando las demandas que les parezcan frívolas265 o con su poder
ordenar la que se necesiten de oficio para lograr la igualdad real de las partes266.
Lo anterior va unido al principio del debido proceso, partiendo de la base que cada
parte tendrá en la audiencia de juzgamiento el derecho a controvertir la prueba de la
contra parte, teniendo en cuenta que han tenido la oportunidad de informarse
suficientemente para preparar dicha contradicción, y el aviso anterior de qué es lo que la
contra parte llevará es uno de los medios para hacerla efectiva; por otra parte, la prueba
que se descubra y acepte será la única a utilizar en la audiencia.
Lo anterior permitirá al juez o jueza depurar el acervo probatorio y contar con
información de calidad, que cada una de las partes presentará en la audiencia de
instrucción y juzgamiento, para que aquel o aquella resuelvan el litigio teniendo
pruebas de buena calidad que le permita tomar la decisión.
Observemos las reglas en el caso de MELISSA, si una de las partes presenta pruebas
testimoniales, las cuales apuntan a señalar que WILLIAN y ELIZABETH STERN son
padres de aquélla, nada aporta al proceso, otra cosa sería si son los médicos que
participaron en la asistencia científica de MELISSA; en este caso la prueba puede ser
pertinente.
2.4.6. Control de legalidad
El juez o jueza ejercerá el control de legalidad para asegurar la sentencia de fondo, por
una parte, y sanear los vicios que puedan acarrear nulidades u otras irregularidades del
proceso, por la otra267
. En consecuencia, en esta etapa el juez tendrá la oportunidad de
sanear el desarrollo del proceso.
2.4.7. Audiencia de instrucción y juzgamiento
En la fecha y hora señaladas para la audiencia el juez deberá disponer de tiempo
suficiente para practicar todas las pruebas decretadas, oír los alegatos de las partes y, en
265 DUCE, MAURICIO; MARÍN, FELIPE y RIEGO, CRISTIÁN. Ob. cit., p. 52.
266 Colombia, Código General del Proceso, art. 78.
267 Ibídem, art. 372-8.
122
su caso, proferir la sentencia268
. Por lo tanto, está bajo la regla “sin solución de
continuidad”, salvo las excepciones enunciadas en la unidad anterior que tienen que ver
con la suspensión de la audiencia.
Esta audiencia van de la mano, con los principios de inmediación, concentración,
contradicción y continuidad de la audiencia de juzgamiento, los cuales sirven de
herramienta para direccionar la decisión del juez o jueza, lo que significa que la
audiencia debe llevarse sin solución de continuidad, con lo cual los jueces deben percibir
las pruebas de una vez, todas en su conjunto, con lo cual tendrá más elementos de juicio
para fallar con la mente fresca de lo visto directamente en la audiencia. Por estas razones
el CGP exige que la audiencia deba ser continua hasta que culmine con la sentencia.
De ahí que en el Código se advierta al juez o jueza que este debe reservar el tiempo
suficiente para agotar el objeto de cada audiencia; su incumplimiento debe verse como
falta grave sancionable conforme al régimen disciplinario269
. Esto significa, entonces, que
el juez o jueza que inicie una audiencia no debe hacer otra cosa dentro de su jornada
laboral que conocer dicha actuación judicial desde que se inicia hasta que termine, por
supuesto con las interrupciones estrictamente necesarias.
2.4.8. Acta de acuerdo o sentencia
No se podrá hablar de un esquema de sentencia tal como se conoce en el sistema escrito,
sino de una decisión que queda en audio; esto significa que en el audio debe quedar la
parte de los considerandos y la resolutiva. El acta de resumen contendrá la
identificación del juzgado, fecha, ciudad, referencia del proceso y parte del resuelve; la
cual será firmada por las partes y el juez o jueza. De donde se concluye que el esquema
de sentencia escrita no existe en este modelo de decisión judicial.
ap Actividades pedagógicas
De acuerdo con la labor realizada por el Juez o Jueza:
- Como crear mecanismos de protección de derechos sin
que necesariamente uno o varios derechos terminen
sacrificados.
268 Ibídem, art. 107, 372 y 373.
269 Ibídem, art. 107-2.
123
ae Autoevaluación
MARCOS Y JULIAN conviven como pareja desde el año 2011,
MARCOS es padre de SANTIAGO un joven de 15 años y se ha hecho
cargo de su custodia debido a que su madre ANTONIA no tiene tiempo
en razón de su trabajo para cuidarlo y como MARCOS es contratista
independiente dispone de todo el tiempo para ello, debido al
fallecimiento intempestivo de ANTONIA en un accidente de tránsito
JULIAN inicia todos los trámites para adoptar al hijo de su compañero
y así poder vincularlo a los beneficios que el sistema de salud y
recreativos y de subsidio de los que goza por ser médico.
Se acercan a la defensoría de familia para que los asesoren, pero allí
informan que no está permitido adoptar a parejas del mismo sexo y que
de todas formas el tramite debe hacer lo ante un Juez, SANTIAGO
consiente en la adopción y es por ello que con demanda junto con
MARCOS y JULIAN para que se permita realizar el proceso de
adopción voluntaria.
De acuerdo con el caso planteado al inicio de la unidad:
- Identifique los hechos del caso cronológicamente
- Establezca los derechos que se encuentran en conflicto en
este caso.
- Como debe darse la garantía de los derechos de
SANTIAGO
- Como enlazar los derechos del niño y los de las partes en
conflicto
A pesar de la ambigüedad de la norma, debe tenerse en cuenta el
consentimiento de SANTIAGO para la adopción.
j Jurisprudencia
Colombia, Corte Constitucional (2010), Sentencia C-955, Bogotá.
Colombia, Corte Constitucional (2012), Sentencia T- 276, Bogotá.
124
Unidad 3 RUTAS DE LAS ACTUACIONES
JUDICIALES
Og Objetivo general
Plantear el rol de cada uno de los funcionarios del despacho en las
actuaciones judiciales, en función a cómo se suceden éstas.
Oe Objetivo específico
Determinar las etapas que deben planificarse y su control en el
nuevo modelo de gestión.
125
3.1. TIPOS DE PROCESOS
El CGP, teniendo en cuenta la naturaleza del litigio, establece cuatro tipos de procesos,
entre los que se destaca:
a) El Declarativo, el cual quedó reducido al verbal, verbal sumario y los especiales.
b) El Ejecutivo, en él se encuentra el monitorio.
c) El liquidatario.
d) El de jurisdicción voluntaria.
3.2. EL PROCESO DECLARATIVO
Este proceso se caracteriza por la discusión en sus pretensiones. Destacamos el verbal,
el verbal sumario y los especiales.
Para abrir esta unidad qué mejor que plantear el presente caso, de una pareja, que
sucedió en una región del Caribe colombiano.
GUILLERMO VS. MARCELA
La situación es la siguiente, GUILLERMO conoce a MARCELA en la Bolera de Bogotá en enero
de 1990, se enamoran y resuelven a los seis meses celebrar matrimonio civil en la Notaria
segunda de Bogotá. Se domicilian en una ciudad de Macondo de la Costa Caribe, él se dedica a la
ganadería y ella lo apoya en su trabajo al igual que asume el rol de ama de casa y se dedica a las
labores domésticas y abandona su carrera de bacterióloga. En la actualidad tienen dos hijos uno
de 19 años que se encuentra cursando su segundo semestre de Derecho en una Universidad de la
capital, el segundo con 17 años terminando su bachillerato en un colegio de Macondo.
El 1° de febrero de este año (2013) GUILLERMO presento demanda de divorcio ante la oficina
de reparto, en dicha demanda solicitaba la disolución del vínculo matrimonial, sustentado en el
hecho que tenía más de dos años que no compartía techo y lecho con su esposa MARCELA,
soporta dicha situación fáctica en un contrato de arrendamiento suscrito con una sociedad Ltda.,
en enero del 2011, cuyo objeto social es el transporte de carbón.
La demanda fue notificada el 15 de marzo MARCELA, dio respuesta a esta el 21 de mayo, y
presento demanda de reconvención, alegando en ella los hechos de que GUILLERMO le ha sido
infiel con una ex reina de belleza desde diciembre del 2011, que enero del 2012 estuvieron en un
126
crucero por el Caribe colombiano, para lo cual se alojaron en un hotel en la ciudad corralito de
piedra; por otra parte ha incumplido con sus deberes de esposo y la ultrajado en su dignidad; por
otra parte que ellos no suscribieron capitulaciones matrimoniales; lo cual ha respondido
GUILLERMO que esas conductas que le endilgan han caducado ya que ellas pasaron hace más de
dos años, por lo tanto ella no está legitimada para demandarlo.
Ubiquemos el presente caso en la ruta fijada por el Código General del Proceso, para
mirar tiempo y actuaciones diseñadas en él, partiendo de la base que éste señala que el
juez o jueza que conozca de este proceso tendrá un año para dictar sentencia de primera
instancia a partir de la notificación del auto admisorio de la demanda. Lo que quiere
señalar que el juez tendrá un año para fallar.
Hay que partir de la base que los términos en meses y años que prescribe el código no
concuerdan con los días laborables del poder judicial, en este sentido: el año al que hace
referencia el CGP coincide con los meses del candelario, cuando señala que si el término
es de meses o de años su vencimiento tendrá lugar el mismo día que empezó a correr,
del correspondiente mes o año. Ejemplo: si MARCELA se notificó el 4 de marzo del
2013, el juez tendrá hasta el 4 de marzo del 2014 para dictar la sentencia de primera
instancia.
Los anteriores términos no concuerda con los días laborables del poder judicial, los
cuales están supeditados a los días hábiles; en consecuencia, no existe concordancia
entre los términos del código y los días laborables del poder judicial para resaltar en esta
unidad.
3.3. VERBAL270
En el proceso verbal que está prescrito en los artículos 368 a 369 del CGP, se puede
determinar su ruta en el siguiente flujograma. Este flujograma nos servirá como la carta
de navegación que orientará la ruta del viaje que tendrá que seguir el proceso de
GUILLERMO y MARCELA en la autopista que ha construido el código para que las
partes apuesten su litigio.
270 Tenga en cuenta el flujograma general del proceso para complementar el presente.
127
PRESENTACIÓN DE LA
DEMANDA
Se tramita por el
proceso verbal todo
asunto contencioso
que no tenga un
trámite especial
conforme al artículo
368 del CGP
Auto admisorio
Se ordena notificar
¿El
demandado
se notificó?
SI
SI
Se realiza la
notificación por
aviso (art. 292 CGP)
NO
¿El demandado
presentó
demanda de
reconvención?
Se corre
traslado por 20
días (Art. 369
CGP)
¿El demandado
presentó
excepciones de
previas
Se corre traslado al
demandante por 5 días (Art.
370 CGP)
Demandante puede
solicitar pruebas
Se verifica si procede la
acumulación y se corre
traslado al demandante
por 20 días (Art. 371 CGP)
SI
AUDIENCIA INICIAL
(Art. 372 CGP)
1. Las partes deben concurrir para rendir interrogatorio.
2. Se intentará conciliar.
3. Se realiza la audiencia así concurra solo una parte.
4. Puede realizarse la audiencia solo con los apoderados.
5. Se puede aplazar a solicitud justificada de parte máximo 10 días.
6. Justificaciones posteriores dentro de los 3 días siguientes (fuerza mayor y
caso fortuito) solo tendrán efectos para exonerar consecuencias procesales,
probatorias y pecuniarias.
7. Se decidirá sobre las excepciones previas.
8. Practicarán interrogatorios.
9. Se realiza un control de legalidad de la actuación.
10. Se verifica si no se requiere práctica de otras pruebas, en caso tal se da
por terminada y se cita a la audiencia de que trata el Art. 373, del CGP.
11. Se escuchan las alegaciones de las partes (20 minutos)
12. Se procede a dictar sentencia.
NONO
¿PROSPERAN?
TERMINA EL PROCESO
Se condena en costas
SI
NO
128
AUDIENCIA DE INSTRUCCIÓN Y
JUZGAMIENTO (Art. 373 CGP)
¿Se debe
practicar
interrogatorio?
Se práctica y se
fija nuevamente
el objeto del
litigio
SI
NO
1. Practican las pruebas en el siguiente orden:
a. Interrogatorio a peritos citados.
b. Declaraciones de testigos.
c. Exhibición de documentos y otras pruebas.
2. Presentación de alegatos de las partes.
¿El Juez dicta
sentencia
oral?
TERMINA EL PROCESO EN
PRIMERA INSTANCIA
Se deja constancia
y se informa al
Consejo Superior
de la Judicatura.
Se debe emitir
decisión en 10
días siguientes.
129
Guillermo presentó la demanda el día viernes 1° de febrero de 2013 ante la oficina de
reparto, correspondió por reparto al Juzgado 2° de Familia de Macondo. La oficina de
reparto entregó la demanda al secretario del Juzgado el día miércoles 6 de febrero.
Como el secretario tiene por organización interna hacer entradas los días lunes, entró al
despacho el día lunes 11 de febrero y salió el día 15 de febrero inadmitida porque no se
aportó el registro civil de matrimonio autenticado, por lo que la parte tendrá cinco días
para subsanar dicha irregularidad. Nace el presente interrogante: ¿Podrá el juez o jueza
admitir la demanda y solicitar que el día de la primera audiencia de trámite se aporte el registro
civil autenticado?
El lunes 18 de febrero se fijó por estado, el día miércoles 20 el demandante aporto el
registro civil de matrimonio auténtico. ¿Podrá el secretario ingresar al despacho el día jueves
el proceso para ser admitida la demanda?
Se dejó pasar los cinco días y el proceso ingresó al despacho del juez o jueza el día lunes
25 de febrero, fue admitida el 28 de febrero. En esta primera parte ha trascurrido un
mes desde que el proceso ingresó al sistema judicial.
El día lunes 4 de marzo se fija por estado la admisión de la demanda y se ordena
notificar a Marcela (ver flujograma).
Mientras el auto queda ejecutoriado y pasa el término respectivo, el día lunes 11 de
marzo el demandado remite por correo certificado el auto de la admisión de la demanda
a MARCELA, quien lo recibe el día miércoles 6 de marzo. El lunes 11 le consulta al
abogado sobre dicha notificación y éste como buen colaborador de la administración de
justicia, el día jueves 14 de marzo, se notifica de la demanda y el día martes 19 de marzo
el apoderado de la parte demandada presenta escrito de nulidad contra el auto que
admitió la demanda porque no se citó al Ministerio Público, partiendo de la base que
hay un niño.
El día 20 marzo ingresa al despacho para darle trámite, el día 22 de marzo se sale a
vacaciones de Semana Santa y se regresa el 1° de abril. A esta fecha han transcurrido dos
meses desde que el proceso entró al sistema judicial.
El 4 de abril se corre traslado, ingresa al despacho el miércoles 10 de abril, sale un auto
subsanando dicha irregularidad el día lunes 15 de abril y se ordena citar al Ministerio
Público; se fija por estado el día 16. Vencida esta etapa MARCELA tiene 20 días para
responder la demanda, que comienzan a contar el día lunes 22 de abril y terminan el
miércoles 21 de mayo. A la fecha han transcurrido tres meses (ver flujograma).
130
El 21 de mayo MARCELA presenta la contestación de la demanda con excepciones de
fondo y demanda de reconvención. El 27 de mayo entra al despacho; no olvidemos que
la costumbre del secretario es hacer entradas los lunes; sale el 31 de mayo teniendo en
cuenta la contestación de la demanda, admitiendo la demanda de reconvención y
ordenando traslado de la misma. Han transcurrido cuatro meses desde que la demanda
entró al sistema judicial.
Es notificado por estado el auto el martes 4 junio (lunes fue día de fiesta). El día viernes
7 de junio GUILLERMO, a través de su apoderado, propone excepciones previas frente a
la demanda de reconvención; el día martes entran al despacho, el lunes fue festivo, salen
el 14 de junio corriendo el traslado y son notificadas por estado el lunes 17 de junio,
entran al despacho el lunes 24 y salen denegándolas el viernes 28 de junio y notificado el
auto el martes 2 de julio, el lunes festivo. ¿Pudo el legislador dejar que estas excepciones
se resolvieran en la primera audiencia? Han trascurrido cinco meses y aun no tenemos
la primera audiencia de trámite.
El lunes 8 de julio comienza a correr los 20 días que tienen GUILLERMO para contestar
la demanda de reconvención, los cuales vencen el viernes 2 de agosto. Han pasado hasta
la fecha seis meses desde que la demanda ingreso al sistema judicial y no tenido inicio la
primera audiencia de conciliación; lo cual demuestra según la ruta diseñada por el
actual Código, que entre el ingreso de la demanda para reparto y la solución a las
controversias que se puedan presentar en la primera etapa escrita; pueden pasar seis (6)
y (7) siete meses, es decir medio año, ciento ochenta y dos (182) días (subrayo) y aun no
se ha dado paso a la segunda etapa a la de audiencias orales.
El día 2 de agosto se presenta la contestación de la demanda y la cual ingresa al
despacho el 5 de agosto y sale día lunes 12 corriendo el traslado de las excepciones de
fondo propuestas por ambas partes, se fija por estado el 13, el martes 20 de agosto
ingresa al despacho para fijar fecha de audiencia de conciliación, el lunes fue festivo.
Surge la siguiente pregunta: ¿Podrá el juez o jueza decretar pruebas antes de fijar la
fecha de la primera audiencia de conciliación, como visita social, las periciales o
documentales? La respuesta es afirmativa, debido a que el Juez o Jueza tendrá más
elementos de juicio para llevar a cabo esta primera audiencia.
Antes de fijar la primera audiencia el juez o jueza debe tener claro su metodología de
trabajo para el presente caso siguiendo la propuesta presentada en la unidad anterior, es
decir indagar sobre la teoría del caso, propuesta por las partes, según nuestro ejemplo
están en dos vías, la de GUILERMO montada en una causal de divorcio objetiva y la de
MARCELA estructurada en una causal de divorcio subjetiva. Por lo tanto, le
131
corresponde al juez o jueza tener claro estas dos teorías del caso (ver protocolo Unidad
Segunda).
Se prescindió de la práctica de las pruebas antes de la audiencia y sale el 2 septiembre el
auto fijando fecha de audiencia para el 2 de octubre. El 1 de octubre llega una solitud de
aplazamiento de la audiencia por una de las partes y se encuentra justificada, lo que
obliga al juez o jueza aplazar la audiencia para el 5 de noviembre. Han transcurrido 10
meses sin que se pueda llevar a cabo la primera audiencia.
Se llegó el 5 de noviembre y las partes no llegan a un acuerdo, a pesar de lo diligente
que fue el juez o la jueza, se procede al fijar el objeto del litigio, el control de legalidad y
se ordena la etapa probatoria con los interrogatorios de parte; se ordenan dos pruebas
periciales una visita social y otra al Instituto de Medicina Legal, como la de oficiar a
impuesto nacionales para que haga llegar copia de la declaración de renta del año 2012
de GUILLERMO y establecer su capacidad económica.
El 10 de marzo sale un auto señalando que se prorroga por (6) meses el término para
resolver la instancia respectiva, pariendo de la base que estamos a un año de haberse
notificado la demanda.
Medicina legal el 1 de abril del 2014 hace llegar el dictamen al Juzgado, el cual entra al
despacho el lunes 7, no hay que olvidar que es costumbre del secretario hacer las
entradas el lunes, sale 10 y se notifica por estado el viernes 11 corriendo traslado a las
partes, entra las vacaciones de semana santa, el 23 de abril una de las partes pide
ampliar, aclarar y solicitar que fuentes bibliográficas tuvo en cuenta el perito para
estructurar el dictamen, entra al despacho lunes 24 de abril y sale 5 de mayo, partiendo
de la base que esta última semana el jueves fue festivo.
El 5 de agosto llega la ampliación del dictamen, entra al despacho el lunes 11 de agosto y
sale 14 de agosto corriendo el traslado y entra el 22 partiendo de la base que el lunes fue
festivo y estamos a un menos de un mes del vencimiento de la prórroga. ¿Perderá el juez
o la jueza la competencia? Puede existir el riesgo que se pierda la competencia.
Sale lunes 25 de agosto fijando fecha de audiencia de instrucción y juzgamiento para el
15 de septiembre. En tal audiencia la parte demandada demostró que el contrato
arredramiento nunca existió y que por lo tanto cuando GUILLERMO presento la
demanda solo habían pasado 18 meses que se había separado de cuerpo, por otra parte
GUILLERMO demostró que las causales alagadas estaban en caducidad y el examen de
medicina legal solo dice que lo que existe es una crisis familiar y recomienda terapias de
132
familia para que la pareja pueda superar el duelo de la separación. ¿Cómo será el
sentido del fallo si la teoría del caso presentado por las partes no está solida?
Al margen del fallo que se produce año y medio después, primera etapa que se
desarrolla en lo escrito es una de las falencias que trae el presente Código, con ella
pueden trascurrir entre 6 y 7 meses antes de que se dé inicio a la etapa por audiencia, lo
que amerita establecer una estrategia o reforma al código para superar esta coyuntura.
Ahora, otra será reducir los tiempos en este tipo de proceso, partiendo del interrogante
¿Podrá el juez o jueza decretar pruebas de oficio antes de fijar la fecha de la primera
audiencia de conciliación, como visita social, las periciales o documentales?
También puede ayudar a lo anterior la fase preparatoria, con el objeto de poder lograr la
primera audiencia un acuerdo entre las partes, o que las partes descubran todas sus
pruebas para que cada una conozca que tienen y si con ellas podrán lograr sus
pretensiones y esto ayuda mucho a persuadir a seguir avanzando, de caso se concluye
que GUILLERMO y MARCELA no estaban tan fuertes en sus pretensiones iniciales, si
las partes y sus apoderados conocen el desenvolvimiento de lo que viene, nace la
hipótesis de que las partes lleguen a un acuerdo y no esperar mover la justicia por más
de un año y medio.
3.4. VERBAL SUMARIO
El proceso verbal que esta prescripto en los artículos 390 a 392 del CGP, se puede
determinar su ruta en el siguiente flujo grama.
133
PRESENTACIÓN DE LA
DEMANDA
Se tramita por el
proceso verbal
sumario los asuntos
contenciosos de
mínima cuantía y
los enunciados en el
artículo 390 del CGP
Auto admisorio
Se ordena notificar
¿El
demandado
se notificó?
SI
Se realiza la
notificación por
aviso (art. 292 CGP)
NO
Se corre
traslado por 10
días (Art. 391
CGP)
¿El demandado
presentó
excepciones de
previas?
Se corre traslado al
demandante por 3 días
(Inciso 5, Art. 391 CGP)
Demandante puede
solicitar pruebas
SI
¿PROSPERAN?
TERMINA EL PROCESO
O SE ORDENA SUBSANACIÓN POR
5 DÍAS (Inciso 6, Art. 391 CGP)
SI
Son procesos de
única instancia
(Parágrafo
primero, artículo
390 del CGP)
El juez podrá dictar sentencia
escrita vencido el término de
traslado de la demanda y sin
necesidad de convocar a la
audiencia, siempre y cuando las
pruebas aportadas con la demanda
y su contestación sean suficientes
para resolver de fondo el litigio y
no hubiese más pruebas por
decretar y practicar. (Parágrafo 3,
Inciso 2, Art. 390 CGP)
¿Contesto
la demanda
por escrito?
AUDIENCIA ART. 392
CGP No podrán decretarse
más de dos testimonios por
cada hecho, ni formular
más de diez (10) preguntas
interrogatorios.
El secretario debe realizar
acta, dejando constancia
de las pruebas aportadas y
solicitar las que
consideren indispensables
(Inciso 5, Art. 391 CGP)
SI
NO
134
Con la experiencia del caso de GUILLERMO y MARCELA, que invita a reflexionar al
juez o jueza a utilizar todo el poder que le brinda el código puede hacer justicia pronta,
exhortando a las partes a solucionar sus diferencias.
Miremos el presente caso de alimentos:
LINA VS. ENRIQUE
LINA de (18) años de edad, demanda a su padre extramatrimonial ENRIQUE para que le
suministre una cuota alimentaria, teniendo en cuenta que ella cursa segundo semestre de
arquitectura, su abogada solicita en la demanda el pago de DOSMILLONES DE PESOS
($2.00.000.00) mensuales, situación que ilusiona a LINA. Su padre ENRIQUE responde que sus
ingresos mensuales son de SEIS MILLONES DE PESOS ($6.000.000) mensuales como
asalariado de una entidad del Estado, además señala que él está casado y tiene dos hijos más en la
universidad uno de 25 años que está en último semestre de Derecho y el segundo de 17años que
inicia carrera de ingeniería civil. Por invitación del despacho, las partes acudieron a una fase
preparatoria antes de la audiencia de conciliación, en el desarrollo de ella pusieron al descubierto
las pruebas del caso al juez o jueza, en la cual LINA tiene gastos mensuales por UN MILLÓN
DOSCIENTOS MIL PESOS ($1.200.000.000), que ENRIQUE según la certificación de sueldo
después de las deducciones de ley es de CINCO MILLONES CIEN MIL PESOS
($5.100.000.00), y entre gastos del hogar, los hijos y personal mensual están en los CUATRO
MILLONES OCHOCIENTOS MIL PESOS ($4.800.000.00), además la madre de LINA que
trabaja en la misma entidad estatal de ENRIQUE, tiene ingresos mensuales por TRES
MILLONES QUINIENTOS MIL PESOS ($3.500.000.00); ENRIQUE todos los semestres
contribuye con el (50%) del pago del matricula de LINA en la universidad. Para sustentar la
teoría del caso la abogada de LINA presenta 4 testigos y solicita al Juez o Jueza que oficie a todo el
sector financiero de la ciudad para demostrar que ENRIQUE puede tener más ingresos.
3.5. LIQUIDATORIO
El proceso liquidatario que esta prescripto en los artículos 473 a 530 del CGP, se puede
determinar su ruta en el siguiente flujo grama.
135
PROCESO LIQUIDATORIO – SUCESIÓN
136
PRESENTACIÓN DE LA
DEMANDA
- Para testamento
cerrado (Art. 473
CGP)
- Para testamento
abierto (art. 474
CGP)
- Para reducir a
escrito testamento
verbal (Art. 375
CGP)
-Para herencia
yacente (Art. 482
CGP)
APERTURA DEL PROCESO
Se deben
acompañar a la
demanda:
- Certificado de
defunción
-Copia testamento
Pruebas estado civil
-Prueba de
matrimonio o UMH
- Inventario y avaluó
de bienes
Si es acreedor
prueba de títulos
Ejercicio del derecho de
opción por el término de
20 días
¿El
heredero
ejerce la
opción?
Puede ser
representado o
pueden aceptar
los acreedores
Inventarios y avalúos
Pago de deudas
Entrega de legados
Exclusión de Bienes
Beneficio de separación
Partición
Remate de bienes
Entrega de bienes
SI
NO
Conyugue o
compañero puede
optar por porción
conyugal - marital
o gananciales
Para desarrollar la presente ruta se enuncia la siguiente situación:
SUCESIÓN DE NOAH
137
En febrero de este año (2013) SARA como cónyuge sobreviviente inicia el proceso de sucesión de
su esposo NOAH. En enero de esta año (2013) muere NOAH271
en esta ciudad donde era su
último domicilio, él se encontraba en la siguiente situación familiar; en julio del 2000 había
iniciado una convivencia con SARA, en enero del 2001 celebraron Matrimonio civil en QUITO-
ECUADOR fecha en la que se domiciliaron en COLOMBIA. Quedaron los siguientes herederos:
ENOC y AZAEL; y la siguiente situación económica:
BIENES EN CABEZA DE NOAH:
1. Un apartamento adquirido por compraventa en marzo 2001 por ($300.000.000).
2. Un CDT constituido en diciembre del 2012 por ($300.000.000); fruto de la ganancia de
un billete de lotería que había comprado en noviembre de ese año.
BIENES EN CABEZA DE SARA:
1. Un vehículo adquirido por herencia en el 2007 por ($80.000.000).
En marzo de este año LILITH solicita que la admitan como parte de la sucesión y
reclama porción conyugal, narra los siguientes hechos: estaba casado con NOAH desde
1990, separado de bienes por escritura pública desde 1995, separado de he hecho desde
1999, que no pose patrimonio alguno; por otra parte solicita al señor Juez que de oficio
proceda anular el matrimonio de SARA con NOAH.
Señor juez o jueza a luz de los contenido del código como resuelve los siguientes
interrogantes ¿Admite a LILITH en el proceso de sucesión? ¿Procede a sumir de oficio la
nulidad del matrimonio de SARA y NOAH?
En la diligencia de inventario el abogado de ENOC presenta como bienes propios de
NOAH el CDT, como bien social el apartamento y el vehículo de SARA, a lo cual el
abogado de SARA objeta señalando que el CDT es un bien social y el vehículo es un bien
propio de SARA. Señor Juez o Jueza a luz del nuevo código como resuelve esta objeción
a los inventarios.
Se presenta la partición y el abogado de ENOC la objeta porque su cliente no quedo
incluido en el apartamento, como resuelve esta objeción a la partición.
271 Los personajes señalados en este caso son extraídos de la Novela Caín de JOSÉ SARAMAGO (2010).
Bogotá: Editorial Alfaguara.
138
Señor Juez o Jueza podrá usted citar audiencia para correr traslado de la partición y
resolver en audiencia las objeciones presentada por las partes.
3.6. PROCESO EJECUTIVO
El proceso ejecutivo de alimentos que es el pertinente, está consagrado en los artículos
422 al 472 del CGP y se puede determinar su ruta en el siguiente flujograma.
PRESENTACIÓN DE LA
DEMANDA
Debe primero
constituirse en mora
al deudor antes de
iniciar el proceso
(Art. 423 del CGP)
Juez Libra mandamiento
ejecutivo
¿El
demandado
se notificó?
SI
Se realiza la
notificación por
aviso (art. 292 CGP)
NO
Se conceden de 5 días
para el pago (Art. 431
CGP) y 10 días para
excepciones de fondo
(Art. 442 CGP)
¿El demandado
presentó
excepciones de
fondo?
Se corre traslado al
demandante por 10 días
(Art. 443 CGP)
SI
NO
Los requisitos
formales del título
solo pueden discutirse
por medio de recurso
de reposición.
Si se repone, el
demandante podrá
iniciar declarativo
dentro de los 5 días
siguientes ante el
mismo Juez
Se ordena pagar no solo
las sumas vencidas sino las
que se causen a partir de
la admisión del proceso
durante los 5 días
siguientes al vencimiento
(inc. 2. art. 431 CGP)
AUDIENCIA
- Del 392 CGP si son
ejecutivos de
mínima cuantía.
- Del 372 del CGP si
son ejecutivos de
menor y mayor
cuantía
¿Son
favorables las
excepciones?
SENTENCIA
favorable al
demandado con
levantamiento de
medidas y condena
de perjuicios al
demandante (Inc. 3,
Art. 443)
SENTENCIA ordenando seguir
adelante con la ejecución (Inc. 4, Art.
443 CGP)
- Se avalúan los
bienes (Art. 444
CGP)
-Se liquida el crédito
(Art. 446 CGP)
-Se ordena el
remate (Art. 448 a
458 CGP)
139
A partir del flujograma se precisaran las actuaciones que se deben desarrollar en este
tipo de procesos. En primer lugar, presentada la demanda y remitida al despacho por la
oficina de reparto, corresponde al Juez verificar si esta cumple con los requisitos de
forma y de fondo especiales requeridos para iniciar el proceso.
Siendo así, además de los generales que encontramos en el artículo 82 y siguientes del
Código General del Proceso, la demanda en el proceso liquidatario debe contener el
título ejecutivo del que se derivan las obligaciones que se exigen conforme al artículo
422 del C.G.P, si es un acta de conciliación, sentencia judicial, escritura pública deberá
anexarse al proceso con constancia de ser expedida como primera copia que presta
mérito ejecutivo.
Verificados los requisitos por parte del despacho, se libra mandamiento ejecutivo y
cuando las obligaciones versen sobre sumas de dinero, generalmente ocurre en los
procesos ejecutivos de alimentos, el Juez o Jueza ordenará su pago en el término de 5
días, con los intereses desde que se hicieron exigibles hasta la cancelación de la deuda,
así como también ordenará el pago de las sumas de dinero que se causen luego del
mandamiento de pago conforme al artículo 431 del C.G.P.
Una vez notificado el mandamiento ejecutivo y de no presentarse recurso de reposición
o excepciones previas de las cuales ya se habló en el esquema general, se concede el
término de 10 días para que el demandado presente excepciones de fondo, este término
corre de forma paralela a la orden de pago, es decir que durante los primeros 5 días
debe realizar el pago o puede presentar excepciones, luego de transcurridos los
primeros 5 días solamente podrá presentar excepciones.
Si prosperan las excepciones presentadas el Juez o Jueza emitirá sentencia a favor del
demandado, condenando en costas y ordenando el levantamiento de medidas cautelares
si fueron decretadas. Pero en caso de no prosperar se ordena continuar con la ejecución
y por lo tanto deberá liquidarse el crédito y en caso de que el demandado no realice el
pago, el Juez o Jueza de acuerdo con lo solicitado por las partes ordenará el avaluó de
los bienes del demandado y su posterior venta en pública subasta.
3.7. JURISDICCIÓN VOLUNTARIA272
El proceso de jurisdicción voluntaria está consagrado en los artículos 577 al 587 del
Código General del Proceso, ver la siguiente ruta, en el presente flujograma.
272 Tenga en cuenta el flujograma general del proceso que está en la Unidad 2 para complementar éste.
140
PRESENTACIÓN DE LA
DEMANDA
Se presenta la
demanda conforme
lo establecido en los
artículos 82 y 83 del
CGP, exceptuando
datos del
demandado o sus
representantes. (Art.
578)
Auto admisorio
Se ordena citaciones y/o
publicaciones
SI
¿El JUEZ
DECRETA
PRUEBAS?
Se practican en
audiencia
Se agregan las
presentadas
SENTENCIA
NO
Se debe citar al representante del Ministerio Público
en:
1. Licencia para enajenar bienes del representado.
2. Licencia para emancipación voluntaria.
3. Designación de aguardador, consejero o
administrador.
4. Declaración de ausencia.
5. Muerte presunta.
6. Interdicción.
7. Autorización adopción.
Si se decreta
seguimiento
de la
decisión se
debe
establecer su
forma
Cada asunto
sometido a
jurisdicción
voluntaria
requiere un
trámite
específico
Los procesos de jurisdicción voluntaria como su nombre lo indica son aquellos iniciados
por las partes sin que medie conflicto de intereses, sino la necesidad de proteger los
derechos de las personas o solicitar una autorización judicial para disponer de los
derechos de otros con quienes se tiene vínculos de parentesco o un deber legal de
administración de sus bienes.
Luego de la presentación de la demanda y su recepción en el despacho, se verifica el
cumplimiento de los requisitos formales de la demanda establecida en el artículo 82 y
siguientes del Código General del Proceso, así como los especiales de cada tipo de
asuntos sometidos a la jurisdicción voluntaria conforme a los artículos 577 y siguientes
del C.G.P.
141
Una vez la demanda es admitida por el despacho, el Juez o Jueza debe ordenar las
citaciones y publicaciones a que haya lugar, dentro de los cuales deberá citar al
representante del Ministerio Público en los siguientes procesos:
 La licencia que soliciten el padre o madre de familia o los guardadores para
enajenar o gravar bienes de sus representados, o para realizar otros actos que
interesen a estos, en los casos en que el Código Civil u otras leyes la exijan.
 La licencia para la emancipación voluntaria.
 La designación de guardadores, consejeros a administradores.
 La declaración de ausencia.
 La declaración de muerte presuntiva por desaparecimiento.
 La interdicción de la persona con discapacidad mental absoluta o del sordomudo
que no pueda darse a entender y su rehabilitación y de la inhabilitación de las
personas con discapacidad relativa y su rehabilitación.
 La autorización requerida en caso de adopción.
 La autorización para levantar patrimonio de familia inembargable.
Luego de realizadas las publicaciones y notificaciones si hubo lugar a ellas el Juez o
Jueza decretará las pruebas que estime convenientes en el proceso, finalmente procederá
a citar a audiencia para práctica de pruebas y proferir sentencia.
ap Actividades pedagógicas
De acuerdo con el desarrollo de los casos y de la temática de la
unidad:
Se podría plantear una única forma de tramitar los procesos por
parte del Juez o Jueza
ae Autoevaluación
SEBASTIAN de 8 años, quedaba a cargo de su hermana FELIPA
siempre que sus padres se iban a trabajar, el año inmediatamente
anterior SEBASTIAN fue víctima de actos sexuales abusivos, sus
padres CAMILA y NORBERTO inician el proceso penal en contra del
agresor, su tía TATIANA preocupada porque los actos sexuales se
dieron en el hogar de residencia del niño y cuando los padres no se
encontraban en casa decide iniciar un proceso de custodia alegando que
si bien los padres presentaron la denuncia no tienen el tipo suficiente
142
para cuidar personalmente al niño y que es un riesgo dejarlo al cuidado
de terceras personas. CAMILA y NORBERTO alegan que ellos se lo
llevan a su negocio y allí el niño después de estudiar, puede estar con
ellos hasta que cierran a las 11:00 p.m., y que igual desde las 8:00 p.m.
el niño duerme en un espacio adecuado para él.
De acuerdo con los casos desarrollados identifique:
- Hechos por orden cronológico y conforme a la
metodología propuesta en la primera unidad
- Los intereses en conflicto en cada uno de los casos
- El material probatorio que requiere el juez para
desarrollar su actuación
- Desarrolle la hipótesis trabajo de lo caso presentado
- Presente una solución del caso
j Jurisprudencia
En esta unidad se realizó énfasis en la práctica por lo tanto no se
trabajaron jurisprudencias específicas. Se sugiere continuar con
la establecida en la unidad primera.
Colombia, Corte Constitucional (1992), Sentencia C-588, Bogotá.
Colombia, Corte Constitucional (1992), Sentencia T-533, Bogotá.
Colombia, Corte Constitucional (1993), Sentencia T-001, Bogotá.
Colombia, Corte Constitucional (1994), Sentencia T-236, Bogotá.
Colombia, Corte Constitucional (1994), Sentencia T-522, Bogotá
Colombia, Corte Constitucional (1995), Sentencia C-083, Bogotá
Colombia, Corte Constitucional (1995), Sentencia T-251, Bogotá.
Colombia, Corte Constitucional (1996), Sentencia C-037, Bogotá.
Colombia, Corte Constitucional (1997), Sentencia C-562, Bogotá.
Colombia, Corte Constitucional (1999), Sentencia C-925, Bogotá.
Colombia, Corte Constitucional (1998), Sentencia T-304, Bogotá.
Colombia, Corte Constitucional (1999), Sentencia T-606, Bogotá.
Colombia, Corte Constitucional (2001), Sentencia C-100, Bogotá.
Colombia, Corte Constitucional (2008), Sentencia C-713, Bogotá.
Colombia, Corte Constitucional (2011), Sentencia C-371, Bogotá.
Colombia, Corte Constitucional (2011), Sentencia C-577, Bogotá.
Colombia, Corte Constitucional (2012), Sentencia T-312, Bogotá.
143
Colombia, Corte Constitucional (2012), Sentencia C-334, Bogotá.
Colombia, Corte Constitucional (2012), Sentencia T-656, Bogotá.
Colombia, Corte Constitucional (2000), Sentencia C-1512, Bogotá.
Unidad 4 MODELO DE GESTIÓN AL INTERIOR DE
LOS DESPACHOS JUDICIALES
Og Objetivo general
144
Plantear las pautas metodológicas que se utilizan para
orientar el nuevo modelo de gestión de los despachos
judiciales.
Oe Objetivo específico
Identificar los procedimientos que deben desarrollarse en los
despachos judiciales para la garantía de efectividad del nuevo
modelo de gestión.
145
4.1. ACTITUD DE CAMBIO
El Código General del Proceso por sí mismo no va producir el cambio del sistema
jurídico requiere para alcanzar una pronta y eficaz administración de justicia, sino va
acompañada de una actitud de cambio en los jueces y abogados. Por lo tanto se necesita
un cambio de mentalidad de los operadores jurídicos y para ello se requiere de su
participación activa para esta transición del sistema judicial.
El personal que integra el despacho, tiene que tener la actitud de cambio, esta consiste
en recibir con entusiasmó los retos que trae el presente Código, en este sentido se invita
que piense en sí mismo como una persona que posee un gran conocimiento y
habilidades, para poner en marcha lo que la administración de justicia requiere
aprovechando esta herramienta procesal. De donde se concluye que es necesaria una
actitud de cambio para poner en marcha la exigencia del CGP.
Señalan los expertos273
que hay que explotar la conexión con nuestros recursos internos,
somos seres lógicos y poéticos. Posemos una mente prodigiosa y un cuerpo
maravillosamente complejo, y los dos pueden comunicarse de forma brillante; tenemos
memoria e imaginación, solemos clasificar y categorizar en funciones de una gama de
sistema especializados y damos prodigiosos saltos de creatividad que van más allá de
los límites de lo que conocemos a través de la lógica; todas estas capacidades están a
nuestro alcance, por lo tanto aprovechémoslas y saquemos adelante este nuevo reto para
la administración de justicia.
4.2. NUEVOS CRITERIOS EN LA GESTIÓN
Esto tendrá que re-imaginarse274
, es el momento de redefinición, en que abracen la idea
de la aldea y los cambios globales, en lugar de cerrar sus mentes y fronteras al cambio.
En consecuencia, el Código General del Proceso invita entonces a re-imaginar los
procesos al interior del despacho para aplicar esta herramienta del que hacer judicial en
forma oportuno y eficaz al ciudadano.
273 MACDEERMOTT, IAN y JAGO, WENDY (2005). Tu coach interior, una guía paso a paso conseguir tu realización
personal y descubrir todos tus recursos. Barcelona: Ediciones Urano, p. 32.
274 PETERS, TOM (2004). Re-imagina. Madrid: Prentice Hall, p. 21.
146
El juez o jueza mantiene la dirección del despacho275
y la del proceso276
, situaciones que
fueron abordadas en los dos módulos anteriores, por lo tanto se remite a tales módulos.
En este módulo se abordará los indicadores de agendamiento para llevar a cabo el
número de audiencias que propone el Código, señalando estándares, días, tiempos y la
complejidad de los procesos.
Propone el Código que toda audiencia se adelantará sin solución de continuidad, en
consecuencia, el juez o jueza deberá reservar el tiempo suficiente, en este caso no señala
cuanto, pero debe estar dirigido a agotar el objeto de cada audiencia o diligencia277; por
lo tanto, el juez o jueza tendrá que tener unos criterios para agendamiento278 de las
actuaciones por audiencias orales, teniendo como base los siguientes criterios: primero,
tipo de audiencia si trata de conciliación o instrucción y juzgamiento; segundo, tipo de
proceso; tercero, si se trata de proceso declarativo y la adversidad del caso; cuarto, la
complejidad probatoria entre otros. En consecuencia, es necesario tener unos criterios
para el agendamiento de las actuaciones judiciales y responder a los tiempos exigidos
para levar acabo las audiencias.
Por otra parte el mismo estatuto establece que las intervenciones de los sujetos
procesales, no debe exceder de (20) minutos279
, el código no entra en detalle al respecto;
pero si hay que partir de la base que el horario de trabajo con que cuentan los servidores
de un juzgado es de (8) horas diarias que puede estar entre las 8 am a 12 M y entre las 2
y 6 pm; multiplicadas por (5) días tendremos (40) horas semanales; multiplicado por
cuatro semanas del mes son (160) horas mensuales que tiene el juez o jueza para
agendar sus audiencias. Razones suficiente que permiten tener criterios para gerenciar el
tiempo de las actuaciones judiciales.
4.2.1. TIPOS DE PROCESOS
275 GRANADOS SARMIENTO, LUIS RICARDO y otros (2009). El Juez Director del Despacho. Bogotá: Escuela
Judicial Rodrigo Lara Bonilla.
276 ATEHORTÚA HERRERA, JUAN PABLO (2011). Organización y funcionamiento de los despachos de oralidad.
Bogotá: Escuela Judicial Rodrigo Lara Bonilla.
277 Colombia, Código General del Proceso, art, 107-2.
278 FUENTES MAUREIRA, CLAUDIO; MARÍN VERDUGO, FELIPE y RÍOS LEIVA, ERICK (2010). “Funcionamiento de
los Tribunales de Familia de Santiago”. En: Reformas de la justicia en América Latina. Experiencias de
innovación. Santiago de Chile: Centro de Estudios de Justicia de las Américas, p. 376.
279 Colombia, Código General del Proceso, art. 107-2.
147
Las complejidades que conoce un juez o jueza son múltiples y dependerán de los tipos
de procesos que se enumeran a continuación las siguientes280
:
PROCESO TRÁMITE INSTANCIA
Citación para reconocimiento de hijo
extramatrimonial
Verbal Única
Alimento a favor de niños, niñas y
adolescentes
Verbal Única
Ofrecimiento de cuota alimentaría Verbal Única
Adopción Verbal Primera
Impugnación de paternidad y o maternidad Verbal Primera
Investigación de paternidad Verbal Primera
Investigación de maternidad Verbal Primera
Medida de protección violencia intrafamiliar Verbal Segunda
Homologación Verbal Única
Nulidad de matrimonio civil cuando existen
niños, niñas o adolescentes
Verbal Primera
Divorcio contencioso cuando existen niños,
niñas o adolescentes
Verbal Primera
Separación de cuerpos contencioso cuando
existen niños, niñas o adolescentes o
Verbal Primera
Separación de bienes contencioso cuando
existen niños, niñas o adolescentes
Verbal Primera
Perdida, suspensión y rehabilitación de la
patria potestad
Verbal Sumario Primera
Perdida suspensión y rehabilitación de la
administración de los bienes del hijo
Verbal Sumario Primera
Remoción de guardador Verbal Sumario Primera
Administración de bienes de los hijos Verbal Primera
Interdicción del disipador Verbal Primera
Exoneración de cuota alimentaría Verbal sumario Única
Aumento o reducción de cuota alimentaría Verbal sumario Única
Protección del nombre Verbal sumario Única
Suspensión y restablecimiento de vidas en Verbal sumario Única
280 Este cuadro se actualizó por el autor del módulo, pero se basó en el publicado por: PROCURADURÍA
GENERAL DE LA NACIÓN (2008). Manual de Lineamientos para la intervención judicial y administrativa del
Ministerio Público en materia de infancia, adolescencia y familia. Bogotá.
148
común de los cónyuges
Custodia y cuidado personal de niños, niñas
y adolescentes
Verbal sumario Única
Regulación de visitas de niños, niñas y
adolescentes
Verbal sumario Única
Permiso de salida del país Verbal sumario Única
Alimentos para mayores de edad Verbal Única
Diferencias que surjan entre cónyuges sobre
fijación y dirección de hogar y derecho a ser
recibido en este
Verbal sumario Única
Cancelación de patrimonio de familia
contenciosa
Verbal sumario Única
Divorcio de mutuo acuerdo cuando existen
niños, niñas y adolescentes
Jurisdicción
voluntaria
Única
Separación de cuerpos por mutuo acuerdo
cuando existen niños, niñas y adolescentes
Jurisdicción
voluntaria
Única
Designación de curador ad hoc para
cancelación patrimonio de familia
Jurisdicción
voluntaria
Única
Designación de guardador
Jurisdicción
voluntaria
Primera
Licencia para gravar o enajenar bienes de
niños, niñas, adolescentes o incapaces
Jurisdicción
voluntaria
Primera
Declaración de ausencia
Jurisdicción
voluntaria
Primera
Declaración de muerte presuntiva por
desaparecimiento
Jurisdicción
voluntaria
Primera
Insinuación de donaciones
Jurisdicción
voluntaria
Primera
Corrección sustitución o adición del registro
del estado civil
Jurisdicción
voluntaria
Primera
Licencia de emancipación voluntaria
Jurisdicción
voluntaria
Primera
Rehabilitación del interdicto
Jurisdicción
voluntaria
Primera
Declaratoria de existencia de unión marital de
hecho y sociedad patrimonial entre
compañeros permanentes
Verbal Primera
149
Nulidad y validez de testamento Verbal Primera
Reforma al testamento Verbal Primera
Desheredamiento Verbal Primera
Indignidad Verbal Primera
Petición de herencia Verbal Primera
Reivindicación de bienes hereditarios Verbal Primera
Controversia sobre derechos hereditarios Verbal Primera
Rescisión de particiones (sujeción, sociedad
conyugal y sociedad patrimonial de hecho
Verbal Primera
Ordinario de sanción del art. 1824 del Código
Civil, ocultamiento y distracción de bienes
sociales.
Verbal Primera
Inasistencia, caducidad y nulidad de
capitulaciones matrimoniales
Verbal Primera
Revocación de donaciones por causa de
matrimonio
Verbal Primera
Ordinario de calificación de bienes propios y
sociales (sociedad conyugal y sociedad
patrimonial de hecho)
Verbal Primera
Recompensas en la sociedad conyugal y
sociedad patrimonial de hecho
Verbal Primera
Proceso de sucesión intestada Proceso Liquidatorio Primera
Proceso de sucesión testamentaria Proceso Liquidatorio Primera
Liquidación de sociedad conyugal Proceso Liquidatorio Primera
Apertura y publicación de testamento cerrado Proceso Liquidatorio Primera
Reducción a escrito de testamento Proceso Liquidatorio Primera
Ejecutivos de alimentos Ejecutivo Única
Ejecuciones por condenas impuestas Ejecutivo Primera
Ejecuciones resultado de conciliaciones Ejecutivo Primera
Rendiciones de cuentas Verbal Primera
Levantamiento de reserva de adopción Incidente Única
150
Siendo los anteriores tipos de procesos que tienen la potencialidad de tramitarse ente un
despacho judicial de familia, es importante que el juez o jueza cuente con algunos
indicadores281 mínimos para coordinar su agenda de actuaciones judiciales.
4.2.2. HORAS Y DÍAS
Un juez o jueza cuenta como se señaló con (8) horas diarias de trabajo de lunes a viernes,
sino existe un día festivo, por lo cual tiene que racionalizar el tiempo para llevar a cabo
las actuaciones que le exige el código para coordinar las prácticas que giran entre la
audiencia inicial de conciliación y la audiencia de juzgamiento; por una parte, o las que
surgen de los procesos no declarativos como los ejecutivos, liquidación y jurisdicción
voluntaria; partiendo de la base que los dos últimos no generan controversias entre
partes.
Un primer indicador a tener en cuenta es el número de días laborables al mes:
Números de días laborables con cuenta en el mes y la semana, para que se conozcan de
antemano cuantas audiencias se pueden programar para dicho mes y poder cuantificar
cuantas se programan y cuantas se realizan y establecer causas porque no se llevaron a
cabo. Por lo tanto, esta proporciona una manera uniforme de cuantificar y presentar la
información que revela si se cumple con lo exigido por el Código.
Un segundo indicador es las horas diarias con la cuenta:
Tener claro conque horario cuenta, partiendo de la base que algunos jueces y juezas son
docentes en diferentes facultades de derecho y/o están adelantando estudios superiores
como especializaciones, maestrías o doctorados u otros estudios.
Un tercer indicador es el tiempo a utilizar en cada audiencia:
Esto dependerá de la naturaleza del negocio, y la clase de audiencia si es de conciliación
o fase preparatoria o de instrucción y juzgamiento. Sabemos que esto genera discusión
y escepticismo porque algunos dirán que eso dependerá, pero es indispensable tener un
indicador del tiempo.
Para las audiencias de los procesos liquidatarios, jurisdicción voluntaria y ejecutivos
debe trabajarse con un tiempo aproximado entre 30 y 45 minutos, porque, teniendo en
cuenta que estamos frente a la presentación de inventarios y pueden haber objeciones a
281 Proporciona información para tomar decisiones.
151
los mismos, recepción de testimonios entre otros. Este indicador le permitirá saber
cuántas diligencias puedes programar el día lunes por ejemplo. Por otra parte deja un
compás de espera de 15 minutos para la siguiente actuación o diligencia.
En los procesos declarativos, habrá que tener en cuenta el tipo de audiencia si se trata de
conclusión o instrucción; si se trata de la primera, se puede otorgar un tiempo
aproximado de 30 a 60 minutos, en los cuales se presentan las etapas de: presentación de
las partes, fórmulas de arreglos, descubrimientos de pruebas, fijación de litigio y los
interrogatorios de parte. Este tiempo dependerá de la habilidad del juez o jueza, y
trabajo previo que haya podido coordinar con su trabajador social en atemperar a las
partes.
Con un buen control de la información en la etapa anterior o fase preparatoria, es decir
que se va a contar con in formación de calidad en el recaudo probatorio, la etapa de
instrucción y juzgamiento puede ser otorgase un tiempo entre 45 y 120 minutos, a lo
cual va unido como se dirá más adelante la adversidad del proceso y el recaudo
probatorio. Con este indicador de otorga tiempo podrá el juez o juez saber cuántas
audiencias de instrucción y juzgamiento programar, esto se ha calculado de acuerdo a
las experiencia de los juzgados de Santiago de Chile en la República de Chile282
.
4.2.3. ORGANIZACIÓN DE LAS AUDIENCIAS
El juez o jueza debe tener en cuenta los días de la semana para organizar las audiencias,
siguiendo el criterio de la complejidad de la misma y la naturaleza del proceso.
Otro indicador es la Naturaleza del proceso, siguiendo éste se debe distribuir las
actuaciones así:
a) Los lunes: Señalar las audiencias de los de los procesos de Liquidación como
inventarios y avalúos, partición; los de actuaciones de jurisdicción voluntaria
como por ejemplo escuchar, peritos, testimonios entre otros y los ejecutivos; las
diligencias que ameriten practicarse fuera del despacho. Porque estos el lunes, es
el inicio de la semana y se hace con más descanso, como los de más rápido
evacuación.
b) Los martes: Señalar las audiencias de conciliación o fases preparatorias, esto
permite organizar la semana con las actuaciones más descansadas para dejar los
miércoles y jueves para las de instrucción y juzgamiento.
282 FUENTES MAUREIRA y otros. Ob. cit., 376.
152
c) Miércoles y jueves: Señalar las actuaciones de audiencias de instrucción y
juzgamiento, con esto tiene dos días para evacuarlas, partiendo de la base que
por cualquier motivo detecte que una de ellas le va a llevar dos días por su
complejidad adversarial.
d) Viernes: Para aprovechar con el equipo y hacer un balance de la semana y repasar
la agenda de la semana siguiente y hacer ajuste que se necesitan al interior del
despacho.
4.2.4. GRADO DE ADVERSIDAD283
Un segundo indicador será para coordinar la agenda tendrá como fundamento el nivel
de adversidad del caso. Por qué habrá casos de bajo nivel, de medio y alta adversidad.
Tenemos por ejemplo un proceso de bajo nivel el divorcio de mutuo acuerdo, de nivel
medio cuando hay allanamiento, de alta si a la contestación de la demanda se
acompaña demanda de reconvención.
Por otra parte se tiene en cuenta el número de intervinientes: primero, partes si son más
de cuatro; segundo, sujetos procesales, por ejemplo si debe ser citado el ministerio
público, o el defensor de familia.
Igualmente, la cantidad de materias que involucra el proceso, por ejemplo, Cesación de
efectos civiles, disolución y liquidación de la sociedad conyugal, cuota de alimentos,
regulación de visitas, custodia entre otras.
4.2.4. COMPLEJIDAD PROBATORIA284
La experiencia Chilena muestra que es necesario clasificar la cantidad y tipo de prueba,
con lo anterior puede ser: baja prueba, media prueba y altísima prueba y se traduce así:
Baja prueba estaría clasificada por: (2) testimonios, (5) documentos y (2) oficios.
Media prueba estaría clasificada: (3) a (6) testimonios, (6) a (15) documentos y (3) y (10)
oficios.
283 Ibídem.
284 Ibídem.
153
Altísimas prueba estaría clasificada por: más de (6) testimonios, más de (15)
documentos, más de (10) oficios y prueba pericial.
4.3. MEDICIÓN DE LAS ACTUACIONES
Esta medición se planifica desde cada distrito judicial, y tiene que tener una agenda de
seguimiento que consiste en tener el apoyo de la sala Administrativa en los niveles
nacional y con el apoyo de las direcciones ejecutivas y seguimiento académico de la
escuela judicial y consiste:
a) Seguimientos trimestrales: Se hace necesario que cada tres meses se reúnan los
jueces de familia que conforman el distrito judicial, con agenda en mano se
proceda hacer una evaluación de los aciertos y desaciertos que se han tenido con
el proceso de implementación de las actuaciones por audiencias; esto permite
acoger las mejores experiencias para ir en la dirección del mejoramiento del
proceso de implementación del presente código.
b) Seguimiento anual: Es indispensable hacer una evaluación anual, en la cual se
escojan las mejores experiencias por distrito y se puedan compartir con los otros,
esta sería con la presencia de todos los jueces que materia de familia están
trabajando con oralidad.
4.4. DESAFÍOS PENDIENTES DE LA GESTIÓN
Para el desafío que impone la entrada en vigencia del Código General del Proceso es
necesario establecer cuatro fases que permitan hacer un monitoreo del mismo y se
clasifican en:
a) Etapa de Sensibilización, consiste en el proceso de capacitación sobre los contenidos
del Código, que estará comprendida entre los años 2013 y 2014.
b) Etapa de implementación, consiste en el proceso gradual de ir montando la vigencia
de aplicación del Código, que comprenderá los años 2014 y 2015.
c) Etapa de seguimiento, que consiste en hacer evaluaciones permanentes teniendo
como insumo las reuniones trimestrales que hagan los jueces de cada distrito
judicial, como las reuniones anuales, estarían entre los años 2014, 2015 y 2016.
d) Etapa de evaluación, consiste en evaluar que tanto impacto ha tenido los objetivos
que se propuso el Estado con el nuevo Código, esta evaluación será una
154
valoración de los procesos cuantitativos y cualitativos, lo que indica que es
necesario construir los indicadores que darán lugar establecer los resultados y
podrá iniciarse a partir del 2018 que el Código cumple sus primeros cinco años de
vigencia.
Algunos indicadores a tener en cuenta:
 Tiempo promedio de un proceso desde su ingreso al sistema judicial,
partiendo de la entrada al reparto y la sentencia de primera instancia.
 Número de procesos que terminan en la primera audiencia de conciliación
o fase preparatoria.
 Número de audiencias de conciliación y de instrucción y juzgamiento.
 Número de Tutelas interpuestas a los jueces y el derecho violado.
 Rol de los sujetos procesales incluidos los abogados.
 Mejores experiencias.
 Dificultades en la aplicación de los contenidos normativos del Código
General del Proceso.
ap Actividades pedagógicas
Conforme a los casos planteados:
- Es indispensable el desarrollo de un protocolo de estudio
del caso dependiendo del tipo de proceso.
ae Autoevaluación
MARTINA fue declarada interdicta cuando apenas tenía 15 años, su
interdicción se dio debido a que padecía un retardo mental moderado y
su capacidad mental no se desarrolló más allá que la de un niño de 10
años, los bienes siempre fueron administrador por su padre RAUL
quien fuera declarado administrador, pero su madre SUSANA, quien se
separó de RAUL desde hace más de 3 años, se opone a que continúe con
la gestión debido a que considera que esta malversando el dinero y
realizando gastos excesivos para el cuidado de MARTINA, además de
que no le permite verla sino un fin de semana cada 15 días y la mitad de
los períodos de vacaciones. Lo citó a conciliar la custodia pero RAUL se
negó y alego que SUSANA solo tenía interés en administrar los bienes
155
para obtener provecho de ellos, ya que MARTINA heredó a los 17 años
$200.000.000 de pesos de su abuelo paterno SERGIO.
De acuerdo con los casos planteados y los procedimientos a
seguir:
- Verifique como resolver los conflictos de intereses en este
caso.
- Que tramite debe darse debido a que se quiere una
rendición de cuentas y adicionalmente la custodia de la
niña.
- Establezca las oportunidades y dificultades de la gestión
de acuerdo con las reglas de procedimiento para
realización de las audiencias.
Organice con el personal del despacho un sistema de
seguimiento para este caso, bajo el nuevo sistema de
procedimiento.
j Jurisprudencia
En esta unidad no se hace referencia a una jurisprudencia
determinada se sugiere continuar con la establecida en la unidad
primera.
Colombia, Corte Constitucional (1992), Sentencia C-588, Bogotá.
Colombia, Corte Constitucional (1992), Sentencia T-533, Bogotá.
Colombia, Corte Constitucional (1993), Sentencia T-001, Bogotá.
Colombia, Corte Constitucional (1994), Sentencia T-236, Bogotá.
Colombia, Corte Constitucional (1994), Sentencia T-522, Bogotá
Colombia, Corte Constitucional (1995), Sentencia C-083, Bogotá
Colombia, Corte Constitucional (1995), Sentencia T-251, Bogotá.
Colombia, Corte Constitucional (1996), Sentencia C-037, Bogotá.
Colombia, Corte Constitucional (1997), Sentencia C-562, Bogotá.
Colombia, Corte Constitucional (1999), Sentencia C-925, Bogotá.
Colombia, Corte Constitucional (1998), Sentencia T-304, Bogotá.
Colombia, Corte Constitucional (1999), Sentencia T-606, Bogotá.
Colombia, Corte Constitucional (2001), Sentencia C-100, Bogotá.
Colombia, Corte Constitucional (2008), Sentencia C-713, Bogotá.
Colombia, Corte Constitucional (2011), Sentencia C-371, Bogotá.
Colombia, Corte Constitucional (2011), Sentencia C-577, Bogotá.
156
Colombia, Corte Constitucional (2012), Sentencia T-312, Bogotá.
Colombia, Corte Constitucional (2012), Sentencia C-334, Bogotá.
Colombia, Corte Constitucional (2012), Sentencia T-656, Bogotá.
Colombia, Corte Constitucional (2000), Sentencia C-1512, Bogotá.
BIBLIOGRAFIA
ABRAMOVICH, VÍCTOR y COURTIS, CHRISTIAN (2004). Los derechos sociales como derechos
exigibles. 2ª ed. Madrid: Editorial Trotta.
ABRAMOVICH, VÍCTOR y COURTIS, CHRISTIAN (2009). “La exigibilidad de los derechos”.
En: La protección judicial de los derechos sociales. Serie Justicia y Derechos Humanos, Neo
constitucionalismo y Sociedad, COURTIS CHRISTIAN y SANTAMARÍA RAMIRO (eds.). Quito,
Ecuador: Ministerio de Justicia y Derechos Humanos.
ALEXY, ROBERT (1994). El concepto y la validez del derecho. 1ª ed. Barcelona: Edit. Gedisa.
ÀLVAREZ GÒMEZ Marco Antonio (2013), Ensayos sobre el Código general del proceso,
colección debates, Editorial Temis y Pontificia Universidad Javeriana, Bogotá.
ARDILA AMAYA, ÉDGAR et al, (2006). ¿A dónde va la justicia en equidad en Colombia?
Medellín: Corporación Región.
ATEHORTÚA HERRERA, JUAN PABLO (2011). Organización y funcionamiento de los despachos
de oralidad. Bogotá: Escuela Judicial Rodrigo Lara Bonilla.
AZULA CAMACHO, JAIME (2000). Manual de Derecho Procesal. T. I. Teoría General del Proceso.
7ª ed. Bogotá: Edit. Temis.
BAYTELMAN A., ANDRÉS y DUCE J., MAURICIO (2005). Litigación penal juicio oral y prueba.
México, D.F.: Fondo de Cultura Económica.
Colombia, Código de lo Contencioso Administrativo (Ley 1437 de 2011).
Colombia, Código de Procedimiento Laboral (Ley 1149 de 2007).
Colombia, Código de Procedimiento Penal (Ley 906 de 2004).
157
Colombia, Código General del Proceso (Ley 1564 de 2012), arts. 1°, 2°, 3°, 4°, 5°, 6°, 8°, 9°,
10, 11, 12, 14, 42-1 y 4, 78-1, 107-2, 121, 122, 133-7, 165, 176, 372-6, 7 y 8, y Libro
Segundo, Actos Procesales.
Colombia, Consejo de Estado, Sala de lo Contencioso Administrativo, Sección Tercera,
Consejera Ponente: María Elena Giraldo Gómez, Bogotá D.C., septiembre 2 de 2004,
Rad. 73001-23-31-000-1996-4029-01(14578).
Colombia, Constitución Política de Colombia, arts. 29, inc. 2 y 229.
Colombia, Corte Constitucional (1992), Sentencia C-588, Bogotá.
Colombia, Corte Constitucional (1992), Sentencia T-533, Bogotá.
Colombia, Corte Constitucional (1993), Sentencia T-001, Bogotá.
Colombia, Corte Constitucional (1994), Sentencia T-236, Bogotá.
Colombia, Corte Constitucional (1994), Sentencia T-522, Bogotá.
Colombia, Corte Constitucional (1995), Sentencia C-083, Bogotá.
Colombia, Corte Constitucional (1995), Sentencia T-251, Bogotá.
Colombia, Corte Constitucional (1996), Sentencia C-037, Bogotá.
Colombia, Corte Constitucional (1997), Sentencia C-562, Bogotá.
Colombia, Corte Constitucional (1998), Sentencia T-304, Bogotá.
Colombia, Corte Constitucional (1999), Sentencia C-925, Bogotá.
Colombia, Corte Constitucional (1999), Sentencia T-606, Bogotá.
Colombia, Corte Constitucional (2000), Sentencia C-1512, Bogotá.
Colombia, Corte Constitucional (2001), Sentencia C-100, Bogotá.
Colombia, Corte Constitucional (2008), Sentencia C-713, Bogotá.
158
Colombia, Corte Constitucional (2011), Sentencia C-371, Bogotá.
Colombia, Corte Constitucional (2011), Sentencia C-577, Bogotá.
Colombia, Corte Constitucional (2011), Sentencia T-205, Bogotá.
Colombia, Corte Constitucional (2012), Sentencia C-334, Bogotá.
Colombia, Corte Constitucional (2012), Sentencia T-312, Bogotá.
Colombia, Corte Constitucional (2012), Sentencia T-656, Bogotá.
Colombia, Corte Constitucional, Sentencias: C-818 de 2005, T-406 de 1992, C-574 de 1992,
C-027 de 1993, C-276 de 1993, C-1287 de 2001, SU-1122 de 2001 y C-1041 de 2007.
Colombia, Corte Suprema de Justicia, Sala de Casación Penal (2012), Sentencia de
diciembre 12, Acta Nº 458, Bogotá.
Colombia, Gaceta del Congreso N° 114 (2012). Bogotá: Imprenta Nacional, marzo 28.
Colombia, Gaceta del Congreso N° 119 (2011), Bogotá: Imprenta Nacional.
Colombia, Gaceta del Congreso N° 261 (2012). Bogotá: Imprenta Nacional.
Colombia, Ley 1285 de 2009.
Colombia, Ley 1285 del 2009, Estatutaria de la administración de justicia.
CRUZ ARENCHART, SERGIO (2008). “La oralidad en la justicia. El caso brasileño”. En:
Revista Ius et Praxis. Vol. 14. N° 2. Tácala, Chile: Universidad de Tácala.
DÍAZ EDUARDO (2009), LAS AUDIENCIAS JUDICIALES SU DESARROLLO. PAUTAS PARA UN
DESEMPEÑO EFICAZ DEL ABOGADO, EDITORIAL HAMMURABI, BUENOS AIRES-ARGENTINA.
DUCE, MAURICIO; MARÍN, FELIPE y RIEGO, CRISTIÁN (2008). “Reformas a los Procesos
Civiles Orales: Consideraciones desde el debido proceso y calidad de la información”.
En: Justicia civil: perspectivas para una reforma en América Latina. Santiago de Chile: Centro
de Estudio de Justicia de las Américas.
DWORKIN, RONALD (1999). Los derechos en serio. 4ª reimp. Trad. de Martha Guastavino.
Barcelona: Editorial Ariel Derecho.
159
FUENTES MAUREIRA, CLAUDIO; MARÍN VERDUGO, FELIPE y RÍOS LEIVA, ERICK (2010).
“Funcionamiento de los Tribunales de Familia de Santiago”. En: Reformas de la justicia en
América Latina. Experiencias de innovación. Santiago de Chile: Centro de Estudios de
Justicia de las Américas.
GARCÍA MÁRQUEZ, GABRIEL (2008). Crónica de una muerte anunciada. Bogotá: Verticales de
Bolsillo. Sello Editorial del Grupo Editorial Norma.
GÒZALEZ OBREGÓN DIANA CRISTAL (2011), MANUAL PRÁCTICO DEL JUICIO ORAL, EDITORIAL
UBIJUS, MÉXICO.
GRANADOS SARMIENTO, LUIS RICARDO y otros (2009). El Juez Director del Despacho. Bogotá:
Escuela Judicial Rodrigo Lara Bonilla.
GUASTINI, RICARDO (1999). Distinguiendo estudios de teoría y metateoría del Derecho.
Barcelona: Editorial Gedisa.
HART HERBERT, L.A. (1961). El concepto de derecho. Trad. de Genaro R. Carrió. Buenos
Aires: Abeledo-Perrot.
HERNÁNDEZ MARÍN RAFAEL (1999). Interpretación, subsunción y aplicación del derecho.
Madrid: Marcial Pons, Ediciones Jurídicas y Sociales, S.A.
HERNÁNDEZ MARÍN, RAFAEL (2002). Introducción a la teoría de la norma jurídica. 2ª ed.
Madrid: Marcial Pons.
HERNÁNDEZ SAMPIERI, ROBERTO; FERNÁNDEZ COLLADO, CARLOS y BAPTISTA LUCIO, PILAR
(1991). Metodología de la investigación. México: Mc Graw Hill.
ITURRALDE SESMA, VICTORIA (1995). El Precedente en el Common Law. Madrid: Editorial
Civitas, S.A.
Ley 270 de 1996, arts. 2°, 4°, 7°, 9°.
LÓPEZ BLANCO, HERNÁN FABIO (1997). Instituciones de Derecho Procesal Civil Colombiano. T.
I. Parte General. 7ª ed. Bogotá: Dupré Editores.
MACDEERMOTT, IAN y JAGO, WENDY (2005). Tu coach interior, una guía paso a paso conseguir
tu realización personal y descubrir todos tus recursos. Barcelona: Ediciones Urano.
160
MARTÍNEZ, MARÍA JOSEFINA (2004). “Expedientes”. En: Revista Sistemas Judiciales. Buenos
Aires: Centro de Estudios de las Américas; Instituto de Estudios Comparado en Ciencias
Penales y Sociales, INECIP, Impreso en Verlap S.A., Producciones Gráficas.
OSSORIO, MANUEL (1981). Diccionario de Ciencias Jurídicas, Políticas y Sociales. Buenos
Aires: Editorial Heliasta S.R.L.
PALOMO VÉLEZ, DIEGO (2005). “Proceso civil oral: ¿qué modelo de juez requiere?”. En:
Revista de Derecho. Vol. XVIII. Nº 1. Valdivia.
PALOMO VÉLEZ, DIEGO IVÁN (2009). “El procedimiento civil ordinario por audiencias. La
experiencia uruguaya en la reforma procesal civil. Modelo teórico y re levantamiento
empírico. En: SANTIAGO PEREIRA. Ius et Praxis. Vol. 15. N° 1. Tácala, Chile: Universidad
de Tácala.
PALOMO VÉLEZ, DIEGO IVÁN (2009). “Las marcas del proceso oral y escrito diseñado en el
proyecto del nuevo CPC Chileno”. En: Revista Chilena de Derecho. Vol. 36. N° 3. Chile.
PATIÑO GONZÁLEZ, MARÍA CRISTINA, PhD. y MEJÍA QUINTANA, OSCAR EDUARDO, PhD.
(2012). Manual para la elaboración del proyecto de investigación de maestrías y doctorados.
Bogotá: Universidad Nacional de Colombia (inédito).
PÉREZ RAGONE, ÁLVARO y PALOMO VÉLEZ, DIEGO (2009). “Oralidad y prueba:
comparación y análisis crítico de las experiencias reformadoras del proceso civil en
Alemania y España”. En: Revista del Derecho. N° XXXII. Chile: Pontifica Universidad
Católica de Valparaíso. Primer semestre.
PETERS, TOM (2004). Re-imagina. Madrid: Prentice Hall.
PROCURADURÍA GENERAL DE LA NACIÓN (2008). Manual de Lineamientos para la intervención
judicial y administrativa del Ministerio Público en materia de infancia, adolescencia y familia.
Bogotá.
RAMELLI ARTEAGA, ALEJANDRO y PATIÑO GONZÁLEZ, MARÍA CRISTINA (2010). Las reglas de
la disertación jurídica: Entre la duda y el Método. Bogotá: Universidad de los Andes.
RAMOS MÉNDEZ, FRANCISCO (2005). El sistema procesal español. 7ª ed. Barcelona: Atelier
Libros Jurídicos.
161
ROSS, ALF (1997). Sobre el derecho y la justicia. 2ª ed. Buenos Aires: Edit. Universidad de
Buenos Aires.
SANDEL, MICHEL J. (2011), Justicia ¿Hacemos lo que debemos? Bogotá: Edit. Debate.
SARAMAGO, JOSÉ (2009). Caín. Trad. de Pilar del Rio. Bogotá: Edit. Alfaguara.
SARAMAGO, JOSÉ (2010). El Evangelio según Jesucristo. Bogotá: Editorial Camino, S.A.,
distribuido por Alfaguara.
SILVA JOSÉ PEDRO y otros (2007). Estudio exploratorio sobre el funcionamiento de la oralidad en
los tribunales de familia de la Región Metropolitana. Disponible en:
http://cejamericas.org/especiales/CD_JusticiaCivil2008/documentos/AnexosInformeTrib
unalesDeFamilia08-10-2007.pdf
TARUFFO, MICHELE (2002). La Prueba de los Hechos. Trad. de Jordi Ferrer Beltrán. Madrid:
Editorial Trotta.
TARUFFO, MICHELE (2008). El proceso civil adversarial en la experiencia americana, el modelo
americano del proceso de connotación dispositiva. Trad. de Beatriz Quintero. Bogotá: Edit.
Temis.
VALENCIA ZEA, ARTURO y ORTIZ MONSALVE, ÁLVARO (2006). Derecho Civil. T. I. Parte
General y Personas. 16ª ed. Bogotá: Edit. Temis.
VARGAS HERNÁNDEZ, CLARA INÉS (2003). La garantía de la dimensión objetiva de los
derechos fundamentales y la labor del juez constitucional colombiano en sede de acción
de tutela: El llamado «Estado de cosas inconstitucional»”. En: Revista del Centro de
Estudios Constitucionales. Año 1. Nº 1. Santiago de Chile: Universidad de Talca.

Modulo familia cgp

  • 1.
    MÓDULO DE APRENDIZAJEAUTODIRIGIDO PLAN DE FORMACIÓN DE LA RAMA JUDICIAL P L A N D E F O R M A C I Ó N D E L A R A M A J U D I C I A L C O N S E J O S U P E R I O R D E L A J U D I C A T U R A S A L A A D M I N I S T R A T I V A Presidente PEDRO OCTAVIO MUNAR CADENA Vicepresidente NÉSTOR RAÚL CORREA HEANO Magistrados RICARDO MONROY CHURCH FRANCISCO JAVIER RICAURTE GÓMEZ EDGAR SANABRIA MELO JOSÉ AUGUSTÍN SUAREZ ALBA ESCUELA JUDICIAL “RODRIGO LARA BONILLA” MARÍA MYRIAM ÁVILA DE ÁRDILA Directora ALEJANDRO PASTRANA ORTIZ JUAN FERNANDO BARRERA PEÑARANDA Coordinadores Académicos del Programa de Formación en el Código General del Proceso
  • 2.
    2 ESCUELA JUDICIAL “RODRIGO LARABONILLA” AROLDO WILSON QUIROZ MONSALVO NUEVO MODELO DE GESTIÓN DE LOS JUECES Y JUEZAS EN EL SISTEMA DE ORALIDAD EN EL ÁREA DE FAMILIA EN COLOMBIA ISBN NOMBRE DEL AUTOR: AROLDO WILSON QUIROZ MONSALVO CONSEJO SUPERIOR DE LA JUDICATURA, 2014 Derechos exclusivos de publicación y distribución de la obra Calle 11 No 9 A -24 piso 4 www.ramajudicial.gov.co Con un tiraje de 2000 ejemplares Asesoría Pedagógica y Metodológica: Carmen Lucía Gordillo Guerrero Diseño editorial: Impresión: Impreso en Colombia Printed in Colombia
  • 3.
    3 NUEVO MODELO DEGESTIÓN DE LOS JUECES Y JUEZAS EN EL SISTEMA DE ORALIDAD EN EL ÁREA DE FAMILIA EN COLOMBIA TABLA DE CONTENIDO Presentación 12 Sinopsis laboral y profesional del autor 13 Justificación 14 Resumen del Módulo 14 Problema 15 Hipótesis 16 Marco teórico 16 Contenidos programáticos 21 UNIDAD 1 EL CÓDIGO GENERAL DEL PROCESO COMO HERRAMIENTA DE LA ACTIVIDAD PROCESAL 1. Contenidos del Código 24 1.1. Partes procesales 25 1.1.1. Derechos 29 1.1.1.1. Derechos fundamentales 30 1.1.1.2. Derechos prestacionales 31 1.1.2. Técnicas de la inmediación y concentración 40 1.1.3. Objeto del Código 42 1.2. Estructura filosófica 44 1.2.1. Principios constitucionales 46 1.2.2. Principios procesales 48 1.2.2.1. Concentración e inmediación 49 1.2.2.2. Acceso a la administración de justicia 53 1.2.2.3. Gratuidad 55 1.2.2.4. Legalidad 57 1.2.2.5. Igualdad de las partes 58 1.2.2.6. Género 59 1.3. Sistema procesal 61 1.3.1. Dispositivo e inquisitivo 62
  • 4.
    4 1.3.2. Instancias 65 1.3.3.Debido proceso 1.3.4. Vacíos de las normas procesales 66 1.4. Aplicación temporal de las normas del Código 1.5. Principios generales 68 1.6. Vigencia de la ley 70 UNIDAD 2 MODELO DE GESTIÓN POR AUDIENCIA PARA LA JURISDICCÍON DE FAMILIA EN COLOMBIA 2.1. Entre dos modelos de gestión judicial 91 2.1.2. Rol del Juez en el nuevo sistema procesal 91 2.2. Esquema del nuevo proceso de gestión por audiencias 98 2.2.1. Principios del proceso de familia 99 2.2.1.1. Defensa en las actuaciones judiciales 99 2.2.1.2. Actuación Positiva 100 2.2.1.3. Actuaciones de oficio 100 2.2.1.4. Protección Integral de la familia 100 2.2.1.5. Libre desarrollo de la personalidad 101 2.2.1.6. Carga dinámica de la prueba 101 2.2.1.7. Des-informalidad 101 2.2.1.8. Economía procesal 101 2.2.1.9. Humanización del proceso 102 2.2.1.10. De ser oído el niño o niña 102 2.3. Carpeta digital 103 2.4. Actuación judicial por audiencias 104 2.4.1. Etapa Escrita 107 2.4.1. Etapa Oral 107 2.5. Modelo de gestión y solución de litigios 110 2.6. Teoría del caso para el Juez o Jueza 113 2.6.1. Hechos y preposiciones fácticas 114 2.6.2. Pruebas 119 2.6.3. Problema jurídico a resolver 120 2.6.4. Hipótesis de trabajo 121 2.6.5. Fijación del litigio 122 2.6.6. Control de legalidad 125 2.6.7. Audiencia de instrucción y juzgamiento 125 2.6.8. Acta de acuerdo o sentencia 126 UNIDAD 3
  • 5.
    5 RUTAS DE LASACTUACIONES JUDICIALES 3.1. Tipos de procesos 130 3.2. El proceso declarativo 130 3.3. Verbal 131 3.4. Verbal sumario 137 3.5. Liquidatorio 139 3.6. Proceso ejecutivo 142 3.7. Jurisdicción voluntaria 144 UNIDAD 4 MODELOS DE GESTIÓN AL INTERIOR DE LOS DESPACHOS JUDICIALES 4.1. Actitud de cambio 150 4.2. Nuevos criterios en la gestión 150 4.2.1. Tipos de procesos 151 4.2.2. Horas y días 154 4.2.3. Organización de las audiencias 156 4.2.4. Grado de adversidad 157 4.2.5. Complejidad probatoria 157 4.3. Medición de las actuaciones 157 4.4. Desafíos pendientes de la gestión 158 Bibliografía 161
  • 6.
    6 LISTADO DE TABLAS TablaN° 1. Inventario de procesos por jurisdicción en Colombia, año 2009 Tabla N° 2. Inventario de procesos por jurisdicción en Colombia, año 2010 Tabla N° 3. Inventario de procesos por jurisdicción en Colombia, año 2011 Protocolo de Información. LISTADO DE FLUJOGRAMAS 1. Flujograma de la actuación judicial en el nuevo Código General del Proceso (primera etapa escrita) 2. Flujograma de trabajo de análisis de la teoría del caso 3. Flujograma del Proceso verbal 4. Flujograma del Proceso verbal sumario 5. Flujograma del Proceso de Sucesión 6. Flujograma del Proceso Ejecutivo de alimentos 7. Flujograma del Proceso de Jurisdicción voluntaria
  • 7.
    7 CONVENCIONES Og Objetivo general OeObjetivo específico Co Contenidos Ap Actividades pedagógicas Ae Autoevaluación J Jurisprudencia B Bibliografía CPG Código General del Proceso CP Constitución Política CC Código Civil CIA Código de la Infancia y la Adolescencia
  • 8.
    8 NUEVO MODELO DEGESTIÓN DE LOS JUECES Y JUEZAS EN EL SISTEMA DE ORALIDAD EN EL ÁREA DE FAMILIA EN COLOMBIA PRESENTACIÓN El presente Módulo pretende suscitar la promoción del rol del Juez o Jueza de Familia y su equipo de trabajo en el nuevo sistema de la oralidad y por audiencias1 en los trámites de las relaciones familiares e infancia que conocen, es decir, cual es el papel en la dirección del proceso, partiendo de la base que la oralidad se convierte en una herramienta que permite a los jueces un diálogo democrático entre las partes y sus abogados, tendiente a un mejoramiento de la prestación del servicio de la administración de justicia en Colombia, teniendo como base los principios de la inmediación, concentración, eficacia, oportunidad, trasparencia y publicidad en el desarrollo del proceso; por lo tanto, a través de esta herramienta se busca el fortalecimiento de la práctica diaria del administrador de justicia y su capacidad gerencial por una parte y por la otra fortalecer el diálogo de los involucrados en el proceso, en la solución de los conflictos familiares que se presentan en una sociedad multicultural y pluriétnica2 como la colombiana. Para llevar a cabo el desarrollo del presente módulo, el coordinador, junto con su equipo de trabajo, levantó la información siguiendo los parámetros señalados por la Escuela Judicial “Rodrigo Lara Bonilla”, en conjunto con la preparación de una encuesta elaborada previamente por el grupo de trabajo3 que acompaña la coordinación del módulo, que se aplicó en las ciudades de Bogotá, Barranquilla (con las presencia de los jueces de la Costa Caribe), Armenia (con la presencia de los jueces del Eje Cafetero) y Medellín, en un diálogo directo con los magistrados, magistradas, jueces y juezas, escuchando sus inquietudes, sugerencias y aciertos de este nuevo sistema. En consecuencia, este contacto directo es fuente material para el desarrollo del presente módulo. En este levantamiento de la información participaron sesenta y cinco (65) servidores públicos discriminados así: En Armenia 20, en Barraquilla 20, en Bogotá 10 y en 1 Colombia, Código General del Proceso, artículo 3. 2 Colombia, Corte Constitucional (2011), Sentencia C-577, Bogotá. 3 El grupo de trabajo está compuesto por: AROLDO QUIROZ MONSALVO, coordinador del módulo; JULIE MARCELA DAZA, abogada e investigadora asistente, y Gladys Álvarez Gaviria, persona de apoyo en la corrección de estilo.
  • 9.
    9 Medellín 15. Estamuestra es significativa en la elaboración del taller de necesidades, prerrequisito para dar inicio al presente módulo de oralidad en la jurisdicción de familia desde el enfoque de las necesidades que tienen los jueces y juezas del país en la implementación de esta herramienta, y su equipo de trabajo en la entrada en vigencia de dicho sistema. Por estas razones, esta muestra sirve de derrotero del presente trabajo. En la toma de esta muestra es interesante destacar las inquietudes sustanciales que surgieron de los jueces en el rol de su trabajo, como en los medios físicos necesarios para llevar a cabo su labor como administrador de justicia; se observa una actitud positiva en la implementación del Código General del Proceso (CGP) en adelante; condicionada a las capacitaciones, ejercicios prácticos y la elaboración de protocolos que guíe la gestión en la toma de decisiones judiciales; de donde se concluye que, el presente módulo debe ser la carta de navegación que apoye la implementación del sistema de oralidad por audiencias4 en la jurisdicción de familia. SINOPSIS PROFESIONAL Y LABORAL DEL AUTOR Abogado y Especializado en Derecho de Instituciones Jurídicas Familiares. Candidato a Magíster en Derecho de Familia de la Universidad Nacional, con 25 años de experiencia en los campos del Litigio, Académico y Gerencia Administrativa. Investigador con énfasis en Derecho Privado, Derechos Humanos de la infancia y la adolescencia, y Género. Fundador de la Estrategia Municipios y Departamentos por la Infancia y la Adolescencia en el año 2005, liderada en la actualidad por la Procuraduría General de la Nación, UNICEF y la Federación Nacional de Departamentos. Ex Decano de la Facultad de Derecho de la Universidad Autónoma de Colombia- Bogotá, 2001-2003. Fundador y miembro honorífico de la Asociación de Facultades de Derecho “AFOCADE”. Miembro investigador de COLCIENCIAS. Ex conjuez de la Sala Civil, Familia y Agraria del Tribunal Superior del Distrito Judicial de Cundinamarca. Tratadista en Derecho Civil y Derechos Fundamentales de la Infancia y la Adolescencia y Género. Ex Catedrático de pregrado y postgrado de la Facultad de Derecho de las Universidades, Autónoma, Católica, Libre, Rosario, Sergio Arboleda y Santo Tomás- Colombia. Correlator e impulsador del nuevo Código de la Infancia y la Adolescencia, e igualmente Correlator de la nueva Ley de los derechos de las personas con discapacidad mental y régimen de representación legal de incapaces emancipados. Conferencista nacional e internacional en temas de Infancia y Familia. Ex Procurador Delegado para la 4 ÁLVAREZ GÓMEZ Marco Antonio (2013), Ensayos sobre el Código General del Proceso, Volumen I, Colección debates serie reflexiones normativas, Editorial Temis Pontificia Universidad Javeriana, Bogotá, P, 5.
  • 10.
    10 Defensa de laInfancia, la Adolescencia y la Familia (2003-2008), exaltado en el 2010 con la máxima distinción que otorga la Procuraduría General de la Nación con la medalla Carlos Mauro Hoyos por los trabajos de infancia, y exaltado en el 2008 por UNICEF- Colombia como fundador de la estrategia “Hechos y derechos”. Ex director del Postgrado de Familia de la Facultad de Derecho, Ciencias Sociales y Políticas de la Universidad Nacional de Colombia (2007-2010). Actualmente director del Departamento de Derecho Privado de la Universidad Santo Tomás y Profesor de la Facultad de Derecho de la Universidad Libre y de los Andes. JUSTIFICACIÓN Este Módulo está proporcionado por la necesidad de fortalecer la capacidad gerencial de los magistrados, magistradas, jueces, juezas, servidores y servidoras de la rama judicial, con el propósito de mejorar el servicio de la administración de justicia, mostrando eficiencia ante el ciudadano o ciudadana, teniendo como herramienta el sistema del procedimiento de oralidad y por audiencias señaladas en el nuevo CGP; de ahí que, con él se busca un cambio de cultural y robustecer a los servidores judiciales en sus competencias conceptuales, como en sus habilidades en la práctica judicial en el campo de familia e infancia, dentro del modelo del proceso por oralidad y audiencias. Por lo anterior la implementación debe ir acompañada con un cambio de cultura, habilidades y competencias, para lograr los objetivos propuestos por el legislador al reglamentar un nuevo sistema procesal. Por lo tanto, si no se acompañan tales adjetivos no es posible avanzar en tales fines. RESUMEN DEL MÓDULO El módulo está estructurado en dos partes: un capítulo introductorio que explica cómo se construyó el modulo, su justificación, el problema que plantea, la hipótesis y el marco teórico; la segunda parte está compuesta por cuatro unidades las cuales contienen la parte sustancial del presente módulo. La unidad uno describe la parte filosófica del CGP y el sistema que adopta, como los derechos que protege; por lo tanto en esta unidad se presenta el CGP como una herramienta de la actividad procesal para los jueces; la unidad segunda muestra el modelo de gestión que desarrolla el CGP el cual está encausado por la oralidad y por audiencias, el rol del operador jurídico en esté sistema y el esquema del trabajo destacando la construcción de la teoría del caso.
  • 11.
    11 En la unidadtercera se presentan las diferentes rutas de las actuaciones judiciales que desarrolla el CGP, en la cual se describen los procesos que contiene esté; para terminar con la unidad cuarta donde se plantean los modelos de gestión al interior de los despachos judiciales señalando algunos indicadores de gestión; en consecuencia, el módulo esta estructurado en lo sustancial y técnico para llevar acabo la implementación del sistema de oralidad en Colombia. PROBLEMA El Estado colombiano, en materia procedimental con aras de hacer efectivos los derechos fundamentales y prestacionales del ciudadano cuando han sido vulnerados por otro ciudadano o por el Estado; ha puesto en marcha una política pública para llevar los procedimientos judiciales en: Penal5 , administrativo6 , laboral7 , y últimamente en lo civil, agrario, comercial y familia8 al modelo procesal oral, para cual ha puesto en marcha las reformas necesarias tendiente a cambiar la actual estructura procesal de resolver los litigios en Colombia; lo que muestra que, el Estado colombiano ha querido poner a tono su sistema procesal de aplicación de justicia, con los ordenamientos jurídicos contemporáneos en esta materia9 . A raíz entonces de la expedición del nuevo CGP se plantea el problema ¿Sí la jurisdicción de familia en Colombia está en capacidad de asimilar el sistema de oralidad y por audiencias prescripto en el Código General del Proceso, como herramienta de diálogo democrático entre jueces o juezas con las partes y abogados, que acceden a la administración de justicia en la búsqueda de una solución pronta y eficaz en el restablecimiento de sus derechos fundamentales o prestacionales? El nuevo sistema procesal está fundamentado en garantizar al ciudadano el acceso a la administración de justicia, el nuevo CGP se constituye en una herramienta judicial para el ciudadano, código que le permite al Juez o Jueza agilizar la toma de decisiones, en la solución de la vulneración o reclamos de derechos fundamentales y prestacionales por parte del ciudadano en materia de familia e infancia. Por lo tanto, el CGP tiende hacer una herramienta que permite agilizar el desarrollo de los procesos en la administración de justicia de familia. 5 Colombia, Código de Procedimiento Penal (Ley 906 de 2004). 6 Colombia, Código de lo Contencioso Administrativo (Ley 1437 de 2011). 7 Colombia, Código de Procedimiento Laboral (Ley 1149 de 2007). 8 Colombia, Código General del Proceso (Ley1564 de 2012). 9 PÉREZ RAGONE, ÁLVARO y PALOMO VÉLEZ, DIEGO (2009). “Oralidad y prueba: comparación y análisis crítico de las experiencias reformadoras del proceso civil en Alemania y España”. En: Revista del Derecho. N° XXXII. Chile: Pontifica Universidad Católica de Valparaíso. Primer semestre, pp. 363-406.
  • 12.
    12 HIPÓTESIS Para dar respuestaal problema planteado, se parte de la base que: La jurisdicción de familia en Colombia sí está en capacidad de adoptar e implementar el modelo de Oralidad y por audiencias, como una herramienta de diálogo entre jueces o juezas y las partes; como instrumento en la aplicación de una justicia pronta y eficaz, siempre y cuando el Estado colombiano aporte los recursos presupuestales necesarios para la adecuación de los despachos judiciales; y prepare académica y administrativamente a los operadores jurídicos, para que asimilen culturalmente el cambio que exige el modelo adoptado por Código General del Proceso, el cual contiene como fin una pronta y oportuna justicia en Colombia. MARCO TEÓRICO Siguiendo las dos tendencias en que se mueve el derecho procesal contemporáneo, entre la corriente publicista y la garantista10 , es necesario establecer en cual se matricula el presente CGP, la primera tiende a una intervención más decidida del estado otorgándole al juez los poderes necesarios para la dirección de proceso, la segunda tiende a que el Estado intervenga menos y se le da más protagonismo a las partes, en esta disputa el actual CGP se inscribe en la corriente publicista, partiendo de la base que el juez es el director del proceso. Por lo tanto el CGP se inscribe entonces en la corriente publicista. Bajo la tutela de la corriente publicista el CGP se estructura en un modelo mixto en el desarrollo de las etapas procesales, al predominar la oralidad y por audiencias así se desprende de la exposición de motivos: “por expreso mandato de la Ley 1285 de 2009 que reformó la Ley 270 de 1996 Estatutaria de la Administración de Justicia, los textos procesales en todas las áreas, lo que incluye lo civil, lo comercial, lo agrario y lo de familia, deben estar inmersos dentro de procedimientos mixtos en donde predomine la oralidad, como sistema más conveniente para el adelantamiento de los procesos judiciales, con miras a prohijar una justicia no sólo más célere (sic) y eficaz sino más cerca al ciudadano, bondades 10 MONTERO AROCA Juan coordinador y otros (2012), Proceso civil e ideología un prefacio, una sentencia, dos cartas, quince ensayos, moción de valencia y declaración de azul, Ediciones tirant lo blanch y ediciones nueva jurídica, segunda edición, Bogotá, P, 33.
  • 13.
    13 indiscutibles de lossistemas orales en virtud del predominio del principio de la inmediación”11. Entonces este Código va estar edificado en el sobre el modelo por oralidad y por audiencias, en donde se destaca el principio de inmediación; siguiendo para el caso Colombiano las tendencias que han predominado en las reformas procesales de países como Uruguay12, Chile13, Brasil14 y España15, las cuales están presididas por el modelo procesal por oralidad. El ordenamiento procesal colombiano se va enmarca en estas tendencias no solo en lo civil, sino en lo que respecta a todos sus procedimientos internos por mandato axiológico del legislador16; por lo tanto, el modelo procesal colombiano va adoptar el procedimiento oral y por audiencias. Es así, como el Código General del Proceso, se fundamenta en tres enfoques: a) Primero, un enfoque multicultural, en su aplicación se tendrá en cuenta el entorno espacial o territorial, partiendo de la base que la sociedad colombiana es una sociedad es multicultural y pluri-étnica17 . b) Segundo un enfoque constitucional, donde el derecho procesal esta constitucionalizado, convirtiendo el procedimiento en un derecho fundamental para el ciudadano. c) Tercero un enfoque integrador, partiendo de la base que va a ser el referente de la jurisdicción administrativa y laboral por mandato axiológico18, en cuanto a los vacíos que puedan tener estas. Así se desprende de la exposición de motivos al señalar: “de la misma manera, este estatuto procesal debe garantizar la primacía y protección de los derechos constitucionales fundamentales, así como reconocer la prevalencia del 11 Colombia, Gaceta del Congreso N° 119 (2011). Bogotá: Imprenta Nacional, p. 93. 12 PALOMO VÉLEZ, DIEGO IVÁN (2009). “El procedimiento civil ordinario por audiencias. La experiencia uruguaya en la reforma procesal civil. Modelo teórico y re levantamiento empírico. En: SANTIAGO PEREIRA. Ius et Praxis. Vol. 15. N° 1. Tácala, Chile: Universidad de Tácala, pp. 437-442. 13 PALOMO VÉLEZ, DIEGO IVÁN (2009). “Las marcas del proceso oral y escrito diseñado en el proyecto del nuevo CPC Chileno”. En: Revista Chilena de Derecho. Vol. 36. N° 3. Chile. pp. 621-661. 14 CRUZ ARENCHART, SERGIO (2008). “La oralidad en la justicia. El caso brasileño”. En: Revista Ius et Praxis. Vol. 14. N° 2. Tácala, Chile: Universidad de Tácala, pp. 127-145. 15 RAMOS MÉNDEZ, FRANCISCO (2005). El sistema procesal español. Barcelona: Atelier Libros Jurídicos, pp. 223 y ss. 16 Colombia, Ley 1285 de 2009. 17 Colombia, Corte Constitucional (2011), Sentencia C-577, Bogotá. 18 Colombia, Código General del Proceso, art. 1°.
  • 14.
    14 derecho sustancial sobreel procesal y la diversidad cultural y étnica. Este Código regula unos procesos que permiten tutelar en forma suficiente los derechos subjetivos de los individuos, pero tiene en gran valía el impacto que las decisiones van a tener sobre la comunidad. Regula la materia civil, comercial, de familia, agraria, ya sea ante jueces o ante autoridades administrativas y es referente para los procesos laborales, administrativos y de cualquier otra naturaleza. En esa medida es un Código General del Proceso19 ”. Por otra parte, en lo referente a su aplicación como herramienta en la solución de los litigios de los ciudadanos ventilados en la jurisdicción civil, comercial, agraria, de familia e infancia; parte de una etapa escrita y se concluye con una etapa oral por audiencias, veamos: (i) Una etapa inicial de demanda y contestación esencialmente escrita; (ii) Una etapa oral intermedia de audiencia de conciliación, saneamiento y control de legalidad, interrogatorio de las partes, fijación de hechos y decreto de pruebas; y (iii) Una etapa oral final de práctica de pruebas, alegaciones y sentencia20 . En consecuencia, esta delineado en un sistema escrito en su etapa inicial y se desarrolla posteriormente por una etapa oral por audiencia, lo cual por supuesto no lo hace en marcase en un sistema oralidad puro. Por otra parte, este nuevo estatuto procesal tiende a erradicar el formalismo contenido en el actual Código de Procedimiento Civil y para cual establece, entonces: “Este estatuto procesal flexibiliza y simplifica los procedimientos y acaba con numerosos obstáculos que impiden el acceso a la justicia y la materialización de los derechos de los ciudadanos. Así por ejemplo, se prevé la presentación de la demanda en formatos, con menos requisitos formales y se consagra una amplia presunción de autenticidad de documentos, pruebas y memoriales, ritualismos que solo trámites innecesarios han generado y muchas veces, injusticias al momento de adoptarse las decisiones finales de los proceso (sentencias)”21 . Esto refuerza el enfoque el constitucional, que consiste en que el derecho procesal esta para garantizar la tutela de los derechos del ciudadano; reitera el principio de reconocer 19 Colombia, Gaceta del Congreso N° 119 (2011). Bogotá: Imprenta Nacional, p. 93. 20 Ibídem. 21 Ibídem.
  • 15.
    15 la prevalencia delderecho sustancial sobre el procesal, de donde se concluye que, el operador jurídico deberá tener en cuenta esta bitácora. Es importante destacar las innovaciones que ofrece este estatuto: “Trae nuevas instituciones y procedimientos verdaderamente novedosos en Colombia. Hay muchos ejemplos: proceso monitorio para facilitar el acceso a la justicia a quienes no tienen un título ejecutivo, notificaciones y emplazamientos más agiles y con menos trámites, carga dinámica de la prueba, pruebas de oficio, medidas cautelares innominadas, amplias y según las necesidades del proceso, expediente electrónico (subrayo nuestro), prueba pericial sustentada en audiencia por el perito, juramento estimatorio para valorar las pretensiones y con las consecuencias procesales que ello acarrea, inspección judicial, pruebas anticipadas, ejecución provisional de sentencias de primera instancia (efecto devolutivo en la apelación de los fallos judiciales), entre otras instituciones que sufren un giro significativo en esta nueva concepción del procedimiento civil en Colombia, muy a tono con las tendencias a nivel internacional”22 . Por último, siguiendo la corriente publicista es importante resaltar que el CGP tiene como base fomentar el principio de la paz con justicia social: “Este Código fomentará la paz y la justicia social, porque sólo con procesos judiciales accesibles y eficaces y con decisiones oportunas se fomenta la paz social y la justicia. El acceso a la justicia no puede ser considerado simplemente como un ingreso, que sería un criterio parasitario y burocrático, sino entendido como la acción de llegar a gozar de una justicia que tenga calidad y se concrete en una sentencia justa y pronta. Es justa, cuando se le da la razón a quien la tiene desde el punto de vista del derecho y es pronta cuando la decisión se adopta en un término razonable para que pueda ser efectiva. ”Como desarrollo de lo anterior, se consagran causales muy precisas que permiten rechazar e inadmitir la demanda, pero ese pronunciamiento debe ser proferido dentro de un término que debe ser cumplido. Desde el primer momento el Estado debe ejercer, a través del órgano judicial, una tutela racional, que jalonada hacía el acceso a la justicia le permita inmediatamente y sólo por las causales indicadas y nada más que por ellas, adoptar las conductas ya señaladas”23 . 22 Ibídem. 23 Ibídem.
  • 16.
    16 En conclusión enel derecho procesal contemporáneo se destacan varias teorías a tener en cuenta la garantista y la publicista; y por otra parte se van a dar dos modelos el adversarial y el inquisitivo24, en los cuales necesariamente hay que encausar el actual CGP. En consecuencia, entendiendo estos sistemas se sabrá cómo aplicar el CGP. MAPA DEL MODULO 24 TAFUR Michele (2005), Evidencia en el litigio civil: tradiciones culturales y tendencias teóricas, Señal editorial, Medellín-Colombia, P, 11 y ss.
  • 17.
  • 18.
    18 OBJETIVOS Og Objetivo general Fortalecer lacapacidad de diálogo y el acercamiento con las partes, en el marco de la oralidad establecida por el Código General del Proceso. Oe Objetivos específicos  Potenciar las habilidades y destrezas comunicativas de la Jurisdicción de Familia.  Conceptualizar los saberes requeridos para cualificar y alcanzar la aplicación del Código General del Proceso expedido para que el ciudadano tenga una herramienta que le permita acceder a la jurisdicción de familia.  Fortalecer una postura comportamental y actitudinal que facilite la práctica de la mediación y concentración, de las actuaciones judiciales que se cumplirán en forma oral y por audiencias.
  • 19.
    19 Unidad 1 EL CÓDIGOGENERAL DEL PROCESO COMO HERRAMIENTA DE LA ACTIVIDAD PROCESAL Og Objetivo general Identificar el contenido filosófico y orgánico de la estructura del Código General del Proceso y su aplicabilidad, al igual que reconocerlo como herramienta del poder judicial para hacer de la administración de justicia, un servicio más cerca, eficaz y oportuna para el ciudadano. Oe Objetivos específicos  Analizar los principios que rigen el Código General del Proceso, así como su vigencia en el tiempo.
  • 20.
    20  Contrastar elsistema procesal que adopta y el rol del juez o jueza en la dirección del proceso.  Conceptualizar los esquemas procesales descritos para que el ciudadano acceda a la administración de justicia en el área de familia.  Adquirir las herramientas indispensables para gestionar las actuaciones judiciales en forma oral y por audiencias 1. CONTENIDOS DEL CÓDIGO Cuando se plantea los contenidos del Código, se hace referencia a las instituciones jurídicas que lo soportan en su construcción esto es, lo que el cuerpo jurídico procesal va a regular: a) Los sujetos de derecho con capacidad de comparecer ante la administración de justicia. b) Los derechos a tutelar. c) El modelo procesal adoptado para hacer efectivo el proceso oral y por audiencia. d) Está sustentado en las técnicas de la inmediación y concentración. e) Tiene como objeto restablecer los llamados derechos subjetivos que han sido vulnerado a las personas; en este caso, los derechos consagrados en la Carta Política, el Código Civil, Comercial, el derecho Agrario, de Familia e Infancia. Por lo tanto, cuando se hace referencia a los contenidos, ellos hacen referencia a la columna vertebral del cuerpo jurídico25 procesal. Para dar inicio a esta unidad es importante presentar el siguiente caso para que a partir de él se pueda explicar, desde lo práctico, los contenidos teóricos que se quieren exponer en la presente unidad, y se da inicio con el siguiente problema que es un fragmento de la novela Caín26 del premio nobel de literatura, el portugués JOSÉ SARAMAGO. NOAH VS. LILITH 25 HERNÁNDEZ MARÍN, RAFAEL (2002). Introducción a la teoría de la norma jurídica. 2ª ed. Madrid: Marcial Pons. 26 SARAMAGO, JOSÉ (2009). Caín. Trad. de Pilar del Rio. Bogotá: Edit. Alfaguara.
  • 21.
    21 NOAH está casadocon LILITH, viven en la ciudad de NOD, ciudad donde llegó el errante CAÍN después de haber causado la muerte a su hermano ABEL con sus propias manos, a golpes, con una quijada de burro que había escondido antes en un matorral, o sea, con alevosa premeditación, y haber huido del jardín del Edén a trabajar en el Palacio donde habitaba LILITH. Allí se conocieron y enamoraron; inician unas relaciones sexuales extramatrimoniales, dicha situación la conocía NOAH por uno de los empleado de su confianza que le había contado. De tales relaciones sexuales extramatrimoniales LILITH queda embarazada de CAÍN, quien la abandona por más de diez (10) años. Sin embargo NOAH que es un “…marido consentidor como los que más lo han sido, NOAH, en todo el tiempo de vida en común, como suele decirse, fue incapaz de hacerle un hijo a la mujer, y era justamente la conciencia de ese continuo desaire, y tal vez también la esperanza de que LILITH acabase quedándose embarazada de un amante ocasional y le diese finalmente un hijo al que poder llamar heredero, lo que le hizo adoptar, casi sin darse cuenta, esa actitud de condescendencia conyugal que, con el tiempo, acabaría convirtiéndose en una cómoda manera de vivir (…)”27 . NOAH, diez (10) años después de haber nacido ENOC a quien reconociera voluntariamente, quiere desconocer su paternidad con fundamento que padece una impotencia (generan di, que consiste en la falta de capacidad para poder engendrar); y parte de la base que LILITH le ha dicho la verdad a CAÍN quien ha regresado a la ciudad después de diez años de estar perdido. El caso lo conocen ustedes por demanda de impugnación interpuesta por NOAH. ¿Cómo se resolvería esta situación familiar a la luz del nuevo ordenamiento procesal colombiano? Para explicar los contenidos temáticos del cuerpo jurídico del Código General del Proceso, se parte de los sujetos procesales, para luego desarrollar los derechos, para continuar por el camino de la ritualidad que adoptó para resolver las controversias llevadas a la administración de justicia y darle paso a la inmediación y concentración; y concluir con las metas propuestas por el estatuto procesal. Serán estas las cinco columnas que dimensionan los contenidos del actual CGP. En la medida que se describen los contenidos del nuevo CGP, se van esbozando los interrogantes en relación al caso relatado, lo que permite metodológicamente llevar el hilo conductor de la situación fáctica señalada; por lo tanto, esto permitirá una primera prueba y es que tanto percepción tiene el juez o jueza en el dominio de los principios de inmediación y concentración. En consecuencia el caso permitirá desarrollar la presente unidad. 1.1. PARTES PROCESALES 27 SARAMAGO (2009). Ob. cit., pp. 68 y ss.
  • 22.
    22 Por lo generalse tiende a confundir sujetos de derechos, sujetos procesales y partes de un proceso; cuando de derecho procesal se trata son diferentes. De ahí que se haga necesario diferenciar cada uno de estos sujetos. Son sujetos de derechos las personas naturales y jurídicas a las que el legislador ha concedido la capacidad de goce para adquirir derechos y disponer de estos; a contrario sensu, son sujetos procesales las personas entre las cuales se teje la relación jurídica procesal como, por ejemplo: las partes, el juez, el Ministerio Público, defensor se familia, entre otros, mientras que son partes procesales, las personas que debaten entre ellas el derecho o los derechos tutelados; de donde se concluye que, en este último binomio el sujeto procesal es el género y las partes son la especie. El estatuto procesal hace referencia desde un concepto restringido a las partes y desde un concepto amplio a los sujetos procesales, en este caso cuando señala que tienen capacidad para comparecer ante un proceso. De donde se concluye que, desde el punto de vista del derecho procesal partes y sujeto procesales son dos instituciones diferentes. Según el CGP son partes: a) Toda persona natural o jurídica. b) Los patrimonios autónomos y los concebidos a quienes se le anticipa su personalidad en defensa de sus derechos. De lo anterior se concluye que para el CGP son partes procesales, todas aquellas personas que pueden adquirir y disponer de derechos subjetivos, y por supuesto se les has vulnerado tales derechos; ellas entonces si esto ha pasado podrán acudir ante la administración de justicia personalmente o por intermedio de sus representantes tendiente a que se les restablezcan sus derechos; de ahí que, para el CGP son partes procesales todo sujeto de derecho civil o comercial que el Estado ha otorgado capacidad para adquirir o disponer de derechos fundamentales o prestacionales y estos han sido vulnerados. ¿Qué es lo que el CGP denomina parte en un proceso? A la persona natural o jurídica que accede a la administración de justicia para que se le tutele un derecho fundamental o prestacional, consagrado en la Constitución Política o Códigos, llámese Civil, Comercial, de Infancia y Adolescencia, Laboral etc., en los cuales se encuentran glorificados tales derechos. Por tales razones, solo podrán ser parte en un proceso judicial, la persona que se presenta ante la administración de justicia a que se le tutele un derecho que le ha sido vulnerado.
  • 23.
    23 Por lo tantoes parte procesal, la persona que la ley procesal habilita por tener aptitud para llevar actos procesales, sea por sí misma o por representación, aptitud procesal en la que se funde la capacidad de goce y ejercicio, condicionada esta última a la capacidad material y formal; la primera hace referencia a la mental, y la segunda se centra en las personas naturales y consiste en que han llegado a la mayoría de edad. En lo que tiene que ver con las personas jurídicas y los patrimonios autónomos, están sujetas a que sean siempre representadas. Las partes acudirán ante la administración de justicia a: a) Exigir ante los jueces y juezas el amparo o restablecimiento de sus derechos fundamentales y prestacionales, motivo por el cual los derechos fundamentales de las partes procesales se erigen como un límite necesario para el correcto desempeño de la actividad judicial28 . b) A recibir de los jueces y juezas la atención oportuna y humana de sus pretensiones en condiciones de igualdad y dentro de un diálogo democrático. c) A gozar, en condiciones de igualdad, del tratamiento procesal adecuado con sujeción a la ritualidad preestablecida y con plena observancia de las garantías sustanciales y procesales previstas en la Constitución y en las leyes. d) A obtener, en un tiempo razonable, un pronunciamiento judicial que resuelva su reclamación. e) La de alcanzar, en cuanto sea posible, el cumplimiento efectivo de la decisión judicial29. De lo anterior nace el siguiente interrogante teniendo en cuenta el caso narrado: Según los hechos facticos relatados en el caso y continuando con los contenidos del actual CGP ¿Es Lilith, sí o no, parte en el presente proceso que adelanta Noah? Si las partes concurren a la administración de justicia, lo ideal es contar con un procedimiento que oriente sus pretensiones, este procedimiento debe ser oportuno, ágil y eficaz; situación que prescribe el actual CGP dentro del modelo de la oralidad y por audiencias, propuesta que según el código debe garantizar una solución pronta de las controversias presentadas ante el poder judicial. De ahí entonces que, el CGP 28 Colombia, Corte Constitucional (2012), Sentencia T-656, Bogotá. 29 Colombia, Gaceta del Congreso N° 261 (2012). Bogotá: Imprenta Nacional.
  • 24.
    24 proponga que elproceso oral y por audiencias30 agilice los procedimientos en tiempo real para las partes31 . Uno de los presupuestos esenciales de todo Estado social de derecho es que debe contar con una administración de justicia eficaz y oportuna, que el ciudadano o ciudadana sientan que se protegen y se hacen efectivos sus derechos, libertades y garantías. Lo cual implica, que el ciudadano tenga plena confianza en el servicio que presta la administración de justicia. Por otra parte se debe definir igualmente las obligaciones y los deberes que le asisten a la administración y a cada una de las partes32 . De ahí que, en un Estado social de derecho los ciudadanos deben contar con una administración de justicia dónde dirimir sus conflictos con prontitud. Si las partes cuenta con tal confianza procesal, concurren al poder judicial a exponer y controvertir con plenas garantías las tesis que suscitaron el litigio judicial, con aras a lograr la razón, de donde se puede señalar que el propósito esencial de las partes en todo proceso judicial; es que este proceso le pueda garantizar sus derechos y pueda lograr la razón; en consecuencia, las actuaciones judiciales deben estar en capacidad de garantizar al ciudadano las posibilidades de que a estas, puedan direccionar el reconocimiento de sus derechos fundamentales o prestacionales debatidos en el litigio. Por lo anterior surge un segundo interrogante: ¿Puede, sí o no, Caín ser parte en el proceso iniciado por Noah según lo contemplado en el estatuto procesal? El siguiente esquema distingue partes y sujetos procesales: PARTES SUJETOS DEL PROCESO Personas naturales Órgano judicial Personas jurídicas Ministerio público Patrimonios autónomos Defensor de Familia Litisconsortes facultativos Auxiliares de la justicia Litisconsortes necesarios Litisconsortes cuasi-necesarios Representantes de personas Natural o Jurídica 30 Colombia, Código General del Proceso, art. 3°. 31 Colombia, Gaceta del Congreso N° 119 (2011). Bogotá: Imprenta Nacional. 32 Colombia, Corte Constitucional (1996), Sentencia C-037, Bogotá.
  • 25.
    25 Concebido o elque está por nacer Terceros en coadyuvancia y de oficio Fuente: El CGP. A continuación se indagará que derechos de las partes, pueden ser objeto de un litigio, y que el CGP regula, partiendo de la base que a un ciudadano o ciudadana le asistan el derecho fundamental o prestacional. Por lo tanto entre estos dos derechos se identificara cuál de los dos está consagrado en el actual Código General. 1.1.1. DERECHOS Se explicarán los derechos subjetivos desde el marco de la Constitución Política, partiendo de la base que hoy existen dos corrientes contradictorias en cuanto hace referencia a este tipo de derechos: la primera, que es la corriente tradicional que pregona por la existencia de los llamados derechos subjetivos y defendida por la dogmática civilista colombiana33 ; la segunda, que niega la existencia de tales derechos y es defendida por una corriente sociológica34. El CGP reseña la primera35, pero esto no será la discusión en el presente texto. La Constitución Política de Colombia establece que es un fin esencial del Estado (art. 2°) servir a la comunidad y garantizar la efectividad de los principios, derechos y deberes establecidos en ella, así como también la convivencia pacífica y un orden social justo, siendo deber de las autoridades el cumplimiento de dichos fines; por estas razones, nace para el Estado una obligación de hacer, que consiste en garantizar un sistema de administración de justicia eficiente. A partir de lo afirmado, se debe entender que existe un catálogo de deberes que debe cumplir el Estado entre ellos el acceso que debe tener el ciudadano a la administración de justicia y dentro de un esquema procesal, dándole entonces este acceso a la administración la categoría de derecho fundamental de toda persona a un debido proceso, el cual le sirve de guía al Estado, para garantizar los derechos fundamentales36 , derechos desarrollados en los cuerpos jurídicos sustanciales. Lo anterior da lugar al siguiente interrogante ¿Qué derechos fundamentales se le están violando a Noah? ¿Cuáles derechos fundamentales y prestacionales se le violan a Enoc? 33 VALENCIA ZEA, ARTURO y ORTIZ MONSALVE, ÁLVARO (2006). Derecho Civil. T. I. Parte General y Personas. 16ª ed. Bogotá: Edit. Temis, pp. 266 y ss. 34 ROSS, ALF (1997). Sobre el derecho y la justicia. 2ª ed. Buenos Aires: Edit. Universidad de Buenos Aires, pp. 216 y ss. 35 Colombia, Gaceta del Congreso N° 119 (2011). Bogotá: Imprenta Nacional. 36 Colombia, Código General del Proceso, art. 11.
  • 26.
    26 1.1.1.1. Derechos fundamentales ElCódigo General del Proceso se centra en reglar la pretensión de los derechos fundamentales de las partes procesales, cuando estos han sido vulnerados; establece los dispositivos para que el ciudadano acuda al Estado para que le tutele el derecho subjetivo. De donde se concluye que, el CGP establece los lineamientos por los cuales el ciudadano o ciudadana estén en aptitud para realizar actos procesales en el reclamo de tales derechos. Si bien es cierto el CGP no hace una relación exhaustiva de los llamados derechos subjetivos y no está en capacidad de hacerlo; partiendo de la base, que éstos están garantizados en las normas sustanciales, lo que si presenta el CGP es el diseño de los lineamientos para que el ciudadano acceda a la administración de justicia y se le tutele sus derechos subjetivos, señalando las autoridades competentes, la forma de presentar las peticiones, los anexos que deben contener y cuáles son las etapas procesales a seguir, con lo cual el Estado organiza la estructura jurisdiccional37 para administrar justicia. Por lo tanto, se establece una herramienta procedimental que oriente la forma en que el ciudadano de acudir a la administración de justicia hacer efectiva sus pretensiones. La pretensión de tutela del derecho del ciudadano debe encausarse en los parámetros del debido proceso (art. 29 de la norma superior), entendiendo que debe seguirse el procedimiento establecido en la ley procesal, garantizando su estabilidad y permanencia hasta tanto el proceso que se inició en virtud de dicha ley termine. En consecuencia, el CGP consagra para el ciudadano el derecho fundamental de acceder a la administración de justicia garantizado por el Estado. A esta altura del desarrollo del presente texto nace el siguiente interrogante desde el ámbito procesal: ¿Cuál será el derecho subjetivo que tendrá Enoc en el litigio adelantado por Noah? Por otra parte, el CGP establece el derecho al ciudadano de conocer su juez natural que debe tramitar su proceso cuando aquel accede a la administración de justicia, servidor público que hará el recaudo probatorio, teniendo en cuenta el tramite autorizado y el cual garantizara su derecho de contradicción y tomara la decisión en sentencia judicial. De ahí que, la exigencia del juez natural hace del proceso por oralidad y por audiencias intuito personae; partiendo de la base que será el juez o jueza que conoce de la audiencia de instrucción y juzgamiento el que tendrá que decidir el litigio. 37 Colombia, Estatuto de la administración de justicia Ley 1285 de 2009.
  • 27.
    27 Lo anterior dalugar al siguiente interrogante: ¿En una situación hipotética se violara sí o no el derecho al debido proceso de Noah o Enoc si en la etapa de la audiencia de juzgamiento, una vez practicado el recaudo probatorio, se presentó la calamidad de que a uno de los apoderados le da un infarto, situación que obliga al juez a suspender la audiencia y por circunstancias ajenas al poder judicial se reanuda la audiencia con otro juez o jueza diferente al que conoció el proceso? En el desarrollo del debido proceso debe observarse que los derechos objeto de tutela jurisdiccional estén dentro de los parámetros de la protección, siguiendo los siguientes postulados: a) Principio de buena fe (CP., art. 83). b) Prohibición a las autoridades de exigir requisitos no establecidos en la Ley (ibídem, art. 84). c) Aplicación inmediata de los derechos fundamentales (ibídem, art. 85). d) Garantía de recursos, acciones y procedimientos para la protección de los derechos de las personas (ibídem, art. 89). e) Bloque de constitucionalidad (ibídem, art. 93). f) Administración de justicia como función pública (ibídem, art. 228). g) Acceso a la justicia (ibídem, art. 229). h) Obligatoriedad de la ley y establecimiento de criterios auxiliares de interpretación (ibídem, art. 230). i) Jurisdicción ordinaria (ibídem, arts. 234 y 235). Concluido el estudio de los derechos subjetivos, se dará paso en el próximo subcapítulo a la disertación de los Derechos Económicos, Sociales y Culturales, denominados también derechos prestacionales. Lo que sigue será explorar que caminos tendrán la exigencia de tales derechos partiendo de la base que el CGP no se consagro un proceso espacial para estos. 1.1.1.2. Derechos prestacionales Se sabe de antemano que entre los derechos civiles y políticos; y los derechos económicos, sociales y culturales existen algunas diferencias de grado, que muchas veces se ven reflejadas en algunas obligaciones del Estado, en especial cuando se tratan de las obligaciones de hacer y se describen rasgos característicos de un derecho; sobre todo cuando se presenta reclamo por parte de un sujeto de derecho, lo cual prueba que la diferencia es de matiz; lo cual nos permite inferir que, sus diferencias están entonces
  • 28.
    28 cuando nace laobligación para una persona y en el sujeto a quien hay que reclamar el derecho, que en la mayoría de los asuntos se trata del Estado. Tenemos entonces que cuanto se trata de los derechos civiles, las partes tienen el procedimiento reglado para tal pretensión; mientras que cuando se refieren a los derechos prestacionales, no hay un proceso reglado en el nuevo CGP. De donde se concluye que, el CGP no establece un procedimiento para los derechos prestacionales. Lo que muestra que en lo referente a los derechos prestacionales su tutela, está ausente de la estructura del Código General del Proceso, en tal sentido no hay un desarrollo procesal para su trámite, como sí existe para los derechos subjetivos. Lo cual significa que, el CGP tiene establecido la ritualidad procesal para los derechos subjetivos, no así para los derechos prestacionales. En ese orden de ideas nace el presente interrogante: ¿Podrá sí o no el Juez o Jueza, si observa que existe un derecho prestacional no tutelado a Enoc, proceder de oficio a tutelar dicho derecho? Sin embargo los profesores ABRAMOVICH y COURTIS han señalado: “(…) el poder judicial, por sus características institucionales y por el lugar que ocupa en la distribución de funciones dentro del Estado, no está llamado a ser el principal protagonista a la hora de hacer efectivos de los derechos económicos, sociales y culturales, tarea que corresponde primeramente a los denominados poderes políticos. Sin embargo, si resulta provocado adecuadamente, puede ser un poderoso instrumento de formación y al mismo tiempo de desarticulación de algunas políticas en el área social, con impacto directo en la vigencia de aquellos derechos”38 (subrayado fuera del texto). La falta de estructurar y garantizar procesalmente dichos derechos prestacionales en el nuevo Código General del Proceso, no impide que los jueces puedan hacer justiciables tales derechos. Como lo señalan los autores citados39 , se necesita entonces de jueces creadores e imaginativos, aptos para llevar a cabo la tutela judicial de dichos derechos. 38 ABRAMOVICH, VÍCTOR y COURTIS, CHRISTIAN (2004). Los derechos sociales como derechos exigibles. 2ª ed. Madrid: Editorial Trotta, p. 118. 39 ABRAMOVICH y COURTIS (2004). Ob. cit., p. 46.
  • 29.
    29 A raíz delo señalado nace el presente interrogante ¿Podrá sí o no un juez o jueza, si se presenta la siguiente hipótesis en la cual se palpa la violación de un derecho prestacional de Lilith, Noah, Enoc o Caín, tutelar tal derecho, verbigracia, el derecho a la educación de Enoc? Sin embargo el derecho procesal contemporáneo tiende a garantizar el reclamo de tales derechos; de hecho en Colombia existe la acción de tutela, la acción de inconstitucionalidad y las acciones de cumplimiento, entre otras, lo que demuestra que lejos de la omisión que hace el nuevo Código General del Proceso, los ciudadanos y jueces seguirán contando con estas acciones como mecanismos procesales, para hacer que el Estado cumpla con los derechos prestacionales por vía judicial y por supuesto también se requiere de un esfuerzo imaginativo40 que involucre nuevas formas de utilizar los mecanismos procesales tradicionales; por lo tanto, se necesitara de un cierto activismo judicial que incluya creatividad y que permitan encauzar los reclamos de los ciudadanos frente a los poderes públicos de los citados derechos. Ejemplo de esto encontramos como los jueces han logrado que el Estado suministre medicamentos a los enfermos41 , derecho a la vivienda digna42 , proveer agua potable a la comunidad43 , extender la cobertura de un beneficio educativo44 o asistencial a un grupo excluido45 , obligar al Estado a conceder la pensión a una persona como mínimo vital46 , a modificar la estructura del transporte para que puedan beneficiarse los discapacitados, entre otros derechos relevantes. En conclusión, las acciones judiciales tipificadas en el Código General del Proceso fueron pensadas más para la protección de los derechos subjetivos e individuales y civiles, dejando a un lado los derechos sociales, económicos y culturales; de donde se infiere que le corresponde al juez o jueza, ante los reclamos de los derechos prestacionales por los ciudadanos, ser un juez activo47 e imaginativo, para conceder o negar tales derechos. 40 Ibídem. 41 Colombia, Corte Constitucional (1998), Sentencia T-304, Bogotá. 42 Colombia, Corte Constitucional (1995), Sentencia T-251, Bogotá. 43 Colombia, Corte Constitucional (2012), Sentencia T-312, Bogotá. 44 Colombia, Corte Constitucional (1994), Sentencia T-236, Bogotá. 45 Colombia, Corte Constitucional (1992), Sentencia T-533, Bogotá. 46 Colombia, Corte Constitucional (1999), Sentencia T-606, Bogotá. 47 VARGAS HERNÁNDEZ, CLARA INÉS (2003). La garantía de la dimensión objetiva de los derechos fundamentales y la labor del juez constitucional colombiano en sede de acción de tutela: El llamado «Estado de cosas inconstitucional»”. En: Revista del Centro de Estudios Constitucionales. Año 1. Nº 1. Santiago de Chile: Universidad de Talca, pp. 203 a 228.
  • 30.
    30 De todas manerasse puede afirmar que todo derecho vulnerado, sea un derecho subjetivo o prestacional, cuando el ciudadano acuda ante el juez o jueza, exhorta una obligación positiva o negativa para el Estado, de lo cual nacen cuatro niveles de obligaciones48 que son: a) La obligación de respetar, la cual se define por el deber del Estado de no ingerir, obstaculizar o impedir el acceso al goce de los bienes que constituyen el objeto goce del derecho. b) La obligación de proteger, que va encaminada a impedir que terceros interfieran, obstaculicen o impidan el acceso a los bienes objeto del derecho. c) La obligación asegurar, que consiste en que el titular del derecho acceda al bien cuando no puede hacerlo por sí mismo. d) La obligación de promover, que consiste en el deber de generar condiciones para que los titulares del derecho accedan al bien49 . 1.1.2. MODELO PROCESAL MIXTO El Estado colombiano, con fundamento en una visión sociológica de su administración de justicia, donde muestra que cuando un ciudadano presenta una petición ante el poder judicial para que sea resuelta la vulneración de un derecho subjetivo, éste tarda para resolver la controversia (1.346) días, lo cual equivale al doble del tiempo promedio que tardan esta misma situación en los demás países de América Latina y del Caribe y África Subsahariana que se encuentran en (708) días. La administración de justicia colombiana en la resolución de los conflictos solo es superada por la administración de justicia India la cual tarda (1.420) días, Bangladesh (1.442), Guatemala (1.459), Afganistán (1.642), Guinea-Bissau (1.715) y Suriname (1.715)50 ; de donde se concluye que, la administración de justicia colombiana es una de las más demoradas del mundo en la solución de las controversias que los ciudadanos presentan. Este panorama está acompañado por un informe del Banco Mundial: 48 ABRAMOVICH, VÍCTOR y COURTIS, CHRISTIAN (2009). “La exigibilidad de los derechos”. En: La protección judicial de los derechos sociales. Serie Justicia y Derechos Humanos, Neo constitucionalismo y Sociedad, COURTIS CHRISTIAN y SANTAMARÍA RAMIRO (eds.). Quito, Ecuador: Ministerio de Justicia y Derechos Humanos, pp. 6 y ss. 49 Ibídem. 50 Colombia, Gaceta del Congreso N° 261 (2012). Bogotá: Imprenta Nacional.
  • 31.
    31 “lo más preocupanteson los resultados en relación con el (…) de ¿celeridad? que tiene que ver con el tiempo que se demora una persona en el país para resolver judicialmente la disputa tipo o modelo del Doing Business, calculado desde la presentación de la demanda en el juzgado hasta el momento del pago efectivo al acreedor. En efecto, según el mismo estudio Doing Business 2011, Colombia ocupa en el contexto mundial el puesto 178 entre 183 países, siendo entonces la justicia colombiana, la sexta más lenta del mundo y la tercera más lenta en América y el Caribe. Dicha posición fue confirmada en el estudio Doing Business 2012, según el cual Colombia se encuentra en el puesto 177 entre 183 países (séptima justicia más lenta del mundo y la tercera más lenta en América y el Caribe)”51 . Según el Consejo Superior de la Judicatura en sus informes señala que la congestión judicial presenta indicadores muy preocupantes y así se reflejó en la exposición de motivos que sustentan la necesidad de un nuevo procedimiento judicial para el ciudadano al describir que: ...de acuerdo con los datos publicados por la Sala Administrativa del Consejo Superior de la Judicatura, son los siguientes: TABLA N° 1 Inventario de procesos por jurisdicción en Colombia Año 2009 Jurisdicción Inventario inicial a 1° de enero de 2009 Inventario final a 31 de diciembre de 2009 N° de Procesos N° de Procesos Administrativa 243.444 243.699 Constitucional 266 386 Disciplinaria 28.160 30.953 Ordinaria 2.788.175 2.641.710 Total 3.060.045 2.916.748 Fuente: Consejo Superior de la Judicatura. TABLA N° 2 51 Ibídem.
  • 32.
    32 Inventario de procesospor jurisdicción en Colombia Año 2010 Jurisdicción Inventario Inicial a 1° de enero de 2010 Inventario Final a 31 de diciembre de 2010 N° de Procesos N° de Procesos Administrativa 228.218 229.333 Constitucional 289 341 Disciplinaria 32.135 36.346 Ordinaria 2.625.237 2.626.242 Total 2.885.879 2.892.262 Fuente: Consejo Superior de la Judicatura. TABLA N° 3 Inventario de procesos por jurisdicción en Colombia Año 2011 Jurisdicción Inventario Inicial a 1° de enero de 2011 Inventario Final a 30 de septiembre de 2011 N° de Procesos N° de Procesos Administrativa 228.256 184.481 Constitucional 408 433 Disciplinaria 35.739 36.461 Ordinaria 2.412.388 2.118.236 Total 2.676.791 2.339.611 Fuente: Consejo Superior de la Judicatura. Según la lectura que se hacen de los anteriores datos son: primero, que las jurisdicciones administrativa, constitucional, disciplinaria y ordinaria cuenta con un inventario a septiembre 30 de 2011 de (2.339.611.00) procesos pendientes de decisión; segundo, que la jurisdicción ordinaria es la que más procesos pendientes tiene para la toma de decisiones, con un inventario de (2.118.236) procesos; lo que muestra que en Colombia no existe una cultura de solución de conflicto extrajudicial, originando una demanda
  • 33.
    33 mayor en elpoder judicial, lo cual genera congestión y demora en la tramitación de los litigios. Situación que tienen en cuenta los ponentes del proyecto del Código General del Proceso, para justificar entonces su trámite: “(…) claro que la provisión de una justicia ágil, cuyo acceso sea garantizado para todos, y que sea efectiva en la solución de la controversia mediante un proceso judicial de duración razonable es un clamor ciudadano legítimo. No se trata solamente de garantizar el acceso a la justicia sino el derecho a que, como resultado de este, se obtenga una decisión judicial en un término prudencial y a través de un proceso de duración razonable, como bien lo establece el artículo 2° de este proyecto de ley de Código General del Proceso. ”Tanto para el ciudadano como para la plena realización del Estado Social de Derecho, es de gran importancia la existencia de un conjunto de reglas que no solo regulen la forma como deben conducirse los procedimientos judiciales, sino que también establezcan procedimientos que hagan efectiva la solución de controversias bajo una óptica garantista de derechos y en un tiempo de duración razonable”52 . Para alcanzar un procedimiento judicial más efectivo en la solución de las controversias, por la cual acuden los ciudadanos a la justicia ordinaria y que las controversias se solucionen en un menor tiempo posible, era necesario reformar el actual sistema procesal civil y enfocarse en siete estrategias fundaméntales53 : a) Adoptar un nuevo código procesal que condense el mejoramiento de la administración de justicia teniendo en cuenta la experiencia de la justicia procesal en otros países. b) Que con él se logre erradicar los factores normativos y administrativos que dificultan la eficacia y pronta función jurisdiccional, teniendo en cuenta la experiencia de los juzgados pilotos en oralidad que se encuentran bajo el marco del régimen procesal vigente. c) Que la estrategia apunte a “corregir las prácticas indebidas, enquistadas en las estructuras procesales actuales, que entorpecen el avance adecuado de la actividad procesal”54 . 52 Ibídem. 53 Ibídem. 54 Ibídem.
  • 34.
    34 d) Que setendiera a unificar los procedimientos en los asuntos declarativos y ejecutivos para lograr hacer más sencillos los trámites judiciales. e) Modernizar el procedimiento teniendo en cuenta los adelantos tecnológicos para la ejecución de la actividad judicial. f) Aprovechar los desarrollos jurisprudenciales en procesal que han adoptado la Corte Constitucional, la Corte Suprema de Justicia y el Consejo de Estado, e incorporarlos a la nueva normatividad procesal. g) Integrar la legislación que en materia de procedimiento se encuentra dispersa, que ha sucedido a la expedición del Código de Procedimiento Civil desde 1970. Lo que muestra que la actual reforma está fundamentada en siete retos que la justifican, por lo tanto, será estos retos lo que espera los ciudadanos de la prestación del servicio de la administración de justicia. Lo anterior bajo el ropaje del principio de paz con justicia social, en el cual se quiere alcanzar un juicio civil más humano y acorde con los postulados que gobiernan las legislaciones procesales modernas, inspirado en un procedimiento mixto55 , el cual inicia con una etapa escrita; pero en su desarrollo las actuaciones debe predominar la oralidad como sistema más conveniente para el adelantamiento de los procesos judiciales, con miras a prohijar una justicia más pronta y eficaz, en la cual prevalece la inmediación y la concentración en el proceso por audiencias; lo que permite inferir que, con la oralidad los ciudadanos o ciudadanas van a ver reflejada la pronta solución de sus peticiones ante la jurisdicción ordinaria y de familia. Por otra parte, está inspirado en el mandato axiológico plasmado en la Ley 1285 de 2009, que reformó la Ley Estatutaria de la Administración de Justicia 270 de 1996, en la cual el principio la oralidad se proyecta como una norma cuyo alcance puntual debe ser definido por el Legislador de acuerdo con las características y necesidades de cada procedimiento en particular56 . De ahí que tal principio haya inspirado al legislador a expedir el actual Código General del Proceso, en donde predomina la oralidad, lo que obedece a que todo ciudadano o ciudadana tiene como derecho fundamental tener un proceso ágil y sin retrasos indebidos57 , lo cual se plasma en 55 Colombia, Gaceta del Congreso N° 119 (2011), Bogotá: Imprenta Nacional, p. 93. 56 Colombia, Corte Constitucional (2008), Sentencia C-713, Bogotá. 57 Ibídem.
  • 35.
    35 “(…) los postuladosde una justicia pronta, cumplida y eficaz en la solución de fondo de todos los asuntos que se someten a su conocimiento, armonizan con la Constitución en cuanto se orientan a hacer efectivo el derecho de acceso a la administración de justicia, al punto que dispone que los términos procesales serán perentorios y de estricto cumplimiento por parte de los funcionarios judiciales”58. Esta circunstancia hace constitucionalmente legítimo que los servidores públicos que tienen a su cargo el ejercicio de administrar justicia asuman el compromiso de resolver los asuntos de naturaleza conflictiva en forma pronta, cumplida y eficaz, razón por la que el juez o jueza necesita de unas herramientas procesales que le permitan cumplir con dicha labor, qué mejor que estableciendo un procedimiento donde impere la oralidad. Para concluir, así lo avaló la Corte Constitucional al hacer el estudio de la actual reforma a la Ley Estatura de la Administración de Justicia59 : “Oralidad en las actuaciones judiciales (…) con ella se pretende propiciar condiciones indispensables para imprimir celeridad al trámite de las actuaciones propias de los diferentes procesos, con miras a superar la congestión judicial que constituye uno de los más graves problemas de la administración de justicia, y garantizar con ello la protección y efectividad de los derechos de los asociados, en cuanto concierne a la convivencia social, al orden justo y más específicamente al acceso a la administración de justicia, consagrado como derecho fundamental en el artículo 229 Superior. ”La implementación de la oralidad constituye un mecanismo razonablemente encaminado al logro de la pretendida celeridad en la administración de justicia, favoreciendo la inmediación, acercando el juez a las partes y generando condiciones que propicien la simplificación de los procedimientos, (…) Además, pone en evidencia la necesidad de adoptar nuevos estatutos legales para ajustar los actuales, que consagran procedimientos prevalentemente escritos, para señalar la forma como habrán de llevarse a cabo, en cada especialidad, las audiencias y demás diligencias dentro de un nuevo esquema (…)”. En conclusión el CGP establece un modelo procesal mixto donde se inicia con una etapa escrita, pero en las actuaciones posteriores predomina la oralidad y por audiencias. Lo que significa que no es un procedimiento ciento por ciento oral, se encuentra 58 Ibídem. 59 Ibídem.
  • 36.
    36 estructurado entre unaparte escrita y otra oral, esta última como predominante en la estructura procesal. 1.1.2. TECNICAS DE LA INMEDIACIÓN Y CONCETRACIÓN Parte el Código General del Proceso que “el juez deberá practicar personalmente todas las pruebas y las demás actuaciones judiciales que le correspondan60 ”, es decir que es el juez o jueza los responsables directos de la dirección del proceso una vez se inicien las etapas procesales, lo cual significa que el modelo implementado es el de la racionalidad del trabajo del juez o jueza para satisfacer la necesidad de estructurar el trabajo jurisdiccional, de tal modo que cada proceso asumido por el juez o jueza, en lo referente a las etapas procesales, sean asumidas por ellos cambiando así la imagen de un juez lejano y distante de las partes, aparentemente situado al final de los dilatados trámites procesales, tras los cuales en muchas ocasiones resulta difícil que se perciba el real interés y esfuerzo de los jueces, lo que el Código General del Proceso denomina reglas de la inmediación y concentración, materializadas por un proceso oral y por audiencias, que consiste en: “(…) un diseño formal oral y concentrado del proceso civil, sostenido efectivamente en esta implicación inicial y permanente del juez con la causa, sin intermediarios, ha de constituir un importante reto para los jueces al imponerles un profundo cambio de hábitos, viéndose éstos forzados a abandonar su habitual distancia generada y fomentada, no caben dudas, por un modelo escrito reconocido multiplicador de la intermediación y de la dispersión procesal (…)”61. La inmediación y la concentración acompañan un nuevo modelo de juez o jueza, asumiendo la posición mucho más cercana al proceso, a las partes y a la práctica de las pruebas, desterrando el pretérito rol de juez o jueza lector, presentándose entonces una metamorfosis en la actividad judicial al convertir al juez o jueza en un servidor de justicia visible y partícipe en el proceso, mutación que viene impuesta por las concepciones más racionales del Derecho Procesal contemporáneo, recogido en las tres últimas décadas en los ordenamientos procesales civiles de América Latina como de Europa. Así quedo ratificado en la exposición de motivos, al señalarse que con la expedición del Código General se apostaba a una mayor visibilidad del juez o jueza frente a la 60 Colombia, Código General de Proceso, art. 6°. 61 PALOMO VÉLEZ, DIEGO (2005). “Proceso civil oral: ¿qué modelo de juez requiere?”. En: Revista de Derecho. Vol. XVIII. Nº 1. Valdivia. pp. 171-197.
  • 37.
    37 comunidad jurídica, tendiendoa la inmediación especialmente en la conducción de las diligencias y práctica de pruebas62 . Por lo tanto, se tiene como fin robustecer el rol del juez o jueza como directores del proceso. Esto no significa que las partes se transformen en sujetos pasivos en las etapas procesales; es conocido que en los procesos civiles se persigue la tutela de derechos e intereses legítimos de determinados sujetos de derechos, por lo que le asiste a ellos la iniciativa procesal, la configuración y determinación del objeto del juicio procesal o impulso de la teoría del caso63 , en donde las cargas atribuidas a ellos, y su lógica diligencia para obtener la tutela solicitada debe configurar, razonablemente, el trabajo de los jueces o juezas. Como lo señala PALOMO VÉLEZ: “no aparece razonable ni conveniente que al órgano jurisdiccional le corresponda o incumba sustituir la labor de las partes a través de la investigación y comprobación oficiosa de la veracidad de los hechos”64 . En este orden de ideas el CGP ¿Consagró un juez o jueza activista judicial? Se parte de la base de que la reforma que le da tales poderes al juez o jueza hay que mirarlo moderadamente, en el sentido de distinguir ese poder en dos aspectos: uno formal, que va orientado con respecto al control del proceso en la práctica y conducción del recaudo probatorio, con respecto a este recaudo hay que aclarar que el Código no ha aumentado de manera considerable los poderes del Juez o Jueza para acordar pruebas de oficio que puedan servir para determinar el contenido del fallo sino para equilibrar la igualdad de las partes según la filosofía del CGP . La otra sustancial, que consiste en que se cumplan las reglas elementales del debido proceso. En consecuencia, se parte de la base entonces que el Código no introduce un aumento considerable de los poderes y deberes del juez en materia de iniciativa probatoria65 y procesal. En relación con el caso en estudio, surge el siguiente interrogante: ¿Qué pruebas de oficio podrá practicar el juez o jueza en situación de Noah y Lilith? Tiene razón PALOMO VÉLEZ al señalar que este entusiasmo en que ha caído la doctrina con la adopción el modelo de oralidad, regido por las reglas de la inmediación y concentración hay que bajarle a la adrenalina procesalista, en el sentido: 62 Colombia, Gaceta del Congreso N° 114 (2012). Bogotá: Imprenta Nacional, marzo 28. 63 GONZÀLEZ OBREGÒN Diana Cristina (2011), Manual práctico del Juicio Oral, audiencias preliminares juicio oral técnicas de litigación caso práctico, Editorial ubijus, segunda edición, México, p. 228. 64 PALOMO VÉLEZ. Ob. cit., pp. 171-197. 65 Ibídem.
  • 38.
    38 “Los principios dispositivoy de aportación de parte deben continuar rigiendo en el proceso civil, sin contradicciones. Y, sobre todo, con un prudente y práctico criterio, apoyados en la sabia experiencia, se debe saber estructurar el proceso civil de modo tal que las facultades procesales de dirección que se contemplen para el juez sean efectivamente utilizadas por éste. La experiencia acumulada en la implementación de regímenes procesales civiles orales ha demostrado que su principal fuente de problemas – y por tanto de objeciones– viene dado por su efectivo nivel de practicabilidad, disminuido de manera importante en aquellos casos en donde concepciones doctrinarias bienintencionadas, pero alejadas de la realidad, se han logrado imponer”66. Lo anterior muestra que la inmediación especialmente, tiene que manejarse con moderación y razonabilidad por parte del juez o jueza sin caer en excesos y protagonismos. Así, con este principio se debe mostrar a un juez o jueza fomentando la paz y la justicia social, porque el ciudadano ve en la conducción de los procesos un sujeto accesible, actuando eficazmente y tomando decisiones oportunas. En conclusión, con la implementación de las reglas de la inmediación y concentración el ciudadano tiene que sentir que el acceso a la administración de justicia no consiste en un ingreso parasitario y burocrático; sino que el ciudadano va a sentir que goza de una justicia con calidad y humana, la cual se materializa en una decisión justa y pronta. Es una sentencia justa, porque el ciudadano siente que se le dio la razón a quien la tiene desde el punto de vista del derecho sustancial; y pronta, porque la decisión la está dictando un juez o jueza en un término razonable para que pueda ser efectiva. 1.1.3. OBJETO DEL CÓDIGO El nuevo Código General del Proceso (Ley 1546 de 2012) se ha convertido en una n propuesta, destinada agilizar el servicio de justicia y garantizar, entre otros, el derecho de acceso a la administración de justicia67 por parte de los de los ciudadanos y ciudadanas colombianas, cumpliendo con los principios de celeridad,68 eficiencia69 y 66 Ibídem. 67 La Constitución Política de Colombia, en el artículo 229, regula el derecho de acceso a la justicia de todos los colombianos. Así mismo la Ley 270 de 1996, establece en su artículo 2°: “El Estado garantiza el acceso de todos los asociados a la administración de justicia. Será de su cargo el amparo de pobreza y el servicio de defensoría pública. En cada municipio habrá como mínimo un defensor público”. 68 La Ley 270 de 1996 establece en su artículo 4°, modificado por el artículo 1° de la Ley 1285 de 2009: “La administración de justicia debe ser pronta, cumplida y eficaz en la solución de fondo de los asuntos que se sometan a su conocimiento. Los términos procesales serán perentorios y de estricto cumplimiento por parte de los funcionarios judiciales. Su violación injustificada constituye causal de mala conducta, sin perjuicio de las sanciones penales a que haya lugar. Lo mismo se aplicará respecto de los titulares de la función disciplinaria (…)”.
  • 39.
    39 respeto de losderechos70 ; de donde se sigue que, la meta a lograr es tener una administración de justicia que sea oportuna y eficaz al momento de resolver los litigios puesto a su conocimiento. La administración de justicia, siendo una de las principales funciones a cargo del Estado (Const. Pol., art. 228) busca el cumplimiento de sus fines esenciales, en especial el respeto por los derechos consagrados en la Constitución Política y en los demás estatutos normativos, concepto tomado de forma amplia, que se concibe como “un conjunto de instituciones, procedimientos y actores a los que corresponde, dada una situación de conflicto, regular los comportamientos legítimos que han de tener tanto los sujetos implicados como su entorno inmediato”71 . Por lo tanto, el Código General del Proceso regulará lo concerniente a tutelar los derechos subjetivos contenidos en los cuerpos jurídicos civil, comercial, de familia y agrario. En consecuencia, el objeto del CGP son los asuntos civiles, comerciales, de familia, infancia y agrarios. Por otra parte, también se aplicará a todos los asuntos de cualquier jurisdicción en cuanto no estén regulados expresamente en dichos cuerpos jurídicos, los cuales se regirán por los contenidos en el CGP, como por ejemplo lo concerniente a la práctica de las pruebas señaladas en el trámite de restitución de derechos consagrados en el Código de la Infancia y la Adolescencia. Siguiendo la regla de la remisión. Al respecto surge el presente interrogante en relación con el caso de Noah y Lilith: ¿En qué situación en concreto, según lo expuesto en el caso en estudio, podrá el Juez o Jueza tener presente el Código de la Infancia y la Adolescencia según lo señalado por el Código General del Proceso? No hay que olvidar que las disposiciones procesales civiles se aplican obligatoriamente a todos los asuntos que no estén regulados expresamente por otra disposición, conforme a la Cláusula General o residual de Competencia (art. 15): 69 La Ley 270 de 1996 establece en su artículo 7°: “La administración de justicia debe ser eficiente. Los funcionarios y empleados judiciales deben ser diligentes en la sustanciación de los asuntos a su cargo, sin perjuicio de la calidad de los fallos que deban proferir conforme a la competencia que les fije la ley”. 70 La Ley 270 de 1996 establece en su artículo 9°: ”Es deber de los funcionarios judiciales respetar, garantizar y velar por la salvaguarda de los derechos de quienes intervienen en el proceso”. 71 ARDILA AMAYA, ÉDGAR et al, (2006). ¿A dónde va la justicia en equidad en Colombia? Medellín: Corporación Región, P. 335.
  • 40.
    40 “Corresponde a lajurisdicción ordinaria, el conocimiento de todo asunto que no esté atribuido expresamente por la ley a otra jurisdicción. ”Corresponde a la jurisdicción ordinaria en su especialidad civil, el conocimiento de todo asunto que no esté atribuido expresamente por la ley a otra especialidad jurisdiccional ordinaria. ”Corresponde a los jueces civiles del circuito todo asunto que no esté atribuido expresamente por la ley a otro juez civil”. Establece a su vez que si la función no se asignó especialmente a otro Juez Civil el asunto será conocido por un Juez Civil del Circuito, por lo tanto el Código General del Proceso será como las cartas de Póker, el comodín en aquellos asuntos que no están atribuidos a otra jurisdicción. Pero esto no lo hace que sea un estatuto general del proceso, contradiciendo algunos doctrinantes que lo califican como tal72 . 1.2. ESTRUCTURA FILOSÓFICA El CGP no hace referencia en forma expresa a los principios, sino que se refiere a ellos en forma tácita, siendo así se hace necesario construirlos a partir de la parte preliminar del CGP, que tiene como fin el deber ser de este estatuto procesal. De ahí que, a partir de los contenidos de este título sea posible construir implícitamente los principios procesales. Señala ROBERT ALEXY que hay que distinguir entre reglas y principios, entendiendo por reglas las normas que “cuando se cumple el tipo de hecho, ordenan una consecuencia jurídica definitivamente o autorizan definitivamente hacer algo. Por lo tanto, pueden ser llamadas mandatos definitivos. Su forma de aplicación característica es la subsunción”73 . Por el contrario, los principios son mandatos de optimización74 . Son normas que ordenan que algo se realice en la mayor medida posible según las posibilidades fácticas y jurídicas, lo que significa que pueden ser realizadas en diferentes grados, por lo tanto los principios se desenvuelven en el mundo del deber ser. Igual sentido lo ha hecho la Corte Constitucional al diferenciar entre principio y reglas. Al respecto ha señalado: 72 ÀLVAREZ GÒMEZ, Ob., Cit., p. 3. 73 ALEXY ROBERT (1994). El concepto y la validez del derecho, 1ª ed. Barcelona: Edit. Gedisa, p. 75. 74 Ibídem.
  • 41.
    41 “La principal diferenciaentre ambos tipos de normas radica en la especificidad de sus órdenes o preceptos, pues mientras los principios son típicas normas de organización, mediante los cuales se unifica o estructura cada una de las instituciones jurídicas que dan fundamento o valor al derecho, a través de la condensación de valores éticos y de justicia; las reglas constituyen normas de conducta que consagran imperativos categóricos o hipotéticos que deben ser exactamente cumplidos en cuanto a lo que ellas exigen, sin importar el ámbito fáctico o jurídico en el que se producen. Así las cosas, mientras las reglas se limitan a exigir un comportamiento concreto y determinado, los principios trascienden a la mera descripción de una conducta prevista en un precepto jurídico, para darle valor y sentido a muchos de ellos, a través de la unificación de los distintos pilares que soportan una institución jurídica” 75 . En el mismo sentido RONAL DWORKIN diferencia entre principios y normas jurídicas, al señalar que: “ambos conjunto de estándares apuntan a decisiones particulares referentes a la obligación jurídica en determinadas circunstancias, pero difieren en el carácter de la orientación que dan. Las normas son aplicadas a la manera de disyuntivas. Si los hechos que estipula una norma están dados, entonces o bien la norma es válida, en cuyo caso la respuesta que da debe ser aceptada, o bien no lo es, y entonces no aporta nada a la decisión”76. Por lo anterior el autor citado prescribe que los principios son una exigencia de la justicia, la equidad o alguna otra dimensión de moralidad77. Lo que no sucede con las reglas que se subsumen en una hipótesis que dada es necesario aplicar la norma dada. El Código General por mandato axiológico señala que los jueces deben tener en cuenta los principios constitucionales y generales del derecho procesal, aunque no los enumera si remite a los que han sido construidos por la jurisprudencia78 y la doctrina. Por lo anterior el tratadista italiano RICCARDO GUASTINI señala dos tipos de principios: uno que denomina expresos y otro implícitos. Los primeros son aquellos que están explícitamente formulados en una expresa disposición constitucional o legislativa, que 75 Colombia, Corte Constitucional, Sentencias: C-818 de 2005, T-406 de 1992, C-574 de 1992, C-027 de 1993, C-276 de 1993, C-1287 de 2001, SU-1122 de 2001 y C-1041 de 2007. 76 DWORKIN, RONALD (1999). Los derechos en serio. 4ª reimp. Trad. de Martha Guastavino. Barcelona: Editorial Ariel Derecho, p. 74. 77 DWORKIN. Ob. cit., p. 72. 78 Colombia, Corte Constitucional (1996), Sentencia C-037, Bogotá.
  • 42.
    42 se puede obtener(como cualquier otra norma) mediante la interpretación79 , verbigracia, los descritos en el Código de la Infancia como el de la protección integral, interés superior, prevalencia, inmediación, entre otros, por lo tanto están definidos por una disposición legal; los segundos, son principios implícitos, que son objeto de construcción por la jurisprudencia y la doctrina. Éstos, como lo expresa GUASTINI, “(…) no están explícitamente formulados en ninguna disposición constitucional o legislativa, pero son elaborados o «construidos» por los intérpretes”80. De ahí que le corresponderá al intérprete acudir a la elaboración de estos principios, sin que se asuma el papel del legislador. Se parte de la base entonces que el CGP hace referencia a los principios señalados en la carta superior y los desarrollados por la jurisprudencia; lo que permite señalar entonces que estos principios a los que remite el CGP81 , no pueden constituir un ente abstracto, el juez o jueza no los puede interpretar alejados de la realidad o cotidianidad colombiana, en relación con los derechos de los ciudadanos o ciudadanas; el contenido de dichos principios son de naturaleza real, van dirigidos a casos concretos, individuales y únicos de cada ciudadano o ciudadana en particular, como sujetos de derechos fundamentales y prestacionales cuando el derecho ha sido vulnerado por otro ciudadano, la sociedad o Estado, de donde se concluye que, los principios solo se pueden materializar prestando la debida consideración a las circunstancias particulares y únicas que se presenten en cada caso en particular en la aplicación del derecho procesal. 1.2.1. PRINCIPIOS CONSTITUCIONALES Centremos entonces en primer lugar en los principios constitucionales a los que remite el CGP, y comprender al respecto que ha señalado la Corte Constitucional en relación con las normas que los contienen en la Constitución Política (CP) de aquí en adelante. Al respecto ha destacado la Corte Constitucional82 , en relación con disposiciones contenidas en la CP, que ellas tienen una vocación irrevocable hacia la individualización, partiendo de la base que de ordinario pasan por una fase previa consistente en su desarrollo legal, pero no todas las veces alcanzan el desarrollo legal, ya sea porque no lo requieren, o requiriéndolas el legislador lo omite, verbigracia, la omisión de desarrollo legal del numeral séptimo del artículo 42 de la Norma Superior, que prescribe que los hijos por asistencia científica tiene iguales derechos. Pero tal 79 GUASTINI, RICARDO (1999). Distinguiendo estudios de teoría y metateoría del Derecho. Barcelona: Editorial Gedisa, p. 155. 80 GUASTINI. Ob. cit., p. 156. 81 Colombia, Código General del Proceso, art. 11. 82 Colombia, Corte Constitucional (1995), Sentencia C-083, Bogotá.
  • 43.
    43 omisión no desvirtúasu carácter normativo, si ya lo tienen. Pueden, entonces, ser aplicadas a situaciones específicas subsumibles83 en ellas, que no están explícitamente contempladas en la ley. Pero cuando la individualización de las normas legales, dada muchas veces su generalidad que a menudo deviene en ambigüedad, antinomias e incoherencias, aparece problemática y generadora de inseguridad jurídica, se puede acudir a la actuación directa de las normas constitucionales para aplicarlas a los casos particulares por concurrir en ellas, superlativamente, las mismas notas distintivas advertidas en la ley84. Esta aplicación de las normas constitucionales la pueden hacer solo los jueces, quienes están autorizados para ello, como lo establece el estatuto procesal. Advierte la Corte: “Parece razonable, entonces, que al señalar a las normas constitucionales como fundamento de los fallos, a falta de ley, se agregue una cualificación adicional, consistente en que el sentido de dichas normas, su alcance y pertinencia, hayan sido fijados por quien haga las veces de intérprete autorizado de la Constitución. Que, de ese modo, la aplicación de las normas superiores esté tamizada por la elaboración doctrinaria que de ellas haya hecho su intérprete supremo”85 . En consecuencia, la CP es derecho legislado por excelencia; quien aplica el estatuto superior aplica la ley, en su expresión más primigenia y genuina. Esto en concordancia con la disposición, artículo 4° de la Ley 69 de 1896, para erigirla en pauta meramente optativa a fin de ilustrar, en ciertos casos, el criterio de los jueces al señalar que: “Tres decisiones uniformes dadas por la Corte Suprema de Justicia como Tribunal de Casación sobre un mismo punto de derecho, constituyen doctrina probable, y los jueces podrán aplicarla en casos análogos (...)”. Es claro entonces que la norma transcrita resulta armónica con lo dispuesto en el artículo 230 de la CP de 199186 . Entonces, siguiendo los parámetros establecidos en el actual Código General del Proceso, por mandato axiológico del legislador, cuando se encuentren contradicciones o vacíos en el estatuto procesal el juez o jueza puede acudir a la norma superior y aplicar los principios en ella contenidos para resolver el caso en concreto. Por lo tanto, la CP es fuente directa en la aplicación del derecho procesal en causado en unos de los enfoque señalados al inicio de esta unidad. 83 HERNÁNDEZ MARÍN RAFAEL (1999). Interpretación, subsunción y aplicación del derecho. Madrid: Marcial Pons, Ediciones Jurídicas y Sociales, S.A., pp. 122 y ss. 84 Colombia, Corte Constitucional (1995), Sentencia C-083, Bogotá. 85 Ibídem. 86 Ibídem.
  • 44.
    44 En este ordende ideas, en lo concerniente a la oralidad como bastión del Código General del Proceso, la Corte ha partido de la base que él se constituye en un principio cuando señala que la oralidad en la administración de justicia se concibe como una norma que tiene la estructura de principio: “Concebida a la manera de principio, la oralidad se proyecta entonces como una norma cuyo alcance puntual debe ser definido por el Legislador de acuerdo con las características y necesidades de cada procedimiento en particular, lo que permite que su desarrollo e implementación pueda hacerse en forma gradual” 872. Para concluir se puede señalar que otro principio de estirpe constitucional es el debido proceso desarrollado en todos los tratados y convenios internacionales88 , que va de la mano con los principios de acceso a la justicia, la gratuidad, celeridad; lo quiere decir que ellos inspiran a los jueces a resolver en forma diligente y oportuna los conflictos a ello sometidos dentro de los plazos que define el legislador. Por lo anterior la Corte ha calificado, como parte integrante del derecho al debido proceso y de acceder a la administración de justicia, el derecho fundamental de las personas a tener un proceso ágil y sin retrasos indebidos, generando en el estatuto procesal un derecho fundamental para los ciudadanos y no un simple código frío; CGP, que tiene como fin último alcanzar un justicia más humana, donde predomine el diálogo democrático entre las partes y el juez o jueza. Para el caso en estudio: ¿Tendrá sí o no Caín el derecho de acceder a la administración de justicia para impugnar la paternidad de Noah, y al debido proceso, a pesar que él no ha sido demandado en el presente caso? 1.2.2. PRINCIPIOS PROCESALES Señala el profesor AZULA CAMACHO, que los principios procesales son criterios u orientaciones generales que inspiran el ordenamiento procesal89 . De ahí que el astuto 87 Colombia, Corte Constitucional (2008), Sentencia C-713, Bogotá. 88 Declaración Universal de Derechos Humanos (1948), Convención americana sobre derechos humanos “Pacto de San José de Costa Rica” (1969), Pacto internacional de derechos civiles y políticos (1966), Pacto internacional de derechos económicos, sociales y culturales (1966), entre otros. 89 AZULA CAMACHO, JAIME (2000). Manual de Derecho Procesal. T. I. Teoría General del Proceso. 7ª ed. Bogotá: Edit. Temis, p. 23.
  • 45.
    45 procesal advierta quelas dudas que surjan en la interpretación de la aplicación de una disposición procesal beban aclararse mediante la aplicación de los principios. En consecuencia, los principios son herramientas de la actividad procesal cuando se presentan vacíos, incoherencia o contradicción de una disposición con otra en su aplicación. De ahí que se insista en diferenciar los principios de las reglas “Si bien tanto las reglas como los principios constituyen normas jurídicas, su grado de vinculación y eficacia varía en uno u otro caso. Así, mientras las reglas son normas que ordenan una consecuencia jurídica definitiva, los principios son mandatos de optimización que ordenan que algo se realice en la mayor medida posible según las posibilidades fácticas y jurídicas”90 . A continuación se explicarán aquellos principios contenidos en el actual Estatuto General del Proceso. 1.2.2.1. Concentración e inmediación Si bien es cierto que la concentración e inmediación se trató en el capítulo anterior como técnica del proceso, estas a su vez también constituyen un deber ser en el nuevo derecho procesal. En consecuencia, la inmediación y concentración son reglas cuando de herramienta procesal se trata, por una parte; y principios, cuando se utilizan como herramienta de interpretación que tiendan a resolver una controversia que de otra manera no sea posible resolverá sino utilizados como principios partiendo de la base del fin que se quiere alcanzar, el deber ser que se quiere del servicio que presta la administración de justicia. El principio de la concentración, como bien lo ha señalado la Corte Suprema de Justicia, va de la mano con el de inmediación, en el sentido de que en ellos es donde el juez o jueza tiene contacto directo con los medios de pruebas y con los sujetos procesales que participan en el proceso, sin alteración alguna, sin interferencia y desde su propia fuente. 90 Colombia, Corte Constitucional (2008), Sentencia C-713, Bogotá.
  • 46.
    46 Para que elprincipio de la inmediación sea efectivo, se hace necesario que el debate sea concentrado y que no se prolongue para que la memoria no se pierda en el tiempo91 , para lo cual se desarrollan dos enfoques: a) El de la inmediación, en que se comporta la percepción directa del juez sobre cada una de las actuaciones de las partes y sus abogados, entre ellas los dichos, solicitudes, comportamientos, prácticas de pruebas y presentación de alegatos. b) El de la concentración, que implica que se pueden valorar todos aquellos comportamientos y etapas procesales, incluida la probatoria, en un espacio y lapso temporal razonable, que de ser alterado o suspendido podrían verse afectados y desdibujados por otros acontecimientos que del día a día conocen los operadores judiciales. En el desarrollo del caso de Noah y Lilith nace el presente interrogante: ¿Se verá afectado el proceso en los principio de inmediación y concentración si a la prueba de ADN que practique el Instituto de Medicina Legal el perito no asiste y una de las partes solicita ampliación, lo que hace que la audiencia de juzgamiento sea suspendida por el juez o jueza? Como la advierte la Corte Constitucional, el principio de inmediación: “(…) significa que debe existir una inmediata comunicación entre el juez y las personas que obran en el proceso, los hechos que en el deban hacerse constar y los medios de prueba que utilicen. Según este principio, en el proceso debe existir una comunicación directa entre las partes y el juez; pero básica y fundamentalmente esa comunicación directa se presenta entre el juez y la producción de la prueba, y es el juez quien en forma inmediata las practica, pues por medio de esa percepción directa puede formarse un mejor concepto sobre el valor y eficacia de la prueba, en orden a demostrar un determinado hecho”92 . Como lo señala la misma Corte Suprema de Justicia93 , los principios de inmediación y concentración son inspiradores de un sistema que conforma una estructura y finalidad claramente determinados, los cuales solo cobran sentido a través de la participación activa, directa, ineludible y permanente del juez o jueza en la dirección y gerencia del 91 Colombia, Corte Suprema de Justicia, Sala de Casación Penal (2012), Sentencia de diciembre 12, Acta Nº 458, Bogotá. 92 Colombia, Corte Constitucional (2008), Sentencia C- 713, Bogotá. 93 Colombia, Corte Suprema de Justicia, Sala de Casación Penal (2012), Sentencia 12 de diciembre, Acta Nº 458, Bogotá.
  • 47.
    47 proceso. Razones suficientepara señalar que, la inmediación y la concentración deben ser el espacio y tiempo que tiene el juez o jueza para llevar a cabo un diálogo democrático con las partes y conocer de primera mano sus pretensiones. Es por esto que el Código General del Proceso prescribe que las audiencias deben cumplirse sin solución de continuidad94 , no podrán aplazarse ni suspenderse sino solo por motivos expresos en el estatuto procesal. De ahí que el Juez o Jueza deba estar personalmente en la audiencia y asumir su dirección95 , y por supuesto llevar a cabo la audiencia sin interrupción de continuidad. ¿Podrá suspenderse la audiencia?, solo podrá ser por las situaciones señaladas por CGP como son por ejemplo: a) Cuando lo hacen las partes, solicitan la suspensión del proceso antes de que se emita sentencia de primera instancia (art. 161-2). b) Cuando la sentencia que deba dictarse dependa necesariamente de lo que se decida en otro proceso judicial, que verse sobre cuestión que sea imposible de ventilar en aquel como excepción o mediante demanda de reconvención (art. 161- 1). c) Cuando el perito no comparezca al proceso por fuerza mayor o caso fortuito (art. 228-2). d) Si no pudiere convocarse al testigo para la misma audiencia, y se considere fundamental su declaración, el juez suspenderá la audiencia y ordenará su citación (art. 218-2). e) En el interrogatorio de parte (art. 198 inc. 5). f) Suspensión por impedimento o recusación (art. 165). g) La inspección judicial se realizará en fecha diferente a cualquiera de las dos audiencias (art. 237). h) Se puede aplazar la emisión de la sentencia indicando el sentido del fallo (373-5). i) Se puede aplazar la apelación (art. 323). En cuanto a la inmediación implica la observancia del juez o jueza, por lo que tiene que ser él o ella el que inicia la audiencia, son los jueces los encargados de enunciar el sentido de la decisión cualquiera que sea; el deber ser que lo inspira es que debe ser el 94 Colombia, Código General del Proceso, art. 5°, Bogotá. 95 Colombia, Código General del Proceso, art. 6°, Bogotá.
  • 48.
    48 mismo funcionario, esel que ha intervenido en la totalidad de la práctica probatoria, ha escuchado los alegatos de conclusión de la partes y tiene retenida en su memoria todo el mapa cartográfico del proceso, y su decisión se materializa en una sentencia. Entonces los principios de la mediación y la concentración personalice el proceso, se aleje de la concepción escrita que lo que decide es el cargo de juez o jueza. Por lo anterior en el sistema escrito podía conocer un juez y fallar otro; el sistema de oralidad por audiencias personaliza la decisión en el juez que conoce el proceso y lo ha dirigido (subrayo). Por otra parte, los principios de concentración e inmediación posen una clara connotación netamente procedimental, teniendo en cuenta lo señalado en el Código General de Proceso, tendiente a mejorar el desarrollo de los procesos en las etapas de investigación y juzgamiento, por lo tanto su importancia están dados en el ámbito procesal. Sin embargo estos principios no son absoluto, destacamos como el principio de concentración puede suspenderse en casos excepcionales; en lo que tiene que ver con la inmediación en el plano constitucional se establece una limitación, en el sentido que él forma parte del procedimiento, pues se contempla por el mismo Código General en el desarrollo del debido proceso, el derecho en algunos procesos de interponer recursos de impugnación ante un superior del juez, en caso que el ciudadano no se sienta conforme con la decisión de primera o segunda instancia. En consecuencia, no cabe duda de que se establece una ineludible habilitación para que el ciudadano impugne ante un juez superior la sentencia que él considera negatoria a su derecho solicitado. Así lo reiteró la Corte al señalar: “(…) es claro que estos principios no deben tomarse como absolutos, según lo reiterado en esta providencia, bajo el entendido que la repetición de un juicio oral para nominalmente preservar los principios de inmediación y concentración, debe ser excepcional y estar fundada en motivos muy serios y razonables”96 . Tiene razón la Corte Suprema de Justicia cuando señala: “El principio de inmediación no hace parte del núcleo fuerte del debido proceso que en Colombia se instituye constitucionalmente en el artículo 29 de la Carta Política, aunque, ya instituido el tramite consagrado en el artículo 250 de la misma, su eliminación o 96 Colombia, Corte Constitucional (2011), Sentencia T-205, Bogotá.
  • 49.
    49 afectación del núcleobásico sí conduce a estimar violado el debido proceso y, consecuencialmente, los dictados de la constitución (…) El pacto Internacional de Derechos Civiles y Políticos, la Declaración Universal de los Derechos del Hombre y La Convención Americana de Derechos Humanos, referentes ineludibles para nuestro país, no consideran el principio de inmediación como uno basilar u obligado de preservar por los Estados partes (…) Tanto la posibilidad de impugnar los fallos ante otra instancia, como los institutos de la prueba anticipada, la prueba de referencia y el recurso extraordinario de casación, representan limitado principio de inmediación”97. Para concluir, estos principios no son principios absolutos sino relativos, la ley procesal establece como causal de nulidad del proceso solo en aquellos casos en que el juez que profiera la sentencia es distinto del que escuchó los alegatos de conclusión o la sustentación del recurso de apelación98 , más no opera la nulidad procesal en las prácticas de las pruebas que inclusive puede ser un juez distinto, de donde se concluye que los principios de inmediación y concentración nos son principios absolutos sino relativos. 1.2.2.2. ACCESO A LA ADMINISTRACIÓN DE JUSTICIA La Carta Política establece que “se garantiza el derecho de toda persona para acceder a la administración de justicia”99, garantía señalada en el Código General al postular que “toda persona o grupo de personas tiene derecho a la tutela jurisdiccional efectiva para el ejercicio de sus derechos y la defensa de sus intereses, con sujeción a un debido proceso de duración razonable”100. Respecto a los alcances de las normas anteriores, desarrollando el concepto de acceder a la justicia por los ciudadanos, la Corte Constitucional101 ha señalado: “El acceso a la administración de justicia implica, entonces, la posibilidad de que cualquier persona solicite a los jueces competentes la protección o el restablecimiento de los derechos que consagran la Constitución y la ley. Sin embargo, la función en comento no se entiende concluida con la simple solicitud o el planteamiento de las pretensiones procesales ante las respectivas instancias judiciales; por el contrario, el acceso a la 97 Colombia, Corte Suprema de Justicia, Sala de Casación Penal (2012), Sentencia de diciembre 12, Acta Nº 458, Bogotá. 98 Colombia, Código General del Proceso, art. 133-7. Bogotá. 99 Colombia, Constitución Política, art. 229. 100 Colombia, Código General del Proceso, art. 2°. 101 Colombia, Corte Constitucional (1996), Sentencia C-037, Bogotá.
  • 50.
    50 administración de justiciadebe ser efectivo, lo cual se logra cuando, dentro de determinadas circunstancias y con arreglo a la ley, el juez garantiza una igualdad a las partes, analiza las pruebas, llega a un libre convencimiento, aplica la Constitución y la ley y, si es el caso, proclama la vigencia y la realización de los derechos amenazados o vulnerados. Es dentro de este marco que la Corte Constitucional no ha vacilado en calificar al derecho a que hace alusión la norma que se revisa –que está contenido en los artículos 29 y 229 de la Carta Política– como uno de los derechos fundamentales, susceptible de protección jurídica inmediata a través de mecanismos como la acción de tutela prevista en el artículo 86 superior”. En este orden de ideas, la Corte Constitucional102 teje una línea indisoluble entre el principio de acceso a la administración de justicia con el de celeridad, al advertir: “(…) El derecho fundamental de acceder a la administración de justicia implica necesariamente que el juez resuelva en forma imparcial, efectiva y prudente las diversas situaciones que las personas someten a su conocimiento. Para lograr lo anterior, es requisito indispensable que el juez propugne la vigencia del principio de la seguridad jurídica, es decir, que asuma el compromiso de resolver en forma diligente y oportuna los conflictos a él sometidos dentro de los plazos que define el legislador. Por ello, esta Corporación ha calificado, como parte integrante del derecho al debido proceso y de acceder a la administración de justicia, el «derecho fundamental de las personas a tener un proceso ágil y sin retrasos indebidos»”. La Corte Constitucional ha extendido los efectos del derecho de acceso a una justicia pronta, en una finalidad constitucional, haciendo parte de un derecho fundamental del ciudadano103 : “El derecho de acceso a la justicia (CP, art 229) ha sido cualificado como derecho a una justicia pronta. La propia Constitución, en relación con las actuaciones judiciales, alude a «a un debido proceso público sin dilaciones injustificadas» (CP, 29); y la Ley Estatutaria de la Administración de Justicia consagra los principios de «celeridad» y «eficiencia» (L 270/96, arts. 4 y 7), según los cuales la administración de justicia debe ser «pronta y cumplida» como «eficiente» o «diligente en la sustanciación de los asuntos a su cargo», respectivamente. La oportunidad de la función pública de administración de justicia, se concreta en el cumplimiento perentorio y estricto de los «términos procesales» por los funcionarios judiciales (CP, 228; L 270/96, art 7)”. 102 Ibídem. 103 Colombia, Corte Constitucional (2012), Sentencia C-334, Bogotá.
  • 51.
    51 Lo anterior llevaa identificar que la Constitución Política consagra como fundamental el “derecho de toda persona para acceder a la administración de justicia104”, lo cual establece cuatro condiciones: a) La no discriminación, es decir que la justicia debe ser accesibles a todos, lo cual implica una obligación para el Estado de garantizar el acceso de todos los ciudadanos en condiciones de igualdad a la administración de justicia lo que supone la remoción de barreras culturales, económicas o administrativas para el ejercicio del derecho de acción ante la organización judicial. b) Accesibilidad material; la administración de justicia ha de ser asequible materialmente, por su localización geográfica de acceso razonable, por ejemplo un juzgado vecinal105 , o por medio de la tecnología moderna (mediante el acceso a la tecnología). c) La realización del derecho a la resolución justa y oportuna de conflictos de intereses jurídicamente tutelados. d) Accesibilidad económica; la administración de justicia debe estar al alcance de todos los ciudadanos. Esta dimensión de accesibilidad está condicionada en el sentido que el servicio de justicia que presta el Estado debe ser gratuita106 . En conclusión, el Estado debe adoptar todas las medidas necesarias para proporcionar una justicia pronta y oportuna en los conflictos de intereses jurídicamente tutelados, por lo tanto nace un principio de corresponsabilidad, en el cual las partes, la sociedad y el Estado acatan las formas y términos del proceso, porque se tienen la certeza de que la justicia se administra debidamente, con fundamento real de un Estado social de derecho107 . En consecuencia, la relación tripartita queda conforme a lo resuelto por la administración de justicia. 1.2.2.3. GRATUIDAD Plantea el Código General de Proceso que “el servicio a la justicia que presta el Estado será gratuito (…)”, principio que va de la mano con el de acceso a la justicia, bastante debatido en el aparte anterior. 104 Colombia, Constitución Política, art. 229, Bogotá. 105 Colombia, Corte Constitucional (2008), Sentencia C-713, Bogotá. 106 Colombia, Código General del Proceso, art. 10, Bogotá. 107 Colombia, Corte Constitucional (2001), Sentencia C-100, Bogotá.
  • 52.
    52 Al respecto haseñalado la Corte Constitucional: “La gratuidad es, en esencia, la condición para hacer realidad el acceso a la justicia en condiciones de igualdad, pues la situación económica de las partes no puede colocar a una de ellas en situación de privilegio frente a la otra ni propiciar, por consiguiente, la discriminación”108. Anteriormente se había señalado que uno de los pilares del presente Código es la búsqueda de la paz y la justicia social, la cual se subsume en la posibilidad de acceder a la justicia; que el Estado preste el servicio gratuito al ciudadano de allí que109 : “De la Constitución se puede inferir el principio de gratuidad de la circunstancia de que la justicia constituye uno de los pilares o fundamentos esenciales para lograr la convivencia, la paz y un orden justo que haga realidad la igualdad jurídica y material, enmarcado dentro de la filosofía y el realismo del Estado Social de Derecho, justicia cuya aplicación, operatividad y eficacia se hace efectiva cuando las instituciones procesales creadas como instrumentos para asegurar su vigencia, arbitran los mecanismos idóneos para que puedan acceder a ellas todas las personas en condiciones de igualdad”110 . La gratuidad hay que diferenciarla de los gastos o agencias en derecho, que son los gastos en que pueden incurrir las partes, al respecto advirtió la Corte Constitucional111: “El principio de gratuidad apunta, pues, a hacer efectivo el derecho constitucional fundamental a la igualdad. Con ello no quiere la Corte significar que aquellos gastos que originó el funcionamiento o la puesta en marcha del aparato judicial, debido a la reclamación de una de las partes, tengan igualmente que someterse al principio de gratuidad. Por el contrario, si bien toda persona tiene el derecho de acceder sin costo alguno ante la administración de justicia, no sucede lo mismo con los gastos necesarios para obtener la declaración de un derecho. Por tal razón, la mayoría de las legislaciones del mundo contemplan la condena en costas -usualmente a quien ha sido vencido en el juicio-, así como las agencias en derecho, esto es, los gastos en que incurrió la parte favorecida o su apoderado (a través de escritos, diligencias, vigilancia, revisión de expedientes) durante todo el trámite judicial. Se trata, pues, de restituir los desembolsos 108 Colombia, Corte Constitucional (1994), Sentencia T-522, Bogotá. 109 Ibídem. 110 Ibídem. 111 Colombia, Corte Constitucional (1996), Sentencia C-037, Bogotá.
  • 53.
    53 realizados por quienespresentaron una demanda o fueron llamados a juicio y salieron favorecidos del debate procesal”. Para concluir que el principio de la gratuidad se instituye como principio constitucional y procesal, por existir en la ley estatutaria que expresamente consagra la gratuidad del servicio de justicia que presta el Estado; por vía legislativa aparece reconocida en el Código General del Proceso112. 1.2.2.4. LEGALIDAD Se parte de la base que los jueces en sus providencias están sometidos al imperio de la ley y la jurisprudencia, sin desconocer por supuesto los principios de género, equidad y la doctrina113 . Para lograr lo anterior es requisito indispensable que el juez o jueza propugne, fomente, la vigencia del principio de seguridad jurídica, es decir, que asuma el compromiso de resolver en forma diligente y oportuna los conflictos a él sometidos dentro de los plazos114 y ritualidades sustanciales y procesales definidas por el legislador o la doctrina probable. De ahí que el juez o la jueza debe observar, para lo cual las leyes y los precedentes115 establecen y orientan los procedimientos que apuntan a propender por hacer efectivos los derechos de defensa y contradicción, que muestran la imparcialidad del juez o jueza, actuando dentro de la ritualidad, de la publicidad de las actuaciones y la noción del debido proceso116. Por lo tanto, el juez o jueza está sometido al principio de legalidad procesal y sustancial. De lo anterior se desprende que el principio de legalidad procesal tiene como fin hacer efectivos varios principios superiores: a) la seguridad jurídica; b) la celeridad y eficacia, y c) garantizar los derechos de acceso a la justicia y al debido proceso. De ahí que el juez o jueza, dentro de la amplia potestad en la dirección del proceso, están limitados a los principios de razonabilidad y proporcionalidad; y el fin que en general 112 Colombia, Código General del Proceso, art. 10, Bogotá. 113 Colombia, Código General del Proceso, art. 7°, Bogotá. 114 Colombia, Corte Constitucional (1996), Sentencia C-037, Bogotá. 115 ITURRALDE SESMA, VICTORIA (1995). El Precedente en el Common Law. Madrid: Editorial Civitas, S.A., p. 81. 116 Colombia, Corte Constitucional (2011), Sentencia C-371, Bogotá.
  • 54.
    54 persiguen las formasprocesales, cual es permitir la realización del derecho sustancial dentro del marco del derecho procesal. 1.2.2.5. IGUALDAD DE LA PARTES Señala el CGP que el juez debe hacer uso de los poderes que el mismo le brinda para lograr la igualdad real de las partes117 , principio que va en tres vías: a) Una procedimental, que consiste en que los actos y decisiones de los jueces deben estar sometidos a las prescripciones normativas o jurisprudenciales definidas previa y objetivamente por el legislador o las Cortes, con el objeto de impedir la arbitrariedad y el abuso en el ejercicio del poder, principio de igualdad que tiene origen constitucional, hoy garantizado de manera explícita en el artículo 13 de la Carta118 como uno de los fundamentos del Estado Social de Derecho, de donde se concluye que el fin buscado por el legislador, con la expedición del presente Código, consiste en fomentar la paz y la justicia social119; de su vigencia depende en buena parte la realización del orden justo, pretendido por el legislador, al sancionar las normas contenidas en él. b) La otra sustancial, al señalar la Corte que: “(…) con arreglo al principio de igualdad, desaparecen los motivos de discriminación o preferencia entre las personas. Basta la condición de ser humano para merecer del Estado y de sus autoridades el pleno reconocimiento de la dignidad personal y la misma atención e igual protección que la otorgada a los demás”120 . En conclusión el juez o jueza están obligados a dirigir el proceso oral y por audiencias con criterios objetivos en la aplicación de las leyes a los ciudadanos, sin concebir criterios de distinción que representen concesiones inmerecidas a favor de algunos o trato peyorativo respecto de otros. Las diferencias que se introduzcan deben estar inspiradas, 117 Colombia, Código General del Proceso, art. 7°, Bogotá. 118 Colombia, Corte Constitucional (1992), Sentencia C-588, Bogotá. 119 Colombia, Gaceta del Congreso N° 119 (2011), Bogotá. 120 Colombia, Corte Constitucional (1992), Sentencia C-588, Bogotá.
  • 55.
    55 bien en larealización del propósito constitucional de la igualdad real (C.N., art. 13), o en el desarrollo de los postulados de la justicia procesal121 . 1.2.2.6. GÉNERO Esta última tiene que ver con el principio de género122, al tener en cuenta que: “Hombre y mujer gozan de los mismos derechos y prerrogativas y están obligados por sus deberes en igual forma a la luz de la Constitución, pues ninguno de los dos sexos puede ser calificado de débil o subalterno para el ejercicio de los primeros ni para el cumplimiento de los segundos, ni implica «per se» una posición de desventaja frente al otro. La pertenencia al sexo masculino o al femenino tampoco debe implicar, por sí misma, una razón para obtener beneficios de la ley o para hallarse ante sus normas en inferioridad de condiciones. De allí que sean inconstitucionales las disposiciones que plasman distinciones soportadas única y exclusivamente en ese factor. El concepto de la igualdad debe ser comprendido y aplicado en el contexto de la realidad, razón por la que, su alcance no puede obedecer a criterios absolutos que desconozcan el ámbito dentro del cual están llamadas a operar las normas jurídicas”123 . 1.2.2.7. DEBIDO PROCESO Señala el Código que el debido proceso se aplicará a todas las actuaciones regaladas en él124, por lo tanto se erige como un principio constitucional y de estirpe procesal, tal como está establecido en el artículo 29 de la Carta Superior. Al respecto ha señalado la Corte: “El artículo 29 de la Carta Política prevé el derecho al debido proceso, como una serie de garantías que tienen por fin sujetar las actuaciones de las autoridades judiciales y administrativas a reglas específicas de orden sustantivo y procedimental, con el fin de proteger los derechos e intereses de las personas en ellas involucrados”125. Dentro de las mencionadas salvaguardas se encuentra el respeto a las formas propias de cada juicio, entendidas como “(...) el conjunto de reglas señaladas en la ley que, según la 121 Ibídem. 122 Colombia, Consejo Superior de la Judicatura y la Escuela Judicial Rodrigo Lara Bonilla (2009), Género y Justicia, Fondo para el logro de los ODM. 123 Ibídem. 124 Colombia, Código General del Proceso, art. 14. 125 Colombia, Corte Constitucional (2000), Sentencia C-1512, Bogotá.
  • 56.
    56 naturaleza del juicio,determinan los procedimientos o trámites que deben surtirse ante las diversas instancias judiciales o administrativas”126 . Por lo tanto dicho presupuesto se erige en garantía del principio de legalidad que gobierna el debido proceso, el cual “(...) se ajusta al principio de juridicidad propio del estado de derecho y excluye, por consiguiente, cualquier acción contra legem o praeter legem”127 . En consecuencia, la Corte ha señalado que la legitimidad de las normas procesales está dada en la medida de su proporcionalidad y razonabilidad, “pues sólo la coherencia y equilibrio del engranaje procesal permite la efectiva aplicación del concepto de justicia y, por contera, hace posible el amparo de los intereses en conflicto”128 . De ahí que la violación del debido proceso ocurriría no sólo bajo el presupuesto de la omisión de la respectiva regla procesal o de la ineficacia de la misma para alcanzar el propósito para el cual fue diseñada, sino especialmente en el evento de que ésta aparezca excesiva y desproporcionada frente al resultado que se pretende obtener con su utilización. Para terminar, se ha señalado por la Corte: “La obligación de los funcionarios -y empleados- judiciales de respetar, garantizar y velar por la salvaguardia de los derechos de las personas que intervienen en el proceso, tiene, como se ha señalado, pleno sustento constitucional. En efecto, a lo largo de todo el trámite judicial es obligación de los administradores de justicia el garantizar la vigencia plena del debido proceso, es decir, no sólo el respeto a las formas propias de cada juicio sino, igualmente, la aplicación de la presunción de inocencia, el ejercicio permanente del derecho de defensa, la posibilidad de controvertir las pruebas, el atender oportunamente los escritos o memoriales que se presenten, el procurar una mayor celeridad, el ser eficiente, y el fundamentar en forma seria y adecuada el fallo, entre otras. ”Pero, además, es deber esencial de los funcionarios judiciales garantizar igualmente los demás derechos de rango superior o legal, en particular los constitucionales fundamentales, que de una forma u otra deban ser protegidos a lo largo del proceso. Es así como, por ejemplo, el juez debe abstenerse de divulgar la información reservada contenida en un expediente, o de opinar públicamente acerca de ella. En estos eventos se 126 Colombia, Corte Constitucional (1997), Sentencia C-562, Bogotá. 127 Colombia, Corte Constitucional (1993), Sentencia T-001, Bogotá. 128 Colombia, Corte Constitucional (1999), Sentencia C-925, Bogotá.
  • 57.
    57 encontrarían comprometidos derechosde altísimo rango constitucional, como la dignidad, la intimidad, la honra y el buen nombre, cuya protección debe ser integral y permanente”129 . 1.3. SISTEMA PROCESAL Desde la estructura de los modelos procesal, corresponde indagar en el actual Código General del Proceso qué sistema procesal adopta130 , para la solución de los litigios, esto es, si se trata de un modelo adversarial en el cual el proceso va a ser de connotación dispositiva y los protagonistas serán las partes, o por el contrario, va a estar regido por un modelo de mediación en el cual el proceso va a ser de connotación inquisitiva, donde el protagonista será el Juez, quien establecerá los parámetros de la actividad judicial. De ahí que, será bueno indagar qué sistema procesal se inscribe el presente estatuto procesal. El CGP solo atina a señalar que en él, se regula la actividad procesal en asuntos civiles, comerciales, de familia y agrarios131 . Tales procesos sólo podrán iniciarse a petición de parte, excepcionalmente lo podrán adelantar los jueces132 ; las actuaciones se cumplirán en forma oral, pública y por audiencias133 , sin centrarse a señalar qué sistema adopta y cuál es su técnica procesal, porque al establecer que las actuaciones se cumplirán en forma oral y por audiencias, no está circunscribiéndose en un sistema específico. La primera reflexión que deja esta primera parte es que ante un proceso ordenado en forma oral y por audiencias134 , dirigidas por el juez o jueza como eje central del proceso lo inscribe dentro de la corriente inquisitiva. Sin que esto permita que se aleje del sistema adversarial, en la cual las partes son el eje del proceso e impulsadora del mismo. Como no se trata de un sistema oral puro, el cual implica una comunicación directa, por medio de la palabra, entre las partes, juez, participantes y órganos de prueba, donde se permite que la primera parte del proceso es escrita y las partes puedan controvertir las 129 Colombia, Corte Constitucional (1996), Sentencia C-037, Bogotá. 130 TARUFO, Evidencia en el litigio civil, P, 11. 131 Colombia, Código General del Proceso, art. 1°. 132 Ibídem, art. 8°. 133 Ibídem, art. 3°. 134 SILVA JOSÉ PEDRO y otros (2007). Estudio exploratorio sobre el funcionamiento de la oralidad en los tribunales de familia de la Región Metropolitana. Disponible en: http://cejamericas.org/especiales/CD_JusticiaCivil2008/documentos/AnexosInformeTribunalesDeFamilia0 8-10-2007.pdf
  • 58.
    58 pruebas presentadas alresponder la demanda o demanda de reconvención lo inscribe en la corriente adversarial. Por otra parte en la audiencia de instrucción y juzgamiento se pueden contradecir las pruebas confirmando este modelo. De donde se concluye que el CGP en lo que tiene que ver con la estructura del desarrollo de los procesos sometidos a su regulación, adopta también en esta parte un sistema mixto, entre lo adversarial y lo inquisitivo. Con una primera etapa escrita que consiste en la presentación de la demanda135 como en su contestación (principio dispositivo). Suplida esta etapa las siguientes actuaciones estarán impulsadas por el juez o jueza (principio inquisitivo) y se desarrollan en forma oral y por audiencias. En consecuencia, se concluye que el CGP en lo que tiene que ver con la estructura del desarrollo de los procesos sometidos a su ritualidad, adopta también un sistema mixto, donde las actuaciones judiciales se inician a petición de parte y excepcionalmente de oficio; una vez el juez o jueza asumen el conocimiento es este el director del proceso, facultado a impulsar las actuaciones judiciales, extinguiendo la posibilidad que el CGP establezca un sistema adversarial puro. 1.3.1. DISPOSITIVO E INQUISITIVO En cuanto al desarrollo del proceso el CGP asume una postura mixta, al establecer que los procesos sólo podrán iniciase a petición de parte; excepcionalmente se promoverán de oficio, esto cuando la ley procesal lo señale136 . Es decir que en lo que tiene que ver con el desarrollo del proceso igualmente se toma una postura mixta. En cuanto a la noticia civil o de familia, que se pone en conocimiento por parte del ciudadano para reclamar la tutela jurídica de un derecho, ante la administración de justicia; esta noticia civil o de familia tienen que ser por postulación de parte; le corresponde al ciudadano poner en marcha la administración de justicia, principio dispositivo. Excepcionalmente lo hace el juez. 135 Ibídem. 136 Colombia, Código General del Proceso, art. 8°, Bogotá.
  • 59.
    59 Una vez queel proceso se ha iniciado, en las etapas procesales por mandato axiológico del legislador el juez debe impulsar el desarrollo de las actuaciones judiciales, para no incurrir en omisión, actuación que los hace responsables de incurrir en mora137. Por lo tanto, nace para la administración de justicia una obligación de hacer, que consiste en impulsar los procesos por parte del juez para no incurrir en sanción disciplinaria, al no concluir el trámite procesal dentro del término señalado de un año138, principio inquisitivo. Siendo de esa manera surge el presente interrogante: ¿Podrá el juez o jueza en el proceso iniciado por Noah solicitar que Caín reconozca a Enoc? El principio inquisitivo, va de la mano entonces con el principio de inmediación, herramienta innovadora en el actual CGP, en el cual el proceso se promueve con la oralidad y por audiencias139 , en el cual se permitirá un diálogo democrático entre el juez o jueza y las partes para lograr una justicia pronta y eficaz. Al respecto ha señalado el legislador en la exposición de motivos que con esta estructura el CGP de establecer una ritualidad en forma oral y por audiencias: “(…) el código general del proceso garantiza una verdadera tutela efectiva de los derechos. Este Código persigue que los procesos tengan una duración razonable, sin detrimento de las garantías de los justiciables. Pero no se trata de acelerar por la rapidez misma, sino de lograr una cercanía real entre la incoación de la demanda y la sentencia que permita evitar el lógico desgano y la razonable pérdida de la confianza de los ciudadanos en su órgano judicial y evitar que, como consecuencia de ello, se erosione la democracia. Como la justicia tardía no es verdadera justicia, el nuevo Código fija un término máximo de duración del proceso y proscribe las sentencias inhibitorias y evita las nulidades innecesarias, permitiendo que en cada etapa del proceso exista un saneamiento de los vicios no alegados, lo que genera la imposibilidad de alegar esos hechos como causal de nulidad en etapa posterior del proceso. Se consagran medidas de saneamiento, para que el justiciable tenga la seguridad que el proceso donde se involucra terminará con sentencia que resuelva el asunto y no con una gran frustración: la sentencia inhibitoria o la declaratoria de nulidad de lo actuado. Esta contradice la aptitud y disponibilidad abarcadora que debe tener la jurisdicción para resolver, de una vez por todas, el asunto sometido a ella”140 . 137 Ibídem. 138 Colombia, Código General del Proceso, art. 121, Bogotá. 139 Colombia, Código General del Proceso, art. 3°. 140 Colombia, Gaceta del Congreso N° 119 (2011), Bogotá: Imprenta Nacional.
  • 60.
    60 Entonces con unsistema procesal montado en el modelo de la oralidad, esta141 : “(…) constituye un mecanismo razonablemente encaminado al logro de la pretendida celeridad en la administración de justicia, favoreciendo la inmediación, acercando el juez a las partes y generando condiciones que propicien la simplificación de los procedimientos, razones todas estas que avalan la constitucionalidad de la reforma en este aspecto puntual. Además, pone en evidencia la necesidad de adoptar nuevos estatutos legales para ajustar los actuales, que consagran procedimientos prevalentemente escritos, para señalar la forma como habrán de llevarse a cabo, en cada especialidad, las audiencias y demás diligencias dentro de un nuevo esquema”. Por lo tanto se necesitan unos jueces activos, impulsadores del esquema procesal adoptado, de ahí que cuente con poderes que se le confieren, para la dirección, ordenación e instrucción del proceso142 . Al respecto advirtió la Corte143 : “(…) la labor del juez no puede circunscribirse únicamente a la observancia de los términos procesales, dejando de lado el deber esencial de administrar justicia en forma independiente, autónoma e imparcial. Es, pues, en el fallo en el que se plasma en toda su intensidad la pronta y cumplida justicia, como conclusión de todo un proceso, donde el acatamiento de las formas y los términos, así como la celeridad en el desarrollo del litigio, permitirán a las partes involucradas, a la sociedad y al Estado tener la certeza de que la justicia se ha administrado debidamente como fundamento real del Estado social de derecho”. Esto no quiere decir que las partes, se transformen en sujetos pasivos; es sabido que en los procesos civiles se persigue la tutela de derechos e intereses legítimos de determinados sujetos de derechos (principio dispositivo), por lo que a ellos a quienes corresponden la iniciativa procesal y la configuración y determinación del objeto del juicio procesal es decir presentar la teoría del caso144 , en donde las cargas atribuidas a ellos y su lógica diligencia para obtener la tutela solicitada debe configurar, razonablemente, el trabajo de los jueces o juezas. 141 Colombia, Corte Constitucional (2008), Sentencia C-713, Bogotá. 142 LÓPEZ BLANCO, HERNÁN FABIO (1997). Instituciones de Derecho Procesal Civil Colombiano. T. I. Parte General. 7ª ed. Bogotá: Dupré Editores, p. 77. 143 Colombia, Corte Constitucional (2008), Sentencia C-713, Bogotá. 144 GONZÀLEZ OBREGÒN, Ob., Cit., p. 229.
  • 61.
    61 Como lo señalaPALOMO VÉLEZ: “no aparece razonable ni conveniente que al órgano jurisdiccional le corresponda o incumba sustituir la labor de las partes a través de la investigación y comprobación oficiosa de la veracidad de los hechos”145. En consecuencia la implementación de las actuaciones judiciales en forma oral y por audiencias constituye un herramienta razonable y proporcional, encaminada a lograr la pretendida celeridad en la administración de justicia en Colombia (fin del actual Código General del Proceso) favoreciendo la inmediación y concentración; acercando el juez y a las partes creando un binomio que genere condiciones que propicien la simplificación de los procedimientos, que originen la conciliación o sentencia del proceso en una sola audiencia. El Código General del Proceso adopta un sistema mixto146 , en el cual es el ciudadano el que está obligado a dar inicio al proceso, principio dispositivo; pero le corresponde al juez el impulso dialéctico del proceso una vez puesta la demanda por el ciudadano, principio inquisitivo. De donde se concluye que, se combina el sistema dispositivo desde lo formal, con el inquisitivo dirigido por el juez desde lo sustancial. 1.3.2. INSTANCIAS Advierte el Código que los procesos tendrán dos instancias, salvo que la ley procesal establezca una sola147 , lo que por supuesto rompe con el principio de inmediación; esto es una fractura que trae el actual estatuto, partiendo de la base, como lo señala el profesor LÓPEZ BLANCO, que la “(…) inmediación pretende que en todo proceso exista una comunicación directa entre las partes y el juez pero, básica y fundamentalmente, entre el juez y la producción de la prueba dado que esa percepción directa del fallador le permita formase un mejor concepto sobre el poder demostrativo de aquella, lo que teóricamente es indiscutible y necio sería cuestionar su bondad en este campo ideal (…)”148 . Ese ideal al que se refiere el profesor LÓPEZ BLANCO es que los procesos fueran de única instancia, porque le asiste razón al advertir que: 145 PALOMO VÉLEZ. Ob. cit., pp. 171-197. 146 LÓPEZ BLANCO. Ob. cit., pp. 74-75. 147 Colombia, Código General del Proceso, art. 9. 148 LÓPEZ BLANCO. Ob. cit., p. 82.
  • 62.
    62 “Lo más grave,todo ese ingente esfuerzo dedicado a cumplir las normas que desarrollan la inmediación, poco es la utilidad que tiene, pues como también se cumple otra regla táctica, la de las dos instancias, usualmente quien tiene la última palabra es el juez de segunda instancia, etapa donde informa por excelencia la regla técnica de la mediación (…) parqué, entonces, tanta inmediación en primera, si quien decide en últimas es la instancia superior, donde lo que se aplica es la mediación”149. Por lo tanto será uno de los aspectos a tener en cuenta para sugerir que la inmediación se prolongue a la segunda instancia para no romper con este principio en aquellos procesos que tienen la doble instancia. 1.4. VACÍOS DE LAS NORMAS PROCESALES Ha querido destacar el estatuto procesal que cuando se presenten vacíos en las disposiciones contenidas en él deben llenarse con las normas que regulen casos análogos; establece una jerarquía al señalar que puede acudir a la analogía, los principios constitucionales, y por último a los principios generales del derecho procesal150 , cuando debería ser: primero, los principios constitucionales; segundo, los principios generales y por último, la analogía, para hacerla coherente con el artículo 11 ibídem, que se refiere a la interpretación de la ley procesal. Ante la duda se establece el presente orden jerárquico, acudiendo a lo establecido en el artículo 4° de la Norma Superior. Lo que hace el estatuto procesal en esta disposición es reconstruir el artículo 8° de la Ley 153 de 1887; estudiado por la Corte Constitucional, quien al respecto señaló: “El juez no puede menos que fallar, halle o no en el ordenamiento elementos que le permitan justificar su decisión. No es correcto pensar, como a menudo se piensa – verbigracia–, que el juez colombiano se encuentra constreñido al fallo porque así lo dispone el artículo 48 de la ley 153 de 1887, cuyo texto dice: Los jueces o magistrados que rehusaren juzgar pretextando silencio, oscuridad o insuficiencia de la ley, incurrirán en responsabilidad por denegación de justicia. ”Lo que de la norma transcrita se desprende es el deber jurídico de no observar ese tipo de conducta. Pero aun observándola, el juez habrá decidido y de su decisión se seguirán, 149 LÓPEZ BLANCO. Ob. cit., p. 85. 150 Colombia, Código General del Proceso, art. 12.
  • 63.
    63 inexorablemente, consecuencias jurídicas.A título de ejemplo: Si A demanda a B y el juez arguye que no encuentra en su legislación artículo alguno que le permita fundar un pronunciamiento, y en consecuencia se abstiene de decidir, simplemente, habrá absuelto a B de los cargos formulados en la demanda. ”Porque ontológicamente el juez es el que falla, y no puede dejar de hacerlo aunque su voluntad se empeñe en lo contrario. El caso extremo de alguien que asumiera el cargo de juez y nunca asistiera a su despacho ni firmara una providencia, es concluyente: de su conducta o misiva se estarían siguiendo diariamente consecuencias jurídicas inevitables, jurídicamente imputables a la inacción del juez y precisamente originadas en ella”151. Sin embargo, el Código General estableció el principio analógico como herramienta que tiene el juez o jueza para resolver los casos presentados a su conocimiento, y que por vacío de estatuto procesal no se encuentra regulado, teniendo que acudir entonces a aquel principio, el cual según la Corte152 : ”Es la aplicación de la ley a situaciones no contempladas expresamente en ella, pero que sólo difieren de las que sí lo están en aspectos jurídicamente irrelevantes, es decir, ajenos a aquéllos que explican y fundamentan la ratio juris o razón de ser de la norma. La consagración positiva de la analogía halla su justificación en el principio de igualdad, base a la vez de la justicia, pues, en función de ésta, los seres y las situaciones iguales deben recibir un tratamiento igual. Discernir los aspectos relevantes de los irrelevantes implica, desde luego, un esfuerzo interpretativo que en nada difiere del que ordinariamente tiene que realizar el juez para determinar si un caso particular es o no subsumible en una norma de carácter general. ”Aunque el razonamiento se cumple, en apariencia, de lo particular a lo particular, es inevitable la referencia previa a lo general, pues los casos análogos tienen en común, justamente, el dejarse reducir a la norma que los comprende a ambos, explícitamente a uno de ellos y de modo implícito al otro153 . Por lo anterior se sostiene en la doctrina que en la aplicación de la analogía se le brinda al juez o jueza un fundamento para crear derecho, fundamento que se identifica con la ley misma que debe aplicar; en consecuencia el juez que apela al razonamiento per 151 Colombia, Corte Constitucional (1995), Sentencia C-083, Bogotá. 152 Ibídem. 153 Ibìdem.
  • 64.
    64 analogía no hace,pues, otra cosa que decidir que en una determinada situación, es el caso de aplicar la ley. La Corte ha sostenido que: ”Por ende, la analogía no constituye una fuente autónoma, diferente de la legislación. El juez que acude a ella no hace nada distinto de atenerse al imperio de la ley. Su consagración en la disposición que se examina resulta, pues, a tono con el artículo 230 de la Constitución. ”Se dijo un poco más arriba que cuando el juez razona por analogía, aplica la ley a una situación no contemplada explícitamente en ella, pero esencialmente igual, para los efectos de su regulación jurídica, a la que sí lo está. Esta modalidad se conoce en doctrina como analogía legis, y se la contrasta con la analogía juris en la cual, a partir de diversas disposiciones del ordenamiento, se extraen los principios generales que las informan, por una suerte de inducción, y se aplican a casos o situaciones no previstas de modo expreso en una norma determinada154 ”. 1.5. PRINCIPIOS GENERALES En cuanto a los principios generales, se ha señalado que como el juez tiene que fallar, y partiendo de la base que en el ordenamiento jurídico colombiano, como se vio, tiene que hacerlo, y en un Estado Social de derecho, como exigencia de la filosofía del sistema, debe edificarse la sentencia sobre los fundamentos que el mismo derecho señala. Surge el siguiente interrogante para el caso en estudio: ¿Qué debe hacer el juez o jueza si los elementos contingentes del derecho positivo se le han agotado sin encontrar en ellos respaldo para su decisión? Ha señalado la Corte al respecto155 que el ordenamiento jurídico colombiano lo autoriza a recurrir a contenidos extra sistemáticos, a los que el propio sistema se refiere formalmente como el derecho natural, la equidad, los principios generales del derecho, expresiones todas que claman por una concreción material que sólo el juez puede y debe llevar a término. 154 Ibìdem. 155 Ibídem.
  • 65.
    65 Se trata entoncesde principios que no satisfagan las condiciones de la regla de reconocimiento156 , que por ende no hacen parte del ordenamiento jurídico, pues no son materialmente reductibles a la Constitución, que según la Corte, citando a CARRIÓ: “pueden ser llamados «principios jurídicos» en cuanto se refieren a aquél (el derecho) pero no en cuanto partes de él”. Y añade: "el uso judicial de ellos puede conferirles, en el mejor de los supuestos, el rango de candidatos a integrar el sistema, una vez que ese uso adquiera consistencia, regularidad y carácter normativo suficientes como para considerar que las pautas aplicadas son normas jurisprudenciales en vigor, o se incorporen al ordenamiento –agrega la Corte– por disposición del legislador”157. Este juego jurídico, en el cual se trata no de integrar el ordenamiento sino de optar por una entre varias interpretaciones posibles de una norma que se juzga aplicable, entran a jugar un importante rol las fuentes jurídicas permisivas (en el sentido de que no es obligatorio para el juez observar las pautas que de ellas se desprenden), tales como las enunciadas por el artículo 230 Superior como “criterios auxiliares de la actividad judicial”. Según la Corte158 : “(…) si un juez, en la situación límite antes descrita, recurre a la equidad como fundamento de su fallo, no habrá hecho nada diferente de proyectar al caso sub judice su concepción de lo que es la justicia, construyendo a partir de ella un principio que materialmente no hace parte del sistema pero que encuentra en él su fundamento formal. El juez en cuestión deberá entonces esmerarse en mostrar que su decisión está justificada por un principio ético o político (en todo caso extrajurídico), al que él adhiere y a cuya invocación lo autoriza expresamente el derecho positivo. No será, pues, su determinación arbitraria la que informe el fallo, sino las ideas, genéricamente mentadas por el ordenamiento como derecho natural o equidad, esta última en el más riguroso sentido aristotélico del término. Uno y otra sirven pues al propósito de que el fallo resulte siempre razonable y proporcionado. Los artículos 4° y 5° de la ley 153 de 1887 resultan, así, corroborados por la nueva Carta”. En conclusión las orientaciones así trazadas no son vinculantes, sino optativas para los jueces. 156 HART HERBERT, L.A. (1961). El concepto de derecho. Trad. de Genaro R. Carrió. Buenos Aires: Abeledo- Perrot, p. 125. 157 Colombia, Corte Constitucional (1995), Sentencia C-083, Bogotá. 158 Ibídem.
  • 66.
    66 1.6. VIGENCIA DELA LEY Previo a desarrollar el establecimiento de la Ley, debe concretarse el momento a partir del cual ésta produce efectos jurídicos y de qué forma los produce. Estos criterios se encuentran desarrollados por el Código Civil en sus artículos 12 a 19, y en especial en la Ley 153 de 1887. De acuerdo con los preceptos establecidos en el Código del Régimen Político y Municipal, una ley se considera vigente cuando se cumplen dos momentos: el primero sanción presidencial, y el segundo publicación en el Diario Oficial. Según el Código de Régimen Político y Municipal (Ley 4ª de 1913) establece que: “Artículo 52. La ley no obliga sino en virtud de su promulgación, y su observancia principia dos meses después de promulgada. ”La promulgación consiste en insertar la ley en el periódico oficial, y se entiende consumada en la fecha del número en que termine la inserción. ”Artículo 53. Se exceptúan de lo dispuesto en el artículo anterior los casos siguientes: ”1. Cuando la ley fije el día en que deba principiar a regir, o autorice al Gobierno para fijarlo, en cuyo caso principiará a regir la ley el día señalado. ”2. Cuando por causa de guerra de guerra u otra inevitable estén interrumpidas las comunicaciones de algunos o algunos Municipios con la capital, y suspendido el curso ordinario de los correos, en cuyo caso los dos meses se contarán desde que cese la incomunicación y se restablezcan los comunicaciones”. “La Ley 153 de 1887 determina que las leyes procesales (de sustanciación y ritualidad de los juicios) rigen desde su vigencia y por tanto prevalecen sobre las anteriores, es decir que son de aplicación inmediata excepto cuando se trate de términos que hubieren empezado a correr, actuaciones y diligencias que ya estuvieren iniciadas, pues se rigen por la ley vigente al tiempo de su iniciación (art. 40). Tal previsión ha permitido concluir que a las situaciones reguladas en leyes no procedimentales (sustanciales) debe aplicárseles la ley vigente al momento del acaecimiento del hecho que la ley sanciona, coligiéndose entonces que la regla general predominante es la de irretroactividad de la ley y que la excepción nace de la indicación
  • 67.
    67 expresa del legisladorsobre retroactividad o cuando en materia penal y disciplinaria aparece el principio de favorabilidad. Dicho principio general de irretroactividad de las leyes no procedimentales, como regla general, permite hacer efectivos otros principios como son los de la seguridad jurídica y del juzgamiento con base en la legalidad preexistente al hecho que se imputa (art. 29 Constitución Política)”159 Efectos de la Ley: En el tiempo:  Irretroactividad,  Retroactividad,  Ultractividad,  Retrospectividad. En el espacio:  Territorialidad,  Extraterritorialidad. El nuevo Código General del Proceso establece como efectos los siguientes: irretroactividad, dividida en las cuatro fases y retroactividad, especialmente para aquellos procesos donde se ha realizado la admisión de la demanda pero sin que al 1° de enero de 2014 se haya completado la realización de las pruebas –bien sea completo o incompleto–, deberán ser acogidos a lo establecido en el nuevo Código.  Fase 1. Julio 12 de 2012.  Fase 2. Octubre 1° de 2012.  Fase 3. Enero 1° de 2013.  Fase 4. Enero 1° de 2014. 159 Colombia, Consejo de Estado, Sala de lo Contencioso Administrativo, Sección Tercera, Consejera Ponente: María Elena Giraldo Gómez, Bogotá D.C., septiembre 2 de 2004, Rad. 73001-23-31-000-1996-4029- 01(14578).
  • 68.
    68 VIGENCIA CÓDIGO GENERALDEL PROCESO Primera etapa julio 12 de 2012 Artículo vigencia expresa Temática Vigencia táctica 24 Funciones jurisdiccionales desarrolladas por autoridades administrativas. A. Superintendencia de sociedades por vulneración de:  Derechos consumidores  Competencia desleal  Cumplimiento de acuerdos de accionistas  Resolución de conflictos societarios  Impugnación de actos de asambleas u órganos de dirección.  Nulidad de actos defraudatorios e indemnización  Nulidad de decisiones que abusen del derecho o de mayorías B. Superintendencia financiera:  Derecho de los consumidores financieros C. Superintendencia de Industria y Comercio  Propiedad intelectual D. Dirección Nacional de Derechos de Autor  Propiedad Intelectual C. ICA  Derechos de obtentor E. Ministerio de Justicia y del Derecho  Todos los asuntos sobre descongestión, eficiencia y acceso a la justicia (Ley 446 de 1998)  Insolvencia de personas naturales no comerciantes.  Asuntos definidos en la Ley 1098 de 2006 a comisarios y defensores  Asesorar y representar declaraciones de pertenencia por saneamiento Art. 82 y siguientes, debido a que la función administrativa se sigue por la misma vía procesal que la de los jueces. 30, N° 8 Competencia de la sala de casación de la Corte Suprema de justicia N° 8. Peticiones de cambio de radicación de un proceso civil, comercial, agrario o de familia cuando deba ser cambiado de distrito judicial.  Es excepcional, por razones de orden público; se vulnere la imparcialidad o independencia en la administración de justicia, o se afecte la gestión y celeridad.  Se deben adjuntar las pruebas  No tiene recursos  No se otorga en él efecto suspensivo Está legitimado:  Partes en el proceso  El procurador general de la nación  El director de la Agencia Nacional de Defensoría Jurídica del Estado Para lo relacionado con la ANDJE ver Ley 1444 de 2011, art. 5° 31, N° 2 Competencia de las salas civiles de los tribunales superiores Inc. 2. Segunda instancia de los procesos que conocen en primera instancia las autoridades administrativas (cuando quien debía conocer del asunto era juez civil del circuito) Relacionado con el artículo 24 del CGP 33, N° 2 Competencia de los jueces civiles del circuito Inc. 2. Segunda instancia de los procesos atribuidos en primera instancia a autoridades administrativas (cuando quien debió conocer el asunto era el juez Relacionado con el artículo 24 del CGP
  • 69.
    69 civil municipal) 206 Juramento estimatorio Entodos los procesos en que se pretende el reconocimiento de indemnización, compensación, mejoras, pago de frutos, deberá presentarse el estimativo de dichos valores Relacionado con los artículos 82 del CGP, porque se incluye como un requisito más de la demanda, y el 90, que lo tiene como causal de inadmisión. Entra en vigencia tácitamente el artículo 207 467 Proceso de adjudicación o realización especial de la garantía real. Para los bienes hipotecados o dados en prenda se solicita automáticamente la adjudicación del bien para el pago de las obligaciones Tácitamente entre en vigencia el artículo 468, sobre reglas de procedimiento en este proceso. 610 Intervención de la Agencia Nacional de Defensa Jurídica del Estado  Para asuntos en que sea parte una entidad pública  Se discutan intereses patrimoniales del Estado  Apoderada de entidades públicas (debe tener poder de la respectiva entidad) Interviene con iguales facultades que la entidad pública vinculada, resaltando:  Proponer excepciones  Aportar y solicitar pruebas  Interponer recursos  Recurrir providencias que aprueban acuerdo conciliatorio o terminación del proceso  Solicitar medidas cautelares o su levantamiento  Llamamiento en garantía Podrá interponer tutelas en nombre de las entidades 611 Suspensión del proceso por intervención de la ANDJE Treinta 30 días, siempre y cuando se vincule por escrito, cuando no haya actuado en el proceso y una vez se haya vencido el término del traslado de la demanda 612 Notificación personal del auto admisorio y mandamiento de pago a entidades públicas o privadas que ejerzan funciones públicas Art. 291, inc. 2, Dirección Electrónica en Cámara de Comercio Nota: el artículo 612 habla del artículo 197,
  • 70.
    70 haciendo referencia al medio electrónico para notificación; esta referencia eserrónea ya que el artículo 197 habla de información de la confesión 613 Conciliación extrajudicial en procesos administrativos Se debe vincular a la ANDJE para que esta decida si interviene o no, salvo en:  Procesos ejecutivos  O en los cuales se soliciten medidas cautelares 614 Cuando una entidad pública requiere extensión (uniformidad de ley y jurisprudencia en especial SU del Consejo de Estado) de la jurisprudencia, debe solicitar concepto previo a la ANDJE Concordante con artículo 10 de la Ley 1437 de 2011 Lo puede solicitar un interesado en los efectos de dichas sentencias, Ley 1437 de 20122, art. 102 615 Competencia del Consejo de Estado en segunda instancia y cambio de radicación de un proceso. Conocerá de:  Segunda instancia de apelaciones de sentencias y autos de tribunales administrativos  Recursos de queja cuando no se concede apelación en el Tribunal o se concede en efecto diferente al solicitado  No se conceda revisión  No se conceda unificación de jurisprudencia  Cambio de radicación del proceso por falta de gestión y celeridad, previo concepto de la Sala Administrativa del C.S. de la J. Modificó el artículo 150 de la Ley 1437 de 2011. 616 Procedimiento ante el Consejo de Estado por negativa de unificación de jurisprudencia. Se presenta demanda por parte del afectado y se corre traslado a la ANDJE por 30 días Tácitamente entra en vigencia el artículo 102 del CGP, sobre no alegación de nulidad ni excepciones previas cuando no se interpusieron en la oportunidad procesal 617 Competencia de notarios para asuntos por mutuo acuerdo: Tácitamente artículo 583.
  • 71.
    71  Autorización deenajenación de bienes de incapaces (no importa edad)  Declaración de ausencia  Inventario solemne de bienes de hijos menores de edad o discapacitados previo a matrimonio o de declaración de unión marital o sociedad patrimonial de uno de los padres  Declaración de inexistencia de bienes propios del niño o discapacitado  Custodia del niño o discapacitado y regulación  Declaraciones de constitución, disolución y liquidación de SPH.  Existencia y cesación de efectos civiles de UMH  Cancelación hipotecas en mayor extensión en subrogación  Solicitud de copias sustitutivas de primeras copias que prestan mérito ejecutivo  Correcciones de errores registros civiles  Cancelación y sustitución voluntaria de patrimonio de familia No muerte presunta. 618 Plan de implementación del Código A más tardar enero de 2013 (término de 6 meses después de promulgación) la Sala Administrativa del C.S de la J. deberá crear el plan de acción para la implementación del CGP con apoyo del Ministerio de Justicia y del Derecho 619 Comisión de seguimiento al plan de implementación del CGP 620 Posibilidad de que puedan las partes asistir a la audiencia junto a su apoderado; si es en otro municipio el apoderado podrá asistir debidamente facultado para ello Modificó el parágrafo 2 del artículo 1 de la Ley 640 de 2001 621 Requisito de procedibilidad en asuntos civiles Debe cumplirse en:  Declarativos (excepto divisorios)  Expropiación  Donde existan demandados indeterminados Modificó el artículo 38 de la Ley 640 de 2001. 622 Sobre disposiciones de seguridad social, en especial las relativas a controversias sobre la prestación de los servicios y entre usuarios y la empresa prestadora, salvo responsabilidad médica Modifico el numeral 4 del artículo 2° del C.S. del T. 623 Para apelación contra sentencias en procesos administrativos. Traslado al Ministerio Público después de 10 días luego de alegatos de las partes, sin retiro del expediente Ley 1437 de 2010, art. 247 624 Prevalencia de las leyes procesales, retroactividad, salvo cuando ya se surtió la actuación o corre el término, se regirán por las leyes en que se surtió el trámite, traslado, recurso, decretaron pruebas, iniciaron audiencias o diligencias, incidentes o notificaciones Competencia seguirá de acuerdo con la norma vigente al momento de formulación del proceso Modificó el artículo 40 de la Ley 153 de 1887 625 Normas sobre tránsito de legislación Si es un proceso ordinario y abreviado se deben partir de los siguientes supuestos:  No se hubiere proferido auto de pruebas se tramitará con la ley anterior hasta que el juez las decrete, luego de hecho instrucción y juzgamiento conforme al CGP.  Si ya hay auto de pruebas se practicarán conforme al procedimiento anterior y luego se convoca a instrucción y juzgamiento conforme al CGP  Si ya se presentaron alegatos y está pendiente fallo se sigue la legislación anterior. Luego de sentencia CGP. 626 Entran en vigencia las derogaciones del C.P.C.
  • 72.
    72 627 Vigente lasnormas aquí enunciadas Segunda etapa octubre 1° de 2013 17, N° 1 Competencia de los jueces civiles municipales en primera instancia En cuanto a los procesos contenciosos de mínima cuantía, incluso los de naturaleza agraria cuando:  no correspondan a la jurisdicción contencioso administrativa Responsabilidad médica 18, N° 1 Competencia de los jueces civiles municipales en primera instancia Procesos contenciosos de menor cuantía:  No correspondan a la jurisdicción contencioso administrativa  Responsabilidad médica 20, N° 1 Competencia de los jueces civiles del circuito en primera instancia Procesos contenciosos de mayor cuantía:  No correspondan a la jurisdicción contencioso administrativa  Responsabilidad médica 25 Cuantías:  Mínima: de 0 a 40 SMLMV  Menor: 40 a 150 SMLMV  Mayor: superior a 150 SMLMV 30, N° 8 y parágrafo Competencia de la Corte Suprema de Justicia, Sala de Casación Civil N° 8. Solicitud de cambio de radicación del proceso cuando se realiza de un distrito judicial a otro. Pueden solicitarlo además de las partes:  Procurador General de la Nación  Director ANDJE 31, N° 6 y parágrafo Competencia de las salas civiles de los tribunales superiores N° 6. Solicitud de cambio de radicación del proceso que implique remisión en un mismo distrito judicial Pueden solicitarlo además de las partes:  Procurador General de la Nación  Director ANDJE 32, N° 5 y parágrafo Competencia de las salas de familia de los Tribunales Superiores N° 5. Solicitud de cambio de radicación del proceso que implique remisión en un mismo distrito judicial. Pueden solicitarlo además de las partes:  Procurador General de la Nación.  Director ANDJE 94 Interrupción de la prescripción, desde la presentación de la demanda, así como también impide que se dé la caducidad, siempre que se haya notificado el auto admisorio de la demanda o mandamiento ejecutivo, dentro del año siguiente a la notificación de estas providencias al demandante. Efectos:  Sirve para constitución en mora  Notifica la cesión del crédito  En sucesiones, para determinar si se acepta o no la herencia o asignación
  • 73.
    73  En litisconsorciofacultativo se toma el término separadamente  En litisconsorcio necesario debe haberse notificado a todos También puede interrumpirse el término por el requerimiento escrito realizado al deudor directamente por el acreedor 95 No se interrumpe la prescripción y no opera la caducidad cuando:  Se desiste de la demanda  Cuando se termine el proceso por:  Inexistencia del demandante o demandado  Por falta de capacidad  Por indebida representación  Falta de prueba de la calidad en general y por la de heredero, cónyuge, compañero permanente, curador, administrador de la comunidad, albacea.  Por pleito pendiente entre las partes por el mismo asunto  Cuando termina el proceso por sentencia absolutoria  Prospera la acción de compromiso o cláusula compromisoria, salvo que se promueva proceso arbitral a los 20 días siguientes a la ejecutoria del auto que da por terminado el proceso.  Nulidad del proceso por notificación del auto admisorio de la demanda o mandamiento ejecutivo  Por desistimiento tácito.  Cuando no se justifique la inasistencia a audiencia inicial 317 Desistimiento tácito Se estipuló que opera cuando:  Se requiera cumplimiento de una carga procesal o acto de parte y este no lo cumple dentro de los 30 días siguientes a la orden del Juez. En caso de:  Trámite de la demanda  Llamamiento en garantía  Incidente  Cualesquiera otra actuación No se impone cuando se iniciaron acciones de notificación y tramite de medidas cautelares.  En cualquiera de sus etapas cuando:  El proceso permanezca inactivo en secretaria por un año, contados desde el día siguiente a la última notificación. Puede ser a petición de parte u oficio y no se requiere requerimiento previo a las partes. Vencido el término si no se ha realizado el trámite se tiene por desistida la actuación y se condena en costas. No se cuentan los períodos de suspensión del proceso Cualquier actuación interrumpe los términos para el cómputo del desistimiento. Cuando se decreta el desistimiento:  Se da por terminado el proceso  Se debe ordenar el levantamiento de las medidas cautelares 351 Acumulación de fallos La Corte Suprema de Justicia, Sala de Casación, podrá acumular varios asuntos para ser fallados en un mismo proceso Deberá dejarse constancia y anexarse al respectivo proceso el texto de la sentencia
  • 74.
    74 398 Títulos Valores; reposición,cancelación y reivindicación (no aplica para títulos al portador) Se solicita por escrito ante el juez comunicando al:  Girador  Emisor  Aceptante Con las pruebas pertinentes. Debe publicarse un aviso en un diario de amplia circulación nacional informando los hechos y la petición hecha al juez, con los datos precisos del título, dirección de notificaciones y datos del girador, emisor o aceptante. Cuando el título valor se:  Pierde  Hurto  Deterioro  Extravío  Pérdida  Destrucción total o parcial Después de la publicación del aviso y durante 10 días se computa el término para que los terceros puedan oponerse; si no lo hacen procede la reposición, cancelación o pago del título Vencido el término ya no es posible oponerse sino ante la persona que promovió el proceso Si se dio oposición o se da negativa de reposición el demandado o interesado deberá iniciar otro proceso.  De su auto admisorio debe darse aviso en un diario de amplia circulación nacional y se concede un traslado de 10 días  Si no hay oposición se dicta sentencia  El juez puede decretar pruebas de oficio  Se puede ordenar prestar caución  Este proceso interrumpe la prescripción y previene la caducidad  Puede solicitarse el pago por vía de depósito judicial  Si los signatarios no firman el título lo podrá hacer el juez  El nuevo título vence 30 días siguientes después del vencimiento del título cancelado 487 parágrafo Tramite de la sucesión, partición del patrimonio en vida:  Se solicita licencia judicial  Se realiza por escritura pública  Se deben respetar las asignaciones forzosas, derechos de terceros y gananciales  Se requiere el conocimiento del cónyuge o compañero Si se tiene interés legítimo puede solicitarse rescisión dentro de los 2 años siguientes a la fecha en que se tuvo o debió tener conocimiento de la partición No es necesario promover sucesión 531 Insolvencia de persona natural no comerciante Autorización procesal para:
  • 75.
    75  Negociar susdeudas con los acreedores  Convalidar acuerdos privados con los acreedores  Liquidar el patrimonio. 532 Insolvencia. No aplica para:  Personas con calidad de controlantes de sociedades mercantiles  Que formen parte de un grupo de empresas  A quienes aplica la Ley 116 de 2006 533 Pueden conocer este proceso los:  Centros de conciliación avalados por Min justicia  Notarias del lugar del domicilio del deudor  Si no los hay, residualmente, cualquier centro así no esté avalado o notaria 534 Conoce de la insolvencia el juez civil municipal en única instancia del domicilio del deudor o en donde se adelante la negociación de las deudas Así mismo el juez que adelante el primer proceso, conocerá los demás sobre el mismo asunto. 535 Gratuidad de la insolvencia en:  Centros de conciliación y consultorios jurídicos de las universidades.  Entidades públicas. En los demás deberán pagarse los gastos y expensas del proceso so pena de que si no se hace se entiende desistida 536 Tarifas de los centros de conciliación y notarias deberán ser reglamentadas por el gobierno nacional 537 En conciliador en el proceso de insolvencia podrá:  Citar a las partes, deudor y acreedores conforme al CGP  Citar por escrito a todo el que considere debe asistir a la audiencia  Informar sobre el alcance del procedimiento y los acuerdos de pago  Verificar los hechos en que se basa la petición de insolvencia y solicitar al deudor la información que considere pertinente  Solicitar información para orientar el proceso  Actuar como conciliador  Motivar para que se presenten fórmulas de arreglo  Propiciar que los acuerdos de pago se realicen conforme a la ley y dejar constancia de ello  Realizar el acta de la audiencia  Registrar el acta de la audiencia  Certificar la aceptación de la negociación de las deudas o fracaso, acuerdo y declaratoria de incumplimiento o cumplimiento  Elaborar un escrito sobre el orden en que se cancelarán las acreencias – prelación de créditos– 538 Se inicia o promueve cuando el deudor ha cesado en su obligación de realizar pagos de:  Dos o más obligaciones  A dos o más acreedores  Por un período superior a 90días O cuando cursen dos o más procesos en su contra. El valor de las obligaciones debe ser al menos del 50% de su pasivo total
  • 76.
    76 Para ello solose requiere prestar juramento 539 Requisitos para el trámite de insolvencia:  Informe sobre los motivos de cesación de pagos  Propuesta de negociación de deudas –clara, expresa y objetiva–  Relación de todos los acreedores en orden de prelación de créditos, indicando su:  Nombre  Domicilio  Dirección  Correo electrónico  Cuantía distinguiendo capital e intereses  Documentos donde consten los créditos  Fecha de vigencia y terminación del crédito  Información de codeudores:  Nombre  Domicilio  Dirección de oficina o residencia  Relación completa y detallada de los bienes en el territorio nacional o extranjero. Discriminando:  Identificación  Gravámenes  Afectaciones al dominio  Medidas cautelares  Valor  Relación de procesos judiciales o administrativos en su contra con:  Número de radicado  Estado actual  Certificación de ingresos del empleador o declaración como independiente  Monto de recursos disponibles para realizar el pago discriminando:  Los gastos necesarios para su subsistencia  Gastos relativos a las personas a su cargo, con discriminación de las obligaciones alimentarias.  Gastos de conservación de sus bienes  Gastos y costos del proceso  Información sobre su situación familiar, sociedad conyugal o patrimonial vigente. Debe:  Prestarse juramento  Hacer corte de la información al último día calendario del mes anterior a la solicitud. 540 El deudor podrá incluir una propuesta de dación de pago de sus bienes, identificando a que deudas se imputará 541 Una vez realizada la solicitud de conciliación el centro tiene un término de 3 días para designar conciliador y esto últimos 2 días para aceptar (forzosa aceptación salvo impedimento o recusación) 542 El conciliador cuenta con 5 días para verificar si se cumplen los requisitos de la solicitud. Si existen defectos se da la oportunidad de que el solicitante los corrija dentro de los 5 días siguientes, so pena de rechazo. Solo procede reposición. 543 Se debe citar a audiencia de negociación de deudas dentro de los 20 días siguientes a la aceptación de la solicitud. 544 El procedimiento tiene una duración máxima de 60 días contados a partir de la aceptación Las partes podrán solicitar prorroga por 30 días.
  • 77.
    77 545 Si se aceptala negociación:  Aceptado el trámite se debe actualizar dentro de los 5 días siguientes la relación de obligaciones, bienes y procesos judiciales.  No se podrán tramitar ningún tipo de procesos.  Se suspenden los procesos en contra del deudor.  Se puede alegar nulidad allegando copia de la negociación.  No se pueden suspender servicios públicos de los inmuebles.  Pago de:  Impuesto predial  Servicios públicos  Cualquier tasa o contribución Para obtener paz y salvo para enajenación de bien inmueble solo podrá exigirse respecto de las acreencias causadas con posterioridad a la aceptación de la solicitud de la conciliación. Las anteriores quedan sujetas al acuerdo o al resultado del proceso de insolvencia (popter rem) 546 Procesos ejecutivos de alimentos en curso al momento de la solicitud de insolvencia Seguirán su curso y no se hará necesario su suspensión ni el levantamiento de las medidas cautelares que se hubieren decretado Si quedan remanentes de los embargos o subastas se dejan a disposición del deudor o conciliador según sea el caso 547 Codeudores o terceros garantes de las obligaciones. Frente a ellos:  Los procesos iniciados continuarán.  Si no se han iniciado proceso los acreedores podrán iniciar las acciones que consideren pertinentes. Es deber del acreedor informar al juez del acuerdo que realice con el deudor, así como con los terceros 548 Una vez aceptada la solicitud y actualizada con la relación de acreedores, valores del crédito y prelación se debe dar a conocer a los acreedores previa a la audiencia El conciliador también debe informar al juez sobre el inicio del proceso de negociación El juez por este hecho suspende el proceso 549 Tienen preferencia en los procesos de insolvencia los gastos 550 Audiencia de negociación de deudas. Durante ella se debe:  Informar a los acreedores sobre todas las deudas, (naturaleza, existencia, cuantía)  Los acreedores pueden:  Manifestar su oposición o aclaraciones a las mismas, si no lo hacen se dan todas por aceptadas.  Si se da oposición, el conciliador puede:  Promover fórmulas de arreglo  Suspender la audiencia hasta por 10 días.  Durante los 5 días siguientes a la oposición los acreedores deberán presentar escrito que la sustente  Surtido el trámite de la objeción se continuará con la propuesta del deudor  Una vez establecidas las propuestas se propiciara la conciliación y el arreglo entre las partes
  • 78.
    78 Se suscribe acta,suscrita por conciliador y deudor y se deja en el archivo del centro o notaria 551 Por oposición opera la suspensión de la audiencia hasta por el término de 10 días Puede suspenderse las veces que sea necesario Las suspensiones no podrán superar el término máximo de duración del proceso o este se dará por fracasado 552 Cuando se presenta una oposición y se suspende la audiencia, con el objeto de decidir puede suspenderse hasta por días dentro de los cuales y durante los primeros 5 días los acreedores deberán sustentarla por escrito El deudor o los demás acreedores podrán pronunciarse frente al escrito de oposición por el término de 5 días, estos se remiten al juez, quien debe resolver de plano por auto que no admite recursos Una vez recibido el auto del juez se ordenará la continuación del trámite en el término respectivo 553 Acuerdo de pago deberá realizarse en un término de 60 días, prorrogables máximo por 30 días más, y tener en cuenta las siguientes reglas:  Ser aprobado por dos o más acreedores, siempre y cuando representen el 50% del monto total de las deudas (solo capital)  Ser aceptado expresamente por el deudor  Debe realizarse teniendo en cuenta todos los acreedores  Puede tenerse en cuenta cualquier obligación, incluso las contraídas con el Estado  Si el acuerdo involucra bienes sujetos a registro debe inscribirse el acta, sin que se requiera Escritura Pública  Pueden enajenarse bienes embargados y el acta debe hacerse llegar al respectivo proceso.  Las acreencias con el Estado podrán regirse por el acuerdo, salvo las de contenido fiscal  Se respetará el régimen de prelación de créditos  El acuerdo no implica novación de la obligación  No se podrá acordar un término de cumplimiento más allá de 4 años, salvo que los acreedores que represente el (60%) de capital lo apruebe 554 El acuerdo debe contener:  Forma en que serán pagadas las obligaciones  Plazos con fechas exactas de pago  Régimen de intereses de cada obligación o su condonación  Dación en pago, si las hay (relación correcta de bienes)  Acreedores que aceptaron dación en pago y su aceptan sustitución o disminución de garantías  Término máximo de cumplimiento de las obligaciones 555 El acuerdo suspende los procesos judiciales iniciados hasta que no se verifique el cumplimiento del mismo 556 El acuerdo podrá reformarse a solicitud del deudor o los acreedores (que represente una cuarta parte de los créditos) Se solicita ante el centro o notaria que conoció el asunto. El conciliador dentro de los 10 días siguientes citará a audiencia, en la cual no se admiten suspensiones 557 El acuerdo podrá ser impugnado por:  Se viole el orden de prelación legal de créditos  Contenga cláusulas que establecen privilegios a uno o algunos créditos
  • 79.
    79  No comprendea todos los acreedores anteriores a la solicitud  Cláusulas que vulneren la constitución y la ley Se puede impugnar en audiencia, y se sustentará por escrito dentro de los 5 días siguientes. Corre traslado a los demás Se envían estos escritos al Juez, quien debe resolverla de plano, si se acepta la impugnación el Juez remite al conciliador para que en el término de 10 días lo corrija y se lo remita para su confirmación Si no se corrige se informa a el Juez para que este decrete la apertura del proceso de liquidación patrimonial También se inicia el proceso de liquidación si el juez encuentra falencias en la corrección 558 Una vez se ha vencido el termino establecido en el acuerdo el deudor debe presentar al conciliador la forma en que cumplió sus obligaciones, con los soportes De este informe corre traslado el conciliador para que en el término de los 5 días siguientes manifiesten si están de acuerdo o no con él El silencio se entiende como aceptación tácita del informe Si se opone al informe se inicia el trámite por incumplimiento El conciliador debe expedir certificación con destino a los jueces que conocen de los procesos ejecutivos que se siguen en contra del deudor para que los den por terminados en caso de que se verifique el cumplimiento del acuerdo Deudor solo podrá iniciar otro proceso de negociación de deudas luego de 5 años desde el cumplimiento del anterior acuerdo, los cuales se contarán desde la expedición de la certificación 559 Al vencimiento del término para la negociación, si no se realiza la negociación de las deudas el conciliador debe remitir constancia de fracaso y remitir las diligencias al juez de conocimiento para que se inicie el proceso de liquidación patrimonial 560 Cualquiera de los acreedores o deudor podrá informar por escrito al conciliador sobre el incumplimiento del acuerdo y los hechos que sustentan el incumplimiento Una vez recibido el informe y dentro de los 10 días hábiles siguientes el conciliador citará a audiencia de conciliación a fin de revisar y estudiar por una sola vez la reforma al acuerdo de pago La audiencia podrá suspenderse para que en el término de 5 días quien haya alegado el incumplimiento formule por escrito nuevamente los hechos o eventos que crea configuraron el incumplimiento y las pruebas que pretenda hacer valer. De este escrito se corre traslado a los demás por 5 días para que estos se pronuncien y soliciten pruebas Estos escritos se remiten al juez para que este decida mediante auto, quien podrá ordenar en caso de considerar probado el incumplimiento lo remitirá al conciliador para que continúe con la reforma al acuerdo Si no se encuentra probado el incumplimiento, este se continúa ejecutando como se había previsto Si se encuentra que no se cumple la reforma y se incumplen las obligaciones se remite al juez para que inicie el proceso de liquidación patrimonial
  • 80.
    80 561 El fracaso delacuerdo, su incumplimiento o su declaratoria de nulidad da lugar a que se inicie el proceso de liquidación patrimonial 562 Puede realizarse acuerdo privado con los acreedores. Podrán hacerlo las personas naturales no comerciantes que:  Hayan perdido su empleo  Por la disolución de la sociedad conyugal Siempre que haya cesado en los pagos de sus pasivos por un término de 120 días siguientes a estos hechos El acuerdo debe celebrarse al menos con los acreedores que representen el 60% del capital adeudado Para ello deberá: Seguir los pasos de la negociación de deudas:  Informe sobre los motivos de cesación de pagos  Anexar el acuerdo privado de negociación de deudas –clara, expresa y objetiva–  Relación de todos los acreedores en orden de prelación de créditos, indicando su:  Nombre  Domicilio  Dirección  Correo electrónico  Cuantía distinguiendo capital e intereses.  Documentos donde consten los créditos  Fecha de vigencia y terminación del crédito  Información de codeudores:  Nombre  Domicilio  Dirección de oficina o residencia  Relación completa y detallada de los bienes en el territorio nacional o extranjero. Discriminando:  Identificación  Gravámenes  Afectaciones al dominio  Medidas cautelares  Valor  Relación de procesos judiciales o administrativos en su contra con:  Número de radicado  Estado actual
  • 81.
    81  Certificación deingresos del empleador o declaración como independiente  Monto de recursos disponibles para realizar el pago discriminando:  Los gastos necesarios para su subsistencia  Gastos relativos a las personas a su cargo, con discriminación de las obligaciones alimentarias.  Gastos de conservación de sus bienes  Gastos y costos del proceso  Información sobre su situación familiar, sociedad conyugal o patrimonial vigente Así como también:  Estar contenido en escrito protocolizado o reconocido ante juez  No interrumpe el término de prescripción, ni caducidad  No impide que se puedan iniciar nuevos procesos ejecutivos  No impide la suspensión de los servicios públicos domiciliarios  No podrá objetarse el acuerdo por quien hubiere consentido en él  Es oponible y obliga a todos los acreedores que lo suscribieron  No puede solicitarse luego de haberse negado otra vez convalidación, pero si podrá iniciarse un proceso de negociación de deudas 563 Proceso de liquidación patrimonial. Se inicia por:  Fracaso de la negociación para llegar a acuerdo de pago  Por nulidad del acuerdo de pago o su reforma  Por incumplimiento del acuerdo Si es por causal 2, el juez en el mismo auto deberá declarar abierto el proceso de liquidación. 564 En el auto de apertura del proceso se debe:  Nombrar liquidador y fijar sus honorarios provisionales  Conceder 5 días para que el liquidador, luego de su posesión notifique por aviso a los acreedores y al cónyuge o compañero permanente  Publique un aviso en un diario de amplia circulación nacional para convocar a los acreedores  Conceder un término de 20 días luego de la posesión para que se actualice el inventario de bienes del deudor  Oficiar a los jueces que adelanten procesos ejecutivos para que los remitan a la liquidación, incluidos los de alimentos  Informar a los deudores del concursado para que solo paguen al liquidador 565 El auto que declara la apertura del proceso genera:  La prohibición al deudor para que realice arreglos u otros acuerdos con los acreedores anteriores a su apertura Salvo deudas alimentarias  Los bienes del deudor se destinan exclusivamente para el pago de sus deudas  Se incorporan todas las deudas hasta la fecha de la apertura del proceso. Tienen prelación las deudas alimentarias  Se constituye una integración de todos los activos del deudor. Salvo bienes propios de los cónyuges o compañeros permanentes
  • 82.
    82  Interrupción deltérmino de prescripción e inoperancia de caducidad  Exigibilidad de todas las obligaciones a plazo  Remisión de todos los procesos ejecutivos al juez que conoce la liquidación  Terminación de los contratos de trabajo donde el deudor es patrono. Se genera indemnización por terminación  Se prefieren las normas de la liquidación por encima de cualquier otra  Continúan los procesos de restitución de tenencia en contra del deudor 566 Publicado el aviso de prensa quien pretenda hacerse parte del proceso deberá hacerlo dentro de los 20 días siguientes a la publicación del aviso en prensa De los escritos y solicitudes hechas durante ese término se corre traslado por 5 días a las partes del proceso para que se pronuncien 567 El liquidador debe presentar los inventarios y avalúos de los bienes del deudor, de este se da traslado a las partes por el término de 10 días para que se presenten observaciones De las observaciones se corre traslado a los demás por el término de 5 días 568 El juez de conocimiento debe resolver las objeciones y observaciones presentadas Se citará a audiencia dentro de los 20 días siguientes y ordenará al liquidador a presentar un proyecto de adjudicación de bienes dentro de los 10 días siguientes previos a la audiencia, para que las partes puedan consultarlo previamente 569 Se puede realizar por el deudor y los acreedores que representen el 50% del monto total de las obligaciones un acuerdo resolutorio, para que el juez declare la suspensión de la liquidación 570 En la audiencia de adjudicación se:  Escuchan las alegaciones de las partes  Se determinará como se pagan las obligaciones con los bienes del causante  Se tendrá en cuenta la prelación de créditos  Se realizará una distribución equitativa y proporcional al crédito de los bienes del deudor a los acreedores  Primero se distribuye el dinero, luego inmuebles y luego los muebles  Se deberán adjudicar los bienes en bloque preferiblemente  Si se adjudica un bien a varios acreedores se otorga derecho común y proindiviso  Si no se quiere aceptar la adjudicación se debe informar en la audiencia  Los remanentes se adjudican al deudor 571 La adjudicación produce los siguientes efectos:  Los saldos de las obligaciones se convierten en obligaciones naturales, salvo que el deudor no haya relacionado bienes o créditos o simulado deudas  Para la transferencia de bienes sujetos a registro basta con la inscripción de la sentencia en el registro, no se requiere otro documento  La tradición de bienes muebles debe llevarse a cabo al día siguiente de la ejecutoria de la providencia  El liquidador debe entregar los bienes durante los 30 días siguientes a la ejecutoria de la providencia  Una vez entregados los bienes el liquidador debe rendir cuentas al juez, da la cual se corre traslado a las partes por 3 días Los beneficiarios de este proceso solo podrán hacer una nueva solicitud de liquidación luego de 10 años de terminado el proceso 572 Acciones de revocatoria y simulación 573 Se puede reportar a las centrales crediticias estos procesos y tendrán un período máximo de publicidad del dato de 1 año
  • 83.
    83 Para concluir segúnel profesor FORERO160 el artículo 625 desarrolla lo concerniente al tránsito de legislación, del cual se desprende que no habrán Códigos de Procedimiento simultáneos, es decir, no concurrirán esquemas procesales distintos, pues los procesos que se hayan iniciado bajo el imperio del Código de Procedimiento Civil, o con el esquema de oralidad previsto con la Ley 1395 del año 2.010 y que se encuentren en curso al momento en que entra en vigencia el Código General del Proceso, continuarán hasta su terminación con las normas previstas en el Código General del Proceso, conservando validez las actuaciones ya agotadas. Teniendo en cuenta que de conformidad con el Código de Procedimiento Civil, los procesos declarativos pueden estar tramitándose con el procedimiento ordinario, abreviado, verbal de mayor y menor cuantía, y verbal sumario, y que de acuerdo con el Código General del Proceso los procesos declarativos se reducen a dos procedimientos que son el verbal y verbal sumario, cuando aquellos están en curso y entra en vigencia en el correspondiente distrito territorial el nuevo Código General de Proceso, el proceso se ajustará al nuevo esquema. 160 FORERO 574 Se puede solicitar un nuevo proceso de insolvencia luego de 5 años de transcurrido el primero siempre que se haya cumplido 575 Estos procedimientos deben darse a conocer en medios de comunicación institucionales 576 Las normas sobre insolvencia prevalecen sobre cualquiera, incluso las tributarias 590 Medidas cautelares en procesos declarativos Tercera etapa julio 1° de 2013 Decreto 196 de 1971 Licencias provisionales y temporales Cuarta etapa enero 1° de 2014 Resto del Código Es necesario verificar el plan de implementació n del CGP
  • 84.
    84 Ap Actividades pedagógicas Comoparte del estudio de la Unidad, considera: 1. Como juez o jueza contribuyo a mitigar el conflicto de intereses que se presenta ente las partes. 2. Las herramientas procesales son apropiadas para resolver el conflicto de intereses que se presenta en el caso. 3. Valoro la importancia de la inmediación y la concentración en el proceso. - Ae Autoevaluación ANDRES y CAMILA tienen una unión marital de hecho por más de 5 años, producto de dicha unión procrearon a LUCAS de 8 años y que se encuentra estudiando en 3 de primaria, FEDERICO de 6 y quien se encuentra en transición y MARIA de 3 años quien se encuentra al cuidado permanente de sus padres. Desde hace un año ANDRES se quedó sin trabajo debido a la quiebra de la empresa de vigilancia en la que trabajaba, por esta razón se vio obligado a iniciar la venta callejera de todo tipo de flores acompañado de su compañera y su hija María. Todas las mañanas luego de enviar los niños a la escuela salen Andrés, Camila y María y se ubican en una esquina e de la Ciudad, el 12 de agosto del año 2013, Andrés y Camila fueron abordados por la Policía de Infancia y Adolescencia, quienes les aclararon que la niña no podía estar sometida a las inclemencias del clima ni dejarse en un coche en el andén mientras ellos vendían las flores y las ofrecían en cada cambio del semáforo. Andrés intento salir solo pero los ingresos que generaba no eran suficientes para mantener a toda su familia, por lo tanto a la siguiente semana continúo acompañándose de su compañera y la niña y cada vez que veían a la policía Camila se retiraba con la niña hasta que se fueran. Este hecho fue informado por un tendero y ante ello la niña fue retirada temporalmente por el defensor de familia de Bienestar Familiar y ubicada en un hogar sustituto. Héctor y Camila alegan que así quisieran no tienen como garantizar el cuidado de la niña por un tercero mientras ellos trabajan.
  • 85.
    85 De acuerdo conel caso planteado: - 1. Determine los hechos del caso. - 2. Identifique cuales podrían ser los mecanismos más adecuados para garantizar los derechos de las partes en este caso 3. Si se encuentra con un conflicto de derechos, ¿cómo podrían conciliarse? 4. ¿Cómo podría relacionarse con otras disciplinas para resolver el caso? J Jurisprudencia Colombia, Corte Constitucional (1992), Sentencia C-588, Bogotá. Colombia, Corte Constitucional (1992), Sentencia T-533, Bogotá. Colombia, Corte Constitucional (1993), Sentencia T-001, Bogotá. Colombia, Corte Constitucional (1994), Sentencia T-236, Bogotá. Colombia, Corte Constitucional (1994), Sentencia T-522, Bogotá Colombia, Corte Constitucional (1995), Sentencia C-083, Bogotá Colombia, Corte Constitucional (1995), Sentencia T-251, Bogotá. Colombia, Corte Constitucional (1996), Sentencia C-037, Bogotá. Colombia, Corte Constitucional (1997), Sentencia C-562, Bogotá. Colombia, Corte Constitucional (1999), Sentencia C-925, Bogotá. Colombia, Corte Constitucional (1998), Sentencia T-304, Bogotá. Colombia, Corte Constitucional (1999), Sentencia T-606, Bogotá. Colombia, Corte Constitucional (2001), Sentencia C-100, Bogotá. Colombia, Corte Constitucional (2008), Sentencia C-713, Bogotá. Colombia, Corte Constitucional (2011), Sentencia C-371, Bogotá. Colombia, Corte Constitucional (2011), Sentencia C-577, Bogotá. Colombia, Corte Constitucional (2012), Sentencia T-312, Bogotá. Colombia, Corte Constitucional (2012), Sentencia C-334, Bogotá. Colombia, Corte Constitucional (2012), Sentencia T-656, Bogotá. Colombia, Corte Constitucional (2000), Sentencia C-1512, Bogotá.
  • 86.
    86 Unidad 2 MODELO DEGESTIÓN POR AUDIENCIA PARA LA JURISDICCIÓN DE FAMILIA EN COLOMBIA Og Objetivo general Estudiar y profundizar en la gestión que realizan los despachos judiciales, previa implementación definitiva del principio de la oralidad. Objetivo específico
  • 87.
    87 Oe Identificar el papelque los magistrados, magistradas, jueces, juezas, empleados y empleadas que laboran en la Jurisdicción de Familia desarrollarán en los despachos judiciales a partir de la implementación definitiva de la oralidad en el área de familia. 2.1. ENTRE DOS MODELOS DE GESTIÓN JUDICIAL El CGP prescribe que el juez será el director del proceso, pero se hace necesario indagar qué rol tendrá el juez o jueza, partiendo de la base que éste adopta un sistema procesal mixto, entro lo adversarial y lo inquisitivo, esto último partiendo de la base que el juez es el director del proceso. Como se señaló anteriormente si se está ente un modelo adversarial los protagonistas serán las partes, o por el contrario, si va a estar regido por un modelo de mediación en el que el proceso va a ser de connotación inquisitiva el protagonista será el Juez, quien tendrá la responsabilidad de establecer los parámetros de la actividad judicial. De ahí la importante indagar cuál será el rol del juez o jueza en el modelo de gestión judicial adoptado por el CGP. 2.1.2. ROL DEL JUEZ EN EL NUEVO SISTEMA PROCESAL El Código prescribe que regula la actividad procesal en los asuntos civiles, comerciales, de familia y agrarios161 ; tales asuntos sólo podrán iniciarse a petición de parte; excepcionalmente, lo podrán adelantar los jueces162 , eso sí, las actuaciones cualquiera que las inicie siempre serán en forma oral, pública y por audiencias163 . La regla general es que toda actuación o noticia civil, comercial, agraria o de familia debe postularse a petición de parte y por escrito; presentada la petición ante la autoridad judicial competente esta asume la actuación y el proceso es dirigido por esta, la cual lo llevara en forma oral y por audiencias164 , por lo tanto, son el juez o jueza el máximo director del proceso convirtiéndole en el eje central del proceso. 161 Colombia, Código General del Proceso, art. 1°. 162 Ibídem, art. 8°. 163 Ibídem, art. 3°. 164 SILVA, JOSÉ PEDRO y otros (2007). Estudio exploratorio sobre el funcionamiento de la oralidad en Los Tribunales de Familia de la Región Metropolitana. Disponible: http://cejamericas.org/especiales/CD_JusticiaCivil2008/documentos/AnexosInformeTribunalesDeFamilia0 8-10-2007.pdf
  • 88.
    88 ¿Qué significa entoncesque el juez o jueza se constituya en el eje central del desarrollo del proceso? ¿Qué significado tiene entonces para las partes que tengan la postulación del proceso? Para responder a estos interrogantes y dar inicio a esta unidad es importante presentar el siguiente caso, para que a partir de él se pueda indagar desde lo práctico ¿cuál será el rol del juez o jueza en el modelo de gestión adoptado por el CGP? Es perfecto arrancar con el siguiente caso, que ilustrará el objetivo que se pretende con esta unidad el cual consiste en un fragmento del Texto Justicia ¿Hacemos lo que debemos?, del filósofo norteamericano MICHEL SANDEL, quien nos recrea con este caso de una pareja norteamericana: WILLIAM y ELIZABETH STERN manifiestan que son una pareja (Compañeros permanentes por más de dos años) de profesionales que vivía en tal ciudad, él es bioquímico, ella pediatra. Querían tener un hijo, pero por sí mismos no podían, al menos no sin que la salud de Elizabeth corriese peligro, porque ella padecía de esclerosis múltiple. Por lo tanto, acudieron a un centro de fertilidad que “subrogaba” embarazos. El centro publicaba anuncios en busca de “madres sustitutas”, mujeres dispuestas a quedarse embarazadas y dar a luz en lugar de otra mujer, a cambio de una retribución en dinero165 . Una de las mujeres respondió al anuncio fue MARY BETH, de 29 años de edad, que tenía dos hijos; era esposa de un trabajador de la empresa municipal de basuras. En junio del 2011 WILLIAM y MARY BETH firmaron un contrato de arrendamiento, para que MARY preste el servicio de madre sustituta; MARY BETH acepta el proceso que la inseminase artificialmente con el esperma de WILLIAM, proseguir el embarazo y entregar el niño a WILLIAM una vez nazca. Acepta además ceder sus derechos maternos para que ELIZABETH STERN pueda registrar el niño o niña; partiendo de la base que ELIZABETH le es imposible llevar un estado de gravidez normal. Para lo anterior, la pareja WILLIAM y ELIZABETH se comprometen a cancelar los gastos del preparto, parto y posparto; por otra parte, se comprometen a cancelaran una prima de éxito por ($5.000.000), si el parto sale bien y por supuesto si él bebe nace en condiciones sana; oferta que es aceptada por MARY BETH y se procede entonces a la suscripción de un contrato de arrendamiento. 165 Caso tomado del texto De SANDEL, MICHEL J. (2011), Justicia ¿Hacemos lo que debemos? Bogotá: Edit. Debate, pp. 108 y ss.
  • 89.
    89 En julio del(2011) la pareja, y MARY se acercan al laboratorio de Infertilidad, para proceder a los tramites de los examen médicos requeridos. Se inician las pruebas; después de tantas pruebas MARY BETH queda embarazada. En mayo de este año (2012) nace una precisa niña, los STERN anticipándose a la inminente entrega de la que va a ser su hija, la llaman MELISSA. Sin embargo, MARY BETH ve que es incapaz de separarse de la niña y decide quedarse con ella. Huyo a otra ciudad con ella, pero los STERN consiguen que un Defensor de Familia que obligue a entregar la niña, lo cual origino que los STERN y MARY BETH terminaran tramitando un proceso por la custodia en los Juzgados de Familia. A luz del Ordenamiento Jurídico colombiano, cómo se resuelve la situación que se ha presentado. De este caso nace el siguiente interrogante: ¿Puede el juez o jueza iniciar de oficio, sí o no, el proceso de investigación de paternidad y maternidad de Melissa? Según el Código General del Proceso los procesos solo podrá iniciarse a petición de parte ¿Cuál será el rol del juez o jueza? ¿Será el que cumple de un juez o jueza en un sistema adversarial? A nivel del derecho comparado el sistema procesal adversarial, su estructura se apoya según los expertos166 en la igualdad formal de las partes, en la cual el rol del juez o jueza es de ser un árbitro neutral y pasivo del encuentro judicial, lo que quiere decir que el verdadero corolario clave del modelo adversarial es que la iniciativa en el proceso la tienen las partes, el juez o jueza está relegado a cumplir un papel de espectador pasivo de la contienda judicial, atribuyéndole en esencia solo la función de control sobre la corrección del proceso y la de la decisión final de la litis167. En consecuencia, la iniciativa procesal está reservada a las partes. Tal carácter, según los expertos168 , se traduce en dos aspectos fundamentales: el primero, que consiste en la tendencial imposibilidad de que el juez influya en la búsqueda de la verdad de los hechos de la Litis, y el segundo, en la incapacidad del juez para controlar la dinámica de la dialéctica de las partes eliminando las degeneraciones que derivan de la lógica de la desigualdad en el plano de sus posiciones procesales. Por lo tanto, el juez es un árbitro pasivo del encuentro judicial, constituyéndose en el punto del modelo estructural adversarial169 . 166 TARUFFO, MICHELE (2008). El proceso civil adversarial en la experiencia americana, el modelo americano del proceso de connotación dispositiva. Trad. de Beatriz Quintero. Bogotá: Edit. Temis, pp. 112 y ss. 167 Ibídem. 168 TARUFFO. Ob. cit., p. 107. 169 Ibídem.
  • 90.
    90 El profesor ÁLVAREZseñala en su obra Ensayos sobre el CGP, que este nuevo estatuto procesal acoge el sistema adversarial, pero solo en materia probatoria170 , lo cual dejas más duda que certezas; partiendo de la base que no establece elementos que puedan inferir el rol del juez o jueza. Bajo el sistema adversarial el juez o jueza no podrá dar inicio de oficio del proceso de investigación de paternidad o maternidad de Melissa. Serán las partes las legitimadas para dar inicio al proceso judicial; en consecuencia, bajo las reglas del sistema adversarial son las partes las llamadas a dar inicio al proceso. La anterior estructura hace parte del sistema del common law, donde el rol del juez se caracteriza por su pasividad en el interior del proceso, pero este papel ha venido siendo cuestionado por la doctrina171 en los últimos años, en el sentido si es cierto que la pasividad del juez o jueza en el curso del proceso le da más fuerza moral, partiendo de la base que un juez activo puede inclinar la balanza a favor de una de ellas. Sin embargo esta pasividad ha sido cuestionada por la doctrina, poniendo en duda tal fuerza moral. Siguiendo los lineamientos del CGP establecen que solo las partes podrán iniciar el proceso172 ; convocada la primera audiencia el juez requiere a las partes a conciliar sus diferencias y a determinar los hechos y objeto del litigio, precisando los hechos que consideran demostrados y los que requieran ser probados173; y establece que el juez hará control de legalidad; dando a entender entonces que el rol del juez será el de control de legalidad, que consiste en evitar irregularidades o nulidades en las actuaciones judiciales. En consecuencia, bajo estos parámetros, serán las partes las llamadas a impulsar el proceso y no el juez. Según lo anterior, el Código nos da a pensar que adopta el sistema procesal adversarial, y en este caso tendría razón el profesor ÁLVAREZ174 ; en esta etapa el rol del juez o jueza será arbitral en la solución del conflicto entre las partes; y acomoda a las partes como las protagonistas del desarrollo del proceso. Sin embargo el mismo CGP prescribe en igual forma, en el desarrollo del proceso, que el juez convocará a una audiencia inicial en la que desde el inicio exhortará diligentemente a las partes a conciliar sus diferencias, para lo cual éste tendrá la facultad de proponer 170 ÀLVAREZ GÒMEZ, Ob., Cit., p. 9. 171 TARUFFO. Ob. cit., p. 113. 172 Colombia, Código General del Proceso, art. 8. 173 Ibídem, art. 372-7. 174 ÀLVAREZ GÒMEZ, Ob., Cit., p. 9.
  • 91.
    91 fórmulas de arreglo175 ;tendrá la dirección total del proceso176 , lo que da a entender ahora, entonces, en este aspecto que el CGP no estructura un sistema adversarial, por lo que su rol no será de un juez árbitro, neutro o pasivo; bajo esta premisa, coloca al juez o jueza como creador de políticas de solución de conflictos, es decir como solucionador de numerosos y variados conflictos económicos, sociales y familiares. Que según los expertos177 es típico de la evolución de la estructura del proceso en la sociedad actual, la cual tiende a producir profundos cambios con respecto al papel tradicional del juez o jueza como convidado de piedra, y el rol del juez será entonces el de entablar un diálogo democrático con las partes en conflicto, tendiente a revelar fórmulas de arreglo. Si el juez o jueza tiene el rol de exhortar diligentemente a las partes a que concilien sus diferencias, como la facultad de proponer fórmulas de arreglo, el Código lo está dotando de poderes activos y creativos en la toma de decisión. La pregunta que nace entonces es: ¿Será que el Código enmarca al juez o jueza en la concepción de garante de la legalidad y de los derechos de cada parte alejándolo de la postura de juez o jueza en el papel de árbitro? Al respecto señala el estatuto procesal que el juez o jueza debe hacer uso de los poderes que le confiere la ley procesal para lograr la igualdad real de las partes178; o sea que su papel no es solo el de resolver el conflicto, sino que está investido como órgano fundamental de tutela, contra toda violación de los derechos179 individuales y de las minorías, desde un enfoque de las garantías constitucionales en contra de todo abuso e interferencias que se puedan presentar por una las partes dominantes o sujetos procesales, llámese Ministerio Público180 o defensor de familia, lo que sitúa al juez o jueza entonces en un papel primario de asegurar que el juego procesal181 se desarrolle con el pleno respeto, probidad, buena fe y dignidad de la justicia, principios que orientan las reglas procedimentales. En ese orden de ideas le corresponde al juez evitar que los derechos de las partes sean violados, asegurar que cada una de las audiencias se desenvuelva en un contradictorio 175 Colombia, Código General del Proceso, art. 372-6. 176 Ibídem, art. 42-1. 177 TARUFFO. Ob. cit., p. 112. 178 Colombia, Código General del Proceso, art. 4°. 179 TARUFFO. Ob. cit., p. 156. 180 El Ministerio Público comprende a la Procuraduría General de la Nación, Defensoría del Pueblo y los Personeros Distritales y Municipales. 181 TARUFFO. Ob. cit., p. 160.
  • 92.
    92 correcto, perfil enel que el juez o jueza muestre como contralor de los principios constitucionales y de los derechos de las partes182 . Situación que es criticada por la nueva corriente procesal garantista. Se destaca entonces que le corresponde al juez o jueza dirigir el proceso183, velar por la pronta solución del conflicto e impedir la paralización y dilación del proceso. Lo que muestra que el Código establece una redimensión del juez o jueza, como el único a cargo de juzgar y ejecutar lo juzgado, por lo tanto el juez se constituye en el protagonista del proceso y tiene como desafío remover las prácticas judiciales que dilatan, paralizan y retardan los procesos en contra la ley procesal y la administración de justicia, por lo que le corresponde al juez o jueza impulsar la pronta y eficaz justicia para el ciudadano o ciudadana; en este caso el rol del juez será el de ejercer un control legal de los derechos constitucionales y procesales. Si le corresponde al juez o jueza impulsar las actuaciones judiciales, en tal rol necesariamente los jueces tienen como fin delinear un método que le permita resolver los conflictos, porque en tal esquema, que los enmarca en el papel de proponer fórmulas de arreglo en búsqueda de la solución pacífica de los conflictos, cada parte tendrá que ceder en sus intereses, y en este ceder se presentan sacrificios en la tutela de derechos fundamentales de las mismas partes, en la cual el rol de garante del juez se ve también sacrificado. En esa exploración por parte del juez en la solución del conflicto tienen que hacer uso de los poderes que le da el estatuto procesal para lograr la igualdad de partes; sin embargo en ese encuentro de partes, que por lo general se presenta entre partes desiguales; es posible que una de las partes cuente con los mejores abogados, surge entonces la pregunta: ¿Será que en estos casos tenemos el rol de un juez o jueza garante de derechos? En tal hipótesis el juez o jueza tendrá que acudir al principio de equidad y género para dar la razón a la parte débil dentro del juego litigioso, en este caso se viene a menos la tarea de garante de los derechos; donde se concluye que el juez garante hace crisis y deja ver su contradicción184 . Cuando el Código parte de la base que el juez o jueza debe hacer uso de los poderes que le da la ley para lograr la igualdad real de las partes, no está en función de garante del encuentro judicial, sino en función del proceso como instrumento de justicia social, 182 Ibídem. 183 Colombia, Código General del Proceso art. 42-1. 184 TARUFFO. Ob. cit., p. 166.
  • 93.
    93 llevando a unavisión más amplia de los conflictos de intereses y de las exigencias de tutela. Tiene razón el tratadista TARUFFO, en que a la inadecuada realización del principio de la equidad en el plano procesal se suman una serie de fenómenos atinente a la estratificación socioeconómica y cultural de las partes, que provoca en efecto numerosas y graves situaciones de desigualdad real de las partes en el plano de su concreta capacidad defensiva185. En consecuencia esa estratificación socioeconómica y cultural de las partes solo puede ser equilibrada por el poder judicial, de ahí que el Código señale que los jueces en sus providencias deban tener en cuenta la equidad, que en el fondo es aplicando el principio de género, como una herramienta de derechos humanos que tiende a reducir los desequilibrios sociales, étnicos, biológicos, entre otros. Por lo anterior, en la exposición de motivos se resalta: “El Código fomentará la paz y la justicia social, porque sólo con procesos judiciales accesibles y eficaces y con decisiones oportunas se fomenta la paz social y la justicia. El acceso a la justicia no puede ser considerado simplemente como un ingreso, que sería un criterio parasitario y burocrático, sino entendido como la acción de llegar a gozar de una justicia que tenga calidad y se concrete en una sentencia justa y pronta”186 . Así mismo: “(…) de la misma manera, este estatuto procesal debe garantizar la primacía y protección de los derechos constitucionales fundamentales, así como reconocer la prevalencia del derecho sustancial sobre el procesal y la diversidad cultural y étnica”187 . Por lo tanto el sistema procesal que diseña el actual CGP, en lo concerniente a la jurisdicción de familia e infancia, no es el rol de un juez o jueza neutral o árbitro del proceso, sino el rol de un juez o jueza solucionador de conflictos con justicia social, por lo tanto su naturaleza es conciliatoria (subrayo). Lo anterior, permite que en cualquier etapa pueda el juez o jueza exhortar diligentemente a las partes a conciliar sus diferencias, lo que significa que debe haber un diálogo democrático, por medio de la palabra, entre las partes, los sujetos procesales, dirigido por el juez o jueza, tendiente a la solución del conflicto presentado. 185 Ibídem. 186 Colombia, Gaceta del Congreso N° 119 (2011), Bogotá: Imprenta Nacional. 187 Ibídem.
  • 94.
    94 Esto no significaque la jurisdicción de familia se convierta en centros de conciliación, sino que el Código tiende a que el juez como director del proceso diseñe mecanismos que busquen la solución de los conflictos que lleguen a su conocimiento, lo que implica entonces un juez o jueza protagonista, que tiene iniciativa para llevar a cabo la conciliación, el impulso probatorio, que interrogue a las partes y abogados, en conclusión, que dirija a todos los sujetos procesales; por lo tanto, el juez no es un mero testigo del desarrollo del proceso, sino el máximo responsable de su ejecución; de donde se concluye que, al juez le están dados todos los poderes para que tienda a la solución del conflicto. Dentro del contexto del rol que le da el Código General del Proceso al juez o jueza como director del proceso, ¿tendrán facultades para actuar de oficio? Promovido el proceso y en cualquier estado del mismo el juez o jueza podrá de oficio adoptar todas las medidas necesarias que le permitan llevar a cabo con mayor celeridad el desarrollo del mismo, y podrá entonces decretar medidas cautelares como las económicas o personales pertinentes, ordenar que se acompañen todos los medios de prueba que a su juicio resulten necesarios o prescindir de ellas si nada aportan al proceso; citar si es necesario algunos sujetos procesales, si son del caso, como los defensores de familia o ministerio público; notificar a un tercero que aparezca involucrado en el proceso, verbigracia, como en los casos de impugnación de la paternidad o la maternidad se trata. Establecido el rol del juez o jueza en el esquema procesal que desarrolla el actual Código General, nos centramos ahora en cómo opera este nuevo esquema de gestión procesal, como herramienta judicial para solucionar los conflictos y tender a la descongestión judicial fin del este. 2.2. ESQUEMA DEL NUEVO PROCESO DE GESTIÓN POR AUDIENCIAS Una vez promovido el proceso de parte o de oficio188 , se hace necesario ajustar la práctica judicial a las disposiciones del Nuevo Código Procesal, tornándose operativas, a la vez, las garantías constitucionales y procesales, descriptas en la unidad primera. Es aquí entonces donde entra el modelo de redimensionamiento del juez o jueza como el único a cargo de solucionar los conflictos puestos a su conocimiento, convirtiéndose en el eje central del sistema judicial. Los ojos de la sociedad en su contexto van estar puesto en él para ver cómo se desenvuelve el sistema judicial propuesto por el nuevo estatuto procesal. 188 Colombia, Código General del Proceso, art. 8°.
  • 95.
    95 El modelo estádiseñado en una tensión bastante interesante, en donde se va a mostrar el enfrentamiento tácito entre dos lógicas diferentes originadas en dos sistemas distintos: por una parte, tenemos lo nuevo que impone el Código General del Proceso, el cual busca instalar el sistema de oralidad y por audiencias como eje central de los procesos contenciosos; por otra opera la lógica tradicional en la que se han desenvuelto la jurisdicción ordinaria y especialmente la de familia, creada en 1989 como una justicia escrita189, lo que por supuesto genera tensión. Ahora, si lo que se quiere es volver más oral el proceso, es necesario distinguir qué cosas siguen la lógica de la escritura y tratar de ir desatando los nudos gordianos donde las dos lógicas se encuentran; colisión que puede enredar y paralizar el sistema, entonces para avanzar en un sistema que pueda desempeñarse con su propia dinámica y desformalizar un poco el proceso, se propone un modelo de gestión por audiencias, donde prima la oralidad y la des-formalizar, que el profesor ÁLVAREZ llama un proceso dúctil190 , sin llegar a violar el debido proceso de las partes, columna vertebral de un Estado social de derecho. 2.1. Principios del Proceso de Familia Aunque se había hechos referencias a los principios en la primera unidad, estos van unidos con la señalados para los tramites de familia, partiendo de la base que en el fuero de familia se conjugan como particularidad la coexistencia de dos tipos de instituciones jurídicas191; por un lado las del derecho privado, como la autonomía de celebrar o disolver un vínculo matrimonial; por el otro, las de orden público como la observancia de las normas en la celebración de matrimonio que tienen que ser ante autoridad competente y las solemnidades exigida por la ley civil; en consecuencia, estas instituciones permiten observar unos principios especiales para las relaciones familiares. 2.2.1.1. Defensa en las actuaciones judiciales Todo titular de derechos tiene por si o a través de su representante la facultad de ejercer el derecho de defensa y poder realizar todas las manifestaciones necesarias para hacer 189 MARTÍNEZ, MARÍA JOSEFINA (2004). “Expedientes”. En: Revista Sistemas Judiciales. Buenos Aires: Centro de Estudios de las Américas; Instituto de Estudios Comparado en Ciencias Penales y Sociales, INECIP, Impreso en Verlap S.A., Producciones Gráficas, p. 6. 190 ÀLVAREZ GÒMEZ., Ob., Cit., p. 3. 191 FEDE Claudio H., (2009), Audiencias en el proceso de familia en la provincia de Buenos Aires, en el texto: Las audiencias judiciales su desarrollo. Pautas para un desempeño eficaz del abogado, trabajo coordinado por DÌAZ Eduardo A., Editorial Hammurabi, Buenos Aires-Argentina, p. 445.
  • 96.
    96 valer todos susderechos192 ; es así como la ley procesal permite que la persona que ha sido demanda en un proceso de divorcio193 , pueda responder la demanda y presentar incluso demanda de reconvención194; en consecuencia, la defensa es un requisito indispensable en cualquier litigio. 2.2.1.2. Actuación Dispositiva Es la regla general en los procesos de familia, en la que destacamos la actuación de las partes, tanto en la etapa escrita como en las audiencias por oralidad, llamase de conciliación o de instrucción y juzgamiento, hasta llegar a la sentencia. No podemos olvidar que en los procesos de familia van imbuidos por los principios de autonomía y la dignidad humana. 2.2.1.3. Actuaciones de Oficio Esta es una prerrogativa que le brinda la ley195 sustancial y procesal al juez o jueza, para que pueda actuar de oficio en algunas circunstancias, por ejemplo, en las nulidades de matrimonio civil196 , en los procesos de impugnación de paternidad o maternidad197 , en defensa de los derechos del niño198 entre otros; como en el impulso de los procesos de familia; esto quiere decir que el juez o jueza esta investido para intervenir de oficio en las relaciones familiares en aquellas situaciones que lo permitan los cuerpos jurídicos señalados. 2.2.1.4. Protección integral de la familia En el desarrollo del marco de la protección constitucional de familia; como de la promoción de la unidad y permanencia familiar; como finalidades de un Estado social de derecho, este tiene como obligación su protección integral199 ; como la organización básica de la estructura socio-política del Estado que es la familia, pues es el espacio donde los valores y las enseñanzas cívicas, de tolerancia y respeto –principios esenciales 192 FEDE, Ob., Cit., p. 444. 193 Colombia, Código General del Proceso, art. 388. 194 Ibìdem. 195 Colombia, Código Civil, el Código de la Infancia y la Adolescencia; Código General del Proceso. 196 Colombia, Ley 57 de 1887, artículo 15. 197 Colombia, Código Civil, artículo 218. 198 Colombia, Código de la Infancia y la Adolescencia, artículo 41. 199 Colombia, Ley 1361 del 2009.
  • 97.
    97 del Estado socialde derecho- se aprenden y difunden200 ; por lo tanto, el Estado tiene interés en promover la convivencia y estabilidad familiar. 2.2.1.5. Libre desarrollo de la personalidad El principio del libre desarrollo de la personalidad y la inalienabilidad de los derechos de las personas que integran la institución familiar, deben ser criterios a tener en cuenta en la interpretación, cuando en un proceso los afecta; como por ejemplo, en un proceso de divorcio, no se les puede obligar a los cónyuges a mantener el vínculo matrimonial en contra de su voluntad e interés, por las mismas razones por las cuales resulta imposible coaccionarlos para que lo contraigan201 ; igualmente cuando un padre ejercer la acción de impugnación, tampoco se le puede coaccionar a mantener la paternidad so pretexto que la acción ha caducado, cuando se ha legitimado por la práctica de una prueba de ADN. Por lo tanto, no se puede imponer el imperativo constitucional de propender por la armonía familiar. 2.2.1.6. Carga dinámica de la prueba Se señala por la doctrina “…que en algunas causas, como por ejemplo, en aquellas donde se encuentra comprometido el orden público, cae el principios de que debe probar aquel que invoca un derecho y, por el contrario, todos deben probar el objeto del juicio, exigiéndosele tal cumplimiento a quienes se encuentre en una mejor posición fáctica para ello”202. 2.2.1.7. Des-informalidad Es clamor en la doctrina del derecho de familia que el procedimiento debe ser menos formalista203 ; esto no quiere indicar que no se deba seguir ciertas ritualidades exigidas por la norma procesal; sino que debe inobservase ciertas normas procesales para no frustrar el derecho de fondo plasmado, por ejemplo, la autenticación de ciertos documentos como los registros civiles; testigos como los familiares entre otros. 2.2.1.8. Economía procesal 200 Colombia, Corte Constitucional (2010), Sentencia C-955, Bogotá. 201Ibìdem. 202 FEDE, Ob., Cit., p. 447. 203 Ibìdem.
  • 98.
    98 Este principio seencuentra destinado a reducir o evitar el excesivo desarrollo del litigo, más allá de lo que las circunstancias del caso lo requieran; por ello es importante que el juez o jueza fuerce la audiencia de conciliación con buenas fórmulas de arreglo, para que llegue a la audiencia de instrucción lo estrictamente necesario. 2.2.1.9. Humanización del proceso Señala el profesor MARCEL SILVA con respecto a este principio204 que con la escrituralidad desaparece el ser humano en el proceso para dar a abstracciones como las ‘partes’ iguales o el ‘juez’ poseedor del derecho y dentro de esa dinámica se estructuraron conceptos como iura novit curia, se presume el conocimiento de las normas por parte del ciudadano, dadme los hechos que yo te daré el derecho, el juez debe ser imparcial que inciden fuertemente en el proceso. El significado de humanizar el proceso es tener en cuenta en todo momento de la actividad que quienes actúan como partes y sus apoderados, al igual que los jueces son seres humanos, y no abstracciones a las que se les puede atribuir irrealmente supuestos o presupuestos para lograr los objetivos del proceso. “Pero también debe hacerse notar, que los derechos humanos traen a escena al hombre concreto, con sus aspiraciones y necesidades. Es éste el que es portador del valor de la dignidad y titular de esos derechos fundamentales, nunca un ser ideal o abstracto. Los derechos humanos introducen así un punto de conexión entre el sistema jurídico y la realidad humana a la que éste debe servir (48), provocando así el deber de humanizar el derecho por medio de la valoración, no del hombre abstracto, sino del ser humano de carne y hueso, en las situaciones en que éste se encuentre. En lo que toca a las situaciones procesales se sigue de lo anterior el deber de regular y conducir el proceso en un estilo humano, interpretando las normas, cuando ello sea necesario, de conformidad con lo que convenga a la humanización del proceso”. 2.2.1.10. De ser oído el niño o niña En toda actuación administrativa o judicial, en que estén involucrados, los niños, niñas y adolescentes, tienen derecho a ser escuchados y sus opiniones deberán ser tenidas en cuenta205 . Por estas razones, en todo proceso de tipo judicial es necesaria la versión del niño o niña. 204 SILVA Marcel….. 205 Colombia, Código de la Infancia y la Adolescencia, artículo 26-2; Convención de los derechos del niño, artículo 12.
  • 99.
    99 Esto lo haratificado la Corte206 “…el derecho de todo niño, niña o adolescente a ser escuchado y a que sus opiniones sean tenidas en cuenta, conlleva la obligación del Estado de garantizar espacios dentro de los procesos judiciales y administrativos para que puedan ejercer su derecho de forma libre, así como la obligación de las autoridades de efectivamente oír las opiniones y preocupaciones de los niños, valorarlas según su grado de madurez y tenerlas en cuenta a la hora de tomar decisiones que les conciernan”. 2.2. CARPETA DIGITAL Aunque el Código General del Proceso desafortunadamente hace referencia en que de cada proceso en curso se formará un expediente207 , se sugiere como cambio de cultura, fin último de este Código, referirse a carpetas digitales que contengan las diferentes actuaciones; solo dejar por escrito las actuaciones iniciales que dejó el Código, como el resumen de las audiencias; es lo llamado a construir208 . Por lo tanto, el expediente debe ser una herramienta para registrar lo que va sucediendo en el proceso con el fin de mantener un control y seguimiento netamente secretarial de lo realizado, lo cual no constituye un obstáculo para el desarrollo del sistema por audiencias209 . Señalan los expertos que esto de los expedientes viene, de una parte, de la organización vertical de la estructura judicial, y por otra parte con una arraigada tradición en la cual las formas se imponen sobre el conflicto210. Esto entonces parece asociarse más con el tener del control del proceso y el consecuente control de respeto de las garantías con las formas escritas, partiendo de la base que las mismas permiten constatar el cumplimiento de todas las formalidades. Por otra parte, señalan los expertos que “si el expediente se transforma en una herramienta legal para la toma de decisiones jurisdiccionales, entonces su existencia pone en grave peligro la centralidad de la audiencia desplazándola hacia el expediente. Cuando esto ocurra, proceso, juicio y expediente termina siendo sinónimos, como ocurría en el sistema escrito”211 , por esta razón se 206 Colombia, Corte Constitucional (2012), Sentencia T- 276, Bogotá. 207 Colombia, Código General del Proceso, art. 122. 208 Ibídem, art. 122, inc. 2. 209 DUCE, MAURICIO; MARÍN, FELIPE y RIEGO, CRISTIÁN (2008). “Reformas a los Procesos Civiles Orales: Consideraciones desde el debido proceso y calidad de la información”. En: Justicia civil: perspectivas para una reforma en América Latina. Santiago de Chile: Centro de Estudio de Justicia de las Américas, p. 72. 210 MARTÍNEZ. Ob. cit., p. 6. 211 DUCE, MAURICIO; MARÍN, FELIPE y RIEGO, CRISTIÁN (2008). Ob. cit., p. 72.
  • 100.
    100 hace necesario erradicarde nuestra cultura jurídica el expediente como herramienta para la toma de decisiones. 2.3. ACTUACIÓN JUDICIAL POR AUDIENCIA Según la ley procesal audiencia es el acto procesal mediante el cual el órgano judicial recibe las declaraciones de partes o terceros; y se adelanta sin solución de continuidad, ella se relaciona con los principios de oralidad, publicidad y contradicción. FLUJOGRAMA DE LA ACTUCIÓN JUDICIAL EN EL NUEVO CÓDIGO GENERAL DEL PROCESO PRIMERA ETAPA ESCRITA
  • 101.
    101 PRESENTACIÓN DE LA DEMANDA 1.Se anexa CD con copia de la demanda (art. 89 CGP) 2.Deben consignarse las direcciones electrónicas Proceso ingresa al despacho para resolver si reúne los requisitos de ley ¿La demanda cumple con los requisitos? Debe subsanarse Es rechazada NO SI 1. Se ordena notificación al demandado, ministerio público y/o defensor de familia. 2. Se ordenan las medidas cautelares solicitadas. ¿El demandado es notificado? SI Se realiza la notificación por aviso (art. 292 CGP) 1. Se envía la notificación personal (Art. 291 CGP). 2. Se expiden los oficios correspondientes o se comisiona al competente. Corre el término para contestar la demanda Si el demandado manifestó que desconoce la dirección se ordena el emplazamiento. (Art. 293 CGP) Debe hacerse el registro (Art. 108) Continúa… NO RETIRO Y/O ARCHIVO o REMISIÓN AL COMPETENTE SI NO NO
  • 102.
    102 ¿El demandado contestó? Se entiende queopera el allanamiento (Art. 98 CGP) NO ¿Interpuso excepciones previas? NO SI SE DA TRÁMITE FIJA FECHA PARA REALIZACIÓN DE LA AUDIENCIA ¿Las partes concilian? NO SI Se suscribe acuerdo 1. Se puede dar intervención del trabajador social. 2. Se practican las pruebas solicitadas por las partes que no requieren inmediación del Juez. (Excepcional) SI ETAPA POR AUDIENCIAS ORALIDAD Opcional fase preparatoria Fase de instrucción y juzgamiento Se realiza la fijación del litigio Practican pruebas Presentan alegaciones Juez expone sentido del fallo y/o dicte la sentencia Se fija el litigio y saneamiento
  • 103.
    103 2.3.1. Etapa Escrita Siguiendoel sistema procesal propuesto por el Código, en el cual no se hace referencia a juicio sino a actuación judicial212, por el cual se da origen al procedimiento, que tiene como base de la noticia civil, comercial, agraria, de familia o infancia, que parte con una etapa escrita213, con la presentación de la demanda214 (en la oficina de reparto), que se encarga de recibirla y por sorteo da traslado al juzgado que corresponda. Por secretaría entra al juzgado que correspondió por sorteo, éste determina si es el competente o da traslado al juzgado competente. Si es competente puede rechazar o inadmitir la demanda215 , en este caso se corre término para subsanar; rechaza o admite; se admite en este caso, se notifica y corre traslado216 de ley. En esta etapa del traslado pueden presentarse excepciones previas217 por la parte demanda, excepciones que debieron deponerse para resolver en la primera audiencia, contestación de la demanda218 y excepciones de fondo, de las cuales se le corren traslado al demandante. Por otra parte, la parte demanda puede presentar demanda de reconvención219 en aquellos procesos que lo permiten; la parte demandada en reconvención puede presentar también excepciones previas y se corre traslado; se contesta la demanda de reconvención, se propone excepciones de fondo y se corre traslado de ellas. 2.3.2. Etapa Oral Una segunda etapa de actuaciones judiciales está estructurada por audiencias orales. Pueden presentarse las siguientes situaciones: Se puede partir con una audiencia opcional, que se denomina fase preparatoria del proceso, que algunos sistemas procesales llaman audiencia preparatoria220 , que en nuestro Código General no está 212 Colombia, Código General del Proceso, Libro Segundo, Actos Procesales. 213 Ibìdem, art. 82. 214 Ibìdem, art. 89. 215 Ibìdem, art. 90. 216 Ibìdem, art. 91. 217 Ibìdem, art. 100. 218 Ibìdem, art. 96. 219 Ibìdem, art. 371. 220 FUENTES MAUREIRA Claudio, MARÌN VERDIGO Felipe y RIOS LEIVA Erick (2010), Funcionamiento de los tribunales de familia de Santiago, en el texto Reformas de la Justicia en América Latina, Experiencias de Innovación, Centro de estudio de Justicia de las Américas, Santiago de Chile, p. 376.
  • 104.
    104 señalada expresamente, perotampoco está prohibida, por lo que el juez o jueza la puede celebrar opcionalmente si él o ella lo cree pertinente. Esta fase preparatoria que se propone, la cual parte de una invitación que hace juez a las partes y sus abogados, que para que comparezcan voluntariamente, una vez agotada la etapa escrita, tiene como fin último un acto de acompañamiento en la gestión del proceso con el propósito de racionalizar y depurar el procedimiento y asegurar que realmente van a la audiencia de instrucción y juzgamiento solo los asuntos de familia o infancia que realmente lo requieran, por su complejidad o porque realmente las partes no fueron capaces de tajar sus diferencias, evitando así la congestión judicial. Por supuesto, deberá ser provocada mediante invitación a comparecer al juzgado, tendrá como fundamento legal la buena fe de las partes221 y los abogados, el deber del juez de velar por la rápida solución del conflicto y procurar mayor economía procesal222 , tendrá entonces como único objetivo el de acelerar el trámite procesal colaborando con la administración de justicia. Como uno de los fines del Código no se trata, se repite, de una fase obligatoria sino opcional, con el propósito de racionalizar el procedimiento y asegurar que vayan a la audiencia de instrucción y juzgamiento solo los asuntos que realmente lo requieren. Se resalta, en primer lugar, las facultades que el Código le otorga al juez o jueza para que pueda realizar su labor con mayor flexibilidad. Éstas deben ser aprovechadas en la gestión del estudio del caso, que consiste en que el juez o jueza, a través del rol proactivo antes de las audiencias obligatorias como la de conciliación y juzgamiento, pueda asegurar que solo en aquéllos casos en que las partes definitivamente no llegan a un acuerdo son las que van a audiencia de instrucción y juzgamiento, con reglas claras para el desarrollo de ésta. En esta fase el juez o jueza podrá alentar a las partes a resolver el conflicto mediante acuerdo; se precisarán tanto los hechos de la demanda como los de la contestación de la demanda, igual que los de la demanda de reconvención; se explora con qué pruebas cuentan las partes y se analizarán las pretensiones; se insistirá en que las partes propongan solución a su conflicto; decidir de manera rápida qué aspectos relevantes del conflicto deben ser objeto de prueba, asegurar que ninguna de las partes tenga una ventaja injusta y se pueda lograr la igualdad real de las partes; brindar lineamientos 221 Colombia, Código General del Proceso, art. 78-1. 222 Colombia, Código General del Proceso, art. 42-1 y 4.
  • 105.
    105 para asegurar quela audiencia de juzgamiento proceda de manera rápida y eficiente, utilizar de manera apropiada los desarrollos tecnológicos, entre otros. Esta fase preparatoria ayuda a cuatro cosas: a) Un arreglo amistoso en el cual cada una de las partes ha cedido en parte de sus pretensiones. b) Depurar la información que se usará en la audiencia de juzgamiento. c) Tener claras las pruebas a aportar, materia prima223 con la que el juez o jueza toma la decisión final. d) Conocidas las cartas, la posibilidad de avanzar en una solución conciliada si las partes saben con qué cuentan para sacar adelante sus pretensiones. Se parte de la base que hay que intentarla como experiencia, por supuesto armar un indicador de seguimiento. En esta fase se está ante el principio de la inmediación, el contacto personal del juez con las partes, los abogados, el material probatorio que se aporta en el proceso y el inicio de un diálogo democrático con aras de solucionar las controversias. Por lo tanto, se pone en marcha el principio de inmediación. La siguiente etapa es la audiencia de conciliación, obligatoria, que tiene por naturaleza tratar de evitar el inicio de la audiencia de juzgamiento y poner fin al proceso iniciado, por acuerdo o convenio entre las partes; en consecuencia es una herramienta de arreglo de las diferencias, es autónoma como una fórmula de dar salida al litigio promovido judicialmente224 por las partes. Esta audiencia es obligatoria. La conciliación debe ser un diálogo entre las partes, el juez y los abogados; las técnicas sugieren que ella dependerá del caso, se podrá hacer en conjunto con las partes o por separado. La labor del juez o jueza se inicia escuchando a cada interesado e identificando los puntos que le separan a los oponentes, cuáles son más relevantes y cuáles menos, las consecuencias que se seguirían de aceptar unos y otros, cuáles son más beneficiosos y cuáles son perjudiciales para las partes; trata de conseguir un equilibrio entre los oponentes para que no saquen ventajas sin que esto signifique que no se pueda ceder. Uno de los fines del código es que los procesos contenciosos terminen con arreglos conciliatorios. Señala el Código, que desde el inicio de la audiencia el juez o jueza 223 DUCE, MAURICIO; MARÍN, FELIPE y RIEGO, CRISTIÁN (2008). Ob. cit., p. 48. 224 RAMOS. Ob. cit., p. 43.
  • 106.
    106 exhortará diligentemente alas partes para que concilien sus diferencias, es decir, exige del juez o jueza que estos puedan persuadir a las partes, alentar y ayudar activamente a las partes a resolver en su totalidad o en parte el litigio mediante un acuerdo. Fracasada la conciliación el juez o jueza de inmediato requerirá a las partes y a sus abogados para que determinen los hechos en los que están de acuerdo y las pruebas que ameriten confesión; fijará el objeto del litigio precisando los hechos que consideren demostrados y los que requieran ser probados; por otra parte, el juez o jueza hará el control de legalidad para asegurar la sentencia de fondo y sanar los vicios que puedan acarrear nulidades y otras irregularidades del proceso225; en consecuencia, se sigue con el inicio de la etapa probatoria (ver Flujograma 1). De no realizarse la audiencia opcional ¿podrá el juez o jueza en la audiencia de conciliación utilizar las facultades otorgadas por el artículo 372-7 del CGP, de diseñar un sistema efectivo y oportuno para depurar la información que se usará en la audiencia de instrucción y juzgamiento, partiendo de la base del papel que juegan las pruebas dentro del proceso? Se parte de la base que sí, que el juez o jueza tendrá que tener necesariamente una metodología para enfrentar la audiencia de instrucción y juzgamiento, la cual se expondrá en el siguiente aparte. 2.4. MODELO DE GESTIÓN Y SOLUCIÓN DE LITIGIOS Partiendo de la base que las actuaciones se cumplirán en audiencias forma oral, pública226 y contradictoria227 ; según los expertos228 esto significa en el contexto cultural moderno que las actuaciones procesales tienen que ajustarse a lo consagrado en los instrumentos o convenciones internacionales, en la cual las partes involucradas en un juicio tienen el derecho a ejercer su defensa y controvertir las pruebas en su contra tendiente a persuadir al juez para que pueda tomar la decisión. Por estas razones, todo proceso moderno, debe estar diseñado dentro del modelo de la oralidad, la publicidad y el carácter contradictorio. 225 Colombia, Código General del Proceso, art. 372-7 y 8. 226 Ibídem, art. 3°. 227 Ibídem, art. 167-inciso 4. 228 DUCE, MAURICIO; MARÍN, FELIPE y RIEGO, CRISTIÁN (2008). Ob. cit., p. 35.
  • 107.
    107 La exigencia dela publicidad de la audiencia está consagrada en normas internacionales como lo señala el artículo 14-1 del Pacto Internacional de Derechos Civiles y Políticos, en la cual “Todas las personas son iguales ante los tribunales y cortes de justicia. Toda persona tendrá derecho a ser oída públicamente y con las debidas garantías por un tribunal competente, independiente e imparcial, establecido por la ley, en la sustanciación de cualquier acusación de carácter penal formulada contra ella o para la determinación de sus derechos u obligaciones de carácter civil”. Por lo tanto, la publicidad significa que las audiencias deben realizarse a puertas abiertas, es decir, que cualquier ciudadano debe poder ingresar a las sala de audiencias y observar cómo se lleva a cabo la actuaciones por parte del juez o jueza229 . Así, la audiencia pública es un mecanismo de control ciudadano, como de las partes y los sujetos procesales, para fiscalizar el comportamiento idóneo del juez o jueza y que las audiencias se desarrollen dentro del marco que dispone el CGP. Podrá la audiencia restringirse al público: primero, cuando las actuaciones estén amparadas bajo reservas, verbigracia porque existen niños; segundo, por consideraciones morales, orden público o seguridad nacional; tercero, cuando se exige proteger la intimidad o el interés de la vida privada de las partes; cuarto, cuando en opinión del juez o jueza en circunstancias especiales del asunto la publicidad pudiera perjudicar a los intereses de la justicia o partes artículo 14-1 del Pacto Internacional de Derechos Civiles y Políticos. De donde se infiere que, existen excepciones para que las audiencias no sean públicas. Por otra parte, la contradicción se encuentra señalada en instrumentos internacionales; se destacan los artículos 8-2-f, de la Convención Americana sobre Derechos Humanos, “Pacto de San José de Costa Rica”, en el cual se plantea el “derecho de la defensa de interrogar a los testigos presentes en el tribunal y de obtener la comparecencia, como testigos o peritos, de otras personas que puedan arrojar luz sobre los hechos”; el artículo 14-3-e, del Pacto Internacional de Derechos Civiles y Políticos, que establece que toda persona durante el proceso podrá “interrogar o hacer interrogar a los testigos de cargo y a obtener la comparecencia de los testigos de descargo y que éstos sean interrogados en las mismas condiciones que los testigos de cargo”. Esta garantía de estándar internacional impone entonces la seguridad a las partes de controvertir toda la información que presente la contra parte en el proceso, lo cual 229 Ibídem.
  • 108.
    108 muestra que laspartes en el proceso tienen la oportunidad de exponer su punto de vista e intervenir en la formación de convicción de los jueces que tienen que resolver sobre los derechos y obligaciones que se debaten en la audiencia de conciliación o juzgamiento230. Por lo tanto, estas dos características tienen arraigo en los instrumentos internacionales, lo que no sucede con la oralidad que es de extirpe procesal y consiste entonces en un diálogo entre las partes, por un lado, y por otro entre las partes y los jueces: “Esta metodología supone el uso de la palabra en contraposición al uso de la escritura. A diferencia de la publicidad y contradicción, la oralidad no es una característica que aparezca explícitamente mencionada en los tratados internacionales, pero sí constituye una derivación directa de los mismos. Tanto los organismos encargados de la aplicación de los tratados internacionales de Derechos Humanos, como la doctrina procesal, han entendido que la oralidad constituye el único mecanismo idóneo para asegurar la inmediación y la publicidad en el proceso. En la medida en que las pruebas y argumentos de las partes no se presenten en forma oral y directa frente a los jueces que van a decidir el asunto, se corre el riesgo de la delegación de funciones y que el proceso se transforme en el intercambio de papeles entre abogados y el tribunal, al cual ni las partes ni el público tienen acceso, a lo menos, expedito231 ”. Estas características se enmarcan dentro del debido proceso elevado a rango constitucional, al establecer que “Nadie podrá ser juzgado sino conforme a leyes preexistentes al acto que se le imputa, ante juez o tribunal competente y con observancia de la plenitud de las formas propias de cada juicio”232, principio desarrollado en el estatuto procesal al consagrar que “el debido proceso se aplicará a todas las actuaciones previstas en este Código. Es nula de pleno derecho la prueba obtenida con violación del debido proceso”233. Siguiendo la anterior pirámide jerárquica se demuestra que en el sistema procesal adoptado por el Código General por audiencia oral, pública y contradictoria, está edificado sobre la base del debido proceso, de ahí que las actuaciones judiciales se desarrollarán en forma oral, pública y por audiencias. En este orden de ideas el sistema procesal oral debe ser el centro del proceso, y dentro de tal marco el debido proceso debe ser entendido como una garantía individual, un derecho fundamental que tiene toda persona para acceder a la administración de justicia, éste debe regirse por las reglas señaladas en el estatuto procesal, razón por la 230 Ibídem. 231 DUCE, MAURICIO; MARÍN, FELIPE y RIEGO, CRISTIÁN (2008). Ob. cit., p. 37. 232 Colombia, Constitución Política, art. 29, inc. 2. 233 Colombia, Código General del Proceso, art. 14.
  • 109.
    109 cual los mecanismosestablecidos en el estatuto procesal deben estar diseñados al servicio entonces de los derechos de las partes234 . Por lo tanto, el diseño de las actuaciones judiciales no pueden ser normas procesales pensadas en guiar a las instituciones judiciales para actuar de una manera determinada, como si tratara de un conjunto de principios y reglas organizados para su buen funcionamiento235, de donde se concluye que el procedimiento no puede estar pensado en la lógica institucional, es decir acorde a los intereses de la administración de justicia, sino que debe entenderse que están diseñados y edificados como una herramienta al servicio de los derechos fundamentales y prestacionales de las partes. Siendo así, debe entretejerse el debido proceso, por una parte, y las actuaciones orales como herramienta eficaz para depurar la información que ingresara a la audiencia de instrucción y juzgamiento, y el diálogo entre las partes y el juez, por la otra, siendo los dos elementos centrales como metodología para llevar a cabo el paso de tal audiencia. 2.6. TEORIA DEL CASO PARA EL JUEZ O JUEZA El juez o jueza director del proceso está obligado a estructurar un marco metodológico236 para preparar el estudio del caso y poder dirigir la audiencia de instrucción y juzgamiento. La teoría del caso237 es la explicación de un caso determinado a través de los hechos, sus medios probatorios y sus fundamentos jurídicos, los cuales se relacionan entre sí; por lo tanto la teoría del caso nace de la relación tripartita entre la situación fáctica, los medios de pruebas y su relación con las subestructuras del derecho. La teoría del caso es el motor o corazón del proceso, de ella dependen todo lo que se haga en las audiencias y desarrollo de las actuaciones judiciales. Es por esto entonces que la teoría del caso es la representación básica y subyacente del proceso, el cual explica la teoría legal y los hechos de la causa y vincula las pruebas cómo es posible dentro de un todo coherente y creíble; en consecuencia, se trata como si se estuviera armando un rompecabezas para mostrar la imagen que lo representa al final, se puede ver reflejado en el presente flujograma. 234 DUCE, MAURICIO; MARÍN, FELIPE y RIEGO, CRISTIÁN (2008). Ob. cit., p. 45. 235 Ibídem. 236 RAMELLI ARTEAGA, ALEJANDRO y PATIÑO GONZÁLEZ, MARÍA CRISTINA (2010). Las reglas de la disertación jurídica: Entre la duda y el Método. Bogotá: Universidad de los Andes, pp. 51 y ss. 237 GONZALEZ OBREGÒN, Ob., Cit., p. 229.
  • 110.
    110 FLUJOGRAMA DE TRABAJODE ANÁLISIS DE LA TEORÍA DEL CASO (FLUJOGRAMA N° DOS) 2.4.1. Hechos y preposiciones fácticas El juez o jueza tendrá que identificar la teoría del caso238 planteada por las partes teniendo como base el análisis de los contenidos fácticos descritos en la demanda, contestación y demanda de reconvención, por eso es importante montar una metodología que le permita estructurar el estudio del caso; para lo anterior se propone 238 BAYTELMAN A., ANDRÉS y DUCE J., MAURICIO (2005). Litigación penal juicio oral y prueba. México, D.F.: Fondo de Cultura Económica, p. 95.
  • 111.
    111 el siguiente protocolo,que consiste en clasificar los hechos litigiosos239 : Primero, identifica los hechos principales o relevantes, luego los secundarios240 ; segundo, en hechos admitidos, no admitidos, y tercero, en hechos que no constan las partes. Esta clasificación se hace con el objeto de poder identificar las controversias jurídicas presentadas a su despacho, acerca de la exigencia de derechos fundamentales o prestacionales en disputa por las partes, lo que constituirá el presupuesto para seleccionar las pruebas y la aplicación de la ley o jurisprudencia al caso en concreto241. Se trabaja la presente propuesta metodológica con el caso de: WILLIAM y ELIZABETH STERN. PROTOCOLO HECHOS PRINCIPALES242 - WILLIAM y ELIZABETH STERN querían tener un hijo, pero por sí mismos no podían, al menos no sin que la salud de Elizabeth corriese peligro, porque ella padecía de esclerosis múltiple. Por lo tanto, acudieron a un centro de infertilidad que “subrogaba” embarazos. - El centro publicaba anuncios en busca de “madres sustitutas”, mujeres dispuestas a quedarse embarazadas y dar a luz en lugar de otra mujer, a cambio de una retribución en dinero. Una de las mujeres respondió al anuncio fue MARY BETH, de 29 años de edad. En junio del 2011 WILLIAM y MARY BETH firmaron un contrato de arrendamiento, para que MARY preste el servicio de madre sustituta. - MARY BETH acepta el proceso que la inseminase artificialmente con el esperma de WILLIAM, proseguir el embarazo y entregar el niño a WILLIAM una vez nazca. Acepta además ceder sus derechos maternos para que ELIZABETH STERN pueda registrar el niño o niña; partiendo de la base que ELIZABETH le es imposible llevar un estado de gravidez normal. - Para lo anterior, la pareja WILLIAM y ELIZABETH se comprometen a cancelar los gastos del preparto, parto y posparto; por otra parte, se comprometen a cancelaran una prima de éxito por ($5.000.000), si el parto sale bien y por supuesto si él bebe nace en condiciones sana; oferta que es aceptada por MARY BETH y se procede entonces a la suscripción de un contrato de arrendamiento. 239 OSSORIO, MANUEL (1981). Diccionario de Ciencias Jurídicas, Políticas y Sociales. Buenos Aires: Editorial Heliasta S.R.L., p. 44, en el cual se define como hechos litigiosos los establecidos en la demanda, han de ser objeto de contestación y sobre los cuales ha de recaer la prueba para ser considerados en la sentencia. 240 TARUFFO, MICHELE (2002). La Prueba de los Hechos. Trad. de Jordi Ferrer Beltrán. Madrid: Editorial Trotta, p. 119. 241 TARUFFO, MICHELE (2002). Ob. cit., p. 90. 242 Nota: Según TARUFFO son los que cumplen la función jurídica de las circunstancias que se indican en la prótasis de la norma aplicable y que, por lo tanto, representan la condición o el presupuesto para la verificación de los efectos jurídicos previstos por la norma (ob. cit., p. 119).
  • 112.
    112 - En mayode este año (2012) nace una precisa niña, los STERN anticipándose a la inminente entrega de la que va a ser su hija, la llaman MELISSA. Sin embargo, MARY BETH ve que es incapaz de separarse de la niña y decide quedarse con ella. HECHOS SECUNDARIOS243 - WILLIAM y ELIZABETH STERN manifiestan que son una pareja (Compañeros permanentes por más de dos años) de profesionales que vivía en tal ciudad, él es bioquímico, ella pediatra. - MARY BETH, de 29 años de edad, que tiene dos hijos; era esposa de un trabajador de la empresa municipal de basuras. HECHOS ADMITIDOS244 -El centro publicaba anuncios en busca de “madres sustitutas”, mujeres dispuestas a quedarse embarazadas y dar a luz en lugar de otra mujer, a cambio de una retribución en dinero. Una de las mujeres respondió al anuncio fue MARY BETH, de 29 años de edad. En junio del 2011 WILLIAM y MARY BETH firmaron un contrato de arrendamiento, para que MARY preste el servicio de madre sustituta. HECHOS NO ADMITIDOS245 - MARY BETH acepta el proceso que la inseminase artificialmente con el esperma de WILLIAM, proseguir el embarazo y entregar el niño a WILLIAM una vez nazca. Acepta además ceder sus derechos maternos para que ELIZABETH STERN pueda registrar el niño o niña; partiendo de la base que ELIZABETH le es imposible llevar un estado de gravidez normal. - Para lo anterior, la pareja WILLIAM y ELIZABETH se comprometen a cancelar los gastos del preparto, parto y posparto; por otra parte, se comprometen a cancelaran una prima de éxito por ($5.000.000), si el parto sale bien y por supuesto si él bebe nace en condiciones sana; oferta que es aceptada por MARY BETH y se procede entonces a la suscripción de un contrato de arrendamiento. - En mayo de este año (2012) nace una precisa niña, los STERN anticipándose a la inminente entrega de la que va a ser su hija, la llaman MELISSA. Sin embargo, MARY BETH ve que es incapaz de separarse de la niña y decide quedarse con ella. 243 Según TARUFFO se distinguen de los hechos principales en la medida en que no reciben calificación jurídica alguna. Estos hechos adquieren significado en el proceso sólo si de ellos se puede extraer algún argumento acerca de la verdad o falsedad de un enunciado sobre un hecho principal (ob. cit., p. 120). 244 Son los hechos litigiosos de la demanda que, según el artículo 96-2 del Código General del Proceso, son admitidos por las partes. 245 Son los hechos litigiosos de la demanda que son objeto de controversia, no son admitidos por una de las partes, según el artículo 96-2 del Código General del Proceso.
  • 113.
    113 HECHOS QUE NOLE CONSTAN A LAS PARTES - WILLIAM y ELIZABETH STERN manifiestan que son una pareja (Compañeros permanentes por más de dos años) de profesionales que vivía en tal ciudad, él es bioquímico, ella pediatra. - MARY BETH, de 29 años de edad, que tiene dos hijos; era esposa de un trabajador de la empresa municipal de basuras. PROTOCOLO FECHA DD MM AÑO RADICADO TIPO DE PROCESO DEMANDANTE Nombres: ___________________ DEMANDANTE Nombres: ________________ Apellidos: __________________ Apellidos: ________________ HECHOS DEMANDANTE DEMANDADO PRINCIPALES SECUNDARIOS ADMITIDOS NO ADMITIDOS MEDIOSDEPRUEBA POR EL DEMANDANTE ALLEGADOS AL PROCESO SOLICITADOS AL DESPACHO Y/O DE OFICIO Documentales:__________ _______________________ _______________________ __ Testimoniales:__________ _______________________ _______________________ ___ Dictamen:______________ _______________________ _______________________ _______________________ ___ Documentales:__________ ________________________ ________________________ _ Testimoniales:___________ ________________________ ________________________ _ Dictamen:_______________ ________________________ ________________________ ________________________ POR EL DEMANDADO ALLEGADOS AL PROCESO SOLICITADOS AL DESPACHO Y/O DE
  • 114.
    114 OFICIO Documentales:__________ _______________________ _______________________ ___ Testimoniales:__________ _______________________ _______________________ ___ Dictamen:______________ _______________________ _______________________ _______________________ ___ Documentales:__________ ________________________ ________________________ _ Testimoniales:___________ ________________________ ________________________ _ Dictamen:_______________ ________________________ ________________________ ________________________ PRETENSIONES DEMANDANTE EXCEPCIONES DEMANDADO FUNDAMENTOSDE DERECHO INVOCADOS POR EL DEMANDANTE POR EL DEMANDADO CONCLUSIONES RESULTANTES DEL ESTUDIO DEL CASO Clasificados los hechos, en la cual se a caracterizada por la construcción de un relato, en la cual cada uno de las partes ha aportado un trozo de la historia; a esta altura del analices el juez o jueza a clasificado las proposiciones fácticas, en donde estos, sí lo creen tiende a satisfacer un elemento de la teoría jurídica; dicho de otro modo, estas proposiciones fácticas son un elemento legal reformulado en un lenguaje normal, que se remite a experiencias concretas del caso y que serán objeto de pruebas246. Sobre estas proposiciones fácticas recaen las pruebas, ellas no recaen sobre los elementos legales de las teorías jurídicas247 ; en la declaración de parte WILLIAM y ELIZABETH STERN no podrán decir “queremos tener un hijo de acuerdo a lo señalado en la ley 721 del 2001 o la ley 1060 del 2006”, sino que declararan la proposición fáctica “que acudieron a un centro de infertilidad que “subroga embarazos”. En ese orden de ideas el juez o jueza tendrá que clasificar las proposiciones en fuertes o débiles; serán más fuertes en la medida en que más satisfacen el elemento legal para lo que fueron ofrecidas248 ; por ejemplo, “en junio del 2011 WILLIAM y MARY BETH 246 BAYTELMAN A., Ob., Cit., p. 88. 247 Ibìdem. 248 BAYTELMAN A., Ob., Cit., p. 90.
  • 115.
    115 firmaron un contratode arrendamiento, para que MARY preste el servicio de madre sustituta”; esto puede satisfacer el elemento filiación. La debilidad de una proposición fáctica tiene que ver con su ineptitud para satisfacer el elemento legal para que fue ofrecida249; “MARY BETH acepta además ceder sus derechos maternos para que ELIZABETH STERN pueda registrar el niño o niña; partiendo de la base que ELIZABETH le es imposible llevar un estado de gravidez normal”, esta proposición fáctica parece ser débil para satisfacer el elemento filiación. Por lo tanto, la fortaleza o debilidad de una proposición fáctica250 no podrá evaluarse respecto de cada una de ellas individualmente, sino de todas las proposiciones confrontadas unas con otras, tanto la de las demanda como la de las contestación o demanda de reconvención. Por lo que, proposiciones fácticas que pueden parecer en un principio fuertes, pueden ir tornándose débiles bajo la prueba de la confrontación que va haciendo el juez o jueza, cuando encuentra en los relatos otras proposiciones fácticas que ofrecen versiones igualmente razonables; por ejemplo, la presente proposición parece vigorosa para determinar que MARY BETH ha renunciado a la filiación materna cuando “ella acepta el proceso que la inseminase artificialmente con el esperma de WILLIAM, proseguir el embarazo y entregar el niño a WILLIAM una vez nazca”. Sin embargo digamos que MARY representa la siguiente preposición fáctica “En mayo de este año (2012) nace una precisa niña, que la llaman MELISSA. Sin embargo, MARY BETH ve que es incapaz de separarse de la niña y decide quedarse con ella”. Si esta proposición fáctica si puede ser sustentada puede hacer débil la proposición fáctica presentada por los STERN; la interpretación de este hecho, puede variar sustancialmente, como podrá ser reafirma la filiación materna de MARY con MELISSA como un derecho fundamental. 2.4.2. Pruebas El paso siguiente será clasificar los medios de pruebas251 soporte de la demanda, contestación y demanda de reconvención. Seguimos tomando como ejemplo el caso de WILLIAM y ELIZABETH STERN. La prueba va a recaer sobre las proposiciones fácticas; el juez o jueza tendrá que reconstruir con precisión y claridad los medios probatorios que se necesitan para cada 249 Ibídem. 250 Ibìdem. 251 Colombia, Código General del Proceso, art. 165.
  • 116.
    116 una de lasproposiciones fácticas, por ejemplo: si MARY representa la siguiente preposición fáctica “En mayo de este año (2012) nace una precisa niña, que la llaman MELISSA. Sin embargo, MARY BETH ve que es incapaz de separarse de la niña y decide quedarse con ella”, elemento la filiación, como la satisface si se quiere presentar como fuerte dentro del proceso, será lo que inga el juez o jueza. O esta otra proposición fáctica “la pareja WILLIAM y ELIZABETH se comprometen a cancelar los gastos del preparto, parto y posparto; por otra parte, se comprometen a cancelaran una prima de éxito por ($5.000.000), si el parto sale bien y por supuesto si él bebe nace en condiciones sana; oferta que es aceptada por MARY BETH y se procede entonces a la suscripción de un contrato de arrendamiento”. Elemento filiación para WILLIAM y ELIZABETH, tan válida como la anterior. Nace para el juez o jueza ¿Qué pruebas tendré para acreditar cuales proposiciones fácticas, que satisfagan el objeto del litigio? Esto demuestra lo estratégico que tiene que ser los jueces a la hora de tomar una decisión. Esta parte de los medios probatorios se profundizará más adelante cuando se trate la fijación del litigio. DESCRIPCIÓN DE LOS MEDIOS PROBATORIOS APORTADOS DOCUMENTOS, TESTIMONIOS, DICTAMEN PERICIAL  Registro civil de (describir los nombres). Describir clase de nacimiento de Melissa. Dictamen.  Contrato de Arrendamiento.  Historia Clínica del Centro de Reproducción.  Publicación del anuncio en El periódico. DESCRIPCIÓN DE MEDIOS PROBATORIOS SOLICITADOS O DE OFICIO DOCUMENTALES, INTERROGATORIOS, DICTAMEN PERICIAL  Oficiar y describir a las partes. Prueba de ADN.  Qué entidad, pública o privada. INSPECCIÓN JUDICIAL  Visita al Centro de Reproducción. OTROS MEDIOS DE PRUEBAS
  • 117.
    117  Se describen. 2.4.3.Problema jurídico a resolver Clasificados los medios de pruebas el paso a seguir en la ruta; es determinar las pretensiones de las partes, confrontarlas con los hechos litigiosos clasificados y las pruebas; el juez o jueza estarán en capacidad de armar la teoría del caso. Para lo anterior tendrá que plantearse uno o varios problemas jurídicos; éstos permitirán armar la hipótesis de trabajo que será la respuesta al problema o problemas jurídicos, la cual estará ilustrada con la reconstrucción de los hechos a través del acervo probatorio aportado por las partes, que serán las encargadas de demostrar la hipótesis planteada por el juez o jueza. Para lo anterior el juez o jueza contará, previo al desarrollo de la audiencia, haber consultado por anticipado el estado del arte, que en este asunto consiste en haber examinados las fuentes formales del derecho, esto es la ley, la jurisprudencia, los principios constitucionales, los procesales, la doctrina entre otras. El problema jurídico o jurídicos van a estar ligados con la identificación que el juez o jueza descubra la teoría del caso, presentada por las partes, si se trata de una custodia, el cumplimiento de una obligación emanada del contrato, o una impugnación e investigación maternidad. Se podrían señalar los siguientes: 1) ¿El problema jurídico en el caso de WILLIAM y ELIZABETH STERN contra MARY BETH será determinar quién de los padres tiene derecho a la custodia de MELISSA? 2) ¿O puede ser el de si podemos hacer exigible la obligación de hacer emanada del contrato de arrendamiento suscrito entre WILLIAM y ELIZABETH STERN con MARY BETH? 3) ¿Podrá el juez o jueza iniciar de oficio, con fundamento en el interés superior del niño, el proceso de impugnación e investigación de maternidad de MELISSA? 2.4.4. Hipótesis de trabajo El juez o jueza como director del proceso, con la metodología con la que se está trabajando, que consiste en una metodología empírica que tiene como base la percepción
  • 118.
    118 directa del objeto(el proceso que se tramita ante su despacho) que implica el control directo de la investigación, tendrá que plantear su hipótesis252 . La hipótesis que se plante constituirá para el juez o jueza, el eje transversal del proceso y articulará todas las actuaciones judiciales, de manera que esta permitirá corroborar o desestimar provisionalmente las proposiciones fácticas presentadas por las partes en sus demandas. Las hipótesis no deben ser necesariamente verdaderas253 cuando se trata de la confirmatoria, por lo que en procesos judiciales se cuenta: primero, con unidades de observación (sujetos u objetos); segundo, con variables (propiedad que puede variar y cuya variación es susceptible de ser medida); y tercero, con la correlación entre estas254 . En consecuencia, puede resultar una hipótesis falsa. Entonces la hipótesis de trabajo será una aproximación a la respuesta, explicación o predicción tentativa que tenga el juez o jueza en relación con uno de los tres problemas que se formularon, de manera que si la pregunta contiene una incertidumbre la hipótesis será su respuesta. Por lo tanto, la hipótesis será una proposición tentativa acerca de las relaciones entre dos o más variables, que tendrá su apoyo en un conocimiento organizado y sistematizado del juez o jueza. ¿Cuál creen ustedes que puede ser la hipótesis de trabajo para el caso que está en desarrollo en esta unidad? 2.4.5. Fijación del litigio255 Con la posible hipótesis de trabajo trazada por el juez o jueza, en la presente etapa de la actuación judicial debe diseñarse un sistema efectivo que permita a los jueces depurar la información que será usada en la audiencia de instrucción y juzgamiento, teniendo en cuenta el papel que juegan las pruebas en el proceso, las cuales apuntan a las preposiciones fácticas clasificadas por servidor judicial. No hay que olvidar que la 252 PATIÑO GONZÁLEZ, MARÍA CRISTINA, PhD. y MEJÍA QUINTANA, OSCAR EDUARDO, PhD. (2012). Manual para la elaboración del proyecto de investigación de maestrías y doctorados. Bogotá: Universidad Nacional de Colombia (inédito). 253 HERNÁNDEZ SAMPIERI, ROBERTO; FERNÁNDEZ COLLADO, CARLOS y BAPTISTA LUCIO, PILAR (1991). Metodología de la investigación. México: Mc Graw Hill, p. 74. 254 PATIÑO GONZÁLEZ, MARÍA CRISTINA, PhD. y MEJÍA QUINTANA, OSCAR EDUARDO, PhD. (2012). Manual para la elaboración del proyecto de investigación de maestrías y doctorados. Bogotá: Universidad Nacional de Colombia (inédito). 255 Colombia, Código General del Proceso, art. 372-7.
  • 119.
    119 información que seentrega es la materia prima con la cual el juez o jueza construirá su decisión final256 . El Código señala que el juez o jueza precisará los preposiciones fácticas que considera demostradas, y las que requieran ser probadas257; en consecuencia, con la información aportada por los medios de prueba, los jueces determinarán qué proposiciones fácticas se darán por ciertas (valoración) y cuáles no; las proposiciones fácticas, dadas por ciertas configuran la versión de los hechos acreditados sobre los cuales se aplicará el derecho en la sentencia (calificación jurídica de los hechos)258. Sobre las reglas que se establezcan para la prueba, materia prima del litigio y sobre la cual se aplicará el derecho en esta etapa de la fijación del litigio, es importante que el juez o jueza deba tender a conseguir su calidad, para fortalecer la información probatoria. De esta información de calidad derivan varias consecuencias según los expertos259 : la primera, la reconstrucción de los hechos que han ocurrido en tiempo pasado y en los cuales el señor juez no estuvo presente; la segunda, la información con la que se cuenta que permite intentar averiguar lo que pasó, que supone pudo existir un incumplimiento o una situación problemática que posiblemente vulnera un derecho fundamental o prestacional; esta información por lo general suele ser incompleta y no plenamente confiable; tercera, se necesita esclarecer las circunstancias de ciertos hechos ocurridos, de los cuales solo se tienen informaciones que están constituidas por versiones, de las que cada persona tendrá para aportar solo fragmentos de la totalidad de los hechos ocurridos, con sus limitaciones, subjetividad, prejuicios e incompetencias; por otra parte, los documentos recogerán otros fragmentos, y los expertos ilustrarán sobre alguna conexión entre diversos elementos; de donde se concluye que, todos ellos formarán parte de los relatos parciales que se entregan por personas vinculadas a los hechos de muy diversas maneras. La importancia de la prueba entonces en el proceso es cómo es posible tomar una buena decisión, debe ser relevante para garantizar el derecho fundamental o prestacional de la persona parte del proceso, por ejemplo, la filiación de MELISSA, para establecer quiénes son sus verdaderos padres y la obligación de éstos con ella, como es el derecho a darle una buena educación y garantizar, por otra parte, su derecho a la salud, lo que puede 256 DUCE, MAURICIO; MARÍN, FELIPE y RIEGO, CRISTIÁN. Ob. cit., p. 48. 257 Colombia, Código General del Proceso, art. 372-7. 258 Ibídem. 259 Ibídem.
  • 120.
    120 materializarse con lamínima confianza de haber establecido los hechos correctamente y aportado las pruebas pertinentes. Esta etapa procesal debe ser el escenario que responda eficazmente al objeto del litigio; como lo señalan los expertos260, en ésta no debe permitirse separar la información de calidad contenida en las versiones, por un lado, de los elementos de distorsión que provienen de las partes que la sustentan o que de algún modo las han producidos por el otro. De ahí que una buena clasificación de los hechos permitirá al juez o jueza depurar y recaudar el material probatorio de calidad. ¿Cuáles serán entonces estas reglas que permitan depurar y recaudar de calidad el material probatorio materia prima de la decisión judicial? Las reglas261 pueden girar: Primero, en la forma en que los medios de prueba deben ser presentados; segundo, que se establezca una metodología para extraer y controlar la información que las partes contengan, y tercero, la forma en que el juez o jueza valora sus contenidos. En consecuencia, estas serán las reglas acordadas por las partes y el juez o jueza, y sustentada en el artículo 372-7, inc. 4 del CGP. En relación con la primera regla, que sean las partes las que determinen si los medios de pruebas por ejemplo si son documentales se presentan en original o copias auténticas o simples y su aceptación; si son testimonios, establecer linimentos sobre lo que van informar que le consta, para que la contra parte pueda preparar las contra preguntas. En relación con la segunda regla, partiendo del deber de lealtad262 que se le exige a las partes en ley procesal, éstas están obligadas a exponer sus argumentos, sus pruebas, así como a definir el porqué de su derecho, condición necesaria para hacer efectivo de verdad el principio de contradicción en la audiencia de instrucción y juzgamiento; antes de tal audiencia una de las partes está mostrando a la otra qué es lo que tiene para sustentar su caso, poniendo de presente a la contra parte cuáles son los medios de prueba específicos con los que intenta hacer valer sus pretensiones263 , situación recíproca que hará la contra parte para defenderse obligada a aportar las pruebas que tenga. Lo anterior bajo los parámetros de deber que tienen las partes264 . 260 Ibídem. 261 DUCE, MAURICIO; MARÍN, FELIPE y RIEGO, CRISTIÁN. Ob. cit., p. 47. 262 Colombia, Código General del Proceso, art. 78-1. 263 DUCE, MAURICIO; MARÍN, FELIPE y RIEGO, CRISTIÁN. Ob. cit., p. 52. 264 Colombia, Código General del Proceso, art. 78.
  • 121.
    121 Esta actividad esla que se denomina descubrimiento o discovery en el derecho anglosajón, explicado en el capítulo anterior; es lo que le permitirá al juez o jueza evaluar si hay mérito para seguir adelante hasta la audiencia de instrucción y juzgamiento, desestimando las demandas que les parezcan frívolas265 o con su poder ordenar la que se necesiten de oficio para lograr la igualdad real de las partes266. Lo anterior va unido al principio del debido proceso, partiendo de la base que cada parte tendrá en la audiencia de juzgamiento el derecho a controvertir la prueba de la contra parte, teniendo en cuenta que han tenido la oportunidad de informarse suficientemente para preparar dicha contradicción, y el aviso anterior de qué es lo que la contra parte llevará es uno de los medios para hacerla efectiva; por otra parte, la prueba que se descubra y acepte será la única a utilizar en la audiencia. Lo anterior permitirá al juez o jueza depurar el acervo probatorio y contar con información de calidad, que cada una de las partes presentará en la audiencia de instrucción y juzgamiento, para que aquel o aquella resuelvan el litigio teniendo pruebas de buena calidad que le permita tomar la decisión. Observemos las reglas en el caso de MELISSA, si una de las partes presenta pruebas testimoniales, las cuales apuntan a señalar que WILLIAN y ELIZABETH STERN son padres de aquélla, nada aporta al proceso, otra cosa sería si son los médicos que participaron en la asistencia científica de MELISSA; en este caso la prueba puede ser pertinente. 2.4.6. Control de legalidad El juez o jueza ejercerá el control de legalidad para asegurar la sentencia de fondo, por una parte, y sanear los vicios que puedan acarrear nulidades u otras irregularidades del proceso, por la otra267 . En consecuencia, en esta etapa el juez tendrá la oportunidad de sanear el desarrollo del proceso. 2.4.7. Audiencia de instrucción y juzgamiento En la fecha y hora señaladas para la audiencia el juez deberá disponer de tiempo suficiente para practicar todas las pruebas decretadas, oír los alegatos de las partes y, en 265 DUCE, MAURICIO; MARÍN, FELIPE y RIEGO, CRISTIÁN. Ob. cit., p. 52. 266 Colombia, Código General del Proceso, art. 78. 267 Ibídem, art. 372-8.
  • 122.
    122 su caso, proferirla sentencia268 . Por lo tanto, está bajo la regla “sin solución de continuidad”, salvo las excepciones enunciadas en la unidad anterior que tienen que ver con la suspensión de la audiencia. Esta audiencia van de la mano, con los principios de inmediación, concentración, contradicción y continuidad de la audiencia de juzgamiento, los cuales sirven de herramienta para direccionar la decisión del juez o jueza, lo que significa que la audiencia debe llevarse sin solución de continuidad, con lo cual los jueces deben percibir las pruebas de una vez, todas en su conjunto, con lo cual tendrá más elementos de juicio para fallar con la mente fresca de lo visto directamente en la audiencia. Por estas razones el CGP exige que la audiencia deba ser continua hasta que culmine con la sentencia. De ahí que en el Código se advierta al juez o jueza que este debe reservar el tiempo suficiente para agotar el objeto de cada audiencia; su incumplimiento debe verse como falta grave sancionable conforme al régimen disciplinario269 . Esto significa, entonces, que el juez o jueza que inicie una audiencia no debe hacer otra cosa dentro de su jornada laboral que conocer dicha actuación judicial desde que se inicia hasta que termine, por supuesto con las interrupciones estrictamente necesarias. 2.4.8. Acta de acuerdo o sentencia No se podrá hablar de un esquema de sentencia tal como se conoce en el sistema escrito, sino de una decisión que queda en audio; esto significa que en el audio debe quedar la parte de los considerandos y la resolutiva. El acta de resumen contendrá la identificación del juzgado, fecha, ciudad, referencia del proceso y parte del resuelve; la cual será firmada por las partes y el juez o jueza. De donde se concluye que el esquema de sentencia escrita no existe en este modelo de decisión judicial. ap Actividades pedagógicas De acuerdo con la labor realizada por el Juez o Jueza: - Como crear mecanismos de protección de derechos sin que necesariamente uno o varios derechos terminen sacrificados. 268 Ibídem, art. 107, 372 y 373. 269 Ibídem, art. 107-2.
  • 123.
    123 ae Autoevaluación MARCOS YJULIAN conviven como pareja desde el año 2011, MARCOS es padre de SANTIAGO un joven de 15 años y se ha hecho cargo de su custodia debido a que su madre ANTONIA no tiene tiempo en razón de su trabajo para cuidarlo y como MARCOS es contratista independiente dispone de todo el tiempo para ello, debido al fallecimiento intempestivo de ANTONIA en un accidente de tránsito JULIAN inicia todos los trámites para adoptar al hijo de su compañero y así poder vincularlo a los beneficios que el sistema de salud y recreativos y de subsidio de los que goza por ser médico. Se acercan a la defensoría de familia para que los asesoren, pero allí informan que no está permitido adoptar a parejas del mismo sexo y que de todas formas el tramite debe hacer lo ante un Juez, SANTIAGO consiente en la adopción y es por ello que con demanda junto con MARCOS y JULIAN para que se permita realizar el proceso de adopción voluntaria. De acuerdo con el caso planteado al inicio de la unidad: - Identifique los hechos del caso cronológicamente - Establezca los derechos que se encuentran en conflicto en este caso. - Como debe darse la garantía de los derechos de SANTIAGO - Como enlazar los derechos del niño y los de las partes en conflicto A pesar de la ambigüedad de la norma, debe tenerse en cuenta el consentimiento de SANTIAGO para la adopción. j Jurisprudencia Colombia, Corte Constitucional (2010), Sentencia C-955, Bogotá. Colombia, Corte Constitucional (2012), Sentencia T- 276, Bogotá.
  • 124.
    124 Unidad 3 RUTASDE LAS ACTUACIONES JUDICIALES Og Objetivo general Plantear el rol de cada uno de los funcionarios del despacho en las actuaciones judiciales, en función a cómo se suceden éstas. Oe Objetivo específico Determinar las etapas que deben planificarse y su control en el nuevo modelo de gestión.
  • 125.
    125 3.1. TIPOS DEPROCESOS El CGP, teniendo en cuenta la naturaleza del litigio, establece cuatro tipos de procesos, entre los que se destaca: a) El Declarativo, el cual quedó reducido al verbal, verbal sumario y los especiales. b) El Ejecutivo, en él se encuentra el monitorio. c) El liquidatario. d) El de jurisdicción voluntaria. 3.2. EL PROCESO DECLARATIVO Este proceso se caracteriza por la discusión en sus pretensiones. Destacamos el verbal, el verbal sumario y los especiales. Para abrir esta unidad qué mejor que plantear el presente caso, de una pareja, que sucedió en una región del Caribe colombiano. GUILLERMO VS. MARCELA La situación es la siguiente, GUILLERMO conoce a MARCELA en la Bolera de Bogotá en enero de 1990, se enamoran y resuelven a los seis meses celebrar matrimonio civil en la Notaria segunda de Bogotá. Se domicilian en una ciudad de Macondo de la Costa Caribe, él se dedica a la ganadería y ella lo apoya en su trabajo al igual que asume el rol de ama de casa y se dedica a las labores domésticas y abandona su carrera de bacterióloga. En la actualidad tienen dos hijos uno de 19 años que se encuentra cursando su segundo semestre de Derecho en una Universidad de la capital, el segundo con 17 años terminando su bachillerato en un colegio de Macondo. El 1° de febrero de este año (2013) GUILLERMO presento demanda de divorcio ante la oficina de reparto, en dicha demanda solicitaba la disolución del vínculo matrimonial, sustentado en el hecho que tenía más de dos años que no compartía techo y lecho con su esposa MARCELA, soporta dicha situación fáctica en un contrato de arrendamiento suscrito con una sociedad Ltda., en enero del 2011, cuyo objeto social es el transporte de carbón. La demanda fue notificada el 15 de marzo MARCELA, dio respuesta a esta el 21 de mayo, y presento demanda de reconvención, alegando en ella los hechos de que GUILLERMO le ha sido infiel con una ex reina de belleza desde diciembre del 2011, que enero del 2012 estuvieron en un
  • 126.
    126 crucero por elCaribe colombiano, para lo cual se alojaron en un hotel en la ciudad corralito de piedra; por otra parte ha incumplido con sus deberes de esposo y la ultrajado en su dignidad; por otra parte que ellos no suscribieron capitulaciones matrimoniales; lo cual ha respondido GUILLERMO que esas conductas que le endilgan han caducado ya que ellas pasaron hace más de dos años, por lo tanto ella no está legitimada para demandarlo. Ubiquemos el presente caso en la ruta fijada por el Código General del Proceso, para mirar tiempo y actuaciones diseñadas en él, partiendo de la base que éste señala que el juez o jueza que conozca de este proceso tendrá un año para dictar sentencia de primera instancia a partir de la notificación del auto admisorio de la demanda. Lo que quiere señalar que el juez tendrá un año para fallar. Hay que partir de la base que los términos en meses y años que prescribe el código no concuerdan con los días laborables del poder judicial, en este sentido: el año al que hace referencia el CGP coincide con los meses del candelario, cuando señala que si el término es de meses o de años su vencimiento tendrá lugar el mismo día que empezó a correr, del correspondiente mes o año. Ejemplo: si MARCELA se notificó el 4 de marzo del 2013, el juez tendrá hasta el 4 de marzo del 2014 para dictar la sentencia de primera instancia. Los anteriores términos no concuerda con los días laborables del poder judicial, los cuales están supeditados a los días hábiles; en consecuencia, no existe concordancia entre los términos del código y los días laborables del poder judicial para resaltar en esta unidad. 3.3. VERBAL270 En el proceso verbal que está prescrito en los artículos 368 a 369 del CGP, se puede determinar su ruta en el siguiente flujograma. Este flujograma nos servirá como la carta de navegación que orientará la ruta del viaje que tendrá que seguir el proceso de GUILLERMO y MARCELA en la autopista que ha construido el código para que las partes apuesten su litigio. 270 Tenga en cuenta el flujograma general del proceso para complementar el presente.
  • 127.
    127 PRESENTACIÓN DE LA DEMANDA Setramita por el proceso verbal todo asunto contencioso que no tenga un trámite especial conforme al artículo 368 del CGP Auto admisorio Se ordena notificar ¿El demandado se notificó? SI SI Se realiza la notificación por aviso (art. 292 CGP) NO ¿El demandado presentó demanda de reconvención? Se corre traslado por 20 días (Art. 369 CGP) ¿El demandado presentó excepciones de previas Se corre traslado al demandante por 5 días (Art. 370 CGP) Demandante puede solicitar pruebas Se verifica si procede la acumulación y se corre traslado al demandante por 20 días (Art. 371 CGP) SI AUDIENCIA INICIAL (Art. 372 CGP) 1. Las partes deben concurrir para rendir interrogatorio. 2. Se intentará conciliar. 3. Se realiza la audiencia así concurra solo una parte. 4. Puede realizarse la audiencia solo con los apoderados. 5. Se puede aplazar a solicitud justificada de parte máximo 10 días. 6. Justificaciones posteriores dentro de los 3 días siguientes (fuerza mayor y caso fortuito) solo tendrán efectos para exonerar consecuencias procesales, probatorias y pecuniarias. 7. Se decidirá sobre las excepciones previas. 8. Practicarán interrogatorios. 9. Se realiza un control de legalidad de la actuación. 10. Se verifica si no se requiere práctica de otras pruebas, en caso tal se da por terminada y se cita a la audiencia de que trata el Art. 373, del CGP. 11. Se escuchan las alegaciones de las partes (20 minutos) 12. Se procede a dictar sentencia. NONO ¿PROSPERAN? TERMINA EL PROCESO Se condena en costas SI NO
  • 128.
    128 AUDIENCIA DE INSTRUCCIÓNY JUZGAMIENTO (Art. 373 CGP) ¿Se debe practicar interrogatorio? Se práctica y se fija nuevamente el objeto del litigio SI NO 1. Practican las pruebas en el siguiente orden: a. Interrogatorio a peritos citados. b. Declaraciones de testigos. c. Exhibición de documentos y otras pruebas. 2. Presentación de alegatos de las partes. ¿El Juez dicta sentencia oral? TERMINA EL PROCESO EN PRIMERA INSTANCIA Se deja constancia y se informa al Consejo Superior de la Judicatura. Se debe emitir decisión en 10 días siguientes.
  • 129.
    129 Guillermo presentó lademanda el día viernes 1° de febrero de 2013 ante la oficina de reparto, correspondió por reparto al Juzgado 2° de Familia de Macondo. La oficina de reparto entregó la demanda al secretario del Juzgado el día miércoles 6 de febrero. Como el secretario tiene por organización interna hacer entradas los días lunes, entró al despacho el día lunes 11 de febrero y salió el día 15 de febrero inadmitida porque no se aportó el registro civil de matrimonio autenticado, por lo que la parte tendrá cinco días para subsanar dicha irregularidad. Nace el presente interrogante: ¿Podrá el juez o jueza admitir la demanda y solicitar que el día de la primera audiencia de trámite se aporte el registro civil autenticado? El lunes 18 de febrero se fijó por estado, el día miércoles 20 el demandante aporto el registro civil de matrimonio auténtico. ¿Podrá el secretario ingresar al despacho el día jueves el proceso para ser admitida la demanda? Se dejó pasar los cinco días y el proceso ingresó al despacho del juez o jueza el día lunes 25 de febrero, fue admitida el 28 de febrero. En esta primera parte ha trascurrido un mes desde que el proceso ingresó al sistema judicial. El día lunes 4 de marzo se fija por estado la admisión de la demanda y se ordena notificar a Marcela (ver flujograma). Mientras el auto queda ejecutoriado y pasa el término respectivo, el día lunes 11 de marzo el demandado remite por correo certificado el auto de la admisión de la demanda a MARCELA, quien lo recibe el día miércoles 6 de marzo. El lunes 11 le consulta al abogado sobre dicha notificación y éste como buen colaborador de la administración de justicia, el día jueves 14 de marzo, se notifica de la demanda y el día martes 19 de marzo el apoderado de la parte demandada presenta escrito de nulidad contra el auto que admitió la demanda porque no se citó al Ministerio Público, partiendo de la base que hay un niño. El día 20 marzo ingresa al despacho para darle trámite, el día 22 de marzo se sale a vacaciones de Semana Santa y se regresa el 1° de abril. A esta fecha han transcurrido dos meses desde que el proceso entró al sistema judicial. El 4 de abril se corre traslado, ingresa al despacho el miércoles 10 de abril, sale un auto subsanando dicha irregularidad el día lunes 15 de abril y se ordena citar al Ministerio Público; se fija por estado el día 16. Vencida esta etapa MARCELA tiene 20 días para responder la demanda, que comienzan a contar el día lunes 22 de abril y terminan el miércoles 21 de mayo. A la fecha han transcurrido tres meses (ver flujograma).
  • 130.
    130 El 21 demayo MARCELA presenta la contestación de la demanda con excepciones de fondo y demanda de reconvención. El 27 de mayo entra al despacho; no olvidemos que la costumbre del secretario es hacer entradas los lunes; sale el 31 de mayo teniendo en cuenta la contestación de la demanda, admitiendo la demanda de reconvención y ordenando traslado de la misma. Han transcurrido cuatro meses desde que la demanda entró al sistema judicial. Es notificado por estado el auto el martes 4 junio (lunes fue día de fiesta). El día viernes 7 de junio GUILLERMO, a través de su apoderado, propone excepciones previas frente a la demanda de reconvención; el día martes entran al despacho, el lunes fue festivo, salen el 14 de junio corriendo el traslado y son notificadas por estado el lunes 17 de junio, entran al despacho el lunes 24 y salen denegándolas el viernes 28 de junio y notificado el auto el martes 2 de julio, el lunes festivo. ¿Pudo el legislador dejar que estas excepciones se resolvieran en la primera audiencia? Han trascurrido cinco meses y aun no tenemos la primera audiencia de trámite. El lunes 8 de julio comienza a correr los 20 días que tienen GUILLERMO para contestar la demanda de reconvención, los cuales vencen el viernes 2 de agosto. Han pasado hasta la fecha seis meses desde que la demanda ingreso al sistema judicial y no tenido inicio la primera audiencia de conciliación; lo cual demuestra según la ruta diseñada por el actual Código, que entre el ingreso de la demanda para reparto y la solución a las controversias que se puedan presentar en la primera etapa escrita; pueden pasar seis (6) y (7) siete meses, es decir medio año, ciento ochenta y dos (182) días (subrayo) y aun no se ha dado paso a la segunda etapa a la de audiencias orales. El día 2 de agosto se presenta la contestación de la demanda y la cual ingresa al despacho el 5 de agosto y sale día lunes 12 corriendo el traslado de las excepciones de fondo propuestas por ambas partes, se fija por estado el 13, el martes 20 de agosto ingresa al despacho para fijar fecha de audiencia de conciliación, el lunes fue festivo. Surge la siguiente pregunta: ¿Podrá el juez o jueza decretar pruebas antes de fijar la fecha de la primera audiencia de conciliación, como visita social, las periciales o documentales? La respuesta es afirmativa, debido a que el Juez o Jueza tendrá más elementos de juicio para llevar a cabo esta primera audiencia. Antes de fijar la primera audiencia el juez o jueza debe tener claro su metodología de trabajo para el presente caso siguiendo la propuesta presentada en la unidad anterior, es decir indagar sobre la teoría del caso, propuesta por las partes, según nuestro ejemplo están en dos vías, la de GUILERMO montada en una causal de divorcio objetiva y la de MARCELA estructurada en una causal de divorcio subjetiva. Por lo tanto, le
  • 131.
    131 corresponde al juezo jueza tener claro estas dos teorías del caso (ver protocolo Unidad Segunda). Se prescindió de la práctica de las pruebas antes de la audiencia y sale el 2 septiembre el auto fijando fecha de audiencia para el 2 de octubre. El 1 de octubre llega una solitud de aplazamiento de la audiencia por una de las partes y se encuentra justificada, lo que obliga al juez o jueza aplazar la audiencia para el 5 de noviembre. Han transcurrido 10 meses sin que se pueda llevar a cabo la primera audiencia. Se llegó el 5 de noviembre y las partes no llegan a un acuerdo, a pesar de lo diligente que fue el juez o la jueza, se procede al fijar el objeto del litigio, el control de legalidad y se ordena la etapa probatoria con los interrogatorios de parte; se ordenan dos pruebas periciales una visita social y otra al Instituto de Medicina Legal, como la de oficiar a impuesto nacionales para que haga llegar copia de la declaración de renta del año 2012 de GUILLERMO y establecer su capacidad económica. El 10 de marzo sale un auto señalando que se prorroga por (6) meses el término para resolver la instancia respectiva, pariendo de la base que estamos a un año de haberse notificado la demanda. Medicina legal el 1 de abril del 2014 hace llegar el dictamen al Juzgado, el cual entra al despacho el lunes 7, no hay que olvidar que es costumbre del secretario hacer las entradas el lunes, sale 10 y se notifica por estado el viernes 11 corriendo traslado a las partes, entra las vacaciones de semana santa, el 23 de abril una de las partes pide ampliar, aclarar y solicitar que fuentes bibliográficas tuvo en cuenta el perito para estructurar el dictamen, entra al despacho lunes 24 de abril y sale 5 de mayo, partiendo de la base que esta última semana el jueves fue festivo. El 5 de agosto llega la ampliación del dictamen, entra al despacho el lunes 11 de agosto y sale 14 de agosto corriendo el traslado y entra el 22 partiendo de la base que el lunes fue festivo y estamos a un menos de un mes del vencimiento de la prórroga. ¿Perderá el juez o la jueza la competencia? Puede existir el riesgo que se pierda la competencia. Sale lunes 25 de agosto fijando fecha de audiencia de instrucción y juzgamiento para el 15 de septiembre. En tal audiencia la parte demandada demostró que el contrato arredramiento nunca existió y que por lo tanto cuando GUILLERMO presento la demanda solo habían pasado 18 meses que se había separado de cuerpo, por otra parte GUILLERMO demostró que las causales alagadas estaban en caducidad y el examen de medicina legal solo dice que lo que existe es una crisis familiar y recomienda terapias de
  • 132.
    132 familia para quela pareja pueda superar el duelo de la separación. ¿Cómo será el sentido del fallo si la teoría del caso presentado por las partes no está solida? Al margen del fallo que se produce año y medio después, primera etapa que se desarrolla en lo escrito es una de las falencias que trae el presente Código, con ella pueden trascurrir entre 6 y 7 meses antes de que se dé inicio a la etapa por audiencia, lo que amerita establecer una estrategia o reforma al código para superar esta coyuntura. Ahora, otra será reducir los tiempos en este tipo de proceso, partiendo del interrogante ¿Podrá el juez o jueza decretar pruebas de oficio antes de fijar la fecha de la primera audiencia de conciliación, como visita social, las periciales o documentales? También puede ayudar a lo anterior la fase preparatoria, con el objeto de poder lograr la primera audiencia un acuerdo entre las partes, o que las partes descubran todas sus pruebas para que cada una conozca que tienen y si con ellas podrán lograr sus pretensiones y esto ayuda mucho a persuadir a seguir avanzando, de caso se concluye que GUILLERMO y MARCELA no estaban tan fuertes en sus pretensiones iniciales, si las partes y sus apoderados conocen el desenvolvimiento de lo que viene, nace la hipótesis de que las partes lleguen a un acuerdo y no esperar mover la justicia por más de un año y medio. 3.4. VERBAL SUMARIO El proceso verbal que esta prescripto en los artículos 390 a 392 del CGP, se puede determinar su ruta en el siguiente flujo grama.
  • 133.
    133 PRESENTACIÓN DE LA DEMANDA Setramita por el proceso verbal sumario los asuntos contenciosos de mínima cuantía y los enunciados en el artículo 390 del CGP Auto admisorio Se ordena notificar ¿El demandado se notificó? SI Se realiza la notificación por aviso (art. 292 CGP) NO Se corre traslado por 10 días (Art. 391 CGP) ¿El demandado presentó excepciones de previas? Se corre traslado al demandante por 3 días (Inciso 5, Art. 391 CGP) Demandante puede solicitar pruebas SI ¿PROSPERAN? TERMINA EL PROCESO O SE ORDENA SUBSANACIÓN POR 5 DÍAS (Inciso 6, Art. 391 CGP) SI Son procesos de única instancia (Parágrafo primero, artículo 390 del CGP) El juez podrá dictar sentencia escrita vencido el término de traslado de la demanda y sin necesidad de convocar a la audiencia, siempre y cuando las pruebas aportadas con la demanda y su contestación sean suficientes para resolver de fondo el litigio y no hubiese más pruebas por decretar y practicar. (Parágrafo 3, Inciso 2, Art. 390 CGP) ¿Contesto la demanda por escrito? AUDIENCIA ART. 392 CGP No podrán decretarse más de dos testimonios por cada hecho, ni formular más de diez (10) preguntas interrogatorios. El secretario debe realizar acta, dejando constancia de las pruebas aportadas y solicitar las que consideren indispensables (Inciso 5, Art. 391 CGP) SI NO
  • 134.
    134 Con la experienciadel caso de GUILLERMO y MARCELA, que invita a reflexionar al juez o jueza a utilizar todo el poder que le brinda el código puede hacer justicia pronta, exhortando a las partes a solucionar sus diferencias. Miremos el presente caso de alimentos: LINA VS. ENRIQUE LINA de (18) años de edad, demanda a su padre extramatrimonial ENRIQUE para que le suministre una cuota alimentaria, teniendo en cuenta que ella cursa segundo semestre de arquitectura, su abogada solicita en la demanda el pago de DOSMILLONES DE PESOS ($2.00.000.00) mensuales, situación que ilusiona a LINA. Su padre ENRIQUE responde que sus ingresos mensuales son de SEIS MILLONES DE PESOS ($6.000.000) mensuales como asalariado de una entidad del Estado, además señala que él está casado y tiene dos hijos más en la universidad uno de 25 años que está en último semestre de Derecho y el segundo de 17años que inicia carrera de ingeniería civil. Por invitación del despacho, las partes acudieron a una fase preparatoria antes de la audiencia de conciliación, en el desarrollo de ella pusieron al descubierto las pruebas del caso al juez o jueza, en la cual LINA tiene gastos mensuales por UN MILLÓN DOSCIENTOS MIL PESOS ($1.200.000.000), que ENRIQUE según la certificación de sueldo después de las deducciones de ley es de CINCO MILLONES CIEN MIL PESOS ($5.100.000.00), y entre gastos del hogar, los hijos y personal mensual están en los CUATRO MILLONES OCHOCIENTOS MIL PESOS ($4.800.000.00), además la madre de LINA que trabaja en la misma entidad estatal de ENRIQUE, tiene ingresos mensuales por TRES MILLONES QUINIENTOS MIL PESOS ($3.500.000.00); ENRIQUE todos los semestres contribuye con el (50%) del pago del matricula de LINA en la universidad. Para sustentar la teoría del caso la abogada de LINA presenta 4 testigos y solicita al Juez o Jueza que oficie a todo el sector financiero de la ciudad para demostrar que ENRIQUE puede tener más ingresos. 3.5. LIQUIDATORIO El proceso liquidatario que esta prescripto en los artículos 473 a 530 del CGP, se puede determinar su ruta en el siguiente flujo grama.
  • 135.
  • 136.
    136 PRESENTACIÓN DE LA DEMANDA -Para testamento cerrado (Art. 473 CGP) - Para testamento abierto (art. 474 CGP) - Para reducir a escrito testamento verbal (Art. 375 CGP) -Para herencia yacente (Art. 482 CGP) APERTURA DEL PROCESO Se deben acompañar a la demanda: - Certificado de defunción -Copia testamento Pruebas estado civil -Prueba de matrimonio o UMH - Inventario y avaluó de bienes Si es acreedor prueba de títulos Ejercicio del derecho de opción por el término de 20 días ¿El heredero ejerce la opción? Puede ser representado o pueden aceptar los acreedores Inventarios y avalúos Pago de deudas Entrega de legados Exclusión de Bienes Beneficio de separación Partición Remate de bienes Entrega de bienes SI NO Conyugue o compañero puede optar por porción conyugal - marital o gananciales Para desarrollar la presente ruta se enuncia la siguiente situación: SUCESIÓN DE NOAH
  • 137.
    137 En febrero deeste año (2013) SARA como cónyuge sobreviviente inicia el proceso de sucesión de su esposo NOAH. En enero de esta año (2013) muere NOAH271 en esta ciudad donde era su último domicilio, él se encontraba en la siguiente situación familiar; en julio del 2000 había iniciado una convivencia con SARA, en enero del 2001 celebraron Matrimonio civil en QUITO- ECUADOR fecha en la que se domiciliaron en COLOMBIA. Quedaron los siguientes herederos: ENOC y AZAEL; y la siguiente situación económica: BIENES EN CABEZA DE NOAH: 1. Un apartamento adquirido por compraventa en marzo 2001 por ($300.000.000). 2. Un CDT constituido en diciembre del 2012 por ($300.000.000); fruto de la ganancia de un billete de lotería que había comprado en noviembre de ese año. BIENES EN CABEZA DE SARA: 1. Un vehículo adquirido por herencia en el 2007 por ($80.000.000). En marzo de este año LILITH solicita que la admitan como parte de la sucesión y reclama porción conyugal, narra los siguientes hechos: estaba casado con NOAH desde 1990, separado de bienes por escritura pública desde 1995, separado de he hecho desde 1999, que no pose patrimonio alguno; por otra parte solicita al señor Juez que de oficio proceda anular el matrimonio de SARA con NOAH. Señor juez o jueza a luz de los contenido del código como resuelve los siguientes interrogantes ¿Admite a LILITH en el proceso de sucesión? ¿Procede a sumir de oficio la nulidad del matrimonio de SARA y NOAH? En la diligencia de inventario el abogado de ENOC presenta como bienes propios de NOAH el CDT, como bien social el apartamento y el vehículo de SARA, a lo cual el abogado de SARA objeta señalando que el CDT es un bien social y el vehículo es un bien propio de SARA. Señor Juez o Jueza a luz del nuevo código como resuelve esta objeción a los inventarios. Se presenta la partición y el abogado de ENOC la objeta porque su cliente no quedo incluido en el apartamento, como resuelve esta objeción a la partición. 271 Los personajes señalados en este caso son extraídos de la Novela Caín de JOSÉ SARAMAGO (2010). Bogotá: Editorial Alfaguara.
  • 138.
    138 Señor Juez oJueza podrá usted citar audiencia para correr traslado de la partición y resolver en audiencia las objeciones presentada por las partes. 3.6. PROCESO EJECUTIVO El proceso ejecutivo de alimentos que es el pertinente, está consagrado en los artículos 422 al 472 del CGP y se puede determinar su ruta en el siguiente flujograma. PRESENTACIÓN DE LA DEMANDA Debe primero constituirse en mora al deudor antes de iniciar el proceso (Art. 423 del CGP) Juez Libra mandamiento ejecutivo ¿El demandado se notificó? SI Se realiza la notificación por aviso (art. 292 CGP) NO Se conceden de 5 días para el pago (Art. 431 CGP) y 10 días para excepciones de fondo (Art. 442 CGP) ¿El demandado presentó excepciones de fondo? Se corre traslado al demandante por 10 días (Art. 443 CGP) SI NO Los requisitos formales del título solo pueden discutirse por medio de recurso de reposición. Si se repone, el demandante podrá iniciar declarativo dentro de los 5 días siguientes ante el mismo Juez Se ordena pagar no solo las sumas vencidas sino las que se causen a partir de la admisión del proceso durante los 5 días siguientes al vencimiento (inc. 2. art. 431 CGP) AUDIENCIA - Del 392 CGP si son ejecutivos de mínima cuantía. - Del 372 del CGP si son ejecutivos de menor y mayor cuantía ¿Son favorables las excepciones? SENTENCIA favorable al demandado con levantamiento de medidas y condena de perjuicios al demandante (Inc. 3, Art. 443) SENTENCIA ordenando seguir adelante con la ejecución (Inc. 4, Art. 443 CGP) - Se avalúan los bienes (Art. 444 CGP) -Se liquida el crédito (Art. 446 CGP) -Se ordena el remate (Art. 448 a 458 CGP)
  • 139.
    139 A partir delflujograma se precisaran las actuaciones que se deben desarrollar en este tipo de procesos. En primer lugar, presentada la demanda y remitida al despacho por la oficina de reparto, corresponde al Juez verificar si esta cumple con los requisitos de forma y de fondo especiales requeridos para iniciar el proceso. Siendo así, además de los generales que encontramos en el artículo 82 y siguientes del Código General del Proceso, la demanda en el proceso liquidatario debe contener el título ejecutivo del que se derivan las obligaciones que se exigen conforme al artículo 422 del C.G.P, si es un acta de conciliación, sentencia judicial, escritura pública deberá anexarse al proceso con constancia de ser expedida como primera copia que presta mérito ejecutivo. Verificados los requisitos por parte del despacho, se libra mandamiento ejecutivo y cuando las obligaciones versen sobre sumas de dinero, generalmente ocurre en los procesos ejecutivos de alimentos, el Juez o Jueza ordenará su pago en el término de 5 días, con los intereses desde que se hicieron exigibles hasta la cancelación de la deuda, así como también ordenará el pago de las sumas de dinero que se causen luego del mandamiento de pago conforme al artículo 431 del C.G.P. Una vez notificado el mandamiento ejecutivo y de no presentarse recurso de reposición o excepciones previas de las cuales ya se habló en el esquema general, se concede el término de 10 días para que el demandado presente excepciones de fondo, este término corre de forma paralela a la orden de pago, es decir que durante los primeros 5 días debe realizar el pago o puede presentar excepciones, luego de transcurridos los primeros 5 días solamente podrá presentar excepciones. Si prosperan las excepciones presentadas el Juez o Jueza emitirá sentencia a favor del demandado, condenando en costas y ordenando el levantamiento de medidas cautelares si fueron decretadas. Pero en caso de no prosperar se ordena continuar con la ejecución y por lo tanto deberá liquidarse el crédito y en caso de que el demandado no realice el pago, el Juez o Jueza de acuerdo con lo solicitado por las partes ordenará el avaluó de los bienes del demandado y su posterior venta en pública subasta. 3.7. JURISDICCIÓN VOLUNTARIA272 El proceso de jurisdicción voluntaria está consagrado en los artículos 577 al 587 del Código General del Proceso, ver la siguiente ruta, en el presente flujograma. 272 Tenga en cuenta el flujograma general del proceso que está en la Unidad 2 para complementar éste.
  • 140.
    140 PRESENTACIÓN DE LA DEMANDA Sepresenta la demanda conforme lo establecido en los artículos 82 y 83 del CGP, exceptuando datos del demandado o sus representantes. (Art. 578) Auto admisorio Se ordena citaciones y/o publicaciones SI ¿El JUEZ DECRETA PRUEBAS? Se practican en audiencia Se agregan las presentadas SENTENCIA NO Se debe citar al representante del Ministerio Público en: 1. Licencia para enajenar bienes del representado. 2. Licencia para emancipación voluntaria. 3. Designación de aguardador, consejero o administrador. 4. Declaración de ausencia. 5. Muerte presunta. 6. Interdicción. 7. Autorización adopción. Si se decreta seguimiento de la decisión se debe establecer su forma Cada asunto sometido a jurisdicción voluntaria requiere un trámite específico Los procesos de jurisdicción voluntaria como su nombre lo indica son aquellos iniciados por las partes sin que medie conflicto de intereses, sino la necesidad de proteger los derechos de las personas o solicitar una autorización judicial para disponer de los derechos de otros con quienes se tiene vínculos de parentesco o un deber legal de administración de sus bienes. Luego de la presentación de la demanda y su recepción en el despacho, se verifica el cumplimiento de los requisitos formales de la demanda establecida en el artículo 82 y siguientes del Código General del Proceso, así como los especiales de cada tipo de asuntos sometidos a la jurisdicción voluntaria conforme a los artículos 577 y siguientes del C.G.P.
  • 141.
    141 Una vez lademanda es admitida por el despacho, el Juez o Jueza debe ordenar las citaciones y publicaciones a que haya lugar, dentro de los cuales deberá citar al representante del Ministerio Público en los siguientes procesos:  La licencia que soliciten el padre o madre de familia o los guardadores para enajenar o gravar bienes de sus representados, o para realizar otros actos que interesen a estos, en los casos en que el Código Civil u otras leyes la exijan.  La licencia para la emancipación voluntaria.  La designación de guardadores, consejeros a administradores.  La declaración de ausencia.  La declaración de muerte presuntiva por desaparecimiento.  La interdicción de la persona con discapacidad mental absoluta o del sordomudo que no pueda darse a entender y su rehabilitación y de la inhabilitación de las personas con discapacidad relativa y su rehabilitación.  La autorización requerida en caso de adopción.  La autorización para levantar patrimonio de familia inembargable. Luego de realizadas las publicaciones y notificaciones si hubo lugar a ellas el Juez o Jueza decretará las pruebas que estime convenientes en el proceso, finalmente procederá a citar a audiencia para práctica de pruebas y proferir sentencia. ap Actividades pedagógicas De acuerdo con el desarrollo de los casos y de la temática de la unidad: Se podría plantear una única forma de tramitar los procesos por parte del Juez o Jueza ae Autoevaluación SEBASTIAN de 8 años, quedaba a cargo de su hermana FELIPA siempre que sus padres se iban a trabajar, el año inmediatamente anterior SEBASTIAN fue víctima de actos sexuales abusivos, sus padres CAMILA y NORBERTO inician el proceso penal en contra del agresor, su tía TATIANA preocupada porque los actos sexuales se dieron en el hogar de residencia del niño y cuando los padres no se encontraban en casa decide iniciar un proceso de custodia alegando que si bien los padres presentaron la denuncia no tienen el tipo suficiente
  • 142.
    142 para cuidar personalmenteal niño y que es un riesgo dejarlo al cuidado de terceras personas. CAMILA y NORBERTO alegan que ellos se lo llevan a su negocio y allí el niño después de estudiar, puede estar con ellos hasta que cierran a las 11:00 p.m., y que igual desde las 8:00 p.m. el niño duerme en un espacio adecuado para él. De acuerdo con los casos desarrollados identifique: - Hechos por orden cronológico y conforme a la metodología propuesta en la primera unidad - Los intereses en conflicto en cada uno de los casos - El material probatorio que requiere el juez para desarrollar su actuación - Desarrolle la hipótesis trabajo de lo caso presentado - Presente una solución del caso j Jurisprudencia En esta unidad se realizó énfasis en la práctica por lo tanto no se trabajaron jurisprudencias específicas. Se sugiere continuar con la establecida en la unidad primera. Colombia, Corte Constitucional (1992), Sentencia C-588, Bogotá. Colombia, Corte Constitucional (1992), Sentencia T-533, Bogotá. Colombia, Corte Constitucional (1993), Sentencia T-001, Bogotá. Colombia, Corte Constitucional (1994), Sentencia T-236, Bogotá. Colombia, Corte Constitucional (1994), Sentencia T-522, Bogotá Colombia, Corte Constitucional (1995), Sentencia C-083, Bogotá Colombia, Corte Constitucional (1995), Sentencia T-251, Bogotá. Colombia, Corte Constitucional (1996), Sentencia C-037, Bogotá. Colombia, Corte Constitucional (1997), Sentencia C-562, Bogotá. Colombia, Corte Constitucional (1999), Sentencia C-925, Bogotá. Colombia, Corte Constitucional (1998), Sentencia T-304, Bogotá. Colombia, Corte Constitucional (1999), Sentencia T-606, Bogotá. Colombia, Corte Constitucional (2001), Sentencia C-100, Bogotá. Colombia, Corte Constitucional (2008), Sentencia C-713, Bogotá. Colombia, Corte Constitucional (2011), Sentencia C-371, Bogotá. Colombia, Corte Constitucional (2011), Sentencia C-577, Bogotá. Colombia, Corte Constitucional (2012), Sentencia T-312, Bogotá.
  • 143.
    143 Colombia, Corte Constitucional(2012), Sentencia C-334, Bogotá. Colombia, Corte Constitucional (2012), Sentencia T-656, Bogotá. Colombia, Corte Constitucional (2000), Sentencia C-1512, Bogotá. Unidad 4 MODELO DE GESTIÓN AL INTERIOR DE LOS DESPACHOS JUDICIALES Og Objetivo general
  • 144.
    144 Plantear las pautasmetodológicas que se utilizan para orientar el nuevo modelo de gestión de los despachos judiciales. Oe Objetivo específico Identificar los procedimientos que deben desarrollarse en los despachos judiciales para la garantía de efectividad del nuevo modelo de gestión.
  • 145.
    145 4.1. ACTITUD DECAMBIO El Código General del Proceso por sí mismo no va producir el cambio del sistema jurídico requiere para alcanzar una pronta y eficaz administración de justicia, sino va acompañada de una actitud de cambio en los jueces y abogados. Por lo tanto se necesita un cambio de mentalidad de los operadores jurídicos y para ello se requiere de su participación activa para esta transición del sistema judicial. El personal que integra el despacho, tiene que tener la actitud de cambio, esta consiste en recibir con entusiasmó los retos que trae el presente Código, en este sentido se invita que piense en sí mismo como una persona que posee un gran conocimiento y habilidades, para poner en marcha lo que la administración de justicia requiere aprovechando esta herramienta procesal. De donde se concluye que es necesaria una actitud de cambio para poner en marcha la exigencia del CGP. Señalan los expertos273 que hay que explotar la conexión con nuestros recursos internos, somos seres lógicos y poéticos. Posemos una mente prodigiosa y un cuerpo maravillosamente complejo, y los dos pueden comunicarse de forma brillante; tenemos memoria e imaginación, solemos clasificar y categorizar en funciones de una gama de sistema especializados y damos prodigiosos saltos de creatividad que van más allá de los límites de lo que conocemos a través de la lógica; todas estas capacidades están a nuestro alcance, por lo tanto aprovechémoslas y saquemos adelante este nuevo reto para la administración de justicia. 4.2. NUEVOS CRITERIOS EN LA GESTIÓN Esto tendrá que re-imaginarse274 , es el momento de redefinición, en que abracen la idea de la aldea y los cambios globales, en lugar de cerrar sus mentes y fronteras al cambio. En consecuencia, el Código General del Proceso invita entonces a re-imaginar los procesos al interior del despacho para aplicar esta herramienta del que hacer judicial en forma oportuno y eficaz al ciudadano. 273 MACDEERMOTT, IAN y JAGO, WENDY (2005). Tu coach interior, una guía paso a paso conseguir tu realización personal y descubrir todos tus recursos. Barcelona: Ediciones Urano, p. 32. 274 PETERS, TOM (2004). Re-imagina. Madrid: Prentice Hall, p. 21.
  • 146.
    146 El juez ojueza mantiene la dirección del despacho275 y la del proceso276 , situaciones que fueron abordadas en los dos módulos anteriores, por lo tanto se remite a tales módulos. En este módulo se abordará los indicadores de agendamiento para llevar a cabo el número de audiencias que propone el Código, señalando estándares, días, tiempos y la complejidad de los procesos. Propone el Código que toda audiencia se adelantará sin solución de continuidad, en consecuencia, el juez o jueza deberá reservar el tiempo suficiente, en este caso no señala cuanto, pero debe estar dirigido a agotar el objeto de cada audiencia o diligencia277; por lo tanto, el juez o jueza tendrá que tener unos criterios para agendamiento278 de las actuaciones por audiencias orales, teniendo como base los siguientes criterios: primero, tipo de audiencia si trata de conciliación o instrucción y juzgamiento; segundo, tipo de proceso; tercero, si se trata de proceso declarativo y la adversidad del caso; cuarto, la complejidad probatoria entre otros. En consecuencia, es necesario tener unos criterios para el agendamiento de las actuaciones judiciales y responder a los tiempos exigidos para levar acabo las audiencias. Por otra parte el mismo estatuto establece que las intervenciones de los sujetos procesales, no debe exceder de (20) minutos279 , el código no entra en detalle al respecto; pero si hay que partir de la base que el horario de trabajo con que cuentan los servidores de un juzgado es de (8) horas diarias que puede estar entre las 8 am a 12 M y entre las 2 y 6 pm; multiplicadas por (5) días tendremos (40) horas semanales; multiplicado por cuatro semanas del mes son (160) horas mensuales que tiene el juez o jueza para agendar sus audiencias. Razones suficiente que permiten tener criterios para gerenciar el tiempo de las actuaciones judiciales. 4.2.1. TIPOS DE PROCESOS 275 GRANADOS SARMIENTO, LUIS RICARDO y otros (2009). El Juez Director del Despacho. Bogotá: Escuela Judicial Rodrigo Lara Bonilla. 276 ATEHORTÚA HERRERA, JUAN PABLO (2011). Organización y funcionamiento de los despachos de oralidad. Bogotá: Escuela Judicial Rodrigo Lara Bonilla. 277 Colombia, Código General del Proceso, art, 107-2. 278 FUENTES MAUREIRA, CLAUDIO; MARÍN VERDUGO, FELIPE y RÍOS LEIVA, ERICK (2010). “Funcionamiento de los Tribunales de Familia de Santiago”. En: Reformas de la justicia en América Latina. Experiencias de innovación. Santiago de Chile: Centro de Estudios de Justicia de las Américas, p. 376. 279 Colombia, Código General del Proceso, art. 107-2.
  • 147.
    147 Las complejidades queconoce un juez o jueza son múltiples y dependerán de los tipos de procesos que se enumeran a continuación las siguientes280 : PROCESO TRÁMITE INSTANCIA Citación para reconocimiento de hijo extramatrimonial Verbal Única Alimento a favor de niños, niñas y adolescentes Verbal Única Ofrecimiento de cuota alimentaría Verbal Única Adopción Verbal Primera Impugnación de paternidad y o maternidad Verbal Primera Investigación de paternidad Verbal Primera Investigación de maternidad Verbal Primera Medida de protección violencia intrafamiliar Verbal Segunda Homologación Verbal Única Nulidad de matrimonio civil cuando existen niños, niñas o adolescentes Verbal Primera Divorcio contencioso cuando existen niños, niñas o adolescentes Verbal Primera Separación de cuerpos contencioso cuando existen niños, niñas o adolescentes o Verbal Primera Separación de bienes contencioso cuando existen niños, niñas o adolescentes Verbal Primera Perdida, suspensión y rehabilitación de la patria potestad Verbal Sumario Primera Perdida suspensión y rehabilitación de la administración de los bienes del hijo Verbal Sumario Primera Remoción de guardador Verbal Sumario Primera Administración de bienes de los hijos Verbal Primera Interdicción del disipador Verbal Primera Exoneración de cuota alimentaría Verbal sumario Única Aumento o reducción de cuota alimentaría Verbal sumario Única Protección del nombre Verbal sumario Única Suspensión y restablecimiento de vidas en Verbal sumario Única 280 Este cuadro se actualizó por el autor del módulo, pero se basó en el publicado por: PROCURADURÍA GENERAL DE LA NACIÓN (2008). Manual de Lineamientos para la intervención judicial y administrativa del Ministerio Público en materia de infancia, adolescencia y familia. Bogotá.
  • 148.
    148 común de loscónyuges Custodia y cuidado personal de niños, niñas y adolescentes Verbal sumario Única Regulación de visitas de niños, niñas y adolescentes Verbal sumario Única Permiso de salida del país Verbal sumario Única Alimentos para mayores de edad Verbal Única Diferencias que surjan entre cónyuges sobre fijación y dirección de hogar y derecho a ser recibido en este Verbal sumario Única Cancelación de patrimonio de familia contenciosa Verbal sumario Única Divorcio de mutuo acuerdo cuando existen niños, niñas y adolescentes Jurisdicción voluntaria Única Separación de cuerpos por mutuo acuerdo cuando existen niños, niñas y adolescentes Jurisdicción voluntaria Única Designación de curador ad hoc para cancelación patrimonio de familia Jurisdicción voluntaria Única Designación de guardador Jurisdicción voluntaria Primera Licencia para gravar o enajenar bienes de niños, niñas, adolescentes o incapaces Jurisdicción voluntaria Primera Declaración de ausencia Jurisdicción voluntaria Primera Declaración de muerte presuntiva por desaparecimiento Jurisdicción voluntaria Primera Insinuación de donaciones Jurisdicción voluntaria Primera Corrección sustitución o adición del registro del estado civil Jurisdicción voluntaria Primera Licencia de emancipación voluntaria Jurisdicción voluntaria Primera Rehabilitación del interdicto Jurisdicción voluntaria Primera Declaratoria de existencia de unión marital de hecho y sociedad patrimonial entre compañeros permanentes Verbal Primera
  • 149.
    149 Nulidad y validezde testamento Verbal Primera Reforma al testamento Verbal Primera Desheredamiento Verbal Primera Indignidad Verbal Primera Petición de herencia Verbal Primera Reivindicación de bienes hereditarios Verbal Primera Controversia sobre derechos hereditarios Verbal Primera Rescisión de particiones (sujeción, sociedad conyugal y sociedad patrimonial de hecho Verbal Primera Ordinario de sanción del art. 1824 del Código Civil, ocultamiento y distracción de bienes sociales. Verbal Primera Inasistencia, caducidad y nulidad de capitulaciones matrimoniales Verbal Primera Revocación de donaciones por causa de matrimonio Verbal Primera Ordinario de calificación de bienes propios y sociales (sociedad conyugal y sociedad patrimonial de hecho) Verbal Primera Recompensas en la sociedad conyugal y sociedad patrimonial de hecho Verbal Primera Proceso de sucesión intestada Proceso Liquidatorio Primera Proceso de sucesión testamentaria Proceso Liquidatorio Primera Liquidación de sociedad conyugal Proceso Liquidatorio Primera Apertura y publicación de testamento cerrado Proceso Liquidatorio Primera Reducción a escrito de testamento Proceso Liquidatorio Primera Ejecutivos de alimentos Ejecutivo Única Ejecuciones por condenas impuestas Ejecutivo Primera Ejecuciones resultado de conciliaciones Ejecutivo Primera Rendiciones de cuentas Verbal Primera Levantamiento de reserva de adopción Incidente Única
  • 150.
    150 Siendo los anteriorestipos de procesos que tienen la potencialidad de tramitarse ente un despacho judicial de familia, es importante que el juez o jueza cuente con algunos indicadores281 mínimos para coordinar su agenda de actuaciones judiciales. 4.2.2. HORAS Y DÍAS Un juez o jueza cuenta como se señaló con (8) horas diarias de trabajo de lunes a viernes, sino existe un día festivo, por lo cual tiene que racionalizar el tiempo para llevar a cabo las actuaciones que le exige el código para coordinar las prácticas que giran entre la audiencia inicial de conciliación y la audiencia de juzgamiento; por una parte, o las que surgen de los procesos no declarativos como los ejecutivos, liquidación y jurisdicción voluntaria; partiendo de la base que los dos últimos no generan controversias entre partes. Un primer indicador a tener en cuenta es el número de días laborables al mes: Números de días laborables con cuenta en el mes y la semana, para que se conozcan de antemano cuantas audiencias se pueden programar para dicho mes y poder cuantificar cuantas se programan y cuantas se realizan y establecer causas porque no se llevaron a cabo. Por lo tanto, esta proporciona una manera uniforme de cuantificar y presentar la información que revela si se cumple con lo exigido por el Código. Un segundo indicador es las horas diarias con la cuenta: Tener claro conque horario cuenta, partiendo de la base que algunos jueces y juezas son docentes en diferentes facultades de derecho y/o están adelantando estudios superiores como especializaciones, maestrías o doctorados u otros estudios. Un tercer indicador es el tiempo a utilizar en cada audiencia: Esto dependerá de la naturaleza del negocio, y la clase de audiencia si es de conciliación o fase preparatoria o de instrucción y juzgamiento. Sabemos que esto genera discusión y escepticismo porque algunos dirán que eso dependerá, pero es indispensable tener un indicador del tiempo. Para las audiencias de los procesos liquidatarios, jurisdicción voluntaria y ejecutivos debe trabajarse con un tiempo aproximado entre 30 y 45 minutos, porque, teniendo en cuenta que estamos frente a la presentación de inventarios y pueden haber objeciones a 281 Proporciona información para tomar decisiones.
  • 151.
    151 los mismos, recepciónde testimonios entre otros. Este indicador le permitirá saber cuántas diligencias puedes programar el día lunes por ejemplo. Por otra parte deja un compás de espera de 15 minutos para la siguiente actuación o diligencia. En los procesos declarativos, habrá que tener en cuenta el tipo de audiencia si se trata de conclusión o instrucción; si se trata de la primera, se puede otorgar un tiempo aproximado de 30 a 60 minutos, en los cuales se presentan las etapas de: presentación de las partes, fórmulas de arreglos, descubrimientos de pruebas, fijación de litigio y los interrogatorios de parte. Este tiempo dependerá de la habilidad del juez o jueza, y trabajo previo que haya podido coordinar con su trabajador social en atemperar a las partes. Con un buen control de la información en la etapa anterior o fase preparatoria, es decir que se va a contar con in formación de calidad en el recaudo probatorio, la etapa de instrucción y juzgamiento puede ser otorgase un tiempo entre 45 y 120 minutos, a lo cual va unido como se dirá más adelante la adversidad del proceso y el recaudo probatorio. Con este indicador de otorga tiempo podrá el juez o juez saber cuántas audiencias de instrucción y juzgamiento programar, esto se ha calculado de acuerdo a las experiencia de los juzgados de Santiago de Chile en la República de Chile282 . 4.2.3. ORGANIZACIÓN DE LAS AUDIENCIAS El juez o jueza debe tener en cuenta los días de la semana para organizar las audiencias, siguiendo el criterio de la complejidad de la misma y la naturaleza del proceso. Otro indicador es la Naturaleza del proceso, siguiendo éste se debe distribuir las actuaciones así: a) Los lunes: Señalar las audiencias de los de los procesos de Liquidación como inventarios y avalúos, partición; los de actuaciones de jurisdicción voluntaria como por ejemplo escuchar, peritos, testimonios entre otros y los ejecutivos; las diligencias que ameriten practicarse fuera del despacho. Porque estos el lunes, es el inicio de la semana y se hace con más descanso, como los de más rápido evacuación. b) Los martes: Señalar las audiencias de conciliación o fases preparatorias, esto permite organizar la semana con las actuaciones más descansadas para dejar los miércoles y jueves para las de instrucción y juzgamiento. 282 FUENTES MAUREIRA y otros. Ob. cit., 376.
  • 152.
    152 c) Miércoles yjueves: Señalar las actuaciones de audiencias de instrucción y juzgamiento, con esto tiene dos días para evacuarlas, partiendo de la base que por cualquier motivo detecte que una de ellas le va a llevar dos días por su complejidad adversarial. d) Viernes: Para aprovechar con el equipo y hacer un balance de la semana y repasar la agenda de la semana siguiente y hacer ajuste que se necesitan al interior del despacho. 4.2.4. GRADO DE ADVERSIDAD283 Un segundo indicador será para coordinar la agenda tendrá como fundamento el nivel de adversidad del caso. Por qué habrá casos de bajo nivel, de medio y alta adversidad. Tenemos por ejemplo un proceso de bajo nivel el divorcio de mutuo acuerdo, de nivel medio cuando hay allanamiento, de alta si a la contestación de la demanda se acompaña demanda de reconvención. Por otra parte se tiene en cuenta el número de intervinientes: primero, partes si son más de cuatro; segundo, sujetos procesales, por ejemplo si debe ser citado el ministerio público, o el defensor de familia. Igualmente, la cantidad de materias que involucra el proceso, por ejemplo, Cesación de efectos civiles, disolución y liquidación de la sociedad conyugal, cuota de alimentos, regulación de visitas, custodia entre otras. 4.2.4. COMPLEJIDAD PROBATORIA284 La experiencia Chilena muestra que es necesario clasificar la cantidad y tipo de prueba, con lo anterior puede ser: baja prueba, media prueba y altísima prueba y se traduce así: Baja prueba estaría clasificada por: (2) testimonios, (5) documentos y (2) oficios. Media prueba estaría clasificada: (3) a (6) testimonios, (6) a (15) documentos y (3) y (10) oficios. 283 Ibídem. 284 Ibídem.
  • 153.
    153 Altísimas prueba estaríaclasificada por: más de (6) testimonios, más de (15) documentos, más de (10) oficios y prueba pericial. 4.3. MEDICIÓN DE LAS ACTUACIONES Esta medición se planifica desde cada distrito judicial, y tiene que tener una agenda de seguimiento que consiste en tener el apoyo de la sala Administrativa en los niveles nacional y con el apoyo de las direcciones ejecutivas y seguimiento académico de la escuela judicial y consiste: a) Seguimientos trimestrales: Se hace necesario que cada tres meses se reúnan los jueces de familia que conforman el distrito judicial, con agenda en mano se proceda hacer una evaluación de los aciertos y desaciertos que se han tenido con el proceso de implementación de las actuaciones por audiencias; esto permite acoger las mejores experiencias para ir en la dirección del mejoramiento del proceso de implementación del presente código. b) Seguimiento anual: Es indispensable hacer una evaluación anual, en la cual se escojan las mejores experiencias por distrito y se puedan compartir con los otros, esta sería con la presencia de todos los jueces que materia de familia están trabajando con oralidad. 4.4. DESAFÍOS PENDIENTES DE LA GESTIÓN Para el desafío que impone la entrada en vigencia del Código General del Proceso es necesario establecer cuatro fases que permitan hacer un monitoreo del mismo y se clasifican en: a) Etapa de Sensibilización, consiste en el proceso de capacitación sobre los contenidos del Código, que estará comprendida entre los años 2013 y 2014. b) Etapa de implementación, consiste en el proceso gradual de ir montando la vigencia de aplicación del Código, que comprenderá los años 2014 y 2015. c) Etapa de seguimiento, que consiste en hacer evaluaciones permanentes teniendo como insumo las reuniones trimestrales que hagan los jueces de cada distrito judicial, como las reuniones anuales, estarían entre los años 2014, 2015 y 2016. d) Etapa de evaluación, consiste en evaluar que tanto impacto ha tenido los objetivos que se propuso el Estado con el nuevo Código, esta evaluación será una
  • 154.
    154 valoración de losprocesos cuantitativos y cualitativos, lo que indica que es necesario construir los indicadores que darán lugar establecer los resultados y podrá iniciarse a partir del 2018 que el Código cumple sus primeros cinco años de vigencia. Algunos indicadores a tener en cuenta:  Tiempo promedio de un proceso desde su ingreso al sistema judicial, partiendo de la entrada al reparto y la sentencia de primera instancia.  Número de procesos que terminan en la primera audiencia de conciliación o fase preparatoria.  Número de audiencias de conciliación y de instrucción y juzgamiento.  Número de Tutelas interpuestas a los jueces y el derecho violado.  Rol de los sujetos procesales incluidos los abogados.  Mejores experiencias.  Dificultades en la aplicación de los contenidos normativos del Código General del Proceso. ap Actividades pedagógicas Conforme a los casos planteados: - Es indispensable el desarrollo de un protocolo de estudio del caso dependiendo del tipo de proceso. ae Autoevaluación MARTINA fue declarada interdicta cuando apenas tenía 15 años, su interdicción se dio debido a que padecía un retardo mental moderado y su capacidad mental no se desarrolló más allá que la de un niño de 10 años, los bienes siempre fueron administrador por su padre RAUL quien fuera declarado administrador, pero su madre SUSANA, quien se separó de RAUL desde hace más de 3 años, se opone a que continúe con la gestión debido a que considera que esta malversando el dinero y realizando gastos excesivos para el cuidado de MARTINA, además de que no le permite verla sino un fin de semana cada 15 días y la mitad de los períodos de vacaciones. Lo citó a conciliar la custodia pero RAUL se negó y alego que SUSANA solo tenía interés en administrar los bienes
  • 155.
    155 para obtener provechode ellos, ya que MARTINA heredó a los 17 años $200.000.000 de pesos de su abuelo paterno SERGIO. De acuerdo con los casos planteados y los procedimientos a seguir: - Verifique como resolver los conflictos de intereses en este caso. - Que tramite debe darse debido a que se quiere una rendición de cuentas y adicionalmente la custodia de la niña. - Establezca las oportunidades y dificultades de la gestión de acuerdo con las reglas de procedimiento para realización de las audiencias. Organice con el personal del despacho un sistema de seguimiento para este caso, bajo el nuevo sistema de procedimiento. j Jurisprudencia En esta unidad no se hace referencia a una jurisprudencia determinada se sugiere continuar con la establecida en la unidad primera. Colombia, Corte Constitucional (1992), Sentencia C-588, Bogotá. Colombia, Corte Constitucional (1992), Sentencia T-533, Bogotá. Colombia, Corte Constitucional (1993), Sentencia T-001, Bogotá. Colombia, Corte Constitucional (1994), Sentencia T-236, Bogotá. Colombia, Corte Constitucional (1994), Sentencia T-522, Bogotá Colombia, Corte Constitucional (1995), Sentencia C-083, Bogotá Colombia, Corte Constitucional (1995), Sentencia T-251, Bogotá. Colombia, Corte Constitucional (1996), Sentencia C-037, Bogotá. Colombia, Corte Constitucional (1997), Sentencia C-562, Bogotá. Colombia, Corte Constitucional (1999), Sentencia C-925, Bogotá. Colombia, Corte Constitucional (1998), Sentencia T-304, Bogotá. Colombia, Corte Constitucional (1999), Sentencia T-606, Bogotá. Colombia, Corte Constitucional (2001), Sentencia C-100, Bogotá. Colombia, Corte Constitucional (2008), Sentencia C-713, Bogotá. Colombia, Corte Constitucional (2011), Sentencia C-371, Bogotá. Colombia, Corte Constitucional (2011), Sentencia C-577, Bogotá.
  • 156.
    156 Colombia, Corte Constitucional(2012), Sentencia T-312, Bogotá. Colombia, Corte Constitucional (2012), Sentencia C-334, Bogotá. Colombia, Corte Constitucional (2012), Sentencia T-656, Bogotá. Colombia, Corte Constitucional (2000), Sentencia C-1512, Bogotá. BIBLIOGRAFIA ABRAMOVICH, VÍCTOR y COURTIS, CHRISTIAN (2004). Los derechos sociales como derechos exigibles. 2ª ed. Madrid: Editorial Trotta. ABRAMOVICH, VÍCTOR y COURTIS, CHRISTIAN (2009). “La exigibilidad de los derechos”. En: La protección judicial de los derechos sociales. Serie Justicia y Derechos Humanos, Neo constitucionalismo y Sociedad, COURTIS CHRISTIAN y SANTAMARÍA RAMIRO (eds.). Quito, Ecuador: Ministerio de Justicia y Derechos Humanos. ALEXY, ROBERT (1994). El concepto y la validez del derecho. 1ª ed. Barcelona: Edit. Gedisa. ÀLVAREZ GÒMEZ Marco Antonio (2013), Ensayos sobre el Código general del proceso, colección debates, Editorial Temis y Pontificia Universidad Javeriana, Bogotá. ARDILA AMAYA, ÉDGAR et al, (2006). ¿A dónde va la justicia en equidad en Colombia? Medellín: Corporación Región. ATEHORTÚA HERRERA, JUAN PABLO (2011). Organización y funcionamiento de los despachos de oralidad. Bogotá: Escuela Judicial Rodrigo Lara Bonilla. AZULA CAMACHO, JAIME (2000). Manual de Derecho Procesal. T. I. Teoría General del Proceso. 7ª ed. Bogotá: Edit. Temis. BAYTELMAN A., ANDRÉS y DUCE J., MAURICIO (2005). Litigación penal juicio oral y prueba. México, D.F.: Fondo de Cultura Económica. Colombia, Código de lo Contencioso Administrativo (Ley 1437 de 2011). Colombia, Código de Procedimiento Laboral (Ley 1149 de 2007). Colombia, Código de Procedimiento Penal (Ley 906 de 2004).
  • 157.
    157 Colombia, Código Generaldel Proceso (Ley 1564 de 2012), arts. 1°, 2°, 3°, 4°, 5°, 6°, 8°, 9°, 10, 11, 12, 14, 42-1 y 4, 78-1, 107-2, 121, 122, 133-7, 165, 176, 372-6, 7 y 8, y Libro Segundo, Actos Procesales. Colombia, Consejo de Estado, Sala de lo Contencioso Administrativo, Sección Tercera, Consejera Ponente: María Elena Giraldo Gómez, Bogotá D.C., septiembre 2 de 2004, Rad. 73001-23-31-000-1996-4029-01(14578). Colombia, Constitución Política de Colombia, arts. 29, inc. 2 y 229. Colombia, Corte Constitucional (1992), Sentencia C-588, Bogotá. Colombia, Corte Constitucional (1992), Sentencia T-533, Bogotá. Colombia, Corte Constitucional (1993), Sentencia T-001, Bogotá. Colombia, Corte Constitucional (1994), Sentencia T-236, Bogotá. Colombia, Corte Constitucional (1994), Sentencia T-522, Bogotá. Colombia, Corte Constitucional (1995), Sentencia C-083, Bogotá. Colombia, Corte Constitucional (1995), Sentencia T-251, Bogotá. Colombia, Corte Constitucional (1996), Sentencia C-037, Bogotá. Colombia, Corte Constitucional (1997), Sentencia C-562, Bogotá. Colombia, Corte Constitucional (1998), Sentencia T-304, Bogotá. Colombia, Corte Constitucional (1999), Sentencia C-925, Bogotá. Colombia, Corte Constitucional (1999), Sentencia T-606, Bogotá. Colombia, Corte Constitucional (2000), Sentencia C-1512, Bogotá. Colombia, Corte Constitucional (2001), Sentencia C-100, Bogotá. Colombia, Corte Constitucional (2008), Sentencia C-713, Bogotá.
  • 158.
    158 Colombia, Corte Constitucional(2011), Sentencia C-371, Bogotá. Colombia, Corte Constitucional (2011), Sentencia C-577, Bogotá. Colombia, Corte Constitucional (2011), Sentencia T-205, Bogotá. Colombia, Corte Constitucional (2012), Sentencia C-334, Bogotá. Colombia, Corte Constitucional (2012), Sentencia T-312, Bogotá. Colombia, Corte Constitucional (2012), Sentencia T-656, Bogotá. Colombia, Corte Constitucional, Sentencias: C-818 de 2005, T-406 de 1992, C-574 de 1992, C-027 de 1993, C-276 de 1993, C-1287 de 2001, SU-1122 de 2001 y C-1041 de 2007. Colombia, Corte Suprema de Justicia, Sala de Casación Penal (2012), Sentencia de diciembre 12, Acta Nº 458, Bogotá. Colombia, Gaceta del Congreso N° 114 (2012). Bogotá: Imprenta Nacional, marzo 28. Colombia, Gaceta del Congreso N° 119 (2011), Bogotá: Imprenta Nacional. Colombia, Gaceta del Congreso N° 261 (2012). Bogotá: Imprenta Nacional. Colombia, Ley 1285 de 2009. Colombia, Ley 1285 del 2009, Estatutaria de la administración de justicia. CRUZ ARENCHART, SERGIO (2008). “La oralidad en la justicia. El caso brasileño”. En: Revista Ius et Praxis. Vol. 14. N° 2. Tácala, Chile: Universidad de Tácala. DÍAZ EDUARDO (2009), LAS AUDIENCIAS JUDICIALES SU DESARROLLO. PAUTAS PARA UN DESEMPEÑO EFICAZ DEL ABOGADO, EDITORIAL HAMMURABI, BUENOS AIRES-ARGENTINA. DUCE, MAURICIO; MARÍN, FELIPE y RIEGO, CRISTIÁN (2008). “Reformas a los Procesos Civiles Orales: Consideraciones desde el debido proceso y calidad de la información”. En: Justicia civil: perspectivas para una reforma en América Latina. Santiago de Chile: Centro de Estudio de Justicia de las Américas. DWORKIN, RONALD (1999). Los derechos en serio. 4ª reimp. Trad. de Martha Guastavino. Barcelona: Editorial Ariel Derecho.
  • 159.
    159 FUENTES MAUREIRA, CLAUDIO;MARÍN VERDUGO, FELIPE y RÍOS LEIVA, ERICK (2010). “Funcionamiento de los Tribunales de Familia de Santiago”. En: Reformas de la justicia en América Latina. Experiencias de innovación. Santiago de Chile: Centro de Estudios de Justicia de las Américas. GARCÍA MÁRQUEZ, GABRIEL (2008). Crónica de una muerte anunciada. Bogotá: Verticales de Bolsillo. Sello Editorial del Grupo Editorial Norma. GÒZALEZ OBREGÓN DIANA CRISTAL (2011), MANUAL PRÁCTICO DEL JUICIO ORAL, EDITORIAL UBIJUS, MÉXICO. GRANADOS SARMIENTO, LUIS RICARDO y otros (2009). El Juez Director del Despacho. Bogotá: Escuela Judicial Rodrigo Lara Bonilla. GUASTINI, RICARDO (1999). Distinguiendo estudios de teoría y metateoría del Derecho. Barcelona: Editorial Gedisa. HART HERBERT, L.A. (1961). El concepto de derecho. Trad. de Genaro R. Carrió. Buenos Aires: Abeledo-Perrot. HERNÁNDEZ MARÍN RAFAEL (1999). Interpretación, subsunción y aplicación del derecho. Madrid: Marcial Pons, Ediciones Jurídicas y Sociales, S.A. HERNÁNDEZ MARÍN, RAFAEL (2002). Introducción a la teoría de la norma jurídica. 2ª ed. Madrid: Marcial Pons. HERNÁNDEZ SAMPIERI, ROBERTO; FERNÁNDEZ COLLADO, CARLOS y BAPTISTA LUCIO, PILAR (1991). Metodología de la investigación. México: Mc Graw Hill. ITURRALDE SESMA, VICTORIA (1995). El Precedente en el Common Law. Madrid: Editorial Civitas, S.A. Ley 270 de 1996, arts. 2°, 4°, 7°, 9°. LÓPEZ BLANCO, HERNÁN FABIO (1997). Instituciones de Derecho Procesal Civil Colombiano. T. I. Parte General. 7ª ed. Bogotá: Dupré Editores. MACDEERMOTT, IAN y JAGO, WENDY (2005). Tu coach interior, una guía paso a paso conseguir tu realización personal y descubrir todos tus recursos. Barcelona: Ediciones Urano.
  • 160.
    160 MARTÍNEZ, MARÍA JOSEFINA(2004). “Expedientes”. En: Revista Sistemas Judiciales. Buenos Aires: Centro de Estudios de las Américas; Instituto de Estudios Comparado en Ciencias Penales y Sociales, INECIP, Impreso en Verlap S.A., Producciones Gráficas. OSSORIO, MANUEL (1981). Diccionario de Ciencias Jurídicas, Políticas y Sociales. Buenos Aires: Editorial Heliasta S.R.L. PALOMO VÉLEZ, DIEGO (2005). “Proceso civil oral: ¿qué modelo de juez requiere?”. En: Revista de Derecho. Vol. XVIII. Nº 1. Valdivia. PALOMO VÉLEZ, DIEGO IVÁN (2009). “El procedimiento civil ordinario por audiencias. La experiencia uruguaya en la reforma procesal civil. Modelo teórico y re levantamiento empírico. En: SANTIAGO PEREIRA. Ius et Praxis. Vol. 15. N° 1. Tácala, Chile: Universidad de Tácala. PALOMO VÉLEZ, DIEGO IVÁN (2009). “Las marcas del proceso oral y escrito diseñado en el proyecto del nuevo CPC Chileno”. En: Revista Chilena de Derecho. Vol. 36. N° 3. Chile. PATIÑO GONZÁLEZ, MARÍA CRISTINA, PhD. y MEJÍA QUINTANA, OSCAR EDUARDO, PhD. (2012). Manual para la elaboración del proyecto de investigación de maestrías y doctorados. Bogotá: Universidad Nacional de Colombia (inédito). PÉREZ RAGONE, ÁLVARO y PALOMO VÉLEZ, DIEGO (2009). “Oralidad y prueba: comparación y análisis crítico de las experiencias reformadoras del proceso civil en Alemania y España”. En: Revista del Derecho. N° XXXII. Chile: Pontifica Universidad Católica de Valparaíso. Primer semestre. PETERS, TOM (2004). Re-imagina. Madrid: Prentice Hall. PROCURADURÍA GENERAL DE LA NACIÓN (2008). Manual de Lineamientos para la intervención judicial y administrativa del Ministerio Público en materia de infancia, adolescencia y familia. Bogotá. RAMELLI ARTEAGA, ALEJANDRO y PATIÑO GONZÁLEZ, MARÍA CRISTINA (2010). Las reglas de la disertación jurídica: Entre la duda y el Método. Bogotá: Universidad de los Andes. RAMOS MÉNDEZ, FRANCISCO (2005). El sistema procesal español. 7ª ed. Barcelona: Atelier Libros Jurídicos.
  • 161.
    161 ROSS, ALF (1997).Sobre el derecho y la justicia. 2ª ed. Buenos Aires: Edit. Universidad de Buenos Aires. SANDEL, MICHEL J. (2011), Justicia ¿Hacemos lo que debemos? Bogotá: Edit. Debate. SARAMAGO, JOSÉ (2009). Caín. Trad. de Pilar del Rio. Bogotá: Edit. Alfaguara. SARAMAGO, JOSÉ (2010). El Evangelio según Jesucristo. Bogotá: Editorial Camino, S.A., distribuido por Alfaguara. SILVA JOSÉ PEDRO y otros (2007). Estudio exploratorio sobre el funcionamiento de la oralidad en los tribunales de familia de la Región Metropolitana. Disponible en: http://cejamericas.org/especiales/CD_JusticiaCivil2008/documentos/AnexosInformeTrib unalesDeFamilia08-10-2007.pdf TARUFFO, MICHELE (2002). La Prueba de los Hechos. Trad. de Jordi Ferrer Beltrán. Madrid: Editorial Trotta. TARUFFO, MICHELE (2008). El proceso civil adversarial en la experiencia americana, el modelo americano del proceso de connotación dispositiva. Trad. de Beatriz Quintero. Bogotá: Edit. Temis. VALENCIA ZEA, ARTURO y ORTIZ MONSALVE, ÁLVARO (2006). Derecho Civil. T. I. Parte General y Personas. 16ª ed. Bogotá: Edit. Temis. VARGAS HERNÁNDEZ, CLARA INÉS (2003). La garantía de la dimensión objetiva de los derechos fundamentales y la labor del juez constitucional colombiano en sede de acción de tutela: El llamado «Estado de cosas inconstitucional»”. En: Revista del Centro de Estudios Constitucionales. Año 1. Nº 1. Santiago de Chile: Universidad de Talca.