“MANEJO DE RESIDUOS SÓLIDOS”
INSTITUCION EDUCATIVA TECNICA SAN RAFAEL
SANTA ISABEL TOLIMA
2015
“MANEJO DE RESIDUOS SÓLIDOS”
RESPONSABLE:
JUAN CARLOS VERDUGO RODRIGUEZ
RAMIRO MUÑOZ OROZCO
INSTITUCION EDUCATIVA TECNICA SAN RAFAEL
SANTA ISABEL TOLIMA
2015
Elementos contextuales del PRAE
Referentes Generales
Aspectos Naturales
Fuente:http://commons.wikimedia.org/wiki/File:Colombia_-_Tolima_-_Santa_Isabel.svg
Ubicación del proyecto:
El PRAE está ubicado en la comunidad de San Rafael, Corregimiento que se alza sobre la
cordillera central del municipio de Santa Isabel al norte del Departamento del Tolima, en la
cual convergen veredas como: San isidro, La Argentina, colon, la estrella, Buenavista, Santa
Bárbara, Santa lucia, El corozo, La Candelaria, entre otras.
Modificado por el autor
Santa Isabel limita:
Norte: Líbano y Murillo
Sur: Anzoátegui
Occidente: Departamento de Risaralda
Oriente: Venadillo
San Rafael
Área de Santa Isabel: 271 km2
Veredas del Municipio: 27
Distancia de Ibagué a Santa Isabel: 86 km
El colegio cuenta con una sede central y seis sedes secundarias.
La Candelaria Colon
San Isidro
La estrella colon
Buena VistaCorozo
Fuente: el autor
Ubicación Ecosistemica:
El municipio de Santa Isabel según la información de Ecosistemas continentales, costeros y
marinos de Colombia, está ubicado en el bosque húmedo tropical más exactamente en el
Orobioma medio o piso andino que presenta tres tipos de clima: frío seco (48%), frío
húmedo (34%) y frío muy húmedo (12%). Que en su mayoría está expuesto a nieblas
frecuentes y con rangos de temperatura de entre los 12 y 18 ° C. Cerca del 92% se
encuentra en la unidad geomorfológica de montaña. Y en cuanto al tipo de tierra este
Orobioma está cubierto de bosques naturales (41%), pastos (21%), áreas agrícolas
heterogéneas (13%), vegetación secundaria (11%) y cultivos anuales o transitorios (9%).
Como se sabe el nevado de Sata Isabel pertenece al parque nacional de los nevados y por
ello tiene la flora y fauna característica de la región cuenta con especies de aves como el
colibrí, el gavilán y el cóndor de los Andes. De mamíferos como el chivo, cusumbos, osos de
anteojos y armadillos. La vegetación se manifiesta es especies de frailejones, musgos,
líquenes, girasoles y piedra pómez, que conforman la flora del súper páramo, páramo y
bosque alto andino, las orquídeas adornan los horizontes de los nevados.
Aspectos Sociales
Contexto Histórico
De acuerdo al documento Tolima en cifras 2011 el municipio de Santa Isabel fue fundado el
12 de septiembre de 1.893 por los señores Rómulo Madrid, Pedro Alcantara, Simeón
Cardona y Cesar Ramos y elevado a la categoría de municipio en el año de 1.904. El
territorio fue poblado por los indios Tolimas y Palenques de la tribu de los Pantágoras al
mando del cacique Agocha, cuando fue descubierto por los españoles en 1.541 en cabeza
de Álvaro de Mendoza.
En el año de 1885, los señores José María Alzate, Pedro Alcántara y José María Vega,
penetraron hasta la cordillera central donde levantaron la primera casa en el sitio
denominado "La Rica". El 12 de septiembre de 1893, llegó al lugar el Sacerdote Rómulo
Madrid acompañado de César Ramos, Pedro Alcántara y Simeón Cardona que hicieron
edificaciones durante días posteriores, siendo esto el punto medio de la fundación del
municipio, el pueblo fue fundado con el nombre de Tolda de María y luego paso a llamarse
Santa Isabel, en honor de la princesa de Hungría que era la devoción del presbítero Madrid.
En 1.897 le fue dado el carácter de corregimiento, dependiente de Venadillo y mediante la
ordenanza No. 13 de 1.904 fue erigido en municipio, por la Asamblea Departamental con un
primer Alcalde Don Lisandro Moreno.
Los habitantes de esta población son de origen antioqueño, provenientes del sur y oriente de
Antioquia como Sonsón, Abejorral, Rió Negro y Marinilla, también del viejo Caldas y región
occidental del Tolima, población asentada en las laderas de una de las ramas de la cordillera
Purima sobre un filo que solo le permite extenderse a lo largo de ella y en la cual realizan
todas las actividades socioeconómicas de la región.
En relación con el centro poblado de San Rafael no se tiene como tal el dato exacto de su
fundación pero se sabe que sus primeros pobladores venían del departamento de Boyacá
especialmente de la región de Genesa, llegaron a colonizar y asentamiento generó
actividades socioeconómicas básicas, principalmente la agricultura y junto a ella otras
actividades como la tala de bosque para la implementación de la misma y la construcción de
vivienda. El medio de transporte de la población fueron las mulas para desplazarse a lugares
aledaños como el municipio de venadillo para llevar y traer diferentes productos.
Dinámicas asociadas a la zona de ubicación del PRAE
Población de la zona:
La población del municipio de Santa Isabel está concentrada en su cabecera municipal
corresponde a un total de dos mil seiscientos (2.600) habitantes distribuidos en mil
doscientos diez (1.210) hombres y mil trescientos noventa (1.390) mujeres. La población del
municipio concentrada en el área rural se encuentra distribuida en veinticuatro (24) veredas y
en tres (3) centros poblados rurales (San Rafael, Colon y Bolívar)
Centros poblados
POBLACIÓN
Hombres Mujeres Total
C. P. R. SAN RAFAEL 95 85 180
C. P. R. COLON 68 72 140
C. P. R. BOLIVAR 29 31 60
FUENTE: OFICINA DEL SISBEN Y HOSPITAL SAN JUAN DE DIOS DEL MUNICIPIO DE
SANTA ISABEL - TOLIMA
Distribución de la Población por Edad y Sexo
GRUPO
ETÁREO
CABECERA
MUNICIPAL
ZONA RURAL
POBLACIÓN
TOTAL
Hombr
es
Mujer
es
Total
Hombr
es
Mujere
s
Total
Hombr
es
Mujer
es
Total
0-4 años 165 155 320 293 291 584 458 446 904
5-14 años 274 320 594 565 563 1.128 839 883 1.722
15-24 años 216 241 457 400 395 795 616 636 1.252
25-44 años 293 340 633 544 550 1.094 837 890 1.727
45-64 años 170 230 400 297 296 593 467 526 993
Más de 65
años
92 104 196 115 117 232 207 221 428
TOTAL 1.210 1.390 2.600 2.214 2.212 4.426 3.424 3.602 7.026
FUENTE: ALCALDÍA MUNICIPAL, OFICINA DEL SISBEN MUNICIPIO DE SANTA ISABEL -
TOLIMA
En cuanto a San Rafael (Centro poblado), la gran mayoría de la población campesina se
dedica al comercio, donde se puede encontrar dos familias que venden gasolina, dos familias
que tienen carnicerías, tres familias tienen tiendas, dos se dedican a vender pan, dos se
dedican a la venta de ropa, una familia tiene una especie de súper mercado y una tiene un
acopio de café, es decir que prácticamente más de la mitad de las casas tienen un negocio,
otro sector de la población que no hace parte de los campesinos, son los profesores que
llevan tiempo viviendo allí, de estos, una familia de profesores tiene una droguería y otra
familia de profesores trabaja con la madera y el resto de la población campesina se dedica a
la agricultura tradicional en fincas cercanas al centro poblado.
Hablando de su población estudiantil San Rafael cuenta en la actualidad con 477
estudiantes divididos en las seis sedes de las diferentes veredas que forman esta población.
La sede principal cuenta con dos bloques, el de primaria y el de secundaria con un número
de 296 estudiantes según los datos más recientes del SIMAT; de estos estudiantes un grupo
muy pequeño es del centro poblado y la mayoría son de las veredas aledañas como: El
corozo, la candelaria, Colon, la argentina entre otras.
Vías de acceso:
La vía principal que comunica a Santa Isabel con la capital de del Departamento del Tolima
presenta una distancia de 86 kilómetros, la cual se encuentra en obras de pavimentación en
un 60%, además posee vías secundarias y terciarias de comunicación, las cuales se
encuentran destapadas y une los municipios vecinos de Anzoátegui y el Líbano. Al igual que
la red que une las diferentes veredas con la cabecera municipal y municipios aledaños
mencionados.
En cuanto al centro poblado de San Rafael hay unas vías sin pavimentar que comunican a
este con las veredas vecinas lo que facilita el transporte de productos cultivados allí como el
café y el plátano principalmente y, también benefician al transporte de los estudiantes en las
rutas hacia el centro educativo. Las veredas beneficiadas por estas vías son Colon, el
Corozo, La candelaria, Palmar y la esperanza.
Infraestructura:
Los servicios públicos que poseen los habitantes de San Rafael, presentan algunas
limitantes, Un acueducto cuya fuente hídrica proviene del reservorio ecológico el Silencio, es
un acueducto que pertenece a quienes reciben el servicio y no tiene planta de tratamiento de
aguas. Sin embargo, el agua es potable y no existe restricción para el uso de la misma. Las
aguas residuales y excretas son depositadas en tres pozos sépticos, las basuras son
recolectadas y transportadas regularmente a plantas procesadoras del municipio de
Venadillo, el carro recolector pasa los días Lunes bajando desde la cabecera del municipio y
beneficiando a toda la comunidad ubicada a borde de la carretera principal.
El municipio y la vereda de San Rafael cuenta con energía eléctrica en la cual hay una
persona que reparte los recibos tanto en el centro poblado como en las veredas aledañas, el
servicio de gas domiciliario se presta en la cabecera municipal mediante el oleoducto y, en el
centro poblado este servicio se presta en pipetas o cilindro; donde dos familias de la zona
facilitan la compra del gas. La mayoría de la población del sector rural utiliza la leña como
combustible. El servicio de teléfono se soluciona con los celulares y hay dos locales en el
centro poblado que prestan el servicio de internet.
Equipamiento urbano:
En el municipio de Santa Isabel a partir de la información registrada por el documento
Tolima en Cifras, 2011 y de las empresas que prestan los servicios públicos en el municipio,
en el 2010, Santa Isabel contaba con 2.119 suscripciones al servicio de energía eléctrica,
323 líneas telefónicas en uso y coberturas de 95,0% en acueducto urbano, 87,0% en
alcantarillado y 99,0% en aseo.
Además de acuerdo al EOT de Santa Isabel, la cabecera municipal cuenta con un hospital de
nivel I llamado Carlos Torrente Llamo; también se encuentran tres (3) planteles educativos,
dos (2) escuelas para educación preescolar y básica primaria, y un (1) colegio para
educación básica secundaria y media; Una plaza de mercado; una planta de sacrificio y el
cementerio que por estar dentro del perímetro urbano son necesarios reubicar; una plaza
principal y cerca de ella la iglesia del pueblo.
La comunidad de San Rafael cuenta con un puesto de salud, que no tiene la dotación
adecuada de equipos y medicamentos, Sus usuarios, acuden de urgencias médicas al
hospital de la cabecera municipal. Para la recreación deportiva y cultural el casco urbano
cuenta con un salón de eventos con dos polideportivos y un parque infantil. Se cuenta con
una iglesia, un colegio con dos bloques, en el bloque-1 se da la educación preescolar y la
básica primara y en el bloque-2 la básica secundaria y la media técnica a si mismo se cuenta
con seis sedes: sede Colon. Sede la Candelaria, sede el Corozo, sede San Isidro, sede
Estrella Colon y la sede Buena Vista.
No se cuenta con plaza de mercado, los productos son ofertados en pequeños locales, el
servicio de biblioteca es prestado regularmente por estudiantes del último grado como
servicio social ya que no se cuenta con bibliotecario; El cementerio está ubicado a las
afueras del pueblo por la vía a Santa Isabel.
Organización social:
En cuanto a su organización social como se puede observar el grafico de arriba la cabecera
del municipio cuenta con diferentes figuras como la alcaldía con sus diferentes secretarias y
despachos, la parte de salud con el hospital ya nombrado anteriormente, la Umata con su
apoyo técnico, diferentes juntas, Un puesto de policía, la federación de cafeteros y una
representación de la registradoria.
Ya hablando del centro poblado de San Rafael, las organizaciones sociales que existen
dentro de la comunidad están: la junta de acción comunal cuyo presidente es el señor Álvaro
Herrera, algunas asociaciones como aso- Plátano y otras que hace convenios con el Sena
para diferentes tipos de capacitaciones, un grupo de madres cabeza de hogar y, el SENA
hace constante participación con cursos para el colegio y la comunidad en general; no hay
puesto de policía ni representación directa del gobierno.
Actividades socio-económicas relevantes:
De acuerdo al documento de Tolima en cifras, 2011, se puede decir que la principal actividad
económica de Santa Isabel es la producción agrícola ya que es considerada como la
despensa agrícola del norte del Tolima destacándose principalmente en la producción de
alverja que en el año tiene una producción de 15000 bultos, aunque también se cultivan café,
maíz, plátano, papa y frutales como la mora y el tomate de árbol; sin embargo en la
producción del tomate de árbol hay que decir que la cantidad de agroquímicos utilizada es
muy grande afectando así el rio Venadillo que tiene su nacimiento al lado de estos cultivos.
También cabe destacar que, el oficio de la minería es de gran importancia para este
municipio, pues, la población minera aún no es consciente de las consecuencias que esta
actividad genera en el ambiente. En cuanto a la industria el año 2010 Santa Isabel contaba
con 64 establecimientos registrados en Industria y comercio, el 25,0% de ellos correspondía
a la Elaboración de Alimentos, destacándose como las principales actividades comerciales
desarrolladas en el municipio.
En cuanto al centro poblado de San Rafael la principal actividad económica es el comercio ya
que más de la mitad de las casas del pueblo tienen alguna especie de negocio, ya sean
tiendas, panaderías, ventas de ropa, gasolina, cilindros de gas ,centros de acopio, súper
mercados y dos carnicerías. En las veredas aledañas la principal actividad económica de los
habitantes es la agricultura, se cultivan productos como el café, el plátano, la yuca, el maíz,
el frijol, frutales, entre otros los cuales tienen una excelente demanda en el mercado. De ahí
que, la cantidad de desechos sólidos generada por la actividad comercial es grande, se da
tanto con las ventas de productos industriales, como en las prácticas agrícolas, puesto que,
los agricultores dejan tirados en las zonas de cultivo los envases de los agroquímicos y
bolsas plásticas, las cuales provocan a corto y largo plazo la contaminación de los recursos
naturales y problemas de salud en la población de la región. Se observa también mucha
gente se dedica a la minería artesanal a las horillas del rio la yuca, dejando allí material como
envases de gaseosas, empaques de comida y bolsas pláticas.
Aspectos culturales
Parque de San Rafael
Fuente: el autor
Prácticas culturales:
Como se había nombrado anteriormente la principal actividad económica es la agricultura,
desafortunadamente la mayoría de esta actividad es de tipo tradicional y como es sabido y,
según el documento Agricultura Limpia Buenas Prácticas Agrícolas, esta práctica tradicional
causa daño al ambiente por el uso sin control de insumos químicos. Para dar un ejemplo, los
cultivos de tomate que se encuentran a la salida del municipio de Santa Isabel en linderos
con la vía a Ibagué, se sienten olores fuertes a venenos o fitosanitarios y otros productos por
el uso de agroquímicos y que afectan directamente el rio venadillo que tiene su nacimiento
en inmediaciones de estos cultivos.
Otra práctica muy arraigada es la minería tanto industrial como artesanal con el uso de
mercurio y cianuro, estos dos productos afectan tanto al ambiente como la salud humana y
animales, ya que estos residuos caen al rio la Yuca principal afluente que benéfica tanto a la
cabecera de Santa Isabel como al centro poblado de San Rafael y, a sus veredas aledañas.
La gente de la comunidad es amable, sencilla, de espíritu alegre, sus facetas artísticas, la
demuestran con la música campesina, el trinar de sus guitarras, sus bailes típicos, como la
danza, la caranga, arraigado en su cultura. Sus domingos y días de mercado son para ellos
una fiesta, pues es la oportunidad de compartir con sus amigos en las experiencias del
trabajo en el campo. Sus fiestas patronales son un emblema de reencuentro con los que un
día partieron. En muchas ocasiones se organizan campeonatos en su mayoría de micro
fútbol, aunque también, se hacen de básquetbol lo que promueve la integración con las
veredas vecinas y a buena convivencia gracias al deporte.
Imagen de las fiestas tradicionales de San Rafael
Referentes de ubicación espacio-temporal relevante en la dinámica del contexto:
Santa Isabel es considerada la despensa agrícola del norte del Tolima y San Rafael también
es muy fuerte en esta actividad agrícola, su producto más sobresaliente es el café, que es
sembrado en las veredas vecinas como el corozo, la candelaria, colon entre otras. El café
tiene su mayor cosecha en los meses entre mayo y junio, este producto es transportado
principalmente en bestias, a hombro y en algunos casos en carro, y es vendido en los días
de mercado, que son los domingos en el centro poblado donde hay dos centros de acopio
aunque el más grande es el de don Pablo Tolosa muy conocido en la región, quien compra el
café a los campesinos de la localidad, para luego ser vendido en Venadillo o Ibagué.
Referentes Particulares
Situación Ambiental:
Como se hablado de manera general, la situación ambiental del San Rafael esta facetada por
diferentes situaciones como lo son: las prácticas agrícolas tradicionales, tanto de la cabecera
municipal como del centro poblado y veredas aledañas que afectan el ambienté por el uso
indiscriminado de agroquímicos, sus empaques, envases y plásticos, que son dejados a las
orillas de las fuentes de agua, sobre los suelos donde realizan las mezclas de agroquímicos;
Sumado a esto los monocultivos que afectan el suelo y la explotación indiscriminada de los
recursos naturales como la flora para la ampliación de la frontera agrícola; La industria de la
minería tanto industrial como artesanal contamina con el cianuro y el mercurio el rio la yuca,
que probablemente incide en la salud humana, la salud de especies nativas de flora y fauna.
Todos los residuos sólidos generados tanto por la agricultura tradicional como por la cantidad
de productos vendidos en los negocios que hay en el municipio y las veredas también
contaminan el suelo, el agua, estropean el aspecto físico de las calles y las diferentes
localidades. Esto es debido a la falta de formación de la población urbana y rural en cultura
ambiental que promueva mejores hábitos y esquemas en el manejo de los residuos sólidos.
Además, se observa hacinamiento causado por las pocas viviendas y la falta de
disponibilidad del suelo para ampliación y construcción de viviendas, por otra parte las casas
son ocupadas con la gran cantidad de negocios establecidos.
Diagrama de Goffin
Problema ambiental:
En el centro poblado de San Rafael, se observa un aumento de desechos sólidos y la mala
disposición de los mismos, estos son generados por la venta de productos brindados en los
negocios establecidos por los comerciantes de la localidad, negocios que fueron nombrados
anteriormente, esta proliferación de residuos como empaques, envases, plásticos, palillos de
dulces, chicles, aluminio, vidrio, pilas de celulares, entre otros, están afectando al ambiente
de todo el pueblo. Hablándose de ambiente, desde su concepción actual, estos residuos
tienen repercusión en lo social, en lo natural y en cultural como ya se ha venido explicando
en el texto de este documento.
Además, la disposición de estos desechos, no sólo los ubican en las zonas o suelos de
cultivo, sino que también, son arrojados en los solares de las casas, como lo muestra la foto
abajo del texto, estos son depositados en los diferentes lugares sin importar su naturaleza
degradable o no degradable. El problema radica en que estos productos que no son
reutilizados o no son reciclados para que estos sean devueltos a las fábricas con el fin de
que estas le den un nuevo uso; contaminan el suelo, aire y agua, además afectan la salud de
los seres vivos y ayudan a acelerar los factores climáticos provocando desastres naturales,
ya que, la descomposición de los mismos puede durar años y todo depende de la densidad y
origen químico del material. Según la Secretaria de Medio Ambiente y Recursos Naturales-
SEMANT, los residuos pueden durar de cinco (5) a cuatro mil años (4000) en
descomponerse. Como para dar un acercamiento a lo que se quiere dar a conocer, un chicle
masticado dura 5 años para descomponerse, las latas de aluminio duran 10 años, envases
tetra-brik 30 años, encendedores plásticos 100 años y el vidrio 4.000 años. por tanto, esta es
una de las razones que más preocupa a la Institución Educativa Técnica San Rafael y por
ello busca cambiar en la población campesina de la vereda de San Rafael la concepción que
tiene la comunidad sobre la contaminación, residuos sólidos, ecosistemas y del ambiente en
general.
Para el uso inadecuado de los residuos sólidos principalmente, se tomará a los estudiantes
como eje central y estos serán apoyados con la malla curricular que integrara la
interdisciplinar, para abordar los diferentes conceptos del problema ambiental en todos los
grados, utilizando la metodología de investigación activa de aprendizaje en donde el
estudiante sea quien se acerque a la comunidad por medio de la resolución de problemas
desde su casa con sus padres y toda la comunidad educativa en general. Por otro lado, la
institución Educativa buscará apoyo económico y técnico con la alcaldía y los diferentes
entes del municipio como el hospital, la Umata entre otros, para darle sostenibilidad y
flexibilidad al proyecto PRAE.
Fuente: el autor
Diagrama de Vester
Causas:
1. La proliferación de empaques no biodegradables en la sociedad de consumo.
2. El manejo inadecuado de los recursos naturales, por la falta de una cultura de tratamiento
de desechos producidos por los materiales utilizados en la comunidad.
3. Falta de políticas gubernamentales, comunitarias y de familia en el manejo de los residuos.
4. La falta de capacitación y formación en los consumidores sobre el manejo que se le debe
dar a las basuras.
5. No existe compromiso de los habitantes en el manejo de los desechos.
6. Carencia de procesos de recolección, almacenamiento de las basuras
7. Falta de liderazgo ambiental en los líderes comunitarios.
8. La creencia de que los recursos ambientales son inagotables
9. No se aplican tecnologías que disminuyan el deterioro ambiental
10. Desconocimiento sobre los daños que le causamos a los recursos, agua. Suelo,
bosques, flora y fauna.
11. La aplicación de técnicas tradicionales en los cultivos.
12. No se cuenta con procesos de seguimiento y evaluación en las actividades ambientales.
13. Producción d residuos contaminantes por la explotación minera.
14. deslizamiento de terrenos por la actividad agrícola, ganadera, y apertura de camino
Reducción de las causas y asignación de una identificación numérica.
A1.El manejo inadecuado de los recursos naturales, por la falta de una cultura de
tratamiento de desechos producidos por los materiales utilizados en la comunidad.
A2. La falta de capacitación y formación en los consumidores sobre el manejo que se le
debe dar a las basuras.
A3. No existe compromiso de los habitantes en el manejo de los desechos.
A4. Desconocimiento sobre los daños que le causamos a los recursos, agua. Suelo,
bosques, flora y fauna.
. Asignar una valoración de orden categórico al grado de causalidad que merece cada
problema con cada uno de los demás, siguiendo las siguientes pautas:
No es causa 0
Es causa indirecta 1
Es causa medianamente directa 2
Es causa muy directa 3
Aplicación de la Matriz de Vester: El manejo inadecuado de los recursos naturales en
la comunidad de san Rafael y veredas aledañas
No. Descripción de los problemas A 1 A 2 A 3 A 4
Total de
activos
A1
El manejo inadecuado de los
recursos naturales, por la falta de
una cultura de tratamiento de
desechos producidos por los
materiales utilizados en la
comunidad.
- 3 3 3 9
A2
La falta de capacitación y formación
en los consumidores sobre el
manejo que se le debe dar a las
basuras.
3 - 3 0 6
43
No existe compromiso de los
habitantes en el manejo de los
desechos. 3 2 - 1 6
A4
Desconocimiento sobre los daños
que le causamos a los recursos,
agua. Suelo, bosques, flora y
fauna.
3 3 3 - 9
Total de pasivos
9 8 9 4 -
Sexto paso: Clasificación de los problemas de acuerdo a las características de causa
efecto de cada uno de ellos. (Ubicación en un eje de coordenadas)
Relación causal de los problemas:
A1
A3
A2
A4
1
2 3
1
2
3
34 5
4
5
6
7
8
9
10
6 7 8 9 10
PASIVOS
ACTIVOS
CRITICO-1
ACTIVO-4
PASIVO-2
INDIFERENTE- 3
Interpretación de cada cuadrante.
En el cuadrante I se encuentran los problemas críticos, presentan altos totales de activo y
pasivo. Se entienden como problemas de gran causalidad y son causados por gran parte de
lo demás, los resultados finales dependen en gran medida de ellos, por lo que debemos
tener cuidado en su análisis; dentro de ellos tenemos:
A1.El manejo inadecuado de los recursos naturales, por la falta de una cultura de
tratamiento de desechos producidos por los materiales utilizados en la comunidad.
A2. La falta de capacitación y formación en los consumidores sobre el manejo que se le
debe dar a las basuras.
A3. No existe compromiso de los habitantes en el manejo de los desechos.
En el cuadrante IV se encuentran los problemas pasivos; presentan alto total de activos y
bajo total pasivo. Son problemas de alta influencia sobre la mayoría de los restantes pero
que no son causados por otros; dentro de ellos tenemos:
A4. Desconocimiento sobre los daños que le causamos a los recursos, agua. Suelo,
bosques, flora y fauna.
Pregunta relevante (eje):
¿Las estrategias pedagógicas implementadas en la institución para integrar a la comunidad
en la preservación del ambiente serán las mejores alternativas en la solución del manejo y
disposición de los residuos sólidos?
Relación del PRAE con los instrumentos
En cuanto al problema ambiental de residuos sólidos que se presenta en la comunidad de
San Rafael en el EOT del municipio de San Rafael no se habla como tal del problema y por
ello de unas solución a él, más bien se habla en general del cuidado del ambiente y de un
desarrollo sostenible, es por ello que desde el PRAE de la Institución Educativa Técnica San
Rafael se propone realizar actividades a toda la comunidad como: seminarios, talleres,
jornadas de capacitación en donde se fortalezca la visión de la protección al ambiente y más
profundamente la del manejo adecuado de desechos sólidos en la comunidad de San Rafael.
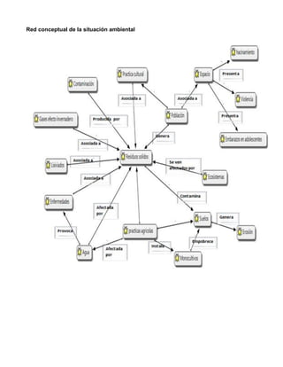
Red conceptual de la situación ambiental
Elementos Conceptuales del PRAE y paradigmáticos
Del texto de La política pública de educación ambiental 2013-2025 del concepto de ambiente
podemos inferir que en los últimos tiempos se ha llegado a comprender mejor las relaciones
entre la población humana y los recursos que garantizan su supervivencia haciendo un
énfasis nuevo en los planteamientos teóricos, conceptuales y paradigmáticos del ambiente.
Relacionado con el concepto etimológico la palabra ambiente viene del latín y significa “que
rodea” o “cerca” con relación a cualquier fluido que rodea un cuerpo. Hoy en día el ambiente
tiene en cuenta las interrelaciones entre los sistemas social, natural y cultural que a su vez
generan transformaciones en los procesos tecnológicos, orgánicos, económicos, cognitivos
y políticos; desde esta definición podemos afirmar que la educación ambiental hace
evidente el doble rol que tienen los individuos en la transformación del ambiente, desde sus
interacciones y a través de los entramados propios de los diferentes grupos de la sociedad
de las diversas culturas. Para incorporar esta educación ambiental a los procesos
institucionales se recomienda una aproximación sistemática desde diferentes áreas como:
interdisciplinaria, científica y tecnológica, social, estética y ética. Referido a la proyección
comunitaria del texto de Reflexión y acción: el dialogo fundamental para la educación
ambiental, ubica a esta proyección como uno de los conceptos básicos de la educación
ambiental y enmarca una relación directa entre la gestión y la participación. En cuanto al
desarrollo y sostenibilidad podemos hacer referencia al término acuñado en 1987 en el
informe Nuestro futuro común el cual hace referencia al desarrollo sostenible como
“satisfacer las necesidades de las generaciones presentes sin comprometer las posibilidades
de las del futuro para atender sus propias necesidades”. En cuanto al concepto de Gestión
del texto de Reflexión y acción: el dialogo fundamental para la educación ambiental es un
concepto primordial para el fortalecimiento de los procesos encaminados a la toma de
decisiones con respecto a un problema ambiental en particular de aquí que la gestión implica
un trabajo permanente de lectura de contexto que da cuenta del estado del ambiente y de las
necesidades del mismo.
Básicos para el Desarrollo del PRAE (Conectores del Contexto):
De la tesis Aprovechamiento de los residuos sólidos orgánicos en Colombia podemos decir
que un residuo es definido por estado, según el estado físico en que se encuentre. Existe
por lo tanto tres tipos de residuos desde este punto de vista: sólidos, líquidos y gaseosos.
En nuestro caso para ser más específicos podríamos hablar de residuos sólidos urbanos
que son los que componen la basura doméstica; la generación de residuos varía en función
de factores culturales asociados a los niveles de ingreso, hábitos de consumo, desarrollo
tecnológico y estándares de calidad de vida de la población.
De acuerdo a nuestra red conceptual los conceptos que mayor relevancia tienen con nuestro
problema central son la contaminación que según la tesis Aprovechamiento de los residuos
sólidos orgánicos en Colombia es una alteración reversible o irreversible de los ecosistemas
o de alguno de sus componentes producida por la presencia o la actividad de sustancias o
energías extrañas a un medio determinado y en nuestro caso dicha contaminación obedece
a los tres tipos de origen; químico, físico y bilógico. Otro aspecto de gran importancia es el
ecosistema que según https://sites.google.com/site/divulgacioncientificatesis/ecosistema
que se puede definir como una red siempre cambiante (dinámica) de interacciones
biológicas, químicas y físicas que sustentan una comunidad y le permiten responder a
cambios en las condiciones ambientales. Otro concepto que tiene relación directa con
nuestro problema central son las prácticas agrícolas tradicionales que según
http://www.agronet.gov.co/www/peqprod/imagenes_agricultura/agro_apl_pdfBpa.pdf
Producen y procesan los productos sin ser conscientes de los daños que causan al
ambiente, por el uso sin control de insumos químicos; los productos son menos limpios y
sanos y la salud de los trabajadores no es una prioridad en las fincas.
Elementos Estructurales del PRAE
Orientación y enfoques
Objetivos del PRAE:
De la ley 115 en el artículo 5 habla sobre la generar la adquisición de una conciencia para la
conservación, protección y mejoramiento del medio ambiente, de la calidad de la vida, del
uso racional de los recursos naturales, de la prevención de desastres, dentro de una cultura
ecológica y del riesgo y la defensa del patrimonio cultural de la Nación. En el artículo 14 se
busca enseñar de forma obligatoria se dice que la enseñanza de la protección del ambiente,
la ecología y la preservación de los recursos naturales, de conformidad con lo establecido en
el artículo 67 de la Constitución Política. En el artículo 21 se busca fortalecer los objetivos
específicos de la educación básica en el ciclo de la primaria se habla sobre la valoración de
la higiene y la salud del propio cuerpo y la formación para la protección de la naturaleza y el
ambiente.
En cuanto al artículo 22 en el que se ven los objeticos de la educación básica en el ciclo de
la secundaria se tiene en cuenta el desarrollo de actitudes favorables al conocimiento,
valoración y conservación de la naturaleza y el ambiente; Para el articulo 32 la educación
media técnica la a educación media técnica prepara a los Estudiantes para el desempeño
laboral en uno de los sectores de la producción y de los Servicios, y para la continuación en
la educación superior. Estará dirigida a la formación calificada en especialidades tales como:
agropecuaria, comercio, finanzas, administración, ecología, medio ambiente, industria,
informática, minería, salud, recreación, turismo, deporte y las demás que requiera el sector
productivo y de servicios. Debe incorporar, en su formación teórica y práctica, lo más
avanzado de la ciencia y de la técnica, para que el estudiante esté en capacidad de
adaptarse a las nuevas tecnologías y al avance de la ciencia.
En cuanto al EOT del municipio, no aparece una politica clara ni objetivos precisos con
respecto al manejo de los residuos sólidos, pero si aparecen otros aspectos relacionados con
el tema ambiental como el uso sostenible del suelo y es uno de los objetivos territoriales:
encaminar el uso del territorio de acuerdo a la clasificación del suelo buscando lograr el
desarrollo sostenible, basado en el potencial ambiental y el respeto por el ambiente. También
tiene unas políticas establecidas con estrategias, acciones a corto, mediano y largo plazo
relacionas con temas como desarrollo sostenible, sistemas de información ambiental regional
y nacional y fortalecer la capacidad de gestión ambiental.
En cuanto al PEI de la institución educativa técnica San Rafael uno de los objetivos referidos
es la enseñanza de la protección del ambiente, la ecología y la preservación de los recursos
naturales, de conformidad con lo establecido en el artículo 67 de la Constitución Política y, se
basa en general, en las normas de la ley 115 sobre la parte ambiental.
Los objetivos del PRAE se fundamentan en los objetivos del PEI de la institución buscando
esa integración entre los dos documentos.
-Integrar las diferentes disciplinas a través del instrumento malla curricular para la
comprensión del problema ambiental y darle solución desde los procesos formativos al
manejo de los residuos sólidos.
-profundizar en la conceptualización del problema ambiental encontrado en la vereda de San
Rafael para movilizar las representaciones sociales (realidades) en dicha comunidad
-buscar apoyos formativos y económicos interinstitucionales e intersectoriales con el fin de
darle flexibilidad al proyecto PRAE
Enfoque pedagógico:
En el PEI de la institución educativa técnica San Rafael, el modelo pedagógico que se utiliza
es el constructivista, cuyos fundamentos teóricos del constructivismo están en el cognitivismo
definido así por Moreira (1996) “La línea cognitivista enfatiza el proceso de la cognición, a
través del cual se origina el universo de significados del individuo: a medida que el ser se
sitúa en el mundo establece relaciones de significación, esto es, atribuye significados a la
realidad en la que se encuentra. Se preocupa por el proceso de comprensión,
transformación, almacenamiento y uso de la información envuelta en la cognición.
Se ocupa particularmente de los procesos mentales”. Todo lo anterior exige ver al estudiante
que aprende como un constructor de su propio conocimiento, lo que tiene profundas
implicaciones didácticas, pero esta construcción no es arbitraria y es precisamente allí donde
operan las teorías constructivistas, de tal manera que esto implica que el desarrollo del
PRAE se hará mediante el aprendizaje basado en problemas, para que este pueda acercarse
al enfoque establecido en el PEI
La educación ambiental está dirigida a romper paradigmas, cambiar hábitos en relación al
manejo del ambiente en cuanto al aprovechamiento, explotación y conservación del mismo,
de ahí, que en el desarrollo de las temáticas del proyecto ambiental el estudiante desarrollará
competencias básicas para interpretar, establecer y proponer condiciones y soluciones a
aquellas situaciones que afecten a las comunidades de la institución educativa central y sus
sedes; Se espera cambios de actitud frente al ambiente, siempre estando tendientes a
favorecer dicho elemento. El compromiso de la formación en educación ambiental es la de
asegurar una participación colectiva de la población educativa, campesina y comerciante,
donde todos aporten y brinden espacios de vida saludable. Donde los más beneficiados
serán las futuras generaciones, porque se les asegura ambientes sanos a través del
desarrollo sustentable y sostenible.
Enfoque didáctico:
De acuerdo al modelo pedagógico que maneja la institución, las estrategias que se
proponen son el aprendizaje basado en problemas, donde el estudiante es el eje central,
siendo este el que haga investigación, proponga y solucione las temáticas dirigidas por grupo
de docentes de la Institución Educativa y se complementara el proceso con la comunidad por
medio de técnicas e instrumentos como encuestas, talleres, entre otros. En este proceso los
padres de familia y habitantes en general contribuirán al enriquecimiento del proyecto
ambiental a través de la vinculación en conferencias extendidas, donde ellos tengan
posibilidad de aportar conocimiento de las practicas que realizan a diario como son técnicas
de cultivo, explotación minería, ganadera entre otros; Es decir ofrece la oportunidad de que
las personas que quieran aportar contribuyan a la solución de las problemáticas de nuestro
entorno.
Las experiencias significativas son importantes a la hora de construir conocimiento en
proyectos ambientales, estas pueden ser aportadas por otras instituciones, comunidades que
hayan utilizado estas estrategias para solucionar sus problemas, de igual manera se tendrán
en cuenta los estándares de calidad en lo referente a la extensión comunitaria.
Ejes relacionales para la construcción del conocimiento
Concepto de Interdisciplinar:
En cuanto a la interdisciplinar se refiere, el tema principal es el tratamiento de desechos
sólidos, para este, se integra las diferentes áreas del aprendizaje como: ciencias naturales, el
inglés, castellano, matemáticas, sociales, educación física, filosofía, física, ética, química. Se
pretende integrar mediante el instrumento de la malla curricular a los planes de estudio
mediante los estándares básicos de calidad emanados del MEN y actividades como
seminarios, talleres, foros, esquematización y lecturas de mapas conceptuales, observación
y análisis de videos con situaciones problema, salidas para el reconocimiento de nuestro
entorno, elaboración de periódicos ecológicos, carteleras y material didáctico, participación
en concursos ecológicos, ejecución de proyectos de aula-aprendizaje basado en problemas-
ABP de acuerdo al interés de los educandos.
Concepto de transversalidad:
Un ejemplo aplicado al problema, los residuos sólidos desde las diversas áreas podría ser:
En el área de inglés ver la temática de Vocabulario aplicado a residuos sólidos orgánicos e
inorgánicos y traducción de textos científicos relevantes al mismo, en matemáticas
recolección, comparación y clasificación de residuos, concepto de relación y función, en
filosofía emisión de juicios respecto a los residuos para hacer procesos de inducción y
deducción, en tecnología de materiales naturales y artificiales en los residuos, maquinado,
moldeado, tratamientos térmicos y separación de residuos, en química materiales orgánicos
e inorgánicos temáticas como mezclas, separación de mezclas, elementos y compuestos,
cambios físicos y químicos, en bilogía organismos patógenos y no patógenos: virus y
bacterias, estructura, reproducción y aplicación en la biotecnología y en física cuantificación
de la materia, magnitudes fundamentales. Longitud, masa y tiempo, volumen área y
densidad.
Componentes Proyectivos
Componente de Investigación:
Se va a trabajar una investigación social conocida como investigación acción participación-
I.A.P, la cual se hará mediante el aprendizaje basado en problemas que es una propuesta
didáctica en la que los estudiantes aprenden a solucionar problemas y no se limitan solo a
escuchar. Esta didáctica pretende que dichos estudiantes se enfrenten a la información a
través de un problema que los llevara a que sus cerebros reaccionen con todos los recursos
cognoscitivos.
El rol del docente es quien escoge el tema y las metas a las que tiene que llegar los
educandos. El rol del estudiante es ser el único protagonista del aprendizaje ya que él tiene
la responsabilidad de consultar todas las fuentes de información para dar la solución al
problema. Las características más significativas de este modelo son: Los problemas permiten
la adquisición y la integración de los conocimientos, se trabaja en pequeños grupos de
estudiantes, integra el conocimiento con la vida real, el docente es un facilitador del
aprendizaje, el estudiante es protagonista de la gestión de su aprendizaje.
Componente de Intervención e y Componente de Formación:
En este caso se busca que la comunidad cambie la mentalidad o la concepción sobre el
ambiente a través de estrategias lúdicas recreativas, organizar la comunidad iniciando la
sensibilización de la misma a través de equipos de trabajo, donde se analicen, se planten
situaciones que afecten el ambiente a través de unas actividades formativas y metodológicas
como talleres conferencias para sean parte de la solución, los procesos deben ser
evaluados, retroalimentados para que trasciendan socialmente.
BIBLIOGRAFIA
Ecosistemas continentales, costeros y marinos de Colombia
EOT de Santa Isabel
Ley 115 de Febrero 8 de 1994
Reflexión y acción: El dialogo fundamental para la educación ambiental
PEI de la institución educativa técnica San Rafael
Política pública de educación ambiental 2013-2025
Secretaria de Medio Ambiente y Recursos Naturales-SEMANT
Tesis Aprovechamiento de los residuos sólidos orgánicos en Colombia
http://www.agronet.gov.co/www/peqprod/imagenes_agricultura/agro_apl_pdfBpa.pdf
https://sites.google.com/site/divulgacioncientificatesis/ecosistema
www.Tolima en cifras 2011/SantaIsabel.com

Prae san rafael

  • 1.
    “MANEJO DE RESIDUOSSÓLIDOS” INSTITUCION EDUCATIVA TECNICA SAN RAFAEL SANTA ISABEL TOLIMA 2015
  • 2.
    “MANEJO DE RESIDUOSSÓLIDOS” RESPONSABLE: JUAN CARLOS VERDUGO RODRIGUEZ RAMIRO MUÑOZ OROZCO INSTITUCION EDUCATIVA TECNICA SAN RAFAEL SANTA ISABEL TOLIMA 2015
  • 3.
    Elementos contextuales delPRAE Referentes Generales Aspectos Naturales
  • 4.
    Fuente:http://commons.wikimedia.org/wiki/File:Colombia_-_Tolima_-_Santa_Isabel.svg Ubicación del proyecto: ElPRAE está ubicado en la comunidad de San Rafael, Corregimiento que se alza sobre la cordillera central del municipio de Santa Isabel al norte del Departamento del Tolima, en la cual convergen veredas como: San isidro, La Argentina, colon, la estrella, Buenavista, Santa Bárbara, Santa lucia, El corozo, La Candelaria, entre otras. Modificado por el autor Santa Isabel limita: Norte: Líbano y Murillo Sur: Anzoátegui Occidente: Departamento de Risaralda Oriente: Venadillo San Rafael
  • 5.
    Área de SantaIsabel: 271 km2 Veredas del Municipio: 27 Distancia de Ibagué a Santa Isabel: 86 km
  • 6.
    El colegio cuentacon una sede central y seis sedes secundarias. La Candelaria Colon San Isidro La estrella colon Buena VistaCorozo
  • 7.
    Fuente: el autor UbicaciónEcosistemica: El municipio de Santa Isabel según la información de Ecosistemas continentales, costeros y marinos de Colombia, está ubicado en el bosque húmedo tropical más exactamente en el Orobioma medio o piso andino que presenta tres tipos de clima: frío seco (48%), frío húmedo (34%) y frío muy húmedo (12%). Que en su mayoría está expuesto a nieblas frecuentes y con rangos de temperatura de entre los 12 y 18 ° C. Cerca del 92% se encuentra en la unidad geomorfológica de montaña. Y en cuanto al tipo de tierra este Orobioma está cubierto de bosques naturales (41%), pastos (21%), áreas agrícolas heterogéneas (13%), vegetación secundaria (11%) y cultivos anuales o transitorios (9%). Como se sabe el nevado de Sata Isabel pertenece al parque nacional de los nevados y por ello tiene la flora y fauna característica de la región cuenta con especies de aves como el colibrí, el gavilán y el cóndor de los Andes. De mamíferos como el chivo, cusumbos, osos de anteojos y armadillos. La vegetación se manifiesta es especies de frailejones, musgos, líquenes, girasoles y piedra pómez, que conforman la flora del súper páramo, páramo y bosque alto andino, las orquídeas adornan los horizontes de los nevados. Aspectos Sociales Contexto Histórico De acuerdo al documento Tolima en cifras 2011 el municipio de Santa Isabel fue fundado el 12 de septiembre de 1.893 por los señores Rómulo Madrid, Pedro Alcantara, Simeón Cardona y Cesar Ramos y elevado a la categoría de municipio en el año de 1.904. El territorio fue poblado por los indios Tolimas y Palenques de la tribu de los Pantágoras al mando del cacique Agocha, cuando fue descubierto por los españoles en 1.541 en cabeza de Álvaro de Mendoza. En el año de 1885, los señores José María Alzate, Pedro Alcántara y José María Vega, penetraron hasta la cordillera central donde levantaron la primera casa en el sitio denominado "La Rica". El 12 de septiembre de 1893, llegó al lugar el Sacerdote Rómulo Madrid acompañado de César Ramos, Pedro Alcántara y Simeón Cardona que hicieron
  • 8.
    edificaciones durante díasposteriores, siendo esto el punto medio de la fundación del municipio, el pueblo fue fundado con el nombre de Tolda de María y luego paso a llamarse Santa Isabel, en honor de la princesa de Hungría que era la devoción del presbítero Madrid. En 1.897 le fue dado el carácter de corregimiento, dependiente de Venadillo y mediante la ordenanza No. 13 de 1.904 fue erigido en municipio, por la Asamblea Departamental con un primer Alcalde Don Lisandro Moreno. Los habitantes de esta población son de origen antioqueño, provenientes del sur y oriente de Antioquia como Sonsón, Abejorral, Rió Negro y Marinilla, también del viejo Caldas y región occidental del Tolima, población asentada en las laderas de una de las ramas de la cordillera Purima sobre un filo que solo le permite extenderse a lo largo de ella y en la cual realizan todas las actividades socioeconómicas de la región. En relación con el centro poblado de San Rafael no se tiene como tal el dato exacto de su fundación pero se sabe que sus primeros pobladores venían del departamento de Boyacá especialmente de la región de Genesa, llegaron a colonizar y asentamiento generó actividades socioeconómicas básicas, principalmente la agricultura y junto a ella otras actividades como la tala de bosque para la implementación de la misma y la construcción de vivienda. El medio de transporte de la población fueron las mulas para desplazarse a lugares aledaños como el municipio de venadillo para llevar y traer diferentes productos.
  • 9.
    Dinámicas asociadas ala zona de ubicación del PRAE Población de la zona: La población del municipio de Santa Isabel está concentrada en su cabecera municipal corresponde a un total de dos mil seiscientos (2.600) habitantes distribuidos en mil doscientos diez (1.210) hombres y mil trescientos noventa (1.390) mujeres. La población del municipio concentrada en el área rural se encuentra distribuida en veinticuatro (24) veredas y en tres (3) centros poblados rurales (San Rafael, Colon y Bolívar) Centros poblados POBLACIÓN Hombres Mujeres Total C. P. R. SAN RAFAEL 95 85 180 C. P. R. COLON 68 72 140 C. P. R. BOLIVAR 29 31 60 FUENTE: OFICINA DEL SISBEN Y HOSPITAL SAN JUAN DE DIOS DEL MUNICIPIO DE SANTA ISABEL - TOLIMA
  • 10.
    Distribución de laPoblación por Edad y Sexo GRUPO ETÁREO CABECERA MUNICIPAL ZONA RURAL POBLACIÓN TOTAL Hombr es Mujer es Total Hombr es Mujere s Total Hombr es Mujer es Total 0-4 años 165 155 320 293 291 584 458 446 904 5-14 años 274 320 594 565 563 1.128 839 883 1.722 15-24 años 216 241 457 400 395 795 616 636 1.252 25-44 años 293 340 633 544 550 1.094 837 890 1.727 45-64 años 170 230 400 297 296 593 467 526 993 Más de 65 años 92 104 196 115 117 232 207 221 428 TOTAL 1.210 1.390 2.600 2.214 2.212 4.426 3.424 3.602 7.026 FUENTE: ALCALDÍA MUNICIPAL, OFICINA DEL SISBEN MUNICIPIO DE SANTA ISABEL - TOLIMA En cuanto a San Rafael (Centro poblado), la gran mayoría de la población campesina se dedica al comercio, donde se puede encontrar dos familias que venden gasolina, dos familias que tienen carnicerías, tres familias tienen tiendas, dos se dedican a vender pan, dos se dedican a la venta de ropa, una familia tiene una especie de súper mercado y una tiene un acopio de café, es decir que prácticamente más de la mitad de las casas tienen un negocio, otro sector de la población que no hace parte de los campesinos, son los profesores que llevan tiempo viviendo allí, de estos, una familia de profesores tiene una droguería y otra
  • 11.
    familia de profesorestrabaja con la madera y el resto de la población campesina se dedica a la agricultura tradicional en fincas cercanas al centro poblado. Hablando de su población estudiantil San Rafael cuenta en la actualidad con 477 estudiantes divididos en las seis sedes de las diferentes veredas que forman esta población. La sede principal cuenta con dos bloques, el de primaria y el de secundaria con un número de 296 estudiantes según los datos más recientes del SIMAT; de estos estudiantes un grupo muy pequeño es del centro poblado y la mayoría son de las veredas aledañas como: El corozo, la candelaria, Colon, la argentina entre otras. Vías de acceso: La vía principal que comunica a Santa Isabel con la capital de del Departamento del Tolima presenta una distancia de 86 kilómetros, la cual se encuentra en obras de pavimentación en un 60%, además posee vías secundarias y terciarias de comunicación, las cuales se encuentran destapadas y une los municipios vecinos de Anzoátegui y el Líbano. Al igual que la red que une las diferentes veredas con la cabecera municipal y municipios aledaños mencionados. En cuanto al centro poblado de San Rafael hay unas vías sin pavimentar que comunican a este con las veredas vecinas lo que facilita el transporte de productos cultivados allí como el café y el plátano principalmente y, también benefician al transporte de los estudiantes en las rutas hacia el centro educativo. Las veredas beneficiadas por estas vías son Colon, el Corozo, La candelaria, Palmar y la esperanza.
  • 12.
    Infraestructura: Los servicios públicosque poseen los habitantes de San Rafael, presentan algunas limitantes, Un acueducto cuya fuente hídrica proviene del reservorio ecológico el Silencio, es un acueducto que pertenece a quienes reciben el servicio y no tiene planta de tratamiento de aguas. Sin embargo, el agua es potable y no existe restricción para el uso de la misma. Las aguas residuales y excretas son depositadas en tres pozos sépticos, las basuras son recolectadas y transportadas regularmente a plantas procesadoras del municipio de Venadillo, el carro recolector pasa los días Lunes bajando desde la cabecera del municipio y beneficiando a toda la comunidad ubicada a borde de la carretera principal. El municipio y la vereda de San Rafael cuenta con energía eléctrica en la cual hay una persona que reparte los recibos tanto en el centro poblado como en las veredas aledañas, el servicio de gas domiciliario se presta en la cabecera municipal mediante el oleoducto y, en el centro poblado este servicio se presta en pipetas o cilindro; donde dos familias de la zona facilitan la compra del gas. La mayoría de la población del sector rural utiliza la leña como combustible. El servicio de teléfono se soluciona con los celulares y hay dos locales en el centro poblado que prestan el servicio de internet.
  • 13.
    Equipamiento urbano: En elmunicipio de Santa Isabel a partir de la información registrada por el documento Tolima en Cifras, 2011 y de las empresas que prestan los servicios públicos en el municipio, en el 2010, Santa Isabel contaba con 2.119 suscripciones al servicio de energía eléctrica, 323 líneas telefónicas en uso y coberturas de 95,0% en acueducto urbano, 87,0% en alcantarillado y 99,0% en aseo. Además de acuerdo al EOT de Santa Isabel, la cabecera municipal cuenta con un hospital de nivel I llamado Carlos Torrente Llamo; también se encuentran tres (3) planteles educativos, dos (2) escuelas para educación preescolar y básica primaria, y un (1) colegio para educación básica secundaria y media; Una plaza de mercado; una planta de sacrificio y el cementerio que por estar dentro del perímetro urbano son necesarios reubicar; una plaza principal y cerca de ella la iglesia del pueblo. La comunidad de San Rafael cuenta con un puesto de salud, que no tiene la dotación adecuada de equipos y medicamentos, Sus usuarios, acuden de urgencias médicas al hospital de la cabecera municipal. Para la recreación deportiva y cultural el casco urbano cuenta con un salón de eventos con dos polideportivos y un parque infantil. Se cuenta con una iglesia, un colegio con dos bloques, en el bloque-1 se da la educación preescolar y la básica primara y en el bloque-2 la básica secundaria y la media técnica a si mismo se cuenta
  • 14.
    con seis sedes:sede Colon. Sede la Candelaria, sede el Corozo, sede San Isidro, sede Estrella Colon y la sede Buena Vista. No se cuenta con plaza de mercado, los productos son ofertados en pequeños locales, el servicio de biblioteca es prestado regularmente por estudiantes del último grado como servicio social ya que no se cuenta con bibliotecario; El cementerio está ubicado a las afueras del pueblo por la vía a Santa Isabel. Organización social: En cuanto a su organización social como se puede observar el grafico de arriba la cabecera del municipio cuenta con diferentes figuras como la alcaldía con sus diferentes secretarias y despachos, la parte de salud con el hospital ya nombrado anteriormente, la Umata con su
  • 15.
    apoyo técnico, diferentesjuntas, Un puesto de policía, la federación de cafeteros y una representación de la registradoria. Ya hablando del centro poblado de San Rafael, las organizaciones sociales que existen dentro de la comunidad están: la junta de acción comunal cuyo presidente es el señor Álvaro Herrera, algunas asociaciones como aso- Plátano y otras que hace convenios con el Sena para diferentes tipos de capacitaciones, un grupo de madres cabeza de hogar y, el SENA hace constante participación con cursos para el colegio y la comunidad en general; no hay puesto de policía ni representación directa del gobierno. Actividades socio-económicas relevantes: De acuerdo al documento de Tolima en cifras, 2011, se puede decir que la principal actividad económica de Santa Isabel es la producción agrícola ya que es considerada como la despensa agrícola del norte del Tolima destacándose principalmente en la producción de alverja que en el año tiene una producción de 15000 bultos, aunque también se cultivan café, maíz, plátano, papa y frutales como la mora y el tomate de árbol; sin embargo en la producción del tomate de árbol hay que decir que la cantidad de agroquímicos utilizada es muy grande afectando así el rio Venadillo que tiene su nacimiento al lado de estos cultivos. También cabe destacar que, el oficio de la minería es de gran importancia para este municipio, pues, la población minera aún no es consciente de las consecuencias que esta actividad genera en el ambiente. En cuanto a la industria el año 2010 Santa Isabel contaba con 64 establecimientos registrados en Industria y comercio, el 25,0% de ellos correspondía a la Elaboración de Alimentos, destacándose como las principales actividades comerciales desarrolladas en el municipio. En cuanto al centro poblado de San Rafael la principal actividad económica es el comercio ya que más de la mitad de las casas del pueblo tienen alguna especie de negocio, ya sean tiendas, panaderías, ventas de ropa, gasolina, cilindros de gas ,centros de acopio, súper mercados y dos carnicerías. En las veredas aledañas la principal actividad económica de los
  • 16.
    habitantes es laagricultura, se cultivan productos como el café, el plátano, la yuca, el maíz, el frijol, frutales, entre otros los cuales tienen una excelente demanda en el mercado. De ahí que, la cantidad de desechos sólidos generada por la actividad comercial es grande, se da tanto con las ventas de productos industriales, como en las prácticas agrícolas, puesto que, los agricultores dejan tirados en las zonas de cultivo los envases de los agroquímicos y bolsas plásticas, las cuales provocan a corto y largo plazo la contaminación de los recursos naturales y problemas de salud en la población de la región. Se observa también mucha gente se dedica a la minería artesanal a las horillas del rio la yuca, dejando allí material como envases de gaseosas, empaques de comida y bolsas pláticas.
  • 17.
    Aspectos culturales Parque deSan Rafael Fuente: el autor Prácticas culturales: Como se había nombrado anteriormente la principal actividad económica es la agricultura, desafortunadamente la mayoría de esta actividad es de tipo tradicional y como es sabido y, según el documento Agricultura Limpia Buenas Prácticas Agrícolas, esta práctica tradicional causa daño al ambiente por el uso sin control de insumos químicos. Para dar un ejemplo, los cultivos de tomate que se encuentran a la salida del municipio de Santa Isabel en linderos con la vía a Ibagué, se sienten olores fuertes a venenos o fitosanitarios y otros productos por el uso de agroquímicos y que afectan directamente el rio venadillo que tiene su nacimiento en inmediaciones de estos cultivos.
  • 18.
    Otra práctica muyarraigada es la minería tanto industrial como artesanal con el uso de mercurio y cianuro, estos dos productos afectan tanto al ambiente como la salud humana y animales, ya que estos residuos caen al rio la Yuca principal afluente que benéfica tanto a la cabecera de Santa Isabel como al centro poblado de San Rafael y, a sus veredas aledañas. La gente de la comunidad es amable, sencilla, de espíritu alegre, sus facetas artísticas, la demuestran con la música campesina, el trinar de sus guitarras, sus bailes típicos, como la danza, la caranga, arraigado en su cultura. Sus domingos y días de mercado son para ellos una fiesta, pues es la oportunidad de compartir con sus amigos en las experiencias del trabajo en el campo. Sus fiestas patronales son un emblema de reencuentro con los que un día partieron. En muchas ocasiones se organizan campeonatos en su mayoría de micro fútbol, aunque también, se hacen de básquetbol lo que promueve la integración con las veredas vecinas y a buena convivencia gracias al deporte. Imagen de las fiestas tradicionales de San Rafael
  • 19.
    Referentes de ubicaciónespacio-temporal relevante en la dinámica del contexto: Santa Isabel es considerada la despensa agrícola del norte del Tolima y San Rafael también es muy fuerte en esta actividad agrícola, su producto más sobresaliente es el café, que es sembrado en las veredas vecinas como el corozo, la candelaria, colon entre otras. El café tiene su mayor cosecha en los meses entre mayo y junio, este producto es transportado principalmente en bestias, a hombro y en algunos casos en carro, y es vendido en los días de mercado, que son los domingos en el centro poblado donde hay dos centros de acopio aunque el más grande es el de don Pablo Tolosa muy conocido en la región, quien compra el café a los campesinos de la localidad, para luego ser vendido en Venadillo o Ibagué. Referentes Particulares Situación Ambiental: Como se hablado de manera general, la situación ambiental del San Rafael esta facetada por diferentes situaciones como lo son: las prácticas agrícolas tradicionales, tanto de la cabecera municipal como del centro poblado y veredas aledañas que afectan el ambienté por el uso indiscriminado de agroquímicos, sus empaques, envases y plásticos, que son dejados a las orillas de las fuentes de agua, sobre los suelos donde realizan las mezclas de agroquímicos; Sumado a esto los monocultivos que afectan el suelo y la explotación indiscriminada de los recursos naturales como la flora para la ampliación de la frontera agrícola; La industria de la minería tanto industrial como artesanal contamina con el cianuro y el mercurio el rio la yuca, que probablemente incide en la salud humana, la salud de especies nativas de flora y fauna. Todos los residuos sólidos generados tanto por la agricultura tradicional como por la cantidad de productos vendidos en los negocios que hay en el municipio y las veredas también contaminan el suelo, el agua, estropean el aspecto físico de las calles y las diferentes localidades. Esto es debido a la falta de formación de la población urbana y rural en cultura ambiental que promueva mejores hábitos y esquemas en el manejo de los residuos sólidos. Además, se observa hacinamiento causado por las pocas viviendas y la falta de disponibilidad del suelo para ampliación y construcción de viviendas, por otra parte las casas son ocupadas con la gran cantidad de negocios establecidos.
  • 20.
  • 21.
    Problema ambiental: En elcentro poblado de San Rafael, se observa un aumento de desechos sólidos y la mala disposición de los mismos, estos son generados por la venta de productos brindados en los negocios establecidos por los comerciantes de la localidad, negocios que fueron nombrados anteriormente, esta proliferación de residuos como empaques, envases, plásticos, palillos de dulces, chicles, aluminio, vidrio, pilas de celulares, entre otros, están afectando al ambiente de todo el pueblo. Hablándose de ambiente, desde su concepción actual, estos residuos tienen repercusión en lo social, en lo natural y en cultural como ya se ha venido explicando en el texto de este documento. Además, la disposición de estos desechos, no sólo los ubican en las zonas o suelos de cultivo, sino que también, son arrojados en los solares de las casas, como lo muestra la foto abajo del texto, estos son depositados en los diferentes lugares sin importar su naturaleza degradable o no degradable. El problema radica en que estos productos que no son reutilizados o no son reciclados para que estos sean devueltos a las fábricas con el fin de que estas le den un nuevo uso; contaminan el suelo, aire y agua, además afectan la salud de los seres vivos y ayudan a acelerar los factores climáticos provocando desastres naturales, ya que, la descomposición de los mismos puede durar años y todo depende de la densidad y origen químico del material. Según la Secretaria de Medio Ambiente y Recursos Naturales- SEMANT, los residuos pueden durar de cinco (5) a cuatro mil años (4000) en descomponerse. Como para dar un acercamiento a lo que se quiere dar a conocer, un chicle masticado dura 5 años para descomponerse, las latas de aluminio duran 10 años, envases tetra-brik 30 años, encendedores plásticos 100 años y el vidrio 4.000 años. por tanto, esta es una de las razones que más preocupa a la Institución Educativa Técnica San Rafael y por ello busca cambiar en la población campesina de la vereda de San Rafael la concepción que tiene la comunidad sobre la contaminación, residuos sólidos, ecosistemas y del ambiente en general.
  • 22.
    Para el usoinadecuado de los residuos sólidos principalmente, se tomará a los estudiantes como eje central y estos serán apoyados con la malla curricular que integrara la interdisciplinar, para abordar los diferentes conceptos del problema ambiental en todos los grados, utilizando la metodología de investigación activa de aprendizaje en donde el estudiante sea quien se acerque a la comunidad por medio de la resolución de problemas desde su casa con sus padres y toda la comunidad educativa en general. Por otro lado, la institución Educativa buscará apoyo económico y técnico con la alcaldía y los diferentes entes del municipio como el hospital, la Umata entre otros, para darle sostenibilidad y flexibilidad al proyecto PRAE. Fuente: el autor
  • 23.
    Diagrama de Vester Causas: 1.La proliferación de empaques no biodegradables en la sociedad de consumo. 2. El manejo inadecuado de los recursos naturales, por la falta de una cultura de tratamiento de desechos producidos por los materiales utilizados en la comunidad. 3. Falta de políticas gubernamentales, comunitarias y de familia en el manejo de los residuos. 4. La falta de capacitación y formación en los consumidores sobre el manejo que se le debe dar a las basuras. 5. No existe compromiso de los habitantes en el manejo de los desechos. 6. Carencia de procesos de recolección, almacenamiento de las basuras 7. Falta de liderazgo ambiental en los líderes comunitarios. 8. La creencia de que los recursos ambientales son inagotables 9. No se aplican tecnologías que disminuyan el deterioro ambiental 10. Desconocimiento sobre los daños que le causamos a los recursos, agua. Suelo, bosques, flora y fauna. 11. La aplicación de técnicas tradicionales en los cultivos. 12. No se cuenta con procesos de seguimiento y evaluación en las actividades ambientales. 13. Producción d residuos contaminantes por la explotación minera. 14. deslizamiento de terrenos por la actividad agrícola, ganadera, y apertura de camino Reducción de las causas y asignación de una identificación numérica. A1.El manejo inadecuado de los recursos naturales, por la falta de una cultura de tratamiento de desechos producidos por los materiales utilizados en la comunidad. A2. La falta de capacitación y formación en los consumidores sobre el manejo que se le debe dar a las basuras. A3. No existe compromiso de los habitantes en el manejo de los desechos. A4. Desconocimiento sobre los daños que le causamos a los recursos, agua. Suelo, bosques, flora y fauna.
  • 24.
    . Asignar unavaloración de orden categórico al grado de causalidad que merece cada problema con cada uno de los demás, siguiendo las siguientes pautas: No es causa 0 Es causa indirecta 1 Es causa medianamente directa 2 Es causa muy directa 3
  • 25.
    Aplicación de laMatriz de Vester: El manejo inadecuado de los recursos naturales en la comunidad de san Rafael y veredas aledañas No. Descripción de los problemas A 1 A 2 A 3 A 4 Total de activos A1 El manejo inadecuado de los recursos naturales, por la falta de una cultura de tratamiento de desechos producidos por los materiales utilizados en la comunidad. - 3 3 3 9 A2 La falta de capacitación y formación en los consumidores sobre el manejo que se le debe dar a las basuras. 3 - 3 0 6 43 No existe compromiso de los habitantes en el manejo de los desechos. 3 2 - 1 6 A4 Desconocimiento sobre los daños que le causamos a los recursos, agua. Suelo, bosques, flora y fauna. 3 3 3 - 9 Total de pasivos 9 8 9 4 -
  • 26.
    Sexto paso: Clasificaciónde los problemas de acuerdo a las características de causa efecto de cada uno de ellos. (Ubicación en un eje de coordenadas) Relación causal de los problemas: A1 A3 A2 A4 1 2 3 1 2 3 34 5 4 5 6 7 8 9 10 6 7 8 9 10 PASIVOS ACTIVOS CRITICO-1 ACTIVO-4 PASIVO-2 INDIFERENTE- 3
  • 27.
    Interpretación de cadacuadrante. En el cuadrante I se encuentran los problemas críticos, presentan altos totales de activo y pasivo. Se entienden como problemas de gran causalidad y son causados por gran parte de lo demás, los resultados finales dependen en gran medida de ellos, por lo que debemos tener cuidado en su análisis; dentro de ellos tenemos: A1.El manejo inadecuado de los recursos naturales, por la falta de una cultura de tratamiento de desechos producidos por los materiales utilizados en la comunidad. A2. La falta de capacitación y formación en los consumidores sobre el manejo que se le debe dar a las basuras. A3. No existe compromiso de los habitantes en el manejo de los desechos. En el cuadrante IV se encuentran los problemas pasivos; presentan alto total de activos y bajo total pasivo. Son problemas de alta influencia sobre la mayoría de los restantes pero que no son causados por otros; dentro de ellos tenemos: A4. Desconocimiento sobre los daños que le causamos a los recursos, agua. Suelo, bosques, flora y fauna. Pregunta relevante (eje): ¿Las estrategias pedagógicas implementadas en la institución para integrar a la comunidad en la preservación del ambiente serán las mejores alternativas en la solución del manejo y disposición de los residuos sólidos?
  • 28.
    Relación del PRAEcon los instrumentos En cuanto al problema ambiental de residuos sólidos que se presenta en la comunidad de San Rafael en el EOT del municipio de San Rafael no se habla como tal del problema y por ello de unas solución a él, más bien se habla en general del cuidado del ambiente y de un desarrollo sostenible, es por ello que desde el PRAE de la Institución Educativa Técnica San Rafael se propone realizar actividades a toda la comunidad como: seminarios, talleres, jornadas de capacitación en donde se fortalezca la visión de la protección al ambiente y más profundamente la del manejo adecuado de desechos sólidos en la comunidad de San Rafael.
  • 29.
    Red conceptual dela situación ambiental
  • 30.
    Elementos Conceptuales delPRAE y paradigmáticos Del texto de La política pública de educación ambiental 2013-2025 del concepto de ambiente podemos inferir que en los últimos tiempos se ha llegado a comprender mejor las relaciones entre la población humana y los recursos que garantizan su supervivencia haciendo un énfasis nuevo en los planteamientos teóricos, conceptuales y paradigmáticos del ambiente. Relacionado con el concepto etimológico la palabra ambiente viene del latín y significa “que rodea” o “cerca” con relación a cualquier fluido que rodea un cuerpo. Hoy en día el ambiente tiene en cuenta las interrelaciones entre los sistemas social, natural y cultural que a su vez generan transformaciones en los procesos tecnológicos, orgánicos, económicos, cognitivos y políticos; desde esta definición podemos afirmar que la educación ambiental hace evidente el doble rol que tienen los individuos en la transformación del ambiente, desde sus interacciones y a través de los entramados propios de los diferentes grupos de la sociedad de las diversas culturas. Para incorporar esta educación ambiental a los procesos institucionales se recomienda una aproximación sistemática desde diferentes áreas como: interdisciplinaria, científica y tecnológica, social, estética y ética. Referido a la proyección comunitaria del texto de Reflexión y acción: el dialogo fundamental para la educación ambiental, ubica a esta proyección como uno de los conceptos básicos de la educación ambiental y enmarca una relación directa entre la gestión y la participación. En cuanto al desarrollo y sostenibilidad podemos hacer referencia al término acuñado en 1987 en el informe Nuestro futuro común el cual hace referencia al desarrollo sostenible como “satisfacer las necesidades de las generaciones presentes sin comprometer las posibilidades de las del futuro para atender sus propias necesidades”. En cuanto al concepto de Gestión del texto de Reflexión y acción: el dialogo fundamental para la educación ambiental es un concepto primordial para el fortalecimiento de los procesos encaminados a la toma de decisiones con respecto a un problema ambiental en particular de aquí que la gestión implica un trabajo permanente de lectura de contexto que da cuenta del estado del ambiente y de las necesidades del mismo.
  • 31.
    Básicos para elDesarrollo del PRAE (Conectores del Contexto): De la tesis Aprovechamiento de los residuos sólidos orgánicos en Colombia podemos decir que un residuo es definido por estado, según el estado físico en que se encuentre. Existe por lo tanto tres tipos de residuos desde este punto de vista: sólidos, líquidos y gaseosos. En nuestro caso para ser más específicos podríamos hablar de residuos sólidos urbanos que son los que componen la basura doméstica; la generación de residuos varía en función de factores culturales asociados a los niveles de ingreso, hábitos de consumo, desarrollo tecnológico y estándares de calidad de vida de la población. De acuerdo a nuestra red conceptual los conceptos que mayor relevancia tienen con nuestro problema central son la contaminación que según la tesis Aprovechamiento de los residuos sólidos orgánicos en Colombia es una alteración reversible o irreversible de los ecosistemas o de alguno de sus componentes producida por la presencia o la actividad de sustancias o energías extrañas a un medio determinado y en nuestro caso dicha contaminación obedece a los tres tipos de origen; químico, físico y bilógico. Otro aspecto de gran importancia es el ecosistema que según https://sites.google.com/site/divulgacioncientificatesis/ecosistema que se puede definir como una red siempre cambiante (dinámica) de interacciones biológicas, químicas y físicas que sustentan una comunidad y le permiten responder a cambios en las condiciones ambientales. Otro concepto que tiene relación directa con nuestro problema central son las prácticas agrícolas tradicionales que según http://www.agronet.gov.co/www/peqprod/imagenes_agricultura/agro_apl_pdfBpa.pdf Producen y procesan los productos sin ser conscientes de los daños que causan al ambiente, por el uso sin control de insumos químicos; los productos son menos limpios y sanos y la salud de los trabajadores no es una prioridad en las fincas.
  • 32.
    Elementos Estructurales delPRAE Orientación y enfoques Objetivos del PRAE: De la ley 115 en el artículo 5 habla sobre la generar la adquisición de una conciencia para la conservación, protección y mejoramiento del medio ambiente, de la calidad de la vida, del uso racional de los recursos naturales, de la prevención de desastres, dentro de una cultura ecológica y del riesgo y la defensa del patrimonio cultural de la Nación. En el artículo 14 se busca enseñar de forma obligatoria se dice que la enseñanza de la protección del ambiente, la ecología y la preservación de los recursos naturales, de conformidad con lo establecido en el artículo 67 de la Constitución Política. En el artículo 21 se busca fortalecer los objetivos específicos de la educación básica en el ciclo de la primaria se habla sobre la valoración de la higiene y la salud del propio cuerpo y la formación para la protección de la naturaleza y el ambiente. En cuanto al artículo 22 en el que se ven los objeticos de la educación básica en el ciclo de la secundaria se tiene en cuenta el desarrollo de actitudes favorables al conocimiento, valoración y conservación de la naturaleza y el ambiente; Para el articulo 32 la educación media técnica la a educación media técnica prepara a los Estudiantes para el desempeño laboral en uno de los sectores de la producción y de los Servicios, y para la continuación en la educación superior. Estará dirigida a la formación calificada en especialidades tales como: agropecuaria, comercio, finanzas, administración, ecología, medio ambiente, industria, informática, minería, salud, recreación, turismo, deporte y las demás que requiera el sector productivo y de servicios. Debe incorporar, en su formación teórica y práctica, lo más avanzado de la ciencia y de la técnica, para que el estudiante esté en capacidad de adaptarse a las nuevas tecnologías y al avance de la ciencia. En cuanto al EOT del municipio, no aparece una politica clara ni objetivos precisos con respecto al manejo de los residuos sólidos, pero si aparecen otros aspectos relacionados con el tema ambiental como el uso sostenible del suelo y es uno de los objetivos territoriales: encaminar el uso del territorio de acuerdo a la clasificación del suelo buscando lograr el
  • 33.
    desarrollo sostenible, basadoen el potencial ambiental y el respeto por el ambiente. También tiene unas políticas establecidas con estrategias, acciones a corto, mediano y largo plazo relacionas con temas como desarrollo sostenible, sistemas de información ambiental regional y nacional y fortalecer la capacidad de gestión ambiental. En cuanto al PEI de la institución educativa técnica San Rafael uno de los objetivos referidos es la enseñanza de la protección del ambiente, la ecología y la preservación de los recursos naturales, de conformidad con lo establecido en el artículo 67 de la Constitución Política y, se basa en general, en las normas de la ley 115 sobre la parte ambiental. Los objetivos del PRAE se fundamentan en los objetivos del PEI de la institución buscando esa integración entre los dos documentos. -Integrar las diferentes disciplinas a través del instrumento malla curricular para la comprensión del problema ambiental y darle solución desde los procesos formativos al manejo de los residuos sólidos. -profundizar en la conceptualización del problema ambiental encontrado en la vereda de San Rafael para movilizar las representaciones sociales (realidades) en dicha comunidad -buscar apoyos formativos y económicos interinstitucionales e intersectoriales con el fin de darle flexibilidad al proyecto PRAE Enfoque pedagógico: En el PEI de la institución educativa técnica San Rafael, el modelo pedagógico que se utiliza es el constructivista, cuyos fundamentos teóricos del constructivismo están en el cognitivismo definido así por Moreira (1996) “La línea cognitivista enfatiza el proceso de la cognición, a través del cual se origina el universo de significados del individuo: a medida que el ser se sitúa en el mundo establece relaciones de significación, esto es, atribuye significados a la realidad en la que se encuentra. Se preocupa por el proceso de comprensión, transformación, almacenamiento y uso de la información envuelta en la cognición.
  • 34.
    Se ocupa particularmentede los procesos mentales”. Todo lo anterior exige ver al estudiante que aprende como un constructor de su propio conocimiento, lo que tiene profundas implicaciones didácticas, pero esta construcción no es arbitraria y es precisamente allí donde operan las teorías constructivistas, de tal manera que esto implica que el desarrollo del PRAE se hará mediante el aprendizaje basado en problemas, para que este pueda acercarse al enfoque establecido en el PEI La educación ambiental está dirigida a romper paradigmas, cambiar hábitos en relación al manejo del ambiente en cuanto al aprovechamiento, explotación y conservación del mismo, de ahí, que en el desarrollo de las temáticas del proyecto ambiental el estudiante desarrollará competencias básicas para interpretar, establecer y proponer condiciones y soluciones a aquellas situaciones que afecten a las comunidades de la institución educativa central y sus sedes; Se espera cambios de actitud frente al ambiente, siempre estando tendientes a favorecer dicho elemento. El compromiso de la formación en educación ambiental es la de asegurar una participación colectiva de la población educativa, campesina y comerciante, donde todos aporten y brinden espacios de vida saludable. Donde los más beneficiados serán las futuras generaciones, porque se les asegura ambientes sanos a través del desarrollo sustentable y sostenible. Enfoque didáctico: De acuerdo al modelo pedagógico que maneja la institución, las estrategias que se proponen son el aprendizaje basado en problemas, donde el estudiante es el eje central, siendo este el que haga investigación, proponga y solucione las temáticas dirigidas por grupo de docentes de la Institución Educativa y se complementara el proceso con la comunidad por medio de técnicas e instrumentos como encuestas, talleres, entre otros. En este proceso los padres de familia y habitantes en general contribuirán al enriquecimiento del proyecto ambiental a través de la vinculación en conferencias extendidas, donde ellos tengan posibilidad de aportar conocimiento de las practicas que realizan a diario como son técnicas de cultivo, explotación minería, ganadera entre otros; Es decir ofrece la oportunidad de que las personas que quieran aportar contribuyan a la solución de las problemáticas de nuestro entorno.
  • 35.
    Las experiencias significativasson importantes a la hora de construir conocimiento en proyectos ambientales, estas pueden ser aportadas por otras instituciones, comunidades que hayan utilizado estas estrategias para solucionar sus problemas, de igual manera se tendrán en cuenta los estándares de calidad en lo referente a la extensión comunitaria. Ejes relacionales para la construcción del conocimiento Concepto de Interdisciplinar: En cuanto a la interdisciplinar se refiere, el tema principal es el tratamiento de desechos sólidos, para este, se integra las diferentes áreas del aprendizaje como: ciencias naturales, el inglés, castellano, matemáticas, sociales, educación física, filosofía, física, ética, química. Se pretende integrar mediante el instrumento de la malla curricular a los planes de estudio mediante los estándares básicos de calidad emanados del MEN y actividades como seminarios, talleres, foros, esquematización y lecturas de mapas conceptuales, observación y análisis de videos con situaciones problema, salidas para el reconocimiento de nuestro entorno, elaboración de periódicos ecológicos, carteleras y material didáctico, participación en concursos ecológicos, ejecución de proyectos de aula-aprendizaje basado en problemas- ABP de acuerdo al interés de los educandos.
  • 36.
    Concepto de transversalidad: Unejemplo aplicado al problema, los residuos sólidos desde las diversas áreas podría ser: En el área de inglés ver la temática de Vocabulario aplicado a residuos sólidos orgánicos e inorgánicos y traducción de textos científicos relevantes al mismo, en matemáticas recolección, comparación y clasificación de residuos, concepto de relación y función, en filosofía emisión de juicios respecto a los residuos para hacer procesos de inducción y deducción, en tecnología de materiales naturales y artificiales en los residuos, maquinado, moldeado, tratamientos térmicos y separación de residuos, en química materiales orgánicos e inorgánicos temáticas como mezclas, separación de mezclas, elementos y compuestos, cambios físicos y químicos, en bilogía organismos patógenos y no patógenos: virus y bacterias, estructura, reproducción y aplicación en la biotecnología y en física cuantificación de la materia, magnitudes fundamentales. Longitud, masa y tiempo, volumen área y densidad.
  • 37.
    Componentes Proyectivos Componente deInvestigación: Se va a trabajar una investigación social conocida como investigación acción participación- I.A.P, la cual se hará mediante el aprendizaje basado en problemas que es una propuesta didáctica en la que los estudiantes aprenden a solucionar problemas y no se limitan solo a escuchar. Esta didáctica pretende que dichos estudiantes se enfrenten a la información a través de un problema que los llevara a que sus cerebros reaccionen con todos los recursos cognoscitivos. El rol del docente es quien escoge el tema y las metas a las que tiene que llegar los educandos. El rol del estudiante es ser el único protagonista del aprendizaje ya que él tiene la responsabilidad de consultar todas las fuentes de información para dar la solución al problema. Las características más significativas de este modelo son: Los problemas permiten la adquisición y la integración de los conocimientos, se trabaja en pequeños grupos de estudiantes, integra el conocimiento con la vida real, el docente es un facilitador del aprendizaje, el estudiante es protagonista de la gestión de su aprendizaje. Componente de Intervención e y Componente de Formación: En este caso se busca que la comunidad cambie la mentalidad o la concepción sobre el ambiente a través de estrategias lúdicas recreativas, organizar la comunidad iniciando la sensibilización de la misma a través de equipos de trabajo, donde se analicen, se planten situaciones que afecten el ambiente a través de unas actividades formativas y metodológicas como talleres conferencias para sean parte de la solución, los procesos deben ser evaluados, retroalimentados para que trasciendan socialmente.
  • 38.
    BIBLIOGRAFIA Ecosistemas continentales, costerosy marinos de Colombia EOT de Santa Isabel Ley 115 de Febrero 8 de 1994 Reflexión y acción: El dialogo fundamental para la educación ambiental PEI de la institución educativa técnica San Rafael Política pública de educación ambiental 2013-2025 Secretaria de Medio Ambiente y Recursos Naturales-SEMANT Tesis Aprovechamiento de los residuos sólidos orgánicos en Colombia http://www.agronet.gov.co/www/peqprod/imagenes_agricultura/agro_apl_pdfBpa.pdf https://sites.google.com/site/divulgacioncientificatesis/ecosistema www.Tolima en cifras 2011/SantaIsabel.com