Lcda: Madian González Silva. MSc.
E-correo: madianderivero@gmail.com
Celular: 0424 616 10 92
Fundamentos
Generales de la
Producción Escrita
Fundamentos generales
de la Producción escrita
Objetivo: Reconocer la función comunicativa de la escritura a partir de los
fundamentos generales de la producción escrita para la elaboración de
textos argumentativos
Producción Escrita
Desde los primeros años de nuestra vida
estamos en contacto con la escritura y la
lectura
Actualmente la visión de la escritura se ha
ampliado al considerar cómo el texto escrito,
en su lectura y especialmente en su
producción, constituyen un valioso recurso
para estructurar el pensamiento, estimular la
reflexión y propiciar el aprendizaje.
Aguirre, 2007
Producción Escrita: Función Comunicativa
La producción escrita tiene una función: la de comunicar. La
comunicación o la producción de significados debe ajustarse a
la intención (informar, persuadir, etc.) al destinatario, a la
situación comunicativa, etcétera.
El eje de la producción
escrita es su función
comunicativa, y el criterio
fundamental exige alcanzar la
eficacia del mensaje.
Tomado de: Gloria Pampillo y Maite Alvarado.
Producción Escrita: Función Comunicativa
Producción Escrita: Artículo Científico
El artículo científico se ha considera como el principal
canal de comunicación de los resultados producto de
investigaciones. Su principal objetivo es el de presentar
aportes significativos a un área o disciplina de estudio.
Por su importancia, se ha de tener en
cuenta competencia estratégica y
discursiva de la producción escrita
tales como:
Producción Escrita
Competencia gramatical (el conocimiento de las
reglas fonéticas y ortográficas, morfosintácticas y
léxicas de la lengua para construir oraciones
aceptables)
La cohesión (saber conectar las distintas frases que
forman un texto mediante pronominalizaciones,
puntuación, conectores)
la coherencia (permite la progresión temática, es
decir, unidades textuales van construyendo una
continuidad de sentido), etc.,
la adecuación (propiedad de los textos de adaptarse
a ciertas normas o principios)
Producción
Escrita
Competencia Gramatical
Cohesión
Coherencia
Adecuación Ortografía
Morfosintácticas
Léxico
Aspectos a tener en cuenta para la producción escrita
¡Sugiero ver vídeos relacionados con los aspectos tratados!
Video de Técnicas:
https://www.youtube.com/watch?v=p3jOVytW
wLE
Signos de puntuación:
https://www.youtube.com/watch?v=S3BLCmsd
lCw
Coherencia, Cohesión y párrafo:
https://www.youtube.com/watch?v=IOmxviQ1
wHk
https://www.youtube.com/watch?v=RpT1EU4a
y8M
Conectores:
https://www.youtube.com/watch?v=t5FTeN3p
6u4
Tipos de textos:
https://www.youtube.com/watch?v=M7LLWtKu
SpI
Producción Escrita: Tipos
Tipos
de
Textos
Narrativos
Descriptivos
Argumentativos
Expositivos
Superestructura y Proceso de
producción escrita
Objetivo: Emitir textos argumentativos considerando la
superestructura y los
procesos de producción de textos
argumentativos.
El texto argumentativo
SUPERESTRUCTURA
• SU PRESENTACIÓN VARÍA SEGÚN EL TIPO DE
TEXTO: Cuento, carta, artículo de opinión, artículo
divulgativo…
• Para su comprensión y producción se debe identificar
o elegir un orden discursivo determinado: narración,
descripción, exposición, argumentación, instrucción…
• FORMA Y ORGANIZACIÓN DE LOS TEXTOS
• ES PROPIA DE LOS TEXTOS, PERO DE ELLA SE
APROPIA EL USUARIO PARA LA INTERPRETACIÓN Y
PRODUCCIÓN.
El texto argumentativo
El texto argumentativo
El texto argumentativo
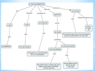
Tesis Argumentos Conclusión
Estructura u organización textual
El texto argumentativo
Para profundizar sobre el tema, te sugiero la lectura titulada
Textos Argumentativos
Enciclopedia de conocimientos fundamentales
Volumen I, Español|Literatura. UNAM‐Siglo XXI
México, 2010, págs. 80‐84
Procesos de la Producción Escrita
¿Te ha pasado que, cuando debes escribir
no sabes ni como iniciar?
¿Has sentido el síndrome de la página en
blanco al momento de iniciar la
redacción?
En la mayoría de los casos dichas situaciones se presentan cuando
no consideramos un proceso sistemático para la producción
escrita. A continuación, se presentan diversos procesos que se han
discutido en torno al proceso de producción escrita.
AMBIENTE DE LA TAREA
Texto producido
hasta el momento
Conocimient
o del tópico,
de la
audiencia y
otros
escritos
PROCESO DE ESCRITURA
Corregir
Examinar
G
E
N
E
R
A
R
Establecer
Metas
MONITOREO(Flower y Hayes, 1981)
Texto producido
hasta el momento
PROCESO DE ESCRITURA
Texto producido
hasta el momento
PROCESO DE ESCRITURA
Texto producido
hasta el momento
(texto que se va
generando)
PROCESO DE ESCRITURA
El problema retórico:
Tópico
Audiencia
Exigencias
PLANIFICAR TEXTUALIZAR
ORGANIZAR
REVISAR
Procesos de la Producción Escrita
Procesos de la Producción Escrita
Procesos de la Producción Escrita
Procesos de la Producción Escrita
Planificación
Textualización
Revisión
Edición
Como pudiste notaren cada uno de los esquemas presentados se repiten
las siguientes etapas
Procesos de la Producción Escrita
Planificación
Planificación: constituye un paso
importante del proceso de escritura, el
ella se especifica lo que se desea
escribir. Para Serrano, Peña, Aguirre y
Figueroa (2002), la planificación
consiste en establecer el plan que
guiará la producción textual.
La Planificación es un proceso
reflexivo que se realiza antes de
comenzar a escribir.
Procesos de la Producción Escrita
Textualización
En esta etapa se desarrollan las ideas que se quieren expresar, es aquí
donde se comienza a escribir, elaborando un primer borrador que se
puede ir modificando a medida que se relee, hasta llegar a cubrir las
expectativas del lector y hasta que se esté satisfecho con lo que
queremos comunicar.
Procesos de la Producción Escrita
Revisión
Para Garachana (2000), el proceso de revisión debe ser
flexible, ya que se puede suprimir o añadir al tema según se
crea conveniente, pero para esto es necesario pararse a
reflexionar, si una vez redactado el texto se logran los
resultados esperados, es allí donde el autor, según le parezca,
modifica el texto.
Es repasar lo escrito antes de considerarlo como
concluido. Es comprobar para estar seguros de que
el texto comunica lo que se quiere expresar según
lo planificado.
Procesos de la Producción Escrita
Edición
Un texto no debe abandonarse hasta estar completamente
seguros de haber logrado un buen resultado. Es por ello que se
hace uso de la “edición”, la cual consiste en “volver al texto con ojo
crítico” (Serrano, Peña, Aguirre y Figueroa, 2002:116), con la
intención de pulir lo ya escrito y lograr así un mayor grado de
coherencia entre las ideas que se presentan.
Procesos de la Producción Escrita
Flowers (1993), explica cómo en cada individuo, están en
permanente juego cuatro energías que fluyen libremente
y que ella las denomina: el loco, el arquitecto, el
carpintero y el juez. Orientar al alumno para que
comprenda el rol de cada una y las deje actuar, es tarea
del docente.
Flowers explica el papel de estas cuatro energías,
presentes en cada individuo y señala la importancia
de que el escritor tome conciencia de su
existencia y aprenda a controlarlas, ya que lo que
ocurre frecuentemente es que sólo permitimos la
actuación del juez, que en el mejor de los casos es
la voz autorizada que el alumno identifica con sus
profesores de lenguaje.
Así, el arquitecto piensa en términos amplios, de
organización a nivel de párrafos, no se preocupa por
la estructura de las oraciones.
Cuando Flowers habla del loco se está refiriendo
concretamente a que cada individuo está lleno de ideas,
que si se dejan fluir libremente es capaz de plasmar “diez
páginas en una hora”. Pero si permite la entrada del juez,
es posible que el alumno no pase de la segunda línea
porque el papel de aquel es el de corregir y criticar, sin
permitir crear absolutamente nada. La solución para no
“trancarse” es aprender a separar las energías. Escribir sin
detenerse en la organización de los párrafos, la secuencia
lógica, la puntuación, la gramática, ese es trabajo de las
restantes energías
Ese es trabajo del carpintero, que entra a actuar
para organizar las oraciones con coherencia,
claridad y secuencia lógica.
Una vez realizado todo este trabajo, llega el
momento de actuar el juez; él se ocupa de
la gramática, la puntuación, la ortografía,
el vocabulario. Al respecto, el autor
mencionado acota: “Esos detalles no le
conciernen al loco que creó las ideas, ni al
arquitecto que las organizó, ni al carpintero
que las unió oración por oración. Guarden
los detalles para el juez” (Flowers, B.
1993:61).
Esta manera de explicar el proceso de escritura permite que el alumno
tenga libertad para expresar sus ideas, utilizar su imaginación y
desarrollar su creatividad, dejando actuar, en una primera fase de
elaborar borradores, a ese loco que todos llevamos por dentro.
¿Qué te ha parecido lo visto hasta ahora?
¿Consideras que estás listo para iniciar un proceso de
producción escrita?
Texto
Argumentativo
Producción
escritaProceso de
Producción
escrita

Producción escrita

  • 1.
    Lcda: Madian GonzálezSilva. MSc. E-correo: madianderivero@gmail.com Celular: 0424 616 10 92 Fundamentos Generales de la Producción Escrita
  • 2.
    Fundamentos generales de laProducción escrita Objetivo: Reconocer la función comunicativa de la escritura a partir de los fundamentos generales de la producción escrita para la elaboración de textos argumentativos
  • 3.
    Producción Escrita Desde losprimeros años de nuestra vida estamos en contacto con la escritura y la lectura Actualmente la visión de la escritura se ha ampliado al considerar cómo el texto escrito, en su lectura y especialmente en su producción, constituyen un valioso recurso para estructurar el pensamiento, estimular la reflexión y propiciar el aprendizaje. Aguirre, 2007
  • 4.
    Producción Escrita: FunciónComunicativa La producción escrita tiene una función: la de comunicar. La comunicación o la producción de significados debe ajustarse a la intención (informar, persuadir, etc.) al destinatario, a la situación comunicativa, etcétera. El eje de la producción escrita es su función comunicativa, y el criterio fundamental exige alcanzar la eficacia del mensaje. Tomado de: Gloria Pampillo y Maite Alvarado.
  • 5.
  • 6.
    Producción Escrita: ArtículoCientífico El artículo científico se ha considera como el principal canal de comunicación de los resultados producto de investigaciones. Su principal objetivo es el de presentar aportes significativos a un área o disciplina de estudio. Por su importancia, se ha de tener en cuenta competencia estratégica y discursiva de la producción escrita tales como:
  • 7.
    Producción Escrita Competencia gramatical(el conocimiento de las reglas fonéticas y ortográficas, morfosintácticas y léxicas de la lengua para construir oraciones aceptables) La cohesión (saber conectar las distintas frases que forman un texto mediante pronominalizaciones, puntuación, conectores) la coherencia (permite la progresión temática, es decir, unidades textuales van construyendo una continuidad de sentido), etc., la adecuación (propiedad de los textos de adaptarse a ciertas normas o principios)
  • 8.
  • 9.
    ¡Sugiero ver vídeosrelacionados con los aspectos tratados! Video de Técnicas: https://www.youtube.com/watch?v=p3jOVytW wLE Signos de puntuación: https://www.youtube.com/watch?v=S3BLCmsd lCw Coherencia, Cohesión y párrafo: https://www.youtube.com/watch?v=IOmxviQ1 wHk https://www.youtube.com/watch?v=RpT1EU4a y8M Conectores: https://www.youtube.com/watch?v=t5FTeN3p 6u4 Tipos de textos: https://www.youtube.com/watch?v=M7LLWtKu SpI
  • 10.
  • 11.
    Superestructura y Procesode producción escrita Objetivo: Emitir textos argumentativos considerando la superestructura y los procesos de producción de textos argumentativos.
  • 12.
  • 13.
    SUPERESTRUCTURA • SU PRESENTACIÓNVARÍA SEGÚN EL TIPO DE TEXTO: Cuento, carta, artículo de opinión, artículo divulgativo… • Para su comprensión y producción se debe identificar o elegir un orden discursivo determinado: narración, descripción, exposición, argumentación, instrucción… • FORMA Y ORGANIZACIÓN DE LOS TEXTOS • ES PROPIA DE LOS TEXTOS, PERO DE ELLA SE APROPIA EL USUARIO PARA LA INTERPRETACIÓN Y PRODUCCIÓN. El texto argumentativo
  • 14.
  • 15.
    El texto argumentativo TesisArgumentos Conclusión Estructura u organización textual
  • 17.
    El texto argumentativo Paraprofundizar sobre el tema, te sugiero la lectura titulada Textos Argumentativos Enciclopedia de conocimientos fundamentales Volumen I, Español|Literatura. UNAM‐Siglo XXI México, 2010, págs. 80‐84
  • 18.
    Procesos de laProducción Escrita ¿Te ha pasado que, cuando debes escribir no sabes ni como iniciar? ¿Has sentido el síndrome de la página en blanco al momento de iniciar la redacción? En la mayoría de los casos dichas situaciones se presentan cuando no consideramos un proceso sistemático para la producción escrita. A continuación, se presentan diversos procesos que se han discutido en torno al proceso de producción escrita.
  • 19.
    AMBIENTE DE LATAREA Texto producido hasta el momento Conocimient o del tópico, de la audiencia y otros escritos PROCESO DE ESCRITURA Corregir Examinar G E N E R A R Establecer Metas MONITOREO(Flower y Hayes, 1981) Texto producido hasta el momento PROCESO DE ESCRITURA Texto producido hasta el momento PROCESO DE ESCRITURA Texto producido hasta el momento (texto que se va generando) PROCESO DE ESCRITURA El problema retórico: Tópico Audiencia Exigencias PLANIFICAR TEXTUALIZAR ORGANIZAR REVISAR Procesos de la Producción Escrita
  • 20.
    Procesos de laProducción Escrita
  • 21.
    Procesos de laProducción Escrita
  • 22.
    Procesos de laProducción Escrita Planificación Textualización Revisión Edición Como pudiste notaren cada uno de los esquemas presentados se repiten las siguientes etapas
  • 23.
    Procesos de laProducción Escrita Planificación Planificación: constituye un paso importante del proceso de escritura, el ella se especifica lo que se desea escribir. Para Serrano, Peña, Aguirre y Figueroa (2002), la planificación consiste en establecer el plan que guiará la producción textual. La Planificación es un proceso reflexivo que se realiza antes de comenzar a escribir.
  • 24.
    Procesos de laProducción Escrita Textualización En esta etapa se desarrollan las ideas que se quieren expresar, es aquí donde se comienza a escribir, elaborando un primer borrador que se puede ir modificando a medida que se relee, hasta llegar a cubrir las expectativas del lector y hasta que se esté satisfecho con lo que queremos comunicar.
  • 25.
    Procesos de laProducción Escrita Revisión Para Garachana (2000), el proceso de revisión debe ser flexible, ya que se puede suprimir o añadir al tema según se crea conveniente, pero para esto es necesario pararse a reflexionar, si una vez redactado el texto se logran los resultados esperados, es allí donde el autor, según le parezca, modifica el texto. Es repasar lo escrito antes de considerarlo como concluido. Es comprobar para estar seguros de que el texto comunica lo que se quiere expresar según lo planificado.
  • 26.
    Procesos de laProducción Escrita Edición Un texto no debe abandonarse hasta estar completamente seguros de haber logrado un buen resultado. Es por ello que se hace uso de la “edición”, la cual consiste en “volver al texto con ojo crítico” (Serrano, Peña, Aguirre y Figueroa, 2002:116), con la intención de pulir lo ya escrito y lograr así un mayor grado de coherencia entre las ideas que se presentan.
  • 27.
    Procesos de laProducción Escrita
  • 29.
    Flowers (1993), explicacómo en cada individuo, están en permanente juego cuatro energías que fluyen libremente y que ella las denomina: el loco, el arquitecto, el carpintero y el juez. Orientar al alumno para que comprenda el rol de cada una y las deje actuar, es tarea del docente. Flowers explica el papel de estas cuatro energías, presentes en cada individuo y señala la importancia de que el escritor tome conciencia de su existencia y aprenda a controlarlas, ya que lo que ocurre frecuentemente es que sólo permitimos la actuación del juez, que en el mejor de los casos es la voz autorizada que el alumno identifica con sus profesores de lenguaje.
  • 30.
    Así, el arquitectopiensa en términos amplios, de organización a nivel de párrafos, no se preocupa por la estructura de las oraciones. Cuando Flowers habla del loco se está refiriendo concretamente a que cada individuo está lleno de ideas, que si se dejan fluir libremente es capaz de plasmar “diez páginas en una hora”. Pero si permite la entrada del juez, es posible que el alumno no pase de la segunda línea porque el papel de aquel es el de corregir y criticar, sin permitir crear absolutamente nada. La solución para no “trancarse” es aprender a separar las energías. Escribir sin detenerse en la organización de los párrafos, la secuencia lógica, la puntuación, la gramática, ese es trabajo de las restantes energías Ese es trabajo del carpintero, que entra a actuar para organizar las oraciones con coherencia, claridad y secuencia lógica.
  • 31.
    Una vez realizadotodo este trabajo, llega el momento de actuar el juez; él se ocupa de la gramática, la puntuación, la ortografía, el vocabulario. Al respecto, el autor mencionado acota: “Esos detalles no le conciernen al loco que creó las ideas, ni al arquitecto que las organizó, ni al carpintero que las unió oración por oración. Guarden los detalles para el juez” (Flowers, B. 1993:61). Esta manera de explicar el proceso de escritura permite que el alumno tenga libertad para expresar sus ideas, utilizar su imaginación y desarrollar su creatividad, dejando actuar, en una primera fase de elaborar borradores, a ese loco que todos llevamos por dentro.
  • 32.
    ¿Qué te haparecido lo visto hasta ahora? ¿Consideras que estás listo para iniciar un proceso de producción escrita? Texto Argumentativo Producción escritaProceso de Producción escrita