RESUCITACIÓN CARDIOPULMONAR BÁSICA Y AVANZADA PEDIÁTRICA


INTRODUCCIÓN
La parada cardiorrespiratoria (PCR) es la interrupción brusca y potencialmente reversible de la
actividad mecánica del corazón y de la respiración espontánea.
En los niños raramente se presenta como un acontecimiento súbito, sino que suele ser secundaria a
alguna circunstancia previa. La habilidad de reconocer al paciente en riesgo de PCR y el
conocimiento adecuado de las maniobras de resucitación no sólo puede salvar la vida del paciente,
sino también evitar secuelas importantes.
Es un acontecimiento poco frecuente en la infancia. En la mayoría de ocasiones lo que se ve es la
apnea aislada junto a diferentes grados de bradicardia.
Las causas más frecuentes de PCR en la infancia son: shock séptico, traumatismos, intoxicaciones,
enfermedades metabólicas, convulsiones, cardiopatías congénitas e insuficiencia respiratoria.


En la infancia, la hipoxia juega un papel central, no sólo en el desarrollo de las lesiones orgánicas
(cerebro, corazón, pulmón, hígado y riñón) secundarias a la PCR, sino también en el
desencadenamiento de la misma. A diferencia del adulto, en el que la PCR suele ser repentina y la
asistolia es el acontecimiento inicial, en el niño suelen existir una serie de cambios fisiopatológicos,
en general fracaso respiratorio con hipoxia, que preceden a la parada cardiaca. Por este motivo, el
pronóstico de la PCR en los niños es en general pobre. Es fundamental prevenir la PCR, actuando
sobre los acontecimientos que llevan a la misma.
Existen una serie de signos de alarma que pueden alertarnos de la inminencia de una parada
cardiorespiratoria:
             - SNC: letargia, irritabilidad, disminución del nivel de conciencia
             - Respiratorio: apnea, quejido, aleteo nasal, taquipnea, respiración superficial
             - Cardiovascular: arritmia, bradicardia, taquicardia, pulsos débiles, relleno capilar pobre,
             hipotensión
             - Piel y mucosas: piel moteada, palidez, cianosis, sudoración, piel y mucosas secas


El objetivo de la resucitación en el paciente pediátrico, es conseguir un adecuado gasto cardíaco que
garantice una aceptable oxigenación de los tejidos. Esto puede ser conseguido usando el masaje
cardiaco, la ventilación artificial y la juiciosa administración de fármacos.


MANEJO
Cuando un niño consulte en Urgencias con signos inminentes de PCR debemos iniciar una serie de
maniobras para prevenir este acontecimiento:


             - camilla semincorporada.
             - monitorización no invasiva, incluida SO.
- aplicar oxígeno en mascarilla con reservorio, si las respiraciones son eficaces, o
               ayudándole con ventilación mediante bolsa autoinflable.
               - obtener una vía venosa periférica para la administración potencial de líquidos y
               fármacos.


Una vez realizadas estas maniobras, si la situación lo permite, se debe trasladar el paciente a
Cuidados Intensivos.


Si la parada respiratoria y la bradicardia o asistolia se han establecido al llegar a Urgencias y existen
posibilidades razonables de éxito (que hayan transcurrido menos de 20 minutos sin iniciar ningún tipo
de maniobra de resucitación, ausencia de rigideces y livideces, etc...), tras comprobar si el niño está
consciente, comenzaremos las maniobras de resucitación en el siguiente orden:


                  A B C D E F
               A - Vía aérea
               B - Ventilación
               C - Circulación
               D - Administración de drogas
               E - Monitorización y diagnóstico ECG
               F - Tratamiento de la fibrilación ventricular y otras arritmias


Clásicamente se diferencia entre maniobras de RCP básica (sin instrumental) y avanzada, al hablar
de la atención en urgencias, ambos aspectos se superponen y el paso de maniobras básicas a
instrumentales es simultáneo.


REANIMACIÓN CARDIOPULMONAR BÁSICA
La RCP básica es un conjunto de maniobras entre las que se encuentran el reconocimiento de que el
niño está en parada cardiorrespiratoria y realizar la sustitución de las funciones respiratoria y
circulatoria, sin ningún equipamiento específico, hasta que se pueda realizar un tratamiento más
cualificado.


Aunque se considera la RCP básica una reanimación no instrumental, tanto la ventilación con
mascarilla y bolsa autoinflable como los dispositivos de barrera para la ventilación boca a boca están
incluidos dentro de la RCP básica.


La RCP básica consiste en una serie de pasos con un determinado orden que hay que cumplir. Cada
paso o maniobra se debe realizar correctamente y hasta que no se consiga no se debe pasar al
siguiente.
Es importante realizar la RCP en un lugar seguro para el niño y del reanimador. Esto es importante si
nos encontramos en la calle, en el escenario de un accidente de tráfico etc.
Por lo tanto si es necesario habrá que mover al niño de lugar. Esto se hará con la adecuada
inmovilización (cervical, etc) si sospechamos lesión a ese nivel.


Clasificación por edades:
Se ha simplificado la división para las maniobras de RCP en dos grupos de edad:
    •   Niños menores de un año.
    •   Mayores de un año hasta la pubertad.


PASOS DE LA RCP BÁSICA:


1- COMPROBAR LA INCONSCIENCIA. Se hará según la edad:
        - Neonato: secarle, palmadas en plantas de los pies o frotarle la espalda.
        - Lactantes < 1 año: pellizcarle, hablarle en voz alta o gritarle.
        - Niños mayores de un año: sacudirle (no si sospecha de trauma cervical), hablarle en voz
                 alta o gritarle, llamarle por su nombre…


Si el niño está consciente: se pondrá al niño en una postura de seguridad o en la que se encuentre
más cómodo y se le reevaluará periódicamente.
Si el niño no responde (está inconsciente):


2- PEDIR AYUDA.


3- ABRIR LA VÍA AÉREA:
En todo niño inconsciente se debe asumir que la vía aérea está obstruida, ya que tendrá hipotonía de
la musculatura orofaríngea y de la lengua, cayendo ésta hacia atrás y obstruyendo la vía aérea.


Existen varias maniobras para la apertura de la vía aérea:
        - Frente-mentón: se puede realizar si sólo hay un reanimador. Contraindicada cuando se
        sospecha lesión cervical.
        - Tracción mandibular: si sólo hay un reanimador y en sospecha de lesión cervical.
        - Triple maniobra: Sólo si hay dos reanimadores y en sospecha de lesión cervical.
Maniobra frente-mentón y tracción mandibular.                            Triple maniobra




Una vez abierta la vía aérea comprobaremos que no hay ningún cuerpo extraño o secreciones que
puedan obstruirla. Si se ve un cuerpo extraño (y es posible llegar a el) se intentará extraer usando el
dedo índice en forma de gancho, introduciéndolo por un lateral de la boca y haciendo un barrido de
dentro a fuera. Nunca debemos realizarlo a ciegas (si no se ve el objeto), ya que podemos introducirlo
aún más y la obstrucción ser mayor.
Si nos encontramos en un hospital para asegurar la vía aérea se usará una cánula orofaríngea
(guedel). Esta cánula mantiene siempre permeable la vía aérea evitando que la lengua caiga hacia
atrás. Está especialmente indicada cuando se ventila con mascarilla y bolsa autoinflable.
El tamaño adecuado será la distancia que haya entre los incisivos y el ángulo mandibular.
Para introducirla:
    -   Lactantes: con un depresor se apartará la lengua hacia abajo y se introducirá la cánula con la
        concavidad hacia abajo.
    -   Niños: Se introduce con la concavidad hacia arriba y cuando esté completamente dentro se
        gira 180º.


4- COMPROBAR LA RESPIRACIÓN:
Comprobar que el niño respira espontáneamente acercando nuestra cara al niño y mirando hacia los
pies.
    -   Ver: si hay movimientos respiratorios del tórax y/o abdomen.
    -   Oir: Ruidos respiratorios.
    -   Sentir: El aire exhalado en nuestra mejilla.


Si respira mantendremos la vía aérea abierta y reevaluaremos periódicamente, permaneciendo el
niño en posición de seguridad o en la más cómoda posible.
Si no respira se iniciará la ventilación.


5- VENTILACIÓN:
Se realizarán 5 insuflaciones de rescate. El reanimador inspirará suficiente cantidad de aire para
después insuflarla en el niño mediante las maniobras:


    -   Boca a boca-nariz en niños < 1 año. La boca del reanimador abarca y sella la nariz y boca del
        niño.
    -   Boca a boca en niños > 1 año. La boca del reanimador abarca y sella la boca del niño
        mientras con dos dedos pinza la nariz del niño.
    -   En el hospital la ventilación se realizará mediante mascarilla y bolsa autoinflable con
        reservorio, siempre conectada a una fuente de oxígeno a 10-15 litros/minuto.
        Mascarilla de tamaño adecuado al niño: transparente y que alcance desde la raíz nasal hasta
        el mentón.
        Bolsa autoinflable con reservorio:
                  -   en los menores de 2 años, 1/2 litro
                  -   por encima de esta edad, 1 1/2 litro.
        Frecuencia respiratoria 15-20 resp/min (12 para adolescentes, 30-60 en neonatos)
        El volumen de cada respiración es el que cause elevación del tórax.


Pueden usarse métodos de barrera para evitar el posible contagio de enfermedades infecciosas.


Durante la realización de estas maniobras se debe mantener en todo momento la apertura de la vía
aérea. Cada insuflación debe durar 1-1,5 segundos y debe realizarse de forma mantenida y no
brusca, para evitar la distensión gástrica. Esta puede evitarse también si al mismo tiempo se realiza
presión sobre el cartílago cricoides con 2 dedos (maniobra se Sellick).
De las 5 insuflaciones debemos conseguir que al menos 2 sean efectivas (veamos elevarse el tórax).
Si no se consigue entonces volveremos al paso anterior y comprobaremos de nuevo la correcta
apertura de la vía aérea, realizando de nuevo otras 5 insuflaciones. Si aún así no son efectivas
tendremos que pensar en la posible presencia de un cuerpo extraño, iniciando así las maniobras de
desobstrucción.


6- CIRCULACIÓN:
En este paso se comprobará la existencia de pulso central:
        -    En el niño < 1 año se palpará el pulso braquial.
        -    En el niño > 1 año se palpará el pulso carotídeo.


La palpación del pulso no debe durar más de 10 segundos. En ocasiones es difícil encontrar el pulso
central por lo que en ausencia de otros signos de circulación (tos, movimientos y respiración) puede
considerarse que el niño no tiene pulso.
- Si hay pulso: Se continuará la ventilación a un ritmo de 20 resp/minuto.
        - Si no hay pulso u otros signos de circulación o el pulso es < 60 por minuto con signos de
        mala perfusión o no estamos seguros de tocar el pulso, se iniciará el masaje cardiaco.


7- MASAJE CARDIACO:
El área de compresión es el tercio inferior del tórax en todos los niños, evitando comprimir el apéndice
xifoides (un dedo por encima del xifoides). La compresión debe ser suficiente para deprimir el tórax
un tercio de su profundidad.
En los niños menores de un año la mejor forma de hacer las compresiones es de forma
circunferencial (con los pulgares) si hay dos reanimadores. Si solo hay un reanimador, también es
preferible la forma circunferencial pero se admite las compresiones con dos dedos.
En los mayores de un año, las compresiones se pueden hacer con una o dos manos, dependiendo de
la fuerza del reanimador.




Masaje cardiaco en neonato y < 1 año.                       Masaje cardiaco en > 1 año.




La relación entre compresiones y ventilación cuando solo hay un reanimador será de 30/2 (30
compresiones por dos ventilaciones) independientemente de la edad del niño. Si hay dos
reanimadores la relación será 15/2 de forma coordinada.

Todos los pasos anteriores se realizarán durante un minuto y después el reanimador dejará la RCP
básica y acudirá a llamar y activar el sistema de emergencias. Si el niño es pequeño el reanimador lo
puede llevar con él apoyado sobre el antebrazo y continuando la RCP.
Si había dos reanimadores uno llamará y el otro continuará la RCP.


En los niños con cardiopatías congénitas conocidas o en > 8 años con un episodio de parada súbita
(sin factores precipitantes) se puede llamar al sistema de emergencias antes de realizar durante un
minuto la RCP, ya que en estos casos se puede considerar la fibrilación o taquicardia ventricular
como una posible causa de la PCR y por lo tanto al avisar antes, antes llegará el material necesario
para el mejor diagnóstico y tratamiento de estas dos arritmias.


La RCP básica se mantendrá hasta que llegue un equipo preparado para la RCP avanzada. Se debe
comprobar cada 2 minutos el pulso y la presencia de respiración espontánea.


MANIOBRAS DE DESOBSTRUCCIÓN DE LA VÍA AÉREA:
Si vemos el episodio de atragantamiento y el niño está conciente y tiene una tos efectiva se le
estimulará para que siga tosiendo y se continuará reevaluando al niño para encontrar signos de tos
inefectiva o hasta que se resuelva la obstrucción.


Si el niño está consciente pero la tos es inefectiva:
En el niño menor de un año se darán 5 golpes en la espalda. Si no expulsa el cuerpo extraño se
seguirá con 5 compresiones torácicas (más profundas y lentas que en la RCP). Posteriormente se
comprueba si el cuerpo extraño ha salido o se hace visible para su extracción mediante el barrido
digital. Estas maniobras se continuarán hasta que se expulse el cuerpo extraño o el niño esté
inconsciente.




Maniobras de desobstrucción en el niño < 1 año




En el niño mayor de un año se darán 5 golpes en la espalda. Si no expulsa el cuerpo extraño se
seguirá con 5 compresiones abdominales (maniobra de Heimlich). Posteriormente se comprueba si el
cuerpo extraño ha salido o se hace visible para su extracción mediante el barrido digital. Estas
maniobras se continuarán hasta que se expulse el cuerpo extraño o el niño esté inconsciente.
Maniobra de Heimlich, compresiones abdominales en el niño mayor de un año consciente


Si el niño esta inconsciente:
   1- Abrir la vía aérea
   2- Si se ve el objeto y es posible intentar sacarlo mediante barrido digital. No intentarlo a ciegas.
   3- Si no se puede sacar realizar las maniobras de apertura de la vía aérea (frente-mentón o
       tracción mandibular) e intentar 5 respiraciones de rescate. Si no conseguimos elevar el tórax
       con ninguna de las 5 respiraciones se recolocará la vía aérea y se volverán a hacer las
       respiraciones de rescate.
   4- Si después de las respiraciones de rescate no hay respuesta (tos, respiración espontánea,
       movimientos…) iniciar compresiones torácicas sin necesidad de comprobar la presencia de
       pulso.
   5- Continuar durante un minuto y después llamar a los servicios de emergencia.
   6- Continuar con las maniobras hasta la resolución.
   7- Si se ve en alguna ocasión el cuerpo extraño intentar extraerlo.
Algoritmo. Desobstrucción de vía aérea


                                       SEVERIDAD DEL CUADRO




                 Tos inefectiva                                              Tos efectiva



  Inconsciente                    Consciente                  Estimularle para que siga tosiendo
  Abrir la vía aérea          5 golpes en la espalda             Reevaluación continua
  5 respiraciones             5 compresiones:
  Comenzar RCP                  Torácicas en menores de 1 año
                                Abdominales en mayores de 1 año




                         REANIMACIÓN CARDIOPULMONAR AVANZADA


La reanimación cardiopulmonar avanzada consiste en el conjunto de medidas que se deben aplicar
para el tratamiento definitivo de la PCR, hasta la recuperación de las funciones respiratoria y
cardiaca. Para ello es necesario personal entrenado en su realización y el material necesario. La
realización de una correcta RCP básica es fundamental para el éxito de la RCP avanzada.


La RCP avanzada consta de varios pasos, todos ellos destinados a optimizar la RCP básica. Estos
pasos son:
    -   Mantener la RCP básica.
    -   Optimizar la vía aérea y la ventilación.
    -   Monitorización (EKG y Saturación de O2) y reconocimiento del ritmo electrocardiográfico
        (EKG).
    -   Conseguir un acceso vascular y administración de drogas.
    -   Identificación y tratamiento de las diferentes arritmias.


Aunque estén divididos en pasos para su mejor explicación, todos ellos se realizarán de forma
simultánea.
1- MANTENIMIENTO DE LA RCP BÁSICA:
Si el niño llega a la Urgencia de Pediatría en PCR y se le han realizado maniobras de RCP básica,
estás deben ser continuadas empezando de inmediato la RCP avanzada. Si no se le ha realizado
ninguna maniobra comenzaremos la RCP avanzada.


2- OPTIMIZACIÓN DE LA VÍA AÉREA Y VENTILACIÓN:
Mediante:
    -    Administración de oxígeno, con un flujo de 10-15 litros/min
    -    Cánula de guedel
    -    Mascarilla facial y bolsa autoinflable
    -    Intubación orotraqueal
En todo niño inconsciente se debe asumir que la vía aérea no es permeable, por hipotonía de la
musculatura faríngea y de la lengua con caída de está hacia atrás.
Las maniobras de apertura de la vía aérea en la RCP básica son:
    -    Frente- mentón
    -    Tracción mandibular
    -    Triple maniobra
Durante la RCP avanzada se colocará una cánula de Guedel, con la que se mantiene abierta la vía
aérea sin necesidad de estar realizando las maniobras anteriores, permite la ventilación con
mascarilla y bolsa autoinflable y la aspiración de secreciones.
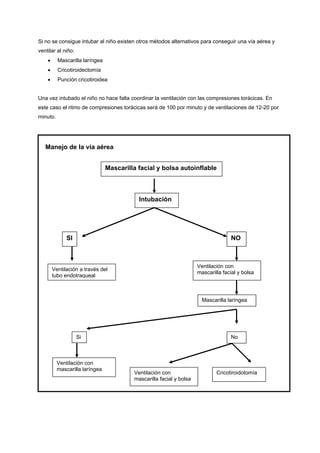
El mejor procedimiento para mantener la vía aérea permeable y ventilar mejor al niño es la intubación
traqueal. La de más fácil realización en la RCP es la intubación orotraqueal:
Previamente a la intubación, es preciso ventilar y oxigenar adecuadamente al paciente con mascarilla
y bolsa autoinflable.
Pasos. La técnica de intubación se explica en el capítulo de secuencia rápida de intubación.
- Tubo del tamaño adecuado (± 0,5 mm):
    -          neonatos ( 2,5 - 3,5 mm)
    -          < 12 meses (4 - 4,5 mm)
    -          > 12 meses = (edad en años/ 4) + 4
- Se pueden usar tubos con balón en todas las edades (excepto neonato).
- Realizar aspiración de secreciones faríngeas
- Laringoscopio: En los niños < de 1 año es preferible un laringoscopio de pala recta; para el resto de
niños utilizar pala curva (4 tamaños)
- No intentar cada maniobra más de 30", parar si bradicardia y oxigenar entre intentos, con bolsa
autoinflable
- La profundidad de introducción del TET se calcula: Tamaño del tubo x 3 (cm).
- Comprobar intubación, mediante la observación de movimientos torácicos simétricos y auscultación
en zona axilar o monitor de CO2 exhalado.
- Fijar el tubo
Si no se consigue intubar al niño existen otros métodos alternativos para conseguir una vía aérea y
ventilar al niño:
    •     Mascarilla laríngea
    •     Cricotiroidectomía
    •     Punción cricotiroidea


Una vez intubado el niño no hace falta coordinar la ventilación con las compresiones torácicas. En
este caso el ritmo de compresiones torácicas será de 100 por minuto y de ventilaciones de 12-20 por
minuto.




   Manejo de la vía aérea


                                Mascarilla facial y bolsa autoinflable



                                           Intubación




              SI                                                                   NO



                                                                     Ventilación con
        Ventilación a través del
                                                                     mascarilla facial y bolsa
        tubo endotraqueal



                                                                       Mascarilla laríngea




                    Si                                                             No



          Ventilación con
          mascarilla laríngea
                                         Ventilación con                     Cricotiroidotomía
                                         mascarilla facial y bolsa
3- MONITORIZACIÓN Y RECONOCIMIENTO DEL RITMO EKG:
La monitorización básica en una PCR es el registro electrocardiográfico continuo. Este registro
también se puede realizar con las palas del desfibrilador.
También monitorizaremos la saturación de O2 y tomaremos la temperatura central.
Este paso se hace de forma simultánea con el inicio de la RCP.


4- CONSEGUIR UN ACCESO VASCULAR Y ADMINISTRACIÓN DE DROGAS:
Conseguir un acceso vascular es imprescindible en la RCP avanzada ya que en muchas ocasiones,
será necesaria la administración de drogas durante la reanimación y para el tratamiento
postreanimación.
Existen diferentes vías disponibles:
        - Venosa central (difícil obtención en urgencias), es la preferible (subclavia, yugular interna,
        femoral).
        - Venosa periférica: es la de elección inicial en urgencias (antecubital, dorso de la mano y pie,
        epicraneales). Catéter sobre aguja de 20 - 22 gauges. Mejor en una vena del territorio
        supradiafragmático.
        - Intraósea: está indicada cuando no se obtiene vía venosa en 90", es tan eficaz como una vía
        venosa:
                         - aguja adecuada, propia para esta técnica o de punción lumbar de 16 – 18
                        gauges, corta.
                         - se punciona 1 -2 cm por debajo de la tuberosidad tibial en cara antero-
                         interna. En niños > 6 años, por encima del maleolo interno.
                         - comprobar su ubicación: está fija, se extrae contenido hemático, se infunde
                        líquido con facilidad.
                         - se debe ejercer presión para infundir líquidos o drogas, no a gravedad.
                         - se puede extraer muestras para gases, otras determinaciones bioquímicas,
                        cultivos, etc...


        - Endotraqueal: Si no tenemos vía, podemos administrar fármacos por este medio
        (adrenalina, atropina, lidocaína, naloxona). La absorción es muy irregular.
        - Intracardiaca: Cuando fracasa la terapéutica y no disponemos de otra vía.
Localización de la punción de la vía intraosea.




Pasos para conseguir un acceso venoso para administración de fármacos.




                            Vía venosa periférica 90 segundos



                           Sí                                           No



                Líquidos y fármacos por vía                          Vía intraósea
                periférica



        Líquidos y fármacos por                  Sí                                  No
        vía intraósea

                                                         Intubado

        Fármacos por
        vía endotraqueal          Sí                                            No



                                       Vía venosa central urgente:
                                       • percutánea
                                       • venotomía
4.1.- Administración de drogas:


4.1.1.- Adrenalina:
Es la droga principal en la RCP avanzada. Está indicada en todas las situaciones (asistolia,
bradicardia, disociación electromecánica, fibrilación).
                  - Dosis: 0,01 mg/kg (0,1 ml/kg de la dilución 1:10000), por vía IV/IO. Si la
                            primera dosis se da por vía intratraqueal la dosis será 10 veces
                            mayor: 0,1 mg/kg (0,1 ml/kg de la dilución 1/1000).
La adrenalina se administrará cada 3 - 5 minutos durante la RCP.
La adrenalina se “inactiva” si se administra con soluciones alcalinas. Después de la administración de
bicarbonato “lavar” la vía con 3-5 cc de SSF para administrar la adrenalina.


4.1.2.- Amiodarona:
Es el tratamiento de elección en la fibrilación ventricular y taquicardia ventricular resistentes a la
desfibrilación (mejor que la lidocaína).
        -     Dosis: 5 mg/kg.


4.1.3.- Vasopresina:
Recientemente se habla de la utilidad de este fármaco en la RCP, pero no existen suficientes
estudios para evaluar su eficacia y seguridad en la RCP pediátrica.


4.1.4.-Atropina:
Indicada en la bradicardia sintomática y en la profilaxis de la bradicardia o paro vagal secundarios la
intubación.
    -   Dosis: 0,02 mg/kg. Dosis mínima 0,1 mg y máxima 1 mg.
    -   Máximo 2 dosis con un intervalo de 5 minutos.
    -   Por vía endotraqueal: 0,03 mg/kg.


4.1.5.- Calcio:
Sólo indicado en PCR asociada a hipocalcemia, hipercaliemia, hipermagnesemia o intoxicación por
antagonistas del calcio. Administrar despacio.
    -   Dosis: 0,2 cc/kg de ClCa al 10%.


4.1.6.- Bicarbonato sódico:
Sólo debe utilizarse en parada prolongada, tras utilizar el resto de recursos (ventilación, masaje,
adrenalina), o cuando se confirme acidosis severa (pH < 7,10). También se puede considerar su uso
en caso de hiperkaliemia e inestabilidad hemodinámica,
    -   1ª dosis 1 mEq/kg; luego 0,5 mEq/kg (administrar diluido al 1/2)
4.1.7.- Glucosa:
No se deben administrar soluciones hipertónicas de glucosa, es suficiente con soluciones que
contengan glucosa al 5%.
Si hipoglucemia demostrada: 0,5 gr/kg de suero glucosado al 25%.




5- IDENTIFICACIÓN Y TRATAMIENTO DE LAS DIFERENTES ARRITMIAS:


Las arritmias en la PCR pediátrica son más una consecuencia de la hipoxia y acidosis que causa de
la misma.


5.1.- Asistolia y bradicardia severa:
La asistolia es el trazado más frecuente que nos vamos a encontrar en la PCR pediátrica.
La bradicardia severa se define como una frecuencia cardiaca menor de 60 latidos/min o la caída
rápida de la frecuencia cardiaca a pesar de la adecuada oxigenación y ventilación con mala perfusión
periférica.
El protocolo de tratamiento de la bradicardia severa es igual que el de la asistolia, en el que se
incluye la utilización de la atropina.
Las indicaciones de uso de la atropina son:
    -    Tratamiento de la bradicardia sintomática causada por bloqueo AV o aumento de la actividad
         vagal
    -    Bradicardia severa con hipotensión y mala perfusión. Aunque en este caso la droga de
         elección es la adrenalina y se valorará la utilización de atropina si no hay mejoría con la
         adrenalina.


5.2.- Actividad eléctrica sin pulso (AESP) o disociación electromecánica (DEM):
Consiste en la aparición de un ritmo organizado en el monitor de ECG en ausencia de pulso palpable.
Puede ser cualquier ritmo organizado excepto la bradicardia severa y la taquicardia ventricular.
Siempre que nos encontremos con esta situación debemos descartar una serie de posibles
desencadenantes:
Hipovolemia, administrar volumen (20 cc/kg de SSF), hipoxia, hipotermia, hiperpotasemia,
neumotórax a tensión, taponamiento cardiaco, tromboembolismo pulmonar e ingesta de tóxicos.
Tratamiento de la asistolia, bradicardia severa y la actividad eléctrica sin pulso.



                              Asistolia, Bradicardia severa y
                            Actividad eléctrica sin pulso (AESP)



                                              RCP básica


                          Oxigenar, ventilar, intubar y vía de infusión
                              (venosa, intraósea o intratraqueal)


                                    Adrenalina 0,01 mg. / kg.
                                  (dosis 10 veces superior si endotraqueal)

Descartar:
    •     Hipovolemia                                                         Valorar:
    •     Neumotórax a tensión           RCP 3-5 minutos                           •     Atropina
    •     Taponamiento caridaco                                                    •     Líquidos si hipovolemia y
    •     Hipotermia                                                                     siempre en AESP: 20 cc/kg
    •     Intoxicación                                                             •     Bicarbonato: 1 mEq/kg
    •     Alt. Electrolíticas.
                                     Adrenalina 0,01 mg. / kg.




5.3.- Fibrilación ventricular y la taquicardia ventricular sin pulso:

La fibrilación y taquicardia ventricular sólo se encuentran en el 10% de los casos.
El método de elección es el choque eléctrico. Este método no es eficaz en la asistolia.
         -             la dosis es de 4 Jul/ kg.
         -             se aplica una pala en la parte superior de hemitórax derecho, por debajo de la
              clavícula y la otra sobre la punta del corazón, a la izquierda de la mamila izquierda.
         -    se debe utilizar siempre un gel conductor o compresas de suero fisiológico
Si no revierte la fibrilación o la taquicardia ventricular sin pulso después de la desfibrilación y las
maniobras de RCP, se administrará amiodarona:
     -   Amiodarona:
         -    La dosis recomendada es de 5mg/kg pudiendo repetirse las dosis hasta alcanzar una
              dosis total de 15 mg/kg/día. El principal efecto secundario de su administración
              intravenosa es la hipotensión.


5.4.- Taquicardia ventricular con pulso:
     -   Si el niño se encuentra consciente y estable el fármaco de elección es la amiodarona.
-   Si está inestable: Cardioversión sincronizada con una dosis de 0,5-1 Jul/kg. Si esta
       consciente será necesario realizarla bajo sedación.




Tratamiento de la fibrilación ventricular y la taquicardia ventricular sin pulso.


   1- Inmediatamente desfibrilar a 4 julios/kg. Un solo choque.
   2- Comenzar con RCP.
   3- Después de 2 minutos comprobar el ritmo en el monitor.
   4- Si continúa en FV o TV sin pulso dar el segundo choque a 4 julios/kg.
   5- Continuar RCP durante 2 minutos.
   6- Comprobar ritmo en el monitor, si no hay cambios dar adrenalina (0,01 mg/kg) seguida del
       tercer choque a 4 julios/kg.
   7- Continuar RCP durante 2 minutos.
   8- Comprobar el ritmo, si no hay cambios dar amiodarona (5 mg/kg), seguida del cuarto choque
       a 4 julios/kg.
   9- Dar adrenalina cada 3-5 minutos.
   10- Si continua en FV o TV sin pulso dar choques cada 2 minutos.
   11- Identificar posibles causas reversibles de tratamiento:
                            -   Hipoxia
                            -   Hipovolemia
                            -   Hiper / hipokaliemia
                            -   Hipotermia
                            -   Neumotórax a tensión
                            -   Taponamiento cardiaco
                            -   Intoxicación
                            -   Tromboembolismo pulmonar.
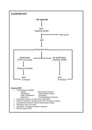
ALGORITMO RCP


                                  No responde



                                     RCP
                                Oxigenar/ventilar

                                                                  Pedir ayuda


                                       RCP



                                Comprobar ritmo



          Desfibrilable                                   No desfibrilable
        (FV/TV sin pulso)                                (Asistolia, AESP)



       Choque 4 julios/kg



              RCP                                               RCP
              2 minutos                                         2 minutos



Durante RCP:
   •   Tratar causas reversibles
             Hipoxia                  Neumotórax a tensión
             Hipovolemia              Taponamiento cardiaco
             Hiper / hipokaliemia     Intoxicación
             Hipotermia               Tromboembolismo pulmonar
   •   Comprobar posición y contacto de los electrodos
   •   Intentar y comprobar: Acceso venoso o IO, Vía aérea y oxígeno
   •   Compresiones torácicas 100/min cuando esté intubado
   •   Adrenalina cada 3-5 minutos
   •   Considerar: amiodarona, atropina, magnesio
   •   SSF 20 cc/kg si AESP
BIBLIOGRAFIA



  •   European resuscitation council guidelines for Resuscitation 2005. Section 6.Pediatric life
      support. Resuscitation (2005) 67S1, S97-S133.
  •   Paediatric basic and advanced life support. International liaison committe on resuscitation.
      Resuscitation (2005) 67, 271-291.
  •   Advanced challenges in resuscitation. Specil challenges in ECC. Circulation 2000; 102 (1).
      229.
  •   Clínicas Pediátricas de Norteamérica. Medicina de transporte. 1993. Vol 2.
  •   Group of the international liaison committee on resuscitation. Guidelines 2000 for
      cardiopulmonary resuscitation and emergency cardiovascular care. An international
      consensus on science. Resuscitation 2000; 46: 358-360
  •   Grupo Español de reanimación cardiopulmonar pediátrica y neonatal. Manual de reanimación
      cardiopulmonar avanzada pediátrica y neonatal. 3ª edición, Publimed. Madrid 2002.
  •   Grupo español de trabajo de reanimación cardiopulmonar pediátrica Normas de reanimación
      cardiopulmonar básica y avanzada en pediatría.. An Esp Ped 1995; 43:323 - 334.
  •   Guidelines 2000 for cardiopulmonary resuscitation and emergency cardiovascular care:
      Pediatric basic life support. Circulation 2000; 102 (suppl 19): 253-290.
  •   Guidelines 2000 for cardiopulmonary resuscitation and emergency cardiovascular care. 10:
      Pediatric advanced life support. The American heart association in collaboration with the
      international liason committee on resuscitation. Circulation 2000; 22; 102 (suppl 8): 1291-
      1342.
  •   Nadkarni V et al. Group of the international liaison committee on resuscitation. Paediatric life
      support. Resuscitation 1997: 34: 115 - 127.
  •   Pediatric basic life support and Pediatric advanced life support. JAMA 1992; Vol 268, 16:
      2251-2275.

Rcp basica avanzada_pediatrica_1_

  • 1.
    RESUCITACIÓN CARDIOPULMONAR BÁSICAY AVANZADA PEDIÁTRICA INTRODUCCIÓN La parada cardiorrespiratoria (PCR) es la interrupción brusca y potencialmente reversible de la actividad mecánica del corazón y de la respiración espontánea. En los niños raramente se presenta como un acontecimiento súbito, sino que suele ser secundaria a alguna circunstancia previa. La habilidad de reconocer al paciente en riesgo de PCR y el conocimiento adecuado de las maniobras de resucitación no sólo puede salvar la vida del paciente, sino también evitar secuelas importantes. Es un acontecimiento poco frecuente en la infancia. En la mayoría de ocasiones lo que se ve es la apnea aislada junto a diferentes grados de bradicardia. Las causas más frecuentes de PCR en la infancia son: shock séptico, traumatismos, intoxicaciones, enfermedades metabólicas, convulsiones, cardiopatías congénitas e insuficiencia respiratoria. En la infancia, la hipoxia juega un papel central, no sólo en el desarrollo de las lesiones orgánicas (cerebro, corazón, pulmón, hígado y riñón) secundarias a la PCR, sino también en el desencadenamiento de la misma. A diferencia del adulto, en el que la PCR suele ser repentina y la asistolia es el acontecimiento inicial, en el niño suelen existir una serie de cambios fisiopatológicos, en general fracaso respiratorio con hipoxia, que preceden a la parada cardiaca. Por este motivo, el pronóstico de la PCR en los niños es en general pobre. Es fundamental prevenir la PCR, actuando sobre los acontecimientos que llevan a la misma. Existen una serie de signos de alarma que pueden alertarnos de la inminencia de una parada cardiorespiratoria: - SNC: letargia, irritabilidad, disminución del nivel de conciencia - Respiratorio: apnea, quejido, aleteo nasal, taquipnea, respiración superficial - Cardiovascular: arritmia, bradicardia, taquicardia, pulsos débiles, relleno capilar pobre, hipotensión - Piel y mucosas: piel moteada, palidez, cianosis, sudoración, piel y mucosas secas El objetivo de la resucitación en el paciente pediátrico, es conseguir un adecuado gasto cardíaco que garantice una aceptable oxigenación de los tejidos. Esto puede ser conseguido usando el masaje cardiaco, la ventilación artificial y la juiciosa administración de fármacos. MANEJO Cuando un niño consulte en Urgencias con signos inminentes de PCR debemos iniciar una serie de maniobras para prevenir este acontecimiento: - camilla semincorporada. - monitorización no invasiva, incluida SO.
  • 2.
    - aplicar oxígenoen mascarilla con reservorio, si las respiraciones son eficaces, o ayudándole con ventilación mediante bolsa autoinflable. - obtener una vía venosa periférica para la administración potencial de líquidos y fármacos. Una vez realizadas estas maniobras, si la situación lo permite, se debe trasladar el paciente a Cuidados Intensivos. Si la parada respiratoria y la bradicardia o asistolia se han establecido al llegar a Urgencias y existen posibilidades razonables de éxito (que hayan transcurrido menos de 20 minutos sin iniciar ningún tipo de maniobra de resucitación, ausencia de rigideces y livideces, etc...), tras comprobar si el niño está consciente, comenzaremos las maniobras de resucitación en el siguiente orden: A B C D E F A - Vía aérea B - Ventilación C - Circulación D - Administración de drogas E - Monitorización y diagnóstico ECG F - Tratamiento de la fibrilación ventricular y otras arritmias Clásicamente se diferencia entre maniobras de RCP básica (sin instrumental) y avanzada, al hablar de la atención en urgencias, ambos aspectos se superponen y el paso de maniobras básicas a instrumentales es simultáneo. REANIMACIÓN CARDIOPULMONAR BÁSICA La RCP básica es un conjunto de maniobras entre las que se encuentran el reconocimiento de que el niño está en parada cardiorrespiratoria y realizar la sustitución de las funciones respiratoria y circulatoria, sin ningún equipamiento específico, hasta que se pueda realizar un tratamiento más cualificado. Aunque se considera la RCP básica una reanimación no instrumental, tanto la ventilación con mascarilla y bolsa autoinflable como los dispositivos de barrera para la ventilación boca a boca están incluidos dentro de la RCP básica. La RCP básica consiste en una serie de pasos con un determinado orden que hay que cumplir. Cada paso o maniobra se debe realizar correctamente y hasta que no se consiga no se debe pasar al siguiente.
  • 3.
    Es importante realizarla RCP en un lugar seguro para el niño y del reanimador. Esto es importante si nos encontramos en la calle, en el escenario de un accidente de tráfico etc. Por lo tanto si es necesario habrá que mover al niño de lugar. Esto se hará con la adecuada inmovilización (cervical, etc) si sospechamos lesión a ese nivel. Clasificación por edades: Se ha simplificado la división para las maniobras de RCP en dos grupos de edad: • Niños menores de un año. • Mayores de un año hasta la pubertad. PASOS DE LA RCP BÁSICA: 1- COMPROBAR LA INCONSCIENCIA. Se hará según la edad: - Neonato: secarle, palmadas en plantas de los pies o frotarle la espalda. - Lactantes < 1 año: pellizcarle, hablarle en voz alta o gritarle. - Niños mayores de un año: sacudirle (no si sospecha de trauma cervical), hablarle en voz alta o gritarle, llamarle por su nombre… Si el niño está consciente: se pondrá al niño en una postura de seguridad o en la que se encuentre más cómodo y se le reevaluará periódicamente. Si el niño no responde (está inconsciente): 2- PEDIR AYUDA. 3- ABRIR LA VÍA AÉREA: En todo niño inconsciente se debe asumir que la vía aérea está obstruida, ya que tendrá hipotonía de la musculatura orofaríngea y de la lengua, cayendo ésta hacia atrás y obstruyendo la vía aérea. Existen varias maniobras para la apertura de la vía aérea: - Frente-mentón: se puede realizar si sólo hay un reanimador. Contraindicada cuando se sospecha lesión cervical. - Tracción mandibular: si sólo hay un reanimador y en sospecha de lesión cervical. - Triple maniobra: Sólo si hay dos reanimadores y en sospecha de lesión cervical.
  • 4.
    Maniobra frente-mentón ytracción mandibular. Triple maniobra Una vez abierta la vía aérea comprobaremos que no hay ningún cuerpo extraño o secreciones que puedan obstruirla. Si se ve un cuerpo extraño (y es posible llegar a el) se intentará extraer usando el dedo índice en forma de gancho, introduciéndolo por un lateral de la boca y haciendo un barrido de dentro a fuera. Nunca debemos realizarlo a ciegas (si no se ve el objeto), ya que podemos introducirlo aún más y la obstrucción ser mayor. Si nos encontramos en un hospital para asegurar la vía aérea se usará una cánula orofaríngea (guedel). Esta cánula mantiene siempre permeable la vía aérea evitando que la lengua caiga hacia atrás. Está especialmente indicada cuando se ventila con mascarilla y bolsa autoinflable. El tamaño adecuado será la distancia que haya entre los incisivos y el ángulo mandibular. Para introducirla: - Lactantes: con un depresor se apartará la lengua hacia abajo y se introducirá la cánula con la concavidad hacia abajo. - Niños: Se introduce con la concavidad hacia arriba y cuando esté completamente dentro se gira 180º. 4- COMPROBAR LA RESPIRACIÓN: Comprobar que el niño respira espontáneamente acercando nuestra cara al niño y mirando hacia los pies. - Ver: si hay movimientos respiratorios del tórax y/o abdomen. - Oir: Ruidos respiratorios. - Sentir: El aire exhalado en nuestra mejilla. Si respira mantendremos la vía aérea abierta y reevaluaremos periódicamente, permaneciendo el niño en posición de seguridad o en la más cómoda posible.
  • 5.
    Si no respirase iniciará la ventilación. 5- VENTILACIÓN: Se realizarán 5 insuflaciones de rescate. El reanimador inspirará suficiente cantidad de aire para después insuflarla en el niño mediante las maniobras: - Boca a boca-nariz en niños < 1 año. La boca del reanimador abarca y sella la nariz y boca del niño. - Boca a boca en niños > 1 año. La boca del reanimador abarca y sella la boca del niño mientras con dos dedos pinza la nariz del niño. - En el hospital la ventilación se realizará mediante mascarilla y bolsa autoinflable con reservorio, siempre conectada a una fuente de oxígeno a 10-15 litros/minuto. Mascarilla de tamaño adecuado al niño: transparente y que alcance desde la raíz nasal hasta el mentón. Bolsa autoinflable con reservorio: - en los menores de 2 años, 1/2 litro - por encima de esta edad, 1 1/2 litro. Frecuencia respiratoria 15-20 resp/min (12 para adolescentes, 30-60 en neonatos) El volumen de cada respiración es el que cause elevación del tórax. Pueden usarse métodos de barrera para evitar el posible contagio de enfermedades infecciosas. Durante la realización de estas maniobras se debe mantener en todo momento la apertura de la vía aérea. Cada insuflación debe durar 1-1,5 segundos y debe realizarse de forma mantenida y no brusca, para evitar la distensión gástrica. Esta puede evitarse también si al mismo tiempo se realiza presión sobre el cartílago cricoides con 2 dedos (maniobra se Sellick). De las 5 insuflaciones debemos conseguir que al menos 2 sean efectivas (veamos elevarse el tórax). Si no se consigue entonces volveremos al paso anterior y comprobaremos de nuevo la correcta apertura de la vía aérea, realizando de nuevo otras 5 insuflaciones. Si aún así no son efectivas tendremos que pensar en la posible presencia de un cuerpo extraño, iniciando así las maniobras de desobstrucción. 6- CIRCULACIÓN: En este paso se comprobará la existencia de pulso central: - En el niño < 1 año se palpará el pulso braquial. - En el niño > 1 año se palpará el pulso carotídeo. La palpación del pulso no debe durar más de 10 segundos. En ocasiones es difícil encontrar el pulso central por lo que en ausencia de otros signos de circulación (tos, movimientos y respiración) puede considerarse que el niño no tiene pulso.
  • 6.
    - Si haypulso: Se continuará la ventilación a un ritmo de 20 resp/minuto. - Si no hay pulso u otros signos de circulación o el pulso es < 60 por minuto con signos de mala perfusión o no estamos seguros de tocar el pulso, se iniciará el masaje cardiaco. 7- MASAJE CARDIACO: El área de compresión es el tercio inferior del tórax en todos los niños, evitando comprimir el apéndice xifoides (un dedo por encima del xifoides). La compresión debe ser suficiente para deprimir el tórax un tercio de su profundidad. En los niños menores de un año la mejor forma de hacer las compresiones es de forma circunferencial (con los pulgares) si hay dos reanimadores. Si solo hay un reanimador, también es preferible la forma circunferencial pero se admite las compresiones con dos dedos. En los mayores de un año, las compresiones se pueden hacer con una o dos manos, dependiendo de la fuerza del reanimador. Masaje cardiaco en neonato y < 1 año. Masaje cardiaco en > 1 año. La relación entre compresiones y ventilación cuando solo hay un reanimador será de 30/2 (30 compresiones por dos ventilaciones) independientemente de la edad del niño. Si hay dos reanimadores la relación será 15/2 de forma coordinada. Todos los pasos anteriores se realizarán durante un minuto y después el reanimador dejará la RCP básica y acudirá a llamar y activar el sistema de emergencias. Si el niño es pequeño el reanimador lo puede llevar con él apoyado sobre el antebrazo y continuando la RCP. Si había dos reanimadores uno llamará y el otro continuará la RCP. En los niños con cardiopatías congénitas conocidas o en > 8 años con un episodio de parada súbita (sin factores precipitantes) se puede llamar al sistema de emergencias antes de realizar durante un
  • 7.
    minuto la RCP,ya que en estos casos se puede considerar la fibrilación o taquicardia ventricular como una posible causa de la PCR y por lo tanto al avisar antes, antes llegará el material necesario para el mejor diagnóstico y tratamiento de estas dos arritmias. La RCP básica se mantendrá hasta que llegue un equipo preparado para la RCP avanzada. Se debe comprobar cada 2 minutos el pulso y la presencia de respiración espontánea. MANIOBRAS DE DESOBSTRUCCIÓN DE LA VÍA AÉREA: Si vemos el episodio de atragantamiento y el niño está conciente y tiene una tos efectiva se le estimulará para que siga tosiendo y se continuará reevaluando al niño para encontrar signos de tos inefectiva o hasta que se resuelva la obstrucción. Si el niño está consciente pero la tos es inefectiva: En el niño menor de un año se darán 5 golpes en la espalda. Si no expulsa el cuerpo extraño se seguirá con 5 compresiones torácicas (más profundas y lentas que en la RCP). Posteriormente se comprueba si el cuerpo extraño ha salido o se hace visible para su extracción mediante el barrido digital. Estas maniobras se continuarán hasta que se expulse el cuerpo extraño o el niño esté inconsciente. Maniobras de desobstrucción en el niño < 1 año En el niño mayor de un año se darán 5 golpes en la espalda. Si no expulsa el cuerpo extraño se seguirá con 5 compresiones abdominales (maniobra de Heimlich). Posteriormente se comprueba si el cuerpo extraño ha salido o se hace visible para su extracción mediante el barrido digital. Estas maniobras se continuarán hasta que se expulse el cuerpo extraño o el niño esté inconsciente.
  • 8.
    Maniobra de Heimlich,compresiones abdominales en el niño mayor de un año consciente Si el niño esta inconsciente: 1- Abrir la vía aérea 2- Si se ve el objeto y es posible intentar sacarlo mediante barrido digital. No intentarlo a ciegas. 3- Si no se puede sacar realizar las maniobras de apertura de la vía aérea (frente-mentón o tracción mandibular) e intentar 5 respiraciones de rescate. Si no conseguimos elevar el tórax con ninguna de las 5 respiraciones se recolocará la vía aérea y se volverán a hacer las respiraciones de rescate. 4- Si después de las respiraciones de rescate no hay respuesta (tos, respiración espontánea, movimientos…) iniciar compresiones torácicas sin necesidad de comprobar la presencia de pulso. 5- Continuar durante un minuto y después llamar a los servicios de emergencia. 6- Continuar con las maniobras hasta la resolución. 7- Si se ve en alguna ocasión el cuerpo extraño intentar extraerlo.
  • 9.
    Algoritmo. Desobstrucción devía aérea SEVERIDAD DEL CUADRO Tos inefectiva Tos efectiva Inconsciente Consciente Estimularle para que siga tosiendo Abrir la vía aérea 5 golpes en la espalda Reevaluación continua 5 respiraciones 5 compresiones: Comenzar RCP Torácicas en menores de 1 año Abdominales en mayores de 1 año REANIMACIÓN CARDIOPULMONAR AVANZADA La reanimación cardiopulmonar avanzada consiste en el conjunto de medidas que se deben aplicar para el tratamiento definitivo de la PCR, hasta la recuperación de las funciones respiratoria y cardiaca. Para ello es necesario personal entrenado en su realización y el material necesario. La realización de una correcta RCP básica es fundamental para el éxito de la RCP avanzada. La RCP avanzada consta de varios pasos, todos ellos destinados a optimizar la RCP básica. Estos pasos son: - Mantener la RCP básica. - Optimizar la vía aérea y la ventilación. - Monitorización (EKG y Saturación de O2) y reconocimiento del ritmo electrocardiográfico (EKG). - Conseguir un acceso vascular y administración de drogas. - Identificación y tratamiento de las diferentes arritmias. Aunque estén divididos en pasos para su mejor explicación, todos ellos se realizarán de forma simultánea.
  • 10.
    1- MANTENIMIENTO DELA RCP BÁSICA: Si el niño llega a la Urgencia de Pediatría en PCR y se le han realizado maniobras de RCP básica, estás deben ser continuadas empezando de inmediato la RCP avanzada. Si no se le ha realizado ninguna maniobra comenzaremos la RCP avanzada. 2- OPTIMIZACIÓN DE LA VÍA AÉREA Y VENTILACIÓN: Mediante: - Administración de oxígeno, con un flujo de 10-15 litros/min - Cánula de guedel - Mascarilla facial y bolsa autoinflable - Intubación orotraqueal En todo niño inconsciente se debe asumir que la vía aérea no es permeable, por hipotonía de la musculatura faríngea y de la lengua con caída de está hacia atrás. Las maniobras de apertura de la vía aérea en la RCP básica son: - Frente- mentón - Tracción mandibular - Triple maniobra Durante la RCP avanzada se colocará una cánula de Guedel, con la que se mantiene abierta la vía aérea sin necesidad de estar realizando las maniobras anteriores, permite la ventilación con mascarilla y bolsa autoinflable y la aspiración de secreciones. El mejor procedimiento para mantener la vía aérea permeable y ventilar mejor al niño es la intubación traqueal. La de más fácil realización en la RCP es la intubación orotraqueal: Previamente a la intubación, es preciso ventilar y oxigenar adecuadamente al paciente con mascarilla y bolsa autoinflable. Pasos. La técnica de intubación se explica en el capítulo de secuencia rápida de intubación. - Tubo del tamaño adecuado (± 0,5 mm): - neonatos ( 2,5 - 3,5 mm) - < 12 meses (4 - 4,5 mm) - > 12 meses = (edad en años/ 4) + 4 - Se pueden usar tubos con balón en todas las edades (excepto neonato). - Realizar aspiración de secreciones faríngeas - Laringoscopio: En los niños < de 1 año es preferible un laringoscopio de pala recta; para el resto de niños utilizar pala curva (4 tamaños) - No intentar cada maniobra más de 30", parar si bradicardia y oxigenar entre intentos, con bolsa autoinflable - La profundidad de introducción del TET se calcula: Tamaño del tubo x 3 (cm). - Comprobar intubación, mediante la observación de movimientos torácicos simétricos y auscultación en zona axilar o monitor de CO2 exhalado. - Fijar el tubo
  • 11.
    Si no seconsigue intubar al niño existen otros métodos alternativos para conseguir una vía aérea y ventilar al niño: • Mascarilla laríngea • Cricotiroidectomía • Punción cricotiroidea Una vez intubado el niño no hace falta coordinar la ventilación con las compresiones torácicas. En este caso el ritmo de compresiones torácicas será de 100 por minuto y de ventilaciones de 12-20 por minuto. Manejo de la vía aérea Mascarilla facial y bolsa autoinflable Intubación SI NO Ventilación con Ventilación a través del mascarilla facial y bolsa tubo endotraqueal Mascarilla laríngea Si No Ventilación con mascarilla laríngea Ventilación con Cricotiroidotomía mascarilla facial y bolsa
  • 12.
    3- MONITORIZACIÓN YRECONOCIMIENTO DEL RITMO EKG: La monitorización básica en una PCR es el registro electrocardiográfico continuo. Este registro también se puede realizar con las palas del desfibrilador. También monitorizaremos la saturación de O2 y tomaremos la temperatura central. Este paso se hace de forma simultánea con el inicio de la RCP. 4- CONSEGUIR UN ACCESO VASCULAR Y ADMINISTRACIÓN DE DROGAS: Conseguir un acceso vascular es imprescindible en la RCP avanzada ya que en muchas ocasiones, será necesaria la administración de drogas durante la reanimación y para el tratamiento postreanimación. Existen diferentes vías disponibles: - Venosa central (difícil obtención en urgencias), es la preferible (subclavia, yugular interna, femoral). - Venosa periférica: es la de elección inicial en urgencias (antecubital, dorso de la mano y pie, epicraneales). Catéter sobre aguja de 20 - 22 gauges. Mejor en una vena del territorio supradiafragmático. - Intraósea: está indicada cuando no se obtiene vía venosa en 90", es tan eficaz como una vía venosa: - aguja adecuada, propia para esta técnica o de punción lumbar de 16 – 18 gauges, corta. - se punciona 1 -2 cm por debajo de la tuberosidad tibial en cara antero- interna. En niños > 6 años, por encima del maleolo interno. - comprobar su ubicación: está fija, se extrae contenido hemático, se infunde líquido con facilidad. - se debe ejercer presión para infundir líquidos o drogas, no a gravedad. - se puede extraer muestras para gases, otras determinaciones bioquímicas, cultivos, etc... - Endotraqueal: Si no tenemos vía, podemos administrar fármacos por este medio (adrenalina, atropina, lidocaína, naloxona). La absorción es muy irregular. - Intracardiaca: Cuando fracasa la terapéutica y no disponemos de otra vía.
  • 13.
    Localización de lapunción de la vía intraosea. Pasos para conseguir un acceso venoso para administración de fármacos. Vía venosa periférica 90 segundos Sí No Líquidos y fármacos por vía Vía intraósea periférica Líquidos y fármacos por Sí No vía intraósea Intubado Fármacos por vía endotraqueal Sí No Vía venosa central urgente: • percutánea • venotomía
  • 14.
    4.1.- Administración dedrogas: 4.1.1.- Adrenalina: Es la droga principal en la RCP avanzada. Está indicada en todas las situaciones (asistolia, bradicardia, disociación electromecánica, fibrilación). - Dosis: 0,01 mg/kg (0,1 ml/kg de la dilución 1:10000), por vía IV/IO. Si la primera dosis se da por vía intratraqueal la dosis será 10 veces mayor: 0,1 mg/kg (0,1 ml/kg de la dilución 1/1000). La adrenalina se administrará cada 3 - 5 minutos durante la RCP. La adrenalina se “inactiva” si se administra con soluciones alcalinas. Después de la administración de bicarbonato “lavar” la vía con 3-5 cc de SSF para administrar la adrenalina. 4.1.2.- Amiodarona: Es el tratamiento de elección en la fibrilación ventricular y taquicardia ventricular resistentes a la desfibrilación (mejor que la lidocaína). - Dosis: 5 mg/kg. 4.1.3.- Vasopresina: Recientemente se habla de la utilidad de este fármaco en la RCP, pero no existen suficientes estudios para evaluar su eficacia y seguridad en la RCP pediátrica. 4.1.4.-Atropina: Indicada en la bradicardia sintomática y en la profilaxis de la bradicardia o paro vagal secundarios la intubación. - Dosis: 0,02 mg/kg. Dosis mínima 0,1 mg y máxima 1 mg. - Máximo 2 dosis con un intervalo de 5 minutos. - Por vía endotraqueal: 0,03 mg/kg. 4.1.5.- Calcio: Sólo indicado en PCR asociada a hipocalcemia, hipercaliemia, hipermagnesemia o intoxicación por antagonistas del calcio. Administrar despacio. - Dosis: 0,2 cc/kg de ClCa al 10%. 4.1.6.- Bicarbonato sódico: Sólo debe utilizarse en parada prolongada, tras utilizar el resto de recursos (ventilación, masaje, adrenalina), o cuando se confirme acidosis severa (pH < 7,10). También se puede considerar su uso en caso de hiperkaliemia e inestabilidad hemodinámica, - 1ª dosis 1 mEq/kg; luego 0,5 mEq/kg (administrar diluido al 1/2)
  • 15.
    4.1.7.- Glucosa: No sedeben administrar soluciones hipertónicas de glucosa, es suficiente con soluciones que contengan glucosa al 5%. Si hipoglucemia demostrada: 0,5 gr/kg de suero glucosado al 25%. 5- IDENTIFICACIÓN Y TRATAMIENTO DE LAS DIFERENTES ARRITMIAS: Las arritmias en la PCR pediátrica son más una consecuencia de la hipoxia y acidosis que causa de la misma. 5.1.- Asistolia y bradicardia severa: La asistolia es el trazado más frecuente que nos vamos a encontrar en la PCR pediátrica. La bradicardia severa se define como una frecuencia cardiaca menor de 60 latidos/min o la caída rápida de la frecuencia cardiaca a pesar de la adecuada oxigenación y ventilación con mala perfusión periférica. El protocolo de tratamiento de la bradicardia severa es igual que el de la asistolia, en el que se incluye la utilización de la atropina. Las indicaciones de uso de la atropina son: - Tratamiento de la bradicardia sintomática causada por bloqueo AV o aumento de la actividad vagal - Bradicardia severa con hipotensión y mala perfusión. Aunque en este caso la droga de elección es la adrenalina y se valorará la utilización de atropina si no hay mejoría con la adrenalina. 5.2.- Actividad eléctrica sin pulso (AESP) o disociación electromecánica (DEM): Consiste en la aparición de un ritmo organizado en el monitor de ECG en ausencia de pulso palpable. Puede ser cualquier ritmo organizado excepto la bradicardia severa y la taquicardia ventricular. Siempre que nos encontremos con esta situación debemos descartar una serie de posibles desencadenantes: Hipovolemia, administrar volumen (20 cc/kg de SSF), hipoxia, hipotermia, hiperpotasemia, neumotórax a tensión, taponamiento cardiaco, tromboembolismo pulmonar e ingesta de tóxicos.
  • 16.
    Tratamiento de laasistolia, bradicardia severa y la actividad eléctrica sin pulso. Asistolia, Bradicardia severa y Actividad eléctrica sin pulso (AESP) RCP básica Oxigenar, ventilar, intubar y vía de infusión (venosa, intraósea o intratraqueal) Adrenalina 0,01 mg. / kg. (dosis 10 veces superior si endotraqueal) Descartar: • Hipovolemia Valorar: • Neumotórax a tensión RCP 3-5 minutos • Atropina • Taponamiento caridaco • Líquidos si hipovolemia y • Hipotermia siempre en AESP: 20 cc/kg • Intoxicación • Bicarbonato: 1 mEq/kg • Alt. Electrolíticas. Adrenalina 0,01 mg. / kg. 5.3.- Fibrilación ventricular y la taquicardia ventricular sin pulso: La fibrilación y taquicardia ventricular sólo se encuentran en el 10% de los casos. El método de elección es el choque eléctrico. Este método no es eficaz en la asistolia. - la dosis es de 4 Jul/ kg. - se aplica una pala en la parte superior de hemitórax derecho, por debajo de la clavícula y la otra sobre la punta del corazón, a la izquierda de la mamila izquierda. - se debe utilizar siempre un gel conductor o compresas de suero fisiológico Si no revierte la fibrilación o la taquicardia ventricular sin pulso después de la desfibrilación y las maniobras de RCP, se administrará amiodarona: - Amiodarona: - La dosis recomendada es de 5mg/kg pudiendo repetirse las dosis hasta alcanzar una dosis total de 15 mg/kg/día. El principal efecto secundario de su administración intravenosa es la hipotensión. 5.4.- Taquicardia ventricular con pulso: - Si el niño se encuentra consciente y estable el fármaco de elección es la amiodarona.
  • 17.
    - Si está inestable: Cardioversión sincronizada con una dosis de 0,5-1 Jul/kg. Si esta consciente será necesario realizarla bajo sedación. Tratamiento de la fibrilación ventricular y la taquicardia ventricular sin pulso. 1- Inmediatamente desfibrilar a 4 julios/kg. Un solo choque. 2- Comenzar con RCP. 3- Después de 2 minutos comprobar el ritmo en el monitor. 4- Si continúa en FV o TV sin pulso dar el segundo choque a 4 julios/kg. 5- Continuar RCP durante 2 minutos. 6- Comprobar ritmo en el monitor, si no hay cambios dar adrenalina (0,01 mg/kg) seguida del tercer choque a 4 julios/kg. 7- Continuar RCP durante 2 minutos. 8- Comprobar el ritmo, si no hay cambios dar amiodarona (5 mg/kg), seguida del cuarto choque a 4 julios/kg. 9- Dar adrenalina cada 3-5 minutos. 10- Si continua en FV o TV sin pulso dar choques cada 2 minutos. 11- Identificar posibles causas reversibles de tratamiento: - Hipoxia - Hipovolemia - Hiper / hipokaliemia - Hipotermia - Neumotórax a tensión - Taponamiento cardiaco - Intoxicación - Tromboembolismo pulmonar.
  • 18.
    ALGORITMO RCP No responde RCP Oxigenar/ventilar Pedir ayuda RCP Comprobar ritmo Desfibrilable No desfibrilable (FV/TV sin pulso) (Asistolia, AESP) Choque 4 julios/kg RCP RCP 2 minutos 2 minutos Durante RCP: • Tratar causas reversibles Hipoxia Neumotórax a tensión Hipovolemia Taponamiento cardiaco Hiper / hipokaliemia Intoxicación Hipotermia Tromboembolismo pulmonar • Comprobar posición y contacto de los electrodos • Intentar y comprobar: Acceso venoso o IO, Vía aérea y oxígeno • Compresiones torácicas 100/min cuando esté intubado • Adrenalina cada 3-5 minutos • Considerar: amiodarona, atropina, magnesio • SSF 20 cc/kg si AESP
  • 19.
    BIBLIOGRAFIA • European resuscitation council guidelines for Resuscitation 2005. Section 6.Pediatric life support. Resuscitation (2005) 67S1, S97-S133. • Paediatric basic and advanced life support. International liaison committe on resuscitation. Resuscitation (2005) 67, 271-291. • Advanced challenges in resuscitation. Specil challenges in ECC. Circulation 2000; 102 (1). 229. • Clínicas Pediátricas de Norteamérica. Medicina de transporte. 1993. Vol 2. • Group of the international liaison committee on resuscitation. Guidelines 2000 for cardiopulmonary resuscitation and emergency cardiovascular care. An international consensus on science. Resuscitation 2000; 46: 358-360 • Grupo Español de reanimación cardiopulmonar pediátrica y neonatal. Manual de reanimación cardiopulmonar avanzada pediátrica y neonatal. 3ª edición, Publimed. Madrid 2002. • Grupo español de trabajo de reanimación cardiopulmonar pediátrica Normas de reanimación cardiopulmonar básica y avanzada en pediatría.. An Esp Ped 1995; 43:323 - 334. • Guidelines 2000 for cardiopulmonary resuscitation and emergency cardiovascular care: Pediatric basic life support. Circulation 2000; 102 (suppl 19): 253-290. • Guidelines 2000 for cardiopulmonary resuscitation and emergency cardiovascular care. 10: Pediatric advanced life support. The American heart association in collaboration with the international liason committee on resuscitation. Circulation 2000; 22; 102 (suppl 8): 1291- 1342. • Nadkarni V et al. Group of the international liaison committee on resuscitation. Paediatric life support. Resuscitation 1997: 34: 115 - 127. • Pediatric basic life support and Pediatric advanced life support. JAMA 1992; Vol 268, 16: 2251-2275.