Recordando … Prehistoria,
Historia Antigua y Medieval
3 GRANDES REVOLUCIONES PARA LA HUMANIDAD:
Estudiar una
Civilización
Un lugar
Una época
De qué
vive
Cómo se
divide
Cómo se
gobierna
Qué piensa,
cree y
construye
MAPAS
EJES
FOTOS
TEXTOS
GRÁFICOS
Y lo explicamos a otros…
Una sociedad puede
ser
CERRADA
(no hay movilidad
social, desigualdad
legal)
PRIVILEGIADOS
(ley privada)
Nobleza
Clero
No privilegiados
ABIERTA
(hay movilidad
social, igualdad legal)
Clase alta
Clase media
Clase baja
Fuente de los gráficos: http://teo-teoblog.blogspot.com.es/
Economía
Según para
quién produzca
Cerrada
Subsistencia
Abierta
Mercado
Según la
actividad
principal
Agraria
Comercial
Industrial
JUZGAR si
se cumplen
las leyes
Hacer LEYES
Un
ESTADO
tiene
3 poderes
GOBERNAR
según las
leyes
PODER EJECUTIVOPODER LEGISLATIVO
PODER JUDICIAL
Que pueden estar
Concentrados en una persona:
ABSOLUTISMO
Repartidos entre varias:
DIVISIÓN DE PODERES
POLÍTICA
Diversas formas
de gobierno
Según quién lo
ejerce
Emperador
Monarquía
República
Según quién
decide
Dictadura
Democracia
Arqueología Documentos escritos
El proceso de hominización
PREHISTORIA
Edad de Piedra
PALEOLÍTICO
. Economía
depredadora
. Vida nómada
(cuevas y
chozas)
. Útiles de
piedra tallada
y hueso
. Fuego
NEOLÍTICO
. Economía
productora
. Vida
sedentaria
(poblados)
. Útiles piedra
pulida. Tejidos
y cerámica
Edad de los
metales
COBRE BRONCE HIERRO
. Se usa metal para fabricar armas y herramientas
. Se difunde el comercio: invención rueda
. Arquitectura megalítica
. Orfebrería: joyas
. España: El Argar, Tartesos, los Millares y talayótica.
PRIMERAS CIVILIZACIONES
EGIPTO MESOPOTAMIA
CIVILIZACIONES CLÁSICAS
ROMA GRECIA
. Tienen ciudades
. Viven de la agricultura
. Inventan escritura
. Sociedades cerradas
. Arte ensalza poder político y religioso
MESOPOTAMIA ASIA MENOR GRECIA EGIPTO
ROMA
LOS GRIEGOS NOS DEJARON:
Los principios de democracia y ciudadanía
El pensamiento racional: la filosofía
El teatro, la poesía, la historia
Los dioses y la mitología
Avances en las ciencias: matemáticas, física, astronomía, medicina
El ideal de belleza, proporción y armonía en el arte
LOS ROMANOS NOS DEJARON:
. Lengua
. Derecho: derecho de ciudadanía
. Religión: romana, después la cristiana
. Arte: ciudades, calzadas, monumentos
. Arado y técnicas agrícolas
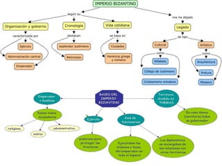
Imperio bizantino (s. IV-
XV)
S. IV Constantino establece la capital en Bizancio (330)
S. IV División del Imperio romano (397)
S. VI Esplendor de Bizancio: Justiniano (527-565)
Retroceso del imperio bizantino ante pueblos germánicos y el Islam
S. XI Cisma religioso de Oriente (1054) No reconoce autoridad del Papa.
División Iglesia: Católica y Ortodoxa.
S. XV Caída de Constantinopla ante los turcos (1454)
Imperio bizantino nos legó:
. Obras de arte
. Evangelización de oriente
. Importancia urbana y del comercio
Santa Sofía de Constantinopla
Mosaicos de San Vital en Rávena
El Islam
La ciudad islámica
Murcia
El zoco
Mezquita de Córdoba
Europa cristiana
Arte románico
Arte gótico
El legado del mundo
antiguo y medieval
Fuentes y bibliografía
 Las imágenes, esquemas, mapas y otros recursos gráficos están tomados de estas páginas WEB:
 http://mx.kalipedia.com/
 http://deamorypedagogia.blogspot.com.es/
 http://www.tuitearte.es/
 http://jcdonceld.blogspot.com.es/
 http://www.elblogdesociales.com/
 http://globalhistoria.wikispaces.com/
 http://www.profesorfrancisco.es/
 Daniel Gómez Valle: http://esquemasdehistoria.blogspot.com.es/
 También he utilizado los recursos de las editoriales OXFORD y SM.
 Pido disculpas si he olvidado citar alguna de las fuentes utilizadas.

Recordando Hª antigua y medieval

  • 1.
  • 2.
    3 GRANDES REVOLUCIONESPARA LA HUMANIDAD:
  • 3.
    Estudiar una Civilización Un lugar Unaépoca De qué vive Cómo se divide Cómo se gobierna Qué piensa, cree y construye MAPAS EJES FOTOS TEXTOS GRÁFICOS Y lo explicamos a otros…
  • 4.
    Una sociedad puede ser CERRADA (nohay movilidad social, desigualdad legal) PRIVILEGIADOS (ley privada) Nobleza Clero No privilegiados ABIERTA (hay movilidad social, igualdad legal) Clase alta Clase media Clase baja Fuente de los gráficos: http://teo-teoblog.blogspot.com.es/
  • 5.
  • 6.
    JUZGAR si se cumplen lasleyes Hacer LEYES Un ESTADO tiene 3 poderes GOBERNAR según las leyes PODER EJECUTIVOPODER LEGISLATIVO PODER JUDICIAL Que pueden estar Concentrados en una persona: ABSOLUTISMO Repartidos entre varias: DIVISIÓN DE PODERES POLÍTICA
  • 7.
    Diversas formas de gobierno Segúnquién lo ejerce Emperador Monarquía República Según quién decide Dictadura Democracia
  • 8.
  • 9.
    El proceso dehominización
  • 10.
    PREHISTORIA Edad de Piedra PALEOLÍTICO .Economía depredadora . Vida nómada (cuevas y chozas) . Útiles de piedra tallada y hueso . Fuego NEOLÍTICO . Economía productora . Vida sedentaria (poblados) . Útiles piedra pulida. Tejidos y cerámica Edad de los metales COBRE BRONCE HIERRO . Se usa metal para fabricar armas y herramientas . Se difunde el comercio: invención rueda . Arquitectura megalítica . Orfebrería: joyas . España: El Argar, Tartesos, los Millares y talayótica.
  • 12.
    PRIMERAS CIVILIZACIONES EGIPTO MESOPOTAMIA CIVILIZACIONESCLÁSICAS ROMA GRECIA . Tienen ciudades . Viven de la agricultura . Inventan escritura . Sociedades cerradas . Arte ensalza poder político y religioso
  • 13.
    MESOPOTAMIA ASIA MENORGRECIA EGIPTO ROMA
  • 18.
    LOS GRIEGOS NOSDEJARON: Los principios de democracia y ciudadanía El pensamiento racional: la filosofía El teatro, la poesía, la historia Los dioses y la mitología Avances en las ciencias: matemáticas, física, astronomía, medicina El ideal de belleza, proporción y armonía en el arte
  • 20.
    LOS ROMANOS NOSDEJARON: . Lengua . Derecho: derecho de ciudadanía . Religión: romana, después la cristiana . Arte: ciudades, calzadas, monumentos . Arado y técnicas agrícolas
  • 22.
  • 24.
    S. IV Constantinoestablece la capital en Bizancio (330) S. IV División del Imperio romano (397) S. VI Esplendor de Bizancio: Justiniano (527-565) Retroceso del imperio bizantino ante pueblos germánicos y el Islam S. XI Cisma religioso de Oriente (1054) No reconoce autoridad del Papa. División Iglesia: Católica y Ortodoxa. S. XV Caída de Constantinopla ante los turcos (1454) Imperio bizantino nos legó: . Obras de arte . Evangelización de oriente . Importancia urbana y del comercio Santa Sofía de Constantinopla Mosaicos de San Vital en Rávena
  • 25.
  • 28.
    La ciudad islámica Murcia Elzoco Mezquita de Córdoba
  • 29.
  • 34.
  • 37.
  • 39.
    El legado delmundo antiguo y medieval
  • 40.
    Fuentes y bibliografía Las imágenes, esquemas, mapas y otros recursos gráficos están tomados de estas páginas WEB:  http://mx.kalipedia.com/  http://deamorypedagogia.blogspot.com.es/  http://www.tuitearte.es/  http://jcdonceld.blogspot.com.es/  http://www.elblogdesociales.com/  http://globalhistoria.wikispaces.com/  http://www.profesorfrancisco.es/  Daniel Gómez Valle: http://esquemasdehistoria.blogspot.com.es/  También he utilizado los recursos de las editoriales OXFORD y SM.  Pido disculpas si he olvidado citar alguna de las fuentes utilizadas.