Administración Financiera
10° semestre
Gestión De Talento Humano
1
Gestión de Talento Humano
Presentado Por:
Yudith Liliana Forero Casadiegos
Liseth Katherine Iscala Rodriguez
Erika Yesenia Sanabria Delgado
María Fernanda García Castaño
Zaida Zulay Ascanio Sánchez
Víctor Manuel Peñaloza Osorio
Administración Financiera
10° Semestre Nocturna.
Presentado a: Ricardo López Rodriguez
Fundación de Estudios Superiores Comfanorte “FESC”
San José de Cúcuta
Agosto 28 de 2015
2
GESTION DEL TALENTO HUMANO
La gestión del talento humano es un proceso que surgió a mediados del siglo
xx, como consecuencia de la revolución industrial y aun se continua adoptando
por empresas que se dan cuenta que lo que impulsa el éxito de su negocio son
el talento y las habilidades de sus empleados. Las compañías que han puesto
la gestión del talento en práctica lo han hecho para solucionar el problema de la
retención de empleado.
Un sistema de gestión del talento a la estrategia de negocios requiere
incorporarse y ejecutarse en los procesos diarios a través de toda la empresa.
No puede dejarse en manos únicamente del departamento de recursos
humanos la labor de atraer y retener a los colaboradores, sino que debe ser
practicado en todos los niveles de la organización. La estrategia de negocio
debe incluir la responsabilidad de que los gerentes y supervisores desarrollen a
sus subalternos inmediatos. Las divisiones dentro de la compañía deben
compartir abiertamente la información con otros departamentos para que los
empleados logren el conocimiento de los objetivos de organización en su
totalidad. Las empresas que se enfocan en desarrollar su talento humano
integran planes y procesos dar seguimiento y administrar eficientemente el
talento humano teniendo en cuenta una serie de medidas entre las que se
encuentran:
 Atraer, reclutar y buscar candidatos calificados para los puestos
vacantes en la empresa
 Administrar y definir sueldos competitivos para los empleados
 Ofrecer procesos que mejoran el desempeño de los empleados
 Crear programas de retención de los empleados
 Establecer procesos para manejar el desempeño
 Ofrecer oportunidades de desarrollo y capacitación para los empleados
 Crear un programa de traslados y ascensos a las personas más
capacitadas
Teniendo en cuenta lo anterior podemos definir que la gestión del talento
humano hace referencia al proceso que desarrolla e incorpora nuevos
integrantes a la fuerza laboral que puedan generarle un mayor valor agregado
a la organización, y que además desarrolla y retiene a un recurso humano
existente, la cual busca básicamente destacar a aquellas personas con un alto
potencial y eficientes a la hora de realizar su trabajo. Se puede obtener una
pequeña relación de beneficio entre ambas partes (organización-empleado) ya
que las personas laboran gran parte del tiempo en las organizaciones y las
3
organizaciones necesitan a las personas para realizar las actividades de la
empresa.
OBJETIVOS DE LA GESTION DEL TALENTO HUMANO
El objetivo de la gestión del talento humano es crear, mantener y desarrollar un
grupo humano con talento, habilidad y motivación para lograr las metas
establecidas de la organización con la mejor disposición laboral y un ambiente
adecuado para que las personas puedan desplegar todas sus habilidades y
capacidades y así llegar a lograr una mayor eficacia y competitividad
organizacional.
De este objetivo general se desprenden varios objetivos específicos tales
como:
 Ayudar a la organización a alcanzar sus objetivos y realizar su misión.
 Proporcionar competitividad a la organización.
 Suministrar a la organización empleados bien entrenados y motivados.
 Permitir la autorrealización y la satisfacción de los empleados en el
trabajo.
 Desarrollar y mantener la calidad de vida en el trabajo.
 Administrar el cambio.
PROCESOS DE LA GESTION DEL TALENTO HUMANO
Existen en la actualidad los siguientes procesos para tener en cuenta a la hora
de realizar una buena gestión del talento humano:
1. Admisión de personas, División de reclutamiento y selección de
personal: ¿Quién debe trabajar en la organización? procesos utilizados
para incluir nuevas personas en la empresa. pueden
denominarse procesos de provisión o suministro de personas,
incluye reclutamiento y selección de personas, (Psicólogos, Sociólogos).
2. Aplicación de personas, División de cargos y salarios: ¿Qué
deberán hacer las personas? Procesos utilizados para diseñar las
actividades que las personas realizaran en la empresa, y orientar y
acompañar su desempeño. Incluyen diseño organizacional y diseño de
cargos, análisis y descripción de cargos, orientación de las personas y
4
evaluación del desempeño, (Estadísticos, analistas de cargos y
salarios).
3. Compensación de las personas, División de beneficios sociales:
¿Cómo compensar a las personas? procesos utilizados para incentivar a
las personas y satisfacer las necesidades individuales, más sentidas.
Incluyen recompensas remuneración y beneficios y servicios sociales,
(Trabajadores sociales, Especialistas en programas de bienestar).
4. Desarrollo de personas, División de capacitación: ¿Cómo
desarrollar a las personas? son los procesos empleados para capacitar
e incrementar el desarrollo profesional y personal. Incluyen
entrenamiento y desarrollo de las personas, programas de cambio y
desarrollo de las carreras y programas de comunicación e integración,
(Analistas de capacitación, Instructores, Comunicadores).
5. Mantenimiento de personas, División de higiene y seguridad:
¿Cómo retener a las personas en el trabajo? procesos utilizados para
crear condiciones ambientales y psicológicas satisfactorias para las
actividades de las personas, incluye, administración de la disciplina,
higiene, seguridad y calidad de vida y mantenimiento de las relaciones
sindicales, (Médicos, Enfermeras, Ingenieros de seguridad, Especialistas
en capacitación de vida).
6. Evaluación de personas, División de personal: ¿Cómo saber lo que
hacen y lo que son? procesos empleados para acompañar y controlar
las actividades de las personas y verificar resultados. Incluye base de
datos y sistemas de información gerenciales, (Auxiliares de personal,
Analistas de disciplina).
Estos procesos se diseñan según las influencias ambientales externas y las
influencias organizacionales internas para lograr mayor compatibilidad entre sí.
5
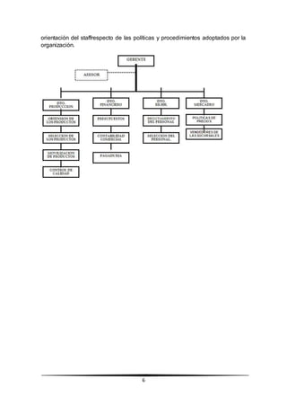
ESTRUCTURA DEL ORGANO DE GESTION DEL TALENTO HUMANO
Habitualmente, Recursos Humanos se estructuraba dentro del esquema de
departamentalización funcional que predominaba en las empresas. La
estructura funcional privilegia la especialización de cada órgano y la
cooperación interdepartamental, pero produce consecuencias indeseables
como el predominio de objetos parciales, que funciona como una fuerza
centrífuga de esfuerzos, y la enorme dificultad de cooperación
interdepartamental que impide la visión sistémica y la obtención de sinergia. La
Administración de recursos humanos como responsabilidad de línea y función
de asesoría (staff)
Existe un principio básico en la administración de recursos humanos:
administrar personas es una responsabilidad de línea y una función de staff.
¿Qué significa esto?
Esto es sencillo: quien debe administrar las personas es el propio gerente o
supervisor, al cual están subordinadas. Él tiene la responsabilidad lineal y
directa de la conducción de sus subordinados. Por esta razón, existe el
principio de unidad de mando: cada persona debe tener uno y sólo un gerente.
La contrapartida de este principio es que cada gerente es el jefe único y
exclusivo de sus subordinados. Para que el gerente pueda asumir con plena
autonomía esta responsabilidad de administrar su personal, debe recibir
asesoría y consultaría del órgano de administración de recursos humanos, que
le proporciona los medios y servicios de apoyo. En consecuencia, administrar
personas es una responsabilidad de cada gerente, que a su vez debe recibir
6
orientación del staffrespecto de las políticas y procedimientos adoptados por la
organización.

Sintesis gestion del talento humano

  • 1.
  • 2.
    1 Gestión de TalentoHumano Presentado Por: Yudith Liliana Forero Casadiegos Liseth Katherine Iscala Rodriguez Erika Yesenia Sanabria Delgado María Fernanda García Castaño Zaida Zulay Ascanio Sánchez Víctor Manuel Peñaloza Osorio Administración Financiera 10° Semestre Nocturna. Presentado a: Ricardo López Rodriguez Fundación de Estudios Superiores Comfanorte “FESC” San José de Cúcuta Agosto 28 de 2015
  • 3.
    2 GESTION DEL TALENTOHUMANO La gestión del talento humano es un proceso que surgió a mediados del siglo xx, como consecuencia de la revolución industrial y aun se continua adoptando por empresas que se dan cuenta que lo que impulsa el éxito de su negocio son el talento y las habilidades de sus empleados. Las compañías que han puesto la gestión del talento en práctica lo han hecho para solucionar el problema de la retención de empleado. Un sistema de gestión del talento a la estrategia de negocios requiere incorporarse y ejecutarse en los procesos diarios a través de toda la empresa. No puede dejarse en manos únicamente del departamento de recursos humanos la labor de atraer y retener a los colaboradores, sino que debe ser practicado en todos los niveles de la organización. La estrategia de negocio debe incluir la responsabilidad de que los gerentes y supervisores desarrollen a sus subalternos inmediatos. Las divisiones dentro de la compañía deben compartir abiertamente la información con otros departamentos para que los empleados logren el conocimiento de los objetivos de organización en su totalidad. Las empresas que se enfocan en desarrollar su talento humano integran planes y procesos dar seguimiento y administrar eficientemente el talento humano teniendo en cuenta una serie de medidas entre las que se encuentran:  Atraer, reclutar y buscar candidatos calificados para los puestos vacantes en la empresa  Administrar y definir sueldos competitivos para los empleados  Ofrecer procesos que mejoran el desempeño de los empleados  Crear programas de retención de los empleados  Establecer procesos para manejar el desempeño  Ofrecer oportunidades de desarrollo y capacitación para los empleados  Crear un programa de traslados y ascensos a las personas más capacitadas Teniendo en cuenta lo anterior podemos definir que la gestión del talento humano hace referencia al proceso que desarrolla e incorpora nuevos integrantes a la fuerza laboral que puedan generarle un mayor valor agregado a la organización, y que además desarrolla y retiene a un recurso humano existente, la cual busca básicamente destacar a aquellas personas con un alto potencial y eficientes a la hora de realizar su trabajo. Se puede obtener una pequeña relación de beneficio entre ambas partes (organización-empleado) ya que las personas laboran gran parte del tiempo en las organizaciones y las
  • 4.
    3 organizaciones necesitan alas personas para realizar las actividades de la empresa. OBJETIVOS DE LA GESTION DEL TALENTO HUMANO El objetivo de la gestión del talento humano es crear, mantener y desarrollar un grupo humano con talento, habilidad y motivación para lograr las metas establecidas de la organización con la mejor disposición laboral y un ambiente adecuado para que las personas puedan desplegar todas sus habilidades y capacidades y así llegar a lograr una mayor eficacia y competitividad organizacional. De este objetivo general se desprenden varios objetivos específicos tales como:  Ayudar a la organización a alcanzar sus objetivos y realizar su misión.  Proporcionar competitividad a la organización.  Suministrar a la organización empleados bien entrenados y motivados.  Permitir la autorrealización y la satisfacción de los empleados en el trabajo.  Desarrollar y mantener la calidad de vida en el trabajo.  Administrar el cambio. PROCESOS DE LA GESTION DEL TALENTO HUMANO Existen en la actualidad los siguientes procesos para tener en cuenta a la hora de realizar una buena gestión del talento humano: 1. Admisión de personas, División de reclutamiento y selección de personal: ¿Quién debe trabajar en la organización? procesos utilizados para incluir nuevas personas en la empresa. pueden denominarse procesos de provisión o suministro de personas, incluye reclutamiento y selección de personas, (Psicólogos, Sociólogos). 2. Aplicación de personas, División de cargos y salarios: ¿Qué deberán hacer las personas? Procesos utilizados para diseñar las actividades que las personas realizaran en la empresa, y orientar y acompañar su desempeño. Incluyen diseño organizacional y diseño de cargos, análisis y descripción de cargos, orientación de las personas y
  • 5.
    4 evaluación del desempeño,(Estadísticos, analistas de cargos y salarios). 3. Compensación de las personas, División de beneficios sociales: ¿Cómo compensar a las personas? procesos utilizados para incentivar a las personas y satisfacer las necesidades individuales, más sentidas. Incluyen recompensas remuneración y beneficios y servicios sociales, (Trabajadores sociales, Especialistas en programas de bienestar). 4. Desarrollo de personas, División de capacitación: ¿Cómo desarrollar a las personas? son los procesos empleados para capacitar e incrementar el desarrollo profesional y personal. Incluyen entrenamiento y desarrollo de las personas, programas de cambio y desarrollo de las carreras y programas de comunicación e integración, (Analistas de capacitación, Instructores, Comunicadores). 5. Mantenimiento de personas, División de higiene y seguridad: ¿Cómo retener a las personas en el trabajo? procesos utilizados para crear condiciones ambientales y psicológicas satisfactorias para las actividades de las personas, incluye, administración de la disciplina, higiene, seguridad y calidad de vida y mantenimiento de las relaciones sindicales, (Médicos, Enfermeras, Ingenieros de seguridad, Especialistas en capacitación de vida). 6. Evaluación de personas, División de personal: ¿Cómo saber lo que hacen y lo que son? procesos empleados para acompañar y controlar las actividades de las personas y verificar resultados. Incluye base de datos y sistemas de información gerenciales, (Auxiliares de personal, Analistas de disciplina). Estos procesos se diseñan según las influencias ambientales externas y las influencias organizacionales internas para lograr mayor compatibilidad entre sí.
  • 6.
    5 ESTRUCTURA DEL ORGANODE GESTION DEL TALENTO HUMANO Habitualmente, Recursos Humanos se estructuraba dentro del esquema de departamentalización funcional que predominaba en las empresas. La estructura funcional privilegia la especialización de cada órgano y la cooperación interdepartamental, pero produce consecuencias indeseables como el predominio de objetos parciales, que funciona como una fuerza centrífuga de esfuerzos, y la enorme dificultad de cooperación interdepartamental que impide la visión sistémica y la obtención de sinergia. La Administración de recursos humanos como responsabilidad de línea y función de asesoría (staff) Existe un principio básico en la administración de recursos humanos: administrar personas es una responsabilidad de línea y una función de staff. ¿Qué significa esto? Esto es sencillo: quien debe administrar las personas es el propio gerente o supervisor, al cual están subordinadas. Él tiene la responsabilidad lineal y directa de la conducción de sus subordinados. Por esta razón, existe el principio de unidad de mando: cada persona debe tener uno y sólo un gerente. La contrapartida de este principio es que cada gerente es el jefe único y exclusivo de sus subordinados. Para que el gerente pueda asumir con plena autonomía esta responsabilidad de administrar su personal, debe recibir asesoría y consultaría del órgano de administración de recursos humanos, que le proporciona los medios y servicios de apoyo. En consecuencia, administrar personas es una responsabilidad de cada gerente, que a su vez debe recibir
  • 7.
    6 orientación del staffrespectode las políticas y procedimientos adoptados por la organización.