IIIIII BIOLOGÍA. 2º Bachillerato.
2º Bachillerato – Biología
http://biologiageologiaiessantaclarabelenruiz.wordpress.com/2o-bachillerato/2o-biologia/
LOS LÍPIDOS
ÍNDICE
1. Introducción, concepto, clasificación
2. Funciones generales
3. Clasificación
4. Lípidos saponificables: ácidos grasos
5. Lípidos saponificables
a. Simples: Ceras y Acilglicéridos (triglicéridos)
b. Complejos:
1. Fosfolípidos (Fosfoglicéridos, fosfoaminolípidos y
Esfingolípidos).
2. Glucolípidos ( Cerebrosidos y Gangliosidos)
6. Lípidos insaponificables
7. Funciones de los lípidos (síntesis).
8. Métodos de identificación.
Biomoléculas Orgánicas
1. CARACTERÍSTICAS
GENERALES
 Grupo muy heterogéneo, por su estructura química y su
función.
 TODOS tienen una serie de propiedades físicas en común:
 De origen biológico
 Insolubles en agua.
 Son solubles en disolventes orgánicos, como éter,
cloroformo, alcohol etc.
 De aspecto graso (ligeros, brillantes, untuosos al tacto).
 Son biomoléculas orgánicas que están formadas siempre por
C, O, e H y a veces también por P, N.
 Su insolubilidad en agua se debe a que su estructura química
básica consiste en cadenas hidrocarbonadas con muchos
enlaces C-C y C-H (no polares, no interactúan con el agua)
2. FUNCIONES GENERALES
 FUNCIONES GENERALES:
 Función energética:
 Combustibles a largo plazo (ácidos grasos)
 Reserva energética (grasas)
 Función estructural:
 Lípidos de membrana
 Reguladoras del metabolismo:
 Vitaminas y hormonas
 Participación en procesos inmunitarios,
fisiológicos, etc.
3. CLASIFICACIÓN
 Por ser un grupo muy diverso, su clasificación
resulta compleja.
1.Saponificables: se pueden
hidrolizar con bases ⇒
JABONES
2.Insaponificables: no se pueden
hidrolizar con alcalis.
1) Simples: sólo C, H, O
2) Complejos: C, H, O, N, P
 SAPONIFICABLES: Contienen ácidos grasos. Son hidrolizables
1. Hololípidos.
-  Acilglicéridos        
                 -  Ceras
2 Heterolípidos.
    -  Fosfolípidos (fosfoglicéridos, fosfoaminolípidos, fosfoesfingolípidos o
esfingomielinas)                                                                      
                -  Esfingolípidos (esfingomielinas, glicolípidos)
 INSAPONIFICABLES: No contienen ácidos grasos y no son hidrolizables
- Esteroides
      -Terpenos
        -Eicosanoides (prostaglandinas, etc.) 
CLASIFICACIÓN
4.LÍPIDOS SAPONIFICABLES:
ÁCIDOS GRASOS
 ESTRUCTURA
 Son ácidos monocarboxílicos formados por largas
cadenas lineales (=alifaticas) hidrocarbonadas de +
de 12 carbonos (en la mayoría de los seres
vivos SIEMPRE Nº PAR DE C, en los seres
vivos del océano impar )
LOS ÁCIDOS GRASOS
Cadena Hidrocarbonada Grupo Ácido
(-COOH)
Dobles Enlaces
LíPIDOS SAPONIFICABLES: ácidos
grasos
 CLASIFICACIÓN: La cadena de C puede ser;
 Saturados: sólo tiene enlaces simples
 Insaturados: tiene 1 o varios dobles enlaces
CIS
TRANS
 No tienen dobles enlaces.
 Suelen  ser  sólidos  a 
temperatura ambiente.
Ácidos Grasos Saturados
ÁCIDOS GRASOS SATURADOS
Mantequillas
Grasas animales
Manteca de cacao
Ácidos grasos insaturados
 Tienen uno o más dobles enlaces.
 Generalmente  líquidos  a  temperatura 
ambiente.
SATURADOS
(No presentan dobles
enlaces)
INSATURADOS
(Presentan dobles
enlaces)
LíPIDOS SAPONIFICABLES: ácidos
grasos
 CLASIFICACIÓN
DIETÉTICA
 Esenciales: linoleico,
linolénico y
araquidónico
 No esenciales o
sintetizables: el resto,
ej. oleico
Los ácidos grasos
insaturados son dos
veces mas abundantes
que los saturados.
LíPIDOS SAPONIFICABLES: ácidos
grasos
 PROPIEDADES FISICO-QUÍMICAS:
 PUNTO DE FUSIÓN:
 Longitud de la cadena carbonada : hay mas numero de enlaces de Van
der Waals y por tanto será necesario mayor gasto de energía para
conseguir la fusión.
 Grado de insaturación: los AG saturados, enlaces simples, cadenas
lineales. Los AG insaturados, los enlaces dobles presentan codos, con
cambio de dirección en lugares donde aparece un doble enlace entre
átomos de C.
PF PF
cuanto + larga y + saturada > pto. de FUSIÓN
Propiedades 
físicas
- Punto de fusión
- Solubilidad
Dependen de 
-Longitud  de  la 
cadena
-Grado  de 
saturación 
(número  de 
enlaces 
dobles)
O
CH
O
HO
C
O
C
O
OHO
OH
C
Interacciones de Van 
der Waals entre zonas 
apolares.
Enlaces de 
hidrógeno 
entre zonas 
polares.
Cabezas 
polares
Cadena 
alifática 
apolar
Mayor  longitud  de 
cadena  =>  Mayor  punto 
de fusión
Mayor  nº  de  dobles 
enlaces  =>  Menor  punto 
de fusión
 SATURADOS:
 Sin dobles enlaces y son sólidos a Tª ambiente
 Ác. Butírico: en la mantequilla CH3-(CH2)12-COOH
 Ác. Palmítico: en grasas animales y vegetales CH3-(CH2)14-COOH
 Ác. Esteárico: en grasas animales y vegetales CH3-(CH2)16-COOH
 INSATURADOS:
 Poseen dobles enlaces y son líquidos a Tª ambiente
 Según el número pueden ser:
 Monoinsaturados tienen uno sólo como el oléico
 Ac. Oleico: CH3 - (CH2)7 - CH = CH - (CH2)7 - COOH
 Poliinsaturados tienen varios dobles enlaces como el
linoleico
 Ac. Linoleico: CH3-(CH2)4-CH=CH-CH2 -CH=CH-(CH2)7-COOH
LíPIDOS SAPONIFICABLES: ácidos
grasos
 Tienen carácter ANFIPÁTICO:
<amphi>=ambos ; <patos>=afecto, pasión
Es decir, tiene dos partes o extremos;
 Una cola hidrófobica, apolar (lipofilica)
 Una cabeza hidrófilica, polar (lipofóbica)
Propiedades físico-químicas de los ácidos
grasos
O
C
HO
HO
C
O
C
O
OHO
OH
C
Son  moléculas  anfipáticas 
por  tener  una  zona  polar 
(grupo  carboxilo)  y  otra 
apolar (cadena carbonada).
Zona polar
Zona apolar
Interacciones de Van 
der Waals entre zonas 
apolares.
Enlaces de 
hidrógeno 
entre zonas 
polares.
Cabezas 
polares
Cadena 
alifática 
apolar
Las cadenas poseen
grupos metilenos (-CH2-)
que actúan como grupos
lipofilos capaces de
formar enlaces de Van
der Waals con otros
grupos o moléculas
lipofilas.
 Tienen carácter ANFIPÁTICO:
 Debido a su carácter anfipático, al estar en contacto con el agua,
los ácidos grasos orientan las cabezas hacia el agua y las colas
en dirección opuesta.
 Se forman así diversas estructuras;
 Esféricas  MICELAS
 Una capa  MONOCAPA
 Dos capas  BICAPA
MICELAS
En la superficie externa se 
sitúan  las cabezas polares 
interaccionando con la fase 
acuosa.
Las colas apolares se sitúan 
en el interior.
En contacto con H2O:
R-COOH             R-COO-
   +   H+
 Se produce una ionización del grupo carboxilo.
 Se  forman  películas  superficiales,  micelas  y 
bicapas.
 Tienen carácter ANFIPÁTICO:
Liposoma               
BicapaMicelasMonocapa
5. LíPIDOS SAPONIFICABLES
 Todos los lípidos saponificables son ésteres, su hidrólisis
enzimática produce un alcohol y un ácido graso (carboxílico).
 El proceso contrario esterificación.
 Se puede hacer una hidrólisis sin enzimas, en la que en lugar de
agua se usa una base  en lugar de ácidos carboxílicos aparecen
sus sales, que se denominan jabones.
latín SAPO = JABÓN
Efecto limpiador de los jabones
  La acción limpiadora de los jabones se debe a su carácter emulgente, que les permite formar micelas en 
disolución acuosa. Cuando los jabones entran en contacto con las grasas, se dispersan entre ellas y 
forman pequeñas gotitas de modo que la grasa queda englobada por las colas hidrocarbonadas, con las 
cabezas polares hacia el exterior. Puesto que las cabezas son solubles en agua, se unen a ella y se llevan 
consigo las grasas o aceites al ser lavados.
5.1. LíPIDOS SAPONIFICABLES
SIMPLES
 CONCEPTO: solo (C,H,O)
 ESTERIFICACIÓN
 HIDRÓLISIS
 ENZIMÁTICA (lipasas)
 SAPONIFICACIÓN (hidrólisis alcalina)
REACCIÓN DE ESTERIFICACIÓN
REACCIÓN DE SAPONIFICACIÓN (formación de jabones)
5.1.1. LíPIDOS SAPONIFICABLES:
ACILGLICÉRIDOS o GRASAS
 Concepto: Son ésteres de la glicerina y de ácidos
grasos
 Triglicéridos (grasas)
 Estructura : Esterificación e Hidrólisis
GlicerinaÁcidos grasos
+
+
+
+
Esterificación
R1 COOH
R2 COOH
R3 COOH
CH2
CH
CH2
HO
HO
HO
Triacilglicerol
+ 3 H2O
CH2
CH
CH2
O
O
O
R1
R2
R3
CO
CO
CO
ESTERIFICACIÓN: reaccionan –COOH con ALCOHOLES formando ÉSTERES y liberando H2O
Reaccionan con los alcoholes (-OH) formando ésteres  Esterificación
 Concepto
 Glicéridos: Mono, Di y triacilglicéridos
 Estructura : Esterificación e Hidrólisis
Grasas neutras o
triacilglicéridos
COOH(CH2 )14CH3
COOH(CH2 )14CH3
COOH(CH2 )14CH3
CH2
CH
CH2
HO
HO
HO
+
+
+
+ 3 H2O
CO(CH2 )14CH3
CO(CH2 )14CH3
CO(CH2 )14CH3
CH2
CH
CH2
O
O
O
Ácido palmítico Glicerina+ Tripalmitina
Se forman por la esterificación de la glicerina con una, dos o tres moléculas de ácidos grasos.
Las grasas en mamíferos
se acumulan en adipocitos.
Al perderse los grupos hidroxilo, en
la esterificación, los acilglicéridos
son moléculas apolares.
Grasa
s
FORMACIÓN DE UN TRIGLICÉRIDO
http://recursos.cnice.mec.es/biosfera/alumno/2bachillerato/biomol/contenidos10.htm
 GRASAS SIMPLES: los ácidos grasos del TG son iguales. Nomenclatura
Tri+ácido graso + ina.
 GRASAS MIXTAS: los ácidos grasos son dintintos.
 PROPIEDADES
 SAPONIFICACIÓN
Triacilglicerol
CH2
CH
CH2
O
O
O
R1
R2
R3
CO
CO
CO
+ 3 Na OH
Sales de los ácidos grasos
Na
Na
Na
O
O
O
R1
R2
R3
CO
CO
CO
CH2
CH
CH2
HO
HO
HO
+
Saponificación
Glicerina+
SAPONIFICACIÓN:
reacción entre un LÍPIDO SAPONIFICABLE y una BASE formando SALES DEL ÁCIDO GRASO
(Jabón)
Los ésteres en un medio alcalino se hidrolizan formando (sales de Na+
y K+
) + (-OH) 
Saponificación
Esterificación y saponificación
GlicerinaÁcidos grasos
+
+
+
+
Esterificación
R1 COOH
R2 COOH
R3 COOH
CH2
CH
CH2
HO
HO
HO
Triacilglicerol
+ 3 H2O
CH2
CH
CH2
O
O
O
R1
R2
R3
CO
CO
CO
Triacilglicerol
CH2
CH
CH2
O
O
O
R1
R2
R3
CO
CO
CO
+ 3 Na OH
Sales de los ácidos grasos
Na
Na
Na
O
O
O
R1
R2
R3
CO
CO
CO
CH2
CH
CH2
HO
HO
HO
+
Saponificación
Glicerina+
 PROPIEDADES
 PUNTO DE FUSIÓN
 La longitud de la cadena y el nº y posición de los dobles enlaces determina el pto
de fusión de los ác grasos y por tanto también de las grasas.
 ↑40ºC ⇒ sebos
 ↓15ºC ⇒ aceites
 15ºC – 40ºC ⇒ mantequillas
 HIDROGENACIÓN catalítica: Margarinas
 SOLUBILIDAD EN AGUA
 ↑ Hidrofobia (apolares) ⇒ Insolubles
 Baja densidad ⇒ flotan
CH2R1
Doble enlace insaturado
C C
R1
H H
R2 H2, Pt
CH2 R2
Doble enlace saturado
aire
grasas
agua
Las grasas pueden sufrir HIDRÓLISIS
QUÍMICA
Mediante álcalis
(=bases)
Obtención de jabones
(saponificación)
Mediante lipasas que
digieren (hidrolizan) las
grasas
saponificación
Los jabones emulsionan las grasas
ENZIMÁTICA
 FUNCIONES
 Reserva energética: (tejido adiposo): Ventajas frente a
glúcidos.
 Los ácidos grasos, son los carburantes metabólicos que suministran una
mayor cantidad de energía mediante su oxidación en las mitocondrias.
 Grasas, el exceso de ácidos grasos se almacena en forma de grasas en el
tejido adiposo de los animales, donde constituye una reserva de energía, o en
forma de aceites en las vacuolas del fruto o las semillas en las plantas
oleaginosas.
Al ser insolubles en agua, permite almacenarlas en gran cantidad sin variar la
presión osmótica celular.
 Aislante térmico y mecánico:
1 g grasa  9
Kcal/gr
1 g glúcido  3,75
Kcal
1 g grasa  9
Kcal/gr
1 g glúcido  3,75
Kcal
5.1.2. LíPIDOS SAPONIFICABLES: CÉRIDOS
(CERAS)
 ESTRUCTURA:
 PROPIEDADES:
 ↑ ↑ Hidrofobia (apolares) ⇒ Insolubles
 FUNCIÓN:
 Insolubles Impermeabilizante: hojas, oído, etc.
Ácido graso de cadena larga
(14 a 36 átomos de Carbono)
ESTRUCTURA
PROPIEDADES
• Protección, revestimiento, impermeabilización y suavizantes
• Vertebrados: recubren piel, pelo y plumas
• Insectos: forman parte del exoesqueleto
• Plantas: recubren hojas, frutos, flores y tallos, protegiendo de la
evaporación y ataques de insectos
+
Monoalcohol de cadena larga
(16 a 30 átomos de Carbono)
CERA
Esterificación
FUNCIONES
• Ambos extremos son hidrófobos
• Son insolubles en agua
 CERASCERAS
http://recursos.cnice.mec.es/biosfera/alumno/2bachillerato/biomol/contenidos11.
htm
Forman un
recubrimiento
protector e
impermebilizante
sobre la superficie
del pelo, uñas, piel y
exoesqueleto de los
insecos, en los
animales y sobre el
fruto, las hojas y los
tallos jóvenes en las
plantas.
5.2.LíPIDOS SAPONIFICABLES
COMPLEJOS
 Concepto:
 Contienen C,H,O pero además P y/o N.
 Son componentes de membranas celulares
ÁCIDOS GRASOS
GRUPOFOSFATO
GLICERINA
CH O
O
C
CH2
CH2
O
O
C
O
O
P OHOH
CH2
CH2 CH2
CH2
CH2
CH2 CH2
CH3CH CH...
... ...
...
CH3
Son los principales componentes de las membranas biológicas.
AMINOALCOHOL O
POLIALCOHOL
COMPOSICIÓN QUÍMICA
5.2.1. LíPIDOS SAPONIFICABLES. FOSFOLÍPIDOS
 FOSFOGLICÉRIDOS (=
GLICEROFOSFOLÍPIDOS)
  Estructura: (Sucesivas esterificaciones)
 Glicerol + 2 ac. grasos + ac. Fosfórico = Ac. Fosfatídico
(Enlace éster fosofórico)
 + (Alcohol) = FOSFOGLICÉRIDO
Ácido fosfatídico
FOSFOLÍPIDOS: FOSFOGLICÉRIDOS
Ácido fosfatídico = Glicerina + 2 Ácidos grasos + Ácido
fosfórico
Esquema
del
fosfolípido
más
sencillo:
Ácido
fosfatídico
Glicerina
Ácido graso
Ácido
fosfórico
Ácido graso
Glicerol + 2 ac. grasos + ac. Fosfórico = Ac. Fosfatídico +
ALCOHOL = FOSFOGLICÉRIDO
FOSFOLÍPIDOS: FOSFOAMINOLÍPIDOS
http://recursos.cnice.mec.es/biosfera/alumno/2bachillerato/biomol/contenidos12.htm
 Según el aminoalcohol se diferencian:
 cefalina (fosfatidiletanolamina) si contiene
etanolamina.
 lecitina (fosfatidilcolina), si lleva colina.
 fosfatidilserina si lleva serina.
 Propiedades: Carácter anfipático ⇒ micelas, bicapas
y monocapas
 Función: Componentes de membranas celulares
(bicapas y liposomas)
Comportamiento de los fosfolípidos en medio acuoso
Región
hidrofóbica
Cabezas
polares
MICELAS
En la superficie externa se
sitúan las cabezas polares
interaccionando con la fase
acuosa.
Las colas apolares se sitúan
en el interior.
BICAPAS
Bicapa de fosfolípidos
Separan dos medios acuosos.
Agua
Agua
En el laboratorio se pueden
obtener liposomas que
dejan en el interior un
compartimento acuoso.
Los fosfolípidos, cuando se encuentran en medio acuoso, pueden formar las siguientes estructuras:
5.2.2. LíPIDOS SAPONIFICABLES.
ESFINGOLÍPIDOS
 ESFINGOLÍPIDOS o ESFINGOFOSFOLÍPIDOS
 Estructura: Derivados de una ceramida
 Ceramida = Esfingosina + ácido graso
 Ceramida + Ac. fosfórico + alcohol
LOS ESFINGOLÍPIDOS
 Sustancias anfipáticas
 En medio acuoso forman bicapas
 Abundantes en membranas de células Eucariotas
 COMPOSICIÓN:
AMINOALCOHOL
DE CADENA LARGA
(18C)
Esfingosina
ÁCIDO GRASO
Saturado/Monoinsaturado
(18-26C)
GRUPO POLAR
(determina el tipo de
esfingolípido
++
CERAMIDA
- Unidad estructural de los esfingolípidos
- Tiene 2 colas hidrófobas
http://recursos.cnice.mec.es/biosfera/alumno/2bachillerato/biomol/contenidos12.htm
LOS ESFINGOLÍPIDOS
COLAS HIDRÓFOBAS
SEGÚN EL GRUPO POLAR
ESFINGOMIELINAS
ESFINGOGLUCOLÍPIDOS
Esfingomielinas
Son un tipo de esfingolípidos cuyo grupo polar puede ser fosfocolina o fosfoetanolamina.
Se encuentran
fundamentalmente en la
vaina de mielina que
rodea las fibras nerviosas
PROPIEDADES
 Son anfipáticas
FUNCIÓN
 Componentes de
membranas celulares:
abundantes en tej.
Nervioso (la
esfingomielinas forman la
vaina de mielina que
recubre los axones de
determinadas neuronas).
Vaina de mielina (c. Shwann)
Dendritas
Axón
Arborización
terminal
Vaina de
Mielina
(Célula
de Shwann)
Nódulo
de
RanvierCuerpo
neuronal
Núcleo
Célula
de
Shwann
5.2.3. LíPIDOS SAPONIFICABLES:
GLUCOLÍPIDOS O GLUCOESFINGOLÍPIDOS
 ESTRUCTURA: Ceramida + glúcido (mono u
oligosacárido)
FUNCIÓN: “antena glucídica” ⇒ Están
relacionados con la especificidad del grupo
sanguíneo y el reconocimiento celular (actúan
como antígenos celulares que permiten el
 CLASIFICACIÓN:  Cerebrosido: pueden tener 2,3, o 4
unidades de azúcar, pueden ser D-
glucosa, D-galactosa o N-acetil-D-
galactosamina. Aparecen en las
capa exterior de las membranas
celulares.
Galactocerebrosidos: están en las
membranas celulares de tejido
neural.
Glucocerebrosidos: en las
membranas celulares de tejidos no
neurales.
 Gangliosido: en la cara externa de
las membranas biológicas. Abundan
en las neuronas. Receptores de
algunas toxinas o virus. El glúcido es
un oligosacarido complejo.
Esfingoglucolípidos: cerebrósidos
La ceramida se une a un glúcido, que puede ser un
monosacárido o un oligosacárido ramificado.
Ceramida
Monosacárido
Abundan en las membranas de las células nerviosas
del cerebro y del sistema nervioso periférico
Esfingoglucolípidos: gangliósidos
N-acetilgalactosamina
Galactosa
Glucosa
Ácido N-acetilneuramínico Colas
glucídicas
polares
Colas
apolares
La ceramida se une a un oligosacárido ramificado con restos de NANA
El NANA aporta
carga negativa
al grupo polar.
Estructura de una membrana biológica
Cabezas polares
de fosfolípidos
Colas apolares
de fosfolípidos
Colesterol
Las colas polares
interaccionan entre
sí por Fuerzas de
Van der Waals
Las cabezas polares
interaccionan mediante
puentes de hidrógeno
con el agua
Proteínas
Colas glucídicas
polares
El carácter anfipático de los fosfolípidos es fundamental en la formación de las membranas
biológicas.
 TERPENOS:
 Polímeros de isopreno (=2-m2til-
1,3-butadieno)
 ESTEROIDES:
 Derivan del esterano o
ciclopentanoperhidrofenantre
no
 EICOSANOIDES
(PROSTAGLANDINAS):
 Derivan del prostanoato,
constituido por 20 carbonos que
forman un anillo ciclopentano y
dos cadenas alifáticasa
6. LíPIDOS INSAPONIFICABLES:
Terpenos. Esteroides y Eicosanoides
 Estructura: Polímeros de Isopreno
 Ejemplo: licopeno
6.1. LÍPIDOS INSAPONIFICABLES:
TERPENOS
Isoprenoides o terpenos
Químicamente son derivados del isopreno y se clasifican
según el número de moléculas de isopreno que los forman.
POLITERPENOS
TETRARPENOSTRITERPENOS
DITERPENOSMONOTERPENOS
 CLASIFICACIÓN: Según el número de isoprenos se clasifican en :
 Monoterpenos (2 i): esencias, aceites vegetales, dan olor y sabor.
Ejemplo: Mentol, limoneno, geraniol.
 Sesquiterpenos (3 i): antimicrobianos. Ejemplo: farnesol (interviene
en la síntesis del escualeno, molécula precursora del colesterol)
 Diterpenos (4 i): vitaminas A, E, K, (liposolubles) fitol
(componente de la clorofila)
 Triterpenos (6 i): Escualeno y lanosterol (precursor del esterano en
la síntesis de colesterol)
 Tetraperpenos (8 i):
 Carotenoides: pigmento precursores de la vitamina A.
• Carotenos (β-carotenos) (color anaranjado)y licopenos (rojo)
• Xantofilas (color amarillo)
 Politerpenos (↑ i): Caucho, miles de moléculas de isopreno
dispuestas de forma lineal.
 Xantofila, β-caroteno y vitamina A
6.2. LÍPIDOS INSAPONIFICABLES:
ESTEROIDES
 ESTRUCTURA
 Derivados del esterano (ciclopentano perhidrofenantreno)
derivado a su vez del escualeno (triterpeno)
            
Esteroides
Son derivados del ciclopentanoperhidrofenantreno
ESTEROLES
HORMONAS ESTEROIDEAS
ÁCIDOS BILIARES
ESTEROIDES: Derivados del esterano
-En membranas de células animales
-En plasma sanguíneo, unido a proteínas
-Da lugar a:
 Ácidos biliares
 Vitamina D (=>metabolismo de Ca y P)
 Hormonas sexuales
 Otras hormonas:
H. Corticosuprarrenales
(cortisol y aldoesterona)
Testosterona
-Estradiol
-Progesterona
Un grupo
importantes son los
ESTEROLES como
el colesterol:
Otros:
-Estigmasterol: en membranas de la célula vegetal
-Ergosterol: en membranas celulares de hongos
Bacterias: carecen de esteroles
 CLASIFICACIÓN
 HORMONAS ESTEROIDEAS: presencia de un átomo de
oxígeno unido al C3 mediante un doble enlace.
 HORMONAS SEXUALES
 Progesterona (gestágeno, prepara los órganos sexuales femeninos para
la gestación),
 Testosterona (andrógeno)
 HORMONAS SUPRARRENALES:
 Aldosterona (reabsorción del Na+
y H2O).
 Cortisol (metabolismo de glúcidos, regula la síntesis de glucógeno)
 ESTEROLES: poseen un grupo OH en el C3 y una cadena
alifática en el C17.
 Colesterol : forman las membranas celulares.
 Ácidos biliares, se encargan de la emulsión y posterior absorción de los lípidos en
el intestino.
 7-Deshidrocolesterol y Ergosterol: + luz = vit. D (D3 colecalciferol y D2
respectivamente)
 Vit. D (D1, D2,D3....): Absorción y metabolismo del Ca.
 CLASIFICACIÓN
 HORMONAS ESTEROIDEAS:
presencia de un átomo de
oxígeno unido al C3 mediante
un doble enlace.
 HORMONAS SEXUALES
 Progesterona (gestágeno,
prepara los órganos sexuales
femeninos para la gestación, y
ciclos menstrual y ovárico).
 Testosterona (andrógeno)
 HORMONAS SUPRARRENALES:
 Aldosterona (reabsorción del Na+
y H2O).
 Cortisol (metabolismo de
glúcidos, regula la síntesis de
glucógeno)
http://recursos.cnice.mec.es/biosfera/alumno/2bachillerato/biomol/contenidos12.htm
 EL COLESTEROL
 Funciones:
 Componente de membranas celulares: contribuye a regular su
fluidez y permeabilidad.
 Precursor de otros esteroides   
 Transporte: Lipoproteínas LDL y HDL
 Patologías asociadas: arterioesclerosis
 El colesterol circula por la sangre unido a
ciertas proteínas plasmáticas. Las lipoproteínas
así constituidas son de varias clases:
 LDL: (Low density lipoprotein) tiene tendencia a
depositarse en la cara interna de los vasos
sanguíneos, pudiendo llegar a provocar su
obstrucción, lo que produce ciertas enfermedades
como la ateroesclerosis , trombosis,  arterioesclerosis
etc... todas ellas muy graves.
 HDL: (High density lipoprotein) es otra lipoproteína
encargada de retirar el colesterol sanguíneo y
conducirlo al hígado desde donde puede ser
eliminado por vía biliar.
M
ALO
BUENO
 El consumo de grasas saturadas favorece la formación de
LDL.
 Por el contrario el consumo de mono y poliinsaturadas
favorece la retirada de colesterol sanguíneo ya que
favorecen la formación de HDL.
 7-Deshidrocolesterol (animales)
+ luz UV = vit. D
 Ergosterol (hongos y levaduras)
 Fitoesteroles (vegetales): componentes de membrana
 Vit. D (D1, D2,D3....): Absorción y metabolismo del Ca2+
6.3. LÍPIDOS INSAPONIFICABLES:
LÍPIDOS EICOSANOIDES
 PROSTAGLANDINAS
 Se encuentran en la mayor parte de los tejidos animales. Se
forman por ciclación de ácidos grasos poliinsaturados como el
ácido araquidónico.
 FUNCIÓN:
 Coagulación de la sangre: estimulan la agregación de las plaquetas
(coagulación). Las plaquetas producen tromboxanos, que inducen la
agregación plaquetaria. Las paredes arteriales producen prostaciclinas
que impiden la coagulación. En condiciones normales las dos se
contrarrestan, en caso de herida, la formación de prostaciclinas se inhibe,
se produce la coagulación y el cierre de la herida.
 Activan las respuestas inflamatorias y el dolor de los tejidos en la
dilatación de los capilares. Sensibilizan los receptores del dolor cuando
hay golpes, heridas o infecciones.
 Provocan la subida de la Tª corporal, el aumento de la concentración
de prostaglandinas en el hígado induce una elevación de la Tª corporal.
(Se inhibe con la ingestión de aspirinas)
 Controlan el descenso de presión arterial en la eliminación de
sustancias del riñón
 Intervienen en la contracción uterina e iniciación al parto.
 Intervienen en la producción del mucus estomacal
 Regulan la secreción de ácido clorhídrico en el estómago, reducen
su secreción por lo que puede utilizarse para acelerar la curación de las
úlceras de estómago.
7. FUNCIONES GENERALES DE LOS
LÍPIDOS
 Función energética: Ac. grasos
 Función de reserva energética:
Triglicéridos
 Función estructural: fosfolípidos,
esfingolípidos y el colesterol
 Función aislante y protectora: ceras,
grasas
 Función biocatalizadora: vitaminas y
hormonas
 Función energética: Ac. grasos
 Función de reserva energética:
Triglicéridos
 Función estructural: fosfolípidos,
esfingolípidos y el colesterol
 Función aislante y protectora: ceras,
grasas
 Función biocatalizadora: vitaminas y
hormonas
Tabla resumen de los lípidosSAPONIFICABLESINSAPONIFICABLES
ÁCIDOS GRASOS
Ácidos orgánicos monocarboxílicos
saturados o insaturados.
ACILGLICÉRIDOS
Glicerina esterificada con uno, dos o tres
ácidos grasos.
CERAS
Ésteres de un ácido graso y un
monoalcohol ambos de cadena larga.
FOSFOLÍPIDOS
Glicerina esterificada con un grupo
fosfato, unido a su vez a un aminoalcohol
o polialcohol y dos ácidos grasos.
ESFINGOLÍPIDOS Una ceramida unida a un grupo polar.
TERPENOS Derivados de la polimerización del
isopreno.
ESTEROIDES
Derivados del
ciclopentanoperhidrofenantreno.
PROSTAGLANDINAS
Derivados de fosfolípidos con ácidos
grasos poliinsaturados.
Precursores de otros
lípidos.
Reserva energética y aislante.
Protección y revestimiento.
Formación de membranas
biológicas.
Membranas biológicas,
especialmente en el sistema
nervioso.
Pigmentos y vitaminas.
Vitaminas, hormonas y
ácidos biliares
Muy diversas.
NATURALEZA QUÍMICA FUNCIÓNTIPO
8. MÉTODOS DE IDENTIFICACIÓN
 Los métodos de identificación de lípidos se basan en su
solubilidad.
 Se comprueba que son insolubles en agua y solubles en
disolventes orgánicos.
 Se suele usar una solución alcohólica saturada con el
colorante Sudán III
 Color rojo o rosa  presencia de lípidos
Ácidos
Grasos
InsaponificablesSaponificables
Lípidos
Complejos
Lípidos
Simples Esteroides
Insaturados
Estructural
ProstaglandinasSaturados Terpenos
Sebos
Reserva
Aceites
GlucolípidosFosfolípidos
Céridos
(ceras)
Acilglicéridos
(Grasas)
poseen
Membranas
celulares
GangliósidosFosfoglicéridos Fosfoesfingolípidos Cerebrósidos
Hormonas
Esterorideas
Esteroles
Hormonas
Suprarrenales
Hormonas
Sexuales
Aldosterona
Cortisol
Progesterona
Testosterona
Colesterol
Carotenoides
Vitamina A,K
Relación
Celular
Se clasifican
Se dividen Se dividen
Derivan de
son son
Se dividen Se dividen Se dividen
Poseen
Poseen
Son
Pueden ser
son
Función
Función
Seencuentran
Implicados
Ejemplos
Ejemplo
Ejemplos
Ejemplos
Vitamínica Estructural Biocatalizadora
Función
Función
Función
Los lípidos
TEST DE REPASO
TEMA 3
1. Completa el siguiente esquema de llaves con los distintos tipos de lípidos e
indica sus principales funciones a continuación de la flecha
Lípidos
saponificables
insaponificables
simples
Terpenos
complejos
Esteroides
Fosfoglicéridos
Esfingolípidos
ceras
Glicolípidos
esfingomielinas
impermeabilizante
- c.m. y precursor (colesterol)
- hormonas y vitaminas
vitaminas y pigmentos
Precursor de esteroides (escualeno)
componente de membranas
c.m. de v. de mielina
(células de Shwann)
c.m. comunicación
(función de relación o
recocimiento celular)
c.m. : omponentes
de membrana
celulares
Acilglicéridos
Reserva energética
Aislante térmico y mecánico
Todos juntos : Micelas de fosfolípidos y glucolípidos actuando
como emulsionantes y en su interior triglicéridos. El colesterol
entre las colas de fosfolipidos. Algo parecido a una HDL
2. Si tenemos un recipiente con agua y en ella tratamos de dispersar
(disolver):
Colesterol
trigliceridos
fosfolípido s
glicolípidos
Indica que ocurrirá en cada caso. Para ello dibuja un recipiente para
cada compuesto e indica como quedaría cada tipo de lípido, por
separado, después de la dispersión. ¿Cómo se dispondrán si las
mezclamos y dispersamos todos juntos?
3 Si tenemos un recipiente con agua y en ella tratamos de dispersar
(disolver):
triglicérido fosfolípido glicolípido colesterol Todos juntos
Dibujar micelas:
Disolución coloidal
y monocapa
1º Emulsión inestable
2º flota (insoluble)
Dibujar micelas:
Disolución
coloidal
y monocapa
1º Emulsión inestable
2º Precipita(insoluble)
a) En medio acuoso
b) En medio hidrofóbico
4 Dibuja la estructura de una bicapa lipídica en medio acuoso ¿qué tipos de
biomoléculas pueden formar estas estructuras? ¿Cómo sería la bicapa en el caso de
que se formase en medio hidrofóbico?
Ac.
Esteárico
5. ¿Qué clase de compuesto es este? Precisa lo más posible?
6. ¿Qué molécula tendrá esta estructura?
7. ¿Qué molécula tendrá esta estructura?
7. ¿Qué reacción es la indicada?
8. ¿Qué molécula tendrá esta estructura?
9. Representa las reacciones de hidrólisis enzimática y
saponificación del siguiente compuesto: CH3-(CH2)n-COO-(CH2)n-
CH3
a) HIDRÓLISIS y ESTERIFICACIÓN
Respuesta: Hídrólisis de una cera
CH3-(CH2)n-COO-(CH2)n-CH3 + H2O CH3-(CH2)n-COOH + HO-
(CH2)nCH3
ac.graso + alcohol éster + agua
Hidrólisis
Esterificación
ÉSTER + AGUA ÁCIDO +
ALCOHOL
10. Representa las reacciones saponificación del siguiente compuesto:
CH3-(CH2)n-COO-(CH2)n-CH3
b) SAPONIFICACIÓN de un ácido graso
CH3-(CH2)n-COOH + NaOH CH3-(CH2)n-COONa + H2O
ac.graso + base → jabón + agua
Saponificació
n
Respuesta: Saponificación de una cera:
CH3-(CH2)n-COO-(CH2)n-CH3 + NaOH CH3-(CH2)n-COONa + HO-(CH2)n-CH3
Cera + base → jabón + alcohol
11.Representa las reacciones de hidrólisis enzimática
parcial de un triglicérido
a) HIDRÓLISIS parcial
2 H2O+
12.Representa la reacción de saponificación de un
triglicérido
B) SAPONIFICACIÓN
 Biología. 2ºBachillerato. SANZ ESTEBAN, Miguel.
SERRANO BARRERO, Susana. TORRALBA
REDONDO. Begoña. Editorial Oxford.
 http://www.bioquimicaqui11601.ucv.cl/unidades/hdec/HdeC2.ht
ml
 http://cienciastella.coml
 http://departamentobiologiageologiaiesmuriedas.wordpress.co
m/2o-bachillerato/biologia-2/
 http://www.deciencias.net/proyectos/3editoriales/profesnet.htm
 http://www.geocities.ws/batxillerat_biologia
 http://www.joseacortes.com/practicas/lipidos.htm
 http://www.juntadeandalucia.es/averroes/recursos_informaticos
/concurso2001/accesit_4/lipidos.html
BIBIOGRAFÍA Y PÁGINAS
WEB

Tema 3 lipidos2016

  • 1.
    IIIIII BIOLOGÍA. 2ºBachillerato. 2º Bachillerato – Biología http://biologiageologiaiessantaclarabelenruiz.wordpress.com/2o-bachillerato/2o-biologia/ LOS LÍPIDOS
  • 2.
    ÍNDICE 1. Introducción, concepto,clasificación 2. Funciones generales 3. Clasificación 4. Lípidos saponificables: ácidos grasos 5. Lípidos saponificables a. Simples: Ceras y Acilglicéridos (triglicéridos) b. Complejos: 1. Fosfolípidos (Fosfoglicéridos, fosfoaminolípidos y Esfingolípidos). 2. Glucolípidos ( Cerebrosidos y Gangliosidos) 6. Lípidos insaponificables 7. Funciones de los lípidos (síntesis). 8. Métodos de identificación.
  • 3.
  • 4.
    1. CARACTERÍSTICAS GENERALES  Grupomuy heterogéneo, por su estructura química y su función.  TODOS tienen una serie de propiedades físicas en común:  De origen biológico  Insolubles en agua.  Son solubles en disolventes orgánicos, como éter, cloroformo, alcohol etc.  De aspecto graso (ligeros, brillantes, untuosos al tacto).  Son biomoléculas orgánicas que están formadas siempre por C, O, e H y a veces también por P, N.  Su insolubilidad en agua se debe a que su estructura química básica consiste en cadenas hidrocarbonadas con muchos enlaces C-C y C-H (no polares, no interactúan con el agua)
  • 6.
    2. FUNCIONES GENERALES FUNCIONES GENERALES:  Función energética:  Combustibles a largo plazo (ácidos grasos)  Reserva energética (grasas)  Función estructural:  Lípidos de membrana  Reguladoras del metabolismo:  Vitaminas y hormonas  Participación en procesos inmunitarios, fisiológicos, etc.
  • 7.
    3. CLASIFICACIÓN  Porser un grupo muy diverso, su clasificación resulta compleja. 1.Saponificables: se pueden hidrolizar con bases ⇒ JABONES 2.Insaponificables: no se pueden hidrolizar con alcalis.
  • 8.
    1) Simples: sóloC, H, O 2) Complejos: C, H, O, N, P
  • 9.
     SAPONIFICABLES: Contienenácidos grasos. Son hidrolizables 1. Hololípidos. -  Acilglicéridos                          -  Ceras 2 Heterolípidos.     -  Fosfolípidos (fosfoglicéridos, fosfoaminolípidos, fosfoesfingolípidos o esfingomielinas)                                                                                       -  Esfingolípidos (esfingomielinas, glicolípidos)  INSAPONIFICABLES: No contienen ácidos grasos y no son hidrolizables - Esteroides       -Terpenos         -Eicosanoides (prostaglandinas, etc.)  CLASIFICACIÓN
  • 10.
    4.LÍPIDOS SAPONIFICABLES: ÁCIDOS GRASOS ESTRUCTURA  Son ácidos monocarboxílicos formados por largas cadenas lineales (=alifaticas) hidrocarbonadas de + de 12 carbonos (en la mayoría de los seres vivos SIEMPRE Nº PAR DE C, en los seres vivos del océano impar )
  • 11.
    LOS ÁCIDOS GRASOS CadenaHidrocarbonada Grupo Ácido (-COOH) Dobles Enlaces
  • 12.
    LíPIDOS SAPONIFICABLES: ácidos grasos CLASIFICACIÓN: La cadena de C puede ser;  Saturados: sólo tiene enlaces simples  Insaturados: tiene 1 o varios dobles enlaces CIS TRANS
  • 13.
     No tienen dobles enlaces.  Suelen ser  sólidos  a  temperatura ambiente. Ácidos Grasos Saturados
  • 14.
  • 15.
    Ácidos grasos insaturados Tienen uno o más dobles enlaces.  Generalmente  líquidos  a  temperatura  ambiente.
  • 16.
  • 17.
    LíPIDOS SAPONIFICABLES: ácidos grasos CLASIFICACIÓN DIETÉTICA  Esenciales: linoleico, linolénico y araquidónico  No esenciales o sintetizables: el resto, ej. oleico Los ácidos grasos insaturados son dos veces mas abundantes que los saturados.
  • 18.
    LíPIDOS SAPONIFICABLES: ácidos grasos PROPIEDADES FISICO-QUÍMICAS:  PUNTO DE FUSIÓN:  Longitud de la cadena carbonada : hay mas numero de enlaces de Van der Waals y por tanto será necesario mayor gasto de energía para conseguir la fusión.  Grado de insaturación: los AG saturados, enlaces simples, cadenas lineales. Los AG insaturados, los enlaces dobles presentan codos, con cambio de dirección en lugares donde aparece un doble enlace entre átomos de C. PF PF cuanto + larga y + saturada > pto. de FUSIÓN
  • 19.
    Propiedades  físicas - Punto de fusión - Solubilidad Dependen de  -Longitud  de  la  cadena -Grado de  saturación  (número  de  enlaces  dobles) O CH O HO C O C O OHO OH C Interacciones de Van  der Waals entre zonas  apolares. Enlaces de  hidrógeno  entre zonas  polares. Cabezas  polares Cadena  alifática  apolar Mayor  longitud  de  cadena  =>  Mayor  punto  de fusión Mayor  nº  de  dobles  enlaces  =>  Menor  punto  de fusión
  • 20.
     SATURADOS:  Sindobles enlaces y son sólidos a Tª ambiente  Ác. Butírico: en la mantequilla CH3-(CH2)12-COOH  Ác. Palmítico: en grasas animales y vegetales CH3-(CH2)14-COOH  Ác. Esteárico: en grasas animales y vegetales CH3-(CH2)16-COOH  INSATURADOS:  Poseen dobles enlaces y son líquidos a Tª ambiente  Según el número pueden ser:  Monoinsaturados tienen uno sólo como el oléico  Ac. Oleico: CH3 - (CH2)7 - CH = CH - (CH2)7 - COOH  Poliinsaturados tienen varios dobles enlaces como el linoleico  Ac. Linoleico: CH3-(CH2)4-CH=CH-CH2 -CH=CH-(CH2)7-COOH
  • 21.
    LíPIDOS SAPONIFICABLES: ácidos grasos Tienen carácter ANFIPÁTICO: <amphi>=ambos ; <patos>=afecto, pasión Es decir, tiene dos partes o extremos;  Una cola hidrófobica, apolar (lipofilica)  Una cabeza hidrófilica, polar (lipofóbica)
  • 22.
    Propiedades físico-químicas delos ácidos grasos O C HO HO C O C O OHO OH C Son  moléculas  anfipáticas  por  tener  una  zona  polar  (grupo  carboxilo)  y  otra  apolar (cadena carbonada). Zona polar Zona apolar Interacciones de Van  der Waals entre zonas  apolares. Enlaces de  hidrógeno  entre zonas  polares. Cabezas  polares Cadena  alifática  apolar
  • 23.
    Las cadenas poseen gruposmetilenos (-CH2-) que actúan como grupos lipofilos capaces de formar enlaces de Van der Waals con otros grupos o moléculas lipofilas.
  • 24.
     Tienen carácterANFIPÁTICO:  Debido a su carácter anfipático, al estar en contacto con el agua, los ácidos grasos orientan las cabezas hacia el agua y las colas en dirección opuesta.  Se forman así diversas estructuras;  Esféricas  MICELAS  Una capa  MONOCAPA  Dos capas  BICAPA
  • 25.
  • 26.
     Tienen carácterANFIPÁTICO: Liposoma                BicapaMicelasMonocapa
  • 27.
    5. LíPIDOS SAPONIFICABLES Todos los lípidos saponificables son ésteres, su hidrólisis enzimática produce un alcohol y un ácido graso (carboxílico).  El proceso contrario esterificación.  Se puede hacer una hidrólisis sin enzimas, en la que en lugar de agua se usa una base  en lugar de ácidos carboxílicos aparecen sus sales, que se denominan jabones. latín SAPO = JABÓN Efecto limpiador de los jabones   La acción limpiadora de los jabones se debe a su carácter emulgente, que les permite formar micelas en  disolución acuosa. Cuando los jabones entran en contacto con las grasas, se dispersan entre ellas y  forman pequeñas gotitas de modo que la grasa queda englobada por las colas hidrocarbonadas, con las  cabezas polares hacia el exterior. Puesto que las cabezas son solubles en agua, se unen a ella y se llevan  consigo las grasas o aceites al ser lavados.
  • 28.
    5.1. LíPIDOS SAPONIFICABLES SIMPLES CONCEPTO: solo (C,H,O)  ESTERIFICACIÓN  HIDRÓLISIS  ENZIMÁTICA (lipasas)  SAPONIFICACIÓN (hidrólisis alcalina)
  • 29.
    REACCIÓN DE ESTERIFICACIÓN REACCIÓNDE SAPONIFICACIÓN (formación de jabones)
  • 31.
    5.1.1. LíPIDOS SAPONIFICABLES: ACILGLICÉRIDOSo GRASAS  Concepto: Son ésteres de la glicerina y de ácidos grasos  Triglicéridos (grasas)  Estructura : Esterificación e Hidrólisis
  • 32.
    GlicerinaÁcidos grasos + + + + Esterificación R1 COOH R2COOH R3 COOH CH2 CH CH2 HO HO HO Triacilglicerol + 3 H2O CH2 CH CH2 O O O R1 R2 R3 CO CO CO ESTERIFICACIÓN: reaccionan –COOH con ALCOHOLES formando ÉSTERES y liberando H2O Reaccionan con los alcoholes (-OH) formando ésteres  Esterificación
  • 33.
     Concepto  Glicéridos:Mono, Di y triacilglicéridos  Estructura : Esterificación e Hidrólisis
  • 34.
    Grasas neutras o triacilglicéridos COOH(CH2)14CH3 COOH(CH2 )14CH3 COOH(CH2 )14CH3 CH2 CH CH2 HO HO HO + + + + 3 H2O CO(CH2 )14CH3 CO(CH2 )14CH3 CO(CH2 )14CH3 CH2 CH CH2 O O O Ácido palmítico Glicerina+ Tripalmitina Se forman por la esterificación de la glicerina con una, dos o tres moléculas de ácidos grasos. Las grasas en mamíferos se acumulan en adipocitos. Al perderse los grupos hidroxilo, en la esterificación, los acilglicéridos son moléculas apolares.
  • 35.
  • 36.
    FORMACIÓN DE UNTRIGLICÉRIDO http://recursos.cnice.mec.es/biosfera/alumno/2bachillerato/biomol/contenidos10.htm  GRASAS SIMPLES: los ácidos grasos del TG son iguales. Nomenclatura Tri+ácido graso + ina.  GRASAS MIXTAS: los ácidos grasos son dintintos.
  • 37.
  • 38.
    Triacilglicerol CH2 CH CH2 O O O R1 R2 R3 CO CO CO + 3 NaOH Sales de los ácidos grasos Na Na Na O O O R1 R2 R3 CO CO CO CH2 CH CH2 HO HO HO + Saponificación Glicerina+ SAPONIFICACIÓN: reacción entre un LÍPIDO SAPONIFICABLE y una BASE formando SALES DEL ÁCIDO GRASO (Jabón) Los ésteres en un medio alcalino se hidrolizan formando (sales de Na+ y K+ ) + (-OH)  Saponificación
  • 39.
    Esterificación y saponificación GlicerinaÁcidosgrasos + + + + Esterificación R1 COOH R2 COOH R3 COOH CH2 CH CH2 HO HO HO Triacilglicerol + 3 H2O CH2 CH CH2 O O O R1 R2 R3 CO CO CO Triacilglicerol CH2 CH CH2 O O O R1 R2 R3 CO CO CO + 3 Na OH Sales de los ácidos grasos Na Na Na O O O R1 R2 R3 CO CO CO CH2 CH CH2 HO HO HO + Saponificación Glicerina+
  • 40.
     PROPIEDADES  PUNTODE FUSIÓN  La longitud de la cadena y el nº y posición de los dobles enlaces determina el pto de fusión de los ác grasos y por tanto también de las grasas.  ↑40ºC ⇒ sebos  ↓15ºC ⇒ aceites  15ºC – 40ºC ⇒ mantequillas  HIDROGENACIÓN catalítica: Margarinas  SOLUBILIDAD EN AGUA  ↑ Hidrofobia (apolares) ⇒ Insolubles  Baja densidad ⇒ flotan CH2R1 Doble enlace insaturado C C R1 H H R2 H2, Pt CH2 R2 Doble enlace saturado aire grasas agua
  • 41.
    Las grasas puedensufrir HIDRÓLISIS QUÍMICA Mediante álcalis (=bases) Obtención de jabones (saponificación) Mediante lipasas que digieren (hidrolizan) las grasas saponificación Los jabones emulsionan las grasas ENZIMÁTICA
  • 42.
     FUNCIONES  Reservaenergética: (tejido adiposo): Ventajas frente a glúcidos.  Los ácidos grasos, son los carburantes metabólicos que suministran una mayor cantidad de energía mediante su oxidación en las mitocondrias.  Grasas, el exceso de ácidos grasos se almacena en forma de grasas en el tejido adiposo de los animales, donde constituye una reserva de energía, o en forma de aceites en las vacuolas del fruto o las semillas en las plantas oleaginosas. Al ser insolubles en agua, permite almacenarlas en gran cantidad sin variar la presión osmótica celular.  Aislante térmico y mecánico: 1 g grasa  9 Kcal/gr 1 g glúcido  3,75 Kcal 1 g grasa  9 Kcal/gr 1 g glúcido  3,75 Kcal
  • 43.
    5.1.2. LíPIDOS SAPONIFICABLES:CÉRIDOS (CERAS)  ESTRUCTURA:  PROPIEDADES:  ↑ ↑ Hidrofobia (apolares) ⇒ Insolubles  FUNCIÓN:  Insolubles Impermeabilizante: hojas, oído, etc.
  • 44.
    Ácido graso decadena larga (14 a 36 átomos de Carbono) ESTRUCTURA PROPIEDADES • Protección, revestimiento, impermeabilización y suavizantes • Vertebrados: recubren piel, pelo y plumas • Insectos: forman parte del exoesqueleto • Plantas: recubren hojas, frutos, flores y tallos, protegiendo de la evaporación y ataques de insectos + Monoalcohol de cadena larga (16 a 30 átomos de Carbono) CERA Esterificación FUNCIONES • Ambos extremos son hidrófobos • Son insolubles en agua  CERASCERAS
  • 45.
  • 46.
    Forman un recubrimiento protector e impermebilizante sobrela superficie del pelo, uñas, piel y exoesqueleto de los insecos, en los animales y sobre el fruto, las hojas y los tallos jóvenes en las plantas.
  • 47.
    5.2.LíPIDOS SAPONIFICABLES COMPLEJOS  Concepto: Contienen C,H,O pero además P y/o N.  Son componentes de membranas celulares
  • 48.
    ÁCIDOS GRASOS GRUPOFOSFATO GLICERINA CH O O C CH2 CH2 O O C O O POHOH CH2 CH2 CH2 CH2 CH2 CH2 CH2 CH3CH CH... ... ... ... CH3 Son los principales componentes de las membranas biológicas. AMINOALCOHOL O POLIALCOHOL COMPOSICIÓN QUÍMICA 5.2.1. LíPIDOS SAPONIFICABLES. FOSFOLÍPIDOS
  • 49.
     FOSFOGLICÉRIDOS (= GLICEROFOSFOLÍPIDOS)  Estructura: (Sucesivas esterificaciones)  Glicerol + 2 ac. grasos + ac. Fosfórico = Ac. Fosfatídico (Enlace éster fosofórico)  + (Alcohol) = FOSFOGLICÉRIDO Ácido fosfatídico FOSFOLÍPIDOS: FOSFOGLICÉRIDOS
  • 50.
    Ácido fosfatídico =Glicerina + 2 Ácidos grasos + Ácido fosfórico Esquema del fosfolípido más sencillo: Ácido fosfatídico Glicerina Ácido graso Ácido fosfórico Ácido graso
  • 51.
    Glicerol + 2ac. grasos + ac. Fosfórico = Ac. Fosfatídico + ALCOHOL = FOSFOGLICÉRIDO
  • 53.
  • 54.
     Según elaminoalcohol se diferencian:  cefalina (fosfatidiletanolamina) si contiene etanolamina.  lecitina (fosfatidilcolina), si lleva colina.  fosfatidilserina si lleva serina.
  • 58.
     Propiedades: Carácteranfipático ⇒ micelas, bicapas y monocapas  Función: Componentes de membranas celulares (bicapas y liposomas)
  • 59.
    Comportamiento de losfosfolípidos en medio acuoso Región hidrofóbica Cabezas polares MICELAS En la superficie externa se sitúan las cabezas polares interaccionando con la fase acuosa. Las colas apolares se sitúan en el interior. BICAPAS Bicapa de fosfolípidos Separan dos medios acuosos. Agua Agua En el laboratorio se pueden obtener liposomas que dejan en el interior un compartimento acuoso. Los fosfolípidos, cuando se encuentran en medio acuoso, pueden formar las siguientes estructuras:
  • 60.
    5.2.2. LíPIDOS SAPONIFICABLES. ESFINGOLÍPIDOS ESFINGOLÍPIDOS o ESFINGOFOSFOLÍPIDOS  Estructura: Derivados de una ceramida  Ceramida = Esfingosina + ácido graso  Ceramida + Ac. fosfórico + alcohol
  • 61.
    LOS ESFINGOLÍPIDOS  Sustanciasanfipáticas  En medio acuoso forman bicapas  Abundantes en membranas de células Eucariotas  COMPOSICIÓN: AMINOALCOHOL DE CADENA LARGA (18C) Esfingosina ÁCIDO GRASO Saturado/Monoinsaturado (18-26C) GRUPO POLAR (determina el tipo de esfingolípido ++ CERAMIDA - Unidad estructural de los esfingolípidos - Tiene 2 colas hidrófobas
  • 63.
  • 64.
    LOS ESFINGOLÍPIDOS COLAS HIDRÓFOBAS SEGÚNEL GRUPO POLAR ESFINGOMIELINAS ESFINGOGLUCOLÍPIDOS
  • 65.
    Esfingomielinas Son un tipode esfingolípidos cuyo grupo polar puede ser fosfocolina o fosfoetanolamina. Se encuentran fundamentalmente en la vaina de mielina que rodea las fibras nerviosas
  • 66.
    PROPIEDADES  Son anfipáticas FUNCIÓN Componentes de membranas celulares: abundantes en tej. Nervioso (la esfingomielinas forman la vaina de mielina que recubre los axones de determinadas neuronas). Vaina de mielina (c. Shwann) Dendritas Axón Arborización terminal Vaina de Mielina (Célula de Shwann) Nódulo de RanvierCuerpo neuronal Núcleo Célula de Shwann
  • 67.
    5.2.3. LíPIDOS SAPONIFICABLES: GLUCOLÍPIDOSO GLUCOESFINGOLÍPIDOS  ESTRUCTURA: Ceramida + glúcido (mono u oligosacárido) FUNCIÓN: “antena glucídica” ⇒ Están relacionados con la especificidad del grupo sanguíneo y el reconocimiento celular (actúan como antígenos celulares que permiten el
  • 68.
     CLASIFICACIÓN: Cerebrosido: pueden tener 2,3, o 4 unidades de azúcar, pueden ser D- glucosa, D-galactosa o N-acetil-D- galactosamina. Aparecen en las capa exterior de las membranas celulares. Galactocerebrosidos: están en las membranas celulares de tejido neural. Glucocerebrosidos: en las membranas celulares de tejidos no neurales.  Gangliosido: en la cara externa de las membranas biológicas. Abundan en las neuronas. Receptores de algunas toxinas o virus. El glúcido es un oligosacarido complejo.
  • 70.
    Esfingoglucolípidos: cerebrósidos La ceramidase une a un glúcido, que puede ser un monosacárido o un oligosacárido ramificado. Ceramida Monosacárido Abundan en las membranas de las células nerviosas del cerebro y del sistema nervioso periférico
  • 71.
    Esfingoglucolípidos: gangliósidos N-acetilgalactosamina Galactosa Glucosa Ácido N-acetilneuramínicoColas glucídicas polares Colas apolares La ceramida se une a un oligosacárido ramificado con restos de NANA El NANA aporta carga negativa al grupo polar.
  • 72.
    Estructura de unamembrana biológica Cabezas polares de fosfolípidos Colas apolares de fosfolípidos Colesterol Las colas polares interaccionan entre sí por Fuerzas de Van der Waals Las cabezas polares interaccionan mediante puentes de hidrógeno con el agua Proteínas Colas glucídicas polares El carácter anfipático de los fosfolípidos es fundamental en la formación de las membranas biológicas.
  • 73.
     TERPENOS:  Polímerosde isopreno (=2-m2til- 1,3-butadieno)  ESTEROIDES:  Derivan del esterano o ciclopentanoperhidrofenantre no  EICOSANOIDES (PROSTAGLANDINAS):  Derivan del prostanoato, constituido por 20 carbonos que forman un anillo ciclopentano y dos cadenas alifáticasa 6. LíPIDOS INSAPONIFICABLES: Terpenos. Esteroides y Eicosanoides
  • 74.
     Estructura: Polímerosde Isopreno  Ejemplo: licopeno 6.1. LÍPIDOS INSAPONIFICABLES: TERPENOS
  • 75.
    Isoprenoides o terpenos Químicamenteson derivados del isopreno y se clasifican según el número de moléculas de isopreno que los forman. POLITERPENOS TETRARPENOSTRITERPENOS DITERPENOSMONOTERPENOS
  • 76.
     CLASIFICACIÓN: Segúnel número de isoprenos se clasifican en :  Monoterpenos (2 i): esencias, aceites vegetales, dan olor y sabor. Ejemplo: Mentol, limoneno, geraniol.  Sesquiterpenos (3 i): antimicrobianos. Ejemplo: farnesol (interviene en la síntesis del escualeno, molécula precursora del colesterol)  Diterpenos (4 i): vitaminas A, E, K, (liposolubles) fitol (componente de la clorofila)  Triterpenos (6 i): Escualeno y lanosterol (precursor del esterano en la síntesis de colesterol)  Tetraperpenos (8 i):  Carotenoides: pigmento precursores de la vitamina A. • Carotenos (β-carotenos) (color anaranjado)y licopenos (rojo) • Xantofilas (color amarillo)  Politerpenos (↑ i): Caucho, miles de moléculas de isopreno dispuestas de forma lineal.
  • 77.
  • 78.
    6.2. LÍPIDOS INSAPONIFICABLES: ESTEROIDES ESTRUCTURA  Derivados del esterano (ciclopentano perhidrofenantreno) derivado a su vez del escualeno (triterpeno)             
  • 79.
    Esteroides Son derivados delciclopentanoperhidrofenantreno ESTEROLES HORMONAS ESTEROIDEAS ÁCIDOS BILIARES
  • 80.
    ESTEROIDES: Derivados delesterano -En membranas de células animales -En plasma sanguíneo, unido a proteínas -Da lugar a:  Ácidos biliares  Vitamina D (=>metabolismo de Ca y P)  Hormonas sexuales  Otras hormonas: H. Corticosuprarrenales (cortisol y aldoesterona) Testosterona -Estradiol -Progesterona Un grupo importantes son los ESTEROLES como el colesterol: Otros: -Estigmasterol: en membranas de la célula vegetal -Ergosterol: en membranas celulares de hongos Bacterias: carecen de esteroles
  • 81.
     CLASIFICACIÓN  HORMONASESTEROIDEAS: presencia de un átomo de oxígeno unido al C3 mediante un doble enlace.  HORMONAS SEXUALES  Progesterona (gestágeno, prepara los órganos sexuales femeninos para la gestación),  Testosterona (andrógeno)  HORMONAS SUPRARRENALES:  Aldosterona (reabsorción del Na+ y H2O).  Cortisol (metabolismo de glúcidos, regula la síntesis de glucógeno)  ESTEROLES: poseen un grupo OH en el C3 y una cadena alifática en el C17.  Colesterol : forman las membranas celulares.  Ácidos biliares, se encargan de la emulsión y posterior absorción de los lípidos en el intestino.  7-Deshidrocolesterol y Ergosterol: + luz = vit. D (D3 colecalciferol y D2 respectivamente)  Vit. D (D1, D2,D3....): Absorción y metabolismo del Ca.
  • 82.
     CLASIFICACIÓN  HORMONASESTEROIDEAS: presencia de un átomo de oxígeno unido al C3 mediante un doble enlace.  HORMONAS SEXUALES  Progesterona (gestágeno, prepara los órganos sexuales femeninos para la gestación, y ciclos menstrual y ovárico).  Testosterona (andrógeno)  HORMONAS SUPRARRENALES:  Aldosterona (reabsorción del Na+ y H2O).  Cortisol (metabolismo de glúcidos, regula la síntesis de glucógeno)
  • 84.
  • 85.
     EL COLESTEROL Funciones:  Componente de membranas celulares: contribuye a regular su fluidez y permeabilidad.
  • 86.
     Precursor deotros esteroides   
  • 87.
  • 88.
     Patologías asociadas:arterioesclerosis
  • 89.
     El colesterolcircula por la sangre unido a ciertas proteínas plasmáticas. Las lipoproteínas así constituidas son de varias clases:  LDL: (Low density lipoprotein) tiene tendencia a depositarse en la cara interna de los vasos sanguíneos, pudiendo llegar a provocar su obstrucción, lo que produce ciertas enfermedades como la ateroesclerosis , trombosis,  arterioesclerosis etc... todas ellas muy graves.  HDL: (High density lipoprotein) es otra lipoproteína encargada de retirar el colesterol sanguíneo y conducirlo al hígado desde donde puede ser eliminado por vía biliar. M ALO BUENO
  • 90.
     El consumode grasas saturadas favorece la formación de LDL.  Por el contrario el consumo de mono y poliinsaturadas favorece la retirada de colesterol sanguíneo ya que favorecen la formación de HDL.
  • 91.
     7-Deshidrocolesterol (animales) +luz UV = vit. D  Ergosterol (hongos y levaduras)  Fitoesteroles (vegetales): componentes de membrana  Vit. D (D1, D2,D3....): Absorción y metabolismo del Ca2+
  • 92.
    6.3. LÍPIDOS INSAPONIFICABLES: LÍPIDOSEICOSANOIDES  PROSTAGLANDINAS  Se encuentran en la mayor parte de los tejidos animales. Se forman por ciclación de ácidos grasos poliinsaturados como el ácido araquidónico.
  • 93.
     FUNCIÓN:  Coagulaciónde la sangre: estimulan la agregación de las plaquetas (coagulación). Las plaquetas producen tromboxanos, que inducen la agregación plaquetaria. Las paredes arteriales producen prostaciclinas que impiden la coagulación. En condiciones normales las dos se contrarrestan, en caso de herida, la formación de prostaciclinas se inhibe, se produce la coagulación y el cierre de la herida.  Activan las respuestas inflamatorias y el dolor de los tejidos en la dilatación de los capilares. Sensibilizan los receptores del dolor cuando hay golpes, heridas o infecciones.  Provocan la subida de la Tª corporal, el aumento de la concentración de prostaglandinas en el hígado induce una elevación de la Tª corporal. (Se inhibe con la ingestión de aspirinas)  Controlan el descenso de presión arterial en la eliminación de sustancias del riñón  Intervienen en la contracción uterina e iniciación al parto.  Intervienen en la producción del mucus estomacal  Regulan la secreción de ácido clorhídrico en el estómago, reducen su secreción por lo que puede utilizarse para acelerar la curación de las úlceras de estómago.
  • 94.
    7. FUNCIONES GENERALESDE LOS LÍPIDOS  Función energética: Ac. grasos  Función de reserva energética: Triglicéridos  Función estructural: fosfolípidos, esfingolípidos y el colesterol  Función aislante y protectora: ceras, grasas  Función biocatalizadora: vitaminas y hormonas  Función energética: Ac. grasos  Función de reserva energética: Triglicéridos  Función estructural: fosfolípidos, esfingolípidos y el colesterol  Función aislante y protectora: ceras, grasas  Función biocatalizadora: vitaminas y hormonas
  • 95.
    Tabla resumen delos lípidosSAPONIFICABLESINSAPONIFICABLES ÁCIDOS GRASOS Ácidos orgánicos monocarboxílicos saturados o insaturados. ACILGLICÉRIDOS Glicerina esterificada con uno, dos o tres ácidos grasos. CERAS Ésteres de un ácido graso y un monoalcohol ambos de cadena larga. FOSFOLÍPIDOS Glicerina esterificada con un grupo fosfato, unido a su vez a un aminoalcohol o polialcohol y dos ácidos grasos. ESFINGOLÍPIDOS Una ceramida unida a un grupo polar. TERPENOS Derivados de la polimerización del isopreno. ESTEROIDES Derivados del ciclopentanoperhidrofenantreno. PROSTAGLANDINAS Derivados de fosfolípidos con ácidos grasos poliinsaturados. Precursores de otros lípidos. Reserva energética y aislante. Protección y revestimiento. Formación de membranas biológicas. Membranas biológicas, especialmente en el sistema nervioso. Pigmentos y vitaminas. Vitaminas, hormonas y ácidos biliares Muy diversas. NATURALEZA QUÍMICA FUNCIÓNTIPO
  • 96.
    8. MÉTODOS DEIDENTIFICACIÓN  Los métodos de identificación de lípidos se basan en su solubilidad.  Se comprueba que son insolubles en agua y solubles en disolventes orgánicos.  Se suele usar una solución alcohólica saturada con el colorante Sudán III  Color rojo o rosa  presencia de lípidos
  • 97.
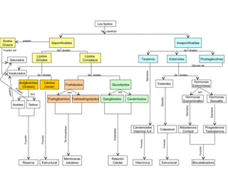
    Ácidos Grasos InsaponificablesSaponificables Lípidos Complejos Lípidos Simples Esteroides Insaturados Estructural ProstaglandinasSaturados Terpenos Sebos Reserva Aceites GlucolípidosFosfolípidos Céridos (ceras) Acilglicéridos (Grasas) poseen Membranas celulares GangliósidosFosfoglicéridosFosfoesfingolípidos Cerebrósidos Hormonas Esterorideas Esteroles Hormonas Suprarrenales Hormonas Sexuales Aldosterona Cortisol Progesterona Testosterona Colesterol Carotenoides Vitamina A,K Relación Celular Se clasifican Se dividen Se dividen Derivan de son son Se dividen Se dividen Se dividen Poseen Poseen Son Pueden ser son Función Función Seencuentran Implicados Ejemplos Ejemplo Ejemplos Ejemplos Vitamínica Estructural Biocatalizadora Función Función Función Los lípidos
  • 98.
  • 99.
    1. Completa elsiguiente esquema de llaves con los distintos tipos de lípidos e indica sus principales funciones a continuación de la flecha Lípidos saponificables insaponificables simples Terpenos complejos Esteroides Fosfoglicéridos Esfingolípidos ceras Glicolípidos esfingomielinas impermeabilizante - c.m. y precursor (colesterol) - hormonas y vitaminas vitaminas y pigmentos Precursor de esteroides (escualeno) componente de membranas c.m. de v. de mielina (células de Shwann) c.m. comunicación (función de relación o recocimiento celular) c.m. : omponentes de membrana celulares Acilglicéridos Reserva energética Aislante térmico y mecánico
  • 100.
    Todos juntos :Micelas de fosfolípidos y glucolípidos actuando como emulsionantes y en su interior triglicéridos. El colesterol entre las colas de fosfolipidos. Algo parecido a una HDL 2. Si tenemos un recipiente con agua y en ella tratamos de dispersar (disolver): Colesterol trigliceridos fosfolípido s glicolípidos Indica que ocurrirá en cada caso. Para ello dibuja un recipiente para cada compuesto e indica como quedaría cada tipo de lípido, por separado, después de la dispersión. ¿Cómo se dispondrán si las mezclamos y dispersamos todos juntos?
  • 101.
    3 Si tenemosun recipiente con agua y en ella tratamos de dispersar (disolver): triglicérido fosfolípido glicolípido colesterol Todos juntos Dibujar micelas: Disolución coloidal y monocapa 1º Emulsión inestable 2º flota (insoluble) Dibujar micelas: Disolución coloidal y monocapa 1º Emulsión inestable 2º Precipita(insoluble)
  • 102.
    a) En medioacuoso b) En medio hidrofóbico 4 Dibuja la estructura de una bicapa lipídica en medio acuoso ¿qué tipos de biomoléculas pueden formar estas estructuras? ¿Cómo sería la bicapa en el caso de que se formase en medio hidrofóbico?
  • 103.
    Ac. Esteárico 5. ¿Qué clasede compuesto es este? Precisa lo más posible?
  • 104.
    6. ¿Qué moléculatendrá esta estructura?
  • 105.
    7. ¿Qué moléculatendrá esta estructura?
  • 106.
    7. ¿Qué reacciónes la indicada?
  • 107.
    8. ¿Qué moléculatendrá esta estructura?
  • 108.
    9. Representa lasreacciones de hidrólisis enzimática y saponificación del siguiente compuesto: CH3-(CH2)n-COO-(CH2)n- CH3 a) HIDRÓLISIS y ESTERIFICACIÓN Respuesta: Hídrólisis de una cera CH3-(CH2)n-COO-(CH2)n-CH3 + H2O CH3-(CH2)n-COOH + HO- (CH2)nCH3 ac.graso + alcohol éster + agua Hidrólisis Esterificación ÉSTER + AGUA ÁCIDO + ALCOHOL
  • 109.
    10. Representa lasreacciones saponificación del siguiente compuesto: CH3-(CH2)n-COO-(CH2)n-CH3 b) SAPONIFICACIÓN de un ácido graso CH3-(CH2)n-COOH + NaOH CH3-(CH2)n-COONa + H2O ac.graso + base → jabón + agua Saponificació n Respuesta: Saponificación de una cera: CH3-(CH2)n-COO-(CH2)n-CH3 + NaOH CH3-(CH2)n-COONa + HO-(CH2)n-CH3 Cera + base → jabón + alcohol
  • 110.
    11.Representa las reaccionesde hidrólisis enzimática parcial de un triglicérido a) HIDRÓLISIS parcial 2 H2O+
  • 111.
    12.Representa la reacciónde saponificación de un triglicérido B) SAPONIFICACIÓN
  • 112.
     Biología. 2ºBachillerato.SANZ ESTEBAN, Miguel. SERRANO BARRERO, Susana. TORRALBA REDONDO. Begoña. Editorial Oxford.  http://www.bioquimicaqui11601.ucv.cl/unidades/hdec/HdeC2.ht ml  http://cienciastella.coml  http://departamentobiologiageologiaiesmuriedas.wordpress.co m/2o-bachillerato/biologia-2/  http://www.deciencias.net/proyectos/3editoriales/profesnet.htm  http://www.geocities.ws/batxillerat_biologia  http://www.joseacortes.com/practicas/lipidos.htm  http://www.juntadeandalucia.es/averroes/recursos_informaticos /concurso2001/accesit_4/lipidos.html BIBIOGRAFÍA Y PÁGINAS WEB