1
Modelo Cognoscitivista
María Angélica Domínguez Espinosa
10 Junio 2018
Universidad Digital del Estado de México
Universidad Etac/ Aliat Universidades
Maestría En Docencia
Teorías Contemporáneas En Educación (1005)
2
Introducción
El paradigma cognitivo psicoeducativa se desarrolló en Estados Unidos a partir de finales de la
década de los cincuenta, con el nombre de psicología instruccional, se aboca a estudiar las
representaciones mentales del procesamiento humano de información que ha de desplazar al
conductismo; se encuentra regulado por la hipótesis de interdependencia – interacción. Su
epistemología es racionalista y más recientemente con tendencias marcadas hacia el
constructivismo. La característica fundamental de este paradigma es considerar al sujeto como
un ente activo. Algunos autores como Jean Piaget, Bruner, Vigostsky, Ausubel han realizado
importantes aportaciones al ámbito educativo, puesto que consideran al alumno como un
procesador activo de información y al docente como un guía interesado en enseñarle de manera
efectiva conocimientos (aprendizaje significativo), habilidades cognitivas, metacognitivas y
autorregulatorias, siempre a partir del conocimiento previo del alumno y sus intereses.
3
Paradigma Cognitivo
Problemática:
Estudio de la
representación
mental
Estudio de la
representación
mental
Fundamentos
Epistemológicos
Racionalismo
Metodología
Inferencia
Supuesto Teórico
Modelos de
procesamiento de
información
Memoria
Pensamiento
Aprendizaje Solución de
Problemas
Representacio
nes Mentales
Imágenes Proposicional
es
Formas de
organizacióndel
conocimiento
Planes
Estrategias
Esquemas
Figura 1. Características del paradigma cognitivo
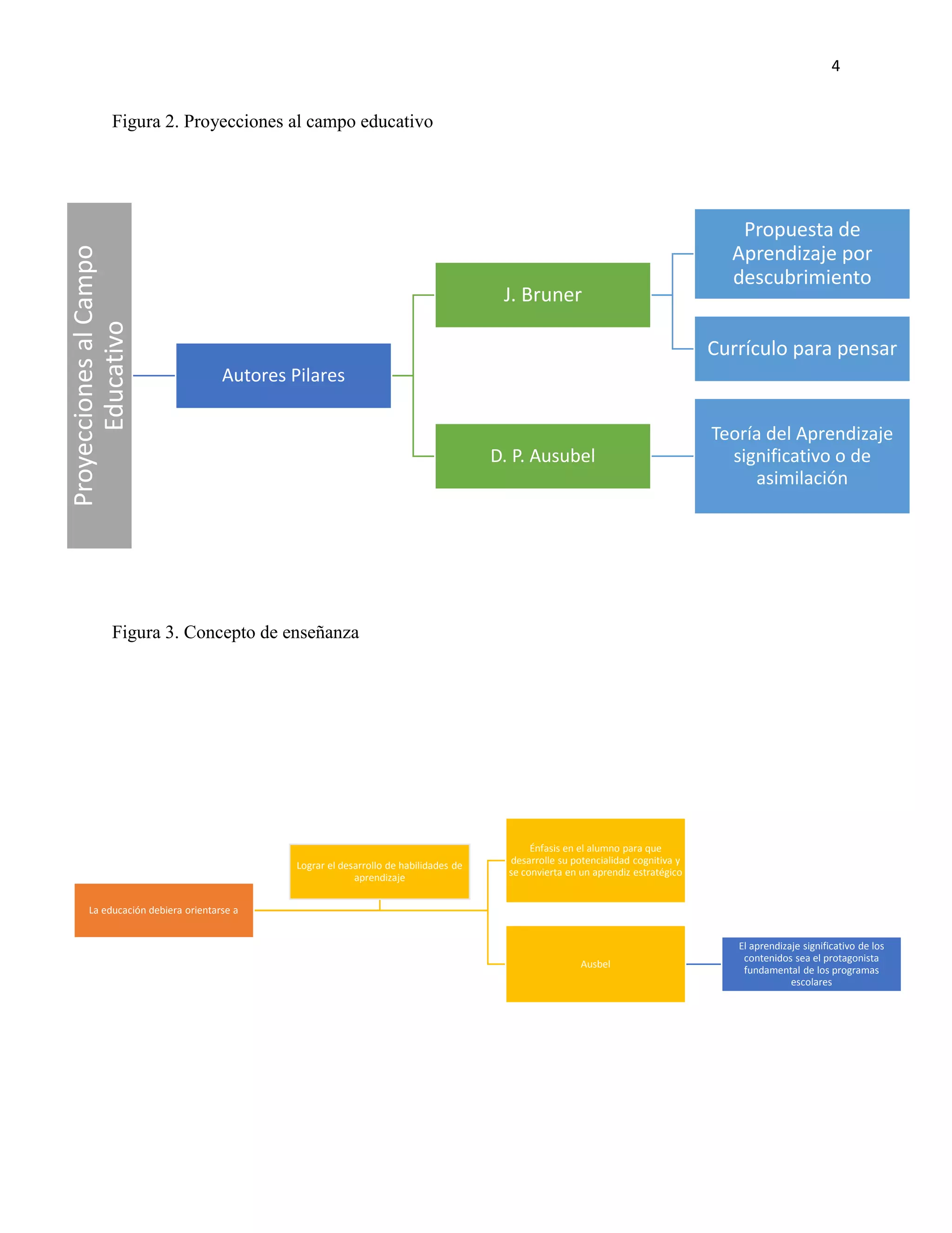
4
ProyeccionesalCampo
Educativo
Autores Pilares
J. Bruner
Propuesta de
Aprendizaje por
descubrimiento
Currículo para pensar
D. P. Ausubel
Teoría del Aprendizaje
significativo o de
asimilación
La educación debiera orientarse a
Énfasis en el alumno para que
desarrolle su potencialidad cognitiva y
se convierta en un aprendiz estratégico
Ausbel
El aprendizaje significativo de los
contenidos sea el protagonista
fundamental de los programas
escolares
Lograr el desarrollo de habilidades de
aprendizaje
Figura 2. Proyecciones al campo educativo
Figura 3. Concepto de enseñanza
5
Figura 4. Metas y Objetivos de la Educación
Figura 5. Concepción del Alumno
6
Figura 6. Concepción del Maestro
Figura 7. El Racionalismo
7
Piaget
Aprendizaje
El sujeto a través de la experiencia,
la manipulación de objetos, la
interacción con las personas genera
y construye conocimiento
mediante el proceso de asimilación
y acomodación
Enseñanza
Descubran y formen sus propias
concepciones o nociones del mundo
que les rodea
Utlizando instrumentos de
asimilación
Conceptos Claves de sus
planteamientos
Inteligencia
Adaptabilidad
Asimilación
Acomodación
Equlibración
Racionalidad del Sujeto que
aprende y potencialidad cognitiva
El sujeto que aprende es activo en
la construcción de su aprendizaje
Figura 8. Piaget
8Vigotsky
Aprendizaje
se produce en un contexto de
interacción
adultos, pares, cultura, instituciones
regulan el comportamiento del sujeto,
desarrolla sus habilidades mentales
pensamiento, atención, memoria
voluntad
Enseñanza descubrir la zona de desarrollo próximo
indica las habilidades, competencias que
se pueden activar mediante el apoyo de
medidadores
Conceptos claves de sus planteamientos
interioirización o apropiación
la comunidad y la cultura alrededor del
sujeto afecta cumple un rol
fundamental en la construcción de
significados
Aprendizaje y desarrollo son
interdependientes
Niveles de desarrollo
real o afectivo
desarrollo potencial
Zona de desarrollo próximo
Racionalidad del sujeto que aprende y
potencialidad cognitiva
el sujeto tiene un rol activo en su
aprendizaje ya que va desarrollando sus
habilidades mentales
Figura 9. Vigotsky
9
Bruner
Aprendizaje
proceso activo los alumnos
construyen o descubren
nuevas ideas o conceptos
Enseñanza
Debe entusiasmar a los
estudiantes a descubrir
principios por sí mismo
Entre el educando y educador
debiera existir un dialogo y un
compromiso
Desarrollo y crecimiento
intelectual
se caracteriza por una
creciente independecia de
reacción frente al estímulo
Principios de Aprendizaje
el conocimiento es aprendido
por uno mismo
Racionalidad del sujeto que
aprende y potencialidad
cognitiva
el sujeto es activo en su
aprendizaje
Figura 10. Bruner
10
Generando un estudiante
que es un actor de su
aprendizaje
Que está motivado a
aprender
A traves de la
experimentación y manejo
de la información
Preocupandose de lo
cognitivo y afectivo
Estudia el como aprende el que
aprende
creando objetivos
conceptuales de valor y
procedimentales
Para hacer significativo el
aprendizaje
Que el docente enseña a
aprender a los estudiantes
Evaluando el proceso
formativo (fomativa) y el
producto (sumativa)
Síntesis de la teoría Cognoscitivista
11
Conclusión
La teoría cognitiva establece un nuevo modelo de aprendizaje partiendo de aprender a aprender
aprender a pensar por lo cual tiene mucho que aportar a la educación en nuestros tiempos.
La misión del docente es hacer un aprendizaje constructivista para llevarlo a la práctica y
este se vuelva significativo.
Esta teoría ha aportado mucho sobre la mente del sujeto desde las etapas evolutivas de Piaget
hasta el descubrimiento de Bruner, En el mundo actual en el que vivimos, es fundamental
potenciar las habilidades de cada uno y sobre todo la creatividad, desde la más tierna
infancia, con el fin de potenciar ese genio creador que todos llevamos dentro y que se
pierde si no deja de cultivarse desde la educación.
Este paradigma se realiza bajo la relación de distintos aspectos registrados en la memoria,
independientemente que hayan ocurrido en tiempos y espacios diferentes pueden hacerse
orientándose para estimular un nuevo conocimiento producto de la razón.
12
Bibliografía
Ausubel, L. T. (28 de agosto de 2012). Universidad Pública de Navarra. Obtenido de
http://cmapserver.unavarra.es: http://cmapserver.unavarra.es
Hernandez, R. G. (1997). Módulo Fundamentos del Desarrollo de la Tecnología Educativa. En F. D.
Barriga. México: ILCE - OEA.
información, P. d. (s.f.). Psicología Cognitiva y Procesamiento de la Información.
Piaget, E. E. (s.f.). La teoría de Piaget.
www.franjamorada-psico.com.ar. (s.f.). Obtenido de www.aliatuniversidades.com.mx:
www.franjamorada-psico.com.ar

Tsm4 doesm

  • 1.
    1 Modelo Cognoscitivista María AngélicaDomínguez Espinosa 10 Junio 2018 Universidad Digital del Estado de México Universidad Etac/ Aliat Universidades Maestría En Docencia Teorías Contemporáneas En Educación (1005)
  • 2.
    2 Introducción El paradigma cognitivopsicoeducativa se desarrolló en Estados Unidos a partir de finales de la década de los cincuenta, con el nombre de psicología instruccional, se aboca a estudiar las representaciones mentales del procesamiento humano de información que ha de desplazar al conductismo; se encuentra regulado por la hipótesis de interdependencia – interacción. Su epistemología es racionalista y más recientemente con tendencias marcadas hacia el constructivismo. La característica fundamental de este paradigma es considerar al sujeto como un ente activo. Algunos autores como Jean Piaget, Bruner, Vigostsky, Ausubel han realizado importantes aportaciones al ámbito educativo, puesto que consideran al alumno como un procesador activo de información y al docente como un guía interesado en enseñarle de manera efectiva conocimientos (aprendizaje significativo), habilidades cognitivas, metacognitivas y autorregulatorias, siempre a partir del conocimiento previo del alumno y sus intereses.
  • 3.
    3 Paradigma Cognitivo Problemática: Estudio dela representación mental Estudio de la representación mental Fundamentos Epistemológicos Racionalismo Metodología Inferencia Supuesto Teórico Modelos de procesamiento de información Memoria Pensamiento Aprendizaje Solución de Problemas Representacio nes Mentales Imágenes Proposicional es Formas de organizacióndel conocimiento Planes Estrategias Esquemas Figura 1. Características del paradigma cognitivo
  • 4.
    4 ProyeccionesalCampo Educativo Autores Pilares J. Bruner Propuestade Aprendizaje por descubrimiento Currículo para pensar D. P. Ausubel Teoría del Aprendizaje significativo o de asimilación La educación debiera orientarse a Énfasis en el alumno para que desarrolle su potencialidad cognitiva y se convierta en un aprendiz estratégico Ausbel El aprendizaje significativo de los contenidos sea el protagonista fundamental de los programas escolares Lograr el desarrollo de habilidades de aprendizaje Figura 2. Proyecciones al campo educativo Figura 3. Concepto de enseñanza
  • 5.
    5 Figura 4. Metasy Objetivos de la Educación Figura 5. Concepción del Alumno
  • 6.
    6 Figura 6. Concepcióndel Maestro Figura 7. El Racionalismo
  • 7.
    7 Piaget Aprendizaje El sujeto através de la experiencia, la manipulación de objetos, la interacción con las personas genera y construye conocimiento mediante el proceso de asimilación y acomodación Enseñanza Descubran y formen sus propias concepciones o nociones del mundo que les rodea Utlizando instrumentos de asimilación Conceptos Claves de sus planteamientos Inteligencia Adaptabilidad Asimilación Acomodación Equlibración Racionalidad del Sujeto que aprende y potencialidad cognitiva El sujeto que aprende es activo en la construcción de su aprendizaje Figura 8. Piaget
  • 8.
    8Vigotsky Aprendizaje se produce enun contexto de interacción adultos, pares, cultura, instituciones regulan el comportamiento del sujeto, desarrolla sus habilidades mentales pensamiento, atención, memoria voluntad Enseñanza descubrir la zona de desarrollo próximo indica las habilidades, competencias que se pueden activar mediante el apoyo de medidadores Conceptos claves de sus planteamientos interioirización o apropiación la comunidad y la cultura alrededor del sujeto afecta cumple un rol fundamental en la construcción de significados Aprendizaje y desarrollo son interdependientes Niveles de desarrollo real o afectivo desarrollo potencial Zona de desarrollo próximo Racionalidad del sujeto que aprende y potencialidad cognitiva el sujeto tiene un rol activo en su aprendizaje ya que va desarrollando sus habilidades mentales Figura 9. Vigotsky
  • 9.
    9 Bruner Aprendizaje proceso activo losalumnos construyen o descubren nuevas ideas o conceptos Enseñanza Debe entusiasmar a los estudiantes a descubrir principios por sí mismo Entre el educando y educador debiera existir un dialogo y un compromiso Desarrollo y crecimiento intelectual se caracteriza por una creciente independecia de reacción frente al estímulo Principios de Aprendizaje el conocimiento es aprendido por uno mismo Racionalidad del sujeto que aprende y potencialidad cognitiva el sujeto es activo en su aprendizaje Figura 10. Bruner
  • 10.
    10 Generando un estudiante quees un actor de su aprendizaje Que está motivado a aprender A traves de la experimentación y manejo de la información Preocupandose de lo cognitivo y afectivo Estudia el como aprende el que aprende creando objetivos conceptuales de valor y procedimentales Para hacer significativo el aprendizaje Que el docente enseña a aprender a los estudiantes Evaluando el proceso formativo (fomativa) y el producto (sumativa) Síntesis de la teoría Cognoscitivista
  • 11.
    11 Conclusión La teoría cognitivaestablece un nuevo modelo de aprendizaje partiendo de aprender a aprender aprender a pensar por lo cual tiene mucho que aportar a la educación en nuestros tiempos. La misión del docente es hacer un aprendizaje constructivista para llevarlo a la práctica y este se vuelva significativo. Esta teoría ha aportado mucho sobre la mente del sujeto desde las etapas evolutivas de Piaget hasta el descubrimiento de Bruner, En el mundo actual en el que vivimos, es fundamental potenciar las habilidades de cada uno y sobre todo la creatividad, desde la más tierna infancia, con el fin de potenciar ese genio creador que todos llevamos dentro y que se pierde si no deja de cultivarse desde la educación. Este paradigma se realiza bajo la relación de distintos aspectos registrados en la memoria, independientemente que hayan ocurrido en tiempos y espacios diferentes pueden hacerse orientándose para estimular un nuevo conocimiento producto de la razón.
  • 12.
    12 Bibliografía Ausubel, L. T.(28 de agosto de 2012). Universidad Pública de Navarra. Obtenido de http://cmapserver.unavarra.es: http://cmapserver.unavarra.es Hernandez, R. G. (1997). Módulo Fundamentos del Desarrollo de la Tecnología Educativa. En F. D. Barriga. México: ILCE - OEA. información, P. d. (s.f.). Psicología Cognitiva y Procesamiento de la Información. Piaget, E. E. (s.f.). La teoría de Piaget. www.franjamorada-psico.com.ar. (s.f.). Obtenido de www.aliatuniversidades.com.mx: www.franjamorada-psico.com.ar