Calvillo Martínez Maricarmen
Primo Gómez Ana Alejandra
Rayón Reyes Nancy Laura Lizette
Vázquez Sánchez Bryan
La elaboración de los modelos se fundamenta
en:
• La ley general de salud (LGS)
• En los artículos 7° fracción III, 10, 11, 18, 21, 26, 69, 163, 170, 176, 177, 193, 204 y 211
del Reglamento de la LGS en materia de prestación de servicios de atención médica
• Así como en los artículos 14, 18, 25, 29 y 41 del Reglamento Interior de la Secretaría de
Salud (29 de noviembre de 2006)
En 1988…
En cuanto a la infraestructura arquitectónica,
el equipamiento y la infraestructura
organizacional y funcionamiento de los
diferentes tipos de unidades médicas, en
1988 la secretaria de salud integró esos
temas, además de la definición de insumos,
indicadores de productividad y formatos de
expediente clínico en los Manuales de
Contenido Múltiple
Casas de Salud
Unidades Auxiliares de Salud
Centros de Salud Rurales para Población Dispersa
Centros de Salud Rurales para Población Concentrada
Centros de Salud Urbanos
Hospitales Generales
NOM-233-SSA1-2003.
• Establece los requisitos
arquitectónicos para facilitar el
acceso, transito y permanencia
de los discapacitados a los
establecimientos de atención
médica del Sistema Nacional de
Salud.
NOM-178-SSA1-1998.
• Instituyen los requerimientos
mínimos de infraestructura y
equipamiento que deben
cumplir las unidades de atención
médica que proporcionen
servicios de promoción,
prevención, diagnóstico,
terapéuticos de rehabilitación,
incluyendo la atención de
urgencias, curaciones y en su
caso, partos a pacientes
ambulatorios
NOM-197-SSA1-2000.
• En la cual se establece los
requisitos mínimos de
infraestructura y equipamiento
de hospitales y consultorios de
atención médica especializada
• NOM-003-SSA2-1993. Para la disposición de sangre humana y sus
componentes con fines terapéuticos.
• NOM-005-SSA2-1993. De los servicios de planificación familiar.
• NOM-007-SSA2-1993. Atención de la mujer durante el embarazo, parto y
puerperio y del recién nacido. Criterios y procedimientos para la prestación
del servicio .
• NOM-010-SSA2-1993. Para la prevención y control de la infección por virus
de inmunodeficiencia humana.
• NOM-013-SSA2-1994. Para la prevención y control de las enfermedades
bucales
• NOM-014-SSA2-1994. Para la prevención, tratamiento y control de cáncer
del cuello, útero y de la mama en la atención primaria.
• NOM-015- SSA2-1994. Para la vigilancia epidemiológica.
• NOM-025-SSA2-1994. Para la prestación de servicios de salud en unidades
de atención integral hospitalaria médica-psiquiátrica.
• NOM-172-SSA1-1998. Prestación de servicios de salud. Actividades
auxiliares. Criterios de operación para la práctica de la acupuntura humana y
métodos relacionados
• NOM-026-SSA2-1998. Para la vigilancia epidemiológica, prevención y
control de las infecciones nosocomiales.
• NOM-030-SSA2-1999. Para la prevención, tratamiento y control de la
hipertensión arterial.
• NOM-031-SSA2-1999. Para la atención a la salud del niño.
• NOM-041-SSA2-2002. Prevención, diagnostico, tratamiento, control y
vigilancia epidemiológica del cáncer de mama.
• NOM-087-SEMARNAT-SSA1-2002. Protección ambiental-salud ambiental.
Residuos peligrosos biológicos-infecciosos- Clasificación y especificación y
especificaciones de manejo.
• NOM-150-SSA1-1996. Que establece las especificaciones sanitarias del
equipo de hemodiálisis, yugular o femoral, adulto e infantil.
• NOM-164-SSA1-1998. Buenas prácticas de fabricación para fármacos.
• NOM-166-SSA1-1997. Para la organización y funcionamiento de los
laboatorios clínicos.
• NOM-168-SSA1-19998. Del expediente clínico.
• NOM-170-SSA1-1998. Para la práctica de anestesiología
• NOM-171-SSA1-1998. Para la práctica de hemodiálisis.
• NOM-197-SSA1-2000. Que establece los requisitos mínimos de
infraestructura y equipamiento de hospitales generales y consultorios de
atención medica especializada.
• NOM-205-SSA1-2002. Para la practica de la cirugía mayor ambulatoria.
• NOM-206-SSA1-2002. Regulación de los servicios de salud. Que establece los
criterios de funcionamiento y atención de los servicios de urgencias de los
establecimientos de atención médica.
• NOM-208-SSA1-2002. Regulación de los servicios de salud. Para la práctica de la
untrasonografía diagnóstica.
• NOM-209-SSA1-2002. Regulación de los servicios de salud. Para la práctica de cirugía
oftalmológica con láser excimer.
• NOM-229-SSA1-2002. Salud ambiental. Requisitos técnicos para las instalaciones,
responsabilidades sanitarias, especificaciones técnicas para los equipos y protección
radiológica en establecimientos de diagnóstico con rayos X.
El hospital y su clasificación
Reforma
estructural
del sector
salud
Sistema de
Protección
Social en
Salud
Modelo
integrador de
Atención a la
Salud
“MIDAS”
Pretende romper con un sistema
fragmentado y organizado por niveles de
atención.
Políticas financieras para garantizar cuenten con
un esquema que asegure las necesidades de
atención a la salud.
Provocar el “empoderamiento” de la población
con el consiguiente incremento de la demanda
de servicios de mayor calidad, oportunidad,
seguridad y eficiencia.
Modelo Integrador de Atención a la Salud
• Las nuevas unidades deben crearse
con los espacios y elementos
funcionales indispensables, y deben
considerar las circunstancias
epidemiológicas, sociodemográficas
y culturales.
• Se podrán incorporar los espacios y componentes
necesarios para la práctica de medicinas tradicionales
y complementarias seguras.
• Habrán de sumarse nuevas tecnologías en materia de insumos, equipos
médicos y sistemas de información y telecomunicaciones.
• De igual manera las unidades ya existentes se deberán adecuar a estas
exigencias funcionales a efectos de optimizar la productividad de la capacidad
instalada.
Plan Maestro de Infraestructura
Objetivos estratégicos
Orientar la toma de decisiones de las autoridades con relación al
desarrollo de infraestructura física.
Definir la infraestructura necesaria para satisfacer la demanda de
servicios de salud mediante una red nacional de cobertura real y
virtual para todo el territorio, con una visión de diez a quince años.
Aportar propuestas y recomendaciones para la optimización y
fortalecimiento de la infraestructura institucional existente.
Identificar los criterios necesarios para priorizar los requerimientos de
infraestructura física en función del perfil de salud de la población y el
porcentaje de cobertura, entre otros.
Promover la coordinación y suma de recursos y esfuerzos evitando
duplicidades e ineficiencias en una perspectiva de colaboración
sectorial.
• Si bien se partió de la fotografía diagnóstica de la infraestructura al 2003 y se
fija la perspectiva de la necesaria al 2010, este plan servirá de guía para el
desarrollo paulatino y cronológico que habrá de determinarse conforme se
avance en la satisfacción de la demanda de servicios.
• Está dirigido a las secretarías de salud de las entidades federativas,
particularmente a los responsables de la planeación y del desarrollo de la
infraestructura. Para aquéllas secretarías de obras públicas de las entidades
federativas, responsables de coordinar la ejecución de proyectos de salud y,
para las empresas de arquitectura que los desarrollen, les proporcionará
criterios de referencia para su ejecución. A los presidentes municipales y a los
representantes de la comunidad les será de utilidad para orientar el desarrollo
y reordenamiento de la infraestructura en salud.
Casa Salud
• Espacio físico proporcionado generalmente por los habitantes de la
comunidad rural dispersa; es el primer nodo en la red de servicios de salud
para estas localidades y en ocasiones, el único espacio para recibir atención
médica en poblaciones marginadas. Es sede de las brigadas móviles que
visitan la comunidad periódicamente. Está a cargo de un promotor de salud
de la propia comunidad cuyas funciones son de censo, vigilancia y apoyo a
programas nacionales de salud. Sirve de enlace con los centros de salud
cercanos.
Centro de Salud
• Establecimiento de atención médica ubicado en localidades rurales y urbanas
para ofrecer atención clínica básica y servicios básicos de salud a la
comunidad: promoción de la salud, saneamiento ambiental, detección y
control de riesgos, diagnóstico temprano de enfermedades. En ésta unidad se
ofrecen servicios de consulta externa por edad y género de acuerdo a la línea
de vida: recién nacido, menores de 5 años, de 5 a 9 años, de 10 a 19 años,
mujeres de 20 a 59 años, hombres de 20 a 59 años, 60 años o más.
• Vigilancia epidemiológica
• Curaciones
• Atención médica antirrábica
• Estimulación temprana
• Control y detección del VIH, Sida,
Sífilis, Diabetes y Glucosa
• Consulta externa
• Geriatría
• Salud mental
• Farmacia
• Padecimientos emergentes
• Laboratorio
• Ultrasonido
• Sistema de radio o telefonía
• Vacunación
• Infecciones respiratorias agudas,
enfermedades diarreicas y
rehidratación
• Estomatología
• Implantación de programas
preventivos de los servicios de
salud
Una unidad dental móvil por cada centros de salud para las comunidades
alejadas; para la detección y tratamiento mínimo como profilaxis, aplicación de
flúor, extracción de piezas sencillas, cepillado, tejidos bucales, amalgamas,
curaciones.
Centros de salud con servicios ampliados
• Unidad médica diseñada para ofrecer atención primaria a la salud integral con
alta capacidad resolutiva. Adicionalmente a los servicios de consulta externa
del centro de salud, se brindan servicios de especialidades que demanda la
población como: estomatología, psicología, salud mental, atención obstétrica
y nutrición. Ofrece también servicios diagnósticos de laboratorio e
imagenología. Puede ofrecer servicios quirúrgicos de baja complejidad que
no requieren de hospitalización. Cuenta con área de telemedicina.
Hospital de la comunidad
• Establecimiento que ofrece servicios de especialidades básicas a la red de
servicios de salud. Tiene alta capacidad resolutiva en medicina familiar,
urgencias y padecimientos de alta prevalencia que requieren de servicios de
medicina interna, cirugía general, traumatología, gineco-obstetricia, pediatría
y geriatría. Cuenta con área de hospitalización, laboratorio clínico, gabinete
de imagenología, área de telemedicina y servicio de transfusión sanguínea.
Del análisis de cada red se determina qué unidades deben equiparse con
cuidados intensivos para neonatos y adultos.
Unidad de Especialidades Médicas
(UNEME)
• Ofrece servicios ambulatorios especializados. Incorpora tecnologías de
vanguardia que favorecen procedimientos cada vez menos invasivos, que
reducen los riesgos y los tiempos de recuperación. Se reincorpora el paciente
más pronto a su vida normal, se aprovecha la infraestructura para la atención
de un mayor número de pacientes y se reducen los tiempos de espera y los
costos de operación. Cada una de estas unidades puede ofrecer servicios de
una o varias especialidades de acuerdo a las necesidades de la población en la
red.
• Esta unidad se ubica en localidades urbanas para atender a los pacientes
programados provenientes de centros de salud, hospitales o bien enviados
por médicos particulares, aseguradoras u otras instituciones. Es
independiente del hospital, autónoma en su administración y adopta modelos
de operación modernos y eficientes que la hacen sustentable
económicamente.
Hospital general
• El Hospital General es un establecimiento de atención médica ubicado en
localidades urbanas. Ofrece servicios de diagnóstico y tratamiento de
especialidades básicas. Cuenta con consulta externa y hospitalización así
como con laboratorio clínico y de patología, servicios de imagenología,
urgencias y transfusión sanguínea las 24 horas de los 365 días del año. Los
hospitales generales además, participan en la formación de recursos
humanos.
• Incorpora, de acuerdo a la demanda de la población, especialidades y
subespecialidades ya sea de las medicinas complementarias o de alta especialidad. El
hospital que ofrece algunos servicios de alta especialidad, sin que sea ésta su principal
misión, se denomina Hospital General con Especialidades.
Hospital regional de alta especialidad (HRAE)
• Es el establecimiento diseñado para resolver las necesidades de salud de la
población, con el apoyo de un número variable de servicios de alta
especialidad y sub-especialidades médico-quirúrgicas. Definimos como alta
especialidad aquéllos servicios de atención a la persona, dirigidos a la
reparación de daños a la salud, de baja frecuencia y alta complejidad, que
involucran una combinación de procedimientos clínicos o quirúrgicos, con
tecnología de última generación, alto costo y elevada calidad, realizados por
equipos de profesionales de la medicina y otras disciplinas de la salud, con
elevado nivel de formación y experiencia.
Conformadopor: Unidad de atención médico-quirúrgica
Unidad de producción de servicios intermedios
Unidad de educación superior y vinculo con la investigación,
para formación profesional.
Unidad de producción de servicios especializados destinados al
hospedaje, alimentación y confort.
Recursos financieros
• Para estudiar el problema del costo de la atención
medica en un país determinado, es necesario tener
en cuenta otras naciones con una organización
gubernamental similar, y por otro lado, que las
condiciones de proporcionar atención medica sean
comparables .
Es muy difícil calcular lo que se gasta en atención medica en un país
por lo que se tendría que conocer con exactitud el gasto del sector
publico y tener precisión en las cifras del sector privado.
Honorarios de los
médicos
Ingresos de las
clínicas privadas
Gastos médicos
Ganancias en la
industria
quimicofarmaceutica
Con objeto de
conocer los
renglones mas
importantes de gasto
Formas de evaluar el gasto de la atención
medica en un país
Ingreso nacional bruto
Ingreso per cápita
Países desarrollados
Mediano desarrollo
Gasto que
representa operar
los hospitales
• 80 dólares per
cápita x año
• 40 dólares per
cápita x año
• 50- 65%
• Del costo del sector
salud
Los pagos «directos»
efectuados por los
beneficiarios de los
servicios médicos
«indirectos» hechos por
los gobiernos,
empresarios, compañía
de seguros e
instituciones benéficas
Estudios sobre gastos y costos se deben
relacionar con los beneficios recibidos
Utilización de los distintos servicios de salud,
causas de las grandes variaciones nacionales
en las tasas de consulta, duración de la
hospitalización y formas de tratamiento,
beneficios sociales y económicos obtenidos
por las naciones y los individuos a cambio del
dinero gastado en salud
Organización presupuestaria
•Los patrones generales tienen por objeto
precisar la magnitud de las actividades en el
campo de la salud fijando al efecto los niveles
de trabajo en relación con la mortalidad y la
morbilidad
Algunos de los patrones que podrían señalarse son:
Tasa de población que recibe atención medica del estado
Relación nacimientos-habitantes
Relación muertes-habitantes
Tasa de enfermos en relación con habitantes
Tasa de mortalidad
Hay algunos patrones de salud de carácter
especial que muestran el nivel de las actividades
en relación con el mejoramiento de la salud
• Relaciones entre atenciones y población protegida
• Entre partos institucionales atendidos y numero de partos en la población
• Entre consultas de niños y numero de niños enfermos
• Entre el numero de atención prenatales y el numero de niños recién nacidos
vivos
• Estas relaciones sirven para fijar un concepto acerca de los niveles de
atención medica en cada pais en materia de protección de la salud.
En relación con las actividades de recuperación
de la salud hay relaciones características que
sirven de base para fijar criterios
• Consultas medicas
• Atenciones a domicilio
• Altas de los hospitales
• Consultas de urgencia
• Otros servicios proporcionados a la población
• Todas estas relaciones permiten fijar los niveles de
actividad gubernamental en materia de salud; esto de
puede efectuar por la comparación de patrones en países
con similar situación de ingreso por persona por año.
En materia de previsión social hay algunos
indicadores que permiten ponderar el grado
que deben alcanzar los seguros sociales
• Relaciones entre edad legal de jubilación y expectativa de vida
• Entre frecuencia de accidentes de trabajo e indemnizaciones
• Estas son algunas de las pautas que permiten fijar un marco de
referencia para estudiar los limites de la actividad estatal en
materia de previsión.
• El volumen de servicios de previsión también debe estar
condicionado por el nivel de ingreso del pais
Los patrones que se establezcan en relación con el nivel
del ingreso por persona permitirán adecuar el volumen
de recursos destinados a la previsión social.
En lo referente a presupuestos se deben tomar en cuenta las
prioridades, unas están relacionadas con la magnitud del
problema, es decir, la forma en que afecta a mayor o menor
numero de habitantes de un pais.
Es necesario considerar la
vulnerabilidad y así invertir
en una lucha que permita
alcanzar una meta bien
definida
Todos estos problemas
están relacionados con
costo
Otras decisiones deben
tomarse de acuerdo con la
trascendencia (daño en
relación con la vida, salud o
capacidad para el trabajo)
cc
Actualmente en México
El gasto publico en salud
equivale a 6.2% del PIB
Esta por debajo de la
media
Organización para la
cooperacion y desarrollo
economico establece que
debe ser de casi 9.3%
Los principales programas
presupuestarios considerados
son:
Seguro popular, prestación de
servicios en los diferentes
niveles a la atención de la salud
y prospera programa de
inclusión social
Absorben 73.5 % del total del
presupuesto asignado
En 2016, la compra consolidada de
medicamentos será de 48 mil millones de pesos
Por tercer año
consecutivo se
consolidara la
compra de
medicamentos
por un monto
superior a los 48
mil millones de
pesos
Chihuahua
Se informo
durante los
trabajos de la XI
reunión Nacional
Ordinaria del
Consejo Nacional
de la Salud
(CONASA)
SubsecretariaMarceladeadmón.Y
finanzasdelasecretariadesalud
Para la adquisión
de medicinas y
bienes
terapéuticos a
nivel nacional las
negociaciones son
encabezadas por
el Instituto
Mexicano del
Seguro Social
(IMSS)
En 2014 la compra consolidada
de medicamentos ascendió a 47
mil millones de pesos
Mientras que en 2015 la
adquisición ascendió a 51 mil
millones de pesos
Esto mejora el abasto de
medicamentos a las farmacias
del sistema nacional de Salud
COMPARATIVA DE LOS SUELDOS DE
ENFERMERAS
INFORMACIÓN SOBRE LOS SALARIOS DE
ENFERMERAS EN DISTINTAS PARTES DEL MUNDO
PAISES PARTICIPANTES EN LAS TABLAS
ESTADISTICAS
TABLA ESTADISTICA DE SALARIOS DE ENFERMERIA POR HORA A NIVEL
MUNDIAL EN PESOS COLOMBIANOS
• Fuente: Indicador Salarial 2010-2012; FMI World
Economic Outlook Database (Abril de 2012), The
Economist (Enero de 2012)
• La Comparación Internacional se basa en una muestra
de 3667 encuestados, que participaron en la
encuesta del Indicador Salarial. Los encuestados
argentinos vienen a través de la Encuesta salarial.
Período: Mayo 2010 -Mayo 2012.
PAIS
SALARIO MEDIO POR HORA EN PESOS
COLOMBIANOS NETO
SALARIO MEDIO POR HORA
CONVERSION A PESOS MEXICANOS
Colombia $8,622.00 $47.93
Argentina $11,231.90 $62.43
Brasil $12,466.94 $69.30
Sudáfrica $18,059.59 $100.39
Estados Unidos $31,645.07 $175.90
Bélgica $35,280.29 $196.11
Alemania $38,216.43 $212.43
Finlandia $31,225.62 $173.57
Holanda $44,205.22 $245.72
España $38,705.78 $215.15
Suecia $45,230.54 $251.42
República Checa $9,507.50 $52.85
Hungría $6,431.55 $35.75
Bielorrusia $2,050.64 $11.40
Ucrania $2,050.64 $11.40
Rusia $2,773.02 $15.41
Indonesia $2,912.84 $16.19
El promedio
salarial en México
es de 35 pesos por
hora.
TABLA ESTADISTICA DE SALARIOS DE ENFERMERIA POR HORA A NIVEL
MUNDIAL CONVERSION A PESOS MEXICANOS
Recursos tecnológicos
Son medios con los que se
vale la tecnología para cumplir
su propósito
Sirve para optimizar procesos,
tiempos y recursos humanos,
agilizando el trabajo y tiempos
de respuesta que finalmente
impactan en la productividad.
Se clasifican en específicos (o tangibles) y
transversales (o intangibles)
Específicos: incluyen herramientas, equipos,
instrumentos, materiales, dispositivos, software
específicos para lograr el propósito establecido.
Transversales: personal que interviene en procesos técnicos,
estructura organizacional asociada a la actividad, proveedores y
usuarios con los que se tiene relación, inf. Necesaria para los
procesos técnicos de la organización y conocimiento sobre los
mismos. Implícito (mente del personal). Explicito (documentado o
codificado)
RECURSOS MATERIALES
● FÍSICOS INSTITUCIONALES
● ADMINISTRACIÓN DE SUMINISTROS.
FÍSICOS, INSTITUCIONALES O
UNIDADES MÉDICAS.
Características
Las unidades se clasifican en: unidades de adscripción y de concentración.
Poseen catálogos de población proporcionan:
servicios de medicina general y especialidades
básicas.
clínicas-hospital.
clínicas de consulta externa.
-urgencias.
atención de
pacientes de corta
y larga estancia
ó unidades
periféricas
ORGANIZACIÓN ADMINISTRATIVA.
Los ejecutivos imparten diversas funciones de acuerdo al nivel de atención.
entre esas funciones están:
Formular
reglament
os
internos
Responsab
les de la
buena
utilización
de los
recursos
humanos
Proporcionar
estímulos
hacia el
personal.
Colabore
en los
programas
que se
puedan
necesitar
para el
futuro
Contemplar todos los
problemas de promoción,
conservación de la salud,
rehabilitación, programas
de docencia e
investigación.
Propone
a las
autorida
des
superiore
s la
modifica
ción de
normas
Intervengan
en los
programas de
planificación
de su área.
Intervie
ne en la
selección
del
personal
Áreas y costos de construcción
Estas áreas de construcción se modifican con la unidad ya sea una clínica o el
hospital, cuando se ofrecen Servicios de:
medicina general y
especialidades
consulta externa
integral
hospitalización
lavandería
ingeniería y
mantenimiento
docencia e
investigación
Inversión en
instalaciones como:
aire acondicionado
oxígeno
succión centralizado
transporte de bandas
sinfin
circuitos cerrados de
televisión
Administración de suministros.
Función básica es poner en
ejecución los programas que se
realizan y seguir muy de cerca los
mecanismos adecuado para
mantener un flujo constante de
insumos que faciliten la ejecución
del plan.
• Necesario evaluar las ventajas y
desventajas.
• Conclusión: es el control
centralizado con una ejecución
descentralizada
• La descentralización de las
compras no contempla, la
supresión de control
centralizado de los
métodos por utilizar, aun
cuando se descentralice la
función.
Descentralización
• Debe centralizarse la
adquisición de suministros
que responden
posiblemente al deseo de
realizar grandes economías
en las compras, pues es
factible lograr descuentos.
Centralización
Generalidades sobre asignación de recursos
materiales.
Objeto: mostrar la forma de utilización de los
recursos, constituye una evaluación
económica de labor ejecutada y de su
productividad.
Es recomendable que exista un análisis contable
del ejercicio del presupuesto de materiales, que
no se limite exclusivamente a presentar en
cuadros el uso que se le da , que se incluya una
fase final = liquidación.
Problemas de manejo de
suministros
Algunos son:
exageración en la cantidad de
suministros
confección de presupuestos
paralización de las actividades por
falta de suministros.
Técnicas de programación de suministros
Las técnicas de programación toman en cuenta lo que
se ha llamado diagnóstico de la situación.
•Elaboración de programas por medio del cual se
podrá calcular la cantidad de recursos materiales.
•Catalogación: tomar en cuenta 3 aspectos. la
identificación, la normalización y la catalogación de
los artículos.
•La correcta administración de los suministros
depende de: cuanto pedir y cuando pedir.
estudio a fondo
establecer una política clara en la realización
con justificación de los gastos
preparación de presupuestos
comunicación y coordinación
Prioridades:
Centralización de normas, métodos y
procedimientos.
Debe establecerse un
sistema normativo para
reglamentar las
operaciones de compra,
almacenaje y distribución,
para evitar fugas y
desperdicios y lograr los
precios mas favorables y
el aprovechamiento
optimo de los materiales.
Deben de aplicarse los términos de centralización a
artículos de las siguientes características:
materiales de uso común y frecuentes: medicinas.
quirúrgico, laboratorio, rayos X, suministros dentales,
uniformes, ropa. Y suministros de unidades de
servicio
Clave: la clave para la centralización es que estos se
puedan adquirir con la celeridad necesaria,
proporcionarlos de forma económica y que sean
eficaces los servicios de mantenimiento y
distribución.
Determinación de las necesidades.
Calidad.
Idea de la calidad de los
artículos, puesto que de esto
depende de que se haga una
cotización adecuada.
Establecer las condiciones de
inspección para controlar la
calidad especificada.
Preparación de las normas de
calidad.
Cantidad.
La determinación en casos de
equipo mobiliario es
relativamente fácil, si bien se
trata de material de consumo;
dentro de este grupo están los
medicamentos, repuestos,
papelería
• Calendario de compras
• Procedimientos de
proveeduría – pequeñas
compras y compras
mayores.
• Registros= informe
• Recepción e inspección
• Custodia y almacenamiento
• Control de existencias
• Empaque y despacho
Almacenamiento central
• Descripción de los suministros solicitados
• La unidad de medida
• La cantidad deseada
• Periodo de espera
• Identificación del solicitante
• La existencia
Distribución y transporte
• Procedimiento para llevar a cabo
Normalización
• Se describen rubros separados
• Principales ventajas
Catalogación.
• Normas técnicas para la preparación de listas de equipo
Equipo
Ejemplo:
Administración de Recursos
Humanos
Concepto de administración de Recursos
Humanos
La administración de Recursos Humanos representa una función de la organización que está
constituida por un conjunto de prácticas y técnicas dirigidas a facilitar el mejor aprovechamiento
de las personas (empleados) con el objeto de permitirles alcanzar los objetivos organizacionales
así como los individuales.
Planeación de recursos humanos
•Planeación para las necesidades futuras a base de decidir cuánta gente y con qué habilidades necesitará la
empresa.
•Planeación para balances futuros a base de comparar el número de empleados necesarios, con el número
de empleados contratados de quienes se puede esperar que permanezcan en la organización.
•Planeación para el reclutamiento o el despido de empleados.
•Planeación para el desarrollo de los empleados, para asegurarse de que la organización tiene un suministro
estable de personal experto y capaz.
Planilla laboral
Planilla
5. f. Méx. En una elección, lista de candidatos.
Laboral
1. adj. Perteneciente o relativo al trabajo, en su aspecto económico, jurídico y social.
Tipos de puestos
Personal de Enfermería HG 180 camas HG 120 camas HG 90 camas HG 60 camas HG 30 camas
Jefe de Administración 1 1 1 1 1
Secretaria 1 1 1 1 1
Subjefe especialista en
Administración
1 1 1
Supervisora 11 9 7 5
Enfermera Jefe de Sala 11 10 9 7
Enfermera Especialista
Quirúrgica
11 7 3 3 2
Enfermeras Intensivistas
Adulto
6 6 6
Enfermeras Intensivistas
Pediatría
3 3 6
Enfermeras Intensivistas
Neonatología
3 3
Enfermera General 162 140 101 46 22
Auxiliar de Enfermería 140 71 57 42 17
Coordinadora de Enseñanza 1 1 1
Nómina
Es un documento con validez legal que refleja por escrito el salario de los trabajadores.
MiSalario.org – Fundación WageIndicator
El proceso de administración de Recursos Humanos está
conformado, entre otras, por las siguientes funciones:
Planeación estratégica de Recursos Humanos
• Consiste en determinar las necesidades cuantitativas (número de personal) y
cualitativas (grado de preparación) del personal e identificar las disponibilidades de
personal con base en objetivos a largo plazo establecidos en la organización.
Reclutamiento
• Buscar, interesar y atraer personas.
Selección de personal
• Elegir a la persona que garantice un buen desempeño en el puesto.
Contratación
¿Qué es un contrato?
Se entiende por relación de trabajo, cualquiera que sea el acto que le dé origen,
la prestación de un trabajo personal subordinado a una persona, mediante el
pago de un salario.
-Artículo 20 de la ley general de trabajo
Tipos de contrato
Individual
Contrato individual de trabajo, cualquiera que sea su forma o denominación, es aquel por virtud del cual una
persona se obliga a prestar a otra un trabajo personal subordinado, mediante el pago de un salario.
-Artículo 20 de la ley general de trabajo
-Artículo 25 de la ley general de trabajo
Elescritoenqueconsten
lascondicionesdetrabajo
deberácontener:
El escrito en que consten las condiciones de trabajo deberá contener:
Nombre, nacionalidad, edad, sexo, estado civil, Clave Única de Registro de Población, Registro Federal de
Contribuyentes y domicilio del trabajador y del patrón.
Si la relación de trabajo es para obra o tiempo determinado, por temporada, de capacitación inicial o
por tiempo indeterminado y, en su caso, si está sujeta a un periodo de prueba.
El servicio o servicios que deban prestarse, los que se determinarán con la mayor precisión posible.
El lugar o los lugares donde deba prestarse el trabajo.
La duración de la jornada.
La forma y el monto del salario.
El día y el lugar de pago del salario.
La indicación de que el trabajador será capacitado o adiestrado en los términos de los planes y programas
establecidos o que se establezcan en la empresa, conforme a lo dispuesto en esta Ley.
Otras condiciones de trabajo, tales como días de descanso, vacaciones y demás que convengan el trabajador y el
patrón.
La vigencia de la relación de trabajo a que se refiere el párrafo anterior (Periodo de capacitación),
tendrá una duración máxima de tres meses o en su caso, hasta de seis meses sólo cuando se trate de
trabajadores para puestos de dirección, gerenciales y demás personas que ejerzan funciones de
dirección o administración en la empresa o establecimiento de carácter general o para desempeñar
labores que requieran conocimientos profesionales especializados
-Artículo 39-B de la ley general de trabajo
Colectivo
Contrato colectivo de trabajo es el convenio celebrado entre uno o varios sindicatos de trabajadores y uno o varios
patrones, o uno o varios sindicatos de patrones, con objeto de establecer las condiciones según las cuales debe
prestarse el trabajo en una o más empresas o establecimientos.
-Artículo 386 de la ley general de trabajo
El patrón que emplee trabajadores miembros de un sindicato tendrá obligación de celebrar con éste, cuando lo
solicite, un contrato colectivo. Si el patrón se niega a firmar el contrato, podrán los trabajadores ejercitar el derecho de
huelga consignado en el artículo 450.
-Artículo 387 de la ley general de trabajo
Con el firme compromiso de mejorar las condiciones laborales de nuestros trabajadores, el IMSS y el SNTSS acordaron
un incremento salarial del 5.2% en beneficio de los 331 mil trabajadores sindicalizados del IMSS.
Contrato-ley
Contrato-ley es el convenio celebrado entre uno o varios sindicatos de trabajadores y varios patrones,
o uno o varios sindicatos de patrones, con objeto de establecer las condiciones según las cuales debe
prestarse el trabajo en una rama determinada de la industria, y declarado obligatorio en una o
varias Entidades Federativas, en una o varias zonas económicas que abarquen una o más de dichas
Entidades, o en todo el territorio nacional.
Es un proceso sistemático y
estructurado, de seguimiento de la
labor profesional del empleado, para
valorar su actuación y los resultados
logrados en el desempeño de su cargo.
Inducción de
personal
Administración
de la
remuneración
Evaluación del
desempeño
Implica la incorporación de nuevas personas a la
organización y su adaptación al puesto de trabajo en
el menor tiempo posible. Aspectos como normas,
políticas, valores, costumbres, procedimientos, plan
de beneficios, entre otros, son factores que deberán
de informarse al trabajador en esta etapa con el
propósito de volver productivo a éste en un tiempo
mínimo.
Consiste en administrar
todos los pagos que recibe
el empleado de parte del
empleador por su trabajo.
Situación en México
Referencias
http://recursosvite.blogspot.mx/search?updated-min=2016-01-01T00:00:00-08:00&updated-max=2017-01-
01T00:00:00-08:00&max-results=15
http://www.diputados.gob.mx/LeyesBiblio/pdf/125_120615.pdf
http://www.imss.gob.mx/prensa/archivo/201510/067
http://www.dof.gob.mx/nota_detalle.php?codigo=5404089&fecha=14/08/2015
http://www.mecip.gov.py/mecip/?q=guia22
http://www.misalario.org/main/tu-salario/comparatusalario
• http://www.dgplades.salud.gob.mx/Contenidos/Documentos/Biblioteca/PMI2003.PDF
(06-02-2016 17:15 )
• http://innovacion.saludsonora.gob.mx/documentos/sinerhias/Modelos_Unidades_Medicas.
pdf (20-02-2016 19:27)
• http://www.dgplades.salud.gob.mx/Contenidos/Documentos/MRPUMSS.pdf (20-02-2016
20:19)
• Barquin M. (1992) Dirección de hospitales. Sistemas de atención medica. Sexta edición.
México DF. Interamericana.
• Senado pide evitar recortes al sector salud en presupuesto 2016. Informador.Mx .
http://www.informador.com.mx/mexico/2015/621049/6/senado-pide-evitar-recortes-al-
sector-salud-en-presupuesto-2016.htm
• Que son los recursos tecnológicos? http://www.alegsa.com.ar/Diccionario/C/8152.php
Video
https://www.youtube.com/watch?v=126kHcYP9S8
https://www.youtube.com/watch?v=n_jJ2ZRBeus
• http://www.dgplades.salud.gob.mx/Contenidos/Documentos/Biblioteca/PMI2003.PDF
(06-02-2016 17:15 )
• http://innovacion.saludsonora.gob.mx/documentos/sinerhias/Modelos_Unidades_Medicas.
pdf (20-02-2016 19:27)
• http://www.dgplades.salud.gob.mx/Contenidos/Documentos/MRPUMSS.pdf (20-02-2016
20:19)
• Barquin M. (1992) Dirección de hospitales. Sistemas de atención medica. Sexta edición.
México DF. Interamericana.
• Senado pide evitar recortes al sector salud en presupuesto 2016. Informador.Mx .
http://www.informador.com.mx/mexico/2015/621049/6/senado-pide-evitar-recortes-al-
sector-salud-en-presupuesto-2016.htm
• Que son los recursos tecnológicos? http://www.alegsa.com.ar/Diccionario/C/8152.php

Unidad III

  • 1.
    Calvillo Martínez Maricarmen PrimoGómez Ana Alejandra Rayón Reyes Nancy Laura Lizette Vázquez Sánchez Bryan
  • 3.
    La elaboración delos modelos se fundamenta en: • La ley general de salud (LGS) • En los artículos 7° fracción III, 10, 11, 18, 21, 26, 69, 163, 170, 176, 177, 193, 204 y 211 del Reglamento de la LGS en materia de prestación de servicios de atención médica • Así como en los artículos 14, 18, 25, 29 y 41 del Reglamento Interior de la Secretaría de Salud (29 de noviembre de 2006)
  • 5.
    En 1988… En cuantoa la infraestructura arquitectónica, el equipamiento y la infraestructura organizacional y funcionamiento de los diferentes tipos de unidades médicas, en 1988 la secretaria de salud integró esos temas, además de la definición de insumos, indicadores de productividad y formatos de expediente clínico en los Manuales de Contenido Múltiple Casas de Salud Unidades Auxiliares de Salud Centros de Salud Rurales para Población Dispersa Centros de Salud Rurales para Población Concentrada Centros de Salud Urbanos Hospitales Generales
  • 6.
    NOM-233-SSA1-2003. • Establece losrequisitos arquitectónicos para facilitar el acceso, transito y permanencia de los discapacitados a los establecimientos de atención médica del Sistema Nacional de Salud. NOM-178-SSA1-1998. • Instituyen los requerimientos mínimos de infraestructura y equipamiento que deben cumplir las unidades de atención médica que proporcionen servicios de promoción, prevención, diagnóstico, terapéuticos de rehabilitación, incluyendo la atención de urgencias, curaciones y en su caso, partos a pacientes ambulatorios NOM-197-SSA1-2000. • En la cual se establece los requisitos mínimos de infraestructura y equipamiento de hospitales y consultorios de atención médica especializada
  • 7.
    • NOM-003-SSA2-1993. Parala disposición de sangre humana y sus componentes con fines terapéuticos. • NOM-005-SSA2-1993. De los servicios de planificación familiar. • NOM-007-SSA2-1993. Atención de la mujer durante el embarazo, parto y puerperio y del recién nacido. Criterios y procedimientos para la prestación del servicio . • NOM-010-SSA2-1993. Para la prevención y control de la infección por virus de inmunodeficiencia humana. • NOM-013-SSA2-1994. Para la prevención y control de las enfermedades bucales
  • 8.
    • NOM-014-SSA2-1994. Parala prevención, tratamiento y control de cáncer del cuello, útero y de la mama en la atención primaria. • NOM-015- SSA2-1994. Para la vigilancia epidemiológica. • NOM-025-SSA2-1994. Para la prestación de servicios de salud en unidades de atención integral hospitalaria médica-psiquiátrica. • NOM-172-SSA1-1998. Prestación de servicios de salud. Actividades auxiliares. Criterios de operación para la práctica de la acupuntura humana y métodos relacionados • NOM-026-SSA2-1998. Para la vigilancia epidemiológica, prevención y control de las infecciones nosocomiales.
  • 9.
    • NOM-030-SSA2-1999. Parala prevención, tratamiento y control de la hipertensión arterial. • NOM-031-SSA2-1999. Para la atención a la salud del niño. • NOM-041-SSA2-2002. Prevención, diagnostico, tratamiento, control y vigilancia epidemiológica del cáncer de mama. • NOM-087-SEMARNAT-SSA1-2002. Protección ambiental-salud ambiental. Residuos peligrosos biológicos-infecciosos- Clasificación y especificación y especificaciones de manejo. • NOM-150-SSA1-1996. Que establece las especificaciones sanitarias del equipo de hemodiálisis, yugular o femoral, adulto e infantil.
  • 10.
    • NOM-164-SSA1-1998. Buenasprácticas de fabricación para fármacos. • NOM-166-SSA1-1997. Para la organización y funcionamiento de los laboatorios clínicos. • NOM-168-SSA1-19998. Del expediente clínico. • NOM-170-SSA1-1998. Para la práctica de anestesiología • NOM-171-SSA1-1998. Para la práctica de hemodiálisis. • NOM-197-SSA1-2000. Que establece los requisitos mínimos de infraestructura y equipamiento de hospitales generales y consultorios de atención medica especializada.
  • 11.
    • NOM-205-SSA1-2002. Parala practica de la cirugía mayor ambulatoria. • NOM-206-SSA1-2002. Regulación de los servicios de salud. Que establece los criterios de funcionamiento y atención de los servicios de urgencias de los establecimientos de atención médica. • NOM-208-SSA1-2002. Regulación de los servicios de salud. Para la práctica de la untrasonografía diagnóstica. • NOM-209-SSA1-2002. Regulación de los servicios de salud. Para la práctica de cirugía oftalmológica con láser excimer. • NOM-229-SSA1-2002. Salud ambiental. Requisitos técnicos para las instalaciones, responsabilidades sanitarias, especificaciones técnicas para los equipos y protección radiológica en establecimientos de diagnóstico con rayos X.
  • 12.
    El hospital ysu clasificación
  • 13.
    Reforma estructural del sector salud Sistema de Protección Socialen Salud Modelo integrador de Atención a la Salud “MIDAS” Pretende romper con un sistema fragmentado y organizado por niveles de atención. Políticas financieras para garantizar cuenten con un esquema que asegure las necesidades de atención a la salud. Provocar el “empoderamiento” de la población con el consiguiente incremento de la demanda de servicios de mayor calidad, oportunidad, seguridad y eficiencia.
  • 14.
    Modelo Integrador deAtención a la Salud • Las nuevas unidades deben crearse con los espacios y elementos funcionales indispensables, y deben considerar las circunstancias epidemiológicas, sociodemográficas y culturales.
  • 15.
    • Se podránincorporar los espacios y componentes necesarios para la práctica de medicinas tradicionales y complementarias seguras. • Habrán de sumarse nuevas tecnologías en materia de insumos, equipos médicos y sistemas de información y telecomunicaciones. • De igual manera las unidades ya existentes se deberán adecuar a estas exigencias funcionales a efectos de optimizar la productividad de la capacidad instalada.
  • 16.
    Plan Maestro deInfraestructura Objetivos estratégicos Orientar la toma de decisiones de las autoridades con relación al desarrollo de infraestructura física. Definir la infraestructura necesaria para satisfacer la demanda de servicios de salud mediante una red nacional de cobertura real y virtual para todo el territorio, con una visión de diez a quince años.
  • 17.
    Aportar propuestas yrecomendaciones para la optimización y fortalecimiento de la infraestructura institucional existente. Identificar los criterios necesarios para priorizar los requerimientos de infraestructura física en función del perfil de salud de la población y el porcentaje de cobertura, entre otros. Promover la coordinación y suma de recursos y esfuerzos evitando duplicidades e ineficiencias en una perspectiva de colaboración sectorial.
  • 18.
    • Si biense partió de la fotografía diagnóstica de la infraestructura al 2003 y se fija la perspectiva de la necesaria al 2010, este plan servirá de guía para el desarrollo paulatino y cronológico que habrá de determinarse conforme se avance en la satisfacción de la demanda de servicios.
  • 20.
    • Está dirigidoa las secretarías de salud de las entidades federativas, particularmente a los responsables de la planeación y del desarrollo de la infraestructura. Para aquéllas secretarías de obras públicas de las entidades federativas, responsables de coordinar la ejecución de proyectos de salud y, para las empresas de arquitectura que los desarrollen, les proporcionará criterios de referencia para su ejecución. A los presidentes municipales y a los representantes de la comunidad les será de utilidad para orientar el desarrollo y reordenamiento de la infraestructura en salud.
  • 21.
    Casa Salud • Espaciofísico proporcionado generalmente por los habitantes de la comunidad rural dispersa; es el primer nodo en la red de servicios de salud para estas localidades y en ocasiones, el único espacio para recibir atención médica en poblaciones marginadas. Es sede de las brigadas móviles que visitan la comunidad periódicamente. Está a cargo de un promotor de salud de la propia comunidad cuyas funciones son de censo, vigilancia y apoyo a programas nacionales de salud. Sirve de enlace con los centros de salud cercanos.
  • 23.
    Centro de Salud •Establecimiento de atención médica ubicado en localidades rurales y urbanas para ofrecer atención clínica básica y servicios básicos de salud a la comunidad: promoción de la salud, saneamiento ambiental, detección y control de riesgos, diagnóstico temprano de enfermedades. En ésta unidad se ofrecen servicios de consulta externa por edad y género de acuerdo a la línea de vida: recién nacido, menores de 5 años, de 5 a 9 años, de 10 a 19 años, mujeres de 20 a 59 años, hombres de 20 a 59 años, 60 años o más.
  • 25.
    • Vigilancia epidemiológica •Curaciones • Atención médica antirrábica • Estimulación temprana • Control y detección del VIH, Sida, Sífilis, Diabetes y Glucosa • Consulta externa • Geriatría • Salud mental • Farmacia
  • 26.
    • Padecimientos emergentes •Laboratorio • Ultrasonido • Sistema de radio o telefonía • Vacunación • Infecciones respiratorias agudas, enfermedades diarreicas y rehidratación • Estomatología • Implantación de programas preventivos de los servicios de salud
  • 27.
    Una unidad dentalmóvil por cada centros de salud para las comunidades alejadas; para la detección y tratamiento mínimo como profilaxis, aplicación de flúor, extracción de piezas sencillas, cepillado, tejidos bucales, amalgamas, curaciones.
  • 29.
    Centros de saludcon servicios ampliados • Unidad médica diseñada para ofrecer atención primaria a la salud integral con alta capacidad resolutiva. Adicionalmente a los servicios de consulta externa del centro de salud, se brindan servicios de especialidades que demanda la población como: estomatología, psicología, salud mental, atención obstétrica y nutrición. Ofrece también servicios diagnósticos de laboratorio e imagenología. Puede ofrecer servicios quirúrgicos de baja complejidad que no requieren de hospitalización. Cuenta con área de telemedicina.
  • 33.
    Hospital de lacomunidad • Establecimiento que ofrece servicios de especialidades básicas a la red de servicios de salud. Tiene alta capacidad resolutiva en medicina familiar, urgencias y padecimientos de alta prevalencia que requieren de servicios de medicina interna, cirugía general, traumatología, gineco-obstetricia, pediatría y geriatría. Cuenta con área de hospitalización, laboratorio clínico, gabinete de imagenología, área de telemedicina y servicio de transfusión sanguínea. Del análisis de cada red se determina qué unidades deben equiparse con cuidados intensivos para neonatos y adultos.
  • 37.
    Unidad de EspecialidadesMédicas (UNEME) • Ofrece servicios ambulatorios especializados. Incorpora tecnologías de vanguardia que favorecen procedimientos cada vez menos invasivos, que reducen los riesgos y los tiempos de recuperación. Se reincorpora el paciente más pronto a su vida normal, se aprovecha la infraestructura para la atención de un mayor número de pacientes y se reducen los tiempos de espera y los costos de operación. Cada una de estas unidades puede ofrecer servicios de una o varias especialidades de acuerdo a las necesidades de la población en la red.
  • 38.
    • Esta unidadse ubica en localidades urbanas para atender a los pacientes programados provenientes de centros de salud, hospitales o bien enviados por médicos particulares, aseguradoras u otras instituciones. Es independiente del hospital, autónoma en su administración y adopta modelos de operación modernos y eficientes que la hacen sustentable económicamente.
  • 42.
    Hospital general • ElHospital General es un establecimiento de atención médica ubicado en localidades urbanas. Ofrece servicios de diagnóstico y tratamiento de especialidades básicas. Cuenta con consulta externa y hospitalización así como con laboratorio clínico y de patología, servicios de imagenología, urgencias y transfusión sanguínea las 24 horas de los 365 días del año. Los hospitales generales además, participan en la formación de recursos humanos.
  • 43.
    • Incorpora, deacuerdo a la demanda de la población, especialidades y subespecialidades ya sea de las medicinas complementarias o de alta especialidad. El hospital que ofrece algunos servicios de alta especialidad, sin que sea ésta su principal misión, se denomina Hospital General con Especialidades.
  • 49.
    Hospital regional dealta especialidad (HRAE) • Es el establecimiento diseñado para resolver las necesidades de salud de la población, con el apoyo de un número variable de servicios de alta especialidad y sub-especialidades médico-quirúrgicas. Definimos como alta especialidad aquéllos servicios de atención a la persona, dirigidos a la reparación de daños a la salud, de baja frecuencia y alta complejidad, que involucran una combinación de procedimientos clínicos o quirúrgicos, con tecnología de última generación, alto costo y elevada calidad, realizados por equipos de profesionales de la medicina y otras disciplinas de la salud, con elevado nivel de formación y experiencia.
  • 50.
    Conformadopor: Unidad deatención médico-quirúrgica Unidad de producción de servicios intermedios Unidad de educación superior y vinculo con la investigación, para formación profesional. Unidad de producción de servicios especializados destinados al hospedaje, alimentación y confort.
  • 53.
    Recursos financieros • Paraestudiar el problema del costo de la atención medica en un país determinado, es necesario tener en cuenta otras naciones con una organización gubernamental similar, y por otro lado, que las condiciones de proporcionar atención medica sean comparables .
  • 54.
    Es muy difícilcalcular lo que se gasta en atención medica en un país por lo que se tendría que conocer con exactitud el gasto del sector publico y tener precisión en las cifras del sector privado. Honorarios de los médicos Ingresos de las clínicas privadas Gastos médicos Ganancias en la industria quimicofarmaceutica Con objeto de conocer los renglones mas importantes de gasto
  • 55.
    Formas de evaluarel gasto de la atención medica en un país Ingreso nacional bruto Ingreso per cápita
  • 56.
    Países desarrollados Mediano desarrollo Gastoque representa operar los hospitales • 80 dólares per cápita x año • 40 dólares per cápita x año • 50- 65% • Del costo del sector salud
  • 57.
    Los pagos «directos» efectuadospor los beneficiarios de los servicios médicos «indirectos» hechos por los gobiernos, empresarios, compañía de seguros e instituciones benéficas
  • 58.
    Estudios sobre gastosy costos se deben relacionar con los beneficios recibidos Utilización de los distintos servicios de salud, causas de las grandes variaciones nacionales en las tasas de consulta, duración de la hospitalización y formas de tratamiento, beneficios sociales y económicos obtenidos por las naciones y los individuos a cambio del dinero gastado en salud
  • 59.
    Organización presupuestaria •Los patronesgenerales tienen por objeto precisar la magnitud de las actividades en el campo de la salud fijando al efecto los niveles de trabajo en relación con la mortalidad y la morbilidad
  • 60.
    Algunos de lospatrones que podrían señalarse son: Tasa de población que recibe atención medica del estado Relación nacimientos-habitantes Relación muertes-habitantes Tasa de enfermos en relación con habitantes Tasa de mortalidad
  • 61.
    Hay algunos patronesde salud de carácter especial que muestran el nivel de las actividades en relación con el mejoramiento de la salud • Relaciones entre atenciones y población protegida • Entre partos institucionales atendidos y numero de partos en la población • Entre consultas de niños y numero de niños enfermos • Entre el numero de atención prenatales y el numero de niños recién nacidos vivos • Estas relaciones sirven para fijar un concepto acerca de los niveles de atención medica en cada pais en materia de protección de la salud.
  • 62.
    En relación conlas actividades de recuperación de la salud hay relaciones características que sirven de base para fijar criterios • Consultas medicas • Atenciones a domicilio • Altas de los hospitales • Consultas de urgencia • Otros servicios proporcionados a la población
  • 63.
    • Todas estasrelaciones permiten fijar los niveles de actividad gubernamental en materia de salud; esto de puede efectuar por la comparación de patrones en países con similar situación de ingreso por persona por año.
  • 64.
    En materia deprevisión social hay algunos indicadores que permiten ponderar el grado que deben alcanzar los seguros sociales • Relaciones entre edad legal de jubilación y expectativa de vida • Entre frecuencia de accidentes de trabajo e indemnizaciones • Estas son algunas de las pautas que permiten fijar un marco de referencia para estudiar los limites de la actividad estatal en materia de previsión. • El volumen de servicios de previsión también debe estar condicionado por el nivel de ingreso del pais
  • 65.
    Los patrones quese establezcan en relación con el nivel del ingreso por persona permitirán adecuar el volumen de recursos destinados a la previsión social. En lo referente a presupuestos se deben tomar en cuenta las prioridades, unas están relacionadas con la magnitud del problema, es decir, la forma en que afecta a mayor o menor numero de habitantes de un pais. Es necesario considerar la vulnerabilidad y así invertir en una lucha que permita alcanzar una meta bien definida Todos estos problemas están relacionados con costo Otras decisiones deben tomarse de acuerdo con la trascendencia (daño en relación con la vida, salud o capacidad para el trabajo) cc
  • 66.
    Actualmente en México Elgasto publico en salud equivale a 6.2% del PIB Esta por debajo de la media Organización para la cooperacion y desarrollo economico establece que debe ser de casi 9.3%
  • 67.
    Los principales programas presupuestariosconsiderados son: Seguro popular, prestación de servicios en los diferentes niveles a la atención de la salud y prospera programa de inclusión social Absorben 73.5 % del total del presupuesto asignado
  • 68.
    En 2016, lacompra consolidada de medicamentos será de 48 mil millones de pesos Por tercer año consecutivo se consolidara la compra de medicamentos por un monto superior a los 48 mil millones de pesos Chihuahua Se informo durante los trabajos de la XI reunión Nacional Ordinaria del Consejo Nacional de la Salud (CONASA) SubsecretariaMarceladeadmón.Y finanzasdelasecretariadesalud Para la adquisión de medicinas y bienes terapéuticos a nivel nacional las negociaciones son encabezadas por el Instituto Mexicano del Seguro Social (IMSS)
  • 69.
    En 2014 lacompra consolidada de medicamentos ascendió a 47 mil millones de pesos Mientras que en 2015 la adquisición ascendió a 51 mil millones de pesos Esto mejora el abasto de medicamentos a las farmacias del sistema nacional de Salud
  • 70.
    COMPARATIVA DE LOSSUELDOS DE ENFERMERAS
  • 72.
    INFORMACIÓN SOBRE LOSSALARIOS DE ENFERMERAS EN DISTINTAS PARTES DEL MUNDO PAISES PARTICIPANTES EN LAS TABLAS ESTADISTICAS
  • 73.
    TABLA ESTADISTICA DESALARIOS DE ENFERMERIA POR HORA A NIVEL MUNDIAL EN PESOS COLOMBIANOS • Fuente: Indicador Salarial 2010-2012; FMI World Economic Outlook Database (Abril de 2012), The Economist (Enero de 2012) • La Comparación Internacional se basa en una muestra de 3667 encuestados, que participaron en la encuesta del Indicador Salarial. Los encuestados argentinos vienen a través de la Encuesta salarial. Período: Mayo 2010 -Mayo 2012.
  • 74.
    PAIS SALARIO MEDIO PORHORA EN PESOS COLOMBIANOS NETO SALARIO MEDIO POR HORA CONVERSION A PESOS MEXICANOS Colombia $8,622.00 $47.93 Argentina $11,231.90 $62.43 Brasil $12,466.94 $69.30 Sudáfrica $18,059.59 $100.39 Estados Unidos $31,645.07 $175.90 Bélgica $35,280.29 $196.11 Alemania $38,216.43 $212.43 Finlandia $31,225.62 $173.57 Holanda $44,205.22 $245.72 España $38,705.78 $215.15 Suecia $45,230.54 $251.42 República Checa $9,507.50 $52.85 Hungría $6,431.55 $35.75 Bielorrusia $2,050.64 $11.40 Ucrania $2,050.64 $11.40 Rusia $2,773.02 $15.41 Indonesia $2,912.84 $16.19 El promedio salarial en México es de 35 pesos por hora. TABLA ESTADISTICA DE SALARIOS DE ENFERMERIA POR HORA A NIVEL MUNDIAL CONVERSION A PESOS MEXICANOS
  • 75.
    Recursos tecnológicos Son medioscon los que se vale la tecnología para cumplir su propósito Sirve para optimizar procesos, tiempos y recursos humanos, agilizando el trabajo y tiempos de respuesta que finalmente impactan en la productividad.
  • 76.
    Se clasifican enespecíficos (o tangibles) y transversales (o intangibles) Específicos: incluyen herramientas, equipos, instrumentos, materiales, dispositivos, software específicos para lograr el propósito establecido. Transversales: personal que interviene en procesos técnicos, estructura organizacional asociada a la actividad, proveedores y usuarios con los que se tiene relación, inf. Necesaria para los procesos técnicos de la organización y conocimiento sobre los mismos. Implícito (mente del personal). Explicito (documentado o codificado)
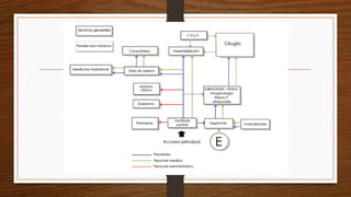
  • 77.
    RECURSOS MATERIALES ● FÍSICOSINSTITUCIONALES ● ADMINISTRACIÓN DE SUMINISTROS.
  • 78.
    FÍSICOS, INSTITUCIONALES O UNIDADESMÉDICAS. Características Las unidades se clasifican en: unidades de adscripción y de concentración. Poseen catálogos de población proporcionan: servicios de medicina general y especialidades básicas. clínicas-hospital. clínicas de consulta externa. -urgencias. atención de pacientes de corta y larga estancia ó unidades periféricas
  • 79.
    ORGANIZACIÓN ADMINISTRATIVA. Los ejecutivosimparten diversas funciones de acuerdo al nivel de atención. entre esas funciones están: Formular reglament os internos Responsab les de la buena utilización de los recursos humanos Proporcionar estímulos hacia el personal. Colabore en los programas que se puedan necesitar para el futuro Contemplar todos los problemas de promoción, conservación de la salud, rehabilitación, programas de docencia e investigación. Propone a las autorida des superiore s la modifica ción de normas Intervengan en los programas de planificación de su área. Intervie ne en la selección del personal
  • 80.
    Áreas y costosde construcción Estas áreas de construcción se modifican con la unidad ya sea una clínica o el hospital, cuando se ofrecen Servicios de: medicina general y especialidades consulta externa integral hospitalización lavandería ingeniería y mantenimiento docencia e investigación Inversión en instalaciones como: aire acondicionado oxígeno succión centralizado transporte de bandas sinfin circuitos cerrados de televisión
  • 83.
  • 84.
    Función básica esponer en ejecución los programas que se realizan y seguir muy de cerca los mecanismos adecuado para mantener un flujo constante de insumos que faciliten la ejecución del plan. • Necesario evaluar las ventajas y desventajas. • Conclusión: es el control centralizado con una ejecución descentralizada • La descentralización de las compras no contempla, la supresión de control centralizado de los métodos por utilizar, aun cuando se descentralice la función. Descentralización • Debe centralizarse la adquisición de suministros que responden posiblemente al deseo de realizar grandes economías en las compras, pues es factible lograr descuentos. Centralización
  • 85.
    Generalidades sobre asignaciónde recursos materiales. Objeto: mostrar la forma de utilización de los recursos, constituye una evaluación económica de labor ejecutada y de su productividad. Es recomendable que exista un análisis contable del ejercicio del presupuesto de materiales, que no se limite exclusivamente a presentar en cuadros el uso que se le da , que se incluya una fase final = liquidación. Problemas de manejo de suministros Algunos son: exageración en la cantidad de suministros confección de presupuestos paralización de las actividades por falta de suministros.
  • 86.
    Técnicas de programaciónde suministros Las técnicas de programación toman en cuenta lo que se ha llamado diagnóstico de la situación. •Elaboración de programas por medio del cual se podrá calcular la cantidad de recursos materiales. •Catalogación: tomar en cuenta 3 aspectos. la identificación, la normalización y la catalogación de los artículos. •La correcta administración de los suministros depende de: cuanto pedir y cuando pedir. estudio a fondo establecer una política clara en la realización con justificación de los gastos preparación de presupuestos comunicación y coordinación Prioridades:
  • 87.
    Centralización de normas,métodos y procedimientos. Debe establecerse un sistema normativo para reglamentar las operaciones de compra, almacenaje y distribución, para evitar fugas y desperdicios y lograr los precios mas favorables y el aprovechamiento optimo de los materiales. Deben de aplicarse los términos de centralización a artículos de las siguientes características: materiales de uso común y frecuentes: medicinas. quirúrgico, laboratorio, rayos X, suministros dentales, uniformes, ropa. Y suministros de unidades de servicio Clave: la clave para la centralización es que estos se puedan adquirir con la celeridad necesaria, proporcionarlos de forma económica y que sean eficaces los servicios de mantenimiento y distribución.
  • 88.
    Determinación de lasnecesidades. Calidad. Idea de la calidad de los artículos, puesto que de esto depende de que se haga una cotización adecuada. Establecer las condiciones de inspección para controlar la calidad especificada. Preparación de las normas de calidad. Cantidad. La determinación en casos de equipo mobiliario es relativamente fácil, si bien se trata de material de consumo; dentro de este grupo están los medicamentos, repuestos, papelería • Calendario de compras • Procedimientos de proveeduría – pequeñas compras y compras mayores. • Registros= informe
  • 89.
    • Recepción einspección • Custodia y almacenamiento • Control de existencias • Empaque y despacho Almacenamiento central • Descripción de los suministros solicitados • La unidad de medida • La cantidad deseada • Periodo de espera • Identificación del solicitante • La existencia Distribución y transporte • Procedimiento para llevar a cabo Normalización • Se describen rubros separados • Principales ventajas Catalogación. • Normas técnicas para la preparación de listas de equipo Equipo
  • 90.
  • 91.
  • 92.
    Concepto de administraciónde Recursos Humanos La administración de Recursos Humanos representa una función de la organización que está constituida por un conjunto de prácticas y técnicas dirigidas a facilitar el mejor aprovechamiento de las personas (empleados) con el objeto de permitirles alcanzar los objetivos organizacionales así como los individuales.
  • 93.
    Planeación de recursoshumanos •Planeación para las necesidades futuras a base de decidir cuánta gente y con qué habilidades necesitará la empresa. •Planeación para balances futuros a base de comparar el número de empleados necesarios, con el número de empleados contratados de quienes se puede esperar que permanezcan en la organización. •Planeación para el reclutamiento o el despido de empleados. •Planeación para el desarrollo de los empleados, para asegurarse de que la organización tiene un suministro estable de personal experto y capaz.
  • 94.
    Planilla laboral Planilla 5. f.Méx. En una elección, lista de candidatos. Laboral 1. adj. Perteneciente o relativo al trabajo, en su aspecto económico, jurídico y social.
  • 95.
  • 97.
    Personal de EnfermeríaHG 180 camas HG 120 camas HG 90 camas HG 60 camas HG 30 camas Jefe de Administración 1 1 1 1 1 Secretaria 1 1 1 1 1 Subjefe especialista en Administración 1 1 1 Supervisora 11 9 7 5 Enfermera Jefe de Sala 11 10 9 7 Enfermera Especialista Quirúrgica 11 7 3 3 2 Enfermeras Intensivistas Adulto 6 6 6 Enfermeras Intensivistas Pediatría 3 3 6 Enfermeras Intensivistas Neonatología 3 3 Enfermera General 162 140 101 46 22 Auxiliar de Enfermería 140 71 57 42 17 Coordinadora de Enseñanza 1 1 1
  • 98.
    Nómina Es un documentocon validez legal que refleja por escrito el salario de los trabajadores. MiSalario.org – Fundación WageIndicator
  • 99.
    El proceso deadministración de Recursos Humanos está conformado, entre otras, por las siguientes funciones: Planeación estratégica de Recursos Humanos • Consiste en determinar las necesidades cuantitativas (número de personal) y cualitativas (grado de preparación) del personal e identificar las disponibilidades de personal con base en objetivos a largo plazo establecidos en la organización. Reclutamiento • Buscar, interesar y atraer personas. Selección de personal • Elegir a la persona que garantice un buen desempeño en el puesto. Contratación
  • 100.
    ¿Qué es uncontrato? Se entiende por relación de trabajo, cualquiera que sea el acto que le dé origen, la prestación de un trabajo personal subordinado a una persona, mediante el pago de un salario. -Artículo 20 de la ley general de trabajo
  • 101.
  • 102.
    Individual Contrato individual detrabajo, cualquiera que sea su forma o denominación, es aquel por virtud del cual una persona se obliga a prestar a otra un trabajo personal subordinado, mediante el pago de un salario. -Artículo 20 de la ley general de trabajo
  • 103.
    -Artículo 25 dela ley general de trabajo Elescritoenqueconsten lascondicionesdetrabajo deberácontener: El escrito en que consten las condiciones de trabajo deberá contener: Nombre, nacionalidad, edad, sexo, estado civil, Clave Única de Registro de Población, Registro Federal de Contribuyentes y domicilio del trabajador y del patrón. Si la relación de trabajo es para obra o tiempo determinado, por temporada, de capacitación inicial o por tiempo indeterminado y, en su caso, si está sujeta a un periodo de prueba. El servicio o servicios que deban prestarse, los que se determinarán con la mayor precisión posible. El lugar o los lugares donde deba prestarse el trabajo. La duración de la jornada. La forma y el monto del salario. El día y el lugar de pago del salario. La indicación de que el trabajador será capacitado o adiestrado en los términos de los planes y programas establecidos o que se establezcan en la empresa, conforme a lo dispuesto en esta Ley. Otras condiciones de trabajo, tales como días de descanso, vacaciones y demás que convengan el trabajador y el patrón.
  • 104.
    La vigencia dela relación de trabajo a que se refiere el párrafo anterior (Periodo de capacitación), tendrá una duración máxima de tres meses o en su caso, hasta de seis meses sólo cuando se trate de trabajadores para puestos de dirección, gerenciales y demás personas que ejerzan funciones de dirección o administración en la empresa o establecimiento de carácter general o para desempeñar labores que requieran conocimientos profesionales especializados -Artículo 39-B de la ley general de trabajo
  • 105.
    Colectivo Contrato colectivo detrabajo es el convenio celebrado entre uno o varios sindicatos de trabajadores y uno o varios patrones, o uno o varios sindicatos de patrones, con objeto de establecer las condiciones según las cuales debe prestarse el trabajo en una o más empresas o establecimientos. -Artículo 386 de la ley general de trabajo El patrón que emplee trabajadores miembros de un sindicato tendrá obligación de celebrar con éste, cuando lo solicite, un contrato colectivo. Si el patrón se niega a firmar el contrato, podrán los trabajadores ejercitar el derecho de huelga consignado en el artículo 450. -Artículo 387 de la ley general de trabajo
  • 106.
    Con el firmecompromiso de mejorar las condiciones laborales de nuestros trabajadores, el IMSS y el SNTSS acordaron un incremento salarial del 5.2% en beneficio de los 331 mil trabajadores sindicalizados del IMSS.
  • 107.
    Contrato-ley Contrato-ley es elconvenio celebrado entre uno o varios sindicatos de trabajadores y varios patrones, o uno o varios sindicatos de patrones, con objeto de establecer las condiciones según las cuales debe prestarse el trabajo en una rama determinada de la industria, y declarado obligatorio en una o varias Entidades Federativas, en una o varias zonas económicas que abarquen una o más de dichas Entidades, o en todo el territorio nacional.
  • 109.
    Es un procesosistemático y estructurado, de seguimiento de la labor profesional del empleado, para valorar su actuación y los resultados logrados en el desempeño de su cargo. Inducción de personal Administración de la remuneración Evaluación del desempeño Implica la incorporación de nuevas personas a la organización y su adaptación al puesto de trabajo en el menor tiempo posible. Aspectos como normas, políticas, valores, costumbres, procedimientos, plan de beneficios, entre otros, son factores que deberán de informarse al trabajador en esta etapa con el propósito de volver productivo a éste en un tiempo mínimo. Consiste en administrar todos los pagos que recibe el empleado de parte del empleador por su trabajo.
  • 110.
  • 112.
  • 113.
    • http://www.dgplades.salud.gob.mx/Contenidos/Documentos/Biblioteca/PMI2003.PDF (06-02-2016 17:15) • http://innovacion.saludsonora.gob.mx/documentos/sinerhias/Modelos_Unidades_Medicas. pdf (20-02-2016 19:27) • http://www.dgplades.salud.gob.mx/Contenidos/Documentos/MRPUMSS.pdf (20-02-2016 20:19) • Barquin M. (1992) Dirección de hospitales. Sistemas de atención medica. Sexta edición. México DF. Interamericana. • Senado pide evitar recortes al sector salud en presupuesto 2016. Informador.Mx . http://www.informador.com.mx/mexico/2015/621049/6/senado-pide-evitar-recortes-al- sector-salud-en-presupuesto-2016.htm • Que son los recursos tecnológicos? http://www.alegsa.com.ar/Diccionario/C/8152.php
  • 114.
  • 115.
    • http://www.dgplades.salud.gob.mx/Contenidos/Documentos/Biblioteca/PMI2003.PDF (06-02-2016 17:15) • http://innovacion.saludsonora.gob.mx/documentos/sinerhias/Modelos_Unidades_Medicas. pdf (20-02-2016 19:27) • http://www.dgplades.salud.gob.mx/Contenidos/Documentos/MRPUMSS.pdf (20-02-2016 20:19) • Barquin M. (1992) Dirección de hospitales. Sistemas de atención medica. Sexta edición. México DF. Interamericana. • Senado pide evitar recortes al sector salud en presupuesto 2016. Informador.Mx . http://www.informador.com.mx/mexico/2015/621049/6/senado-pide-evitar-recortes-al- sector-salud-en-presupuesto-2016.htm • Que son los recursos tecnológicos? http://www.alegsa.com.ar/Diccionario/C/8152.php