DRA. PAMELA DEL CARMEN ALVAREZ LOPEZ
R1 MEDICINA FAMILIAR
 El nacimiento pretérmino afecta
aproximadamente del 10 al 15% de todos los
nacimientos.
 La prematurez continua siendo la mayor causa de
morbimortalidad neonatal y la responsable del 70%
de las muertes neonatales y del 50% de las
secuelas neurológicas del recién nacido.
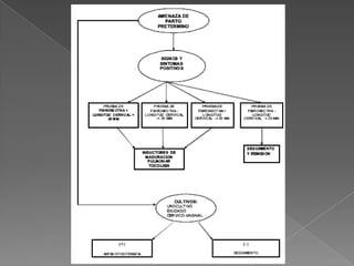
Se considera Amenaza de Parto Pretérmino :
 Contracciones uterinas (1 /10 min, 4/20 min, 6/60 min o
mas).
 Dilatación cervical (2 cm en nulíparas y mayor de 3 cm en
multíparas).
 Borramiento cervical (= o mayor de 80%)
 Entre las 20.1 y 36.6 sdg.
 Presencia de contracciones uterinas con una
frecuencia de 1 cada 10 minutos, de 30 segundos
de duración palpatoria, que se mantienen durante
un lapso de 60 minutos con borramiento del cervix
uterino del 50% o menos y una dilatación igual o
menor a 3cm, entre las 22 y 36,6 semanas de
gestación.
 Dinámica uterina igual o mayor a la
descrita, pero con modificaciones
cervicales, tales como borramiento del
cérvix (80 %) y una dilatación (2cm) o
mas.
 Se define como aquel que tiene lugar a
partir de la semana 20.1 y la 36.6 SDG. O
con un peso igual o mayor a 500gr y que
respira o manifiesta signos de vida.
PREEXISTENTES INSTALADAS DURANTE EL
EMBARAZO
clase social baja hipertensión arterial
edad menor de 18 y mayor de
35
proteinuria
estrés psíquico acortamiento del cérvix
nulíparas o multíparas cervicovaginitis
talla menor de 1,50m infección urinaria
peso menor de 45kg rpm o corioamnionitis
parto pretermino anteriores tabaquismo
intervalos intergenesicos cortos iatrogénicas
anomalías uterinas
FACTORES DE PARTO
PRETERMINO
 Los signos y síntomas incluyen: contracciones uterinas clínicamente
documentadas(1-10min,4/20min,6/60min.)
 Rpm mas Dilatación mayor a 2cm.cambios cervicales
 Borramiento cervical en un 80%.
 Calambres, presión pelviana, excesivo flujo vaginal, dolor abdominal
bajo.
 Los síntomas suelen ser inespecíficos.
 EXAMEN DIGITAL VS EXAMEN ULTRASONOGRAFICO
TRANSVAGINAL.
 American College of Obstetricians comparó la capacidad
diagnóstica de la medición de la longitud del cérvix
determinada por ultrasonografía transvaginal y por
evaluación Digital reveló que la longitud del canal cervical
<28 mm medido por sonografía transperineal tenía mayor
capacidad predictiva y sensibilidad del 78,1% y especificidad
de 82,7%. La sensibilidad y especificidad del examen digital
fue de 65,5 y 72,4%.
 Se considera una longitud cervical sin modificaciones en el
tercer trimestre entre 3,5 a 4,8 cm.
 La longitud cervical se medirá entre la 20.1 y 34 sdg en pacientes
de riesgo de parto pretérmino.
 Las pxs con pruebas dxs positivas (longitud cervical de <2.5 cm
o FNF (+) se citaran a los 14 días para nuevo control de una o
ambas pruebas.
 La presencia de fibronectina(menor a 50ng/ml) en la
secreción cervicovaginal representa un riesgo
incrementado para nacimiento pretérmino, mientras
que su valor negativo es tranquilizador, especialmente
dentro de un periodo de 15 días por lo que es
clínicamente útil para descartar nacimiento prematuro
en pacientes sintomáticas.
Realizar entre la semana 24-34 sdg.
 Estriol en saliva.es un marcador especifico de la
actividad adrenal fetal.La determinación de estriol en
saliva es un test no invasivo, simple y ventajoso para la
predicción de parto pretérmino(2.1ng/ml).
 Citoquinas. El trabajo de parto pretérmino ha sido
asociado con concentraciones elevadas en líquido
amniótico(IL6)(amniocentesis).
 Si el caso clínico no pareciera justificar la internación, se
reevaluará la dinámica uterina y el estado cervical en un
plazo de 120 minutos. Ante el cese de la sintomatología
que motivó la consulta y ausencia de modificaciones
cervicales, la paciente podrá retornar a su domicilio, con la
recomendación de limitar la actividad física. Citaremos en 7
días.
 Uteroinhibicion
 Maduración pulmonar
 Antibioticoterapia
 AGONISTA BETA-ADRENERGICOS
Actúan modificando la concentración de Ca intracelular del miometrio,
fundamentalmente sobre los receptores ß 2,produciendo la relajación
del útero grávido.
*Terbutalina 0.25 subcutánea cada 20 min a 3 hrs. controlando Fc y TA
de la madre + control estricto de líquidos.
*OXIPRENALINA.
SULFATO DE MAGNESIO
*Fármaco alternativo en caso de contraindicación de los ABA, se
administra en bolo entre 4 y 8 gr. en un tiempo de 20 min a una
hora y se inicia infusión de mantenimiento de 2 a 4 g por hora.se
detiene cuando no se presenta contracciones durante 12 a 24 hrs
.
 BLOQUEANTES DE LOS CANALES DE CA.
*Dosis habitual 10mg via oral. Cada 20 min repetir hasta un total
de 30mg en 1 hr.
*Nifedipino 10mg/6 hrs via oral.
INHIBIDORES DE LA PROSTAGLANDINA SINTETASA
*AINES(INDOMETACINA) DOSIS: 100MG en supositorio via rectal si
continua las contracciones se administra adicional 50 a 100mg.
Continua contratamiento v.o. 50mg/6hrs por 48 hrs (solo en
embarazos de <32 sdg).
ATOSIBAN
Antaagonista de la oxitocina, inhibe las contracciones
uterinas sin producir efectos secundarios importantes
cardiovasculares pulmonares y del snc.
DOSIS: un bolo inicial de 6.7mg seguido de 300 mcg x min por
3 hrs, luego 100mcg x min a completar 48hrs.
 La drogas tocolíticas pueden prolongar
el embarazo de 2 a 7 días, permitiendo
la administración de esteroides para
mejorar la madurez pulmonar fetal.
 La betametasona se empleará como droga de elección para la
inducción de la maduración pulmonar fetal.
 DOSIS 12 MG IM. CADA 24HRS(2 DOSIS)
 DEXAMETASONA 6 MG IM CADA 12HRS(4 DOSIS).
 la edad gestacional recomendada para la aplicación de
corticoesteroides para la inducción de madurez pulmonar en pacientes
con pp es de 24 a 34 sdg.
 El reposo en cama y la hidratación no
parecen mejorar la incidencia de Parto
Pretermino, por lo cual no debe ser una
recomendación rutinaria.
 Se recomienda individualizar cada caso
 Los antibióticos no deben ser indicados en forma rutinaria
en pacientes con amenaza de parto pretérmino sin
evidencia clínica de infección.En caso dado solo deben de
usarser para la profilaxis del estreptococo del grupo B (en
pxs en las cuales el parto es inminente.)
 Ampicilina o Eritromicina x 7 dias. Reduce las
complicaciones perinatales y el parto pretermino.
 GPC DIAGNOSTICO Y MANEJO DEL
PARTO PRETERMINO, IMSS-063-08.
 GPC AMENAZA DE PARTO PREMATURO
HOSPITAL MATERNO INFANTIL RAMON
SARDA.

Amenza de parto pretermino

  • 1.
    DRA. PAMELA DELCARMEN ALVAREZ LOPEZ R1 MEDICINA FAMILIAR
  • 2.
     El nacimientopretérmino afecta aproximadamente del 10 al 15% de todos los nacimientos.  La prematurez continua siendo la mayor causa de morbimortalidad neonatal y la responsable del 70% de las muertes neonatales y del 50% de las secuelas neurológicas del recién nacido.
  • 3.
    Se considera Amenazade Parto Pretérmino :  Contracciones uterinas (1 /10 min, 4/20 min, 6/60 min o mas).  Dilatación cervical (2 cm en nulíparas y mayor de 3 cm en multíparas).  Borramiento cervical (= o mayor de 80%)  Entre las 20.1 y 36.6 sdg.
  • 4.
     Presencia decontracciones uterinas con una frecuencia de 1 cada 10 minutos, de 30 segundos de duración palpatoria, que se mantienen durante un lapso de 60 minutos con borramiento del cervix uterino del 50% o menos y una dilatación igual o menor a 3cm, entre las 22 y 36,6 semanas de gestación.
  • 5.
     Dinámica uterinaigual o mayor a la descrita, pero con modificaciones cervicales, tales como borramiento del cérvix (80 %) y una dilatación (2cm) o mas.
  • 6.
     Se definecomo aquel que tiene lugar a partir de la semana 20.1 y la 36.6 SDG. O con un peso igual o mayor a 500gr y que respira o manifiesta signos de vida.
  • 7.
    PREEXISTENTES INSTALADAS DURANTEEL EMBARAZO clase social baja hipertensión arterial edad menor de 18 y mayor de 35 proteinuria estrés psíquico acortamiento del cérvix nulíparas o multíparas cervicovaginitis talla menor de 1,50m infección urinaria peso menor de 45kg rpm o corioamnionitis parto pretermino anteriores tabaquismo intervalos intergenesicos cortos iatrogénicas anomalías uterinas FACTORES DE PARTO PRETERMINO
  • 8.
     Los signosy síntomas incluyen: contracciones uterinas clínicamente documentadas(1-10min,4/20min,6/60min.)  Rpm mas Dilatación mayor a 2cm.cambios cervicales  Borramiento cervical en un 80%.  Calambres, presión pelviana, excesivo flujo vaginal, dolor abdominal bajo.  Los síntomas suelen ser inespecíficos.
  • 9.
     EXAMEN DIGITALVS EXAMEN ULTRASONOGRAFICO TRANSVAGINAL.  American College of Obstetricians comparó la capacidad diagnóstica de la medición de la longitud del cérvix determinada por ultrasonografía transvaginal y por evaluación Digital reveló que la longitud del canal cervical <28 mm medido por sonografía transperineal tenía mayor capacidad predictiva y sensibilidad del 78,1% y especificidad de 82,7%. La sensibilidad y especificidad del examen digital fue de 65,5 y 72,4%.
  • 10.
     Se considerauna longitud cervical sin modificaciones en el tercer trimestre entre 3,5 a 4,8 cm.  La longitud cervical se medirá entre la 20.1 y 34 sdg en pacientes de riesgo de parto pretérmino.  Las pxs con pruebas dxs positivas (longitud cervical de <2.5 cm o FNF (+) se citaran a los 14 días para nuevo control de una o ambas pruebas.
  • 11.
     La presenciade fibronectina(menor a 50ng/ml) en la secreción cervicovaginal representa un riesgo incrementado para nacimiento pretérmino, mientras que su valor negativo es tranquilizador, especialmente dentro de un periodo de 15 días por lo que es clínicamente útil para descartar nacimiento prematuro en pacientes sintomáticas. Realizar entre la semana 24-34 sdg.  Estriol en saliva.es un marcador especifico de la actividad adrenal fetal.La determinación de estriol en saliva es un test no invasivo, simple y ventajoso para la predicción de parto pretérmino(2.1ng/ml).  Citoquinas. El trabajo de parto pretérmino ha sido asociado con concentraciones elevadas en líquido amniótico(IL6)(amniocentesis).
  • 12.
     Si elcaso clínico no pareciera justificar la internación, se reevaluará la dinámica uterina y el estado cervical en un plazo de 120 minutos. Ante el cese de la sintomatología que motivó la consulta y ausencia de modificaciones cervicales, la paciente podrá retornar a su domicilio, con la recomendación de limitar la actividad física. Citaremos en 7 días.
  • 13.
     Uteroinhibicion  Maduraciónpulmonar  Antibioticoterapia
  • 14.
     AGONISTA BETA-ADRENERGICOS Actúanmodificando la concentración de Ca intracelular del miometrio, fundamentalmente sobre los receptores ß 2,produciendo la relajación del útero grávido. *Terbutalina 0.25 subcutánea cada 20 min a 3 hrs. controlando Fc y TA de la madre + control estricto de líquidos. *OXIPRENALINA. SULFATO DE MAGNESIO *Fármaco alternativo en caso de contraindicación de los ABA, se administra en bolo entre 4 y 8 gr. en un tiempo de 20 min a una hora y se inicia infusión de mantenimiento de 2 a 4 g por hora.se detiene cuando no se presenta contracciones durante 12 a 24 hrs .
  • 15.
     BLOQUEANTES DELOS CANALES DE CA. *Dosis habitual 10mg via oral. Cada 20 min repetir hasta un total de 30mg en 1 hr. *Nifedipino 10mg/6 hrs via oral. INHIBIDORES DE LA PROSTAGLANDINA SINTETASA *AINES(INDOMETACINA) DOSIS: 100MG en supositorio via rectal si continua las contracciones se administra adicional 50 a 100mg. Continua contratamiento v.o. 50mg/6hrs por 48 hrs (solo en embarazos de <32 sdg).
  • 16.
    ATOSIBAN Antaagonista de laoxitocina, inhibe las contracciones uterinas sin producir efectos secundarios importantes cardiovasculares pulmonares y del snc. DOSIS: un bolo inicial de 6.7mg seguido de 300 mcg x min por 3 hrs, luego 100mcg x min a completar 48hrs.
  • 17.
     La drogastocolíticas pueden prolongar el embarazo de 2 a 7 días, permitiendo la administración de esteroides para mejorar la madurez pulmonar fetal.
  • 18.
     La betametasonase empleará como droga de elección para la inducción de la maduración pulmonar fetal.  DOSIS 12 MG IM. CADA 24HRS(2 DOSIS)  DEXAMETASONA 6 MG IM CADA 12HRS(4 DOSIS).  la edad gestacional recomendada para la aplicación de corticoesteroides para la inducción de madurez pulmonar en pacientes con pp es de 24 a 34 sdg.
  • 19.
     El reposoen cama y la hidratación no parecen mejorar la incidencia de Parto Pretermino, por lo cual no debe ser una recomendación rutinaria.  Se recomienda individualizar cada caso
  • 20.
     Los antibióticosno deben ser indicados en forma rutinaria en pacientes con amenaza de parto pretérmino sin evidencia clínica de infección.En caso dado solo deben de usarser para la profilaxis del estreptococo del grupo B (en pxs en las cuales el parto es inminente.)  Ampicilina o Eritromicina x 7 dias. Reduce las complicaciones perinatales y el parto pretermino.
  • 22.
     GPC DIAGNOSTICOY MANEJO DEL PARTO PRETERMINO, IMSS-063-08.  GPC AMENAZA DE PARTO PREMATURO HOSPITAL MATERNO INFANTIL RAMON SARDA.