Presentación Control de Cambios Análisis 
BPM 
Francisco González Millán 
Margarita Barros Escalona 
Profesor: Salvador Gandulfo 
Fecha: 25 de Octubre 2014 
Diplomado de Gestión de Proyecto TI - Análisis BPM Control de Cambio 
1
Introducción Francisco González 
Diplomado de Gestión de Proyecto TI - Análisis BPM Control de Cambio 
2 
A continuación se explica un análisis y mejora a un 
proceso en una empresa desarrolla aplicaciones web, 
utilizando la disciplina Business Process Management para 
confeccionar un modelo de procesos con un modelo AS IS 
y TO BE.
Control de Cambio Francisco González 
Declaración del Problema 
Diplomado de Gestión de Proyecto TI - Análisis BPM Control de Cambio 
3 
Elegimos como proceso a analizar el paso a producción de componentes, porque 
encontramos aquí una oportunidad de mejora con la cual podemos aportar con 
esta tarea. 
Actualmente los desarrolladores son responsables de realizar las instalaciones 
en producción, sin un procedimiento estándar y con un alto riesgo de 
equivocaciones. El proceso propuesto tiene como objetivo definir pasos de 
manera de que sea una actividad estandarizada y controlada, que nos permita 
reducir el posible impacto negativo ante la necesidad de realizar cambios en 
ambientes productivos. 
“Flickr desarrolló un sistema DevOps para cumplir un requisito de 
negocio de diez despliegues al día. A este tipo de sistemas se les conoce 
como despliegue continuo (continuous deployment) o entrega continua 
(continuous delivery), y suelen estar asociados a metodologías lean 
startup. Grupos de trabajo, asociaciones profesionales y blogs usan el 
término desde 2009”
AS IS Descripción del Proceso Francisco González 
Diplomado de Gestión de Proyecto TI - Análisis BPM Control de Cambio 
4
AS IS Descripción del Proceso Francisco González 
Diplomado de Gestión de Proyecto TI - Análisis BPM Control de Cambio 
4 
- Nombre: Control de Cambio
AS IS Descripción del Proceso Francisco González 
Diplomado de Gestión de Proyecto TI - Análisis BPM Control de Cambio 
4 
- Nombre: Control de Cambio 
- Descripción: Este proceso establece los pasos y validaciones que 
deben realizarse durante el paso a producción con el fin de 
minimizar los impactos negativos sobre el ambiente productivo.
AS IS Descripción del Proceso Francisco González 
Diplomado de Gestión de Proyecto TI - Análisis BPM Control de Cambio 
4 
- Nombre: Control de Cambio 
- Descripción: Este proceso establece los pasos y validaciones que 
deben realizarse durante el paso a producción con el fin de 
minimizar los impactos negativos sobre el ambiente productivo. 
- Como Inicia el Proceso: El proceso inicia con la necesidad de pasar 
un componente o programa a un ambiente productivo.
AS IS Descripción del Proceso Francisco González 
Diplomado de Gestión de Proyecto TI - Análisis BPM Control de Cambio 
4 
- Nombre: Control de Cambio 
- Descripción: Este proceso establece los pasos y validaciones que 
deben realizarse durante el paso a producción con el fin de 
minimizar los impactos negativos sobre el ambiente productivo. 
- Como Inicia el Proceso: El proceso inicia con la necesidad de pasar 
un componente o programa a un ambiente productivo. 
- Como termina el Proceso: El proceso termina cuando el cliente 
aprueba la instalación de la solicitud.
AS IS Descripción del Proceso Francisco González 
Diplomado de Gestión de Proyecto TI - Análisis BPM Control de Cambio 
4 
- Nombre: Control de Cambio 
- Descripción: Este proceso establece los pasos y validaciones que 
deben realizarse durante el paso a producción con el fin de 
minimizar los impactos negativos sobre el ambiente productivo. 
- Como Inicia el Proceso: El proceso inicia con la necesidad de pasar 
un componente o programa a un ambiente productivo. 
- Como termina el Proceso: El proceso termina cuando el cliente 
aprueba la instalación de la solicitud.
AS IS Descripción del Proceso Francisco González 
Diplomado de Gestión de Proyecto TI - Análisis BPM Control de Cambio 
4 
- Nombre: Control de Cambio 
- Descripción: Este proceso establece los pasos y validaciones que 
deben realizarse durante el paso a producción con el fin de 
minimizar los impactos negativos sobre el ambiente productivo. 
- Como Inicia el Proceso: El proceso inicia con la necesidad de pasar 
un componente o programa a un ambiente productivo. 
- Como termina el Proceso: El proceso termina cuando el cliente 
aprueba la instalación de la solicitud.
AS IS Diagrama de Procesos Francisco González 
Control de Cambio 
Diplomado de Gestión de Proyecto TI - Análisis BPM Control de Cambio 
5
AS IS Diagrama de Procesos Francisco González 
Control de Cambio 
Diplomado de Gestión de Proyecto TI - Análisis BPM Control de Cambio 
5
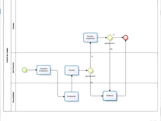
TO BE Diagrama de Procesos Margarita Barros 
Control de Cambio 
Diplomado de Gestión de Proyecto TI - Análisis BPM Control de Cambio 
6
TO BE Diagrama de Procesos Margarita Barros 
Control de Cambio 
Diplomado de Gestión de Proyecto TI - Análisis BPM Control de Cambio 
6
TO BE Diagrama de Margarita Barros 
Sub Proceso CAB 
Diplomado de Gestión de Proyecto TI - Análisis BPM Control de Cambio 
7
TO BE Diagrama de Margarita Barros 
Sub Proceso CAB 
Diplomado de Gestión de Proyecto TI - Análisis BPM Control de Cambio 
7
Implementación 
Mejores Practicas 
Diplomado de Gestión de Proyecto TI - Análisis BPM Control de Cambio 
Margarita Barros 
8
Implementación 
Mejores Practicas 
Diplomado de Gestión de Proyecto TI - Análisis BPM Control de Cambio 
Margarita Barros 
8 
En la implementación del diagrama de procesos TO-BE 
se incorporaron buenas prácticas recomendadas por ITIL 
para el control cambios, las recomendaciones de ITIL 
son:
Implementación 
Mejores Practicas 
Diplomado de Gestión de Proyecto TI - Análisis BPM Control de Cambio 
Margarita Barros 
8 
En la implementación del diagrama de procesos TO-BE 
se incorporaron buenas prácticas recomendadas por ITIL 
para el control cambios, las recomendaciones de ITIL 
son:
Implementación 
Mejores Practicas 
Diplomado de Gestión de Proyecto TI - Análisis BPM Control de Cambio 
Margarita Barros 
8 
En la implementación del diagrama de procesos TO-BE 
se incorporaron buenas prácticas recomendadas por ITIL 
para el control cambios, las recomendaciones de ITIL 
son: 
• Se utilizan métodos y procedimientos estándar.
Implementación 
Mejores Practicas 
Diplomado de Gestión de Proyecto TI - Análisis BPM Control de Cambio 
Margarita Barros 
8 
En la implementación del diagrama de procesos TO-BE 
se incorporaron buenas prácticas recomendadas por ITIL 
para el control cambios, las recomendaciones de ITIL 
son: 
• Se utilizan métodos y procedimientos estándar. 
• Todos los cambios se registran en la Base de Datos de 
Gestión de la Configuración.
Implementación 
Mejores Practicas 
Diplomado de Gestión de Proyecto TI - Análisis BPM Control de Cambio 
Margarita Barros 
8 
En la implementación del diagrama de procesos TO-BE 
se incorporaron buenas prácticas recomendadas por ITIL 
para el control cambios, las recomendaciones de ITIL 
son: 
• Se utilizan métodos y procedimientos estándar. 
• Todos los cambios se registran en la Base de Datos de 
Gestión de la Configuración. 
• Se tienen en cuenta los riesgos para el negocio.
Implementación 
Mejores Practicas 
Diplomado de Gestión de Proyecto TI - Análisis BPM Control de Cambio 
Margarita Barros 
8 
En la implementación del diagrama de procesos TO-BE 
se incorporaron buenas prácticas recomendadas por ITIL 
para el control cambios, las recomendaciones de ITIL 
son: 
• Se utilizan métodos y procedimientos estándar. 
• Todos los cambios se registran en la Base de Datos de 
Gestión de la Configuración. 
• Se tienen en cuenta los riesgos para el negocio. 
• Planificación y gestión de cambios
Implementación 
Mejores Practicas 
Diplomado de Gestión de Proyecto TI - Análisis BPM Control de Cambio 
Margarita Barros 
8 
En la implementación del diagrama de procesos TO-BE 
se incorporaron buenas prácticas recomendadas por ITIL 
para el control cambios, las recomendaciones de ITIL 
son: 
• Se utilizan métodos y procedimientos estándar. 
• Todos los cambios se registran en la Base de Datos de 
Gestión de la Configuración. 
• Se tienen en cuenta los riesgos para el negocio. 
• Planificación y gestión de cambios 
• Planificación de versiones
Implementación 
Mejores Practicas 
Diplomado de Gestión de Proyecto TI - Análisis BPM Control de Cambio 
Margarita Barros 
8 
En la implementación del diagrama de procesos TO-BE 
se incorporaron buenas prácticas recomendadas por ITIL 
para el control cambios, las recomendaciones de ITIL 
son: 
• Se utilizan métodos y procedimientos estándar. 
• Todos los cambios se registran en la Base de Datos de 
Gestión de la Configuración. 
• Se tienen en cuenta los riesgos para el negocio. 
• Planificación y gestión de cambios 
• Planificación de versiones 
• Comunicación
Implementación 
Mejores Practicas 
Diplomado de Gestión de Proyecto TI - Análisis BPM Control de Cambio 
Margarita Barros 
8 
En la implementación del diagrama de procesos TO-BE 
se incorporaron buenas prácticas recomendadas por ITIL 
para el control cambios, las recomendaciones de ITIL 
son: 
• Se utilizan métodos y procedimientos estándar. 
• Todos los cambios se registran en la Base de Datos de 
Gestión de la Configuración. 
• Se tienen en cuenta los riesgos para el negocio. 
• Planificación y gestión de cambios 
• Planificación de versiones 
• Comunicación 
• Autorización de cambios
Implementación 
Mejores Practicas 
Diplomado de Gestión de Proyecto TI - Análisis BPM Control de Cambio 
Margarita Barros 
8 
En la implementación del diagrama de procesos TO-BE 
se incorporaron buenas prácticas recomendadas por ITIL 
para el control cambios, las recomendaciones de ITIL 
son: 
• Se utilizan métodos y procedimientos estándar. 
• Todos los cambios se registran en la Base de Datos de 
Gestión de la Configuración. 
• Se tienen en cuenta los riesgos para el negocio. 
• Planificación y gestión de cambios 
• Planificación de versiones 
• Comunicación 
• Autorización de cambios 
• Definición de planes de recuperación
Implementación 
Mejores Practicas 
Diplomado de Gestión de Proyecto TI - Análisis BPM Control de Cambio 
Margarita Barros 
8 
En la implementación del diagrama de procesos TO-BE 
se incorporaron buenas prácticas recomendadas por ITIL 
para el control cambios, las recomendaciones de ITIL 
son: 
• Se utilizan métodos y procedimientos estándar. 
• Todos los cambios se registran en la Base de Datos de 
Gestión de la Configuración. 
• Se tienen en cuenta los riesgos para el negocio. 
• Planificación y gestión de cambios 
• Planificación de versiones 
• Comunicación 
• Autorización de cambios 
• Definición de planes de recuperación 
• Generación de informes
Conclusión Margarita Barros 
Diplomado de Gestión de Proyecto TI - Análisis BPM Control de Cambio 
9 
Se debe definir métricas para evaluar los errores y 
buscar el origen que se presentan posterior a la 
instalación de un CC, con el objetivo de 
implementar la mejora continua aplicando 
buenas practicas de ITIL.
Diplomado de Gestión de Proyecto TI - Análisis BPM Control de Cambio 
Fin 
10 
GRACIAS

Análisis BPM Control de Cambio

  • 1.
    Presentación Control deCambios Análisis BPM Francisco González Millán Margarita Barros Escalona Profesor: Salvador Gandulfo Fecha: 25 de Octubre 2014 Diplomado de Gestión de Proyecto TI - Análisis BPM Control de Cambio 1
  • 2.
    Introducción Francisco González Diplomado de Gestión de Proyecto TI - Análisis BPM Control de Cambio 2 A continuación se explica un análisis y mejora a un proceso en una empresa desarrolla aplicaciones web, utilizando la disciplina Business Process Management para confeccionar un modelo de procesos con un modelo AS IS y TO BE.
  • 3.
    Control de CambioFrancisco González Declaración del Problema Diplomado de Gestión de Proyecto TI - Análisis BPM Control de Cambio 3 Elegimos como proceso a analizar el paso a producción de componentes, porque encontramos aquí una oportunidad de mejora con la cual podemos aportar con esta tarea. Actualmente los desarrolladores son responsables de realizar las instalaciones en producción, sin un procedimiento estándar y con un alto riesgo de equivocaciones. El proceso propuesto tiene como objetivo definir pasos de manera de que sea una actividad estandarizada y controlada, que nos permita reducir el posible impacto negativo ante la necesidad de realizar cambios en ambientes productivos. “Flickr desarrolló un sistema DevOps para cumplir un requisito de negocio de diez despliegues al día. A este tipo de sistemas se les conoce como despliegue continuo (continuous deployment) o entrega continua (continuous delivery), y suelen estar asociados a metodologías lean startup. Grupos de trabajo, asociaciones profesionales y blogs usan el término desde 2009”
  • 4.
    AS IS Descripcióndel Proceso Francisco González Diplomado de Gestión de Proyecto TI - Análisis BPM Control de Cambio 4
  • 5.
    AS IS Descripcióndel Proceso Francisco González Diplomado de Gestión de Proyecto TI - Análisis BPM Control de Cambio 4 - Nombre: Control de Cambio
  • 6.
    AS IS Descripcióndel Proceso Francisco González Diplomado de Gestión de Proyecto TI - Análisis BPM Control de Cambio 4 - Nombre: Control de Cambio - Descripción: Este proceso establece los pasos y validaciones que deben realizarse durante el paso a producción con el fin de minimizar los impactos negativos sobre el ambiente productivo.
  • 7.
    AS IS Descripcióndel Proceso Francisco González Diplomado de Gestión de Proyecto TI - Análisis BPM Control de Cambio 4 - Nombre: Control de Cambio - Descripción: Este proceso establece los pasos y validaciones que deben realizarse durante el paso a producción con el fin de minimizar los impactos negativos sobre el ambiente productivo. - Como Inicia el Proceso: El proceso inicia con la necesidad de pasar un componente o programa a un ambiente productivo.
  • 8.
    AS IS Descripcióndel Proceso Francisco González Diplomado de Gestión de Proyecto TI - Análisis BPM Control de Cambio 4 - Nombre: Control de Cambio - Descripción: Este proceso establece los pasos y validaciones que deben realizarse durante el paso a producción con el fin de minimizar los impactos negativos sobre el ambiente productivo. - Como Inicia el Proceso: El proceso inicia con la necesidad de pasar un componente o programa a un ambiente productivo. - Como termina el Proceso: El proceso termina cuando el cliente aprueba la instalación de la solicitud.
  • 9.
    AS IS Descripcióndel Proceso Francisco González Diplomado de Gestión de Proyecto TI - Análisis BPM Control de Cambio 4 - Nombre: Control de Cambio - Descripción: Este proceso establece los pasos y validaciones que deben realizarse durante el paso a producción con el fin de minimizar los impactos negativos sobre el ambiente productivo. - Como Inicia el Proceso: El proceso inicia con la necesidad de pasar un componente o programa a un ambiente productivo. - Como termina el Proceso: El proceso termina cuando el cliente aprueba la instalación de la solicitud.
  • 10.
    AS IS Descripcióndel Proceso Francisco González Diplomado de Gestión de Proyecto TI - Análisis BPM Control de Cambio 4 - Nombre: Control de Cambio - Descripción: Este proceso establece los pasos y validaciones que deben realizarse durante el paso a producción con el fin de minimizar los impactos negativos sobre el ambiente productivo. - Como Inicia el Proceso: El proceso inicia con la necesidad de pasar un componente o programa a un ambiente productivo. - Como termina el Proceso: El proceso termina cuando el cliente aprueba la instalación de la solicitud.
  • 11.
    AS IS Diagramade Procesos Francisco González Control de Cambio Diplomado de Gestión de Proyecto TI - Análisis BPM Control de Cambio 5
  • 12.
    AS IS Diagramade Procesos Francisco González Control de Cambio Diplomado de Gestión de Proyecto TI - Análisis BPM Control de Cambio 5
  • 13.
    TO BE Diagramade Procesos Margarita Barros Control de Cambio Diplomado de Gestión de Proyecto TI - Análisis BPM Control de Cambio 6
  • 14.
    TO BE Diagramade Procesos Margarita Barros Control de Cambio Diplomado de Gestión de Proyecto TI - Análisis BPM Control de Cambio 6
  • 15.
    TO BE Diagramade Margarita Barros Sub Proceso CAB Diplomado de Gestión de Proyecto TI - Análisis BPM Control de Cambio 7
  • 16.
    TO BE Diagramade Margarita Barros Sub Proceso CAB Diplomado de Gestión de Proyecto TI - Análisis BPM Control de Cambio 7
  • 17.
    Implementación Mejores Practicas Diplomado de Gestión de Proyecto TI - Análisis BPM Control de Cambio Margarita Barros 8
  • 18.
    Implementación Mejores Practicas Diplomado de Gestión de Proyecto TI - Análisis BPM Control de Cambio Margarita Barros 8 En la implementación del diagrama de procesos TO-BE se incorporaron buenas prácticas recomendadas por ITIL para el control cambios, las recomendaciones de ITIL son:
  • 19.
    Implementación Mejores Practicas Diplomado de Gestión de Proyecto TI - Análisis BPM Control de Cambio Margarita Barros 8 En la implementación del diagrama de procesos TO-BE se incorporaron buenas prácticas recomendadas por ITIL para el control cambios, las recomendaciones de ITIL son:
  • 20.
    Implementación Mejores Practicas Diplomado de Gestión de Proyecto TI - Análisis BPM Control de Cambio Margarita Barros 8 En la implementación del diagrama de procesos TO-BE se incorporaron buenas prácticas recomendadas por ITIL para el control cambios, las recomendaciones de ITIL son: • Se utilizan métodos y procedimientos estándar.
  • 21.
    Implementación Mejores Practicas Diplomado de Gestión de Proyecto TI - Análisis BPM Control de Cambio Margarita Barros 8 En la implementación del diagrama de procesos TO-BE se incorporaron buenas prácticas recomendadas por ITIL para el control cambios, las recomendaciones de ITIL son: • Se utilizan métodos y procedimientos estándar. • Todos los cambios se registran en la Base de Datos de Gestión de la Configuración.
  • 22.
    Implementación Mejores Practicas Diplomado de Gestión de Proyecto TI - Análisis BPM Control de Cambio Margarita Barros 8 En la implementación del diagrama de procesos TO-BE se incorporaron buenas prácticas recomendadas por ITIL para el control cambios, las recomendaciones de ITIL son: • Se utilizan métodos y procedimientos estándar. • Todos los cambios se registran en la Base de Datos de Gestión de la Configuración. • Se tienen en cuenta los riesgos para el negocio.
  • 23.
    Implementación Mejores Practicas Diplomado de Gestión de Proyecto TI - Análisis BPM Control de Cambio Margarita Barros 8 En la implementación del diagrama de procesos TO-BE se incorporaron buenas prácticas recomendadas por ITIL para el control cambios, las recomendaciones de ITIL son: • Se utilizan métodos y procedimientos estándar. • Todos los cambios se registran en la Base de Datos de Gestión de la Configuración. • Se tienen en cuenta los riesgos para el negocio. • Planificación y gestión de cambios
  • 24.
    Implementación Mejores Practicas Diplomado de Gestión de Proyecto TI - Análisis BPM Control de Cambio Margarita Barros 8 En la implementación del diagrama de procesos TO-BE se incorporaron buenas prácticas recomendadas por ITIL para el control cambios, las recomendaciones de ITIL son: • Se utilizan métodos y procedimientos estándar. • Todos los cambios se registran en la Base de Datos de Gestión de la Configuración. • Se tienen en cuenta los riesgos para el negocio. • Planificación y gestión de cambios • Planificación de versiones
  • 25.
    Implementación Mejores Practicas Diplomado de Gestión de Proyecto TI - Análisis BPM Control de Cambio Margarita Barros 8 En la implementación del diagrama de procesos TO-BE se incorporaron buenas prácticas recomendadas por ITIL para el control cambios, las recomendaciones de ITIL son: • Se utilizan métodos y procedimientos estándar. • Todos los cambios se registran en la Base de Datos de Gestión de la Configuración. • Se tienen en cuenta los riesgos para el negocio. • Planificación y gestión de cambios • Planificación de versiones • Comunicación
  • 26.
    Implementación Mejores Practicas Diplomado de Gestión de Proyecto TI - Análisis BPM Control de Cambio Margarita Barros 8 En la implementación del diagrama de procesos TO-BE se incorporaron buenas prácticas recomendadas por ITIL para el control cambios, las recomendaciones de ITIL son: • Se utilizan métodos y procedimientos estándar. • Todos los cambios se registran en la Base de Datos de Gestión de la Configuración. • Se tienen en cuenta los riesgos para el negocio. • Planificación y gestión de cambios • Planificación de versiones • Comunicación • Autorización de cambios
  • 27.
    Implementación Mejores Practicas Diplomado de Gestión de Proyecto TI - Análisis BPM Control de Cambio Margarita Barros 8 En la implementación del diagrama de procesos TO-BE se incorporaron buenas prácticas recomendadas por ITIL para el control cambios, las recomendaciones de ITIL son: • Se utilizan métodos y procedimientos estándar. • Todos los cambios se registran en la Base de Datos de Gestión de la Configuración. • Se tienen en cuenta los riesgos para el negocio. • Planificación y gestión de cambios • Planificación de versiones • Comunicación • Autorización de cambios • Definición de planes de recuperación
  • 28.
    Implementación Mejores Practicas Diplomado de Gestión de Proyecto TI - Análisis BPM Control de Cambio Margarita Barros 8 En la implementación del diagrama de procesos TO-BE se incorporaron buenas prácticas recomendadas por ITIL para el control cambios, las recomendaciones de ITIL son: • Se utilizan métodos y procedimientos estándar. • Todos los cambios se registran en la Base de Datos de Gestión de la Configuración. • Se tienen en cuenta los riesgos para el negocio. • Planificación y gestión de cambios • Planificación de versiones • Comunicación • Autorización de cambios • Definición de planes de recuperación • Generación de informes
  • 29.
    Conclusión Margarita Barros Diplomado de Gestión de Proyecto TI - Análisis BPM Control de Cambio 9 Se debe definir métricas para evaluar los errores y buscar el origen que se presentan posterior a la instalación de un CC, con el objetivo de implementar la mejora continua aplicando buenas practicas de ITIL.
  • 30.
    Diplomado de Gestiónde Proyecto TI - Análisis BPM Control de Cambio Fin 10 GRACIAS