Incrustar presentación
Descargar para leer sin conexión










































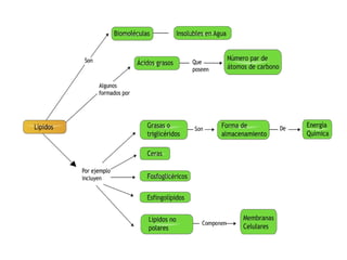
Este documento trata sobre la composición y estructura de las membranas celulares, lípidos, colesterol y ácidos nucleicos. Explica la clasificación de ácidos grasos, triacilglicéridos y saponificación. Describe las funciones del colesterol, su síntesis, fuentes y metabolismo. Además, cubre las lipoproteínas, fosfolípidos, bicapa lipídica y asimetría de membranas. Finalmente, analiza nucleótidos, bases nitrogenadas, estructuras del ADN








































