Curso: Química Inorgánica II
Prof, : Ana María Osorio
Alumna: Lady Diana Osorio Valenzuela
Universidad Nacional Mayor de San Marcos
CONSIDERACIONES GENERALES
• Objetos de barro cocidos
• Materia prima  Arcilla
CERÁMICA
Hidrosilicato de alúmina
Al2O3 . 2SiO2 . H2O
HISTORIA DEL USO DE LA ARCILLA.
Los primeros objetos de alfarería se remontan
al período Paleolítico y se trata de jarras o de
pequeñas representaciones de divinidades
maternales y de culto a la fertilidad
En la antigüedad americana la mayoría de sus
pueblos eran agrícolas y, por tanto, sedentarios, lo
que hizo que se produjeran grandes cantidades de
utensilios domésticos para su uso culinario o de
almacenaje
En Perú donde surgieron los primeros estilos en cerámica. El estilo Chavín (900-200 a.C.), con
sus motivos de jaguares, fue superado durante el periodo clásico (primer milenio d.C.) por la
cerámica de la cultura mochica, que floreció en la costa septentrional
TIPOS DE ARCILLAS
SEGÚN SE ENCONTRABAN EN LA NATURALEZA:
 Las arcillas primarias o residuales: Se encuentran en el mismo lugar de
formación. Son más puras, blancas, poco plásticas y escasas. No son
trabajadas en estado natural sino en mezcla con otro tipo de barro. Más
común Caolín.
 Las arcilla secundarias o sedimentarias: Han sido transportada por los
glaciares y las masas de piedras, por el agua y el viento
SEGÚN LO TECNOLÓGICO:
 Grasas: Contienen muchos materiales arcillosos y escaso esqueleto
arenoso silícico
 Magras: Contiene un componente arenoso silícico grande
PROPIEDADES DE LA ARCILLA
• Capacidad de masa arcillosa húmeda de deformarse frente
ala acción de una fuerza y conservar el aspecto aún cuando
la presión cese (deformación permanente)
• Las arcillas son eminentemente plásticas.
• Esta propiedad se debe a que el agua forma una envuelta
sobre las partículas laminares produciendo un efecto
lubricante que facilita el deslizamiento de unas partículas
sobre otras cuando se ejerce un esfuerzo sobre ellas
PLASTICIDA
D
Cationes intercambiables
- - - - - - - - - - - - -
- - - - - - - - - - - - -
- - - - - - - - - - - - -
- - - - - - - - - - - - -
- - - - - - - - - - - - -
- - - - - - - - - - - - -
- - - - - - - - -
- - -
- - - - - - - - - - - -
- - - - - - - - - - - -
- - - - - - - - - - - - - - -
+
H2O
Suspensión
coloidal
Viscosidad
O (i).- Etapa inicial, en la cual solo
tiene lugar un pequeño aumento
de la consistencia al incrementar el
contenido de humedad.
O (ii).- Una etapa intermedia, en la
cual tiene lugar un repentino
aumento de la consistencia.
O (iii).- Una etapa final, la cual la
consistencia disminuye
bruscamente
• Medida el movimiento del agua en el interior de la arcilla.
• Depende del tiempo en el cual ocurre la evaporación del agua y las
características de empasto arcilloso.
POROSIDAD
PROPIEDADES DE LA ARCILLA
La granoselección (selección de tamaño
de partículas) también incide en el valor de
la porosidad y la permeabilidad, cuanto
mejor sea la selección de tamaño (cuanto
más homogéneo sea el depósito) más
porosas y permeables serán, puesto que
en caso contrario las partículas más
pequeñas ocupan parte de los poros.
• Capacidad de la arcilla de soportar T° elevadas
antes de fundirse.REFRACTARIEDAD
Pueden ser de tres tipos:
a) Arcillas fusibles: Se mantienen porosas hasta cierta temperatura y luego funden
rápidamente.
b) Arcillas vitrificables: Se vitrifican a un intervalo de T° pasado el cual funden
completamente. Cuerpo de cerámica clásica
c) Arcillas refractarias: Funden a T° muy elevadas (hacia los 1500 °C. Por la
adición de arena silícica y otros desengrasantes
PROPIEDADES DE LA ARCILLA
PROPIEDADES DE LA ARCILLA
• Producida por las impurezas que permanecen en
suspensión junto a la arcilla durante el proceso de
formación geológica.COLORACIÓN
Importancia a los óxidos de hierro, a los materiales calcáreos como óxidos de calcio que
amarilla la pasta.
El manganeso oscurece la pasta, según la T° alcanzada durante su cocción.
CAOLINITA
O Desde el punto de vista
mineralógico su composición es
mayoritariamente CAOLINITA
(Al2O3.2SiO2.2H2O) con
montmorillonita como componente
subordinado. Suelen acompañar
halloysita, illita y pirofilita, además
de los minerales no arcillosos como
cuarzo, feldespato, micas y vidrio
volcánico.
O Estructura ideal de un filosilicato
2:1 (T:O:T) dioctaedrico
(Trilaminar).
Montmorillonita
OBJETOS CERÁMICOS
BARRO
COCID
O
(LADRILL
O)
ALFARERÍ
A
LOZA
PORCELA
NA
GRES
El barro cocido es la arcilla
modelada y cocida sin revestimiento
alguno. Es por ello, que aquí se
puede incluir al ladrillo, el mismo,
que ha sido usado como material de
construcción desde hace muchos
años
LADRILLO
Pieza de cerámica de forma
ortoédrica (de paralelepípedo )
Y de poco grosor, formada a
partir de arcilla amasada,
conformada, secada y cocida,
que se utiliza para construir
muros, pavimentos,
LADRILLO
Porosidad
Importante en la durabilidad del ladrillo.
Si el tamaño de los poros disminuye a 1 mu, la resistencia de lso ladrillos al hielo-deshielo se se incremennta.
Microestructura del ladrillo
Depende de la materia prima usada, el tamaño y la distribución de los granos y la T° y el tiempo de
cocción. Los que son cocidos por mayor tiempo y a mayor T° tienen matriz más vítrea,
Factor de deterioro: Sulfatos (SO4
-2)
Pueden estar en la materia prima como impureza o formarse por reacción de la cal con los gases de
azufre emanados durante la combustión de hidrocarburos
Es manufacturado localmente a partir de una mezcla de arcilla y arena
Las impurezas presentes en las arcillas tiene efecto tanto en su apariencia cuanto en su
durabilidad. Ej. oxido ferroso proporciona al ladrillo el color rojizo
ALFARERÍA
 Aplicado a recipientes
cerámicos de todo tipo.
 Sus inicios se remontan
desde la Antigüedad,
surgió de forma
independiente en distintos
lugares.
 Se sabe que aprox. En el
año 7000 a.C.
Realizaban cerámica sin
cocción.
 La alfarería vidriada
empezó aprox. Hacia el
año 5000 a.C.
TÉCNICAS DE ELABORACIÓN
MODELADO
ENROLLADO
MOLDEADO
LOZA
O TIPO DE PASTA: compuesto constituido por
arcillas blancas con feldespatos, cuarzo (SiO2),
carbonatos, talco, etc.
O Características del producto: más o menos
poroso y de color blanco a blanco grisáceo.
O Variedades: según intervenga en la mezcla la
caliza o los feldespatos como fundentes se
O Subdividen en lozas blandas y lozas fuertes.
O TIPOS DE PRODUCTO: vajillas de mesa, objetos
GRES
O TIPO DE PASTA: Compuesta
generalmente por arcilla más o menos
blanca, cuarzo y feldespato, menos en
casos de terracota vitrificada y de gres
salado cuya mezcla sencilla está
constituida por una o varias arcillas
ferruginosas no calcáreas.
O Características del producto: compacto
y de colores
O Naturales o artificiales.
O Tipos de producto: piezas de
pavimento, mosaico, tubos,
O Codos para cañerías y aisladores
eléctricos.
PORCELANA
O TIPO DE PASTA: Compuesta por
caolín, feldespato y cuarzo.
O La mezcla es sometida a una primera
cocción, seguida de un vidriado y de
una nueva cocción a elevada
temperatura.
O El producto se caracteriza por su
blancura, la ausencia de poros, la
sonoridad y la resistencia a la abrasión
CONCLUSIONES
O El campo de utilización en cerámica de las materias primas
naturales no está agotado.
O Cada día se introducen nuevos minerales y rocas, o se
descubren nuevas aplicaciones para otros ya conocidos, debido
al progreso tecnológico y a los nuevos mercados.
O La Ciencia Cerámica es actualmente un campo de investigación,
tecnología e innovación en constante desarrollo. Gran parte de
los productos tradicionalmente metálicos se sustituyen por otros
cerámicos. Prácticamente nuestra vida está rodeada de
productos cerámicos basados en materias primas minerales.
BIBLIOGRAFÍA
O M. I. CHEM. E. F. I. Ceram sonja s. Singer (M A. B. Sc.) TOMO I, II, III
Cerámica (Primera Edición) Ed. URMO. S.A. Ed. Bilbao– España. 1976.
O KINGERY, W.D., H.K. BOWEN, AND D.R. UHLMANN, Introduction to
Ceramics. 2nd Edition ed. 1976: John Wiley & Sons. 1056.

Ceramica

  • 1.
    Curso: Química InorgánicaII Prof, : Ana María Osorio Alumna: Lady Diana Osorio Valenzuela Universidad Nacional Mayor de San Marcos
  • 2.
    CONSIDERACIONES GENERALES • Objetosde barro cocidos • Materia prima  Arcilla CERÁMICA Hidrosilicato de alúmina Al2O3 . 2SiO2 . H2O
  • 3.
    HISTORIA DEL USODE LA ARCILLA. Los primeros objetos de alfarería se remontan al período Paleolítico y se trata de jarras o de pequeñas representaciones de divinidades maternales y de culto a la fertilidad En la antigüedad americana la mayoría de sus pueblos eran agrícolas y, por tanto, sedentarios, lo que hizo que se produjeran grandes cantidades de utensilios domésticos para su uso culinario o de almacenaje En Perú donde surgieron los primeros estilos en cerámica. El estilo Chavín (900-200 a.C.), con sus motivos de jaguares, fue superado durante el periodo clásico (primer milenio d.C.) por la cerámica de la cultura mochica, que floreció en la costa septentrional
  • 4.
    TIPOS DE ARCILLAS SEGÚNSE ENCONTRABAN EN LA NATURALEZA:  Las arcillas primarias o residuales: Se encuentran en el mismo lugar de formación. Son más puras, blancas, poco plásticas y escasas. No son trabajadas en estado natural sino en mezcla con otro tipo de barro. Más común Caolín.  Las arcilla secundarias o sedimentarias: Han sido transportada por los glaciares y las masas de piedras, por el agua y el viento SEGÚN LO TECNOLÓGICO:  Grasas: Contienen muchos materiales arcillosos y escaso esqueleto arenoso silícico  Magras: Contiene un componente arenoso silícico grande
  • 7.
    PROPIEDADES DE LAARCILLA • Capacidad de masa arcillosa húmeda de deformarse frente ala acción de una fuerza y conservar el aspecto aún cuando la presión cese (deformación permanente) • Las arcillas son eminentemente plásticas. • Esta propiedad se debe a que el agua forma una envuelta sobre las partículas laminares produciendo un efecto lubricante que facilita el deslizamiento de unas partículas sobre otras cuando se ejerce un esfuerzo sobre ellas PLASTICIDA D Cationes intercambiables - - - - - - - - - - - - - - - - - - - - - - - - - - - - - - - - - - - - - - - - - - - - - - - - - - - - - - - - - - - - - - - - - - - - - - - - - - - - - - - - - - - - - - - - - - - - - - - - - - - - - - - - - - - - - - - - - - - - - - - - - - - - - - - - - + H2O Suspensión coloidal Viscosidad
  • 8.
    O (i).- Etapainicial, en la cual solo tiene lugar un pequeño aumento de la consistencia al incrementar el contenido de humedad. O (ii).- Una etapa intermedia, en la cual tiene lugar un repentino aumento de la consistencia. O (iii).- Una etapa final, la cual la consistencia disminuye bruscamente
  • 9.
    • Medida elmovimiento del agua en el interior de la arcilla. • Depende del tiempo en el cual ocurre la evaporación del agua y las características de empasto arcilloso. POROSIDAD PROPIEDADES DE LA ARCILLA La granoselección (selección de tamaño de partículas) también incide en el valor de la porosidad y la permeabilidad, cuanto mejor sea la selección de tamaño (cuanto más homogéneo sea el depósito) más porosas y permeables serán, puesto que en caso contrario las partículas más pequeñas ocupan parte de los poros.
  • 10.
    • Capacidad dela arcilla de soportar T° elevadas antes de fundirse.REFRACTARIEDAD Pueden ser de tres tipos: a) Arcillas fusibles: Se mantienen porosas hasta cierta temperatura y luego funden rápidamente. b) Arcillas vitrificables: Se vitrifican a un intervalo de T° pasado el cual funden completamente. Cuerpo de cerámica clásica c) Arcillas refractarias: Funden a T° muy elevadas (hacia los 1500 °C. Por la adición de arena silícica y otros desengrasantes PROPIEDADES DE LA ARCILLA
  • 11.
    PROPIEDADES DE LAARCILLA • Producida por las impurezas que permanecen en suspensión junto a la arcilla durante el proceso de formación geológica.COLORACIÓN Importancia a los óxidos de hierro, a los materiales calcáreos como óxidos de calcio que amarilla la pasta. El manganeso oscurece la pasta, según la T° alcanzada durante su cocción.
  • 12.
    CAOLINITA O Desde elpunto de vista mineralógico su composición es mayoritariamente CAOLINITA (Al2O3.2SiO2.2H2O) con montmorillonita como componente subordinado. Suelen acompañar halloysita, illita y pirofilita, además de los minerales no arcillosos como cuarzo, feldespato, micas y vidrio volcánico. O Estructura ideal de un filosilicato 2:1 (T:O:T) dioctaedrico (Trilaminar). Montmorillonita
  • 13.
    OBJETOS CERÁMICOS BARRO COCID O (LADRILL O) ALFARERÍ A LOZA PORCELA NA GRES El barrococido es la arcilla modelada y cocida sin revestimiento alguno. Es por ello, que aquí se puede incluir al ladrillo, el mismo, que ha sido usado como material de construcción desde hace muchos años
  • 14.
    LADRILLO Pieza de cerámicade forma ortoédrica (de paralelepípedo ) Y de poco grosor, formada a partir de arcilla amasada, conformada, secada y cocida, que se utiliza para construir muros, pavimentos,
  • 15.
    LADRILLO Porosidad Importante en ladurabilidad del ladrillo. Si el tamaño de los poros disminuye a 1 mu, la resistencia de lso ladrillos al hielo-deshielo se se incremennta. Microestructura del ladrillo Depende de la materia prima usada, el tamaño y la distribución de los granos y la T° y el tiempo de cocción. Los que son cocidos por mayor tiempo y a mayor T° tienen matriz más vítrea, Factor de deterioro: Sulfatos (SO4 -2) Pueden estar en la materia prima como impureza o formarse por reacción de la cal con los gases de azufre emanados durante la combustión de hidrocarburos Es manufacturado localmente a partir de una mezcla de arcilla y arena Las impurezas presentes en las arcillas tiene efecto tanto en su apariencia cuanto en su durabilidad. Ej. oxido ferroso proporciona al ladrillo el color rojizo
  • 16.
    ALFARERÍA  Aplicado arecipientes cerámicos de todo tipo.  Sus inicios se remontan desde la Antigüedad, surgió de forma independiente en distintos lugares.  Se sabe que aprox. En el año 7000 a.C. Realizaban cerámica sin cocción.  La alfarería vidriada empezó aprox. Hacia el año 5000 a.C.
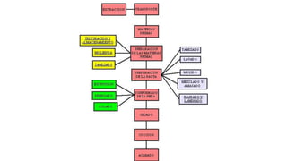
  • 18.
  • 19.
    LOZA O TIPO DEPASTA: compuesto constituido por arcillas blancas con feldespatos, cuarzo (SiO2), carbonatos, talco, etc. O Características del producto: más o menos poroso y de color blanco a blanco grisáceo. O Variedades: según intervenga en la mezcla la caliza o los feldespatos como fundentes se O Subdividen en lozas blandas y lozas fuertes. O TIPOS DE PRODUCTO: vajillas de mesa, objetos
  • 20.
    GRES O TIPO DEPASTA: Compuesta generalmente por arcilla más o menos blanca, cuarzo y feldespato, menos en casos de terracota vitrificada y de gres salado cuya mezcla sencilla está constituida por una o varias arcillas ferruginosas no calcáreas. O Características del producto: compacto y de colores O Naturales o artificiales. O Tipos de producto: piezas de pavimento, mosaico, tubos, O Codos para cañerías y aisladores eléctricos.
  • 21.
    PORCELANA O TIPO DEPASTA: Compuesta por caolín, feldespato y cuarzo. O La mezcla es sometida a una primera cocción, seguida de un vidriado y de una nueva cocción a elevada temperatura. O El producto se caracteriza por su blancura, la ausencia de poros, la sonoridad y la resistencia a la abrasión
  • 22.
    CONCLUSIONES O El campode utilización en cerámica de las materias primas naturales no está agotado. O Cada día se introducen nuevos minerales y rocas, o se descubren nuevas aplicaciones para otros ya conocidos, debido al progreso tecnológico y a los nuevos mercados. O La Ciencia Cerámica es actualmente un campo de investigación, tecnología e innovación en constante desarrollo. Gran parte de los productos tradicionalmente metálicos se sustituyen por otros cerámicos. Prácticamente nuestra vida está rodeada de productos cerámicos basados en materias primas minerales.
  • 23.
    BIBLIOGRAFÍA O M. I.CHEM. E. F. I. Ceram sonja s. Singer (M A. B. Sc.) TOMO I, II, III Cerámica (Primera Edición) Ed. URMO. S.A. Ed. Bilbao– España. 1976. O KINGERY, W.D., H.K. BOWEN, AND D.R. UHLMANN, Introduction to Ceramics. 2nd Edition ed. 1976: John Wiley & Sons. 1056.

Notas del editor

  • #18 Antes de ser modelado, el material sufre un largo proceso que inicia con la TRITURACIÓN de la tierra seca , y posteriormente es humedecida y cernida para separar las impurezas de mayor tamaño. Es empapada la tierra y removida enérgicamente para luego ser filtrada y exprimida a través de una prensa provista de filtros de tela. El producto d extruccion son unos panes redondos plasticos y maleables los cuales son almacenados en un local cerrado y humedo durante algun tiempo q podria ser unos años,